СИ-БИ - Техника связи
Генератор для настройки ПЧ-тракта радиоприемника
На рис.17 приведена принципиальная схема генератора, который может быть использован для настройки тракта промежуточной частоты в радиоприемниках самого разного назначения. Частота выходного сигнала генератора - f пч=465 кГц* - задается кварцевым резонатором ZQ1, а его амплитуда - не менее 2 В - зависит от напряжения источника питания Uпит . Все резисторы в генераторе - типа МЛТ-0,125, конденсаторы КМ-6 или им подобные. Транзистор VT1 - практически любой n-p-n, имеющий коэффициент усиления по току не менее 100 и гра ничную частоту не менее 100 МГц.
Рис. 17. Генератор для настройки ПЧ тракта радиоприемника Генератор не требует наладки. Для сохранения хорошей формы сигнала при Uпиті10 В потребуется, возможно, лишь несколько
увеличить емкость конденсатора С2 (до 6200....6800 пФ). При такой амплитуде выходного сигнала генератор к радио-приемнику можно и не подключать - достаточно лишь их сблизить. Но уровень выходного сигнала можно уменьшить, привести его к нужному. Так, например, как это показано на рис. 18. Но в этом случае сам генератор потребуется поместить в экран (штриховой линией показан его фрагмент), иначе наводки «по воздуху» не позволят получить на его выходе сигнал достаточно малого уровня. При хорошей экранировке всех цепей резисторный делитель можно сделать ступенчатым (рис. 19), сигнал на выходе которого может быть снижен, при необходимости, и до долей микровольта. Расчет таких делителей описан в [1].

Рис. 18. Простой делитель выходного напряжения

Рис. 19. Ступенчатый делитель выходного напряжения *) Несущая ПЧ-тракта fпч=465 кГц - отечественный стандарт. В зарубежной связной технике чаще fпч=455 кГц. Для настройки такой аппаратуры в генераторе потребуется сменить лишь кварцевый резонатор.
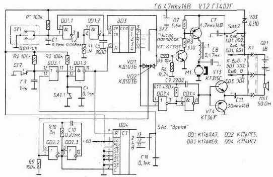
Экономичный приемник для Си-Би радиостанции
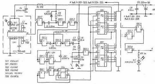
Способность носимой радиостанции в любой момент быть гото вой принять вызов корреспондента зависит от ее энергопотребления в режиме дежурного приема. Обычно это лишь 10...30 часов работы. Далее - замена источника питания. Такая «автономность» чрезвычайно ограничивает сферу применения этой техники. На рис. 7 приведена принципиальная схема экономичного приемника для одноканальной Си-Би-радиостанции. Транзисторы VT1 и VT2 входят в усилитель радиочастоты (УРЧ), его контуры L2C3 и L3C4 настроены на fк - частоту одного из разрешенных в этом диапазоне каналов связи (сегодня их около 160). Балансный смеситель и гетеродин выполнены на микросхеме DA1. Частота гетеродина задана кварцевым резонатором ZQ1, она должна быть ниже или выше частоты радиоканала на 465 кГц. Частотную характеристику ПЧ-тракта формируют контур L5C9 и пьезофильтр ZQ2. Микросхема DA2 выполняет функции усилителя промежуточной частоты (УПЧ), частотного детектора (L6C12 - его опорный контур) и предварительного усилителя звуковой частоты (УЗЧ). Основной УЗЧ выполнен на операционном усилителе DA3 с симметричным эмиттерным повторителем (транзисторы VT3, VT4) на выходе. Включение-выключение УЗЧ зависит от Iупр - тока в резисторе R20: УЗЧ выключен, если lупр=0. На операционном усилителе DA4, работающем в режиме фильтра высших звуковых частот (ВЗЧ-фильтр), и транзисторе VT5 (электронный ключ) выполнен шумоподавитель, включающий УЗЧ лишь при появлении в канале корреспондента, подавляющего своей несущей высокочастотные шумы свободного канала. Приемник смонтирован на печатной плате 55х88 мм (рис. 8), изготовленной из двустороннего фольгированного стеклотекстолита толщиной 1,5 мм. Фольга со стороны деталей используется лишь в качестве нулевого провода и экрана: в местах пропуска проводников в ней вытравлены кружки диаметром 1,5...2 мм (на рис. 8 не показаны), а места пайки к ней «заземляемых» выводов конденсаторов, резисторов и др. показаны зачерненными квадратами. Катушки L2 и L3 - по 18 витков провода ПЭВ-2 0,33 - наматывают в ряд на каркасах диаметром 5 мм, имеющих отверстия с резьбой МЗ под карбонильный сердечник.Катушки связи L1 и L4 по 3 витка провода ПЭВШО 0,27 - наматывают поверх контурных катушек у «холодных» (по в/ч) их концов. Эти катушки монтируют на плате так, как показано на рис. 9.

Рис. 7. Принципиальная схема экономичного Си-Би радиоприемника

Рис. 8. Печатная плата радиоприемника Катушки L5 и L6 наматывают в чашках от радиоприемника «Селга». Они содержат по 135 витков провода ПЭВШО 0,1 (отвод в L5 - от 45 витка, считая сверху). Чашки склеивают клеем БФ-2, а затем приклеивают к печатной плате так, как показано на рис.10.

Рис. 9. Монтаж на плате катушки ВЧ контура Контуры L5C9 и L6C12 ПЧ- тракта настраивают карбонильными сердечниками М3х12, для которых в печатной плате имеются отверстия с соответствующей резьбой. Все постоянные резисторы приемника - типа МЛТ-0,125, подстроечный R24 - СПЗ-38а. Конденсаторы: С14 - К50-30; С21, С27 - К50-35; С16 - К53-18В; СЗ, С4, С6-С8, C11, C13, СЗО - КД-1; С9, С12 - KM, K10-176 (группы М750). Переключатель «прием-передача» SA1 - типа ПКн61. Элементы управления радиоприемником: R14 - громкость, R27 - порог шумоподавителя, SA1 - прием «местный-дальний», SA2 - выключатель шумоподавителя. Регулировки: R24 - усиление (добротность) ВЗЧ-фильтра, R18 - усиление УЗЧ (Кu =R18/R17), R4 - усиление УРЧ в режиме местного приема. В настройке приемника нет каких-либо особенностей. Сначала настраивают его ПЧ-контуры по генератору, выставленному на частоту 465 кГц (слабо связывая его с контуром L5C9; контроль по сигналу на выв. 13 микросхемы DA2); затем - контуры L2C3 и L3C4 по генератору, выставленному на fк - частоту радиоканала. Настройку контура частотного детектора L6C12 корректируют по эфиру, прослушивая при выключенном ШП (SA2 замкнут) работающие в этом канале ЧМ-станции.

Рис. 10. Монтаж на плате ПЧ контура Включив ШП, выставляют усиление ВЗЧ-фильтра по шумам свободного канала, для чего движок резистора R27 ставят примерно в среднее положение и, перемещая движок резистора R24, находят такую его позицию, в которой происходит переключение УЗЧ.
На этом настройку шумоподавителя заканчивают. Остается лишь убедиться в том, что включением-выключением УЗЧ можно управлять с помощью резистора R27, а выключив им УЗЧ (без большого запаса), и в том, что при появлении в канале корреспондента УЗЧ включится самостоятельно. Чувствительность приемника не хуже 2 мкВ. Он сохраняет свою работоспособность при снижении напряжения питания до 4В.

Рис.11. Коммутация источника питания На рис. 11 показана возможная коммутация питающей батареи, позволяющая использовать в паре с таким приемником передатчик, рассчитанный на* питание от 10...12-вольтного источника. Заметим, что в этом случае будет обеспечена работа станции в режиме дежурного приема в течение 400...700 часов. А при использовании аккумуляторов емкостью 1,2 А*ч - и того более. Радиостанции такого рода имеют свою область применения. Это связь в дальних турпоходах, в профессиональных и самодеятельных экспедициях, при охране отдаленных сельхозугодий, на охоте и т.п. Там, одним словом, где портативная радиостанция из городской игрушки, лишь дополняющей квартирный телефон (именно в городе нужны ее много канальность, высокая избирательность, динамический диапазон и не нужна сколько-нибудь значительная автономность), становится единственным средством связи, позволяющим группе людей сохранять между собой контакт, максимально быстро оказать нуждающемуся помощь. Небезразлично, конечно, и то, что стоимость такой станции окажется значительно ниже цены самой посредственной заграничной «многоканалки». Во всяком случае - для радиолюбителя-конструктора.
О коррекции S-метра в Си-Би радиостанции
О коррекции S-метра в Си-Би радиостанции Встроенный в радиостанцию S-метр позволяет выполнить обычную со стороны корреспондента просьбу: оценить его сигнал в баллах S-шкалы. Соответствующие ей уровни высокочастотного напряжения на 50-омном антенном входе принимающей радиостанции приведены в таблице 3. К сожалению, в связной аппаратуре, поступающей к нам из-за рубежа, S-метры остаются, как правило, «сырыми», не выставленными. Хотя привести показания S-метра к норме несложно* (в станциях есть для этого специальный регулировочный резистор), но сделать это можно лишь при наличии высокочастотного генератора, имеющего хороший аттенюатор. Такой техникой радиолюбитель, как правило, не располагает. На рис. 25 показана принципиальная схема генератора, пользуясь которым можно проверить, а при необходимости - откорректировать показания S-метра своей радиостанции в домашних условиях. Частота генератора (VT1 и др.) задается кварцевым резонатором ZQ1. Она должна быть, конечно, в диапазоне рабочих частот станции. Лучше - в его середине. Напряжение высокой частоты на эмиттере транзистора VT1 зависит от напряжения питания генератора, которое можно изменять подстроечным резистором R3. Резисторы R4...R12 представляют собой аттенюатор - нормированный ослабитель высокочастотного сигнала, снижающий Uвх=0,85 В уровень сигнала на своем входе — до Uвых=25 мкВ - уровня сигнала на выходе (с подключенной к нему 50-омной нагрузкой - входным сопротивлением радиостанции). Таблица 3| S, баллы | Uвх,мкв |
| 9+60 дб | 50000 |
| 9+50 дб | 15800 |
| 9+40 дб | 5000 |
| 9+30 дб | 1580 |
| 9+20 дб | 500 |
| 9+10 дб | 158 |
| 9 | 50 |
| 8 | 25 |
| 7 | 12 |
| 6 | 6,0 |
| 5 | 3,0 |
| 4 | 1,5 |
| 3 | 0,8 |
| 2 | 0,4 |
| 1 | 0,2 |

Рис. 25. Принципиальная схема калибратора S-метра Таким образом, подключив к антенному входу станции такой генератор, мы подадим на нее 8-балльный сигнал и нам останется лишь выставить эти 8 баллов на шкале ее S-метра. В радиостанции Yosan 2204, например, это делают регулировкой подстроечного резистора VR602. Если радиолюбитель не располагает высокочастотным вольтметром, позволяющим выставить нужное напряжение на входе аттенюатора, то такой вольтметр нетрудно сделать.
Его принципиальная схема показана на том же рис. 25 (элементы С2, VD1, VD2, С5, R13, VT2, R14, R15 и PV1). PV1 - обычный цифровой или стрелочный вольтметр, имеющий входное сопротивление не менее 100 кОм. На его шкале «=U» регулировкой R3 и выставляют нужные 0,85 В. На рис. 26 показана печатная плата генератора с ВЧ вольтметром, изготовленная из двустороннего фольгированного стеклотекстолита толщиной 1,5 мм. Фольгу со стороны деталей используют лишь в качестве экрана и нулевого провода (к ней подключен «-» источника питания). Для пропуска выводов деталей в ней травлением или зенковкой делают кольцеобразные выборки. Места соединения с нульфольгой «заземляемых» выводов показаны черными квадратами. Все резисторы в калибраторе - МЛТ 0,125 или им подобные тойже мощности (С2-23, ОМЛТ и др.). Использовать в аттенюаторе R4...R12 проволочные резисторы (вообще - резисторы с проводящим слоем в виде спирали) нельзя: их индуктивность внесет в делитель неконтролируемую составляющую. Нужные сопротивления для аттенюатора подбирают с помощью цифрового омметра.

Рис. 26. Печатная плата калибратора Установка случайных резисторов, лишь номинально имеющих нужное сопротивление, может привести к тому, что ослабление аттенюатора будет отличаться от расчетного на 30...40% и более. Аттенюатор отделяют от других элементов генератора экраном жестяной выгородкой или коробкой высотой 7...8 мм, припаянной к нуль-фольге. На рис. 26 его положение на плате показано штриховой линией. Конденсаторы СЗ и С4 здесь - типа КД, С1, С2 и С5 - КМ-6. Кварцевый резонатор ZQ1 должен работать на основной частоте (в таких резонаторах частоту указывают в кГц, а не в МГц, как в возбуждаемых на гармонике основной). Во избежание возможного срыва колебаний корпус резонатора лучше ни с чем не соединять. Смонтированную плату нужно поместить в металлическую коробку подходящих размеров; годится, например, жестяная коробка из-под бульонных кубиков.

Рис. 27. К расчету аттенюатора Генератор подключают к антенному входу радиостанции коротким коаксиальным кабелем с соответствующим разъемом на конце. Конечно, уровень сигнала на выходе калибратора может быть и другим.
Но для этого в его аттенюатор потребуется внести изменения. Таблица 4
| Ослабление | Ra, Ом | Rb, Ом | |
| в дб | в «разах» | ||
| 1 | 1,122 | 2,9 | 433,9 |
| 2 | 1,259 | 5,7 | 215,2 |
| 3 | 1,413 | 8.5 | 132,0 |
| 4 | 1,585 | 11,3 | 104,8 |
| 5 | 1,778 | 14,0 | 82,2 |
| 6 | 1,995 | 16,6 | 66,9 |
| 7 | 2.239 | 19,0 | 55,8 |
| 8 | 2,512 | 21,5 | 47,3 |
| 9 | 2,818 | 23,8 | 40,6 |
| 10 | 3,162 | 26,0 | 35,0 |
| 11 | 3,548 | 28,0 | 30,6 |
| 12 | 3,981 | 30,0 | 26,8 |
| 13 | 4.468 | 31,7 | 23,5 |
| 14 | 5,012 | 33,3 | 20,8 |
| 15 | 5,622 | 35,0 | 18,4 |
| 16 | 6,308 | 36,3 | 16.2 |
| 17 | 7,080 | 37,6 | 14,4 |
| 18 | 7,943 | 38,8 | 12,8 |
| 19 | 8,911 | 40,0 | 11.4 |
| 20 | 10,000 | 41,0 | 10,0 |
Представим тот же аттенюатор в другом виде (рис. 27, а). В нем легко просматриваются четыре Т-секции. Первая, несимметричная, составлена из резисторов R4, R5 и R6. Имея 50-омную нагрузку на выходе (входное сопротивление следующей секции), она понизит Uвх=0,85 В - уровень сигнала на своем входе — до 25 мВ на этой нагрузке. Следующие три секции симметричны и одинаковы: каждая из них имеет Rвх=Rвых=50 Ом и с 50-омной нагрузкой на выходе вносит в общее ослабление свои 20 дб (см. рис. 27, б и таблицу 4). Любая из этих трех секций может быть перестроена на какое-то другое ослабление. Потребуется лишь в соответствии с таблицей 4 заменить в ней Ra и Rb. Поскольку входное-выходное сопротивление секции при этом остается неизменным (это те же 50 Ом) появление новых Ra и Rb никак, очевидно, не скажется на ослаблениях, вносимых другими секциями аттенюатора. Т.е., так или иначе изменив ослабление в секции, мы точно также, на эту же самую величину изменим ослабление и всего аттенюатора. Так, уменьшив вдвое ослабление лишь последней секции аттенюатора (с 20 до 14 дб), установив в ней в соответствии с таблицей 4: R10= R12=33,3 Ом и R11=20,8 Ом, мы поднимем тем самым уровень сигнала на входе радиостанции до 50 мкВ, т.е. до 9 баллов. После внесения в секции тех или иных изменений можно вернуться к прежней структуре аттенюатора. Нужно лишь просуммировать номиналы последовательно включенных резисторов, заменив их одним.
Так калибратор, показанный на рис. 25, станет 9-балльным, если в нем изменить номиналы трех резисторов, установив R10=74,3 Ом (41+33,3), R11=20,8 Ом и R12=33,3 Ом. Без сделанного выше топологического преобразования все это пришлось бы принять на веру. Довольно высокое напряжение на выходе калибратора - 25 или 50 мкВ - выбрано здесь потому, что по мере его снижения, в попыт ках, например, проверить показания S-метра в середине S-шкалы или даже в ее начале, все более и более важной становится экранировка всех элементов калибратора, даже отдельных секций его аттенюатора. Могут сказаться здесь и внешние наводки на станцию (собственная экранировка многих из них далека от идеала); во всяком случае эти наводки должны быть на 2...3 балла слабее сигнала, поступающего с калибратора. Отметим в заключение, что хотя описанный калибратор предназначен для коррекции показаний уже имеющегося в радиостанции S-метра, он может быть полезен и в градуировке самодельных S-метров. Нужно лишь дополнить его аттенюатором с переменным ослаблением сигнала (см. Радио, №11, 1997, с. 80), приняв, конечно, меры к тщательной экранировке всего этого тракта. *) Если шкала S-метра лишь смещена. Но встречаются S-метры, показания которых удается совместить с таблицей 3 лишь в отдельных позициях. Это конструктивный дефект. В современных радиостанциях он, как правило, неустраним.
Простая Си-Би антенна

Рис.13. «Оконная» Си-Би антенна Конструкция простой и эффективной в работе Си-Би антенны показана на рис. 13. Здесь: 1 -несущая антенны - раздвижное (телескопическое) стеклопластиковое удилище длиной 6...8 м; 2 - подпятник; 3 - оттяжки (лучше - жесткие), фиксирующие антенну в нужном положении; 4 - вибратор антенны - провод МГВ или МГШВ сечением 0,5...1,5 мм^2 и длиной ~5,37 м, прикрепленный изолентой к концу каждого сегмента удилища 1; 5 - согласующее устройство во влагозащитном чехле; 6 - фидер - 50-омный коаксиальный кабель; 7 - 5...10 ферритовых колец (m=50...2000), над винутых на коаксиальный кабель. Принципиальная схема П-контура, согласующего высокое входное сопротивление антенны (она возбуждается в пучности напряжения) с 50-омным фидером, приведена на рис. 14, а. Катушка L1 - бескаркасная. Ее 9 витков наматывают проводом ПЭВ-2 1,6 на болванке диаметром 8 мм и растягивают до 19 мм. Конденсаторы П-контура - любые высокочастотные (с малыми потерями на частотах Си-Би), имеющие достаточно высокое рабочее напряжение. Последнее относится прежде всего к конденсатору С1*. Его рабочее напряжение Uс1і12(C2/C1)ЦPвых , где Рвых мощность передатчика в ваттах, а Uс1 - в вольтах. Так, при Рвых= 4 Вт Uс1і100В, при Рвых= 10 Вт - Uс1і160B, а при Pвых=100Bт- Uс1і500 В. И если для 4...10-ваттного передатчика в качестве С1 в П-контуре годился бы, например, конденсатор типа KCO-1 (250 В), то для 100-ваттного - КСО-2 (500 В) или еще более высоковольтный. Катушку и конденсаторы П-контура распаивают на односторонней печатной плате, изготовленной из фольгированного стеклотекстолита толщиной 2 мм (рис. 14, б). Собранную плату с припаянным к ней концом вибратора вводят в склеенный из ударопрочного полистирола бокс-чехол без «дна» (рис. 14, в), защищающий ее от дождя и снега. Фидером антенны служит 50-омный коаксиальный кабель. При длине 10...15 метров он может быть довольно тонким. Так, в кабеле РК50-2-16 (его внешний диаметр 3,5 мм) потери на частотах Си-Би не выйдут из пренебрежимо малых 1...1,5 дб.
Экономия в весе антенно- фидерной системы может быть важной, например, в пеших экспедициях. Длину кабеля рекомендуется взять кратной l/2Цe , где l длина волны, соответствующая середине диапазона рабочих частот, а e- диэлектрическая проницаемость диэлектрика коаксиального кабеля (для полиэтилена Цe=1,52). То есть, его длина может быть равна 3,6; 7,2; 10,8 и т.д. метров. При таких длинах кабель может иметь даже другое волновое сопротивление. Антенну настраивают обычным образом. Включив КСВ-метр между фидером и радиостанцией, работающей на передачу в середине диапазона рабочих частот, и сдвигая-раздвигая витки в катушке П-контура (бокс-чехол сдвинут на вибратор), стараются получить КСВ=1. Если сделать это не удается, ищут частоту (для этого нужно иметь многосеточную станцию), на которой это получается. Если частота, соответствующая КСВ=1, оказалась ниже

Рис. 14. Согласующий П-контур: а - схема П-конгура; б - печатная плата; в - бокс-чехол середины диапазона рабочих частот, вибратор укорачивают, если выше - удлиняют. Величину удлинения-укорочения М вычисляют по расстройке антенны: расстройке Df =100кГц соответствует Dl=2,5 см. Как показал опыт, полоса рабочих частот антенны 300...400 кГц (по КСВ <1,5).

Рис. 15. «Глобус», расширяющий полосу рабочих частот антенны Антенну можно дополнить проволочным «глобусом» (рис. 15), изготовленным из двух 43-сантиметровых отрезков стального тросика** сечением 0,8 мм2. Их предварительно залуженные с хорошим флюсом концы распаивают в крестообразном разрезе штепсельного гнезда от разъема типа ШР. С другой стороны в гнездо впаивают конец вибратора, укороченного на 5...10 см (нужное его укорочение уточняют при настройке антенны). Припаянный к вибратору «глобус» крепят к самому кончику удилища изолентой. Легкость и малая его парусность делают такое крепление вполне достаточным. Антенна с проволочным «глобусом» на конце вибратора имеет заметно большую полосу пропускания и меньшую зависимость КСВ от рабочей частоты. В городских условиях антенну можно установить непосредственно за окном своей квартиры так, как показано на рис. 16 (антенна выводится из поля зрения верхних окон).
Угол между стеной и удилищем должен быть в пределах 20...30°. Антенну лучше ставить на окне, обращенном в сторону наиболее интересных корреспондентов. Конечно, на диаграмму направленности таким образом установленной антенны будет влиять металлическая арматура стены, экранирующее и поглощающее воздействие всего здания. Но, как показывает опыт, отличие ее от круговой в значительной мере компенсируется теми же городскими условиями - переотражениями сигнала соседними зданиями. Хотя сама по себе асимметричная диаграмма направленности недостатком антенны, конечно, не является.
Рис. 16. Монтаж антенны на окне На деревенском доме или на даче антенну можно поставить строго вертикально. Вставив, например, ручку удилища в специальное гнездо у чердачного окна. Удилище с заранее закрепленными на его секциях вибратором и антенным боксом раздвигают в процессе установки. Можно рекомендовать и другой способ. Ручку полностью развернутого удилища-антенны крепят двумя хомутами на тонком конце 5...6-метрового шеста. Поблизости от дома в земле делают цилиндрическую, по диаметру толстой части шеста, выемку глубиной 10...15 см и, вставив в нее шест, поднимают всю конструкцию (ее вес - 5...6 кг) в вертикальное положение. В верхней части шест крепят к какой-либо выступающей части дома: привязывают к карнизу крыши, к стропилам и т.п. В таком варианте антенна может быть установлена и вне каких-либо строений, потребуется лишь какое-то иное подкрепление ее шеста-мачты. Антенну не потребуется приподнимать, если она будет смонтирована на раздвижном стеклопластиковом удилище длиной 11...12 м. Для фиксации такой антенны в вертикальном положении достаточно прикрепить ее, например, к стойке экспедиционной палатки или к забитому в землю дюралюминиевому уголку. Если антенну развертывают на опушке леса, то здесь, как правило, удается воспользоваться подходящим деревом. Через его сук, находящийся на высоте 11...12 м, перебрасывают*** нейлоновую леску, которой и подтягивают к нему всю антенную систему - вибратор с висящим на нем боксом П-контура и частью фидера.
Нужно лишь оставить между самим деревом и верхом вибратора (имеющего в этой точке пучность напряжения) 10...15-сантиметровый отрезок лески в качестве высокочастотного изолятора. Высота 11...12 м (~l), которая рекомендовалась для этой антенны во всех ее вариантах, выбрана не случайно. При такой высоте подвеса вертикального полуволнового вибратора над проводящей поверхностью его излучение под малыми углами к горизонту, нужное для связи с корреспондентом «земной» волной, достигает максимума (минимальными становятся потери на излучение под другими углами). Но это верно лишь для расстояний между корреспондентами r, не превышающих rmax@ 4(Цh1+Цh2), где rmax- максимальное расстояние «радиовидимости» - в км, а h1, и h2- высоты антенн корреспондентов - в м. Если же r і rmax, то антенну устанавливают по rmax, так как высота подвеса антенны будет играть здесь большую роль, нежели лучшая «прижатость» лепестка ее излучения к горизонту. Если по условиям связи нет необходимости держать антенну на улице постоянно, привлекая к ней нежелательное, возможно, внимание, то среди полноразмерных описанная антенна не имеет, пожалуй, равных: ее монтаж-демонтаж занимает менее минуты. Как показали длительные испытания (с радиостанциями Yosan-2204, Dragoit SY-101 и др. без каких-либо усилителей), антенна, как в городском, так и в сельском ее вариантах, позволяла держать уверенную связь «земной» волной на расстояниях до 30...40 км и более. А на «проходе» - со всеми районами европейской части России, Украиной и Белоруссией. *) На более высоких частотах критерием в выборе конденсаторов для антенного контура становятся их реактивная мощность и тангенс угла потерь. **) Такой тросик используют для декоративной обивки «мягких» дверей. ***) Например, с помощью рогатки; снарядом может быть 20...30-граммовое рыболовное грузило, прикрепленное к концу лески.
Простой индикатор антенного тока
Простой индикатор антенного тока Поскольку при настройке и согласовании элементов антенно-фидерного тракта нередко важнее заметить рост или спад контролируемой величины, достижение ею максимума или минимума, то нет нужды и оцифровывать ее, ставить в соответствие ей какие-то общепринятые единицы. Такие «безразмерные измерения» - функции индикаторов. Схема индикатора, пригодного для контроля токов с частотой 25...30 МГц, показана на рис. 23. Здесь Т1 - высокочастотный трансформатор, первичной «обмоткой» которого служит продетый сквозь его кольцевой сердечник(М50 ВЧ2-14 К12х6х4,5 мм) провод с ВЧ током, а вторичной равномерно распределенные по сердечнику 20 витков провода в пластиковой изоляции. На элементах VD1 и С1 собран детектор, резисторы Rl, R2 и РА1 составляют его нагрузку. Стрелочный прибор РА1 - оцифрованный или «слепой» микроамперметр с током полного отклонения 50... 150 мкА. Индикатор рассчитан на включение в антенно-фидерный тракт передатчика мощностью до 10Вт (при R1=R2=1...10 кОм).

Рис. 23. Индикатор антенного тока При больших мощностях сечение сердечника трансформатора потребуется увеличить (для 100-ваттного передатчика - до 0,5...1 см^2; в этом случае потребу- ется увеличить сопротивление резисторов и, возможно, уменьшить число витков в обмотке II трансформатора). Сердечник большого размера (с большим внутренним диаметром) может потребоваться и для контроля тока в «толстой» антенне, например, в телескопической или спиральной антенне портативной радиостанции. Индикатор может быть выполнен в виде единого блока. Но нередко удобнее работать с прибором, состоящим из двух частей: «висящей» на антенном проводе детекторной головки, связанной двухпроводной линией с микроамперметром. Во избежание возможного влияния линии связи на конфигурацию электромагнитного поля антенны ее можно выполнить из тонкого провода высокого сопротивления или расставить в ней 100...200-омные резисторы, «разрывающие» ее по ВЧ на нерезонирующие фрагменты. Индикаторную головку размещают обычно в пучности тока антенны. Это не только делает отведение более чувствительным, но и минимизирует его влияние на антенну. Если антенный ток остается достаточно большим, германиевый диод можно заменить кремниевым - КД510А, КД522Б и т.п.
«Радио незабудка»
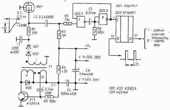
Микромощный радиопередатчик, находящийся в портфеле, рюкзаке и др., и специальный радиоприемник у владельца, реагирующий на исчезновение контакта с «радиофицированными» вещами вследствие их потери или, возможно, кражи, могут составить охранную систему, способную обнаружить пропажу на самых ранних ее этапах. Микромощный передатчик. Принципиальная схема радиопередатчика «незабудки» показана на рис. 1. Режим работы высокочастотной его части (VT1, ZQ1, R5, R6, R8, С4, L1) задает устройство, включающее в себя мультивибратор (DD1.1, DD1.2, Rl, R2, С1), возбуждающийся на частоте f=l/2*R2*Cl=0,25...0,3 Гц, и формирователь (DD1.3, DD1.4, R3, С2), трансформирующий один из фронтов меандра мультивибратора в импульс длительностью tимп=R3*C2=20 мс.
Рис. 1. Принципиальная схема микропередатчика «незабудки» Таблица 1
| Uпит,В | Iпотр, мкА |
| 2,5 | 3,5 |
| 3,7 | 13 |
| 4,2 | 36 |
| 5,0 | 46 |
| 5,5 | 55 |
| 6,0 | 62 |
В паузе между импульсами энергопотребление высокочастотной части передатчика сведено практически к нулю. Для уменьшения энергопотребления элементами управления в цепь питания микросхемы DD1 введен резистор R4, снижающий напряжение на ней до величины Uпит , при которой сквозные токи составляющих ее КМОП-структур становятся достаточно малыми. В качестве транзистора VT1 может быть взят любой кремниевый n-р-n-транзистор, имеющий граничную частоту не менее 200 Мгц. Основное требование к транзистору VT2: напряжение насыщения Uкэ нас Ј 0,2 В. Если этот транзистор будет иметь меньшее по сравнению с КТ3102Е усиление по току, то для введения его в режим насыщения потребуется соответственно уменьшить сопротивление резистора R7.
Емкость конденсатора С3=(5...10) tимп / R5 (СЗ - в мкФ, tимп - в мс, R5 - в кОм). Катушку L1 - «магнитную» антенну передатчика - наматывают виток к витку на стеклотекстолитовой пластине 20х8 и толщиной 1,5 мм. Она имеет 30...35 витков, провод - ПЭВШО 0,25...0,3. Кварцевый резонатор ZQ1 должен иметь частоту, разрешенную Госсвязьнадзором для охранных систем: 26945 или 26960 кГц**. Важно, чтобы это был основной его резонанс (в резонаторе, рабочая частота которого является гармоникой основного резонанса, она будет указана иначе: 26,945 или 26,960 МГц). При использовании гармоникового резонатора дроссель-антенну L1 потребуется заменить полноценным колебательным контуром, включенным так, чтобы его сопротивление, приведенное к коллектору транзистора VT1, не превышало 1...1,5 кОм (возможно шунтирование контура резистором).

Рис. 2. Печатная плата микропвредатчика Передатчик работает без какой-либо внешней антенны: при «незабудочных» расстояниях в ней просто нет необходимости. Источником питания может служить любая 6-вольтная батарея. Зависимость потребляемого передатчиком тока Iпотр от напряжения источника питания Uпит показана в таблице 1. Все элементы микропередатчика располагают на печатной плате, изготовленной из двустороннего фольгированного стеклотекстолита толщиной 1 мм (рис. 2). Фольга со стороны деталей (на рисунке не показана) служит лишь общим проводом-экраном (с ней соединен "-" GB1), в местах пропуска проводников она имеет выборки кружки диаметром 1,5...2 мм. Соединения с ней выводов резисторов, конденсаторов и др. показаны черными квадратами. Кварцевый резонатор ZQ1 устанавливают в вырезе печатной платы и крепят пайкой к нуль-фольге «заземляемого» вывода. Оксид ные конденсаторы СЗ (габариты 04х8 мм) и С6 (08х12 мм) монтируют в положении «лёжа»: СЗ - над микросхемой, С6 - на плате (рис. 3). Все резисторы - МЛТ-0,125. Конденсаторы: С1 - К10-176, С2 и С6 - КМ-6, С4 - КД.

Рис. 3. Микропередатчик (фото) В качестве источника питания микропередатчика используется миниатюрная 6-вольтная батарея типа Е11А (010,3х16 мм), имеющая электрическую емкость 33 мА-ч.
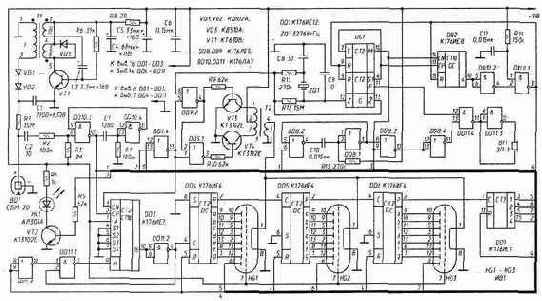
В выключателе питания нет необходимости - достаточно ввести батарею в специальное гнездо, имеющее подпружиненные контакты. Общий вид передатчика показан на фото (рис. 3). Радиоприемник «незабудки» выполнен как супергетеродин с однократным преобразованием частоты, его принципиальная схема показана на рис. 4. Микросхема DA1 - преобразователь, входной контур L1C1C2 которого настроен на частоту радиоканала охранной сигнализации fк - 26945 или 26960 кГц, а частота гетеродина fг, смещенная относительно fк на 465 кГц, задана и стабилизирована кварцевым резонатором ZQ1. Сигнал разностной (промежуточной) частоты fг=465 кГц, выделенный пьезофильтром ZQ2, поступает на вход микросхемы DA2, в которую входит усилитель промежуточной частоты, амплитудный детектор и усилитель низкой частоты. Операционный усилитель DA3 с транзистором VT1 на выходе представляют собой энергоэкономпчный компаратор, преобразующий импульсный сигнал малого уровня в импульс с амплитудой, близкой к Uпит. На прямой и инверсный входы DA3 сигнал поступает через частотные RС-фильтры: R8*C14=300 мс, отслеживающий напряжение питания, и R10*С15=1мс, существенно снижающий чувствительность приемника к импульсным помехам. В компараторе особенно важен резистор R9: падение напряжения на нем - DUr9- задает порог срабатывания компаратора. Так, если R9=30 кОм, то в соответствии с распределением напряжения питания в делителе, составленном из резисторов R7, R9 и R11, DUr9=30 мВ и компаратор будет реагировать лишь на входные сигналы, амплитуда которых превысит это значение. Устройство, формирующее тревожный сигнал при исчезновении сигнала микропередатчика, содержит задающий генератор (DD1.1, DD1.2, R16, R17, С16), формирующий меандр (период tзг=2R17*C16), и звуковой генератор (DD1.3, DD1.4, R18, R19, С 18), возбуждающийся на частоте fзв=l/2R19*C18. Микросхема DD2 - счетчик. Импульс «единичной» амплитуды на R- входе устанавливает его в нулевое состояние. В счетчик введена блокировка: при появлении напряжения высокого уровня на входе CN он перестает реагировать на сигналы, поступаюпающие на вход СР.
В этом состоянии счетчика создаются условия периодического возбуждения звукового генератора: он возбуждается лишь при появлениинапряжения высокого уровняна выходе 10 DD1.1. Если tзг будет выставлено (подбором С16 или R17) так, что период следования импульсов микропередатчика окажется меньше 9tзг, то счетчик DD2, периодически возвращаемый в нулевое состояние сигналами микропередатчика, не сможет выйти в позицию "9" и возбуждение звукового генератора не состоится. При исчезновении сигналов микропередатчика тревожная сигнализация включится, очевидно, не позже, чем через 9tзг, а при их возобновлении - немедленно прекратится. О некоторых конструктивных особенностях радиоприемника. Индуктивность L1 - магнитная антенна. Она намотана на ферритовом стержне М30ВН диаметром 8 и длиной 40 мм***. Обмотка ведется проводом МГШВ-0,15 и имеет 5 уложенных в рядвитков. Резонансная емкость контура Срез и его добротность Q мало зависят от размещения обмотки: Срез=32 пФ и Q=260, если она находится в средней части сердечника; Срез=34 пФ и Q=280, если обмотка находится в 5...6 миллиметрах от его края. Частоту кварцевого резонатора ZQ1 рекомендуется выбирать ниже fк. В таком случае канал «зеркального» приема (fзп-=fк -2fпч ) оказывается в мало загруженной сетке В диапазона гражданской связи. Резистор R6, от которого зависит чувствительность приемника (она растет с перемещением движка R6 вниз - см. рис. 4), может быть выполнен подстроечным - под шлиц, или регулировочным - с удобной ручкой. Экран, показанный на рис. 4 штриховой линией, предназначен не столько для защиты радиоприемника от внешних наводок (его чувствительность относительно невелика), сколько от внутренних: сигналы, циркулирующие в DD1 и DD2, имеют высокочастотные составляющие, которые при неудачном монтаже могут «войти» в приемный тракт, оказаться соизмеримыми с рабочими ПЧ и ВЧ сигналами. Все постоянные резисторы в радиоприемнике - типа МЛТ-0,125; конденсатор С1 - КТ4-23, С12, С17 - К50-35 или К50-40, С14 - К53-30, остальные - типа КД, КМ-6, К10-176 и т.п. Приемник монтируют на печатной плате 87х41 мм, изготовленной из двустороннего фольгированного стеклотекстолита толщиной 1,5 мм (рис. 5).
Она имеет три выреза: для размещения питающей батареи, кварцевого резонатора и обмотки магнитной антенны.
Рис. 5. Печатная плата радиоприемника Одну сторону печатной платы используют лишь в качестве общего провода и экрана, подобно тому, как это сделано в передатчике «незабудки». Экран изготавливают из тонкой латуни или жести, его раскрой показан на рис. 6. Три его стороны отгибают по штриховым линиям, а четвертую - плавным перегибом на болванке диаметром 10...11 мм.
Рис. 6. Выкройка экрана Экран пропаивают в углах, выравнивают низ и крепят на печатной плате пайкой в трех-четырех точках. Устанавливая экран на плате, имеющей иную конфигурацию проводников, необходимо проследить за тем, чтобы он не мог образовать на магнитной антенне короткозамкнутого витка: это сделало бы радиоприемник совершенно неработоспособным. В безошибочно собранном радиоприемнике остается лишь настроить входной контур L1C1C2 на fк - частоту выбранного радиоканала. Это можно сделать с помощью генератора стандартных сигналов, так или иначе связывая его выход с входом приемника, и вольтметра (лучше цифрового) со шкалой 1...2 В, подключенного к выходу 9 микросхемы DA2. Конденсатор С1 оставляют в положении, которому будет соответствовать максимум в показаниях вольтметра. Генератор стандартных сигналов можно заменить работающей на передачу Си-Би радиостанцией, если она имеет канал 39 в сетке В европейской шкалы частот (этому каналу соответствует частота 26945 кГц), или канал 1 сетки С российской шкалы (26960 кГц). Настройка входного контура радиоприемника может быть проведена и непосредственно по сигналам микропередатчика, расположенного в 1,5.,.2-метрах: выставив резистор R6 в среднее положение, находят такое положение конденсатора С1, при котором сигнал тревоги исчезает. При настройке приемника по сигналам микропередатчика может быть полезен осциллограф. С его помощью легко проследить прохождение импульсного сигнала по приемному тракту, настроить входной контур (по максимальной амплитуде импульса на выходе 6 микросхемы DA3), проконтролировать работу задающего и звукового генераторов и др. Таблица 2 | Uпит, В | Iпотр,мА |
| 4,2 | 3,5 |
| 4,5 | 3,7 |
| 5,0 | 4,0 |
| 5,5 | 4,4 |
| 6,0 | 4,7 |
Источником питания радиоприемника служит 6-вольтная гальваническая батарея 476А, имеющая малые размеры (013х25 мм) и, соответственно, небольшую емкость (105 мА-ч). В таблице 2 показана зависимость потребляемого приемником тока Iпотр от напряжения источника питания Uпит, позволяющая принять решение о нужной емкости источника питания в условиях, например, многосуточного непрерывного контроля. *) Относительно медленное возбуждение кварцованных автогенераторов обусловлено высокой добротностью кварцевых резонаторов. **) Для передачи сигналов охранных систем по радио в нашей стране разрешены лишь эти два частотных канала. ***) Сердечник М30ВН-12 или 40-миллиметровый отрезок магнитной антенны МЗОВН-Д9001 (антенна легко ломается по нужному месту после легкого ее надреза алмазным надфилем).
Сетевой блок питания для Си-Би радиостанции
Сетевой блок питания для Си-Би радиостанции Си-Би радиостанции, появившиеся на нашем рынке, рассчитаны, как правило, на питание от 10...12-вольтных аккумуляторов. Ток, потребляемый такой станцией в режиме приема, составляет 0,02...0,3 А*, а в режиме передачи (при Рвых= 4 Вт) - 1...1,5А. На рис. 20 приведена принципиальная схема стабилизированного выпрямителя, позволяющего питать такую радиостанцию от сети переменного тока. Теплоотвод транзистора VT1 выполнен в виде поставленной «на ребро» дюралюминиевой пластины размером 63х23х5 мм. Для лучшего теплового контакта под транзистор рекомендуется ввести теплопроводящую пасту, например, КПТ-8. Остальные элементы выпрямителя монтируют на печатной плате размером 67х40 мм. Диоды VD1-VD4 также ставят «на ребро». Смонтированную плату устанавливают вертикально и так, чтобы теплоотвод транзистора VT1 и диоды VD1...VD4 хорошо обдувались восходящим потоком воздуха. Источником переменного напряжения 12,6 В (это значение, заметим, из ряда номинальных) может служить трансформатор мощностью не менее 30 Вт, например, ТН36, ТН46 и др. Трансформаторы типа ТН имеют две, три или четыре 6,3-вольтные обмотки, допускающие как последовательное, так и параллельное их соединение. Возможная коммутация четырехобмоточного трансформатора этого типа, рассчитанного на питание от сети 127/220 В, показана на рис. 21.
Рис. 20. Принципиальная схема сетевого блока питания Основные параметры сетевого блока: Выходное напряжение Uн...................................................................... 8...14 В; Максимальный ток нагрузки Iн max...................................................... 1,5 А; Напряжение пульсации DUн................................................................. <10 мВ; Выходное сопротивление Rвых.............................................................. 0,04...0,07 Ом. Питание стабилизированного выпрямителя такой конфигурации от источника переменного напряжения 12,6 В позволяет обойтись без какой-либо защиты радиостанции по цепям питания.
Даже при пробое проходного транзистора VT1 напряжение на радиостанции не поднимется выше 15...16 В (на передаче она даже не выйдет из рабочего режима, в сигнале появится лишь фон переменного тока). А при коротком замыкании в цепи нагрузки отдаваемый стабилизатором ток самостоятельно уменьшится почти до нуля, поскольку транзистор VT1 в этом режиме будет закрыт. Блок может быть использован для питания радиостанции, потребляющей в режиме передачи и значительно больший ток. Но лучше в таком случае использовать в качестве VT1 транзистор КТ825Д (Iк max=20 A, h21э=750...18000). С увеличением Iн потребуется соответственно увеличить и емкость конденсатора С1. В противном случае напряжение пульсации на нем - DUвыпр@6*10^3 Iн / C1 (DUвыпр - в вольтах, Iн - в амперах, С1 - в микрофарадах) окажется чрезмерным, периодически выводящим транзистор VT1 из режима стабилизации. В показанной на рис. 22 эпюре напряжений Uкэ@1,5 В - минимальное напряжение коллектор-эмиттер транзистора VT1, при котором он еще сохраняет свои функции.

Рис. 21. Коммутация трансформатора типа ТН При значительном увеличении тока нагрузки потребуется соответственно увеличить площадь теплоотвода под транзистором VT1 и, конечно, использовать более мощный понижающий трансформатор, например, ТН10 (ток нагрузки до 6 А), ТН11 (7,8 А или 8,7 А в зависимости от типа сердечника), ряд других. Потребуется, возможно, заменить кремниевые диоды VD1-VD4 с их довольно большим прямым падением напряжения Uпр =1...1,2 В на германиевые Д303 (ток до 3 А), Д304 (5 А) или Д305 (10 А), в которых Uпр=0,25...0,3 В, или на кремниевые с барьером Шотки 2Д2998Б(В), 2Д219Г и др., имеющие Uпр@0,4 В.

Рис. 22. Эпюры напряжений *) 0,02...0,07 А - в портативных радиостанциях, 0,2...0,3 А - в автомобильных.
СИ-БИ - ТЕХНИКА СВЯЗИ
СИ-БИ - ТЕХНИКА СВЯЗИВ цивилизованных странах существует радиодиапаэон с особым статусом. Для работы в нем не требуется сдавать экзамены, предоставлять свидетельства своей благонадежности, давать клятвы и обещания. Нужно лишь приобрести соответствующую аппаратуру и поставить в известность (не всегда) местные радиослужбы о своем выходе в эфир. Это - Си-Би (СВ - citizen band), диапазон гражданской связи.
Появление этого диапазона в России, пусть и с урезанными возможностями (работа лишь по получении разрешения, предварительная оплата “эфира” и др.), трудно переоценить. Десятилетия “планового развития” оставили громадные ее пространства в первобытном состоянии: жители десятков тысяч наших деревень и по сей день не имеют двусторонней связи с внешним миром. Не удивительно, что российский рынок оказался чрезвычайно привлекательным для зарубежных фирм, многие годы производящих Си-Би аппаратуру и теряющих сегодня своих обычных покупателей из-за сильнейшей конкуренции со стороны производителей сотовых и спутниковых средств связи.
Однако зарубежная связная техника сталкивается у нас с запретами, ограничивающими применение в нашей стране современных форматов связи. В Си-Би, например, запрещена передача компьютерных файлов, шифрованной речи, для всех автомобильных охранных систем страны выделен один частотный канал и т.п. Конечно, зарубежная связная аппаратура с ее возможностями должна попасть и попадает под действие той или иной “домашней заготовки” наших законотворцев.
Как долго продержатся эти запреты? Есть, как минимум, две причины, по которым такое положение дел постараются сохранить возможно дольше. Одна связана с тем, что в новых форматах связи затруднен, а подчас и невозможен привычный (примитивный, обходящийся без “умной” техники) контроль. Тот самый контроль, который совсем недавно входил в нашу поднадзорную жизнь в качестве обязательной и по-своему естественной нормы. Другая имеет криминально-правовую основу: штрафные санкции - а нарушители противоестественных законов будут всегда! - образуют постоянный источник дохода законоохранительных органов.
Но так или иначе, пусть с ограничениями и сопротивлением, гражданская связь входит в нашу жизнь.
Тем или иным особенностям использования зарубежной Си-Би аппаратуры у нас, каким-то ее доработкам, улучшениям, изменениям, но и оригинальным конструкциям этого диапазона посвященряд появившихся в последнее время публикаций. Нижеследующие - в их числе.
Усилитель мощности для одноканальной «портативки»
Появившиеся в последние годы региональные службы спасения с их круглосуточно работающими в эфире операторами выполняют работу, важность которой трудно переоценить: жители отдаленных поселков и деревень, не имевших никакой связи со своими «центрами», могут теперь обратиться за неотложной медицинской помощью, вызвать милицию, пожарных и т.п. Однако вряд ли этой далеко не самой богатой категории наших граждан можно рекомендовать многоканальные Си-Би радиостанции зарубежного производства. И не только потому, что они всетаки дороги. Хуже другое. Велика и все увеличивается ежегодная плата, которую нынешние «хозяева эфира» требуют с каждого покупающего Си-Би радиостанцию (годичная «аренда эфира», установленная ими, может превышать стоимость самой радиостанции). Даже если она будет работать лишь раз в году. Или ни разу. Эту плату назначат, исходя лишь из потенциальных возможностей купленного радиоаппарата, прежде всего - числа имеющихся в нем рабочих каналов. Так что ежегодная оплата многоканальной радиостанции зарубежного производства (других «там» давно не делают) может оказаться в 5...10 раз выше минимально возможной. Хотя подобные поборы достаточно аморальны и сами по себе (продажа присвоенного, причем - в первозданном виде), желание «делать деньги» на людских бедах (сами службы спасения не берут за свою работу ничего) вызывает особое возмущение... После того, как гражданам нашей страны было разрешено, наконец, работать в гражданском диапазоне, отечественная промышленность начала выпуск портативных одноканальных маломощных Си-Би радиостанций типа «Урал-Р», «Ласпи» и т.п. Имея такую станцию, уже можно связаться со службой спасения*, но, к сожалению, лишь находясь почти рядом с ней. Большого смысла эта связь, конечно, не имеет. Однако «дальнобойность» такой станции может быть увеличена до 30...40 км, если дополнить ее 10-ваттным усилителем мощности**, а штатную антенну заменить стационарной***. Принципиальная схема усилителя для маломощной Си-Би радиостанции приведена на рис. 12. Уровень сигнала, поступающего на предварительный усилитель (транзистор VT2 и др.), выставляют подстроечным резистором R3.То или иное его положение будет зависеть от выходной мощности «портативки». Усиленный сигнал снимается с емкостного делителя, входящего в колебательный контур L1C6C7, автотрансформаторно включенного в коллектор транзистора VT2.

Рис. 12. Усилитель мощности к одноканальной «портативке» Усилитель мощности выполнен на транзисторе VT3. Его выход согласуется с антенной нагрузкой Rа=50Ом двухсекционным П-контуром C8C9L5C10C11L6C12, ослабляющим внеполосное излучение. Оба транзистора работают без начального смещения (в классе С), поэтому ток, потребляемый от источника питания невозбужденным усилителем, близок к нулю. Усилитель включается в работу автоматически: при появлении на его входе сигнала от включенной на передачу «портативки» на выходе детектора, выполненного на элементах VD1, VD2, С1 и С2, возникает напряжение, а в базе нормально запертого транзистора VT1 - ток, открывающий его до насыщения. И реле К1, обмотка которого включена в цепь коллектора VT1 (ее полезно зашунтировать демпфирующим диодом), подключит к выходу «портативки» вход усилителя мощности. В режиме приема реле К1 будет, очевидно, обесточено и его контактная «тройка» К 1.1 останется в показанном на рис. 12 положении, обеспечивая прием сигнала корреспондента. Элементы усилителя, исключая транзистор VT3, монтируют на печатной плате, изготовленной из двустороннего фольгированного стеклотекстолита толщиной 2 мм. Смонтированную плату устанавливают на металлическую пластину-теплоотвод (размер по плате, материал - дюралюминий толщиной 3 мм), к которой крепят, промазав место соединения теплопроводящей пастой, и транзистор VT3. Контурную катушку L1 наматывают на каркасе диаметром 5 мм, имеющим отверстие с резьбой МЗ под карбонильный сердечник. Она содержит 11 витков, намотанных в ряд проводом ПЭВ-2 0,62. Отвод - от 4,5-го витка (считая от верхнего, «холодного» конца катушки L1). Катушки L5 и L6 - бескаркасные. Их наматывают проводом ПЭВ-2 0,82 на болванке диаметром 6 мм. В каждой катушке по 7 витков.
Их растягивают так, чтобы длина катушки оказалась равной примерно 11 мм. На плате катушки L5 и L6 размещают так, чтобы их индуктивная связь была минимальной. Другие детали усилителя. Дроссели: L4 - типа ДПМ2-2.4; L2 и L3- ДМО,4. Резисторы: R3 - СПЗ-386; Rl, R2, R4-R6 - МЛТО,125. Конденсаторы: С4 - любой оксидный, СЗ, С5 и С7 - КМ-6 или К10-176; С2 - КД; остальные КД, KM, KCO-1 и др., имеющие малый ТКЕ, малые потери на высоких частотах и рабочее напряжение не менее 50 В. Реле К1 - РЭС-55А (на 12 В, например, РС4.569.600-06). Колебательные контуры усилителя настраивают на рабочую частоту радиостанции. К антенному выходу усилителя подключают 50-омный антенный эквивалент (четыре параллельно включенных 200-омных резисторов типа МЛТ-2) и головку высокочастотного вольтметра (см. ее описание в этой книге). Настройку контуров (L1C6C7 настраивают, перемещая подстроечник в катушке L1, a L4L5L6C8-C12 - сдвигая-раздвигая витки в катушках L5 и L6) ведут по максимуму показаний ВЧ вольтметра. Мощность, развиваемая усилителем на нагрузке Rа: Pвых=U^2/Rа, где Рвых - в ваттах, U - в вольтах (эффективное значение) и Rа- в омах. Соответственно напряжение, создаваемое 10-ваттным усилителем на 50-омной нагрузке, должно быть: U=ЦPвых*Rа = 22,4 В. Если оно меньше и не может быть увеличено регулировкой R3, уменьшают сопротивление резистора R5. Усилитель может питаться от любого 12-вольтного источника, способного отдать ток 2...2,5 А. Это может быть даже старый, потерявший значительную часть своей емкости автомобильный аккумулятор. В этом случае радиостанция будет независима от энергоснабжения поселка, отсутствие которого, кстати, уже само по себе может быть причиной обращения к службе спасения. *) Если ее частотный канал совпадает с радиоканалом местной службы спасения. Перестроить такую радиостанцию на работу в другом канале нетрудно - нужно лишь заменить в ней кварцевые резонаторы задающего генератора и гетеродина.
**) Максимальная мощность радиопередатчика, разрешенная сегодня Госсвязьнадзором для работы в Си-Би, - 10 Вт (в охранных системах - 2 Вт). ***) Годится, например, описанная в этой книге «Простая Си-Би антенна».
Высокочастотная головка к цифровому мультиметру
Ее принципиальная схема показана на рис. 24. Если высокочастотное напряжение Uэфф (эффективное значение) на входе головки превышает 1,5...2 В, то на шкале мультиметра, выставленного в режим измерения постоянного напряжения и имеющего в этом режиме входное сопротивление 1 МОм, будет показана величина Uэфф. Верхний предел измеряемого напряжения ограничен здесь лишь допустимым для диодов головки обратным напряжением Uобрі1,5Uэфф. Верхняя частотная граница головки - не менее 30 МГц.
Рис. 24. ВЧ головка к мультиметру
СИ-БИ - ТЕХНИКА СВЯЗИ
ИК генератор «электронного пароля» с шифратором
На рис. 45 приведена принципиальная схема генератора, формирующего подобным образом последовательность инфракрасных вспышек. Здесь DD1.1, DD1.2, Rl, ZQ1 - задающий генератор, работающий на частоте часового кварцевого резонатора ZQ1 - 32768 Гц. Микросхемы DD4 и DD5 составляют электронный коммутатор, его выход (объединенные выводы 3 DD4 и DD5) оказывается соединенным с одним из Х-входов этих микросхем в зависимости от адреса, поступающего на входы 1, 2,4, и сигнала на входе S (активизируется микросхема с S=0). Адрес и сигнал S формирует счетчик DD3. Легко вычислить, что смена адреса будет происходить здесь каждые 0,976 мс ((2^5)/32768 с), это tзн - длительность знакоместа в кодовой посылке В середине каждого знакоместа может быть сформирован короткий (R4C2@10 мкс) импульс на выходе DD1.4. Но это произойдет лишь в том случае, если данному знакоместу будет соответствовать сигнал 1 на выходе коммутатора. Этот импульс откроет нормально запертый транзисторный усилитель (VT1, VT2 и др.) и ток, возникший в ИК диоде BI1, преобразуется в ИК вспышку той же длительности.
Рис. 45. ИК генератор «электронного пароля» Генерация кодовой последовательности начинается (SA1 включен, кнопка SB1 нажата) с формирования короткого импульса на входе R счетчика DD3 (tr@R3·C1), устанавливающего его в исходное, нулевое состояние, и заканчивается с появлением сигнала 1 на выходе 29(вьIB. 14) DD3. Знакоместа - их, очевидно, 16 - следуют во времени в соответствии нумерацией (по стрелкам) Х-входов электронных коммутаторов: 1, 2,..., 14, 15 (нулевому знакоместу всегда соответствует 1; это стартовый импульс пакета, не входящий, конечно, в число кодообразующих). Общая продолжительность кодовой посылки составит таким образом 0,976x15@14,6 мс. Нужное число-код формируют, так или иначе коммутируя Х-входы микросхем DD4, DD5: соединяя i-ую стрелку с «+» источника питания, если в i-том разряде кода должна быть 1 (X1 DD4, формирующий стартовый импульс пакета , уже соединен с +Uп, или с «землей», если должен быть 0.
Так, например, для генерации кода 111011100111001 потребуется соединить стрелки 1, 2, 3, 5, 6, 7, 10, 11, 12, 15 с «+», а стрелки 4, 8, 9,13, 14 - с «-» источника питания.

Рис. 46. Печатная плата ИК генератора «электронного пароля» Поскольку n=15, то число различных сигналов, из которых любой может быть закоммутирован в качестве кодового, составляет здесь 2^15=32768. Генератор монтируют на печатной плате, изготовленной из двустороннего фольгированного стеклотекстолита толщиной 1,2...1,5 мм (рис. 46). Фольгу со стороны деталей используют лишь в качестве общего провода (с ней соединен «-» источника питания): в местах пропуска проводников она должна иметь выборки - кружки диаметром 1,5...2 мм (на рисунке не показаны). Места соединения с нуль-фольгой «заземляемых» выводов резисторов, конденсаторов и др. показаны черными квадратами; черными квадратами со светлой точкой в центре - «заземляемые» выводы микросхем и положение проволочной перемычки, соединяющей с нуль-фольгой «минусовой» вывод конденсатора С4. В качестве источника питания генератора можно взять 6-вольтную батарею 11 А (габариты - Ж10,3х16 мм, электрическая емкость - 33 мА·ч). Выключатель SA1 типа ПД9-1 монтируют непосредственно на корпусе генератора. Кнопка SB1, типа ПКн-159 или подобная ей,
должна иметь провод длиной 6...8 мм, достаточный для его вывода сквозь стенку корпуса.

Рис. 47. Осциллограмма кода «111011100111001» Правильно собранный генератор наладки не требует. Проконтролировать его работу можно с помощью осциллографа, подключив его вход к коллектору транзистора VT1. После включения SA1 и нажатия кнопки SB1 на экране осциллографа (время ждущей развертки 20...30 мс) должна возникнуть и исчезнуть последовательность импульсов, расставленных во времени в соответствии с закоммутированным сигналом. Если это рассмотренный выше код 111011100111001, то ему будет соответствовать осциллограмма, изображенная на рис. 47 («лишний» импульс ,в начале пакета - стартовый). По амплитуде импульсов, измеренных на резисторе R9, можно судить о токе в ИК диоде Iимп@Uимп /R9 (Iимп - в амперах, Uимп - в вольтах, R9 - в омах), а в быстрой развертке (20...50 мкс, тоже ждущей) - об их форме и длительности, которая должна быть в пределах 5...15 мкс. Двухступенчатое включение кодового излучателя - сначала выключателем SA1, а затем кнопкой SB1 - связано с особенностью самовозбуждения кварцованных генераторов, с их довольно медленным (из-за высокой добротности кварцевого резонатора) вхождением в рабочий режим.

Рис. 48. Вариант включения генератора Выключатель SA1 можно исключить, организовав питание генератора так, как показано на рис. 48. Но в таком случае кнопку SB1 потребуется нажимать дважды: первое нажатие даст, скорее всего, неверную комбинацию (которая, кстати, может быть даже полезна как маскирующая истинный код). Без выключателя SA1 можно обойтись и в том случае, если в качестве источника питания генератора будет взята низковольтная батарея достаточной емкости, способная обеспечить продолжительную его работу при постоянно включенных микросхемах. Например, литиевый элемент с ЭДС=3 В, имеющий электрическую емкость 0,1 А·ч, сможет проработать в таком режиме около года. Таблица 10
| Uпит, В | Iпотр, мкА | Iимп, А |
| 2,4 | 5 | 0,18 |
| 3,7 | 16 | 0,38 |
| 4,3 | 30 | 0,38 |
| 5,0 | 60 | 0,46 |
| 6.0 | 140 | 0,59 |
| 7,0 | 360 | 0,72 |
В кодовом излучателе могут быть использованы практически любые ИК диоды, ограничения - лишь габаритные: высота деталей на печатной плате не должна превышать 8 мм. Все резисторы здесь типа МЛТ-0,125, неэлектролитические конденсаторы - КМ-5, КМ-6, К10-17Б и др. Конденсатор С4 - типа К50-35 или К50-40. Рабочее напряжение конденсатора С6 (CE-DS Магсоп, его монтируют в положении «лежа») должно соответствовать напряжению источника питания. В варианте, показанном на рис. 48, необходимо предварительно проконтролировать состояние его диэлектрика: ток утечки в С6 должен быть меньше 1 мкА. При увеличении сопротивления резистора R9, ограничивающего ток в ИК диоде, емкость конденсатора С6 может быть соответственно уменьшена. Довольно большая «дальнобойность» ИК излучателя (с R9=3,9 Ом превышающая 10 м) может оказаться просто ненужной. Кодовый генератор сохраняет свою работоспособность в широком диапазоне питающих напряжений. В таблице 10 показана зависимость потребляемого им тока Iпотр и тока в ИК диоде Iимп от напряжения источника питания Uпит.
ИК генератор «визитной карточки» с шифратором
На рис. 38 приведена принципиальная схема ИК генератора, формирующего пакет, содержащий N импульсов, где NО{1,...,1023} - может быть любым в этих пределах*. Здесь DD1.1, DD1.2, R2, С1 - управляемый мультивибратор, частота возбуждения которого f@160 кГц (f=1/2 R2·C1); DD2 - 14-разрядный двоичный счетчик; R3C2 - дифференцирующая цепочка, формирующая из спада меандра ( 1 на выходе DD1.3) короткий - 5...10 мкс - импульс, открывающий нормально закрытый транзистор VT1; VD1-VD10, R6 - шифратор (диодно-резисторный «И»), числом и размещением диодов в котором задают N;SB1 - кнопка включения излучателя. При включении питания на входе R счетчика DD2 формируется импульс «единичной» амплитуды, устанавливающий его в исходное состояние (в этом состоянии на всех его выходах устанавливается напряжение низкого уровня), а мультивибратор, сделав семь холостых «оборотов», выходит на нормальный режим работы. Частота следования меандров на выходе 7 DD2 (четвертый разряд счетчика) F=f/2^4=10 кГц. С соответствующими интервалами - Тп@100 мкс- будут следовать друг за другом и 5...10-микросекундные ИК вспышки излучателя BL1.
Рис. 38. ИК генератор «визитной карточки» Генерация ИК вспышек продолжится до тех пор, пока на выходе шифратора - входе элемента DD1.6 - не появится напряжение высокого уровня, и, соответственно, на его выходе - напряжение низкого уровня, закрывающего мультивибратор. Число импульсов в пакете зависит от числа и «веса» диодов в шифраторе: N=VD1+2VD2+4VD3+8VD4+16VD5+32VD6+64VD7+128VD8+256VD9 +512VD10, где: VDi=l, если диод VDi установлен в шифратор, и VDi=0, если его нет. Так как N =1023 и Тп=10^4 с, то длительность пакета не превысит, очевидно, 0,11 с. Амплитуда импульса тока в самом излучателе - в ИК диоде BL1 - зависит от напряжения питания генератора Uп и сопротивления резистора R7: Iи=(Uп-2,5)/R7 (Iи - в амперах, Uпит - в вольтах, R7 - в омах). Здесь, очевидно, Iи@0,07 А. Однако нет особой необходимости строго следовать указанным номиналам и типам элементов, составляющих генератор.
В качестве VT1 может быть взят практически любой n-p-n транзистор с h21э>100 и Iк max>100 мА, а излучателем BL1 могут служить ИК диоды типа АЛ115А, АЛ118А, АЛ119Б, АЛ147А и др. (см. приложение 3). В качестве кнопки SB1 можно воспользоваться каким-либо микропереключателем из перечисленных в приложении 1.

Рис. 39. Печатная плата ИК генератора «визитной карточки» Особое внимание необходимо уделить постоянно подключенному к источнику питания конденсатору С5, поскольку при неудачном выборе он может оказаться здесь основным энергопотребителем. Если ИК генератор имеет небольшие размеры и питается, соответственно, от источника небольшой емкости, то ток утечки в конденсаторе С5 Ic5<1мкА. При небольших N конденсатор С5 может иметь меньшую емкость (и меньший, соответственно, Ic5). В первом приближении можно принять C5(мкФ)»N. Печатную плату генератора изготавливают из двухстороннего фольгированного стеклотекстолита толщиной ~1,5 мм (рис. 39). Фольгу со стороны деталей используют лишь в качестве нулевого провода, для пропуска проводников она имеет выборки-кружки диаметром 1.5...2 мм (на рисунке не показаны). В качестве источника питания ИК генератора можно взять алкалиновую батарею типа 11А (Ж10,3х16 мм, Uп=6 В, Е=33 мА·ч). Заметим, что в подобного рода приборах не так-важна электрическая емкость источника питания, как его саморазряд, физическая сохранность. Лучшие из нынешних батарей - литиевые - сохраняют свою работоспособность до 10 лет. *) Запись NО{A} означает, что элемент N принадлежит множеству {А}, т.е. может быть одним из перечисленных в нем элементов.
ИК линия связи в охранной системе
Большие помехи в радиоэфире, легкость обнаружения переданного по радио и последующей его имитации, административно-финансовые препятствия, созданные перед каждым желающим воспользоваться радиоканалом в своей охранной системе (ОС)*, заставляют искать здесь какие-то иные средства связи. С появлением полупроводниковых излучателей, способных генерировать мощные ИК вспышки, и фотодиодов с встроенной оптикой инфракрасный диапазон стал представлять интерес и в этом отношении. В линии связи, работающей в системе охранной сигнализации, должны, очевидно, по-разному представляться три возможные ситуации: а) на охраняемом объекте нарушений нет; б) объект передает сигнал тревоги; в) «обрыв» в канале связи. *) В России передачу сигналов охранных систем по радио разрешено вести лишь в двух частотных каналах (см. с. 10). Это - для всех нас. Напомним, что в особом состоянии ионосферы, на так называемом «проходе», помеху, блокирующую радиоканал, может вызвать не только сигнал соседа, находящегося «лишь» в 5...10 км, но и радиопередатчик, удаленный на 1.5...2 тысячи километров.ИК приемник «электронного пароля» с дешифратором
Принципиальная схема устройства, принимающего кодированный ИК сигнал брелка-генератора, показана на рис. 49. Микросхема DA1, представляющая собой фотоусилитель, преобразует импульсы тока в фотодиоде BL1, возбуждаемые ИК вспышками брелка-излучателя, в импульсы напряжения, пригодные для прямого их введения в цифровой анализатор. На рис. 50, а показана импульсная последовательность на выходе фотоусилителя, соответствующая коду 111011100111001, который мы здесь и ниже будем рассматривать в качестве примера. В приемнике два формирователя. Один из них, выполненный на элементах DD1.1 и DD3.1, расширяет каждый из поступающих импульсов (напомним: их длительность - около 10 мкс) до tф1@R3·C5@0,6...0,8 мс (должно быть выполнено условие: 0,5·tзн
Рис. 49. ИК приемник «электронного пароля»

Рис. 50. Эпюры сигналов для кода «111011100111001» в нулевое состояние (на выходах микросхем DD4-DD6 устанавливаются нули) и счетчик DD6 начинает счет. Примерно через 0,5 мс (tзн/2) нуль на выходе 2^4 (выв. 5) счетчика DD6 будет замещен единицей. В сдвигающем регистре К561ИР2 изменение напряжения на входе С вида J приводит к перемещению хранящегося в нем числа на один разряд в сторону старших (на рис. 49 - вниз), а в младший разряд регистра DD4 будет вписано то значение, которое в этот момент окажется на его входе D (выв. 7).
Это может быть и 1 - расширенный до tф1 «единичный» импульс, и 0 - если ИК вспышка в этом знакоместе кодовой посылки отсутствовала. Следующий сдвиг числа произойдет через tзн=0,976 мс - «шаг», который сохранится в дальнейшем. Система сделает лишь 16 поразрядных сдвигов (сдвигающие импульсы, генерируемые счетчиком DD6, показаны на рис. 50, в) - с появлением единицы на выходе 29 счетчика DD6 и, соответственно, нуля на входе DD2.2 (выв. 9), счетчик самозаблокируется и останется в этом состоянии до очередного старта системы. Таким образом принятая последовательность И К вспышек преобразуется в число, хранящееся в регистре DD4-DD5. Остается выяснить - является ли оно кодовым. Осуществляется это диодно-резисторным дешифратором Д1, схему которого (для того же кода 111011100111001) иллюстрирует рис. 51. Идея дешифрации проста. Все выходы регистра, на которых в соответствии с кодовой комбинацией должна быть единица, подключают к входам диодно-резисторного конъюнктора (VD1,VD4- VD6, VD9-VD11, VD13-VD15, R1), а выходы, на которых должен

Рис. 51. Дешифратор для кода «111011100111001» быть нуль, — к входам диоднорезисторного дизъюнктора (VD2, VD3, VD7, VD8, VD12, R2). Если в регистре зафиксировано число- код, то на выходе конъюнктора установится напряжение высокого уровня - 1, а Выходе диэъюнктора - низкого - 0. И только в этом случае на выходе ИК приемника возникнет сигнал 1. Это «единичное» его состояние продержится до тех пор, пока не будет нажата кнопка SB1 «Сброс» (параллельно ей может быть включено несколько кнопок такого же назначения) или по каналу не пройдет какой-либо посторонний сигнал*. Приемник смонтирован на плате размером 83х54 мм, выполненной из двустороннего фольгированного стеклотекстолита толщиной 1,5 мм (рис. 52). Технология изготовления платы и приемы монтажа деталей на ней те же, что и при изготовлении платы брелка-генератора. Особое внимание при монтаже приемника следует обратить на электрическую экранировку фотоголовки (BL1, DA1 и др.): обладая высокой чувствительностью и значительной широкополосностью, она подвержена воздействию электрических сигналов самого разного происхождения.
Экран можно изготовить из жести, его раскрой показан на рис. 53: по штриховым линиям сгибают коробку, пропаивают ее в углах, выравнивают низ и установив так, как показано штрих-пунктиром на рис. 52, припаивают в двух-трех точках к нуль-фольге. При необходимости усиление фотоголовки можно уменьшить, зашунтировав вход микросхемы DA1 резистором сопротивлением R1=0,3...З МОм.
Рис. 52. Печатная плата ИК приемника «электронного пароля» Все резисторы в приемнике - типа МЛТ-0,125. Габариты конденсаторов С4 и С10 - Ж8х12 мм. Конденсатор С2 - типа К53-30, остальные - КМ-6, К10-176 и КД. Габариты кварцевого резонатора - Ж2х6 мм. На плате выделено место для размещения элементов описанного выше (см. рис. 43, а) звукового генератора. На рис. 52 оно оконтурено штрих-пунктиром. Необходимо принять меры по ослаблению засветки фотодиода посторонними источниками света, способными существенно

Рис. 53. Выкройка экрана фотоусилителя уменьшить чувствительность фотоприемника. Фотодиод можно поместить в «колодец», склеенный из черного полистирола, который защитит его от воздействия источников, расположенных в стороне от оптической оси. К тому же образующийся невидимый «коридор», в пределах которого только и будет возможен оптический контакт приемника с брелком-излучателем, умножит и без того немалые трудности информационного «взлома» системы. Окно фотодиода полезно заклеить пленкой, ослабляющей по преимуществу видимый свет. Тем более, что расстояние, на котором приемник способен обнаружить и дешифровать ИК вспышки брелка, в не слишком плохих условиях превышает 10 м. В чем, чаще всего, нет никакой необходимости. К выходу приемника (выв. 12 элемента DD3.6) могут быть подключены самые разные сигнальные устройства. Например, светодиод, показанный на рис. 49 штриховым контуром, или звуковой генератор, оповещающие о появлении «своего». Но если по сигналу приемника охранная система должна принять решение самостоятельно (включить, например, привод электрозамка), то в электронный ключ, управляющий исполнительным механизмом (ИМ), нужно ввести задержку.
Так, например, как это показано на рис. 54. Запаздывание включения ИМ зависит здесь от постоянной времени R2C1 и может составить несколько десятых долей секунды. Длительность задержки увеличится еще, если в эмиттерную цепь транзистора VT1 включить диод VD3, рассчитанный на рабочий ток ИМ, например, КД213А. Напряжение питания ИМ, с учетом возникающих при его выключении экстранапряжений (диод VD2 при индуктивных нагрузках обязателен), не должно превышать максимально допустимого для транзистора VT1 (60 В - для КТ972А, 45 В - для КТ972Б). Рабочий ток исполнительного механизма не должен превышать здесь 2 А.

Рис. 54. Электронный ключ с задержкой Задержка срабатывания исполнительного механизма - эффективное средство в борьбе с попытками выяснить подбором задействованный в системе код. В принятой здесь системе кодирования даже секундная задержка заставит злоумышленника простоять у чужих дверей не один час. И это - при наличии у него соответствующей аппаратуры, знания принципов кодирования и время-импульсных характеристик ИК излучения. «Подсмотреть» же работу ИК брелкагенератора, не войдя в визуальный контакт с его владельцем, несравненно сложнее, нежели это допускают кодовые генераторы, работающие в радиодиапазоне. Приемник сохраняет работоспособность при снижении напряжения питания до 4 В, потребляемый им ток не превышает 1,4 мА. *) Заметим, что дешифратору безразлично состоянием старшего разряда регистра DD5, поскольку по окончании записи на его выв. 2 обязательно окажется 1 - стартовый бит кодовой комбинации или первый бит помехи.
ИК приемник на микросхеме
Принципиальная схема приемника импульсных ИК сигналов на специально для этой цели разработанной микросхеме показана на рис. 37. Выход этого фотоприемника также может быть соединен с входами цифровых КМОП-микросхем напрямую. Но хотя его выходное сопротивление меньше, чем у описанного выше транзисторного, при большой длине линии, связывающей фотоприемник с электронным анализатором сигналов, его также нужно дополнить буферным усилителем (см. рис. 36, а, б). Емкость линии связи в этом случае может доходить до 0,01 мкФ. Фотодиод ФД320 можно заменить на ФД263-01, а если в фотоприемнике есть линза-концентратор - практически любым фотодиодом из приложения 2.
Рис. 37. ИК приемник на микросхеме Таблица 8
| Uпит,B | Iпотр, мА |
| 4,5 | 0,84 |
| 5,0 | 1,00 |
| 6,0 | 1,30 |
| 7,0 | 1,55 |
| 8,0 | 1,90 |
| 9,0 | 2,90 |
Усиление фотоголовки можно уменьшить, зашунтировав вход усилителя резистором сопротивлением 0,3...3 МОм. В таблице 8 приведена зависимость тока Iпотр , потребляемого фотоголовкой, от напряжения источника питания Uпит.
ИК приемник на транзисторах
Принципиальная схема приемника импульсных ИК сигналов показана на рис. 35. Его выход может быть подключен ко входу цифровой КМОП-микросхемы непосредственно. Если фотоголовка должна быть удалена от цифрового анализатора, а емкость соединяющего их кабеля превысит 100...200 пФ, фотоусилитель потребуется дополнить буферным усилителем. Таким, например, как на рис. 36, а (усилитель-инвертор) или на рис. 36, б. Емкостная нагрузка фотоголовки с таким усилителем на выходе может быть увеличена до 0,01 мкФ.
Рис. 35. ИК приемник на транзисторах

Рис. 36. Усилители мощности в КМОП-технике Таблица 7
| Uпит,B | Iпотр,мA |
| 4,5 | 0,30 |
| 5,0 | 0,30 |
| 6,0 | 0,32 |
| 7,0 | 0,34 |
| 8,0 | 0,35 |
| 9,0 | 0,37 |
Фотодиод ФД263-01 можно заменить на ФД320. А при наличии хорошего оптического концентратора - почти на любой из указанных в приложении 2. ИК приемник сохраняет работоспособность при изменении напряжения источника питания Uпит в широких пределах. Зависимость потребляемого им тока Iпотр от напряжения питания показана в таблице 7.
ИК приемник «визитной карточки» с дешифратором
Принципиальная схема приемника «визитной карточки» приведена на рис. 40. Здесь DA1 - микросхема, преобразующая импульс тока, возникающий в фотодиоде VDI под воздействием ИК вспышки, в импульс напряжения, амплитуда которого достаточна для непосредственного управления КМОП-микросхемами (рис. 41, а). На элементах DD1.1 и DD1.2 собран одновибратор, преобразующий короткий импульс, соответствующий длительности ИК вспышки*, в импульс длительностью tф=50 мкс (tф@1/2 tп, где tп - период следования ИК вспышек в кодовой посылке (рис. 41, б)). На элементах DD1.3, DD2.3-DD2.5 собрано устройство, формирующее импульс на входе R счетчика DD3 (рис. 41, г), которым он переводится в нулевое состояние по фронту первой же ИК вспышки, и временной
Рис. 40. ИК приемник «визитной карточки»

Рис. 41. Эпюры сигналов в ИК приемнике интервал Тпр (рис. 41, в), в пределах которого счетчик DD3 может беспрепятственно вести подсчет импульсов (по их спаду), поступающих на его вход С. Дешифрация кодовой посылки, выяснение того, содержит ли она Nкод - кодовое число импульсов, возлагается на дешифратор Д1. В качестве примера, демонстрирующего его структуру, на рис. 42, а приведена конфигурация Д1 для Nкод=284. Поскольку «вес» выхода Qi в DD3 равен 2^(i-1), то в двоичной записи Nкод=000100011100 (2^(3-1)+ +2^(4-1)+2^(5-1)+2(9-1)=4+8+16+256=284). Дешифратор состоит из 4-входового конъюнктора** (Rl, VD3-VD5, VD9), входы которого

Рис. 42. Дешифратор для Nкод=284 подключены ко всем Qi=1, и 8-входового дизъюнктора (R2, VD1, VD2, VD6-VD8, VD10, VD12), входы которого подключены ко всем Qj=0. Легко видеть, что напряжение высокого уровня (лог.1) возникнет и сохранится на выходе DD1.4 (см. рис. 41, д) лишь в случае, если в счетчике DD3 будет зафиксирован Nкод, в любом другом оно так или иначе будет сведено к нулю. На рис. 42, б показана конфигурация конъюнктора в шифраторе ИК излучателя, формирующего Nкод =284; иное его положение на выходах счетчика связано с тем, что «вес» выхода Qi здесь равен 2^(i-5). Подобную же структуру будет иметь дешифратор Д1 и для другого Nкод , с иными, конечно, позициями диодов в конъюнктере и дизъюнкторе. Для того, чтобысистема реагировала на Nкод лишь при достаточно длительной его экспозиции, в цепь формирования выходного сигнала введена цепочка R9·C11@tэксп.
Обычно принимают tэксп =0,3... 3 с. На кратковременное появление Nкод (в попытках, например, побыстрее подобрать код) такая система просто не отреагирует. Выход устройства - транзистор VT1 с открытым коллектором - может быть дополнен тем или иным исполнительным механизмом. Например, тональным генератором (рис. 43, а), предупреждающим

Рис. 43. Тональный генератор (а) и электронный ключ к электромеханическому замку (б) о приходе «своего», или электронным ключом, управляющим электромагнитным замком Y1 (рис. 43, б). В правильно собранном И К приемнике потребуется, возможно, уменьшить его чувствительность. Это можно сделать как электрически - зашунтировав, например, вход усилителя DA1 резистором R12 (показан на рис. 40 штриховой), так и оптически - прикрыв фотодиод «серым» фильтром, в качестве которого можно использовать, например, пластиковые обои, выполняющие заодно и функцию фильтра, почти полностью «отрезающего» видимую часть спектра паразитной подсветки. Опыт показал, что излучение ИК генератора способно «пробить» даже 1,5...2-миллйметровый пластик. Кроме того, защитная накладка больших размеров, не позволяющая визуально определить положение фотодиода, окажется еще одним препятствием на пути несанкционированного проникновения в систему. Защита от подбора кода - основная забота конструкторов такого рода устройств. Принятая здесь система кодирования относительно проста: Nкод - лишь одно число из тысячи возможных. Но подбор кода осложнен здесь и рядом других обстоятельств. Заметим, что длительность кодовой посылки Ткод не может быть ни слишком малой (иначе «слипнутся» импульсы на входе С счетчика DD3), ни слишком большой, больше Тпр (следующая затем ИК вспышка трансформируется в R-импульс, возвращающий DD3 в исходное состояние). Осложняет подбор кода и t^, во всяком случае очень его замедляет. Защитные функции заложены даже в яркость ИК вспышки - она должна быть лишь достаточной. Повышенная освещенность фотодиода может вывести фотоголовку приемника из рабочего режима и.
привести к ошибкам в счете; И все это, заметим, при отсутствии каких-либо специальных контрмер, которые здесь, конечно же, нетрудно предусмотреть. Можно ввести еще один (или не один) находящийся в стороне фотодатчик, засветка которого немедленно заблокирует систему. Или блокировку, реагирующую на слишком большое число сделанных попыток. Более четырех за минуту, например. Блокировки могут, конечно, и дополнять друг друга. На рис. 44 показана печатная плата ИК приемника. Ее изготавливают из двустороннего фольгированного стеклотекстолита толщиной 1.5...2 мм. Фольгу со стороны деталей используют лишь в качестве нулевой шины-«земли» (к ней присоединен «-» источника питания), в местах пропуска проводников она имеет вытравленные

Рис. 44. Печатная плата ИК приемника «визитной карточки» кружки диаметром 1.5...2 мм (на рисунке не показаны). Соединения с нуль-фольгой «заземляемых» выводов показаны зачерненными квадратами. фотоусилитель (VD1, DA1 и др.) с его большой чувствительностью, широкополосностью, высоким входным сопротивлением необходимо экранировать. В противном случае электрические наводки, в том числе и от работы собственного дешифратора, могут сделать ИК приемник совершенно неработоспособным. Экран, имеющий «окно» для фотодиода, изготавливают из жести в виде коробки и припаивают к нуль-фольге в двух-трех точках. На рис. 44 штриховой линией показано примерное его расположение. Таблица 9
| Uпит, В | Iпотр, мА |
| 4,2 | 0,9 |
| 5,0 | 1,1 |
| 6,0 | 1,3 |
| 7,0 | 1,6 |
| 8.0 | 1,9 |
| 9,0 | 2,3 |
Рекомендуется также принять меры к минимизации подсветки фотодиода посторонними источниками света, поскольку это может заметно снизить чувствительность приемника к сигналам своего ИК генератора. В качестве бленды, ограничивающей боковой подсвет фотодиода, можно взять отрезок зачерненной внутри пластмассовой или металлической тубы диаметром 10... 15 мм. Фоточувствительную часть приемника можно изготовить в виде отдельной головки, соединенной с другими его элементами тонким трехпроводным кабелем («+», «-», выв. 10 DA1).Малые размеры такой фотоголовки позволят установить ее в вырезе дверного «глазка», за маскирующей накладкой в толще двери, в дверной коробке и т.п. ИК приемник сохраняет работоспособность в широком диапазоне питающих напряжений. Зависимость потребляемого им тока Iпотр от напряжения питания Uпит показана в таблице 9. *) Напомним, что длительность импульса на выходе фотоусилителя DA1 зависит не только от длительности ИК вспышки, но и ее яркости - освещенности фотодиода. Причина - в относительно медленном восстановлении его темновой проводимости. **) Физические элементы, реализующие конъюнкцию и дизъюнкцию, - так в работах по математической логике обычно называют логические функции И и ИЛИ. Если мы и далее намерены пользоваться результатами математических исследований и не намерены повторять их (что было бы, кстати, совсем непросто), то должны, как минимум, понимать их язык.
Инфракрасная техника
Инфракрасная техника С появлением быстродействующих инфракрасных излучателей, прежде всего - ИК диодов, быстро растет интерес к спектру электромагнитных колебаний, имеющих длину волны l=0,8.. .1,3 мкм. Важной особенностью ИК диода является то, что он способен сконцентрировать в короткой вспышке* мощность Римп, в сотни раз превышающую мощность непрерывного его излучения Рнепр. С соответствующим (в ЦРимп /Рнепр раз) увеличением его «дальнобойности». ИК излучение может быть пространственно преобразованосжато в узкий пучок, сфокусировано, отражено, изогнуто и др. самыми обычными оптическими средствами - линзами, зеркалами, световодами. Важно и то, что в этом диапазоне электромагнитных излучений земная атмосфера сохраняет достаточно высокую прозрачность. ИК - свободный диапазон. Работа в нем не требует от кого-то - разрешения, кому-то - оплаты и др. В отличие от СВЧ радиодиапазонов, имеющих тот же характер распространения волн, но уже поделенных между старыми и новыми «хозяевами». Все это может оказаться существенным и при обычном, традиционном использовании электромагнитного излучения - для нужд связи, например, но особенно - в новых приложениях. Владельцы современных телевизоров, видеомагнитофонов, кондиционеров и др. уже познакомились с инфракрасной техникой: пульты дистанционного управления многими бытовыми аппаратами используют кодированное ИК излучение. Но это - лишь одно из его применений. Устройство невидимого ИК барьера, пересечение которого будет зафиксировано охранной системой, показано на рис. 28. В него входит ИЗ - импульсный генератор-излучатель и ПР - фотоприемник, реагирующий лишь на его импульсы.
Рис. 28. ИК барьер В ИК барьер может быть включено и «зеркало» - пассивный отражатель И К лучей. Расстояние l, на которое можно разнести фотоприемник и излучатель, зависит от мощности ИК импульсов Римп : l=кЦРимп , где к - коэффициент, учитывающий конструктивные особенности излучателя и реальной чувствительности фотоприемника, его способности выделять на фонепомех сигнал своего ИК излучателя. Основа инфракрасной техники - импульсные ИК генераторы.
Рассмотрим ряд практических их схем и конструкций, которые могут войти в охранную систему нужной конфигурации или быть использованы как-то иначе.
Инфракрасная «визитная карточка»
ИК система автоматического опознания узнает «своего» по особому сигналу, который излучает брелок-генератор владельца. Таким сигналом может быть «пакет», содержащий строго определенное число очень коротких инфракрасных импульсов- вспышек. Факторами, затрудняющими информационный «взлом» такой системы, являются, кроме того, длительность каждой вспышки и длительность всего «пакета». Они ограничиваются, как правило, довольно жесткими пределами. Ниже описан брелок-генератор, формирующий такой пакет-код, и соответствующее ему приемное устройство.Инфракрасный «электронный пароль»
Независимо от характера излучения, будь то радиоволна, ультразвук или свет, особое внимание в устройствах автоматического опознания «своего» уделяют самому сигналу. Основное к нему требование: вероятность появления точно такого же сигнала из постороннего источника должна быть пренебрежимо малой. В современной технике кодовая посылка обычно имеет вид двоичной последовательности, например, 1001101000111..., где единице соответствует наличие излучения, а нулю - пауза «чистого» эфира или какое-то другое излучение. Если n - число разрядов (знако мест) в таком сигнале, то по-разному расставляя единицы и нули, мы сможем получить 2" различных их сочетаний. Так при n=7 их 128, при n=15-32768, а при n=23 - 8388608. Среди множества возможных какую-то одну двоичную последовательность выделяют особо - в качестве кода, электронного пароля.Экономичный ИК генератор
Излучатель ИК датчика, реагирующего на прерывание луча, нередко относят от фотоприемника на 10...20 м и более. Его размещение, удовлетворяющее требованиям охранной техники (скрытность позиции, защита от непогоды, намеренной порчи, блокировки и др.), существенно упростится, если он будет выполнен в виде автономно функционирующего блока. Важнейшим параметром такого излучателя будет, очевидно, его способность максимально эффективно использовать энергозапасы встроенного в него источника питания. Принципиальная схема энергоэкономичного ИК генератора, формирующего достаточно мощные ИК импульсы, показана на рис. 32. Режим его работы задан мультивибратором, выполненном на микросхеме DD1, в стоки транзисторов которой введены резисторы R1 и R3, многократно снижающие сквозные токи переходного режима. Частота мультивибратора - F@1/2·R2·C1@40 Гц. Длительность импульса тока, возбуждающего ИК диод BL1, зависит от параметров дифференцирующей цепочки R4C3: tимп@R4·C3@10 мкс. Формирователь DD2.3...DD2.6 преобразуют поступающий на его вход импульс с затянутым спадом в «прямоугольный», открывающий на это время до насыщения нормально закрытый транзистор VT1. Напряжение питания микросхем зависит от номинала резистора R7, при возможных изменениях Uпит оно должно оставаться в пределах +(3...5) В.
Рис. 32. Экономичный генератор ИК импульсов

Рис. 33. Печатная плата ИК генератора

Рис. 34. Компоновка ИК генератора Таблица 6
| Uпит,B | Iимп,A | Iпотр, мА |
| 4,3 | 0,36 | 0,15 |
| 5 | 0,46 | 0,22 |
| 6 | 0,64 | 0,31 |
| 7 | 0,85 | 0,43 |
| 8 | 1,05 | 0,53 |
| 9 | 1,1.8 | 0,64 |
| 10 | 1,36 | 0,75 |
Генератор монтируют на двусторонней печатной плате размером 17,5х55х1,2 мм (рис. 33). Фольгу под деталями используют лишь в качестве нулевой шины-«земли» (с ней соединяют «-» источника питания), в местах пропуска проводников она имеет выборки — кружки диаметром 1,5...2 мм (на рисунке не показаны). Выводы деталей, соединяемые с «землей», припаивают непосредственно к нуль-фольге (показаны зачерненными квадратами). Транзистор VT1 устанавливают параллельно плате, его выводы согнуты под прямым углом, расстояние между ним и платой - 4...5 мм. Общая компоновка излучателя показана на рис. 34.
Помещенный в гнездо сечением 45х18 мм и глубиной 57...60 мм, вырубленное в стене дома, в столбе веранды, в перилах крыльца, в засохшем дереве и т.п., излучатель маскируют наклейкой подходящего цвета и фактуры. Если она непрозрачна для ИК лучей, в ней делают небольшое, по диаметру ИК диода, отверстие. Батарею питания лучше поместить снизу. Это позволит избежать порчи излучателя в случае ее разгерметизации. В таблице 6 приведены зависимости Iимп - амплитуды тока в ИК диоде и Iпотр - тока, потребляемого генератором от источника питания, от Uпит - напряжения источника питания. Частота F и длительность tимп остаются при этом практически неизменными. Токовый КПД ИК излучателя ррррh=Iимп·tимп·F / Iпотр =0,82...0,87. С батареей «Корунд» он сможет проработать непрерывно 2...3 месяца. А с аккумулятором «Ника», 7Д-ОД25 и т.п., подзаряжаемым солнечной батареей (БС-0.5-9П, БСМ-У1.1, Электроника M1 и др.), в не слишком плохих погодных условиях — без ограничения времени.
Передатчик в ИК линии связи
Его принципиальная схема приведена на рис. 55. Здесь DD1.1, DD1.2, R3, ZQ1 - тактовый генератор, возбуждающийся на частоте кварцевого резонатора fр=32768 Гц. DD3 - счетчик, на выходе 11 (выв. 15) которого формируется 16-герцовый меандр (f11=fр/2^11), а на выходе 14 (выв. 3) - 2-герцовый (f14=fр/2^14). Элементы DD2.1- DD2.4 образуют переключатель, на выходе которого (выход DD2.4) возникает 2-герцовый или 16-герцовый меандр в зависимости от уровня напряжения на входе 5 элемента DD2.1*. Из фронта меандра дифференцирующая цепочка R5C3 и импульсный усилитель DD1.4-DD1.6 формируют в базе нормально запертого транзистора VT1 импульс тока длительностью tи@10 мкс (tи@R5·C3). Возникающий в цепи коллектора транзистора VT1 ток возбуждает ИК диод BI1 ив пространство излучается короткая ИК вспышка. Итак, ИК передатчик всегда что-то излучает - либо редкие, 2-герцовые импульсы, если оснований для тревоги нет, либо частые,16-герцовые - тревожные.

Рис. 55. Передатчик ИК линии связи

Рис. 56. Печатная плата передатчика На рис. 56 показана печатная плата передатчика, которую изготавливают из двухстороннего фольгированного стеклотекстолита толщиной 1,5 мм. Фольга со стороны деталей используется лишь в качестве нулевого провода-«земли»; в местах пропуска проводников в ней вытравлены фрагменты той или иной конфигурации. Место пайки к нуль-фольге «заземляемого» вывода резистора, конденсатора и др. показано зачерненным квадратом; соединение с ней вывода микросхемы или проволочной перемычки - квадратом со светлой точкой в центре. В центре платы сверлят отверстие под ИК диод, его выводы припаивают к соответствующим уширениям на печатных проводниках внакладку. Все резисторы ИК передатчика - типа МЛТ-0,125. Конденсаторы: С1, С2, С5 - КМ-6 (выводы в одну сторону); С4 - К50-6; С6 - TOWA или другой, диаметром не более 10 мм; СЗ - КМ-5 (выводы в разные стороны). Имеющиеся в продаже ИК диоды предназначены для работы в устройствах дистанционного управления бытовыми радиоаппаратами и обычно имеют довольно широкий - до 30...400 - лепесток излучения.
Для увеличения «дальнобойности» такого излучателя в него нужно ввести линзу-конденсор. Так, как показано на рис. 57. Здесь: 1 - печатная плата передатчика; 2 - ИК-диод; 3 - корпус передатчика (ударопрочный полистирол толщиной 2...2,5 мм); 4 - обойма стандартной 5-кратной часовой лупы (на ней должен быть значок «х5»); 5 - ее линза.

Рис.57. Корпус с линзой- концентратором Лупу приклеивают к передней стенке корпуса (клей - распущенные в растворителе 647 или RS-2 кусочки полистирола; им же клеят и сам корпус), в которой сделано отверстие диаметром 30...35 мм. При указанном на чертеже расстоянии между основанием лупы и печатной платой ИК диод оказывается в фокусе ее линзы, его излучение сжимается в узкий луч и освещенность окна фотоприемника на другом конце ИК линии связи многократно увеличивается. Важнейшим параметром ИК передатчика, как и любого элемента охранной техники, является его энергопотребление в дежурном режиме. В таблице 11 показана зависимость потребляемого им тока Iпотр от напряжения источника питания Uпит. В режиме передачи тревожного сигнала Iпотр увеличивается примерно на 10%. Невысокое общее энергопотребление позволяет ввести резервный источник питания непосредственно в корпус ИК передатчика без увеличения его габаритов. Это может быть, например, 6-вольтная батарея типа 11А (Ж10,3х16 мм, емкость 33 мА·ч) или 476А (Ж13х25 мм, емкость 105 мА·ч). Показанная в таблице 11 зависимость тока в ИК диоде Iимп от напряжения питания позволяет судить о мощности ИК вспышек, излучаемых передатчиком, и, соответственно, о его «дальнобойности». Таблица 11
| Uпит ,B | Iпотр, мА | Iимп, А |
| 4,2 | 0,20 | 0,36 |
| 5,0 | 0,40 | 0,46 |
| 6.0 | 0,77 | 0,64 |
| 7,0 | 1,30 | 0,82 |
| 8,0 | 1,90 | 0,97 |
| 9,0 | 2,70 | 1.23 |
| 10,0 | 3,60 | 1,38 |
Размещая передатчик, нужно помнить об очень узкой диаграмме его излучения. Узел крепления должен позволить точную наводку передатчика и жесткую его фиксацию в лучшем положении. Можно воспользоваться, например, шарнирной головкой от фотоаппарата или кинокамеры, установив ее на стене, раме окна и т.п.
Или выполнить этот узел в виде двух латунных пятачков, соединенных отожженной медной

Рис. 58. Узел крепления передатчика проволокой диаметром 2...2,5 мм (рис. 58). Один из пятачков крепят винтами к боковой стенке излучателя (резьба - в стенке), другой - шурупами к опоре. Проволоку сгибают так, чтобы излучатель занял нужное положение. Во избежание значительных вибраций она должна быть возможно более короткой. Испытания показали, что при Uпит=6 В передатчик способен обеспечить связь на расстоянии r@70 метров (с отоприемником, описание которого приведено ниже). Но это не предел. Зависимость r от Iимп при прочих равных условиях имеет вид: г@к·ЦIимп , где к - коэффициент, учитывающий «Прочие условия». Таким образом, при Uпит =10 В r@100 м. Ток в ИК диоде может быть увеличен и за счет сопротивления резистора R7: Iимп=[Uпит-4] /R7 (Iимп - в амперах, Uпит - в вольтах, R7 - в омах). Но делать это нужно с осторожностью: в любом сочетании Uпит и R7 амплитуда тока в ИК диоде не должна превышать предельно допустимую (см. приложение 3). Значительное увеличение яркости ИК вспышки можно получить, перестроив «сильноточную» часть импульсного усилителя так, как показано на рис. 59 (печатная плата - на рис. 60, а, б). В этом случае может быть достигнут ток в импульсе Iимп=10 А - допустимый для ИК диода типа АЛ123А. Резистор R4 - самодельный, отмеренный по цифровому омметру или вычисленный (см. приложение 8) отрезок нихромовой, константановой или манганиновой проволоки.
Рис. 59. Головка излучателя с ИК диодом АЛ123А

Рис. 60. Печатная плата головки мощного ИК излучателя Амплитуду и форму тока, возбуждающего ИК диод, можно проконтролировать осциллографом, подключив его к резистору R4. Излучающую головку можно выполнить в виде отдельного блока во «всепогодном» исполнении. Все остальные элементы ИК излучателя могут войти в электронную часть охранной системы в качестве ее фрагмента, связанного с ИК головкой лишь тонким трехпроводным кабелем.

Рис. 61. Приемник ИК линии связи *) Выделенное на рисунке штрих-пунктиром - пример датчика охранной системы, формирующего на своем выходе нужный сигнал.
Приемнике ИК линии связи
Принципиальная схема приемника в ИК линии связи приведена на рис. 61. Здесь DA1 - усилитель-формирователь, преобразующий ИК вспышку, освещающую фотодиод BL1, в импульс напряжения с амплитудой U10@Uc4 (эпюра 1 на рис. 62). Одновибратор, выполненный на элементах DD1.1, DD2.1 и др., расширяет этот импульс* до tф1@R2·C5@15 мс (эпюра 2 на рис. 62) для задержки его спада (1) на входе С счетчика DD3 и формирования «щелчка» длительностью tф1, в звуковом генераторе, выполненном на DD2.5, DD2.6, BF1 и др. Одновибратор DD1.3, DD2.3 и др. формирует импульс длительностью tф2@R4·C6@1,5 с (эпюра 3 на рис. 62), разрешающий беспрепятственный подсчет импульсов в DD3 лишь на этом временном интервале. Приемник активизируется фронтом первой же ИК вспышки. Из него формируется короткий (tr@R6-C7) импульс на входе R счетчика DD3 (эпюра 4 на рис. 62), устанавливающий счетчик в предстартовое состояние (ему соответствует 0 - напряжение низкого уровня - на всех его выходах), а спадом импульса длительностью tф1
Рис. 62. Эпюры сигналов в счетчик записывается первая единица. Если на фотоприемник поступают импульсы, следующие с частотой 2 Гц (с такой частотой, напомним, следуют ИК вспышки, если датчики на охраняемом объекте не потревожены), то на выходе 4 (выв. 5) счетчика DD3 сохраняется 0, так как фронтом четвертого импульса (он появится через 0,5х4=2 с - по окончании разрешающего счет интервала tф2 =1,5 с) счетчик DD3 будет возвращен в исходное состояние. По иному ведет себя приемник, если на него приходят ИК импульсы, период следования которых равен 62,5 мс, т.е. - сигнал тревоги. Поскольку 62,5х4=250 мс < tф2-1,5 с, то четвертый импульс переведет счетчик DD3 в состояние «4» (000100; на его выводе 5 появляется 1 - напряжение, близкое к напряжению питания), счетчик в этом состоянии самозаблокируется (сигнал 1 на входе 8 элемента DD1.2 делает его нечувствительным к сигналам на входе 9), а включившийся красный светодиод HL1 и 16-герцовые щелчки звукового генератора доведут сигнал тревоги до окружающих (эпюры 5 и 6 на рис. 62).
Это будет продолжаться примерно 1,25 с (tф2 -0,25), после чего возникнет 0,25-секундная пауза и тревожная сигнализация повторится. При обрыве связи приемник ведет себя иначе. Если на временном интервале tобр (tобр=R11·C8) приемник не обнаруживает ИК вспышки, конденсатор С8 разряжается по цепи VD6, R11, DD2.3, транзистор VT1 открывается до насыщения, напряжение на резисторе R8 увеличивается с -О В почти до напряжения питания, на выходе DD 1.4 устанавливается напряжение низкого уровня и звуковой генератор начинает излучать монотонный сигнал с частотой fтон@1/2R14·C9. С появлением первой же ИК вспышки конденсатор С8 быстро заряжается по цепи R10, VD5, тональное излучение прекращается и приемник приступает к анализу поступающих сигналов. Печатную плату приемника изготавливают из двустороннего фольгированного стеклотекстолита 50х50 мм толщиной 1,5 мм (рис. 63) подобно тому, как это сделано в ИК передатчике. Фотоголовку ИК приемника (BL1, DA1 и др.), обладающую высокой чувствительностью к электрическим наводкам в широком спектре частот, необходимо экранировать. Экран изготавливают из жести, его выкройка показана на рис. 64. Штриховые линии здесь - места сгибов. Согнутый экран пропаивают в углах, выравнивают его низ и, установив в нужном положении

Рис. 63. Печатная плата приемника на нуль-фольгу (на плате оно показано штриховой линией), припаивают к ней в двух-трех точках. Конструктивно ИК приемник может быть выполнен так, как показано на рис. 65. Здесь: 1 - корпус приемника (черный полистирол толщиной 2...2,5 мм); 2 - обойма 7-кратной ручной лупы (ручка срезана); 3 - ее линза; 4 - печатная плата; 5 - экран фотоголовки; 6 - фотодиод ФД 263-01. Обойму лупы приклеивают к передней стенке корпуса, имеющей отверстие диаметром 35 мм (клей — распущенные в растворителе 647 или в RS-2 кусочки полистирола). Расстояние между стоящими соосно фотодиодом и линзой должно быть близко к ее фокусному расстоянию. Это сконцентрирует

Рис. 65. Конструкция приемника поступающий световой поток на фотодиоде и значительно увеличит чувствительность фотоприемника к слабым сигналам**. К узлу крепления приемника предъявляются те же требования, что и к креплению передатчика: должна быть обеспечена удобная его наводка и надежная фиксация в лучшем положении. Если по условиям связи ИК приемник должен быть вынесен на улицу (для связи, например, с автомобилем, стоящим у торца дома, или с квартирой на другом его конце), то его лучше составить их двух частей: внешней, во влагозащитный корпус-бленду которой помещают лишь объектив и фртоголовку, и внутренней - со всем остальным.
Эти части связывают тонким трехпроводным кабелем («+», «-», выв. 10 микросхемы DA1). Приемник может быть дополнен акустическим излучателем большей мощности, например, динамической головкой, включенной так, как показано на рис. 66, или пьезосиреной ACT-10 (рис. 67), сохраняющей достаточную мощность и при пониженном напряжении питания. Как показали предварительные испытания, протяженность ИК линии связи с описанными здесь ИК приемником и передатчиком достигает 70 метров. Существенное ее увеличение может дать переход В ИК приемнике важнее диаметр объектива. С его увеличением увеличивается освещенность р-п перехода фотодиода и, соответственно, расстояние, с которого может быть зафиксирована ИК вспышка излучателя.

Рис. 66. Динамическая головка в акустическом излучателе

Рис. 67. Пьезосиренав акустическом излучателе на настраиваемую оптику - если вместо неподвижной линзы с ее приблизительной фокусировкой использовать объектив от старого фотоаппарата с наводкой на резкость по расстоянию, «Дальнобойность» передатчика может быть увеличена еще в 1,5...2 раза и более за счет увеличения яркости ИК вспышки. С другой стороны, в линиях связи, не превышающих 20...25 м (автомобиль или «ракушка» под окнами 3...4-этажного дома, окно дома на другой стороне улицы и т.п.), оптика может не потребоваться вообще, во всяком случае - в ИК приемнике. *) Напомним, что при умеренной засветке длительность этого импульса близка к длительности самой ИК вспышки. При интенсивной, от близко расположенного излучателя, например, она может увеличиться в 3...5 раз и более из-за относительно медленного «рассасывания» зарядов в р-n переходе фотодиода. **) Угол расхождения лучей в объективе ИК передатчика, его так называемая апертура, должен соответствовать лепестку ИК диода (см. углы излучения ИК диодов в приложении 3). Тогда объектив «соберет» все его излучение.
Приемники импульсного ИК излучения
Из фоточувствительных приборов далеко не все обладают достаточным быстродействием, чтобы реагировать на каждую вспышку ИК диода. Обычно в фотоприемниках импульсного излучения используют фотодиоды (см. приложение 2)*. Импульсные микротоки, возникающие в фотодиоде при его облучении, необходимо усилить и привести к нормам цифрового стандарта, т.е. преобразовать каждую И К вспышку в импульс напряжения, пригодный для непосредственного управления цифровой микросхемой того или иного типа. Высокое входное сопротивление и усиление, значительная широкополосность усилителя, пригодного для решения такой задачи, делают его чувствительным к электрическим наводкам самого разного происхождения. В том числе и к работе электронной «начинки» прибора, в который он входит сам. Поэтому фотодиод и его усилитель обычно тщательно экранируют. Чувствительность фотоприемника может быть заметно снижена паразитной подсветкой. Поэтому его фотодиод прикрывают, как правило, блендой - зачерненным внутри отрезком металлической или пластмассовой трубы, отгораживающим его от источников света, находящихся в стороне от оптической оси. Прямую, соосную подсветку фотодиода уменьшают фильтрами, ослабляющими видимую часть спектра подсветки. Лучше, конечно, воспользоваться для этого специальным инфракрасным фильтром с полосой прозрачности, совпадающей со спектром излучения ИК диода. Но опыт показывает, что неплохим ИК фильтром может быть тонкий эбонит, гетинакс, окрашенный полистирол, темные пластиковые обои. Однако, почти полностью «отрезая» видимый свет, такие материалы вносят заметное ослабление и в ИК сигнал. Хотя современный фотодиод имеет, как правило, встроенную оптику, концентрирующую фотопоток на его р-п переходе, из-за малых размеров ее эффективность относительно невелика. Чувствительность фотоголовки значительно увеличится, если ее фотодиод будет помещен в фокус линзы диаметром 20...40 мм и более, концентрирующей на нем значительно больший световой поток. В этом качестве можно использовать, например, конденсор фотоувеличителя. Или объектив от старого фотоаппарата с наводкой на резкость «по метрам», который позволит к тому же настроить оптический канал наилучшим образом. *) Непригодны, например, фотосопротивления. Достаточно высоким быстродействием обладают вакуумные фотоэлементы и фотоумножители (ФЭУ). Но для их питания требуются источники высокого напряжения: для фотоэлементов 50...300 В, для ФЭУ - до 1 кВ и более (см. приложение 6). Значительные габариты и хрупкость также ограничивают сферу их применения.Простой ИК генератор
Принципиальная схема генератора приведена на рис. 29. На элементах DD1.1, DD1.2 собран мультивибратор, возбуждающийся на частоте F=30...35 Гц (F@1/2R2*C1). Дифференцирующая цепочка R3C2 и элементы DD1.4...DD1.6 формируют в базе нормально закрытого транзистора VT1 импульс тока длительностью tимп@ 10 мкс (tимп@R3*C2), возбуждающий включенный в его коллектор ИК диод VD1. В таблице 5 приведена зависимость амплитуды тока
Рис.29. Генератор ИК импульсов

Рис. 30. Печатная плата генератора в ИК диоде Iимп и потребляемого генератором тока Iпотр от напряжения источника питания Uпит. Печатную плату генератора изготавливают из двустороннего фольгированного стеклотекстолита толщиной 1...1,5 мм (рис. 30). Фольгу со стороны деталей используют лишь в качестве нулевого провода-«земли». В местах пропуска проводников в ней должны быть вытравлены кружки диаметром 1,5...2 мм (на рисунке не показаны), места пайки к нуль-фольге «заземляемых» выводов конденсаторов, резисторов и др. показаны зачерненными квадратами. В качестве примера на рис. 31 приведена зависимость относительной мощности излучения ИК диода АЛ402 от прямого импульсного тока Iпр.и. Почти линейная их связь и при столь значительном форсаже импульсных токов, которая вообще характерна для ИК диодов, позволяет ориентироваться при расчетах «дальнобойности» системы не на мощность излучения, а на легко контролируемый ток в ИК диоде.

Рис. 31. Зависимость относительной мощности излучения от прямого импульсного тока Таблица 5
| Uпит,B | Iимп,A | Iпотр,мА |
| 4,5 | 0,24 | 0,40 |
| 5,0 | 0,43 | 0,57 |
| 6.0 | 0,56 | 0,96 |
| 7,0 | 0,73 | 1,50 |
| 8,0 | 0,88 | 2,10 |
| 9.0 | 1,00 | 2,80 |
СИ-БИ - ТЕХНИКА СВЯЗИ
Датчик радиации в охранной системе
Принципиальная схема датчика, непрерывно контролирующего радиационную обстановку в районе своего расположения, показана на рис. 78. Транзистор VT1, импульсный трансформатор Т1 и др. составляют блокинг-генератор, импульсы с повышающей обмотки I которого через диоды VD1, VD2 заряжают конденсатор С1 до напряжения +360...440 В. Этот конденсатор - источник питания счетчика Гейгера BD1. Импульс напряжения, возникающий на аноде BD1 в момент его возбуждения ионизирующей частицей (см. осциллограмму), поступает на вход формирователя (DD1.1, DD1.2 и др.), преобразующего его в «прямоугольный» длительностью R6·C5@1 мс, и затем на вход С счетчика DD2. Выходом датчика является выход «32» счетчика DD2, на котором сигнал 1 - признак радиационной опасности - возникнет лишь в том случае, если Nт - общее число импульсов, поступивших на С-вход счетчика за время Т, достигнет 32. Поскольку Nт зависит от Nф - средней скорости счета счетчика Гейгера в условиях естественного радиационного фона и DNф - его флуктуаций, возникающих из-за краткости измерений, то длительность измерительного интервала Т должна быть такой, чтобы вероятность появления Nт+DNт=32 в результате какого-либо измерения оказалась бы пренебрежимо малой (по характеру происходящих здесь процессов она не может быть равна нулю).
Рис. 78. Датчик радиации в охранной системе Так, например, если в счетчике Гейгера, имеющего Nф=20 имп/мин (это устанавливают длительными измерениями), при экспозиции T=1 мин флуктуации DNт max=10, т.е. не выходят из пределов 10 имп/мин (это устанавливают в процессе измерения Nф), то Nт max=20+10<32 и такой датчик не поднимет ложной тревоги. Может показаться, что измерения можно было бы легко ускорить. Взяв, например, Т=1/2 мин и сделав выходом датчика выход «16» счетчика DD2. Но если «постоянная составляющая» фона в таком случае уменьшится вдвое и составит Nф/2=10, то его флуктуации - лишь в Ц2 раз, до DNт max/Ц2 = 10/Ц2=7. В таком случае Nт max=10+7>16 и такой датчик будет время от времени подавать сигнал радиационной опасности без какого-либо на то основания.
Со всеми вытекающими отсюда последствиями. Прежде всего - недоверием к нему. В тех случаях, когда возникает необходимость зафиксировать и кратковременное появление источника радиации (перемещающегося,

Рис. 79. Генератор импульсов сброса к датчику радиации например, в проходящем мимо автомобиле), берут счетчик Гейгера, обладающий большей радиационной чувствительностью, или используют несколько малочувствительных счетчиков, набрав нужную чувствительность их числом (счетчики Гейгера можно включать параллельно - при низких, фоновых скоростях счета их радиационные чувствительности суммируются). В приложении 4 приведены основные параметры счетчиков Гейгера отечественного производства, среди которых можно подобрать наиболее подходящий для решения той или иной задачи. Трансформатор Т1 может быть здесь таким же, как и в «Стороже-Р». Принципиальная схема генератора импульсов, задающих паузу Т на входе R счетчика DD2, показана на рис. 79, а. Хотя в этом, как правило, не возникает необходимости — почти всегда охранная система имеет электронные часы с многоразрядным делителем частоты и сформировать нужную последовательность коротких импульсов можно так, как показано на рис. 79, б.
Экономичный источник питания счетчика Гейгера
В автономных приборах непрерывного радиационного контроля, использующих в качестве датчиков радиации счетчики Гейгера, основным энергопотребителем является устройство, преобразующее невысокое напряжение источника питания прибора в напряжение 360...440 В, соответствующее плато счетной характеристики галогенового счетчика Гейгера (см. приложение 4). Принципиальная схема энергоэкономичного преобразователя напряжений показана на рис. 80.
Рис. 80. Экономичный источник питания счетчика Гейгера Его основу составляет блокинг-генератор, на выходной обмотке которого формируются короткие (5...10 мкс) импульсы амплитудой около 420 В. Через диоды VD3, VD4 они заряжают конденсатор С4. Этот конденсатор и будет источником питания счетчика Гейгера (напомним, что проводимость счетчика Гейгера в паузе между возбуждениями близка к нулю). Энергоэкономичность преобразователя обеспечивается тем, что межимпульсная пауза в его блокинг-генераторе задается не собственной времязадающей цепочкой R1C3, как это обычно делается, а одновибратором (DD1.1, DD1.2 и др.), работающим на микротоках [2]. Продолжительность паузы в нем tп@R3·C5 выбирают так, чтобы напряжение на выходе преобразователя в режиме фонового счета было близко к высшему значению напряжения на плато счетной характеристики счетчика Гейгера. (В дальнейшем снижение напряжения на выходе преобразователя, его смещение к другому краю плато будет обязано лишь снижению напряжения источника питания.) Блокинг-генератор сформирует внеочередной импульс подпитки конденсатора С4, если на входе 2 элемента DD1.2 возникнет провоцирующий ее импульс. Если этот импульс будет возникать при каждом срабатывании счетчика Гейгера, то это позволит удержать напряжение на выходе преобразователя на уровне, не зависящем от скорости счета. Трансформатор Т1 блокинг-генератора наматывают на ферритовом сердечнике, составленном из двух колец М3000МН 12х8х3 мм. Кольца склеивают, острые их ребра заглаживают наждачной бумагой и весь сердечник обматывают тонкой фторопластовой или лавсановой лентой. Сначала наматывают обмотку II, она содержит 420 витков провода ПЭВ-2 0,07. Намотку ведут в одну сторону, почти виток к витку, оставляя между ее началом и концом «зазор» 1...1.5 мм. Обмотку II также покрывают слоем изоляции. Далее наматывают обмотку I - 5 витков провода ПЭВШО 0,15...0,2 - и по ней - обмотку III - 2 витка того же провода. Эти обмотки должны быть распределены по сердечнику возможно равномернее. Правильная фазировка обмоток трансформатора (точками показаны их синфазные концы) должна быть соблюдена при его монтаже. Экспериментировать с этим не следует - можно сжечь транзистор. В преобразователе: резисторы Rl, R2 - типа МЛТ-0,125, R3 - КИМ-0,125; конденсатор С1 - любой оксидный, С2, С5 - типа КМ-6 или К10-176, СЗ - К53-30, С4 - К73-9. Преобразователи такой структуры закрывают, по существу, саму проблему питания счетчиков Гейгера от низковольтных источников: потребляемый таким преобразователем ток уже составляет малую часть тока саморазряда большинства гальванических батарей.
ОСТОРОЖНО - РАДИАЦИЯ!
Ионизирующая радиация опасна не только своей высокой поражающей способностью - доза, смертельно опасная для человека, в тепловом ее эквиваленте едва нагрела бы и стакан воды, но и тем, что она никак не воспринимается нашими органами чувств. Ни один из органорецепторов человека не предупредит его о сближении с источником радиации любой интенсивности. Это обстоятельство позволяло долгое время скрывать от населения происходившие в нашей стране радиационные аварии и их последствия. И даже после взрыва на Чернобыльской АЭС, радиоизотопный след которого ощутила, как минимум, вся Европа, еще несколько лет у нас блокировались любые попытки дать в руки населения приборы, которые позволили бы ему самому позаботиться о своей безопасности. И лишь с появлением* в свободной продаже датчиков ионизирующей радиации - так называемых счетчиков Гейгера - управлявшие нашей страной утеряли, наконец, исключительное право знать то, что не следует, по их мнению, знать населению...Радиационный индикатор в радиоприемнике
Транзисторный приемник с введенным в него радиационным детектором не только приобретает новую важную функцию, но объединение этих двух аппаратов имеет очевидные выгоды: корпус, источник питания, усилитель низкой частоты и акустический излучатель могут быть в таком «комбайне» общими. Принципиальная схема радиационного блока, встраиваемого в транзисторный радиоприемник, показана на рис. 70. В его основе - радиационный индикатор «Сторож-Р» (см. в этой книге). Поскольку
Рис. 70. Принципиальная схема встраиваемого радиационного индикатора

Рис. 71. Печатная плата индикатора различаются эти приборы лишь формой тревожного сигнала (вспышки светодиода там и тональные посылки здесь), то здесь уделим основное внимание возможной конструкции такого «комбайна», стыковке его составляющих. Все элементы индикатора, за исключением переключателя SA1, монтируют на двусторонней печатной плате, «монтажная» сторона которой показана на рис. 71. Фольгу со стороны деталей используют лишь в качестве нулевой шины-«земли», в местах пропуска проводников в ней вытравлены кружки диаметром 1,5...2 мм, а места соединения с ней «заземляемых» проводников показаны черными квадратами. Высота устанавливаемых на плату деталей не должна превышать 8...9 мм. Счетчик Гейгера крепят на плате со стороны печатных проводников с помощью надетых внатяг на выводы анода и катода проволочных скоб, впаянных затем в предназначенные для них отверстия. Полностью смонтированный радиационный блок (его габариты 19х23х109 мм, масса 22 г) можно установить в радиоприемник так, как это показано на рис. 72, а. В стенке корпуса делают сквозной вырез 11х109 мм для пропуска счетчика Гейгера. Во избежание возможного его повреждения (корпус счетчика очень тонок) на этот вырез наклеивают глубокую (-9 мм) накладку, имеющую форму продолговатой коробки с прорезями - окнами. Такое размещение радиационного блока возможно, если в радиоприемнике найдется свободное пространство 12х19х109 мм. Вариант размещения, показанный на рис. 72, б, потребует большего пространства - 21х19х109 мм.
Правда, габариты приемника в этом случае почти не изменятся: закрывающая вырез в корпусе (9х92 мм) защитная решетка может иметь толщину лишь 1,5...2 мм.

Рис. 72. Варианты размещения индикатора в радиоприемнике

Рис. 73. Радиационный индикатор в выносном блоке Но если радиоприемник мал или «упакован» так, что установить в нем радиационный блок никак не удается*, то его можно поместить в отдельный футляр (рис. 73, а) и, связав с приемником тонким трехпроводным кабелем, носить так, как показано на рис. 73, б. Выключатель питания SA1, которым к работающему приемнику подключают радиационный индикатор, можно установить в любом удобном для этого месте. Нередко в качестве выключателя удается использовать тот или иной коммутационный элемент самого приемника - например, свободную или не слишком нужную позицию переключателя диапазонов. Включенный индикатор никак не повлияет на работу приемника - на фоне принимаемой программы появятся лишь редкие (при нормальном радиационном фоне 15...25 имп/мин) акустические щелчки. Радиационный индикатор рассчитан на установку в радиоприемники, имеющие 9-вольтное питание. Но его можно переделать и для работы в приемниках, питающихся от 6-вольтных батарей. Для этого потребуется лишь изменить моточные данные трансформатора Т1: обмотка II должна иметь 5, а обмотка III - 2 витка провода ПЭВШО-0,12.,.0,15. Обмотка I остается без изменений - все те же 420 витков ПЭВ-2-0,07. Среди транзисторных приемников, особенно старых выпусков, могут оказаться модели, в которых с нулевой шиной-«землей» соединен не минус источника питания, а плюс. В таких случаях нужно лишь переполюсовать питание индикатора: соединить его «+» с «землей», а общий провод - с «-» радиоприемника. Номинал резистора R6 выбирают в пределах (10...20)R, где R - сопротивление регулятора громкости радиоприемника. Накладку или решетку, защищающую счетчик Гейгера от возможного повреждения, изготавливают из того же материала, что и корпус приемника. Если это ударопрочный полистирол (обычно это так), то для их склейки можно использовать распущенную в растворителе 647 стружку того же полистирола (того же цвета).
Это по существу сварное соединение отличается высокой прочностью. Тем же клеем крепят к корпусу приемника и полистироловые стойки - опоры под печатную плату. Они должны иметь отверстия с резьбой под винт М2. Подходящие стойки, даже с залитыми в них металлическими вкладышами, нередко обнаруживаются в корпусах выброшенных электро- и радиоаппаратов самого разного назначения. Трудности объединения этих двух аппаратов связаны, очевидно, с тем, что обычные бытовые транзисторные радиоприемники изначально на такое их применение не рассчитаны. Конечно, все элементы радиационного блока можно было бы разместить на общей с радиоприемником печатной плате, предусмотрев в его корпусе соответствующее «окно» для счетчика Гейгера. Обратим внимание будущих конструкторов таких «комбайнов» на особенности УНЧ, противоречивость предъявляемых к нему здесь требований. С одной стороны, при работе с радиоприемником УНЧ должен иметь достаточно малые нелинейные искажения, а с другой - при работе лишь с радиационным индикатором - предельно малое, в паузе близкое к нулю, энергопотребление (ток, потребляемый самим индикатором, <0,2 мА). Энергоэкономичность режима радиационного контроля вовсе не самоцель - в сомнительных обстоятельствах радиационную обстановку контролируют непрерывно. В заключение заметим, что описанный здесь радиационный индикатор сохранит свою главную функцию - функцию прибора, следящего за радиационной обстановкой, и без узла, формирующего тревожный сигнал. Поэтому при необходимости (отсутствии, например, микросхемы К176ЛП1) этот узел можно исключить (исключают микросхему DD2, диоды VD4 и VD5, резисторы R8...R13, конденсаторы С8 и С9, а вывод 10 элемента DD1.1 соединяют непосредственно с выводом 6 элемента DD1.3). *) Радиационная чувствительность счетчика Гейгера зависит от его размеров (см. приложение 4). В стремлении непременно вписаться в габариты малоразмерного приемника мы могли бы воспользоваться и малоразмерным счетчиком Гейгера, тем же СБМ10 или СБМ21. Но значительное (в 6...10 раз) снижение радиационной чувствительности вряд ли было бы оправдано в приборе такого назначения.
Радиолюбительский дозиметр
Ионизирующая радиация опасна для человека в любых дозах. В небольших ее воздействие оказывается очень замаскированным - последствия могут проявиться спустя годы, десятилетия и даже в следующих поколениях (онкология, генетические повреждения и др.). С увеличением уровня облучения не только возрастает вероятность таких последствий, но в организме человека возникают нарушения, которые могут привести его к гибели в считанные дни, часы, а то и прямо «под лучом»*. Так что знать уровень радиации, иметь возможность хотя бы приблизительно оценить его представляется никак не лишним. Обнаружив повышенный уровень ионизирующего излучения, естественно поинтересоваться его источником. Что это: тайно захороненные радиоактивные отходы? Ускоритель соседнего НИИ? Рентгеновский аппарат, «светящий» не туда? Изотопная «мина» просвещенного киллера? Выброшенный за ненадобностью пожарный датчик? Радиоактивный минерал? Кость динозавра?... Какова активность обнаруженного? Конфигурация его излучения?... Для ответов на все эти вопросы нужен прибор, способный в каких- то единицах измерять уровень ионизирующего излучения. Принципиальная схема радиолюбительского дозиметра, ведущего измерения ионизирующего излучения в ЕРФ - в единицах естественного радиационного фона (Dф@15 мкР/ч), приведена на рис. 74**. Датчиком радиации BD1 в дозиметре является счетчик Гейгера типа СБМ20, чувствительный к g- и жесткому b-излучению (см. приложение 4). Его реакция на естественный радиационный фон - импульсы тока, следующие без видимого порядка со средней скоростью Na=20...25 имп/мин***. Скорость счета в счетчиках Гейгера линейно связана с уровнем радиации.
Рис. 74. Радиолюбительский дозиметр Так, на десятикратное увеличение ее уровня счетчик СБМ20 отреагирует десятикратным же увеличением скорости счета - до Nрад =200...250 имп/мин. Прямая пропорциональность преобразования Nрад <->Dрад начнет нарушаться лишь при очень значительных уровнях радиации, с появлением большого числа импульсов, разделенных слишком малым, за пределами разрешающей способности счетчика, временным интервалом.
В паспорте счетчика обычно указывают Nmax - максимальную скорость счета. Для счетчика СБМ20 Nmax=4000 имп/с. И если он сохранит линейность преобразования Nрад <->Dрад хотя бы до 2000 имп/с, то по скорости счета можно будет численно оценивать радиационные поля в диапазоне Dрад =(1...5000) Dф - более чем достаточном для бытового прибора. Рекомендуемое напряжение питания счетчика СБМ20 - Uпит=360...440 В. На этот диапазон напряжений приходится так называемое плато: изменения Uпит в этих пределах мало сказывается на скорости счета и принимать меры к его стабилизации нет необходимости. Во всяком случае - в приборах умеренной точности. Устройство, преобразующее напряжение батареи, питающей дозиметр, в высокое напряжение Uпит на аноде счетчика Гейгера, построено на блокинг-генераторе (T1, VT1 и др.). На повышающей обмотке I его трансформатора формируется короткий - 5...10 мкс - импульс амплитудой 440...450 В, заряжающий через диоды VD1, VD2 конденсатор С1. Частота следования импульсов блокинг-генератора F@1/2R6·C3@40 Гц. Каждая ионизирующая частица, возбуждающая счетчик Гейгера, становится причиной короткого лавинообразно развивающегося разряда. Возникающие на нагрузке счетчика, резисторе R1, импульсы напряжения поступают на одновибратор (DD10.3, DD10.4 и др.), формирующий из них «прямоугольные» импульсы длительностью tф1@R7·C7@0,2 мс и амплитудой, достаточной для управления КМОП-микросхемами. Все нужные в приборе временные интервалы и частоты формирует счетчик DD1. Его задающий генератор работает на частоте кварцевого резонатора ZQ1 - 32768 Гц. Счетный узел дозиметра составлен из трех десятичных счетчиков DD4, DD5, DD6, люминесцентные индикаторы HG1, HG2 и HG3 которых индицируют, соответственно, «единицы», «десятки» и «сотни», и одного двоичного счетчика - DD7, представляющего «тысячи». Выходы десятичных счетчиков подключены к соответствующим сегментам люминесцентных индикаторов, а выходы счетчика DD7 - к децимальным точкам этих же индикаторов, на которых «тысячи» индицируются в двоичном коде: °°° - «0», °°* - «1», °*° - «2»,..., ** ° - «6», ***- «7» ( ° - точка «не горит», * - точка «горит»).
Емкость счетного узла увеличивается таким образом до «7999». Счетчик DD3 формирует единицу измерения, принятую в этом приборе. Если его датчик находится в условиях нормального радиационного фона, то на измерительном интервале tизм=39 с (это длительность «нуля» на выходе М счетчика DD1) на вход DD3 поступает в среднем Nф·39/60=(20...25)·39/60@16 импульсов. Т.е. в норме, при Nрад@Nф на табло счетчика будет зафиксировано: «000», если Nрад<16, или «001», если 16
Рис. 75 Печатная плата дозиметра (масштаб 1:2) Они должны быть распределены по сердечнику возможно равномернее. При монтаже трансформатора необходимо соблюдать фазировку его обмоток (их начала отмечены на схеме значком «•»). Экспериментировать с этим не следует - можно сжечь транзистор VT1. Трансформатор Т2 наматывают на кольце К10х6х5 (феррит 2000НН). Его готовят к намотке так же, как и сердечник для трансформатора Т1. Обмотку I (400 витков) наматывают в два провода (ПЭВ-2 0,07). Конец одной полуобмотки соединяют с началом другой, так образуется средняя точка. Обмотка II содержит 17 витков провода ПЭВ-2 0,25...0,4. Снаружи трансформаторы рекомендуется обмотать пластиковой изолентой - узкой полоской, вырезанной из липкой ПВХ. Это защитит их от неблагоприятных внешних воздействий. Крепят трансформаторы винтом МЗ (резьба в плате). Более простое, казалось бы, крепление трансформатора проволочной скобой таит в себе опасность: скоба может образовать в трансформаторе короткозамкнутый виток; нередкая, к сожалению, ошибка. Во избежание обрыва обмотки или замыкания ее витков крепление должно быть мягким, эластичным. Плату монтируют на передней панели прибора (ударопрочный полистирол, дюралюминий и т.п.), в которой вырезано окно против люминесцентных индикаторов. Оно может быть закрыто зеленым фильтром. На ней же в вырезе нужного размера монтируют пъезоизлучатель ЗП-1 или ЗП-22. А под светодиод HL1 делают соответствующее его размерам отверстие. Корпус прибора - стандартная пластмассовая коробка 130х95х20 мм (например, из-под шашек). Во избежание заметного уменьшения чувствительности прибора к мягкому ионизирующему излучению в стенке корпуса, примыкающей к счетчику Гейгера, нужно сделать вырез 10х65 мм, который затем можно перекрыть редкой решеткой. Конечно, далеко не все из вышеперечисленного является строго обязательным. Резисторы типа МЛТ можно заменить на другие такого же размера. В качестве VT3, VT4 могут быть взяты практически любые n-p-n транзисторы. Если их усиление по току будет невелико, потребуется, возможно, несколько уменьшить сопротивление резисторов R9 и R10.
Возможна и даже желательна замена люминесцентных индикаторов ИВ3 на ИВ3А, имеющие меньший ток накала. Не является незаменимым и счетчик СБМ20. Пригодны любые 400-вольтные счетчики Гейгера, имеющие фоновую активность Nф@24 имп/мин. В этом случае в схему прибора не потребуется вносить никаких изменений. Если же Nф будет иным, то между выходами 1, 2, 4, 8 и 16 счетчика DD3 и входом счетчика-накопителя нужно включить диодно-резисторный дешифратор, в котором установкой соответствующих диодов должно быть набрано число, возможно более близкое к 0,65 Nф. На фрагменте схемы (рис. 76) показано, как это сделать для Nф=I6. Здесь 0,65 Nф@11, что в двоичном коде и набрано в дешифраторе. На печатной плате предусмотрено место для установки диодно-резисторного дешифратора.

Рис. 76. Дешифратор для коррекции Nф {Nф=16) Возможен и другой путь: требуемое Nф может быть получено параллельным включением нескольких малочувствительных счетчиков Гейгера. Подойдет, например, «батарея» из пяти счетчиков СБМ10 или СБМ21. Параметры наиболее подходящих для бытовых дозиметров счетчиков Гейгера приведены в приложении 4. Таблица 12
| Напряжение питания, В | 9,0 | 8,0 | 7,0 | 6,0 | 5,6 |
| Скорость счета, ед. Nф | 35,8 | 34,2 | 34,0 | 32,8 | 32,8 |
Светодиод HL1, включающийся при переполнении счетчика-накопителя, т.е. при очень высоком уровне ионизирующего излучения, должен быть красным и возможно более ярким: АЛ307КМ, АЛ307ЛМ и др. Параметры трансформатора Т1 выбраны так, что при разряде батареи питания напряжение на счетчике Гейгера остается в пределах плато счетной характеристики. Таблица 12 демонстрирует зависимость скорости счета от напряжении питания прибора при неизменной активности источника радиации. В таблице 13 показана зависимость потребляемого прибором тока от напряжения источника питания. Масса прибора с батареей «Корунд» - 225 г. Табло счетчика-накопителя может быть выполнено и на жидко-кристаллических индикаторах. Принципиальная схема этого узла с табло типа ИЖЦ5-4/8 показана на рис. 77. Поскольку в табло ИЖЦ5-4/8 четыре разряда, счетчик «тысяч» выполнен здесь аналогично предыдущим - на десятичном счетчике К176ИЕ4. В дозиметре с ЖКИ не нужен, конечно, блок формирования напряжения накала.
Поэтому элементы VT3, VT4, Т2, R9, R10 могут быть удалены, a DD9.1 и DD9.2 использованы по другому назначению (в противном случае их входы нужно соединить с «землей» или с «+» источника питания). Таблица 13
| Режим | Потребляемый ток, мА, при напряжении питания, В | |||
| 9.0 | 8,0 | 7,0 | 6,0 | |
| Счет при N@Nф. | 0,82 | 0,66 | 0,53 | 0,42 |
| Счет при N@130Nф | 1,20 | 0,95 | 0,75 | 0,60 |
| Индикация | 23,5 | 21,0 | 18,5 | 16,0 |

Рис. 77. ЖКИ табло для дозиметра Счетчик DD7 может быть сохранен, но лишь для формирования сигнала тревоги: при появлении на табло «8000» - уровня радиации, в 8000 раз превышающего уровень естественного радиационного фона, - он включит тревожную звуковую и световую сигнализации. Еще одна особенность ЖКИ - сигнал на его сегменте должен иметь форму меандра. Сегмент становится заметным (черным), если его меандр находится в противофазе с меандром подложки ЖКИ (выводы 1 и 34), и остается фоновым, не выделенным, если их фазы совпадают. Счетчик К176ИЕ4 формирует на своих выходах меандры «единичной» и «нулевой» фазы, если на его вход S (выв. 6) подан опорный меандр с частотой следования несколько десятков или сотен герц. Можно, например, подключить входы S всех четырех счетчиков к выходу F (частота 1024 Гц) счетчика QD1. Энергоэкономичность дозиметра с жидкокристаллическим табло будет, конечно, значительно выше, нежели с люминесцентным. *) Homo sapiens - один из самых чувствительных к ионизирующей радиации биологических видов. Летальная доза для человека - 600 рентген.
**) Естественный радиационный фон в качестве своего рода тест-генератора дает возможность прокалибровать бытовой дозиметрический прибор, в том числе и самодельный, не прибегая к помощи каких-либо служб. Эта нестрогая единица позволила в свое время легализовать самодельные дозиметрические приборы. ***) Некоторая часть N. должна быть отнесена к самому счетчику, в частности, к воздействию на него радиоизотопов, входящих непосредственно в его конструкцию. В хороших счетчиках Гейгера эта составляющая N.достаточно мала и в бытовых приборах обычно не учитывается.
Сцинтилляционные детекторы ионизирующего излучения
Для обнаружения ионизирующего излучения нередко используют способность некоторых веществ - сцинтилляторов - делать видимой, светящейся траекторию «простреливающей» их ионизирующей частицы. Сцинтилляционные детекторы ионизирующих излучений имеют определенное преимущество перед счетчиками Гейгера - по амплитуде и длительности вспышки можно судить о типе и энергии породившей ее частицы. Важно и то, что сцинтилляционный счетчик имеет значительно большую эффективность, нежели счетчик Гейгера, фиксирующий обычно лишь одну-две частицы из ста в него попавших. Конструктивно сцинтилляционный счетчик прост: нужный сцинтиллятор (см. приложение 7) наклеивают на катод фотоэлектронного умножителя (ФЭУ) и все это помещают в тщательно изолированный от посторонней подсветки бокс. Остальное - подсчет фотоимпульсов, сортировка их по амплитуде, форме и т.п. - дело обычной электронной техники. Принципиальная схема фотоголовки сцинтилляционного счетчика приведена на рис. 81, а высоковольтного преобразователя для ее питания - на рис. 82. Напряжение питания ФЭУ - высокое по отношению к «земле» - подают обычно на его катод. Это позволяет связать анодную цепь ФЭУ с электронным анализатором прибора гальванически, учитывать при необходимости и постоянную составляющую его фототока. Напряжение питания ФЭУ, его распределение между динодами и, соответственно, соотношения номиналов резисторов R2...R13, составляющих динодный делитель, зависят от типа фотоумножителя (см. приложение 6). Здесь мы воспользовались относительно
Рис. 81. Фотоголовка сцинтилляционного детектора ионизирующей радиации низковольтным ФЭУ-85. Поскольку режим работы ФЭУ в сцинтилляторах бытового назначения близок к «темновому», сопротивления динодных резисторов могут быть и значительно выше рекомендованных (при сохранении пропорций). Единственная оперативная регулировка в канале - резистор R14 - выполняет очень важную функцию: на компараторе DA1 им задают пороговое напряжение U3-4. Лишь импульсы, имеющие амплитуду Uимп>U3-4, откроют компаратор и на его выходе (выв. 9) будет сформирован импульс цифрового стандарта. В автономной, дозиметрической аппаратуре, использующей ФЭУ, возникает проблема их питания.
Необходимое ФЭУ высокое напряжение Uфэу (0,8...1 кВ и более), требования к его стабильности (фоточувствительность ФЭУ довольно сильно зависит от напряжения питания; см. приложение 7) предъявляют к устройствам, формирующим это напряжение, довольно жесткие требования.

Рис. 82. Преобразователь для питания ФЭУ Основу высоковольтного преобразователя, показанного на рис. 82, составляет блокинг-генератор, формирующий на обмотке II трансформатора Т1 импульсы напряжения с амплитудой Uимп@Uфэу. Через диодный столб VD3 они заряжают конденсатор С5, который становится таким образом источником питания фотоумножителя. Пульсации Uфэу (они имею форму «пилы» с временными интервалами между «зубцами» tп@R7·C4) снимает RC-фильтр (С5, R8, С6, R9, С7). В цепь питания блокинг-генератора введен транзистор VT2, коллекторный ток которого зависит от тока базы, зависящего, в свою очередь, от тока стока полевого транзистора VT3 . Напряжение на затворе этого транзистора зависит от Uфэу, напряжения на стабилитроне VD1 (транзистор VT1 - его токозадающий «резистор») и соотношения «плечей» делителя R3+R4, R6 (резистором R3 выставляют нужное Uфэу ). Легко видеть, что при понижении Uфэу (по абсолютной величине), возникшем по какой-либо дестабилизирующей причине, напряжение питания блокинг-генератора увеличится и воздействие дестабилизирующего фактора будет тем самым в значительной мере компенсировано. Трансформатор блокинг-генератора наматывают на ферритовом кольце М3000МН 20х12х6 мм. В связи с тем, что этот феррит имеет низкое объемное сопротивление, острые ребра сердечника необходимо загладить и тщательно весь его изолировать; обмотать, например, лавсановой или фторопластовой лентой. Первой наматывают обмотку II, содержащую 800 витков провода ПЭВ-2 0,07. Намотку ведут в одну сторону, почти виток к витку, оставляя между началом и концом обмотки промежуток 2...3 мм. Обмотку II также покрывают слоем изоляции. Обмотку I (8 витков ПЭВШО 0,15...0,25) и обмотку III (3 витка тем же проводом) укладывают по сердечнику возможно равномернее. Фазировка обмоток (точками на Т1 отмечены их синфазные концы) должна быть соблюдена при монтаже трансформатора. О деталях преобразователя.
Резистор R6 - КИМ-0,125, R3 - СП-38А, другие - МЛТ-0,125 и 0,25. Конденсаторы СЗ, С4 - КМ-6 или К10-176; С5 ,С7 - К15-5-Н70 (1, 5 кВ) или другие керамические на напряжение не менее 1 кВ; С1 и С2 - любые оксидные. Диодный столб 2Ц111А-1 можно заменить четырьмя последовательно включенными диодами типа КД102А. При каких-либо иных заменах нужно иметь в виду, что диодный столб VD3 не только должен иметь высокое обратное напряжение - не менее Uфэу , но и малый (при этом напряжении) ток утечки - не более 0,1 мкА. Транзистор блокинг-генератора можно заменить на КТ630В. Здесь определяющим параметром является напряжение насыщения транзистора в импульсном режиме: при токе в импульсе 1...1,5 А - Uкэ нас имп Ј0,3 В. Остаточное напряжение на коллекторе транзистора нетрудно оценить по осциллограмме: по «зазору» между плоской вершиной импульса и линией нулевого потенциала. Ток, потребляемый высоковольтным преобразователем от источника питания, будет зависеть, конечно, от нагрузки. С двумя описанными здесь сцинтилляционными головками, работавшими в режиме радиационного локатора, он не превышал 16 мА.
«Сторож-Р» - прибор непрерывного радиационного контроля
На техногенное загрязнение окружающей среды нередко смотрят как на неизбежную «плату» за те удобства цивилизованной жизни, которые нам предоставляет научно-технический прогресс. Но если о загрязнениях, хоть как-то себя проявляющих, мы можем судить и сами, можем так или иначе минимизировать их воздействие на себя, то по отношению к веществам, полям, средам, недоступным нашим органам чувств, мы оказываемся в ином положении: не только предпринимать какие-либо меры самозащиты, но и просто узнать о появлении такой опасности, даже длительном ее существовании мы не можем. В таких случаях остается целиком и полностью полагаться на те или иные службы централизованного контроля, сознавая, что по самому характеру своей деятельности, по физическим своим возможностям они в лучшем случае будут следить лишь за среднестатистическим благополучием каждого из нас и его соответствием нормам своих ведомств. Все это в полной мере относится и к радиационному загрязнению окружающей среды - к радиоизотопам, к их проникающему излучению: невидимому, неслышимому, неосязаемому, не обладающему ни запахом, ни вкусом даже в безусловно недопустимых дозах. Правда, монопольное право на радиационный контроль в нашей стране ведомственные службы недавно утеряли - у населения появились персональные дозиметры. Но «измерение опасности» - этой первоосновы ведомственного контроля, пришедшей к нам вместе с персональными дозиметрами (в большинстве своем - упрощенными моделями профессиональных), - лишь на первый взгляд кажется чем-то вполне заменяющим органолептический контроль. В том, что ни один из органов чувств человека не может быть отнесен к категории измеряющих, можно, конечно, видеть лишь ни к чему не обязывающие нас особенности эволюции живого. Но то, что потеря любого из них не компенсируется даже самым совершенным произведением нынешней электронной техники, заставляет отнестись к органолептической ориентации - к самой ее идеологии, ее шкале ценностей - с должным вниманием. Как, соответственно, и к приборам, способным подобным же образом ориентировать человека в потенциально опасных для него новых средах. Техника персональной ориентации человека в продуктах и отходах современной цивилизации призвана решать задачи, непосильные для специалистов-профессионалов, независимо от их числа, квалификации и оснащения.Всегда - как это неизменно выяснялось - недостаточных. Но какими же могут быть функции у приборов «органолептического» контроля радиационной обстановки? Чем, собственно, они должны отличаться от обычных дозиметров? И вообще - располагаем ли мы для этого достаточными средствами? Органолептический прибор радиационного контроля - радиационный технорецептор - отличается от дозиметрического прежде всего своим назначением: он обязан своевременно поставить в известность своего владельца о его сближении с источником радиации, о появлении пока еще потенциальной для него опасности. Техническое обеспечение такого режима работы прибора сказывается почти на всех его параметрах. Так, если энергоэкономичность дозиметра является для него показателем достаточно второстепенным, то для технорецептора он - из важнейших: прибор, не способный работать непрерывно, требующий постоянной заботы о своем энергообеспечении, вообще не может быть отнесен к этой категории. С другой стороны, почти теряет смысл вопрос о точности технорецептора. Во всяком случае в выборе между возможностью «видеть» широкий спектр радиационных излучений и точностью количественной оценки только какой-то его разновидности - лишь гамма-излучения, например, - безусловный приоритет будет иметь спектральная широкополосность прибора. Различаются эти приборы и по форме представления информации. Радиационный технорецептор должен включать ее в рецепторное пространство человека. То есть, он должен обладать способностью информировать своего владельца о радиационной обстановке и ее изменении без какого-либо запроса с его стороны. Обычные в измерительной технике табло и шкалы здесь, очевидно, ничем помочь не могут.

Рис. 68. Радиационный индикатор «Сторож-Р» Особые требования предъявляются и к надежности технорецептора. Она должна быть не только высокой, но и постоянно проверяемой - отказ прибора должен обнаруживаться незамедлительно. Органолептический прибор радиационного контроля должен обладать и высокой радиационной чувствительностью, во всяком случае - быть способным контролировать естественный радиационный фон и практически мгновенно реагировать на сколько-нибудь заметные его изменения. И, наконец, все это мало бы чего стоило, если бы стоило дорого... С учетом вышеизложенного и был спроектирован «Сторож-Р» - сторож радиационный - прибор непрерывного радиационного контроля. Его основные параметры:
| Спектр контролируемых излучении | b(>0,5 МэВ), g(>0,05 МэВ) |
| Реакция на естественный радиационный фон (ЕРФ) | акустические импульсы- щелчки, следующие со средней частотой 15...25 имп/мин; |
| Реакция на изменение уровня радиации | изменение скорости счета (линейная зависимость); |
| Порог тревожной сигнализации | 4...5 ЕРФ |
| Напряжение источника питания | 9 В |
| Потребляемый ток: в фоновых радиационных полях в режиме тревожной сигнализации |
0,15...0,2 мА 3...4 мА |
| Время непрерывной работы (с батареей «Корунд») | > 5000 часов |
| Время выхода на рабочий режим | <1c |
| Габариты прибора | 120х46х21 мм |
| Масса прибора (с источником питания) | 100 г |
Принципиальная схема прибора показана на рис. 68. В качестве датчика ионизирующей радиации BD1 используется счетчик Гейгера типа СБМ20*. Высокое, напряжение на его аноде формирует блокинг-генератор: импульсы напряжения с повышающей обмотки I трансформатора Т1 через диоды VD1, VD2 заряжают конденсатор фильтра С1. Нагрузкой счетчика служит резистор R1 и элементы, связанные с входом 8 микросхемы DD1. На элементах DD1.1, DD1.2, СЗ и R4 собран одновибратор, преобразующий импульс, поступающий со счетчика Гейгера и имеющий затянутый спад, в «прямоугольный», длительностью 5...7 мс. Фрагмент схемы, включающий в себя элементы DD1.3, DD1.4, С4 и R5, представляет собой управляемый по входу 6 DD1 звуковой генератор, возбуждающийся на частоте F@1/2·R5·C4@1 кГц, к парафазному выходу которого (выходы 3 и 4 DD1) подключен пьезоизлучатель НА1. Акустический импульс-щелчок возбуждается в нем «пачкой» электрических импульсов. На элементах VD4, R8...R10, С8 и С9 собран интегратор, управляющий работой порогового усилителя, выполненного на микросхеме DD2.

Рис. 69. Печатная плата «Сторожа-Р» Напряжение на конденсаторе С9 зависит от средней частоты возбуждения счетчика Гейгера; по достижении им потенциала отпирания полевого транзистора, входящего в DD2, включается светодиод HL1: частота и длительность его вспышек будут расти с увеличением уровня радиации. Прибор монтируют на печатной плате, изготовленной из двустороннего стеклотекстолита толщиной 1,5 мм (рис. 69, а). Фольга обратной стороны используется лишь в качестве нулевой шины (она соединена с «-» источника питания), в местах пропуска проводников в ней вытравлены кружки диаметром 1,5...2 мм. Двухцокольный счетчик СБМ20 крепят на печатной плате жесткими скобками (стальная проволока диаметром 0,8...0,9 мм). Их надевают внатяг на выводы счетчика и впаивают в предназначенные для них отверстия. Счетчик с мягкими выводами (другое оформление счетчика СБМ20) крепят за корпус охватывающими его тонкими скобками (монтажный провод диаметром 0,4...0,6 мм), отверстия для их распайки - «а-б» и «в-г». Трансформатор Т1 наматывают на кольцевом сердечнике М3000НМ типоразмера К16х10х4,5 мм.
Острые ребра сердечника предварительно заглаживают шкуркой и покрывают весь сердечник электрически и механически прочной изоляцией, например, обматывают лавсановой или фторопластовой лентой. Первой наматывают обмотку I, она содержит 420 витков Провода ПЭВ-2-0,07. Обмотку ведут почти виток к витку, в одну сторону, оставляя между ее началом и концом промежуток в 1...2 мм. Обмотку I также покрывают изоляцией. Далее наматывают обмотку II-8 витков провода диаметром 0,15...0,2 мм в произвольной изоляции, и поверх нее - обмотку III - 3 витка тем же проводом. Эти обмотки также должны быть распределены по сердечнику возможно равномернее. Расположение обмоток и их выводов должно соответствовать рисунку печатной платы, а их фазировка - указанной на принципиальной схеме (синфазные концы обмоток обозначены точками). Готовый трансформатор рекомендуется покрыть слоем гидроизоляции - обмотать, например, узкой полоской липкой пластиковой ленты. На плату трансформатор крепят винтом МЗ между двумя эластичными, не продавливающими обмоток, шайбами. При сборке прибора рекомендуется использовать следующие типы конденсаторов: С1 - К73-9-630В, С2 - КД-26-500В, С8 и С9 - К10-17-26, С5 - К53-30 или К53-19; С7, С10 - К50-40 или К50-35. При возможных заменах следует иметь в виду, что завышенные утечки конденсаторов С1 и С2 (как и обратный ток диодов VD1 и VD2) могут резко увеличить энергопотребление прибора. Оно может быть заметно увеличено и неудачным выбором конденсатора С5. Резисторы: R1 - КИМ-0,125 или СЗ-14-0,125, остальные - МЛТ-0,125, С2-23-ОД25 или С2-33-ОД25. В качестве DD1 можно, конечно, взять микросхему К561ЛА7. Диод КД510А - заменить любым кремниевым с током в импульсе не менее 0,5 А. Светодиод годится практически любой, критерий здесь - достаточная яркость. Пьезоизлучатель барабанного типа ЗП-1 может быть заменен излучателем с акустическим резонатором - ЗП-12 или ЗП-22. Возможно применение и других пьезоизлучателей. Критерий здесь - достаточна громкость. Полностью смонтированную печатную плату, пьезоизлучатель и выключатель устанавливают на передней панели прибора, которую изготавливают из ударопрочного полистирола толщиной 2,5 мм (рис. 69, б).
Корпус прибора, имеющий форму открытой коробки, изготавливают из полистирола толщиной 1,5...2 мм; по краю, с внутренней его стороны выбирают паз глубиной 2,5 мм для фиксации в нем передней панели прибора по всему ее периметру. Крышку скрепляют с передней панелью винтом М2, место крепления - прилив на отсеке питания с запрессовыванным в нем металлическим вкладышем, имеющим резьбу под винт М2. Поскольку источник питания в приборе меняют очень редко, сдвижную крышку у отсека питания можно не делать. Так как полистирол может вполне ощутимо ослабить ионизирующее излучение (см. приложения 6 и 7), в стенке корпуса, примыкающей к счетчику Гейгера, делают сквозной вырез, который можно перекрыть лишь редкой решеткой. Такими же решетками перекрывают и акустические вырезы в передней панели и в крышке прибора. В «Стороже-Р» можно использовать не только счетчики Гейгера типа СБМ20. Годятся, без заметных изменений потребительских свойств и каких-либо переделок прибора, счетчики типа СТС5, СБМ32 и СБМ32К. Но существуют счетчики Гейгера, способные значительно увеличить общую и спектральную чувствительность прибора. Например, СБТ7, СБТ9, СБТ10А, СБТ11, СИ8Б, СИ13Б, СИ14Б. Все они имеют тонкие слюдяные «окна» и обладают высокой чувствительностью не только к гамма- и жесткому бета-, но и к мягкому бета-излучению (а СБТ11 - и к альфа-излучению). Правда, их конфигурация потребует внесения существенных изменений в конструкцию корпуса прибора, в общую его компоновку. Для некоторых из них потребуется и коррекция порога тревожной сигнализации. Информация по счетчикам Гейгера отечественного производства, которые могут быть использованы в самодельных приборах радиационного контроля, приведена в приложении 4. Ничто, кроме растущих габаритов и стоимости, не может помешать ставить в «Сторож-Р» и несколько счетчиков Гейгера (их включают параллельно) - для увеличения общей и спектральной чувствительности прибора. Прибор не требует наладки - правильно собранный, он начинает работать сразу. Но есть в нем два резистора, номиналы которых потребуется, возможно, уточнить.
Это резистор R5, с помощью которого частоту звукового генератора выводят на частоту механического резонанса пьезоизлучателя (их значительное несовпадние сказывается на громкости щелчка). И резистор R8, определяющий порог тревожной сигнализации (порог повышается при увеличении сопротивления R8). Коррекция порога может потребоваться не только при использовании счетчика, существенно отличающегося от СБМ20 радиационной чувствительностью, но и при перенастройке прибора для работы в условиях повышенного радиационного фона, в условиях, например, уже состоявшегося радиационного загрязнения местности. «Сторож-Р» прост в обращении и не требует от владельца какой-либо специальной подготовки. Редкое пощелкивание акустических импульсов, следующих друг за другом без видимого порядка, отсутствие тревожной сигнализации (вспышек светодиода) говорят о том, что прибор находится в условиях естественного радиационного фона. Это фоновое пощелкивание почти не зависит от времени суток; сезона и местоположения прибора, несколько замедляясь лишь глубоко под землей и ускоряясь в высокогорье. Увеличение скорости счета при перемещении прибора, а тем более появление тревожной сигнализации, с очень высокой вероятностью означает, что прибор входит в поле источника радиации искусственного происхождения. Рефлекторное стремление человека покинуть это место - совершенно уместная здесь реакция (удаление от источника - лучший вид радиационной защиты, удаление источника - лучшая дезактивация). Но можно это сделать и чуть позже, предварительно установив местоположение источника, его связь с тем или иным видимым предметом. Поскольку «Сторож-Р» имеет максимальную чувствительность со стороны своего «окна» — выреза в стенке корпуса, примыкающей к счетчику Гейгера, эта процедура напоминает радиопеленгацию. Направление на источник может быть установлено и приближением к нему: источник находится в направлении, на котором скорость счета растет максимально быстро. При поиске источников, имеющих значительно меньшие размеры, нежели сам счетчик Гейгера, рекомендуется проводить сканирование подозрительных мест: перемещать прибор, меняя направление его движения и ориентацию.
Таким образом положение невидимой простым глазом «горячей» Частицы, например, определяется с точностью до 2...3 мм. Однако все это может показаться недостаточным. Хотелось бы знать - опасно обнаруженное или нет. Внесем ясность: на этот вопрос не отвечают, не могут ответить и, возможно, не смогут это сделать никогда дозиметрические приборы любых типов. Рецепта отделения «опасного» от «безопасного» в сколько-нибудь сложных случаях - а взаимоотношения живого с радиоизотопами загрязнений относятся к наисложнейшим - может не быть вообще, во всяком случае - рецепта простого, реализацию которого можно было бы передоверить прибору. Но и это - если «безопасная» радиация существует хотя бы в принципе. К сожалению, в многолетних поисках она так и не была обнаружена. Можно было говорить лишь о большем или меньшем ее вреде. И в цивилизованных странах от идеи существования подпороговой радиации - радиации, воздействие которой совершенно компенсировалось бы какими-то защитными механизмами организма, - отказались. Отказались давно, в США, например, в 1946 году. Минимизация облучения человека - этическая норма в обращении с источниками ионизирующего излучения. К различным ведомственным нормам, принимающим в качестве допустимых уровни, значительно превышающие естественный радиационный фон, следует относиться как к попыткам найти баланс, взвесив на универсальных весах хозяйственника стоимость защитных мер - с одной стороны - и потери общества от радиационного поражения - с другой. «Сторож-Р» отличается от большинства теперь уже многочисленных разновидностей бытовых дозиметрических приборов прежде всего тем, что практически полностью устраняет опасность случайного облучения своего владельца. Работая в непрерывном режиме, почти не мешая другим занятиям (любой фон, как признак стабильности ситуации, легко «уходит» в подсознание человека), он мгновенно обращает его внимание на сколько-нибудь заметное изменение радиационной обстановки (другая, столь же фундаментальная особенность нашего восприятия окружающего). Особенно эффективен «Сторож-Р» в обнаружении компактных радиационных образований - начальной фазы почти любого радиационного загрязнения.
К сожалению, в этой фазе своего существования (наиболее доступной, кстати, для дезактивации) они попадают в поле зрения служб радиационного контроля лишь в виде исключения: даже самая совершенная, но находящаяся в отдалении аппаратура физически не в состоянии обнаружить такого рода источники. Порог тревожной сигнализации в приборе выставлен так, чтобы под ним оказался бы естественный радиационный фон с почти всеми возможными его отклонениями от среднего значения. Лишь очень немногие причины, не связанные с источниками радиации искусственного происхождения, могут вывести «Сторож-Р» в режим тревожной сигнализации**. Но «Сторож-Р» может быть полезен и в условиях уже состоявшегося радиационного загрязнения местности. Выявление точечных источников и высокоактивных «пятен» на новом, техногенном фоне может оказаться делом даже более актуальным: опыт показывает, что радиационные загрязнения в таких местах отличаются чрезвычайной неравномерностью. «Сторож-Р» - во многих своих прототипах и модификациях испытывался и находил применение в самых разных регионах нашей страны и за рубежом на протяжении последних сорока лет. С его помощью легко обнаруживались выброшенные «светящиеся» элементы старых приборов и радиоактивные ампулы пожарных датчиков, «горячие» частицы Чернобыля на предметах обихода и уже циркулирующие в кроветоке человека радиоактивные образования, высокоактивные минералы и окаменелости в музеях и коллекциях и продукты питания, миновавшие тройной (как утверждалось) казенный контроль, «освещающие» прохожих ускорители НИИ и радиоактивная «грязь» в медицинских учреждениях. И многое, многое другое... Но куда чаще «Сторож-Р» снимал необоснованные страхи и подозрения - то, что с долей пренебрежения называют радиофобией, а на самом деле являющиеся нормальной реакцией человека на безличное, «среднестатистическое» к нему отношение. *) Или, что то же, СБМ-20. В заводской маркировке дефис нередко отсутствует (это относится и к счетчикам других типов).
**) Среднее значение естественного радиационного фона на уровне моря близко к 15 мкР/ч.На высоте 1 км фон вырастает примерно вдвое, на высоте 10...12 км - в 10...15 раз. На земном шаре есть несколько мест с аномально высоким уровнем есте- ственного радиационного фона. В 2...4 раза он завышен в некоторых районах Франции, Бразилии, Индии, Египта и почти в 10 раз - на острове Ниуэ в Тихом океане. Причина таких аномалий - особенности местных геологических структур, их радионуклидный состав.
СИ-БИ - ТЕХНИКА СВЯЗИ
Автомат «вечерний свет»
Остающиеся темными по вечерам окна в квартире или на даче нередко беспокоят уехавших хозяев как совершенно очевидный для всех (в том числе и непрошеных «гостей») признак их отсутствия. На рис. 91 приведена принципиальная схема несложного электронного автомата, способного самостоятельно включать и выключать освещение в пустующем помещении. Здесь DD1 и DD2 - микросхемы часового генератора, a DD3 - счетчик часов, работающий в суточном цикле. Особое время в этом цикле - назовем его экспозицией - формирует дешифратор, составленный из элементов VD1, VD2, DD4.3 и DD4.4. Силовая часть автомата - диодный мост VD6-VD9, тиристор VS1 и управляющие его включением транзисторы VT2 и VT3 - стала уже классической и подробного описания не требует. На стабилитроне VD5 формируется напряжение питания как транзисторов автомата (здесь оно пульсирующее), так и его микросхем. Связь часов с силовой частью автомата осуществляется через транзистор VT1: если он открыт, то тиристор остается запертым в любой фазе сетевого напряжения; если заперт, то тиристор открывается в начале каждого полупериода с минимально возможной здесь отсечкой-задержкой. Суточный цикл в счетчике DD3 организован с помощью элементов DD4.1 и DD4.2: при появлении напряжения высокого уровня на выходах «8» и «16» счетчика DD3 (позиция, соответствующая 24 часам) на выходе DD4.2 формируется импульс,-возвращающий этот счетчик в исходное состояние. Длительность этого импульса (~2 мкс) зависит от емкости конденсатора С4. В исходное, нулевое состояние все счетчики автомата переводят нажатием кнопки «ПУСК». Длительность импульса общего сброса - всех счетчиков автомата - зависит от постоянной R4C5 и составляет примерно 0,5 мс. Постоянная R3C3 такова, что значительно более короткие «суточные» импульсы с выхода DD4.2 на R-входы микросхем DD1 и DD2 не проходят.
Рис. 91. Автомат «Вечерний свет» Гальваническая батарея GB1 - типа 4РЦ-53. Она нужна лишь для сохранения заданной ритмики автомата при длительном отсутствии напряжения в сети. Все элементы автомата, за исключением тиристора, монтируют на общей печатной плате.
Тиристор устанавливают на теплоотвод - 3-миллиметровую дюралюминиевую пластину площадью 20...25 см^2. Особое внимание следует уделить размещению резистора R13 - самого высокотемпературного элемента автомата. Он, как и теплоотвод тиристора, должен находиться в возможно более активном воздушном потоке. Лучше - на его выходе, с тем, чтобы уменьшить подогрев других элементов. Гальваническую батарею, во избежание последствий ее разгерметизации, устанавливают в специальном отсеке в нижней части автомата. Хотя опыт показывает, что в хороших электрических сетях надобности в буферном питании практически не возникает. К кратковременным исчезновениям напряжения в сети автомат вообще нечувствителен: медленный разряд конденсатора С6 обеспечивает нормальную его работу в течении 10...20 с. Поскольку автомат имеет непосредственный контакт с электрической сетью, его монтируют в корпусе, не допускающем прикосновения к токоведущим частям автомата. Например, в коробке из-под слайдов (габариты 94х54х30 мм), изготовленной из ударопрочного полистирола. На корпусе не должно быть, конечно, доступных для прикосновения металлических деталей - головок крепежных винтов и др. Автомат не требует наладки - правильно собранный, он начинает работать сразу. Рекомендуется лишь проконтролировать напряжение питания микросхем в режиме работы автомата под нагрузкой: оно должно быть выше напряжения буферной батареи (с тем, чтобы и в этом режиме ее энергия не расходовалась). Если оно окажется меньше 5 В, нужно несколько увеличить сопротивление резистора R9. Поскольку все элементы работающего автомата находятся под сетевым напряжением, подготовку любого эксперимента - от пайки до подключения вольтметра - следует вести, лишь предварительно отключив автомат от сети (оба провода). Пользоваться осциллографом не рекомендуется. Автомат предельно прост в обращении. Его включают последовательно с нагрузкой - настольной лампой или люстрой (общая мощность - не более 200 Вт) и примерно за четыре часа до наступления сумерек нажимают кнопку «ПУСК».
Это все. Через четыре часа (точнее - 3 часа 59 минут) автомат включит свет, а еще через четыре - выключит его. Через сутки, в те же часы, он все это повторит. И так - каждый день*. Такого рода автоматы могут иметь и иное применение. Нетрудно указать ряд ежедневных рутинных работ, в которых участие человека невозможно, нежелательно или обременительно. Это может быть ночной подогрев теплицы, предутренний - воды в доме без горячего водоснабжения, регулярная вентиляция хранилища, вечерний полив огорода (электронасос), кормление животных, птицы, рыбы (электромеханический дозатор) и многое другое. Не говоря уж об использовании подобных устройств в тех или иных областях профессиональной деятельности человека. В тех же лабораторных исследованиях, где однообразные, регулярно повторяющиеся процедуры занимают нередко большую часть времени. Описанный автомат имеет четырехчасовую задержку первого включения и четырехчасовую ежесуточную экспозицию. Такой порядок задает закоммутированный в нем дешифратор (на рис. 91 он выделен штриховой линией). С другим дешифратором (рис. 92, а) это соотношение было бы иным: задержка первого включения - 9 ч, ежесуточная экспозиция - 1 ч. А автомат с дешифратором, изображенным на рис. 92, б, активизировался бы два раза в сутки: с 7 до 8

Рис. 92. Дешифраторы автомата и с 23 до 24 часов (0 - время старта). Могут быть, конечно, закоммутированы и другие последовательности активных и пассивных часов работы автомат? (их общее число 2^24=16 777 216), выбор здесь ограничен лишь приемлемой сложностью дешифратора. *) Если вход С (выв. 1) счетчика DD3 переключить с выхода М (выв. 10) счетчика DD2 на выход М счетчика DD1, это ускорит работу автомата в 60 раз, «сожмет» его сутки в 24 минуты. Этот проверочный режим может быть удобен, в частности, в экспериментах с дешифраторами.
Автономное питание вибрационных микрокомпрессоров
Для аэрации воды в аквариуме обычно используют вибрационный микрокомпрессор, питающийся от сети переменного тока. Но его нетрудно переделать и для работы от аккумулятора. На рис. 110 приведена принципиальная схема устройства, преобразующего энергию 12-вольтного аккумулятора в источник переменного напряжения, питающего микрокомпрессор. В связи с тем, что напряжение на выходе преобразователя представляет собой 6-вольтный меандр, обмотка микрокомпрессора должна быть перемотана. Новая обмотка в микрокомпрессоре МК-Л2 содержит 305 витков провода ПЭВ-2 0,35 (вообще: число витков уменьшают в 220/6, а диаметр провода увеличивают Ц220/6 раз, если номинальное напряжение питания компрессора 220 В). Нормальной нагрузкой преобразователя является один компрессор типа МК-Л2 или два - МК-2. В таком случае транзисторы VT4 и VT5 могут быть установлены без теплоотводов. Преобразователь имеет единственную регулировку - подстроечный резистор R2, которым выставляют частоту генерации. Лучше это делать, наблюдая микрокомпрессор в работе: прокачка воздуха
Рис. 110. Преобразователь для питания вибрационных микрокомпрессоров достигает максимума при совпадении собственного резонанса компрессора с частотой генератора. Кстати, эта частота может отличаться от 50 Гц. Ток, потребляемый преобразователем с одним МК-Л2 в нагрузке, - 0,3 А. Перемотанный микрокомпрессор может работать и от сети переменного тока, но через понижающий трансформатор 220/6,3 В. Многолетняя эксплуатация таких преобразователей (они использовались для аэрации воды в больших аквариумах в полевых условиях) показала высокую их надежность.
Боятся ли комары ультразвука?
И не только комары. От многих окружающих нас насекомых и более крупных тварей нам хотелось бы держаться подальше. Но так как это не всегда в нашей власти, то человек ищет способы хотя бы удерживать эту напасть на некотором от себя расстоянии. В последнее время большие надежды стали возлагать на разного рода ультразвуковые «пищалки», в том числе и на made in.... Ниже описано такого рода устройство. А в какой мере оно окажется эффективным, каждый, сделавший его, сможет выяснить и оценить сам. Принципиальная схема ультразвуковой «пищалки», способной работать в широком спектре частот, показана на рис. 93. Здесь ВА1 - мощная высокочастотная динамическая головка, например, 6ГДВ-4, - источник акустических колебаний. Хотя по паспорту высшая частота излучения высокочастотных динамических головок может быть отнесена лишь к «ближнему» ультразвуку, опыт показывает, что они являются вполне эффективными излучателями частот до 40...50 кГц и выше. Задающий генератор устройства собран на инверторах DD1.1 и DD1.2. Остальные элементы этой микросхемы формируют базовые токи в транзисторах VT1...VT4, попеременно, с частотой
Рис. 93. Ультразвуковое «пугало» F@1/2(R2+R3)C1,.подключая излучатель ВА1 к источнику питания. В одном полупериоде - через открытые транзисторы VT1 и VT4, в другом - через VT2 и VT3. Транзисторы генератора работают в ключевом режиме и в теплоотводах особенно не нуждаются. Хотя в тяжелых температурных условиях они могут потребоваться. Диод VD1 - любой германиевый. Нужную частоту излучения (какую именно - предстоит выяснить в «живом» эксперименте) устанавливают резистором R3, Его можно снабдить заранее проградуироваиной по осциллографу шкалой. При указанных номиналах R2, R3 и С1 генератор перекрывает диапазон 16...60кГц. Источник питания ультразвукового генератора должен быть способен отдать ток Iпотр=(Uпит-2)/Rн(Iпотр - в амперах, Uпит- напряжение питания «пищалки» - в вольтах, Rн - в омах). Конечно, для тварей разных видов нетерпимые или пугающие их частоты могут быть и будут, скорее всего, разными.
Но создание многочастотного «пугала» •- с «плавающими» или «прыгающими» частотами, с той или иной их модуляцией-манипуляцией - не проблема. Главное - в прямом эксперименте установить те параметры ультразвука, при которых достигается существенный эффект. В связи с этим заметим, что в ультразвуковых «пугалах», появившихся на наших рынках, почти всегда используется пьезоизлучатель - элемент с ярко выраженными резонансными свойствами. Так что заграничный аппарат, пугающий (если верить рекламе) на своей частоте какую-то разновидность, скажем, тайваньского комара, на наших* может не произвести никакого впечатления. И, похоже, не производит... *) Энтомологи насчитывают не менее 500 видов комаров. Вот лишь некоторые из «наших»: пискун, обыкновенный малярийный, лесной малярийный, дергун, мохнатоусый дергун (хорошо известный рыболовам и своей личинкой - мотылем), желтолихорадочный и др. Еще больше разновидностей у мошки - переносчицы сибирской язвы, сапа, тулерямии, чумы, проказы и т.п.
Датчик «мокрые пеленки»
Сколько-нибудь продолжительное пребывание малыша в мокрых пеленках может ему лишь повредить: опрелости, другие повреждения кожи при этом почти неизбежны. Однако далеко не каждый малыш оповещает своих родителей о случившемся. Так что... Принципиальная схема прибора приведена на рис. Ill, а. Здесь Э - собственно датчик - два перфорированных металлических электрода размером 15х40 мм (рис. Ill, б), разделенные несколькими слоями сухой марли и скрепленные резиновым кольцом. Электроды связывают с размещенной поблизости электронной частью прибора витой парой или тонким экранированным проводом.
Рис. 111. Датчик «мокрые пепенки» Входной каскад устройства выполнен на транзисторе VT1. Транзистор закрыт и напряжение на его коллекторе близко к нулю, если межэлектродное сопротивление R превышает пороговое Rпор@60(Uп-1), где R- в килоомах, Uп - в вольтах. Транзистор VT1 переходит в режим насыщения и напряжение на его коллекторе становится близким к +Uп при Rэ < Rпор. На микросхеме DD1 собран звуковой генератор тревожного звучания. Он остается в невозбужденном состоянии, если транзистор VT1 закрыт, и возбуждается, формируя тревожный акустический сигнал, если VT1 открыт. В какую часть запеленутого младенца следует «вмонтировать» электроды, решат родители. Важно лишь проследить за тем, чтобы подходящие к ним проводники были размещены от него в стороне и так, чтобы ни при каких обстоятельствах он не мог в них запутаться. При каких-либо сомнениях на этот счет это соединение делают легко обрывающимся, например, проводом ПЭВ-2 0,1. Конструкция электродов может быть, конечно, и другой. Важно лишь, чтобы они были безопасны для ребенка, имели достаточную площадь (это выясняют в прямом эксперименте) и допускали стерилизацию. Источником питания прибора может служить любая гальваническая батарея напряжением 9...6 В. Ток, потребляемый им в дежурном режиме, не превышает нескольких микроампер, в режиме тревогименее 3 мА...
Двухтональная сирена
В качестве источника мощного звукового сигнала в современных охранных системах используют, как правило, довольно дорогие пьезосирены. Но мощный звуковой излучатель можно построить и из общедоступных элементов. Принципиальная схема двухтональной сирены приведена на рис. 86. Акустический излучатель ВА1 - низкоомная (Rн=4...8 Ом), достаточно мощная (4...5 Вт) динамическая головка, - включен в диагональ моста, образованного транзисторами VT1... VT4. Два тональных RC-генератора (DD1.2, DD3.2 и DD1.3, DD2.1) и один коммутирующий (DD1.1, DD3.1) формируют сигнал тревожного звучания. При таких номиналах во времязадающих RC-цепочках частоты тональных генераторов будут близки, соответственно, к 1 кГц и 500 Гц, а их смена будет происходить с частотой около 2 Гц. Другие элементы микросхем DD2 и DD3 входят в блок управления транзисторами. Если на вход «Сигнал» подано напряжение низкого уровня (~0 В), то все транзисторы переходят в закрытое состояние,
Рис. 86. Двухтональная «сирена» а генераторы выключаются; если высокое (близкое к +Uпит - напряжению питания сирены), то включается коммутирующий генератор и, в зависимости от его фазы, один из тональных. И на выходе элемента DD2.2 возникает меандр той или иной частоты. В этом режиме транзисторы VT1...VT4 открываются попеременно парами - либо VT1 и VT4, либо VT2 и VT3. Поскольку работают они в ключевом режиме, то амплитуда напряжения на нагрузке ВА1 будет близка к Uпит-2Uкэ нас, где Uкэ нас - напряжение насыщения транзистора (в транзисторах КТ972 и КТ973 Uкэ нас@1В). Частоты тональных генераторов могут быть, конечно, и другими: изменяя номиналы R5, С2 и R8, СЗ, можно «двигать» их в очень широких пределах. Один из тональных генераторов целесообразно выставить на частоту механического резонанса акустической системы (а при двухпиковом ее резонансе - и оба). Варьируя величины R3 и С1, можно изменить и темп смены тональных посылок. Ток, потребляемый «сиреной» в режиме молчания, Iпотр.деж <2 мкА. В режиме тревожной сигнализации он зависит от напряжения питания и сопротивления нагрузки: Iпотр.тр =(Uпит -2Uкэ нас)/Rн , где Iпотр.тр - в амперах, Uпит - в вольтах, Rн - омах. Напряжение питания «сирены» может быть и выше указанного, но не выше допустимого для микросхем (для микросхем серии К561 Uпит max=15 В).
В таких случаях транзисторы рекомендуется ставить -на хорошие теплоотводы и использовать динамические головки с Rні8 Ом.

Рис. 87. Выходной каскад «сирены» (вариант) Если такие или подобяые им транзисторы (образующие мощные комплементарные пары и имеющие коэффициент усиления по току h21э>750) приобрести не удается, то блок транзисторных ключей можно выполнить так, как показано на рис. 87. Транзисторы серий КТ315 (VT1, VT4) и КТ361 (VT5, VT8) могут быть с буквенными индексами Б, Г, Е. Динамическую головку, источник питания (например, аккумулятор 10НКН-3,5 или герметичный кислотный), электронную часть сирены рекомендуется разместить компактно, чтобы свести к минимуму потери в соединительных проводах (при растянутых коммуникациях их сопротивление может быть сопоставимым с Rн). К тому же помещенная в прочный металлический футляр, укрепленный в труднодоступном месте, такая сирена окажется и «криминальноупорной».
Экономичный стабилизатор напряжения
Стабилизатор напряжения - по самому своему назначению узел вспомогательный - в микромощных устройствах нередко оказывается основным энергопотребителем. На рис. 123 приведена принципиальная схема стабилизатора, обладающего малым собственным энергопотреблением. Его основные параметры:| Напряжение на выходе Uст | .5...10 В |
| Минимальное напряжение на входе Uвх min | Uст+(0,03...0,1) В |
| Потребляемый ток | 30...50 мкА |
| DUст/DUвх | 0,03% |
| DUст/DT | 0,3%/ °с |

Рис. 123. Экономичный стабилизатор напряжения Его предельные значения зависят в основном от теплового режима и тока Iк0 транзистора VT1. Сопротивление изоляции конденсатора С1 должно быть не менее 50 МОм. Выводы незадействованных транзисторов в DD1 можно оставить свободными. Стабилизатор способен работать и в обычном режиме статического самозапуска, В этом случае надо лишь зашунтировать транзистор VT1 резистором (на схеме - RS), Его сопротивление рассчитывают, исходя из неравенства; Rн[(Uвх max/Uст) -1]
Электронная удочка-автомат
Даже самые робкие попытки переложить на электронную технику какие-то функции, которые человек привык считать «своими», а себя, соответственно, незаменимым, вызывают к себе настороженное отношение. Не в последнюю очередь это относится к любительскому рыболовству - одному из самых консервативных по своим формам увлечений человека. Хотя трудно представить себе более интересное занятие для радиолюбителя-конструктора. Начиная от самой постановки возникающих здесь задач, от «алгоритмизации интуиции», до испытания придуманного. И не в виртуальном пространстве, куда нас последнее время так настоятельно зовут, а в самом что ни на есть настоящем: под голубым небом, среди лесов и лугов, с плеском воды и рыбой без штрих-кода.
Рис. 105. Кинематическая схема удочки-автомата Кинематическая схема устройства, предназначенного для автоматической подсечки рыбы в сложных условиях лова, показана на рис.105. Здесь: 1 - корпус, в котором размещена вся электронно-механическая «начинка» автомата; 2 - плоская пружина, главный движитель автомата; б - подпружиненное коромысло с зажимом 7 лески 11, образующее со скобой 4, укрепленной на изолирующей пластине 3, контактную пару; 8 - тяга с серьгой зацепа 9; 10 - вал редуктора с резьбой МЗ на конце; 12 - струбцина крепления автомата на борту или кормовом транце лодки. Во взведенном .состоянии автомат удерживается сцепкой вала 10 редуктора с серьгой 9. Включенный двигатель способен мгновенно, за несколько оборотов ротора, разъединить эту сцепку. А вот в какой момент это произойдет - решит электроника автомата. Алгоритм его работы прост. Первый же электрический сигнал датчика, возникающий в момент касания коромыслом 6 скобы 4, переводит автомат в активное состояние: начинается отсчет времени и счет этих пока еще неясных по происхождению касаний. Если их общее число - и помех, и поклевок - в этом активном состоянии автомата (его продолжительность задается) не достигает некоторого числа N (также задаваемого), то автомат вновь принимает исходное состояние - состояние ожидания.
Если же это число достигнуто, то включается электромотор и - подсечка. Этот алгоритм и реализуется электронной «начинкой» автомата, принципиальная схема которой приведена на рис. 106. Здесь: SF1 - контактная пара «коромысло-скоба» - датчик системы; SF2 - контактная пара «вал редуктора-серьга» (редуктор и электродвигатель ставятся на основание-изолятор); SA1 - тумблер, контакты SA1.2 которого, размыкаясь, обесточивают силовую часть автомата при его настройке, смене наживки и т.п.; SA2 - переключатель,

Рис. 106. Принципиальная схема автомата которым задают число «поклевок» - N О{l,2,3,4}; SA3 - переключатель длительности интервалов активного времени (в секундах) - Т О{2, 4, 8}. Элементы DD1.1, DD1.2, С2, R4 составляют одновибратор, устраняющий ложный счет в DD3 - в счетчике «поклевок» - от «дребезга» контактов датчика SF1. На элементах DD2.2, DD2.3 собран генератор тактовых импульсов, следующих с частотой 1 Гц. Счетчиком DD4, суммирующим эти импульсы, задается время активного состояния автомата. Сброс счетчиков, возврат автомата в исходное состояние - состояние ожидания - осуществляется импульсами «единичной» амплитуды, формируемыми элементами DD2.1 и DD1.3. Это происходит либо по окончании активного времени (при появлении напряжения высокого уровня на движке переключателя SA3), либо в начале подсечки (при разрыве контактов SF2), либо при ручном выключении автомата тумблером SA1 - замыкании контактной пары SA1.1. На элементах DD2.4, DD1.4 и транзисторах VT3, VT4 собран управляемый (по входу 2 элемента DD2.4) тональный генератор, который, возбуждая динамическую головку НА1, сигнализирует рыболову о переходе автомата в активное состояние. Транзисторы VT1 и VT2 - электронный ключ управления электродвигателем M1. Дроссель L1 в LC-фильтре наматывают на кольцевом магнитопроводе (внешний диаметр - 10...12 мм) из феррита с m=1000...2000. Его обмотка содержит 50...100 витков провода ПЭВ-2 0.2...0.3. Плоскую силовую пружину (2 на рис.105) - основной движитель автомата - изготавливают из полосы фосфористой бронзы толщиной 0,8 мм.
Ее ширина - 78 и длина (без заделанных концов) - 220 мм. Создаваемое пружиной начальное усилие при подсечке - 1,3 кг, «мах» - до 750 мм. Узел 7 - обычная клемма с отверстием для пропуска лески. Размеры контактной скобы не критичны, важно лишь, чтобы между ее контактными площадками и концом перемещающегося между ними коромысла можно было выставить нужные зазоры: минимум - 1, максимум - 10 мм. Положение коромысла по отношению к контактам скобы можно изменять натяжением или ослаблением пружин в узлах 5. Общая механическая прочность всех этих элементов должна быть достаточно высокой, так как они «держат» рыбу. Во всяком случае 10...15-килограммовые рывки и удары они обязаны переносить без последствий. Винт-ось, на котором качается коромысло, должен оказывать ему минимальное сопротивление. Спусковое устройство автомата и размещение его деталей в корпусе, склеенном из достаточно толстого (8... 10 .мм) листового органического стекла или ударопрочного полистирола в виде коробки с накладной крышкой, показано на рис. 107, а. Электродвигатель 1 - любой малогабаритный маломощный, например, от электрофицированной игрущки, имеющий на оси малую шестерню 7 диаметром 5...6 и длиной не менее 5 мм (по ней, вывинчиваясь из серьги, должна свободно перемещаться большая шестерня 4). До установки электродвигателя необходимо проверить качество изоляции его роторной обмотки - сопротивление утечки должно быть не менее 1 МОм. Подходящая большая шестерня редуктора, обеспечивающая четырех-пятикратное замедление, может найтись в той же игрушке. Другие детали спускового устройства: 6 - вал редуктора (сталь); 2-его внутренняя опора (она крепится на «дне» корпуса); 3- мягкая плоская пружина на валу, выталкивающая его наружу; 5 - бронзовый или латунный подшипник, запрессованный в стенку корпуса. Серьгу сцепа вала редуктора с тягой пружины можно выполнить по варианту, показанному на рис. 107, б. В этом случае в крышке корпуса должно быть сделано отверстие диаметром около 25 мм (его место на рис.105 отмечено стрелкой А), через которое, вращая большую шестерню редуктора пальцем, ввинчивают конец его вала в серьгу.
Это сцепка очень высокой надежности, она не подвержена практически никаким посторонним воздействиям. По другому варианту (рис. 107, в) серьгу, резьба в которой сохранена лишь в нижней

Рис. 107. Элементы конструкции части ее эллиптического отверстия, просто набрасывают на выступающий из корпуса конец вала редуктора. Подсечка начинается с появления «1» - напряжения, близкого к напряжению питания — на движке переключателя SA2. Это напряжение блокирует счетный вход счетчика DD3 (по СР; сигналы с датчика SF1 уже не смогут изменить его состояние) и открывая электронный ключ, выполненный на транзисторах VT1, VT2, включает электродвигатель M1. За 8...10 оборотов его ротора узел «вал редуктора-серьга тяги» выводится из зацепления и силовая пружина, резко распрямляясь, производит подсечку. Но уже в момент разъединения этого узла (контактной пары SF2) на входе 12 элемента DD2.1 возникает «единичное» напряжение, что ведет к появлению «1» и на входе R счетчика DD3. В результате счетчик возвращается в свое исходное, «нулевое» состояние, на движке переключателя SA2 восстанавливается «0» (напряжение, близкое к потенциалу нулевой шины), транзисторы VT1, VT2 закрываются и электродвигатель, сделав лишь нужные обороты, отключается. Перезарядку автомата производят при выключенном тумблере SA1: его закороченная в этом положении контактная пара SA1.1 «держит» электронику автомата в предстартовом состоянии. Запаздывание автомата, т.е. время между появлением сигнала 1 на движке переключателя SA2 и собственно подсечкой, зависит от быстроходности и мощности электродвигателя (он может быть сильно форсирован), замедления редуктора, числа ниток вала, введенных в серьгу, смазки вращающихся частей и, конечно, состояния источника питания. В изготовленном экземпляре оно не превышало 0,2 с. Чувствительность датчика SF1 - 10 г/мм (усилие - на леске, перемещение — у контактной скобы). Она зависит от мягкости пружин коромысла. Источником питания автомата, оснащенного 4-вольтным электродвигателем (от неустановленной игрушки), может быть батарея из четырех гальванических элементов или аккумуляторов, способных при кратковременной разрядке (несколько десятых долей секунды) отдать ток 0,5...1 А.
Для форсажа электродвигателя напряжение питания может быть и более высоким. Но, конечно, не выше максимально допустимого для микросхем автомата. Описанный электронный автомат длительное время испытывался на морской экспериментальной станции Института биологии моря Дальневосточного отделения РАН (акватория островов Попова, Рейнике, Рикорда и др.). Лов велся по-преимуществу донной рыбы

Рис. 108. Оснастка автомата на глубинах до 20...25 метров. И хотя особенности морского лова - качка, смещение лодки под ветром, неровности дна, иные помехи - ставили перед автоматом достаточно трудные задачи, он практически ни в чем не уступал и опытным рыболовам. А нередко демонстрировал свое превосходство... Автомат к тому же отличался аккуратной, практически никогда не повреждающей жизненно важные ткани подсечкой. Это оказалось приятной неожиданностью, так как рыба ловилась и для пересадки в аквариум. На рис. 108 показана обычная оснастка автомата, близкая к принятой в Приморье: основная леска 0,7... 1 мм, поводки - 0,5...0,6 мм длиной 3...5 см, крючки одинарные №№10...12. Но грузило иное: стальной стержень диаметром 6...8 и длиной 250 мм и более. Такое грузило и такое его положение у дна позволяют сохранить натяжение лески почти неизменным и при заметном волнении. Но это - в дополнение к электронным «размышлениям» самого автомата. Ловля же рыбы «в полводы» вообще не представляла для него Проблемы. О реальной чувствительности автомата можно было судить по минимальному весу пойманных экземпляров - 50:..100 г. Максимальный же вес рыбы ограничивался лишь прочностью поводков.
ЭЛЕКТРОННЫЕ ПРИБОРЫ И УЗЛЫ
В этом разделе даны описания электронных приборов и узлов самого разного назначения. Функции их очевидны.Электронный «кубик»
Монеты, кости, барабаны, различные экзотические механизмы с шарами и пр. хорошо известны по многочисленным лотереям, играм, жеребьевкам и т.п. Их назначение состоит прежде всего в том, чтобы в процедуре, исключающей приоритет, выбрать одно событие из N равновозможных. Но устройство такого назначения может быть выполнено и без применения механических средств*. На рис.115 приведена принципиальная схема электронного датчика случайных чисел, в котором NО{2, 3,..., 62, 63} - т.е. N может быть любым числом из этого множества. Элементы DD4.1 и DD4.2 составляют триггер. При нажатии кнопки SB1 он переходит в состояние, при котором на выходе элемента DD4.1 появляется 1 — напряжение высокого уровня. Оно сохраняется до тех пор, пока импульс с выхода элемента DD5.2, возникающий в момент отпускания кнопки, не возвратит триггер в исходное состояние. Элементы DD4.3 и DD4.4 и кварцевый резонатор ZQ1 составляют генератор, возбуждающийся при появлении напряжения высокого уровня на входе (выв. 13) элемента DD4.3. Десятичный счетчик, выполненный на микросхемах DD1 и DD2 и работающий синхронно с двоичным счетчиком DD3, - демонстрационный: его состояние отображает табло, составленное из люминесцентных индикаторов HG1 и HG2. Резистор R6 и набор диодов VD1...VD6 составляют конъюнктор — схему, реализующую логическую функцию «И». Какие именно входы этого «И» будут активизированы, зависит от перемычек на контактном поле XX. В соответствии с «весами» разрядов счетчика DD3 этими перемычками выставляют желаемую величину N. Так, задействованный на схеме набор перемычек соответствует N=4+32=36. Легко видеть, что при переходе счетчика DD3 в состояние «36» (100100) на выходе элемента DD5.4 возникает импульс, возвращающий все счетчики устройства в исходное состояние. Этому состоянию будут соответствовать «0» на всех выходах счетчика DD3 и «1» на тех выходах демонстрационных счетчиков DD1 и DD2, которые потребуются для изображения символа «0» на индикаторах HG1 и HG2. При N=36 последовательность состояний в счетчиках будет: 0, 1, 2,..., 34, 35, 0, 1, 2,... На рис. 115 справа внизу показаны и некоторые другие позиции контактных перемычек на поле XX. Каков принцип формирования случайных чисел в этом автомате? При нажатии кнопки SB1 включается генератор и счетчики делают множество «оборотов» - полных по модулю N циклов.При отпускании кнопки счет прекращается и на счетчиках остается «хвост» - младшие разряды общего числа импульсов, поступивших за это время на их С-входы. Они и высвечиваются на табло. Процедура похожа, очевидно, на бросание монеты. В устройство могут быть, конечно, внесены изменения. Люминес- центные индикаторы можно заменить светодиодными, подключив

Рис. 115. Электронный «кубик» их сегменты к выходам демонстрационных счетчиков так, как это показано на рис. 116. Кварцевый генератор тоже не обязателен. Его может заменить RC-генератор, возбуждающийся на частоте не менее 25 кГц (кварцевый резонатор заменяют конденсатором емкостью 2000 пФ, сопротивление резистора R4 уменьшают до 2...3 кОм). Конечно, не предел здесь и N=63. Заменив шестиразрядный счетчик DD3 более длинным (например, двенадцатиразрядным К1561ИЕ20) и дополнив диодно-резисторный «И» еще одним диодом, можно довести N до 99. А введя еще один демонстрационный счетчик и индикатор (на «сотни») и увеличив общее число диодов в «И» до десяти, можно построить «кубик» с тысячью «граней» (N=999). Электронный «кубик» не требует наладки. Но в равновероятности генерируемых им чисел полезно убедиться, набрав многочисленными пробами достаточный для этого материал. Одно из возможных применений такого генератора - формирование кодового числа для охранной системы. Установив N=10 и «бросив» электронный «кубик» М раз, получим М-разрядное десятичное число-код. В нем не будет никаких особенностей - ни размера обуви, ни года рождения, ни номера паспорта, ни числа «п» или «е», ни температуры абсолютного нуля, ни каких-либо других удобных для владельца - и для электронного «взломщика» тоже! — чисел. Узнать, «расколоть» полученное таким образом число можно лишь методом проб и ошибок, перебором. А такого рода попытки нетрудно обнаружить и пресечь в самом их начале. *) Важную роль в таких устройствах играет, конечно, наглядность выбора, его очевидная равновероятность. Электронные устройства в этом отношении уступают механическим. И не только в наглядности, которую так или иначе можно имитировать.В них особенно легко встраивается и непросто обнаруживается тайный приоритет.
Электронный «самописец»
Для длительной записи значений медленно меняющихся величин издавна пользуются механическими самописцами. И сегодня еще можно увидеть термограф или барограф с барабаном, медленно вращаемым часовым механизмом, и пером, что-то вычерчивающим на его поверхности. Однако в наше время такого рода задачи могут решаться без применения механических средств. На рис. 119 изображена принципиальная схема электронного «самописца». Он способен в течение суток через каждые десять минут (144 отсчета) запоминать двуразрядое десятичное число (любое из 100 возможных значений измеряемой величины) и воспроизводить записанное на своем табло. Из того, что кажущуюся непрерывной механическую запись мы заменяем здесь дискретной электронной, вовсе не следует, что это ведет к потере точности. Ограниченная погрешностями механическая запись (уже отличающаяся от того, что должно быть записано)также не позволяет вести отсчет произвольно малым шагом. Поэтому важно лишь, чтобы принятое электронное квантование не было слишком грубым. Запоминающее устройство (ОЗУ) «самописца» составлено из восьми КМОП- микросхем DD1-DD8. Микросхемы DD1-DD4 служат для записи младшего разряда числа в двоично-десятичном коде, a DD5-DD8 — старшего. Адрес выбранной ячейки памяти определяется состоянием адресного счетчика DD14, DD15. Синхронно с этим счетчиком работают часы, собранные на микросхемах DD11-DD13. Показания времени выведены на табло, составленное из индикаторов HG3-HG5 (HG3 - десятки минут, HG4 - часы, HG5 - десятки часов). Временная дискретность записи задана счетчиком DD16 с встроенным генератором, работающим на частоте кварцевого резонатора ZQ1, и счетчиком DD17. Счетчик DD18 формирует управляющие импульсы, смещенные во времени один относительно другого в пределах одного такта. Число, считанное из ОЗУ (с выводов 13 микросхем ОЗУ), дешифраторы DD9, DD10 поразрядно преобразуют в код семисегментного индикатора. Оно высвечивается индикаторами HG1 (младший разряд) и HG2 (старший). Управление прибором несложно. Включив питание и установив переключатель SA1 в положение «Запись», входной датчик переводят в нулевое состояние (уровень 0 должен быть на входах всех ОЗУ) и дважды нажимают на кнопки «Стирание памяти» и «Пуск» одновременно.Длительность каждого нажатия не менее 0,15 с - этим очищают память от предыдущих записей. Затем переключатель SA1 переводят в положение «Чтение» и несколькими нажатиями кнопок SB1 и SB2 устанавливают на часах «самописца» текущее время. В этом положении проверяют состояние памяти: она чиста, если после нажатия на кнопку «Пуск» часы покажут то же самое время. Вернув переключатель. SA1 в положение «Запись» и разблокировав датчик, нажимают на кнопку «Пуск». С этого момента «самописец» начинает работать в автоматическом режиме: отсчитывает десятиминутные интервалы и в конце каждого из них записывает поступившую информацию в очередную ячейку памяти. Через сутки он прекратит запись. Установив теперь переключатель SA1 в положение «Чтение», мы увидим на индикаторах HG3-HG5 время начала записи и, нажав кнопку «Пуск», прочтем на индикаторах HG1 и HG2 значение первого отличного от нуля записанного числа, а на индикаторах HG3- HG5 - время его записи. Следующим нажатием на кнопку «Пуск» выводят на индикаторы значение и время записи следующего ненулевого числа, и так далее. Чтение циклично, т.е. от последней записи «самописец» вновь переходит к первой; таким образом содержимое памяти может быть прочитано не один раз. Перейти к чтению

Рис. 119. Электронный «самописец» записанного можно и до истечения суточного цикла записи. Преобразователь включается в режиме «Чтение» ключом, собранным на транзисторе VT3. Трансформатор Т1 изготавливают так, как описано в «Преобразователе для питания люминесцентных индикаторов» (см. с. 136). Для подавления импульсных помех, распространяющихся по цепям питания, на печатной плате прибора следует предусмотреть место для оксидного конденсатора емкостью 100 мкФ или более, и трех-четырех конденсаторов типа КМ-б 0,22 мкФ, размещенных в разных Местах платы (на рис. 119 не показаны). Многие современные измерительные приборы, содержащие аналого-цифровые преобразователи (АЦП), формируют результаты измерений в двоично-десятичном коде. При введении их в «самописец» нужно лишь обратить внимание на электрическое согласование выходов измерительного прибора и входов «самописца»: лог.
О должен представляться напряжением 0...0,4 В, а лог. 1 - напряжением, близким к напряжению питания «самописца». Источником информации может быть не только измерительный прибор с АЦП. На рис. 120 изображена принципиальная схемасчетчика, суммирующего элементарные события - замыкания контактного датчика SF1. В конце каждого десятиминутного интервала очередная сумма переписывается в память «самописца» и счетчик возвращается в нулевое состояние сигналом Uобн - коротким импульсом «единичной» амплитуды, снимаемым с выхода 4 (выв. 10) счетчика DD18 «Самописца» (рис. 119). Во избежание переполнения (циклического счета) счетчика, введена цепь VD1, VD2, R4: при появлении в DD1- DD2 числа «99» на входе 6 DD3.2 устанавливается 0 (напряжение низкого уровня на выходе 15 счетчика К176ИЕ2 устанавливается лишь в позиции «9»), прерывающий дальнейший счет. Во многих случаях информация о числе событий в единицу времени на протяжении суток может представлять определенный интерес. В варианте с контактным датчиком «самописец» использовался

Рис. 120. Счетчик событий для измерения суточной активности животных. Со счетчиком Гейгера он становился радиационным контролером, фиксировавшим колебания уровня радиации в районе своего расположения. А контролируя нейронную активность животного (на входе счетчика - усилитель с микроэлектродом), давал в руки экспериментатора количественные ее показатели. Возможны, конечно, и другие источники информации. Общее время записи и длительность временного интервала могут быть, конечно, другими. Если вход С счетчика DD17 (см. рис. 119) подключить к выходу S1 (выв. 4) счетчика DD16, то общее время записи сократится до 24 мин, а временной интервал - до 10 с. Длительность записи можно и увеличить. Заменив счетчик DD17 делителем частоты с коэффициентом деления 1440, а часы «самописца» - на календарь и соединив оба входа элемента DD21.2 с выходом 8 (выв. 11) счетчика DD15, получим прибор, способный более восьми месяцев вести ежесуточную запись. Можно значительно увеличить и объем памяти «самописца», заменив, например, микросхемы К176РУ2 на имеющие такую же структуру, но значительно более «емкие» (в 16 раз) микросхемы типа К537РУ2. Для того, чтобы при случайном отключении источника питания информация не была потеряна, рекомендуется встроить в прибор резервный источник с напряжением на 1...2 В меньше основного.Основной и резервный источники подключают к шине +9 В через диодную сборку, выполненную на германиевых диодах. Ток, потребляемый «самописцем» в режиме записи, не более 0,4 мА, в режиме чтения - 26 мА.
«Ночной сторож» пассажира
«Ночной сторож» пассажира Забота о сохранности личных вещей и багажа в длительных переездах знакома у нас, наверное, каждому. Описываемое устройство - своего рода специализированная охранная система - может существенно облегчить жизнь пассажира. На рис. 83 приведена принципиальная схема устройства, формирующего тревожный акустический сигнал при обрыве шлейфного датчика. На элементах DD1.1 и DD1.2 собран коммутирующий генератор с частотой переключения fп@1/2R4·С2@2...3 Гц, а на DD1.3 и DD1.4 - тональный генератор, возбуждающийся на частоте fт@1/2R6·C3@1 кГц. Пьезоэлемент НА1 - нагрузка тонального генератора, GB1- гальваническая батарея. Печатная плата устройства показана на рис. 84. Ее изготавливают из двустороннего фольгированного стеклотекстолита толщиной 1 мм. Фольгу со стороны деталей используют лишь в качестве нулевой шины (с ней соединен «-» GB1), в местах пропуска проводников она имеет выборки - кружки диаметром 1,5...2 мм (на рисунке не показаны).
Рис. 83. «Ночной сторож» пассажира

Рис. 84. Печатная плата «сторожа» Места паек к нульфольге показаны черными квадратами. Квадратом со светлым кружком в центре показаны позиции проволочных перемычек, соединяющих с нуль-фольгой тот или иной фрагмент печатного монтажа. Перед монтажом пьезоэлемента и конденсатора С4 необходимо выяснить состояние их изоляции: при напряжении Uпит ток утечки в них не должен превышать 0,5 мкА. Все резисторы «сторожа» - типа МЛТ-0,125; конденсаторы С1 и СЗ - КМ-6, С4 - К50-35. Высота деталей не должна превышать 10 мм. Смонтированную плату, пьезоэлемент и батарею питания крепят в корпусе 48х32х17 мм, склеенным из ударопрочного полистирола толщиной 1,5 мм. При пайке проводников к пьезоэлементу и батарее (в системах высокой надежности стремятся минимизировать число «сухих» контактов) следует пользоваться низкотемпературным припоем и хорошим флюсом - перегрев здесь нежелателен. Шлейфный датчик представляет собой сложенный вдвое обмоточный провод ПЭВ-2 или ПЭВ-3 диаметром 0,07...0,1 мм нужной длины с половинкой двухполюсного разъема на конце.
Шлейф хранят намотанным на челнок-мотовильце. Разъем и мотовильце могут быть конструктивно объединены, так, например, как показано на рис. 85. Здесь XI - разъем от микрокалькулятора. Ответная его часть может быть смонтирована непосредственно на корпусе «сторожа», но лучше ее вынести на механически прочном двухпроводном шнуре (удобен покрытый пластиком тонкий экранированный провод), что позволит соответственно укоротить сам шлейф. Собранный без ошибок «сторож» наладки не требует. Нужно лишь убедиться в том, что потребляемый им в, дежурном режиме (т.е. с целым, не оборванным датчиком) ток не превышает нескольких микроампер, а акустический сигнал, возникающий при

Рис. 85. Шлейф на мотовильце с разъемом Таблица 14
| Uпит,B | Iпотр.деж,мкА | Iпотр.тр,мА |
| 4,5 | 1,5 | 0,3 |
| 5,0 | 1,7 | 0,4 |
| 6,0 | 2,0 | 0.6 |
| 7,0 | 2,4 | 0,9 |
| 8,0 | 2,7 | 1.3 |
| 9,0 | 3,1 | 1,7 |
| 10 | 3,5 | 2,4 |
| 11 | 4,0 | 3,0 |
| 12 | 4,4 | 3,7 |
отключении шлейфа*, имеет достаточную мощность. Для возможного ее увеличения полезно уточнить сопротивление резистора R6: излучение достигает максимума при совпадении частоты тонального генератора с частотой механического резонанса пьезоэлемента. Ток, потребляемый «сторожем» в режиме тревожной сигнализации, - 0,5... 1 мА. О возможных заменах. В качестве акустического излучателя может быть взят практически любой «звуковой» пьезоэлемент. Но всетаки лучше использовать пъезоэлемент, имеющий акустический резонатор, например, ЗП-22 или ЗП-1. Такие пьезоэлементы, при прочих равных условиях, звучат заметно громче. Источником питания «сторожа» может служить любая гальваническая батарея напряжением Uпит =4,5... 12 В. Но нужно иметь в виду, что с увеличением напряжения питания увеличивается ток дежурного режима Iпотр.деж и Iпотр.тр - ток, потребляемый «сторожем» в режиме тревожной сигнализации (см. табл. 14). Зато с увеличением Uпит увеличится и громкость тревожного сигнала. Замены могут сказаться, конечно, на габаритах устройства. «Сторож» с шлейфным датчиком, умно прошивающим охраняемое, ставит перед тайным похитителем практически неразрешимую задачу. *) Поскольку оборванный шлейф обычно не ремонтируют (в дорожных условияхво всяком случае), нужно иметь с собой несколько полностью смонтированных шлейфных датчиков.
О «дребезге» и «шорохе» контактных датчиков
О «дребезге» и «шорохе» контактных датчиков Разного рода выключатели, переключатели и т.п., не вызывающие никаких особых нареканий в обычной электротехнике, для
Рис. 94. «Дребезг» в контактном датчике (КД) подобных же операций в электронике оказались практически непригодными. Во всяком случае - в прежнем их виде. Причина - в «дребезге» и «шорохе» контактных пар, в немонотонном изменении их контактного сопротивления при переключениях и в соединениях. Так, например, замыкание кнопки SF в схеме, показанной на рис. 94, а, почти наверняка приведет к тому, что в быстродействующий счетчик DD будет записана не одна единица, как полагалось бы, а столько, сколько спадов (переходов 1 ) окажется в «дребезговой» пачке импульсов (рис. 94, б). Такая неопределенность в электронных устройствах, как правило, недопустима. Устранить возможные неприятные последствия этого эффекта в рассмотренном выше случае позволит электронный формирователь, схема которого приведена на рис. 95. Он представляет собой одновибратор, переходящий в новое состояние при появлении первого же спада напряжения в «дребезговой» пачке импульсов. Длительность его пребывания в этом состоянии - tф@R3·C2 - должна быть больше tдр max - самого продолжительного «дребезга». На рис. 96 приведена схема еще одного формирователя. В его основе триггер. В исходное, стартовое состояние устанавливают принудительно, подавая на его вход R импульс отрицательной полярности. После срабатывания датчика триггерный формирователь сам не восстанавливается. Такие формирователи рассчитаны на работу с нормально разомкнутыми контактными датчиками (КД). Схемы возможных вариантов формирователей - одновибраторного и триггерного - для совместной работы с нормально замкнутыми КД показаны на рис. 97 и рис. 98.

Рис. 95. Одновибраторный формирователь для нормально разомкнутого КД

Рис. 96. Триггерный формирователь для нормально разомкнутого КД

Рис. 97. Одновибраторный формирователь для нормально замкнутого КД

Рис. 98. Триггерный формирователь для нормально замкнутого КД

Рис. 99. Устранение высокочастотных и импульсных наводок Устраняя последствие «дребезга» КД, формирователи выполняют еще одну важную функцию. Как известно, длительность «счетного» фронта на входе С счетчика ограничена сверху - для микросхем серии К176, например, она не должна превышать 10...15 мкс. Формирователи аа счет усиления в каждом логическом элементе и положительной обратной связи имеют фронты выходных сигналов, зависящие от физического их быстродействия, и не превышают, как правило,1 мкс. Резистор R1 и конденсатор С1 во входных цепях формирователей образуют помехозащитную цепочку, которая ослабляет возможные импульсные и высокочастотные помехи до пренебрежимо малого уровня. В КМОП-микросхемах обычно принимают: R2<0,1Rиз, где Rиз - сопротивление изоляции в КД; R1=(0,01...0,1)R2; R2·C1=0,01...0,1 с; R3·C2=0,2...1 с. В условиях значительных помех такая защита может быть многозвенной, такой, например, как на рис. 99. Сложнее обстоит дело с «шорохом», с «шуршанием» нормально замкнутых КД (рис. 100, а, б). Прежде всего потому, что этот эффект,

Рис. 100. «Шорох» контактного датчика в отличие от «дребезга», не имеет временной связи с моментом переключения КД. Спонтанное, происходящее без видимых причин изменение контактного сопротивления Rконт может возникнуть в любой момент. Изменение контактного сопротивления особенно часто проявляется в КД, подвергающихся переменному механическому давлению, пусть и вполне достаточному, казалось бы, для обеспечения надежного электрического соединения. Это связано, прежде всего, с микроперемещениями контактирующей площадки, почти точки, с выходом ее на загрязненные или окислившиеся участки контактной поверхности. Особенно ощутимы флуктуации Rконт при слабом контактном давлении, не способном продавить возникший резистивный слой. Причина может быть и химической - растущий слой окиси изолятора способен со временем раздвинуть электроды КД и даже образовать в его зазоре электролитическую пару. Особенно непригоден для КД алюминий: его окись не только очень хороший изолятор, но она обладает высокой механической прочностью даже в тонких слоях. Правда, с относительно малым увеличением контактного сопротивления, даже длительным, справляется та же система помехозащиты.Важно лишь, чтобы сопротивление Rконт оставалось малым по сравнению с сопротивлением резистора R1. Кратковременное изменение Rконт, даже значительное, также подавляется помехозащитной цепочкой, но при условии, что постоянная времени R2C1 окажется больше длительности «всплеска» Rконт. Использование в КД неокисляющихся материалов, например, золота, палладия, или окисляющихся, но окисный слой которых остается в достаточной мере электропроводным, также ведет к уменьшению «шороха», к снижению вероятности того, что какая-то из флуктуаций Rконт будет принята за выключение КД. Действенным средством борьбы с «шорохом» нормально замкнутых контактных датчиков является их дублирование-параллельное включение нескольких КД: вероятность одновременного появления «всплесков» Rконт в этом случае резко уменьшается.
О включении ЗП
Для того, чтобы обратить внимание на какое-то особое состояние электронного устройства, в него вводят, как правило, тональный
Рис. 112. Парафазное возбуждение ЗП генератор с пьезоизлучателем типа ЗП на выходе. Но при обычном включении пьезоизлучателя - между нулевой шиной и выходом тонального генератора — громкость его звучания редко бывает достаточной, особенно - в низковольтной аппаратуре. На рис. 112 приведена схема звукового генератора с парафазньш возбуждением ЗП, при котором мощность акустического сигнала увеличивается вчетверо. Частота генератора f@0,5·10^6/ (R1+R2)C1 (R - в кОм, С1 - в нФ, f - в Гц) регулировкой резистора R2 может быть выведена на fрез - частоту механического резонанса пьезоизлучателя, что также заметно скажется на громкости его звучания. Собранный на логических элементах КМОП-микросхем серий К 176, К561, 564 и др., генератор может быть настроен в резонанс практически с любым пьезоизлучателем. Он быстро возбуждается, формируя, при необходимости, и 3...5-миллисекундные «щелчки». Ток, потребляемый генератором в паузе (на входе - 0), составляет доли микроампера, при возбуждении (на входе - 1) - 1...2 мА. Отдача ЗП заметно увеличится, если он будет отделен от возбудителя буферными элементами. Это связано с улучшением условий возбуждения генератора, уменьшением длительности его фронтов. В качестве буферных могут быть использованы свободные элементы той же микросхемы, но лучше взять КМОП-элементы с низкоомными каналами, например, инверторы микросхемы К561ЛН2 (рис. 113). Генератор с еще более низкоомным выходом можно построить так, как показано на рис. 114. Мощность сигнала, излучаемого ЗП, возрастет еще, если последовательно с ним включить катушку индуктивности L1 (на рис. 113 и 114 показана пунктиром).

Рис. 113. Генератор с буферными элементами

Рис. 114. Генератор повышенной мощности Если L1 выбрать так, чтобы на частоте механического резонанса возник и электрический резонанс (по электрическим характеристикам ЗП близок к конденсатору емкостью 30...100 нФ), т.е. взять L1@2,5·10^10 / (fрез^2)·Cзп где: L1 - в мГн; Сзп - емкость ЗП - в нФ, fрез - в Гц, то напряжение на ЗП может Значительно превысить напряжение питания микросхем с соответствующим увеличением излучаемой им мощности Рвых (Рвых пропорциональна квадрату напряжения, прилаженного к ЗП). Этот эффект будет особенно заметен в генераторах, имеющих малое выходное сопротивление, поскольку оно входит в последовательный L1Cзп - контур и, наряду с потерями на излучение, определяет его добротность.
Высокая цена фирменных пьезосирен, особенно
Высокая цена фирменных пьезосирен, особенно имеющих встроенный источник питания, мешает сколько-нибудь широкому их использованию в радиолюбительской практике. Но такую сирену можно сделать самому. А если дополнить ее выключателем специальной конструкции, то она найдет себе и особое применение... Основой сирены служит пьезоэлемент СП-1 (СП - сирена пьезокерамическая). Звуковое давление, развиваемое им при напряжении
Рис. 88. Пьезосирена на СП-1 возбуждения 40 В, может достигать 110 дб. На рис. 88 приведена принципиальная схема электронного преобразователя, обеспечивающего нужный для СП-1 режим работы. Здесь VT1, Т 1 и др. - низкочастотный генератор, возбуждающийся на частоте, зависящей от реактивного сопротивления пьезоизлучателя НА1 и индуктивности повышающей обмотки I трансформатора Т1. Амплитуда переменного напряжения на пьезоизлучателе Uампл@UпитN1/N2, где Uпит - напряжение питания сирены, a N1 и N2 - число витков в обмотках I и II. Акустическое излучение приобретает тревожный характер лишь после специальной модуляции монотонного сигнала. Здесь это делает электронный манипулятор - включенный в цепь питания генератора транзистор VT2. Частота его включении-выключении зависит от постоянной R4C1 генератора, выполненного на микросхеме DD1, и равна F@1/2R4·C1=5...6 Гц. Трансформатор Т1 - В 4:731.083 - выходной от транзисторного приемника. Или подобный ему с N1/N2=6...7 и выводом от середины первичной обмотки. Микросхема DD1 - К561ЛЕ5 или К561ЛА7 - может быть заменена аналогичной из серий К 176. Транзисторы VT1 и VT2 должны иметь усиление по току не менее 100 и напряжение насыщения Uкэ нас<0,3 В. При замене транзистора КТ3102Е каким-либо другим следует иметь в виду, что напряжение на его коллекторе может достигать 18...20 В. Все резисторы «сирены» - МЛТ 0,125. Конденсаторы: С1 - КМ-6; С2 - оксидный подходящих размеров, его емкость может быть и больше указанной. Диод VD1 - любой кремниевый. Если собранная без видимых ошибок сирена не зазвучала, причина окажется, скорее всего, в неправильной фазировке обмоток трансформатора.
Сирену нужно тут же выключить (потребляемый в этом режиме ток может быть опасен для транзисторов) и, поменяв местами концы одной из обмоток (1-3 или 4-5), включить снова. Можно поэкспериментировать с резисторами R1 и R2 (с трансформатором другого типа даже нужно). Но так как они являются режимными, лучше это делать под контролем осциллографа. Мощность излучаемого сиреной акустического сигнала в очень большой мере зависит от размеров и конфигурации ее корпуса, наличия в нем акустических «пазух», от места и способа крепления пьезоизлучателя и др. Но все это обычно выясняют экспериментально - акустические расчеты здесь вряд ли можно рекомендовать. Таблица 15
| Uпит,B | Iпотр, мА | Uэфф, В |
| 6 | 13,5 | 30 |
| 7 | 15,0 | 32 |
| 8 | 16,0 | 34 |
| 9 | 18,0 | 40 |

Рис. 89. Внешний вид сирены Заметим лишь, что монотонное излучение с его ярко выраженными интерференционными эффектами имеет свои особенности. Конструктивно сирена может быть выполнена так, как показано на рис. 89. Ее. габариты - 58х58х38 мм, масса - 95 г (с источником питания - батареей типа «Корунд»). Корпус склеен из ударопрочного полистирола толщиной 2...2,5 мм. Отверстия, расположенные на периферии обоймы СП-1, рекомендуется заклеить. Опыт показывает, что это заметно увеличивает громкость звучания сирены. В таблице 15 показана зависимость потребляемого сиреной тока Iпотр и напряжения на пьеэоизлучателе Uэфф (эффективное значение) от напряжения источника питания Uпит. Сирена может работать в самых разных устройствах и установках. Даже в качестве дверного звонка. Но малые размеры и вес позволяют использовать ее в не совсем обычной охранной системе. Для этого в цепь питания сирены потребуется лишь ввести выключатель, показанный на рис. 90. Здесь: 1 — нормально замкнутая контактная пара от реле; 2 — чека - тонкая пластина электроизолятора (гетинакс, стеклотекстолит и т.п.), размыкающая контактную пару 1; 3 - корпус выключателя; 4 - тяга (струна, тонкий тросик и др.), извлекающая чеку из контактной пары.

Рис. 90. Конструкция выключателя Пьезосирену с выключателем размещают внутри охраняемого предмета - в чемодане, в кармане шубы и др.Тягу пропускают сквозь подходящее или специально сделанное отверстие и соединяют с багажной полкой, вешалкой и т.п. При перемещении похищаемого чека выходит из контактной пары, включается питание сирены и похититель с «кричащим» в его руках предметом оказывается в центре внимания окружающих.
Преобразователь для питания люминесцентных индикаторов
Сегменты люминесцентных индикаторов (ИВ-3, ИВ-6 и др.) можно подключать к информационным выходам счетчиков К176ИЕ4 и К176ИЕЗ и непосредственно - при 9-вольтном питании микросхем яркость свечения индикаторов оказывается вполне достаточной. Однако для питания их накальных цепей требуется другой источник - напряжением 0,8... 1 В,способный отдать ток 40...50 мА на индикатор. На рис. 109 приведена принципиальная схема преобразователя, позволяющего использовать для питания нитей накала люминесцентных индикаторов источник питания микросхем.
Рис. 109. Преобразователь для питания нитей накала люминесцентных индикаторов Преобразователь представляет собой симметричный мультивибратор с трансформаторной нагрузкой. Магнитопровод трансформатора составляют из двух кольцевых сердечников М3000МН 16х10х4,5 мм. Обмотку I наматывают в два провода, она содержит 2х180 витков провода ПЭВ-2 0,12. Среднюю точку обмотки I образуют соединенные вместе конец одной ее половины и начало другой. Обмотку II - 16 витков провода ПЭВ-2 0,44 - наматывают поверх обмотки I. Обе они должны быть распределены по сердечнику равномерно. (Напомним, что феррит М3000МН имеет низкое объемное сопротивление и, будучи хорошим абразивом, легко «включается» в схему. Поэтому острые ребра сердечника нужно предварительно загладить, а затем нанести на него изолирующее покрытие.) В таблице 16 приведена зависимость выходного напряжения Uвых, потребляемого преобразователем тока Iпотр и его КПД h от n - числа подключенных к его выходной обмотке накальных цепей люминесцентных индикаторов типа ИВ-3. Преобразователь способен работать и от источника напряжением 5 В. Для этого нужно уменьшить число витков обмотки I до 2х100 витков провода ПЭВ-2 0,17 и изменить номиналы резисторов и конденсаторов: R1=R2=11 кОм, Таблица 16
| n | Uвых, В | Iпотр, мА | h |
| 1 | 0,83 | 9 | 0,53 |
| 2 | 0,81 | 13 | 0,70 |
| 3 | 0,79 | 16 | 0,81 |
| 4 | 0,78 | 20 | 0,84 |
| 5 | 0,77 | 24 | 0,86 |
| 6 | 0,76 | 27 | 0,89 |
R3=R4=1,5 к0м, С1=С2=0,068 мкФ. Этот вариант преобразователя при тех же условиях имеет Uвых=0,83...0,73 В, Iпотр =14...46 мА, h=0,61...0,88.
Прибор для проверки зрения
Диагностически удобным признаком, позволяющим судить о состоянии зрения, является способность глаза замечать быстрые изменения тестовой «картинки» [4]*. На рис. 122 приведена принципиальная схема светогенератора, формирующего красно-черные и зелено-черные меандры (светодиод АЛС331АМ) различной частоты, которая тут же и измеряется. Задающий генератор прибора выполнен на элементах DD5.3, DD5.4, R3, R4, С1. Он возбуждается на частоте Fз@1/2(R3+R4)C1. Счетчик DD2 понижает F в 4 раза - этот сигнал (выв. 4) поступает на измерительный блок DD3, DD4, HG1 - и в 64 раза (сигнал на выв. 12) - до рабочей частоты самого светогенератора. Интервал времени, на котором производится измерение частоты, - 64 мс. Он формируется генератором, частота которого задана и стабилизирована кварцевым резонатором ZQ1 (DD5.1, DD5.2 и др.). Счетчиком-делителем DD1 эта частота понижается до величины,
Рис. 122. Прибор для проверки зрения при которой на выходе Q12 DDL возникает «единичный» импульс нужной длительности**. Легко видеть, что измеряемая частота в 16 раз выше частоты следования самих «световых» меандров. Это позволило ускорить измерение, сделать его следящим (задержка менее 0,25 с). При включении прибора все его счетчики устанавливаются в нулевое состояние импульсом, длительность которого близка R6-C2sO,5 с. Каждое элементарное измерение частоты начинается с появления на выходах Q12 и Q13 счетчика DD1 стартовой комбинации «11». Ее фронтом счетчики DD3 и DD4 устанавливаются в нулевое состояние (длительность импульса на их R-входах - R5·C3@10 мкс), а на входе элемента DD6.2 появляется сигнал «1», разрешающий счет. Это будет длиться до тех пор, пока на выходе Q12 не возникнет «0» (это произойдет через 64 мс). С этого момента и до начала следующей стартовой комбинации на табло HG1 будет демонстрироваться результат только что проведенного измерения. (Введение в стартовую комбинацию сигнала с выхода Q13 позволило увеличить длительность показа на табло результата измерения втрое.) Переключателем SA1 устанавливают цветность меандра: либо «красно-черный», либо «зелено-черный».
Яркость свечения светодиода в обоих этих режимах устанавливают (если это представляется нужным) подбором сопротивления резисторов R10 и R11. Все постоянные резисторы в приборе - типа МЛТ-0,125; переменный R4 - линейный (тип А), с удобной ручкой . Конденсаторы С1...С4 - КМ-6 или им подобные, С5 - К50-35 и др. Транзисторы VT1, VT2 - практически любые p-n-p. Поскольку один из элементов микросхемы DD6 здесь не используется, его входы нужно соединить с «+» источника питания или с «землей». Из четырех разрядов табло ИЖЦ5-4/8 здесь используются лишь два. Это может быть, конечно, любая пара, но лучше смотрятся смежные разряды (на рис. 122 закоммутированы два младших разряда этого табло). Светодиод HL1 рекомендуется сделать выносным, смонтировав его в глубине зачерненной воронки, которую прикладывают к глазу так, чтобы светодиод оказался бы в поле центрального зрения. (Периферическое зрение, обладающее, кстати, значительно меньшей инерционностью, относится к другим «сферам» зрительного тракта и особого интереса здесь не представляет.) Инерционность нормального глаза довольно мала: красные мелькания светодиода он перестает замечать лишь на частотах 40...42 Гц, зеленые - еще на 2...3 Гц выше. Понижение частоты, при которой глаз перестает замечать мелькания, до 35...30 Гц и значительное расхождение частот для красного и зеленого - повод для обращения к врачу. *) Мы не касаемся здесь, конечно, медицинских аспектов этой диагностики. **) На самом деле здесь был бы нужен импульс длительностью 62,5 мс (1/16 с). Но ошибка (+2,5%) достаточно мала и мы ею пренебрегаем.
Регулятор яркости в торшере
Принципиальная схема регулятора показана на рис. 117. Ключевой его элемент - тиристор VS1, фаза включения которого в каждом полупериоде зависит от постоянной времени цепи (R1+R2)C1. Устройство позволяет изменять в широких пределах яркость лампы мощностью до 200 ватт. Вообще его нагрузкой может быть любое устройство соответствующей мощности, не содержащее скольконибудь заметной индуктивности: паяльник, кипятильник и т.п.. Если диодный мост КЦ405А заменить другим, с большими рабочими токами, то нагрузку можно увеличить, в пределе - до 2 кВт. Тиристор и диоды моста в таком случае потребуется поставить на теплоотводы.
Рис. 117. Тирисгорный регулятор в торшере
Телефонный блокиратор
Поговорить с кем-то на другом краю земли за чужой счет не составляет большого труда: наши телефонные линии доступны почти кому угодно. Однако можно значительно затруднить эту форму воровства. Очевидно, воспользоваться чужой телефонной линией не удастся, если трубка снята и владелец сам ведет телефонный разговор. Тогда напрашивается простой, казалось бы, способ защиты: на время своего отсутствия оставлять трубку телефона снятой. Но это может кончиться тем, что линия будет отключена на телефонной станции. Можно сконструировать устройство, которое в норме не будет нагружать телефонную линию, а при криминальных подключениях к ней тут же введет в нее нагрузку, имитирующую режим снятой трубки. На рис. 121 приведена принципиальная схема такого устройства*. В дежурном режиме работы - телефонная трубка не поднята ни на основном, ни на «криминальном» аппарате - конденсатор С1 заряжается через резистор R1 до напряжения на стабилитроне VD5 (+5 В). Таким образом формируется напряжение питания микросхемы DD1. Резисторы R6 и R7 подобраны так, что напряжение на входах инверторов DD1.1, DD1.2 в этом случае достигает значения, соответствующего лог. 1, и, соответственно, напряжение на их выходах будет близко к нулю (лог. 0). На выходе инвертора DD1.4 также, очевидно, установится низкое напряжение (на входе DD1.3 - лог. 0) и транзисторы VT2 и VT1 будут закрыты. Ток, потребляемый блокиратором в этом режиме, не превышает 0,2 мА. В режиме блокировки - при снятой трубке на любом из телефонных аппаратов - напряжение на входах инверторов DD1.1, DD1.2 уменьшится до уровня лог. 0 и на их выходах появится, соответственно, лог.1 - +5 В. В течение R9·C2=40...50 с это напряжение будет приложено и ко входу инвертора DD1.3. После двойной инверсии на выходе DD1.4 установится напряжение +5 В, которое откроет транзистор VT2, а он - транзистор-ключ VT1. В результате
Рис. 121. Блокиратор телефонного набора телефонная линия окажется зашунтированной резистором R2 и напряжение на ней уменьшится до величины, При которой набор номера становится невозможным. Шунтирование будет продолжаться 40...50 с. Если «криминальная» трубка остается снятой, то ничего не происходит до попытки набрать номер: первые же прерывания номеронабирателя приведут к повторному шунтированию телефонной линии. Если трубка будет опущена, то напряжение на линии достигнет 60 В и устройство перейдет в свой обычный дежурный режим. Микросхему DD1 можно заменить на К561ЛА7, К561ТЛ1, а сгруппировав соответствующим образом «лишние» инверторы на К561ЛН2. При замене транзисторов нужно иметь в виду, что они должны быть достаточно высоковольтными: при вызывном сигнале напряжение в линии достигает 90 В и более. В качестве VT1 годятся КТ851Б, КТ3157А, КТ9115А; на месте VT2 - КТ604, КТ605, КТ850 (Б и А). Устройство блокирует работу любого телефонного аппарата, в том числе и своего. По возвращении домой блокиратор отключают, а для борьбы с телефонными, ворами используют другие средства. *) Блокиратор является модификацией описанного в [З].
Триггер из логических элементов
Триггер - простейший автомат* с двумя устойчивыми состояниями - один из основных элементов цифровой техники. В серии микросхем ТТЛ, ТТЛШ, КМОП и другие обязательно входят те или иные его разновидности. Но если в арсенале радиолюбителя таких микросхем нет, триггер можно составить из других элементов. Покажем, как можно построить одну из его разновидностей - так называемый RS -триггер - из элементов, реализующих логические функции. На рис. 101, а изображен RS -триггер, составленный из логических элементов ИЛИ-НЕ. Легко видеть, что в режиме хранения информации - при напряжениях низкого уровня (лог. 0) на входах S и R - он может находиться, в одном из двух состояний: иметь высокий уровень (лог. 1) на выходе элемента DD1.1 и низкий на выходе DD1.2 или, наоборот, низкий на DD1.1 и высокий на DD1.2. Устанавливают триггер в то или иное состояние обычным образом: подавая на вход S или R напряжение высокого уровня. Это может быть и очень короткий, на пределе физического быстродействия микросхемы, импульс напряжения «единичной» амплитуды. Функции входов-выходов этого триггера, в «триггерном» его изображении, показаны на рис.101, б. RS-триггер можно составить и из элементов «И-НЕ» (рис. 102, а, б). Здесь режиму хранения информации соответствует напряжение высокого уровня на входах S и R. Напряжение низкого уровня, поданное на вход S, переведет триггер в состояние 1. Оно же, но поданное на вход R, установит триггер в состояние 0.
Рис. 101. Триггер из «ИЛИ-НЕ»

Рис. 102. Триггер из «И-НЕ»

Рис. 103. Триггер из «И» и «ИЛИ» Оба эти триггера составлены из так называемых шефферовых элементов, каждый из которых сам по себе обладает функциональной полнотой**. Но RS-триггер можно построить и из элементов, не составляющих функционально полной системы. Такой триггер показан на рис. 103, а, б. Режиму хранения здесь соответствует напряжение низкого уровня на входе S и высокого - на входе R. Триггер устанавливают в состояние 0 подачей на вход R напряжения низкого уровня. Напряжение высокого уровня, поданное на вход S, переведет триггер в состояние 1.
Триггеры такой конфигурации замечательны тем, что имеют минимальную сложность в базисе И, ИЛИ, НЕ***. В практическом синтезе может возникнуть необходимость управлять триггером по нескольким, никак не связанным друг с другом S- или R-входам. Такой триггер показан на рис. 104, а, б. Это, очевидно, разновидность триггера, изображенного на рис. 101. Появление «единичного» напряжения на любом из S-входов переводит триггер в состояние 1. Оно же, но приложенное к любому из R-входов, вернет его в состояние 0. Функционально ту же многоканальность управления триггером можно было бы получить, включив на S- и R-входы триггера по многовходовому дизъюнктору. Но этот вариант бьы бы, очевидно, более громоздким.

Рис. 104. Триггере многоканальным управлением Как известно, в триггере комбинацию входных сигналов, инверсную по отношению к режиму хранения, принято запрещать. Для триггера, изображенного на рис. 101, это {S=1, R=1}. Инверсный набор входных сигналов запрещают потому, что при возвращении триггера в режим хранения - при смене {S=1, R=1} на {S=0, R=0} - он может непредсказуемо оказаться как в нулевом, так и в единичном состоянии. Это зависит от того, на каком из входов - S- или R - сигнал 1 задержится чуть дольше. Но если такой неопределенности нет и смещение спадов S- и R-сигналов известно и даже специально организовано, то накладывать безусловный запрет на SR-комбинацию, инверсную по отношению к режиму хранения, нет необходимости. Заметим в заключение, что триггеры, составленные из логических элементов, не только'позволяют обойтись без специальных, «триггерных» микросхем, но могут существенно упростить трассировку монтажа, так как «синтетический» триггер можно собрать из ближайших по месту на печатной плате свободных логических элементов. *) К автоматам относят устройства, имеющие собственную память. **) Функционально полными называют наборы логических элементов, пользуясь которыми можно реализовать любую двоичную функцию. Функционально полный набор может состоять и из одного элемента.Функция, реализуемая таким элементом, называется шефферовой. К универсальным, шефферовым относятся логические элементы, реализующие функции ИЛИ-НЕ и И-НЕ (...ЛЕ... и ...ЛА... в микросхемных сериях). ***) Принятое в работах по синтезу схем выражение «в базисе...» означает, что при создании того или иного устройства разработчик имеет право пользоваться лишь элементами, указанными в базисном наборе. Достижение требуемого результата возможно меньшим числом базисных элементов - одна из основных задач конструктора. Построение схемы, реализующей заданную функцию минимально возможным числом базисных элементов, относится к числу труднейших задач математической логики.
Зарядное устройство
Как правило, аккумулятор заряжают током I=0,1 E (I - в амперах, Е - емкость аккумулятора - в амперчасах) в течении 15 часов. Это нормальный, стандартный режим зарядки для большинства аккумуляторов*. На рис. 118 приведена принципиальная схема устройства, выдерживающего этот режим автоматически. Здесь DD1, ZQ1 и др. - генератор импульсов, период следования которых равен 1 мин. Если элемент DD3.3 разблокирован (лог. 1 на его входе 9), то число N в счетчике DD2 будет ежеминутно увеличиваться на одну единицу. Пока N<904 (15 часов 4 минуты), на выходе диодно-резисторного дешифратора VD3-VD6, R4 сохраняется напряжение, близкое к нулю (лог. 0), на выходе DD3.4 - напряжение, близкое к напряжению питания микросхем (лог. 1), и через открытый до насыщения транзистор VT2 генератор зарядного тока (на рис. 118 он обведен штрих-пунктиром) будет подключен к +U, источника питания. Ток Iз - зарядный ток аккумулятора - зависит от сопротивления резистора R10; Iз@2,7/R10 (Iз - в амперах, R10 - в омах). Так, если Iз=0,35 А (заряжается аккумулятор типа НКБН-3,5), то сопротивление резистора R10 должно быть: R10=2,7/0,35@7,7 Ом (мощность, которая будет рассеиваться на нем, - Pr10=(Iз^2)·R10=(0,35^2)·7,7@1 Вт). А если Iз=0,045 А (таким током заряжают аккумуляторы типа ЦНК-0,45), то R10=2,7/0,045=60 Ом (Рк10<0,25 Вт).
Рис. 118. Зарядное устройство Зарядный ток Iз останется неизменным на протяжении всех 15-ти часов при условии, что Uип-Uак max>6 В, где Uак max - напряжение на аккумуляторе в конце зарядки. Так при зарядке 6-вольтного аккумулятора типа НКН (для его пяти банок Uак max@5·1,5=7,5 В) напряжение источника питания должно быть Uипі13,5 В (7,5+6). Однако не следует брать Uип с очень большим превышением над Uак max, так как мощность, рассеянная на транзисторе VT3 - Р=Iз(Uип-Uак) - может привести, при недостаточном теплоотводе, к его перегреву. Процесс зарядки прекратится по достижении N=904. Напряжение низкого уровня, возникшее на выходе DD3.4, отключит генератор зарядного тока и заблокирует (лог. О на входе 9 DD3.3) канал передачи сигнала от DD1 к DD2. В этом положении зарядное устройство останется до следующего старта системы - до нажатия кнопки SB1, которое установит счетчики DD1 и DD2 в исходное состояние. *) В этом режиме аккумулятор получает от источника 150% своей номинальной разрядной емкости.
СИ-БИ - ТЕХНИКА СВЯЗИ
Датчик колебаний кузова.
(Тимофеев С., Радио, 1996, № 10, с. 46) Автомобильная охранная система редко обходится без датчика колебаний кузова. Принципиальная схема одного из них показана на рис. 130, а. Здесь РА1 - микроамперметр М476/1 с утяжеленной стрелкой - чувствительный элемент датчика: при колебаниях стрелки на рамке прибора, перемещающейся в магнитном поле, возникает электрическое напряжение. Корпус микроамперметра вскрывают по склейке острым лезвием. На конец стрелки надевают и аккуратно обжимают плоскогубцами небольшой груз - отрезок трубчатого припоя длиной 3...5 мм и диаметром 3 мм. На концы шкалы наклеивают демпферы-ограничители - кубики 5х5х5 мм, вырезанные из поролона. Проделав все это, склейку восстанавливают и микроамперметр готов к работе в новом своем качестве.
Рис. 130. Датчик колебаний кузова автомобиля В автомобиле микроамперметр-датчик. крепят так, чтобы ось качания стрелки была расположена вдоль автомобиля, ее утяжеленный конец «смотрел» вниз. Для усиления сигнала, снимаемого с рамки микроамперметра и приведения его к цифровому стандарту, служит аналого-цифровой компаратор DA1. Пороговое напряжение на нем выставляют резистором R3. Это делается для того, чтобы исключить реакцию датчика на малые колебания кузова, не имеющие криминальной первопричины. В зависимости от положения движка резистора R3 относительно точки максимальной чувствительности датчика компаратор будет реагировать на входной сигнал по-разному (см. осциллограммы U0вых и U1вых на рис. 130, б). Ток, потребляемый датчиком при +Uпит=5 В, не превышает 1,5 мА. По энергоэкономичности предпочтительнее режим, соответствующий осциллограмме U1вых.
Два телефона на одной линии.
(МармыцкийС., Радио, 1997, №1, с. 35) Если два телефонных аппарата (ТА), установленных, например, в разных комнатах, подключить к одной линии так, как это показано
Рис. 150. Два телефона на одной линии на рис. 150, то они приобретают определенную независимость параллельная их работа оказывается невозможной. Ключевую роль играют в этом стабилитроны VD1 и VD3, напряжение стабилизации которых должно быть ниже напряжения, возникающего в свободной телефонной линии, и выше напряжения в занятой линии. Трубка, снятая с аппарата ТА1, открывает стабилитрон VD1 и, соответственно, тиристор VS1, подключая тем самым к сети именно этот телефонный аппарат. Это подключение снижает напряжение в линии с 60 В до 8...15 В и блокирует тем самым работу аппарата ТА2, поскольку такое напряжение будет уже недостаточным для пробоя стабилитрона VD3 и, соответственно, включения тиристора VS2. Диоды VD2 и VD4 - любые кремниевые с обратным напряжением не менее 100 В и прямым током не менее 50 мА - защищают тиристоры от обратного тока через управляющий электрод во время прохождения сигнала вызова. Стабилитроны VD1 и VD3 - любые маломощные с напряжением стабилизации 30...45 В. Такой стабилитрон можно составить из 3-4-х низковольтных стабилитронов.
Еще один телефонный усилитель.
(Порошенко А., Радио, 1998, №3. с.43) Громкость телефонной передачи можно увеличить, если вмонтировать в трубку телефона усилитель, принципиальная схема которого показана на рис. 135. Здесь: VT1 - любой p-n-p транзистор серии МП; постоянные резисторы - МЛТ-0,125, переменный - от малогабаритного приемника; конденсатор С1 - К50-3, С2 - К50-6. Диодный мост можно составить и из других диодов, но обязательно германиевых. Размещение этих элементов на печатной плате показано на рис. 136. Конденсатор С2 монтируют в положении «лежа». Источником питания усилителя служит сама телефонная линия.
Рис. 135. Телефонный усилитель

Рис. 136. Печатная плата усилителя
ИЛЛЮСТРИРОВАННЫЙ ОБЗОР ЖУРНАЛЬНЫХ ПУБЛИКАЦИЙ
В этот раздел отобраны наиболее интересные, по мнению составителя, конструкции других авторов.Эхолот рыболова-любителя.
(Войцехович В., Федорова В.. Радио. 1988, №10, с. 32...36) Не только рыболова, конечно. Электронный эхолот может быть полезен при самых разных подводных работах. Эхолот может быть изготовлен в двух вариантах: с пределами измерения глубины до 9,9 м (в его табло - два люминесцентных индикатора) и 59,9 м (три индикатора). Прочие их характеристики одинаковы: инструментальная погрешность - не более ±0,1 м, рабочая частота - 170...240 кГц (зависит от резонансной частоты излучателя), мощность в импульсе - 2,5 Вт. Ультразвуковой излучатель он же и приемник эхосигнала - пластина из титаната бария диаметром 40 и толщиной 10 мм. Источник питания эхолотов - батарея типа «Корунд». Потребляемый ток - не более 19 и 25 мА (соответственно, в эхолотах для малых и больших глубин). Габариты эхолотов - 175х75х45 мм, масса - 0,4 кг. Структурная схема, поясняющая работу эхолота, показана на рис. 131. Тактовый генератор G1 управляет взаимодействием узлов прибора и обеспечивает его работу в автоматическом режиме. Генерируемые им короткие (0,1 с) прямоугольные импульсы повторяются каждые 10 с. Своим фронтом эти импульсы устанавливают цифровой счетчик РС1 в нулевое состояние и закрывают приемник А2, делая его нечувствительным к сигналам на время работы передатчика.
Рис. 131. Структурная схема эхолота Спадом тактовый импульс запускает передатчик А1 и излучатель BQ1 излучает в направлении дна короткий (40 мкс) ультразвуковой зондирующий импульс. Одновременно открывается электронный ключ S1 и колебания образцовой частоты от генератора G2 поступают на счетчик РС1. По окончании работы передатчика приемник А2 открывается и приобретает нормальную чувствительность. Эхосигнал, отраженный от дна, принимается тем же BQ1 и закрывает ключ S1. Измерение закончено, на индикаторах счетчика РС1 высвечивается измеренная глубина*. Очередной тактовый импульс вновь переведет счетчик РС1 в нулевое состояние и процесс повторится. Принципиальная схема эхолота с пределом измерения глубины 59,9 м изображена на рис. 132.
Его самовозбуждающийся на частоте ультразвукового излучателя BQ1 передатчик выполнен на транзисторах VT8, VT9. Включением-выключением передатчика управляет модулятор - ждущий одновибратор (VT11, VT12 и др.), подающий через свой ключ (VT10) питание на передатчик в течение 40 мкс. Транзисторы VT1, VT2 в приемнике усиливают принятый пьезоэлементом BQ1 эхосигнал, транзистор VT3 детектирует их, а транзистор VT4 усиливает продетектированный сигнал. На транзисторах VT5, VT6 собран одновибратор, обеспечивающий постоянство параметров выходных импульсов и порога чувствительности приемника. От прямого воздействия импульсов передатчика приемник защищается диодным ограничителем (R1, VD1, VD2). В приемнике применено принудительное выключение одновибратора приемника с помощью транзистора VT7. На его базу через диод VD3 поступает положительный тактовый импульс и заряжает конденсатор С8. Открываясь, транзистор VT7 соединяет базу транзистора VT5 одновибратора приемника с «+» источника питания, предотвращая тем самым возможность его срабатывания от приходящих импульсов. По окончании тактового импульса конденсатор С8 разряжается через резистор R18, транзистор VT7 постепенно закрывается, и одновибратор приемника обретает нормальную чувствительность. Цифровая часть эхолота собрана на микросхемах DD1-DD4. В ее состав входит ключ (DD1.1), управляемый RS-триггером (DD1.3, DD1.4). Импульс начала счета поступает на триггер от модулятора передатчика через транзистор VT16, окончания - с выхода приемника через транзистор VT15. Генератор импульсов образцовой частоты (7500 Гц) собран на элементе DD1.2. Цепью R33, L1 он вводится в режим линейного усилителя, что создает условия для его возбуждения на частоте, зависящей от параметров контура L1 С 18. Точно на частоту 7500 Гц генератор выводят подстройкой L1. Сигнал образцовой частоты через ключ поступает на трехразрядный счетчик DD2-DD4. В нулевое состояние его устанавливает фронт тактового импульса, поступающий через диод VD4 на R-входы этих микросхем. Тактовый генератор собран на транзисторах VT13, VT14.
Частота следования импульсов зависит от постоянной времени R28-C15. Нити накала люминесцентных индикаторов HG1-HG3 питаются от преобразователя напряжения, выполненного на транзисторах VT17, VT18 и трансформаторе Т2. Кнопка SB1 («Контроль») служит для проверки работоспособности устройства. При ее нажатии на ключ VT15 поступает закрывающий импульс и на табло эхолота появится какое-то случайное число. Через некоторое время тактовый импульс перезапустит эхолот, и, если он исправен, на табло возникнет число 88.8. Все резисторы в эхолоте - типа МЛТ, конденсаторы - КЛС, КТК и К53-1. Транзисторы КТ312В и ГТ402И можно заменить на любые другие этих серий, МП42Б - на МП25„ КТ315Г - на КТ315В. Микросхемы серии К176 можно заменить на эквивалентные из серии К561. Если эхолот предполагается использовать на глубинах до 10 м, микросхему DD4 и индикатор HG3 можно не устанавливать. Обмотки трансформатора Т1 намотаны проводом ПЭЛШО 0,15 на каркасе диаметром 8 мм с ферритовым (600НН) подстроечником диаметром 6 мм. Длина намотки - 20 мм. Обмотка I содержит 80 витков с отводом от середины, обмотка II - 160 витков. Трансформатор Т2 выполнен на ферритовом (3000НМ) кольце типоразмера К16х 10х4,5 Обмотка I содержит 2х180 витков провода ПЭВ-2 0,12, обмотка II - 16 витков провода ПЭВ-2 0,39.

Рис. 132. Принципиальная схема эхолота Катушка L1 (1500 витков провода ПЭВ-2 0,07) намотана между щечками на каркасе диаметром 6 мм. Диаметр щечек - 15, расстояние между ними - 9 мм. Подстроечник - из карбонильного железа (от броневого магнитопровода СБ-1а). К посеребренным плоскостям пластины излучателя сплавом Вуда припаивают тонкие выводы. Излучатель собирают в алюминиевом стакане диаметром 45...50 мм (донная часть корпуса оксидного конденсатора). Его высоту - 23...25 мм - уточняют при сборке. В центре дна стакана сверлят отверстие под штуцер, через который будет выведен коаксиальный кабель длиной 1...1,25 м, соединяющий ультразвуковую головку с электронной частью эхолота. Пластину излучателя приклеивают клеем 88-Н к диску из мягкой микропористой резины толщиной 10 мм.
При монтаже оплетку кабеля припаивают к штуцеру, центральный проводник - к выводу обкладки, приклеенной к резиновому диску, вывод другой обкладки излучателя - к оплетке кабеля. Собранный таким образом излучатель вдвигают в стакан. Поверхность пластины излучателя должна быть ниже кромки стакана на 2 мм. Стакан закрепляют строго вертикально и заливают до края эпоксидной смолой. После ее затведения торец излучателя шлифуют мелкозернистой наждачной бумагой до получения гладкой плоской поверхности. К свободному концу коаксиального кабеля припаивают ответную часть разъема X1. Для налаживания эхолота потребуется осциллограф и цифровой частотомер. Включив питание, проверяют работоспособность счетного устройства: если оно исправно, то индикаторы должны высвечивать число 88.8. Работу передатчика проверяют осциллографом, работающим в режиме ждущей развертки. Его подключают к обмотке II трансформатора Т1. С приходом каждого тактового импульса на экране осциллографа должен появляться радиочастотный импульс. Подстройкой трансформатора Т1 (грубо - подбором емкости конденсатора С 10) добиваются максимальной его амплитуды. Амплитуда радиоимпульса на пьезоизлучателе должна быть не меньше 70 В. Для настройки генератора образцовой частоты потребуется частотомер. Его подключают через резистор сопротивлением 5,1 кОм к выходу (выв. 4) элемента DD1.2 и, изменяя положение подстроечника в катушке L1 (грубо - изменением емкости конденсатора С18), выставляют нужные 7500 Гц. Приемник и модулятор настраивают по эхосигналам. Для этого излучатель прикрепляют резиновым жгутом к торцовой стенке пластмассовой коробки размером 300х100х100 мм (для устранения воздушного зазора это место смазывают техническим вазелином). Затем коробку заполняют водой, выпаивают из приемника диод VD3 и присоединяют к выходу приемника осциллограф. Критерием правильной настройки приемника, модулятора и качества ультразвукового излучателя является число наблюдаемых на экране эхо - сигналов, возникающих вследствие многократных отражений ультразвукового импульса от торцовых (разнесенных на 300 мм) стенок коробки.Для увеличения видимого числа импульсов подбирают резисторы R2 и R7 в приемнике, конденсатор С 13 в модуляторе и подстраивают трансформатор Т1. Вернув на место диод VD3, приступают к регулировке задержки включения приемника. Она зависит от сопротивления резистора R18. Этот резистор заменяют переменным на 10 кОм и находят такую его величину, при которой на экране осциллографа исчезают первые два эхосигнала. Это сопротивление и должен иметь резистор R18. После настройки число эхосигналов на экране осциллографа должно быть не меньше 20. Для измерения глубины водоема нижнюю часть ультразвуковой головки погружают в воду на 10...20 мм. Лучше иметь для нее специальный поплавок. *) Ее расчет прост: при скорости распространения звука в воде 1500 м/с, за 1/7500 с фронт сигнала, проделывающего двойной путь, переместится на 0,2 м; и, соответственно, младшая единица на табло счетчика будет соответствовать глубине 0,1 м.
Электронный предохранитель.
(Флавицкий А., Радио, 1994, № 7, с. 35) На рис. 141 показана принципиальная схема электронного предохранителя, способного мгновенно отключить нагрузку при увеличении потребляемого ею тока выше установленного предела. Силовая часть устройства состоит из диодного моста VD1-VD4, в диагональ которого включен тиристор VS1. Если фотодиод в оптопаре U1 освещен светодиодом, то в начале каждого полупериода
Рис. 141. Электронный предохранитель на управляющем электроде тиристора возникает напряжение, достаточное для его включения, и цепочка диодный мост-тиристор будет проводящей. Если фотодиод в оптопаре останется неосвещенным, тиристор VS1 будет закрыт и в цепи, связывающей электрическую сеть с нагрузкой, образуется разрыв. Предохранитель включают кнопкой SB1. В момент ее замыкания тиристор VS2 закрывается, но предохранитель остается выключенным (цепь питания светодиода оптрона остается зашунтированной), и лишь при размыкании SB1 напряжение сети будет подано на нагрузку. Это позволяет избежать порчи предохранителя при попытке включить его при коротком замыкании в цепи нагрузки. Для отключения нагрузки вручную нужно лишь нажать кнопку SB2. Тиристор VS1 и диоды VD1-VD4 устанавливают на алюминиевые пластины-теплоотводы 50х80х5 мм. Резистор R10 - отрезок провода ПЭВ-1 0,6 длиной около двух метров (или более короткий, если взять провод высокого удельного сопротивления - манганин, константан и др.). Конденсатор С1 - К73-17; С2 и С3 - К50-6. Диоды VD1-VD4 можно заменить на Д232, Д233, Д247, КД203, КД206 и др., имеющие обратное напряжение не ниже 400 В и рабочий ток не менее 10 А. Стабилитрон Д814Д можно заменить на Д814Г, Д813, Д811, КС213 другие с напряжением стабилизации 10...12 В. Тиристор КУ101 (VS2) может иметь любой буквенный индекс, а тиристор КУ202 (VS1) - индексы К или Н. Транзистор VT1 - любой маломощный кремниевый структуры n-p-n - из КТ361, КТ209, КТ201, КТ502, КТ3107 и др. Порог срабатывания предохранителя IсрЈ10 А изменяют подбором резистора R10, его сопротивление должно быть R10(0м)@1,3/Iср (А). При эксплуатации электронного предохранителя нужно иметь в виду, что при включении в сеть некоторых приборов возникает начальный бросок тока (стартовый ток электродвигателя, ток холодной лампы накаливания и др.), способный вызвать его срабатывание. В таких случаях либо повышают токовый порог Iср предохранителя, либо тем или иным способом увеличивают его инерционность (например, увеличением емкости конденсатора СЗ). И то и другое имеет свои минусы. Лучше принять меры к уменьшению самих бросков тока*, наносящих вред прежде всего самой нагрузке, приводящих к ускоренному ее износу. *) «Мягким» включениеим электроламп, разного рода ограничителями пусковых токов и др.
«Люстра Чижевского» - своими руками.
(Иванов Б., Радио, 1997, №1, с. 36, 37) То, что воздух в наших жилых и производственных помещениях отличается от естественной воздушной среды, общеизвестно. Но не только загрязнением. Измерения показали, что если в воздухе лесных массивов и лугов содержится от 700 до 1500 отрицательных аэронов в одном кубическом сантиметре (иногда до 5000 ион/см^3), то в жилых помещениях их концентрация снижается подчас до 25 ион/см^3. Что, как выясняется, вовсе небезразлично для здоровья человека - ряд наших недомоганий связан именно с этим дефицитом. В 20-х годах на важность аэроионного состава воздуха обратил внимание Александр Леонидович Чижевский (1897-1964), предложивший и способ его нормализации. Автор настоящей работы - Борис Сергеевич Иванов - занимается внедрением аэроионной техники в наш быт уже многие годы. Мы знакомим читателя с «люстрой Чижевского» его конструкции. Основные узлы аэроионизатора - электроэффлювиальная «люстра» и преобразователь напряжения. В названии «люстры» отражен процесс образования аэроионов (эффлювий - истечение): с заостренных частей люстры с большой скоростью, обусловленной высоким напряжением, стекают электроны. «Налипая» на молекулы кислорода, они уходят от места своего образования, оказываятем самым влияние на аэроионный состав воздушной среды всего помещения. От конструкции «люстры», размеров тех или иных ее деталей зависит эффективность работы аэроионизатора. Сделать ее «лучше», конечно, можно, но вот оценить результат - аэроионный состав излучаемого, его энергетику - вряд ли удастся. Основа «люстры» - легкий металлический обод (например, обычное гимнастическое кольцо «хула-хуп») диаметром 750...1000 мм, на котором натягивают взаимно перпендикулярно с шагом 35...45 мм оголенные или облуженные медные провода диаметром 0,6... 1,0 мм. Эта клетчатая сетка, провисая, образует часть сферической поверхности (см. рис. 139). К узлам сетки припаивают иглы длиной не более 50 мм и толщиной 0,25...0,5 мм, например, булавки с колечком на конце. Остро заточенный кончик иглы увеличивает рабочий ток «люстры» и уменьшает выход нежелательных здесь озона и окислов азота. Под углом 120° к ободу «люстры прикреплены три медных провода диаметром 0,8...1,0 мм, которые спаивают между собой над
Рис. 139. Конструкция "люстры Чижевского" центром обода. К этой точке будет подведено высокое напряжение, она же, связанная через изолятор с потолком или специальным кронштейном, будет и точкой подвеса «люстры». В качестве подвеса-изолятора можно взять рыболовную леску диаметром 0,5...0,8 мм. Ее длина должна быть не менее 150 мм. К «люстре» подключают «-» источника питания напряжением не менее 25 кВ. Только при таком напряжении обеспечивается достаточная «живучесть» аэроионов, сохраняется их способность проникать и в легкие человека. Для помещений большого объема, например, спортивных залов, напряжение на «люстре» может достигать и 40...50 кВ (обязательное условие - отсутствие коронного разряда, который легко обнаружить по запаху озона). Принципиальная схема высоковольтного преобразователя, прошедшего всестороннюю и многолетнюю проверку, приведена на рис. 140. Во время положительного полупериода сетевого напряжения через резистор R1, диод VD1 и первичную обмотку трансформатора Т1 заряжается конденсатор С1. Тиристор VS1 при этом закрыт, так как отсутствует ток через его управляющий электрод (падение напряжения на диоде VD2 в этом режиме мало по сравнению с напряжением открывания тиристора).

Рис. 140. Высоковольтный преобразователь для питания "люстры" При отрицательном полупериоде диоды VD1 и VD2 закрываются и между катодом и управляющим электродом тиристора возникает напряжение, достаточное для его открывания. Это ведет к тому, что конденсатор С1 разряжается через первичную обмотку трансформатора Т1 и на его повышающей обмотке возникает «пачка» двуполярных, быстро уменьшающихся по.амплитуде импульсов (колебательный процесс обусловлен здесь малыми потерями). Этот процесс повторяется в каждом периоде сетевого напряжения. Умножитель напряжения - диоды VD3-VD6, конденсаторы С2-С5 - выполнен здесь по классической схеме. Резистор R1 может быть составлен из трех параллельно соединенных резисторов МЛТ-2 3 кОм, a R3 - из трех-четырех последовательно соединенных МЛТ-2 общим сопротивлением 10...20 МОм*.
Резистор R2 - МЛТ-2. Диоды VD1, VD2 могут быть и другими - с током не менее 300 мА и обратным напряжением не ниже 400 В (VD1) и 100 В (VD2). Диоды VD3-VD6 можно заменить на КЦ201Г(Д, Е). Конденсатор С1 - типа МБМ на напряжение 250 В, СЗ-С5 - ПОВ на напряжение не ниже 10 кВ, С2 - ПОВ на напряжение не менее 15 кВ. Тиристор VS1 - КУ201К(Л), КУ202К(Н). Трансформатор Т1 - катушка зажигания Б2Б (на 6 В) от мотоцикла. Аэроионизатор монтируют так, как это принято в высоковольтных аппаратах - на изоляторах с хорошими поверхностями, с достаточно большими расстояниями между полюсами, гладкими пайками и т.п. Аэроионизатор в наладке не нуждается. Изменить напряжение на его выходе можно подбором резистора R1 или конденсатора С1. Простейший индикатор нормальной работы аэроионизатора - вата: небольшой ее кусочек должен притягиваться к «люстре» с расстояния 50...60 см. Для проверки напряжения на «люстре» можно воспользоваться, конечно, и электростатическим вольтметром. В бытовых «люстрах» рекомендуется установить напряжение в пределах 30...35 кВ. При работе аэроионизатора не должно быть никаких посторонних запахов (признаков появления озона и окислов азота), это особо оговаривал Чижевский. О технике безопасности. Хотя ток, возникающий при случайном прикосновении к «люстре», очень мал и сам по себе опасности не представляет, но большого удовольствия такой разряд, конечно, не доставит. А падение с высоты после удара им может иметь и вполне реальные последствия. Поэтому при каких-либо работах с «люстрой» ее необходимо не только отключить от сети (оба провода), но, замкнув высоковольтный вывод преобразователя на общий провод, разрядить все конденсаторы. Автор рекомендует «принимать ионы» следующим образом: расстояние от «люстры» - 1...1.5 м, время 30...50 мин. И так - ежедневно, лучше - перед сном. *) При замыкании «люстры» к резистору R3 будет приложено полное выходное напряжение преобразователя и составляющие его резисторы могут быть пробиты (предельно допустимое напряжение для резистора МЛТ-2 - 750 В).Здесь был бы предпочтительнее высоковольтный резистор - например, КЭВ-5.
Предварительный делитель частоты.
(Головач С., Радио, 1997, Ns11, с. 57, 58) Частотомеры, выполненные в КМОП-технике, имеют существенный недостаток - предельная частота измерения не превышает в них, как правило, нескольких мегагерц*. Делитель частоты, принципиальная схема которого приведена на рис. 134, позволит значительно расширить частотный диапазон таких частотомеров. На ЭСЛ-элементах DD1.1, DD1.2, переведенных в линейный режим работы резисторами R3 и R5, и транзисторе VT1 собран широкополосный усилитель-ограничитель (в ограничителе - диоды VD1, VD2) с коэффициен- том усиления-около 36. Делитель частоты выполнен на двух быстродействующих десятичных счетчиках DD2 (ЭСЛ) и DD3 (ТТЛ). Форсированный запуск транзистора VT1 по базе и эмиттеру увеличивает крутизну фронтов низкочастотных сигналов и компенсирует спад усиления в DD1.1, DD1.2, начинающийся с 130...150 МГц. Цепь питания каждой микросхемы должна быть заблокирована конденсатором емкостью 0,047 мкФ (на схеме не показаны). В делителе можно применять любые резисторы и конденсаторы. Их номиналы могут отличаться от указанных на схеме на 20%. Переключатель SA1 - П2К.
Рис. 134. Делитель частоты 1:100, fmax=250 Мгц Диоды должны быть германиевыми: вместо Д9Б подойдут любые из Д9, а также Д18, Д20, ГД507А; вместо Д311 - Д312 и Д310. Транзистор КТ326Б может быть заменен на КТ326БМ или любым из КТ337, КТ347, КТ363, КТ3109. В усилителе-ограничителе можно использовать микросхемы К500ЛМ101, К500ЛМ102, К500ЛМ109. Наладка делителя сводится к подбору резисторов R3 и R5. Подав на частотомер синусоидальный сигнал с частотой 1 МГц, амплитудой 100 мВ и контролируя сигналы на выходах элементов DD1.1, DD1.2 осциллографом, добиваются симметричного их ограничения. Сопротивление резистора R1 должно быть равно волновому сопротивлению подводящего кабеля. Основные параметры делителя
| Коэффициент деления | 1:100 |
| Полоса частот | 0,5...250 МГц |
| Чувствительность | 30 мВ |
| Входное сопротивление | 50; 75 Ом |
| Напряжение питания | 4,2...5,8 В |
| Потребляемый ток | 47 мА |
Простой автосторож.
(Милкин В., Радио, 1995. № 11, с. 39) Автосторож замечателен своим поведением. При любых манипуляциях с автомобилем, предшествующих запуску двигателя, он ничем себя не выдает. Но как только двигатель будет запущен, зазвучит сигнал тревоги.
Рис. 147. Автосторож Принципиальная схема сторожа, приведенная на рис. 147, чрезвычайно проста. Здесь G1 - электрогенератор автомобиля; НА1 - клаксон или специальный ревун; SA1 - тумблер включения - выключения сторожа; VD1 - мощный диод (прямой ток не менее 25 A); GB1 - аккумулятор автомобиля.
Шпионские страсти.
(Макаров Д., Радио, 1995. №3, с. 41) Отметим в этой публикации остронаправленный микрофон. Он состоит из семи алюминиевых трубок диаметром 10 мм, собранных в пакет, параболического рефлектора, в фокусе которого помещен микрофон, и высокочувствительного усилителя звуковой частоты (рис. 145). Длина трубки определяет ее резонансную частоту. Длине первой (550 мм) соответствует частота 300 Гц; второй (400 мм) - 412 Гц; третьей (300 мм) - 550 Гц; четвертой (200 мм) - 825 Гц; пятой (150 мм) - 1100 Гц; шестой (100 мм) - 1650 Гц; седьмой (50 мм) - 3300 Гц. Таким образом оказывается перекрытым весь «разговорный» спектр человеческой речи. Рефлектор выполняет здесь функцию своего рода акустического сумматора, собирающего сигналы резонаторов. Но их суммирование может быть выполнено и без рефлектора. Достаточно снабдить миниатюрным микрофоном каждый резонатор, а их сигналы просуммировать электрически - так, например, как это делают в звукозаписи, «собирая» сложную фонограмму. К тому же, устанавливая разное усиление в каждом из каналов, нетрудно привести амплитудо-частотную характеристику микрофона к дающей наилучшую разборчивость принимаемого сигнала.
Рис. 145. Остронаправленный микрофон
| N | 1 | 2 | 3 | 4 | 5 | 6 | 7 |
| L,MM | 550 | 400 | 300 | 200 | 150 | 100 | 50 |
| F,Гц | 300 | 412 | 550 | 825 | 1100 | 1650 | 3300 |
Стоп-сигнал под надежным контролем.
(Чуйкин А., За рулем, 1995, № 9, с. 80)
Рис. 142. Контроль стоп-сигнала На рис. 142 приведена принципиальная схема устройства, информирующего водителя о включении ламп стоп-сигнала при торможении автомобиля. Контрольная лампа, которую устанавливают на щитке, включится, очевидно, лишь в том случае, если Ur2 - напряжение на резисторе R2 - превысит Uотс =0,5...0,6 В - напряжение отсечки кремниевого транзистора VT1. При R2=0,3 Ом и общем токе в лампах стоп-сигнала I=3,5 А (на самом деле несколько меньше из-за падения напряжения на резисторе R2) Ur2=I·R2@1 В, и в цепи база-эмиттер транзистора VT1 возникнет ток Iбэ=(Ur2-Uост)/R1 =0,02...0,025 А. А поскольку коэффициент усиления по току транзистора КТ816Г h21э=25, то возникающий в нем коллекторный ток Iк=Iбэ·h21э=0,5...0,625 А обеспечит питание индикаторной лампы HL3, тоже, конечно, 12-вольтной. Заметим, что контрольная лампа HL3 не включится, если выйдет из строя лишь одна из ламп стоп-сигнала - HL1 или HL2. Падение напряжения на резисторе R2 в этом случае будет меньше напряжения отсечки транзистора VT1.
Светотелефон на ИК лучах.
(Поляков В., Радио, 1984, №12, с. 33...36) Для инфракрасного излучения воздушная среда представляет собой своеобразный фильтр, о прозрачности которого можно судить по спектрограмме, показанной на рис. 128. Для волн «ближнего» ИК излучения - l=0,8...1,3 мкм - ее прозрачность остается достаточно высокой. До самых недавних пор использование ИК диапазона для нужд связи сдерживалось отсутствием легко модулируемых излучателей. С появлением ИК диодов это препятствие исчезло. На рис. 129 показана принципиальная схема приемопередатчика, работающего на длине волны 0,95 мкм ( lmax ИК диода АЛ107Б). Как выяснилось, ИК диоды неплохо работают и в качестве приемников инфракрасного излучения. В этом случае питание на диод не подают: при засветке p-n перехода на нем возникает ЭДС, зависящая от его освещенности. Такая обратимость ИК диода позволяет существенно упростить оптико-механическую часть аппарата. Поскольку входное сопротивление усилителя, снимающего сигнал с ИК диода, работающего на прием, должно быть достаточно большим, первый его каскад выполнен на полевом транзисторе VT1. Основное усиление сигнала происходит в усилителе, собранном на биполярных транзисторах VT2-VT4. Его коэффициент усиления Кu@10000.
Рис. 128. Поглощение ИК излучения в воздухе Выходной каскад усилителя, выполненный на транзисторах VT5-VT8, обеспечивает раскачку динамической головки ВА1 на приеме и достаточную амплитуду колебаний тока в ИК диоде в режиме передачи. При переходе на передачу (переключатель S1 на рис. 129 показан в положении «прием») динамическая головка подключается ко входу усилителя

Рис. 129. Принципиальная схема ИК телефона и используется в качестве микрофона. Усиленный в тракте VT2-VT8 сигнал вводится в ИК диод в виде тока звуковой частоты. Его уровень будет зависеть, очевидно, от напряжения на выходе усилителя и сопротивления резистора R8. Излучение ИК диода линейно связано с этим током и будет отслеживать его даже на самых высоких телефонных частотах (ИК диоды обладают достаточно высоким быстродействием). Очень важным узлом ИК трансивера является его оптическая система.
В качестве линзы, концентрирующей световой поток на ИК диоде в режиме приема и «сжимающей» его расходящееся излучение (~40°) в узкий луч в режиме передачи, используется линза от конденсора фотоувеличителя, имеющая диаметр D=70 мм и фокусное расстояние F=85 мм. Отношение D/F@1 рекомендуется сохранять, применяя и какие-либо другие линзы. Не рекомендуется использовать здесь так называемую просветленную оптику. Она просветлена лишь для спектра 0,4...0,7 мкм*. Конструируя оптическую систему, принимают все меры к минимизации паразитной подсветки ИК диода. Пространство между диодом и линзой нужно наглухо закрыть коническим светонепроницаемым кожухом, а внешнюю подсветку линзы уменьшить надвинутой на нее блендой. Бленду можно изготовить из отрезка пластиковой или металлической тубы, имеющей внутренний диаметр чуть больше D. Она должна быть возможно более длинной, во всяком случае не менее 2D. Внутреннюю поверхность бленды следует зачернить; лучше, если это покрытие будет матовым. О других деталях ИК трансивера. Динамическая головка ВА1 - типа 0,1ГД-6, но можно взять и любую другую, имеющую сопротив- ление звуковой катушки в пределах 6...16 Ом. Транзисторы VT2- VT4 - практически любые структуры n-p-n - КТ315, КТ3102 и др. Резисторы R2, R3, R5...R11 - типа МЛТ; R1 - С3-14 или КИМ; R4 - подстроечный или регулировочный любого типа. Источник питания ИК телефона должен быть способен отдать ток 100 мА. Для наладки прибора потребуется авометр. Включив аппарат на прием, измеряют напряжение Uk на коллекторах транзисторов VT7, VT8. Нужное здесь Uk=+1,5 В получают, изменяя сопротивление резистора R10. Затем проверяют напряжения на истоке транзистора VT1 (+1 В) и его стоке (+2 В). Этот режим устанавливают, изменяя сопротивление резистора R3. Теперь, направив телефон на освещенный предмет, можно услышать шум, а если свет электрический, то и фон переменного тока. Уличные фонари в вечернее время прослушиваются таким образом с расстояния в несколько сотен метров. Переключив трансивер на передачу, измеряют ток в ИК диоде (чтобы не рвать цепь - по падению напряжения на резисторе R8).
Он должен быть в пределах 30...40 мА, максимум - 50 мА. Его регулируют подбором резистора R8. В заключение измеряют ток, потребляемый трансивером в режиме дежурного приема (10 мА) и при появлении сигнала корреспондента (до 30...40 мА при большой его громкости). В режиме передачи потребляемый трансивером ток должен быть 30...40 мА. Если нет перемодуляции, то он не будет зависеть от громкости сказанного в микрофон. Нужный уровень модуляции выставляют подбором резистора R7. Для дальнейших экспериментов потребуется второй ИК телефон. Если расстояние между аппаратами невелико, то при приеме усилитель может перегружаться, что скажется на качестве передачи (в приемнике нет АРУ). В этом случае нужно так или иначе уменьшить уровень ИК несущей. Можно, например, задиафрагмировать линзу одного из аппаратов кольцом из черной бумаги. Поскольку ширина диаграммы направленности ИК телефона близка к 1,5°, наводка их друг на друга представляет определенные трудности. Полезно снабдить аппараты хотя бы простыми визирами. Лучшей наводке будет соответствовать наибольшая громкость принимаемого сигнала. В дневное время дальность ИК линии связи достигает нескольких сотен метров. Ее ограничивает посторонняя засветка (прежде всего светлый фон за корреспондентом), увеличивающая уровень шума на приеме. В вечернее и ночное время она возрастает до 1,5 км. *) Лучше, почти без потерь, фокусируют ИК излучение зеркала с внешним напылением.
Световой сигнализатор телефонных звонков.
(Долгов О., Радио, 1995, № 3, с. 55) Телефонный звонок, исчезающий в шумах помещения или вообще не воспринимаемый плохо слышащим человеком, можно продублировать световым сигналом. На рис. 146 приведена принципиальная схема светового сигнализатора. При положительных полуволнах вызывного сигнала (его амплитуда может достигать Uвс=80...100 В) диод VD1 закрыт, в цепи база-эмиттер транзистора VT1 возникает ток Uвс/R1@4...5 мА, открывающий его и транзистор VT2 до насыщения, и включенная в цепь коллектора VT2 лампа накаливания HL1 (напряжение 12В, ток - до 1 А) начинает ярко светиться. Для питания такого сигнализатора потребуется, конечно, довольно мощный источник. Например, аккумуляторная батарея 10НКБН-3,5. Однако телефонный световой сигнализатор может быть выполнен и в более экономичном варианте. Достаточно лампу накаливания заменить светодиодом высокой яркости*, включив его последовательно с резистором (его сопротивление будет зависеть от цвета светодиода и напряжения источника питания) в коллекторную цепь транзистора VT1. Напряжение питания сигнализатора с красным светодиодом может быть снижено до 3 В, с голубым - до 6...5 В. Сигнализатор с ярким светодиодом и его источник питания (батарею «Корунд», 6-вольтную 476А и др.) можно установить непосредственно в корпусе телефонного аппарата.
Рис. 146. Световой сигнализатор телефонных звонков *) Например, U500U4F (красный), E1L53-3G (зеленый), ряд других. Рабочий ток светодиодов - 20 мА, яркость - 2...3.5 Кд, падение напряжения - от 1,9 В (для красных) до 4,1 В (для голубых).
Три металлоискателя на микросхемах.
(Скетерис Р., Радио, 1990. №8, с. 33-35) Идея металлоискателей проста. При сравнении частот двух генераторов - образцового, имеющего частоту f0, и LC-генератора
Рис. 124. Металлоискатель с рабочей частотой 100 кГц с большой катушкой индуктивности, частота fс которого зависит от попадающих в ее поле металлических предметов, будет изменяться разностная частота F=fс-f0 Если F привести в диапазон звуковых частот, то ее изменения легко обнаруживаются на слух. На рис. 124 изображена принципиальная схема металлоискателя, работающего на относительно низкой частоте - 100 кГц. На элементе DD1.1 собран образцовый генератор, а на элементе DD1.2 - перестраиваемый. Колебательный контур образцового генератора состоит из катушки L1 и конденсаторов C1, C2, СЗ и С6, перестраиваемого - из поисковой катушки L2 и конденсаторов С4, С5 и С7. На элементе DD1.3 выполнен смеситель колебаний. С нагрузки этого узла - переменного резистора R5 - сигнал разностной частоты поступает на вход элемента DD1.4, работающего в режиме линейного усилителя, а усиленное им напряжение - на головные телефоны BF1. Каркасом поисковой катушки L2 служит кольцо диаметром 250 мм, согнутое из винипластовой трубки, имеющей внешний диаметр 15 и внутренний 10 мм. Катушку наматывают проводом ПЭЛШО 0,27. Она имеет 100 витков. Для удобства намотки винипластовая трубка может иметь продольный разрез. После укладки витков катушки трубку обматывают лентой из алюминиевой фольги, которая нужна здесь как электростатический экран. В этом экране обязательно должен быть сделан разрыв, иначе он станет шунтирущим L2 короткозамкнутым витком. Для защиты поисковой катушки от механических повреждений ее обматывают двумятремя слоями ленты ПВХ. На рис. 125 показан внешний вид изготовленной таким образом катушки. Имеющееся на ней гнездо предназначено для штанги-удлинителя, который может существенно облегчить некоторые работы, например, сканирование поверхности земли. Катушку L1 наматывают на кольцевом сердечнике 600НН К8х6х2. Она содержит 180 витков провода ПЭЛШО 0,14.

Рис. 125. Поисковая катушка металпоискателя

Рис. 126. Металлоискатель с рабочей частотой 300 кГц Элементы прибора размещают на плате, которую помещают в металлическую коробку-экран. Удлинитель, если он есть, также должен быть металлическим. Его можно изготовить, например, из дюралюминиевой лыжной палки. Налаживание металлоискателя сводится к настройке его генераторов на частоту примерно 100 кГц. Перестраиваемый генератор настраивают подбором конденсатора С4, образцовый - конденсатора C2 (при C1, находящемся в среднем положении). При отсутствии металла в поле поисковой катушки разностная частота F должна быть в пределах 500...1000 Гц. Прибором можно обнаружить пятикопеечную монету на глубине до 6 см, а крышку канализационного люка - до 0,6 м. Несколько большей чувствительностью обладает металлоискатель, принципиальная схема которого показана на рис. 126. Образцовый генератор настраивают на частоту около 300 кГц конденсатором C1, перестраиваемый - подбором конденсатора C2. Катушку образцового генератора наматывают на кольцевом сердечнике 600НН К8х6х2 проводом ПЭЛШО 0,2. Она содержит 50 витков. Поисковая катушка L2 имеет ту же конструкцию, что и в низкочастотном металлоискателе. Но ее диаметр - 200 мм, число витков - 50.

Рис. 127. Высокочастотный мвталлоискатель Принципиальная схема еще одного металлоискателя показана на рис. 127. Его чувствительность еще выше, так как здесь контролируется расхождение значительно более высоких частот - образцового генератора, работающего на частоте 0,5...1 МГц, и 5...10 гармоники поискового генератора. Расстройка последнего, например, лишь на 10 Гц ведет к изменению частоты разностных колебаний на 50... 100 Гц. Образцовый генератор металлоискателя выполнен на элементах DD2.1, DD2.2, ZQ1 и др., где ZQ1 - кварцевый резонатор на частоту f0=0,5..1 МГц, обеспечивающий высокую ее стабильность. Контур перестраиваемого генератора (L1, C2, СЗ, VD1) должен быть настроен на одну из частот fc=к·f0, где кО{1/10, 1/9, 1/8, 1/7, 1/6, 1/5}. Ее подбирают конденсатором C2 (движок резистора R2 - элемент тонкой настройки генератора - должен быть в среднем положении). Смеситель прибора выполнен на элементе DD1.4.Элементы DD1.3 и DD2.3 - буферные. Поисковая катушка L1 имеет те же параметры, что и в металлоискателе с рабочей частотой 300 кГц. Источником питания любого из этих металлоискателей может служить батарея типа «Корунд», аккумулятор «Ника» и т.п. Для контроля разностной частоты автор использовал наушники ТОН-2.
Ультразвук против грызунов.
(Банников В., Радио, 1996, № 8, с. 48) В поисках ультразвука, оказывающего отпугивающее воздействие на животных того или иного вида, нередко строят генераторы, так или иначе варьирующие частоту излучения. Принципиальная схема одного из таких генераторов показана на рис. 143. На элементах DD1.3, DD1.4, R5, R7, С5, С6 собран симметричный мультивибратор, частоту которого можно изменять в пределах 25...50 кГц. На эмиттерных повторителях (транзисторы VT2-VT5) собран усилитель мощности, к выходу которого подключен излучатель - высокочастотная динамическая головка ВА1. Частота возбуждения мультивибратора зависит не только от номиналов входящих в него резисторов и конденсаторов (F@1/(R5·C6+R7·C5)), но и от состояния транзистора VT1. Частота возбуждения минимальна, если этот транзистор закрыт, максимальна, если открыт; она увеличивается от минимума до максимума по мере открывания VT1.
Рис. 143. Сканирующий ультразвуковой генератор Режим работы транзистора VT1 периодически изменяется. Этот период зависит от постоянной R2C1 (T@2R2·Cl), задающей частоту возбуждения генератора, выполненного на элементах DD1.1 и DD1.2, и постоянной R3C2, преобразующей меандр выходного напряжения этого генератора в «трапецевидный» ток в базе транзистора VT1. Таким образом промодулированный высокочастотный генератор будет излучать ультразвуковые колебания в диапазоне частот 25...50 кГц, пробегая его «туда и обратно» за 1/6... 1/9 с. Полагая, что грызуны могут привыкнуть к такому упорядоченному излучению, автор предлагает еще один способ сканирования ультразвукового диапазона - тремя инфранизкочастотными генераторами с рассогласованными частотами (рис. 144). В устройстве могут быть использованы резисторы типа МЛТ-0,125. Конденсаторы С1-СЗ, С5 и С6 - любые керамический, С4 - любой оксидный. Диоды VD1-VD3 - кремниевые импульсные или высокочастотные. Транзистор VT1 - любой из КТ315. Составные транзисторы VT2 и VT4 могут быть любыми из КТ829 или КТ972, a VT3 и VT5 - из КТ853 или КТ973. Динамическая головка ВА1 - малогабаритная ЗГДВ-1 или 6ГДВ-4. Могут оказаться пригодными и другие высокочастотные «пищалки», но в любом случае сопротивление головки ВА1 должно быть не менее 4 Ом. При напряжении источника питания 9 В и 8-омной нагрузке ток, потребляемый устройством, не превышает 0,5 А. В устройстве может потребоваться лишь уточнить диапазон частот ультразвукового и частоты инфранизкочастотных генераторов. Это можно сделать по осциллографу или «на слух», предварительно понизив в 5-6 раз частоту ультразвукового мультивибратора - подключив, например, параллельно конденсаторам С5 и С6 конденсаторы емкостью по 1000 пФ.

Рис. 144. Сканирующий модулятор (вариант)
Ультразвуковой автосторож.
(Вилл В., Радио, 1996, №1, с. 52, 53) Отсюда мы возьмем лишь генератор-излучатель, который может работать в любой охранной системе, использующей ультразвук. На рис. 137 приведена принципиальная схема генератора, возбуждающего ультразвуковой пьезоизлучатель типа УМ-1, рекомендованная
Рис. 137. Ультразвуковой генератор

Рис. 138. Ультразвуковой генератор с частотной коррекцией его изготовителями. Однако такой генератор нередко возбуждается не на основной частоте излучателя, а на значительно более высоких паразитных частотах. В этом случае на «микрофонном» УМ-1 (эти резонаторы имеют довольно узкую полосу пропускания и в продажу поступают подобранными в пары) сигнал, очевидно, будет просто отсутствовать. В генераторе, принципиальная схема которого изображена на рис. 138, приняты меры к тому, чтобы пьезорезонатор возбуждался лишь на своей основной частоте. Он состоит из двух блоков - самовозбуждающегося генератора, выполненного на микросхеме DD1, и синхронизатора, в который входят частотоограничивающая цепочка R7C3 и усилитель ( VT1 и др.). Транзистор VT1 - любой кремниевый, с коэффициентом усиления по току 50...300 и напряжением Uкэ нe менее 15 В (КТ315Г, КТ315Е, КТ3102А-КТ3102В, ряд других3). Микросхема К561ЛН2 может быть заменена одноименной из серий 564 или КР1561. Конденсатор С1 должен быть возможно более термостабильным (генератор с С1 из группы ТКЕ М75 уверенно «держал» резонансную частоту в температурном интервале +25...-20 °С). Подстроечный резистор R5 - типа СП5. Этот резистор обладает достаточно высокой стабильностью выставленного сопротивления. Наладка генератора проста. Подключив к резистору R6 осциллограф и закоротивконденсатор СЗ, подстройкой резистора R5 выводят генератор в режим работы на основной частоте пьезоизлучателя (ему будет соответствовать резкое увеличение амплитуды колебаний на экране осциллографа). Сняв перемычку с конденсатора СЗ, убеждаются в работе синхронизатора: при довольно значительных изменениях сопротивления резистора R5 частота и амплитуда генерируемых колебаний должны оставаться практически неизменными.
Управляемый делитель на p-i-n диодах.
(Шульгин Г., Радио, 1980, №9. с. 19) Для электронной коммутации высокочастотных цепей применяют p-i-n диоды, собственное сопротивление которых в очень широких пределах зависит от протекающего через диод постоянного тока (тока смещения). Так, например, диоды КА509А при токе смещения Iсм =50 мА имеют динамическое сопротивление 0,25 Ом, а при Iсм =0 оно возрастает до сотен килоом. При этом динамическая емкость диода составляет 0,6...1 пФ. Такие характеристики p-i-n диодов позволяют им соперничать с обычными механическими переключателями (не считая, разумеется, возможности управлять ими на расстоянии). Но p-i-n диоды можно использовать и в «плавных» ВЧ регуляторах. Принципиальная схема высокочастотного делителя напряжения, работающего в АРУ любительского трансивера, в его ВЧ и ПЧ цепях, изображена на рис. 133.
Рис. 133. Управляемый высокочастотный делитель на p-i-n диодах В обычном состоянии (в режиме максимального усиления канала) транзистор V5 закрыт и ток, протекающий через p-i-n диоды V1 и V2, выводит их в режим минимального динамического сопротивления. При нагрузке Rн=1 кОм и токе в диодах 3 мА ослабление, которое внесет этот делитель на частоте 9 Мгц, составит 0,5 дб. А при Rн=75 Ом и токе 10 мА оно будет равно 1 дб на частотах от 1 до 30 Мгц. По мере открывания транзистора V5 (напряжением АРУ) появляется и увеличивается ток в шунтирующих ВЧ сигнал p-i-n диодах V3 и V4 и уменьшается в проходных V1 и V2. Увеличение проходного сопротивления и уменьшение шунтирующего ведет к уменьшению ВЧ напряжения на выходе делителя. Максимальное его ослабление почти не зависит от сопротивления нагрузки и составляет 60 дб на частотах от 1 до 30 МГц В делителе используются резисторы МЛТ-0,5, конденсаторы С1, СЗ-С9 - КМ-5, С2 - К53-1, дроссели L1-L3 - ДМ-0,1. При пайке p-i-n диода нужно обеспечить надежный отвод тепла от его корпуса. Все элементы делителя размещают на печатной плате, которую тщательно экранируют.
Устройство тонального вызова для радиостанций.
(Уразбахтин М., Радио, 1996, № 6, с. 8) Далеко не все радиостанции имеют кнопку вызывного сигнала, упрощающего вхождение в связь.
Рис. 151. Вызывной генератор на КР1006ВИ1 На рис. 151 приведена принципиальная схема звукового генератора, выполненного на микросхеме КР1006ВИ1. Генератор, при включении замещая собой микрофон, модулирует несущую радиостанции тональным сигналом определенной частоты (она зависит от сопротивления резистора R1 и емкости конденсатора С1).

Рис. 152. Вызывной генератор на К538УН3А

Рис. 153. Вызывной генератор в тангенте радиостанции Другой вариант генератора - на микросхеме К538УН3А - показан на рис. 152. Здесь нужную частоту генерации устанавливают подбором емкости конденсатора С2. Генератор монтируют на печатной плате небольшого размера, которую устанавливают непосредственно в тангенте радиостанции. Здесь же размещают источник питания - гальваническую батарею типа 11А или 476А и кнопку SB1 - например, переключатель типа Пкн61 без фиксации. На рис. 153 показано возможное размещение всех элементов вызывного генератора в тангенте радиостанции S-MINI.
Защита трансформатора от повышенного напряжения сети.
(Копанев В., Радио, 1997, № 2, с. 46)
Рис. 148. Зависимость потерь от напряжения на трансфрматоре Прибор, использующий электросеть, но длительное время работающий безнадзорно (термостат, бытовой автомат, охранная система и т.п.), должен, очевидно, обладать высокой пожарной безопасностью. Прежде всего это относится к сетевому трансформатору, нелинейность кривой намагничивания B=f(H) которого может привести к недопустимому его перегреву при аварийном повышении напряжения в сети. На рис. 148 приведена экспериментально измеренная зависимость мощности Ррасс, рассеиваемой на ненагруженном трансформаторе типа ТПЗ, от напряжения в сети U1. Из графика следует, что при увеличении напряжения в 1,7 раза (вместо 220 вольт - возникающие при «перекосе» фаз 380 В) рассеиваемая на трансформаторе мощность увеличивается в 16 раз. В линейной системе такое же повышение напряжения привело бы лишь к утроению этой обращаемой в тепло мощности.

Рис. 149. Трансформаторный тандем Самым простым выходом из этого положения является использование двух однотипных трансформаторов, включенных так, как показано на рис. 149. Такой трансформаторный «тандем» останется холодным при повышении напряжения в сети до 480...500 В. Возникающее при этом удвоение выходного сопротивления особых проблем обычно не вызывает. Конечно, устройство, подключенное к выходным обмоткам трансформатора, должно быть рассчитано на подобные скачки сетевого напряжения, должно их выдерживать без каких-либо последствий.
О КОНСТРУИРОВАНИИ ТЕХНОРЕЦЕПТОРОВ
О КОНСТРУИРОВАНИИ ТЕХНОРЕЦЕПТОРОВ Что же здесь такого уж нового? спросит читатель. И это все, что автор может предложить «новому поколению»?... Размышления о возможном направлении радиолюбительских работ, о том, что радиолюбитель мог бы сделать своими руками, не дожидаясь, когда на это обратит внимание казенная или коммерческая электроника, тема заключительной части этой книги. И адресована она, конечно же, радиолюбителям нового поколения. Но не только радиолюбителям... Когда-то, на волне первой электронной эйфории возникло направление, которое стали называть бионикой. Его энтузиасты пытались понять, каким образом в мире живого достигаются результаты, от которых так далеки их собственные разработки. Понять и, конечно, превзойти... В живом удивляло все. От органорецепторов, с их фантастической чувствительностью и разрешающей способностью, до общей организации нервной системы, неспешно, но мгновенно решающей задачи, остающиеся голубой мечтой и для нынешних компьютеров с их бешеными скоростями. Но к биологическим «рекордам» не удалось даже сколько-нибудь заметно приблизиться. Не говоря уж о габаритах и весе электронных «чемоданов», которыми достигались и эти скромные результаты. На том работы по бионике и кончились. Суть происходящего в живом, алгоритмы, которыми та или иная биологическая особь пользуется, решая насущные свои задачи, остались не понятыми. А успехов от быстродействующего электронного «навала» не произошло. Количество не захотело переходить в качество... Но появились а в конце нашего века стали принимать все более и более грозные очертания обстоятельства, которые заставляют нас вновь обратиться к опыту живой природы. Удобства и удовольствия цивилизованной жизни связаны, как это мы уже начинаем осознавать, с нарастающими изменениями в среде обитания человека. Изменениями, затрагивающими сами основы его биологического существования. За удовольствия, как утверждают, надо платить. Но чем, как и сколько? На эти вопросы без видимых затруднений отвечают люди, «отвечающие» за технический прогресс.Они уверяют нас, что плата эта очень невелика. Что выгоды безусловно перекрывают потери. Рассказывают о том, что любой новый продукт, новая технология, вообще все новое проходит тщательную научно-техническую экспертизу и, лишь удовлетворив определенным нормам, получает путевку в жизнь. Оставив пока все это без комментариев, обратимся лишь к всегда возникающему в таких разговорах слову «норма». Каков смысл этого понятного всем нам, казалось бы, слова? Несколько примеров. Существуют международные нормы (о нормировании таких вещей отдельный разговор) на загрязнение продуктов питания радиоцезием (цезий-134 + цезий-137) не более 600 Бк/кг для любого продукта. (Бк беккерель диница радиоактивности; соответствует одному распаду в секунду.) Наши нормы до самых недавних пор превышали эти международные в 10...15раз и более. А на многие продукты не устанавливались вообще. «Нормы» могут меняться и во времени. Многие из нас еще помнят рентгеновские аппараты для примерки обуви (московский ГУМ), «лечение» рентгеном ангины. Помнят часы со светящимися циферблатами, содержащими радий-226 (альфа, бета, гаммаизлучатель с периодом полураспада 1600 лет), и многое-многое другое, тоже бывшее когда-то «нормой». Можно было бы попытаться объяснить эту странную подвижность «норм» последними, лишь недавно полученными научными результатами, заставляющими пересматривать неверные представления о воздействии на человека саму по себе чрезвычайно консервативную биологическую единицу того или иного технопродукта. Но увы: все, что касается вышеприведенного, было известно очень давно. Такого рода примеры можно было бы множить и множить. Но и этого достаточно, чтобы понять: «нормы», о которых нам говорят, имеют особый, отличный от общепринятого смысл. Эти «нормы» результат ведомственных исследований, выполненных, как гласила чеканная формула, «в свете указаний». Указания могли быть самыми разными... До, например, требования снизить балльность землетрясений в районе нового строительства. Бывало и такое...
«Только имейте в виду, чтр один кюри* на квадратный километр нам не нужен» говорил член правительства своему академику (заказывалась значительно более высокая «норма» радиационного загрязнения в послечернобыльские времена). И это было.. Но кроме наук, направленных на решение такого рода «практических задач», есть еще наука академическая, которая относительно редко оказывается в таком уж явном подчинении у знающего, каким должен быть результат. Так может быть она уже что-то выяснила и сможет дать дельный совет в этих новых, угрожающих уже всем нам обстоятельствах? Нет, к сожалению. Поведение мировой экосистемы, прогноз ее реакции на мощный пресс со стороны разнородных, никогда прежде не встречавшихся с ее «аборигенами» техногенных новообразований задача чрезвычайной, фантастической сложности. Глобальные модели, которые временами нам демонстрируют, содержат в себе слишком много предположений и допущений, чтобы принимать их всерьез лишь после очень сильного упрощения картины мира оказывается возможным перейти к каким-то оценкам, строить какие-то прогнозы. Такие разделы науки принято называть математическими: математическая лингвистика, математическая биология и т.п. Занятия ими небесполезны, если не забывать о принятых допущениях. Если помнить, что получаемые здесь результаты можно «прикладывать» к объекту первоначального интереса, лищь удовлетворяя собственное любопытство. Ну, а что же нам все-таки делать? В который раз целиком и полностью довериться ведомственным специалистам, которые завтра откажутся от своих сегодняшних рекомендаций, или поискать еще какие-то средства?... Пусть не радикальные, но способные хотя бы отсрочить наказание за наше беспутное прошлое и настоящее... Мир живого существовал задолго до наших о нем представлений. Как ему это удавалось? Неужто для особи того или иного вида в ее отношениях с окружающим было достаточным полагаться лишь на собственную сенсорную систему, лишь на собственные представления об опасном и желанном? Лишь на опыт поколений в ее генах, позволяющий эффективно строить свое поведение и по отношению к впервые увиденному? Весь опыт эволюции на Земле говорит, что именно так оно и было.
Оказывается, то, что мы называем развитим и даже прогрессом, было возможно без того, чтобы кто-то за тебя думал и решал... бднако возможно ли нечто Подобное в нашем новом, техногенном мире? В мире неведомых, в большинстве своем недоступных нашим органорецепторам веществ, полей, сред? Эволюционно? безусловно нет. В любом случае человек как вид не располагает для этого временем (есть и другие препятствия...). Речь может идти лишь о средствах рукотворных. О специальной, исходно ориентированной на такое ее применение технике.' Что же может представлять собой техника «органолептического» контроля никак себя не проявляющих, подчас смертельно опасных для человека техногенных новообразований? Ответ очевиден: мы должны научиться включать в рецепторное пространство индивидуума ИНДИВИДУУМА! информацию о появлении и относительной активности такого рода объектов. Попробуем сформулировать требования к этой технике несколько определеннее, как-то обозначить область интересующих нас инженерных разработок. Сверяя их в каждом пункте с функциями органорецепторов и пытаясь следовать выверенному природой в ее тысячелетних экспериментах. Следовать в меру наших нынешних возможностей. 1. Органорецепторы имеют очень высокую, «подфоновую» чувствительность. Почему? Две причины легко просматриваются. С одной стороны, высокая чувствительность рецептора позволяет обнаружить нарастающие изменения фоновой ситуации (намеренно пользуемся таким неопределенным выражением) в самом их начале. И, сосредоточившись на этих изменениях,'оценить заблаговременно опасность или, наоборот, их привлекательность. С другой стороны, фон выступает здесь в качестве своего рода тест-генератора, непрерывно (!) проверяющего работоспособность органорецептора. В рецепторе полезный сигнал может быть замаскирован шумом (будем понимать под этим весь комплекс факторов, дестабилизирующих его работу). Но может и не быть. Так, например, реакция счетчика Гейгера на естественный радиационный фон скорость счета в имп/мин - просто паспортная его характеристика.
Скорость счета уменьшится, если мы спустимся в метро, и будет расти в самолете, набирающем высоту. И, разумеется, если мы приблизимся к источнику радиации... Но даже если полезный сигнал исчезает в шумах, сегодня существует ряд приемов, позволяющих его оттуда извлечь. Правда, это потребует дополнительных затрат (они резко уменьшились с появление микроэлектронной техники) и, как правило, времени. 2. Органорецепторы работают непрерывно. Вспомним, что один лишь «видеоканал» человека имеет в своей работе перерывы, остальные включаются при рождении и отключаются незадолго до смерти. А то и после... В этом отношении технорецепторы, снабженные даже самыми современными источниками питания, далеки от своих биологических прототипов. Оставив разработку высокоемких автономных энергоисточников специалистам (этим занимаются очень многие), разработчикам технорецепторов остается сосредоточиться на минимизации энергопотребления своих творений. Доведения его до величины, при которой продолжительность непрерывной работы технорецептора хотя бы отчасти приблизилась к нужной. Современная электронная техника имеет в этом отношении несомненные успехи. Точнее - успех. Он связан с разработкой n и p-канальных полевых транзисторов, работающих в режиме обогащения. Комплементарные (n- и р-канальные) их структуры составляют основу современной КМОП-техники. Энергопотребление КМОП-микросхем в статике - в режиме «горячей готовности»! — доведено сегодня почти до нуля. Но цифровая техника - это техника электронных «мозгов», занимающихся переработкой информации. Которую еще надо получить. Эта задача породила особый класс микросхем - так называемые аналого-цифровые компараторы. Такой компаратор включает в себя операционный усилитель (ОУ), способный многократно усилить слабый сигнал, и выходной каскад, формирующий из него сигнал цифрового стандарта для КМОП-анализатора. В части энергопотребления узкое место в -компараторе - усилитель. Его статическое (!) энергопотребление жестко связано со способностью усиливать сигналы высокой частоты: чем высокочастотной ОУ, тем выше его энергопотребление и в режиме «горячей готовности». Но органорецепторы столь медлительны (по электронным меркам, конечно; задержка сигнала исчисляется в них миллисекундами, в лучших - долями миллисекунды), что конструктору технорецептора остается лишь выбрать или сконструировать предельно экономичный компаратор.
Его быстродействие почти наверняка будет достаточным. 3. Органорецепторы не работают «в одиночку». Это относится не только к органорецепторам: многократное дублирование в биологии - принцип. Смысл его не вполне ясен. Конечно, дублирование функций делает систему очень устойчивой. Даже при значительных и необратимых повреждениях целых рецепторных «полей» неповрежденного нередко вполне хватает особи на всю оставшуюся жизнь. Но такая «многоканальная» связь с внешним миром в мире живого может иметь и иные цели. Можно предположить, что таким образом удается компенсировать (как - отдельный разговор; за это, как минимум, Нобелевская премия) довольно медленную нейронную «технику» - ведь даже по самым быстрым нервным волокнам возбуждение распространяется со скоростью менее 100 метров в секунду. А если это так, то дублирование в технорецепторах может быть резко сокращено - лишь до достаточной надежности «пучка» технорецепторов. Правда, быстродействие технорецептора должно быть в этом случае увеличено. 4. Следующее качество органорецептора лучше пояснить графиком (рис.154). Если по оси Х отложить (опять-таки в каких-то умозрительных единицах) уровень воздействия на рецептор, а по оси Y - его реакцию на это воздействие, то график функции Y=f(X) в значительной своей части будет линейным. То есть, будет наблюдаться почти прямая пропорциональность между воздействием и реакцией на него. До начала координат график этой функции, конечно, не доходит: реакция рецептора на сигналы Х<Хш будет замаскирована его собственными шумами Yш. Линейность графика Y=f(X) при Х>Хл обычно нарушается. Рецепторный аппарат принимает меры к тому, чтобы не «ослепнуть»: сохранить - пусть и меньшую - чувствительность к изменениям Х и дать тем самым особи шанс выбраться из этой явно некомфортной для нее ситуации.

Его забота - довести до сведения. И только! При конструировании технорецепторов проблема линейности обычно не Возникает. Такая зависимость между воздействием и реакцией на него относится к естественной норме. Во всяком случае - в области малых возмущений. Но не только в малых. Так, например, с ростом уровня радиации до тысячекратно превышающей естественный радиационный фон скорость счета в том же счетчике Гейгера растет почти прямо пропорционально этому уровню. 5. Органорецептор реагирует на изменения. Эта особенность восприятия внешнего мира настолько обычна в мире живого, что оказывается, как правило, «закоммутированной» непосредственно в органорецепторе. Среагировав на возникшее изменение, выдав в «центр» пропорциональный этому изменению сигнал, Органорецептор на этом «успокаивается». Но реагируя таким образом на внешние события, Органорецептор не теряет способности оценить и статичную ситуацию. Для этого нужно лишь перевести его в режим сканирования. В зрительном тракте, например, этот «прыгающий» режим - безусловно-рефлекторная норма: глаз с неизменной картинкой на сетчатке просто перестает ее видеть. Контроль лишь приращений, изменений во многих случаях имеет ряд преимуществ перед фиксацией абсолютных величин. Этот прием, заметим, стал обычным и в компьютерной технике. Но что же в конце концов должно быть на выходе технорецептора? Куда и как его «подключать»? Сегодня технорецепторы работают, как правило, через аудирецептор человека: формируя в чем-то особенный акустический сигнал и «подмешивая» его в окружающий нас акустический фон. В приборах непрерывного радиационного контроля, например, этот сигнал обычно представляет собой редкое (в норме) акустическое пощелкивание. Хотя в принципе технорецептор мог бы работать через любой Органорецептор. И даже минуя его - воздействуя непосредственно на нервную систему человека. Если, конечно, знать, как это можно сделать. О нынешних наших возможностях можно судить хотя бы по энцефалографической технике, напоминающей попытку прочесть что-то из компьютера, приложив к нему пару мокрых тампонов.
Природа не снабдила нервную систему человека хорошим «разъемом». Собственно здесь, в введений техноинформации в рецепторное поле человека, и лежат основные трудности решения той проблемы,о которой мы говорим. Заметим, что у «сенсорного барьера» остановились и компьютерные разработчики, с видимой легкостью, справлявшиеся со своими внутренними проблемами. Нынешний примитивный контакт человека и компьютера - двух столь богатых по своим потенциальным возможностям систем - становится серьезной помехой и в этой области. Почему же все-таки технорецепторы» а не измерительные приборы? Может быть мы не правы, так уж старательно следуя природным «образцам»... Что из того, что ни один из органов чувств человека не является измеряющим? Может быть природа ошиблась, или не смогла? Нет же «колес» в живом... Да, науки, и особенно - точные, почти приучили нас к мысли о том, что без числа - а следовательно, и измерений - ничего серьезного быть не может. Что измерения способны дать более полную информацию об интересующем нас предмете, нежели «органолептическая» его оценка. Но поскольку за все, как мы теперь уже начинаем догадываться, приходится Платить, то чем же население заплатит за эту «более полную» информацию? А тем, что подавляющее большинство из нас не получит никакой: измерения проведет тот, кто сможет, и там, где это окажется возможным. И чем полнее, всестороннее информация, которую намерены получать, тем меньше таких людей, мест и средств. В конце концов все это окажется (уже оказалось) сосредоточенным в группе специализированных учреждений. Но информация, которая, как обещано, поступит к нам оттуда, не отвечает и не будет отвечать самым элементарным требованиям человека. Сродни «средней температуре больных в палате», она придет к нему не только обесцененная усреднением, но и с задержкой, обесценивающей ее еще раз. Не говоря уже о легко реализуемой возможности (что не раз и делалось) внести в нее желательные кому-то коррективы... Вера в то, что оказав материальными и финансовыми средствами помощь учреждениям, взявшим на себя заботу о нашем благополучии, мы сможем сделать эту их деятельность достаточно эффективной - глубокое заблуждение.
Таких средств нет. Отделение сенсорной системы от особи - а именно в этом суть нынешних форм контроля окружающей среды - не оставляет для вида перспектив на существование. Сохранив эту форму контроля как безальтернативную, мы можем расходиться лишь в сроках самоуничтожения. Хотя, заметим, сама по себе такая организация дела - особенно в нашей стране - не является чем-то необычным. Ведь в очень соблазнительной для многих идее всеобщей плановости и всемерной централизации мы по-прежнему не хотим замечать одной «мелочи». Нетрудно - и нам это много раз показывали - продемонстрировать выгоды централизованного руководства на том или ином примере. И даже на примере целой страны, правда - обязательно нищей. То есть, когда имеют дело с относительно малым числом разнородных объектов, с населением, представляющим собой массу неразличимых, взаимозаменяемых единиц. Но когда в таком «графе взаимозависимостей» появляются многие миллионы узлов - неунифицированных производителей-потребителей, выясняется, что просчитать их взаимоотношения, даже в вялотекущей динамике, не удается физически! Что эта задача оказывается непосильной и для самой современной техники с ее сверхбыстродействующими каналами связи и супер-ЭВМ. И это, заметим, в предположении, что мы уже располагаем достаточно полными представлениями об этих взаимоотношениях, что мы знаем, к чему приведет - и в отдаленном будущем тоже - то или иное на них воздействие. Или, иными словами, имеем на этот счет корректную модель. Надо ли говорить, что мы ее не имеем?... Да, все эти «мелочи» взаимоотношений, которые в высоких кабинетах раздраженно рекомендуют утрясать «в рабочем порядке», в сколько-нибудь цивилизованном обществе приобретают масштабы, о которых, судя по всему, и не подозревают желающие подержаться за рычаги управления государством... Так что, разделив общество на «пастухов» (управляющих) и «баранов» (прочее население), приняв это разделение за естественную норму, мы не могли не стать на путь деградации: «пастухи» перед лицом настоящих проблем должны были оказаться и оказались «баранами».Что же касается проблем, о которых мы здесь говорим, то они примечательны лишь тем, что в них просматривается сама процедура деградации вида Homo sapiens** самозванца, как выясняется... *) Кюри (Си) диница радиоактивности. В источнике, имеющем радиоактивность 1 кюри, ежесекундно распадается 3,7-1010 атомов с выделением некоторого числа ионизирующих частиц и у-квантов в каждом элементарном распаде.
**) Человек разумный (лат.)
СИ-БИ - ТЕХНИКА СВЯЗИ
Фотодиоды
Среди фоточувствительных приборов полупроводниковые фотодиоды занимают особое положение. Обладая почти таким же быстродействием, что и вакуумные, они имеют малые размеры и могут питаться от тех же источников, что и микросхемы прибора. То обстоятельство, что почти все они обладают высокой чувствительностью и к инфракрасному излучению, образуют с излучающим ИК диодом своего рода высокочастотную комплементарную пару, привлекает к ним особое внимание. Параметры некоторых фотодиодов отечественного производства приведены в таблице П2. Таблица П2| Тип | 1 | 2 | 3 | 4 | 5 |
| ФД-3К | 1,13 | 0.5... 1.1 | 15 | 0,5 | 11х11х1,7 |
| ФД-8К | 2х2 | 0,5...1,12 | 20 | 1,0 | 3,87х12,5 |
| ФД-101КП | 0,5 | 0,5...1,05 | 10 | 0,005 | 3,87х12,5 |
| ФД-11К | 2,5 | 0,5... 1,15 | 10 | 0,2 | 8.2х5,5 |
| ФД-20-31К | 1.4 | 0,47...1,17 | 20 | 0,1 | 7,2х5 |
| ФД-21-КП | 1,55 | 0,4...1,1 | 10 | 0,017 | 3,87х12,5 |
| ФД-24К | 10 | 0,47... 1,12 | 27 | 2.5 | 19,6х6,5 |
| ФД-25К | 1,9х1,9 | 0,4... 1,1 | 20 | 1,0 | 3,87х12,5 |
| ФД-26К | 1,9х1,9 | 0,4...1.1 | 20 | 3.0 | 3,87х12,5 |
| ФД-27К | 1,9х1,9 | 0,4...1,1 | 20 | 1,0 | 3.87х12,5 |
| ФД-28КП | 1,24х1,24 | 0,4...1,1 | 4 | 0,02 | 6х9,5 |
| ФД-К-155 | 5,0 | 0,4...1,1 | 10 | 0,1 | 11,5 |
| ФД-252 | 0,6 | 0,4...1,1 | 24 | 0,01 | 8x10 |
| ФД-252-01 | 0,3 | 0,4...1,1 | 10 | 0,005 | 8х10 |
| ФД-265А | 1,4х1,4 | 0,4...1,1 | 4 | 0,1 | 4х8 |
2 - спектр Dl, мкм : ; 3 - рабочее напряжение, В 4 - темновой ток,мкА,неболее 5 - габариты (без выводов), мм - высота х ширина х толщина - (диаметр х длина)
Химические источники тока
Радиоэлектронные приборы, работающие автономно, имеют встроенный источник питания того или иного типа. Рсссмотрим химические источники тока (ХИТ) различных систем. Для питания бытовой и радиолюбительской аппаратуры чаще других используют марганцево-цинковые элементы и батареи с различными электролитами (солевым, хлоридным или щелочным) и воздушной деполяризацией. Широкое распространение получили также ртутно-цинковые, серебряно-цинковые и литиевые ХИТ. Конструктивно ХИТ обычно имеет форму цилиндра (цилиндр малой высоты называют «пуговицей»). По рекомендации МЭК такие ХИТ имеют в обозначении: одну букву, определяющую электрохимическую систему (L - алкалиновая, S - серебряно-цинковая, М или N - ртутно-цинковая и др.); букву R (от английского Ring - круг), говорящую о форме элемента; число от 03 до 600, условно определяющее размеры элемента. Применяя ХИТ той или иной системы, следует, конечно, знать ее возможности, особенности эксплуатации и т.п. Марганцево-цинковые элементы и батареи. Электрохимическая система: цинк - двуокись марганца - электрод. Это, прежде всего, хорошо известные элементы и батареи Лекланше (угольно-цинковые), с солевым электролитом (водным раствором хлорида аммония и хлорида цинка). Они могут эксплуатироваться при температурах от -5 до +50°С. Имеют заметный саморазряд и недостаточно хорошую герметичность. Дешевы. Другой тип - угольно-цинковые ХИТ с водным раствором хлорида цинка. Энергетические показатели этих источников примерно в 1,5 раза выше, чем у элементов и батарей предыдущей группы. Могут эксплуатироваться при температурах от -15 до +70° С. Имеют, меньший саморазряд и лучшую герметичность. Допускают больший разрядный ток. Алкалиновые элементы и батареи. Электрохимическая система аналогична электрохимической системе марганцево-цинковых элементов, но в качестве электролита здесь используется щелочь в виде водного раствора гидроокиси калия. Алкалиновый элемент можно перезаряжать до 10...15 раз, но его повторная отдача не превысит 35% начальной.Для перезарядки годятся элементы, сохранившие герметичность и имеющие напряжение не менее 1,1 В. Алкалиновые ХИТ могут эксплуатироваться при температурах от -25 до +55°С. Допускают значительные разрядные токи. Элементы и батареи с воздушной деполяризацией. Электрохимическая система: цинк - воздух - гидрат окиси калия. Гидроокись марганца МnООН окисляется кислородом воздуха до МnО2 Для подвода и удержания О2 используют специальные конструкции и материалы катода (элемент активизируется лишь после извлечения пробки, открывающей доступ воздуху). ХИТ с воздушной депо- ляризацией могут работать при температурах от -15 до +50°С. Они обладают высокими энергетическими показателями. Могут быть рекомендованы при значительных импульсных нагрузках. Ртутно-цинковые элементы и батареи. Электрохимическая система: цинк - окись ртути - гидрат окиси натрия. Источники тока имеют высокие энергетические показатели. Работоспособны лишь при положительных температурах (0...+50°С). При малых токах разряда и стабильной температуре напряжение на элементе остается почти неизменным. Практически не имеют газовыделения. Из-за наличия ртути экологически вредны и к применению не рекомендуются. Серебряно-цинковые элементы и батареи. Электрохимическая система: цинк - одновалентное серебро - гидрат окиси калия или натрия. Источники обладают малым саморазрядом, имеют хорошие энергетические характеристики и почти неизменное напряжение в процессе работы (при неизменной температуре). Температурный диапазон - О...+55°С Литиевые элементы и батареи с органическим электролитом. Сюда входят более десяти электрохимических систем. Напряжение на элемент - от 1,5 до 3,6 В. Энергетические показатели выше, чем у ртутно- и серебряно-цинковых элементов: по массе - в 3 раза, по объему - в 1,5...2 раза. Литиевые источники обладают исключительно малым саморазрядом (сохраняют более 85% емкости после 10 лет хранения). Они герметичны и имеют довольно стабильное напряжение. В микромощных устройствах, где важна надежность контактов, используют литиевые источники с выводами под пайку. В таблице П9.1 приведены данные алкалиновых элементов и батарей по МЭК и ГОСТ, ТУ ([11], с. 36, 37). В таблице П9.2 приведены данные серебряно-цинковых элементов и батарей по МЭК и ГОСТ ([11], с. 38, 39). В таблице П9.3 приведены данные элементов и батарей Лекланше по международным (МЭК) и государственным (ГОСТ, ТУ) стандар- там ([11], с. 34, 35). Таблица П9.1
| Обозначение по стандарту | Габариты (Ж х h или L х В х Н), мм | Масса,г | Напряжение, В | Емкость, мА·ч | |
| мэк | ГОСТ, ТУ | ||||
| Элементы | |||||
| LR1 | 293 | 12х30,2 | 9,5 | 1,5 | 650 |
| LR03 | 286 | 10,5х44,5 | 13 | 1,5 | 800 |
| LR6 | LR6;A316; ВА316; 316-ВЦ; "Сапфир" | 14,5 х 50.5 | 25 | 1.5 | 1000...3700 |
| LR10 | А332; ВА332 | 20,5 х 37 | 26 | 1,5 | 1300...2800 |
| LR14 | LR14; А343; ВА343 | 26,2 х 50 | 65 | 1,5 | 3000...8200 |
| LR20 | LR20; А373; ВА373 | 34.1 х61,5 | 125 | 1.5 | 5500... 16000 |
| Батареи | |||||
| 6LF22 | "Корунд" | 26,5 х 17,5 х 48,5 | 46 | 9 | 620 |
| Обозначение по стандарту | Габариты (Ж х h), мм | Масса,г | Напряжение, В | Емкость, мА·ч | |
| МЭК | ГОСТ, ТУ | ||||
| Элементы | |||||
| SR41 | СЦ-21; СЦ-0.038 | 7,9 х 3,6 | 0,7 | 1,5... 1,55 | 38...45 |
| SR42 | СЦ.0.08 | 11.6х3,6 | 1.6 | 1,5...1,55 | 80...100 |
| SR43 | СЦ-32; СЦ-0,12 | 11,6х4,2 | 1.8 | 1,5...1,55 | 110...120 |
| 8R44 | СЦ-0,18 | 11,6х5.4 | 2.3 | 1.5...1.55 | 130...190 |
| СЦ-30 | 11,6х2,6 | 1,5 | 1,5... 1,55 | 60 | |
| Батареи | |||||
| 4SR44 | 13 х 25,2 | 14.2 | 6 | 170 |
| Обозначение по стандарту | Габариты (Ж х h или L х В х Н), мм | Масса,г | Напряжение, В | Емкость, мА·ч | |
| МЭК | ГОСТ, ТУ | ||||
| Элементы | |||||
| R1 | R 1:293 | 12х30,2 | 7,5 | 1,5 | 150 |
| R03 | R03; 286 | 10,5х44,5 | 8,5 | 1,5 | 180 |
| R6 | R6; 316; "Уран-М" | 14,5 х 50,5 | 19 | 1,5 | 450...850 |
| R10 | R10; 332 | 21,8х37,3 | 30 | 1,5 | 280 |
| R12 | R12; 336 | 21,5х60 | 48 | 1,5 | 730 |
| R14 | R14; 343; "Юпитер-М" | 26,2 х 50 | 46 | 1,5 | 1530... 1760 |
| R20 | R20; 373; "Орион-М" | 31,4х61,5 | 95 | 1,5 | 4000 |
| R40 | R40; AR40 | 67 х 172 | 600 | 1,5 | 39000... 46000 |
| Батареи | |||||
| 2R10 | 2R10 | 21,8х4,6 | 58 | 3 | 280 |
| 3R12 | 3R12;3336; "Планета" | 62 х 22 х 67 | 125 | 4,5 | 1500 |
| 4R25 | 4R25 | 67 х 67 х 102 | 650 | 6 | 4000 |
| 6F22 | 6F22; "Крона" | 26,5 х 17,5 х 48,5 | 30 | 9 | 190...250 |
| 6F100 | 6F100 | 66 х 52 х 81 | 460 | 9 | 3600 |
| Обозначение по стандарту | Габариты (Ж х h ), мм | Масса,г | Напряжение, В | Емкость, мА·ч | |
| МЭК | ГОСТ, ТУ | ||||
| Элементы | |||||
| MR6 | MR6 | 10,5х44,5 | 25 | 1,35 | 1700 |
| MR9 | РЦ53 | 16 х 6,2 | 4,2...4,6 | 1,35 | 250...360 |
| MR19 | РЦ85 | 30,8 х 17 | 43 . | 1,35 | 3000 |
| MR42 | РЦ31 | 11,6х3,6 | 1,4...1,6 | 1,35 | 110 |
| MR52 | РЦ55 | 16,4 х 11,4 | 8...9 | 1,35 | 450...500 |
| РЦ63 | 21 х7,4 | 11 | 1,34 | 700 | |
| РЦ65 | 21 х 13 | 18,1 | 1,34 | 1500 | |
| РЦ73 | 25,5х8,4 | 17,2 | 1,34 | 1200 | |
| РЦ75 | 25,5 х 13,5 | 27,3 | 1,34 | 2200 | |
| РЦ82 | 30,1 х 9,4 | 30 | 1,34 | 2000 | |
| РЦ83 | 30,1 х 9,4 | 28,2 | 1,34 | 2000 | |
| РЦ93 | 31 х60 | 170 | 1,34 | 13000 | |
| Батареи | |||||
| 3MR9 | ЗРЦ53 | 17х21,5 | 15 | 4,05 | 250...360 |
| 4MR9 | 4РЦ53 | 17х27 | 20 | 5,4 | 360 |
| 2MR52 | 2РЦ 55с | 17х23 | 19 | 2,7 | 450 |
| 3MR52 | ЗРЦ 55с | 17х35 | 28 | 4,05 | 450 |
| 4РЦ 55с | 16,2 х 53 | 40 | 5,4 | 450 | |
| 5РЦ 55с | 16,2 х 66 | 50 | 6,7 | 450 | |
| 6РЦ63 | 23х48 | 72 | 7,2 | 600 |
| Шифр типоразмера | Габариты (Ж х h), мм | Масса, г | Напряжение, В | Емкость, мА·ч |
| 333 | 3,8 х 33 | 1,1 | 3 | 40 |
| 426 | 4,2 х 25,9 | 0,55 | 3 | 20 |
| 436 | 4,2 х 35,9 | 0,85 | 3 | 40 |
| 721 | 7,9х2,1 | 0,45 | 1,5 | 18 |
| 772 | 7,9 х 7,2 | 1 | 3 | 30 |
| 921 | 9,5х2,1 | 0,55 | 1.5 | 35 |
| 926 | 9,5х2,6 | 0,7 | 1,5 | 45 |
| 1121 | 11,6х2,1 | 0,85 | 1,5 | 50 |
| 1136 | 11,6х3,6 | 1,25 | 1.5 | 100 |
| 1154 | 11,6х5,4 | 1,85 | 1,5 | 170 |
| 1154 | 11,6х5,4 | 1,7 | 3 | 130 |
| 1220 | 12,5х2 | 0,8 | 3 | 30 |
| 1225 | 12,5х2.5 | 0,9 | 3 | 36 |
| 1616 | 16 х 1,6 | 1 | 3 | 30 |
| 1620 | 16х2 | 1,2 | 3 | 50 |
| 2010 | 20 х 1 | 1,1 | 3 | 20 |
| 2016 | 20х1,6 | 1,7 | 3 | 50...65 |
| 2020 | 20х2 | 2,3 | 3 | 90 |
| 2025 | 20 х 2,5 | 2,5 | 3 | 120(100) |
| 2032 | 20 х 3,2 | 3 | 3 | 170(130) |
| 2192 . | 21 х9,1 | 11 | 3,5 | 400 |
| 2192 | 21 х 9,2 | 8,9 | 3 | 800 |
| 2312 | 23 х 1,6 | 2,3 | 3 | 90 |
| 2320 | 23х2 | 3 | 3 | 80...110 |
| 2325 | 23 х 2,5 | 3,7 | 3 | 140...160 |
| 2420 | 24,5 х 2 | 3,2 | 3 | 120(100) |
| 2430 | 24,5 х 3 | 4 | 3 | 200(160) |
| 2432 | 24,5 х 3,2 | 4,2 | 3 | 180 |
| 2525 | 25 х 2,5 | 4 | 3 | 200 |
| 2779 | 27,3 х 7,9 | 13 | 3 | 1200 |
| 3506 | 35,5 х 6 | 19,5 | 3 | 1700 |
| 11100 | 11,6х 10,8 | 3,3 | 3 | 160 |
| 12600 | 12х60,2 | 16 | 3 | 1000 |
| 13250 | 13 х 25,2 | 9 | 6 | 160 |
| 14250 | 14,1 х24,5 | 7,3 | 1,5 | 1600 |
| 14250 | 14,5 х 25 | 10 | 3 | 1000 |
| 14500 | 14,1 х 49,5 | 17,4 | 1,5 | 3900 |
| 17230 | 17х23 | 9,5 | 3 | 750 |
| 17340 | 17х33,5 | 13,5 | 3 | 1200 |
| 26180 | 26,2 х 18,2 | 25 | 3,5 | 1000 |
| 26500 | 26х50 | 47 | 3 | 5000 |
| 34610 | 32 х 60,5 | 110 | 1,5 | 16000 |
ИКдиоды
Разработка полупроводниковых инфракрасных излучателей - ИК диодов - одно из самых значительных достижений полупроводниковой Таблица ПЗ| 1 | 2 | 3 | 4 | 5 | 6 | 7 | |
| АЛ107Г | 12(100) | 0,94-0,96 | 2(100) | 100 | 2 | 25(0.8) | |
| АЛ115В | 9(100) | 1/0;6 | 0,9-1 | 1,8(50) | 600* | 4 | 30(0,8) |
| AЛ119A | 40(300) | 1/1,5 | 0,93-0,96 | 3(300) | 300 | - | - |
| АЛ119В | 25(300) | 0,35/1,5 | 0,93-0,96 | 3(300) | 300 | - | - |
| АЛ123А | 500(10000)* | 0,35/0,5 | 0,94 | 2(300') | 400 | 0 | |
| ЗЛ130А | 350(3000)* | 1,5/1,5 | 0,95 | 3(3000) | 300 | 1 | |
| АЛ144А | 20(100) | - | 0,93-0,98 | 2(100) | 150* | 1 | 50 |
| АЛ145Д | 20(100) | - | 0,93-0,98 | 1,6(100) | 1100* | - | 40 |
| АЛ147А | 16/ср(100) | 0,3/0,3 | 0,85-0,89 | 1,8(100) | 1500* | - | 40 |
| АЛ156В | 12(100) | 0,1/0,1 | 0,82-0,9 | 1,8(100) | 2500* | 3 | 20(0,8) |
| АЛ162А | 100/ср(100) | 0,3/0,3 | 0,85-0,89 | 1,8(100) | 1500* | - | - |
| АЛ163А | 11(100) | 0.05/0,05 | 0.82-0,9 | 2(100) | 1000* | 3 | 70(0,8) |
| АЛ165Б | 15(100) | - | 0,87 | 2(100) | 2500* | 3 | 20(0,8) |
| АЛ168В | 400/ср(80) | - | 0,85-0,9 | 1,6(80) | 1500* | 2 | - |
| АЛ170А | 16/ср(40) | 0,5/0,5 | 0,85-0,89 | 2,3(700)* | 1000* | - | 20(0,5) |
| АЛ170Б | 40/ср(40) | 0,5/0,5 | 0,85-0,89 | 2,3(700)* | 1000* | - | 10(0,5) |
| АЛ170В | 100/ср(40) | 0,5/0,5 | 0,85-0,89 | 2,3(700)* | 1000* | - | 4(0,5) |
Ионисторы
В последние годы появился новых класс приборов, функционально близких к конденсаторам очень большой емкости; по существу - занимающих положение между конденсаторами и источниками питания. Это - ионисторы, конденсаторы с двойным электрическим слоем [13]. Номинальное напряжение ионистора зависит от вида используе- мого в нем электролита и является для него максимально допустимым. Для получения более высокого рабочего напряжения ионисторы
Рис. П11.1. Ионисторы соединяют последовательно. Но делать это самостоятельно не рекомендуется - параметры ионисторов в такой связке должны быть очень близкими. Внутреннее сопротивление Rвн ионистора может быть рассчитано по формуле: Rвн=U/Iкз, где Rвн - в омах; U - напряжение на ионисторе, В; Iкз - ток короткого замыкания, А. Для ионистора К58-3 (японский аналог DC-2R4D225) Rвн=10...100 Ом. Электрическую емкость ионистора рассчитывают по формуле: C=I·t/U , где С - емкость, Ф; I - постоянный ток разрядки, А; U - номинальное напряжение ионистора, В; t - время разрядки от Uном до нуля, с; Важнейший параметр ионистора - ток утечки. Особенно при использовании его в качестве резервного источника питания. Габариты некоторых ионисторов, выпускаемых в России, показаны на рис. П11.1. Ионистор К58-9а представляет собой залитый компаундом ионистор К58-3 с приваренными проволочными выводами («+» маркирован черной точкой). Ионисторы К58-96 и К58-9в (японский аналог DB-5R5D105) на напряжение 5 и 6,3 В состоят, соответственно, из двух и трех соединенных последовательно ионисторов К58-3. В принципе ионистор - неполярный прибор. Вывод «+» указывают для обозначения полярности остаточного напряжения после его зарядки на заводе изготовителе. Основные характеристики отечественных ионисторов приведены в таблице П11. Их рабочие температуры - -25...+70°С; отклонения емкости от номинальной - -20...+80%. Долговечность ионистора зависит от условий эксплуатации. Так, при работе под напряжением Uном при температуре окружающей Таблица П11 | Тип ионистора | Ёмкость, Ф | Номинальное напряжение, В | Внутреннее сопротивление, Ом | Габариты a-b-c-d-e, MM | Масса, г |
| 58-3 | 2,00 | 2,5 | 30 | 18,3-*-*-*-2,7 | 2,0 |
| 58-9а | 0,47 | 2,5 | 80 | 10,5-14-5-26-4,5 | 0,5 |
| " | 2,00 | 2,5 | 30 | 19-23-5-38-5,5 | 2,0 |
| 58-96 | 0,62 | 5,0 | 60 | 27-22,5-10-35-13 | 11.0 |
| " | 1,00 | 5,0 | 60 | 27-22,5-10-35-13 | 11,0 |
| " | 0,62 | 6,3 | 90 | 27-22,5-10-35-13 | 11,0 |
| 58-98 | 1,00 | 5,0 | 60 | 21,5-8-5-4-* | 8,0 |
| " | 0,62 | 6,3 | 90 | 21,5-10,5-5-16,5-* | 10,0 |
Рис.
П11.2. Типовые разрядные характеристики ионисторов
Рис. П11.3. Зависимость емкости ионистора от тока разряда среды +70°С гарантированная долговечность составит 500 часов. При работе под напряжением 0,8Uном она увеличивается до 5000 часов. Если же напряжение на ионисторе не превышает 0,6Uном , а температура окружающей среды - +40°С, то ионистор будет исправно работать не менее 40000 часов. На рис. П11.2 показаны типовые разрядные характеристики ионисторов. Зависимость емкости ионистора от тока разряда (для температур +25°С и +70°С) показана на рис. П11.3. На рис. П11.4 показана зависимость тока зарядки от времени зарядки ионистора (для температур -15-С , +25°С и +80°С). Зависимость тока утечки ионистора от рабочего напряжения приведена на рис. П11.5, а от температуры окружающей среды - на рис. П11.6. Обычная схема включения ионистора в качестве резервного источника питания приведена на рис. П11.7. Диод VD1 предотвращает разряд ионистора С1 при Uпит=0. Резистор R1 ограничивает зарядный ток ионистора, защищая источник питания от перегрузки при включении. Он не потребуется, если источник питания выдерживает кратковременную нагрузку током 100...250 мА. Во многих случаях ионистор с успехом заменяет встраиваемые в прибор резервные источники питания. Весьма перспективен ионистор в качестве накопителя энергии при работе совместно с солнечными батареями. Здесь особенно ценна его некритичность к режиму заряда, практически неограниченное число циклов зарядразряд. Ионистор не требует ухода в течении всего срока службы.
Рис. П11.4. Зависимость тока зарядки от времени зарядки ионистора
Рис. П11.5. Зависимость тока утечки ионистора от рабочего напряжения
Рис. П11.6. Зависимость тока утечки ионистора от температуры окружающей среды
Рис. П11.7. Включение ионистора в качестве резервного источника питания
КМОП-микросхемы
В таблице П10 приведены основные электрические параметры наиболее употребительных КМОП-микросхем ([12], с. 299-359). Таблица П10| Тип микросхемы | Uпит, В | U0вых, В | U1вых, В | I0вых, мА | I1вых, мА | Iпот, мкА | t01, нс | t10, нс | Свх, пф |
| К561ЛА7 | 5 | 0,95 | 3,6 | 0,25 | 0,25 | - | 160 | 160 | - |
| 10 | 2,9 | 7,2 | 0,45 | 0,55 | - | 80 | 80 | 11 | |
| 15 | - | - | - | - | 2 | - | - | - | |
| 564ЛА7 | 5 | 0,95 | 3,6 | 0,25 | 0,25 | 0,05 | 160 | 160 | - |
| К561ЛА9 | 10 | 2,9 | 7,2 | 0,25 | -0,3 | 5 | 125 | 125 | - |
| К561ЛЕ5 | 5 | 0,95 | 3,6 | 0,3 | 0,3 | 0,5 | 260 | 180 | - |
| 10 | 2.9 | 7,2 | 0,6 | 0.25 | 5 | 130 | 115 | - | |
| 564ЛЕ5 | 5 | 0,95 | 3.6 | 0,4 | 0,5 | 0,05 | 205 | 110 | - |
| К561ЛН2 | 5 | 0,95 | 3,6 | 2,6 | 1,25 | - | 120 | 110 | - |
| 10 | 2,9 | 7.2 | 8 | 1,25 | - | 90 | 50 | 30 | |
| 15 | - | - | - | - | 2 | - | - | - | |
| К176ЛП1 | 9 | 0,3 | 8,2 | - | - | 0,3 | 200 | 200 | - |
| К561ЛП2 | 5 | 0,95 | 3,6 | 2,6 | 1,25 | - | 120 | 120 | - |
| 10 | 2,9 | 7,2 | 8 | 1,25 | - | 90 | 50 | 30 | |
| 15 | - | - | - | - | 2 | - | - | - | |
| К561КП2 | 10 | - | - | - | - | - | 400 | 400 | 15 |
| 15 | - | - | - | - | 100 | - | - | - | |
| К176ИЕ1 | 9 | 0,3 | 4,2 | - | - | 20 | - | - | - |
| К176ИЕ2 | 9 | 0,3 | 8,2 | - | - | 100 | - | - | • - |
| К176ИЕЗ | 9 | 0,3 | 8.2 | - | - | 250 | - | - | - |
| К176ИЕ4 | 9 | 0,3 | 8,2 | - | - | 250 | - | - | - |
| К561ИЕ10 | 5 | 0,8 | 4,2 | 0,2 | 0,2 | 50 | 1500 | 1500 | - |
| 10 | 1,0 | 9,0 | 0,5 | 0,2 | 100 | 500 | 500 | - | |
| К176ИЕ12 | 9 | 0,3 | 8,2 | - | - | 25 | - | - | - |
| К561ИЕ16 | 5 | 0,8 | 4,2 | 0,15 | 0,15 | - | - | - | - |
| 10 | 1,0 | 9,0 | 0,35 | 0,35 | - | 340 | 340 | 5 | |
| 15 | - | - | - | - | 20 | - | - | - | |
| КР1561ИЕ20 | 5 | 0,5 | 4,5 | 0,44 | -0,8 | 20 | 5000 | 5000 | - |
| 10 | 1,0 | 9,0 | 1,1 | -0.4 | 40 | 1800 | 1800 | - | |
| 15 | 1,5 | 13.5 | 3,0 | -1,2 | 80 | 1400 | 1400 | - | |
| К176ИД2 | 9 | 0,3 | 8,2 | - | - | 100 | 850 | 850 | - |
| К561ИР2 | 5 | 0,8 | 4,2 | 0,12 | 0,08 | - | 970 | 970 | - |
| 10 | 1,0 | 9,0 | 0.25 | 0,2 | - | 380 | 380 | 10 | |
| 15 | - | - | - | - | 100 | - | - | - |
И сегодня редко какие радиотехнические
Приложение 1 Микропереключатели И сегодня редко какие радиотехнические устройства обходятся без механически управляемых выключателей и переключателей. В таблице П1 приведены сведения о микропереключателях - элементарных контактных «тройках», получивших наибольшее, пожалуй, распространение среди электромеханических контактных устройств. Таблица П1| МП1-1 | МП-7 | МП-5 | МП-9 | МП-10 | МП-11 | МП3-1 | |
| Коммутируемые токи, мА | 0,2- 100 | 0.5- 500 | 0,2- 400 | 0.2- 100 | - | - | - |
| Коммутируемые напряжения, В | 0,2-30 | 0,5-30 | 0,2-30 | - | 0,2-30 | - | 0,2-30 |
| Число коммутаций, тыс. | 25-50 | 7,5-10 | 15-100 | 25-50 | 5-50 | 15-100 | 30-100 |
| Габариты, мм | 20,3х 17,4х 8,2 | 12,8х 10,6х 5,2 | 20,3х 17,4х 8,2 | 20,3х 14,6х 7,2 | 20,3х 4,6х 7,2 | 20,3х 14,6х 7,2 | 20,3х 17,4х 8,2 |
и быстродей- ствием, получили широкое
Приложение 6 Фотоумножители Фотоумножители, обладающие высоким усилением и быстродей- ствием, получили широкое распространение в дозиметрических приборах, использующих сцинтилляторы - вещества, реагирующие на проникающую в них ионизирующую частицу вспышкой света. Параметры некоторых фотоумножителей отечественного производства приведены в таблице П6 [8]. Таблица П6| Параметр | ФЭУ-31 | ФЭУ-54 | ФЭУ-67Б | ФЭУ-71 | ФЭУ-85 |
| Область максимальной спектральной чувствительности, им | 300-600 | 380-480 | 300-600 | 420-460 | 340-440 |
| Чувствительность, А/лм (при напряжении питания, кВ) | 1(0,9); 10(1,4) | 10(>0,8); 100(1,9) | 10(1,2); 100(1,0) | 10(0,8); 100(1,25) | 10(0,9); 1000(1,3) |
| Габариты (по баллону), мм | Ж21,5х73 | Ж22,5х64 | Ж30х90 | Ж30х90 |
Удельное сопротивление проводов высокого сопротивления,
Приложение 8 Проволочные сопротивления Удельное сопротивление проводов высокого сопротивления, при- веденное в таблице П8 в удобной для расчета форме, позволит изготовить резистор нужного сопротивления, не прибегая к измерениям. Таблица П8| d, мм | R , Ом (длина З см) | ||
| Нихром | Константан | Манганин | |
| 0,15 | 3,00 | 1,35 | 1,27 |
| 0,20 | 1,80 | 0,76 | 0,71 |
| 0,25 | 1,10 | 0,49 | 0,46 |
| 0,30 | 0,76 | 0,34 | 0,32 |
| 0,35 | 0,56 | 0,25 | 0,23 |
Режимы зарядки аккумуляторов
Проблемы зарядки никель-кадмиевых аккумуляторов попрежнему актуальны. Какое зарядное устройство лучше? Как определить момент окончания зарядки? Какой режим зарядки предпочтительнее? и др. - все это составило предмет исследований, которым посвящена статья, опубликованная в ноябрьском номере 1995 года чешского журнала «Amatererske Radio»; краткое изложение ее помещено в журнале Радио № 7 за 1996 год. Зарядное устройство обязано, прежде всего, передать аккумулятору соответствующий электрический заряд. Но это требование дополняется обычно пожеланиями обеспечить быстроту зарядки аккумулятора, сохранить на протяжении длительного времени его номинальную емкость, сделать зарядку безопасной и др. В зарядных устройствах любого типа важнейшим является определение момента окончания зарядки аккумулятора. Это делается несколькими способами. 1. При зарядке аккумулятора постоянным, не изменяющимся в процессе зарядки током ее прекращают вручную по истечении определенного времени. На такой режим ориентированы многие наиболее дешевые зарядные устройства. Зарядный ток в них составляет обычно I=0,1·Е, где I - зарядный ток в амперах, а Е - емкость аккумулятора в амперчасах. В этом режиме емкостной КПД аккумулятора принимают равным 2/3 и, соответственно, длительность зарядки устанавливают равной 15 часам. Режим зарядки малым током (он может быть и меньше 0,1·Е при соответствующем увеличении продолжительности зарядки) замечателен тем, что даже при значительной перезарядке аккумулятор не будет поврежден, во всяком случае - не взорвется. 2. Аккумулятор заряжают постоянным током, многократно превышающим 0,1·Е (в 10...20 раз). Зарядка прекращается автоматически по истечении заданного - более короткого - времени. В режиме такой интенсивной зарядки обязательно должно соблюдаться следующее. Во-первых, аккумулятор необходимо предварительно разрядить (обычно - до 1 В на банку); во-вторых, должна быть обеспечена строгая зависимость продолжительности зарядки от установленного значения зарядного тока и, в третьих, обеспечено аварийное его отключение (например, по перегреву корпуса). По идее к этой категории относятся многие зарядные устройства, появившиеся на нашем рынке, но, к сожалению, далеко не все они обеспечивают должную безопасность. 3.Ток зарядки - не обязательно постоянный. Зарядку аккумулятора прекращают при увеличении его температуры. Этот способ имеет серьезные недостатки (аккумулятор почти всегда перезаряжается, ненадежен тепловой контакт и др.) и используется, как правило, лишь для аварийного отключения аккумулятора. 4. Ток зарядки - фиксированный, многократно, как правило, превышающий 0,1·Е. По достижении на аккумуляторе заданного напряжения зарядка заканчивается автоматически. Этот принцип долгое время использовался в самых лучших зарядных устройствах, потеснив систему зарядки аккумулятора малым током. Установка порогового напряжения здесь весьма критична. Обычно его значение выбирают в пределах 1,45...1,55 В на аккумуляторную банку, чаще - 1,48 В. Пороговое напряжение зависит, к тому же, от температуры окружающей среды и «возраста» аккумулятора. Неизменный ток зарядки здесь, вообще говоря, не обязателен. Но это упрощает учет потерь на подводящих проводах. Если из-за их неучета на аккумуляторе будет установлено заниженное пороговое напряжение, это обернется недобором заряда, а установленное лишь на один милливольт выше реального, приведет к тому, что процесс зарядки аккумулятора никогда не кончится. Вернее, кончится тем, что аккумулятор либо перегреется - при малом зарядном токе, либо взорвется - при большом. Во избежание этого некоторые зарядные устройства по достижении напряжения, чуть меньше порогового, переходят на дозарядку аккумулятора безопасным током, которым ее и завершают. 5. Процесс зарядки контролируют по скорости увеличения напряжения на аккумуляторе: оно быстро увеличивается непосредственно перед ее завершением. Отследив этот момент, зарядное устройство уменьшает большой ток зарядки (он доходит в них до 2·Е) до малого, безопасного, которым зарядка и завершается. По причинам, изложенным в п.4, оба эти тока также лучше иметь фиксированными, не изменяющимися во времени. Этот способ стал привлекать к себе внимание с появлением специализированной микросхемы U2402B. 6. Как и в предыдущем случае, при зарядке постоянным током состояние аккумулятора определяют по скачку напряжения.
Для получения хороших характеристик зарядку ведут током не менее 2·Е. В таких зарядных устройствах обычно используют аналого-цифровые преобразователи (например, микросхему ТЕА1100 фирмы Philips), которые позволяют заметить 1%-ный скачок напряжения и во время прекратить зарядку. Зарядным устройствам, собранным на базе такой микросхемы, не нужны регулировки, связанные с изменением числа заряжаемых аккумуляторов. В качестве защитной меры в них контролируется продолжительность зарядки. Ни один из рассмотренных выше способов зарядки сам по себе не является оптимальным. Поэтому нередко они сочетаются. К наиболее интересным можно отнести сегодня зарядное устройство ULTRA DUO, в котором зарядка заканчивается по всплеску напряжения на аккумуляторе (как в варианте 6), но зарядный ток в ходе ее принимает разные значения. В этой процедуре минимизируется время зарядки аккумулятора. В зарядном устройстве MULTI-CHARGE-A-MATIC CG-325 фирмы HITEC окончание зарядки определяется как ив предыдущем случае, но зарядка ведется установленным постоянным током (максимально 4,5 А). Кроме таких обычных функций, как разрядка аккумулятора перед зарядкой, проверка его емкости, защита от переполюсовки, контроль длительности зарядки и звуковая сигнализация ее окончания, это устройство благодаря встроенному преобразователю напряжения может заряжать от 12-вольтного автомобильного аккумулятора десять последовательно соединенных никель-кадмиевых аккумуляторов (напряжение на которых в заряженном состоянии доходит до 16 В). Это оценят прежде всего автомобилисты, пользующиеся портативными радиостанциями. По установившейся терминологии зарядка аккумулятора может быть очень быстрой (до 15 мин), быстрой (до 1 ч), ускоренной (до 3...4 ч), нормальной (от 12 до 16 ч) и медленной. Реальная емкость аккумулятора зависит от температуры и значений тока зарядки и разрядки. Наибольшая измеренная емкость получается при зарядке аккумулятора большим током и разрядке малым.
Счетчики Гейгера
Счетчики Гейгера-Мюллера - самые распространенные детекторы (датчики) ионизирующего излучения. До сих пор им, изобретенным в самом начале нашего века для нужд зарождающейся ядерной физики, нет, как это ни странно, скольконибудь полноценной замены. В своей основе счетчик Гейгера очень прост. В хорошо вакуумированный герметичный баллон с двумя электродами введена газовая смесь, состоящая в основном из легко ионизируемых неона и аргона. Баллон может быть стеклянным, металлическим и др. Обычно счетчи- ки воспринимают излучение всей своей поверхностью, но существуют
Рис. П4.1. Включение счетчика Гейгера и такие, у которых для этого в баллоне предусмотрено специальное «окно». К электродам прикладывают высокое напряжение U^ (рис. П4.1), которое само по себе не вызывает каких-либо разрядных явлений. В этом состоянии счетчик будет пребывать до тех пор, пока в его газовой среде не возникнет центр ионизации - след из ионов и электронов, порождаемый пришедшей извне ионизирующей частицей. Первичные электроны, ускоряясь в электрическом поле, ионизируют «по дороге» другие молекулы газовой среды, порождая все новые и новые электроны и ионы. Развиваясь лавинообразно, этот процесс завершается образованием в межэлектродном пространстве электронноионного облака, резко увеличивающего его проводимость. В газовой среде счетчика возникает разряд, видимый (если баллон прозрачный) даже простым глазом. Обратный процесс - возвращение газовой среды в ее исходное состояние в так называемых галогеновых счетчиках - происходит само собой. В действие вступают галогены (обычно хлор или бром), в небольшом количестве содержащиеся в газовой среде, которые способствуют интенсивной рекомбинации зарядов. Но этот процесс идет значительно медленнее. Отрезок времени, необходимый для восстановления радиационной чувствительности счетчика Гейгера и фактически определяющий его быстродействие - «мертвое» время - является важной его паспортной характеристикой. Такие счетчики называют галогеновыми самогасящимися.
Отличаясь самым низким напряжением питания, превосходными параметрами выходного сигнала и достаточно высоким быстродействием, они оказались особенно удобными для применения в качестве датчиков ионизирующего излучения в бытовых приборах радиационного контроля. Счетчики Гейгера способны реагировать на самые разные виды ионизирующего излучения - a, b, g, ультрафиолетовое, рентгеновское, нейтронное. Но реальная спектральная чувствительность счетчика в значительной мере зависит от его конструкции. Так, входное окно счетчика, чувствительного к a- и мягкому b-излучению, должно быть очень тонким; для этого обычно используют слюду толщиной 3...10 мкм. Баллон счетчика, реагирующего на жесткое b- и g-излучение, имеет обычно форму цилиндра с толщиной стенки
Рис. П4.2. Зависимость скорости счета or напряжения питания в счетчике Гейгера 0,05....0,06 мм (он служит и като- дом счетчика). Окно рентгеновского счетчика изготавливают из бериллия, а ультрафиолетового - из кварцевого стекла. В счетчик нейтронов вводят бор, при взаимодействии с которым поток нейтронов преобразуется в легко регистрируемые a- частицы. Фотонное излучение - ультрафиолетовое, рентгеновское, g-излучение - счетчики Гейгера воспринимают опосредованно - через фотоэффект, комптон-эффект, эффект рождения пар; в каждом случае происходит преобразование взаимодействующего с веществом катода излучения в поток электронов. Каждая фиксируемая счетчиком частица вызывает появление в его выходной цепи короткого импульса. Число импульсов, возникающих в единицу времени, - скорость счета счетчика Гейгера - зависит от уровня ионизирующей радиации и напряжения на его электродах. Типичный график зависимости скорости счета от напряжения питания Uпит показан на рис. П4.2. Здесь Uнс - напряжение начала счета; Uнг и Uвг - нижняя и верхняя граница рабочего участка, так называемого плато, на котором скорость счета почти не зависит от напряжения питания счетчика. Рабочее напряжение Uр обычно выбирают в середине этого участка. Ему соответствует Nр - скорость счета в этом режиме. Зависимость скорости счета от уровня радиационного облучения счетчика - важнейшая его характеристика.
График этой зависимости имеет почти линейный характер и поэтому нередко радиационную чувствительность счетчика выражают через имп/мкР (импульсов на микрорентген; эта размерность следует из отношения скорости счета - имп/с - к уровню радиации - мкР/с). В тех случаях, когда она не указана (нередких, к сожалению), судить о радиационной чувствительности счетчика приходится по другому его тоже очень важному параметру - собственному фону. Так называют скорость счета, причиной которой являются две составляющие: внешняя - естественный радиационный фон, и внутренняя - излучение радионуклидов, оказавшихся в самой конструкции счетчика, а также спонтанная электронная эмиссия его катода. («фон» в дозиметрии имеет почти тот же смысл, что и «шум»
Рис. П4.3. Зависимость скорости счета от энергии гамма-квантов ("ход с жесткостью") в счетчике Гейгера в радиоэлектронике; в обоих случаях речь идет о принципиально неустранимых воздействиях на аппаратуру.) Еще одной важной характеристикой счетчика Гейгера является зависимость его радиационной чувствительности от энергии («жесткости») ионизирующих частиц. На профессиональном жаргоне график этой зависимости называют «ходом с жесткостью». В какой мере эта зависимость важна, показывает график на рис. П4.3. «Ход с жесткостью» будет влиять, очевидно, на точность проводимых измерений. Не обсуждая вопрос о том, нужна ли высокая точность измерений бытовому радиометру, заметим, что подобные приборы промышленного изготовления отличаются от любительских только лишь коррекцией счетчика по жесткости. Для этого на счетчик надевают «рубашку» - пассивный фильтр, имеющий приблизительно обратную по отношению к счетчику жесткостную характеристику. То, что счетчик Гейгера является лавинным прибором, имеет и свои минусы - по реакции такого прибора нельзя судить о перво- причине его возбуждения. Выходные импульсы, генерируемые счетчиком Гейгера под действием a-частиц, электронов, g-квантов Таблица П4 | 1 | 2 | 3 | 4 | 5 | 6 | 7 | |
| СБМ19 | 400 | 100 | 2 | 310* | 50 | 19х195 | 1 |
| СБМ20 | 400 | 100 | 1 | 78* | 50 | 11х108 | 1 |
| СБТ9 | 380 | 80 | 0,17 | 40* | 40 | 12х74 | 2 |
| СБТ10А | 390 | 80 | 2,2 | 333* | 5 | (83х67х37) | 2 |
| СБТ11 | 390 | 80 | 0,7 | 50* | 10 | (55х29х23,5) | 3 |
| СИ8Б | 390 | 80 | 2 | 350-500 | 20 | 82х31 | 2 |
| СИ14Б | 400 | 200 | 2 | 300 | 30 | 84х26 | 2 |
| СИ22Г | 390 | 100 | 1,3 | 540* | 50 | 19х220 | 4 |
| СИ23БГ | 400 | 100 | 2 | 200-400* | - | 19х195 | 1 |
Рис. П4.4. Счетчики Гейгера
Сцинтилляторы
В таблице П7 приведены основные характеристики сцинтилляторов - веществ, реагирующих на проникающую в них ионизирующую частицу вспышкой света [9]. Таблица П7| ZnSe | CdS | CWO* | BGO* | CeJ | ZnS | Нафталин | |
| Время высвечивания, мкс | 3-5 | 0,3 | 5-9 | <0,35 | <1 | 10 | 0,06 |
| Уровень послесвечения через 20 мс,% | <0,05 | <0,1 | <0,05 | <0,05 | - | - | - |
| Максимум излучения, нм | 640 | 730; 1000 | 490 | 480 | 450 | 460 | 345 |
| *) CWO - CdWO4; BGO - Bi4Ge3O12 |
Бизнес: Предпринимательство - Малый бизнес - Управление
- Бизнес
- Разновидности бизнеса
- Планирование бизнеса
- Управление бизнесом
- Предпринимательство
- Русское предпринимательство
- Управление и предпринимательство
- Малый бизнес
- Виды малого бизнеса
- Русский малый бизнес
- Управление малым бизнесом
- Posix для малого бизнеса
- Телефония как малый бизнес
- Телефония на Java для малого бизнеса