Передатчики
Схемы радио-микрофонов
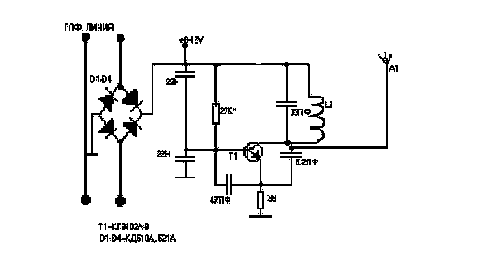
Модель с универсальным питанием 3-12v. Рассматривается как наиболее массовая, простая, качественная и удобная для серийного производства. Схема изображена на рисунке 1.
Рис.1 В скобках указаны разбросы элементов. Без скобок оптимальное значение. Микрофон МКЭ 332/333А-Б, транзистор Т1-КТ6111В, КТ3102А-Б, можно КТ315А-Б, но у них больше разброс тока генерации. Из импортных- 2SC945. Катушка L1 имеет 6 витков провода ПЭВО,45-0,7, (диаметр 4мм) намотка вплотную. Частота собранной схемы 82-90 Мгц. На 92-97 Мгц схему настраивают разжимом витков L1. все резисторы МЛТ-0,125;0,25. Конденсаторы (кроме С3) керамические дисковые импортные. С3- керамический 0,22-0,47 Мкф. Или мини электролит 0,47-4,7 Мкф. Порядок наладки следующий: проверить ток потребления (8-10 мА) от 9V "Крона". Антенна припаивается к 1,2-1,4 витка от "холодного" конца катушки L1. Длина антенны 1000-1070 мм. (я брал 500, нормально), выполнена из многожильного провода диаметром 0,8-1,4 мм. С изоляцией. Дальность в городе 120-160 м, если показания меньше, то необходимо увеличить связь антенны с контуром путём сдвига точки припайки А2 до 1,5-1,6 витка. Срок службы с "Кроной" импортной =2-3 суток, с СЦ-012= 1 сутки. Передатчик с питанием от телефонной линии рис2. является вариантом базовой схемы.

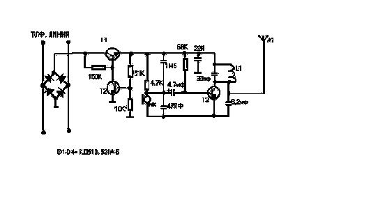
Рис.2 L1=6 витков провода ПЭВ 0,3-0,4 на оправке 2,6-3,0 мм виток к витку. ТЛФ передатчик должен иметь так потребления 10-12 мА в линиях с блокиратором и в линиях без блокиратора 16-18 мА в линиях с блокиратором. Для получения этого тока необходимо транзисторы, отобранные под ток 7,0-8,5 мА. Наладка сводится к измерению тока схемы от напряжения 10-12V (10-18 мА) и установке частоты сдвиганием-раздвиганием витков катушки L1. Антенна отладки не требует. Объём готовой платы 1 дм3. Дальность 150-250 м/г, срок службы не ограничен, включение на подъём трубки. Универсальный телефонный передатчик с питанием от телефонной линии рис3. Катушка аналогична рис.2. Смысл наладки сводится к регулировке динамического стабилизатора Т1-Т2 путём подбора резистора R3.

Рис.3 Напряжение на схеме передатчика при положенной трубки не должно превышать 3,0-4,0V. Ток потребления всей схемы от 60V не более 2,5-2,7 мА. Настройка частоты аналогична предыдущей главе. Дальность 50-100 м, режим работы постоянный. При удалении из схемы микрофона напряжение питания можно поднять до 4V.
Кварцевый FM-генератор на одном транзисторе


URL: http://FrikZona.org/rmic/rmic67.shtml
Кварцованный ЧМ передатчик с высоким КПД на 418,8 мГц
Задающий генератор передатчика выполнен на транзисторе VT1. Его частота стабилизирована кварцевым резонатором ZQ1 на частоту 69,8 мГц, который возбуждается на первой механической гармонике. Катушка L1 служит для установки глубины модуляции задающего генератора. На транзисторе VT2 выполнен удвоитель частоты, выходной контур L3C5 которого настроен на 139,6 мГц.
Каскад, выполненный на транзистор. VT3 является усилителем мощности, работающем в режиме С, выходного контура L4C8 которого выделяется шестая гармоника задающего генератора. Точная настройка на частоту 418,8 мГц осуществляется изменением емкости подстроечного конденсатора С8. Катушка L1 намотана проводом ПЭЛ - 0,1 мм на каркасе диаметром 1,5 мм и содержит 50 витков. Все остальные катушки - бескаркасные, намотаны на oправках диаметром 1,5 мм проводом ПЭВ - 0,25 мм. L2 содержит 14 витков, L3 - 8, L4 - 4 витка. Чтобы повысить КПД выходного каскада, катушку L4 можно выполнить посеребренным проводом того же диаметра.
Кварцованный передатчик на 433 мГц 10 мВт
Сигнал с микрофона ВМ1, усиленный транзистором VT1, через резистор R4 подается на варикап VD1 который служит для модуляции кварцевого генератора, построенного на VT2 (см. рис. 3.5). Модуляции производится затягиванием частоты кварца ZQ1 варикапом, емкость которого изменяется в такт с входным сигналом. Рабочая Точка варикапа определяется резистором R2. Катушка L1 компенсирует емкость варикапа в режиме отсутствия модуляции.
Выходной контур генератора L2C3 настроен на nepвую гармонику кварца 54 мГц. Каскад удвоения частоты, собранный на транзистор VT3, работает по схеме с общей базой и индуктивно связан с генератором через катушку L3. Колебательный контур L4C6 в цепи коллектора транзистора настроен на частоту 108 мГц. Раскачку транзистора VT. можно регулировать с помощью подстроечника катушек L2L3. Этот каскад одновременно работает и в качестве оконечного усилителя, работая в режиме С, а гармоника колебательного контура L4C6 управляет работой выходной цепи, которая умножает частоту раскачки до 432 мГц. Умножение частоты в последнем каскаде производят с помощью варикапа VD2, работающего при связи по току ( параллельное включение ), который устанавли-вают в согласующую цепочку. Такая схема включения обеспечивает КПД порядка 55 процентов и не требует жесткого выдерживания номиналов элементов. Последовательный колебательный контур C8L5, настроенный на частоту 108 мГц, обеспечивает эффек-тивную раскачку варикапа и за счет этого повышает КПД схемы. Сопротивление шунтирующего резистора R10 определяет рабочую точку варикапа, через него проходит ток, выпрямленный при детектировании. Его сопротивление, составляющее 30... 200 кОм, подбирают опытным путем. При помощи LC- цепочки L6C9 контур Целлера, настроенный на частоту 324 мГц, согласуется с выходом каскада, где происходит смешение частот, приво-дящее к суммированию и вычитанию высших гармоник. В результате дополнительно к составляющей высшей гармоники 4 * f2 = 432 мГц образуется дополнительная составляющая f2 + 3f2 = 108 + 324 = 432 мГц, что еще больше повышает КПД выходной цепи.
Необходимая высшая гармоника 432 мГц отфильтровывается цепочкой L7C10C11 и подается в антенну. Настройка передатчика требует довольно большого терпения. Все контуры выходной цепи оказывают вза-имное влияние на согласование и резонансные час-тоты друг друга. Чтобы оптимально настроить пере-датчик, все конденсаторы должны быть переменными, при этом можно использовать абсорбционный волномер, индикаторную лампочку (2,5 В, 0,07 А) с катушкой связи (2 витка ) и измеритель напряженности поля. Настройка оконечного каскада должна выявить отсутствие каких - либо скачков ( потребляемого тока, напряженности поля ), которые являются признаком присутствия нежелательных колебаний. Резо-нансы во всех точках должны быть устойчивыми. Если во время настройки выявлены точки нежелательных резонансов, то устранить их можно несколькими способами: - экранированием каскадов для уменьшения паразитных связей; - изменением емкостей блокировочных конденсаторов; - снижением рабочей добротности колебательного контура; - применением емкостных связей вместо индуктивных. Посредством оптимальной настройки выходной цепи получают максимальную мощность высшей гармоники. При этом варикап не должен быть перегружен термически и по напряжению. Нагрузка варикапа должна составлять максимум 30 % мощности насыщения. В качестве варикапа VD2 желательно использовать приборы типа КВ901, КВ102, КВ104, КВ107, КВ110. Антенна - кусок многожильного провода длиной 170 мм. Катушка L1 имеет 15 витков провода ПЭВ 0,25 мм, намотанных на оправке диаметром 4 мм. Катушка L2 имеет 5 витков такого же провода, намотанных на каркасе диаметром 6 мм, поверх нее наматывают катушку L3 - 2 витка провода 0,25 мм. Внутрь каркаса вставлен ферритовый сердечник. Катушки L4, L5 имеют 3,5 и 7 витков соответственно, намотанных посеребренным проводом диаметром 0,361 мм на оправках диаметром 6 мм. 3 Катушки L6, L7 имеют 3,5 и 2 витка соответственно, намотанных посеребренным проводом диаметром 0,56 мм на оправках диаметром 6 мм.
Микропередатчики
Очень простая схема телефонного передатчика. L1=6 витков провода ПЭВ 0,3-0,4 на оправке 2,6-3,0 мм виток к витку.Т1= кт3102, кт315 (А-В)
Д1-Д4= КД510А, КД521В
С1=22Н, С2=33ПФ, С3=33ПФ
R1=33К

Микропередатчики по нетрадиционным схемам. К одой из редко используемых схем относится индуктивная трёхточка. Этот передатчик имеет более узкий диапазон питающих напряжений при одном номинале резистора R3.
Резистор R2 необходим для снижения влияния ёмкости микрофона на задающий контур.
Катушка L1 имеет 6 витков ПЭВ 0,45-0,7 на оправке 3,4-4,0 мм. Отвод эмиттера T1 сделан от 3,5-4,5 витка от общего. Ток потребления 8-10 мА.
Т1= кт3102, кт315 (А-В)
R1=4,7К, R2=4,7К, R3=82К*
С1=33ПФ, С2=4,7МКФ, С3=22Н, С4=33ПФ
Микрофон можно подобрать любой (маленький).
Оригинальная схема модуляции генератора ВЧ
Оригинальность идеи состоит в том, что модулятор варикапная матрица VD1, VD2 включен в выход-ной контур генератора, в виду чего сильно упрощается схема управления, не требуется усилитель ЗЧ для микрофона ( типа " сосна "). Выходной контур Настраивается на вторую гармонику резонатора - на 140 мГц. При повторении схемы необходимо подобрать R4 для установления девиации частоты 3 кГц.
Передатчик охранной сигнализации
Предлагаю еще одну схему передатчика для охраны удаленных объектов (гараж, сарай, машина и т.п.). Схема (Рис.1) состоит из задающего генератора, промежуточного усилителя и выходного каскада. Отличительной особенностью его является задающий генератор, достаточная стабильность которого достигается использованием в качестве контура отрезка коаксиального кабеля. Остальные каскады особенностей не имеют. Задающий генератор настраивается на свободный участок радиовещательного УКВ диапазона (63...74 МГц). Прием сигнала ведется на обычный УКВ приемник.
Рис.1 На микросхеме 564ЛЕ5 собран генератор-модулятор. Девиация частоты достаточна для приема сигнала на обычный радиовещательный приемник. Катушка задающего генератора L1 выполнена из отрезка тонкого коаксиального кабеля с волновым сопротивлением 75 Ом и имеет длину для указанного диапазона около 180 мм. Возможно ее придется подобрать (удлиняя или укорачивая) для выбранной частоты. Катушки L2, L3 намотаны на каркасе диаметром 4 мм. L2 содержит 6 витков провода ПЭЛ 0.3, а катушка свзи L3 - 2 витка того же провода намотанного рядом. Катушка L4 - бескаркасная, содержит 6 витков провода ПЭЛ 0.5 намотанного на оправке диаметром 4 мм. Антенна выполнена из многожильного провода. Ее длина равна четверти длины волны на которой работатет передатчик. В моем случае - это около 1 метра. Монтаж выполнен на "пятачках" по методике Жутяева на плате их односторннего стеклотекстолита (Рис.2). Микросхема 564ЛЕ5 распаяна на "макетке" и приклеена к основной плате. Необходимо уделить внимание жесткому креплению отрезка коаксиального кабеля (L1). Его можно расположить по периметру платы и закрепить припаянными скобочками из медного провода диаметром 0,8 мм. Вся плата помещается в металлическую коробку.

Рис.2 Охранный шлейф может быть выполнен на микрокнопках, а еще лучше на герконах. Я применяю такой способ: маскирую на плоской поверхности геркон, натягиваю леску на небольшой высоте от пола (20...40 см) один конец которой закрепляю, а на второй привязываю небольшой магнит и кладу его на поверхность, где расположен геркон - все, цепь замкнута. Таких заграждений лучше поставить несколько. Вся система достаточно незаметная, а когда магнит соскочит с геркона - злоумышленнику первоначального места его установки не найти. Литература: 1. Коаксиальный кабель - "катушка" индуктивности. QST, май 1981г.
Передатчик ТТЛ сигнала
Передатчик ТТЛ сигнала![]() ![]() ![]() ![]() |
Передатчики
Простой РМ на 115...175 мГц
Отличительной особенностью схемы, представленной на рисунке является то, что усиленный сигнал 3Ч с коллектора транзистора VT1 поступает на вход генератора РЧ VT2 без разделительной емкости, ввиду чего рабочая точка генератора по постоянному току определяется рабочей точкой VT1, то есть резистором R2. Основной задачей при настройке устройства является выбор оптимального соотношения между током потребления генератора и коэффициентом искажений в тракте 3Ч. В качестве транзистора VT2 желательно применить высокочастотный типа КТ368, КТ325. Для частоты 175 мГц величина емкости С4 составляет 6,8 пф, L1 - 5 витков медного посеребренного провода диаметром 0,56 мм с отводом от третьего витка. Диаметр намотки - 5мм. Катушка связи L2 - 2 витка провода ПЭВ - 0,25 поверх L1.
В целях уменьшения габаритов, в данном устройстве применена резонансная антенна. Чтобы сделать такую антенну, надо взять длинную пластмассовую трубочку диаметром 3 мм и намотать на нее в ряд проводом ПЭЛ - 0,25 мм 65...70 витков. Затем подключают антенну к выходу генератора, и отматывая по одному витку, контролируют резонанс стрелочным индикатором поля. Схема работает в широком диапазоне напряжений от 1,5 до 15 В, причем частота выходных колебаний, при использовании нерезонансной антенны изменяется в незначительных пределах. При токе потребления 10 мА, приемник чувствительностью 1 мкВ позволяет слушать радиомикрофон на расстоянии до 500 м.
Радиомикрофон с дальностью действия 300 метров


URL: http://FrikZona.org/rmic/rmic66.shtml
Радиомикрофон с кварцевой стабилизацией частоты
В качестве антенны используется кусок антенного кабеля 75 Ом диаметром 3 и длиной 185 мм. Центральная жила припаивается непосредственно к конденсатору С 9, оплетка служит в качестве крепежа. Сигнал микрофона усиливает двухкаскадный усилитель 3Ч на транзисторах VT1,VT2. Задающий генератор выполнен на транзисторе VT3. Частотная модуляция несущей обеспечивается варикапом VD1. Резисторы R5,R6 в базовой цепи транзистора генератора определяют его режим по постоянному току. Конденсатор С7 устанавливает необходимый режим генерации обеспечивая положительную обратную связь. Емкость этого конденсатора необходимо подобрать по максимальному току, потребляемому генератором, а затем резистором R5 установить этот ток около 25 мА, поскольку при большем токе транзистор VT3 работать не может.
При настройке целесообразно на место С7 включить подстроечный конденсатор емкостью 8 ... 30 пф, а на место резистора R5 - подстроечный резистор сопротивлением 100 кОм. Стабильность частоты генератора зависит в основном от напряжения питания. Чтобы ее повысить, можно использовать стабилизатор напряжения на б...9 В. Стабилизировать частоту генератора можно и Другим способом. Если быть точным, то причина нестабильности несущей частоты - в колебаниях рабочей точки транзистора выходного каскада усилителя 3Ч при изменении напряжения питания. Положение же этой рабочей точки определяет напряжение обратном смещения на варикапе VD1, а значит, и его исходную емкость, которая в конечном итоге будет меняться не только под влиянием звукового сигнала, но и при изменении напряжения питания. Варикап же включен последовательно с кварцем и вместе с ним определяет частоту генератора. Поэтому можно дополнить схему передатчика устройством, обеспечивающем неизменное напряжение смещение варикапа ( рис.2 ), величину которого можно регулировать резистором R1. Цепь R2,VD1 - это обычный параметрический ста-билизатор. Конденсатор С1 обеспечивает развязку каскадов по постоянному току. При монтаже передатчика использованы постоянные резисторы МЛТ - 0,125, оксидные конденсатора К50 - 35; конденсаторы постоянной емкости керамические малогабаритные, например КМ. Дроссели L1, L2 можно применить стандартные, например, Д - 0,1, с индуктивностью 15...30 мкГн или изготовить самостоятельно.
Для этого на резисторах МЛТ - 0,5 сопротивлением более 100 кОм нужно намотать по всей длине 30 ...50 витков провода ПЭЛ 0,1. Контурная катушка L3 намотана на каркасе диаметром 8 мм и содержит 6 витков провода ПЭЛ 0,8. Hа том же каркасе и тем же проводом намотана и катушки L4. Ее обмотка содержит 3 витка и размещена на рас-стоянии 1 мм от обмотки катушки L3. Несколько слов об антенне. Для ее изготовления используют отрезок 50 - омного кабеля длинной 10... 12 см, очищают его от изоляции и оплетки и выдергивают из него центральную жилу. Затем на передатчике размещают гнездо разъема С Р - 50 - 74В, к которому присоединяют катушку L4 (разъем антенны). В штекере разъема закрепляют отрезок обработанного описанным способом кабеля. Теперь остается намотать по всей длинно отрезка кабеля, виток к витку, провод ПЭЛ 0,6 - антенна готова . Нужно только вставить штекер в антенное гнездо передатчика. В крайнем случае в качестве антенны можно использовать металлический штырь длиной 30...50 см. При эксплуатации передатчика было замечено, что если во время передачи прикасаться рукой к общему проводу, то мощность излучения передатчика возрастает. Иными словами, тело оператора играет здесь роль противовеса антенны. Если передатчик собран в пластмассовом корпусе, такой противовес можно предусмотреть, подключив к общему проводу кусок провода длиной 1 м. Если же корпус металлический, то его нужно соединить с общим проводом. Противовес в этом случае не нужен, поскольку его функции будет выполнять оператор, в руках которого находится передатчик. В качестве микрофона можно использовать любой малогабаритный микрофон, кроме угольного. Естественно, чувствительность приемника будет влиять на дальность связи.
РАДИОМИКРОФОН С РАМОЧНОЙ АНТЕННОЙ
В маломощных передатчиках радиомикрофонов, работающих в диапазонах 65...73 МГц, в качестве антенны радиолюбители чаще всего используют обычный кусок провода (см., например, статью И. Севастьянова "Радиомикрофон" в "Радио", 1992, № 10, с. 44, 45). Однако, как показала практика, при эксплуатации подобных устройств в УКВ диапазоне наблюдается небольшое изменение частоты передатчика при уменьшении или увеличении расстояния между телом человека и свободно свисающим проводом-антенной. Можно было бы порекомендовать применить штыревую антенну. Но пользоваться радиомикрофоном с такой антенной крайне неудобно, поскольку длина штыря должна быть соизмерима с четвертью длины волны и для УКВ диапазона составлять около 110 см. Предлагаю радиолюбителям опробованную мною антенну в виде спирали из провода диаметром 1 мм (рис. 1). Спираль может быть любой формы, важно только, чтобы общая длина провода со-ставляла 85...100 см. Такую антенну я использовал в радиомикрофоне, схема которого приведена на рис. 2. Низкочастотный сигнал микрофона ВМ1 усиливается усилителем-модулятором на транзисторах VT1, VT2 и поступает на контур задающего генератора на транзисторе VT3, частота контура изменяется под-строечным конденсатором С8. С выхода задающего генератора промодулирован-ный сигнал подается на усилитель мощности на транзисторе VT4 и далее попадает на антенну передатчика WA1.
Задающий генератор рекомендую собрать на одной плате с усилителем мощности, причем первый желательно поместить в металлический экран, второй же экранировать необязательно. На плате следует жестко закрепить контурную катушку L1, поскольку ее перемещение при тряске радиомикрофона влияет на стабильность частоты задающего генератора. При монтаже радиомикрофона использованы постоянные резисторы МЛТ-0,125, переменный резистор R1 - СПЗ, конденсаторы - любые малогабаритные. Катушки L3, L4, L5, L8, L9 бескаркасные и намотаны проводом ПЭЛ 0,8. Катушка 13 содержит 7, L4,18 - 4, L5,19 - 9 витков. Внутренний диаметр катушек-10 мм.
Катушки L4 и L8 намотаны виток к витку, зазор между витками катушек L3, L5, L9 - около 1 мм. Дроссели L1, L2, L6, L7 намотаны виток к витку на спичках и содержат 45-55 витков провода ПЭЛ 0,1. В радиомикрофоне применен электретный микрофон МЭК-3 от отечественного переносного магнитофона. Цвета подходящих к нему проводов указаны на схеме. Для настройки радиомикрофона потребуется простейший авометр (например Ц-20) и индикатор поля (рис. 3). Стрелочный индикатор использован от переносного магнитофона. Катушка L1 индикатора поля содержит 6 витков провода ПЭЛ 0,8 с отводом от середины, намотка с шагом 1 мм. В качестве его антенны использован кусок изолированного провода длиной 10...15 см.

Сначала настраивают задающий генератор, а потом в паре с ним по наибольшему отклонению стрелки индикатора поля - усилитель мощности. Генератор должен быть настроен на участок УКВ диапазона, свободный от радиовещательных станций. Дальность действия радиомикрофона - около 150 м. Питается радиомикрофон от батареи "Крона", одной батареи хватает на 30 ч работы. В. РУЗМАТОВ, г. Сырдарья, Узбекистан РАДИО N7, 1995г.
Радиомикрофон, с улучшенными характеристиками
Шатун Александр Николаевич, 312040, Харьковская обл., г. Дергачи, тел.(8-263)3-21-18 В разной литературе приводится множество описаний простых радиомикрофонов с ЧМ, но, на мой взгляд, они не отличаются разнообразием. Все это, по сути, это одно и тоже, в разных интерпритациях. Предлагаю схемный вариант некварцованого микрофона, который по сравнению с другими имеет более высокую стабильность частоты при изменении напряжения питания и расстройке антенны. Кроме того, микрофон имеет высокое качество сигнала, отсутствует также перемодуляция при громком разговоре вблизи микрофона, хотя чувствительность от микрофона высокая. При напряжении питания 3 вольта, мощности передатчика достаточно для приема на расстоянии до 300 метров. Схема хорошо работает и при напряжении 1,5 вольта. Дальность действия и расход питания при этом уменьшаются. Схема приведена на Рис.1.
Все каскады имеют непосредственную связь по постоянному току. Сигнал с электретного микрофона подается через С2, который с резистором R2 образовывает цепь частотной коррекции. На транзисторе VT1 собран модулирующий каскад, который одновременно является стабилизатором рабочей точки для VT2,VT3, что позволяет выровнять резкое изменение мощности при изменении напряжения питания и уменьшить уход частоты. Задающий генератор собран на VT2 по схеме емкостной трехточки. Колебательный контур задающего генератора для улучшения электрических характеристик имеет два резонанса, последовательный L1,C5 и выше по частоте паралельный L1, C5, C4, C6. Возбуждение происходит на частоте паралельного резонанса. Частотная модуляция осуществляется за счет изменения емкости базового перехода транзистора VT2 под воздействием НЧ напряжения. Начальная емкость контура подобрана так (C4 18-30 пф), что максимальные изменения емкости базового перехода не вызывают чрезмерной девиации. Выходной каскад собран на VT3, работающий в режиме класса В, с высоким КПД. Ток коллектора зависит в основном от размаха подводимого к базе ВЧ напряжения, которое мало изменяется под воздействием модулирующего сигнала и паразитная амплитудная модуляция практически отсутствует. Антенна, отрезок провода длиной 25см, подключается к коллектору через удлиняющую катушку L2, подстройкой которой добиваются максимального излучения.
Емкость С8 служит для уменьшения влияния посторонних влияний на настройку антенны. Ее можно увеличить до 10 пф для носимого варианта, но эффективность излучения снизится. Такое включение антенны позволяет улучшить фильтрацию высших гармоник. Конденсатор С3 должен быть безиндуктивным и по монтажу подключен вблизи коллектора VT2. Дроссели наматываются на резисторах МЛТ-0.125 100 ком, проводом ПЭЛ 0.1 и содержат по 40-60 витков. Если потребуется поднять мощность передатчика до 100 мвт, можно увеличить напряжение питания до 9 в, но резисторы дросселей в этом случае нужно уменьшить до 1 ком, а выходной каскад перевести в класс. С, путем закорачивания R5. Если нужно уменьшить чуствительность от микрофона, в цепь эммитэра VT1 можно включить резистор 100-300 ом. Количество витков L1 зависит от выбранного диапазона и составляет 5 витков для 88-108 Мгц и 7 витков для 66-73 Мгц, намотанных проводом ПЭЛ 0.65 на оправке 4.5 мм. L2 выполнена проводом ПЭЛ 0.35 намотанных виток к витку на каркасе диаметром 5 мм с подстроечным ферритовым сердечником. Количество витков зависит от длины антенны. При указанной длине составляет 7 или 10 витков соответственно диапазону. E-mail: ashatun@mail.ru
РАДИОМИКРОФОН
Предлагаемый вниманию читателей радиомикрофон представляет собой миниатюрный передатчик, работающий в диапазоне ультракоротких волн 65,8...74 МГц. С его помощью можно воспроизводить любые звуковые сигналы, находясь на расстоянии до 25 м от УКВ радиоприемника. Принципиальная схема радиомикрофона приведена на рис. 1. Он собран всего на двух транзисторах: VT1 выполняет функции микрофонного усилителя, a VT2 - генератора и модулятора радиочастоты.
Puc.1 Катушка колебательного контура ге-нератора L1C4 служит также и антенной передатчика. Детали радиомикрофона смонтированы на печатной плате из фольгированного стеклотекстолита (рис. 2). Для монтажа использованы постоянные резисторы МЛТ-0,125, конденсаторы постоянной емкости - КМ, а подстроечные - КПК.

Puc.2 Вместо транзисторов КТ3107А можно использовать КТ361 и КТ203 с любым буквенным индексом, а вместо П423Б -П422Б и ГТ313А. Катушка L1 -бескаркасная, она наматывается на оправке диаметром 8 мм и содержит шесть витков посеребренного провода диаметром 1 мм. В качестве микрофона допускается использовать МД-52А, МД-66, МД-78. Корпусом может служить аэрозольный баллончик (рис. 3). В его верхней части следует разместить микрофон ВМ1, в середине - выключатель питания SA1, батарею "Крона" GB1 и печатную плату. Снизу (рис. 3) баллончик нужно закрыть собственной пластмассовой крышкой так, чтобы катушка L1 находилась вне его металлических стенок.

Puc.3 Налаживание радиомикрофона сводится к его настройке на свободный от радиостанции участок УКВ диапазона подстроечными конденсаторами С4, С5. П. СЕРЕБРЯКОВ, г. Первоуральск, Свердловской обл.
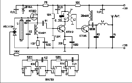
РАДИОПЕРЕДАТЧИК ОХРАННОЙ СИГНАЛИЗАЦИИ
А.ЛАПШИН (UR5HTC), г.Кременчуг. Схема радиопередатчика состоит из: - генератора частоты 1 кГц на элементах DD1.3, DD1.4;- генератора инфранизкой частоты HaDD1.1, DD1.2;
- эмиттерного повторителя на транзисторе VT1;
- кварцевого автогенератора на транзисторе VT2;
- усилителя мощности на транзисторе VT3. При подключении охранного шлейфа к точке "А" схемы и общему проводу, радиопередатчик не работает, и вся схема потребляет ток 25 мкА.

При обрыве шлейфа в точке "А" - потенциал логической "1", генератор на DD1.1, DD1.2 "растормаживается" и периодически включает генератор на DD1.3, DD1.4. ЭП на VT1 осуществляет амплитудную модуляцию ВЧ-сигнала. При номиналах элементов генераторов, указанных на схеме, в приемнике слышен сигнал, похожий на сигнал "занято" АТС. Если необходимо иметь постоянный тон, нужно закоротить точки "А" и "В" схемы (когда устройство используется для радиоуправления). Сигнал радиопередатчика можно принимать на приемники AM- и ЧМ-сигналов. Схема работоспособна при напряжении питания 5...15 В. Кварц ZQ1 применен в корпусе РК169, дроссели намотаны на ферритовых кольцах диаметров 7...10 мм проводом диаметром 0,2...0,3 мм (до заполнения кольца). Катушки L1 и L2 не имеют каркасов. L1 намотана на оправке 04 мм проводом ПЭВ 0,41 и содержит 14 витков. L2 намотана на оправке 0 3 мм проводом ПЭВ 0,8 (7 витков). Число витков L1 и L2 следует считать ориентировочным, т.к. из-за больших допусков емкостей конденсаторов подбора числа витков при настройке не избежать. РЛ 3/2000, с.39.
РМ с удвоением частоты на 470 мГц
В условиях городской пересеченной местности и при наличии различных экранирующих предметов, таких как железобетонные стены, металлические конструкции и др., затрудняющие получать наибольшую дальность и эффективность использования радиомикрофонов, в современном направлении развития спецтехники наблюдается все более широкое использование передатчиков на более высокие частоты.
Так например, при той же самой мощности на частоте 430-470 мГц проникновение радиоволн через указанные препятствия в несколько раз лучше, чем на частотах "гражданского" диапазона, но для использования таких устройств, для их прослушивания необходимы соответствующие спецприемники или приемники бытового назначения, дополненные соответствующими конвертерами. Одна из наиболее оптимальных по простоте и эффективности конструкций представлена на рисунке. Сигнал с микрофона ВМ1 через усилитель 3Ч VT1 проходит на вход генератора ВЧ, выполненного по схеме емкостной трехточки. Выходной контур генератора L1C5 настроен на частоту 235 мГц. Далее выходной сигнал ВЧ усиливается каскадом на транзисторе VT3, контур L2,C10,C11 которого настроен на частоту 470 Мгц, которую можно изменять конденсатором С10. При повторении схемы выводы деталей необходимо сделать как можно более короткими, катушки L1 и L2 расположить на плате перпендикулярно друг другу. Все каскады нужно экранировать друг от друга медными перегородками. Катушка L1 содержит 4 витка провода ПЭЛ- 0,68 мм, намотанных на оправке диаметром 3 мм. Длина намотки составляет 4 мм. L2 содержит 2 витка посеребренного провода диаметром 0,8 мм, намотанных на оправке диаметром 3 мм. Антенна - кусок многожильного провода длиной 150 мм. Ток потребления РМ составляет 12...15 мА, при этом дальность действия достигает порядка 300...500 метров.
Стабильный РМ на 140 мГц
В отличие от многих других, в представленном на рис. передатчике уход частоты, даже при касании рукой, минимальный за счет оригинального включения обратной связи.
При питании 1,5 В дальность передатчика составляет 150 метров, при этом уход частоты в диапазоне температур -20...+30 грд. С составляет 500 кГц. Генератор ВЧ выполнен на транзисторе VT2. Высокая стабильность обеспечена благодаря введению положительной обратной связи ( последовательная цепочка L2C4 ). Катушка L1 содержит 6 витков провода ПЭЛ - 0,53, намотанных на каркасе диаметром 3,5 мм; L2 - 3 витка провода ПЭЛ - 0,25 поверх катушки L1.
Стереофонический передатчик
Thomas B.Collins Передатчик работает в УКВ диапазоне. В зависимости от емкости конденсатора С12 (2...45пф)его частота может изменяться от 70 до 130 МГц. В качестве стереокодера используется специализированная микросхема BA1404.
Принципиальная схема передатчика Детали: Катушка L1 содержит 5 витков провода диаметром 0.8 мм. Намотана на оправке диаметром 5 мм и длиной 5 мм.
Катушка L2 содержит 5 витков провода диаметром 0.5 мм. Намотана на оправке диаметром 5 мм и длиной 10 мм. Лампочки LP1 и LP2 - 12В/40мА.

Внешний вид платы Рисунок печатной платы Расположение элементов на плате" Funk Amateur 6/96, с.659.
Управляемый РМ на 120...140 мГц
Для наиболее эффективного и рационального использования емкости батарей, для увеличения времени работы передатчика без замены элементов питания, рекомендуется использование активных включающихся по аккустическому сигналу закладок, потребляющих незначительный ток в режиме ожидания.
Преобразованный звуковой сигнал с микрофона ВМ1 поступает на двухкаскадный усилитель звуковой частоты VT1, VT2, коэффициент усиления которого задается резистором R3, и далее подается на вход генератора VT3. Генератор ВЧ выполнен по схеме индуктивной трехточки. Контур L1C8 настроен на частоту 140 мГц. Последовательная обратная связь осуществляется конденсатором С 7. Режим по постоянному току задает резистор R6. Цепочка VD1,VD2,C5 детектирует звуковой сигнал и служит для управления питанием VT3. При помощи резисторов R3, R6 выбирают такое напряжение смещения, чтобы транзистор VT3 в отсутствие звукового сигнала находился в отсечке. Транзисторы VT1, VT2 должны иметь коэффициент усиления не меньше 150, диоды VD1, VD2 - гер-маниевые, типа Д9. Катушка L1 содержит 4+1 виток провода диаметром 0,68 мм, намотанных на оправке диаметром 4мм. Катушка L2 намотана поверх L1 проводом 0,25 мм и содержит 3 витка.
Бизнес: Предпринимательство - Малый бизнес - Управление
- Бизнес
- Разновидности бизнеса
- Планирование бизнеса
- Управление бизнесом
- Предпринимательство
- Русское предпринимательство
- Управление и предпринимательство
- Малый бизнес
- Виды малого бизнеса
- Русский малый бизнес
- Управление малым бизнесом
- Posix для малого бизнеса
- Телефония как малый бизнес
- Телефония на Java для малого бизнеса



