Электретный микрофон в телефоне
У многих еще эксплуатируются старые телефоны с угольным микрофоном, но со временем они выходят из строя, а замены им нет так, как они практически не выпускаются. Предлагается замена угольного микрофона в телефоне электретным.
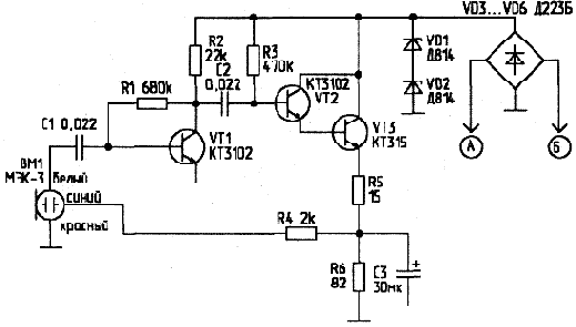
Устройство (рис.1) при исправных деталях и правильном монтаже начинает работать сразу, без наладки.
Рис.1.
В качестве микрофона применен электретный микрофон МЭК-3.
Его можно заменить микрофоном от импортных телефонов или магнитофонов, если подключить его как показано на рис.2, но в первом варианте звук получается приятнее.
Стабилитроны VD1, VD2 — любые, с суммарным напряжением стабилизации примерно 20В или один стабилитрон на такое же напряжение.
Можно вообще обойтись без них, если не снимать трубку телефона во время звонка.

Все детали легко умещаются на круглой плате диаметром чуть меньше угольного микрофона.
Рис.2.
Вставка с контактными пластинами удаляется из трубки вместе с угольным микрофоном, а провода, подключаемые к микрофону, подпаиваются к точкам А и Б схемы.
Бизнес: Предпринимательство - Малый бизнес - Управление
- Бизнес
- Разновидности бизнеса
- Планирование бизнеса
- Управление бизнесом
- Предпринимательство
- Русское предпринимательство
- Управление и предпринимательство
- Малый бизнес
- Виды малого бизнеса
- Русский малый бизнес
- Управление малым бизнесом
- Posix для малого бизнеса
- Телефония как малый бизнес
- Телефония на Java для малого бизнеса