Простой прибор для проверки телефонов
Простой прибор для проверки телефонов.Предлагаемый прибор отличается простотой и дешевизной. Тем не менее, с его помощью можно проверять и ремонтировать телефонные аппараты, используя в сложных случаях осциллограф.

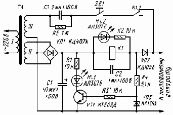
В узел контроля набора номера входят реле К1, стабилитрон VD3, диод VD2, светодиоды HL1, HL2, резисторы R1—R4, транзистор VT1. Светодиод HL2 контролирует размыкание линии при наборе номера, a HL1 — замыкание.
Узел питания содержит сетевой трансформатор Т1, диодный мост VD1 и конденсатор С1.
При положенной трубке телефонного аппарата (далее ТА) его сопротивление постоянному току велико, реле К1 не срабатывает, светодиод HL2 не горит, a HL1 — горит. При замыкании кнопки SB1 переменное напряжение с обмотки III поступает на ТА. Вызывное устройство исправного ТА должно подать звук вызова. Конденсатор СЗ нужен для ограничения вызывного тока, а резистор R5 — для разрядки этого конденсатора.
Узел контроля набора номера работает следующим образом. При поднятой трубке ТА его сопротивление резко уменьшается, реле К1 срабатывает, включается светодиод HL2, нормально замкнутые контакты реле К1.1 размыкаются и подача вызывного сигнала на ТА будет запрещена. Светодиод HL1 будет продолжать светить, так как напряжение на выходе устройства установится в пределах 8... 15В, и его достаточно для открывания транзистора VT1. В телефонном капсюле ТА будет слышен фон частотой 100 Гц, что позволяет обойтись без применения дополнительного генератора звуковой частоты для проверки телефонного капсюля трубки ТА.
При наборе номера светодиоды HL1 и HL2 должны мигать. При импульсном наборе номера ТА периодически замыкает и размыкает абонентскую телефонную линию. При размыкании гаснет HL2, при замыкании гаснет HL1. Резистор R3 подобран так, чтобы светодиод HL1 погасал при замкнутых выходных зажимах и светился во всех других случаях.
Для проверки микрофона необходимо подключить к выходным зажимам осциллограф с закрытым входом. Произнося различные слова в трубку ТА, проверяют микрофон с помощью осциллографа. Впрочем, практика показывает, что такая неисправность электронных ТА встречается редко.
Для прибора подойдет любой маломощный сетевой трансформатор с напряжением обмотки II 25...30В при токе 50...100 мА и напряжением на обмотке III 50...70 В при токе 50...100 мА. Таким образом, напряжение на выходе устройства при положенной трубке телефонного аппарата (или его отсутствии) должно быть около 40 В.
Конденсатор С1 - любой оксидный. Применять конденсатор большей емкости, чем указано на схеме, нежелательно, так как это уменьшит пульсации, а они необходимы для проверки телефонного капсюля. Конденсаторы С2 и СЗ — неполярные, например, МБМ. Реле К1 — РЭС22 (паспорт 131) с сопротивлением обмотки 750 Ом или другое с рабочим напряжением 22...30В и током срабатывания 20...35 мА. Диодный мост VD1 — любой на напряжение не менее 50В и ток 100 мА. Стабилитрон VD3 можно заменить на КС147А. Диод VD2 должен выдерживать обратное напряжение 100В и прямой ток не менее 50 мА. Транзистор КТ503Д может быть заменен на КТ503Е.
При налаживании прибора необходимо подобрать резистор R3 так, чтобы светодиод HL1 надежно погасал при замкнутых выходных зажимах и светился, когда к ним подключают два последовательно включенных кремниевых диода (анодами к VD2).
К. МОВСУМ-ЗАДЕ
Бизнес: Предпринимательство - Малый бизнес - Управление
- Бизнес
- Разновидности бизнеса
- Планирование бизнеса
- Управление бизнесом
- Предпринимательство
- Русское предпринимательство
- Управление и предпринимательство
- Малый бизнес
- Виды малого бизнеса
- Русский малый бизнес
- Управление малым бизнесом
- Posix для малого бизнеса
- Телефония как малый бизнес
- Телефония на Java для малого бизнеса