Микросхема КР1008ВЖ29 для телефонных аппаратов
Микросхема КР1008ВЖ29 для телефонных аппаратов.Микросхема КР1008ВЖ29 представляет собой телефонный импульсный номеронабиратель для кнопочных телефонных аппаратов, имеющих матрицу клавиатуры 4x3. Она разработана на основе микросхемы КР1008ВЖ28 и, в отличие от нее, не имеет функций программирования импульсного коэффициента и межсерийного времени, так как эти функции практически не используются.

Кроме того, в состав микросхемы КР1008ВЖ29 введен конденсатор задающего генератора.
Распределение выводов обоих типов микросхем дает возможность изготовления многовариантной печатной платы, обеспечивающей возможность применения любой из них.
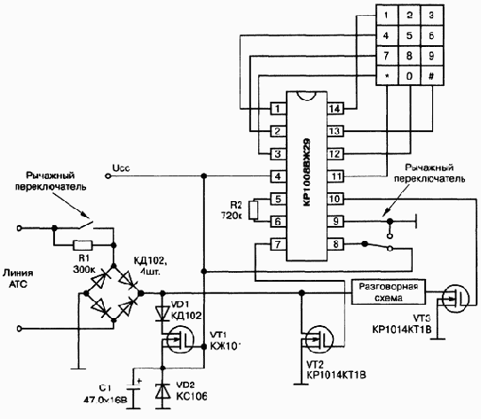
Микросхема изготовлена по КМОП технологии в пластмассовом 14-выводном корпусе типа 201.14-2. Схема включения микросхемы представлена на рисунке.
Назначение выводов:
1 - вход строки клавиатуры “4, 5, 6”;
2 — вход строки клавиатуры “7, 8, 9”;
3 — вход строки клавиатуры “*, 0, #”;
4 — напряжение питания;
5 - вход генератора;
6 — выход генератора;
7 — выход импульсного ключа;
8 - вход рычажного переключателя (0 - трубка снята, 1 — опущена);
9 — общий;
10 — выход разговорного ключа 2;
11 - выход столбца клавиатуры “1, 4, 7, *“;
12 - выход столбца клавиатуры “2, 5, 8, 0”;
13 — выход столбца клавиатуры “3, 6, 9, #”;
14 — вход строки клавиатуры “1, 2, 3”.
Электрические параметры
Статический ток потребления при опущенной трубке.......................<1 мкА
Динамический ток потребления при снятой трубке и отработке номера........<50 мкА
Выходной ток низкого и высокого уровней по выводам 7,10,11,12,13...................>75 мкА
Входной ток низкого уровня по выводам:
5, 8 ........................................>1 мк
А1, 2, 3,14 .................................>75 мк
Длительность программируемой паузы, заносимой в память кнопкой “*” ............4,2...4,4с
Период импульсов набора номера (при f = 16,2 кГц) ........................95...105 мс
Длительность межсерийной паузы ........798...8S2 мс
Импульсный коэффициент .................1,47...1,53
Допустимые и предельные режимы эксплуатации:
Напряжение питания ......................2,5...5,5В
в предельном режиме....................~0,5...+6В
Входное напряжение низкого уровня .......0...0,2 Un В
в предельном режиме .........................>0,5
Входное напряжение высокого уровня 0,8 Un...Un В
в предельном режиме...................<(Un+0,3)В
Выходной ток низкого уровня
по выв. 6, 7,10,12,13,14 ...................<100 мкА
в предельном режиме.....................<500 мкА
Выходной ток высокого уровня
по выв. 7,10,12,13,14 .....................<100 мкА
в предельном режиме....................<500 мкА
Бизнес: Предпринимательство - Малый бизнес - Управление
- Бизнес
- Разновидности бизнеса
- Планирование бизнеса
- Управление бизнесом
- Предпринимательство
- Русское предпринимательство
- Управление и предпринимательство
- Малый бизнес
- Виды малого бизнеса
- Русский малый бизнес
- Управление малым бизнесом
- Posix для малого бизнеса
- Телефония как малый бизнес
- Телефония на Java для малого бизнеса