Простые приставки к телефону

Автоматическая блокировка параллельного аппарата

Когда в квартире или офисе используются два телефонных аппарата (ТА), иногда бывает необходимо обеспечить приоритет одного из них. Так, например, если к линии подключен работающий модем от компьютера, то снятие трубки с параллельного ТА может вносить помехи в канал связи. А при разговоре с абонентом по телефону — параллельный аппарат позволяет незаметно подслушивать. Существуют специальные схемы для раздельного использования двух телефонных аппаратов, подключенных к одной телефонной линии. В них вызывной сигнал обычно приходит одновременно на оба ТА, но по логике работы такие устройства можно разделить на два типа: а) любой из аппаратов может быть главным, если с него раньше снята трубка, а второй автоматически блокируется; б) главным может быть только один определенный аппарат независимо от того, на котором из них снята раньше трубка, а при снятии трубки на главном второй телефон блокируется. Приводимые ниже приставки относятся как раз ко второй группе. Применение такого блокиратора позволяет не только повысить удобство использования телефона, но и исключит прослушивание разговора с параллельного аппарата (ТА2), так как не даст ему работать, пока снята трубка на главном (ТА1). Первый вариант схемы, рис. 2.6, работает следующим образом. Оптоэлектронный МОП коммутатор VS1 в исходном состоянии замкнут, так как когда напряжение в линии 60 В — стабилитрон VD1 будет пропускать ток, величина которого достаточна для замыкания цепи 3-4 ключом. Автоматическая блокировка параллельного аппарата
Резистором R4 может потребоваться настройка схемы так, чтобы это условие соблюдалось. При снятии трубки с ТА2 ток, протекающий через резистор R1, создает напряжение, достаточное для открывания транзистора VT1, и ток через его переход эмиттер-колneктоp-VD1-R2 позволит ключу VS1 находиться в замкнутом состоянии и после снятия трубки, несмотря на снижение напряжения в ТЛ. Если же поднята трубка на ТА1, напряжение в линии падает с 60 В до 6...10 В, что значительно уменьшит ток через стабилитрон VD1 и ключ VS1 разомкнется. Данная схема в отличие от опубликованных блокираторов не вносит сопротивление в линию главного аппарата (ТА1), но так же, как и аналогичного назначения схемы, выполненные на тиристоре [Л14, стр. 123], имеет один недостаток.
Если снята трубка на ТА2 во время, когда идет набор номера на ТА1, то будут создаваться помехи набору номера, так как в этом случае стабилитрон VD1 может периодически открываться импульсами в пинии (при установке устройства дома вероятность этого события низка). В ждущем режиме схема потребляет от ТЛ ток не более 0,38 мА, что допустимо. Переключатель SA1 позволяет отключать блокиратор, когда это необходимо, закорачивая электронный ключ. Вторая схема, рис. 2.7, не имеет выше указанного недостатка. Она работает в режиме микротоков и также питается непосредственно от телефонной линии через цепь VD2-R2-VD3-C2. Стабилитрон VD3 ограничивает максимальную величину напряжения питания уровнем 9 В. Потребляемый ток не превышает 0,15 мА. Автоматическая блокировка параллельного аппарата
Автоматическая блокировка параллельного аппарата
В исходном состоянии транзисторный ключ VT2 замкнут. При снятии трубки с главного аппарата (ТА1) второй (ТА2) отключится от линии, так как при открывании транзистора VT1 на управление коммутатором VT2 (входы 1 и 8) будет подано нулевое напряжение. Обе схемы не критичны к выбору типов элементов и точности соответствия номиналов. Транзистор VT2 можно заменить на КП501А (Б). На рис 2.8 показана топология печатной платы для второго варианта схемы. При подключении устройств к телефонной пинии необходимо соблюдать показанную на схемах полярность.

Блокираторы от нелегального подключения к линии

Стоимость услуг телефонной связи постепенно растет. Особенно это касается междугородних разговоров. Приближается время, когда будет введена повременная оплата любых разговоров по телефону. Так как телефонная пиния (ТЛ) не имеет защиты от несанкционированного подключения, этим могут воспользоваться жулики. Доказать потом на АТС, что это не вы говорили по междугородней линии или пользовались услугами платных служб, довольно сложно, а счета на оплату могут превысить месячную зарплату. В этих условиях становится актуальным применение электронных устройств для предотвращения использования ТЛ без вашего ведома. Различные фирмы выпускают блокираторы для защиты телефонной линии от несанкционированного использования. Стоят они как правило довольно дорого, а такое устройство не сложно изготовить самостоятельно. На рис. 2.1 приведена электрическая схема устройства, которое будет полезно при долговременном отсутствии в квартире и пока оно подключено — исключит пользование вашей телефонной линией, выполняя роль электронного "замка". Что избавит от оплаты счетов за чужие разговоры. При этом блокируется не только набор номера, но и прием вызывного сигнала. Данное устройство предназначено для работы на отечественной ТЛ, использующей импульсный набор номера. Схему подключают к линии в любом месте параллельно с телефонным аппаратом (соблюдая указанную полярность). Устройство может использоваться в двух режимах: блокировка всей линии (пока оно подключено вам тоже не удастся воспользоваться своим телефонным аппаратом); блокировка только при появлении сигнала вызова (не будет мешать пользоваться аппаратом). Приставка не требует элементов питания и в ждущем режиме не потребляет электроэнергию. Она состоит из оптоэлектронного коммутатора VS1 и селектора переменного напряжения. При вызове абонента переменное напряжение, проходя через конденсатор С1, выпрямляется диодным мостом VD2 и заряжает конденсатор СЗ. Ток, протекающий через светодиод коммутатора VS1, позволит ему сработать, кратковременно подключив к линии резистор R1.
В этом случае на другом конце линии абонент получит сигнал занятой линии (короткие гудки). Блокираторы от нелегального подключения к линии
Если конденсатор С2 не подключен, схема не будет мешать пользоваться телефоном, но дозвониться до вас никто не сможет. При наборе номера в линии действует пульсация напряжения, но она не сможет зарядить конденсатор СЗ до величины, при которой оптронный ключ замкнется. Если же необходимо полностью заблокировать линию — включаем SA2. Это увеличит уровень напряжения на СЗ и ключ VS1 будет периодически срабатывать, внося ошибки в набор номера (затягивая длительность импульсов). Из-за того, что все телефонные аппараты имеют разное внутреннее сопротивление, регулировка схемы заключается в подстройке резистором R3 так, чтобы при включенном SA2 набор номера выполнялся с ошибками. Применяемые детали: постоянные резисторы МЛТ, подстроечный R3 типа СПЗ-22-0,125 Вт; конденсаторы С1, С2—типа К73-17на 250 В, СЗ — К50-35 на 50 В, включатели SA1, SA2 типа П2К (с независимой фиксацией) или любые малогабаритные. Оптоэлектронный ключ VS1 можно заменить на КР293КП2В (маркировка на корпусе 5П14.1В). Возможно использование также и аналогичных (сдвоенных) ключей КР293КП4Б (5П14.2Б, В), но в этом случае изменится нумерация выводов при подключении. На рис. 2.2 представлен улучшенный вариант аналогичной схемы блокиратора. Она может подключаться к линии без соблюдения полярности, а также имеет световую индикацию срабатывания, что бывает удобно для контроля. Работает устройство как и выше описанная схема и в особых пояснениях не нуждается. Светодиод HL1 подойдет любого типа и цвета. Блокираторы от нелегального подключения к линии
Для монтажа данной схемы топология печатной платы и расположение на ней элементов приведены на рис. 2.3. Третий вариант блокиратора линии приведен на рис. 2.4. Эта схема содержит малогабаритные детали, что позволяет выполнить ее в виде вилки, вставляемой в телефонное гнездо или же внутри телефонной розетки. Подключают схему, соблюдая указанную на рисунке полярность. Работает она следующим образом. При появлении сигнала вызова или же наборе номера в ТЛ появляются импульсы, которые через конденсатор С1 и резистор R1 поступают на затвор полевого транзистора VT1 (при этом заряжается конденсатор С2).


Стабилитрон VD1 ограничивает амплитуду напряжения, поступающего на конденсатор С2. Блокираторы от нелегального подключения к линии
Как только напряжение на затворе VT1 достигнет порога от-крывания транзистора — ток, проходящий через него, будет закора чивать линию, мешая набору номера, так как время заряда конденсатора С2 меньше,чем разряда. При появлении вызова в телефоне не успевает сработать сигнал звонка, так как линия кратковременно закорачивается открытым транзистором и связь нарушается. Если конденсатор С1 уменьшить примерно до 0,01 мкФ, то телефон при вызове будет давать короткий сигнал звонка до того момента, пока не сработает блокиратор. Блокираторы от нелегального подключения к линии
Блокираторы от нелегального подключения к линии
В схеме светодиод HL1 является индикатором срабатывания блокиратора, а диод VD3 предотвращает повреждение устройства при ошибочной полярности подключения схемы к пинии. В ждущем режиме блокиратор не потребляет энергию. При сборке могут быть использованы детали: конденсатор С1 — типа К73-17 на 250 B с номиналами 0,01...0,068 мкФ; С2—К10-17— 0,1...0,22 мкФ; резисторы подойдут любые; микропереключатель ПД9-2(ПД9-1). Монтаж элементов блокиратора выполнен на печатной плате размером 40х20 мм, рис. 2.5. Топология сделана с учетом размещения платы в стандартном телефонном гнезде.

Две приставки для удержания линии при использовании нескольких аппаратов

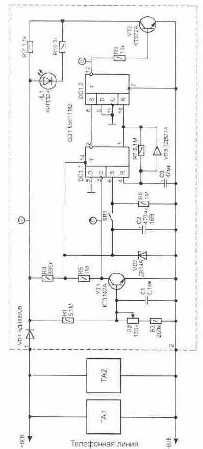
У многих в квартире имеется несколько подключенных к линии параллельно телефонных аппаратов (ТА). Что позволяет при сигнале вызова снять трубку с ближайшего. Но бывает, что звонок вызова застает вас в комнате, где другие члены семьи отдыхают или смотрят телевизор и чтобы никому не мешать, приходится для разговора переходить от одного аппарата к другому. Для этого потребуется пойти снять трубку со второго аппарата, вернуться к первому, чтобы положить трубку на место, а после опять взять трубку второго ТА, чтобы продолжить разговор. Это создает неудобства не только вам, но и окружающим. В некоторых современных телефонных аппаратах имеется кнопка "HOLD", которая позволяет после нажатия на нее положить трубку на первом ТА, чтобы перейти ко второму параллельному аппарату. При этом линия связи не разрывается. Аналогичную задачу позволяет осуществить приставка для удержания линии, схема которой приведена на рис. 2.17. В отличие от опубликованных в литературе аналогов [Л15, Л16] данное устройство не требует доработки конструкции ТА и может быть выполнено в виде отдельной приставки, подключаемой к линии параллельно с ТА в любом удобном месте (соблюдая полярность). Схема потребляет микроток, что позволяет выполнить ее питание непосредственно от ТЛ (цепь VD1-R4-VD2-C2). При нажатии кнопки SB1 устройство обеспечивает удержание линии в том случае, если снятая телефонная трубка будет положена на свое место. При повторном снятии трубки с любого из параллельных аппаратов схема приставки отключится и влияния на работу телефона не оказывает. Индикатором работы приставки в режиме удержания линии является свечение светодиода HL1. Работает устройство следующим образом. На транзисторе VT1 собран детектор напряжения в линии с порогом переключения 10...12 В. Порог переключения устанавливается резистором R2 при Две приставки для удержания линии при использовании нескольких аппаратов
Рис. 2.17. Электрическая схема "HOLD" приставки к телефону настройке. А так как VT1 работает в режиме микротоков — он имеет большой коэффициент усиления, что позволяет обеспечить чувствительность к изменению напряжения в ТЛ на 0,2...0,3 В при переключении из режима насыщения в закрытое состояние. На рис. 2.18 приведены диаграммы напряжения, поясняющие работу данной схемы. Две приставки для удержания линии при использовании нескольких аппаратов


Когда телефонная линия не занята — в ней действует напряжение 60 В. В этом случае транзистор VT1 за счет базового тока через резистор R1 будет в насыщении — на коллекторе лог. "О". В момент времени t1 снимается трубка с ТА1 и напряжение в линии падает до 6...9 В — на входе триггера DD1/3 появится лог. "1". Теперь, если нажать на кнопку SB1 — триггер DD1.1 переключится и на DD1/1 (и DD1/12) появится лог. "1". Триггер DD1.2 повторяет сигналы. В этом случае откроется транзистор VT2 и подключит резистор (R9), имитирующий нагрузку в ТЛ для того, чтобы канал связи не разрывался на телефонной станции при возврате трубки на ТА. Резистор R9 подбирается такой величины, чтобы в линии при его подключении напряжение было около 15 В (на интервале времени t3-t4). Как только будет повторно снята трубка (на диаграмме момент t4), напряжение в линии опять снизится до 6...9 В, что приведет к переключению триггера DD1.1 по переднему фронту сигнала на входе DD1/3. Так как на входе DD1/5 нулевой потенциал, устройство вернется в исходное состояние (DD1/12 — "0"). Для того, чтобы приставка не занимала долго линию в случае, если ко второму ТА для разговора никто не подошел — цепь из R7-C2 обеспечивает обнуление триггеров через интервал около минуты (15). При желании этот режим можно исключить, соединив вход R микросхемы с общим проводом. Устройство можно разместить внутри корпуса аппарата, если там имеется свободное место или же выполнить в виде отдельной коробки с кнопкой. Все детали приставки кроме кнопки SB1 установлены на печатной плате рис. 2.19. Она имеет одну объемную перемычку. В схеме применены детали: постоянные резисторы любого типа, подстроенный R2 типа СПЗ-19а; конденсаторы С1 — К10-17, С2 — К50-35 на 16 В, СЗ лучше использовать танталовый, например К53-1 на 16 В. Светодиод подойдет любой, но в этом случае может потребоваться подбор резистора R10 для получения достаточной яркости свечения. Транзистор VT1 может использоваться с любой последней буквой в обозначении, VT2 заменяется наКР1014КТ1Вили КП501А, как это показано на рис. 2.11, б. Так как все ТА имеют разное внутреннее сопротивление, то и напряжения на них при снятой трубке могут существенно отличаться.


Окончательная настройка устройства проводится на реальной пинии и заключается в установке резистором R2 необходимого порога переключения транзистора VT1 и подборе номинала резистора R9. Схему можно дополнить генератором музыкальной заставки, которая начнет играть в пинии после нажатия на кнопку SB1 до момента, пока не будет снята вторая трубка. Такой генератор удобно выполнить, используя микросхемы из серии УМС [Л17, Л18]. Включается он через ограничивающий ток резистор параллельно с R9 или R10. Более простую схему устройства аналогичного назначения можно найти в литературе [Л29, стр. 56], но она не имеет функции автоматического сброса пинии через заданный интервал времени. Схема выполнена всего на одном тиристоре и использует его свойство находиться в открытом состоянии (после подачи напряжения на управляющий электрод) при протекании вполне определенного минимального тока. Режим работы тиристора выбран так, что как только телефонная трубка будет снята со второго ТА, напряжение в пинии уменьшается настолько, что тока тиристору не хватает для удержания открытого состояния. В результате чего приставка отключится. Две приставки для удержания линии при использовании нескольких аппаратов
Рис. 2.19. Топология печатной платы и расположение элементов Улучшенный вариант выше описанной схемы приведен на рис. 2.20. Она обеспечивает удержание ТЛ в течение ограниченного интервала времени (1...1.5 мин). После чего, если трубка не будет снята на любом из ТА, приставка сама отключится. Схема кроме тиристора (VS1) содержит таймер, собранный на транзисторах VT1...VT3 и конденсаторе С1. От номинала конденсатора зависит временной интервал. Диод VD1 защищает приставку от неправильной полярности подключения к линии, a VD2 ускоряет разряд времязадающего конденсатора С1 при частом использовании приставки в режиме удержания линии (уменьшает время готовности). Две приставки для удержания линии при использовании нескольких аппаратов
В ждущем режиме устройство не потребляет энергию от ТЛ. Для включения приставки в работу необходимо держать нажатой кнопку SB1, пока трубка не будет положена на аппарат. Индикатором работы приставки в режиме удержания линии является свечение светодиода HL1. Для сборки схемы можно воспользоваться показанной на рис. 2.21 топологией печатной платы. При настройке приставки может потребоваться подбор резистора R8 так, чтобы напряжение в линии при открытом тиристоре VS1 было около 18...26 В. Две приставки для удержания линии при использовании нескольких аппаратов
Рис. 2.21. Топология печатной платы и расположение элементов для второй приставки

Индикатор снятой трубки на параллельном аппарате

Если у вас в квартире имеется два включенных параллельно телефона, то при помощи простого устройства можно легко определить снята ли разговорная трубка на втором аппарате. Это не только индицирует режим занятой линии когда идет разговор по параллельному аппарату, но и позволит исключить несанкционированное прослушивание разговора с параллельного телефона. Схема приставки, рис. 2.13, подключается с соблюдением полярности к ТЛ в любом месте и работает только когда снята телефонная трубка. В ждущем режиме устройство не потребляет электроэнергию от пинии, так как диод VD1 будет заперт и тока через измерительный индикатор не будет. По отклонению стрелки индикатора РА1 видно, когда сняты две телефонные трубки. Индикатор снятой трубки на параллельном аппарате
Индикатор снятой трубки на параллельном аппарате
В основе работы устройства используется мостовая схема включения стрелочного индикатора с током полного отклонения 50 или 100 мкА. Диод VD1 открывается, когда в ТЛ напряжение снижается с 60 В до 6...10 В. При этом образуется мост между двумя источниками, одним из которых является ТЛ. Эквивалентная схема на рис. 2.14 поясняет работу. Диод VD1 предотвращает протекание обратного тока через индикатор, когда в ТЛ действует напряжение 60 В. Напряжение источника G1 должно быть больше, чем на телефонном аппарате при снятой трубке (обычно на телефоне в этом случае 6...10 В). Мостовая схема включения индикатора РА1 позволяет сделать диапазон индикации наиболее удобным — он будет иметь нелинейную шкалу в результате чего становится более заметным малейшее изменение сопротивления в цепи ТЛ. В устройстве применены резисторы R1, R2 типа СП4-1, конденсатор С1 — К10-17, микроамперметр РА1 типа М4370 (от бытовой радиоаппаратуры) или любой малогабаритный стоком полного отклонения стрелки не более 150 мкА. Настройка схемы начинается резистором R2 (при максимальном сопротивлении R1) так, чтобы при снятой трубке с аппарата стрелка индикатора отклонялась не более чем на 40...50% шкалы. Чувствительность индикатора к изменению сопротивления в линии устанавливается при помощи R1 такой, чтобы при снятой трубке на двух ТА отклонение стрелки было хорошо заметно. Резистор R1 позволяет также ограничить ток через индикатор в режиме короткого замыкания линии. Это кратковременно происходит при импульсном наборе телефонного номера. Конденсатор С1 уменьшает амплитуду колебаний стрелки при переходных процессах (наборе номера), а диод VD2 предохраняет индикатор от повреждения при коротком замыкании линии. В качестве источника G1 может быть использован любой (автономный или стационарный) со стабилизированным напряжением 12...15 В. В ждущем режиме ток проходит только через резистор R2 (0,05 мА).

Индикатор занятой телефонной линии

На рис. 2.15 приведена схема простого индикатора занятой линии. Она предназначена для квартиры, где в комнатах установлено несколько параллельно включенных ТА, и позволяет по свечению светодиода определить, что по одному из аппаратов идет разговор или не лежит на месте телефонная трубка. В отличие от аналогичных по назначению схем, опубликованных в [Л1 стр. 140] и [Л20 стр. 46], данная в ждущем режиме от линии потребляет меньший ток при меньшем числе деталей. Принцип работы индикатора основан на использовании свойства транзистора VT1 при работе в режиме микротоков обеспечивать большой коэффициент усиления. А так как он включен без отрицательной обратной связи, то для перехода из режима насыщения в закрытое состояние требуется небольшое изменение напряжения на коллекторе. При работе схемы в исходном состоянии, когда в ТЛ действует 60 В, транзистор будет находиться в насыщении, т.е. на затворе VT2 не будет напряжения. Как только трубка с аппарата снимается — напряжение в линии падает до 6...15 В, что приводит к запиранию транзистора VT1 и на затвор VT2 с делителя, образованного резисторами R1-R2 и R3-R4, подается напряжение. Его уровень достаточен для открывания VT2. Индикатор занятой телефонной линии
Индикатор занятой телефонной линии
Настраивается схема подстроечным резистором R4 (СПЗ-19а) так, чтобы светодиодный индикатор HL1 переставал светиться при напряжении более 16 В. Интервал свечения индикатора составит 6,4...15 В, что соответствует снятой трубке. Для монтажа элементов топология печатной платы приведена на рис. 2.16. Она легко помещается в стандартном телефонном гнезде или внутри ТА.

Селектор телефонных звонков

При эксплуатации телефонного аппарата иногда возникает необходимость селекции числа сигналов вызова. Это удобно, если к пинии параллельно подключены несколько телефонных аппаратов и надо обеспечить приоритет поступления вызова на один из них или же в ночное время, когда требуется ограничить доступ к абоненту. В этом случае при использовании приставки селектора телефон будет подавать звуковой сигнал звонка только через определенный интервал, пропуская заданное число вызовов (звонков). Приведенное устройство по сравнению с опубликованными аналогами, например Л8, содержит меньше элементов и проще в изготовлении. Конструктивно электрическая схема селектора, рис. 2.9, выполняется в виде узла, который можно разместить внутри ТА, соединив цепь звонка через коммутатор VT1 или же при отключении в ТА вызывного устройства — в качестве внешней приставки. Подключать схему к цепям телефонной линии необходимо, соблюдая указанную на рисунке полярность. При этом если снять трубку с телефонного аппарата, устройство не будет оказывать никакого влияния на работу телефона. Устройство собрано на двух КМОП микросхемах и потребляет микроток, что позволяет питать его непосредственно от телефонной линии (цепь из VD1-R1-VD2-C1). Диод VD1 предотвращает повреждение схемы при ошибочной полярности подключения к ТЛ. Электрическая схема приставки состоит из узла выделения сигнала вызова VD3-HL1-R2-R3-R4-VD4-DD1.1, счетчика количества Селектор телефонных звонков
звонков DD2 и коммутатора телефонной пинии VT1. Светодиод HL1 является индикатором появления в линии сигнала вызова. Пока в пинии действует напряжение 60 В — стабилитрон VD3 закрыт и на выходе элемента DD1.1 (вывод 11) будет действовать лог. "1". Также лог. "1" присутствует и на выходе DD1.3 (вывод DD1/10) и счетчик DD2 не работает. В этом случае вызывное устройство будет в начальный момент подключено к линии. Как только приходит сигнал вызова, напряжение на стабилитроне VD3 превышает уровень его открывания (100 В) и импульсы поступают на вход DD1/12 (стабилитрон VD4 не допустит превышения амплитуды импульсов на входе выше допустимой для микросхемы величины).
Посылка вызова состоит из последовательности импульсов, которые повторяются через интервал 1...3 с. Первый же приходящий импульс разряжает конденсатор СЗ, что обеспечивает готовность счетчика DD2 к работе. Из каждой пачки приходящих коротких импульсов узел на элементах DD1.2-C4-R6 делает один более широкий. Счетчик переключается по переднему фронту импульсов на входе С (при условии, что на входе R присутствует лог. "0"), т.е. пока конденсатор СЗ не заряжен. Число пропущенных звонков устанавливается переключателем SA1. Одна из групп контактов переключателя (SA1.1) позволяет отключать работу селектора, замыкая цепь ключа VT1. Схема не критична к выбору типов элементов, а номиналы деталей могут отличаться от указанных на схеме в сторону ближайших из выпускаемого ряда. Конденсаторы применены: С1 — К50-35 на 16 В; СЗ — К52-1 на 16 В; С2, С4 — К10-17; подстроечный резистор R2 типа СПЗ-19а. Переключатель SA1 подойдет любой миниатюрный, например ПГ2-14-2П6НВ. Часть схемы, выделенная на рисунке пунктиром, расположена на односторонней печатной плате размерами 80х40 мм из стеклотекстолита толщиной 1...2.5 мм, рис. 2.10. Она имеет две объемные перемычки. При монтаже для увеличения плотности размещения элементов стабилитроны VD2 и VD4 устанавливаются над конденсатором и токовым ключем VT1. Вместо токового ключа VT1 на полевом транзисторе КР1014КТ1В можно выполнить коммутатор и на обычных высоковольтных транзисторах, рис. 2.11, а, но в этом случае в режиме его насыщения в цепи транзистора будет падать напряжение 1.5...2 В, что значительно больше, чем у токового ключа из серии КР1014. Эквивалентной заменой токового ключа является применение полевого транзистора КП501А, рис. 2.11, б. В этом случае резистор R8 не нужен и сигнал на управление подается непосредственно с выхода микросхемы. Селектор телефонных звонков
При выполнении устройства в виде отдельной приставки, подключаемой параллельно с телефоном к линии, потребуется в ТА отключить внутренний звонок, а к цепи коммутатора VT2 присоединить внешнее вызывное устройство (механический телефонный звонок или пьезоизлучатель со схемой автогенератора), рис. 2.12.Довольно много вариантов вызывных устройств, выполненных на специализированных микросхемах, приведены в литературе Л14. Селектор телефонных звонков
Селектор телефонных звонков

Устройство для выявления несанкционированного подключения к телефонной линии

Устройство для выявления несанкционированного подключения к телефонной линии Полное описание и схему можно скачать здесь(rar 12 kb)
KTL предназначен для выявления несанкционированного подключения к вашей телефон ной линии. В основном, служит для определения параллельных телефонных аппаратов и "жучков" с питанием от телефонной линии. Контроль осуществляется двумя светодиодами красного и зеленого цвета. В нормальном режиме при снятии телефонной трубки должен гореть зеленый светодиод. Загорание красного светодиода или же погасание обоих означает, что к вашей линии подсоединено какое-то устройство. Настройка: поворачивать подстроечный резистор до загорания красного светодиода, затем повернуть резистор в обратную сторону, пока не загорится зеленый светодиод, и оставить в таком положении. Настройка осуществляется под каждую конкретную линию и каждый конкретный телефонный аппарат.



    Бизнес: Предпринимательство - Малый бизнес - Управление