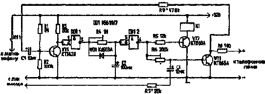
Телефонный автоответчик
В телефонных аппаратах с определителем номера есть режим, в котором телефон работает в режиме автоответчика. В линию произносится стандартная фраза, записанная в ПЗУ. Для записи своего телефонного сообщения необходимо наличие дополнительной звуковой платы, которая из-за сравнительно высокой стоимости не особенно распространена.Предлагаемая схема работает независимо от телефонного аппарата и выдает в линию телефонное сообщение, предварительно записанное на кассетном магнитофоне.

Схема состоит из входного усилителя на транзисторе VT1, инверторов DD1 1, DD1 2, времязадающей цепи на резисторе R4 и конденсаторе С2, выходного усилителя мощности на транзисторе VT3, нагрузкой которого служит обмотка электромагнитного реле К1, и управляющего транзистора VT3.
При поступлении сигнала вызова срабатывает реле К1 и своими контактами подает питание на магнитофон, с линейного выхода которого сигнал поступает на транзистор VT3 для передачи в линию. Одновременно транзистор VT3, открываясь, шунтирует линию резистором R8, что эквивалентно поднятию трубки на телефонном аппарате. Потенциометром R6 устанавливается такой режим работы транзистора, при котором в линию поступает максимально громкий и неискаженный сигнал. Регулировкой этого резистора устройство согласуется как со спаренными линиями, так и с обычными. Время автоподнятия определяется номиналом резистора R4 и емкостью конденсатора С2,оно выбирается равным по времени длине записанной на магнитофоне фразы.
Недостатком схемы является то, что повторное воспроизведение той же фразы требует перемотки магнитофона. Для устранения этого недостатка необходимо на магнитофон одну и ту же фразу записать несколько раз с интервалом, равным времени автоподнятия. Если необходимо не только передать, но и записать телефонное сообщение, то ту же пару контактов реле можно использовать для подачи напряжения питания на второй магнитофон, находящийся в режиме записи В схеме можно использовать транзисторы со статическим коэффициентом передачи тока не менее 100. Диод VD1 - на прямой ток не менее 50 мА Реле К1 - РЭС-9, паспорт РС4 524 202
Бизнес: Предпринимательство - Малый бизнес - Управление
- Бизнес
- Разновидности бизнеса
- Планирование бизнеса
- Управление бизнесом
- Предпринимательство
- Русское предпринимательство
- Управление и предпринимательство
- Малый бизнес
- Виды малого бизнеса
- Русский малый бизнес
- Управление малым бизнесом
- Posix для малого бизнеса
- Телефония как малый бизнес
- Телефония на Java для малого бизнеса