Адаптер автозаписи телефонных сообщений
Заменяя вышедший из строя телефонный аппарат с автоматическим определителем номера (АОН), выполненный на базе микропроцессора Z80, на современный, я обратил внимание на то, что все АОНы, изготовленные по технологии Intel, не содержат порта управления магнитофоном. В отличие от старых моделей, они рассчитаны на использование только цифрового автоответчика, стоимость которого почти равна стоимости всего аппарата с АОН. Не желая отказываться от использования магнитофона в качестве автоответчика, я решил собрать одно из устройств автоматического включения магнитофона при автоподнятии трубки АОНом [1-3]. Однако эти устройства имеют один существенный недостаток. Они срабатывают при подъеме трубки, подключая магнитофон на запись как при входящих, так и при исходящих вызовах. Это требует обязательного отключения магнитофона при необходимости куда-нибудь позвонить.Предлагаю простое устройство для автоматического включения в сеть магнитофона для записи поступивших сообщений. Устройство предназначено для работы на одной линии с АОН, выдающим абоненту в режиме автоответчика какую-либо стандартную фразу, например: "Работает автоответчик. Говорите после сигнала...". При этом устройство полностью автономно и не требует вмешательства в телефонный аппарат.
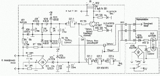
Схема адаптера для автозаписи поступающих телефонных сообщений представлена на рис.1. Напряжение из телефонной линии (при опущенной трубке - 60 В) через резисторы R1, R2 и диодный мост (VD1 ...VD4) понижается стабилитроном VD5 до напряжения питания и заряжает конденсатор СЗ. При этом на выводах 1 и 2 элемента DD1.1 - логический "О", а на выходе 3 - логическая "1". Таким образом, на выводах 5 и 6 DD1.2 - также "1", а на выходе 4 - "0", который через буферные элементы DD1.3 и DD1.4 подается на управляющий контакт разъема XS1.

Рис.1. Принципиальная схема адаптера для автозаписи поступающих телефонных сообщений
Поступающий из телефонной линии через резистор R4 звонок с напряжением 60...90 В выпрямляется выпрямителем с удвоением напряжения на диодах VD7, VD8 и конденсаторе С4. Вызывное напряжение понижается стабилитроном VD9 до напряжения питания и заряжает конденсатор С5. На выходе 3 элемента DD1.1 формируется низкий логический уровень, который через переключатель SA1 поступает на вход 6 элемента DD1.2. При этом открывается транзистор VT1, и загорается светодиод индикации вызова HL2. После того как АОН "поднимет" трубку, напряжение в линии упадет до 9...12 В, и стабилитрон VD5 закроется. Начинается разряд конденсатора СЗ через резистор R3. При достижении на выводе 5 DD1.2 низкого уровня, на выходе 4 появляется логическая "1", которая переключает элементы DD1.3, DD1.4 и подает управляющее напряжение высокого уровня через разъем XS1 на узел включения магнитофона. Конденсатор СЗ и резистор R3 обеспечивают задержку включения магнитофона, необходимую для исключения ложных срабатываний при наборе номера и записи на магнитофон фразы, выдаваемой абоненту АОНом. Сигнал на линейный вход магнитофона подается через конденсатор С2 и регулируемый резистивный делитель R7-R8. Диоды VD12, VD13 защищают линейный вход магнитофона, понижая вызывное напряжение до безопасного уровня.
Как только абонент на другом конце провода положит трубку, короткие сигналы "занято" заставят АОН снять удержание линии, и напряжение в ней вновь вернется к первоначальному уровню (60 В), обеспечивая появление на входе 5 элемента DD1.2 высокого уровня и его переключение в исходное состояние. В случае, если по каким-либо причинам абонент или АОН не "положат" трубку в течение нескольких минут, продолжительность записи будет ограничена временем разряда конденсатора С5 через резистор R6. Диод VD10 служит для исключения шунтирующего влияния нагрузочного резистора R5 при разряде конденсатора С5 через резистор R6. Диоды VD11 и VD6 стабилизируют уровень зарядного напряжения на конденсаторах СЗ и С5, обеспечивая таким образом постоянство временных интервалов срабатывания устройства.
Переключателем SA1 можно отключить узел блокировки записи исходящих вызовов, если возникнет необходимость записи всех разговоров. Светодиод HL2 по-прежнему будет индицировать поступающие звонки.
Для успешной работы с предлагаемым устройством, магнитофон должен быть доработан. Автором использовался магнитофон-приставка "Радиотехника МП-7301". В магнитофон был вмонтирован узел управления, собранный по стандартной схеме [4]. Поступающее через разъем XS1 напряжение высокого уровня через тиристорный оптрон VU1 открывает тиристор VS1, замыкающий диагонали диодного моста VD15, подключенного параллельно сетевому выключателю магнитофона. Контакт сетевого выключателя магнитофона должен быть замкнут перемычкой Е1. Магнитофон, предварительно установленный на запись (установлена кассета, отрегулирован уровень записи, нажаты клавиши "Воспроизведение" и "Запись") включается по сигналу вызова и начинает записывать информацию, поступающую из телефонной сети. Если магнитофон снабжен автостопом, то в режиме записи он должен быть заблокирован, так как при отключении от сети после записи первого сообщения, автостоп отключит клавиши записи и воспроизведения, и следующее сообщение уже не запишется. Для этого в магнитофон устанавливается дополнительная кнопка (например, от микропереключателя КМ1), которая при нажатии на клавишу "Запись" отключает обмотку электромагнита автостопа. Во всех остальных режимах автостоп должен работать в обычном режиме.
В адаптере использована широко распространенная микросхема К561ЛЕ5. Почти все экземпляры микросхем этой серии хорошо работают при пониженном напряжении питания. Напряжение питания 5 В выбрано для работы устройства от источника питания АОНа или от маломощного блока питания, например, для калькулятора. В схеме может быть применена аналогичная микросхема серии К176, однако при этом напряжение питания должно быть увеличено до 9 В, что приведет к изменению номиналов элементов времязадающих цепей, резисторов R10 и R11, стабилитронов VD5 и VD9.
В качестве диодов выпрямительного моста VD1...VD4 могут быть использованы любые выпрямительные диоды с допустимым обратным напряжением не ниже 100 В или диодные сборки. Автор применил диодную микросборку КД906А. Диоды VD6, VD10...VD14 могут быть заменены на любые кремниевые. Транзистор VT1 также может быть заменен любым соответствующей проводимости, например, КТ209, КТ321, КТ326, КТ343, КТ3107 и т.п. Тиристор VS1 подойдет КУ201К, КУ202К...Н. Выпрямительная диодная сборка VD15 заменяется на КЦ402А...Г, КЦ405А...Г или собирается на диодах КД226В...Д, КД258Б...Д. Рабочее напряжение разделительных конденсаторов С1, С2, С4 должно быть не менее 100 В.
В качестве разъема XS1 автором использован миниатюрный разъем "джек" (для подключения стереотелефонов), соединенный экранированным стереошнуром с гнездом линейного входа магнитофона. Один из контактов линейного входа (без отключения от схемы, т.к. вход магнитофона имеет разделительный конденсатор) использован для подачи управляющего напряжения на блок включения магнитофона. Адаптер собирается на плате, размеры которой зависят от типа применяемых радиоэлементов, и может быть размещен в любом подходящем корпусе или непосредственно в корпусе телефонного аппарата.
Значения номиналов элементов времязадающих цепей в большой степени зависят от параметров телефонной линии. Сначала необходимо убедиться в исправной работе узла включения магнитофона, подавая на диод VD14 положительное напряжение 3...5 В. Затем адаптер подключается к магнитофону и к телефонной сети, а переключатель SA1 устанавливается в нижнее по схеме положение. Напряжение на конденсаторе СЗ должно быть примерно равно напряжению питания. Поднятие трубки на телефонном аппарате должно привести к постепенному разряду конденсатора СЗ и включению магнитофона. Возврат трубки на рычаг должен вызвать одновременное отключение магнитофона.
Если при подъеме трубки магнитофон не включается, то заменяют стабилитрон VD5 на стабилитрон с большим напряжением стабилизации или добавляют последовательно еще один стабилитрон.
Если магнитофон включен всегда или включается и не выключается при опускании трубки, то значение напряжения стабилизации VD5 слишком велико, или слишком большое сопротивление резистора R3 не обеспечивает минимальный ток его стабилизации. В этом случае величину R3 следует уменьшить до 500...620 кОм. Время задержки включения магнитофона определяется подбором величины емкости конденсатора СЗ таким образом, чтобы запись начиналась сразу после "проговаривания" АОНом фразы "...Говорите после сигнала".
Настройку узла селекции входящих звонков и продолжительности записи лучше производить после замера параметров вызывного сигнала с помощью имитатора в виде понижающего сетевого трансформатора с выходным напряжением 60...90 В. Это напряжение подают кратковременно на вход устройства. Замеряют падение напряжения на стабилитроне VD9, которое должно быть равно напряжению его стабилизации. Подбирая величину R4 и тип стабилитрона, добиваются четкого переключения DD1.1, о котором судят по зажиганию светодиода HL2. В случае переключения DD1.1 от импульсов, возникающих при наборе номера или опускании трубки, следует включить последовательно с резистором R3 конденсатор емкостью 0,1-1 мкФ с рабочим напряжением не менее 100 В, или включить нижний конец резистора R4 между С2 и R7. Подбором емкости С5 или сопротивления R6 устанавливают максимальное время записи информации (2...3 минуты). Резистором R8 устанавливают такой уровень сигнала телефонной линии, при котором на магнитофоне обеспечивается нормальный уровень записи, а фон переменного тока не снижает качества информации.
Схема адаптера может быть изменена так, что он, помимо подключения магнитофона, будет исполнять роль индикатора состояния линии. Схема изменений для этого случая представлена на рис.2.

Рис.2. Принципиальная схема изменений для адаптера с индикатором состояния линии
Описанный адаптер ежедневно эксплуатируется уже более года.Сбоев, отказов, изменения интервалов задержек за все это время отмечено не было.
Источники
Бизнес: Предпринимательство - Малый бизнес - Управление
- Бизнес
- Разновидности бизнеса
- Планирование бизнеса
- Управление бизнесом
- Предпринимательство
- Русское предпринимательство
- Управление и предпринимательство
- Малый бизнес
- Виды малого бизнеса
- Русский малый бизнес
- Управление малым бизнесом
- Posix для малого бизнеса
- Телефония как малый бизнес
- Телефония на Java для малого бизнеса