SIM Reader

Мультисим-карта. Silver csrd.

MS. Мультисим-карта. Silver csrd.

Мультисим-карта. Silver csrd. MultiSim карта - новая концепция в GSM телефонии. Sim карта, которая поддерживает до 10 тарифных планов от одного или нескольких операторов. Таким образом Вы можете иметь одну MutliSim карту с различными тарифными планами, и быстро переключать их из меню телефона.

На карту может быть скопировано до 10 (включительно) номеров одного или нескольких операторов сотовой связи. На этой карте может быть сохранено 20 SMS-сообщений и 130 номеров в телефонной книге. Управление картой (выбор активного номера, добавление/удаление номеров и т.д.) производится через SIM Menu. Карта имеет специальный вырез под размер SIM карты, уже "прошита" SIM Emu и полностью готова к использованию.


Специальное программное обеспечение SimEmu, зашитое в MultiSim карту, позволяет сохранять на ней до 10 ваших Sim карт. Изначально она не содержит тарифных планов (Sim карт), но дает возможность их добавлять. Для того чтобы добавить вашу Sim карту, необходимо предварительно её отсканировать и полученные данные ввести в MultiSim карту.
Когда Вы вставляете MultiSim-карту в ваш мобильный телефон, в меню появляется новый пункт SimEmu, с помощью которого можно добавлять ваши Sim карты, а также переключаться между уже введенными картами за несколько секунд.
MultiSim карта обеспечивает те же самые функции что и обычная Sim карта. Вы будете иметь различные PIN, PUK-номера и номера центра SMS для каждой Sim карты.
MultiSim карта имеет общую телефонную книгу и общую память для хранения SMS сообщений для всех введенных Sim карт.
При использовании MultiSim карты активна только одна из введенных Sim карт, все остальные являются "отключенными". Это аналогично смене Sim карт в телефоне. Преимущество же MultiSim карты заключается в том, что вам не надо открывать телефон, вытаскивать аккумулятор, менять Sim карту, а достаточно нажать пару кнопок и через несколько секунд нужная Sim карта будет активна. Если вы регулярно пользуетесь больше чем одной Sim картой, носить их все с собой необязательно, MultiSim - это лучшее решение.


MultiSim карта работает со всеми моделями сотовых телефонов стандарта GSM, что было успешно проверено на различных моделях популярных брендов, таких как SonyEricsson, Nokia, Ericsson, Siemens, Sony, Alcatel, Motorola, Samsung и т.д.

Варианты использования:

  • Если вы пользуетесь различными операторами или тарифными планами (ТП).Допустим, один ТП вы используете для входящих звонков, второй - для льготных внутрисетевых исходящих (к примеру) на МТС, третий - для исходящих на БиЛайн, на четвертом - дешевый GPRS и так далее. Проявив свою фантазию, вы можете существенно сократить свои расходы.
  • Если вы хотите обеспечить себя и своих сотрудников или друзей недорогой сотовой связью, то можете использовать один безлимитный тарифный план на несколько человек. Вы разговариваете сколько хотите, а платите только часть абонентской платы (зависит сколько человек использует этот тарифный план).
  • Если вы пользуетесь несколькими мобильными телефонами, то, например, в автомобиле перетыкать карту в автомобильный терминал не понадобится, просто выключите персональный телефон и включите автомобильный. Согласитесь, это удобно!
  • Если телефон есть у вашей жены и у вас, то, имея в одной SIM-карте два номера (ваш и вашей жены), вы сможете всегда оставаться на связи, если закончатся деньги на одном из номеров.
  • Если вы часто путешествуете по разным странам или внутри страны, удобно иметь в кармане SIM-карты всех операторов, в зоне действия которых вы можете находиться. Каждый раз перетыкать эти карты в зависимости от нахождения на территории того или иного оператора очень неудобно.
  • Если кому-нибудь необходима безопасность от различных спецслужб и прочих напастей, то при правильном подходе использования этой технологии можно надежно маскироваться в сотовых сетях и быть неуловимым абонентом! Это крайне немаловажно в наше интересное время.
  • Если у вас есть знакомые или родственники за рубежом, и когда они соберутся ехать к вам, вы сможете приобрести пакет предоплаченных услуг, а данные из карточки переслать им.


    Когда они въедут в вашу страну, им не придется пользоваться роуминговыми баснословными тарифами. Так же и наоборот, когда вы решите поехать к ним.
  • Если вы хотите сохранения данных своей SIM-карты, на случай её утери. Вы можете сразу восстановить свою карту, не обращаясь к оператору.

    Одним словом, вариантов использования этой технологии достаточно много, и здесь указаны только направления движения. А главное заключается в том, что вы сможете существенно экономить деньги, время, а некоторые - обеспечат себе гарантированную безопасность, и при этом вы постоянно остаетесь на связи!

    Мультисим-карта. Silver csrd. PDF файл с описанием товара


    Программное обеспечение и инструкции пользователя представлены на компакт-диске EVM Off-line Pro

    SIM Reader

    60. SIM Reader COM (вариант 2)

    SIM Reader

    Рис.1 SIM Reader

    Предлагаемый SIM Reader также имеет три частоты сканирования (3.57Мгц, 7.14Мгц и 14.28Мгц), что позволяет еще быстрей сканировать сим-карты. Но в отличии от ранее представленых ридеров (57,58) выполнен в бескорпусном варианте, в виде платы из одностороннего стеклотекстолита, с широким картоприемником и может питаться как от ком-порта, так и от внешнего источника напряжения, например от блока питания компьютера.

    Принципиальная схема SIM Readera представлена на рис.2.

    SIM Reader

    Рис.2


    Программное обеспечение, инструкции пользователя и топология печатной платы в формате PCAD-2002 представлены на компакт-диске EVM Off-line Pro

    57,58. SIM Reader

    SIM Reader

    Рис.1 SIM Reader

    Предлагаемый SIM Reader не требует внешнего источника питания, конструктивно размещен в пластиковом корпусе и в отличие от стандартных (3.57Мгц и 7.14Мгц) у этих ридеров добавлена третья (14.28Мгц) частота сканирования, что позволяет еще быстрей сканировать сим-карты. В настоящее время выпускается две модификации редеров, для COM-порта (код 57) и для USB-порта (код 58)

    За основу SIM Readera была взята схема, аналогичная представленной на рис.2, но в отличии от нее имеет ряд отличий, например делитель, для получения дополнительных частот сканирования, а также дополнительную микросхему USB-интерфейса.

    SIM Reader

    Рис.2

    В комплект входит компакт-диск, с необходимым программным обеспечением и подробной инструкции пользователя.

    см. также: SIM Card Reader USB light

    61. SIM Reader COM (light)

    SIM Reader SIM Reader

    Рис.1 SIM Reader

    SIM Reader COM (light) - собран по типовой схеме (рис.2) Конструктивно Reader выполнен в бескорпусном варианте, в виде платы из одностороннего стеклотекстолита, имеет стандартный картоприемник и не требует отдельного источника питания

    SIM Reader SIM Reader

    Принципиальная схема SIM Readera представлена на рис.2.

    SIM Reader

    Рис.2


    Программное обеспечение, инструкции пользователя и топология печатной платы в формате PCAD-2002 представлены на компакт-диске EVM Off-line Pro

    62. Sim-card reader/writer. Программатор Мультисим карт

    В отличии от SIM Reader и SIM Reader light программатор позволяет не только сканировать сим карты, в которых используется алгоритм закрытия COMP128v1, но и прошивать мультисим карты т.е. менять их прошивку.

    SIM Reader SIM Reader

    Рис.1 Sim-card reader/writer, Внешний вид программатора в сборе и печатной платы

    Программатор поддерживает 5 скоростей сканирования 0.895МГц; 1.79МГц; 3.57МГц; 7.14МГц и 14.28МГц.

    Сканируются практически все сим карты ВСЕХ GSM операторов мира, кроме карт Мегафон Сибирь (Новосибирск), новых карт TELE2, D2 и новых карт Московского Мегафона. Сим-карты Московского Мегафона копируются только в том, случае если они старого образца (белые, без логотипа), выпущенные до 29.04.2002г. Сим карты BEELINE и МТС сканируются все без исключения. После сканирования полученные данные помещаются в Мультисим карту.

    SIM Reader
    Рис.2 Назначение перемычек на плате.

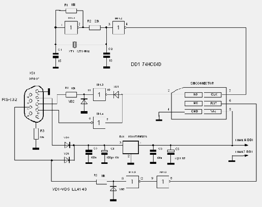
    SIM Reader Принципиальная схема Sim-card reader/writer

    Программатор, как и обычный Сим сканер, позволяет читать информацию с Сим карты и читать/изменять данные на Мультисим карте. Позволяет находить необходимые данные (коды Ki и IMSI) для добавления Ваших сим карт в Мультисим карту.
    SIM Reader
    Комплектация:
  • Программатор - 1 шт.
  • Кабель для СОМ порта - 1 шт.
  • USB кабель - 1 шт.
  • Инструкция по эксплуатации и настройке - 1 шт.
  • CD-диск c программным обеспечением - 1 шт.
    Программатор может работать в 2 режимах:
  • Sim Reader (PHOENIX) - режим, предназначенный для чтения/записи GSM SIM CARDS, и записи в память EEPROM внутри Мультисим карты (PHOENIX / SMART MOUSE Mode). Положение перемычек в режиме Sim Reader:
  • Sim Clock - в положении 0.895, 1.79, 3.579, 7.159 или 14.318 MHZ (чем выше частота, тем быстрее идет процесс сканирования сим карт).
  • Sim Reset - в положении High Reset или Low Reset (зависит от настроек программ).
  • Sim Data - в положении Sim Reader.
  • Program Pic (JDM) - режим, предназначенный для программирования памяти FLASH / EEPROM процессора PIC внутри мультисим карты (JDM Mode). Положение перемычек в режиме Program Pic - все 3 перемычки нужно переставить в положение Program Pic.

    64. SIM-Card Reader USB light

    SIM Reader

    Рис.1 SIM Reader USB (light)

    Предлагаемый SIM Reader не требует внешнего источника питания и дополнительных соеденительных шнуров, конструктивно размещен в пластиковом корпусе.

    SIM Reader





    Рис.2 SIM Reader USB (light)

    В комплект входит SIM-Reader, компакт-диск, с необходимым программным обеспечением (например GSM SIM Utility v5.1, SIM Card Editor) и подробной инструкции пользователя.


    

        Безналичный оборот: Деньги - Расчеты - Карты