Рубан А. А. - Банкротство предприятий и антикризисный менеджмент
Актуальность и практическая значимость темы исследования настоящей дипломной работы обусловлена рядом причин:
они порождены прежде всего непродуманностью экономической концепции и стратегии развития хозяйства в условиях рыночных отношений;
низким качественным потенциалом управленческих кадров;
разрывом экономических связей между странами СНГ и субьектами РФ;
необоснованностью и поспешностью проведения приватизации;
замедленного формирования организационно-правовых основ развития экономики;
наличия социально-психологических стереотипов, не воспринимающих необходимость перехода к рыночным отношениям;
политической и экономической нестабильностью;
разрегулирование финансового механизма и инфляционные процессы следует отнести к наиболее значительным факторам, ухудшающим кризисную ситуацию российских государственных и частных предприятий.
Банкротство является результатом развития кризисного финансового состояния, когда предприятие проходит путь от эпизодической до устойчивой (хронической) неспособности удовлетворять требования кредиторов, в том числе по обязательным платежам в бюджет и внебюджетные фонды.
Устранение с рынка обанкротившихся предпринимательских структур непременное условие эффективного рыночного механизма. Однако предотвратить банкротство, обеспечить продолжительное процветание этих структур задача значительно более важная.
В настоящее время основным нормативным документом, регламентирующим процедуру банкротства, является Федеральныхй закон О несостоятельности (банкротстве) от 8 января 1998 года 6- ф3.
Согласно этому закону банкротство это признанная арбитражным судом или обьявленная должником неспособность должника в полном обьеме удовлетворить требования кредиторов по денежным обязательствам.
Закон предусматривает ряд процедур, способствующих восстановлению платежеспособности должника, а именно: досудебную санацию предоставление должнику финансовой помощи, достаточной для погашения денежных обязательств и восстановлени платежеспособности; мораторий на удовлетворение требований кредиторов; возможность заключения мирового соглашения на любой стадии процесса; иные меры, которые могут способствовать достижению вышеназванных целей.
Сам процесс банкротства состоит из ряда сменяющих друг друга процедур. Введение процедур банкротства позволяет отсечь заведомо большие сегменты экономики.
Но главное, возникает юридически закрепленная возможность организовать спасение и оздоровление предприятий, не вписавшихся в рынок, посредством антикризисного управления.
Антикризисный менеджмент особо значим и необходим для преодоления состояния, угрожающего существованию предприятия, при котором основным вопросом становится выживание.
Выявление этих противоречий и выработка антикризисных механизмов управления позволило нам сформировать предмет исследования.
Предметом исследования является Банкротство предприятий и антикризисный менеджмент в современных российских условиях.
Обьектом исследования выступает реальное предприятие пищевой промышленности г. Петропавловска-Камчатского на которое государственная налоговая администрация подала иск в суд о возбуждении дела о банкротстве. Это предприятие ОАО Камчатский хлеб, которое имело большое значение в рамках города, т.к. трудоустраивало более четырехсот человек, и обеспечивало более половины рынка хлебобулочными изделиями.
Цель исследования дипломной работы:
выявить характер банкротства в целом с учетом современных российских условий;
особое внимание уделить системному подходу к пониманию процесса банкротства и взаимосвязи составляющих его частей;
выявить возможности антикризисного менеджмента в процессе развития современного российского предприятия.
Для достижения данной цели рассматриваются следующие задачи:
провести анализ состава и структуры механизма банкротства;
изучить нормативно-провавую базу, регулирующую процедуры банкротства;
исследовать общие и специфические факторы и признаки возникновения кризисных ситуаций на предприятии;
раскрыть цели, задачи и методы антикризисного менеджмента, а так же их практическое применение;
провести диагностику финансового состояния конкретного предприятия;
разработать мероприятия по выходу из кризиса.
Степень научной разработанности проблемы.
Соискателем дипломного проекта изучен широкий круг работ следующих отечественных и зарубежных авторов, включая монографии и статьи: Г.П. Иванова, В.Г. Артеменко. Э.А.
Уткина, А.П. Ковалева, И. Ансоффа, В.В. Бандурина, В.Е. Ларицкого и др.
Это позволяет утверждать, что данная проблема для Камчатской области является актуальной.
Имеющийся опубликованный материал по этой проблеме рассматривался за последние пять лет и его можно условно разделить на несколько групп.
Практическая значимость данной работы состоит в том, что содержащийся в ней анализ состава и структуры механизма банкротства может быть использован для дальнейших научных разработок в сфере антикризисного управления.
А также выводы исследования могут представлять интерес для исследуемого предприятия по выходу из состояния банкротства.
Структура дипломной работы определена целями и задачами исследования:
выявление характера банкротства в целом с учетом современных российских условий;
возможность антикризисного менеджмента в процессе развития современного российского предприятия;
проведение анализа состава и структуры механизма банкротства;
изучение нормативно-правовой базы, регулирующей процедуру банкротства;
исследование общих и специфических факторов и признаков возникновения кризисных ситуаций на предприятии;
диагностика финансового состояния конкретного предприятия;
разработка мероприятий по выходу из кризиса.
Дипломная работа состоит из введения, трех глав (восьми параграфов), заключения, списка литературы, а также включает таблицы и схемы по теме диплома.
Система банкротства предприятий в условиях рыночной экономики.
Становление рыночной экономики в РФ объективно обусловливает возникновение и развитие механизмов, регулирующих процессы производства, сбыта и потребления товаров и услуг. Достижение оптимальной инфраструктуры производства, сответствующей потребностям и платежеспособному спросу субъектов экономической деятельности (населения, предприятий, общественных и государственных организаций), осуществляется посредством национального рынка и складывающейся в каждый данный момент рыночной ситуации.
Рыночная экономика на протяжении многих десятилетий и столетий, являющаяся основой развития западных стран, выработала определенную систему контроля, диагностики и, по возможности, защиты предприятий от полного краха, или систему банкротства. Достаточная универсальность этой системы делает ее приемлемой для разработки с учетом особенностей национальной экономической политики, механизма защиты предприятий и предотвращения их от банкротства в Российской Федерации (РФ).
Формирование таких механизмов в РФ было начато с принятия Указа Президента Российской Федерации О мерах по поддержке и оздоровлению несостоятельных государственных предприятий (банкротства) и применение к ним специальных процедур (июль 1992 г.), Закона Российской Федерации О несостоятельности (банкротстве) предприятий (ноябрь 1992 г.), введения ряда нормативных документов, регулирующих финансовые взаимоотношения предприятий, а также организации государственных органов, осуществляющих контроль за управлением государственным имуществом и юридическим исполнением закона о банкротстве.
Государственное регулирование отношений несостоятельности в РФ.
Неизбежное в условиях формирования рыночной экономики реформирование предприятий предполагает создание в обществе законодательных предпосылок для развития эффективных взаимоотношений между предприятиями-заемщиками и заимодавцами, должниками и кредиторами. Одна из таких предпосылок - наличие законодательства о банкротстве, реализация которого должна способствовать предупреждению случаев банкротства, оздоровлению всей системы финансовых взаимоотношений между предпринимателями, а в случае признания должника банкротом - сведению к минимуму отрицательных последствий банкротства для обеих сторон, осуществлению всех необходимых процедур в цивилизованной форме.
Закон РФ О несостоятельности (банкротстве) предприятий от 19.11.92 г.[24] сыграл определенную положительную роль, но возлагавшихся на него надежд не оправдал. И не мог оправдать, так как разрабатывался в период, когда рыночные отношения в стране только формировались и практического опыта регулирования взаимоотношений между должниками и кредиторами не было.
Пятилетняя история применения старого закона, безусловно, позволила ученым и юристам-практикам сделать выводы о степени его эффективности, оценить положительные и отрицательные его качества.
Один из наиболее ярких отрицательных моментов старого закона, отмечавшийся многими учеными, - применение в качестве критерия несостоятельности принципа неоплатности.[22]
МиXовой практике известно два противоположных подхода к проблеме критерия банкротства. Первый подход - объективный: должник признается банкротом, если не имеет средств расплатиться с кредиторами, о чем делается вывод из неисполнения под угрозой банкротства обязательств на определенную сумму в течение определенного времени. Если должник под страхом ликвидации в результате банкротства не способен изыскать средства (например, реализовав часть дебиторской задолженности) для удовлетворения интересов кредиторов, то такой должник не в состоянии функционировать в рыночных условиях; более того, его деятельность может нанести ущерб интересам кредиторов (как реальных, так и потенциальных).
Описанный критерий получил название критерия неплатежеспособности либо потока денежных средств.
Признаком банкротства юридического лица по новому закону считается неспособность юридического лица удовлетворить требования кредиторов по денежным обязательствам и (или) исполнить обязанность по уплате обязательных платежей, если соответствующие обязательства и (или) обязанности не исполнены им в течение трех месяцев с момента наступления даты их исполнения.[2]
Для определения наличия признаков банкротства должника принимается во внимание размер денежных обязательств, в том числе размер задолженности за переданные товары, выполненные работы и оказанные услуги, суммы займа с учетом процентов, подлежащих уплате должником, за исключением обязательств перед гражданами, перед которыми должник несет ответственность за причинение вреда жизни и здоровью, обязательств по выплате авторского вознаграждения, а также обязательств перед учредителями (участниками) должника юридического лица, вытекающих из такого участия. Подлежащие уплате за неисполнение или ненадлежащее исполнение денежного обязательства неустойки (штрафы, пеня) не учитываются при определении размера денежных обязательств.
Размер обязательных платежей принимается во внимание без учета установленных законодательством Российской Федерации штрафов (пени) и иных финансовых (экономических) санкций.
Если досудебная санация не проводилась, возбуждается производство по делу о банкротстве; с данного момента начинается период наблюдения. В течение периода наблюдения проводятся мероприятия, направленные в том числе на выявление экономического состояния должника и способные определить его дальнейшую судьбу. В течение наблюдения, наряду с руководством должника (которое не отстраняется от исполнения своих обязанностей), действует временный управляющий.[24]
Временный управляющий созывает первое собрание кредиторов, которое представляет интересы всех кредиторов при проведении процедур банкротства. На собрании временный управляющий знакомит кредиторов с возможными перспективами должника. В первую очередь учитываются состояние активов и экономический потенциал предприятия.[24]
Временный управляющий информирует кредиторов о предполагаемых мероприятиях внешнего управления, о необходимых для этого затратах, о примерном периоде времени, в течение которого платежеспособность должника может быть восстановлена, о суммах, которые кредиторы смогут получить в случае достижения целей внешнего управления и при недостижении этих целей.[24]
С момента признания арбитражным судом должника банкротом и открытия конкурсного производства, или введения внешнего управления, или утверждения мирового соглашения наблюдение прекращается.[2]
Основную роль в решении вопроса о назначении внешнего управления играют кредиторы, которые, по сути, решают: получить очень незначительную сумму средств (а возможно, не получить ничего) немедленно либо значительно большую сумму (а возможно, весь долг полностью) по истечении определенного срока.
Анализ практики позволяет сделать вывод о том, что в большинстве случаев кредиторы выбирают путь, наиболее перспективный для должника, поскольку кредиторы больше кого бы то ни было заинтересованы в восстановлении экономического положения должника. Однако, закон, устанавливая общее правило об утверждении судом решения собрания кредиторов о введении внешнего управления, устанавливает и исключение из правила, состоящее в обратном решении суда, т.е. в возможности ввести внешнее управление по решению суда вопреки мнению кредиторов.[2]
На сумму требований кредитора по денежным обязательствам и (или) обязательным платежам, установленным на момент введения внешнего управления, начисляются проценты в порядке и размере, которые предусмотрены статьей 395 ГК РФ, (т.е. по учетной ставке Центробанка).[1]
В случае нецелесообразности введения внешнего управления, а также по иным основаниям, предусмотренным законом О несостоятельности (банкротстве), арбитражный суд самостоятельно или по ходатайству собрания кредиторов принимает решение о признании должника банкротом и об открытии конкурсного производства.[2]
Конкурсное производство - процедура банкротства, применяемая к должнику, признанному банкротом, в целях соразмерного удовлетворения требований кредиторов.
После завершения расчетов с кредиторами конкурсный управляющий обязан представить в арбитражный суд отчет о результатах проведения конкурсного производства. Определение арбитражного суда о завершении конкурсного производства является основанием для внесения в единый государственный реестр юридических лиц записи о ликвидации должника.[2]
На любой стадии рассмотрения арбитражным судом дела о банкротстве должник и кредиторы вправе заключить мировое соглашение.[2]
Мировое соглашение должно содержать положения о размерах, порядке и сроках исполнения обязательств должника и (или) о прекращении обязательств должника предоставлением отступного, новацией обязательства, прощением долга либо иными способами, предусмотренными гражданским законодательством Российской Федерации.
Мировое соглашение может быть заключено после погашения задолженности по требованиям кредиторов первой и второй очереди. Утверждение мирового соглашения арбитражным судом в ходе наблюдения или внешнего управления является основанием для прекращения производства по делу о банкротстве.[24]
Понятие, цели и задачи антикризисного менеджмента.
Антикризисный менеджмент определяется западноевропейскими экономистами, как деятельность, необходимая для преодоления состояния, угрожающего существованию предприятия, при котором основным вопросом становится выживание. Данная деятельность характеризуется повышением интенсивности применения средств и методов на предприятии, необходимых для преодоления угрожающей существованию предприятия ситуации. При этом по мнению некоторых исследователей происходит перенос всего внимания на сиюминутные, краткосрочные проблемы, одновременно связанные с проведением жестких и быстрых решающих мероприятий.
Другие авторы, которые хотят подчеркнуть освободительный и положительный характер кризисов, определяют антикризисный менеджмент наоборот как создание инструментов, которые позволяют сообщить о приближающемся переломном пункте и разработать новый курс развития.
Наряду с целеполаганием, понятие антикризисного менеджмента включает в себя и временные характеристики. Во-первых, это определение содержит все задачи по разработке и проведению мероприятий, которые ведут к ослаблению, преодолению и т.д. кризисного процесса, что характеризует антикризисный менеджмент в узком смысле, и во-вторых, к этому необходимо добавить еще профилактику и терапию кризиса, и это будет понятием антикризисного менеджмента в широком смысле. Подобное определение обусловливает задачи руководства и характеризует действия в рамках острого кризиса как реактивный антикризисный менеджмент и задачи профилактики кризисов как превентивный (предупреждающий) антикризисный менеджмент или антиципативный (опережающий) антикризисный менеджмент.[7]
Антикризисное управление фирмой начинается с момента выбора ее миссии, т. е. с ответа на вопрос: Что делать? На всех последующих этапах развития фирмы внимание ее руководства должно быть сосредоточено на своевременном улавливании сигналов, свидетельствующих о возможном ухудшении положения фирмы, ее конкурентного статуса. Для этого необходимо построить систему, позволяющую сочетать количественный и качественный анализ сигналов об угрозе приближения криOисного состояния, т. е. существенного снижения конкурентного статуса фирмы.[7]
В процессе анализа необходимо определить каналы связей, возникающие между агентами внешней и внутренней среды, с одной стороны, факторами состояния фирмы и моментом наступления кризисного состояния (несостоятельности, банкротства) фирмы, - с другой.[6] Именно по этим каналам поступают сигналы о неблагополучных тенденциях, возникающих во внешней и внутренней средах фирмы. Эти сигналы - вначале слабые - по мере накопления информации постепенно усиливаются, позволяя руководству фирмы заблаговременно принимать меры по предотвращению кризисных состояний.
Под экономическим механизмом принято понимать цепь последовательных взаимосвязанных экономических явлений. Как и всякий экономический механизм, механизм возникновения кризисного состояния запускается субъектами, инициирующими исходные экономические явления.
Под влиянием этих исходных явлений начинается процесс следования (без дополнительного импульса) одного за другим в определенной последовательности цепочки взаимозависимых экономических явлений (эффект падающего домино), в конце которой наступает завершающее явление кризисное состояние.
Тактические решения, в отличие от стратегических, принимаются на основе более полной и точной информации, отражающей актуальное (по состоянию на данный момент) состояние производственной системы.[10] Однако времени для коренной перестройки деятельности фирмы с целью предотвращения кризиса либо очень мало, либо нет совсем. Речь в этом случае идет либо о чрезвычайных мерах по недопущению кризиса, которые еще возможно реализовать в короткий период, либо о мерах, направленных на выход из кризиса, который уже наступил.
Эффективность антикризисного управления во многом зависит от радикально направленных действий арбитражного управляющего, который назначается арбитражным судом и которому передаются функции внешнего управления имуществом должника. Основанием для назначения внешнего управления имуществом должника является наличие реальной возможности восстановить платежеспособность предприятия-должника с целью продолжения его деятельности путем реализации части его имущества и осуществления других организационных и экономических мероприятий.
Подводя итог, важно подчеркнуть, что антикризисное управление может и должно быть эффективным. Для этого важно заниматься различными сторонами процесса. Управлять следует:[17]
активами (пассивами) предприятия;
этапами бизнес-процесса (сбыт, производство, снабжение, учет);
программами защиты имущества и безопасности бизнеса;
кадрами (включая вопросы формирования кадровой политики, социальные вопросы, отношения с профсоюзами);
программами построения отношений с акционерами, партнерами, органами государственной власти;
программами информационной поддержки (включая доведение до сведения трудового коллектива информации о планах, методах и принципах управления, а так же доведение социально-значимых аспектов деятельности до широкой общественности).
Деятельность по антикризисному управлению крупными промышленными объектами в различных своих модификациях, несомненно, будет способствовать сохранению и развитию промышленного потенциала страны.
Методика анализа финансового состояния предприятия и оценки вероятности банкротства.
Как было отмечено ранее, важной составляющей системы антикризисного менеджмента является диагностика финансового состояния предприятия, контроль и своевременное упреждение и предотвращение приближающихся кризисных ситуации. Своевременная и качественная диагностика и профилактическая работа главная задача управления предприятием вообще и кризисного, в частности. Работа по диагностике проводится в несколько этапов главными из которых являются:[13]
а) анализ финансового состояния, прогноз развития рыночной ситуации;
б) своевременное обнаружение причин и основных факторов, способствующих развитию кризисных ситуаций;
в) умение обнаружить раньше не заметные для неспециалиста признаки грядущего неблагополучия предприятия.
Активы организации состоят из внеоборотных и оборотных активов. Поэтому наиболее общую структуру активов характеризует коэффициент соотношения оборотных и внеоборотных активов, рассчитываемый по формуле:

.
Значение данного показателя в большой степени обусловлено отраслевыми особенностями кругооборота средств анализируемой организации. В ходе внутреннего анализа структуры активов следует выяснить причины резкого изменения коэффициента (если это имеет место) за отчетный период.[29]
Пассивы организации (т.е. источники финансирования ее активов) состоят из собственного капитала и резервов, долгосрочных заемных средств, краткосрочных заемных средств и кредиторской задолженности. Обобщенно источники средств можно поделить на собственные и заемные (приравнивая к последним и кредиторскую задолженность). Структуру пассивов характеризуют коэффициент автономии, равный доле собственных средств в общей величине источников средств предприятия[29]

,
и коэффициент соотношения заемных и собственных средств, вычисляемый по формуле[29]

.
При расчете данных коэффициентов следует брать реальный собственный капитал, совпадающий для акционерных обществ с величиной чистых активов. Последние определяются в соответствии с приказом Министерства финансов РФ от 5 августа 1996 г. 71 и Федеральной комиссии по рынку ценных бумаг РФ 149. Для получения реального собственного капитала организации необходимо итог раздела IV Капитал и резервы пассива баланса увеличить на суммы по статьям Доходы будущих периодов и Фонды потребления из раздела VI Краткосрочные пассивы и уменьшить на сумму итога раздела III Убытки, величину балансовой стоимости собственных акций, выкупленных у акционеров (стр. 252 разд.
II баланса), величину задолженности участников (учредителей) по взносам в уставный капитал (стр. 244 разд.
II баланса) и сумму по статье Целевые финансирование и поступления (стр. 460 разд. IV). Соответственно при расчете коэффициента автономии общая величина источников средств организации образуется как разница итога баланса и суммы итога раздела III Убытки актива баланса и величин балансовой стоимости собственных акций, выкупленных у акционеров, и задолженности участников (учредителей) по взносам в уставный капитал, а при расчете коэффициента соотношения заемных и собственных средств скорректированные заемные средства получаются путем увеличения суммы итогов разделов V Долгосрочные пассивы и VI Краткосрочные пассивы на величину статьи Целевые финансирование и поступления (стр.
460 разд. IV) и уменьшения на суммы по статьям Доходы будущих периодов и Фонды потребления из раздела VI Краткосрочные пассивы.
При этом целевые средства в зависимости от сроков, в течение которых они должны быть использованы, относятся к долгосрочным или краткосрочным пассивам.
Нормальные ограничения для коэффициентов:

,

означают, что обязательства организаций могут быть покрыты собственными средствами.
Анализ финансового состояния.
Члены комиссии не могут одновременно являться членами совета директоров, ликвидационной комиссии, генеральным директором. Общество обязано вести бухгалтерский учет и предоставлять финансовую отчетность в порядке, установленном правовыми актами РФ. Ответственность за организацию, состояние и достоверность бухгалтерского учета несет генеральный директор. Достоверность бухгалтерской отчетности подтверждается ревизионной комиссией.
На предприятии между работниками и администрацией заключается коллективный договор, в котором определена кадровая политика, оплата труда, социальная защита и т.д.
Анализ финансового состояния.
Финансовое состояние предприятия характеризуется составом и размещением средств, структурой их источников, скоростью оборота капитала, способностью предприятия погашать свои обязательства в срок и в полном объеме.
Данный анализ необходим для оценки удовлетворительности структуры баланса, возможности отнесения предприятия к категории банкротов, а также для оценки возможности восстановления платежеспособности за определенный период. Результаты анализа во многом определяют целесообразность восстановительных процедур, их характер и направленность.
Анализ будем проводить на основе данных годовой отчетности ОАО Камчатский Хлеб за 1998, 1999 гг.
Оценить общую эффективность производственно-финансовой деятельности предприятия позволяют следующие коэффициенты[29]:
Общая рентабельность капитала

;
= 4262 / 38829 * 100 = 10,98%.
Данный коэффициент характеризует рентабельность предприятия, то есть общий доход получаемый от всех видов деятельности по отношению к общей стоимости имущества или капитала. Но этот коэффициент не учитывает расходов, связанных с налогом на прибыль, который уменьшит рентабельность, так как балансовая прибыль уменьшается на сумму налога.
Экономическая рентабельность по чистой прибыли

;
= 3336 / 38829 * 100 = 8,59%.
Для получения более объективной информации рассчитывают коэффициент экономической рентабельности по чистой прибыли, так как именно чистая прибыль остается в распоряжении предприятия и характеризует его доходность.
Балансовая прибыль на 1 рубль оборота

;
= 4262 / 145030 = 0,0293.
Данный коэффициент рассчитывается на начало и конец года, чтобы проследить динамику роста или падения прибыли на 1 руб. реализованной продукции и сделать соответствующие выводы.
Чистая прибыль на 1 рубль оборота

;
=3336 / 145030 = 0,0230.
Этот показатель также рассчитывается на начало и конец года. Но он более объективно характеризует эффективность предприятия.
Оборачиваемость займов

;
= 145030 / 6500 = 22,31.
Данный показатель наиболее интересен кредиторам, так как он характеризует эффективность вложения средств. Но он также характеризует целесообразность привлечения данного вида инвестиций, что представляет интерес для финансовых служб предприятия.
Оборачиваемость дебиторской задолженности

;
= 145030 / 3176 = 45,66.
Данный показатель также рассчитывается на начало и конец периода. Нормальным считается если этот коэффициент не меньше 8 (45дней).
Из Таблицы 2.1. видно, что предприятие наращивает объем реализации в стоимостном выражении, что само по себе положительно характеризует его деятельность. По сравнению с 1997 г. выручка возросла на 11,45% и составила в 1998 г. 145 030 тыс. руб. При этом величина активов снизилась почти на 6%, что свидетельствует об эффективном использовании имущества.
В 1999 г. темп прироста выручки значительно увеличился и составил 65,79% относительно уровня 1998 г. Этому способствовало увеличение активов на 23,24% по сравнению с 1998 г. Для большей сопоставимости показателей выручки необходимо скорректировать их величины в соответствии с индексом инфляции, а также сравнить объемы выпуска (реализации) в натуральных измерителях.
На протяжении рассматриваемого периода ОАО Камчатский Хлеб работало без убытков, обеспечивая относительно стабильную невысокую величину прибыли. Это обусловливает достаточно низкий уровень рентабельности.
На конец 1999 г. общая рентабельность капитала составила 10,30%, при этом экономическая рентабельность по чистой прибыли - только 8,42%. Рентабельность продаж (не отражена в таблице), рассчитываемая по данным формы 2 Отчет о прибылях и убытках как отношение прибыли от реализации продукции к полной себестоимости, снизилась с 4,57% в 1997 г. до 3,25% в 1999 г. Также снизились показатели прибыли на 1 руб. оборота, которые составили на конец 1999 г. 1-2 коп. на рубль выручки.
Дебиторская задолженность предприятия поддерживалась на достаточно стабильном уровне, имея замедляющуюся тенденцию снижения и сохраняя хорошую оборачиваемость. В то же время резкими, опережающими рост выручки, темпами увеличивалась кредиторская задолженность.
В 1998 г. прирост составил 6 132 тыс. руб. или 66,80%, а в 1999 г. - 10 539 тыс. руб. или 68,83%. Доля кредиторской задолженности в общей сумме источников средств увеличилась с 22,96% в начале 1998 г. до 55,68% на конец 1999 г. Тенденция увеличения кредиторской задолженности четко прослеживается на Рис 2.1. на фоне снижения суммы займов, в том числе полном отказе в 1999 г. от долгосрочного кредитования.
Очевидно, что данная структура заемных средств крайне рискованна, т.к. ставит предприятие в зависимость от финансового положения своих контрагентов, а также делает его очень чувствительным к изменениям во внешней среде. На лицо резкая разбалансированность дебиторской и кредиторской задолженности.
Данные обстоятельства позволяют сделать вывод о высоком риске неплатежеспособности предприятия.
Анализ структуры активов проведем на основе данных Таблицы 2.3. В таблице представлены абсолютные величины по видам активов, их удельные веса в общей величине активов, изменения абсолютных величин и удельных весов, значения и изменения коэффициента соотношения оборотных и внеоборотных активов за анализируемый период.
Значение данного показателя в большой степени обусловлено отраслевыми особенностями кругооборота средств анализируемой организации. В ходе внутреннего анализа структуры активов следует выяснить причины резкого изменения коэффициента (если это имеет место) за отчетный период.
Графически динамика изменения структуры активов ОАО Камчатский Хлеб представлена на Рис.2.1.
Структуру пассивов, также представленную в Таблице 2.3. характеризуют коэффициент автономии и коэффициент соотношения заемных и собственных средств, для расчета которых необходимо брать реальный собственный капитал и скорректированные заемные средства.
Расчет реального собственного капитала и скорректированных заемных средств представлен в Таблице 2.4. и Таблице 2.5. соответственно.
Из Таблицаы видно, что коэффициент соотношения оборотных и внеоборотных активов довольно резко увеличивался; коэффициент автономии снижался, а коэффициент соотношения заемных и собственных средств, соответственно, увеличивался. Данные тенденции привели к тому, что два последних показателя, имея на начало 1998 г. допустимые значения, к концу 1999 г. упали значительно ниже нормы.
Это свидетельствует о невозможности покрыть обязательства предприятия собственными средствами и характеризует структуру активов и пассивов ОАО Камчатский Хлеб как неудовлетворительную.
Разница реального собственного капитала и уставного капитала является основным исходным показателем устойчивости финансового состояния. Рассчитаем этот показатель для анализируемого предприятия Таблица 2.2.
Из расчетов видно, что реальный собственный капитал предприятия превышает его уставной капитал на протяжении исследуемого периода. Это означает, что минимальное условие финансовой устойчивости выполняется. Однако, следует отметить негативную динамику изменения данного показателя: его величина значительно снизилась в 1998
году, а в 1999 незначительно возросла, сохранив существенное отставание от уровня 1997 года.
Следующей задачей после анализа наличия и достаточности собственного капитала является анализ наличия и достаточности источников формирования запасов. Анализ обеспеченности запасов источниками проводится на основе Таблицы 2.7.
Из таблицы видно, что предприятие на протяжении исследуемого периода находится в кризисном состоянии, на грани банкротства, и это состояние только ухудшалось.
Платежеспособность предприятия выступает в качестве внешнего проявления финансовой устойчивости, сущностью которой является обеспеченность оборотных активов долгосрочными источниками формирования.
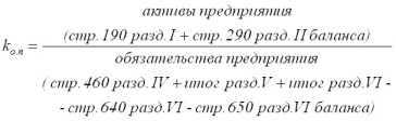
Для оценки платежеспособности предприятия используются три относительных показателя, различающиеся набором ликвидных активов, рассматриваемых в качестве покрытия краткосрочных обязательств. Общая платежеспособность предприятия определяется как способность покрыть все обязательства предприятия (краткосрочные и долгосрочные) всеми ее активами.[23]
Указанные коэффициенты сведены в Таблицу 2.8. Из таблицы видно, что все показатели ликвидности ниже своих нормативных значений и на протяжении анализируемого периода в основном имели тенденцию снижения, хотя и замедляющимися темпами.
Только коэффициент абсолютной ликвидности вырос в течение 1999 г. на 60,20% и составил на конец года 0,0814, превысив значения 1998 года, но не войдя в допустимый диапазон (больше или равно 0,2).
Методическими положениями по оценке финансового состояния предприятий и установлению неудовлетворительной структуры баланса в качестве критерия установлены три коэффициента: коэффициент текущей ликвидности, коэффициент обеспеченности собственными средствами и коэффициент восстановления (утраты) платежеспособности.[5]
Коэффициент текущей ликвидности по методике расчета соответствует коэффициенту покрытия, рассчитанному в Таблице 2.8. Обобщенно коэффициенты представлены в Таблице 2.6.
Из Таблицы 2.6. видно, что и коэффициент покрытия, и коэффициент обеспеченности собственными средствами ниже своих нормативных значений, что позволяет сделать вывод о неудовлетворительной структуре баланса ОАО Камчатский Хлеб и неплатежеспособности самого предприятия. Коэффициент восстановления платежеспособности, рассчитанный исходя из периода, равного 6 месяцам, хоть и немного вырос в 1999 г. относительно величины 1998 г., все же значительно меньше 1. Это свидетельствует об отсутствии тенденции восстановления платежеспособности предприятия в отчетном периоде.
Из Таблицы 2.9. видно, что данный коэффициент находится в пределах нормы, что соответствует низкой вероятности банкротства. Однако, учитывая возможный диапазон значений (от -14 до 22), следует отметить достаточно невысокую величину коэффициента Альтмана, что в целом свидетельствует о возможности банкротства, несмотря на положительную динамику данного показателя.
Тем более, что методика расчета индекса не соблюдается строго, в виду невозможности определеUия рыночной стоимости акций предприятия.
В заключение воспользуемся коэффициентом Альтмана для оценки вероятности банкротства. Расчет данного показателя представлен в Таблице 2.9.
Важно подчеркнуть, что индекс кредитоспособности (коэффициент Альтмана) рекомендуется использовать только в качестве дополнительного инструмента анализа с предварительной апробацией на опытных данных. Таким образом, рассматривая данный коэффициент в совокупности с показателями ликвидности и критериями признания предприятия неплатежеспособным, рассмотренными выше, необходимо сделать вывод о неудовлетворительном финансовом положении предприятия.
Анализируя показатели работы ОАО Камчатский Хлеб за 1997-1999 гг. следует отметить, что несмотря на общую кризисную ситуацию, предприятие наращивает объем товарной продукции в стоимостном выражении, о чем свидетельствует положительная динамика выручки при незначительном росте активов Таблица 2.1. По сравнению с 1997 г. выручка возросла на 11,45% и составила в 1998 г. 145 030 тыс. руб. В 1999 г. темп прироста значительно увеличился и составил 65,79%, что обеспечило выручку за 1999 г. в размере 240 447 тыс. руб.
В значительной мере это обусловлено постоянным платежеспособным неэластичным спросом на хлебобулочную продукцию, а также инфляционным ростом цен.
В этом периоде предприятие работало без убытков, поддерживая относительно постоянный невысокий объем прибыли, который на конец 1999 г. составил 4 333 тыс. руб., что на 71 тыс. руб. или 1,67% больше величины балансовой прибыли за предыдущий год Таблица 2.1. Однако получаемая прибыль не обеспечивает приемлемый уровень рентабельности.
Общая рентабельность капитала, рассчитываемая по балансовой прибыли, в конце периода составила 10,30%, что на 6,12% ниже аналогичного показателя за 1998 г. Соответственно, снижаются прочие относительные показатели, характеризующие эффективность деятельности общества в зависимости от объема прибыли: экономическая рентабельность по чистой прибыли; балансовая и чистая прибыль на 1 руб. оборота, которые на конец 1999 г. составили 1-2 коп. на рубль выручки.
В противоположность им значительно возросла оборачиваемость займов, составив на конец 1999 г. 53,43 раза, что на 139,48% больше прошлогоднего коэффициента. Однако это в значительной степени обусловлено отказом или невозможностью привлечения долгосрочных заемных средств на приемлемых условиях, что отчетливо прослеживается по балансу .
Дебиторская задолженность предприятия поддерживалась на достаточно стабильном уровне, имея замедляющуюся тенденцию снижения и сохраняя хорошую оборачиваемость. Определяющее влияние здесь оказывает увеличение выручки.
Анализируя структуру активов и пассивов ОАО Камчатский Хлеб, следует отметить увеличение доли оборотных активов по сравнению с внеоборотными, что хорошо прослеживатьс на Рис.2.1. Это позволяет предприятию быть более мобильным и способствует повышению платежеспособности. С другой стороны, на протяжении рассматриваемого периода снижается коэффициент автономии Таблица 2.3.
Лишь в 1997г. этот показатель превышает нормативное значение (0,5), составляя 0,5712. К концу 1999 г. он снижается до 0,3349, что меньше уровня 1998 г. на 17,97%.
Соответственно, увеличивался коэффициент соотношения заемных и собственных средств, который также превысил свое нормативное значение. Это свидетельствует о неустойчивом финансовом положении и недостаточности собственных средств для покрытия обязательств общества.
В тоже время, резкими, опережающими рост выручки, темпами увеличивалась кредиторская задолженность. В 1998 г. прирост составил 6 132 тыс. руб. или 66,80%, а в 1999 г. - 10 539 тыс. руб. или 68,83%.
Доля кредиторской задолженности в общей сумме источников средств увеличилась с 22,96% в начале 1998 г. до 55,68% на конец 1999 г. Тенденция увеличения кредиторской задолженности четко прослеживается на Рис.2.1. Очевидно, что данная структура источников средств неудовлетворительна и крайне рискованна, т.к. ставит предприятие в жесткую зависимость от финансового положения своих контрагентов, а также делает его очень чувствительным к изменениям во внешней среде, что негативно сказывается на платежеспособности.
Несмотря на превышение реального собственного капитала над уставным Таблица 2.2. что является исходным показателем устойчивости финансового состояния, анализ обеспеченности запасов источниками средств Таблица 2.7. показывает, что предприятие на протяжении исследуемого периода находится в кризисном состоянии, на грани банкротства, и это состояние только ухудшалось. Обусловливается это растущим недостатком общей величины основных источников формирования запасов.
Эти выводы подтверждает анализ ликвидности предприятия. Необходимо отметить, что за рассматриваемый период практически все показатели ликвидности ниже своих нормативных значений и имеют тенденцию снижения, хотя и замедляющимися темпами Таблица 2.8.
Только коэффициент абсолютной ликвидности вырос в течение 1999 г. на 60,20% и составил на конец года 0,0814, превысив значения 1998 года, но не вошел в допустимый диапазон (больше или равно 0,2). Главным образом это обусловлено недостатком собственных средств и ростом обязательств ОАО Камчатский Хлеб перед своими контрагентами.
Все это дает основания рассматривать положение дел как критическое.
Обращаясь к законодательно установленным критериям признания предприятия неплатежеспособным, закрепленными Методическими положениями по оценке финансового состояния предприятий и установлению неудовлетворительной структуры баланса, следует отметить, что и коэффициент покрытия, и коэффициент обеспеченности собственными средствами ниже своих нормативных значений Таблица 2.6. Это позволяет сделать окончательный вывод о неудовлетворительной структуре баланса ОАО Камчатский Хлеб и неплатежеспособности самого предприятия.
Коэффициент восстановления платежеспособности, рассчитанный исходя из периода, равного 6 месяцам, хоть и немного вырос в 1999 г. относительно величины 1998 г., все же значительно меньше 1. Это свидетельствует об отсутствии тенденции восстановления платежеспособности предприятия в отчетном периоде и дает основания считать предприятие потенциальным банкротом.
Таким образом, можно сделать вывод, что предприятие находится в сложном, кризисном финансовом положении и нуждается в незамедлительных комплексных мероприятиях по восстановлению платежеспособности и ликвидности. В первую очередь, необходимо тщательно проанализировать причины увеличения обязательств и сроков погашения дебиторской задолженности, оптимизировать основные статьи расходов и затрат, обеспечить увеличение собственных ресурсов и провести оптимизацию налоговых отчислений, что требует углубленного анализа соответствующих статей, краткосрочного и перспективного планирования при взаимодействии всех служб предприятия.
Пути выхода из кризиса.
Оздоровление финансового положения предприятия как составная часть управления кризисными состояниями и банкротством предполагает целевой выбор наиболее эффективных средств, стратегии и тактики, необходимых для конкретного случая и конкретного предприятия. Индивидуальность выбора этих средств не означает, что нет некоторых общих, характерных для всех находящихся в подобной ситуации предприятий.
Изучение опыта преодоления кризисных ситуаций многих предприятий позволяет сформулировать некоторые общие, обязательные для каждого предприятия процедуры.
По характеру этих мероприятий можно выделить два наиболее распространенных вида тактики, позволяющих преодолеть кризисную ситуацию.[11] Первая из применяемых тактических программ, получила название защитной поскольку она основана на проведении сберегающих мероприятий, основой которых является сокращение всех расходов, связанных с производством и сбытом, содержанием основных фондов и персонала, что ведет к сокращению производства в целом. Такая тактика применяется, как правило, при очень неблагоприятном стечении внешних для предприятия обстоятельств. Она характерна для большинства российских государственных и частных предприятий в 1992-1994 гг. наиболее нестабильном времени всей экономической системы.
Однако подобная тактика, если она и может оказаться эффективной для отдельных предприятий, ожидающих оживления деловой активности и благоприятной рыночной конъюнктуры, неприемлема для более или менее значительной, не говоря уже о подавляющей части предприятий. Очевидно, что массовое применение защитной тактики большинством предприятий ведет к еще более глубокому кризису национальной экономики и поэтому не приводит к финансовому благополучию применяющих ее предприятий.
И это вполне объяснимо: ведь главные причины кризисной ситуации лежат вне предприятия. Защитная тактика предприятия ограничивается, как правило, применением соответствующих оперативных мероприятий среди которых следует отметить: устранение убытков, сокращение расходов, выявление внутренних резервов, кадровые перестановки, укрепление дисциплины, попытку улаживания дел с кредиторами (отсрочку долгов) и с поставщиками и другие мероприятия.
Наиболее эффективна наступательная тактика, для которой характерно применение не столько оперативных, сколько стратегических мероприятий. В этом случае наряду с экономными, ресурсосберегающими мероприятиями проводятся активный маркетинг, изучение и завоевание новых рынков сбыта, политика более высоких цен, увеличение расходов на совершенствование производства за счет его модернизации, обновления основных фондов, внедрения перспективных технологий.
В то же время меняется или укрепляется руководство предприятия, осуществляется комплексный анализ и оценка ситуации и, если надо, корректируется философия, основные принципы деятельности предприятия, т.е. изменяется его стратегия. В соответствии с новой стратегией пересматриваются производственные программы, маркетинговая концепция все в большей степени нацеливается на укрепление позиций предприятия на существующих и завоевание новых сегментов рынка, обновляется номенклатура выпускаемой продукции.
Все это находит отражение в разрабатываемой концепции финансового, производственного и кадрового оздоровления и в соответствии с ней разрабатываются финансовая, маркетинговая, техническая и инвестиционная программы, которые позволяют найти путь к финансовому благополучию предприятия.
Бизнес-план.
Основным сводным документом финансового оздоровления предприятия является бизнес-план, в котором анализируются процессы изменения предприятия, показывается, каким образом руководство предприятия намерено преодолеть кризисную ситуацию, возникшую на предприятии, наметить конкретные пути предотвращения банкротства.
В практике работы западных фирм бизнес-план постоянно ведущийся документ, фиксирующий все изменения, происходящие в производственной, финансовой, маркетинговой и других сферах деятельности предприятия. Отечественные предприниматели пока не имеют навыков и привычек составления, ведения и постоянной корректировки бизнес-плана. Но тем не менее время его широкого применения в практике предпринимательства уже наступило.
Это объясняется тем назначением и теми целями, которые с помощью этого документа решаются. Если говорить кратко, то бизнес-план решает две связанные между собой задачи и соответственно предназначен для двух его потребителей.
Первая задача, решаемая бизнес-планом, необходима руководству и всему персоналу предприятия. Она заключается в том, чтобы обосновать правильность выбора цели, связанной с производством и реализацией продукции, или тех изменений в этом производстве, которые позволят предприятию не только выйти из кризисной ситуации, но и достичь стабильного места на рынках сбыта и рентабельной работы предприятия.[26]
Вторая задача, решаемая с помощью бизнес-плана, убедить инвестора принять участие в финансировании предлагаемого проекта выхода из кризисной ситуации. Именно для внешнего инвестора, а им может быть коммерческий банк, государство, любое юридическое или физическое лицо, и составляется бизнес-план в случае, когда предприятие находится в состоянии несостоятельности.[26]
Таким образом, основное назначение бизнес-плана состоят:
обосновании стратегии вывода предприятия из кризисной ситуации или состояния несостоятельности;
определении рыночных перспектив предприятия (объемов продаж, завоевание определенных сегментов рынков и категорий потребителей, и, следовательно, ожидаемых финансовых результатов);
определении источников и объемов финансирования намечаемых мероприятий, а также времени и порядка расчетов с инвесторами.
В случае невозможности продолжения производства бизнес-план, видимо, будет способствовать поиску нового собственника, который взял бы риск вывода предприятия из состояния несостоятельности.
Рекомендации по управлению изменениями организационной структуры предприятия.
Одна из важных задач по выводу предприятия из кризисной ситуации выбор такой оптимальной организационной структуры, которая лучше всего отвечала бы целям и задачам предприятия, а также воздействующим на него внутренним и внешним факторам в существующих и ожидаемых условиях функционирования предприятия. Эффективное решение этой задачи цель диагностического анализа организационного и кадрового потенциала предприятия.[21]
Организационный потенциал это совокупные возможности работников аппарата управления, выражаемые в объемах и видах работ, которые может выполнить руководство предприятия.[21]
Диагностика финансового состояния предприятия.
Положительно оцениваются рост коэффициента автономии, свидетельствующий об увеличении финансовой независимости, и уменьшение коэффициента соотношения заемных и собственных средств, отражающее уменьшение финансовой зависимости[29].
В соответствии с Законом РФ Об акционерных обществах (ст. 35) для оценки финансовой устойчивости акционерных обществ решающую роль приобретает показатель чистых активов, определяемый как разница суммы активов, принимаемых к расчету, и суммы обязательств, принимаемых к расчету.
Активы акционерного общества, принимаемые к расчету, равняются сумме итогов разделов актива баланса I Внеоборотные активы и II Оборотные активы за вычетом балансовой стоимости собственных акций, выкупленных у акционеров (стр. 252 разд. II баланса), задолженности участников (учредителей) по взносам в уставный капитал (стр. 244 разд.
II баланса), а также оценочных резервов по сомнительным долгам и под обесценение ценных бумаг, если они создавались. Обязательства акционерного общества, принимаемые к расчету, равняются сумме итогов разделов пассива баланса V Долгосрочные пассивы и VI Краткосрочные пассивы, увеличенной на суммы целевого финансирования и поступлений (стр. 460 разд.
IV баланса) и уменьшенной на суммы доходов будущих периодов (стр. 640 разд.
VI баланса) и фондов потребления (стр. 650 разд. VI баланса).[8]
Рассчитанные по данному алгоритму чистые активы совпадают для акционерных обществ с показателем реального собственного капитала, который применим и для юридических лиц иных организационно-правовых форм.
Согласно п. 4. ст. 35 Закона РФ Об акционерных обществах, если по окончании второго и каждого последующего финансового года стоимость чистых активов общества оказывается меньше его уставного капитала, общество обязано объявить об уменьшении своего уставного капитала до величины, не превышающей стоимости его чистых активов.
Поэтому разница реального собственного капитала и уставного капитала является основным исходным показателем устойчивости финансового состояния организации. Приводим алгоритм расчета данного показателя:

= (реальный собственный капитал) - (уставный капитал) = (уставный капитал + добавочный капитал + резервный капитал + фонды + нераспределенная прибыль + доходы будущих периодов - убытки собственные акции, выкупленные у акционеров задолженность участников (учредителей) по взносам в уставный капитал) (уставный капитал) = (добавочный капитал) + (резервный капитал) + (фонды накопления, потребления, социальной сферы) + (нераспределенная прибыль) + (доходы будущих периодов) (убытки) (собственные акции, выкупленные у акционеров) (задолженность участников (учредителей) по взносам в уставный капитал).[8]
Положительные слагаемые приведенного выражения можно условно назвать приростом собственного капитала после образования организации, отрицательные слагаемые - отвлечением собственного капитала. Если рост собственного капитала превышает его отвлечение (или равен ему), то разница реального собственного капитала и уставного капитала положительна (или, по крайней мере, неотрицательна) и, следовательно, выполняется минимальное условие финансовой устойчивости организации.
Если прирост собственного капитала меньше его отвлечения, то разница реального собственного капитала и уставного капитала отрицательна и поэтому финансовое состояние организации следует признать неустойчивым.
Следующей задачей после анализа наличия и достаточности собственного капитала является анализ наличия и достаточности источников формирования запасов.
Соотношение стоимости запасов и величин собственных и заемных источников их формирования один из важнейших факторов устойчивости финансового состояния предприятия наряду с соотношением реального собственного капитала и уставного капитала. Степень обеспеченности запасов источниками формирования выступает в качестве причины той или иной степени текущей платежеспособности (или неплатежеспособности) организации.[16]
Наиболее полно обобщающим показателем финансовой устойчивости является излишек или недостаток источников средств для формирования запасов, получаемый в виде разницы величины источников средств и величины запасов. При этом имеется в виду обеспеченность определенными видами источников (собственными, кредитными и другими заемными), поскольку достаточность суммы всех возможных видов источников (включая кредиторскую задолженность и прочие краткосрочные пассивы) гарантирована тождественностью итогов актива и пассива баланса.[16]
Общая величина запасов предприятия равна сумме величин по статьям 210 - 220 раздела II Оборотные активы баланса (включая налог на добавленную стоимость по приобретенным ценностям, поскольку до принятия его к возмещению по расчетам с бюджетом он должен финансироваться за счет источников формирования запасов).[16]
Для характеристики источников формирования запасов используется несколько показателей, отражающих различную степень охвата разных видов источников:[9]
наличие собственных оборотных средств, равное разнице величины реального собственного капитала и суммы величин внеоборотных активов (итог раздела I Внеоборотные активы баланса) и долгосрочной дебиторской задолженности (стр. 230 разд. II Оборотные активы баланса);
наличие долгосрочных источников формирования запасов, получаемое из предыдущего показателя увеличением на сумму долгосрочных пассивов (итог раздела V Долгосрочные пассивы баланса). Если целевое финансирование и поступления носят долгосрочный характер, то их величина включается в состав долгосрочных пассивов при расчете данного показателя;
общая величина основных источников формирования запасов, равная сумме долгосрочных источников (предыдущий показатель) и краткосрочных заемных средств (стр. 610 разд.
VI Краткосрочные пассивы баланса). Если целевое финансирование и поступления носят краткосрочный характер, то их величина включается в состав краткосрочных заемных средств при расчете данного показателя.
Трем показателям наличия источников формирования запасов соответствуют три показателя обеспеченности запасов источниками их формирования:[9]
излишек (+) или недостаток () собственных оборотных средств, равный разнице величины собственных оборотных средств и величины запасов;
излишек (+) или недостаток () долгосрочных источников формирования запасов, равный разнице величины долгосрочных источников формирования запасов и величины запасов;
излишек (+) или недостаток () общей величины основных источников формирования запасов, равный разнице величины основных источников формирования запасов и величины запасов.
Вычисление трех показателей обеспеченности запасов источниками их формирования позволяет классифицировать финансовые ситуации по степени их устойчивости. Можно выделить четыре типа финансовых ситуаций:[27]
1) абсолютная устойчивость финансового состояния, встречающаяся редко, представляет собой крайний тип финансовой устой_ивости. Она задается системой условий:
1а. излишек (+) собственных оборотных средств или равенство величин собственных оборотных средств и запасов;
2) нормальная устойчивость финансового состояния, гарантирующая его платежеспособность:
2а. недостаток () собственных оборотных средств,
2б. излишек (+) долгосрочных источников формирования запасов или равенство величин долгосрочных источников и запасов;
3) неустойчивое финансовое состояние, сопряженное с нарушением платежеспособности, при котором, тем не менее, сохраняется возможность восстановления равновесия за счет пополнения реального собственного капитала и увеличения собственных оборотных средств, а также за счет дополнительного привлечения долгосрочных кредитов и заемных средств:
3а. недостаток () собственных оборотных средств,
3б. недостаток () долгосрочных источников формирования запасов,
3в. излишек (+) общей величины основных источников формирования запасов или равенство величин основных источников и запасов;
4) кризисное финансовое состояние, при котором предприятие находится на грани банкротства, поскольку в данной ситуации денежные средства, краткосрочные финансовые вложения (за вычетом стоимости собственных акций, выкупленных у акционеров), дебиторская задолженность организации (за вычетом задолженности учредителей (участников) по взносам в уставный капитал) и прочие оборотные активы не покрывают даже его кредиторской задолженности (включая резервы предстоящих расходов и платежей) и прочие краткосрочные пассивы:
4а. недостаток () собственных оборотных средств,
4б. недостаток () долгосрочных источников формирования запасов,
4в. недостаток () общей величины основных источников формирования запасов.
Поскольку положительным фактором финансовой устойчивости является наличие источников формирования запасов, а отрицательным фактором величина запасов, то основными способами выхода из неустойчивого и кризисного финансовых состояний (ситуации 3 и 4) будут: пополнение источников формирования запасов и оптимизация их структуры, а также обоснованное снижение уровня запасов.
Наиболее безрисковым способом пополнения источников формирования запасов следует признать увеличение реального собственного капитала за счет накопления нераспределенной прибыли или за счет распределения прибыли после налогообложения в фонды накопления при условии роста части этих фондов, не вложенной во внеоборотные активы. Снижение уровня запасов происходит в результате планирования остатков запасов, а также реализации неиспользованных товарно-материальных ценностей. Углубленный анализ состояния запасов выступает в качестве составной части внутреннего анализа финансового состояния, поскольку предполагает использование информации о запасах, не содержащейся в бухгалтерской отчетности и требующей данных аналитического учета.[28]
Наряду с абсолютными показателями финансовую устойчивость организации характеризуют также финансовые коэффициенты.
Платежеспособность предприятия выступает в качестве внешнего проявления финансовой устойчивости, сущностью которой является обеспеченность оборотных активов долгосрочными источниками формирования. Большая или меньшая текущая платежеспособность (или неплатежеспособность) обусловлена большей или меньшей степенью обеспеченности (или необеспеченности) оборотных активов долгосрочными источниками.
Для оценки платежеспособности предприятия используются три относительных показателя, различающиеся набором ликвидных активов, рассматриваемых в качестве покрытия краткосрочных обязательств.
Мгновенную платежеспособность предприятия характеризует коэффициент абсолютной ликвидности, показывающий, какую часть краткосрочной задолженности может покрыть организация за счет имеющихся денежных средств и краткосрочных финансовых вложений, быстро реализуемых в случае надобности. Краткосрочные обязательства включают: краткосрочные кредиты банков и прочие краткосрочные займы, краткосрочную кредиторскую задолженность, включая задолженность по дивидендам, резервы предстоящих расходов и платежей, прочие краткосрочные пассивы. Показатель рассчитывается по формуле

.
Нормальное ограничение

,
распространенное в экономической литературе, означает, что каждый день подлежат погашению 20% краткосрочных обязательств предприятия или, другими словами, в случае поддержания остатка денежных средств на уровне отчетной даты (преимущественно за счет обеспечения равномерного поступления платежей от контрагентов) краткосрочная задолженность, имеющая место на отчетную дату, может быть погашена за 5 дней (1 : 0,2)[29].
Платежеспособность предприятия с учетом предстоящих поступлений от дебиторов характеризует коэффициент уточненной (текущей) ликвидности. Он показывает, какую часть текущей задолженности организация может покрыть в ближайшей перспективе при условии полного погашения дебиторской задолженности:

.
Нормальное ограничение означает, что денежные средства и предстоящие поступления от текущей деятельности должны покрывать текущие долги. Для повышения уровня уточненной ликвидности необходимо способствовать росту обеспеченности запасов собственными оборотными средствами, для чего следует увеличивать собственные оборотные средства и обоснованно снижать уровень запасов[29].
Прогнозируемые платежные возможности организации при условии погашения краткосрочной дебиторской задолженности и реализации имеющихся запасов (с учетом компенсации осуществленных затрат) отражает коэффициент покрытия:

.
Нормальное ограничение показателя: [29].
Различные показатели ликвидности не только дают разностороннюю характеристику платежеспособности предприятия при разной степени учета ликвидных активов, но и отвечают интересам различных внешних пользователей аналитической информации. Так, для поставщиков товаров (работ, услуг) наиболее интересен коэффициент абсолютной ликвидности. Банк, кредитующий данное предприятие, больше внимания уделяет коэффициенту уточненной ликвидности.
Потенциальные и действительные акционеры предприятия в большей мере оценивают его платежеспособность по коэффициенту покрытия.
Общая платежеспособность предприятия определяется как способность покрыть все обязательства предприятия (краткосрочные и долгосрочные) всеми ее активами. Коэффициент общей платежеспособности рассчитывается по формуле

Естественным является следующее нормальное ограничение для коэффициента:

[29].
Основным фактором, обусловливающим общую платежеспособность, является наличие у предприятия реального собственного капитала.
Постановлением Правительства РФ 498 от 20 мая 1994 года установлена система критериев для определения неудовлетворительной структуры баланса неплатежеспособных предприятий. В целях обеспечения единого методического подхода при проведении анализа финансового состояния предприятий и оценки структуры их балансов, а также принятии на основе результатов данного анализа решений, определенных постановлением Правительства РФ Федеральным управлением по делам о несостоятельности (банкротстве) утверждены Методические положения по оценке финансового состояния предприятий и установлению неудовлетворительной структуры предприятия.
Показателями для оценки удовлетворительности структуры баланса предприятия являются:
коэффициент текущей ликвидности;
коэффициент обеспеченности собственными средствами;
коэффициент восстановления (утраты) платежеспособности.
Коэффициент текущей ликвидности характеризует общую обеспеченность предприятия оборотными средствами для ведения хозяйственной деятельности и своевременного погашения срочных обязательств предприятия и по методике расчета представляет собой коэффициент покрытия, рассмотренный выше.
Коэффициент обеспеченности собственными средствами характеризует наличие собственных оборотных средств у предприятия, необходимых для его финансовой устойчивости[5]

.
Он определяется как отношение разности между объемами источников собственных средств (реальный собственный капитал) и фактической стоимостью основных средств и прочих внеоборотных активов (итог I раздела актива баланса) к фактической стоимости находящихся в наличии у предприятия оборотных средств в виде производственных запасов, незавершенного производства, готовой продукции, денежных средств, дебиторских задолженностей и прочих оборотных активов (итог II раздела актива баланса).
Коэффициент восстановления (утраты) платежеспособности характеризует наличие реальной возможности у предприятия восстановить либо утратить свою платежеспособность в течение определенного периода.[5]

В качестве коэффициента платежеспособности, по которому осуществляется прогноз, в Методических положениях... выступает коэффициент покрытия, нормативное значение которого принимается равным 2.[5]
Прогноз изменения платежеспособности предприятия можно строить с помощью коэффициента восстановления (утраты) платежеспособности также на основе значений коэффициентов абсолютной ликвидности, уточненной (текущей) ликвидности, общей платежеспособности и их нормативных значений. При этом возможны вариации продолжительности периода восстановления (утраты) платежеспособности в зависимости от целей анализа.
Основанием для признания структуры баланса предприятия неудовлетворительной, а предприятия - неплатежеспособным является выполнение одного из следующих условий:[5]
коэффициент текущей ликвидности на конец отчетного периода имеет значение менее 2;
коэффициент обеспеченности собственными средствами на конец отчетного периода имеет значение менее 0,1.
При наличии данных оснований, в случае, если коэффициент восстановления (утраты) платежеспособности, определенный исходя из значения периода восстановления платежеспособности, равного шести месяцам, и установленного значения коэффициента текущей ликвидности, равного двум, имеет значение больше единицы, может быть принято решение о наличии реальной возможности у предприятия восстановить свою платежеспособность.[5]
При отсутствии установленных оснований для признания структуры баланса неудовлетворительной, в случае, если коэффициент восстановления (утраты) платежеспособности, определенный исходя из значения периода утраты платежеспособности, равного трем месяцам, и установленного значения коэффициента текущей ликвидности, равного двум, имеет значение меньше единицы, может быть принято решение о том, что предприятие в ближайшее время не сможет выполнить свои обязательства перед кредиторами (об утрате платежеспособности предприятия).[5]
Вероятность банкротства предприятия это одна из оценочных характеристик текущего состояния и обстановки на исследуемом предприятии. Проводя анализ вероятности ежемесячно, руководство предприятия или технологической цепочки может постоянно поддерживать вероятность на низком уровне. Поскольку вероятность зависит от ряда показателей, то для положительного результата необходимо следить не за каким-то одним, а за несколькими основными показателями одновременно.[15]
Показатель вероятности банкротства получил название коэффициента Альтмана (индекс кредитоспособности) по имени своего создателя. Индекс кредитоспособности построен с помощью аппарата мультипликативного дискриминантного анализа (Multiple-discriminant analysis - MDA) и позволяет в первом приближении разделить хозяйствующие субъекты на потенциальных банкротов и небанкротов[25].
При построении индекса Альтман обследовал 66 предприятий, половина которых обанкротилась в период между 1946 и 1965 гг., а половина работала успешно, и исследовал 22 аналитических коэффициента, которые могли быть полезны для прогнозирования возможного банкротства. Из этих показателей он отобрал пять наиболее значимых и построил многофакторное регрессионное уравнение.
Таким образом, индекс Альтмана представляет собой функцию от некоторых показателей, характеризующих экономический потенциал предприятия и результаты его работы за истекший период. В общем виде индекс кредитоспособности (Z-счет) имеет вид:[15]

;
где Х1 оборотный капитал/сумма активов;
Х2 нераспределенная прибыль/сумма активов;
Х3 операционная прибыль/сумма активов;
Х4 рыночная стоимость акций/задолженность;
Х5 выручка/сумма активов.
Результаты многочисленных расчетов по модели Альтмана показали, что обобщающий показатель Z может принимать значения в пределах [-14, +22], при этом предприятия, для которых Z2,99 попадают в число финансово устойчивых, предприятия, для которых Z1,81 являются безусловно-несостоятельными, а интервал [1,81-2,99] составляет зону неопределенности.
Z-коэффициент имеет общий серьезный недостаток - по существу его можно использовать лишь в отношении крупных кампаний, котирующих свои акции на биржах. Именно для таких компаний можно получить объективную рыночную оценку собственного капитала.
Некоторые исследователи предостерегают от использования данной модели в России без предварительного испытания на опытных данных, так она была разработана на основе данных финансовой отчетности, выполненной по американским стандартам (GAAP). Более конкретно:
Совершенно непонятно, насколько велика описательная сила показателя совокупных активов в российской отчетности; активы постоянно переоцениваются, при этом многие из них просто не имеют разумной исторической стоимости (в частности, активы, которыми наделялись приватизируемые предприятия, учитывались по придуманным Госкомценом ценам).
Совершенно понятно, что чистая прибыль в терминологии Министерства финансов России далеко не чистая, поскольку из нее выплачивается целый ряд реально понесенных издержек (премии сотрудникам, расходы по содержанию социальной сферы и т.п.)[30]
В России не соблюдается принцип постоянства положений учетной политики, то есть, сменив учетную политику, компании не корректируют отчетность предыдущих лет в соответствии с вновь принятой учетной политикой.[30]
Для оценки финансовой устойчивости можно пользоваться следующей формулой, адаптированной к российской терминологии:

;
где Х4 отношение уставного капитала фирмы к общей сумме активов.
Степень близости предприятия к банкротству определяется по шкале, представленной в Таблице 1.1. Принимая во внимание, что формула расчета Z в представленном виде отличается от оригинала, рекомендуется снизить верхнюю границу очень высокой степени вероятности банкротства до 1[25].
При ретроспективном анализе предприятия следует обращать внимание не столько на шкалу вероятностей банкротства, сколько на динамику этого показателя.
Показатель вероятности банкротства является комплексным показателем, включающим в себя целую группу показателей, характеризующих разные стороны деятельности предприятия, структуру активов и пассивов, рентабельность и оборачиваемость.
На основе комплексного анализа финансового состояния можно сделать предварительные выводы о причинах кризисного состояния предприятия и направления вывода его из кризиса. Следующим этапом управления несостоятельными предприятиями является стабилизация финансового состояния предприятия.
Диагностика финансового состояния предприятия
.
Характеристика предприятия.
ОАО Камчатский Хлеб образовано в соответствии с Указом Президента РФ Об организационных мерах по преобразованию государственных предприятий в акционерные общества от 01.07.93г. 721, зарегистрировано с присвоением номера государственной регистрации 702/1983.
Полное официальное название Общества - открытое акционерное общество Камчатский Хлеб, сокращенное название Общества ОАО Камчатский Хлеб.
Общество является юридическим лицом, имеет самостоятельный баланс, печать, штампы, бланки со своим наименованием, зарегистрированный в установленном порядке товарный знак.
Учредителем Общества является комитет по управлению имуществом города Петропавловска-Камчатского. Общество образовано и осуществляет свою деятельность в соответствии с законодательством РФ.
Уставной капитал ОАО Камчатский Хлеб составляет 165 тыс. руб. и образован за счет эмиссии 165 тыс. акций, из них:
160 000 обыкновенных акций;
5 000 привилегированных акций.
Увеличение уставного капитала может быть произведено в порядке, предусмотренном действующим законодательством и уставом следующими способами:
путем увеличения номинальной стоимости акций;
путем размещения дополнительных акций;
путем капитализации накопленной прибыли.
Для обеспечения обязательств Общества, его производственного и социального развития за счет прибыли и иных поступлений образуются целевые фонды. Помимо фондов, предусмотренных уставом, совет директоров вправе принимать решение о создании иных целевых фондов.
Резервный фонд образуется из прибыли. Отчисления осуществляются ежегодно в размере не менее 5% от прибыли и продолжаются до тех пор, пока фонд не будет равен 25% уставного капитала.
Обязательные отчисления возобновляются, если резервный фонд будет израсходован полностью или частично. Средства фонда не могут использоваться для иных целей.
Фонд акционирования работников образуется путем ежегодных отчислений от чистой прибыли в размере 3%. Средства фонда расходуются на приобретение акций Общества, продаваемых его акционерами, для последующего размещения среди своих работников.
Контроль за деятельностью общества осуществляется ревизионной комиссией в количестве 5 человек, которая избирается на 1 год общим собранием.
Оперативные меры по стабилизации финансового положения фирмы.
Основными составляющими потенциала организационной структуры управления предприятием являются ресурсы управленческого персонала, технического оснащения управленческого труда и информационного обеспечения. Совокупность этих ресурсов, характеризующихся производительностью, экономичностью, адаптивностью, надежностью, призвана обеспечить цели производства.
Прежде всего руководителю необходимо вначале выработать собственное мнение, личную концептуальную (желаемую, идеальную) модель управления предприятием.
Начальный этап этой работы постановка лично руководителем цели стратегического развития предприятия с учетом эффективного использования его потенциала.
Внешние условия определяют цели управления ресурсами организационной структуры, обусловленные изменением общественных потребностей и необходимостью взаимодействовать с другими системами внешней среды: вышестоящими организациями, региональными органами, банками, поставщиками и потребителями.
Внутренние условия функционирования производственной системы определяют цели управления ресурсами организационной структуры, обусловленные необходимостью обеспечить эффективное управление всеми ресурсами производственной системы: техническими, технологическими, кадровыми и т.д. Если условия функционирования одних подразделений отличаются от условий других подразделений, то соответственно должны различаться и их структуры.
Объединяет такие подразделения единство целей, которое является элементом как процесса планирования, так и организации и не дает подразделениям предприятия возможности тянуть ее в различных направлениях, распылять силы и способности достичь общих целей предприятия.
Руководителю следует иметь ввиду, что реализация любого инновационного проекта зависит от уровня, квалификации, организаторских способностей, взаимодействия с администрацией предприятия (а в ряде случаев и с региональной администрацией) небольшой группы людей (3-5 человек), стоящих во главе исполнения конкретных работ по проекту. Их квалификация на самом раннем этапе подготовки документации предопределяет возможность выполнения определенного вида работ.
Современное состояние финансового рынка страны обусловливает принятие руководителем предприятия к реализации инвестиционных проектов с высоким уровнем рентабельности, срок окупаемости которых не превышает полутора-двух лет.
Стратегическое управление предъявляет более высокие требования к компетентности и наличию предпринимательских качеств у руководителя, осуществляющего контроль разработки и внедрения стратегии. Стратегический контроль контроль финансирования стратегических мероприятий, основанных в отличие от текущего контроля на расчетах с большой степенью неопределенности, а не на анализе конкретных результатов, требует предпринимательского решения.
Руководитель должен быть способен не только поддержать и принять участие в рискованном мероприятии, ной решительно приостановить работу, как только он убедится, что мероприятие не принесет ожидаемой прибыли. Следовательно, стратегическая деятельность требует действенной особой системы поощрения предпринимательского риска. В зарубежных фирмах, поощряющих предпринимательство, принято, что неудача отдельного проекта не влечет безоговорочного наказания.
Наказываются управляющие, проекты которых постоянно терпят неудачу, так как это признак отсутствия предпринимательских качеств.
Эффективным рычагом управления будущим предприятием является двойной бюджет, т.е. разделение бюджета на два: текущий и стратегический, особенно если стратегический бюджет составляет значительную часть общего бюджета.[13]
Двойной бюджет позволяет выделить средства целевым порядком для стратегической деятельности, защищая ее от посягательств со стороны текущей производственно-хозяйственной деятельности, а также баланс капиталовложений и доходов на короткие и длительные сроки.
Рассмотренные меры, а также двойная структура (разделение фирмы на производственную группу, занятую оптимизацией прибыли, и группу стратегического развития, занятую разработкой новых видов бизнеса), концентрация усилий высшего руководства на стратегическом развитии фирмы, вовлечение в стратегическую деятельность всех управляющих, которые будут нести ответственность за внедрение изменений, представляют комплекс взаимосвязанных мер, которые все вместе защищают стратегическую деятельность от отвлечения на текущие производственные задачи.
При этом значительно увеличивается роль руководителей высшего звена, так как помимо основной традиционной функции координации роста они должны взять на себя жизненно важную функцию по развитию будущего предприятия.
Необходимость службы маркетинга обусловлена тем, что приспособление предприятия к постоянно ужесточающимся условиям конкуренции с отечественными и зарубежными предприятиями требует совершенствования форм и методов изучения рынка, рекламы продукции. Развитие функции маркетинга адекватно новым задачам, стоящим перед предприятием.
Многолетний опыт работы зарубежных фирм и зарождающийся отечественный опыт свидетельствуют, что степень риска для тех предприятий, где используются современные методы управления, имеются службы стратегического развития и маркетинга, существенно снижается. Подлинное внедрение маркетинга не должно сводиться к созданию нового отдела заводоуправления с модным ныне названием. это должен быть настоящий переворот в управленческой деятельности предприятия.
В условиях рыночной экономики необходимо достаточно детально изучить все элементы конъюнктуры рынка предложение, спрос, цену, прошлое, настоящее и будущее, соответственно этому строить деятельность предприятия. Постоянный и целенаправленный мониторинг сбор, анализ, обобщение информации о состоянии и тенденциях внешней и внутренней среды предприятия важнейшая составная часть маркетинга.[19]
Вместе с функциями прогнозирования и внутреннего регулирования она образует основу современного управления деятельностью предприятия, нацеливая на стабильное получение прибыли.
Безусловно, не каждому предприятию под силу создание специальных служб маркетинга и рыночного мониторинга. Иногда эти функции целесообразно возложить на уже имеющийся плановый отдел, создать небольшую группу при директоре или его заместителе. В некоторых случаях в особо важные для предприятия моменты эти задачи лучше решать с помощью специально приглашенных консультантов. на многих малых предприятиях эти вопросы может выполнить и сам директор или его заместитель.
В любом случае пренебрегать этими функциями в новых условиях хозяйствования, рассчитывать на стабильное существование без них было бы непростительной самонадеянностью.
В целях обеспечения маневренности действий предприятия при изменении сбыта или спроса продукции служба маркетинга должна определять перспективные рынки сбыта по видам выпускаемой продукции (состав потребителей, в том числе потенциальных, объем их потребности, региональное размещение, особые требования) на текущий период и отдаленную перспективу (от 2 до 10 лет), анализировать состав существующих и возможных конкурентов на внутреннем и внешних рынках в перспективе, оценивать состав поставщиков основных материалов с позиции увеличения объема поставок в случае необходимости значительного увеличения объема производства.[19]
Рассмотренная аналитическая работа в условиях рыночной экономики должна проводиться постоянно, если предприятие хочет застраховать себя от отрицательных изменений на рынках сбыта продукции и своевременно изменять номенклатуру и объемы выпускаемой продукции.
При разработке руководителем концепции состава экономических служб и оценки предложений проекта следует иметь в виду, что на средних предприятиях складывается тенденция создания единой финансово-экономической службы на базе объединения планово-экономического, финансового отделов и бухгалтерии предприятия. При этом в новом подразделении значительно усиливаются аналитические функции и функции управления финансами, что способствует более обоснованной разработке не только текущих, но и стратегических, перспективных планов, эффективному использованию как существующего, так и будущего потенциала предприятия.
В связи с этим руководителю следует оценить возможности внедрения аналогичных изменений на предприятии.
Какие бы меры по совершенствованию управления не были намечены руководителем предприятия, они обречены на провал, если не будет уделено должного внимания мероприятиям по совершенствованию управления кадровым потенциалом. Без нужных людей ни одно предприятие не сможет достичь своих целей и выжить.
Под кадровым потенциалом (трудовыми ресурсами) обычно понимается способность всех работников предприятия (рабочие. служащие, инженеры, инженерно-технический и управленческий ерсонал), объединенных в единый коллектив, качествен но и в срок решать стоящие перед предприятием научно-технические. производственные и социально-экономические задачи. Кадровый потенциал можно характеризовать рядом показателей количественных и качественных (характеристики).
К первым относятся: численность занятых на предприятии (общая и по категориям). средний возраст (в целом по занятым и по категориям), средний стаж работы на предприятии и в данной должности, темпы текучести кадров, отношение средней зарплаты рабочих и специалистов соответствующим зарплатам на других предприятиях, количество переходов между различными категориями работников и т.п. К качественным характеристикам можно отнести такие, как ценностная ориентация, уровень культуры, уровень образованности и т.п.
Потребность предприятия в трудовых ресурсах, исходя из стратегических задач, может быть определена в три этапа.[21]
1. Оценка наличных трудовых ресурсов анализ численности работающих, обеспечения предприятия рабочей силой, состава и структуры кадров, текучести кадров. Анализ выполняется с учетом качества труда и причин текучести кадров.
2. Оценка текущих потребностей (для реализации краткосрочных и перспективных целей предприятия).
3. Разработка программ по развитию трудовых ресурсов.
Программа должна включать конкретный график работы и мероприятия по привлечению (сохранению), найму, обучению, подготовке и организации продвижения работников по службе, требующихся для реализации целей предприятия.
Мероприятия по совершенствованию работы с кадрами должны содержать:
предложения по совершенствованию критериев и методов подбора и расстановки кадров;
методики совершенствования аттестации кадров на предприятии, работы с резервом на выдвижение, повышения квалификации кадров;
предложения по формам оплаты труда и видам льгот в целях привлечения, найма и закрепления работников на предприятии;
методику оценки трудовой деятельности и доведения ее до работников;
рекомендации по совершенствованию организации и условий труда - повышение качества трудовой жизни (удовлетворение работника своим трудом, расширение объема и обогащение содержания труда, разнообразные комбинации денежного вознаграждения, дополнительных льгот и моральных стимулов);
методы перемещения сотрудников на должности с большей или меньшей ответственностью, развитие их профессионального опыта
путем перемещения на должности или участки работы, ротация кадров:
рекомендации по совершенствованию социально-психологического климата в коллективе.
По каждому из указанных направлений развития кадрового потенциала в настоящее время имеются отечественные и зарубежные методики, которые должны быть предложены разработчиками проекта с учетом специфики данного предприятия.
Развитие, как и использование кадрового потенциала, во многом зависит также от стиля руководства, методов формирования коллектива, социально-психологического климата в коллективе. Руководитель предприятия должен выбрать для себя стиль руководства (авторитарный, демократический, либеральный, попустительный), знать методы формирования коллектива и поддержания в нем нормального социально-психологического климата.
Все существующие стили руководства условны, и в жизни преуспевают те профессиональные руководители, которые, владея всеми стилями руководства, используют наиболее приемлемый из них (или сочетание нескольких) в каждой конкретной ситуации. Руководитель ответственен за подбор людей, которым бы подошел его стиль руководства. Если большинство подчиненных не согласно, то дело не в стиле руководства, а в том, что этот конкретный руководитель слаб и должен быть заменен, поскольку качества человека изменить очень трудно и требуют, как правило, длительного времени.
Поэтому вопрос эффективности управления не столько вопрос грамотных управленческих решений и приказов, сколько вопрос подбора сотрудников, подходящих предприятию по деловым качествам, в том числе по человеческой совместимости; по личным целям персонала.
В настоящее время вопрос формирования коллектива требует концептуально нового решения. Большинство предприятий либо пытается использовать опыт организаций прежних времен, либо формируется стихийно. И в том и в другом случае практически не учитывается психология коллектива, не исследуется развитие организационной культуры.
Редко кто из руководителей (не говоря уже о подчиненных) представляет себе глобальную стратегию и дальние цели предприятия. Подбор сотрудников производится, как правило, механическим путем.
В данной ситуации легко прогнозируется текучесть кадров, стагнация и в конечном итоге деградация такого предприятия.
Одна из самых частых проблем в отечественном бизнесе связана с тем, что организаторы его при формировании коллектива предпочитают использовать метод добычи должности (хороший парень, наш мужик), а не заслуг (профессионализм, конкурс проектов), забывая при этом, что хороший, наш мужик это не профессия. США перешли на подбор кадров по принципу заслуг более 110 лет тому назад.
Задача руководителя предприятия состоит в умении создать условия, при которых сотрудники могли бы сочетать личные и общие цели, создавая обстановку психологической готовности к сотрудничеству.
Психологическая готовность работников к сотрудничеству надежная гарантия успешного выполнения любой, даже самой тяжелой работы. В основу деятельности руководства должен быть положен принцип, что главное на предприятии живой человек с его проблемами, а не надуманные постулаты.
Таким образом, отмечая необходимость комплексного подхода, выделим основные этапы при разработке проекта совершенствования организационной структуры управления предприятием:[20]
1. Разработка концепции развития системы организационного управления предприятием.
2. Анализ существующей структуры или организационных структур аналогичных предприятий.
3. Формирование первоначального варианта структуры целей и (функций системы управления.
4. Формирование перечня изменений функций существующей системы управления.
5. Моделирование процессов выполнения основных функций системы управления и определение характеристик организационной структуры.
6. Выбор и обоснование варианта совершенствования существующей организационной структуры.
7. Разработка программы внедрения проекта.
8. Регулирование, уточнение проекта.
Разработка программы внедрения проекта (этап 7) включает разработку программы (мероприятий) по переводу системы из существующего состояния в проектное (решение по организации исполнения), внедрение программы.
Регулирование, уточнение проекта (этап 8) включает контрольную (опытную) проверку соответствия состояния системы проектному, а также регулирование (принятие решения по улучшению, упорядочению отдельных элементов и их связей привязка проекта к конкретным условиям данного предприятия), затем - вновь анализ существующего состояния системы и проектирования решения по ее дальнейшему совершенствованию.
Опираясь на вышесказанное, можно сформулировать следующие рекомендации руководителю по управлению изменениями структуры фирмы в условиях кризиса:
А. Сформировать организационно-методические предпосылки разработки и внедрения изменении.
Поставить цель.
Пронести стратегический диагноз организационного потенциала фирмы.
Выработать собственную концепцию изменений, определить, какая стратегия необходима для реализации поставленной цели.
Исходя из этого определить желаемый вид организационной структуры.
Выбрать метод проектирования совершенствования оргструктуры.
Организовать привлечение консультантов и проектировщиков для разработки мероприятий по совершенствованию оргструктуры.
Определить состав сотрудников, которых целесообразно включить в группу проектировщиков как ответственных исполнителей от фирмы по отдельным направлениям разработки проекта.
Уточнить с проектировщиками (консультантами) предварительно сформулированные цель, стратегию и тактику ее реализации.
Обеспечить материальными, трудовыми и финансовыми ресурсами разработку проекта.
Контролировать результаты каждого этапа разработки и внедрения проекта.
Б. Планировать внедрение проекта.
Обеспечить внедрение проекта в кратчайшие сроки, создать на предприятии группу внедрения и адаптации проекта.
Организовать работу по информации, пропаганде и мобилизации коллектива на поддержку нововведений.
Проверить на совместимость и перспективную динамику команду высшего и среднего руководства фирмы.
Определить основной набор убеждений, ценностей, которым будут привержены сотрудники в новых (частично измененных) условиях.
Определить, какие люди нужны, в чем должны быть их особенности, помимо функциональных способностей.
Обеспечить подбор недостающих кадров, подготовку и переподготовку сотрудников, исходя из новых задач, с опережением завершения проектных разработок (до начала этапа внедрения).
Вознаграждать за успешную стратегическую деятельность.
Организовать систему гибкого управления и контроля.
Определить направления наиболее эффективного использования ожидаемого дохода.
Качественное выполнение данных этапов способствует получению расчетного эффекта от внедрения разработанных нововведений в установленные сроки и с соблюдением проектного уровня затрат.
Рассмотренные мероприятия носят стратегический характер, требуют значительных капиталовложений и сроков реализации. Они способны принести ожидаемый эффект в перспективе.
Оперативные меры по стабилизации финансового положения фирмы.
В структуре источников средств ОАО Камчатский Хлеб значительную часть занимает кредиторская задолженность. Ее доля увеличилась с 22,96% в начале 1998 г. до 55,68% на конец 1999 г. Это крайне негативная тенденция.
Именно в следствие большого объема кредиторской задолженности показатели ликвидности имеют значения ниже допустимых, что и определяет неплатежеспособность предприятия.
В структуре самой кредиторской задолженности наибольший вес занимает задолженность по платежам в бюджет и внебюджетные фонды. Так на конец 1999 г. доля этих долгов составила более половины всей суммы кредиторской задолженности.
Среди различных способов восстановления нормальной структуры баланса следует отметить возможность проведения реструктуризации задолженности по обязательным платежам в бюджет.
Данная процедура регулируется постановлением Правительства РФ О порядке и сроках проведения реструктуризации кредиторской задолженности юридических лиц по налогам и сборам, а также задолженности по начисленным пеням и штрафам перед федеральным бюджетом от 3 сентября 1999 г. 1002. В соответствии с принятым порядком процедура реструктуризации является добровольным делом предприятия-должника при угрозе принятия мер, предусмотренных законодательством о банкротстве.
Реструктуризация кредиторской задолженности юридических лиц по налогам и сборам, а также задолженности по начисленным пеням и штрафам перед федеральным бюджетом (далее - задолженность по обязательным платежам в федеральный бюджет) проводится путем поэтапного погашения задолженности, исчисленной по данным учета налоговых органов по состоянию на 1 число месяца подачи заявления о предоставлении права на реструктуризацию задолженности.[4]
Решение о реструктуризации принимается Министерством Российской Федерации по налогам и сборам (в лице территориального налогового органа) при наличии соответствующего заключения Федеральной службы России по финансовому оздоровлению и банкротству[4].
Решение о реструктуризации задолженности по обязательным платежам в федеральный бюджет может быть принято в отношении организаций, осуществляющих в течение 2 месяцев до 1 числа месяца подачи заявления о предоставлении права на реструктуризацию полное внесение текущих налоговых платежей в федеральный бюджет в сумме, равной начисленным налогам и сборам за тот же период, и имеющих положительное заключение Федеральной службы России по финансовому оздоровлению и банкротству или ее территориального органа о способности организации осуществлять уплату текущих обязательных платежей и процентов за пользование бюджетными средствами своевременно и в полном объеме в течение всего срока погашения задолженности.[4]
В случае принятия решения о реструктуризации задолженности ей предоставляется право равномерной уплаты задолженности по налогам и сборам в течение 6 лет, по пеням и штрафам - в течение 4 лет после погашения задолженности по налогам и сборам.[4]
Организации, не имеющей задолженности по налогам и сборам, предоставляется право погашения задолженности по пеням и штрафам в течение 10 лет.[4]
С сумм задолженности по налогам и сборам ежеквартально, не позднее 15 числа последнего месяца квартала, уплачиваются проценты исходя из расчета одной десятой годовой ставки рефинансирования Центрального банка Российской Федерации. Проценты начисляются исходя из суммы непогашенной задолженности на дату уплаты процентов.[4]
Таким образом, существует юридически закрепленная возможность улучшить структуру баланса.
Среди прочих оперативных мероприятий следует отметить также ценовую политику фирмы. Ранее в условиях планово-распределительной системы предприятие занимало практически монопольное положение на рынке и не испытывало недостатка в платежеспособном спросе на свою продукцию. С переходом на рыночные отношения, на рынке появились более технологичные конкуренты, которые смогли предложить продукцию приемлемого качества по более низкой цене и завоевать своего потребителя.
Предприятие оказалось не в состоянии мобильно отреагировать на изменение во внешней среде, что вызвало падение производства и соответствующую недогрузку мощностей.
Неэффективное использование основных фондов влечет за собой дополнительные издержки в виде налога на имущество, которое не приносит доход; а также прочих затрат по обслуживанию простаивающего оборудования и неиспользуемых площадей.[18]
В этих условиях значительный эффект может принести так называемая демпинговая ценовая политика, направленная на вытеснение конкурентов. Безусловно, данную тактику предприятие не может применять долго, т.к. это связано со значительными издержками. Однако расширение рынка сбыта за счет захвата освободившихся ниш позволит увеличить программу выпуска продукции, загрузить оборудование и выйти на проектные мощности. Максимальное использование имеющихся ресурсов позволит получить необходимую экономию на масштабе производства и в дальнейшем поддерживать издержки производства на достаточно низком уровне, что сгладит неизбежное обратное повышение цен.
Необходимо также изменение ассортимента выпускаемой продукции, чтобы максимально удовлетворить запросы потребителей.
Таким образом, предлагаемые оперативные мероприятия позволят стабилизировать финансовое состояние ОАО Камчатский Хлеб, улучшить структуру его баланса, что сделает предприятие более привлекательным для инвестора. В свою очередь, привлечение внешних инвестиций позволит реализовать предложенные выше стратегические мероприятия, которые при комплексном планомерном внедрении способны принести значительный эффект в ближайшей перспективе.
Заключение.
Анализ финансового состояния предприятия на основании данных бухгалтерской отчетности за 1998-1999 гг. позволяет сделать вывод о том, что в структуре источников средств значительную долю занимает кредиторская задолженность. Такая ситуация крайне рискованна, т.к. ставит предприятие в жесткую зависимость от финансового положения своих контрагентов, а также делает его очень чувствительным к изменениям во внешней среде, что негативно сказывается на платежеспособности.
Шкала вероятности банкротства
Растущий недостаток общей величины основных источников формирования запасов свидетельствует о том, что предприятие на протяжении исследуемого периода находится в кризисном состоянии, на грани банкротства. Эти выводы подтверждает анализ ликвидности предприятия - практически все показатели ликвидности ниже своих нормативных значений и имеют тенденцию снижения, хотя и замедляющимися темпами.
Недопустимые значения законодательно установленных критериев оценки финансового состояния предприятий позволяют сделать окончательный вывод о неудовлетворительной структуре баланса ОАО Камчатский Хлеб и неплатежеспособности самого предприятия, а также об отсутствии тенденции восстановления платежеспособности фирмы в отчетном периоде.
Таким образом, предприятие находится в сложном, кризисном финансовом положении и нуждается в незамедлительных комплексных мероприятиях по восстановлению платежеспособности и ликвидности.
По характеру этих мероприятий можно выделить два наиболее распространенных вида тактики, позволяющих преодолеть кризисную ситуацию. Первая из применяемых тактических программ, получила название защитной, поскольку она основана на проведении сберегающих мероприятий, основой которых является сокращение всех расходов, связанных с производством и сбытом, содержанием основных фондов и персонала, что ведет к сокращению производства в целом.
Такая тактика применяется, как правило, при очень неблагоприятном стечении внешних для предприятия обстоятельств.
Наиболее эффективна наступательная тактика, для которой характерно применение не столько оперативных, сколько стратегических мероприятий. В этом случае наряду с экономными, ресурсосберегающими мероприятиями проводятся активный маркетинг, изучение и завоевание новых рынков сбыта, политика более высоких цен, увеличение расходов на совершенствование производства за счет его модернизации, обновления основных фондов, внедрения перспективных технологий.
В то же время меняется или укрепляется руководство предприятия, осуществляется комплексный анализ и оценка ситуации и, если надо, корректируется философия, основные принципы деятельности предприятия, т.е. изменяется его стратегия. В соответствии с новой стратегией пересматриваются производственные программы, маркетинговая концепция все в большей степени нацеливается на укрепление позиций предприятия на существующих и завоевание новых сегментов рынка, обновляется номенклатура выпускаемой продукции.
Все это находит отражение в разрабатываемой концепции финансового, производственного и кадрового оздоровления и в соответствии с ней разрабатываются финансовая, маркетинговая, техническая и инвестиционная программы, которые позволяют найти путь к финансовому благополучию предприятия.
Несмотря на то, что основные показатели платежеспособности ОАО Камчатский Хлеб не соответствуют нормам, они имеют замедляющиеся темпы снижения. Это может свидетельствовать о наличии внутреннего потенциала экономического роста. В данном случае предприятию целесообразно применить наступательную тактику для максимального использования имеющихся ресурсов и резервов.
Безусловно, это потребует значительных финансовых затрат, которые неосуществимы без привлечения инвестиций. Помочь в этом может бизнес-план.
Бизнес-план является основным сводным документом финансового оздоровления, в котором анализируются процессы изменения предприятия, показывается, каким образом руководство предприятия намерено преодолеть кризисную ситуацию, возникшую на предприятии, наметить конкретные пути предотвращения банкротства.
При составлении бизнес-плана предприятие должно найти наиболее сильные и наиболее слабые свои стороны, развитие или преодоление которых упрочит его положение на рынке.
Одна из важных задач по выводу предприятия из кризисной ситуации выбор такой оптимальной организационной структуры, которая лучше всего отвечала бы целям и задачам предприятия, а также воздействующим на него внутренним и внешним факторам в существующих и ожидаемых условиях функционирования предприятия.
Однако одной, оптимальной для всех ситуаций, организационной структуры предприятия не существует, относительная эффективность того или иного типа организационной структуры определяется различными внешними и внутренними факторами.
Возможности и сроки вывода предприятия из кризисной ситуации, как и стабильного эффективного развития в дальнейшем, в значительной мере зависят также от наличия условий для организации разработки и внедрения инновации на предприятии. Отечественный и зарубежный опыт свидетельствует о том, что наибольшего успеха добиваются предприятия, на которых созданы группы перспективного развития, уделяется должное внимание всем этапам разработки и внедрения нововведений, отработана система ресурсного и организационно-правового обеспечения сотрудников предприятия и сторонних специалистов, участвующих в выполнении этих работ.
Современное состояние финансового рынка страны обусловливает принятие руководителем предприятия к реализации инвестиционных проектов с высоким уровнем рентабельности, срок окупаемости которых не превышает полутора-двух лет.
Другим аспектом антикризисного управления является выработка долгосрочной стратегии развития предприятия. На жизнедеятельность предприятий как в переходный период к рынку, так и в стабильных рыночных условиях хозяйствования существенное влияние оказывает фактор неопределенности.
Этот фактор парализует деятельность многих предприятий, проявляясь буквально во всем. Так, руководство не уверено, сможет ли продукция найти сбыт, удастся ли достать комплектующие, получить кредитные ресурсы, сохранить квалифицированные кадры и т.д. Однако неправильно было бы рассматривать неопределенность лишь как что-то угрожающее, мешающее деятельности предприятия. Для одних это привычные трудности, но для других источник прибыли; надо быть готовым к встрече с неопределенностью, связанным с нею риском.
Опыт отечественных и зарубежных предприятий, эффективно функционирующих в условиях рыночной экономики, показывает, что острота проблемы снижается, если обеспечивается равновесие между стратегической и текущей ориентацией деятельности предприятия. Это не просто процесс замены ориентации текущих управленческих действий на перспективные, т.е. необходимо не только создавать потенциал для полуения предприятием прибыли в будущем, но и иметь предпосылки и условия для извлечения реальной текущей прибыли.
Среди оперативных, тактических мер выделим следующие.
Важно отметить, что именно в следствие значительной доли кредиторской задолженности в структуре источников средств ОАО Камчатский Хлеб показатели ликвидности имеют значения ниже допустимых, что и определяет неплатежеспособность предприятия. Среди различных способов восстановления нормальной структуры баланса следует выделить возможность проведения реструктуризации задолженности по обязательным платежам в бюджет.
Данная процедура регулируется соответствующим Постановлением Правительства. В соответствии с принятым порядком процедура реструктуризации является добровольным делом предприятия-должника при угрозе принятия мер, предусмотренных законодательством о банкротстве.
Это даст возможность расчистить баланс от долгов и провести поэтапное погашение задолженности перед бюджетом и внебюджетными фондами в течение 6 лет.
Среди прочих оперативных мероприятий следует отметить ценовую политику фирмы. На данный момент значительный эффект может принести так называемая демпинговая ценовая политика, направленная на вытеснение конкурентов. Безусловно, такую тактику предприятие не может применять долго, т.к. это связано со значительными издержками.
Однако расширение рынка сбыта за счет захвата освободившихся ниш позволит увеличить программу выпуска продукции, загрузить оборудование и выйти на проектные мощности. Максимальное использование имеющихся ресурсов позволит получить необходимую экономию на масштабе производства и в дальнейшем поддерживать издержки производства на достаточно низком уровне, что сгладит неизбежное обратное повышение цен.
Предлагаемые оперативные мероприятия позволят стабилизировать финансовое состояние ОАО Камчатский Хлеб, улучшить структуру его баланса, что сделает предприятие более привлекательным для инвестора. В свою очередь, привлечение внешних инвестиций позволит реализовать рассмотренную выше наступательную тактику, а также мероприятия стратегического характера.
Список литературы:
1. Законодательные, нормативные, распорядительные акты, документальные источники.
1.1. Гражданский кодекс РФ (часть первая) от 30.11.94 51-ФЗ М. ИНФРА-М норма 1996
1.2. Федеральный закон О несостоятельности (банкротстве) от 08.01.98 6-ФЗ СЗ РФ 1998 2 ст.222
1.3. Постановление Правительства РФ О некоторых мерах по реализации законодательства о несостоятельности (банкротстве) предприятий от 20.05.94 498 РГ 1994 27 мая
1.4. Постановление Правительства РФ О порядке и сроках проведения реструктуризации кредиторской задолженности юридических лиц по налогам и сборам, а также задолженности по начисленным пеням и штрафам перед федеральным бюджетом от 03.09.99 1002 РГ 1999 10 октября
1.5. Распоряжение Федерального управления по делам о несостоятельности (банкротстве) Методические положения по оценке финансового состояния предприятий и установлению неудовлетворительной структуры баланса от 12.08.94 31-р Экономика и жизнь 1994 41
Монографии, статьи.
2.6. Ансофф И. Стратегическое управление /Под ред.
Л.И. Евенко.
Пер. с англ. - М.: Экономика, 1989.
2.7. Антикризисное управление: от банкротства к финансовому оздоровлению /Под ред. Г.П.
Иванова. - М.: Закон и право, 1995.
2.8. Артеменко В.Г., Беллендир М.В.
Финансовый анализ. - М.: ДИС, 1995.
2.9. Балабанов И.Т.
Анализ и планирование финансов хозяйствующего субъекта. - М.: Финансы и статистика, 1994.
2.10. Бандурин В.В., Ларицкий В.Е.
Проблемы управления несостоятельными предприятиями в условиях переходной экономики. М.: Наука и экономика, 1999.
2.11. Богачев В.Ф.
Промышленность России: антикризисные стратегии предприятий. - СПб.: Издательский дом Коврус, 1996.
2.12. Ван Хорн Дж.К.
Основы управления финансами. - М.: Финансы и статистика, 1996.
2.13. Гурков И., Авраамова Е. Стратегии выживания промышленных предприятий в новых условиях //Вопросы экономики. - 1995. - 6.
2.14. Ефимова О.В.
Финансовый анализ. - М.: Бухгалтерский учет, 1996.
2.15. Ковалев А.П.
Диагностика банкротства. - М.: Финстатинформ, 1995.
2.16. Ковалев В.В.
Финансовый анализ. - М.: Финансы и статистика, 1998.
2.17. Лунев В.П. Тактика и стратегия управления фирмой.
Учебное пособие. - М.: ДИС, 1998.
2.18. Макаров А., Мизиковский Е. Оценка баланса и несостоятельности предприятия// Бухгалтерский учет. - 1996. - 3.
2.19. Маркетинг /Под ред.
А.Н. Романова. - М.: ЮНИТИ, 1995.
2.20. Машков Р.В. Стратегии реструктуризации предприятий в условиях кризисной ситуации //Проблемы теории и практики управления. - 1999. - 3.
2.21. Свиридов А.К. Антикризисное управление: принятие решений на краю пропасти// Проблемы теории и практики управления. - 1999. - 4.
2.22. Свит Ю. Восстановительные процедуры способ предотвращения банкротства// Российская юстиция. - 1998. - 3.
2.23. Стратегия и тактика антикризисного управления фирмой /Под ред. А.П.
Градова и Б.И. Кузина. - СПб.: Специальная литература, 1996.
2.24. Телюкина М.В. Особенности нового законодательства о несостоятельности (банкротстве) //Законодательство. - 1999. - 1.
2.25. Уткин Э.А.
Антикризисное управление. - М.: ЭКМОС, 1997.
2.26. Уткин Э.А.
Планирование и организация предпринимательской деятельности. - М.: ЭКМОС, 1997.
2.27. Уткин Э.А.
Финансовое управление. - М.: ЭКМОС, 1997.
2.28. Финансы предприятия /Под ред. Е.И.
Бородиной. - М.: ЮНИТИ, 1995.
2.29. Шеремет А.Д., Негашев Е.В.
Методика финансового анализа. - М.: Инфра-М, 1999.
3. Переодические издания.
3.30. Коммерсант 12.04.2000
3.30. Экономика и жизнь 01.10.2000
Приложения.
Таблица 1.1.
Шкала вероятности банкротства
| |
Значение Z |
Вероятность банкротства |
|
менее 1,8 |
очень высокая |
|
| |
от 1,81 до 2,7 |
высокая |
| |
от 2,71 до 2,99 |
средняя |
| |
от 3,0 |
низкая |
Таблица 2.1.
Оценка общей эффективности производственно-хозяйственной деятельности ОАО Камчатский Хлеб
Таблица 2.2.
Оценка достаточности реального собственного капитала ОАО Камчатский Хлеб
Таблица 2.3.
Анализ структуры активов и пассивов ОАО Камчатский Хлеб
Динамика структуры активов ОАО Камчатский Хлеб

Рис.2.1.
Таблица 2.4.
Реальный собственный капитал

Таблица 2.5.
Скорректированные заемные средства

Таблица 2.6.
Прогноз изменения платежеспособности ОАО Камчатский Хлеб

Таблица 2.7.
Анализ обеспеченности запасов источниками

Таблица 2.8.
Анализ ликвидности ОАО Камчатский Хлеб

Таблица 2.9.
Анализ вероятности банкротства ОАО Камчатский Хлеб с помощью коэффициента Альтмана
Налоги: Налогообложение - Аудит - Консалтинг - Банкротство