Спиридонов В. - Руководство самозащиты без оружия по системе джиу-джитцу
ВВЕДЕНИЕ
Джиу-Джитцу представляет старую японскую систему физического развития.
В процессе ее развития создался целый цикл характерных приемов, дающих возможность знающему их физически слабому человеку с успехом не только сопротивляться, но и брать перевес над более сильным и физически развитым противником.
Следы существования этих приемов в Японии можно найти уже в конце 14-го века. К концу 19-го столетия эта система самозащиты настолько перегрузилась массой показных и условных приемов, что практическое применение их в жизни стало почти невозможным и сделалось, главным образом, достоянием арены и японских преподавателей, державших в тайне смой особые приемы.
В 1882 году профессором Ж. Кано была проделана систематизация этих приемов и оставлены только приемы, имеющие жизненный характер. Но и в данном своем виде этот ценный труд слишком громоздок и мало применим в нашей обстановке.
Необходимо было его возможно упростить, положив в основу всей системы наши характерные особенности и минимум затраты времени на изучение.
Неоднократные попытки, начиная с 1902 г., ввести в России Джиу-Джитцу как официальный предмет преподавании для соответствующих категорий лиц, оканчивались неудачно в силу, главным образом, плохого отбора приемов, отсутствия системы и метода, а также и по вине преподавателей, недостаточно серьезно относившихся к своему делу. Эти же причины мешали популяризации всей системы в широких массах населения. Впадая в начале своей работы в общую ошибку при определении ценной и тех или иных приемов в смысле применения их к жизни, мне, тем не менее, в 1921 году, благодаря практическому изучению, удалось осознать ошибку существовавшей в то время системы.
В то же время детальное изучение всех приемов, имевших применение в нашей действительности, указало новый и, как мне кажется, правильный путь, по которому я и иду, постепенно совершенствуя спою систему.
Система, разработанная мною, составлена из приемов, применявшихся на практике в нашей жизненной обстановке, и удовлетворяет как психическим, физическим, так, и прочим особенностям наших условии.
Свое практическое обоснование система получила в МПСО Динамо и в процессе длительной работы доказала вполне свою жизненность и пригодность в нашей обстановке, как принцип самозащиты, а кроме того, в результате опытной проработки достигла такой степени простоты и легкости применения, что уже может быть смело преподана в качестве руководства не только для отдельных лиц, но и как самозащита массового характера, так как она является совершенно практически законченной системой, и лишь в некоторых отделах, где жизнь укажет на необходимое дополнение или изменение, необходимо будет вносить строго проработанные коррективы.
Основные принципы, вложенные в данное руководство, следующие:
1) дать только приемы, получившие при практическом применении положительные результаты, и в строго ограниченном числе;
2) простота изучения приемов и, как следствие этого, минимальная затрата времени на изучение;
3) методичность проведения изучения приемов:
4) спортивный интерес, как залог дальнейшего развития самозащиты.
Данный труд, базируясь целиком на опытных данных работы МПСО Динамо, по своим размерам не может вместить всего того материала, который имеется в распоряжении Динамо, и потому в процессе работы с этим руководством может возникнуть целый ряд вопросов, требующих более детального разъяснения.
В силу этого просьба за всеми разъяснениями обращаться непосредственно по адресу: Москва, Лубянка 11, Бюро Секции ,, Джиу-Джитцу, а также сообщать туда же о случаях и результатах жизненного применения предлагаемых способов.
Это будет показателем интереса, который возбудила предлагаемая система, ее жизненности, и даст данные к усовершенствованию в дальнейшем.
В заключение нужно сказать, что вследствие различных брошюр по Джиу-Джитцу, бьющих на эффект и наделяющих эти приемы какой-то сверхъестественной силой, у читателя создается ложное представление, что достаточно прочесть руководство, поверхностно ознакомиться с приемами, и дело готово.
Естественно, что в конечном результате получается горькое разочарование и, как прямое следствие этого, интерес к системе в целом падает.
Я самым решительным образом, на основании долголетнего личного опыта, утверждаю, что искусство самозащиты достигается только упорной серьезной работой, и только такая работа и дает полное удовлетворение.
Для окончательного усвоения и выработки основ к правильному применению приемов, кроме изучения их в техническом отношении, необходима длительная тренировка.
Предлагаемое руководство, включая методические данные, указывает правильный путь для требуемой работы. Нужен только серьезный подход к ней.
ПЕРЕЧЕНЬ РИСУНКОВ
1 Удар по кадыку 2.
2 Чувствительные точки.
3 2-е подготовит. упражнение.
4 Упражнение дли умелого падения.
5 Упражнение для умелого падения.
6 Дожим кисти - доказательство знач. рывка,
7 Стойка для разучивания приемов.
8 Стой по счету 2.
9 Стой но счету 3.
10 Рычаг вверх по счету 2.
11 Рычаг вверх с переводом на плечо по счету 2
12 Для высокого роста по счету 2.
13 Милицейский по счету 2.
14 Рычаг вниз по счету 1.
15 Рычаг вниз но счету 2.
16 Выверт по счету 3.
17 Узел по счету 1.
18 Узел с сопротивлением.
19 Загиб руки за спину I по счету 2.
20 Загиб руки за спину I по счету 3.
21 Загиб руки за спину II по счету 1.
22 Женский по счету 2.
23 Женский сзади но счету 2.
24 Удар по кадыку с наступанием на ногу по счету 1.
25 Мат
26 Полу горловой но счету 1.
27 Полугорловой по счету 2.
28 Полугорловон- со страховкой.
29 Против револьвера по счету 1.
30 Против револьвера по счету 2.
31 Против револьвера по счету 3.
32 Против револьвера по счету 2.
33 Против револьвера по счету 3.
34 Против удара ножом в бок по счету 2.
35 Против удара ножом сверху по счету 1.
36 Против удара ножом сверху по счету 2
37 Против захвата за шею сбоку.
38 Против захвата за шею спереди.
39 Захват за шею сбоку.
40 Захват за шею спереди.
41 Подножка в захвате по счету 2.
42 Перебрасывание по счету 1.
43 Перебрасывание по счету 2.
44 Опасный.
45 На земле спереди.
46 На земле сбоку.
47 Переворот противника на земле по счету 2.
48 Вспомогательный по счету 3.
49 1-й горловой.
50 2-й горловой.
51 3-й горловой.
52 Стойка для односторонней тренировки.
53 Дожим кисти.
54 Неудобное положение для Рычага вниз.
55 Рычаг вниз по принципу у себя на боку.
56 Узел вверху по принципу.
57 Неудобное положение для продолжения загиба руки за спину 1 способом.
58 Стойка для двухсторонней тренировки.
59 Освобождение от захвата одной руки.
60 Зажим кисти.
61 Женский по принципу.
62 Обратный рычаг по принципу на своей руке.
63 Захват 2-х рук.
64 Рычаг вниз по принципу.
65 Выверт в обратную сторону без захвата.
66 Выверт в обратную сторону с захватом кисти.
67 Зашита на земле.
68 Рычаг вверх.
69 Загиб руки за спину 1 способ.
70 Полугорловой
71 Разжатие кулака на земле.
72 Расположение шеренг на занятиях.
73-82 Случаи жизненного применения приемов.
ГЛАВА I ОБЩИЕ УКАЗАНИЯ
Систематизированный цикл приемов Джиу-Джитцу (и том числе специально болевых), проверенных на опыте в различных случаях их жизненного применения, дает целый ряд практических навыков, необходимых не только дли самозащиты, но и для активных действий, когда этого требует обстановка. Вообще в отношении физического развития они развивают определенную упругость и гибкость всего организма.
В моральном отношении они способствуют умению бистро ориентироваться в неожиданно создавшейся обстановке, надлежащим образом использовать последнюю, а также и развитию активности, смелости и хладнокровия.
Принцип: Ум против грубой силы.
Приемы Джиу-Джитцу по своему характеру можно подразделить на следующие группы:
1.Удары.
2.Чувствительные точки.
3.Обратные рычаги.
4.Дожимы.
5.Выверты, вывод из равновесия и комбинации.
Научное обоснование приемов большею частью относится к анатомии, а поэтому элементарное знание таковой, в особенности для инструкторского состава, обязательно, так как это служит для разъяснения правильного производства приемов и предупреждения несчастных случаев.
1. Удары
Удары производятся, как правило: быстро, коротко, с силой:
а) вытянутой ладонью со стороны мизинца (ребром напряженной ладони),
б) носком ноги,
в) коленом,
г) локтем,
д) пяткой,
е) вытянутыми пальцами.
Могут производиться удары и другими местами, но они, исключая кулака, имеют второстепенное значение.
Удар кулаком., имеющий специфическое значение, в данном руководстве не рассматривается.
| По каким местам |
По результатам |
По применению в жизни |
| а) Вытянутой ладонью (ребром) |
| 1. По виску. |
Опасный. |
Применялся. |
| 2. По кадыку. |
Не опасный (ошеломляющий) |
Часто применялся |
| 3. По шее сбоку. |
Гуманный. |
Часто применялся. |
| 4. По шее сзади. |
Опасный (возможен перелом шейных позвонков). |
Применялся. |
| 5. По краю ребер |
Не опасный (но может дать надлом ребра). |
|
| 6. По животу. |
Болезненный, но не опасный. |
|
| 7. По руке между локтем и ключевым сочленением |
Опасный (легко возможен перелом). |
|
| б) Носком ноги. |
| 8. Между ног (половые органы) |
Опасный (употреблялся в особо серьезных случаях) |
Применялся |
| а) Коленом. |
| 9. Между ног (половые органы) во время схватки. |
Опасный. |
Не применялся |
| г) Локтем. |
| 10. Под ложечку, по животу и боку (при захвате) |
Очень болезненный |
Применялся |
| д) Пяткой. |
| 11. Между ступней и коленом |
При захвате сзади (очень болезненный, возможен перелом). |
Применялся |
| е) Вытянутыми пальцами (напряжен, кистью). |
| 12. Под ложечку. |
Очень болезненный (от боли теряется способность к сопротивлению). |
Часто применялся |
Рис. 1.
2. Чувствительные точки.
На нашем теле есть чувствительные точки (нервные узлы). При надавливании на них ощущается сильная острая боль.
Эта боль сейчас же проходит, как только отпускается место нажатия.
Рис. 2.
Чувствительные точки в наших условиях служат вспомогательным средством, особенно для перехода на прием, когда нельзя сделать такового непосредственно. Как самостоятельный прием они у нас не употребляются.
Наибольшее значение имеют следующие чувствительные точки:
а. Под носом. - Надавливать в угол между носом и губой.
б. Под ухом. - Сзади уха во впадине.
в. За салазками. - Надавливать ниже до изгиба челюсти.
г. В горловой впадине.
Чтобы приобрести навыки к правильному и быстрому определению чувствительных точек у противника, необходимо предварительно практиковаться на себе.
3. Обратные рычаги
Обратным рычагом называется чрезмерное перегибание руки или ноги в направлении, противоположном ее естественному сгибу.
Обратный рычаг очень опасен, так как при не сильном, сравнительно, нажиме можно получить перелом (применяется в приемах, напр.: 2, 3, 4 и 5).
4. Дожимы
Дожимом называется чрезмерное сгибание руки или ноги в направлении ее естественного сгиба (применяется в приемах, напр.: 8, при перевертывании противника на земле и тренировке).
5. Выверты, вывод из равновесия и комбинации.
Вывертом называется выкручивание ног, рук или пальцев вокруг их оси (приемы 7, 9, 9а, 10 и т. д.).
Выводом из равновесия называется искусственное перемещение центра тяжести тела, в результате чего получается падение (приемы 15, 13 и т. д.).
Комбинацией - соединение в один прием разных по типу приемов (прием 19).
ГЛАВА IIПОДГОТОВИТЕЛЬНЫЕ УПРАЖНЕНИЯ
а) Для развития меткости, быстроты захвата и ловкости
Упр. 1. X делает разнообразные движения правой рукой в круге, диаметром полметра (1/2), стараясь не дать захватить свою руку за запястье, если же Y успел схватить, то X не вырывается, а лишь говорит, правильно ли захвачена его рука, после чего Y отпускает и продолжает ломить снова. Y для каждого захвата держит руку около бедра; следует, чтобы Y, держа руку у бедра, не обнаруживал се приготовление перед моментом захвата, которое может заметить X.
Примечание. Правильный захват - это захват одноименной руки противника за запястье с внутренней стороны; при этом захвате нет необходимости выворачивать руку противники в приемах 2, 3, 4: она сама ложится как нужно; в некоторых приемах при правильных захватах удобнее делать подворот, например: в приеме 6.
Упр. 2. Y делает такое же движение рукой, как и X в предыдущем упражнении, но при этом иногда обозначает этой же рукой удар ребром ладони сверху по голове X. X правой своей рукой старается захватить руку Y, а левой рукой, поднятой на высоту подбородка, старается отбить удар, наносимый сверху, после чего опускает опять руку на высоту подбородка.
Рис. 3.
Упр. З-б, для умелого падения.
При начале упражнения из положения смирно, а в процессе хода упражнения из различных положений, опуститься, выгнув возможно больше спину, сесть ближе к пяткам так, как укачано на рисунке, не останавливаясь перекатиться через спину и стать на ноги: во избежание болевого ощущения в шее, следует во время перекатывания через голову опираться на руки.
Рис. 4.
Упр. 4. Стать, как указано на рисунке, и, оттолкнувшись ногами, перекатиться через голову и спину и затем стать на ноги.
Перекат начинать касаясь земли не теменем, а местом головы ближе к затылку.
Рис. 5.
Вначале можно проделывать это упражнение опираясь на руки.
ГЛАВА IIIПРИЕМЫ
Приемы Джиу-Джитцу основаны на ловкости, быстроте, меткости и неожиданности, с приложением небольшой, сравнительно, силы. Для развития указанных качеств существуют подготовительные упражнения, которыми время от времени необходимо заниматься.
Если прием производится правильно и быстро (втечение положенных 0,8 или 1,2 секунды), то времени на сопротивление, а тем более на защиту, не остается. Значение рывка в приемах очень важно: чем короче и быстрее рывок, тем меньше надо прикладывать сил для производства какого-либо действия при сопротивлении обучающегося.
Значение рывка можно вывести из следующего приема: дожим кисти.
Если X будет постепенно надавливать от себя на кулак Y, держа крепко за запястье его руку, то быстро ее не согнет.
Если же X применит очень короткий толчок (рывок), то в запястном суставе рука быстро согнется. Эти рывки для опыта можно проделать несколько раз, и кулак будет сгибаться и разгибаться, как клавиш.
Рис. 6
Сделав нажим после рывка или продолжив рывок дальше, что является уже опасным, получим прием, от которого Y упадет в сторону.
Такое же значение рывок имеет и в других приемах, но в приемах рычага при согнутой немного руке он очень опасен - может окончиться переломом, при применении лицами, плохо делающими таковые. При всех приемах, примененных опытным лицом, никогда не будет нанесено вреда больше, чем это нужно в данном случае.
Приемы по результатам своим в большинстве опасны. Во избежание повреждений, при разучивании приемов необходимо соблюдать строго следующие правила:
1. Стараться сохранять хладнокровие во все время применения приемов, даже при быстрой работе во время тренировки. С несоблюдающими этого правила временно прекращать упражнения.
2. Для того чтобы взять на прием, нет необходимости прикладывать слишком много силы, а лишь столько, сколько требуется для подчинения противника своей воле.
Примечание. Когда противник взят на прием, то он не может никаким органом нанести вред захватившему, при малейшей же попытке к тому следует немного усилить прием в болевом отношении.
3. Во время занятий, в момент взятия на прием, при чувстве боли говорить громко: Да, да (сдался) вместо ой, больно, погоди и т. п. Взявший на прием должен тотчас ослабить нажим. При горловых захватах, когда нельзя сказать, нужно ударить рукой иди ногой об пол несколько раз.
4. Разучивать приемы сначала по разделениям медленно, потом ускорить и, достигнув правильного и быстрого их исполнения, делать без разделений в один счет.
Для выполнения всякого приема без разделения требуется:
а) в стойке 0,8 сек.:
б) с броском-до 1,2 сек,
5. До отдела тренировки обучающийся не должен оказывать сопротивление при разучивании приемов.
Рис. 7.
6. В приемах, где указано делать рывок (толчок), таковой необходимо исполнять, а где в скобках указано - рывок в жизни, при обучении и тренировках не производить.
7. Приемы нужно уметь делать с правой и левой руки, ноги и стороны.
Для выполнения этого требования необходимо сначала изучить хотя бы с одной руки или стороны.
Рис. 8.
8. Приемы с броском делать на очень мягком месте, соблюдая указанную при приемах страховку. Прием мат не тренировать. Стойка для разучивания приемов
(См. рис. 7).
Это положение применяется, главным образом, при изучении приемов; в жизни же, перед тем, как употребить какой-либо прием, можно держать руки сложенными, в любом положении впереди и сбоку, но не засовывая их в карманы.
Рис. 9.
Приемы в стойке.
1. Стой
По счету 1. Схватить выставленную левую или правую руку противника своей одноименной рукой за концы пальцев, хотя бы не всех.
По счету 2. (См. рис. 8).
Схватить свободной рукой за запястье той же руки противника с внешней стороны и стать с левой стороны его.
По счету 3. (См. рис. 9).
Пригибая пальцы к локтевой части руки, опустить руку противника отвесно вниз.
2. Рычаг вверх
По счету 1. Захватить руку противника за запястье у кисти.
Рис. 10
По счету 2. (См. рис. 10).
Слегка ударить под локоть противника ладонью своей правой руки, одновременно выставив правую ногу вперед. Если рука противника немного согнута, то удар произвести посильнее, чтобы она разогнулась (в жизни ударом обычно и берут на прием).
Локоть правой руки упереть в бедро, как указано на рисунке 10.
По счету 3. Нажимать руку противника вниз, одновременно выворачивая ее к себе.
3. Рычаг вверх с переводом на плечо
По счету 1. Захватить руку противника за запястье у кисти.
По счету 2. (См. рис. 11).
Рис. 11
Одновременно ударяя тихонько под локоть ладонью другой руки, выставить вперед ногу; в жизни иногда на этом прием оканчивается, в зависимости от силы удара (см. предыдущий прием), быстро перевести локоть на свое плечо (точка опоры локтя руки пр-ка должна быть на плече или на приподнятом предплечьи).
По счету 3. Нажимать руку внизу, одновременно выворачивая ее к себе.
Примечание. Где не указано, какую следует выставить ногу, или сказано соответствующую ногу, там следует смотреть на рисунок.
4. Для высокого роста
По счету 1. Захватить руку противника за запястье.
По счету 2. (См. рис. 12).
Рис. 12
Поднимая ее вверх, одновременно ударить локтевой частью (другой) своей руки под локоть противника (в жизни иногда на этом прием оканчивается, в зависимости от силы удара), потом схватить ударявшей рукой за одежду противника, как указано на рис. 12, в то же время выставив ногу.
Точка опоры локтя противника должна быть у себя на руке - наиболее удобном месте.
По счету 3. Нажать, как указано но счету три* предыдущего приема, при чем локоть противника должен быть уперт на свою руку.
5. Милицейский
По счету 1. Захватить руку за запястье.
По счету 2. Перенести свою свободную руку через руку противника, плотно охватив ее сверху возле плеча, и взять себя за одежду, одновременно выставив правую ногу сбоку или впереди ноги противника.
Рис. 13
По счету 3. (См. рис. 13).
Нажимать, как указано по счету три предыдущего приема. Точка опоры локтя противника должна быть на своей руке.
6. Рычаг вниз
По счету 1. (См. рис. 14).
Рис. 14
Захватить руку за запястье. Поворачивать се локтем вверх (вокруг оси руки) таким образом, чтобы локоть противника был по возможности наверху.
По 2 счету. (См. рис. 15).
Рис. 15
Выставить соответствующую ногу вперед вправо и наложить свободную руку на локоть противника сверху.
По счету 3. Надавливать на локоть (в жизни - толчок).
В тренировке и в жизни обычно нога не выставляется, а прием делается на месте.
7. Выверт
В предыдущем приеме при быстрой работе локоть противника часто поворачивается дальше плево, чем нужно, или рука его в момент выворачивания согнется в локте, что в жизни бывает чаще; тогда захватывающему остается сделать только выверт.
Рис. 16.
Выверт является следствием предыдущего приема, и вначале первые два счета делаются как в приеме рычаг вниз, то есть:
По счету 1. Захватить руку за запястье и поворачивать ее локтем вверх (вокруг оси руки) таким образом, чтобы локоть противника был по возможности наверху.
По счету 2. Выставить соответствующую ногу вперед вправо и наложить свободную руку на локоть противника. (Противник по второму счету слегка сгибает руку в локте; это делается первое время для техники разучивания приема).
По счету 3. Толкнуть локоть противника вперед-вниз, отпустить захват от запястья и взять как указано на рисунке 16, при чем свою ногу поставить ближе к голове противника, чтобы последний не мог вывернуться.
Примечание Свободной левой рукой можно отгибать голову противника назад, захватив ее за подбородок и надавливая на чувствительную точку под носом.
8. Узел
По счету 1. Захватить руку за запястье.
По счету 2. Ударяя сноси правой рукой (срединой се между локтем и запястьем) в сгиб руки противника в локте, отчего последняя, сгибаясь, ослабит сопротивление, одновременно выставить соответствующую ногу сбоку противника.
По счету 3. Во время сгибания руки противника к плечу рука, захватившая за запястье, должна скользить винтом по кисти захваченной руки на внешнюю сторону этой кисти или кулака и крепко захватить его.
По счету 4. Сгибать кисть или кулак сверху вниз над плечом, отворачивая руку возможно дальше за плечо. Другая же рука, упирающаяся кулаком в свою руку, служит опорой для более легкого сгибания кулака противника, если его кулак находится в напряженном состоянии.
Рис. 17
8-а. Узел с сопротивлением
Если противник оказывает сопротивление и прижимает свою руку к туловищу, а правая рука захватывающего не поспела попасть в сгиб локтя, то нужно сделать рывок левой рукой, заложив в этот момент правую руку между корпусом противника и его рукой. Одна точка опоры своей правой руки должна быть на сгибе локтя противника, другая снизу возле запястья.
Захвативши как указано на рисунке 18, отворачивать руку противника вверх, помогая при этом левой рукой и не отводя его руки от корпуса. Как только кулак противника отойдет вверх, нужно рукой, держащей за кисть, надавить на кулак (сделать узел).
Этот прием проходится при тренировке.
Рис. 18
На рисунке для наглядности рука противника отведена от корпуса.
9. Загиб руки за спину
1-й способ. При согнутой руке противника.
По счету 1. Захватить руку за запястье.
По счету 2. (См. рис. 19).
Свободной рукой схватить за локоть и стать сбоку противника.
Рис. 19
По счету 3. (См. рис. 20).
Толкнуть (в жизни рывок) захваченный локоть влево вверх-вниз, чтобы противник повернулся другим плечом почти против своей груди, потом перенести свою правую руку на плечо противника и упереться в него.
Рис. 20
По счету 4. Тянуть захваченную руку с силой на правую его лопатку и к шее (в жизни рывок).
Прием 9 является одним из самых употребительных приемов в жизни.
9-а. С сопротивлением
Если противник, сопротивляюсь, прижимает слою руку близко к корпусу, то необходимо правой рукой, захвативши локоть, оторвать его от туловища (рывок в направлении влево-вверх). Этот прием проходится при тренировке.
10. Загиб руки за спину
2-й способ. При прямой или немного согнутой руке противника.
Рис. 21
По счету 1. Схватить руку противника за кисть и запястье своими обеими руками и, подведя ее к груди, наклониться как указано на рис. 21.
Примерный расчет времени для прохождения краткой программы
2 - показать кулак перед лицом (угрожать).
3 - схватить за плечо.
4 - схватить за руку у кисти.
5 - замахнуться и делать движения для удара по голове сбоку. (У головы остановить, если 5 второй шеренги не успевает ответить).
Руководитель командует:
1 шеренга шагом марш!
1-я шеренга подходит к своим номером и проделывает указаннные им выше действия.
Номера второй шеренги тотчас же отвечают приемом.
Руководитель следит:
а) чтобы быстро был сделан ответ;
б) чтобы прием соответствовал захвату или другому действию противной стороны.
Удары или приемы с броском не делать, а обозначать.
Затем то же проделывает вторая шеренга.
Эти же упражнения можно делать вместо подхода - бегом.
Примерный расчет времени для прохождения краткой программы
на 14-16 часов
| Группы |
Наименование |
Колич.
часов |
Составление урока |
Примечание |
| I. |
Удары:
Чувствительные точки.
Подготовит. упражн. |
1,5 |
При составлении урока необходимо брать данные из разных групп, т.е.: 1-е уроки из 1-й и 2-й групп, последующие из 2-й и 3-й и последние из 2-й, 3-й и 4-й групп. |
|
| II. |
Приемы, указанные в таблице |
5 |
Пройденные приемы из группы 2-й, должны повторяться на каждом уроке, и лишь потом переходить к дальнейшему. |
| III. |
Тренировка:
1-й урок
2-й урок
3-й урок |
1
2
2 |
|
| IV. |
Ответы на захваты (вместо двухсторонней тренировки) |
2,5-4,5 |
|
|
Всего: |
14-16 |
|
|
Полная программа составляется в объеме данного руководства
из расчета от 40 часов и более
| Удары |
2 часа |
|
| Чувствительные точки |
|
| Обр. рычаги |
|
| Дожимы |
|
| Выверты и комбинации |
|
| Подготовит. упражнения |
3 часа |
|
| Приемы |
16 часов |
|
| Приемы на земле |
- |
Проходятся в двухсторонней тренировке. |
| Односторонняя тренировка: |
|
|
| 1-й урок |
8 часов |
В зависимости от успешности занимающихся время, данное на тренировку, по урокам - не указывается, а предоставляется на усмотрение руководителя. |
| 2-й урок |
| 3-й урок |
| 4-й урок |
| Двухсторонняя тренировка: |
|
|
| 1-й урок |
11 часов |
|
| 2-й урок |
|
| 3-й урок |
|
| Всего: |
40 часов |
|
Приложение 3
Наименование
приемов |
Обобщенные случаи жизненного применения приемов |
Некоторые виды
зашиты, применяемые
в последний момент |
| Дожим кисти |
Преимущественно при нахождении противника к захватывающему боком или часто при угрозе кулаком. |
Поворот кисти в сторону или помощь другой рукой. |
| Стой |
При протягивании руки (кисти), разжатой для захвата или для отталкивания, или при держании противником ее раскрытой.
Иногда приходилось разжимать кулак рычагом на земле* и перехватывать на прием стой* для отвода. |
Своевременное сгибание руки в кулак или рывок руки вниз. |
| Рычаг вверх |
При всевозможных захватах за грудь полусогнутой рукой или при движении ею сверху вниз или снизу вверх проделывался прием с ударом вначале и потом для усиления делался дожим. |
Защита при проведении приема ударом очень трудна. |
| Рычаг вверх с переводом на плечо |
Те же условия, что и в предыдущем, но подвод плеча или предплечья, делался после взятия на прием рычагом вверх. Также в некоторых случаях против особенно сильных людей бралась рука сразу на плечо и надавливалась рывком из опасения сильного сопротивления.
Употреблялся так же, как и рычаг вверх, но при отсутствии возможности сильного сопротивления. В серьезных случаях не употреблялся. |
1.Повернуть руку локтем в сторону, согнув ее,
2.Захватить схваченную руку свободной рукой.
3.Прижать руку к туловищу. |
| Рычаг для высокого роста |
Употреблялся так же, как и рычаг вверх, но при отсутствии возможности сильного сопротивления. В серьезных случаях не употреблялся. |
То же, что и в предыдущем приеме. |
| Милицейский |
При схваченной руке противника за запястье, когда он начинает вырываться, прием делался обхватом своей другой рукой у плеча противника. Прием легко проходил. В один счет не применялся, так как быстро и правильно его сделать нельзя (на перенос руки сверху противник инстинктивно отдергивает руку на себя). |
То же, что и в предыдущем приеме. |
| Рычаг вниз |
В некоторых случаях вместо милицейского во время сопротивления противника применялся рычаг вниз по принципу, а также употреблялся против захвата за плечо. (Рис. 64). |
1.Не давать подворачивать охваченную руку локтем вверх.
2.Поворачивать локоть дальше. |
| Выверт |
Как следствие неудачного применения рычага вниз и иногда во время схватки получался выверт, но это носило случайный характер. Прием, редко употребляемый и надежный лишь при хорошем исполнении. |
1.Быстро выпрямить руку.
2.При захвате на прием вы вернуться головой под руку противника. |
| Узел |
При самых разнообразных случаях, когда неудобно применить рычаг вверх из-за согнутых рук противника (а они преимущественно бывают согнутыми). При быстром исполнении его успех обеспечен. При нахождении кисти руки у пояса и ниже применялся дожим кисти. |
1.Сбить свободной рукой руку противника, захватившую кисть.
2.Выпрямить руку. |
| Узел с сопротивлением |
При различном сопротивлении во время схватки, но при условии, если противник не схватил своей другой рукой захваченную руку. Обычно не удавалось доводить кисть руки противника до плеча, а делался дожим при малейшем отводе кулака от туловища. |
1.Захватить свой кулак другой рукой.
2.Выпрямить руку.
3.Захватить руку противника. |
Загиб руки за спину,
1 способ |
Самый употребительный в жизни прием. Применялся в самых разнообразных условиях при возможности лишь захвата за запястье и локоть. При неправильной работе захватывающий обычно становился сзади противника, что иногда давало возможность последнему ударить ногой захватывающего; даже при таких условиях прием достигал своей цели. |
1.Прижать руку к туловищу, схватив себя за одежду.
2.Захватить другой рукой свою руку или руку противника. |
| Тот же прием, но с сопротивлением |
В некоторых случаях приходилось вытаскивать руку противника из кармана (противник лез за ножом), тогда он оказывал больше сопротивления, и брать на прием приходилось немного труднее. |
То же, что и в предыдущем приеме. |
Загиб руки за спину,
2 способ |
Брался при упорном сопротивлении противника отталкиванием и при невозможности схватить, кроме как за кисть его руки.
Применялся так же после неудачного применения приема, как переход на другой прием, например, после неудачного рычага вверх, с переводом на плечо. |
1.Не дать поднырнуть под руку.
2.Прижать руку к туловищу.
3.Захватить руку противника или свою (этим самым не дастся возможность довести приема до конца). |
| Женский |
Когда момент упущен для захвата одним из указанных здесь приемов, а положение приняло серьезный оборот, проведение женскою приема давалось легко.
После падения противник не может скоро оправиться. |
1.Сбить руку с подбородка или предупредить удар.
2.Повернуть голову в сторону. |
| Женский сзади |
Прием применялся во всех случаях задержания, когда по обстановке столкновения приходится находиться сзади противника.
В случае также разнимания дерущихся.
На земле и при отрывании не желающего идти противника от какого-либо тяжелого или неподвижного предмета.
При преследовании противника. |
Применение этого приема в жизни происходит так быстро и неожиданно для противника, что последний опаздывает применить какие-либо действия для защиты. |
| Удар по кадыку с наступлением на ногу |
Применялся при столкновении с несколькими лицами, в более серьезных случаях применялся против револьвера.
Прием относится к группе ударов больше, чем к группе приемов, так как наступление на ногу обычно не применялось. |
Отбить наносимый удар. |
| Мат |
Применялся преимущественно при нанесении удара противником, благодаря легкости применения, прием удавался и при захвате рукой за грудь во время схватки. |
Единственная защита - стараться успеть упасть на бок, а не на спину. |
| Полугорловой |
Применился во время драки, особенно часто не проходил, так как применявшие его лица занимались довольно мало; тем не менее желательный результат получался; в некоторых случаях применялся непосредственно перед столкновением.
Причина успешного применения довольно трудного приема - быстрота исполнения. |
Наклониться вперед, согнув сипну, или повернуться боком (грудью) к захватывающему. |
Против револьвера,
1 случай |
Этот прием не приходилось применять против револьвера, а применять после удара кулаком.
Прием редко употребляемый. |
При безоружном - присесть, сгибая ноги в коленях. |
Против револьвера,
2 случай |
Применялся против револьвера; при броске противника на землю оканчивался 2-м горловым.
При применении против безоружного большей частью получался также и рычаг на ноге. Причиной этого может быть большее возбуждение захватывающего в 1 случае, вследствие чего при сильном захвате горла и падении противника 2 прием рычага уже не вызвал потребности. |
Отбить удар или горловой захват, наклонившись корпусом вперед. |
| Против удара ножом в бок |
Применялся не с отведением левой рукой удара, а с захватом руки, наносящей удар. |
Защита та же, что и в предыдущем приеме. |
| Против удара ножом сверху |
Применялся против удара гирей и другими короткими тяжелыми предметами. |
Выпрямить руку и повернуть в сторону. |
| Против захвата за шею сбоку и захвата за шею спереди |
Во время схватки приемы не приводили к окончательной победе над противником, и приходилось переходить для полного успеха на другой прием.
Причина - нечистое проведение указанных приемов. |
Подойти ближе к противнику, не давая ему возможности выставить ноги вперед, и во втором приеме отставить ноги назад. |
| Подножка в захвате |
При захвате противником за плечи или за руки у плеч, последний легко бросался на землю.
Применялся зимой. |
Сделать освобождение, хотя бы от захвата другой руки. |
| Перебрасывание |
Применялся при захвате и без захвата противником. Во всех случаях легко проводился благодаря удару ноги в нижнюю часть живота. Результаты серьезны. |
В момент, когда противник вставляет ногу в нижнюю часть живота, быстро отклонить живот назад. |
| Горловой 1 |
Всегда заменялся вторым горловым. |
|
| Горловой 2 |
Применялся в различных случаях и положениях - одним приемом, а также для усиления при захватах другими приемами.
Некто, обладая сильным грифом, во всех серьезных случаях применял только этот прием. |
Схватить руку, не успевшую еще захватить горло.
Прижать подбородок ближе к груди, напрягая шейные мышцы. |
| Горловой 3 |
Удобен для применения главным образом на земле. |
Прижать подбородок ближе к груди, напрягая шейные мышцы. |
|
Во всех вышеуказанных жизненных случаях приемы применялись большею частью ,по принципу и лишь редко из основных положений, чем и объясняется довольно свободное применение различных приемов в одинаковых случаях.
Против револьвера - прием Против револьвера 2 случай - удавался из основного положения; в остальных случаях применялись различные приемы по принципу, вместе с ударами. |
Все вышеуказанные виды защиты только против первого приема, после чего желательно переходить на соответствующий контр-прием, преимущественно по принципу.
Удары, как зашита, вследствие легкости их применения здесь не указываются. |
| Опасный |
Приемы на земле в жизни применялись очень редко, так как большею частью в них не являлась необходимость. |
Стараться захватить руки противника. |
| Рычаг на земле спереди |
Двухсторонняя тренировка указывает, что успешное их применение может быть только тотчас же после броска противника на землю, но и это не всегда гарантирует успех. |
Отбиваться от захвата главным образом ногами, стараясь принять по возможности положение, указанное на рис. 67. |
| Рычаг на земле сбоку |
| Переворот противника на земле |
| Вспомогательные приемы |
Случаев успешного применения много. |
Приемы защиты не регламентированы. |
| Чувствительные точки |
Чувствительная точка под носом постоянно применялась с захватом на женский сзади. |
То же. |
Примечание. Указанные в приложении 3-м виды защит, естественно, могут применяться лицами, изучившими Джиу-Джитцу в достаточной степени.
ТАКТИКА ПРИМЕНЕНИЯ ПРИЕМОВ В ЖИЗНИ
В первых двух тренировках необходимо указывать сопротивление среднее и, главным образом, обращать внимание на достижения навыков, указанных в пунктах а, б и в
В третьей тренировке можно дать полное сопротивление, при времени до пяти минут, лишь обучающимся с хорошей выдержкой и хорошо проделывающим первую и вторую тренировку.
В двухсторонней тренировке оба противника могут захватывать на прием. Тренировка состоит из отдельных схваток, продолжительностью от 0,8 с. до одной минуты в зависимости от успешности работы.
Со временем, когда у тренирующихся разовьется выдержка, то можно давать на схватку больше времени.
Каждая отдельная схватка начинается по команде руководителя: Начинай и оканчивается по команде: Стой, или словом одного из тренирующихся: Да-да.
Ничья признается руководителем и раньше назначенного времени в случае, если приемы берутся не чисто (замазываются) и если сторонами проявляется много суетливых бесцельных движений, а также при грубости работы.
Приемы с броском засчитываются бросившему за плюс один прием, если же не последовало команды Стой, то бросивший может еще применить какой-либо прием на земле. При удаче применения ему будет еще защитываться плюс один прием.
Таким образом, в подобной схватке будет считаться бросившему плюс два приема.
Если тренирующиеся во время схватки, освободившись от захвата двух рук, не сделали тотчас же какого-либо приема, а перешли к свободной тренировке, руководитель приказывает остановиться и захватить, т.е. принять стойку.
Если тренирующиеся после перехода на землю, не могли втечение 1/2 минуты сделать прием, то руководитель прекращает схватку и начинает новую из стойки. Дальнейшая возня на земле будет бесцельна, так как потом на прием брать все труднее, а напряжение получается очень большое и беспрерывное.
Силы тренирующихся необходимо сохранять для последующих схваток.
Каждую схватку руководитель обязан разбирать совместно с тренирующимися по пунктам:
а) Кто и что хотел сделать.
б) Что сделали в данном случае.
в) Сам указывает, что и как лучше нужно было бы сделать в данном положении.
Двухсторонняя тренировка проводится на мягком месте.
1-й УРОК
Стойка

Рис. 58
| 1. Освобождение от захвата одной руки (это не прием, а вспомогательное средство). |
|
1. Для того, чтобы освободиться от захвата одной руки (левой) противника, нужно наложить свою правую руку на руку противника ближе к кисти.
Протолкнуть ее сверху вниз с внешней во внутреннюю сторону, отжимая держащую руку противника вправо. (Рис. 59).
Если почему - либо отжим не удален, прием можно делать рывком.
Можно также освободиться от захвата двух рук, для этого нужно делать отжим двумя руками (чаще рывком). |

Рис. 59
| 2. Зажим кисти (прием однородный с приемом .стой). (Рис. 60). |
|
2. По окончании зажима можно перевести правую руку на второй горловой.
Защита - отпустить захват этой руки и схватить противника опять за это место. |

Рис. 60
| 3. Женский по принципу. |
|
3. Освободившись от захвата руки, наложить освободившуюся руку на подбородок и отгибать его назад налево вниз.
Одновременно с отгибом, другой рукой рвануть противника на себя вниз. (Рис. 61). |

Рис. 61
|
|
Если представится возможность, сделать еще подножку, выставляя правую или левую свою ногу к правой ноге противника.
Если почему - либо женский прием не удался, сейчас же следует переходить на рычаг на земле по принципу.
Для этого, не останавливая движения руки, которая накладывалась на подбородок в женском приеме, схватить правую руку противника сверху и, подставив бедро, опуститься на правое колено, увлекая за собой противника, и на земле сделать обратный рычаг на своей руке. (Рис. 62).
Защита - стягивать руку с точки опоры к себе, а другой рукой делать женский с сопротивлением. |

Рис. 62
| 4. Загиб спину. 2-й способ (Рис. 21). |
|
4. Отжав правую руку, захватить своей левой рукой за кисть левой руки противника.
Свою правую руку сорвать рывком с захвата и, скользя по руке, остановиться у кисти и поднырнуть под руку (загиб руки за спину, 2-й способ).
Защита - задержавши руку, самому нырнуть с ним в ту же сторону. |
| 5. Подножка в захвате. |
|
5. Можно делать и стоя. (Рис. 41).
Защита-наклон корпуса вперед и отставление ног дальше назад.
Перед началом необходимо проделать все приемы по два-три раза чисто, с небольшим напряжением каждой из сторон по очереди, чтобы тренирующиеся знали, какие приемы входят в означенный урок.
Следует делать обманы, как и в односторонней тренировке, т.е. показывая на один прием, на самом деле делать другой.
1-й урок надлежит проделывать на 3-5 занятиях. |
2-й УРОК
К предыдущим приемам добавляются:
6. Перебрасывание. (См. рис. 43).
7. Мат. (См. рис. 25).
8. Захват головы. (См. рис. 39 и 40).
9. Захват двух рук. (См. рис. 63).

Рис. 63
| 6. Перебрасывание. |
|
6. Осторожно вставить ногу в пах противника. Прием засчитывать в случае, если противник переброшен недостаточно чисто.
Защита - освобождаться от захвата рук и приседать.
В жизни перебрасывание проходит совсем легко, благодаря тому, что нога вставляется не в пах, а ударом носка в полость мочевого пузыря. |
| 7. Мат. |
|
7. Не доводить до конца, а только вставить голову в живот и схватить руками ноги противника. Можно делать иногда прямо из стойки при согнутых руках, но чаще делается, освободившись от захвата.
Защита - падение на бок. В данном случае не применяется, так как этот прием не доводится до конца. |
| 8. Захват головы. |
|
8. При сильном наклоне головы противника вперед, освободившись от захвата одной руки, применить один из двух приемов. Защита или контрприем указаны в главе приемы. |
| 9. Захват двух рук. (При прямой одной руке противника). (Рис. 63). |
|
9. Пользуясь этим, показать обман на отжим ею правой руки, быстро схватить своей левой рукой за запястье левой рукой противника и сделать рычаг вниз по принципу на этой руке, не заботясь о его правой руке, так как она часто сгибается в локте или даже совсем выскальзывает из захвата.
Защита - успеть согнуть захваченную руку. |
Второй урок надлежит проводить не менее как на семи занятиях.
3-й УРОК
К предыдущим приемам добавляются:
10. Рычаг вниз (См. рис.
15).
11. Выверт. (См. рис.
16).
12. Выверт в обратную сторону.
| 10. Рычаг вниз по принципу. (Рис. 64) |
|
10. Отжав хотя бы не совсем правую руку противника, захватить крепко своей левой рукой за запястье его левой руки; наклониться налево, как указано на рис. 64.
Наложить свою правую руку против сгиба локтя и надавить.
В двухсторонней тренировке этот прием редко удается; в жизни же может применяться как освобождение от захвата противником вытянутой рукой.
Защита - сгибание руки в локте. |

Рис. 64
| 11. Выверт. |
|
11. Иногда, делая рычаг вниз, приходится переходить на выверт.
Защита - помогая своей другой рукой, зажать руку противника. |
| 12. Выверт в обратную сторону. |
|
12. Совсем отжавши правую руку противника, можно схватить кистями своих рук за левое сочленение другой руки его (левой).
Согнув в локте возможно больше, выворачивать руку влево-вверх, т.е. описывать окружность (в жизни рывок). (Рис. 65). |

Рис. 65
|
|
Защита отпустить захват схваченной руки.
Лучше - не отжимая, перенести свою правую руку через левую руку противника с наружной стороны так, чтобы кисть руки его попала под мышку, а запястьем правой руки, на данавливая сгиб локтя с внешней стороны, описывать такую же окружность, как указано на рис. 66, если возможно, то помогать левой рукой.
Защита - наваливаться на грудь противника своей грудью. |

Рис. 66
| Защита на земле. (Рис. 67). |
|
Отталкиваясь локтем, легко и быстро можно поворачиваться на бедре во все стороны, приготовив ногу для удара.
При взятии положения одним из тренирующихся по рис. 67, схватку руководитель должен оканчивать и начинать снова.
Третий урок следует проходить возможно большее количество раз в зависимости от успеваемости занимающихся. Руководитель должен учитывать активность и смелость одной из сторон, если другая не проявляет таковых качеств. |

Рис. 67
В этот урок можно впоследствии добавить 2-й и 3-й горловые приемы для лиц, достаточно опытных и безуслонно соблюдающих хладнокровие (§ 1 правил).
Состязательный характер двухсторонней тренировки служит не только для простого броска на землю, как полагают многие, - а для броска одним из приемов. Если же и последует простой бросок или падение на землю, то в этом случае необходимо применить на земле один из приемов.
Таким образом, средством для достижения победы могут служить только приемы, входящие в руководство, как имевшие практическое применение. Для использования при самых разнообразных условиях этого небольшого цикла приемов является привычка применения их по принципу, что в жизни встречалось чуть ли не чаще, чем применение приемов из основных положений, т.е. употребляемых для разучивания.
Постепенный переход в тренировке от урока к уроку объясняется не столько сложностью вводимых приемов, сколько безопасностью для занимающихся, которые привыкают, в конечном результате, при .самой быстрой работе применять довольно опасные приемы без вреда для здоровья. Только в силу этого вводится в третий урок двухсторонней тренировки 2-й и 3-й горловые приемы (1-й горловой не вводится, потому что не имеет особенного значения, и заменяется 2-м).
При переходе к односторонней и двухсторонней тренировкам, руководитель должен строго придерживаться постепенности проведения уроков и тренировок в указанном порядке с обозначенным количеством раз; повреждения, которые могут получиться в тренировках, относятся, главным образом, к вине руководителя.
О ПЕРЕХОДЕ К СВОБОДНОЙ ТРЕНИРОВКЕ
Отличительная черта свободной тренировки или состязания - это тренировка без захвата, которая может производиться как из стойки, принятой для разучивания приемов (рис. 7), так и из других стоек (не указанных).
Благодаря этому, поле действий расширяется. Возможности для подхода или подготовительных действий для захвата на прием получается больше, а потому и занимающиеся должны подойти к свободной тренировке с известной постепенностью, что и достигается порядком прохождения указанных тренировок.
Преимущество свободной тренировки можно сразу свести к нулю, если одна из сторон не захочет принять ее, для чего ей достаточно сделать захват одной или двумя руками за руки у плеч противника, тогда приходится брать на прием из захвата. Это называется переходить из свободной стойки на стойку в захвате.
ГЛАВА VТАКТИКА ПРИМЕНЕНИЯ ПРИЕМОВ В ЖИЗНИ
Учитывая, что момент столкновения слишком короток, чтобы отыскивать подходящий прием из своего запаса знаний, тем более, что всякое столкновение происходит под влиянием какого-нибудь аффекта, гнева, возбуждения, страха или притупления чувства, необходимо прежде всего усвоить, что всякое столкновение подходит под одно из двух положений.
1.Когда к противнику нельзя (опасно) подойти и схватить, или он сам набегает уже с враждебными намерениями, или приготовился к защите, тем более, с каким-либо холодным оружием, или напал врасплох и схватил.
В этих случаях нужно выходить из положения, применяя удар.
2.Когда к противнику можно подойти и схватить.
В этих случаях можно применять удары и захваты, смотря по обстоятельствам.
На всякий неожиданный случай нужно помнить три удара:
1.удар носком ноги в нижнюю часть живота, между ног;
2.удар вытянутыми пальцами (напряжением кисти) под ложечку;
3.удар локтем.
ГЛАВА VIМЕТОДИЧЕСКИЕ УКАЗАНИЯ ДЛЯ РУКОВОДИТЕЛЕЙ
При проведении урока необходимо начинать с легких упражнений (подготовительные упражнения), постепенно увеличивая физическую нагрузку и доводя к началу торой половины урока ее до высшего напряжения; к концу урока напряжение постепенно уменьшается, и урок оканчивается упражнением совсем слабого напряжения.
Руководитель должен проводить план намеченного урока твердо, не уклоняясь от него и наблюдая, чтобы занимающиеся не забегали вперед.
Особенно важно при разучивании приемов учесть, когда занимающиеся, не зная, как следует, условий их применения, пытаются провести таковые в свободной схватке (это обычно делают начинающие и во время перерыва). В этих случаях нужно подробно разъяснить основы применения приемов, указав также на правильное их исполнение.
Кроме того, следует объяснить обучающимся, что вообще приемы нельзя определять заранее.
Выбор известного приема зависит от благоприятных условий для его применения; иногда эти благоприятные условия быстро меняются, тогда следует использовать эту перемену для перехода на другой соответствующий случаю прием. Это достигается тренировочными занятиями.
При прохождении приемов с обучающимися, склонными ко всевозможным сопротивлениям, каждый раз убеждать их обязательно в действительности этих приемов практическим путем. Никаких применяемых ими неустановленных способов сопротивления не оставлять недоказанными, хотя бы руководителю и приходилось иногда становиться в довольно опасное для себя положение.
Нужно помнить, что прием, не сделанный руководителем, не убедит обучаемого в действительности его, а также повлечет к дальнейшим сомнениям и потере авторитета руководителя.
В продолжение урока руководитель должен заставлять обучаемых брать на прием не более 3-4 раз, во избежание боли, которая может повлиять отрицательным образом на достижение необходимой быстроты при дальнейшем повторении приема.
Перед разучиванием какого-либо приема руководитель должен показать его на ком-либо из занимающихся в следующей постепенности:
1) без разделений с небольшим сопротивлением со стороны обучаемого;
2) объяснить сущность приема, показывая практически;
3) показать тот же прием по разделениям и потом приступить к обучению группы.
ПРИМЕРНЫЙ УРОК РАЗУЧИВАНИЯ ПРИЕМОВ
Проделать некоторые подготовительные упражнения.
Разучивается Узел.
Руководитель строит обучающихся в две шеренги, поворачивает лицом друг к 'другу, намечает первую и вторую шеренгу.
Дистанция между шеренгами не должна превышать метра.
Интервалы между обучающимися должны быть не менее метра. Руководитель, построив шеренги, командует: вольно.
1. Показывает прием узел без разделений.
2. Объясняет сущность приема и условие его применения, показывая на ком-либо.
3. Показывает его по разделениям.
После этого приступает к разучиванию приема узел с группой.
| Руководитель командует: СМИРНО, ПРИГОТОВИТЬСЯ. |
|
Обучащиеся становятся смирно. Становятся в стойку. (См. рис. 10). |
1-й счет.
Прием узел делать по разделениям, первая шеренга захватывает вторую левой рукой за запястье левой руки. По первому счету захватить только за запястье. |
|
|
| Дела-а-й РАЗ (коротко). |
|
Первая шеренга захватывает своей левой рукой левую руку второй шеренги за запястье. |
| Руководитель быстро просматривает правильность захвата и делает соответствующие поправки. |
2 и счет.
По второму счету наложить свою правую руку срединой предплечья, слегка ударяя в изгиб руки противника в локте, одновременно поставив свою правую ногу возле левой ноги противника (стать сбоку его). |
|
|
| Дела-а-й ДВА. |
|
Принимают положение второе. |
| Руководитель опять просматривает и поправляет. |
3-й счет.
По третьему счету завязать узел и пригнуть немного кисть или кулак противника над плечом. Не брать на прием. |
|
|
| Дела-а-й ТРИ. |
|
Принимают положение узла без дожима. |
| Руководитель просматривает и поправляет. |
| Отпустить. |
|
Отпускают прием и становятся в стойку. |
Потом прием повторяется, но захватывает на прием другая шеренга; для этого руководитель указывает перед первым счетом или командует: НАОБОРОТ. Проделав 2-3 раза прием, обучающиеся обыкновенно запоминают указания, что нужно делать по каждому счету, и уже при дальнейшем разучивании для быстроты исполнения можно командовать только:
Дела-а-й РАЗ, просмотреть исполнение, исправить, где необходимо; потом: Дела-а-й ДВА и т. д.
Шеренги должны проделать приемы по одинаковому количеству раз.
При подробном объяснении приемов, показе и доказательстве их обучающиеся должны стоять ВОЛЬНО. Время, даваемое на отдых, надлежит использовать на разъяснение ошибок неправильного производства приемов и сообщения соответствующих теоретических знаний.
ПРИМЕРНЫЙ УРОК ГРУППОВЫХ ЗАНЯТИЙ ПРИ РАЗУЧИВАНИИ ПРИЕМОВ
Прежде чем приступить к разучиванию приемов и тренировке, необходимо достигнуть общего развития организма путем различных физических упражнений. Особенное значение имеет общее развитие при занятиях двухсторонней тренировкой, требующей большого напряжения и выдержки.
Для достижения указанной цели лучшими видами могут служить занятия летом: легкая атлетика, бег, плавание, прыжки и метание, а зимой - лыжи, гимнастика. Поэтому первые уроки необходимо отвести исключительно указанным упражнениям, а в дальнейшем в зависимости от общего числа отведенных часов следует уделять хотя бы часть урока для этих упражнений.
Время занятий упражнениями для общего физического развития не берется из числа часов, отведенных на изучение самозащиты.
Продуктивность занятий и усвоение обучающимися в значительной степени зависит от величины группы: чем меньше группа, тем меньше руководитель затрачивает времени на исправление и уточнение замеченных им ошибок в процессе работы со стороны обучающихся.
При больших группах руководитель не должен затрачивать много времени на исправление ошибок, так как от этого занятия будут проходить очень тяжело и скучно, а потому необходимо исправлять разновидные грубые ошибки некоторых пар. Если же руководитель замечает общую ошибку, то он не исправляет каждого в отдельности, а показывает на кем-либо из обучающихся.
По количеству пар группы считаются:
от 3 до 6 пар - малая группа
от 7 до 10 пар - средняя группа
от 11 до 15 пар - большая группа.
При большой группе руководителю необходимо иметь хотя бы одного помощника, лучшего из занимающихся, для более быстрого исправления ошибок. Руководитель указывает своему помощнику пары, за которыми он должен смотреть.
В момент взятия на прием не производить никаких исправлений, а только предупредить обучающихся, что после слов да-да захватившие должны не только тотчас же ослабить, но и отпустить прием, не дожидаясь команды руководителя (этого придерживаться обязательно при занятиях в большой группе).
На рисунках 68 и 69 во время разучивания приемов рычага вверх и загиба руки за спину таковые оканчиваются на втором счете, и лишь после правильного усвоения приемов делается поверка, т.е. обучающиеся берут на прием.

Рис. 68

Рис. 69
На рисунке 70 руководитель разучивает прием полугорловой и, не имея возможности произвести бросок на твердом месте, останавливается на втором счете, но для приучения к правильному выставлению бедра при этом приеме приказывает еще класть захваченного на поясницу (для окончания выполнения приема остается только наклониться вперед).

Рис. 70
В различных условиях работы руководитель должен применяться к ним в целях достижения большей продуктивности, для чего он должен уметь составлять соответствующие комбинации из приемов.
Пример простой комбинации
На рисунке 71 была проведена комбинация, состоявшая из приемов:
1. Рычаг вниз.
2. Рычаг на земле по принципу.
3. Стой.

Рис. 71
1. По команде руководителя захватывающие делают из стойки рычаг вниз и, продолжая нажим на локоть, кладут противника на землю.
2. На земле заменяют свою правую руку коленом правой ноги и этим самым делают рычаг на земле по принципу* (руку же переносят для захвата за запястье при приеме стой), потом делают прием стой, (рисунок 71). Если у противника рука сжата в кулак, то необходимо усилить коленом рычаг, отчего кулак легко разожмется (обыкновенно этим приемом поднимают с земли и отводят).
Все эти приемы делаются без разделений.
Перед началом занятий необходимо подобрать пары, примерно равные по силе и по комплекции.
Примечание. Последними двумя приемами и загибом руки за спину в жизни несколько раз поднимали и отводили лиц, не желающих подчиниться словам.
Приложение 1
КРАТКАЯ ПРОГРАММА
для прохождения в 14-16 часов лицами, которые не могут выделить больше времени на изучение самозащиты, но знание таковой по роду их службы является необходимым
Эта программа даст не широкое поле действий для применения приемов, но во всяком случае оказывает существенную пользу при различных обстоятельствах.
Общие указания
(по руководству)
Удары.
2, 3, 6, 8, 9, 10, 11 и 12.
Чувствительные точки.
Указанные в руководстве.
Подготовительные упражнения.
Упражнение 1.
ПРИЕМЫ И ПРАВИЛА
Стойка
| При каких обстоятельствах |
Приемы |
Возможная
защита *) |
| В различных положениях при раскрытой ладони. |
Стой |
Своевременным сгибанием руки в кулак. |
| При захвате спереди прямой рукой. |
Рычаг вверх |
Повернуть руку локтем в сторону. |
| При захвате спереди на высоте плеч полусогнутой рукой. |
Рычаг вверх с переводом на плечо |
То же, что в предыдущем приеме. |
| При жестнкуляции вытянутой рукой. |
Для высокого роста |
Поворот руки локтем в стороны. |
| То же. |
Милицейский |
То же.
Примеч. При всех рычагах в защите применять сгибание руки. |
| При захвате за руку у кисти одноименной рукой. |
Рычаг вниз |
Поворачивать локоть дальше. |
| При согнутой руке. |
Узел |
Сбить свободной рукой у кисти руку противника. |
| При согнутой руке в самых разнообразных случаях. |
Загиб руки за спину 1-й способ. |
Прижимать руку к груди. |
| При захватах прямой или полусогнутой рукой. |
Загиб руки за спину 2-й способ. |
Не дать поднырнуть под руку. |
| Когда неудобно применить вышеуказанные приемы. |
Женский. |
Повернуть голову в сторону или сбить руку противника с подбородка. |
| При задержании. |
Женский сзади. |
То же. |
| В различных случаях до захвата |
Мат. |
Падать на бок |
| Против револьвера со 2-м горловым. |
| Против удара ножом в бок. |
Примечание. Указанные обстоятельства далеко не исчерпаны при применении этих приемов.
Указанная защита возможна при слабой и медленной работе захватывающего.
*) Указанная зашита успешна только при правильно взятом моменте, в противном случае необходимы другие действия для зашиты.
ТРЕНИРОВКА
Односторонняя тренировка - урок 1-й, 2-й и 3-й.
В первом уроке ознакомить с дожимом кисти и узлом с сопротивлением. В остальных уроках вводить только пройденные приемы.
Взамен двухсторонней тренировки при малом количестве отведенного времени следует обратить особое внимание на решение простейших применений приемов при различных захватах. Более же сложные решения проводятся на ковре каждой парой в отдельности.
Общая задача. Одна шеренга подходит к другой и делает своему противнику указанный руководителем захват (за руку, плечо и т. д.).
Другая же шеренга должна моментально ответить на этот захват приемом.
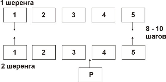
ПРИМЕР
(см. рис. 72)

Рис. 72
Руководитель отводит 1-ю шеренгу шагов на 8 - 10 от 2-й и поворачивает лицом друг к другу. Сам становится за 2-й шеренгой, откуда и показывает знаками каждому номеру или сразу нескольким номерам 1-й шеренги. Первая шеренга при подходе ее к 2-й делает захват.
Руководитель показывает так, чтобы 2-я шеренга не видела, на какой захват будет брать ее 1-я шеренга.
Руководитель показывает для:
1 - схватить за грудь.
ТРЕНИРОВКА
По счету 2. Поднырнуть под руку во внутреннюю сторону и, удерживая кисть крепко двумя руками, продолжать вертеть ее слева направо, одновременно поднимая кверху.
Голову свою не приближать к спине противника, опасаясь захвата свободной рукой противника.
11. Женский
По счету 1. Выставить правую ногу на линию ног противника, став к нему боком, и захватить правой рукой за талию под руку или же вместе с рукой, как будет удобнее.
По счету 2. Наложить левую руку на подбородок, как указано на рисунке 22, обратив внимание на кисть руки у подбородка.

Рис. 22
По счету 3. Рывком отогнуть подбородок противника назад-вниз, правой рукой поддерживать за талию от падения. В жизни, если необходимо, можно с силой бросить затылком противника на землю; а также, вместо рынка, нанести правой рукой удар в подбородок снизу.
11/а. Женский сзади
По счету 1. Наложить левую руку на подбородок противника снизу через плечо, одновременно выставив левую ногу немного вперед.
По счету 2. (См. рис. 23).
Стать с правого бока и наложить правую руку на подбородок снизу, как указано на рисунке, спустив правый локоть с плеча.

Рис. 23
По счету 3. Обеими руками рвануть назад, не прижимая головы противника к себе, и бросить затылком на землю. На уроках бросать не следует.
Если противник сопротивляется и не отгибает головы, то надо надавить указательным или каким удобнее пальцем на чувствительную точку под носом, не отпуская рук от подбородка.
Приемы с бросанием на землю
12. Удар по кадыку
По счету 1. (См. рис. 24).
Наступить на ногу и одновременно ударить по кадыку; во избежание промаха, удар наносится снизу наискось вверх.

Рис. 24
При разучивании удара не наносить, а только обозначить его.
13. Maт
(См. рис. 25)

Рис. 25
Употребляется при различных положениях. При производстве его схватить руками за ноги выше колен и, дергая их на себя вверх, стараться сорвать с земли, одновременно ударяя головой в грудь или живот.
Прием на ковре можно только обозначать, но не бросать, так как даже на мягком месте получается сильное сотрясение от удара головой.
Если противник в пальто или шубе - схватить его не за ноги, а сзади за полы на высоте колен.
Прием в исполненном виде смотри на рис. 74.
14. Полугорловой
Употребляется при ударе сверху, сбоку или вообще при отведенной руке от корпуса: если рука противника мало отведена, то своей левой рукой можно отбросить ее кверху для более удобного производства приема.
По счету 1. (См. рис. 26).
Сделать шаг с левой ноги на линию ног противника, наклонить голову, правой рукой схватить у плеча ближе к горлу.

Рис.26
По счету 2. Правую ногу выставить сзади ног противника, одновременно поднырнуть головой под его правую руку, выставив возможно дальше вправо свое бедро, и подсесть так, чтобы по возможности обе ягодицы противника находились у себя на пояснице.

Рис. 27.
По счету 3. Наклониться быстро вперед и бросить противника на землю.

Рис. 28
При разучивании этого приема необходимо защищающемуся лицу, с момента начала перебрасывания, сгибать обе ноги с тем расчетом, чтобы после перебрасывания стать на ноги, - это называется страховкой, иначе этот прием нельзя разучивать до конца. Перебрасываемый не должен правой рукой зажимать руку бросающего, во избежание падении на землю, так как бросающий не сможет в этом случае удержаться на ногах и сам упадет на голову бросаемого.
Прием, указанный на рисунке 28, изображен со страховкой при помощи третьего лица. Это необходимо делать при первоначальном разучивании этого приема.
Примечание. При разучивании приема лицами различных ростов, опасность представляется лишь для высокого рост.
15. Против револьвера
По счету 1. (См. рис. 29).
Захватить своею левой рукой за запястье противника с внутренней стороны таким образом, чтобы дуло револьвера было отведено в сторону от себя.

Рис. 29
По счету 2. (См. рис. 30).
Правую ногу поставить ближе к ногам противника, плотно вставить плечо в пах ноги, если нужно, немного присесть, согнув свои ноги в коленях, и одновременно захваченной рукой и всем корпусом рвануть противника на себя, обхватив его ногу, как указано на рисунке.

Рис. 30

Рис. 31
По счету 3. Не останавливаюсь, продолжать бросок через себя, чтобы противник полетел вниз головой. Свой корпус можно распрямлять в пояснице, как указано в рисунке, или можно бросать, не распрямляясь.
При разучивании этого приема необходима страховка: захватывающий в момент бросания противника на землю, не выпуская захваченную руку, тянет ее по возможности вверх, стараясь поставить бросаемого на ноги.

Рис. 32
16. Против револьвера
По счету 1. Захватить левой рукой за кисть выставленной руки с револьвером с внутренней стороны, при невозможности захвата - отбить руку, одновременно сделав шаг вперед с левой ноги.
По счету 2. Делается шаг с правой ноги вперед и правой рукой употребляется второй горловой прием, рис. 50. Прием может окончиться на этом счете, если удачно будет проведен второй горловой прием.
В противном случае придется продолжить: по третьему счету - бросить, опустившись на левое колено так, чтобы рука противника пришлась локтем на правой ноге бросающего (рис. 33). (Обратный рычаг с точкой опоры на ноге).

Рис. 33
17. Против удара ножом и бок
По счету 1. Быстро отбить предплечьем своей руки (левой) руку противника, в которой находится нож, как указано на рисунке, одновременно сделав шаг вперед с левой ноги.
По счету 2 и 3. Делается как в предыдущем приеме (см. прием против револьвера), или по счету делается шаг с правой ноги вперед, одновременно сильно ударяя верхней частью своей правой руки (около плеча) в шею и подбородок противника.

Рис. 34
18. Против удара ножом сверху
По счету 1. Ударом своей левой руки отбить правую руку противника между кистью и локтем, ближе к кисти.

Рис. 35
По счету 2. Ударяя в сгиб локтя противника, быстро пропустить свою правую руку сзади поднятой руки противника и сделать упор на своей левой руке, как делается в приеме узел, не давая возможности нанести удар, путем отгиба руки противника назад до его падения.

Рис. 36
По счету 3. Отгибать руку противника назад-вниз. Этот прием очень похож на узел.
19. Против захвата за шею сбоку
Без счета - захватить за шею сбоку согласно рис. 37.

Рис. 37
По счету 1. Наложить правую руку на плечо противника, захватить его за подбородок снизу, имея точку опоры на плече,
По счету 2. Отгибать голову назад; если же противник оказывает сильное сопротивление отгибанию, то мизинцем или краем ладони, не отпуская подбородка, нажать на чувствительную точку под носом (в жизни можно на глаз, на угол рта, разрывая его), одновременно оторвать ногу от земли и, поднимая ее кверху, бросить противника.
20. Против захвата за шею спереди
Без счета - захватить за шею спереди, как указано на рис. 38.

Рис. 38
По счету 1. Опускаться, садясь на землю и выгнув спину дугой, захватить противника за ноги у щиколок или немного выше.
По счету 2. Броситься назад, перекатываясь через спину, чтобы перебрасываемый, падая, ударился головою о землю; еще лучше, если удастся перед перебрасыванием оторвать ноги от земли. Последний прием разучивать со страховкой, то есть бросать не на ту сторону, где находится голова схваченного, а на другую.
Захваченному подогнуть голову и своевременно отпустить руки, чтобы при падении перекатиться (для лучшей страховки вначале желательна поддержка третьего).

Pиc. 39
Если самому придется захватывать голову сбоку, то необходимо принять положение, как указано на рис. 39, отставляя ноги дальше от противника, нажимая всей тяжестью корпуса на шею и отгибая с.. подбородок; другой же рукой надавливать на нос и лоб, помогая отгибу.
Прием опасный-рекомендуется не доводить его до конца.
При захвате головы спереди нужно руководствоваться рис. 40.

Рис. 40.
21. Подножка в захвате
При захвате противником за плечи.
По счету 1. Находясь в стойке, схватить друг друга за руки у плеч и держать крепко.
По счету 2. Рвануть всем корпусом влево-вниз и, одновременно выставив левую ногу возможно шире вперед, опуститься на правое колено (можно делать не опускаясь). Еще лучше, если выставить вместо левой ноги в том же направлении правую.
Левой рукой сделать рывок вниз на себя, а правой, отворачивая противника от себя, тоже сделать рывок в том же направлении, отчего противник упадет на бок или на спину.

Рис. 41
По счету 3. На земле навалиться всем корпусом, чтобы согнуть тяжестью корпуса руки противника и сделать третий горловой (рис. 51) прием - см. рисунок.
Если будет возможно, то сесть верхом.
22. Перебрасывание
При захвате противником за плечи или возле плеч.
По счету 1. Захватить за обе руки противника у плеч, одновременно вставив правую ногу в пах противника (в жизни ударом вставить в нижнюю часть живота), и подскочить на левой ноге ближе к его ногам.

Рис. 42
Примечание. Чем ближе подскочить к ногам противника или даже между его ног, тем легче перебросить последнего, но тем тяжелее падение - ушиб дли перебрасываемого.
По счету 2. Сесть на землю и, перекатываясь через согнутую спину, тянуть противника руками на себя, а ногой, вставленной в пах, отталкивать противника во время перебрасывании с силой ...(здесь не удалось восстановить текст)... ногу.
При разучивании ... приема, в целях страховки, нужно, не оказывая сопротивления, идти на прием (переброс) и стараться начать падение на землю затылком для того, чтобы перекатиться через спину, а не удариться ею плашмя или головой.

Рис. 43
В первый период обучения желательно, чтобы кто-нибудь держал бросаемого сбоку за талию, и если есть пояс, то за него, подхватив сзади. Прием делать медленно и обязательно на чем-нибудь мягком.
Во время приема наблюдать, чтобы перебрасываемый начинал падение на землю обязательно затылком - ближе к темени.
Приемы на земле
Прием опасный
(Делать следует осторожно)
Производится, как покапано на рис. 44.

Рис. 44
Можно, если удастся, сделать его, сидя на противнике.
Прием на земле спереди
Обратный рычаг руки, точка опоры на своей ноге и 2-й горловой прием. (Рис. 50).

Рис. 45
Этот прием преимущественно применяется после броска противника через голову на землю.
Прием на земле сбоку
Обратный рычаг, точки опоры у себя на ноге и 2-й горловой прием.

Рис. 46
Применяется после броска каким-либо приемом на земле.
Переворот противника на земле
По счету 1. Захватить выпрямленную ногу за концы пальцев и пятку, как указано, быстро вращать несколько раз вправо и влево (вокруг оси ноги), т.е. с боку на бок, после положить противника спиною вверх.

Рис. 47
По счету 2. He отпуская захвата, стать сбоку и, поворачивая ступню справа налево (выверт), сгибать ногу противника в колене, прижимая пятку возможно ближе к ягодице, как указано на рисунке.

Рис. 48
При разучивании проделывать методически, не спеша.
Последние четыре приема употребляются только после падения на землю, но в зависимости от характера схватки на земле следует также применять и другие приемы, как, напр., выверты, обратные рычаги, дожиты и проч.
Прием Вспомогательный
По счету 1. Левая рука охватывает за шею и концом большого пальца упирается в ямку под ухом.
По счету 2. Правая рука накладывается на челюсть, а указательным и средним пальцем этой руки захватывают чувствительную точку за салазками.
По счету 3. (См. рис. 48).
Большим пальцем руки надавливать на ямку и отворачивать голову противника направо-вниз.
В качестве вспомогательных приемов может служить бросание в глаза земли, платка, фуражки и др. предметов. Все вспомогательные средства служат для выигрыша момента при нападении.
Приемы, употребляемые во всех положениях
Прием горловой 1-й
(См. рис. 49)

Рис. 49
Двумя пальцами схватить кадык и стараться соединить их сзади за горлом; чтобы голова не могла отклониться назад, необходимо другой рукой поддерживать за шею сзади. Если противник лежит на земле, то в последнем необходимости нет.
Прием горловой 2-й
(См. рис. 50)

Рис. 50
Большой палец накладывается сбоку кадыка, остальные захватывают за грудинно-ключечную мышцу, концы согнутых пальцев, сжимая их по возможности и стремясь соединить сзади горла. Дабы голова не могла отклониться назад, делать, как в предыдущем приеме.
Это самый употребительный в жизни прием. Его легко делать во всевозможных положениях, и часто большой палец приходится накладывать не сбоку кадыка, а на грудинно-ключечно-сосковую мышцу, а остальные пальцы сбоку кадыка, напр., при сильно наклоненном вперед противнике.
Прием горловой 3-й
(См. рис. 51)
Наложить, как указано, и вдавливать кадык внутрь.

Рис. 51
Приемы, употребляемые при конвоировании
А. На ближнюю дистанцию
а) Стой. (См. рис. 9).
б) Рычаг вверх. (См. рис. 10).
в) Загиб руки - первый способ. (См. рис. 20).
г) Милицейский. (См. рис. 13).
Б. На дальние дистанции
Самый употребительный способ это - Прием с палочкой.
Он состоит в следующем:
Палочка - длиною 1 1/4 аршина. От одного края на 1/4 п. привязывается к ней веревочка или ремешок. Пропускается она за шаровары спереди, нижний конец ее опускается немного ниже колен.
Ремешком привязывается к талии под рубашкой. Арестованный может только идти свободно, но бежать, перелезать через забор, нагнуться на землю за чем-нибудь не может, так как палочка мешает сгибу ноги в колене.
ГЛАВА IVТРЕНИРОВКА
К тренировке можно приступать только прошедшим все приемы в один счет.
Тренировка после технического разучивания приемов имеет громадное значение. Она жизнь (душа) приемок. До тренировки разучивание приемов представляет собой механический навык к работе, где требуется только быстрота и чистота производства их.
При переходе к тренировке работа принимает спортивный интерес, так как является чужая воля, оказывающая сопротивление и вызывающая, кроме хорошей технической работы, проявление своих душевных качеств.
Тренируясь, мы достигаем:
1.Быстроты и инстинктивного применения приемов.
2.Развития инициативы, смелости, быстрой ориентировки в создавшейся обстановке.
3.Применения приемов по принципу, т.е. при всевозможных положениях и обстановке, выбирая ту или иную группу приемов, помня лишь общую характерную особенность, как, напр., обратный рычаг, дожимы, выверты, работа на пальцах, а также вспомогательные приемы.
4.Общего физического развития.
Тренировка должна вестись под руководством инструктора или лица, заменяющего его лучшего из занимающихся), во избежание поврс ждений, бесполезной траты усилии и времени.
Тренировка бывает двух видов:
1) Односторонняя тренировка.
2) Двухсторонняя тренировка.
ОДНОСТОРОННЯЯ ТРЕНИРОВКА
Эта тренировка является подготовительной к двухсторонней. Ее можно, при соблюдении указанных выше правил, проводить и без руководителя.
Стойка для разучивания односторонней тренировки. (См. рис. 52).

Рис. 52
Односторонняя тренировка производится по очереди каждой стороной по 1 - 2 минуты с перерывом для отдыха между сменами. Пара подбирается по возможности физически равной силы.
| X делает прием, избегая по возможности суетливых и бесцельных движений. Самый прием проделывается возможно быстрей. |
|
Y оказывает сопротивление: в 1-м уроке- совсем слабое, во 2-м уроке - постепенно усиливая, в 3-м уроке - полное сопротивление. |
1-й УРОК НА 3 ПРИЕМА
X делает приемы:
1. Загиб руки за спину, 1-й способ (См. рис. 20).
2. Узел. (См. рис. 17 и 18).
3. Дожим кисти. (См. рис. 53).
| X |
|
Y |
| Ввиду того, что Y известны все приемы, на которые его будет брать X, тренировка в изыскании соответствующего момента довольно затруднительна для X, а потому необходимо отвлечь внимание Y, дергая его за локоть, а затем брать на соответствующий прием (при внимательной работе чувствуется, от какого приема в известный момент Y хочет защититься). |
|
Оказывает сопротивление захвату на один из указанных приемов прижиманием руки к корпусу, своевременным сгибанием ее, поворотом на месте, небольшим наклоном туловища, но не хватаясь правой рукой за свою левую и не бегая. |
| X показывая ясно желание сделать определенный прием, быстро переходит на другой, к которому противник не подготовлен. |
|
В случае, если положение взять на прием уже неминуемо последует, то следует во избежание ненужной боли говорить да-да, чем доведение приема до конца прекращается захватившим. |
| Вполне понятно, что если при показе обмана, Y не отвечает сопротивлением, то нужно доканчивать обман, т.е. превращать его в прием. |
|
|
Пример перехода на второй прием
| X |
|
Y |
| X показывая обман на загиб руки за спину, отводит руку от туловища. |
|
Y сопротивляется, не давая отвести локоть, и сгибает больше руку. |
| - Переносит быстро правую, руку в изгиб локтя и делает узел. |
|
- Да-да. |
(Переход на второй прием).
Пример перехода на третий прием
| X |
|
Y |
| X показывает обман на загиб руки за спину |
|
Y сопротивляется, прижимая руку к боку. |
| - Переходит на узел (неудачно). |
|
Выпрямляет руку в локте. |
| - Делает дожим кисти. (Рис. 53). |
|
- Да-да. |
(Переход на третий прием).
Если на третий прием не удалось взять, на четвертый не переходить, а начинать сначала со стойки.
Первый урок проходить на трех-пяти уроках.

Рис. 53
2-й УРОК НА ШЕСТЬ ПРИЕМОВ
К предыдущим приемам добавляются:
4. Рычаг вниз. (Рис. 15).
5. Рычаг вниз по принципу. (Рис. 55).
6. Узел с сопротивлением по принципу. (Рис. 56).
Y во втором уроке оказывает больше сопротивления.

Рис. 54

Рис. 55

Рис. 56
Стойка
| X |
|
Y |
| X находится в стойке. |
|
Y сразу сильно прижимает руку к туловищу. |
| - Желая сделать узел с сопротивлением, проталкивает свою руку за левую руку Y. |
|
Y быстро выпрямляет свою левую руку. |
| - Делает рычаг вниз (не выставляя ноги). |
|
- Да-да. |
Стойка
(Пример характерного применения рычага вниз по принципу)
| X |
|
Y |
| X хочет сделать загиб руки за спину. |
|
Y прижимает руку к туловищу. |
| - Проталкивает свою правую руку для узла с сопротивлением. |
|
-Выпрямляет руку, |
| Казалось бы, нужно сделать рычаг вниз, подвернувши только руку, или дожим кисти, но так как X своей грудью очутился очень близко у локтя руки Y (рис. 54), то сделать это неудобно. |
|
|
| Тогда X делает рычаг вниз по принципу у себя на боку, подвернувши только руку Y. (Рис. 55). |
|
- Да-да. |
| Или еще можно: Применить часто употребляемый узел с сопротивлением по принципу наверху, на вытянутой руке: для этого нужно рвануть вытянутую руку Y вверх до отвесного положения и сделать узел наверху. (Рис. 56). |
|
- Да-да. |
Последний прием удобнее делать при высоком росте.
3-й УРОК НА ВОСЕМЬ ПРИЕМОВ
К предыдущим приемам добавляется:
7. Выверт. (См. рис. 16).
8 Загиб руки за спину, второй способ. (См. рис. 21)
Y оказывает полное сопротивление.
Второй способ загиба руки за спину очень редко может удасться первым приемом в тренировке, но он особенно ценен при невозможности довести загиб руки за спину первым способом, когда противник зашел влево или захвативший уклонился вправо (в этом случае прием продолжать дальше невозможно). (Рис. 57). Тогда необходимо быстро перенести правую руку к кисти противника и поднырнуть под нее, т.е. начатый загиб руки за спину первым способом - приходится доканчивать вторым способом. (См. рис.
21).

Рис. 57
В третьем уроке можно переходить на четвертый и пятый приемы.
С третьего урока руководитель или опытное лицо из занимающихся дает одну минуту беспрерывно захватывать одной стороне и считает, сколько раз захватит эта сторона, потом дает отдых минуты две и опять дает минуту захватывать другой стороне. В результате будет видно, по скольку приемов сделала каждая сторона в одно и то же время.
Пример
Руководитель предварительно указывает, какие приемы придется применять, и приказывает проделать их им несколько раз с малым сопротивлением, после чего командует.
|
|
X - Y |
| - Принять стойку |
|
Принимают стойку. |
| - Начинай. |
|
X втечение одной минуты старается сделать возможно больше приемов. |
| Время 1-2 минуты. |
|
Предположим, что X в начале минуты сделал прием Y; X тотчас же отпускает прием, сам без команды принимает с Y стойку и снова продолжает делать приемы до команды руководителя стой. |
| - Стой. |
|
X и Y прекращают тренировку. |
Руководитель объявляет, сколько X сделал приемов. Таким же образом работает Y. Руководитель наблюдает, чтобы захватываемый не наклонялся низко, так как при дальнейших занятиях это будет для него невыгодно.
Этот урок можно проводить и с несколькими парами; в этом случае каждая пара должна осведомлять о числе проделанных ею приемов.
4-Й УРОК ОДНОСТОРОННЕЙ ТРЕНИРОВКИ
4-й урок односторонней тренировки должен проводиться на мягком месте, так как туда входят приемы с бросками. Этот урок приучает к большему вниманию ту защищающуюся сторону, которая, начиная с первого урока, для облегчения и большего противодействия имеет тенденцию к низкому наклону своего корпуса вперед. С введением же захвата головы сбоку и спереди, защищающейся стороне приходится или просто отбить прием рукой, приседая, или лучше ответить контрприемом с броском.
Захватывающий имеет право, отпустивши руки, брать на захват головы, но делать это нужно последним приемом в схватке, несмотря на то, будет ли он удачен или нет.
Пример
Стойка
Руководитель предварительно проделывает, что указано в уроке 3-м.
| X |
|
Y |
| X делает дожим кисти. |
|
Y поворачивает руки вниз. |
| (Неудачно) |
| Делает рычаг вниз. |
|
Поворачивает руку в прежнее положение. |
| (Неудачно) |
| Закладывает руку для узла. |
|
Сопротивляясь, наклоняется больше; чем нужно. |
| X, пользуясь наклоном, бросает захват за руку и делает захват головы. |
|
Может отвечать или отбивом или контрприемом. |
Руководитель командует: Стой.
Руководитель должен дать секунды 2 - 3 для защиты Y, если таковая возможна.
Если же для тренировки была дана одна минута, а схватка кончилась раньше, то руководитель дает возможность начинать новую схватку из стойки и т. д. до истечения данного времени.
К указанным приемам в процессе тренировки вместо захвата головы можно применить:
Женский - не бросая на землю - защита - сбить руку с подбородка или отвернуть голову.
Одновременно можно заниматься не больше, как с двумя парами, так как требуется непосредственное руководство руководителя.
Каждый урок проходится по нескольку раз, и лишь потом можно переходить к последующему уроку: уроки 3-й и 4-й необходимо проделывать большее количество раз, чем уроки 1-й и 2-й.
ДВУХСТОРОННЯЯ ТРЕНИРОВКА
Этот вид тренировки представляет собой переходную ступень к свободной тренировке без захвата. Не пройдя односторонней и двухсторонней тренировки в захвате, с указанной постепенностью нельзя подойти к свободной тренировке без захвата, так как не будет навыков:
а) инстинктивного применения всех приемов;
б) инициативы и быстрой ориентировки в рукопашной схватке;
в) привычки применения приемов по принципу.
Здесь даны основы этой тренировки, по прохождении которых занимающиеся сами улавливают сущность дальнейшего развития, а спортивный интерес побуждает их к изысканию применения приемов в различных случаях. Эта тренировка должна вестись опытным руководителем, который обязан своевременно останавливать занимающихся, часто не давая возможности доводить некоторые приемы до конца при очевидности таковых, во избежание боли или повреждений.
Тренирующиеся обязаны беспрекословно исполнять требования руководителя; в противном случае он не может отвечать за последствия, а потому должен немедленно прекращать тренировку.
Здоровье: Оздоровление - Спорт - Йога