Попов Ю. П. - Логика

Часть 1
О данном пособии
Данное пособие представляет собой обычный учебник логики, который был сначала выпущен Издательством ДВГУ, и теперь сокращен и переработан в соответствии со спецификой дистанционного обучения. Каждый раздел в этом варианте учебника и каждый вопрос из учебного тренажера помечены коэффициентами важности, помещенными перед заголовком в скобках или перед вопросом (без скобок). 1 означает минимальную важность, 3 - максимальную.
В конце каждого параграфа имеется учебный тренажер: приводятся контрольные вопросы, упражнения и задачи. После наиболее трудных разделов помещаются упражнения и задачи, выполнение и решение которых - условие основательного ознакомления с правилами и законами логики, поможет выработать навыки их практического использования.
Курс рассчитан на один семестр, как это принято в подавляющем большинстве учебных программ по логике. Но данное руководство разработано с некоторым избытком, чтобы факультеты могли варьировать содержание дисциплины с учетом своего профиля. Скажем, на языковых специальностях можно больше внимания уделить первым разделам курса, где рассматриваются понятия и суждения, для юридических профессий более полезно сконцентрироваться на умозаключениях и на теории доказательства. Вторая часть учебника, посвященная символической логике (которая еще только начинает входить в преподавание), изложена настолько независимо от предыдущей, что ее можно изучать даже раньше первой и при желании ограничиться только одной. Коэффициенты важности в данном пособии определены в расчете на юридические специальности, где в настоящее время логика изучается наиболее серьезно.
(1) Предисловие
Логика изучает мышление. Есть и другие науки, которые имеют его своим предметом исследования, например психология и физиология. Однако в логической науке мышлением интересуются лишь постольку, поскольку оно занимается рассуждением, доказательством, обоснованием своих утверждений и выводов. Она, таким образом, является наукой о законах мышления, занятого поиском истины. Ее называют также наукой о выводном знании, наукой о доказательствах. Логика исследует сцепление мыслей между собой, их необходимые связи: обязательность, непреложность следования выводов из каких-либо суждений или, наоборот, несовместимость тех или иных высказываний.
Важную роль в логике играет понятие формы мышления. Логику можно даже называть наукой о формах мысли. Нельзя объяснить в нескольких словах, что они собой представляют. На этой начальной стадии ознакомления с данной наукой представляется возможным продемонстрировать их лишь с помощью примеров. Возьмем две пары таких суждений (1 и 2):
Некоторые розы красные.
Все розы - цветы. |
Некоторые озера соленые.
Все озера - водоемы. |
Можно ли сделать из них какие-либо выводы? Вдумавшись в их смысл, каждый согласится, что из пары (1) можно заключить: "Некоторые цветы красные", а из пары (2) - "Некоторые водоемы соленые". В целом получается два рассуждения; их называют умозаключениями, причем данная, взятая нами для примера разновидность их, называется в логике силлогизмом. В полном виде эти умозаключения записываются следующим образом:
Некоторые розы красные.
Все розы - цветы.
Некоторые цветы красные. |
Некоторые озера соленые.
Все озера – водоемы.
Некоторые водоемы соленые. |
Читатель легко почувствует определенное сходство между обоими силлогизмами, несмотря на различие в содержании. Действительно, в каждом из них сначала какой-то части предметов (некоторые розы, некоторые озера) приписывается одно свойство, потом им же (но уже не части, а всем) приписывается еще одно свойство. Это позволяет делать выводы о наличии связи между самими этими свойствами.
В дальнейшем, когда изучим составные компоненты умозаключений, мы научимся задавать и описывать свойства мыслей точнее. Сейчас достаточно указать, что сформулированные нами рассуждения по некоторым чертам сходны между собой, а это и означает, что у них одинаковая форма в логическом смысле этого слова. Благодаря ней мы сможем даже уже сейчас, опираясь на одну лишь интуитивно ощущаемую аналогию с предыдущими примерами, делать заключения и из других, подобных по форме высказываний. Более того, даже если бы речь шла о предметах совершенно незнакомых, то и тут выявленная нами логическая форма поможет правильно сделать вывод или проверить правильность уже произведенных рассуждений. Например, вряд ли кто знает, что такое эклогиты и что такое гроспидиты. Но если нам будет известно, что некоторые эклогиты - гроспидиты и что все эклогиты - горные породы, то тогда, повторяя проделанные выше операции, мы придем к выводу, что из соединения этих высказываний с необходимостью вытекает: некоторые горные породы - гроспидиты.
Отсюда можно прийти к заключению, что приведенная здесь схема рассуждения и связанная с ним совокупность правил совершенно не зависят от содержания мысли. О чем бы ни шла речь, получаемое описанным способом заключение всегда непреложно следует из высказываний, и если они истинны, то и оно тоже будет всегда истинным. Таким образом, законы и правила, изучаемые наукой о мышлении, применимы к любым предметам и явлениям.
Как и другие отрасли знания, логика требует определенного склада ума, определенных способностей. Поскольку наука о законах правильного мышления - точная, то поэтому задатки логичности сродни математическим способностям. Принято считать, что таковые - свидетельство недюжинного интеллекта, отсутствие же способности понимать теоремы или просто безошибочно рассуждать - признак неразвитого ума. Конечно, тут действительно много верного, но только отчасти. Дело в том, что у некоторых людей возникает стойкая психологическая неприязнь к сухим логико-математическим рассуждениям. Иногда это может быть объяснено особым складом ума или особым типом мышления, каковое в противовес понятийному логическому мышлению мы отважимся назвать ассоциативным. В этом случае оно действует скорее по законам психологии, опираясь на чувственный опыт и интуицию, чем на строгое доказательство.
Плохо приспособленное к чисто академической, рациональной деятельности, такое мышление вполне надежно работает, однако на своем месте и может даже иметь преимущества. Например, в такой важной и обширной сфере, как общение, где наряду со способностью здраво рассуждать требуется еще и умение чувствовать и сочувствовать, там успеха порой легче добиваются люди с нерациональным складом ума. В мимолетных разговорах многое обосновывается лишь наполовину, документальная точность здесь просто невозможна. Поэтому в иных обстоятельствах опора на эмоции и практическую сметку оказывается подчас результативнее, позволяет точнее реагировать в запутанной ситуации, быстрее находить единственно верное решение, чем это достигается через доскональный просчет. Дело в том, что эмоции, как и все сознание, являющееся отражением внешнего мира, тоже концентрируют в себе определенный жизненный опыт. Но, разумеется, опора на эмоции предполагает определенную культуру чувств.
Это, однако, не следует понимать так, будто для каких-то людей логика совсем необязательна. В любой области деятельности, как только возникают недоразумения или споры, все равно приходится обращаться к строгому, точному анализу, к логике. Она - последняя инстанция для проверки на обоснованность тех или иных шагов, решений и т.п. Изучать законы правильного мышления все равно надо и уметь пользоваться ими необходимо каждому.
Речь идет лишь о том, что нет никаких причин стыдиться, когда обнаруживается, что ваша голова не приспособлена для методов точных наук. Правильнее, как представляется, делать отсюда тот вывод, что, стало быть, надо подыскать себе такой вид деятельности, где такие методы являются второстепенными. Есть все основания думать, что природа не создавала ненужных типов мышления. Каждое из них где-то является единственно необходимым и незаменимым. И то из них, которое чаще мыслит образами и ассоциациями, чем логическими формами, тоже имеет все права на существование.
Правда, при таком складе ума освоить логику будет труднее, чем тем, у кого есть к ней склонности и способности. Однако надо помнить, что трудами преодолеваются любые барьеры. Овладеть правилами и законами логики под силу абсолютно каждому, если проявить достаточно упорства и настойчивости. В процессе изучения необходимо добиваться, чтобы материал был не только понят, но чтобы сверх того в случае обращения к нему все его тонкости улавливались, как говорится, слету. Признаком хорошего изучения любой темы является то, что усвоенные логические операции проделываются в голове подсознательно, полуавтоматически. Поэтому при изучении данного предмета желательно делать как можно больше упражнений.
Часть I. (3) Традиционная логика
Наука о законах правильного мышления сложилась в Древней Греции. Ее основателем является великий Аристотель (384-322 гг. до н.э.), хотя теория понятия начала развиваться уже учителем Аристотеля - Платоном (427-347 гг. до н.э.). Однако основные законы логики сформулированы именно Аристотелем. Он же разработал в практически законченном виде ее важнейшие разделы.
На возникновение логики существенное влияние оказали условия древнегреческой рабовладельческой демократии, и возникла она, прежде всего из практических потребностей. В Элладе очень многие жизненно важные вопросы решались гражданами совместно, на общих собраниях. Поэтому для достижения успеха и в личных, и в общественных делах исключительно высокую роль играла способность быть убедительным и доказательным в выступлениях перед широкой аудиторией, умение находить ошибки и путаницу в рассуждениях оппонента. Так, в суде над знаменитым Сократом одних только судей с правом решающего голоса было 500 человек. Склонить такую огромную массу людей в свою пользу можно было лишь при наличии ораторских способностей и навыков аргументированного рассуждения.
После Аристотеля заметный вклад в науку о выводном знании внесли философы-стоики; они, кстати, и ввели слово "логика" (сам основатель науки о законах мышления называл ее аналитикой). Много внимания ей уделяли средневековые арабские мыслители. Например, Авиценна, по его собственным словам, знал некоторые труды Аристотеля наизусть, а его логические трактаты перечитывал сорок раз. Средневековые схоласты до тонкостей изучили логические идеи Аристотеля, изложив его учение в более компактной и понятной для неподготовленного читателя форме. В семнадцатом веке Лейбниц (1646-1716 гг.) предложил ввести буквенные обозначения для высказываний. В принципе это делал уже Аристотель, но Лейбниц пошел дальше - выдвинул идею записывать мысли в виде формул, а рассуждение заменить счетом. Его поэтому считают родоначальником символической логики, хотя до конкретных разработок по ней у него не дошло и фактически она начала развиваться только в девятнадцатом веке.
Всю совокупность логических идей, которые были выдвинуты в период от Аристотеля до Лейбница, называют традиционной или аристотелевской логикой. Она продолжает разрабатываться и в настоящее время тоже, но наряду с ней после Лейбница существует и развивается также и символическая, или математическая логика. С девятнадцатого века, как уже сказано, она стала предметом пристального внимания специалистов, и в наше время эта ветвь логической науки переживает период бурного развития, которое вдобавок с появлением компьютеров получило новый мощный стимул.
Основные законы логики
Закон в научном знании представляет собой не что иное, как необходимую связь между теми или иными явлениями. С его помощью, зная одни из них, можно предвидеть, каковы будут другие, связанные с первыми. Так, законы теплового расширения позволяют заранее определить изменение линейных размеров тел при заданном изменении температуры, поскольку первые жестко обусловлены последней. С помощью законов экономики можно точно так же прогнозировать, какое влияние на рентабельность предприятий окажет ожидаемое удорожание сырья и материалов; основанием для прогнозов и здесь является жесткая связь между тем и другим. Аналогично этому и логические законы также представляют собой необходимые, нерасторжимые связи между мыслями и с их помощью, установив истинность (или ложность) исходных высказываний, можно определить истинность или ложность других, обусловленных необходимыми связями с первыми. Или иначе: признавая какое-то высказывание за истинное, мы вынуждены признавать и многие другие, вытекающие из него высказывания, а также отвергать те, которые несовместимы с ним. Впрочем, в практике умственной деятельности чаще приходится решать обратную задачу: имея уже выполненное рассуждение, проверить, в самом ли деле оно соответствует законам логики, то есть, вытекают ли сделанные в нем выводы из тех мыслей, которые взяты в нем за исходные. Но в принципе это ничего не меняет в существе самих законов; они получают в этом случае лишь немного другое применение, не переставая играть свою методологическую роль в мыслительной деятельности. Знание законов логики и умение пользоваться ими избавляет от ошибок в рассуждениях, исключает необоснованные выводы, предохраняет от путаницы.
Как и во всякой иной науке, законов и правил логики очень много, даже неохватно много. Речь в данном случае пойдет только о самых первых, тех, по отношению к которым остальные являются производными. Три из них сформулированы Аристотелем: закон (запрета) противоречия, закон тождества, закон исключенного третьего, четвертый закон - достаточного основания - выдвинут немецким математиком и философом семнадцатого-восемнадцатого веков Лейбницем.
Существует три фундаментальных свойства логической мысли - определенность, последовательность и обоснованность. Они являются обязательными для мышления, когда оно занимается рассуждением. Основные законы логики отражают эти специфические черты мыслительной деятельности и в этом смысле производны от них. Определенность означает, что любая вещь, ставшая предметом логического анализа, обязательно должна мыслиться в совокупности одних и тех же однажды выделенных признаков; они задаются при определении понятий, и не могут бесконтрольно изменяться в рамках одного и того же рассуждения. Под последовательностью имеют в виду, что, приняв какое-либо положение за истинное, необходимо принимать и все вытекающие из него следствия, придерживаться их неукоснительно. Обоснованность отражает факт взаимозависимости любых мыслей от многих других; в логике можно рассматривать только такие высказывания, которые могут быть обоснованы, выведены из других положений. Содержание обоснованности раскрывается законом достаточного основания, в то время как другие фундаментальные свойства логической мысли выражаются через комбинацию остальных законов логики.
§1. (1) Закон тождества
В этом законе непосредственно проявляется природа самых фундаментальных свойств логической мысли - определенности и последовательности. У самого основателя логики он формулируется неоднократно в его "Метафизике". "Если слова ничего [определенного] не означают, то конец всякому рассуждению..., ибо невозможно что-либо мыслить, если не мыслят что-то одно; а если мыслить что-то одно возможно, то для него можно будет подобрать одно имя" (Аристотель. Соч. Т. 1. М., 1975. С. 127). "Каждое слово должно быть понятно и обозначать что-то, и именно не многое, а только одно; если же оно имеет несколько значений, то надо разъяснить, в каком из них оно употребляется" (Там же. Т. 2. С. 280). Этим выражается суть закона тождества, хотя современные учебники предпочитают иные, уточненные, формулировки. Одной из причин этого является, например, то, что в логике следует говорить не о словах, с помощью которых выражаются мысли, а о понятиях (хотя они - те же слова, но их смысл и содержание строго задаются).
Наиболее кратко этот закон можно выразить так: мысли о предметах, свойствах или отношениях должны оставаться неизменными по содержанию в процессе всего рассуждения о них. Иногда это записывают в символической форме: А = А. Поскольку всякая вещь должна быть равной самой себе, то и мысль о ней должна быть равной самой себе.
Известная поговорка "начал за здравие, а кончил за упокой" выражает как раз ошибку, порожденную нарушением этого закона. Иногда она совершается непроизвольно. Причем причиной ее возникновения чаще всего является многозначность слов. Как, скажем, понимать такое предложение: "Партия фортепиано доставила большой коммерческий успех"? Идет ли здесь речь о блестящем исполнении и большом сборе благодаря нему или имеются в виду проданные за хорошую цену музыкальные инструменты? Ответить на этот вопрос можно только после уточнения слова "партия", ибо оно имеет даже не два значения, а больше. В задачнике по логике К.Г. Павловой приводится лозунг, который одно время был в ходу в учреждениях почтовой связи: "За связь без брака!" Звучит он даже несколько фривольно, потому что слово "брак", помимо дефекта, может означать супружество.
Неоднозначность выражений может возникать и из-за двусмысленных грамматических конструкций. Путаница, вызванная такого рода обстоятельствами, знакома каждому благодаря знаменитому "казнить нельзя помиловать". Разумеется, эта широко известная фраза не является единственной из числа тех, в которых отсутствует однозначность. В качестве примера можно указать на высказывание: "Беспечность порождает самонадеянность". В нем нельзя понять, что имеется в виду под порождаемым, а что под порождающим. Совершенно аналогичны в этом отношении выражения вроде: "Взвод сменяет караул" или "Меньшинство подчиняет большинство". Остроумно использовал двусмысленность выражения А.П. Чехов, вложив в уста одного из персонажей сообщение: "Перед вами череп обезьяны очень редкой разновидности. Таких черепов у нас всего два, один - в Национальном музее, другой - у меня".
Наряду с неумышленными нарушениями закона тождества не так уж редко встречается также и сознательное искажение смысла высказываний. Иногда это бывает в дискуссии, когда в полемическом запале вместо поиска истины начинается соревнование амбиций. Чрезмерно увлеченные оппоненты намеренно усиливают слабые стороны противоположной стороны, искажают подлинный смысл утверждений. Довольно часто приходится сталкиваться с этим в судебно-следственной практике, когда на место бескорыстного служения истине и справедливости приходят соображения выгоды любой ценой.
История политики знает немало случаев сознательного искажения смысла сообщений, чтобы направить течение событий в угодное русло. Недаром известный дипломат Талейран говорил, что язык дан для того, чтобы скрывать свои мысли. Знаменитый немецкий канцлер Бисмарк ловко сократил текст так называемой Эмсской депеши - телеграммы из Эмса о результатах переговоров между прусским королем и французским посланником; после редактирования она приобрела резкий, оскорбительный для французского правительства тон и переданная в таком виде в печать толкнула французское правительство на объявление Германии войны, которую оно затем проиграло.
Неточный, расплывчатый смысл слов и выражений является настоящим бедствием для логического процесса и науки в целом. Мышление в таком случае беспорядочно перескакивает с одного предмета на другой, или, начиная анализировать какие-то признаки, незаметно для себя смещает внимание на иные. Тем самым закрывается дорога к получению правильных, обоснованных выводов и утверждений. Чтобы этого не происходило, чтобы мысль не была путанной и сбивчивой, надо каждый раз точно и однозначно формулировать понятия, которые используются в процессе рассуждения, и потом неуклонно придерживаться их заданного содержания, не подменяя другим. Именно это и выражается с помощью формулы А = А.
Следует, однако, помнить, что суть закона тождества не сводится к этой символической записи. Дело в том, что у него есть еще один аспект, который не укладывается в эту формулу и даже в некотором смысле противоречит ей. Открывается это тогда, когда приходится осмысливать не одни только вещи или их отдельные свойства и признаки, но и присущие им необходимые связи, благодаря которым все они соединяются в некое нерасторжимое единство. Нам легче пояснить это сначала на примере. Допустим, предметом рассуждения у нас будет Северный полюс. Эта точка на Земле может быть охарактеризована несколькими разными признаками: она является местом, где сходятся все меридианы, или еще местом, где параллель стягивается в точку, может она быть названа и местом, откуда все направления ведут на юг. Каждый из этих признаков неотъемлемо присущ самой северной точке планеты. Поэтому никакой ошибки не будет, если мы заменим понятие "Северный полюс" на понятие "точка северного полушария, где сходятся все меридианы" или любое другое из перечисленных. Однако тождество типа А = А здесь уже не выдерживается, потому что признаки эти различны, задают хотя и один и тот же объект, но как бы с разных сторон: один раз через меридианы, другой раз через параллели, в третьем случае через направление на юг. И можно было бы назвать множество еще и других признаков, характерных для того же самого Северного полюса: место, где земная ось пересекает земную поверхность, место, где оборот вокруг земной оси можно сделать в несколько шагов, место, где видимые звезды не заходят за горизонт при суточном вращении Земли, и многое другое.
В этих примерах открывается уже не определенность мысли, выраженная через закон тождества, а другое фундаментальное свойство из числа ранее названных - последовательность. Логический процесс предполагает получение содержательно новых выводов. Представить анализируемое содержание в точно определенном виде, как об этом говорилось до сих пор, - лишь одно из условий успешного осуществления логических операций. Наряду с этим надо быть также последовательным, то есть извлекать все следствия из используемых понятий и в дальнейшем столь же непоколебимо придерживаться их, в такой же мере неукоснительно признавать их, насколько обязательно в течение всего рассуждения сохранять неизменным содержание используемых понятий. Короче, назвав данную точку Северным полюсом, мы обязаны называть ее также и тем местом, где звезды не заходят за горизонт, и т.д.
Содержание логического процесса, в конечном счете, сводится к получению новых высказываний из исходных. Однако поскольку для этого необходимо правильно отождествлять разные понятия, то этот аспект закона тождества уже нельзя выразить упомянутой формулой А = А. Смена понятий при этом, наоборот, происходит и даже делается необходимой, чтобы мысль не топталась на месте, не повторяла одно и то же, как это звучит в универсальном рецепте средневековых алхимиков: возьми то, что требуется, сделай то, что нужно, и получишь то, что желаешь. Но только смена должна регулироваться законом тождества, то есть извлекаться должны выводы, которые действительно вытекают из данных высказываний, хотя и отличаются от них. Так, понятие "точка Земли, где длина параллели равна нулю", правильно будет отождествлять с понятием "точка, где видимые звезды описывают круги с центром над головой наблюдателя", хотя в признаках второго понятия трудно узнать признаки первого. Но закон тождества будет нарушен, если любое из этих же понятий будет отождествлено, скажем, с "точкой, где длина параллели равна одному километру", или с "точкой, где центр вращения звезд смещен на один градус от вертикали", хотя отличие последних признаков от соответствующих первых двух не такое разительное.
При использовании закона тождества надо помнить, что он говорит о предметах, связях и отношениях только и исключительно неизменных, или хотя бы имеющих определенные временные рамки, а также четко отграниченных в пространстве. Относительно того, что находится в развитии или как бы распространяется вширь, сливаясь с его окружением, его применение, строго говоря, невозможно. Высказывание "Москва - столица СССР" и вытекающий из него вывод, что в Москве находится правительство, управляющее одной шестой частью суши, можно считать верным, лишь пока речь идет о периоде отечественной истории до 1991 года; говоря же о последующем времени, придерживаться их уже нельзя, так как они станут ложными. Точно так же утверждение "Северные порты являются замерзающими" потребует определить, что такое "северный порт", где начинается зона севера с этой точки зрения, потому что линия границы для нее окажется очень извилистой.
Тем не менее, сказанное не следует понимать так, будто такие объекты вообще не поддаются логическому осмыслению. Имея дело с указанными, например изменчивыми объектами, необходимо выделять в них отдельные этапы, на протяжении которых они по каким-то параметрам остаются неизменными. По отношению к ним должны выполняться все описанные в этом разделе требования, вытекающие из закона тождества.
Правда, философия знает немало проблем, обусловленных трудностями выделения отдельных самостоятельных стадий развивающихся явлений. Как, например, решить, когда зародыш становится уже зрелым организмом? В биологии одно время бытовала точка зрения так называемого преформизма, согласно которой между тем и другим нет принципиальной разницы: превращение во взрослую особь сводится лишь к разрастанию половой клетки до нужных размеров и отвердению ее прозрачных, ранее невидимых структур. Качественных изменений при этом не происходит. Хотя у такого подхода, в общем-то, имелось немало веских оснований, однако, возражение против него, как выяснила теперь биологическая наука, много убедительнее. Не вдаваясь в тонкости большой и сложной науки о живом, нам достаточно будет сказать: представьте себе человека, который заказал жареного цыпленка, а ему принесли яичницу и заверяют, что яйцо - тот же цыпленок, только моложе... Даже заскорузлый преформист, если бы таковые еще существовали, думается, посчитал бы такую подмену откровенным издевательством.
В юридической практике нередко сталкиваются с обстоятельствами, когда квалификация проступка и определение ответственности за него зависят от возраста правонарушителя: может оказаться, что за один день до определенной даты он еще не совершеннолетний и несет лишь ограниченную ответственность, на следующий день оценка тех же действий будет уже иная. Иногда люди относятся к таким градациям, как к надуманным, бессмысленным тонкостям. На деле, однако, без установления разницы в ответственности не обойтись, иначе придется отправлять в тюрьму иной раз даже младенца, который, играя со спичками, вызвал пожар.
Для понимания сложных комплексных систем в их динамике выделение отдельных этапов и периодов совершенно необходимо, какие бы трудности это ни порождало.
§2. (3) Закон противоречия
Закон противоречия раскрывает те же самые свойства определенности и последовательности, но только выражает их в отрицательной форме. Если по закону тождества требуется, чтобы мысль о не изменяющихся предметах оставалась равной самой себе, то закон противоречия запрещает считать ее той и не той одновременно: А не может быть не-А (А не есть не-А). Или, говоря немного конкретнее, согласно этой норме мышления, в рассуждениях не должно быть одновременных утверждений и отрицаний относительно чего бы то ни было. Поэтому закон этот следовало бы назвать законом запрета противоречия, так как иначе может возникнуть обманчивое впечатление, будто в нем речь идет об оперировании противоречащими утверждениями, между тем на самом деле этот закон их исключает, не допускает.
У самого родоначальника науки о правильном мышлении запрет на одновременные утверждения и отрицания в качестве нормы и коренного условия для получения достоверных выводов упоминается многократно. И данные им формулировки закона, налагающего запрет на противоречия, и поныне могут считаться корректными и точными: "Невозможно, чтобы одно и то же в одно и то же время было и не было присуще одному и тому же в одном и том же отношении" (Аристотель. Соч. Т. 1. С. 125). Доказать этот закон нельзя, считает Аристотель, потому что для доказательства нужны какие-то уже твердо установленные первоначальные основоположения, между тем данный закон является как раз самым первым, что мы открываем в мышлении, и он становится как бы шаблоном, по которому проверяется потом любое рассуждение. "Поэтому все, кто приводит доказательство, - говорится несколькими строками далее, - сводят его к этому положению как к последнему, ведь по природе оно начало даже для других аксиом" (Там же.). Вместе с тем, не имея возможности доказать, можно, однако, возразить тем, кто возьмется его отвергать, добавляет затем Аристотель, потому что свое отрицание они должны выразить определенно: например, им нельзя сказать, что закон верен и неверен. "Но если такую необходимость признают, то доказательство уже будет возможно; в самом деле, тогда уже будет налицо нечто определенное. Однако почву для ведения доказательства создает не тот, кто доказывает, а тот, кто поддерживает рассуждение: возражая против рассуждений, он поддерживает рассуждение" (Там же. С. 126-127). Получается, даже отвергать этот закон можно лишь при условии его соблюдения.
Признавать какое-либо положение и тут же от него отказываться всегда означает путаницу, отсутствие ясных и точных представлений. И когда нам надо показать несостоятельность, недопустимость тех или иных рассуждений или взглядов, то, прежде всего мы стремимся указать на наличие в них нелепых, несовместимых положений. Так, тургеневский Рудин очень метко изобличает своего оппонента Пигасова в непоследовательности, когда тот делает воинствующе-нигилистические заявления насчет того, что никаких убеждений нет и быть не может, причем отстаивает это свое пессимистическое мировоззрение горячо и убежденно.
- Так вы говорите: никаких убеждений нет? - спрашивает его Рудин.
- Нет и быть не может.
- Это ваше убеждение?
- Да.
- Как же вы говорите, что их нет? Вот вам одно на первый случай.
Научные споры часто сводятся к поиску у оппонентов несовместимых положений. Например, длившееся веками выяснение истины насчет вращения Земли вокруг Солнца поначалу наталкивалось на обыденный опыт людей, который вдобавок получил отражение в библейских текстах: признавать движение Земли означало отказ от привычных, видимых каждый день восходов, перемещений по небесному своду и закатов Солнца. Понадобилась длительная, напряженная работа настоящих титанов науки, чтобы оказалось, что наблюдаемые каждодневно движения не противоречат тому, что утверждает астрономия.
Может показаться странным, что в законе делается оговорка насчет одного и того же времени запрещаемых утверждений и их отрицаний, ведь тогда получается, что в разное время делать противоречащие высказывания об одном и том же вполне допустимо. Например, если на этой странице написать, что ртуть - жидкий металл, а мрамор - декоративный камень, то само собой понятно, отвергать это нельзя не только одновременно, но и через пять страниц и вообще всегда, поскольку речь будет идти об обычных условиях температуры и давления для ртути и об архитектуре цивилизованного общества, а не доисторических эпох для мрамора. Между тем закон противоречия в его буквальном понимании (вместе с указанной оговоркой) исключает, как кажется, только утверждения и отрицания в одном и том же предложении, как будто ртуть перестанет быть жидкой, а мрамор выйдет из употребления в отделке зданий.
Указание на одновременность необходимо, однако, для того, чтобы этот закон логики распространялся и на изменяющиеся предметы и явления. Правда, в этом случае оговорка представляет собой сильную идеализацию. Непреложно необходимо соблюдение этого дополнительного требования только тогда, когда осмысливаются объекты, претерпевающие непрерывные изменения. Только в краткие промежутки времени они не могут быть теми и не теми (скажем, росток имеет теперь высоту в 20 сантиметров, стало быть, не может иметь сейчас другую), однако при всем при том на протяжении длительных временных интервалов они в силу происходящей в них смены качеств и свойств, наоборот, могут быть охарактеризованы как те и не те. А вот с объектами, изменяющимися, так сказать, скачкообразно, рывками, или вообще неизменными дело обстоит иначе. В отношении их это условие хотя тоже всегда должно выполняться, но при этом помимо одновременных утверждений и отрицаний также и разнесенные во времени тоже будут нарушением закона логики. Поэтому обязательность запрета противоречия именно с указанием на одновременность снижается, когда изменения не непрерывные или медленные, сходя совсем на нет, там, где они вообще отсутствуют.
Еще одна оговорка в том же законе, касающаяся утверждений и отрицаний в одном и том же отношении, тоже требует точно отделять один и тот же предмет от других, но уже не во времени, а по качественно-количественным признакам. Это условие может вызвать трудности в понимании, тем более что вокруг нее еще в древней философии стали возникать споры. По временам они вспыхивают и поныне. Проще всего пояснить необходимость этого условия на примере многозначных слов и выражений.
Во времена Пушкина французский язык был обязательным для преподавания, и за границей были убеждены, что в России каждый дворянин говорит по-французски. Сообщения об этом можно найти и у Бальзака, и у Стендаля, и у других писателей. Между тем в "Дубровском" Пушкин в весьма карикатурных тонах изображает современного ему представителя образованного сословия, который в разговоре с учителем французского языка пользуется главным образом только жестикуляцией да спрягает на французский манер русские слова. Тем не менее, и та, и другая оценка знаний языка могут считаться одинаково верными, если каждую из них считать лишь так называемой собирательной характеристикой образования того времени. Такие характеристики распространены в художественной литературе. Нельзя понимать их буквально. Они дают представление о комплексе в целом, затрагивая каждый элемент его только косвенно, и описывают признаки каждого отдельного индивида лишь с большим или меньшим приближением. Утверждение о том, что русское дворянство XIX века знало французский язык, означает только, что среди его представителей всегда можно было найти таких, кто действительно владел языком. Но авторы этих утверждений, конечно, не были столь наивными, чтобы полагать, будто знают абсолютно все одинаково; данная ими характеристика описывает общество, а не каждого в отдельности. Она не исключает того, что попадаются и такие, кто не освоил иностранного языка. Поэтому обе взаимоисключающие оценки дворянства и его образования хотя и относятся к одному и тому же сословию, но имеют в виду разных людей в нем и не образуют противоречия в одном и том же отношении.
Кроме того, слово "знать", как и многие другие слова, почти всегда имеет расплывчатые смысловые границы. Поэтому в разных случаях оно может передавать совершенно разную информацию. Что, например, означает высказывание: "Данный человек знает иностранный язык"? Иной может довольно бойко говорить с иностранцем на его языке о каких-нибудь знакомых им обоим вещах, но откажется вести синхронный перевод. Дело в том, что в беседах достаточно воспринимать, как в радио- или телепередачах, только сорок процентов сообщаемых слов, остальное улавливается по смыслу. И абсолютная правильность разговорной речи тоже никогда не соблюдается. При переводах же, где нужна аутентичность, нарушения не допускаются. И если, далее, кто-то делает более или менее сносные письменные переводы с иностранного языка на свой, то это еще не значит, что у него получится переводить на иностранный язык со своего, потому что там требуется усвоить некоторые дополнительные тонкости, например сочетаемости слов, которые не отражаются ни в каких грамматических правилах. Можно знать иностранный язык достаточно, чтобы общаться с представителями других стран, но слабо знать для работы переводчиком и совершенно не знать для выполнения более сложных задач, скажем, для редактирования текстов или сочинения на чужом языке. Можно, следовательно, в некотором смысле знать иностранный язык и в то же время в некотором другом смысле не знать его.
Без уточнения смысла слова "знать" нельзя даже однозначно ответить на вопрос о том, знаем ли мы свой родной язык. Ведь ошибки допускают абсолютно все люди, не исключая специалистов филологии. Даже великий мастер слова Л.Н. Толстой допустил однажды известную среди филологов фразу: "Подъезжая к этой деревне, у меня отвалилось колесо", чем немало позабавил придирчивых критиков. Потому что, если внимательно подумать над этим предложением, то подлежащим в нем является колесо, которое, оказывается, подъезжало к деревне в качестве путешественника и потом отвалилось.
Встречающиеся порой самопротиворечивые формулировки тех или иных мыслей порождаются, конечно, не одной только многозначностью слов. Причин для этого довольно много. Еще в глубокой древности Гераклит, Платон и другие философы указывали, что порой одно и то же ощущение может оцениваться по-разному: после удовольствия оно воспринимается как страдание, после страдания оно же кажется удовольствием. Точно так же любой поступок может приносить добро одним, и он же оборачивается злом для других. Даже средневековые палачи могли считаться "добряками", если они из сострадания к сжигаемым на костре придушивали их перед тем, как поднести огонь. Примеры подобной зависимости одних и тех же явлений от внешних условий можно приводить бесконечно. В принципе, ответ логики на возникающие из-за этого вопросы состоит в том, что закон противоречия запрещает приписывать противоречащие признаки только одному и тому же явлению; если в других обстоятельствах оно выглядит как иное, значит надо брать его вместе с этими обстоятельствами и не считать его тем же самым, когда оно ими изменено. Правда, науке известны некоторые проблемы, где такой ответ не представляется исчерпывающим, требует дополнительных уточнений, о которых ведутся споры. Подобные не до конца решенные проблемы имеются в каждой науке, составляя периферию научных изысканий. Наше рассмотрение ограничивается самыми общими сведениями о законах логики, углубление в спорные вопросы представляется здесь излишним.
Как и в законе тождества, в законе противоречия наряду с определенностью мысли отражается также и ее последовательность.
В аспекте определенности как фундаментального свойства логической мысли, выражаемого через закон противоречия, мы имеем дело с так называемыми прямыми противоречиями: предмет белый и небелый, поступок добрый и недобрый и т.д. Их недопустимость очевидна даже для неподготовленных умов. В другом аспекте - последовательности - противоречия непрямые. Здесь вступают, если можно так выразиться, в конфликт следствия, часто очень далекие и радикально отличающиеся по содержанию от исходных утверждений. Использование закона противоречия здесь уже не так просто. Допустим, кто-нибудь скажет, что снег в этом месте покрыт налетом сажи. Тогда про этот снег уже нельзя утверждать, что он растает позднее, чем тот, который такого налета не имеет. Прямо очень трудно увидеть связь между наличием сажи и способностью таять. И, кажется, между ними нет ничего общего: если одно высказывание о снеге считать А, то другое должно быть отнесено к не-А. Однако физика доказывает, что затемненные предметы лучше поглощают теплоту Солнца, следовательно, где снег покрыт темным налетом любого происхождения, там он растает раньше, а не позже.
Закон противоречия, как и закон тождества, задает определенность и последовательность в качестве самых фундаментальных свойств логического мышления. Уточнение смысла этих законов для конкретных условий не допускает прямолинейности, как это чаще всего бывает и со всеми другими фундаментальными принципами научного знания. Такие положения всегда содержат определенную долю идеализации.
Законы логики не составляют в этом смысле исключения.
§3. (3) Закон исключенного третьего
В логике принято различать два вида противоположности: контрарную (собственно противоположность) и контрадикторную (противоречие). Нам еще придется о них говорить в разделах о понятии и суждении. Здесь достаточно будет отметить, что, когда два понятия находятся в отношении контрарности, то это означает максимальную противоположность между ними. Выражается это в двух обстоятельствах: какой-нибудь признак, присущий одному из понятий, во-первых, отсутствует у другого и, во-вторых, вместо этого признака у него имеется несовместимый с ним. Таковы понятия "утро" и "вечер", "добрый" и "злой", "экспорт" и "импорт", "белый" и "черный". Некоторые признаки утра не присущи вечеру, однако, это еще не представляет собой самой характерной отличительной черты последнего, потому что день и ночь тоже не являются утром; вечер, сверх этого, противоположное утру время суток и в отображающее его понятие включаются признаки, противоположные тем, которые есть у начала дня: солнце идет вниз, а не вверх, темнеет, а не светает и пр. То же самое можно было бы сказать и про остальные контрарные понятия.
Когда же у другого понятия отмечается только отсутствие какого-либо признака и ничего не говорится о том, какой ему вместо него присущ, то тогда возникает отношение контрадикторности или противоречия: "белый" и "небелый", "утро" и "не утро", "добрый" и "недобрый", "экспорт" и "не экспорт". Противоречащие понятия, в отличие от противоположных, делят весь массив родственных предметов строго на две разновидности: обладающих каким-то признаком и не обладающих им. Цвет - либо белый, либо небелый, никаких других альтернатив не существует; про белое и черное так сказать было бы нельзя, потому что помимо этих двух есть и другие цвета. Поступок - либо добрый, либо недобрый, торговая операция - либо экспортная, либо не экспортная (к последним, очевидно, относятся как импорт, так и все торговые дела, относящиеся к сфере внутреннего обмена).
Выражаясь словами Аристотеля, "не может быть ничего промежуточного между двумя членами противоречия, а относительно чего-то одного необходимо, что бы то ни было одно - либо утверждать, либо отрицать" (Аристотель. Соч. Т. 1. С. 141).
Отрицать любое данное высказывание противоположным или противоречащим ему можно не только с помощью использования соответствующих понятий - контрарных и контрадикторных. Отрицание обоих видов может создаваться и иным путем. Возьмем суждение "Все планеты имеют спутники". Если нам понадобится отвергать такое утверждение, то достигнуть этого можно двумя выражениями: 1) "Некоторые планеты не имеют спутников", 2) "Ни одна планета не имеет спутников". Первое из них, как легко увидеть, всего лишь отрицает истинность исходного суждения, суть такого отрицания можно при желании выразить и такими словами: "Неверно, что все планеты имеют спутники". Второй же вариант добавляет сверх этого, что признак "иметь спутники" вообще по сути дела неприложим к планетам. Поэтому второй способ отрицания сильнее первого и должен быть отнесен к разряду контрарных, в то время как первый - контрадикторный. Таким образом, пара суждений "Все планеты имеют спутники" и "Некоторые планеты не имеют спутников" образует противоречие. Никаких иных средних альтернатив между ними придумать невозможно. Поэтому одно из пары высказываний обязательно истинно, а другое обязательно ложно. Про другую пару высказываний - "Все планеты имеют спутники", "Ни одна планета не имеет спутников" - так сказать было бы нельзя, поскольку контрарные суждения бывают ложными оба (как это и есть в данном случае).
Закон исключенного третьего применим, следовательно, к высказываниям противоречащим и неприменим к высказывания противоположным. Правда, здесь есть одно существенное исключение. Оно касается индивидуальных, строго единичных предметов или явлений, применительно к которым бессмысленно говорить "все" или "некоторые". Противоположные и противоречащие высказывания в этом случае не различаются. Так, высказывание "Бородинское сражение состоялось 26 августа 1812 года" можно отрицать лишь одним способом: "Бородинское сражение не состоялось 26 августа 1812 года"; конечно, чисто формально можно образовать и такую конструкцию: "Все Бородинские сражения..." или: "Некоторые Бородинские сражения не состоялись 26 августа 1812 года". Однако никакой новой информации такое надуманное искусственное изложение той же самой мысли не даст. Все возможные альтернативы исчерпываются исходным суждением и указанным нами единственным его отрицанием. Поэтому закон исключенного третьего распространяется также и на такую пару суждений, хотя, строго говоря, они являются противоположными, а не противоречащими (противоречащие суждения для таких понятий нельзя образовать).
Более кратко закон исключенного третьего можно сформулировать так: Из двух противоречащих суждений одно истинно, другое ложно, а третьего не дано.
В процессе рассуждения надо доводить дело до альтернативного разделения: имеет данный предмет какой-либо признак или не имеет его. Когда это удается достигнуть, остается проверить какую-то одну из указанных возможностей - соответствует она истине или нет, тогда в отношении второй все решится автоматически. Например, предложение может быть высказано в форме единственного числа или в форме множественного числа; и если выяснится, что оно не имело формы множественного числа, то тогда значит оно высказано в форме единственного числа. То же самое - услуга бывает платной и бесплатной, шахматная партия начинается белыми или черными.
Применяя закон исключенного третьего, надо помнить, что он ничего не говорит о том, какое из двух противоречащих суждений является истинным. Закон указывает лишь на то, что истинно одно и только одно из них, а другое обязательно ложно. Это значит, когда нам удалось установить значение истинности одного из двух противоречащих суждений, то тем самым определилось и значение истинности другого тоже. Отдельно устанавливать его уже не надо, потому что оно однозначно задается значением истинности сопряженного с ним понятия. Но какое из них именно должно быть оценено так, а какое иначе - для этого требуется отдельное исследование. Причем одной только логики для него уже, как правило, недостаточно и зачастую приходится вообще выйти за ее пределы и обратиться к специальным наукам.
Производство всякого товара может быть рентабельным и нерентабельным. Произведенное так разделение, с точки зрения логики, будет правильно задавать возможные взаимно исключающие альтернативы. Однако для решения вопроса о том, какая из них действительно имеет место, надо в каждом конкретном случае решать, опираясь на законы экономики и знание условий производства и сбыта данного вида товаров.
Кроме того, поскольку в не-А входит очень широкий, даже необъятно широкий круг предметов и свойств, то нельзя, пользуясь одним только законом исключенного третьего, определить, какой из них надо назвать вместо А, когда выяснится, что А по каким-либо причинам невозможно. Неправильно было бы говорить, что температура в комнате +20 градусов либо +22 градуса. Хотя, если принять за А утверждение о первой величине температуры, то вторая войдет в не-А и обе они несовместимы в одном высказывании точно так же, как противоречащие понятия. Всегда истинным будет лишь высказывание, что в комнате либо +20 градусов, либо неверно, что в комнате +20 градусов. Лишь в этой общей форме закон исключенного третьего представляет собой всегда выполняющуюся норму мышления.
Помимо таких ограничений данного закона в применении к разным видам высказываний иногда говорят об его ограниченности применительно к разным областям действительности, то есть в некоторых случаях его применение даже с противоречащими понятиями затруднительно, а порой, возможно, даже недопустимо. Это относится к явлениям, предметам, процессам таких видов и категорий, которые имеют очень расплывчатые, неопределенные границы. Скажем, растения можно разделить на ядовитые и неядовитые. И кажется, что никаких проблем не возникает при разделении их на эти категории. Но ведь все мы знаем: даже обычный чай или кофе в больших количествах вредят организму, хотя в нормальных дозах они полезны. Еще сложнее дело обстоит с разделением по указанному основанию лекарственных растений, многие из них показаны в состоянии болезни, но могут привести к расстройствам, если их принимает здоровый человек; к тому же, применяя их, в любом случае необходимо помнить о дозе. Так же и деление на мир и войну как возможные состояния жизни общества содержит много условного. Конечно, проблема с разделением таких понятий исчезнет, как только они будут уточнены. Мы можем считать, например, неядовитым все то, что оказывает только благотворное воздействие и больше никакого, все остальное будет отнесено тогда к ядовитому; можно считать неядовитыми такие растения, употребление которых хотя и дает нежелательные побочные явления, но вместе с тем от них имеется (причем более значительное) благотворное воздействие, так что в целом оздоровляющий эффект преобладает; можно наконец даже табак и подобные ему растения считать неядовитыми, раз уж они не вызывают немедленную смерть и до поры до времени нейтрализуются организмом. Разделение в этом случае будет четким и однозначным. Вообще те соображения, которые здесь приведены, в принципе еще не делают указанную проблему специфичной только для закона исключенного третьего, потому что и любой другой научный закон применим лишь к тщательно определенным понятиям и никак иначе. Но надо помнить, что в случае неохватно больших множеств понятие, противоречащее исходному, очень часто включает в себя настолько разноликие группы предметов, что лишь с большой натяжкой их можно считать имеющими единую природу; в других обстоятельствах многие из них, может быть, неверно было бы противопоставлять тем, что входят в исходное понятие.
Например, голосование по любому вопросу обычно разделяет коллектив. А так как всегда есть те, кто воздержался, и те, кто не участвовал в голосовании, то раздвоение происходит не на тех, кто голосовал "за", и тех, кто голосовал "против", а на тех, кто голосовал "за", и остальных, то есть таких, кто не голосовал "за". Так что понятие "не голосовавшие "за" члены коллектива" может охватывать и противопоставлять поддержавшим какое-то предложение таких людей, которые тоже поддержали бы его, но не оказались в нужный момент на собрании. Да и с упомянутыми выше понятиями "мир" и "война" только с первого взгляда не видно проблем в случае применения к ним закона исключенного третьего, поскольку они четко контрадикторны. На деле, однако, известные в международной практике состояния "ни мир, ни война" существенно усложняют его продуктивное применение.
Однако такие затруднения не имеют принципиального характера. Они говорят лишь о том, что закон исключенного третьего, как и всякий другой закон, требует продуманных понятий. Иначе он не действует. Однако в математике из-за того, что здесь приходится сталкиваться с бесконечностью в различных ее проявлениях, проблема эта еще дальше усложняется. Очень трудно, например, ответить на вопрос: существует или не существует наименьшая положительная величина (или, скажем, величина наиболее близкая к 1, 2, 7, 9,3 и т.д.)? Мы в состоянии перебрать лишь конечное множество чисел, среди которых нужного нам мы не находим, но пробежать всю бесконечную последовательность никогда не удастся. Совершенно аналогичные затруднения вызывает и вопрос относительно протяженности точки: имеет она ее или нет? Евклид, давая точке определение, назвал ее тем, что не имеет частей. Она, получается, не делится и размеров не имеет. Очень многие соображения заставляют так полагать. Но тогда нам приходится считать, что любое конечное число точек протяжения не создает, ибо нуль, умноженный хоть на триллион, остается нулем. Однако бесконечное число точек, хотим мы этого или не хотим, доступно это нашему пониманию или недоступно, создает протяженную линию, стало быть, протяжение каким-то образом все же заложено в точке.
Голландский математик Л. Брауэр (1881-1966) изложил все эти затруднения в обобщенной форме. Когда перед нами конечное множество предметов, то мы всегда можем ответить на вопрос о том, существует среди них предмет с какими-то заданными свойствами или не существует. Для этого достаточно все их перебрать. Но если множество бесконечно и мы не находим в нем предмета с нужными нам свойствами, то делать в таком случае вывод о том, что их нет вообще, мы не имеем права, так как в силу необъятности полную проверку осуществить нельзя. Альтернативное разделение - существует или не существует такой-то предмет, обладает или не обладает предмет такими-то свойствами - в этом случае не то, чтобы теряет силу, но оно ничего не дает, потому что любой из двух вопросов не получает ответа. Брауэр последовательно критиковал применение закона исключенного третьего в доказательствах, затрагивающих бесконечные множества. Некоторые математики делают отсюда вывод о необходимости разработать логические системы, в которых данный закон не являлся бы универсальным. Но на практике дальше гипотез дело пока не пошло. Отказ от его использования порождает куда большие трудности хотя бы из-за того, что в этом случае придется признать несостоятельными так называемые доказательства от противного.
Закон исключенного третьего совершенно неприменим к событиям и явлениям лишь возможным, в частности к будущему.
§4. (1) Закон достаточного основания
Четвертый основной закон формальной логики выражает то фундаментальное свойство логической мысли, которое называют обоснованностью или доказанностью. Формулируется он обычно так: всякая мысль истинна или ложна не сама по себе, а в силу достаточного основания. Это значит: любое положение, прежде чем стать научной истиной, должно быть подтверждено аргументами, достаточными для признания его твердо и неопровержимо доказанным. Тем самым дается объяснение: по каким причинам имеет место данное положение, а не другое.
Закон достаточного основания был введен, как уже отмечалось, Лейбницем и не сразу получил признание логиков. Это объясняется тем, что у самого автора этого закона он представляет собой неотъемлемый элемент его собственных философско-мировоззренческих убеждений, в частности, его учения о предустановленной гармонии. Математика, которой немецкий мыслитель занимался, прежде всего, и где им оставлен наибольший вклад в науку, не довольствуется установлением каких-то истин касательно вычисления площадей углов и т.д. Она стремится все свои положения строго доказать, вывести. В основе этого стремления лежит убеждение, что в природе царствует жесткий порядок, в мире вещей господствуют твердые числовые, геометрические и прочие соотношения; среди них нет места случайностям, и если математика все же занимается таковыми, то все равно отыскивает и в них закономерности, подчиняет их действию однозначно предсказуемых факторов. Такой подход Лейбниц переносил на все бытие в целом и был убежден, что, в конечном счете, все происходящие вокруг нас события можно объяснить как однозначно обусловленные предшествовавшими им обстоятельствами, потому что все существующее имеет причину для своего существования. В принципе, по его мнению, всегда можно, не довольствуясь одним только свидетельством наблюдений и опыта о происшедшем, доказать, почему произошло так, а не иначе, отыскав причины. Методы, подобные математическим, считал он, в принципе могут вытеснить опытное познание.
Наука, правда, не признает и не может признать учение о вытеснении логико-математическими методами доказывания эмпирических приемов. То, что Лейбниц провозглашает идеалом научности, целиком и полностью относится к теоретическому познанию. На уровне теории наука оперирует законами, а также существенными, необходимыми отношениями; компоненты знания увязаны в этом случае в единую стройную систему, где одни утверждения однозначно вытекают из других. Здесь нет ни случайностей, ни неожиданностей. Обоснование через опыт здесь действительно исключается. Вместо этого вводятся чисто логические доказательства с помощью разработанных в науке о законах мышления правил и процедур. Сама логика, являясь наукой точной, вообще не имеет эмпирического уровня. Поэтому в ней обоснованность любого высказывания другими, нерасторжимо связанными с данным, - неотъемлемая норма всякого рассуждения.
Следует помнить, что логика не всегда в состоянии указать, какая именно мысль должна обосновывать. Закон достаточного основания утверждает только, что у логической мысли такое основание всегда есть; ее преобразование с помощью логических процедур и правил возможно именно поэтому. Но как формулируется обосновывающее утверждение, этот вопрос чаще всего решается конкретными науками, а если даже и логикой, то все равно не через использование данного закона. Так, установив, что какое-то небесное тело имеет эллиптическую орбиту, астрономия уверенно делает вывод, что оно либо планета, либо спутник, либо комета; замкнутость эллиптических орбит служит основанием для такого заключения, и связь между тем и другим устанавливается в науке о небесных телах, а не в логике. Однако, используя закон исключенного третьего, можно из того же основания получить и такой вывод: движение данного тела не является прямолинейным, потому что прямолинейность и кривизна - противоречащие понятия.
Закон достаточного основания, в конечном счете, покоится на универсальной взаимосвязи всех явлений и процессов. В природе нет ничего изолированного, нигде нет непроходимых перегородок. Каждая частица вещества испытывает на себе воздействие великого множества факторов и даже запечатлевает в себе и хранит следы таких воздействий. В капле воды отражается вселенная; один-единственный лучик света от бесконечно далекой звезды, разложенный в спектр, дает информацию о ее химическом составе, приоткрывая для разума окно в недоступные миры; палеонтологи по одной единственной кости в состоянии восстановить полный скелет давно вымерших животных. Всеобщая обусловленность вещей в природе является самой последней основой научного познания. Закон достаточного основания вводит ее в логику, превращая в фундаментальный принцип доказательного мышления. В такой интерпретации этот закон известен, конечно, не с семнадцатого века. Его открытие в таком виде состоялось еще в Древней Греции. Родоначальником учения о всеобщей причинной обусловленности в природе является философ Демокрит (ок. 460-370 гг. до н.э.), более известный как автор гипотезы об атомарном строении вещества. Он первым стал настойчиво подчеркивать существование причинных зависимостей, доказывая, что именно на них должно быть прежде всего направлено внимание исследователей природы. Познание причины даже одного явления, говорил он, для меня дороже персидского престола. После него многие мыслители и ученые разрабатывали дальше учение о причинности, называемое детерминизмом. Идеи Лейбница - один из важнейших этапов дальнейшего плодотворного развертывания теории детерминизма.
Понятие
Мысли выражаются словами. Идеальные образы и образования, наполняющие наше сознание, при их логическом анализе должны быть выражены в языке, иначе их невозможно ни зафиксировать для себя, ни передать другим. Язык - материальный носитель мысли. Когда мы произносим, пишем или слышим предложения и высказывания, мы, прежде всего, обмениваемся с другими тем, что находится у нас в голове. Язык - посредник в обмене мыслями. Однако уже давно было замечено, что передача наших внутренних интимных переживаний и впечатлений с помощью речи не всегда бывает адекватной. При превращении мыслей в предложения что-то утрачивается, а что-то, наоборот, добавляется. Именно поэтому иногда какую-нибудь идею или образ точнее передает, скажем, художник картиной или балерина танцем. В этом смысле говорят о других, неречевых языках, относя к ним, помимо жестов и изображений, даже чертежи и цвета светофора, а также множество иных сигналов и знаков. Вполне можно говорить о логике танца, композиции, сюжета и т.д. Поэтому приведенные выше соображения насчет расхождений между мыслью и словом не следует понимать так, будто ими ограничивается универсальность логических законов, правил, приемов и процедур.
В вопросе об адекватности мышления и речи гораздо важнее то, что логика оперирует не словами, она превращает слова в понятия. Ведем ли мы речь о философских проблемах бытия или предметом обсуждения стали глубинные тайны жизни, затеяли ли мы разговор о вчерашних спортивных радиопередачах или нас возмущают нелепости политической жизни, в любом случае предмет рассуждения превращается в понятие. Оно может быть выражено одним словом, но бывает, что для его задания требуется целое предложение. "Бытие", "живая клетка", "рекорд в парусных гонках", "голодовка учителей в знак протеста против задержек с выплатой зарплаты" - все это разные понятия, если нам предстоит делать обо всем этом выводы или проверять правильность проведенных рассуждений о них. Первое, что отличает понятие от слова или выражения, - это однозначность, четко заданный смысл. Слова часто имеют шатко определенные смысловые границы, к тому же еще и зависящие от предметной области. Так, слова "неприятель" и "противник" являются синонимами, пока их используют в военной тематике, однако соперников, скажем, по шахматному чемпионату могут иногда назвать противниками, но не назовут никогда неприятелями, как будто здесь совпадение в смыслах этих слов исчезает. Многие слова имеют вообще по несколько значений. Причем в художественной литературе использование содержательно емких слов может превращаться в сознательно применяемый прием. Особенно в поэзии часто специально подыскивают слова, способные вместить в себя много разных оттенков смысла; они наслаиваются, создавая нужный многоплановый образ.
Для логики подобное обращение со словами недопустимо. В каждое понятие должно быть вложено одно единственное значение, оно должно соответствовать только одному предмету или одному классу предметов. В противном случае, понятие не сможет выполнить свои логические функции. Причем приложимость понятия к целому классу в теоретическом отношении важнее. Если бы однозначность всегда выражалась в соответствии понятия только одному единственному предмету, явлению, свойству, признаку, если бы абсолютно для каждого из них требовалось бы вводить свое отдельное понятие, то тогда не существовало бы обобщения и логика со всеми своими понятиями потеряла бы всякий смысл. Если бы мы, начав обсуждать какие-то вещи, вынуждены были бы сначала их все назвать, то чаще всего нам, наверное, не удалось бы закончить и одного предложения. Понятия потому и необходимы, что они сокращают нашу речь, а стало быть, и мышление. Они полезны тем, что охватывают множество однородных предметов. Но при этом границы самого данного множества должны быть заданы определенно. В них нельзя включать то, что к делу не относится. Недопустимо, например, чтобы понятия, обозначающие внешних врагов страны, затрагивали бы в то же время и соперников по шахматной партии. И сколько путаницы возникнет, если в одном и том же разговоре слово "коса" будет означать и крестьянские орудия труда, и старинную женскую прическу, и отмель на реке. Только тогда, когда осмысливаемая группа предметов выделена строго и однозначно, можно говорить о применении к соответствующему им понятию правил и процедур, разработанных в логике.
Обозначение предметов требует выделения в них каких-то определенных признаков, которых, вообще говоря, в любой вещи бесконечно много. Квадрат можно назвать и ромбом с прямыми углами, и прямоугольником с равными сторонами. Среди всего этого многообразия надо выбирать свойства наиболее типичные, характерные для данного рода вещей. От остальных отвлекаются. Поэтому при образовании понятий абстрагирование и идеализация обязательны. Как правило, в учебной литературе говорят о выделении существенных признаков, оставляемых в содержании понятия. В общем-то, это правильно в том смысле, что к этому надо стремиться. Но надо помнить, что выделение именно существенных признаков, свойств, черт не всегда выполняется на деле и даже в иных случаях неосуществимо вообще. Сущность тех или иных предметов, процессов, явлений определяется наукой, да и тут нередки неразрешимые споры. В обиходной же практике нам чаще всего достаточно указать на признаки, по которым обсуждаемые предметы или явления однозначно отличаются от всего остального, так, чтобы при назывании не возникло путаницы. Наряду с существенными признаками вполне допустимо поэтому использование при формировании понятия также признаков, достаточных для отличия; они позволяют задать предмет достаточно однозначно, чтобы его можно было не спутать с другими, хотя они могут не быть существенными для данной вещи. На практике использование именно таких признаков для образования понятий встречается даже чаще. Обращение к сущности характерно и неизбежно для научных текстов и рассуждений. За пределами научного знания чаще всего обходятся без них.
Понятием мы будем называть такую форму мышления, с помощью которой отображаются существенные (достаточные для отличения) признаки предметов, явлений, процессов.
Существенно, чтобы признаки, положенные в основу понятия, не просто принадлежали данному виду вещей, но чтобы они сверх того отличали эту разновидность вещей от других. Игнорирование такого требования довольно часто ведет к ошибкам, к необоснованным выводам. Так, про Ивана Грозного часто говорят, что свой титул он получил за жестокость. Не приходится спорить, что сей царь отличался крутым нравом и был скор на расправу. Возможно, у него были приступы садизма. Но из истории нетрудно узнать, что в те времена любой воевода, голова или всякий иной чиновник за период своей службы на руководящем посту казнил десятки, если не сотни людей. Тогда насильственная смерть для жителей любой страны была чуть ли не ежедневным явлением. Простого карманного воришку, если он попадался, у нас в России секли до смерти, в Англии и Франции вешали. И ведомство Малюты Скуратова имелось в каждом государстве и в каждом городе, как до Ивана Грозного, так и много позже. Так что сама по себе жестокость вряд ли выделила бы его из числа иных начальников разного ранга и чина. Думается, происхождение его прозвища надо объяснять иначе. Скорее всего, его выделение в разряд грозных обусловлено тем, что от него доставалось и боярам тоже, а также и вообще высокопоставленным сановникам. Эта черта в его поведении действительно отличает его от других царей. Грозный - строгий ревнитель порядка, требовательный ко всем без исключения, готовый покарать, не взирая на положение виновного. И его знаменитый мрачный сподвижник никогда бы не выделился из всей многочисленной когда-то когорты заплечных дел мастеров, если бы истязал одних только крестьян да ремесленников.
Можно привести много примеров того, как иной раз неверно характеризуют то или иное явление, хотя называют признаки, действительно принадлежащие ему. Просто при этом не замечают или умалчивают, что сами по себе эти черты и признаки не являются исключительной принадлежностью только данного явления, не являются для него отличительными. Чтобы избежать неправильных оценок, надо, определяя понятие, обращать внимание на типичность только для него тех черт, которые стали предметом обсуждения.
§5. (3) Содержание и объем понятия
Закон обратного отношения между объемом и содержанием.
У каждого понятия имеется содержание и объем. Содержанием являются все те признаки, с помощью которых данное понятие определяется. Объем же составляют предметы, охваченные им. Так, если взять понятие "человек", то чтобы выделить в нем то и другое в явном виде, надо сначала определить, что такое человек. Допустим, мы воспользуемся определением, данным человеку Аристотелем, - человек это политическое (создающее полис, государство) существо, способное воспринимать такие понятия, как добро и зло, справедливость и несправедливость и т.п. Тогда содержанием будут все названные признаки: существо, способность воспринимать добро и все остальное из названного в определении. А для указания объема надо называть всех тех людей, которые существовали и существуют: Аристотель, Суворов, Пугачев, автор "Божественной комедии", первопроходец в космосе и множество других.
В логике давно было отмечено твердое соотношение, определяющее связь объема и содержания. Кратко этот закон формулируется так: чем богаче содержание, тем меньше объем и наоборот. Проще всего это пояснить на примере. Возьмем такое обыденное понятие, как "шкаф". Пока мы не оговариваем, какой имеется в виду шкаф, в его объем входит все, что относится к этой разновидности мебели. Добавим далее еще один признак в содержание исходного понятия, и тогда получится, например, "книжный шкаф". Из этого нового понятия, естественно, выпали все остальные виды шкафов: платяной, посудный, для инструментов и прочие. Поэтому его объем уменьшился. Прибавляя еще дальше новые признаки - "библиотечный книжный шкаф", "застекленный библиотечный книжный шкаф" - мы каждый раз будем отбрасывать часть объема и в пределе можем довести дело до указания на какой-нибудь конкретный шкаф, стоящий в определенном месте. При отбрасывании признаков все происходит в обратном порядке: понятия делаются все более универсальными, но зато и более абстрактными, бессодержательными.
Операция добавления новых признаков в содержание и перехода к более узким понятиям называется ограничением.
Операция отбрасывания от данного понятия некоторых признаков и перехода к более широким понятиям называется обобщением.
Следует помнить: закон обратного отношения выполняется только при последовательном добавлении признаков. Простая замена их не создает указанной закономерности. Так, цепочка понятий "черная собака", "овчарка", "дрессированная собака" не образует ни линии ограничения, ни линии обобщения. Другое дело, если взять такую последовательность: "собака", "овчарка", "черная овчарка", "черная дрессированная овчарка". Здесь признаки наслаиваются один на другой, и объем шаг от шага делается меньше.
При анализе линий подчинения и ограничения надо обращать внимание на разницу между разновидностями предмета и его составными частями. Более узкие понятия образуют только разновидности предмета, но не его компоненты. Может, к примеру, показаться, что следующая цепь понятий является ограничением во всех звеньях: 1)"город", 2)"столица", 3)"Москва", 4)"Красная площадь", 5)"Спасская башня Кремля". Хотя охватываемое пространство, в самом деле, каждый раз уменьшается, доходя до минимума в самом конце последовательности, тем не менее, только отношение первых трех понятий составляет линию ограничения (обобщения), но не дальше. Красная площадь не является разновидностью города, а Спасская башня - не разновидность площади.
Содержание и объем - две стороны понятия, они каждая по-своему определяют его взаимоотношения с другими понятиями.
§6. (2) Виды понятий
Общие, единичные, пустые понятия. Объемы понятий могут быть разными. Прежде всего, нельзя путать понятия общие и единичные; их различие в логических свойствах не допускает одинакового обращения с ними при выполнении операций. В целом ряде случаев для них действуют разные правила. Общие понятия охватывают много предметов. Причем "много", как и множественное число в грамматике, начинается с двух. Иными словами, даже если в объеме только два явления или две вещи, то этого достаточно, чтобы охватывающее их понятие считать общим. Так, "полюс Земли" представляет собой общее понятие, хотя полюсов всего два - северный и южный. Тем более общими являются понятия "книга", "ракета", "морское млекопитающее" - в объеме каждого из них далеко не один предмет. Самая примечательная черта этих понятий состоит в следующем: то, что сказывается об общем, то одновременно может сказываться о каждом элементе из объема. Прежде всего, для науки важны общие понятия; все научные основоположения формулируются с их помощью. Единичные понятия, в отличие от общих, охватывают только один предмет. Таковы "Атлантический океан", "атомный ледокол "Ленин", "Эйфелева башня", "Царь-пушка". В логике рассматриваются также пустые понятия. Они имеют нулевой объем: "вечный двигатель", "Баба-Яга", "четыре, умноженное на сонату Бетховена", "повышение продуктивности сельского хозяйства в России в результате фермеризации".
Взаимоотношение понятий по объему удобно отображать графически. Для этого разработано несколько способов. Наиболее употребительный - круги Эйлера (рис. 1). Возьмем такую совокупность понятий: 1)"дорога", 2)"мост", 3) "железнодорожный путь", 4)"шпала", 5)"рельс", 6)"узкоколейка", 7)"виадук". Их изображение кругами представлено на рисунке. Железнодорожный путь (понятие 3) является разновидностью дороги (понятие 1) и поэтому весь объем понятия 3 полностью входит в объем понятия 1; в свою очередь узкоколейка (понятие 6) - разновидность железной дороги, значит, понятие 6 полностью входит в понятие 3. Остальные из упомянутых предметов представляют собой конструктивные элементы дорог, их составные части, но не могут рассматриваться как их разновидности. Все они находятся вне кругов 1, 3, 6. Но виадук, как известно, относится к мостовым сооружениям. Это значит то, что входит в понятие виадука, является одновременно и мостом, поэтому круг для "виадука" полностью помещается внутри круга для "моста". Можно сказать и так: совокупность понятий 1-3-6 и понятий 2-7 образуют две линии ограничения.
Собирательные и разделительные понятия. Собирательные понятия в отличие от разделительных характеризуют совокупности предметов и вещей со стороны преобладающих в них свойств. Такие свойства, являясь типичными для всего множества, не являются, однако обязательными для каждого предмета в отдельности. Так, называя рощу березовой, мы вовсе не предполагаем, что каждое дерево в ней - береза и никаких иных деревьев там нет. Собирательные понятия потому и надо отличать от обычных разделительных, что с собирательными понятиями невозможно совершать логические операции, так как общие высказывания о них не позволяют делать выводы о каждом из отдельных предметов, входящих в их объем. Если нам, к примеру, говорят: избиратели проголосовали за такого-то кандидата в депутаты, то само собой ясно, что отсюда нельзя делать вывод, будто за него голосовали все. Стало быть, здесь слово "избиратели" употреблено в собирательном смысле. В другом случае то же самое слово может иметь разделительный смысл, скажем, в высказывании: "Избиратели - граждане совершеннолетнего возраста". В обыденной речи и в художественной литературе могут не обращать внимание на отмеченную разницу в смысле понятий. Для логики же она существенно важна. Только у разделительных понятий то, что говорится об общем, относится к каждому в отдельности. Приложение же логических законов к разделительным понятиям и осуществление логических преобразований над ними имеют значительные ограничения.
Соотносительные и несоотносительные понятия. Существует целая группа примечательных в теоретическом отношении явлений и предметов, а также обозначающих их понятий, которые мыслятся только парами; на их логическое своеобразие в свое время указал немецкий философ Гегель. Причина - следствие, учитель - ученик, раб - господин, восход - закат. Одно не бывает без другого. Учитель, у которого нет и не было учеников, никак не может считаться учителем; равным образом и учеников без учителя не бывает. Так же нерасторжимо связаны и другие пары. Конечно, можно отвлечься от того, что у причины есть следствия, но тогда она не причина, а просто событие. И отец может, разумеется, существовать и вне соотношения с сыном, но тогда он не отец, а мужчина вообще. Большинство понятий являются несоотносительными; для раскрытия их содержания не требуется привлекать какие-то сопряженные с ними, в некотором смысле противоположные им понятия.
Философия может указать немало трудных проблем, связанных с соотносительностью. Например, добро и зло - можно ли их считать соотносительными или нет? Есть много оснований считать, что добро осуществляется как преодоление зла, и если бы не было второго, то и первое не имело бы смысла, во всяком случае, мы бы просто перестали его замечать. Однако, если мы с этим согласимся, то трудно будет отделаться от циничного оправдания всякого рода злодейства, каковое в таком случае становится необходимым условием проявления доброты. Ведь эдак можно договориться до того, что фашизм, начав войну на порабощение всего мира, доставил тем самым нашему народу повод прославиться на веки вечные в качестве спасителя цивилизации.
Как в действительности связаны названные понятия, является вопросом, решение которого не может быть получено в логике. Здесь просто указывается на наличие проблемы.
Абстрактные и конкретные понятия. Всякое понятие, строго говоря, обязательно является абстрактным в том смысле, что оно оставляет в себе только наиболее важные с какой-либо точки зрения признаки и отбрасывает все остальные (абстрагируется от них). Однако собственно абстрактными принято называть такие понятия, в содержание которых входит какое-нибудь свойство или действие, - белизна, возбудимость, демократичность, светимость. Выпадают из рассмотрения в этом случае сами вещи, являющиеся возможными носителями данных свойств (абстрагируются, следовательно, от самих предметов). Такие понятия противопоставляются конкретным, которые, наоборот, отображают предметы и явления сами по себе. "Стол", "небо", "экватор", очевидно, относятся к понятиям конкретным, в то время как "храбрость", "стоимость", "доступность", "новизна" - к абстрактным.
Иногда не так просто отнести то или иное понятие к первой или второй разновидности. Больше всего это характерно для философских понятий, скажем, таких как: "бесконечность", "случайность", "свобода". Представляет ли собой то, что образует их содержание, какое-то самостоятельное образование или же каждое из них есть всего лишь состояние либо характеристика состояния, например человека, материального мира и т.п.? Однозначный ответ на такой вопрос трудно дать. В целом ряде случаев поэтому, относя то или иное понятие к разряду абстрактных или конкретных, надо пояснять, по какой причине выбирается именно данный вариант.
Регистрирующие и нерегистрирующие понятия. Разделение понятий на эти два вида вызвано развитием математической логики и компьютеризацией. Здесь речь идет о возможности хотя бы в принципе пересчитать предметы, входящие в объем соответствующего понятия. В зависимости от этого меняются свойства программ и алгоритмов, с помощью которых эти объемы обрабатываются. Если охваченные понятием предметы можно пересчитать или хотя бы указать способ их пересчета, то понятие является регистрирующим. Если же пересчет невозможен, то тогда оно нерегистрирующее. В одних случаях разделение на эти разновидности очевидно: "звезда", "осенний желтый лист", "книга", "война" относятся к нерегистрирующим понятиям, "персонаж рассказа Чехова "Злоумышленник", "сыновья Владимира Мономаха", "герой Советского Союза", "здание на Крещатике в Киеве" - к регистрирующим. В других случаях определить данную характеристику понятия труднее. Что, например, входит в объем понятия "закат"? Учитывая, что Земля вращается непрерывно и поэтому в каждый момент где-нибудь можно видеть заход Солнца, мы не в состоянии даже указать, сколько закатов бывает за одни сутки. Но если отнести это понятие к какому-нибудь конкретному месту, то тогда за год их бывает 365, а общее число не превышает количество лет существования нашей планеты, умноженное на 365.
В общем и целом надо помнить, что отнесение понятий к тому или иному виду должно начинаться с определения его содержания. Пока оно не задано, говорить и тем более спорить о его характеристиках бессмысленно.
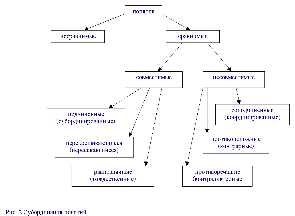
§7. (2) Типы отношений между понятиями
Логические операции, позволяющие делать определенные выводы и доказывать какие-то утверждения, основываются, как уже отмечалось ранее, на связях и отношениях разных понятий. Такие связи очень многообразны и на их изучение, в конечном счете, и направлена вся наука, вся познавательная деятельность человека вообще. Часть из них изучается только логикой и никогда не делается предметом специального внимания других наук. Сейчас речь пойдет именно о таких связях и отношениях; они могут быть обусловлены как содержанием понятий, так и их объемом. С некоторыми из них мы уже сталкивались.
Классификация понятий с точки зрения взаимоотношений между ними начинается с разделения их на сравнимые, которым свойственны чисто логические связи и отношения, и несравнимые, у которых таких связей нет вообще. К несравнимым относятся, например, "трамвай" и "треугольник", "осень" и "обратная сторона Луны", "алмаз" и "паровозный гудок"; их отличительная черта состоит в том, что ни в их содержании, ни в их объеме нет общих элементов. Поэтому, зная что-то об одном из них, нельзя делать выводы о другом - отсутствие логических связей не позволяет проложить переход между ними. Следует, правда, помнить, что в целом ряде случаев и близкие по смыслу понятия несравнимые. Так, зная скорость, легко определить пройденное расстояние, а по цене можно определить прибыль. Однако для получения таких выводов понадобится к правилам и законам логики прибавить законы других наук - в данном случае механики и экономики, - а также знание некоторых конкретных условий: времени движения и, соответственно, количества проданного товара. Без этого нельзя было бы умозаключать от скорости к пройденному пути и от цены к прибыли. Несравнимыми понятия становятся из-за отсутствия чисто логических связей и отношений, и сейчас речь идет только о них. Они обязательно имеются у сравнимых понятий, потому что у них есть общие элементы в объеме и (или) содержании. И делать умозаключения относительно их можно, опираясь на одни лишь формальные особенности, взятые из их определений. Мы уже не раз встречались с ними, например, когда говорили о законе исключенного третьего. Если нам удалось доказать, что, допустим, примененное на полях удобрение не является органическим, то тогда мы в состоянии уверенно отнести его к числу минеральных.
Сравнимые понятия подразделяются на два вида - совместимые и несовместимые, а каждый из этих в свою очередь распадается еще на три разновидности. Начнем с понятий совместимых. К ним относятся: равнозначные (тождественные), перекрещивающиеся (пересекающиеся) и подчиненные (субординированные) понятия.
Отношение равнозначности (тождества). Равнозначные понятия имеют одинаковый объем, но разное содержание; ими охватываются одни и те же предметы, но задаются эти предметы через разные признаки. Так, если мы сначала будем говорить о равносторонних треугольниках, а потом обратимся к равноугольным треугольникам, то ясно, что предмет обсуждения не изменится, просто мы будем его иначе называть. Графически равнозначность изображается в виде двух кругов, слившихся в один (см. рис. 2).
Отношение перекрещивания (пересечения). Перекрещивающиеся понятия имеют разное содержание, но объемы их частично совпадают и в то же время частично не совпадают. Понятия "домашнее животное" и "коза" именно таковы: с одной стороны, козы бывают не только домашними, и среди домашних животных, с другой стороны, имеются не только козы. Название "перекрещивающиеся" объясняется тем, что изображающие их круги частично накладываются; общий для обоих кругов сектор означает, что есть животные, которые входят в оба понятия, каковыми в нашем примере являются домашние козы (см. рис. 2).
Отношение подчинения (субординации). Понятия, находящиеся в отношении подчинения, имеют одинаковые элементы в содержании, а объем одного (подчиненного) полностью входит в объем другого (подчиняющего). В принципе это то же самое, что и отношение ограничения (обобщения), но только здесь рассматривается обычно не более двух понятий. В теории определения подчиняющее понятие называют также родовым или родом, подчиненное - видовым или видом, а признак, по которому вид выделяется из рода, - видообразующим. В качестве примера назовем "инструмент" и "молоток". При графическом изображении видовое понятие помещается внутри родового (см. рис. 2).
К несовместимым понятиям относятся противоречащие (контрадикторные) противоположные (контрарные) и соподчиненные (координированные) понятия. В содержании таких понятий имеются отдельные общие признаки, но они соединяются в каждом из них так, что делают соответствующие понятия взаимоисключающими.
Отношение противоречия (контрадикторности). В разделе о законах логики уже говорилось об отношении противоречия и противоположности между высказываниями. Такие отношения возможны и между понятиями. Противоречащими называются понятия, когда у одного из них имеется тот или иной признак, а у другого он отрицается (признак вообще-то отмечается в содержании того и другого, но по-разному). Например, "белый" - "небелый", "добрый" - "недобрый". Для них характерно, что они делят весь массив родственных предметов и явлений строго на две части: на тех, что обладают данным признаком, и тех, которые его не имеют; ничего промежуточного между ними, как легко догадаться, не бывает. Именно поэтому их отношения регулируются законом исключенного третьего (см. раздел об основных законах логики). Круговые схемы для несовместимых понятий требуют изображать родовое понятие (хотя оно может не быть даже упомянуто). В нашем примере такой круг обозначает цвет (поступок) вообще, а каждой из половинок соответствует одно из противоречащих понятий (см. рис. 2). Само собой, очевидно, что разделение круга пополам не означает, будто число белых и небелых вещей в природе одинаково. Такая количественная характеристика вообще не получает выражения при использовании кругов Эйлера. Ими отмечается только, что противоречащих понятий всего два и нет иных.
Отношение противоположности (контрарности). Противоположные понятия являются видами одного и того же рода, но одно из них обладает каким-то признаком, а другое не только не обладает им, но и имеет сверх того еще и признак, несовместимый с данным, направленный против него. Таковы "белое" и "черное", "добро" и "зло". Предметов, явлений или поступков, относимых одновременно к тому и другому, не бывает. Однако в отличие от отношения противоречия могут быть такие объекты, которые не входят ни туда и ни сюда. Если общее родовое понятие означает цвет вообще, то тогда в отображающем его круге выделяются два сектора; они расположены друг против друга и соответствуют понятиям белого и черного, оставшийся промежуток отображает все остальные цвета (см. рис. 2).
Отношение соподчинения (координации). Соподчиненные понятия имеют в содержании общие элементы, благодаря которым все вместе входят в родовое понятие, но общих элементов в их объемах нет. Скажем, дуб, ель, береза - разновидности дерева, изображающие их круги должны помещаться внутри круга, изображающего объем понятия "дерево", но они ни в коем случае не могут пересекаться, потому что не существует деревьев, которые были бы и дубом, и елью, и березой одновременно (см. рис. 2). В графическом изображении соподчинения есть некоторое сходство с противоположностью. Так, "утро" и "вечер" противоположны, но их можно рассматривать и в качестве соподчиненных, охватываемых наряду с "днем" и "ночью" родовым для них понятием "время суток". Все они могут быть изображены четырьмя кругами, внесенными в один общий, и это будет правильно. Однако в этом случае не получит выражения наличие у них попарной противоположности. Конечно, когда от нее можно отвлечься, то прибегать к такому изображению противоположных понятий не будет ошибкой. Если же пренебрегать ею при анализе мысли нельзя, то тогда надо брать круговые схемы для противоположных понятий. Правда, и в этом случае выигрыш в одном отношении обернется упрощением с другой точки зрения: средний участок между противоположными секторами будет представлять множество (возможно несовместимых, соподчиненных) понятий (в нашем примере "день" и "ночь" станут неразличимыми).
Вообще, используя круговые схемы, следует помнить: содержательная характеристика понятий при этом способе придавать наглядность отношениям понятий получает очень слабое выражение. Круги Эйлера удобны для изображения соотношений по объему. Несмотря на внешнюю простоту и незатейливость, при анализе сложных и запутанных высказываний, они оказываются порой просто незаменимыми. Да и уяснение теоретических вопросов в самой логике существенно упрощается.
§8. (1) Определение понятий
В научной литературе определение иногда называют также дефиницией. Определение предназначено для того, чтобы сформулировать в явном виде и зафиксировать содержание понятия, назвать те признаки или свойства предмета, которые станут объектом внимания в рассуждении и как бы заменят на время сам предмет. Ведь вообще все признаки любой вещи нельзя даже перечислить, не говоря уже о том, чтобы внести их все в определение. Не всегда предмет обсуждения задается в отчетливой форме. Иногда предполагается, что читатель или собеседник в состоянии сам догадаться, какие черты и особенности обсуждаемых явлений затронуты при рассмотрении. Правда, история науки знает несчетное множество примеров того, как обманчива бывает такая самоочевидность. Порой многие поколения ученых, введенные ею в заблуждение, либо бесплодно ищут там, где ничего нет, либо, наоборот, долго не замечают того, что лежит перед глазами.
Наверное, самый поучительный в этом отношении урок доставили многовековые стремления математиков доказать постулат о параллельных, закончившиеся созданием неевклидовых геометрий. Уже после того, как была позади долгая стадия поисков и сомнений, и предстояло осмысливать достигнутые необычные результаты, неожиданно обнаружилось, что в доказательствах не было самого главного - определения того, о чем шла речь в первую очередь, то есть определения прямой линии. И поскольку это так, в него автоматически превратились аксиомы, на которые опиралось доказательство: 1) между двумя точками можно провести прямую линию и притом только одну, 2) прямая - кратчайшее расстояние между точками. Все причудливые построения, допускающие несколько параллельных прямых, проходящих через одну и ту же точку (пространство Лобачевского), или, наоборот, не допускающие ни одной (пространство Римана), в логическом отношении совершенно безупречны, но они, оказывается, относятся не к прямой в обычном смысле этого слова, а к кратчайшей линии между двумя точками, которую можно провести между ними только одну. Иными словами, неевклидовы геометрии говорят о пространствах, в которых линии обладают только этими двумя свойствами и не имеют больше никаких иных. Очистить наши представления о линиях от наслоений чувственного опыта и провести строгую дедукцию с такими искусственно созданными понятиями могли лишь гениальные математические умы, настоящие титаны мысли. Однако в дальнейшем обнаружилось, что полученные результаты имеют простое наглядное представление. Линии, удовлетворяющие только названным выше аксиомам, скажем, на шаре представляют собой всем известные меридианы, и среди них действительно нет и не может быть таких, которые не пересекаются (нет параллельных, как этого и требует геометрия Римана). А на так называемой псевдосфере такие же линии могут, наоборот, не пересекаться вообще (у каждой есть много параллельных - геометрия Лобачевского).
Неевклидовы геометрии - не единственный случай, когда побочный результат научных поисков стал главным достижением. Но факт остается фактом: появились они из-за того, что не было и нет определения прямой и точки. Более того, такие определения невозможно сформулировать, так как не существует ничего более простого, чем они.
Разумеется, далеко не всегда отсутствие определения может столь радикально обогатить наши привычные представления. Гораздо чаще нежелание обстоятельно продумать и сформулировать точную дефиницию порождает бестолковое топтание на месте. Во избежание недоразумений, для достижения точности и полной ясности в рассуждениях, выводах, доказательствах, при анализе высказываний и тем более в спорах определения совершенно необходимы. Они вообще представляют собой один из атрибутов научного знания. Нельзя было бы создать ни одной теории без строго определенных понятий и категорий. Ими обязательно пользуется каждая наука. Однако теория самого определения разрабатывается только в логике. В ней формулируются правила определения понятий и указываются возможные ошибки, когда эти правила не соблюдаются. Кроме того, логика выявляет виды определения и тех приемов, которые могут его заменить, когда строгая формулировка затруднительна или вообще невозможна.
Наиболее совершенным является определение через ближайший род и видовое отличие. При его формулировании сначала указывается понятие более широкое (род), чем то, которое надо определить (вид), затем называют отличительный признак (видовое отличие), с помощью которого определяемый вид предметов выделяется среди других, входящих в тот же род. Например, если мы определим столицу как город, в котором находятся правительственные учреждения страны, то тогда родом для "столицы" будет "город", а видовым отличием, то есть признаком, по которому главный город в государстве можно отличить от остальных городов, будет служить то обстоятельство, что он является местом пребывания правительственных органов управления страной.
В определениях через ближайший род и видовое отличие очень четко задаются соотношения понятий по объему. Благодаря этому с ними легче всего совершать логические операции и процедуры. Вообще всякая наука стремится к тому, чтобы скомпоновать всю совокупность своих понятий в единую систему, составленную из нескольких последовательно нисходящих родовидовых ярусов: самые фундаментальные понятия разветвляются на некоторое число видов, те в свою очередь дробятся на подвиды и так далее. Обычно это удается достигнуть в более или менее полной форме в относительно законченных разделах научного знания, когда выявлены существенные необходимые связи, пронизывающие всю толщу изучаемых явлений, процессов, а также взаимодействий и взаимовлияний между ними, в которых они участвуют. В этом случае каждое из изучаемых данной наукой явлений вписано в общую картину в качестве всесторонне изученного фрагмента, становится понятным и прогнозируемым: известны факторы, под влиянием которых оно преобразуется, и одновременно точно установлены и легко прослеживаются следствия, которые вызывает само данное явление.
Близким по удобству использования к предыдущему является генетическое определение. В нем указывается способ создания или путь возникновения того или иного явления. Иногда заданные таким образом черты и особенности могут служить видообразующими признаками, и тогда создается та же самая родовидовая дефиниция. Например, оксиды в химии определяют как сложные вещества, возникающие в результате соединения атомов кислорода с атомами другого вещества. О возникновении здесь хотя и говорится, но указание на него не имеет принципиального характера с точки зрения логической теории определения: в нем все равно задается более широкое понятие сложного химического вещества и отмечается видообразующий признак - соединение атомов кислорода с другими атомами, по которому оксиды могут быть отличены от остальных сложных химических веществ. Выделяемые таким способом вещества существуют не только в процессе возникновения, и их определения при желании можно дать без упоминания процесса возникновения, просто отметить наличие того и другого атома в составе оксида и все.
О чисто генетических определениях, строго говоря, можно вести речь лишь применительно к процессам или же к таким их результатам, которые как бы сохраняют в себе свою прошлую историю. Так лавой в геологии называют огненно-жидкий поток расплавленных горных пород, изливающихся из глубинных зон Земли во время вулканических извержений. Формально выражаясь, можно, конечно, и здесь найти базовое родовое понятие - расплавленные глубинные горные породы. Но лава не отделяется под землей от остального расплава; она становится таковой в момент выхода на поверхность и перестает ею быть после того, как остынет и окаменеет.
Наш мир, как известно, наполнен процессами. Одни из них скоротечны, как, например, шаровая молния или набухающая почка. Другие протекают медленно. Указание на происхождение может иметь немаловажное познавательное значение и для не изменяющихся объектов тоже. Это бывает тогда, когда прошлые этапы сказались на существующих свойствах, и определяют облик носящих эти свойства явлений. К примеру, в ряде языков имеются так называемые субстантивированные прилагательные - существительные, возникшие из прилагательных, - "столовая", "парикмахерская", "портной" и множество других. Хотя ими обозначают предметы, а не свойства, и с этой точки зрения они относятся к существительным, оставаясь к тому же неизменными в качестве таковых, тем не менее, их происхождение запечатлелось на их грамматических особенностях, они по-прежнему подчиняются правилам для прилагательных. Поэтому выделение таких слов в особую грамматическую категорию через указание на их генезис оправдано и характеризует их с существенной стороны. Вообще этимология слова, обозначающего понятие, всегда является полезной дополнительной информацией к определениям и широко используется далеко за пределами языкознания.
В целом ряде случаев, как уже говорилось ранее, нет необходимости и не требуется строго задавать анализируемые явления. Иногда достаточно всего лишь надежно отделить их от всего остального, обозначив тем или иным способом какие-либо неотъемлемые признаки, чтобы исключить путаницу с другими явлениями. Тогда используют так называемые приемы, сходные с определением. Среди таковых можно выделить контекстуальные и остенсивные определения, объяснения, характеристики, описания.
При контекстуальном задании не дается специально сформулированной дефиниции, но из сообщения, сделанного письменно или устно, все равно ясно, что подлежит обсуждению. Так, описывая поведение того или иного человека в стрессовой ситуации, тем самым попутно задают и склад его характера, и особенности психики. Собирать такие, разбросанные, может быть, по тексту характеристики и делать из них выводы вполне допустимо и делается это часто. Только надо помнить, что фрагментарное изложение, не продуманное специально в отношении деталей, все-таки чревато неточностями и искажениями. Поэтому безупречные с логической точки зрения выводы, полученные на основе таких определений, могут оказаться ошибочными из-за шаткой почвы, на которой они покоятся.
Иногда удобно пользоваться так называемыми остенсивными определениями. В этом случае вместо выявления существенных признаков определяемого явления указывают на само явление как на образец. Многие, наверное, знают, как иногда объясняют слово "сенсация" - когда человек покусал собаку, а не собака человека. Поначалу остенсивным определением назывался прием, к которому вынуждены прибегать люди, говорящие на разных языках. Не понимая слов, они используют жестикуляцию, показывая руками на предметы и одновременно называя их.
Есть много вещей, которые невозможно определить. Так, часто говорят, что нет возможности дать строгое определение произведению искусства. И действительно, никто не в состоянии указать формальные признаки, по которым любой мог бы уверенно сказать, является ли данное произведение подлинным шедевром или его надо считать посредственным. Юристы порой сталкиваются с ситуацией, когда надо точно определить, что такое порнография, но из попыток дать дефиницию ничего не получается. Надо сказать, в искусствознании вообще довольно часто образец произведения какого-либо рода нельзя заменить его определением. Но и в науке такие обстоятельства тоже могут иметь место. В философско-методологической литературе иногда используют понятие "парадигма". Ему давали много разных определений. По своему смысловому значению оно близко к тому, что называют остенсивным определением. Этот термин встречается уже у Аристотеля. Он называет парадигмой обобщения, делаемые на основе только одного, но очень, так сказать, яркого в своем роде явления. В настоящее время под парадигмой имеют в виду такое единичное явление, которое концентрирует в себе родовые признаки, тем самым рельефно высвечивая в единичном общее. Оно становится как бы шаблоном или моделью, по которой можно судить об остальных представителях того же класса явлений, процессов, действий.
Одним из приемов, сходных с определением, является объяснение. Оно может не столько заменять определение того или иного явления, сколько дополнять его или делать его понятным. Это достигается за счет того, что незнакомые широкой публике термины выражают через другие, известные всем. Возьмем термин "гипостазирование". Он станет понятен, если мы скажем: этим словом обозначают ошибку мышления, заключающуюся в том, что оно принимает чисто мыслимые сущности за реально существующие, подобно тому, как Платон наделял самостоятельным бытием любое общее понятие.
Методов объяснения очень много - от указания причин и создания моделей до проведения аналогий. Этими методами занимается специальная теория объяснения. То, что предстоит объяснить, в ней называют экспланандом, совокупность же объясняющих положений - экспланансом. Очень часто составители толковых словарей заменяют строгие научные определения терминов своими, объяснительными. Может, например, удивить, что в известном словаре С.И. Ожегова при определении, допустим, хлопчатника, вместо отнесения его, как делается в ботанике, к многолетней разновидности растений семейства мальвовых, отмечается, что это - растение, семена которого покрыты пушистыми волосками, дающими хлопчатник. В этом нет отступления от научности. Данные определения являются объяснительными. Их назначение в том, чтобы сделать термины понятными неспециалистам.
В тех случаях, когда нет возможности или необходимости дать точное определение, может использоваться также и характеристика. С ее помощью указывают на черты или особенности предмета, важные в каком-либо отношении. Ознакомление с предметом через них может быть достаточно полным и всесторонним, несмотря на то, что такие способы не вполне удовлетворяют требованиям, предъявляемым к определениям. Характеристики дают как целым классам вещей, так и отдельным явлениям и процессам. Такой способ ознакомления может не заменять определение, а дополнять и углублять его. Широко распространены характеристики, даваемые людям. В них отмечаются их должностные или профессиональные достоинства, компетентность и прочее. Важнейшее требование к характеристикам состоит в том, что они должны быть объективны.
Много сходного у характеристики и с описанием. Обыкновенно оно дается индивидуальным предметам, для которых нельзя указать родовидовые признаки. Бывают описания редких драгоценностей. При введении государственной символики, а также учреждении новых медалей и орденов им принято давать описания. Существуют описания государственных границ и различных географических точек. До изобретения фотографии широко использовались приметы, с помощью которых описывали разыскиваемых лиц.
Описание выиграет, если перечисленные в нем признаки будут систематизированы и изложены последовательно. Как при характеристике, так и при объяснении обязательно используются сравнения и различения. Надо сказать, эти два последних метода ознакомления с вещами и предметами вообще неотъемлемы для всей познавательной деятельности в целом и, в частности, для теории определения. Их тоже иногда называют разновидностями приемов, сходных с определением.
§9. (1) Правила определения понятий
Поскольку понятие - элементарная клетка логической мысли, то его правильное определение представляет собой одно из первых условий безошибочного рассуждения. И всякий разбор высказанных мыслей должен начинаться с определения входящих в них понятий. Существует несколько правил для задания определений, без соблюдения которых нельзя сделать мышление последовательным и определенным, а получаемые им выводы обоснованными.
1. Определение должно быть точным и ясным. Само по себе это требование достаточно банально. Нет наверно ни одной отрасли знания или области деятельности, где ясность и точность не были бы обязательными. Однако именно при образовании понятий нарушение этого правила дает себя знать непосредственнее и сильнее всего, потому что определение создает первокирпичики мышления. Несоблюдение этого правила может быть непреднамеренным, проистекающим просто из-за того, что не подумали над своими собственными словами или, может быть, вообще не придали значения определению, положившись на то, что смысл используемых понятий достаточно точно задан в контексте, то есть хорошо угадывается из общего хода изложения. Однако бывает (и не так уж редко), когда нарушение этого требования является умышленным. В политике и судебно-следственной практике это даже скорее заурядное явление. Иные лидеры сознательно прибегают к туманным, расплывчатым выражениям, когда дают обещания или рассказывают о своих целях, в результате чего невозможно понять, как увязать их слова с их делами, можно ли сделать вывод о том, что одно соответствует другому, или нет. Без точно сформулированных определений мысль не может быть логически правильной.
2. Определение должно быть соразмерным. Объемы определяющего и определяемого понятий должны быть одинаковыми. Ранее уже говорилось, что, когда у понятий один и тот же объем, но они задаются через разные признаки, то тогда такие понятия равнозначны. Совершенно очевидно, что определяющее и определяемое понятия должны быть именно таковыми. Только в этом случае знание об одном из них можно переносить на другое и при этом, с одной стороны, не произойдет переноса сделанных утверждений на лишние, не входящие в соответствующий объем, предметы, с другой стороны, и упущено ничего не будет.
Нарушение этого правила ведет к трем разновидностям ошибок. Одна из них - слишком узкое определение, когда объем определяющего понятия уже, чем определяемого. Возьмем такие выражения: "Верблюд - двугорбое животное" и "Хоботные - это слоны". На первый взгляд они кажутся правильными, но на деле верблюды бывают не только двугорбые, что же касается хоботных, то только современные хоботные исчерпываются семейством слонов, вообще же этот отряд животных включает в себя и другие семейства, например мастодонтов. Если бы мы рассматривали эти высказывания как определения, то, конечно же, пришли к ложным выводам: часть животных выпадет из рассмотрения и полученные обобщения, если бы мы стали их делать, оказались бы ограниченными.
Бывают также слишком широкие определения. В качестве примера можно указать такие: "Кража - это уголовно наказуемое преступление" и "Характер - это основа поведения человека". В них определяющие понятия являются более емкими, чем определяемые. К уголовно наказуемым деяниям относятся не только кражи. Чтобы отделить ее от остальных правонарушений, надо указать еще и на похищение имущества, причем, сделав оговорку о тайном похищении. Только тогда этот вид преступления не будет спутан, скажем, с разбоем или с ограблением. И точно так же основа поведения человека создается не только его характером, но и многим другим: мировоззрением, воспитанием, условиями жизни и т.п. В качестве характеристик приведенные высказывания возможны. Но они не могут служить определением в полном смысле этого слова. Нельзя с их помощью правильно квалифицировать преступления или дать верную оценку поведения человека.
Могут быть определения, слишком широкие в одном отношении и слишком узкие в другом. Например, предложение "Хвойное дерево - живой организм, произрастающий в тайге", содержит именно такую ошибку, если на него смотреть как на определение, поскольку в нем в качестве родового вместо растения указано более широкое понятие "живой организм". Тем самым целый ряд признаков, специфичных только для растений, отбрасывается. В то же время отнесение места произрастания хвойных деревьев только к тайге заузит определение.
3. Определение не должно быть тавтологичным (не должно образовывать круга). Тавтологичными являются всем известные бессодержательные выражения вроде "масло масляное". В них вместо объяснения или определения нужных нам явлений дается ничего не говорящая фраза, в которой просто повторяется то, что уже и без того известно или даже прямо выражено в названии.
Как отмечал в свое время Гегель, если на вопрос, что такое Бог, отвечают: Бог есть Бог, то каждый с этим соглашается, однако, тем не менее, совершенно очевидно, что этим ничего не сказано. При определении данное понятие надо выражать обязательно через другие, отличающиеся от него, точно так же, как при извлечении выводов надо получать содержательно новые высказывания, а не повторять прежние в новых выражениях.
Причем помимо прямых и явных тавтологий бывают и скрытые, так называемый логический круг. Он возникает тогда, когда определяющее понятие, хотя и отличается от определяемого, однако его задание само требует обращения к этому определяемому. Из-за этого, в конечном счете, все сводится к повторению одного и того же. Так, вращение определяют обычно как движение вокруг оси, а ось, в свою очередь, определяют как центр вращения. Получается: земля на ките, кит на воде, вода на земле.
Правда, у этого правила есть исключение. Оно относится к соотносительным понятиям (см. виды понятий). При их определении избежать логического круга невозможно. Попробуйте определить, что такое, скажем, верх. В обыденной жизни нам не приходится над этим задумываться, а коль понадобится, мы тут же можем указать пальцем, где он находится. Но при попытке выразить это понятие теоретически, то есть через другие понятия, сразу же обнаруживается, что у нас нет иного выхода, кроме указания на противоположность низу: верх есть то, что не есть низ. А низ, в свою очередь, тоже есть то, что не является верхом.
Соотносительных понятий, как уже отмечалось, довольно много: причина и следствие, материя и сознание, добро и зло и многое другое. Разъясняя трудности определения материи, Ленин подчеркивал: при формулировании этого понятия приходится ограничиваться указанием отношения между материей и сознанием, так как нет более широких понятий ни в сфере бытия, ни в сфере идеального. В итоге получается, что сознание есть свойство материи, а материя - то, что существует вне сознания.
4. Определение не должно быть отрицательным. В отрицательных определениях вместо задания признаков, составляющих содержание понятия, указывают, какой признак отсутствует. "Флейта - это не паровозный гудок" - как раз такое предложение; оно является, хотя и истинным, но никак не может рассматриваться определением, поскольку ни содержание, ни объем понятия "флейта" в нем не задаются. Формально говоря, если бы мы стали смотреть на такое высказывание как на определение, то оно оказалось бы слишком широким - в объем определяющего понятия входит абсолютно все, кроме паровозного гудка. Ограничиваясь отрицаниями относительно чего бы то ни было, можно дать верную характеристику предмету, но, как правило, содержание его полностью не раскрывается и не задается объем. Определение в строгом смысле этого слова таким путем не создается.
Однако и у этого правила тоже бывают свои исключения. Скажем, понятия "невменяемый", "несовершеннолетний" являются отрицательными и по названию, и по содержанию: не несущий ответственности за свои поступки, не достигший определенного возраста. Причем с такими понятиями можно работать, совершать над ними логические операции, применять к ним логические законы точно так же, как и по отношению к понятиям, заданным через ближайший род и видовое отличие. Надо сказать, такие понятия имеются в разных науках и образуют целый устойчивый класс. Иногда их даже указывают среди видов понятий как их особую разновидность.
Отрицание признака может однозначно задать объем и содержание тогда, когда признак, который отрицается, является универсальным в своем роде, присущ всем предметам, о которых идет речь. В этом случае отсутствие данного признака становится примечательной особенностью, подобно тому, как выделяется белая ворона среди всех остальных ворон. Чаще всего отрицание играет роль характеристики: материя - нечто несотворимое и неуничтожимое; свобода слова - неотъемлемое право каждого гражданина в демократическом обществе. Но в некоторых случаях через отрицание задаются и фундаментальные научные понятия. Так, атом определяют как неделимую частицу химического вещества. Само собой разумеется, делимость присуща абсолютно всему; атом же отчетливо выделяется среди всего остального благодаря тому, что его раздробление ведет к исчезновению химических свойств у вещества, и в этом смысле он неделим. Отрицательным является и определение параллельных как непересекающихся прямых, лежащих в одной плоскости. И здесь тоже легко проводить только пересекающиеся линии. А для того, чтобы они легли параллельно друг другу, надо прибегнуть к специальным приемам. Так что отсутствие пересечения является признаком, выделяющим параллельные линии достаточно однозначно.
§10. (1) Деление понятий. Классификация
Если определение задает содержание понятий, то деление раскрывает их объем. Чтобы получше представить себе, какую помощь может оказать деление в практической и научно-исследовательской деятельности, представим себе такую ситуацию. Работники уголовного розыска прибыли расследовать тяжелое преступление, совершенное в таком месте, где расположены молодежное общежитие, небольшое кафе и жилой дом. Руководитель следственной группы, распределяя между своими сотрудниками работу по поиску и опросу возможных свидетелей, подразделяет весь контингент людей, с которыми предстоит поговорить, на три категории: молодежь, работники кафе, жильцы дома. Спрашивается, может ли возникнуть путаница и дублирование в работе при таком подразделении всех возможных свидетелей? Совершенно очевидно, что без дополнительных уточнений отправившиеся выполнять поручение работники кого-то могут опросить два или три раза, а кого-то упустят. Следователь, направленный в молодежное общежитие, может узнать, что кто-то из его обитателей работает в кафе, и не станет его разыскивать, понадеявшись на своего коллегу, проводящего опрос там. А тот вполне может быть, не застав того же человека на своем рабочем месте, в свою очередь положится на того, кто обрабатывает общежитие. То же самое может случиться и среди жильцов дома и не только по таким причинам.
Подразделение объектов, ставших в силу тех или иных причин предметом внимания, приходится делать довольно часто. Готовит, скажем, правительство распоряжение о повышении налогов на какие-то товары, оно должно расписать их по статьям и рубрикам так, чтобы не попали лишние и при этом ни один из них не оказался упомянут дважды и трижды (а то получится, что разные инстанции будут каждая отдельно взимать один и тот же налог несколько раз). Или если дается предписание освободить какую-то группу молодых людей от призыва в армию, то надо обязательно четко и однозначно отделить их от остальных, дабы не получилось, что какие-то из них по одному распоряжению идут, а по другому не идут служить.
Для того чтобы, с одной стороны, не возникло упущений и в то же время, с другой стороны, обошлось без путаницы, надо разбивать весь массив обязательно на непересекающиеся и, тем не менее, в своей совокупности исчерпывающие множества. В рассмотренном нами примере с опросом свидетелей это могло бы выглядеть так: обитатели общежития, жильцы дома, все остальные. Если каждый из работников твердо знает, что выделенный участок относится только к нему и ни в каком пункте не перекрывается другими, то не будет пустопорожних повторений и при этом ничего не выпадет из внимания. При необходимости внутри каждой категории можно сделать дальнейшие подразделения.
Общие правила деления, пригодные и обязательные для любой отрасли знания, вырабатываются в логике. При делении вводятся три структурных элемента: 1) делимое понятие - то понятие, объем которого предстоит разбить, 2) члены деления - они получаются в результате разбиения, 3) основание деления - признак (их может быть несколько), по изменению которого формируются члены деления. Разбиение объема должно подчиняться ряду правил; без их соблюдения ошибки неизбежны.
1. Деление должно быть соразмерным. Объем делимого понятия должен быть в точности равен сумме объемов членов деления. Это означает, что после того, как объем разделен на части, не должно быть ни лишних, ни недостающих членов деления. Ошибка, вызванная нарушением этого правила, может возникать в силу слабого знания подразделяемого материала, когда остается неизвестным, является ли выполненная операция разбиения на разряды законченной или имеются еще какие-то невыявленные пока разновидности. Но нарушения могут возникать и из-за невнимательности. Например, когда членов деления очень много и их все перебрать невозможно, то надо, сделав перечисление видов, обязательно отметить, что есть и другие. Так, если сказать, что к лососевым относятся кета, горбуша, нерка, то этим можно ввести в заблуждение, поскольку остается неизвестным, исчерпывают ли перечисленные виды все семейство лососевых или нет. Между тем в действительности к нему относятся десятки видов рыб.
2. Деление по одному основанию не должно перемежаться с делением по другому основанию. Нарушение этого правила ведет к тому, что объемы членов деления перекрещиваются и одни и те же предметы оказываются одновременно в разных разрядах, то есть на самом деле не отделяются. Так, разделив дома на одноэтажные, кирпичные, панельные, деревянные, многоэтажные, мы получим классификацию, в которой, скажем, кирпичные дома окажутся и в первой, и в последней категории. То же самое с остальными видами. Произошло это потому, что для выделения одного вида берется в качестве признака этажность, а для другого - материал, из которого дом построен. Стало быть, два видообразующих признака перемежаются, накладываются друг на друга. Иногда данное правило не совсем точно формулируют так: деление должно проводиться по одному основанию. В этой редакции оно верно лишь пока дело идет о выделении только одной ступени членения родового понятия. Когда же их несколько, то и оснований деления тоже бывает несколько. И для оперирования ими даже имеется специальное (следующее) правило.
3. Деление должно быть непрерывным. Согласно этому правилу сначала надо разделять родовое понятие на виды и только потом в каждом виде делать дальнейшие подразделения. Это означает: не делать скачков - приступать к дальнейшим более дробным членениям надо лишь после того, как исчерпывающим образом завершено деление предыдущего уровня. Нельзя, например, признать верным деление членов предложения на разновидности следующим образом: главные члены предложения, второстепенные члены предложения, подлежащие, сказуемые, определения, дополнения, именные сказуемые. Разветвление этих понятий на роды и виды правильно отобразит действительные отношения между этими понятиями, если представить деление членов предложения так: главные и второстепенные, в свою очередь главные подразделяются на подлежащие и сказуемые, среди которых имеются наряду с другими и именные сказуемые; второстепенные же члены предложения подразделяются на определения, дополнения и др. В таком виде максимально точно описываются взаимоотношения между членами деления.
4. Члены деления должны исключать друг друга. Назначение этого правила должно быть понятно из всего изложенного выше. Когда среди членов деления имеются пересекающиеся понятия, то, само собой разумеется, не избежать путаницы и необоснованных заключений. В принципе это правило действует автоматически, при надлежащем выполнении первых трех. То есть, когда деление соразмерно, непрерывно и в нем не смешиваются разные основания деления, то в итоге члены деления будут непересекающимися. И все-таки помнить это правило необходимо для контроля над проведением операции.
Существуют два способа производить разбивку объемов на различные разряды: по видоизменению признака и дихотомический. До сих пор речь шла о первом из них, при котором виды выделяются в соответствии с градациями в изменении признака: свет, например, в зависимости от длины волны подразделяется на ультрафиолетовый, обычный и инфракрасный. Что касается второго, то этот вид деления предполагает распадение общего объема только на две разновидности, причем члены деления находятся в отношении противоречия. Следовательно, в основу деления кладется наличие и отсутствие какого-либо признака у предметов, разбиваемых на классы, как это характерно именно для противоречащих понятий. А затем один из членов деления снова подвергается дихотомическому разбиению и т.д. Попробуем, например, произвести такую операцию с понятием "автомобильный транспорт". Он может быть разделен на пассажирский и непассажирский, затем в первом из них можно выделить автобусный и легковой, далее среди пассажирских автобусов имеются внутригородские и междугородные.
Дихотомическое деление свободно от многих недостатков, прежде всего благодаря своей простоте: родовидовые отношения предельно упрощаются, переходы между понятиями совершаются без затруднений. Но в большинстве случаев его трудно осуществить даже на две-три ступени. Легко, скажем, выделить среди деревьев две дихотомические разновидности: хвойные и лиственные. Однако дальнейшее подразделение хвойных деревьев, например на вечнозеленые и не вечнозеленые, создаст пересекающиеся классы, так как вечнозеленые бывают и среди лиственных деревьев тоже. Еще одним недостатком дихотомии является то, что отрицательное задание противоречащего члена деления оставляет его неопределенным. В целом дихотомическое деление при всех его преимуществах имеет ограниченное значение.
В философии пользуется известностью дихотомическое деление, называемое по имени его автора "древом Порфирия". Оно устанавливает родовидовые отношения между основными категориями бытия.
Операция деления кладется в основу классификации. К ней приходится прибегать во всех областях научного знания и практической деятельности. Классификацией называют распределение предметов и явлений по категориям так, что между всеми разновидностями устанавливаются однозначные родовидовые отношения, и переход от одной категории к другой совершается по определенным правилам. Весь систематизированный благодаря классификации материал делается легко обозримым, каким бы масштабным он ни был. Делая заключения о систематизированных явлениях, мы всегда точно знаем, к каким их разновидностям выводы относятся, а к каким нет. На классификацию распространяются все правила деления, и она так же, как и деление, распадается на дихотомическую и по видоизменению признака.
Классификацию желательно проводить по существенным признакам. Когда это удается, ее называют естественной. Приносит пользу и классификация по несущественным признакам, называемая вспомогательной. Создание классификаций по наиболее типичным, необходимым, существенным признакам нередко составляет самостоятельную научную или производственно-практическую задачу, как, например, систематика животных и растений в биологии. Много труда потратили исследователи живой природы на то, чтобы уложить все необъятное многообразие животных и растительных видов в единую классификацию по родам, классам, семействам, видам. Широко известно также, какую роль сыграла Периодическая система элементов Д.И. Менделеева для развития химии. Она также опирается на знание существенных свойств химических элементов и представляет собой образец блестяще выполненной естественной классификации.
Исключительно важную практическую роль играет классификация в библиотечном деле. По сути дела, научно подготовленный библиотечный каталог предполагает систематизацию всех видов человеческой деятельности, поскольку книги пишутся абсолютно обо всем. Библиотечная систематика представляет собой большую, сложную и постоянно развивающуюся отрасль знания. Только благодаря ней в центральных книгохранилищах при необходимости отыскиваются все издания, когда бы они ни появились на свет.
Логика закладывает лишь самые общие основы классификации. Они дополняются, уточняются, конкретизируются в каждой, отдельно взятой науке.
Суждение
В предыдущей главе мы часто называли понятие формой мышления, и в дальнейшем нам придется называть таким же образом и суждение, и умозаключение. Из всего сказанного ранее вытекает, что обозначение понятия как формы мышления, прежде всего, объясняется его предельной универсальностью в качестве логического инструмента. На основе понятия возникает суждение - более сложная форма мышления.
§11. (1) Суждение и его типы
Если понятие является неким подобием слова естественного языка, то суждение можно сопоставить с предложением в обычной речи. Понятие, как мы помним, является отражением действительности. Но оно, тем не менее, не несет еще информации, потому что на стадии понятия логику не интересует вопрос о том, насколько отражение соответствует действительности и соответствует ли ей вообще. В этом смысле о самих вещах понятие еще ничего не говорит. Оно поэтому не может быть ни истинным, ни ложным, пока не войдет в состав суждения.
Суждение же делает какие-то утверждения о вещах, говорит о том, чем они являются или не являются: "Ель зеленая", "Некоторые рефлексы не являются условными", "Продукция сельского хозяйства, как правило, не является рентабельной", "Большинство граждан являются законопослушными", "Экспортные товары обычно высококачественны". Поэтому в отличие от понятия суждение всегда можно оценить как истинное или ложное. Оно, как говорят в таких случаях, обязательно имеет семантическое значение; это его неотъемлемое свойство. Имеются у него еще и другие дополнительные свойства. В целом содержание этой формы мышления можно выразить в трех положениях.
Суждение - это такая форма мышления, которую отличают такие свойства: 1) что-либо утверждать или отрицать 2) относительно всех или части предметов, свойств, явлений, процессов какого-либо рода; 3) выражать либо истину, либо ложь.
Любое предложение допустимо рассматривать как суждение, когда его можно оценить с точки зрения истинности. Таковыми не являются только побудительные и вопросительные предложения. В них (в вопросах, призывах, командах), не делается сопоставления наших представлений о действительности с ней самой, по этой причине они не содержат ни истины, ни заблуждения. Так, не представляют собой суждений высказывания вроде: "Что есть истина?"; "Встать, суд идет!"; "Шапки долой, коли я говорю".
Суждения воспроизводят отношения и связи между вещами, а также между вещами и свойствами, причем таковыми могут стать и предметы, и явления, и их различные особенности, и процессы, и даже абстрактные мысленные образования - все, что угодно. Отмеченные в суждении отношения могут на самом деле иметь место, но могут и отсутствовать в действительности, когда суждение ложно; они устанавливаются через наблюдение вещей или заимствуются из других наук. Наиболее распространенными и лучше всего изученными являются так называемые суждения свойств, или категорические. В них указывается принадлежность (или не принадлежность) предметам тех или иных свойств: "Металлы электропроводны", "Некоторые газеты не являются ежедневными", "Часть людей имеет меланхолический темперамент", "Таможни относятся к государственным учреждениям".
Наряду с ними имеются также суждения отношений, или релятивные: "Киев древнее Москвы", "Десять больше семи", "Каренин любит Анну". Их отличительная особенность состоит в том, что отмечаемое ими свойство нельзя отнести к одному объекту. Оно возникает из взаимодействия двух, а то и большего их числа, называемых релятами. Для записи таких суждений часто используется символическая форма: aRb, где a и b обозначают реляты - предметы, связанные отношением.
Суждения отношений делятся на транзитивные и не транзитивные, симметричные и несимметричные, рефлексивные и нерефлексивные, а также некоторые другие. Транзитивными являются те, у которых отношения могут переноситься на другие пары. Так, если Киев древнее Москвы, а Москва древнее Костромы, то тогда правильно будет утверждать: Киев древнее Костромы. Можно это выразить и с помощью символов: если aRb и bRc, то тогда aRc. С отношением же "любить" такой перенос недопустим (если Каренин любит Анну, а Анна любит Вронского, то отсюда ни в коем случае не следует, будто Каренин любит Вронского). Следовательно, первое отношение транзитивно, второе нет. Симметричность выражается в возможности менять реляты местами: aRb = bRa. Если, скажем, треугольник A подобен треугольнику B, то тогда и треугольник B подобен треугольнику A. При несимметричных отношениях такая перестановка приведет к ошибкам, как это легко увидеть на примере суждения: "Потемкин - фаворит Екатерины II".
Рефлексивность имеет место тогда, когда сохраняет смысл запись aRa. Такие отношения, как можно догадаться из этой записи, могут быть приложимы и к самому себе тоже. Например, во многих случаях защищать кого-то означает одновременно защищать себя, а равенство одной величины другой означает и равенство самой себе. Отношения, соединяющие в себе транзитивность, симметричность и рефлексивность, называют отношениями типа равенства.
Формально релятивные суждения можно считать обычными категорическими суждениями, если рассматривать отношение как свойство одной из сторон. Но только для этого суждение лучше всего переформулировать, чтобы было отчетливо видно, к какой из двух сторон относят выраженное в суждении свойство. Так, релятивное суждение "Каренин любит Анну" можно переделать в категорическое двумя способами: "Каренин является тем, кто любит Анну" и "Анна любима Карениным".
Еще одну группу образуют суждения существования, с помощью которых отмечается наличие (или отсутствие) в действительности тех или иных явлений: "Существуют различные философские школы", "Не существует 31 апреля". В разделе о законе исключенного третьего уже говорилось о том, что в математике иногда очень трудно решить вопрос об истинности таких суждений. Здесь можно добавить: философия тоже сталкивается с такими проблемами. Как, скажем, ответить на вопрос: кто изобрел колесо? Трудность не только в том, что у нас нет сведений о людях того времени. Сложность усугубляется главным образом тем, что такого изобретателя, скорее всего не существовало, так как употребление колеса, надо думать, входило в жизнь постепенно, может быть, на протяжении тысячелетий. Авторство одного человека здесь вряд ли возможно. Но ведь то же самое затруднение возникнет и при рассмотрении любого другого открытия. Оно всегда обусловлено предшествующим опытом и знаниями и в определенном смысле является результатом всего научно-технического прогресса в целом. Так ли уж безусловно можно считать Эйнштейна создателем теории относительности, а Ньютона - теории тяготения, если предположение о сокращении пространственно-временных интервалов высказано еще в 1887 году Фитцджеральдом и довольно оживленно обсуждалось среди физиков, а гипотезу о земном тяготении высказал сначала Ф. Бэкон и даже предложил несколько экспериментов для ее проверки? Учение о естественном отборе тоже вряд ли появилось бы на свет, не опирайся Дарвин на большой материал о развитии природы, накопленный биологией. Никто, конечно, не станет оспаривать заслуги или гениальность этих титанов науки. Речь идет о том, существует ли единственный автор у достижений, считающихся их творениями. Могли ли они к ним прийти самостоятельно, без вклада, сделанного другими.
У проблемы существования имеются и другие не менее сложные аспекты. В каком смысле существуют, скажем, идеи, понятия и многие другие продукты мысли? Считать их несуществующими явно несостоятельно, так как идеи способны менять мир, и порой их воздействие куда весомее, чем у материальных факторов. Но и признавать мысленные образования обычной реальностью тоже недопустимо уже хотя бы потому, что тогда надо будет признать существующими в обычном смысле и всякого рода химеры, фантомы, нелепости; трудно даже будет назвать что-либо несуществующим.
Выделение суждений существования в особую категорию оправдано наличием у них особой специфики. В математике их принято записывать с помощью символа, представляющего собой обращенную букву Е - (. Выражения вида ((x) читаются: существует x. А запись ((x)F(x) означает: существует x, обладающий свойством F.
Однако в рамках традиционной логики и с суждениями существования тоже можно обращаться как с обычными категорическими суждениями, рассматривая существование в качестве разновидности свойства, которое приписывается каким-то явлениям или отрицается у них. В дальнейшем мы будем говорить только о категорических суждениях, не подчеркивая этого специально.
§12. (2) Структура суждения
В содержании суждения прежде всего имеются два важнейших компонента - субъект и предикат. Субъект - это понятие, отображающее предмет, о котором идет речь. Его можно было бы также назвать логическим подлежащим, так как в функциях того и другого много сходного. Для обозначения субъекта используется латинская буква S. Предикат же можно уподобить логическому сказуемому, поскольку этот структурный элемент выражает свойства, приписываемые предметам из объема понятия-субъекта или отрицаемые у них. Обозначают предикат латинской P. В суждениях "Роза красная", "Гитара семиструнная" субъектами являются "роза" и "гитара", а предикатами - "красная" (все то, что называется красным) и "семиструнная" (все то, что называется семиструнным). Само собой понятно, что и тот, и другой компонент могут задаваться многими словами. Например: "Небесные тела, движущиеся по гиперболическим орбитам, обладают энергией, достаточной, чтобы преодолеть тяготение Солнца и выйти за пределы Солнечной системы" - в этом суждении субъект записан словами: "Небесные тела, движущиеся по гиперболическим орбитам", в то время как предикатом является вся остальная часть всего утверждения.
В отличие от предложения все содержание суждения распределяется только между двумя составными частями - субъектом и предикатом. У предложения структурных элементов бывает больше. Теоретически это означает, что некоторые оттенки смысла, выражаемые словами в естественных языках, выпадают из рассмотрения, когда на предложение смотрят как на суждение. Оно в этом случае теряет какую-то часть окраски, хотя утрату чаще всего трудно заметить. Скажем, выражение вроде: "На нем лица нет" может иметь в виду в качестве предмета внимания и выражение лица, и растерявшегося человека (лицо только признак). Имея дело с такими выражениями, надо каждый раз оговаривать, что будет рассматриваться как субъект, а что как предикат. Еще лучше просто переформулировать предложение, чтобы отчетливее обозначить в нем структурные элементы суждения. Скажем, известное изречение "Повинную голову меч не сечет" может иногда характеризовать правосудие и тогда оно означает: "Карающий меч не (есть то, что) обращают на повинившегося человека" (S - карающий меч, P - то, что обращают на повинившегося человека). Но бывает, что эти слова прилагаются к раскаявшемуся преступнику и тогда в качестве суждения они должны звучать так: "Повинившийся человек не (есть такой, кого) карают мечем" S - повинившийся человек, P - те, кого карает меч).
Еще одна ступень упрощения мысли в суждении состоит в том, что оно не передает так называемое логическое ударение. Так, в суждение "Фабрика поставляет новые игрушки" можно вложить до некоторой степени различный смысл, если интонационно выделить в нем разные слова:
"Фабрика поставляет новые игрушки",
"Фабрика поставляет новые игрушки",
"Фабрика поставляет новые игрушки",
"Фабрика поставляет новые игрушки".
Правда, ради точности надо отметить, что такие тонкости могут не передаваться и при написании тоже, если не прибегать к подчеркиванию, следовательно, они могут исчезать уже при переходе слова из звучащего в написанное. Однако в художественных текстах хорошие мастера слова умеют выделить нужное звено фразы, используя различные стилистические приемы; в стихе с его ритмикой это достигается еще вернее. Но можно и наоборот, сознательно не делать стилистического выделения, сохраняя актуальными все возможные оттенки смысла, поскольку художественный образ тем совершеннее, чем он полнее. "Белеет парус одинокий в тумане моря голубом" - эти знаменитые лермонтовские строчки тоже представляют собой предложение и потому тоже могут быть превращены в суждение. Но однозначное разбиение его на субъект и предикат вряд ли выполнимо (если иметь в виду разбиение без утраты поэтических красок). Можно считать субъектом "белеющее", которое характеризуется как одинокий парус в голубом тумане. Но допустимо также предположить, что здесь речь идет о "белеющем парусе", одиноко маячащим в голубом однообразии. Нельзя отбрасывать в качестве субъекта и "одинокий парус", белеющий в морском мареве. На каком же из вариантов остановиться? Думается, неповторимое очарование этих строк создается как раз тем, что в них вложены все эти смыслы вместе. Картина является, таким образом, многомерной. Между тем если бы нам вздумалось рассуждать по поводу мыслей, высказанных в этих стихах, или если бы мы захотели проверить, не отступил ли поэт в последующих выражениях от того, что сказал сначала, то тогда нам пришлось бы оставить в рассмотрении только один какой-нибудь смысл; иначе рассуждение невозможно будет построить.
Художественное слово создает образы, а не понятия. В образах же передаются настроения и переживания - текучие, мимолетные. Логика полностью отвлекается от них.
Сказанное ни в коем случае не следует понимать как некую необязательность законов логики в определенных условиях. Логические законы универсальны, и нарушать их нельзя. Поэту тоже непозволительно называть парус то белым, то голубым; и отыскание таких нарушений, когда они случаются, не вызовет затруднений. Но в действительной мысли могут соседствовать и объект внимания логики, и объект внимания художников слова. У каждого свои законы и они наслаиваются друг на друга. Предметом логики является только скелет мысли, ее устойчивый остов. Подобно тому, как архитектура требует соединять в одном сооружении и требования законов прочности, и требования законов красоты, иначе оно либо рассыплется, либо не станет шедевром, так и мастера слова должны неукоснительно соблюдать законы последовательности и определенности, если хотят, чтобы их понимали, но они не могут обходиться только ими, дабы изложение не стало сухим и однообразным, как протокольная запись. Им надо пользоваться еще и художественными приемами с их правилами и законами.
Помимо субъекта и предиката в составе суждения имеются еще два структурных элемента, которые, однако, задают логические свойства самих суждений как форм мышления, а не их содержание. Один из них - связка. Она обозначается словами "есть", "является", "представляет собой" и другими эквивалентными им выражениями. В предложениях русского языка этот элемент, как известно, может опускаться, например, в высказывании "Футбол есть спортивная игра" связка выражена явно, а в высказывании "Народ - творец истории" она подразумевается, хотя в явном виде ее нет. Без связки суждения не бывает, потому что без нее нельзя было бы задать отношение между предметом и его свойством - принадлежит оно предмету или не принадлежит. Совокупность особенностей суждения, выражаемых в нем этим его структурным элементом, называют качеством суждения: когда свойство, отмечаемое в предикате, приписывается субъекту, оно утвердительное, когда же отмечается его отсутствие, - отрицательное. "Некоторые пошлины взимаются с цены товара" - утвердительное суждение; оно приписывает части пошлин свойство быть взимаемыми с цены. "Прокурор не имеет права быть адвокатом" - отрицательное, отрицает у прокуроров свойство быть адвокатом.
Последний структурный компонент суждения - квантор. Он выражается словами "все", "каждый", "всякий", "никакой", "некоторый", "большинство", "отчасти", "почти все" и пр. (в русском языке и квантор тоже может опускаться). Он служит для указания количественной характеристики суждения - общее оно или частное. Если понятие, стоящее на месте субъекта, берется во всем объеме, то суждение общее. "Все млекопитающие - позвоночные", "Оранжерея - помещение для выращивания растений" (подразумевается, как легко догадаться, всякая оранжерея) - примеры общих суждений. В том случае, когда говорится о части объема понятия-субъекта, тогда перед нами частное суждение. Примером таковых могут быть: "Некоторые товары ввозятся контрабандным путем", "Большинство психических актов протекает бессознательно".
Правда, по количеству можно выделить еще одну категорию - единичные суждения, у которых в качестве субъекта берется единичное понятие: "Данная заметка уже опубликована", "Кутузов не командовал русской армией в 1812 году до начала августа". Мы сталкивались уже с их спецификой при рассмотрении закона исключенного третьего. По своим логическим свойствам единичные суждения относятся, однако, к суждениям общим, как ни покажется это парадоксальным. Хотя их содержанием действительно являются отдельные частные явления, события или лица, тем не менее, для определения их количества решающее значение имеет то, что в суждении такого рода всегда охватывается весь объем понятия-субъекта. Частей у таких объемов просто не бывает. Бессмысленно было бы говорить, как отмечалось раньше, о некоторых Кутузовых.
Следует различать и два смысла слова "некоторые". Допустим, нам сказали: "Некоторые гитары имеют не менее шести струн". Дали ли нам тем самым правильную информацию об этой разновидности щипковых инструментов, можно ли, иными словами, считать данное высказывание истинным, если на самом деле у всех современных гитар не меньше шести струн? Ответить на этот вопрос можно по-разному в зависимости от того, что вложено в высказывание о гитаре. Оно могло иметь в виду, что только некоторые из этих музыкальных инструментов таковы, и тогда утверждение ошибочно. Но чаще подобными выражениями сообщают, что, по крайней мере, некоторые предметы обладают таким-то свойством, оставляя в неопределенности вопрос о том, обладают ли им все остальные. При такой интерпретации те же слова надо признать истинными. Когда их произносят и вкладывают в них такой смысл, то хотят этим сказать: по крайней мере, часть гитар совершенно точно обладает шестью струнами; такое утверждение останется истинным, даже если окажется, что все они обладают этим свойством, ибо если все предметы обладают каким-то свойством, то значит, часть их тоже обладает им.
Суждения, у которых квантор "некоторые" имеет смысл "по крайней мере, некоторые, но, возможно, и все", называют неопределенно-частными, или невыделяющими. Те же, у которых "некоторые" означает "только некоторые", получили название определенно-частных, или выделяющих. Традиционная логика имеет дело, прежде всего с неопределенно-частными суждениями как более распространенными. В дальнейшем мы будем говорить в основном о них. Так что для нас будет истинным как суждение: "Некоторые прокуроры не адвокаты" (на самом деле они все не адвокаты), так и суждение: "Некоторые студенты сдают экзамены". Если же речь пойдет об определенно-частных суждениях, то это будет специально оговариваться. Следует помнить, что в языке не всегда явно выражается характер квантора "некоторые". Так, в суждениях "Некоторые кардиналы становятся римскими папами" и "Некоторые кардиналы знают латынь" в первом случае мы имеем дело с определенно-частным, а во втором - с неопределенно-частным суждениями.
§13. (3) Объединенная классификация суждений
Исходя из всего изложенного в предыдущем разделе, все суждения делятся по качеству на две категории - утвердительные и отрицательные, и по количеству тоже на две - общие и частные. В логике принято объединять эти две пары категорических суждений в единую классификацию, в которой получается четыре вида. У каждого из них есть свое обозначение латинской буквой и их все можно выразить одной формулой:
Все (некоторые) S есть (не есть) P.
При выполнении логических операций удобно использовать круговые схемы Эйлера. Графическое изображение соотношений между понятиями по объему одинаково для одних и тех же видов суждений, но у большинства из них допускается более одного варианта. Желательно их знать и хорошо помнить.
Общеутвердительное суждение. Всем предметам приписывается какое-то свойство. Оно, следовательно, является общим по количеству и утвердительным по качеству. Структура такого суждения - "Все S есть P". Например, 1) "Все планеты - небесные тела" или 2) "Квадрат - прямоугольник с равными сторонами"; а так как единичные суждения тоже относятся к общим, то и высказывания 3) "Уральские горы протянулись с севера на юг" и 4) "Данное преступление совершено вчера" тоже относятся к общеутвердительным суждениям. Их принято обозначать буквой A (a) - первой гласной латинского affirmo (утверждаю). Тогда ту же структуру можно изобразить так: S a P; читается: все S есть P.
Если изобразить соотношение понятий, входящих в это суждение, круговыми схемами, то общеутвердительному суждению, как правило, соответствует нижняя часть рисунка 3. В нем все S входят в объем понятия P (отношение подчинения).
Так, все планеты, естественно, должны входить в круг тел, относимых нами к небесным телам, Уральские горы, согласно суждению (3), входят в число всего того, что можно отнести к протянувшемуся с севера на юг, а преступление, о котором речь в суждении (4), обязательно должно охватываться кругом событий, произошедших вчера. И только для суждения (2) надо брать верхнюю часть этого рисунка, так как данные понятия равнозначны и потому изображающие их круги сливаются.
Следует помнить, что кругами надо изображать то, что сказано в суждении, а не то, что есть в действительности. Расхождение между тем и другим возникает в случае ложных высказываний. Например, суждению "Птица - летающее позвоночное" соответствует нижняя часть рисунка 3, хотя не все птицы входят в число летающих позвоночных. Но это говорит только о том, что данное суждение (относящее всех птиц к летающим животным) ложно.
Общеотрицательное суждение. Этот вид суждения является общим по количеству и отрицательным по качеству - у всех предметов отрицается какое-либо свойство: все (никакое) S не есть P. 1) "Никакая параллель не пересекает экватор", 2) "Дельфин не рыба", 3) "Всякая война не обходится без жертв" - примеры таких суждений. Их обозначают первой гласной из латинского nego (отрицаю) - E (e). Краткая запись: S e P. Читается: все (никакое) S не есть P.
Общеотрицательное суждение "Ни одно S не есть P" изображается двумя кругами вне друг друга, как для несравнимых понятий (рис. 4).
Частноутвердительное суждение образуется тогда, когда берется высказывание, частное по количеству и утвердительное по качеству, стало быть, части предметов приписывается какое-то свойство. Например, 1) "Некоторые студенты изучают китайский язык", 2) "Большинство учебников не являются задачниками", 3) "Преступники порой избегают наказания". Символическим обозначением ему служит вторая гласная из того же слова affirmo - I (i), так что записывается оно так: S i P; читается: некоторые S есть P.
Частноутвердительным суждениям соответствуют две круговые схемы (рис. 5). Чаще всего S и P являются перекрещивающимися понятиями, поэтому круги, отображающие объемы субъекта и предиката пересекаются. Так, круг лиц, называемых студентами, лишь частично накладывается на круг лиц, которые изучают китайский язык; и в первой и второй категории людей есть такие, кто принадлежит только к одной из них и не принадлежит к другой. Учебники же и задачники находятся в отношении подчинения (хотя лишь некоторые учебники - задачники, но все задачники являются учебниками, поэтому круг для P полностью входит в круг для S).
Используя круговые схемы, надо помнить, что, строго говоря, содержание понятий задается только определением, а оно чаще всего лишь подразумевается и иногда может быть истолковано неодинаково. Так, в суждении о преступниках под избегающими наказания можно иметь в виду вообще всех, кто сумел уйти от него: нерадивых работников, проштрафившихся учеников и т.п. Тогда между S и P отношение перекрещивания. Но если сюда относить только преступников, которым удалось избегнуть кары, то тогда те же понятия окажутся в отношении подчинения.
Частноотрицательное суждение, как легко понять по аналогии с предыдущими, является частным по количеству и отрицательным по качеству. Для обозначения берется вторая гласная из слова nego - O (o). Тогда структура суждения - S o P; читается: некоторые S не есть P. 1) "Некоторые законы не имеют обратной силы", 2) "Большинство музыкантов не скрипачи", 3) "Иные из бабочек не являются однодневками", 4) "По меньшей мере, часть грибов не относят к высшим растениям".
Соотношение по объему может изображаться тремя вариантами, показанными на рисунке 6. Закон, с одной стороны, и все то, что можно назвать имеющим обратную силу, с другой стороны (о которых идет речь в первом суждении), образуют, очевидно, отношение пересечения. Легко также понять, что в суждении (2) понятия "музыкант" и "скрипач" образуют отношение подчинения. В суждении (3), однако, такой однозначности уже нет. Если под "однодневками" иметь в виду только однодневных бабочек, то тогда между понятиями, стоящими на месте субъекта и предиката, отношение подчинения. Но, строго говоря, под "однодневным" можно понимать и все, что длится не более одного дня, - от грозы до курса ценных бумаг; в таком случае те же понятия образуют отношение пересечения. В суждении (4) речь идет о несовместимых понятиях, поскольку все грибы - низшие растения (поэтому не только некоторые из них, но и все они не относятся к высшим). Тем не менее, данное суждение является истинным, так как в нем дается осторожное ручательство всего лишь за часть грибов. Напомним еще раз, что в традиционной логике квантор "некоторые" имеет (когда не сделано специальных оговорок) именно такой смысл - "некоторые, но, может быть, и все".
Следует твердо помнить, что, определяя вид суждения по объединенной классификации, мы должны принимать во внимание только то, что в нем говорится, а не отображаемую в нем действительность. Между ними может не быть совпадения, поскольку встречаются высказывания также и ложные. Например, суждение "Утка - домашняя птица" является, очевидно, общеутвердительным и ему соответствует круговая схема рис. 3 (все утки входят в круг домашних птиц). В действительности же их следует изображать, как легко понять, пересекающимися, ведь некоторые из уток являются дикими и, следовательно, не входят в число домашних птиц. Тем не менее, в дальнейшем анализе данное суждение все равно должно остаться для нас общеутвердительным по своим логическим свойствам и его надо будет изображать кругами для подчиненных понятий, но только при этом придется помнить, что мысль, содержащаяся в этом суждении, является ложной.
§14. (3) Распределенность терминов в суждении
Свойства суждений определяются еще одним важным показателем - распределенностью их терминов, который играет большую роль в правилах умозаключений. Оно отображает полноту выраженных в суждении знаний о тех предметах, явлениях, свойствах, которые входят в объемы понятий субъекта и предиката, то есть об упоминаемых в суждении вещах и их свойствах. Одни из них характеризуются прямо, другие же лишь косвенно. Например, суждение "Передвижники являлись русскими художниками", с одной стороны, дает сведения непосредственно о членах Товарищества передвижных художественных выставок (все они русские художники), с другой стороны, окольным путем характеризует и русских художников того времени (часть из них была передвижниками). Точно также и суждение, допустим, "Невменяемые не привлекаются к ответственности" дает информацию как о невменяемых, о так и привлекаемых к ответственности: все невменяемые не принадлежат к числу тех, кого привлекают к ответственности, и все привлекаемые к ответственности не являются невменяемыми.
Оба термина суждения характеризуются, следовательно, и в качестве свойства предмета, и в качестве самого предмета. Но надо помнить, что характеристика такого рода зависит от многих обстоятельств и может не в одинаковой мере затрагивать оба термина.
Градаций распределенности всего две: либо мы получаем сведения обо всем объеме, либо только о части; это соответствует и делению суждений по количеству на общие и частные.
Термин суждения является распределенным, если он взят в нем во всем объеме, то есть из суждения видно, что все предметы его объема обладают (не обладают) каким-то свойством.
Термин суждения является нераспределенным, если он берется не во всем объеме - лишь часть предметов его объема обладает (не обладает) каким-то свойством.
Для распределенности имеет значение только полнота знаний об объеме. Характеризуется ли термин в утвердительной форме (ему приписывается свойство) или в отрицательной (отрицается таковое у него), не играет роли. Когда про объем понятия известно, что все его предметы не обладают таким-то свойством, то он все равно является так же распределенным, как если бы было известно, что все они обладают им. Правда, для одного и того же суждения распределенность должна иметь один и тот же смысл: характеризуется один из терминов как распределенный в качестве обладающего тем или иным свойством, тогда и другой термин тоже должен оцениваться на распределенность по признаку именно обладания свойством.
Нам осталось только рассмотреть все виды суждений и отметить распределенность терминов в каждом из них. Для этого полезно будет обращаться к рисункам 3-6, на которых воспроизводятся объемные соотношения между понятиями, играющими роль терминов в суждении.
В общеутвердительном суждении субъект всегда распределен. На это указывает квантор. Обычно стоящее на месте предиката понятие шире по объему, чем то, которое стоит на месте субъекта (рис. 3), как, например, в суждении "Каждый поэт - литератор". Предикат же, как правило, не распределен. В данном случае это видно из того, что не все литераторы поэты. Но могут быть и исключения, когда субъект (S) и предикат (P) образуют равнозначные понятия и тогда оба термина - и S, и P - распределены. Таковы суждения "Правительство - кабинет министров" и "Клептомания - болезненно навязчивое стремление к воровству". Поскольку понятия в них равнозначны, то значит, всякий кабинет министров является правительством и всякое болезненно навязчивое стремление к воровству есть клептомания. Правда, для логики, которая создает правила оперирования понятиями на основе только формы высказываний (не обращаясь к содержанию), такие исключения не имеют принципиального значения. Потому что их можно учесть лишь при знании материала, затронутого в данном суждении. Сама же форма общеутвердительного суждения твердо гарантирует только то, что часть предметов, о которых говорится в предикате, обязательно обладает свойством S. Мы будем считать, поэтому субъект общеутвердительного суждения всегда распределенным, а предикат нераспределенным.
В общеотрицательном суждении оба термина всегда распределены. Раз в нем прямо отрицается принадлежность всех предметов одного класса к предметам другого, то тем самым отрицается и принадлежность всех предметов второго к первому (рис. 4). Из-за того, что никакой кит не является рыбой, мы легко придем к выводу, что никакая рыба не является китом. Значит, в общеотрицательных суждениях оба термина характеризуются в полном объеме как не принадлежащие к какому-то классу предметов.
Частноутвердительное суждение всегда имеет нераспределенный субъект; на это указывает квантор "некоторые". Предикат тоже чаще всего не является распределенным, как в суждении "Некоторые музыканты - филателисты"; эти два понятия относятся к числу пересекающихся, поэтому часть людей одной категории обладает свойством другой, а часть нет (рис. 5). Но здесь тоже бывают исключения. Они относятся к тем случаям, когда между S и P отношения подчинения и S подчиняет себе P. Так, в суждении "Некоторые музыканты скрипачи" понятие скрипачей полностью входит в понятие музыкантов. Следовательно, термин, стоящий на месте предиката в таком суждении оказывается распределенным. Тем не менее, для полной достоверности выводов с такими суждениями надо полагаться на самый худший вариант: всегда и во всех случаях лишь часть предметов из объема P обладает свойством (или входит в объем) S. Таким образом, субъект и предикат частноутвердительного суждения всегда выступают нераспределенными.
У частноотрицательного суждения субъект тоже всегда не распределен по тем же причинам, что и в суждении частноутвердительном: часть предметов из объема S обязательно не обладает свойством, составляющим содержание P. С предикатом дело, однако, обстоит сложнее для понимания, так как этой категории суждений соответствует целых три разных варианта соотношений по объему между S и P (рис. 6). Поэтому понятие-предикат характеризуется очень различно с точки зрения необладания свойством, и спектр различия колеблется в крайних пределах: ни один не обладает свойством - все обладают им. Например, суждение "Некоторые альпинисты не являются горноспасателями" будет истинным как в том случае, если круг лиц, обозначаемых понятием "альпинист", совершенно не соприкасается с кругом "горноспасателей", так и при условии, что часть лиц входит и туда, и сюда, и даже если весь объем "горноспасателей" входит в объем "альпинистов"; ложным это суждение было бы только в одном случае: все альпинисты - горноспасатели.
Однако в теории умозаключений, где, прежде всего, используется распределенность терминов, как и в предыдущих видах суждений, оказывается достаточно учесть один предельный случай - все предметы из объема P не обладают свойством, о котором говорится в S. Если же окажется, что только часть предметов, охваченных понятием-предикатом, не обладает соответствующим свойством, то все правила умозаключений относительно распределенности сохраняют силу и тут тоже. Мы поэтому не придем к ошибочным выводам, если всегда будем считать распределенным понятие, образующее предикат частноотрицательного суждения, а субъект нераспределенным.
Итак, субъект всегда распределен в общих суждениях и не распределен в частных. Предикат всегда распределен в отрицательных суждениях и не распределен в утвердительных.
§15. (3) Логический квадрат
Благодаря количественным и качественным характеристикам даже суждения с одними и теми же субъектами и предикатами могут различаться между собой. Их называют суждениями с одинаковой материей, потому что в них речь идет об одних и тех же предметах и об тех же самых их свойствах, только в утвердительных суждениях эти свойства приписываются, а в отрицательных - отрицаются, в частных говорится о некоторых из предметов, в то время как в общих речь идет обо всех. Между суждениями этого рода устанавливаются определенные твердые соотношения по их истинностным значениям. Так, если мы возьмем общеотрицательное суждение "Ни один из киосков в этом квартале не торгует цветами" и если оно истинно, то тогда ни в коем случае не может быть истинным частноутвердительное суждение о том же - "Некоторые из киосков в этом квартале торгуют цветами". Точно так же, если бы второе было истинным, то в таком случае обязательно ложным было бы первое. Отношения между другими парами суждений с тем же субъектом и таким же предикатом выглядят иначе, но главное, что они существуют и их можно выявить.
Всю систему взаимообусловленности истинностных значений суждений с одинаковой материей удобно изобразить графически с помощью так называемого логического квадрата.
Буквы на его углах символизируют различные виды суждений - A, E, I, O (см. рис. 7). А его стороны и диагонали выражают всю совокупность возможных отношений между ними. Линия AE образует отношение противоположности или, иначе, контрарности. Пары этих суждений никогда не могут быть одновременно истинными; в нашем примере истинность того и другого означала бы, что верно как утверждение о том, что все киоски в этом квартале торгуют цветами, так и о том, что ни один из них ими не торгует. Очевидно, такое невозможно. Другие же сочетания значений для пары S a P и S e P допустимы: могут быть оба ложны, и может одно быть истинным, а другое ложным. Отсюда получается правило: когда одно из противоположных суждений (S a P или S e P) истинно, то можно уверенно делать вывод, что противоположное ему истинным не является, когда же одно ложно, то никаких выводов о противоположном делать нельзя, оно может быть и тем, и другим.
Две расположенные по диагонали пары AO и EI составляют отношение противоречия или контрадикторности. Их истинностные соотношения легче всего запомнить: они не бывают ни одновременно истинными, ни одновременно ложными. Следовательно, их истинностные значения регулируются законом исключенного третьего: когда одно истинно, другое обязательно ложно и наоборот. Это значит, установив истинностное значение одного из членов пары, каким бы оно ни было, мы тем самым однозначно установили значение лежащего против него по диагонали.
Нижняя сторона квадрата IO выражает отношение частичной совместимости, или, иначе, субконтрарности. В отличие от противоположных суждений эта пара никогда не бывает одновременно ложной. В принципе можно рассматривать данное обстоятельство как следствие, обусловленное первыми двумя отношениями. В самом деле, попробуем воспользоваться теми соображениями, которые были высказаны о противоположных и противоречащих суждениях, предположив сначала, что S i P ложно, и определив значение S o P в таком случае, затем проделаем то же самое, отправляясь от того, что ложно S o P. Итак, допустим, что S i P ложно. Тогда противоречащее ему суждение S e P истинно (ибо лежащие по диагонали пары не могут быть вместе ни истинными, ни ложными); отсюда следует, что противоположное S e P суждение S a P должно быть ложным (так как из противоположных пар суждений истинным может быть только одно); но, установив ложность S a P, мы обязаны признать истинным противоречащее ему суждение S o P. Совершенно аналогично, допустив ложность S o P, мы обратным порядком придем к утверждению, что S i P в таком случае должно быть истинно. Однако при других истинностных значениях их взаимообусловленность отсутствует. Предположив, что S i P (S o P) истинно, мы сможем, правда, прийти к выводу о ложности противоречащего ему суждения S e P (S a P), но дальше рассуждение оборвется, так как при ложности одного из противоположных понятий другое может иметь любое из двух возможных значений, а значит и лежащее против него по диагонали противоречащее (и одновременно субконтрарное относительно S i P) суждение S o P может быть как истинным, так и ложным. Таким образом, получается правило в отношении субконтрарных суждений: когда одно из них ложно, другое обязательно истинно, но когда одно из них истинно, то о другом ничего сказать нельзя.
Стороны квадрата AI и EO выражают отношение подчинения или субординации. В какой-то мере его можно было бы уподобить отношению части и целого: истинность общего суждения (и утвердительного S a P, и отрицательного S e P) означает одновременно истинность частного (S i P и соответственно S o P). Если мы знаем, что все металлы электропроводны, то тем более верно говорить это о некоторых из них. Однако когда общее суждение ложно, то о частном сказать ничего нельзя; к примеру, отрицание того, что все представители данной философской школы - идеалисты, может означать как то, что их там только часть, так и то, что их там вообще нет. При движении же от частного к общему все обстоит наоборот. Лишь когда частные суждения ложны, можно делать вывод о том, что подчиняющее его суждение тоже ложно (если неверно, что часть предметов обладает (не обладает) каким-то свойством, то тогда тем более неверно сказать то же самое про все). Но если частное суждение истинно, то это оставляет нас в неведении относительно истинности или ложности общего суждения. Мы можем, например, узнать, что некоторые медведи в данной географической зоне бурые; это обстоятельство, однако, не позволит нам узнать, есть ли там еще и другие медведи или они все там бурые. Итак, основываясь на выводах об истинности общего суждения S a P и S e P, можно прийти к заключению об истинности подчиненных им суждений S i P и соответственно S o P, а от ложности частного суждения S i P и S o P можно прийти к утверждению о ложности соответствующих подчиняющих суждений S a P и S e P. При ложности же общих и истинности частных суждений никакие выводы по линии подчинения невозможны.
И это правило тоже можно получить в качестве следствия из отношений противоречия и противоположности. Так, если общее суждение S a P (S e P) истинно, то тогда обязательно ложно противоположное ему суждение S e P (S a P), а отсюда по линии противоречия получим, что истинно подчиненное по отношению к S a P (S e P) суждение S i P (S o P). И таким же путем, предположив ложность частных суждений, мы придем к выводу о ложности подчиняющих их общих. При других исходных значениях рассуждения не получатся из-за того, что при ложности общих суждений не допускаются выводы по линии противоположности.
Необходимо помнить о том, что теория логического квадрата построена только для неопределенно-частных суждений, когда под словом "некоторые" подразумевается "как минимум некоторые, а может быть и все". На определенно-частные, или выделяющие суждения с квантором "только некоторые", она не распространяется. Система отношений истинностных значений для этого случая не укладывается в квадрат, но зато она выглядит проще. 1) Когда истинно одно из общих суждений, то все остальные обязательно ложны; обратное тоже верно. 2) Частные суждения либо оба вместе истинны (и тогда оба общих ложны), либо оба вместе ложны (и тогда одно из общих истинно, а одно ложно).
Законы логического квадрата, как и остальные логические законы, не зависят от содержания высказываний. О чем бы ни шла речь, все отмеченные правила действуют неукоснительно. Даже если нам непонятно содержание, то все равно, опираясь на одну только логическую форму, можно сделать правильные выводы или проверить, верно или нет построено то или иное рассуждение с использованием суждений одинаковой материи.
Допустим, перед нами такой текст: "Неправильно говорить, что (1) некоторые целлы представляют собой наосы, и еще более ошибочно считать, будто (2) никакие целлы не являются наосами". Чтобы разобраться с содержанием этих мало кому известных понятий, надо сначала решить, каковы эти суждения по качеству и количеству и какое между ними отношение. Первое из них частноутвердительное - S i P, второе - общеотрицательное - S e P. Следовательно, они расположены по диагонали квадрата EI и между ними отношение противоречия (не могут быть вместе как истинными, так и ложными). Высказывание же объявляет их оба ложными. Отсюда мы можем заключить, что первое суждение может быть только определенно-частным и означает: "Только некоторые целлы есть наосы", которое объявляется ложным вместе с общеотрицательным суждением (2). Из истинностных соотношений для суждений с таким квантором следует, что частные суждения бывают ложными лишь одновременно. Тогда значит и суждение частноотрицательное тоже надо признать ложным. Истинным остается только общеутвердительное суждение S a P: "Все целлы - наосы" (то и другое представляет собой название главного помещения в древнегреческом храме, то есть эти слова синонимы).
Овладение правилами логического квадрата требует обязательной проработки всех относящихся к нему упражнений и задач. Его простые по отдельности истинностные соотношения в своей совокупности образуют довольно громоздкую и сложную систему.
§16. (1) Модальные суждения
До сих пор нами рассматривались суждения, в которых отмечается только отношение между предметом и его свойством. Это очень распространенная форма высказывания, поэтому она и является объектом внимания науки о законах мышления. Однако она не является единственной. Не менее, а может быть и более широкое хождение в рассуждениях и сообщениях имеют высказывания, в которых, помимо указания на связь между субъектом и предикатом, отмечается также характер этой связи: случайно принадлежит свойство субъекту или в силу необходимости, уверены мы в знании содержания высказывания или же сомневаемся, какова зависимость сделанных утверждений, скажем, от принятых в обществе ограничений и запретов, когда речь идет о нормах морали и права. Такого рода и еще многие другие дополнительные характеристики называют модальностями, а включающие их в себя суждения - модальными.
Суждения называют модальными, когда в них отмечается не только связь между субъектом и предикатом, но и дается характеристика этой связи или выражается отношение к ней автора суждения.
Слова, указывающие на характер связи, называются модальными операторами. Иногда они не высказываются прямо, но из контекста видно, что их подразумевают.
В традиционной логике наиболее полно изучены так называемые атлетические модальности (от греч. aletheia - истина, т.е. истинные, подлинные), в которых отмечается степень нерасторжимости, непреложности обязательности связи между субъектом и предикатом: иногда она может быть необходимой, иногда - только возможной, в иных же случаях суждение отмечает просто фактическую связь предмета и его свойства без дальнейших уточнений.
Так, прямоугольный ромб обязательно во всех случаях является квадратом, следовательно, суждение "Прямоугольный ромб есть квадрат" является суждением необходимости или аподиктическим; таковы же, как правило, вообще все высказывания математики и точных наук. Именно поэтому здесь чаще всего не оговаривают специально необходимый характер суждений и не вводят модальных операторов, хотя суждения являются аподиктическими. Наряду с ними имеются суждения действительности, или ассерторические; именно они рассматривались на предыдущих страницах, хотя такого названия и не употреблялось. И еще одна категория - суждения возможности, или проблематические. Они встречаются всюду, где обсуждаются перспективы предстоящих изменений и делаются предположения: "Возможно, вирус СПИДа не существовал прежде", "Возможно месторождение окажется перспективным".
Исследование атлетической модальности началось еще Аристотелем, так как его философия отводит очень большую роль категории возможности в ее противопоставлении действительности. В возможном бытии, говорит древний мыслитель, очень много специфического, например, там не действует запрет на противоречие; спектр заключенных в любой вещи возможностей колеблется с размахом от одной противоположности до другой, так что в возможности вещь является одновременно и той, и не той: медь как материал, возможно, станет шаром, но возможно и не шаром. Необходимые же связи, наоборот, избирательны, не допускают варьирования. Равносторонний треугольник всегда является равноугольным и не может быть иным. Нас, впрочем, сейчас интересует не различие этих модальных категорий, а, наоборот, связь их между собой.
Позднее в логике стали изучаться и неатлетические модальности. Обычно в каждой из них выделяются, как и в атлетической, по три категории суждений - две противоположные в каком-либо отношении и одна нейтральная. Например: "раньше", "одновременно", "позже". Мы ограничимся здесь лишь перечислением этих видов модальных суждений.
Аксиологические модальности (от греч. axios - ценный). Она объединяет суждения, в которых дается оценка тех или иных явлений: "хорошо", "безразлично", "плохо". Эту модальность иногда называют также ценностной. Высказывания вроде: "Хорошо, что университет находится в центре города", "Плохо, что цены возрастают" - относятся к этой разновидности. Само собой понятно, что в языковых выражениях в качестве операторов выступают и другие слова тоже: "полезно", "вредно", "радует", "огорчает", "мило", "отвратительно" и др. Может быть эта модальность выражена и в сравнительной форме. Тогда ее модальные операторы выглядят иначе: "лучше", "равноценно", "хуже". Учение о ценностях в философии называют аксиологией. Ее задача - вскрыть основные человеческие ценности, показать историю их возникновения, определить их возможности, перспективы и место в жизни общества.
Деонтическая модальность (от греч. deontos - нужное, должное). В ней охватываются высказывания, описывающие различного рода предписания (запреты) и, прежде всего, морально-правовые нормы, могут быть сюда отнесены медицинские, технические и прочие рекомендации, ограничения, запреты. Модальными операторами для это служат: "обязательно" ("подлежит исполнению"), "безразлично", "запрещено"; к этим трем обычно добавляют еще один дополнительный оператор - "разрешено". Существует раздел этики, называемый деонтологией, в котором рассматриваются проблемы долга и должного. Деонтологией называют также врачебную этику, предписывающую нормы поведения медицинского персонала и его взаимоотношения с пациентами.
Временные модальности. Их название говорит само за себя. Подобно аксиологическим, они распадаются на две разновидности - абсолютную и относительную. Первая из них задается операторами: "всегда", "временами", "никогда". Вторая: "раньше (чем что-либо)", "одновременно", "позже (чем что-либо)".
Эпистемические модальности (от греч. episteme - знание). Эпистемологией в западной философской литературе называют теорию познания. Поэтому данную разновидность модальных суждений можно было бы называть еще и теоретико-познавательной. Здесь отмечается степень изученности явлений, о которых говорится в высказываниях. В зависимости от того, идет ли речь об уровне знания или об уровне убежденности, различают две разновидности эпистемической модальности. Одна из них выражается операторами: "доказуемо" ("верифицируемо"), "неразрешимо", "опровержимо" ("фальсифицируемо"). Для другой операторами служат: "отстаивает" ("убежден"), "сомневается", "отвергает".
Умозаключение
Из суждений составляется более сложная и важная в теоретическом отношении форма логического мышления - умозаключение. Иногда к ним прилагают название "силлогизм", хотя, строго говоря, силлогизм - только одна из разновидностей умозаключения, правда, наисложнейшая и, пожалуй, самая распространенная. С помощью умозаключения мысли, выражаемые через суждения, связываются между собой, образуя новую мысль, которую можно рассматривать результатом их сцепления, взаимодействия. Возьмем для наглядности такое рассуждение:
Если число 64 делится на 3 и на 4, то оно делится на 12.
Число 64 не делится на 12.
Следовательно, число 64 не делится на 3 или на 4.
Это так называемая усложненная контрапозиция. При такой схеме рассуждения из высказываний, составляющих первые две строчки, с необходимостью вытекает третье (третья строчка). Мы могли бы взять и какие-то другие явления, связанные подобным же образом, например: если дует сильный ветер и падает снег, то значит на улице пурга; но пурги нет; следовательно, на улице не падает снег или нет ветра.
Умозаключение - это форма мышления, позволяющая из одного или нескольких суждений, называемых посылками, извлекать с помощью правил логики новое суждение - заключение.
Когда исходные высказывания в правильно построенном умозаключении истинны, то и вывод его тоже обязательно будет истинным суждением.
Понятия и суждения как формы мышления формируются большей частью за пределами логики, которая берет их уже готовыми. Умозаключение же формируется из суждений именно по логическим правилам.
На стадии умозаключения о вещах можно рассуждать, не обращаясь к ним самим. Достаточно иметь о них несколько верных высказываний. По этой причине, опираясь на правила умозаключения, наука получает возможность рассуждать о природных явлениях теоретически, постигать те их стороны, которые скрыты за внешней, доступной наблюдению поверхностью, проникать в недоступные природные глубины, обращаться мыслью в такие запредельные дали, которые можно изучать лишь умозрительно. Палеонтологам иной раз хватает одной кости для воссоздания всего облика давно вымерших животных. Сходные достижения имеются во всех других науках. Например, Демокрит догадался о существовании атомов, наблюдая, как истираются со временем каменные ступени храма. Много великих и малых тайн природы разгадано благодаря тонким и сложным рассуждениям. Цепь умозаключений выстраивается порой в целые обширные теории.
Всю совокупность известных логике умозаключений принято классифицировать по двум основаниям: во-первых, по числу посылок, во-вторых, по направлению движения мысли. Что касается числа посылок, то с этой точки зрения весь их массив распадается на две неравновесные части, те, у которых посылка всего одна, и остальные. Первые называются непосредственными умозаключениями. Они относятся к наиболее простым их разновидностям. В них происходит простая смена логической формы того или иного высказывания, содержание же остается неизменным. Помимо самой посылки в таком преобразовании участвуют также и логические законы мышления. Во вторых, опосредствованных, умозаключениях посылок более одной, они сложнее и многообразнее первых.
По другому основанию умозаключения делят на дедуктивные, в которых мышление движется от общих положений к частным выводам, индуктивные, делающие обобщения из частных наблюдений, и такие, у которых уровень общности посылок и заключения одинаков; к ним, прежде всего, относится аналогия и некоторые суждения с отношениями; иногда последнюю группу объединяют под названием традуктивные умозаключения.
§17. (1) Непосредственные умозаключения
Все умозаключения этого рода относятся к разряду дедуктивных. Часть из них уже рассматривалась нами, когда речь шла о логическом квадрате; возвращаться к ним нет необходимости. Помимо них есть еще четыре разновидности таких умозаключений - превращение, обращение, противопоставление предикату, противопоставление субъекту.
Превращение - логическая операция, изменяющая качество суждения без изменения его количества.
В художественных и научных текстах иногда прибегают к двойным отрицаниям: "Политика не может не первенствовать", "Ссора возникла не без причины". Подобные выражения встречаются порой в литературе. Чаще всего они представляют собой стилистический прием, подчеркивающий определенные оттенки смысла предложений. Но для логики важно только то, что в результате таких переформулирований меняется качество суждения, значит, меняется логическая форма: утвердительное по смыслу высказывание ("Политика иногда первенствует", "Ссора имеет причину") подается как отрицательное. Может быть и наоборот: отрицательное высказывание удобнее выразить в утвердительной форме (вместо "Линия не прямая" "Линия кривая", вместо "Договор не письменный", "Договор устный", вместо "Преступник не является совершеннолетним" "Преступник несовершеннолетний".
В рассуждениях нельзя путать логическую форму с содержанием, ведь одно может меняться, когда другое остается неизменным. Поэтому логика разрабатывает для преобразования качества суждений специальные правила. Они чрезвычайно просты. При превращении утвердительных суждений частица "не" вносится одновременно в связку и в предикат ("Яблоко зрелое" - "Яблоко не является незрелым"); можно было бы проделать то же самое и в обратном порядке. При превращении отрицательных суждений частица "не" переносится из связки в предикат ("Зима не является снежной" - "Зима бесснежная").
Операция превращения возможна для всех видов суждений - A, E, I, O. Схемы для этой операции и могут быть представлены следующим образом.
Общеутвердительное суждение: S a P => S e -P.
Общеотрицательное суждение: S e P => S a -P.
Частноутвердительное суждение: S i P => S o -P.
Частноотрицательное суждение: S o P => S i -P.
Черта над (перед) символом здесь и далее будет обозначать его отрицание; читается как не-P.
Обращение - операция перестановки субъекта суждения и предиката местами без изменения качества суждения.
Обращение, как правило, вызывает изменение количества суждения: частное становится общим, общее делается частным. Но иногда обходится без смены количественных характеристик. Тогда операцию обращения называют чистой или простой. Этот вид умозаключения возможен не для всех, а только для трех видов категорических суждений - A, E, I. Так как процедура обращения зависит от распределенности субъекта и предиката, то из-за этого для каждого вида суждений приходится разрабатывать свои правила.
Общеутвердительное суждение S a P при обращении, как правило, меняет количество, становится частным, поскольку предикат в нем чаще всего не распределен.
S a P => P i S.
Так из суждения "Все инспекторы таможни - государственные служащие" в результате обращения получится: "Некоторые государственные служащие - инспекторы таможни".
Однако у этого правила есть исключение. Оно относится к суждениям с обоими распределенными терминами, что в свою очередь имеет место тогда, когда они равнозначны. В этом случае изменения количества не происходит.
S a P => P a S.
Например, "Эверест - наивысшая точка Земли" ("Наивысшая точка Земли - Эверест"); "Кабинет министров - правительство" ("Правительство - кабинет министров)". Однако правилом надо все-таки считать, что обращение общеутвердительного суждения не является простым, то есть, приводит к суждению частноутвердительному; даже если в каких-то исключительных случаях правильно будет образовывать обращенное общеутвердительное суждение, все равно истинность и частноутвердительного тоже сохранится в силе. Если, следовательно, перед нами общеутвердительное суждение, то мы никогда не сделаем ошибки, если образуем из него обращенное частноутвердительное суждение.
Общеотрицательное суждение S e P. В нем оба термина всегда распределены, поэтому его обращение всегда простое, субъект и предикат всего лишь меняются местами.
S e P => P e S.
"Никакой богослов не материалист" ("Никакой материалист не богослов)"; "Дельфин не рыба" ("Рыба не дельфин").
Частноутвердительное суждение S i P. Его обращение может быть простым, но может сопровождаться и изменением количества. Обращение бывает простым, когда субъект и предикат находятся в отношении пересечения и вследствие этого оба термина не являются распределенными.
S i P => P i S.
"Некоторые романы написаны русскими поэтами" ("Некоторые произведения русских поэтов - романы").
Но когда предикат образует понятие, подчиненное субъекту, то тогда предикат является распределенным термином и, занимая после обращения место субъекта, делает получившееся суждение общеутвердительным.
S i P => P a S.
Например, "Некоторые люди сангвиники" ("Все сангвиники - люди"). "Некоторые правонарушители - преступники" ("Все преступники - правонарушители"). Однако и здесь, как и в случае общеутвердительных суждений, за правило надо признавать только случай, когда предикат не распределен и обращение дает частноутвердительное суждение. Такой итог будет истинным всегда, обращенное же общеутвердительное суждение будет истинным только иногда.
Частноотрицательные суждения не обращаются, потому что им соответствует целых три возможных варианта соотношений по объему между S и P. Причем в случае, когда субъект подчиняет себе предикат, после перестановки их местами истинным суждением было бы общеутвердительное: "Некоторые учебники не задачники" => "Все задачники - учебники". Получается, что не всегда можно соблюсти правило, запрещающее изменять качество в процессе обращения частноотрицательного суждения.
Противопоставление предикату есть последовательное применение к суждению операции превращения, а затем к полученному результату - операции обращения.
В языке такая операция проделывается довольно часто, хотя не всегда осознается как специфическая логическая процедура. Допустим, нам сказали: "Корова - парнокопытное животное". Отсюда можно сделать вывод: "Никакое непарнокопытное животное не есть корова". Достаточно немного вдуматься в смысл сказанного и станет понятно, что такой вывод действительно вытекает из первого утверждения. Мы получим его в строгом виде, если сначала превратим исходное суждение, а затем полученный результат обратим:
"Корова - парнокопытное животное" => "Корова не есть непарнокопытное животное" => "Никакое непарнокопытное животное не есть корова".
Правда, в большинстве случаев получаются неупотребительные, трудные для понимания языковые конструкции; исключения могут составлять лишь те предложения, в которых фигурируют отрицательные понятия "беспристрастный", "непарнокопытный", "несчастье", "невменяемый" и т.п. Тем не менее, в логике разработаны правила преобразования такого рода для всех типов суждений, потому что итог всегда получается правильный. Насколько же это приемлемо для употребления в естественных языках, вопрос для науки второстепенный. Тем более что при использовании символов вместо слов все неудобства пропадают. В символической логике эту операцию называют контрапозицией.
Противопоставление предикату можно проводить с суждениями A, E. O. Частноутвердительные суждения не подвергаются этой операции, так как после превращения они делаются частноутвердительными и после этого их, согласно правилам обращения, нельзя обращать, Приведем несколько примеров преобразования высказываний по правилам противопоставления предикату. Одно общеотрицательное суждение:
"заполярные порты не являются южными" - S e P.
"заполярные порты являются неюжными" - S a -P.
"некоторые неюжные порты являются заполярными" -P i S.
И одно частноотрицательное:
"некоторые люди не являются сангвиниками" - S o P.
"некоторые люди являются несангвиниками" - S i -P.
"Все несангвиники - люди" -P a S.
Противопоставление субъекту представляет собой последовательное применение к суждению операции обращения, затем к полученному результату - операции превращения.
В естественном употреблении это преобразование мысли чаще всего встречается в отрицательных суждениях, к тому же использующих отрицательные понятия: "Неделимая частица химического вещества не есть молекула" => "Молекула - делимая частица химического вещества"; "Бескорыстие - доброта" => "Доброта не есть корысть".
Мы ограничимся одним подробно расписанным примером проведения такой операции:
"Верующий не является атеистом" S e P.
"Атеист не является верующим" P e S.
"Атеист - неверующий" P a -S.
Эта операция применима к суждениям A, E, I и неприменима к суждениям O, так как частноотрицательные суждения не обращаются.
§18. (3) Простой категорический силлогизм
Теория простого категорического силлогизма представляет собой, пожалуй, самую сложную и развитую часть традиционной логики. Этот ее раздел был разработан Аристотелем в практически законченном виде, прежде всего в его двух книгах под названием "Аналитика". Позднее учение о силлогизмах было внимательно изучено средневековыми схоластами, которые изложили его в компактной форме. Греческое слово sillogismos переводится как сосчитывание. Аристотель называет им не только простой категорический силлогизм, как это принято в большинстве учебников теперь. Нередко оно у него обозначает вообще всякое умозаключение. В нашем учебнике мы только в этом разделе будем придерживаться современного употребления этого слова, не оговаривая каждый раз, что речь идет только о простом категорическом силлогизме. Но в других разделах силлогизмами будут называться и другие умозаключения тоже.
Силлогистическое умозаключение составляется из двух категорических суждений, у которых имеется общий термин. Этот термин, называемый средним, опосредствует отношение между другими, крайними терминами суждений, создает между ними связь, которая отмечается в заключении. Сам же средний термин в заключение не попадает. Он играет роль посредника между крайними терминами. Примером силлогизма может послужить следующее умозаключение:
(1) Фаянсовая посуда покрывается глазурью. P a M
(2) Данная чашка не покрыта глазурью. S e M
(3) Данная чашка - не фаянсовая посуда. S e P
Строки (1) и (2) представляют собой посылки, (3) - заключение. В первой посылке отмечается связь понятия "фаянсовая посуда" и понятия "глазурованное", во второй - какой-то конкретной (единичной) чашки с тем же "глазурованным". Таким образом, "глазурованное" выступает средним термином. Из знания отношения к нему двух других терминов можно сделать заключение о том, как они соотносятся между собой: данная чашка - не фаянсовая.
Субъект заключения (у нас это "данная чашка") принято обозначать буквой S. Его называют меньшим термином и в соответствии с этим посылку, в которой он содержится, - меньшей; она всегда ставится на втором месте (во второй строке). Предикат заключения (в нашем случае это "фаянсовая посуда") обозначают латинской буквой P и называют большим термином; отсюда посылка, где он содержится, получает название "большой"; ее записывают первой строкой.
Обозначением для среднего термина служит латинская М. Этот термин: как уже сказано, имеется в обеих посылках.
Обратите внимание на аббревиатуру, помещенную против каждого суждения в силлогизме. Меньшая посылка и заключение обозначены там как общеотрицательные суждения S e M и S e P. Под S у нас имеется в виду "данная чашка" - понятие единичное. А поскольку у единичных понятий, напомним, всегда участвует весь объем (ибо частей у них просто нет), то суждения с ними на месте субъекта всегда общие и никогда не бывают частными. В теории силлогизма и практике его использования это имеет принципиальное значение.
Силлогизмом называют умозаключение об отношении двух терминов, являющихся крайними, на основании их отношения к третьему термину, называемому средним.
Разумеется, силлогизм может составляться также и из суждений с иными качественно-количественными характеристиками, чем в приведенном примере. Чисто математически всего возможно 256 комбинаций разных категорических суждений, объединенных по три. Однако далеко не все из них образуют силлогизмы. Тех сочетаний, которые приводят к правильным выводам, всего 19. Все правильные силлогизмы принято разбивать на четыре разновидности, называемые фигурами. Они различаются местом среднего термина.
В каждой фигуре, в свою очередь, содержится несколько разновидностей силлогизма, называемых модусами.

Их символическое представление показано в таблице модусов силлогизма. Первая фигура силлогизма образуется тогда, когда средний термин в большой посылке стоит на месте субъекта, а в меньшей - на месте предиката. В списке модусов они собраны в первой колонке слева. Символ M во всех этих модусах расположен как бы по диагонали. Аристотель называл эту фигуру совершенной. Она является самой наглядной и легко понимается. Объясняется это тем, что ею выражаются самые простые объемные отношения между понятиями-терминами. Маленький термин целиком содержится в среднем, средний целиком входит или целиком не входит в большой термин. Кроме того, только первая фигура допускает общеутвердительные заключения; это значит, что она обладает наивысшей доказательной силой при выведении дедуктивным путем общих законов. Всего у этой фигуры четыре модуса, как это видно из таблицы. Мы приведем здесь в качестве иллюстрации только два из них.
Таблица модусов силлогизма
|
Модусы
1 фигуры |
Модусы
2 фигуры |
Модусы
3 фигуры |
Модусы
4 фигуры |
|
(1) |
M a P
S a M
S a P |
P e M
S a M
S e P |
M a P
M a S
S i P |
P a M
M a S
S i P |
(2)
|
M e P
S a M
S e P |
P a M
S e M
S e P |
M i P
M a S
S i P |
P a M
M e S
S e P |
|
(3) |
M a P
S i M
S i P |
P e M
S i M
S o P |
M a P
M i S
S i P |
P i M
M a S
S i P |
|
(4) |
M e P
S i M
S o P |
P a M
S o M
S o P |
M e P
M a S
S o P |
P e M
M a S
S o P |
(5)
|
|
|
M o P
M a S
S o P |
P e M
M i S
S o P |
|
(6) |
|
|
M e P
M i S
S o P |
|
Все люди (M) смертны (P). M a P
Сократ (S) - человек (M). S a M
Сократ (S) смертен (P). S a P
Преступник (M) не является законопослушным (P). M e P
Мошенник (S) - преступник (M). S a M
Мошенник (S) не является законопослушным (P). S e P
Вторая фигура силлогизма получается тогда, когда средний термин в обеих посылках стоит на месте предиката. Приведенный нами сначала пример с фаянсовой посудой представляет собой как раз второй модус этой фигуры (вторая колонка, вторая строка в списке модусов). Для этой фигуры характерно то, что в ней одна из посылок и заключение всегда отрицательны. Она поэтому чаще всего используется в опровержениях или в доказательствах от противного. Вторая фигура дает четыре правильных модуса.
Третья фигура силлогизма включает в себя средний термин на месте субъекта в обеих посылках.
Все товары (M) обмениваются на деньги (P). M a P
Некоторые товары (M) - изделия (S). M i S
Некоторые изделия (S) обмениваются на деньги (P). S i P
Эта фигура дает только частные выводы. Но отсюда не следует делать вывод о ее непригодности в науке. Дело в том, что деление на общее и частное является в некоторой мере относительным. Скажем, существует общий закон сохранения и превращения энергии. Он применим ко всем формам движения. Следовательно, его можно распространить с помощью третьей фигуры на некоторые их виды. Но применительно к этим частным видам движения - тепловым, электрическим и прочим - полученные законы являются общими, а не частными. Поэтому данная фигура используется в научном познании не меньше других. Она включает в себя больше всех модусов - шесть.
Четвертая фигура силлогизма образуется, когда средний термин в большой посылке на месте предиката, а в меньшей - на месте субъекта.
Никакая птица (P) - не млекопитающее (M). P e M
Все млекопитающие (M) - позвоночные (S). M a S
Некоторые позвоночные (S) - не птицы (P). S o P
Эта фигура силлогизма появилась уже после Аристотеля. Ее модусы были изучены учениками великого мыслителя Теофрастом и Эвдемом. А ввел ее в логику в качестве самостоятельной фигуры врач, ученый, исследователь логики К. Гален (130-200 гг.). Иногда эту фигуру считают несамостоятельной, искусственной. В этом есть определенная доля истины. Скажем, для каждой из остальных трех фигур можно сформулировать специальные правила. Мы их уже приводили: соотношения по объему, наличие отрицательной посылки и пр. У четвертой фигуры таких правил нет. Тем не менее, упускать из внимания пять ее модусов не следует, хотя бы ради полноты классификации.
В основе силлогистических умозаключений лежит одно, достаточно самоочевидное положение о соотношении частей и целого. Его поэтому называют аксиомой силлогизма. Формулируют ее в двух вариантах, каждый из которых имеет свои сильные и слабые стороны. Наиболее признанной является такая формулировка:
Все, что утверждается или отрицается относительно всех предметов данного класса, то утверждается или отрицается относительно каждого предмета данного класса.
Другой вариант:
Признак признака есть признак самой вещи.
Обе формулировки в чем-то повторяют друг друга, но есть между ними и расхождения. Большинство специалистов считает предпочтительнее первую из них, но есть и сторонники второй.
Непосредственнее всего приложимость аксиомы силлогизма заметна на первой фигуре с ее простыми объемными отношениями между понятиями-терминами. Остальные же фигуры сводимы к первой. В основном для этого достаточно подвергнуть посылки и заключения второй, третьей и четвертой фигур операциям превращения и обращения, а также переставлять посылки местами. Лишь в двух случаях надо прибегать к более сложным рассуждениям. Положение, называемое аксиомой силлогизма, объединяет, в теоретическом смысле этого слова, всю совокупность силлогистических умозаключений в единую, стройную систему.
В средние века всем модусам простого категорического силлогизма были даны латинские имена: Barbara, Cesare, Darii и другие. Они подобраны с таким расчетом, чтобы гласные повторяли буквенные обозначения посылок и заключений. Так, Barbara означает силлогизм, у которого все три суждения общеутвердительные. Это первая фигура, первый модус. В настоящее время такие названия употребляются редко.
При выполнении логических операций по схемам силлогизма надо знать его правила. Мы приведем только правила, общие для всех фигур (наряду с ними имеются, как уже отмечалось, еще и правила для каждой из первых трех фигур в отдельности).
1. В категорическом силлогизме должно быть три и только три термина. Часто из-за двусмысленности слов за три термина принимаются ошибочно фактически четыре термина.
2. Средний термин должен быть распределен, по крайней мере, в одной из посылок.
3. Термин не может быть распределен в заключении, если он не распределен в посылках.
4. Из двух отрицательных посылок нельзя вывести заключение.
5. Если одна посылка - отрицательное суждение, то и заключение должно быть отрицательным.
6. Из двух частных посылок нельзя вывести заключение.
7. Если одна из посылок является частным суждением, то и заключение должно быть частным.
Полезно знать наиболее типичные нарушения правил силлогизма. Одно из них представляет собой нарушение первого правила и называется ошибкой учетверения терминов, то есть вместо трех терминов на деле берется четыре. Причиной этого бывает многозначность слов. Когда одно слово в одной посылке имеет один смысл, а в другой или в заключении - иной, то тогда как раз и получается вместо трех терминов четыре. Вот как это может выглядеть:
Черное (M) не есть горькое (P). M e P
Перец (S) - черный (M). S a M
Перец (S) не горький (P). S e P
Слово "черное" в первой посылке означает черноту (которая действительно не является разновидностью вкусового ощущения), а во второй - черный предмет. Вывод получился нелепый. Хотя в таблице силлогизмов такой модус имеется в первой фигуре.
Бывают ошибки, связанные с нарушением правил распределенности терминов (правила 2 и 3).
Украденные (P) вещи были закопаны в саду (M). P a M
Изъятые у преступника вещи (S) были закопаны в саду (M). S a M
Изъятые у преступника вещи были украдены. S a P
Нарушено правило 2, так как средний термин - предикат двух общеутвердительных посылок - не распределен ни в одной из них. Это означает, что он не известен нам в полном объеме, ни как обладающий свойством, ни как не обладающий им. Поэтому на самом деле заключение не следует из данных посылок (в таблице силлогизмов такого модуса нет, как нет там и других модусов, построенных с нарушением правил силлогизма).
Всякая фабрика (M) должна платить налоги (P). M a P
Это предприятие (S) - не фабрика (M). S e M
Это предприятие (S) не должно платить налоги (P). S e P
Большой термин не распределен в посылке, но оказался распределенным в заключении (нарушено правило 3). Поэтому вывод вовсе не вытекает из посылок.
Примером ошибки, вызванной нарушением правила 4, является следующий силлогизм:
Ни один бесчестный человек (M) не может быть судьей (P). M e P
Юрист Петров (S) не является бесчестным человеком (M). S e M
Юрист Петров (S) может быть судьей (P). S e P
На деле такое заключение из этих посылок не вытекает, так как они обе являются отрицательными по качеству.
Наконец, примером нарушения правила насчет количественной характеристики посылок (правило 6) может быть такой силлогизм:
Некоторые учащиеся (P) - студенты (M). P i M
Некоторые студенты (M) - несовершеннолетние (S). M i S
Некоторые несовершеннолетние (S) - учащиеся (P). S i P
Хотя заключение является, очевидно, истинным суждением, обосновать его такими посылками нельзя. Оно не вытекает из них.
Могут нарушаться и другие правила тоже. Особую роль играет ошибка, называемая "мнимая общность большой посылки". Она возникает тогда, когда собирательные или преобладающие характеристики принимают за общеутвердительные или общеотрицательные суждения. Например, могут сказать: "Все люди несут ответственность за свои поступки, следовательно, и такой-то должен отвечать за свои поступки". В большинстве случаев люди действительно отвечают за свои дела. Но все-таки не всегда. Поступки, совершенные по принуждению, не влекут в целом ряде случаев за собой ответственности. Поэтому принимать соответствующее утверждение за общеутвердительное не совсем верно.
§19. (3) Энтимема
Надо сказать, что сам по себе силлогизм в чистом виде практически не встречается в рассуждениях. Но зато широко распространены его сокращенные формы, так называемые энтимемы. В переводе с греческого это слово означает "в уме", "в мыслях", потому что в ней остается невыраженной, остается в мыслях часть всего рассуждения, то есть одна из посылок или заключение не высказываются прямо, а лишь подразумеваются. Так, приводившиеся выше силлогистические умозаключения в действительности вряд ли кто станет излагать в полной форме. Скажем, вывод о фаянсовой и глазурованной посуде на практике мог бы обосновываться, например, так: "Поскольку фаянсовая посуда покрывается глазурью, то поэтому данная чашка - не фаянсовая". Или: "Данная чашка - не фаянсовая, потому что она не покрыта глазурью". Примером энтимемы с пропущенным выводом может быть следующее умозаключение: "Планета не может иметь гиперболическую орбиту, а Меркурий - планета". Каждый легко догадается, что этим желают сказать: "Меркурий не может иметь гиперболическую орбиту", - хотя прямо это не было выражено.
Так как в энтимемах воспроизводится лишь часть силлогизма, то поэтому в них только два суждения, но, заметим, одно из понятий повторяется в обоих, так что терминов все равно три, как это и должно быть в силлогизме. Именно в такой сокращенной форме чаще всего приходится сталкиваться с данным чрезвычайно распространенным видом умозаключения.
Когда нам надо проверить обоснованность и последовательность рассуждений, построенных в форме энтимемы, то надо восстанавливать их невысказанные составные части. В некоторых случаях такое восстановление очень просто, но часто возникают и трудности, особенно когда невысказанной осталась одна из посылок.
Энтимема с опущенным заключением. Начнем с сокращенного силлогизма, в котором выраженное в явной форме заключение отсутствует. В таких рассуждениях не бывает слов "следовательно", "так как" и т.п., потому что они высказывают две независимые друг от друга посылки. Их логическая связь открывается лишь после восстановления силлогизма. Имея такие рассуждения, надо разбить их на две посылки (каждая со своим субъектом и предикатом), отметить, есть ли там один повторяющийся термин (иначе их будет четыре, а не три), определить их количественно-качественную характеристику и решить, используя правила силлогизма, вытекает ли из них тот или иной вывод или не вытекает. Сравнительно просто пользоваться правилами относительно числа терминов, количественных и качественных параметров суждений, составляющих посылки (это почти все правила за исключением 2 и 3). Правила же, касающиеся распределенности терминов, требуют более серьезной подготовки и предполагают основательное изучение этого свойства в разделе "Суждение".
Допустим, перед нами такое высказывание: "Некоторые картины художников - пейзажи, а все пейзажи изображают природу". Вывода в этих словах нет, поэтому данные предложения могут быть только посылками, в которых повторяющийся дважды термин "пейзаж" играет роль среднего термина, связывающего понятия "картины художников" и "изображение природы". Затем не так уж сложно понять, что выводом отсюда будет либо: "Некоторые картины художников изображают природу" либо: "Некоторые изображения природы - картины художников". Можно при желании проверить это или с помощью круговых схем или, составив из таких предложений полный силлогизм (в данном случае их может быть два варианта), записать их в символической форме и проверить по таблице силлогизмов, есть там такие или нет.
Возьмем еще такой пример: "Некоторые из договоров об аренде помещения были расторгнуты, а данный контракт является договором об аренде помещения". Здесь через средний термин "договор об аренде помещения" оказываются связанными понятия "данный контракт" и "расторгнутое". Можно предположить, что отсюда следует: "Данный контракт расторгнут". Но если мы начнем проверять по порядку все правила силлогизма, то увидим, что средний термин не является распределенным ни в той, ни в другой посылках (не выполняется правило 2).
Энтимема с опущенной посылкой. При рассмотрении этих видов сокращенных силлогизмов лучше начать с простых примеров и затем постепенно усложнять. Так, с энтимемой "Я - литератор, следовательно, я тощ и легковесен" (Чехов) разберется каждый, даже если он не знает логики, и сумеет понять, что вывод предполагает невысказанную посылку "Все литераторы тощи и легковесны". Так что весь силлогизм выглядит следующим образом:
(1) Все литераторы тощи и легковесны.
(2) Я - литератор.
(3) Я тощ и легковесен.
Не так уж сложно разобраться и с таким утверждением, как "Собака не может лазать по портьерам, Ватсон, следовательно, это не собака" (Ш. Холмс). Но все-таки для точности лучше воспользоваться теорией силлогизма. Проделаем это в качестве примера. Сначала надо отделить посылку (она здесь только одна, другая лишь подразумевается) от заключения. Очевидно, что вывод идет после слова "следовательно". Запишем пока только его на том месте, на котором он должен быть в силлогизме:
(1)
(2)
(3) Это животное (S) - не собака (P). S e P
Отсюда мы видим, что меньшим термином (S) является "Это животное", а большим (P) - "Собака". Значит оставшаяся часть мысли ("Собака не может лазать по портьерам") представляет собой большую посылку, так как из двух крайних терминов там упоминается больший. А поскольку каждая посылка связывает один из крайних терминов со средним (M), то заодно мы узнаем, что в нашем случае средний термин означает все, что способно лазать по портьерам. Мы можем теперь продвинуться еще дальше в восстановлении силлогизма.
(1) Собака (P) не может лазать по портьерам (M). P e M
(2)
(3) Это животное (S) - не собака (P). S e P
После этого можно приступить к восстановлению невысказанной прямо меньшей посылки. Она должна связывать, с одной стороны, "Это животное", с другой - "Все, что может лазать по портьерам". Причем в принципе возможны как утвердительные суждения, так и отрицательные и, кроме того, субъектом и предикатом каждого из этих суждений могут быть и первое, и второе понятия.
| S a M |
M a S |
| S e M |
M e S |
| S i M |
M i S |
| S o M |
M o S |
Но так как в правильном силлогизме не может быть двух отрицательных посылок, то меньшая должна быть утвердительной (ведь одна отрицательная уже есть). Можно также исключить и все варианты частных посылок, поскольку, согласно правилам силлогизма, при наличии хотя бы одной частной посылки заключение тоже выражается частным суждением. У нас же оно общее. Остается лишь два варианта: S a M и M a S. Так как S a M означает общеутвердительное суждение, в котором предмету S (у нас это - "данное животное") приписывается свойство P (в нашем случае - "способность лазать по портьерам"), то для первого из этих вариантов весь силлогизм запишется в следующем виде:
(1) Собака (P) не может лазать по портьерам (M). P e M
(2) Данное животное (S) может лазать по портьерам (M). S a M
(3) Данное животное (S) - не собака (P). S e P
Это один из модусов второй фигуры.
Правда, меньшая посылка могла бы быть и такой: "То, что способно лазать по портьерам, - данное животное" (вариант M a S). Эта неуклюжая фраза в принципе вполне допустима в логике. Но если мы попытаемся образовать с ней силлогизм, то в этом случае образуется четвертая фигура:
(1) Собака (P) не может лазать по портьерам (M). P e M
(2) То, что способно лазать по портьерам (M),
- данное животное (S). M a S
(3) Данное животное (S) - не собака (P). S e P
Однако в списке вариантов четвертой фигуры такого модуса нет, стало быть, из таких посылок данный вывод не следует. Можно обратить внимание на то, что в этом неверно восстановленном силлогизме нарушается правило 3, так как термин S оказывается распределенным в заключении, хотя в посылке он, являясь предикатом общеутвердительного суждения, не распределен.
Восстановление энтимемы путем перебора вариантов всегда возможно, но на практике это чаще всего очень трудно. Поэтому лучше пользоваться таблицей модусов силлогизма: после восстановления одной из посылок и заключения записать их в символической форме и затем посмотреть в таблице, имеется ли там полученное сочетание строк и где оно встречается.
Трудно разобраться с мыслью тогда, когда она выражена длинными предложениями или когда в ней много отрицаний. Анализ рассуждения затрудняется, когда сбивают с толку расхожие идеологические штампы.
В процессе восстановления может открыться, что умозаключение построено на ложных посылках. Таким, например, является высказывание "Этот поступок не осуждается общественностью, потому что он не является противоправным". В самом деле, эта мысль состоит из двух суждений. Первое - "Этот поступок не осуждается общественностью", которое, очевидно, является заключением; его символическая запись - S e P. Второе - "Этот поступок не является противоправным" (S e M), представляет собой аргумент, с помощью которого подкрепляется сделанный вывод. В таблице модусов такое сочетание заключения и меньшей посылки встречается во второй фигуре и ему соответствует большая посылка: P a M. Так как в понятие P у нас входит то, что осуждается общественностью, а под M имеется в виду противоправное, то значит, невысказанная посылка должна звучать так: "Все осуждаемое общественностью является противоправным".
Следовательно, данное рассуждение представляет собой такой силлогизм:
(1) Осуждаемое общественностью (P) - противоправно (M) P a M
(2) Этот поступок (S) не является противоправным (M) S e M
(3) Этот поступок (S) не осуждается общественностью (P) S e P
Отсюда видно, что все это рассуждение начинается с ложной мысли, потому что на самом деле далеко не все, что осуждается общественностью, является противоправным.
Особый интерес представляют задачи с какими-нибудь специальными, непонятными для широкой аудитории терминами. Однако в то же время успешная работа с высказываниями, смысл которых, возможно, не понятен данному читателю, максимально приближает к тому, чтобы при выполнении упражнений пользовались одним лишь знанием логической формы мысли, полностью отвлекаясь от содержания.
Попробуем отыскать невысказанную посылку в таком, скорее всего непонятном неспециалистам высказывании: "Так как некоторые сольпуги относятся к псаммофилам, то и некоторые фаланги относятся к ним". Здесь два суждения, но в них содержатся не четыре термина, а только три, поскольку один повторяется дважды. Следовательно, между этими понятиями возможна логическая связь, и надо попытаться ее восстановить. Очевидно, заключением всей мысли является ее вторая часть (после слов "то и..."):
"Некоторые фаланги относятся к псаммофилам". Далее, понятие "фаланга" - S, "относящееся к псаммофилам" - P. Первая же часть высказывания представляет собой большую посылку.
(1) Некоторые сольпуги (M) относятся к псаммофилам (P). M i P
(2) .......
(3) Некоторые фаланги (S) относятся к псаммофилам (P). S i P
Пропущена меньшая посылка, связывающая S и M. С помощью таблицы находим, что такое сочетание имеется в третьей фигуре (второй модус). Меньшая посылка в ней - M a S. Значит, пропущена посылка "Сольпуги есть фаланги". И действительно, фаланги и сольпуги - это названия известной разновидности пауков, обитающих чаще всего в песках. Животных, приспособленных к существованию в песчаной местности, в зоологии называют псаммофилами, а сами песчаные породы - псаммитами.
Бывает, что одной энтимеме соответствует несколько правильных модусов. Стало быть, сделанное в энтимеме заключение обосновывается несколькими способами. Какой из них именно имеется в виду, можно уточнить лишь с помощью дополнительной информации. Представьте себе такой диалог экономистов.
Первый: Часть экспортируемых из этого региона товаров не приносит доход стране, так как вся продукция, которая получает дотации, входит в число товаров, вывозимых отсюда.
Второй: По-твоему, ни один экспортируемый с доходом для страны товар не получает дотации?
Первый: Нет, я этого не говорил.
Второй: Прямо ты, конечно, этого не говорил, но ведь с логической точки зрения это как будто совершенно необходимо для твоего утверждения.
Первый: Вовсе нет. Для этого достаточно лишь признать, что большинство дотируемой продукции не приносит доход стране при экспорте.
Второй: Понимаю: они не приносят в большинстве случаев доход стране-экспортеру, потому что дотируемая продукция, как правило, имеет стоимость ниже, чем себестоимость.
Чтобы разобраться во всем этом, надо восстановить до полного силлогизма мысль Первого, высказанную им с самого начала диалога, и посмотреть, какая предпосылка там на самом деле должна быть. Сначала заменим слова "часть", "большинство", "как правило" на "некоторые", чтобы придать суждениям стандартный вид, и запишем энтимему:
(1)
(2) Все дотируемые товары (M) являются
экспортируемыми из этого региона (S). M a S
(3) Некоторые экспортируемые из этого региона товары (S)
не приносят доход стране (P). S o P
Затем, как и в предыдущих примерах, начинаем искать в таблице модусов восстановленное нами сочетание строк: M a S и S o P. Однако в таблице такая комбинация маленькой посылки и заключения встречается три раза, в третьей и четвертой фигурах. Им соответствуют три возможных больших посылки: M e P, M o P, P e M. Любая из них при добавлении к уже выписанной нами до этого маленькой посылке обеспечивает тот вывод, который звучит в анализируемом нами высказывании.
| (1) |
M e P |
M o P |
P e M |
| (2) |
M a P |
M a P |
M a P |
| (3) |
S o P |
S o P |
S o P |
Оказывается, следовательно, что существуют целых три возможных способа получить один и тот же вывод.
(1) Ни один дотируемый товар (M)
не приносит доход стране при экспорте (P). M e P
(2) Все дотируемые товары (M) являются
экспортируемыми из этого региона (S). M a S
(3) Некоторые экспортируемые из этого региона товары (S)
не приносят доход стране (P). S o P
(1) Некоторые дотируемые товары (M)
не приносят доход стране при экспорте (P). M o P
(2) Все дотируемые товары (M) являются
экспортируемыми из этого региона (S). M a S
(3) Некоторые экспортируемые из этого региона товары (S)
не приносят доход стране (P). S o P
(1) Ни один доходный при экспорте товар (P)
не является дотируемым (M). P e M
(2) Все дотируемые товары (M) являются
экспортируемыми из этого региона (S). M a S
(3) Некоторые экспортируемые из этого региона товары (S)
не приносят доход стране (P). S o P
Итак, теперь мы можем сказать, что, вообще говоря, Второй не ошибся, когда приписал своему собеседнику утверждение, согласно которому ни один экспортируемый с доходом для страны товар не получает дотации. Правила силлогизма его в самом деле допускают (последний из восстановленных у нас модусов). Но наряду с другими вариантами. Поэтому и возражения Первого тоже основательны: он имел в виду другую предпосылку, которая тоже возможна здесь: "Некоторые дотируемые товары не приносят доход стране при экспорте". И действительно, вывозить надо такие товары, которые имеют положительную разницу между стоимостью и ценой. Продукция же, получающая дотации, относится к нерентабельным и потому экспортировать ее можно лишь с ущербом для интересов своей страны. Правда, здесь бывают исключения. Если вывозить такую продукцию в обмен на другие дотируемые изделия, то убытки обоих обменивающихся сторон взаимно компенсируются и по этой причине ни одна из них не несет ущерба. Так, большая часть сельскохозяйственной продукции относится к числу низко рентабельных (получающих дотации для покрытия убытков от производства). Однако когда в какой-либо стране вывоз продуктов питания не превышает ввоз, то тогда ее положение может считаться благополучным. Она в таком случае даже не становится экспортером продовольствия, хотя и вывозит его в известных количествах. Но если поставки продуктов земледелия и животноводства преобладают, то тогда такая страна относится к числу отсталых, аграрных, вынужденных довольствоваться незавидным положением зависимости от стран, производящих всегда более рентабельную промышленную продукцию.
Таким образом, после необходимого уточнения наши собеседники быстро поняли друг друга, восстановив предпосылку, из которой исходит рассуждение, и даже смогли обосновать саму эту посылку.
При решении такого рода задач всегда полезно иллюстрировать связи между входящими в силлогизм понятиями с помощью кругов Эйлера. Восстановление пропущенной посылки в этом случае существенно облегчается, потому что соотношение понятий по объему становится тогда нагляднее, а самое главное - нам легче будет переформулировать, если понадобится, отдельные компоненты высказывания, выразить их иными словами, не искажая при этом содержание мысли. Такая переформулировка, предназначенная для того, чтобы придать суждениям стандартный вид, очень часто необходима при восстановлении логических связей в текстах, особенно художественных произведений, потому что литературный язык недостаточно соответствует логическим требованиям.
При переформулировании предложений для восстановления силлогизма надо быть внимательным, чтобы не изменить логическую форму мысли. Так, высказывание "Данная вещь не была возвращена, а товар ненадлежащего качества может быть возвращен с истребованием назад его цены" на первый взгляд представляет собой энтимему с опущенным заключением, которое, как кажется, должно звучать так: "Данная вещь не является товаром ненадлежащего качества". На самом деле для образования силлогизма надо, чтобы первая часть этой мысли звучала иначе: "Данная вещь не может быть возвращена". Только тогда обе половинки высказывания могут рассматриваться как две посылки с одним и тем же средним термином, из которых вытекает указанный вывод. Слово "может" имеет здесь принципиальное значение, потому что превращает суждение в модальное. Поэтому оно должно входить в состав среднего термина обеих посылок. В противном случае силлогизм не образуется.
Описанный способ восстановления невыраженных явно частей силлогизма наиболее предпочтителен при анализе запутанных мыслей. Он позволяет, во-первых, не вникать в смысл использованных понятий до самого последнего момента, когда символическая запись заменяется на обычную; можно даже восстанавливать энтимемы, образованные из совершенно незнакомых для вас по содержанию высказываний. Во-вторых, при этом способе легко отыскиваются все возможные варианты невысказанных посылок, когда их может быть несколько.
§20. (1) Сложные и сложносокращенные виды силлогизма
Помимо силлогизмов в сокращенном виде встречаются также сложные умозаключения этой разновидности, в которые входит по два и более силлогизмов. Сюда относятся прогрессивный и регрессивный силлогизмы. Кроме того, бывают еще сложносокращенные силлогизмы. Они в одном отношении являются усложненными, а в другом отношении - сокращенными. Можно было бы сказать и так, что они, в общем-то, усложнены, представляют собой систему из нескольких силлогизмов, но в то же время в них имеются и пропущенные посылки, как в сокращенных видах умозаключений по схеме силлогизма. Такими являются прогрессивные и регрессивные сориты и эпихейремы.
Проще для понимания полисиллогизмы и они чаще встречаются. Их структура представляет собой цепочку, составленную из силлогистических умозаключений.
Прогрессивный полисиллогизм отличается тем, что в нем во всех посылках используется один и тот же большой термин, а на месте субъекта после очередного шага каждый раз появляется все более узкое понятие. Таким образом, одно и то же утверждение переносится на все более частные понятия.
Продукция, цена которой ниже себестоимости, не приносит доход стране при экспорте.
Продукция, получающая дотации, имеет стоимость ниже себестоимости.
Продукция, получающая дотации, не приносит доход стране при экспорте.
Продовольственная продукция получает дотации.
Продовольственная продукция не приносит доход стране при экспорте.
Зерно - продовольствие.
Зерно не приносит доход стране при экспорте.
Можно заметить, что в прогрессивном полисиллогизме заключение предыдущего силлогизма становится большой посылкой последующего.
Регрессивный полисиллогизм, наоборот, переводит предыдущее заключение в меньшую посылку.
Собаки - млекопитающие.
Млекопитающие - позвоночные.
Собаки - позвоночные.
Позвоночные - животные.
Собаки - животные.
Животные - организмы.
Собаки - организмы.
В этой разновидности полисиллогизма, как видим, меньший термин остается неизменным. И после каждой ступени он подводится под все более широкое понятие.
Прогрессивный и регрессивный сориты получаются из соответствующих полисиллогизмов за счет сокращения части посылок, которые опускаются. Какие именно из посылок пропущены, зависит от содержания всей мысли, от ее доступности для понимания. М.В. Ломоносов (1711-1765 гг.) в качестве сорита приводит такой пример:
Что добро, того желать должно.
Что желать должно, то и одобрить надлежит.
Что одобрить надлежит, то похвально.
Следовательно, что добро, то похвально.
Эпихейрема - самое сложное, пожалуй, умозаключение среди силлогизмов. Она составляется из двух энтимем. Каждая из них, точнее их заключения, играют роль посылок. Заключение всего такого сложного образования - простое категорическое суждение. Чтобы разобраться с эпихейремой, проверить ее соответствие правилам логики, надо каждый раз восстанавливать обе энтимемы в полный силлогизм. Попробуем, например, разобраться со следующим рассуждением.
Нефть перевозят в цистернах, потому что она - жидкость, а поскольку данный завод - нефтеперерабатывающий, то значит сырьем для него служит нефть. Следовательно, сырье для данного завода перевозят в цистернах.
В принципе восстановление можно ограничить определением заключений в каждой из энтимем, не восстанавливая их самих.
Нефть перевозят в цистернах.
Сырьем для данного завода служит нефть.
Сырье для данного завода перевозят в цистернах.
Получился силлогизм по первой фигуре. Однако такой прием лучше рассматривать как вспомогательный при восстановлении хода всей мысли в целом, потому что энтимемы тоже могут содержать ошибки. И после выполнения данного этапа восстановить оба составных силлогизма.
Жидкости перевозят в цистернах.
Нефть - жидкость.
Нефть перевозят в цистернах.
У нефтеперерабатывающих заводов сырье - нефть.
Данный завод нефтеперерабатывающий.
Сырье данного завода - нефть.
Сырье данного завода перевозят в цистернах.
В принципе может быть и множество других комбинаций силлогизмов и суждений. Все их нельзя было бы перебрать. Логика указывает только на наиболее распространенные. Их усвоение помогает овладеть правилами логики, вырабатывает навыки самостоятельного их использования в повседневной деятельности, в научной работе, в творчестве.
§21. (2) Условные и условно-категорические силлогизмы
И в науке, и в обиходе приходится часто отмечать зависимость тех или иных явлений, событий, процессов от всякого рода обстоятельств: факторов, способных изменить течение дел, причинных воздействий, порождающих известные события, внешних влияний, которые удерживают ход вещей в известных рамках. Короче, речь идет об условиях, определяющих все, что происходит вокруг нас. Обычно условия задаются с помощью оборота "Если..., то...": "Если работа окончена, то мы можем идти", "Если орудие железное, то оно не относится к каменному веку". Суждения, в которых задаются такого рода связи, называют условными, а в символической логике импликативными, или импликациями.
Условные суждения и вместе с ними условные умозаключения стали изучаться еще в Древней Греции философами стоической школы. Правила оперирования такими умозаключениями довольно просты и легко устанавливаются.
Условные силлогизмы подразделяются на собственно условные и условно-категорические. Кроме того, они могут комбинироваться с другими умозаключениями, например с разделительными, о которых речь впереди.
Собственно условные умозаключения содержат и в посылках, и в заключении одни только условные суждения:
Если выпускается много денежных знаков, то растут денежные доходы.
Если растут денежные доходы населения, то растет покупательная способность.
Если растет покупательная способность, то растут цены.
Если растут цены, то растет инфляция.
Следовательно, если выпускается много денежных знаков, то растет инфляция.
Выражение "Если..., то..." удобно заменять стрелкой, а сами высказывания - буквами a, b, c,... Тогда получается простая символическая запись, которая означает: если a, то b, если b, то c...
a => b.
b => c.
a => c.
Условно-категорическое умозаключение имеет одну из посылок и заключение, выражаемые категорическими суждениями. У него два правильных модуса, которые имеют латинские названия - modus ponens (утверждающий) и modus tollens (отрицающий). Первый из них выглядит следующим образом:
Если алмаз огранен, то он - бриллиант. a => b
Данный алмаз огранен. a
Данный алмаз - бриллиант. b
Modus ponens
В нем от наличия основания условной связи делают вывод о наличии следствия. Название "утверждающий" происходит от того, что этим модусом условно-категорического силлогизма утверждается то, о чем говорит следствие в его посылке. Но это вовсе не означает, будто его заключение может быть только утвердительным суждением. В том случае, когда следствие в условной посылке является отрицательным, то тогда и вывод тоже звучит как отрицание. Например, возьмем утверждение, сделанное в виде такой условной посылки: "Если температура ниже нуля, то лед не тает". Добавим сюда еще одну посылку: "Температура ниже нуля". Тогда нам придется делать такой вывод по схеме утверждающего модуса, который, однако, выражается отрицательным суждением: "Лед не тает".
При отрицающем модусе вывод делается от отсутствия следствия к отсутствию порождающего его основания:
Если данный материал - стекло, то он хрупкий. a => b
Данный материал не хрупкий -b.
Данный материал - не стекло -a.
Modus tollens
Надчеркивание над буквами в символической записи умозаключения выражает отрицание, означает то же, что не-a или, точнее, неверно, что a.
И этот модус, подобно предыдущему, в принципе может давать как утвердительный по логической форме вывод, так и отрицательный. Все зависит от того, каким суждением выражается основание условной посылки. Скажем, рассуждение "Если такси не свободен, то не горит "зеленый глазок"; но "зеленый глазок" горит" приводит к утвердительному выводу: "Такси свободен". Хотя получен он по отрицающему модусу.
Суммировать приведенные соображения можно одним простым и коротким правилом:
Вывод в условно-категорическом умозаключении можно делать либо от наличия основания к наличию следствия, либо от отсутствия следствия к отсутствию основания.
Интуитивно здесь напрашиваются еще два возможных модуса, которые, однако, в действительности являются неправильными.
Если у больного ангина, то у него температура a => b
У данного больного нет ангины -a.
У данного больного нет температуры -b?
Если у больного ангина, то у него температура. a => b
У данного больного температура. b
У данного больного ангина? a?
Неправильные модусы
На самом деле в силу многозначности причинно-следственных связей, в силу того, что одно и то же следствие может вызываться многими причинами, выводы по таким модусам в лучшем случае вероятностны, но часто бывают и ложными. Наличие температуры не доказывает, что у больного обязательно ангина, ибо и другие болезни тоже вызывают ее, и отсутствие ангины не гарантирует отсутствие повышенной температуры по тем же причинам. Только в том случае, когда связь между основанием и следствием взаимно-однозначная, то есть когда одно не бывает без другого, только тогда выводы по неправильным модусам дают верный результат. Например, условная посылка "Если год високосный, то в феврале 29 дней" позволяет строить умозаключения по всем четырем модусам, включая два неправильных.
Условно-категорическое умозаключение представляет собой один из самых элементарных шагов в выводах и доказательствах. Оно имеет чрезвычайно широкое распространение. Несмотря на его кажущуюся простоту, разобраться порой с ним бывает не так уж и легко, особенно когда посылки содержат отрицания и вдобавок выражаются длинными предложениями. Знание условных и условно-категорических силлогизмов настоятельно необходимо всякому, кто хочет овладеть законами правильного мышления.
§22. (2) Виды разделительных силлогизмов
Разделительными в традиционной логике называют суждения, в которых перечисляются альтернативы, варианты, направления деятельности и т.п. Обычно это делается через союз "или": "Питательные вещества - это или белки, или жиры, или углеводы, или витамины". В символической логике они получают название дизъюнкции. Их использование позволяет строить различные виды разделительных умозаключений: собственно разделительные, разделительно-категорические и условно-разделительные.
Собственно разделительные умозаключения содержат в качестве посылок и заключения одни только разделительные суждения. Чаще всего они встречаются в обычных классификациях. Их понимание не вызовет большого затруднения. Скажем, одной из посылок такого умозаключения могло бы послужить высказывание: "Философские системы делятся на материалистические и идеалистические". Другая посылка может просто добавить: "Идеалистические системы бывают или субъективно-идеалистические, или же они могут быть объективно-идеалистическими". Тогда общий вывод перечислит все полученные разновидности: "Философские системы бывают или материалистические, или субъективно-идеалистические, или объективно-идеалистические".
Разделительно-категорические умозаключения содержат наряду с разделительной еще и категорическую посылку. Заключение в них тоже выражается категорическим суждением. У этого вида умозаключения два правильных модуса. Первый модус называется tollendo ponens (отрицающе-утверждающим):
Деревья бывают лиственные или хвойные. a \/ b.
Ель не относится к лиственным деревьям. -a.
Ель - хвойное дерево. b.
Значок в виде галочки заменяет слово "или". Название этого модуса говорит о том, что через отрицание одной из альтернатив приходят к утверждению другой. Утверждающим вывод в нем является, как и в условно-категорическом умозаключении, не вообще, а только относительно данного умозаключения. Когда утверждаемая альтернатива выражается отрицательным суждением, то тогда и заключение по этому модусу тоже высказывается в отрицательной форме.
Другой модус - ponendo tollens (утверждающе-отрицающий). Он отрицает одну из альтернатив в выводе, а не в посылке.
Линии бывают прямые или кривые. a \/ b.
Данная линия - прямая. a.
Данная линия не является кривой. -b.
Альтернатив в обоих модусах может быть больше двух. Но только в таком случае и вторая посылка (или заключение) перечисляет соответственно больше альтернатив.
Хотя оба эти модуса с виду настолько просты, что, кажется, запутаться в них так же невозможно, как, скажем, допустить четыре ошибки в слове "щи", тем не менее, получить через них неверные выводы все-таки возможно, если не знать два простых правила разделительно-категорических умозаключений:
1. В разделительной посылке должны быть перечислены все альтернативы (данное правило относится к отрицающе-утверждающему модусу).
2. Разделительная посылка обязательно должна быть выделяющей или, иначе, иметь смысл строгой дизъюнкции (данное правило относится к утверждающе- отрицающему модусу).
Возьмем такое умозаключение:
Существительные бывают мужского, женского или среднего рода.
Существительное "сутки" не относится ни к мужскому, ни к женскому роду.
Существительное "сутки" среднего рода?
Вывод, сделанный по первому модусу, получился неверным. Причина - нарушение первого правила: в разделительной посылке не указано, что бывают еще существительные неопределенной родовой принадлежности.
Второе правило связано со смыслом слова "или". Допустим, нам сказали, что переводчик Сидоров владеет китайским или японским языком. И допустим, далее нам стало известно, что он владеет китайским языком. Можем ли сделать отсюда вывод по второму модусу о том, что Сидоров не владеет японским языком? Очевидно, такое заключение было бы необоснованным. При верной посылке о том, что переводчик владеет тем или этим языком, он может владеть обоими. Слово "или" имеет два смысла. Один из них выделяющий (на языке символической логики - строгая дизъюнкция), когда альтернативы несоединимы; примером может быть сложное суждение "Сегодня суббота или воскресенье". Другой - объединяющий, когда альтернативы не исключают друг друга, как это имеет место в данном рассуждении. Полученный нами необоснованный вывод в нем объясняется тем, что не соблюдено второе правило. Модус ponendo tollens дает истинное заключение только при разделительном смысле первой посылки.
Условно-разделительные силлогизмы называют также иногда лемматическими, и они представляют собой более сложные логические образования. В них различным образом сочетаются условные и разделительные суждения в посылках и заключениях. Образуемые таким образом умозаключения распадаются на четыре разновидности: простые и сложные, каждая из которых в свою очередь подразделяется на конструктивные и деструктивные.
Простая конструктивная дилемма называется так потому, что сделанное с ее помощью умозаключение о ситуации дилеммы (оптимальный выбор между двумя вариантами) выражается простым категорическим суждением, причем утвердительным. Сначала познакомимся с ее схемой в символической форме.
a => c, b => c.
a \/ b.
c.
Из нее видно, что в таком умозаключении из двух условных и одной разделительной посылок делается вывод простым суждением. На примере это будет выглядеть так:
Если руководителя будут выбирать, то им станет Петров, если его
будут назначать, то им тоже станет Петров, но его будут выбирать
или назначать. Следовательно, руководителем станет Петров.
Как видим, дилемма в такой ситуации ведет к одному и тому же результату.
Простая деструктивная дилемма приводит всегда к отрицательному простому суждению в заключении. Ее схема (значок в виде перевернутой галочки обозначает союз "и") показана рядом.
a => (b /\ c).
-b \/ -c .
-a.
Здесь первая условная посылка содержит следствие в виде сложного суждения, сообщающего о каких-то двух обстоятельствах, соединяемых союзом "и" (такую разновидность сложных суждений в символической логике называют конъюнкцией). Вторая посылка говорит о том, что, по крайней мере, одного из этих следствий (но может быть и обоих) на самом деле нет. Это позволяет заключить, что значит основание условной посылки не выполнено.
Если он казак, то он должен быть воином и пахарем, но он или
не воин, или не пахарь. Следовательно, он не казак.
Сложные дилеммы содержат в заключении сложные суждения, то есть в нашем случае это такие, которые включают в себя союзы "или" и "и" (в логике используются еще и другие союзы тоже).
Сложная конструктивная дилемма имеет структуру, показанную ниже.
Мы довольно часто производим такие рассуждения. В них исходят из того, что имеются два примерно равновероятных условия (основания условных посылок) и у каждого свои следствия.
a => b, c => d.
a \/ c.
b \/ d.
Причем хотя бы одно из условий будет обязательно выполнено. Стало быть, будет выполнено и хотя бы одно из следствий. В качестве примера нам хотелось бы привести один диалог из книги древнегреческого историка философии Диогена Лаэртского "О жизни, изречениях и сочинениях знаменитых философов". Согласно его сообщению одна осторожная мать взялась предостерегать своего сына против занятий политикой, убеждая его таким образом:
Если ты будешь говорить правду, то тебя возненавидят люди, если
ты будешь говорить ложь, то тебя возненавидят боги, но ты будешь
говорить либо правду, либо ложь. Значит, тебя возненавидят либо
люди, либо боги.
Надо заметить, юный честолюбец нашелся, что возразить на это предостережение, причем с помощью той же сложной конструктивной дилеммы:
Если я буду говорить правду, то меня возлюбят боги, если я буду
говорить ложь, то меня возлюбят люди, но я буду говорить либо
правду, либо ложь. Значит, меня возлюбят либо боги, либо люди.
Как видим, выбор между, с одной стороны, служением высоким идеалам, не страшась обывателя с его ненавистью к правде, и, с другой стороны, наоборот, рабским следованием низменным интересам толпы, когда совершенно забывают о благородном и бескорыстном служении истине, добру и справедливости, этот выбор обосновывается совсем не так уж и просто, как могло бы показаться сначала.
Сложная деструктивная дилемма имеет такую же первую посылку, как и сложная конструктивная. Но во второй посылке отрицаются следствия. Поэтому в целом умозаключение отрицает оба основания в первой посылке
a => b, c => d.
-b /\ -d .
a /\ c.
Если случается пожар, то вызывают пожарных, если случается
несчастный случай, то вызывают скорую помощь, но не было вызова
ни пожарных, ни "скорой". Значит, не было ни пожара, ни несчастного
случая.
1. В условно-разделительных умозаключениях вывод можно делать либо от наличия основания к наличию следствия, либо от отсутствия следствия к отсутствию основания.
2. Во второй посылке, которая является разделительным суждением, должны быть полностью перечислены все альтернативы.
3. Разделительная посылка обязательно должна быть выделяющей (иметь смысл строгой дизъюнкции).
Разделение дилемм на конструктивные и деструктивные зависит от того, утвердительное или отрицательное суждение получается в ее заключении. Но надо помнить, что мы излагали теорию, которая создается для случая утвердительных суждений в посылках. На деле они могут быть и отрицательными тоже. Поэтому, как и в условно-категорических и разделительных умозаключениях, деление выводов на отрицательные или утвердительные тоже производится только относительно силлогизма: они утверждают (или отрицают) то, что содержится в посылках. И когда такая посылка выражается отрицательным суждением, то, попадая в заключение, она и его делает отрицательным, хотя бы даже дилемма была построена по конструктивной схеме.
В силу того, что в условно-разделительных силлогизмах соединяются условные и разделительные посылки, то для получения с их помощью истинных выводов надо придерживаться тех же правил, что разработаны для условно- и разделительно-категорических силлогизмов.
Имеются и более сложные условно-разделительные силлогизмы. Они получаются тогда, когда принимается во внимание больше альтернатив, чем две. В таком случае умозаключения называют трилеммами, тетралеммами и т.д.
Мы приведем для примера лишь простую конструктивную тетралемму.
Если на собрании выступит Иванов, то он не поддержит предложение,
Петров и Сидоров тоже, но выступят только или Иванов, или Петров,
или Сидоров. Следовательно, предложение не будет поддержано.
Другие виды трилемм и тетралемм могут быть построены аналогично.
Вообще могут быть и другие сочетания условных и разделительных суждений в умозаключениях. Более того, даже приведенные здесь дилеммы могут быть немного изменены по структуре. И в разных учебниках они, особенно деструктивные, задаются каждый раз с какими-нибудь отклонениями. Но в принципе и те, и другие, и третьи одинаково соответствуют законам мышления. Просто все их перебрать очень трудно и вряд ли нужно.
§23. (1) Индукция и ее виды
Дедуктивное умозаключение переносит общие положения на какие-нибудь частные случаи. Они поэтому предполагают заранее известными те исходные суждения, которые играют роль общих посылок. Индукция же, наоборот, отправляясь от наблюдения отдельных предметов, от изучения единичных фактов, анализа разрозненных явлений, приводит к установлению общих положений. Короче, в индукции мысль движется от частностей к общим закономерностям.
Индукция - это умозаключение, в результате которого на основе знания об отдельных предметах какого-либо класса делается вывод обо всем классе этих предметов.
Наблюдение природных явлений и обобщение полученных результатов представляют собой один из самых распространенных методов постижения окружающего мира. Факты наталкивают человека на общие закономерности, наводят на них. Поэтому Аристотель называл этот вид умозаключения наведением (индукция - латинский перевод этого слова). Через индукцию люди выявили очень много полезных качеств у вещей. Например, уже в очень отдаленные времена они определили целительные свойства различных веществ. У многих народов имеются выверенные веками приметы о погодных явлениях в своей местности, накоплены знания о повадках животных, об особенностях растений и о многом другом. Результаты такого первичного изучения порой просто поражают глубиной своего проникновения в суть вещей. Древние египтяне, например, додумались, что курица высиживает яйца теплом своего тела, и сделали отсюда обобщающий вывод о том, что эту функцию может выполнять тепло любой другой природы; вдобавок, не имея термометров, они умудрились все-таки зафиксировать нужную им температуру с помощью специальной жировой смеси и сделали, таким образом, первые инкубаторы.
Научное познание использует индукцию, опираясь на специальные методики и процедуры. На основе правильно построенных дедуктивных умозаключений получено много общих научных положений и законов. Длительное наблюдение и тщательный анализ теплоты в самых разных ее проявлениях привели ученых к фундаментальному выводу: теплота есть вид движения материи. Следующим шагом наука сделала еще более широкий вывод о переходе всех форм движения друг в друга, сформулировав закон сохранения и превращения энергии.
По структуре индукция выглядит как простой перебор предметов определенного рода:
Ворона насиживает яйца.
Сорока насиживает яйца.
Галка насиживает яйца.
Грач насиживает яйца.
Сойка насиживает яйца.
Все перечисленные птицы относятся к семейству вороновых.
Вывод: все вороновые насиживают яйца.
Заключение, таким образом, приписывает всем особям данного рода признак, который отмечен у его отдельных представителей. В этом месте может возникнуть вопрос: вправе ли мы делать вывод обо всех вороновых, если перечислили только какую-то часть их? Утвердительный ответ тут, разумеется, более чем сомнителен. Строго говоря, для того чтобы на него отважиться, надо было бы опираться на гораздо более широкую базу данных или же, в противном случае, ограничить наше утверждение только каким-то одним видом вороновых. Вывод в таких умозаключениях, как правило, вероятностный. Тем не менее, нам очень часто приходится делать обобщения обо всей совокупности, опираясь на знание лишь части ее. Объясняется это отчасти тем, что индуктивные выводы могут быть и достоверными. Отчасти же дело в том, что в любом случае индукция вскрывает преобладающую черту у предметов данного рода. И полученный нами вывод является как раз именно таким, ибо кукушки с их гнездовым паразитизмом тоже относятся к вороновым. Из-за этого общее правило для этих птиц иногда нарушается, хотя все равно его нельзя считать полностью неверным.
Индукцию принято подразделять на полную и неполную; последняя в свою очередь распадается еще на две разновидности. Кроме того, имеется также научная индукция.
Полная индукция. Самой простой разновидностью индуктивного процесса является полная индукция. В этом случае перечисляются все без исключения предметы данного класса. Заключение суммирует итог. Так, вывод о том, что все планеты Солнечной системы светят отраженным светом, астрономы сделали на основе наблюдений. Поскольку при этом они перебрали все планеты, обращающиеся вокруг Солнца, то сделанный ими вывод, конечно, совершенно достоверен.
С полной индукцией весьма часто приходится сталкиваться в повседневной практической деятельности. Мы можем делать обобщающие выводы о цене на разнообразные товары такого-то предприятия, о морозных днях на прошлой неделе, об этажности зданий в данном квартале. В истинности таких обобщений не приходится сомневаться, если посылки верны и ничего не упущено. Наука тоже использует такие умозаключения.
Совершенно достоверные выводы получаются также с помощью так называемой математической индукции. Она применяется к математическим выражениям или к высказываниям, записанным в виде формул, разработанных в символической логике, причем к таким, в которые входит натуральное число n. Иногда можно показать, опираясь на математические методы, что выражения, содержащие n, сохраняют свою силу при замене n на (n+1). Когда это удается, то отсюда делают вывод, что, следовательно, выражение верно при любом числе на месте n. Обычно такой прием используется для формул, которые легко установить только при небольших числах n (скажем, возможное число сочетаний по два, по три). Затем по методу математической индукции распространяют формулу на все возможные комбинации вообще. Положение о связи выражений, содержащих n и (n+1), называют аксиомой математической индукции. С учетом роли этой аксиомы такую схему рассуждения следует скорее отнести к дедуктивным. Сходство ее с индукцией лишь внешнее.
Неполная индукция. В научном познании возможность исчерпывающим образом охватить все изучаемые явления данного класса встречается сравнительно редко. Более распространены обобщения, построенные на основе знания только части всей интересующей нас совокупности вещей. Во всяком случае, многие научные законы получены с помощью неполной индукции.
Одной из разновидностей такого обобщения является индукция на основе повторения одного и того же признака у разных предметов, явлений и т.д. Структура такого умозаключения является обычной для индукции, примером могло бы послужить приведенное выше обоснование вывода о насиживании яиц вороновыми.
Достоверность выводов по индукции может повышаться, если пользоваться дополнительными средствами. Такое дополнительное средство применяется в популярной индукции. Она представляет собой ту же индукцию на основе повторения, но к ней добавляется указание на отсутствие противоречащих выводу случаев. Скажем, мысль о теплопроводности сплавов можно подтвердить не только утверждением о том, что латунь, бронза, сталь, дюраль и т.д. теплопроводны, но и указанием на то, что нетеплопроводные среди известных науке сплавов не встречаются. Такие дополнительные высказывания, когда они истинны, значительно повышают надежность обобщений.
В отличие от индуктивного вывода, полученного на основе повторения, здесь имеется еще одна, дополнительная посылка. Благодаря ней достоверность полученного вывода повышается. Если бы мы попытались в приведенной нами ранее индукции о птицах семейства вороновых сделать более широкий вывод о насиживании яиц певчими птицами, в подотряд которых входят вороновые, то он тут же был бы опровергнут тем, что некоторые виды кукушки откладывают яйца в чужие гнезда, предоставляя их высиживание другим птицам.
Имеется еще так называемая энумеративная индукция. Этим термином Декарт обозначал специально упорядоченные совокупности задач, так что степень сложности их разрешения постепенно нарастает. Теперь к этому приему прибегают в основном только при построении индуктивных умозаключений. Там, где возможно обобщаемый материал предварительно систематизировать, упускать такую возможность не следует, этим дается дополнительная гарантия полученным результатам.
§24. (2) Научная индукция
Методы научной индукции разрабатываются на основе общего учения об индуктивных умозаключениях. Она может быть полной и неполной во всех разновидностях последней. Но научная индукция направлена на изучение взаимосвязанных явлений и, прежде всего на установление причинных зависимостей. Кроме того, научная индукция, как правило, отличается методическим, целенаправленным характером осуществления. Материал, подлежащий обобщению, предварительно изучается, если необходимо, то ставятся эксперименты, чтобы проверить какие-то первоначальные предположения.
В отличие от дедуктивных умозаключений правомерность индукции в качестве одного из возможных методов развития науки в прошлом вызывала споры. В ее становлении и признании, в разработке методов научной индукции выдающаяся роль принадлежит английскому философу Ф. Бэкону (1561-1626 гг.). В своем незавершенном труде "Новый органон" (в противовес сборнику логических трактатов Аристотеля под названием "Органон") он провозглашает широкую программу обновления научного знания. Призывает отбросить всякие авторитеты, покончить с догматическим преклонением перед стариной. "Настоящие древние - это мы. Древность - это юность нашего мира!" - говорит мыслитель, подчеркивая этим, что цивилизация последующего времени старше той, что зародилась когда-то; она вбирает в себя прежние достижения и добавляет к ним новые. Она поэтому должна быть мудрее. Бездумное преклонение перед старыми авторитетами, учит мыслитель, только вредит знанию. Мы должны непрерывно пополнять свои познания на основе систематического экспериментирования и опытных обобщений. Ф. Бэконом было задумано множество остроумных экспериментов для изучения самых разных явлений. Он много и плодотворно трудился над разработкой методов повышения достоверности индуктивных умозаключений. После него крупный вклад в систематизацию и развитие методов научной индукции внес Д.Милль (1806-1873 гг.). Надо сказать, Милль вообще считал индукцию единственным надежным источником знания, его основой и первоначалом. Поэтому его называют всеиндуктивистом. Тем не менее, его фундаментальный труд "Система логики силлогистической и индуктивной" представляет собой единственный в своем роде свод знаний об индукции.
Метод сходства. Этот метод больше всего похож на обычную индукцию. Отличие связано с тем, что с помощью этого метода устанавливается причинная зависимость. В обычной индукции показывается связь двух признаков (скажем, "быть сплавом" и "быть теплопроводным"). А в методе сходства вместо таких признаков рассматриваются какие-либо явления, действия или события, предположительно связанные отношением причинности. И остальные методы научной индукции, поскольку с их помощью тоже устанавливаются причинно-следственные зависимости, точно так же вместо признаков рассматривают действия. На основе метода сходства, таким образом, показывается, что одно и то же явление a, в каких бы разных обстоятельствах и в каких бы неодинаковых проявлениях оно ни выступало, во всех наблюдаемых случаях сопровождается явлением A. Эти результаты суммируются в виде вывода о том, что A есть причина a; в принципе может, конечно, быть и так, что этим методом выявляются следствия, порождаемые a. Вывод, как и в обычной индукции, вероятностный (за исключением случаев, когда индукция по методу сходства полная).
Учение о движении как причине тепла довольно убедительно подтверждается индукцией по методу сходства (хотя не только ею). Надо только перебрать как можно больше явлений, где встречается тепло:
Огонь несет тепло.
Свет несет тепло.
Дым несет тепло.
Трение несет тепло.
Удар несет тепло.
Вулканы несут тепло.
Животные организмы несут тепло.
Разлагающиеся растения несут тепло.
Все перечисленные явления содержат в себе движение.
Вывод: движение несет тепло.
Ф. Бэкон, который настойчиво и целеустремленно применял индукцию для обоснования приведенного вывода, привлекает для этого гораздо больше явлений. Тем не менее, он указывал, что окончательное доказательство таким путем еще не достигается, и подкреплял свое учение о теплоте также и другими соображениями, в частности другими методами научной индукции.
Метод различия представляет собой более сложный познавательный прием, чем метод сходства. Помимо наблюдения случаев, когда среди изучаемых явлений появляется то, что мы исследуем, вместе со своей (предполагаемой) причиной, здесь сверх того требуется еще и перебрать такие случаи, когда объект внимания отсутствовал и при этом не было также и того, что по предположению должно было бы этот объект вызывать. По методу различия очень часто испытывают на животных новые лекарственные препараты. Как известно, при этом помимо тех животных, которым вводится препарат, параллельно наблюдают контрольную группу, которую содержат в сходных условиях во всем, кроме дачи испытываемого препарата. Система посылок при этом методе распадается на две части. Одна, как и при методе сходства, констатирует, что у подопытных животных после приема препарата наблюдаются такие-то и такие-то явления. Другая добавляет, что там, где препарат не вводился, этого явления не было.
У американского писателя С. Льюиса в его книге "Эроусмит" приводится такой любопытный эпизод. На одном из маленьких островов вспыхнула эпидемия чумы. Туда отправилась группа врачей с новой, созданной ими вакциной против этой опасной болезни. По прибытии на место между ними, однако, возник спор о порядке применения привезенного лекарства. Одни предлагали давать его всем больным без исключения. Другие же находили такой образ действия нерациональным: средство против чумы новое, поэтому поначалу не было ясно, пригодно ли оно вообще в массовом масштабе; и так как эпидемии рано или поздно останавливаются сами собой, то значит после завершения борьбы с ней так и не выяснится, есть ли вообще эффект от применения вакцины. Отсюда возникло мнение, что надо давать ее только половине больных, и тогда из сравнения выяснится, каково действие нового средства против чумы.
Мы не станем, конечно, заниматься здесь трудными вопросами медицинской этики: что важнее, довести изучение лекарства до конца, выявить, пользуясь эпидемией, все его возможности или же перед лицом страшной беды пустить ее в дело, хотя бы только ради поддержания у больных надежды. Мы можем здесь обсуждать только логическую сторону данного эпизода: предполагаемая проверка вакцины представляет собой как раз один из наглядных примеров индукции по методу различия.
Метод различия доказательнее предыдущего. Его суммарный довод в пользу вывода звучит сильнее: во всех наблюдаемых случаях, когда появлялось A, то одновременно появлялось и a, и когда A не было, то не было и a. Можно было бы показать, пользуясь методами символической логики, что на основании такого довода полная индукция доказала бы не просто причинную связь между a и A, а взаимно-однозначную зависимость их: там, где есть a, там обязательно есть A и наоборот.
Метод сопутствующих изменений можно применять тогда, когда интенсивность причинного воздействия может плавно или скачками изменяться и при этом также изменяется и интенсивность вызванного им следствия. Когда нам заранее неизвестно, что является причиной данного явления a, но установлено, что его изменение коррелируется с изменениями другого явления A, то отсюда можно сделать довольно уверенный вывод о том, что одно порождает другое. Даже то простое наблюдение, что Солнце нагревает камни, могло быть получено людьми еще в очень архаичные времена, ведь чем ярче светит Солнце, тем горячее камни.
Методом сопутствующих изменений Ф. Бэкон предлагал проверить наличие тяготения у Земли. Если Земля обладает свойством, родственным магниту, рассуждал он, то тогда сила этого свойства должна угасать на удалении от земного центра и усиливаться при приближении к нему. Ф. Бэкон разработал специальный эксперимент, в котором с помощью двух часов можно было бы осуществить проверку выдвинутой им гипотезы. Согласно его замыслу надо было взять двое часов: одни пружинные, ход которых не зависит от силы тяготения, и другие гиревые, скорость хода которых, естественно, определяется действием сил тяжести. Если их сначала синхронизировать на вершине высокой горы, а затем опустить в глубокую шахту, то тогда благодаря возросшему внизу весу гирь обнаружится разность хода двух часов. И чем больше будет разница по высоте, тем больше должна быть разница в скорости хода. Эксперимент, правда, не был осуществлен, а впоследствии работы Ньютона сделали его излишним, но это ничего не меняет в сути эксперимента. В принципе при тщательном подходе он вполне может подтвердить наличие земного тяготения. Вывод из него обосновывается по методу сопутствующих изменений.
Набор посылок индукции через сопутствующие изменения фиксирует одно и то же явление a в разных условиях, точнее, при различной интенсивности изучаемого явления и его предполагаемой причины A. Вывод отмечает согласованность их изменений, что позволяет предполагать, что одно порождается другим.
Применяя индукцию по методу сопутствующих изменений, следует помнить, что, строго говоря, она надежно и достоверно доказывает лишь наличие корреляции между a и A. Но причиной иногда бывает не явление A, а только его какая-то составная часть. Или может быть так, что оба коррелирующих явления порождаются действием какого-то третьего явления, которое оказывается причиной обоих. Однако в любом случае метод сопутствующих изменений существенно облегчает поиск причины и часто прямо указывает на нее.
Метод остатков составляет очень сложный познавательный прием. И применяется он тоже лишь при изучении сложных комплексных образований, в которых сплетаются несколько более или менее однородных явлений со своими причинными связями. Метод позволяет вычленить из всего сложного комплекса одну искомую причину. В его осуществлении есть некоторое сходство с разделительно-категорическими умозаключениями, когда последовательно отбрасываются лишние или уже изученные альтернативы.
В отличие от обычной индукции здесь изучаемое явление a берется не изолированно; оно выступает вместе с другими явлениями b, c, d, от которых оно в силу тех или иных обстоятельств не отделяется. И возможных причин тоже несколько: наряду с A также B, C, D. В процессе исследования либо выясняется, что B, C, D являются причинами соответственно b, c, d, и тогда для a остается признать причиной A. Либо просто показывается, что из всей совокупности действующих причин B, C, D не имеют к a никакого отношения, и делается тот же вывод, что и в первом случае.
С помощью индукции по методу остатков русский врач Н.И. Лунин открыл витамины. До него считалось, что все питательные вещества подразделяются на три категории: белки, жиры, углеводы. Н.И. Лунин решил проверить истинность этого положения. Для этого он стал давать подопытным белым мышам все три питательных компонента в очищенном виде. Оказалось, что такой рацион для животных недостаточен. Они стали чахнуть, а затем погибли. Поскольку в их корме содержались все три известных тогда науке вида питательных веществ, то значит можно было исключить их недостаток в организме в качестве возможной причины такого исхода опыта. Оставалось предположить, что существует еще одна разновидность питательных веществ, недостаток которых и привел к гибели животных. Позднее существование таких веществ подтвердилось, они получили название витаминов.
Метод остатков редко можно осуществить на основе одних лишь наблюдений. Как правило, для такой индукции требуются тщательные сопоставления, экспериментальные проверки, специальные расчеты.
Каждый из методов научной индукции не обладает абсолютной доказательной силой. Тем не менее, в сочетании с другими научными приемами и правилами степень достоверности их результатов может повышаться неограниченно. Любая истина, каким бы путем она ни была получена, не гарантирована от критического пересмотра в последующем. Результаты научной индукции не составляют тут исключения. Поэтому, в конечном счете, методы научной индукции плодотворны, доказательны и на своем месте незаменимы.
§25. (1) Аналогия
Аналогия в переводе с греческого означает сходство, подобие. Первоначально древние математики обозначали им пропорцию, однако со временем его смысловое значение расширилось. Помимо известных числовых соотношений аналогией стали называть отношения подобия у предметов самой различной природы. В настоящее время при нестрогом употреблении оно может означать всякое сходство вообще. Допустимо, например, говорить, что внутреннее строение атома аналогично устройству планетной системы, потому что в атоме электроны, подобно планетам, обращаются вокруг тяжелого ядра. Поведение пчелы, когда она вернулась с плодоносного участка, нередко уподобляют танцу; возможно, и в самом деле в нем выражается неудержимое удовлетворение, какое бывает и у людей, готовых, как говорится, плясать от восторга, и одновременно тем самым дается знать и другим пчелам о результатах поисков. Всякая модель, представляя собой копию оригинала, тоже является аналогией по отношению к нему. В литературе и научных текстах аналогия иногда используется как художественный образ для придания наглядности тем или иным сообщениям.
Если мы захотим подчеркнуть, например, бережное отношение у древних народов к крупицам знаний, которыми они располагали, то нам достаточно провести параллель между их обращением, с одной стороны, с ценными вещами, сокровищами, и, с другой стороны, с различного рода производственными рецептами, техническими правилами, практическими рекомендациями. В те отдаленные времена был очень распространен обычай сохранять добытые научные результаты в секрете, круг лиц, которым они были доступны, как правило, строго ограничивался. Математические достижения египетских жрецов обставлялись многими тайнами и были доступны только специально подготовленным людям. Передавать то, что им было известно, посторонним запрещалось. На математические познания смотрели как на ценность, полученную в дар от богов в знак особого их расположения к данному народу.
В логике, однако, при проведении аналогии не ограничиваются указанием на сходство. Оно становится основой для получения новых выводов о таких объектах, познание которых по каким-либо причинам затруднено. В таких случаях бывает полезно обратиться к другим, похожим в каком-либо отношении на интересующий нас. Когда у двух явлений (пусть даже природа того и другого существенно различна) имеется несколько подобных признаков, то тогда можно предположить, что сходство распространяется и дальше, на другие признаки, которые есть у одного, но пока не обнаружены у другого, однако со временем может быть все-таки откроются. Так, свойства колебательных движений сначала были изучены физикой только на примере волн, распространяющихся по поверхности воды. Потом, когда стало выясняться, что звук и свет тоже представляют собой колебания, то было естественно предположить, что у них тоже должна наблюдаться так называемая дифракция (огибание препятствий), причем формулы для ее расчета могут быть получены по аналогии с формулами для поверхностных волн. В дальнейшем это предположение полностью подтвердилось; проведенное уподобление одних волн другим оказалось, следовательно, эвристически продуктивным.
Аналогия представляет собой вид умозаключения, в котором знания об одном предмете переносятся на предмет другой природы на основании наличия сходства между ними.
Говоря формально, умозаключение по аналогии строится следующим образом: два предмета обладают рядом сходных признаков a, b, c, причем один из них имеет еще и признак d. Тогда можно сделать предположение, что и у второго тоже есть этот признак. Следует помнить, что данный вид умозаключения не всегда приводит к обоснованным выводам. Как правило, они являются лишь более или менее предположительными; к ним, поэтому чаще всего прибегают как к первоначальным ориентировочным рабочим гипотезам, когда еще нет более надежных способов получить ответы на интересующие нас вопросы. Они могут служить методологическими ориентирами в научных исследованиях, суживают зону поиска. Полученные с помощью аналогии результаты потом обычно проверяют другими методами. Выдающийся английский мыслитель Ф. Бэкон предположил, что Земля, Луна и другие планеты притягивают все предметы на расстоянии подобно тому, как магнит притягивает железо. Догадка основывалась на том, что в открытых морях при появлении над ними Луны, как замечали моряки, начинается прилив, как будто этот естественный спутник нашей планеты притягивает к себе воду. Однако наделение планет свойствами, аналогичными магнитным, из-за некоторого сходства с магнитом могло быть, конечно, только гипотетическим и нуждалось в проверке. Так и волновые свойства света стали неоспоримой научной истиной только после их экспериментального подтверждения.
Привычка к аналогии, надо сказать, является настолько укорененной в нашем мышлении, что скорее следует предостерегать против чрезмерного увлечения ею, чем пропагандировать ее использование. Поверхностные, плохо проверенные аналогии довольно часто мелькают и в разговорах, и в письменных текстах. Вместо того, чтобы служить отправной точкой для последующего изучения, на результаты таких сопоставлений смотрят как на бесспорно доказанные положения. Очень часто, например, человеческое общество сравнивают с живым организмом и делают это не ради образной характеристики, а на полном серьезе проводят параллели между присущими обществу структурными элементами и органами животного: правительство уподобляют головному мозгу, экономику - системе кровообращения и обмена, производственный коллектив или семейную ячейку - клетке. Иногда доходят до того, что делят общества по половым признакам. Конечно, усмотреть наличие сходства между сообществами людей и организмами нетрудно. Но дает ли оно основание для доказанных выводов об одинаковых законах функционирования у того и другого? Очень многие искренне полагают, что биологические законы можно переносить на человеческое общество и что, в частности, в нем действует естественный отбор и даже именно благодаря ему осуществляется прогресс, ибо борьба, в какой-то мере похожая на борьбу в животном мире, ведется и среди людей тоже. Сталкиваться с такими убеждениями приходится довольно часто, особенно в студенческих аудиториях.
Есть, однако, много причин доказывать, что такие убеждения имеют очень шаткую почву. Начнем с того, что течение эволюционного процесса происходит по-разному для разных организмов, потому что время эволюции измеряется не числом лет, а числом поколений, между тем человек - один из долгожителей в царстве животных. Некоторые бактерии, как известно, действительно успели за несколько десятков лет приспособиться к новым лекарственным препаратам, изобретенным в двадцатом веке, иными словами, претерпели определенную эволюцию. Все это так. Но ведь у этих организмов новое поколение появляется ежечасно, так что 40-50 лет означают для них историю длинной в 40-50 тысяч поколений. У человека с его не менее чем двадцатилетним периодом смены поколений на эволюционные изменения аналогичного порядка потребовались бы сотни тысяч, если не миллион лет. Не надо забывать, что время существования цивилизации - не более чем мгновение в многомиллиардной истории жизни на Земле, и человек как один из долгоживущих животных организмов должен относиться к числу самых медленно изменяемых видов при прочих равных условиях.
Сказанное, однако, не означает, будто отбора в обществе вообще нет. Наоборот, выдвижение лучших, наиболее даровитых, прозорливых, результативных с одновременным отсевом бесталанных - наипервейшее условие прогресса. Механизмы, обеспечивающие такой отбор во всех областях деятельности, во всех профессиях, играют куда более важную роль, чем пресловутый материальный интерес. Но в силу скоротечности цивилизации, появившейся всего примерно десять тысяч лет назад, с ее последующими многократными потрясениями и зигзагами результаты такого отбора не успевают закрепиться генетически и не наследуются потомками с такой же надежностью, как, скажем, расовые признаки, прямохождение, речь. Достаточно сказать, что дети подавляющего большинства гениальных мыслителей и деятелей культуры ничем не выделяются среди других людей. К тому же и сами общественные институты мешают генетическому закреплению признаков, повышающих жизнеспособность в обществе: если бы самые сильные и быстрые волки оставляли своим волчатам готовую крепкую нору с тучным стадом поблизости, то, скорее всего их вид деградировал бы очень быстро.
Выдвижение наиболее достойных среди людей не представляет собой тот биологический отбор, который описан в учении Дарвина и называется естественным отбором. Перенесение этого учения по аналогии на человеческое общество должно быть осторожным. Помимо приведенных соображений основанием для такого утверждения является еще и то, что среди животных идет борьба на выживание, в то время как в обществе достаточно смещать слабо подготовленных и бездарных с руководящих постов (в любом занятии и любой профессии), где они определяют и направляют жизнь других людей, на второстепенные. Представляется очевидным, что первым признаком демократии должно считаться положение, когда бездарность долго не правит. В политике, прежде всего, должен действовать принцип ответственности за свой пост; руководящий слой должен выдвигаться только при наличии программы преобразований и оставаться у кормила власти только до тех пор, пока дела идут в соответствии с их ожиданиями и обещаниями. В ином случае их неукоснительной обязанностью является критически отнестись к своим просчетам и уйти в отставку, дав место более даровитым; где-то на другом поприще тот же деятель окажется полезным и может быть даже единственно полезным, потому что многое говорит о том, что природа не создавала лишних и ненужных людей. Просто большинству из нас трудно найти то дело, к которому мы относились бы как к призванию, и, к сожалению, в его поисках порой проходит вся жизнь.
Те, кто по аналогии переносит на человека законы эволюционной борьбы за существование, часто так же неправомерно усматривают в ней неизбежную тяжкую плату за восхождение вверх: она беспощадна к слабым, но без этого не смогут выдвинуться лучшие и не будет прогресса. В действительности, однако, естественный отбор вовсе не обеспечивает прогресс, как это не раз специально подчеркивал Дарвин, вернее, он обеспечивает как прогресс, так и регресс, все зависит от условий. Верно, что в результате борьбы за существование побеждают сильнейшие, но, заметьте, не сильнейшие вообще, а сильнейшие только применительно к данным условиям. Это значит, сменятся условия - и те, кто сейчас одолевает, начнут проигрывать, их жизнеспособность снизится, они перейдут в разряд слабых. Так, далекие предки нынешних китов обитали на суше, но их оттеснили более сильные особи сначала в прибрежные воды, а затем и в открытый океан. Стали ли в процессе такой эволюции киты сильнее? Вопрос бессмысленный. Логика естественного отбора не допускает ответа на него. Учение Дарвина всего лишь вскрыло механизм заполнения живым веществом новых экологических ниш и освобождения тех, которые по каким-либо причинам исчезают. При этом происходит как развитие вверх, так и деградация. И осуществляется как то, так и другое через одну и ту же борьбу и победу сильнейших (для данных условий жизни).
Как это ни парадоксально, но совершенно не имеют оправдания довольно распространенные взгляды, будто тяжелые условия жизни улучшают породу людей, хотя и верно, что выживают в них только крепкие и здоровые. Возьмите Ленинградскую блокаду. Ее первыми жертвами действительно стали больные, которые, естественно, погибали раньше всех. Самые здоровые смогли выжить. Но не надо забывать, что вместе с тем многие из них успели приобрести тяжелые, необратимые изменения в организме. Спрашивается: как это сказалось на их наследственности? Суровые условия вовсе не избавляют от больных; отсеивая одних, они ставят на их место других, да еще и в большем числе. Всем, наверное, известны ужасные снимки голодных африканских детей с раздутыми животами и рахитичными ногами. Такие дети, конечно, неизлечимо больны. Но ведь родились-то они здоровыми, если выдерживают такие невероятно суровые условия. И некоторые, те у кого хватит запаса прочности, доживут до зрелости и дадут потомство. Нетрудно, однако, догадаться, какой вклад в генофонд человечества внесет такое потомство: рахит и дистрофия - вот что они туда добавят. А могли бы при их здоровой природе сделать иной вклад.
Вполне возможно, что единственной причиной обреченного положения таких несчастных детей, снимки которых, наверное, всем знакомы, оказалось, как часто бывает, то, что их родители имели твердые моральные устои, оказались людьми чести, не способными в критической ситуации на обман, воровство, коварство. Сплошь и рядом бывает так, что общественные порядки, особенно в период кризиса, скорее поощряют бесчестность, чем поддерживают порядочность. Там и тогда, где и когда это бывает, жертвами становятся не биологически слабая и обременительная часть людей, а духовно наиболее одаренная и потому наиболее ранимая. Не способные переступить моральные запреты, такие люди первыми обрекают свое потомство на вымирание и вместе с тем человечество - на деградацию. Изменись, однако, условия общественно-политического порядка, и от тех же родителей, возможно, будут рождаться выдающиеся спортсмены. Ведь то, что их дети, сохраняющие жизнеспособность в невероятно тяжелых условиях голода и лишений, обладают повышенной биологической живучестью, факт самоочевидный.
Учение Дарвина показывает: сравнивать итоги развития с предшествующими этапами надо осторожно именно потому, что оно несет качественные преобразования. То, что было до, и то, что появилось после, чаще всего несопоставимо между собой, и поэтому выводы об улучшениях и ухудшениях обосновывать очень трудно. Если о развитии общества позволительно делать заключения по аналогии с развитием в природе, то правомернее всего, как представляется, переносить сюда именно этот отрицательный вывод теории эволюции. Иногда приходится слышать различные пугающие прогнозы насчет вырождения человечества. Они подтверждаются достоверными статистическими данными о неуклонном росте числа заболеваний. Конечно, бить тревогу по поводу столь удручающего положения дел, разумеется, надо. Но оправдано ли считать его признаком биологической деградации, то есть развития в обратную сторону? Категорический ответ на такой вопрос совсем не так уж легко аргументировать. Дело в том, что нынешняя медицинская статистика обусловлена более точными наблюдениями с помощью несравненно более совершенных, чем прежде, приборов и методик. Постоянно обновляющаяся и совершенствующаяся медицина отмечает каждый раз больше болезней, но совсем не обязательно, чтобы в этом сказывалось ухудшение людской породы. Если бы у предшествующих поколений были аппараты ультразвукового исследования, электрокардиографы и многое другое, что в недавнее время стало широко использоваться в учреждениях здравоохранения, то и там картина заболеваний была бы иной.
Многие недуги, которые раньше фиксировались только после появления внешне осязаемых признаков, сейчас благодаря успехам техники обнаруживаются еще на ранних стадиях и сразу же становятся объектом внимания врачей. Медики проникают на все более скрытые уровни и поэтому делают больше открытий, чем прежде. И в будущем они сумеют обнаруживать еще больше ныне скрытых отклонений от нормы в организме, так что хлопот у них только прибавится.
Короче, на обновляющейся статистике, которая воспринимается как угрожающая, сказываются не только и, возможно, не столько изменения собственно медико-биологического порядка, но и еще больше условия наблюдения и получения данных. Отображаемая в статистике картина заболеваний зависит даже от количества врачей, обслуживающих население, ибо, когда их мало и помощь получить трудно, к ним обращаются только при неотложных обстоятельствах, в условиях же облегчения доступа к медицинским услугам к ним и обращаются чаще, даже если заболеваемость не изменилась. Пользуясь теорией Дарвина о развитии как аналогией, следует прежде всего помнить: мы, нынешнее поколение, живем в условиях, существенно отличных от прежних, и сопоставления старого с новым нельзя делать прямолинейно.
Достоверность выводов по аналогии повышается, когда в ее основание кладутся существенные сходные свойства, типичные для исследуемого явления. Случайные, привходящие признаки непригодны и ведут к ошибкам. Из-за того, что Марс состоит из таких же атомов и молекул, как и Земля, конечно же, еще нельзя сделать вывод о наличии там жизни. Для органической природы существенными являются такие факторы, как наличие влаги, атмосферы, температура поверхности. Найдись планета, похожая на нашу с точки зрения этих условий, и предположение о существовании внеземной цивилизации оказалось бы куда более вероятным. Всегда полезно, кроме того, охватить максимальное число сходных признаков у сравниваемых объектов. Чем их больше, тем увереннее можно полагаться на полученные по аналогии результаты. Все новые лекарства сначала испытывают на животных. Последующее предположение, что они будут воздействовать и на людей так же, как и на кроликов, строятся по аналогии. Абсолютная достоверность тут никогда не может быть достигнута. Однако если брать животных, у которых подверженные воздействию новых препаратов органы биологически близки нашим (имеют больше всего сходства с нашими), тогда случайных, неожиданных воздействий после применения к людям будет меньше.
Важной и распространенной формой аналогии является, как уже отмечалось, модель. Не всегда модель признавалась в науке методом познания. Но постепенно, сначала в технике, потом и за ее пределами, изготовление уменьшенных копий стало использоваться для анализа и проверки предположений относительно затруднительных для изучения объектов разной природы. В технике созданы теории, пользуясь которыми, опираясь на моделирование, получают полностью достоверные заключения. На моделях испытывают суда, самолеты, гидростанции, мосты. Выводы лишь вероятностные здесь, конечно, недопустимы.
В настоящее время моделирование используется не только при создании машин и сооружений. К нему прибегают даже в различных областях обществознания, когда хотят заранее проверить действенность тех или иных установок, рекомендаций, предположений.
Доказательство
Доказательство как логическая ступень вбирает в себя все предыдущие формы мышления и в этом смысле оно является итоговой для всей науки о законах правильного мышления. И сама эта наука, собственно говоря, для того и создается, чтобы можно было с ее помощью строить доказательные рассуждения или проверять уже выполненные доказательства. Остальные ее разделы играют с этой точки зрения подчиненную, подготовительную роль.
Определенность и последовательность в качестве фундаментальных свойств логической мысли (о них говорилось в разделе о законах логики) делают ее понятной, способной быть воспринятой другими, хотя этим еще не гарантируется, что с ней обязательно согласятся. Следующее же свойство, обоснованность, воплощаемое в доказательстве, превращает ее в единственно приемлемую для всех, принудительно принимаемую всяким, кто знаком с законами мышления. Правда, при непременном условии, что обоснование проведено без нарушений. Доказанное положение становится общепризнанной истиной, ее нельзя отклонять. По крайней мере, непризнание такого обоснованного всем предыдущим знанием положения обязывает к тому, чтобы подобное отношение к истине подкреплялось правильно построенным опровержением.
Доказательство есть логическое действие, которое с помощью совокупности логических операций над понятиями, суждениями, умозаключениями показывает истинностное значение тех или иных высказываний.
Обоснование своим мыслям приходится давать каждому и ежедневно. В домашнем обиходе мы чаще всего опираемся на непосредственные наблюдения: "Ночью прошел дождь, потому что асфальт мокрый", "Издание иллюстрированное, ведь это журнал мод", "Раз растения на этом поле цветут колосками, значит оно засеяно злаковыми". Такое подтверждение своих слов эмпирическими фактами и простейшими обобщениями тоже можно считать элементарной формой доказательства. Намного сложнее оно в научном познании, где надо вырабатывать теоретически обоснованные выводы и положения. Доказательство пронизывает науку, составляет ее ткань. В некотором смысле научная деятельность - одно большое доказательство. В ней постоянно проверяются и уточняются старые и новые истины. Без этого наука не была бы наукой.
Само собой понятно, процессы доказательства в научном познании чрезвычайно усложняются. К общелогическим правилам и процедурам, которые изучаются в курсах логики, добавляется множество специфических, используемых только в конкретных отраслях знания. Кроме того, научные истины часто идут вразрез с обыденным опытом. Так, благодаря долгим астрономическим наблюдениям было доказано, что движение Солнца по небу не более чем иллюзия. А физика после тщательного изучения явлений микро- и макромира пришла к удивительному, парадоксальному открытию: течение времени зависит от скорости движения. И в настоящее время в физической науке считается общепризнанным, что всякая новая теория должна быть достаточно "сумасшедшей" в том смысле, что она должна обязательно расходиться с так называемым здравым смыслом, и это является критерием ее новизны и научности. Дело здесь в том, что наше сознание вместе со всеми привычными для него представлениями о пространстве, времени, причинности и прочем сформировалось под влиянием практики, которая, как сказал однажды В.И. Ленин, миллиарды раз приводила мышление к повторению одних и тех же фигур, дабы они приобрели значение аксиом. Но этот привычный для нас мир, сформировавший наш здравый рассудок, теперь уже - вчерашний день для большой науки. Началось проникновение в миры неизведанные, стало быть, и законы в них иные, "странные", к которым наше сознание должно будет долго приноравливаться.
Сказанное относится не только к естествознанию. Было бы более чем нелепо, если бы, например, хирург вынужден был доказывать пациенту, что без его вмешательства, скажем при аппендиците или какой-нибудь тяжелой травме, тот просто-напросто расстанется со своей жизнью. Ведь доказательство в подлинном смысле слова может опираться только на основательные познания, а подчас к ним надо еще и добавить опыт работы по данной медицинской специальности. Тем, у кого их нет, в общем-то, приходится полагаться на квалификацию специалистов и не более того.
Да и в других областях знания, скажем в политике или делах общественного устройства, далеко не всегда можно полагаться на очевидность. Каких-то запредельных, неведомых миров здесь, конечно, нет. Тем не менее, то, что понятно рядовому обывателю, порой не выдерживает критики при более внимательном изучении. Не то, чтобы его взгляды насквозь ошибочны. Просто истины, непосредственно лежащие на поверхности, именно поэтому давным-давно воплотились в жизнь, а то, что может ее еще дальше улучшить, уже не является столь очевидным для всех и именно поэтому с трудом открывается и пробивает себе дорогу.
Вообще многим часто кажется, что истина в качестве отражения действительности навязывается сама собой, в то время как заблуждение - плод чьих-то искажающих эту действительность усилий. На самом деле легко впасть именно в заблуждение. Доказательство же истины всегда сопряжено с поисками, подчас трудными и долгими.
§26. (2) Структура доказательства
В любом доказательстве имеется три компонента: тезис - положение, которое собираются доказать, аргументы - утверждения, из которых тезис выводится по правилам логики (их называют также основаниями), и демонстрация (или форма доказательства) - само рассуждение, показывающее связь между аргументами и тезисом. В принципе строение доказательства повторяет структуру умозаключения. Там тоже имеется тезис, получаемый в виде вывода из посылок-аргументов, а само умозаключение в целом есть аналог демонстрации. Только в доказательстве демонстрация может представлять собой длинную цепь умозаключений, из которых слагается более или менее пространное рассуждение или, может быть, большая теорема. Кроме того, и это еще важнее, доказательство, как на это верно указал когда-то В.Ф. Асмус в своем учебнике логики, есть, по сути дела, умозаключение об умозаключении, о том, что оно построено в соответствии с правилами логики, его посылки верны и, следовательно, сделанные в нем выводы надо признать истинными суждениями. Дело в том, что само умозаключение этого еще не обеспечивает. Допустим, перед нами такое рассуждение: струнные музыкальные инструменты подразделяются на щипковые и смычковые; рояль - не смычковый инструмент; значит рояль относится к щипковым инструментам. Можно ли считать обоснованным вывод, полученный с помощью этого разделительно-категорического силлогизма? Очевидно, нет. Потому что для этого надо еще и знать, являются ли посылки верными и соблюдены ли правила таких силлогизмов, в частности, требование указывать все возможные альтернативы; в данном случае оно, кстати, не выполнено, так как существуют еще и ударно-клавишные струнные инструменты, к числу которых относится и рояль.
Итоговое оценочное умозаключение может не высказываться прямо, а всего лишь подразумеваться, как это часто бывает со многими другими компонентами рассуждений. Но, по существу, оно всегда представляет собой условно-категорический силлогизм, уже известный нам modus ponens. Его первая, условная, посылка: если аргументы являются истинными суждениями, а умозаключение построено правильно, то тогда его вывод есть истинное (доказанное) суждение; вторая, категорическая: аргументы истинны, умозаключение правильно. Отсюда вытекает вывод о непреложной истинности тезиса. Таким образом, весь процесс доказательства в соответствии с его структурой распадается на три стадии: формулировка тезиса, подыскание аргументов, удовлетворяющих ряду специальных требований (о которых речь будет дальше), и затем построение демонстрации и ее проверка. Можно выделить и еще одну, четвертую - образование оценочного условно-категорического силлогизма. Но его подготовка в любом случае растворяется в первых трех стадиях. Сам же modus ponens настолько прост, что после завершения работы на предыдущих стадиях его отдельная формулировка делается излишней. Результат проверки, конечно, может оказаться и отрицательным. Ведь нельзя исключать того, что доказательство проведено с ошибками. Тогда мы будем иметь дело уже с каким-нибудь вариантом опровержения.
Вполне допустимо вкладывать в термин "доказательство" расширенный смысл, так что опровержение станет его разновидностью. В определенной мере это оправдано и часто делается. Потому что в результате опровержения тоже появляются какие-то твердо установленные истины, пусть даже их содержанием являются не сама внешняя реальность, не предметы или явления, а чьи-то высказывания, которым дается новая оценка. Опровержение тоже имеет три обычных компонента всякого доказательства: тезис, аргументы и демонстрацию. Вместе с тем и их различие тоже нельзя игнорировать. Ведь в то время, как доказательство есть умозаключение об умозаключении, опровержение, в отличие от него, представляет собой умозаключение о доказательстве. Объектом внимания в этом случае являются положения, уже доказанные или кажущиеся таковыми. Опровержение имеет целью устранить их. С такой точки зрения доказательство и опровержение противонаправлены.
Правда, можно было бы учесть то обстоятельство, что когда опровержение является правильным, когда в итоге его проведения открывается ложность тех истин, которые считались доказанными, то в таком случае одновременно открывается, что и само прежнее доказательство не являлось таковым на деле. Значит и опровержение тогда надо признавать не умозаключением о доказательстве, а умозаключением об умозаключении, ошибочно принятом за доказательство. Опровержение как логическое действие с учетом таких обстоятельств полностью подпадает под определение доказательства и могло бы рассматриваться какой-то разновидностью его проверки. И оно вдобавок может подразделяться на те же виды, что и доказательства.
§27. (2) Виды доказательства
Существует необъятно большое число самых разных способов обосновывать свои утверждения. Нельзя поэтому представить полный перечень всех видов доказательства, в котором все они были бы названы и описаны. Однако их можно сгруппировать в несколько разновидностей по некоторым общим признакам и благодаря этому составить легко обозримую, компактную классификацию видов доказательных рассуждений с четко выраженными границами между отдельными разрядами.
Прежде всего они делятся на прямые и косвенные, затем косвенные в свою очередь распадаются еще на два подвида - разделительные и всем известные со школы доказательства от противного, называемые еще апагогическими (от греч. apagogos - уводящий, отводящий).
Прямой способ является самым распространенным и наиболее надежным. При его использовании берется непосредственно сам тезис и с помощью различных логических процедур показывается, что он вытекает из каких-то общепризнанных посылок. В качестве таких обосновывающих процедур могут выступать все изученные ранее виды умозаключений - от непосредственных в простейших случаях до силлогизмов и индукции. И вдобавок все они могут перемежаться, образуя подчас чрезвычайно тонкие, сложные и трудные для понимания рассуждения. Многие из них доступны только специалистам. Примеры прямых доказательств из школьных курсов математики, физики, химии может припомнить каждый. Скажем, доказательство равенства треугольников при равенстве одной из их сторон и прилегающих к ней углов относится к числу прямых.
Что касается косвенных доказательств, то к ним прибегают в тех случаях, когда тезис прямо доказать нельзя. Поэтому берут какие-то иные (хотя обязательно логически связанные с тезисом) положения и устанавливают их истинность или ложность. После того, как это удается, можно делать выводы о самом тезисе.
Так, в доказательстве от противного объектом внимания сначала делается противоречащее тезису утверждение. Как известно, противоречащие суждения подпадают под действие закона исключенного третьего: когда одно из них истинно, другое обязательно ложно и наоборот. Благодаря такой логической зависимости достаточно доказать истинность или ложность одного из них, тем самым автоматически определится истинностное значение другого. Следовательно, вместо доказательства тезиса, когда это по каким-либо причинам затруднено, можно доказывать ложность антитезиса.
Ход апагогического доказательства распадается на два неравновесных этапа. Сначала формулируют антитезис и, предположив, что он является истинным суждением, начинают проводить проверку такого предположения. Для этого надо извлечь из него следствия и сопоставить с фактами или с какими-то ранее установленными истинами, которые, таким образом, выполняют роль посылок. Как только сопоставление приведет хоть к одному противоречию, так сразу же можно делать вывод о том, что высказанное нами первоначально предположение об истинности антитезиса не выдерживает критики и от него надо отказаться как от ложного. Отсюда следующим этапом делается вывод об истинности тезиса как единственно согласующегося с природой вещей. С этого момента он доказан.
В обиходной речи мы довольно часто строим рассуждения описанным образом, как бы отбрасывая противоречащую альтернативу вместо рассмотрения прямой: "Да какой же он актер, если декламировать не умеет?!" или: "Имел бы этот автомобиль удачную конструкцию, не выходил бы он из строя каждый месяц". Хотя в таких и подобных им конструкциях упоминается обычно или только тезис, или только антитезис, другой же компонент может явно не высказываться, все равно в принципе сам ход рассуждения идет по схеме доказательства от противного (и при необходимости легко восстанавливается), потому что здесь вместо обоснования требуемого тезиса опровергают противоречащий: он может быть актером или не быть им; допустим, он актер, тогда ему надо уметь декламировать, но этого у него нет, следовательно, нельзя считать его актером.
В известном киносериале "Место встречи изменить нельзя" муж убитой женщины, арестованный по подозрению в ее убийстве, пытается обосновать свою невиновность путем опровержения противоречащего утверждения. Предположим, говорит он, я виновен. Следовательно, это я взял пистолет, который хранился в доме, вложил в него патрон (от пистолета другой марки), выстрелил. Но тогда возникает вопрос: почему был использован патрон от оружия другой системы, ведь он мог заклинить, дать осечку? Между тем подходящий патрон хранился в той же квартире, только в другом месте. Будь хозяин дома убийцей, не рисковал бы он столь неоправданно. Логичнее предположить, что преступник не знал, где хранятся патроны, стало быть являлся гостем убитой женщины, а не ее мужем.
В научном познании апагогическое доказательство тоже не редкость. Методом от противного строилось, например, доказательство известного постулата о параллельных. Сначала формулировали антитезис - через одну и ту же точку можно провести несколько прямых, параллельных данной, - и затем начинали делать вспомогательные построения, чтобы с их помощью показать, что предположение ведет к нелепостям.
Правда, эта история, как уже говорилось в начальных разделах учебника, привела к не совсем обычному результату. В 18 веке итальянский математик Д. Саккери, взявшись доказывать постулат методом от противного, развил довольно пространные следствия из постулата, противоречащего евклидовому. Ошибочно приняв некоторые из полученных им положений несовместимыми с исходными посылками (другими аксиомами), он объявил аксиому о параллельных доказанной. Однако немецкий математик И. Ламберт, проделав ту же работу, нашел, что на самом деле противоречий вовсе не возникло и надо извлекать следствия дальше. Исследования продолжались. Появлялись новые вспомогательные линии, углы и фигуры, появлялись новые удивительные построения и выводы, пока наконец Н. Лобачевский не объявил, что вся система аргументации, развернутая в поисках противоречий между неевклидовым постулатом и остальными аксиомами, в действительности не содержит противоречий и представляет собой новую содержательную геометрию. То есть линии, обладающие двумя свойствами: быть кратчайшими между двумя точками и единственными, совместимы как с евклидовым постулатом, так и с неевклидовыми постулатами о параллельных.
В отличие от апагогического разделительное доказательство предполагает выдвижение не двух, а нескольких альтернативных положений и последующее исключение ложных, пока не останется одна альтернатива. Преступление могли совершить A или B или C, думает иной раз следователь, но B и C, как установлено, не совершали преступления; значит его совершил A. В основу разделительного доказательства кладется, как видим, разделительно-категорическое умозаключение. На него поэтому распространяются все условия, какие необходимо соблюдать при их построении: полнота перечисленных альтернатив и исключающий характер дизъюнкции.
Видимо, наибольшее распространение этот способ доказательства получил в судебно-следственной практике. Расследуя преступление, сначала выдвигают множество версий в отношении круга возможных его участников, их мотивов и поступков. Сыщик как бы строит несколько возможных моделей поведения преступников и затем по мере прояснения деталей постепенно отсеивает не подтверждающиеся.
В науке этот метод тоже, конечно, используется. К нему приходится прибегать, например, тогда, когда для объяснения каких-либо явлений выдвигается две или более конкурирующие гипотезы и надо выбирать одну правильную. Так, долгое время велись споры по поводу гео- и гелиоцентрической системы, проверялись волновая и корпускулярная концепции света, решался вопрос об истинности флогистонной и кислородной теорий в химии. Для проведения отбора надо каждую из них на время принять за истинную и затем извлечь следствия из такого предположения; желательно, чтобы их было сделано возможно больше. Затем в полном соответствии с правилами разделительного доказательства отбрасываются те концепции, которые не согласуются с фактами.
В связи с отбором приемлемых научных идей иногда говорят о так называемом решающем эксперименте. Его результаты должны не только опровергнуть несостоятельные гипотезы, но и одновременно подтвердить единственно истинную. Так, признанию известной, созданной Резерфордом планетарной модели атомного строения, предшествовала проверка на истинность и ее, и другой модели, той, которая была выдвинута Томсоном. Согласно последней атом - это положительно заряженная сфера с вкрапленными в нее отрицательными электронами. Для проверки этих гипотез был проведен эксперимент по рассеянию альфа частиц. Его результаты оказались совместимыми с моделью Резерфорда и одновременно показали несостоятельность конкурирующей модели.
В принципе можно было бы все косвенные доказательства рассматривать как одну разделительную разновидность, потому что и апагогическое тоже представляет собой, по сути дела, процедуру исключения одной из двух альтернатив. Однако делать это все-таки не следует, так как в доказательстве от противного тезис и антитезис регулируются законом исключенного третьего в качестве противоречащих суждений. Тем самым автоматически выполняются условия правильного разделительно-категорического умозаключения. Когда же просто обсуждаются две возможные альтернативы (скажем, преступление могли совершить А или В), то тут эти условия сами собой не гарантируются.
§28. (2) Правила по отношению к тезису и их возможные нарушения
Для того чтобы доказательство действительно привело к обоснованным результатам, надо соблюдать ряд требований в обращении со всеми его компонентами: тезисом, аргументами и демонстрацией. В отношении тезиса необходимо придерживаться двух правил.
Тезис должен формулироваться ясно и однозначно.
Тезис на всем протяжении доказательства должен оставаться одним и тем же.
В первом правиле, как легко догадаться, воплощается одно из фундаментальных свойств логической мысли - определенность. Мы уже много раз убеждались на предыдущих страницах, что мысль не является логической мыслью, если она не удовлетворяет требованию определенности. Пока оно не выполнено, спорить, обсуждать, анализировать нечего.
Но теперь мы в состоянии обозначить это требование конкретнее. Тезис - это какое-то суждение. И надо следить за тем, чтобы все его количественно-качественные и модальные характеристики были выражены точно. Естественный язык не всегда и не во всем удовлетворяет таким требованиям, поскольку в нем многое принимается по умолчанию, как принято выражаться в компьютерной технике. Это не мешает и, более того, это удобно в обычной повседневной практике, где буквальная точность чаще всего не нужна и при возникновении недоразумений всегда можно прибегнуть к дополнительным уточнениям. Другое дело создание теорий, подготовка документов, написание публицистических статей. Двусмысленность здесь должна быть полностью исключена. Логика формирует точное, однозначное и обоснованное мышление. Она поэтому требует большей тщательности, чем допускается в обычном разговорном общении. Например, с первого взгляда можно не заметить ничего примечательного в высказываниях: "Журналист - мастер слова", "Верблюд - двугорбое животное", "Законодатель - хранитель интересов народа". Между тем, если внимательно проанализировать их логическую форму, то придется признать все их ложными, ведь они являются общеутвердительными суждениями и, следовательно, в них утверждается, будто все верблюды имеют по два горба, а все законодатели только и думают об интересах народа. Из-за того, что в них употреблены понятия в собирательном смысле, каждое из них отражает преобладающую черту, а не обязательную для всех, о ком говорится. Эти суждения, строго говоря, являются частными, хотя и выглядят общими, и только при учете таких поправок с их помощью можно обосновать правильные выводы.
Не менее важно точно задавать и не упускать из внимания модальность, когда она имеется. Допустим, в каком-нибудь соглашении или контракте записано: "Договор может быть расторгнут, если его исполнение наносит ущерб одной из сторон". И предположим далее, что он не был расторгнут. В обычном условно-категорическом умозаключении отсутствие следствия доказывает отсутствие основания и поэтому можно было бы сделать вывод о том, что рассматриваемый договор не наносит ущерба сторонам. Однако в данном случае такой вывод, очевидно, не получится, так как в договоре сказано, что он всего лишь может быть расторгнут при наличии убытков от него, но обязательным отказ от него не является. Его вполне могут все же сохранить ради каких-нибудь иных целей. Говоря языком логики, слово "может" придает суждению о расторжении проблематическую модальность ("Возможно, что А"). В таком случае, как мы помним из раздела о модальных суждениях, начинают действовать дополнительные логические правила и законы.
Во втором правиле выражаются те же требования, что и в законах тождества и противоречия. Нет поэтому нужды специально останавливаться на его пояснении. Само собой понятно, что, составляя какой-либо документ, нельзя в его начале обосновывать, допустим, полезность сотрудничества, в конце доказывать, будто оно вообще только вредно. Тем не менее при всей самоочевидности данного правила сплошь и рядом встречаются его нарушения. В логике таковые имеют общее название ошибки подмены тезиса. Она имеет разные формы проявления, иногда бывает сознательной уловкой, но может возникать и из-за невнимательности или различного рода сложностей с распознанием мысли как одной и той же в разных условиях. Ведь иногда мысль необходимо выражать через другие понятия, но при этом все-таки не исказить. Из-за таких замен возникает немало проблем, о которых говорилось в разделе о законах логики. Возникают по этой причине и ошибки.
Одна из разновидностей подмены тезиса называется: переход в другой род - понятия и суждения, смысл которых вольно или невольно изменился, доказывают или больше, чем нужно, или, наоборот, меньше.
В первом случае мы имеем дело с ошибкой под названием: кто слишком много доказывает, тот ничего не доказывает. В качестве примера для анализа можно взять такое всем хорошо известное явление, как смех. Еще Аристотель правильно подметил, что смех - это некоторого рода удивление, потому что для его возникновения обязательно нужен неожиданный поворот событий или беседы. Но если бы мы, желая обосновать это, стали бы доказывать, что смех - это есть именно сама неожиданность (тогда утверждение, что смех есть удивление, вытекало бы отсюда автоматически), то наше доказательство, очевидно, потерпело бы фиаско. Ибо тогда получилось бы, что катастрофа тоже вызывает смех. В судебно-следственной практике случается, что, доказывая свое неучастие в преступлении, пытаются убедить судей, что вообще не присутствовали при его совершении. С первого взгляда это увеличивает шансы на достижение своей цели. Но если противоположной стороне удастся доказать обратное, то тогда положение только ухудшается: надо не только доказывать по-настоящему свою непричастность к преступлению, но и вдобавок еще и объяснять мотивы своих первоначальных ложных показаний.
Иначе обстоит дело, когда смещение смысла понятий и суждений смягчает тезис и в таком виде его легче обосновать, хотя доказательство, конечно же, нельзя признать состоятельным. В таких случаях ошибка называется: кто слишком мало доказывает, тот ничего не доказывает.
Такого рода подмена тезиса нередко является сознательным приемом апологетики, когда берутся возвеличивать какого-либо деятеля. Начинают обычно с категорических заявлений вроде: "Он всегда неустанно и плодотворно трудился...", потом формулировки смягчаются: "Есть немало примеров того, как самоотверженно и целеустремленно он действует...", а подтверждают свои слова указанием на один-два достоинства, каковые, разумеется, всегда можно найти у каждого.
Нередко грешит такого рода уловками и реклама, превращая заурядные качества в исключительные.
Вообще этот прием используется часто там, где надо протащить, навязать, сделать обязательными для всех неприемлемые с какой-либо точки зрения идеи, придав им предварительно более привлекательный вид. В одной старой французской кинокомедии есть такой забавный эпизод. Сын просит у отца денег: "Папа, дай мне тысячу франков на завтраки в школе". Отец не отказывает ему, но говорит: "Раз ты просишь тысячу, тебе надо пятьсот, получишь двести. На сто!" Получается, вроде бы и согласился, что надо дать, и подтвердил делом свое намерение. Но только не то намерение, на которое рассчитывал сын.
Еще одной распространенной ошибкой является переход к личности. В этом случае вместо обсуждаемого тезиса разговор сбивается на отстаивающего его автора, на его поведение, манеру говорить, достоинства и недостатки. Скажем, критики ельцинских реформ имеют все основания согласиться с Жириновским, что любая реформа должна только улучшать жизнь. Но сторонники шоковой терапии в экономических преобразованиях просто отмахиваются от таких замечаний: "А это сказал Жириновский". Каким бы одиозным ни был автор критики, обсуждать надо его слова, а не политическое лицо.
Правда, следует оговорить, что в судебном разбирательстве иногда сделанное заявление может вызвать обсуждение личности заявителя. Суд должен в некоторых случаях выяснить морально-нравственные качества того или иного участника процесса, чтобы знать, насколько он достоин доверия. Но такое отклонение от обсуждаемого вопроса, конечно, не является нарушением или уловкой, потому что не является самоцелью. К нему прибегают, когда истинность сделанного заявления вызывает сомнения или по каким-либо иным причинам требует большей, чем обычно, тщательности. Обсуждение личных достоинств в таких случаях, по существу, не уводит разговор в сторону. Оно представляет собой очередной шаг в разбирательстве. Во всяком случае внимание к моральному облику того, кто говорит, не должно вытеснять внимание к содержанию его заявления.
Еще одна ошибка подмены тезиса, которая чаще всего встречается в публичных выступлениях и дискуссиях, связана с неравномерностью интереса к разным сторонам обсуждаемой проблемы. Видимо, каждый может припомнить случаи, когда спор перескакивает с главного вопроса на второстепенные, потому что упоминаются какие-либо впечатляющие, захватывающие факты, идеи, произведения и т.д. Оратор может увлечься и сам не заметить отступления от темы, а если почувствует оживление интереса у публики, то тем самым как бы получит санкцию на уклонение или соблазнится желанием блеснуть перед аудиторией. Но далеко не редко и умышленное использование такого приема, чтобы отвлечь внимание от тезиса, который невозможно отстоять. Разговор в таких случаях вертится вокруг вопросов, хотя и как-то связанных с темой, но все-таки не имеющих прямого отношения к делу.
В заключение этого раздела необходимо еще заметить, что все виды ошибок, в частности и ошибок по отношению к тезису, невозможно перечислить. Обычно указываются только самые распространенные. Их классификация тоже не во всем однозначна, поэтому разные учебники представляют ее неодинаково.
§29. (2) Правила по отношению к аргументам и их возможные нарушения
Аргументы также называются основаниями доказательства. Они представляют собой фундамент обосновываемой мысли. Существует три правила:
аргументы должны быть суждениями, истинностное значение которых доказано, и они не должны противоречить друг другу;
истинность аргументов должна быть обоснована автономно (независимо) от тезиса;
аргументы должны быть достаточными для доказательства (быть соразмерными тезису).
Первое правило обычно интерпретируют как требование о том, чтобы аргументы были непременно истинными суждениями. Это оправдано, если иметь в виду наиболее распространенную практику. Как правило, начало доказательства действительно составляют истинные суждения. Таковыми могут быть твердо установленные факты, законы науки, аксиомы и постулаты. Однако теоретически можно мыслить и такие обстоятельства, когда доказательство начинается с суждений ложных. Но только надо, чтобы это было известно. Тогда из них путем простого отрицания можно получить истинные суждения. Изредка такое бывает, к примеру, когда эксперимент дает отрицательный результат. Поэтому будет точнее, если мы скажем, что истинность аргументов должна быть определена. Этого достаточно, чтобы получить достоверные утверждения в процессе рассуждения. В этом можно убедиться на самых разных примерах. Как мы знаем, древние мыслители, а за ними и последующие ученые, полагали, что атом неделим в абсолютном смысле этого слова. Но потом выяснилось, что это ложно. Отсюда наука пришла к очень многим содержательным выводам, и это может послужить для нас образцом рассуждения от отрицательного результата.
Нарушение данного, первого, правила называют в логике основным заблуждением. Оно выражается в том, что ложные аргументы принимаются за истинные (или наоборот). Разумеется, и выводы в таких случаях всегда будут неверными. Ярким примером такого рода ошибки является широко распространенная в наши дни неправильная оценка продовольственного обеспечения в дореволюционной России. О нем судят по вывозу за рубеж сельхозпродукции в те времена: раз вывозили хлеб, значит его производили много.
Между тем вывоз продуктов питания вовсе не является показателем уровня продовольственного потребления и благополучия. Продовольствие, как и всякий другой товар, устремляется туда, где за него могут больше заплатить, а не туда, где в нем наибольшая нужда. К тому же этот продукт, как правило, не является рентабельным: в настоящее время убытки от него в развитых государствах покрываются дотациями за счет бюджета. И вывозить его можно, следовательно, лишь в обмен на другое продовольствие (или особенно ценные ресурсы); тогда ущерб взаимно компенсируется. Превышение же экспорта сельскохозяйственной продукции над импортом наносит ущерб своему потребителю и характерно только для отсталых стран, у которых нет своего национального научно-технического потенциала для создания собственной промышленной продукции. Во все времена продовольствие везли в преуспевающие, богатые страны из отсталых и нищих, оставляя население последних на скудном рационе. Так, пережившая недавно ужасный голод Сомали, как ни парадоксально, является тем не менее кормилицей других народов и весьма щедрой: свыше девяносто процентов ее экспорта составляют продукты питания. А когда в таких странах недород порождает голод, то ничего кроме благотворительной помощи в пострадавшие районы не везут, ибо страдают от него только бедняки, с которых ничего не возьмешь. В той же Сомали они живут в жалких камышовых хижинах на земляном полу и если даже они отдадут за хлеб все, что имеют, то и тогда выручка от него скорее всего не покроет хотя бы только проход судна с продовольствием через Суэцкий канал. Так что произведенные в этой стране продукты питания и в тот голодный год уходили из нее за рубеж.
Наши дореволюционные экономисты с горечью писали, что Россия, подобно Индии, Китаю и другим отсталым странам, является экспортером хлеба, потому что немецкие или французские ремесленники были в состоянии заплатить за него больше собственного жителя. И в то время как в случае голода передовые общественные деятели по примеру Л.Н. Толстого устраивали благотворительные столовые, помещики эшелонами отправляли зерно в сытую Европу на продажу. Опираться в оценке уровня продовольственного обеспечения на экспорт продовольствия как на показатель значит начинать рассуждение на эту тему с неверного положения, совершать ошибку, называемую в логике основным заблуждением.
Включение в положение об истинности аргументов требования их непротиворечивости объясняется тем, что оно дает дополнительный критерий истинности. Ибо когда одно суждение противоречит другому, то тогда какое-то из них обязательно истинно, а какое-то обязательно ложно. И наоборот, если все они истинны, то значит ни один из аргументов не противоречит другому. Часто это требование формулируют как еще одно, четвертое, правило.
Правило автономности аргументов предписывает, чтобы их истинность была установлена до того, как берутся доказывать тезис, и независимо от этого. В противном случае возникает две разновидности ошибок. Одна из них имеет название порочный круг или круг в доказательстве: для обоснования тезиса ссылаются на аргументы, а для обоснования аргументов ссылаются на тезис.
С ситуацией такого рода приходится нередко сталкиваться при решении сложных научных проблем, как это имеет место, к примеру, при изучении истории возникновения Библии. Когда-то Спиноза сделал для ее исследователей ключевое указание: она написана в разное время. Догадка опиралась на то простое обстоятельство, что любой естественный язык непрерывно меняется. Современный русский заметно отличается от языка Пушкина и Фонвизина, тем более от языка Петра I. А произведения Афанасия Никитина или летописца Нестора наши нынешние соотечественники могут читать только в переводе. Этим обстоятельством пользуются иногда для приблизительной датировки произведений и упоминаемых в них событий. Отдельные составные части Библии тоже написаны стилем разных эпох. Однако чтобы воспользоваться применительно к ней методами, опирающимися на эволюцию языка, надо знать историю древнееврейского. Между тем независимых от нее письменных источников на языке древних евреев очень мало. Получается ситуация порочного круга: чтобы датировать тексты, нужно установить этапы языковой эволюции, чтобы восстановить эти этапы, нужно определить время написания. Выход из такого круга состоит в том, что надо обратиться к дополнительным, независимым от Библии источникам сведений, пополнять получаемую из нее информацию другими данными - из истории культуры, археологии и т.п. При комплексном изучении отдельные вехи формирования этого литературного памятника постепенно раскрываются.
Вторая ошибка похожа на первую, но иногда ее считают результатом нарушения правила истинности аргументов и относят ее к разновидностям основного заблуждения. Суть ее в том, что тезис и аргумент просто сливаются, хотя это не заметно сразу, и вместо доказательства тезиса его просто предвосхищают, заранее закладывают в основание. Такую ошибку называют предвосхищением (со стороны) основания. Доказательство в таком случае сводится к простому прокламированию, потому что аргумент не доказан. Так, встречаются философы, которые отрицают бесконечность, утверждают, что мир конечен. Свое мнение они обосновывают, например, и таким способом: если мысленно обернуть пространство, начинающееся от нас и уходящее вдаль, то тогда его начало станет концом, а его конец окажется перед нами. Но, очевидно, такое рассуждение заранее предполагает, что конец пространства существует и мы можем мысленно поместить его у нас. Доказательство, следовательно, с самого начала предполагает то, что надо доказать.
Правило соразмерности аргументов предназначено к тому, чтобы исключить из доказательства недостоверные, вероятностные умозаключения. В житейской практике они широко распространены и часто воспринимаются как вполне доказательные. Могут, например, сказать: "У него повышенная температура и болит горло, следовательно, у него ангина" или: "Изделие не раскупается, потому что оно дорого стоит". Утверждения такого рода, подкрепленные такими пусть даже истинными доводами, не являются, конечно, доказательствами; боль в горле и повышенная температура бывают не только при ангине, а товары могут не пользоваться спросом не только из-за высокой цены. Такие замечания представляют собой лишь пояснения к известным обиходным ситуациям и обстоятельствам, когда большая строгость рассуждений не нужна. Но нередко бывает и так, что подобная извинительная в обыденных делах неосновательность переходит и туда, где необходимо быть тщательным и точным, где выводы должны совершенно однозначно вытекать из выверенных заранее посылок. Причиной такой неосторожности могут быть и незнакомство с правилами логики, и отсутствие навыка в их использовании, и элементарная неряшливость в мышлении.
Очень часто наличие следствия превращается в аргумент, доказывающий наличие основания, хотя правила условно-категорического умозаключения запрещают такие выводы, как об этом говорилось в своем месте. Бывает также, что один из многих признаков предмета ошибочно превращается в единственный. Зная, к примеру, что миномет ведет навесную стрельбу, мы можем из этого сделать обоснованный вывод: "Если данное орудие миномет, то оно ведет навесной огонь". Или еще такой: "Если данное орудие не может вести навесной огонь, то оно не миномет". Такие утверждения будут правильными, потому что свойства "быть минометом" и "быть приспособленным к ведению навесной стрельбы" использованы при выводе на своем месте, как требуют правила логики. Однако попытайся мы строить вывод обратным путем, как это нередко, не подумав, делают ("Раз навесная стрельба, то это - миномет"), то аргумент станет недостаточным. Для действительного обоснования такого вывода надо еще указать и на особый снаряд, и на то, что у орудия отсутствует механизм подавления отдачи, и что оно переносится и хранится в разобранном виде. Когда мы переберем все признаки, отличающие миномет от гаубиц и мортир, способных тоже вести навесную стрельбу, и когда все суждения будут действительно истинными, только тогда наш обратный вывод будет доказанным.
Слишком слабый аргумент получается и тогда, когда мысль передает содержание действий, оказавшихся в конечном счете безрезультатными, неумелыми, запоздалыми, короче, так или иначе недостаточными для достижения цели. Представьте себе, кто-нибудь говорит: "Теорема Ферма давно доказана, ведь этим занимались столько великих математиков". Однако такой аргумент только кажется состоятельным. Для решения этой проблемы в самом деле прилагалось много сил. Верно поэтому, что многие и многие выдающиеся математические умы брались доказать теорему, но верно и то, что никто не сумел довести доказательство до конца. Следовательно, то, что приводится в качестве аргумента, хотя и является истинным высказыванием и по содержанию тоже на самом деле поддерживает утверждаемый тезис, но все-таки не исключает ложность этого тезиса. Подобные слабо подкрепленные высказывания в разговорах, в печати, в выступлениях мелькают очень часто и по чрезвычайно разнообразным поводам. Могут сказать, например: "Предприятие было реконструировано, ведь на это были направлены значительные финансовые средства" или: "Здание спасено пожарной командой, которая потушила пожар" или: "В нынешний год прошли обильные дожди, следовательно, урожай не пострадает от засухи". Несмотря на кажущуюся убедительность, сделанные в данных высказываниях выводы нельзя, однако, считать сколько-нибудь надежно обоснованными. Средства могли быть в самом деле выделены и быть значительными, но их все равно могло не хватить или они могли оказаться плохо использованными; любой пожар тоже рано или поздно гасят, но что при этом уцелело, остается под вопросом; и обильные дожди в течение года вовсе не исключают засуху, если они были несвоевременными.
Общей спецификой перечисленных высказываний является то, что в их содержании предполагается противонаправленность разных стихий или устремлений вроде действия и противодействия, хотя не в каждом из них это проступает одинаково отчетливо. Для того чтобы выводы таких рассуждений были обоснованы по-настоящему, надо подкреплять их еще и другими, дополнительными, уточняющими доводами. Можно сказать и иначе: в высказываниях такого рода помимо указания направления действий должна быть дана еще и количественная их оценка. Это значит, надо, чтобы было отмечено, насколько эти действия соответствовали, насколько затрагивали, насколько на деле меняли объект, на который направлялись. Короче, насколько действие компенсировало противодействие. Только тогда сделанные выводы будут достаточно обоснованными.
Надо, правда, оговорить, что недостаточность аргументов может проистекать из причин объективных, независящих от воли и желания людей. Всем, наверное, доводилось сталкиваться с обстоятельствами, когда приходится принимать решение, но ни один из возможных его вариантов не получает надежного обоснования. В таких случаях вступают в силу соображения весомости аргументов, а не их доказательности. Обращаясь к уже упомянутому фильму "Место встречи изменить нельзя", можно найти подобные обстоятельства. Один из следователей, Шарапов, подобрал несколько аргументов в пользу своего мнения, что человек, подозреваемый в убийстве своей жены, арестован неправомерно: время совершения преступления оказалось иным, чем полагали сначала, поведение подозреваемого не вписывается в версию и т.д. Но в ответ слышит одно категорическое возражение: у арестованного в его новой квартире найдено орудие убийства, и один этот факт перевесит все остальные доводы. Сам по себе этот факт еще не является окончательным доказательством, как нет полностью доказательных аргументов и на другой стороне. Но тот перевешивает по значению все остальное.
Не всегда полезно привлекать как можно больше аргументов. При разрастании их числа доказательство чаще всего усложняется. В нем легко запутаться. Это, конечно, еще не причина для того, чтобы вообще уклоняться от трудных вопросов; наука часто требует от людей большого напряжения и долгих поисков. Речь просто идет о том, чтобы избегать еще одной ошибки, называемой чрезмерным доказательством: там, где оно может быть простым, его не следует усложнять. Это особенно относится к публичным выступлениям, когда приходится убеждать широкую аудиторию. Громоздкие, запутанные построения быстро утомляют, публика начинает терять нить рассуждения, и в итоге вместо убедительности и доказательности - недопонимание. Принцип "лучше меньше, да лучше" работает порой эффективнее при подборе аргументов.
Некоторые авторы совершенно оправдано говорят о том, что надо различать мысль доказанную и аргументированную. Расхождение между ними аналогично разнице между знанием и мнением. Знание доказано, оно опирается на твердо установленные истины. Мнение же определяется выверенными установлениями лишь отчасти. Оно обосновано всегда только в некоторой степени. На него влияют личностные задатки и склонности, зависит оно от случайных внешних обстоятельств и факторов самого разного рода. Также и аргументированная мысль в отличие от доказанной, хотя и подкрепляется доводами, но в своей совокупности они не обеспечивают полное обоснование. Назначение аргументов в таком случае скорее в том, чтобы отметить причины, по которым отдают предпочтение той или иной идее, отстаивают то или иное решение, хотя сами по себе эти идеи и решения могут порой не согласовываться с требованиями научности, справедливости, полезности. Их придерживаются, доказывают, отстаивают, но только потому, что и отказ от них тоже чреват своими неприемлемыми последствиями. Таких проблем, где трудно указать единственно верный путь к решению, очень много и в науке, в производстве, и в политике. Хорошо, например, известно, что экологическая обстановка на Земле неблагополучна, и тем не менее непрерывно появляются все новые и новые производства, от которых она обостряется еще больше. Все понимают, что самое правильное было бы - осваивать только экологически чистые технологии, и тем не менее они зачастую не внедряются, даже если разработаны, потому что на это требуются дополнительные затраты. Соображения сиюминутной выгоды отодвигают более разумную экологическую политику в неопределенное будущее.
Очень много трудно доказуемого имеется в установлении общих мировоззренческих аксиом и фундаментальных ценностей общественной жизни. В отборе такого рода первоначал логика вообще участвует лишь косвенно, потому что их нельзя вывести из каких-то более общих положений. Приверженность разных групп людей тем или иным ценностям больше определяется социально-политическими и мировоззренческими факторами - правовыми, религиозными, этическими и прочими убеждениями и идеалами. Лишь после того, как они принимаются, и там, где они принимаются, можно в принципе осуществлять доказательство, потому что появляются аргументы - почва всякого обоснования.
В науке тоже существуют аксиомы, принимаемые без доказательства. Но их установление не зависит от интересов людей. К тому же полученные из них выводы, составляя, как правило, целые теории, в последующем хорошо проверяются всей человеческой практикой; в противном случае их отбрасывают и заменяют на более точные и совершенные, стало быть лучше доказанные. Положенные в основу научного знания аксиомы дают твердый фундамент последующим, более частным положениям, из них в свою очередь извлекаются еще более конкретные выводы. Возникает разветвленная система доказанного знания, которая неуклонно расширяется с каждым открытием, с каждым новым достижением. В этой системе доказательства содержат только достаточные для этой цели аргументы. Иные здесь недопустимы. Полученная таким образом сеть законов, понятий, категорий дает почву для решений в практической повседневной деятельности, обоснованных с помощью правил и законов логики.
§30. (2) Правила по отношению к демонстрации и их возможные нарушения
Форма доказательства, или демонстрация, представляет собой не что иное, как некоторую последовательность умозаключений, с помощью которой исходные посылки (аргументы) связываются с выводом (тезисом); в простейшем случае умозаключение может быть одно. Правилом относительно формы доказательства выступает лишь одно общее требование: соблюдать все условия правильно построенного умозаключения; можно также выразить его иначе, указав на результат, который должна давать демонстрация: гарантировать, что тезис логически вытекает из аргументов.
Форма доказательства показывает логическую связь между аргументами и тезисом.
Чаще всего этот компонент доказательства представляет собой более или менее сложный комплекс нескольких умозаключений, особенно когда доказательство относится к разряду косвенных. Умозаключения как составной элемент доказательства могут комбинироваться и с методами получения выводов из конкретных областей знания, строящихся на основе соответствующих законов природы. Выбор подходящей формы доказательства является самой трудной и ответственной частью всего процесса логического обоснования.
Возможными ошибками в демонстрации выступают любые нарушения каких бы то ни было правил умозаключения. Таких правил, естественно, очень много, а возможных отступлений от них еще больше. Общее название ошибок по отношению к демонстрации - мнимое следование. Все их разновидности принято группировать в соответствии с видами умозаключений - аналогия, индукция, дедукция.
Выводы по аналогии чаще всего являются лишь вероятностными. Когда это обстоятельство игнорируют, то приходят к необоснованным положениям, принимая за доказанные такие высказывания, которые при более строгом рассмотрении оказываются недоказанными. Методы, помогающие избегать таких ошибок, описаны в разделе об аналогии.
В индуктивных умозаключениях нарушения наиболее часто встречаются при установлении причинных связей, когда простую последовательность событий принимают за причинно обусловленную. О таких неверных заключениях говорят: после этого не значит вследствие этого. Возникает ошибка, как правило, из-за слабой изученности явлений. Но может быть ее причиной и нежелание или неумение хорошенько вдуматься в суть предмета, о котором рассуждают. Даже хорошо всем знакомую молнию ошибочно принято считать причиной грома из-за того, что одно всегда сопровождает другое, и, кроме того, сначала всегда блеснет молния (зарница) и только потом гремит гром. На деле, однако, такое мнение является поверхностным. Зарница и гром оба вызываются электрическим разрядом в атмосфере и появляются одновременно. Будучи сложным природным явлением, молния включает в себя световое и звуковое излучения, зарницу и гром, но только не в качестве следствия, а как свои составные части. Слышится же гром всегда позже только из-за того, что звук распространяется медленнее света.
В логике обычно больше всего внимания уделяют нарушениям правил дедуктивных форм доказательства.
Одна из таких ошибок называется: от сказанного с условием к сказанному безусловно. Все установленные человеком истины являются конкретными в том смысле, что они верны лишь при определенных условиях. Если о них забыть, то тогда верное на своем месте научное положение может стать источником ошибочных выводов. Дело осложняется еще и тем, что сами эти ограничивающие рамки не всегда выражаются явно. Их очень часто принимают по умолчанию. Скажем, всем известно, что вода замерзает при нуле градусов. Но между тем на дне морей и океанов температура иногда бывает и ниже нуля, как утверждается в литературе по океанологии. Однако на деле оба эти положения совместимы, потому что точка замерзания определена для дистиллированной воды и при нормальном давлении. Только к таким внешним параметрам она и относится, в иных условиях положение о температуре замерзания воды будет ложным.
Сходная ошибка называется: от сказанного в собирательном смысле к сказанному в разделительном смысле. Она возникает тогда, когда собирательным характеристикам придается значение разделительных. Так, о гейзерах каждый знает, что они представляют собой фонтанирующие естественные источники горячей воды и пара. Хотя это в общем верно, но только с учетом, что таким образом отмечается самая примечательная их черта, то, что прежде всего привлекает в них к себе. Можно сильно разочароваться, побывав в Долине гейзеров на Камчатке, когда увидишь, что постоянно фонтанируют только два-три гейзера. Еще несколько дают периодические выбросы длительностью в полминуты - минуту и успокаиваются, оставаясь часами бездеятельными. Большинство же представляют собой бурлящие кипятком воронки.
Помимо ошибочно построенных умозаключений, составляющих демонстрацию, бывает еще замена доказательства какими-то другими средствами с целью добиться принятия тезиса. Основаниями для выводов в таких случаях служат посторонние относительно логики факторы: интересы людей, морально-этические мотивы, чувства и многое другое. Подобных уловок довольно много.
Обращение к публике. К нему прибегают в выступлениях перед массовой аудиторией. Суть этого приема в том, что стараются настроить присутствующих в свою пользу, возбуждая в них чувства жалости, сострадания и т.п. Согласно Платону и другим современным ему авторам, в Древней Греции было принято, чтобы на судебное разбирательство обвиняемый являлся в сопровождении всех своих домочадцев и те своими слезами старались воздействовать на судей. Учитель же Платона Сократ, наоборот, представ перед судом, запретил своим близким сопровождать его, объяснив это тем, что суд должен быть беспристрастным, его дело - проверить, докажет ли обвинение виновность подсудимого или нет. Никакого другого влияния на их решение быть не должно.
Обращение к верности. Такой прием встречается тогда, когда спор затрагивает, как говорится, честь мундира, то есть чье-то мнение вредит определенному кругу единомышленников. Среди последних могут быть в ходу какие-то молчаливо принимаемые соглашения и даже их сообщество в иных случаях может оформляться, принимать клятвы, карать отступников. Бывает, что от приверженцев требуют отстаивать какое-либо положение только потому, что оно отвечает целям организации, движения, партии. Его истинность или ложность не принимаются в расчет. Выдающийся французский философ и палеонтолог Тейяр де Шарден входил в ортодоксальные католические организации и долгое время не получал разрешения на публикацию своих работ от церковных инстанций. Их руководство запрещало ему отстаивать идеи, несовместимые с официальной доктриной католицизма, к которым Тейяр приходил как палеонтолог. Его злоупотреблявшие своим положением начальники использовали, следовательно, приверженность философа религиозной вере как основание, когда направляли его деятельность на нужные им цели.
Доказательство весьма часто подменяется ссылкой на авторитет Обращение к авторитету. какого-либо источника или инстанции. В прошлом это могли быть какие-либо священные книги - Коран, Талмуд, Библия и тому подобное. В советское время роль непререкаемого авторитета отводилась партийным документам, принимавшимся самыми разными инстанциями правившей тогда партии. Встречается такой догматический подход и в науке тоже, когда авторитет выдающихся мыслителей заменяет все прочие аргументы и доказательства. У средневековых схоластов нередко самым верным способом убедить служила ссылка на Платона или Аристотеля. Известно, что Галилею стоило большого труда доказать независимость скорости падения тел от их тяжести. Его современники долго не могли его понять только потому, что Аристотель ошибочно утверждал влияние веса тела на скорость его падения.
Надо, правда, оговорить, что не всякая ссылка на авторитет может считаться уклонением от правильного обоснования. При обсуждении сложных узкоспециальных вопросов нередко приходится обращаться к признанным специалистам за советом или оценкой. Ведь не все одинаково разбираются в тонкостях математики, физики, химии и т.д. Далеко не всегда медики убеждают пациентов в необходимости прибегнуть к тем или иным методам лечения. "Один для меня - десять тысяч, если он наилучший", - провозглашал выдающийся древнегреческий философ Гераклит. В этом нет ничего удивительного. Только надо, чтобы авторитет имел действительные практические достижения, доказал делом свои недюжинные познания. Большинство людей не понимают и не в состоянии понять теорию относительности и квантовую механику. И тем не менее они верят в их истинность, потому что доверяют их выдающимся создателям, которые с помощью великих, всем очевидных достижений доказали свою компетентность.
Обращение к здравому смыслу. Этот способ убеждать, по сути дела, апеллирует к очевидности, сформированной обыденной практикой. Мало того, что он вообще несостоятелен, когда дело касается глубинной сущности вещей, сверх того, опора на здравый смысл очень часто ведет к рабскому следованию обывательским предрассудкам.
Другие нарушения правил доказательного рассуждения мы только перечислим: обращение к невежеству, обращение к силе, обращение к выгоде. Их названия говорят сами за себя.
§31. (2) Опровержение и его виды
В поисках истины порой неизбежна критика устоявшихся взглядов, проверка и уточнение того, что считалось доказанным. Также и в споре сталкиваются разные мнения, при этом одни из них утверждаются, другие отбрасываются как ложные. Опровержение направлено на разрушение уже проделанных доказательств. Оно показывает, что то или иное из них не удовлетворяет строгим требованиям логики. Поэтому они подлежат уточнению или полной замене.
Опровержение - вид доказательного процесса, направленного на уже существующие доказательства для того, чтобы показать их несостоятельность.
Не обязательно, чтобы в итоге опровержения родилась новая содержательная истина (хотя иногда она появляется в качестве сопутствующего продукта). Но обязательна новая обоснованная оценка существующим взглядам. В этом смысле опровержение не только разрушительно, но и созидательно; оно освобождает познание от неточных, поверхностных, скороспелых выводов и утверждений, проясняет представления о вещах, хотя прямо о них никогда не говорит. Опровержение - такая же необходимая составная часть познания, как и доказательство.
На опровержение распространяются все те правила, которые действуют в отношении доказательства, и у него те же самые структурные элементы. Однако плодотворность и убедительность опровержения находятся в зависимости от того, отрицает ли оно тезис, аргументы или демонстрацию. В соответствии с этим выделяются виды опровержения: критика тезиса, критика аргументов, критика демонстрации.
Критика тезиса. Этот вид опровержения направлен на доказательство ложности тезиса уже имеющегося доказательства и представляет собой наиболее сильное средство достижения соответствующей цели. Мало того, что в итоге положение, считавшееся истинным, теперь признается ложным, одновременно с этим неминуемо признание и того, что у опровергнутого доказательства ложны либо посылки (аргументы), либо демонстрация. В самом деле. Доказательство, как мы помним, представляет собой умозаключение об умозаключении по схеме modus ponens: если аргументы верны и демонстрация построена правильно, то тезис - истинное суждение. Ну, а коль опровержение доказало ложность тезиса (следствия в modus ponens), то согласно правилам условно-категорического силлогизма это позволяет от ложности следствия перейти к ложности основания - признать ложным сложное составное высказывание об истинности аргументов и демонстрации. Это и означает, что либо аргументы ложны, либо демонстрация не соответствует правилам.
Существуют три способа доказать ложность тезиса - фактами, сведением к абсурду, доказательством антитезиса (несовместимого с ним утверждения).
Само собой понятно, фактами можно опровергнуть только эмпирически проверяемые утверждения. И надо помнить, что содержание фактов нередко зависит от их интерпретации, от угла зрения на них. Представьте себе директора предприятия, который отказывается вносить платежи на том основании, что у него нет средств для этого, хотя твердо знает, что в банке на счету предприятия имеется необходимая сумма. И допустим, далее, он не ведает, что банк совсем недавно лопнул, так что средств и на самом деле нет. Можно ли назвать такого директора обманщиком, имел ли место факт обмана с его стороны? В житейской практике мы все скажем, что такому человеку нельзя доверять как лгуну. В юридическом же смысле факта обмана не было.
И попробуйте разобраться с истинностью утверждений, когда дело касается большой политики. Скажем, перед началом Великой Отечественной войны британский премьер-министр Черчилль в течение примерно года присылал Сталину предупреждения о готовящемся нападении Германии на СССР. Позднее Гитлер в самом деле начал войну против нашей страны. Казалось бы, развитие событий подтвердило слова британского лидера. Но. Теперь выясняется, что в то время, когда Черчилль слал Сталину свои предупреждения, последний благодаря разведке одновременно получал из Лондона буквально тонны секретных документов, и из них следовало, что Объединенный разведывательный комитет Великобритании на самом деле не ждет такого нападения (и отвергал таковое до самого 11 июня 1941 года). Более того, не имея фактических аргументов в пользу своих утверждений, Черчилль распорядился, чтобы британские спецслужбы подсунули советской разведке сфабрикованные данные на этот счет. Так что среди более чем восьмидесяти предупреждений о готовящемся нападении Германии на нашу страну, полученных советской разведкой, есть и три британские фальшивки. Мы приводим данные из книги о разведывательных службах СССР, написанной бывшим советским разведчиком Гордиевским, который с 1974 года стал работать на Англию и теперь живет там. В данном случае нас этот эпизод истории интересует только как своеобразная проблема: как оценить имеющиеся исторические факты - являются ли упомянутые послания Черчилля Сталину предупреждениями или их надо рассматривать как дезинформацию?
В науке иногда проверка фактами заставляет ставить эксперименты. В них явление освобождается от посторонних влияний, предстает в чистом виде. Тем самым обеспечивается однозначность основанных на них выводов.
Есть существенная разница в опровержении общих и частных высказываний. Для отрицания общих суждений достаточно одного единственного опровергающего их факта. Так, общее утверждение о том, что все лебеди белы, было опровергнуто первым же увиденным европейцами в Австралии лебедем черного цвета, потому что этот факт сделал истинным частноотрицательное суждение "Некоторые лебеди не являются белыми", каковое находится в отношении противоречия к общеутвердительному суждению, выражавшему первоначальное, неполное представление об этих птицах. То же самое было бы, если эти же знания европейцев выражались бы в отрицательной форме: "Ни один лебедь не является черным". Противоречащим ему является частноутвердительное суждение "Некоторые лебеди черные", и оно доказывается обнаружением хотя бы одного из них.
Опровергать же фактами частные суждения труднее, поскольку тут надо обосновывать противоречащие им общие суждения, следовательно, перебирать весь массив обсуждаемых предметов. Предположим, что кому-то вздумалось утверждать, что существуют белые вороны ("Некоторые вороны белые"). Для доказательного опровержения подобной мысли понадобилось бы обосновать общеотрицательное суждение ("Никакая ворона не является белой"). Дать такое обоснование эмпирическим путем вряд ли возможно.
Сведение к абсурду в большей мере используется как теоретический прием. В нем много сходства с доказательством от противного: тезис, который собираются опровергать, сначала принимают за истинный и затем по правилам логики извлекают из него следствия, пока не обнаружат противоречия фактам или общеизвестным истинам. Достаточно получить одно абсурдное утверждение, вытекающее из тезиса, и это дает основание считать тезис опровергнутым. В споре можно показывать несоответствие извлеченных выводов другим словам автора опровергаемого тезиса, так как этим будет обнаружено, что говорящий противоречит сам себе.
В художественно-публицистической литературе существует стиль изложения, называемый романтической (сократовской) иронией, который тоже представляет собой род опровержения в специфическом виде. Сократ относился к числу тех людей, которые до страсти любят спорить; он мастерски владел приемами спора, в том числе и сведением к абсурду утверждений оппонента. Соглашаясь на время со словами своего собеседника, он не забывает отметить, что они небезосновательны, порой отвешивает комплименты за умение выдвигать оригинальные идеи. Делается как бы его единомышленником. Потом приглашает вместе с ним сделать выводы, провести сопоставления. А когда обнаруживается, что они неминуемо приводят к несуразным положениям, то сам же разводит руками: до чего же, мол, мы с тобой неряшливые мыслители, договорились до таких нелепостей. Романтическая ирония представляет собой разновидность критики, хотя внешне все высказывания звучат как одобрение. Просто такое "одобрение" провозглашается в таких нарочито напыщенных выражениях, что на самом деле воспринимается как насмешка. Преувеличенно помпезные эпитеты по поводу заурядных, а то и карикатурных сторон жизни, однозначно показывают настоящее отношение автора к разбираемым взглядам. В таком стиле написана, например, известная "Похвала глупости" Эразма Роттердамского. У Ф. Ницше очень многие фрагменты его сочинений и даже сами его идеи могут быть правильно поняты только с учетом его романтически-бунтарских увлечений.
В такого рода критике можно обнаружить все элементы опровержения через сведение к абсурду: принимается позиция оппонента, более того, внешне ее даже вроде бы отстаивают, показывается, где и в чем она выглядит неприемлемой, возможно, даже уродливой, и в конце концов ясно отвергается. Но поскольку это скорее художественный, чем научно-академический прием, то строгого разделения между всеми этими элементами может не быть. Они могут соединяться в одной-двух фразах. И в строгом виде их надо каждый раз восстанавливать. К тому же в таких произведениях велика зависимость смысла высказываний от контекста.
Критика аргументов направлена на то, чтобы показать их несоответствие правилам, разработанным в логике для этого компонента доказательства (см. раздел "Правила по отношению к аргументам и их возможные нарушения"). Значит в ходе опровержения надо показать, что в доказательстве имеется либо логический круг, либо оно содержит ошибку предвосхищения основания, либо, когда аргументы ложны, оно впадает в основное заблуждение. Повторять то, что сказано в предыдущем разделе, нет необходимости. Можно лишь добавить, что доказательство ложности аргументов осуществляется теми же способами, которые используются при опровержении тезиса. Но поскольку аргументов может быть несколько, то к тем способам добавляется еще и проверка на совместимость их между собой - противоречат они друг другу или нет.
Критика демонстрации имеет целью выявить нарушения правил умозаключений, положенных в основу опровергаемого доказательства. Такая критика показывает, что тезис вовсе не вытекает из посылок (аргументов) и значит его нельзя признать доказанным.
Следует помнить, что критика аргументов и демонстрации представляет собой более слабое средство опровержения по сравнению с критикой тезиса, ибо они показывают не ложность, а всего лишь необоснованность тезиса. Последний все равно может быть истинным, пусть даже обоснование его страдает недостатками. Это можно пояснить с помощью того же оценочного условно-категорического силлогизма, каковой, как уже неоднократно говорилось, в конечном счете является наиболее общей схемой всякого доказательства. Согласно такому умозаключению истинные посылки и правильное умозаключение гарантируют истинность тезиса. Однако поскольку от ложности основания modus ponens (аргументы плюс демонстрация) нельзя прийти к ложности следствия (тезис), то даже правильно построенное опровержение аргументов и демонстрации не позволяет еще делать вывод о ложности тезиса. Он оказывается на этой стадии всего лишь неверно доказанным, и выставивший его оппонент обязан теперь представить новое обоснование для него. Когда Галилей взялся доказывать, что тела разного веса падают с одинаковой скоростью, то сначала в поставленном им для этой цели эксперименте не учитывалось сопротивление воздуха. Между тем из-за него более массивное тело и в самом деле падало быстрее легкого, следовательно, доказательство не подтвердило предполагаемого тезиса великого ученого. Выбранная им форма доказательства была опровергнута. Однако только она. Сам тезис все равно был верен и позднее доказан иным путем.
Встречающиеся в опровержении непозволительные приемы и ошибки являются в общем теми же, что и в доказательствах. Из специфических именно для опровержения мы назовем лишь одну такую уловку - так называемый дамский аргумент. Его название, заметим, вряд ли оправдано, так как вольно или невольно грешат им абсолютно все люди. Суть такой уловки в том, что, не соглашаясь со словами собеседника, желая их опровергнуть, их усиливают до явной неприемлемости.
Образцом могла бы послужить знаменитая фраза Остапа Бендера: "Может тебе еще и ключ от шкафа, где деньги лежат?" Сказана она была в ответ на просьбу мальчишки добавить лишнюю копейку в уплату за мелкую услугу. Такая форма возражения, согласится каждый, имеет очень широкое хождение. В ее основе лежит принцип, выражаемый поговоркой: "Коготок увяз - всей птичке пропасть". Под его действие подпадают дела, явления, предметы, которые хотя и различаются и может быть даже значительно, но лишь в количественном отношении. И признавая что-то в малом, мы должны признавать то же самое в большом. В рассматриваемом нами примере юный проситель надеется, что если его облагодетельствовали в некоторой мере, то не откажутся дать и побольше. А плательщик, со своей стороны, находит такую претензию чрезмерной, наносящей ущерб кошельку, и без колебаний ставит ее в один ряд с такими намерениями, которые оценивались бы, будь они реальны, как покушение на все достояние в целом; своим вопросом-возражением он придает словам своего малолетнего собеседника самую крайнюю в количественном отношении степень чрезмерности, подчеркивая тем самым, что нет принципиальной разницы между тем, что просит обнадеженный было визави, и тем, какой смысл вкладывает в его слова сам его неожиданный благодетель.
В заключение хотелось бы еще отметить, что наше мышление содержит помимо знания также и убеждения, для которых тоже создаются понятия, делаются в отношении их выводы, строятся доказательства. Однако убеждения подкрепляются иначе, чем знания. Они основываются также на идеалах, ценностях, нормах. Это значит, создает убеждения не только наука с ее опорой на логические правила доказательства. Любое художественное произведение тоже прививает человеку какие-то взгляды, делает его приверженцем или противником определенных идей. Но достигается это вовсе не рассуждением. Здесь действуют другие механизмы. Литература заставляет восхищаться какими-то персонажами, пробуждает желание следовать им, делает их стало быть образцом для подражания. Искусство изображает жизненные явления в привлекательном или, наоборот, неприглядном, отталкивающем виде, превращая их тем самым в позитивные или в негативные факторы сознания, которые в дальнейшем становятся регулятивами всего поведения в целом, в частности и мыслительной деятельности. Очень кратко и в то же время удивительно точно совместное участие науки и искусства в формировании мировоззренческих установок человека выразил великий русский критик В.Г. Белинский: "Наука доказывает, литература показывает, а обе убеждают".
Апелляция к эмоциям в процессе доказательства сама по себе еще не является злоупотреблением. Когда адвокат старается увлечь публику, пробуждает в ней нужные ему чувства, украшает речь яркими эпитетами, то непозволительным приемом под названием обращение к публике это является только в том случае, если такой прием заменяет ему доказательство в собственном смысле слова. Когда же он поступает таким образом затем, чтобы усилить внимание к своим словам, сделать свое выступление более доходчивым, то этим он к квалификации правоведа, способного быть точным в доказательстве, добавляет мастерство оратора, которое всегда отличало выдающихся юристов.
То же самое можно сказать и о непозволительных приемах убеждения вообще. Они мешают в делах поиска истины. Но нельзя сказать, что они выдуманы и внесены в рассуждение как нечто совершенно чуждое ему. У них есть, как принято говорить в марксистской философии, гносеологические корни - где-то, пусть в скромных масштабах, они все-таки уместны. Но иногда эти отдельные действительные черточки реального познавательного процесса односторонне раздуваются, вытесняя другие, тогда они превращаются в непозволительный прием, уловку или ошибку. И аргумент к силе (приказ вместо убеждения), и аргумент к выгоде (когда она не наносит ущерба окружающим), и аргумент к авторитету становятся злоупотреблением только тогда, когда их превращают в единственный аргумент или когда ими подменяют разбор существа дела. В этом случае приходит конец всякой научности и логичности.
Часть 2. (3) Символическая логика
Логика высказываний
§32. (3) Образование сложных высказываний
Суждение, как мы помним, обладает двумя важнейшими для логики свойствами: 1) быть либо истинным, либо ложным и 2) что-либо утверждать или отрицать. В логике высказываний от всей мысли, когда она предстает как высказывание, в поле зрения остается одна лишь ее способность - быть либо истинной, либо ложной. Каждое высказывание обозначают какой-либо латинской буквой: p, q, r, s,... Они получили название пропозициональных переменных. Кроме того, вводятся специальные значки для некоторых стандартных языковых оборотов: "если..., то...", "и", "или" и т.п., которые называют логическими союзами. Нам надо перечислить все логические союзы и составить для них таблицу истинности (см. таблицу 1). В символической логике принято обозначать истинное выражение единицей, а ложное - нулем. Стало быть, в приведенной дальше таблице 1 и 0 заменяют соответственно слова "истинно" и "ложно".
Отрицание. Этот логический союз образуется за счет добавления к любому высказыванию слов "Неверно, что...". Для символической записи отрицания мы будем использовать черту (перед) над переменными или формулами: -p. Читается: "Неверно, что p", или просто: "He-p". И если p означает, скажем, "Погода сегодня дождливая", то -p станет высказыванием: "Неверно, что погода сегодня дождливая". Представьте себе далее, что высказывание p истинно (на улице, в самом деле, идет дождь). Тогда его отрицание -p ("Неверно, что погода дождливая") будет, очевидно, ложным высказыванием. Если же дождя нет, то есть высказывание p ложно, тогда, наоборот, истинным будет его отрицание. В результате приложения к исходной мысли этого логического союза образуется высказывание, истинность которого меняется на противоположную. Поэтому в таблице 1 против p со значением 1 в колонке для -p стоит 0, а против p со значением 0 - 1.
Таблица 1
| p |
q |
-p |
p /\ q |
p \/ q |
p ↓ q |
p => q |
p ⬄ q |
1
0
1
0 |
1
1
0
0 |
0
1
-
- |
1
0
0
0 |
1
1
1
0 |
0
1
1
0 |
1
1
0
1 |
1
0
0
1 |
Особенностью отрицания в символической логике является то, что двойное отрицание само себя нейтрализует. Так что всегда справедливо выражение:
-(-A) = A (1)
Знак эквивалентности говорит только о том, что выражения взаимозаменимы: высказывание с двумя отрицаниями равносильно тому же высказыванию без отрицания.
Конъюнкция. Следующее сложное высказывание, конъюнкция, представляет собой соединение двух и более высказываний с помощью союза "и". В языке этому соответствуют выражения, содержащие "и", "но", "также", "зато", "хотя" и т.д. Ее обозначение чаще всего такое: p /\ q; читается: p и q. Допустим, у нас имеется высказывание с союзом "и": "Поезд следует до Москвы и отходит через пятнадцать минут". Мы можем разбить его на две части, обозначив каждую часть соответственно буквами p и q: "Поезд следует до Москвы" (p) и "Поезд отходит через пятнадцать минут" (q). И тогда наше первоначальное высказывание может быть записано в виде приведенной формулы. Нам осталось только разобраться с колонкой для конъюнкции в таблице истинности.
В первой строке берется случай, когда оба простых высказывания истинны. Как это понимать? Предположим, нам передали вот эту самую информацию о поезде на Москву и времени его отправления. И если мы затем выясним, что и первая, и вторая части этого сообщения соответствуют действительности, то есть высказывания "Поезд следует до Москвы" и "Поезд отправляется через пятнадцать минут" оба истинны (p=1; q=1), то, очевидно, и всю информацию в целом мы тоже оценим как истинную. Это и отмечается в колонке для конъюнкции (первая строка) единицей. Теперь разберем другой вариант. Допустим, что истинным является только одно простое высказывание, скажем, второе, первое же ложно (p=0; q=1). То есть нам сказали, что поезд отходит на Москву через пятнадцать минут, но он отходит, хотя и в самом деле через пятнадцать минут, но не на Москву, как было сказано, а в каком-нибудь ином направлении. Как тогда будет оценено нами полученное сообщение в целом? Очевидно, оно вводит нас в заблуждение, и мы должны отнести его к разряду ложных. Этим объясняется цифра ноль во второй строке в колонке конъюнкции. Понятно, что при обратных значениях компонентов (p=1; q=0) будет тоже самое - в целом информация по-прежнему ложна. Наконец, когда оба простых высказывания являются ложными суждениями, то тем более все суммарное высказывание представляет собой обман.
Таким образом, конъюнкция является истинной только тогда, когда оба составляющих ее простых высказывания истинны, при всех же остальных значениях входящих в нее переменных она ложна.
Дизъюнкция (нестрогая). Этот логический оператор используется для отображения различного рода альтернатив. Ее символическая запись - p \/ q; читается: p или q. Чтобы разобраться с ее значениями по истинности в таблице 1, приведем какой-нибудь конкретный пример. Возьмем высказывание "Этот вопрос решается или через управляющего, или через его заместителя". В нем указывается на два возможных способа решить какой-то вопрос. Один из них задается высказыванием "Этот вопрос решается через управляющего" (обозначим его через p), другой - высказыванием "Этот вопрос решается через заместителя" (q). Попробуем перебрать все варианты, как это было с конъюнкцией.
Допустим, данную справку мы получили в каком-нибудь учреждении и после этого выяснили, что оба начальника в состоянии решить и решают такие вопросы. Стало быть, истинны как p, так и q (p=1; q=1). Как можно оценить истинность всего полученного указания? Вообще говоря, возможны случаи, когда такие высказывания вводят в заблуждение, если они означают, что только один из них компетентен заниматься данным делом, но не оба вместе. Но могут быть и такие обстоятельства, когда нам достаточно знать, где искать нужную инстанцию, остальное пока безразлично, и тогда то же самое указание при тех же значениях истинности простых суждений будет оценено как истинное. В символической логике предусмотрены оба варианта. Нестрогая дизъюнкция охватывает второй случай - при истинности обоих высказываний она является истинной. Поэтому в таблице истинности, в самой первой строке, где p=1; q=1, для нестрогой дизъюнкции указано значение 1. Когда же, далее, одно из простых суждений истинно (один из указанных руководителей занимается этим вопросом - причем все равно кто, - а другой не занимается) то, само собой понятно, у нас нет никаких оснований считать данную нам справку ложной: нам именно это и сказали, что обращаться надо к тому или другому. Стало быть, в колонке для нестрогой дизъюнкции и во второй, и в третьей строках (как и в первой) должна стоять 1. Ну, а когда оба простых высказывания ложны, то, очевидно, у нас есть причины считать, что нас просто обманули - все дизъюнктивное высказывание надо считать в этом случае, конечно, ложным.
Дизъюнкция (строгая). Этот логический оператор представляет собой то же, что и предыдущий, но относится к несоединимым альтернативам. Например: приговор был оправдательный либо обвинительный, студенту поставили "отлично" либо "хорошо". Во избежание путаницы мы будем пользоваться для нее словом "либо". У нас она будет записывается как p ↓ q; читается: p либо q. По истинностным значениям строгая дизъюнкция совпадает с нестрогой во всем за исключением первой строчки. У нее оба простых суждения не бывают одновременно истинными; если же при каких-то обстоятельствах это все же случается, то значит отнесение данной альтернативы к разряду строгих дизъюнкций ложно, что и отмечено цифрой 0 в первой строке колонки для строгой дизъюнкции.
Импликация. Она примерно соответствует тому, что в традиционной логике называют условными суждениями, выражаемыми с помощью логического союза "если,... то". Общепринятое обозначение - p => q; читается: p имплицирует (влечет, вызывает) q. Поскольку условная зависимость не является симметричной, то полезно условиться называть левую от стрелки часть формулы антецедентом, а правую - консеквентом. Надо сказать, в живых языках условные суждения применяются очень широко, и с их помощью предается чрезвычайно пестрое разнообразие в оттенках содержания и смысла предложений. Исчисление высказываний учитывает только наиболее типические, преобладающие черты условных связей.
Чтобы разобраться с картиной распределения значений истинности импликации в зависимости от разных наборов переменных, воспользуемся опять примером. Пусть нам дано предложение: "Если у Анны сегодня день рождения, то подарю ей розу". Здесь логический союз соединяет два высказывания: "Сегодня у Анны день рождения" (p) и "Подарю Анне сегодня розу"(q). Каждое из них может быть как истинным, так и ложным. Само собой понятно, что при истинности каждого из простых высказываний (у Анны, в самом деле, сегодня день рождения и обещание насчет розы тоже было выполнено) мы посчитаем все сделанное в условной форме заявление истинным: в первой строке колонки импликации (таблица 1) проставлена 1. Но как быть с оценкой такого обещания, когда первое суждение ложно (p=0), а роза, тем не менее, была подарена (q=1), то есть, подарена, несмотря на то, что никакого дня рождения Анна сегодня не отмечает? Можно ли считать это отступлением от своих слов? Если и да, то ведь отступление сделано в сторону превышения, оно не обмануло ожидания, наоборот, этим поступком верность данному слову подтверждается еще лучше, чем могла бы. Поэтому при такой комбинации значений переменных правильно будет считать импликативное высказывание истинным. Легко, далее, согласиться, что когда антецедент истинен (p=1), а консеквент ложен (q=0), то высказанное заявление надо признать ложным, ибо это означает, что в день рождения роза вовсе не была подарена. Что касается ситуации, когда день рождения еще не наступил (p=0) и роза пока не подарена (q=0), то при таких обстоятельствах у нас нет никаких оснований считать, что слова расходятся с делами, поэтому импликация в этом случае истинна.
Правда, последнее обстоятельство порождает некоторые не совсем удобные следствия. Формально получается, что любые два ложных предложения, соединенные импликативной связью, образуют истинное высказывание: если дважды два пять, то римский папа магометанин, если коровы квакают, то лягушки доятся. С точки зрения таблицы истинности такие абсурдные утверждения действительно надо признать правильными и истинными высказываниями. Однако в этом не так уж много отступлений от здравого смысла. В обычной речи такими сочетаниями довольно часто пользуются: если вот эту певицу можно считать артисткой, то тогда вон ту надо признать сказочной сиреной. Или шутливое заявление Винера: "Если преодолеть технические трудности, то человека можно передавать по проводам", - будет всегда правильным и бесспорным, хотя и антецедент, и консеквент здесь ложны. Точно так же любой мздоимец может спокойно смотреть в глаза судьям и говорить: "Я взяток не беру, если мне их не дают". Все утверждение будет правильным, даже если на самом деле каждая его половинка ложна.
Эквиваленция. Она соединяет высказывания логическим союзом "тогда и только тогда". Наиболее распространенное обозначение эквиваленции p ⬄ q; читается: p эквивалентно q. Относится она к таким парам явлений и обстоятельств, которые нерасторжимо связаны: есть одно, есть и другое. Допустим, какой-нибудь начальник в министерстве иностранных дел утверждает, что в его отделе каждый сотрудник переходит в дипломаты тогда и только тогда, когда в совершенстве овладевает иностранным языком. Подобно другим, это заявление может быть и истинным и ложным. Давайте посмотрим, как это зависит от значений переменных. Очевидно, что его слова передают то, что есть на самом деле, если их первая и вторая половины - истинные суждения (p=1; q=1). Это значит, что работники, становящиеся дипломатами, знают в совершенстве иностранный язык и каждое из простых высказываний об этом является истинным. И точно также очевидно, что его утверждение ложно, если иные из них переходят на дипломатическую службу, не зная, иностранного языка (p=1; q=0), или, наоборот, иностранный язык знают, но в дипломаты попасть не могут (p=0; q=1). При ложности же обоих простых высказываний - и в дипломаты их не переводят, и языка они не знают (p=0; q=0) - слова начальника, конечно, надо оценить как истинные, правильно описывающие сложившуюся в отделе практику.
Введенный таким образом символический язык позволяет превращать в формулы довольно сложные сообщения, составленные из нескольких простых суждений в их самых разных сочетаниях. Так, известная поговорка "Если гром не грянет, мужик не перекрестится" запишется у нас в следующем виде:
(-p => -q ),
где p означает гром гремит, а q - мужик крестится.
Высказывание о том, что матерью можно стать тогда и только тогда, когда родишь или усыновишь ребенка, потребует трех переменных: p - стать матерью, q - родить ребенка, r - усыновить ребенка. Тогда соответствующая формула будет выглядеть так:
(p ⬄ (q \/ r)).
Возьмем еще несколько выражений, состоящих из трех или четырех простых высказываний, и потом запишем их формулами. Неправда, что наше предприятие получает доход (p) тогда и только тогда, когда не платит налоги (-q) или не вносит платежи (-r):
-(p ⬄ ((-q) \/ (-r )).
Если его можно назвать преступником (p), то неправда, будто над ним не состоялся суд (-q) и он не был на нем изобличен (-r):
(p => -((-q)/\ (-r )).
Если неправда, что здание состоит на учете в управлении культуры и охраняется государством, тогда оно - не памятник архитектуры:
-(p /\ q) =>-r .
Неправильно утверждать: если здание находится на учете в управлении культуры и охраняется государством, то оно - не памятник архитектуры:
-((p /\ q) =>-r ).
Если погода окажется не летной (-p) и самолет не прилетит (-q), то нам придется ехать поездом (r) или пароходом (s): (-p /\-q) => (r \/ s).
§33. (3) Нуль-единичная проверка истинности высказываний
Каждое из простых высказываний, как мы помним, может принимать два возможных значения: "истинно" или "ложно", и в зависимости от семантического значения переменных, составленные из них сложные сообщения будут принимать разные значения. Теперь нам предстоит научиться вычислять истинностное (семантическое) значение сложных высказываний, записанных в виде формулы.
Существует несколько способов разрешать формулы, то есть устанавливать, истинно или ложно выражение при разных наборах значений пропозициональных переменных. Наиболее простым и удобным является метод нуля и единицы.
Возьмем какое-нибудь конкретное высказывание, допустим, такое: "Если получу стипендию, то куплю себе учебник по логике, и, если не получу стипендию, то учебник по логике покупать не стану". Обозначим через p простое высказывание "Получу стипендию" и через q - "Куплю учебник по логике". Тогда формула для этого выражения будет выглядеть так:
(p => q) /\ (-p => -q ).
Предположим, далее, что на самом деле учебник не был куплен, хотя стипендия была получена. На языке символической логики это означает, что высказывание p является истинным (p=1), а высказывание q - ложным (q=0). В данном случае само собой понятно, что сделанное заявление о покупке учебника при получении стипендии не соответствует реальным делам, следовательно, ложно. Но нам надо получить этот результат с помощью подсчета (так, чтобы к нему могла бы прийти и машина). Для разрешения данной формулы надо сначала подставить в нее вместо буквенных переменных их цифровые значения. Тогда получим:
(1 => 0) /\ (-1 => -0 ).
Теперь надо поэтапно упрощать выражение. Сначала проведем отрицания внутри скобок. Поскольку в таблице истинности отрицание обозначено как -p, то для вычисления выражения 1 надо найти в столбце для p ту строку, где стоит 1 (первая строка), и найти после этого цифру, которая ей соответствует в столбце -p. В этом месте находится нуль: отрицание истинного высказывания дает высказывание ложное. Значит, отрицание единицы можно заменить на нуль. Аналогично отрицание нуля можно заменить на единицу остальную же часть формулы пока просто перепишем без изменений:
(1 => 0) /\ (0 => 1).
Следующим шагом мы должны вычислить две импликации. Для разрешения выражения (1 => 0) надо найти ту строку, где p=1, а q=0 (третья строка) и посмотреть, какая ей соответствует цифра в колонке p => q, то есть импликации (там стоит цифра нуль); значит выражение (1 => 0) можно заменить на 0. Для (0 => 1) берем вторую строку, где p=0, а q=1; в колонке импликации в этой строке стоит цифра 1. Значит выражение (0 => 1) можно заменить на 1. Тогда формула сведется к конъюнкции:
0 /\ 1,
0.
которая вычисляется аналогичным образом и, в конечном счете, заменяется на нуль.
Вычисление показывает, следовательно, что высказывание о покупке учебника (записанное у нас в виде формулы (p => q) (-p => -q ), не соответствует реальным обстоятельствам, выраженным через истинностные значения переменных (p=1, q=0). Это надо понимать так: тот, кто сделал заявление, выраженное просчитанной нами формулой, не сдержал своего слова, коль его реальные дела выражаются взятыми нами для примера значениями переменных.
Читатель может проверить истинность этого заявления и при других значениях переменных. Поскольку их всего две, то возможных наборов четыре - столько же, сколько и у простых союзов.
Результаты сведены здесь в таблицу 2. Из нее видно что, если бы высказывание сопровождалось приобретением учебника, несмотря на то, что стипендия не была получена (вторая строка), то его слова надо было бы признать не соответствующими делам. В то же время его высказывание является истинным, если стипендии не было и учебник не был куплен (последняя строка). Тем более его высказывание не является ложным, если после получения стипендии учебник был куплен (первая строка).
Таблица 2
| p |
q |
(p => q) /\ (-p → -q) |
1
0
1
0 |
1
1
0
0 |
1
0
0
1 |
Легко увидеть, вникнув в содержание всего заявления, что именно так мы и сами оценили бы его истинность при всех перечисленных вариантах реальных обстоятельств.
Язык символической логики позволяет обнаруживать некоторые трудно уловимые нюансы в нашей речи. Возьмем высказывание "Будет свет, и если не будет света, то, значит, началась забастовка". Формула для него запишется таким образом: (p /\ (-p => q)), а семантические значения можно видеть в помещенной выше таблице 3. Может показаться странным, но в случае, если нет света, и идет забастовка (p=0, q=1), высказывание, как ни парадоксально, является ложным, хотя оно как будто прямо говорит, что при забастовке света не будет. Однако все станет понятно, стоит лишь переставить местами слова в высказывании: "Если света не будет, то, значит, началась забастовка, и все же свет будет". Формула для обновленного выражения остается той же самой, ибо последовательность записи не имеет принципиального значения. Просто в такой формулировке меняются акценты. В высказывании звучит уверенность, что свет будет, несмотря на кое-какие мешающие обстоятельства. С учетом этих оттенков смысла ошибочным оно может быть признано только при отсутствии света, как это и отражено в указанной таблице 3. В первоначальной же редакции логическое ударение делается на мешающих обстоятельствах. Поэтому отсутствие света при забастовке, кажется, подтверждает сделанное заявление, но на деле этого все-таки нет. Без символической логики, возможно, мы не заметили бы таких тонких зависимостей в смыслах предложений.
Возьмем еще такую ситуацию в качестве примера. Таможенная служба получила от одного из своих сотрудников сведения о торговой фирме: она поставляет парфюмерию или, если не парфюмерию, то косметику. Обозначив через p "Фирма поставляет парфюмерию", через q - "Фирма поставляет косметику", получим:
(p \/ (-p => q)).
Вычисление возможных значений формулы и их интерпретацию предоставляется выполнить самостоятельно. Результаты можно сверить по приведенной здесь таблице 3.
Таблица 3
| p |
q |
p \/ (p → q) |
1
0
1
0 |
1
1
0
0 |
1
1
1
0 |
Подобным образом можно вычислять семантические значения любых формул, как бы они ни были сложны. Причем, если переменных больше двух, то тогда, разумеется, и вариантов их сочетаний больше: при трех - 8, при четырех - 16 и т.д. Запишем еще одно высказывание, но уже с тремя переменными, и просчитаем его.
Допустим, кто-то обвиняет власти и говорит: "Неправда, что свет не отключают тогда и только тогда, когда имеется горючее, и рабочие не бастуют". Пусть p означает "Свет отключают", q - "Имеется горючее", r - "Рабочие бастуют. Тогда формула, выражающая эту мысль, будет такой:
-(-p ⬄ (q /\ (-r )).
И допустим затем, что на самом деле свет отключают (p=1), когда имеется горючее (q=1) и рабочие не бастуют (r=0). Обвинение должно быть в таком случае вроде бы правильным. Проведенное ниже разрешение подтверждает это.
-(-p ⬄ (q /\ (-r )) ,
-(-1 ⬄ (1 /\ (-0 )) ,
- (0 ⬄ (1 /\ 1)),
-(0 ⬄ 1),
-0,
1
Теперь допустим, что свет действительно отключают (p=1), когда нет горючего (q=0), однако забастовки тоже нет (r=0). Тогда обвинение властей должно быть ложным. Это тоже подтверждается проведенным далее просчитыванием.
-(-1 ⬄ (0 /\ -0)),
-(0 ⬄ (0 /\ 1)),
-(0 ⬄ 0),
-1,
0.
§34. (3) Основные эквивалентности
В символической логике доказано, что одни логические союзы могут заменяться на другие и при этом не нарушится смысл высказывания. Выражение, содержащее, скажем, союз "или", можно при желании переформулировать в такое, в котором вместо него будет стоять любой другой союз, и если исходное выражение было истинным, то и полученное в результате преобразования тоже останется истинным. Мы остановимся лишь на самых распространенных видах сложных высказываний - конъюнкции, дизъюнкции и импликации. Они являются также наиболее употребительными и в обычном языке. Доказательство формул для преобразования одних видов суждений в другие мы опускаем.
Конъюнкция:
(A /\ B) = -(-A \/ -B ) (2); (A /\ B) = -(A => -B ) (3).
Дизъюнкция:
(A \/ B) = -(-A /\ -B ) (4); (A \/ B) = (-A => B) (5).
Импликация:
(A => B) = -(A /\ -B) (6); (A => B) = (-A \/ B) (7).
Допустим, у нас имеется сложное конъюнктивное высказывание: "Казак - это пахарь и воин". Разбив его на два конъюнкта (p - "Казак есть воин", q - "Казак есть пахарь"), получим формулу для символической записи этого высказывания (p /\ q) и, воспользовавшись приведенными законами преобразования (2) и (3), мы легко получим два высказывания равносильных исходному, но выраженных иначе, - с дизъюнкцией: "Неверно, что казак это или не пахарь, или не воин"
(p /\ q) = -(-p \/ -q ),
или импликацией: "Неверно, что если казак пахарь, то он не воин"
(p /\ q) = -(p => -q).
Вместо каждой переменной может быть подставлено также и сложное высказывание. Причем в принципе могут получаться как употребляемые в естественных языках преобразования мысли, так и неупотребительные (хотя все равно формально правильные).
Так, известная фраза из старой кинокомедии "Я не трус, но я боюсь" запишется формулой, содержащей отрицание одной из переменных: (-p /\ q), где p означает "Я трус", а q - "Я боюсь". Ее преобразование в дизъюнктивное выражение по формуле (2) означает, что левая переменная должна получить отрицание (а поскольку одно уже было до этого, то их теперь над левой переменной станет два), правая переменная тоже получает отрицанием, появляется также отрицание над всем выражением, и, кроме того, знак конъюнкции заменяется на дизъюнктивный:
(-p /\ q) = -(-(-p) \/ q )
Поскольку два отрицания нейтрализуют друг друга, то формула может быть упрощена до такой:
(-p /\ q) = -(p \/ (-q )
Наконец, замена переменных на повествовательные предложения даст нам высказывание, эквивалентное первоначальному, хотя и выраженному иначе: "Неверно утверждать: или я - трус, или я не боюсь". Следовательно, слова того комедийного героя равнозначны отрицанию самоочевидной и общепринятой альтернативы: или надо считаться трусом, или надо не бояться.
Теперь преобразуем то же выражение в импликативное в соответствии с (3):
(-p /\ q) = -(-p => -q ).
Получается, что взятые нами слова можно передать также и равносильным им импликативным выражением: "Неверно, что если я не трус, то я не боюсь".
Можно также попробовать преобразовать известное латинское изречение: "О мертвых - или ничего, или хорошо". Сначала напишем формулу для него: (-p \/ q), где p означает "О мертвых что-нибудь говорить", q - "О мертвых говорить хорошо". Преобразование формулы в соответствии с законом (5) пройдет в два этапа:
(-p \/ q) = (-(-p) => q)),
(-p \/ q) = (p => q).
В обновленной формулировке это же изречение получится таким: "Если о мертвых что-нибудь говорить, то хорошо".
Стоит, пожалуй, обратить внимание на то, что при перестановке местами дизъюнктов соответствующее импликативное высказывание звучит иначе: "Если о мертвых не говорить хорошо, то, значит, не говорить (о них вообще)" - формально и это правильно, хотя выглядит искусственной конструкцией. Возможно, конечно, преобразование этого же изречения и в конъюнкцию по формуле (4):
(-p \/ q) = -(-(-p) /\ (-q )),
(-p \/ q) = -(p /\ (-q )),
"Неверно (неправильно) говорить что-либо о мертвых и при этом не говорить хорошо".
Для преобразования выражений с тремя переменными возьмем такое сложное высказывание: "Преступление раскрыто, но неверно, что его раскрыли Петров или Сидоров" -(p /\ (q \/ r)), где p - "Преступление раскрыто", q - "Преступление раскрыл Петров", r - "Преступление раскрыл Сидоров". Преобразуем его в такое, которое содержит вместо конъюнкции импликацию, для чего нам понадобится воспользоваться законом (3), а скобку (q \/ r) мы будем рассматривать как одну переменную.
Преобразованное выражение содержит те же переменные, но вместо конъюнкции у него импликация. В новой редакции оно будет звучать уже иначе, чем раньше, хотя и останется тем же самым по смыслу: "Неверно утверждать: если преступление раскрыто, то сделано это Петровым или Сидоровым".
С помощью указанных законов и выражающих их формул можно решать и обратную задачу - проверять равносильность высказываний, когда они составлены из одинаковых простых суждений. Попробуем, например, сопоставить известную (странную) поговорку "Любопытство - не порок, но большое свинство" (1) с таким утверждением: "Неверно, что если любопытство - не порок, то тогда оно не есть свинство" (2). Можно ли считать их одной и той же мыслью, только по-разному высказанной или же они не совпадают? Для ответа надо записать оба высказывания символами:
1) Любопытство - не порок, но большое свинство (-p /\ q) (1)
2) Неверно, что если любопытство - не порок, то тогда оно не есть свинство -(-p => -q) (2)
где p означает "Любопытство - порок", а q - "Любопытство есть свинство".
Теперь осталось только преобразовать либо конъюнкцию в импликацию, либо, наоборот, импликацию в конъюнкцию и посмотреть, получается ли из одной формулы другая или нет. В данном случае проще конъюнкцию превратить в импликацию по формуле (3). В результате сразу же получим:
(-p /\ q) = -(-p => -q ).
Полученная в результате выведения формула в точности идентична выражению (2), через которую записано высказывание 2) "Неверно, что если любопытство - не порок, то тогда оно не есть свинство". Значит, одно получается из другого в результате преобразования и они, стало быть, эквивалентны. Можно провести проверку и путем преобразования второго выражения в конъюнкцию:
Разумеется, результат получается тот же самый: преобразование второго выражения дает выражение (1), и это снова позволяет утверждать, что оба высказывания эквивалентны. На практике нет необходимости проделывать оба преобразования, так как они оба всегда приводят к одному и тому же итогу. Достаточно одной проверки, выбрав ту из них, которая представляется проще. В нашем случае эта первое преобразование.
Можно проверять эквивалентность и более сложных выражений. Возьмем для примера два таких высказывания с тремя переменными:
1) "Если переходишь улицу, то сначала оглянись направо и налево"
2) "Или не переходи улицу, или неверно, что надо оглянуться направо и налево"
(p => (q /\ r)) (1); (-p \/ (-(q /\ r)) (2).
Для проверки их эквивалентности надо либо (1) преобразовать в дизъюнктивное выражение по формуле (6), либо, наоборот, преобразовать (2) в импликативное выражение, воспользовавшись формулой (5), и посмотреть, получается из одного выражения другое при преобразовании или нет. Попробуем преобразовать (2). Замена в нем дизъюнкции на импликацию
(-p \/ (-(q /\ r)) = ((=p) => (-(q /\ r));
(-p \/ (-(q /\ r)) = (p => (-(q /\ r));
как видим, приводит к выражению (p => (-(q /\ r)), которое явно отличается от (1) и звучит так: "Если переходишь улицу, то неверно, будто надо оглянуться направо и налево". Именно это предложение является эквивалентным выражению (2). Не надо удивляться его несуразности: оно получено из ложного высказывания. Если бы мы стали преобразовывать выражение (1), то тогда получили бы другую формулу (-p \/ (q /\ r)), которая по-настоящему эквивалентна ему, будучи дизъюнктивной, и читается так: "Или не переходи улицу, или надо оглянуться направо и налево".
Глоссарий
Закон логики - необходимые связи мыслей; определенность - представление предмета в одних и тех же признаках; последовательность - представление предмета вместе с его связями; обоснованность - необходимость выводить высказывания из других.
А = А краткая символическая запись закона тождества.
Противоречие - утверждение и одновременное отрицание чего-либо; А не есть не-А - краткая запись закона противоречия.
Отношение противоречия (контрадикторности) - возникает между понятиями, один из которых содержит тот или иной признак, а у другого он отсутствует; отношение противоположности (контрарности) - максимальная несовместимость.
Основание - довод, аргумент, подкрепляющий какое-либо высказывание; детерминизм - учение о причинной обусловленности.
Понятие - универсальная форма мышления.
Объем понятия - предметы, которые им охватываются; содержание понятия - признаки предметов, отображаемых в понятии.
Общее понятие - охватывает много (два и больше) предметов; единичное понятие - охватывает только один предмет; собирательное понятие - отображает преобладающую черту (свойство, признак) класса предметов; разделительное понятие - отображает обязательную черту всего класса предметов.
Совместимые понятия - имеют общие элементы в объеме; несовместимые понятия - не имеют общих элементов в объеме; перекрещивающиеся, равнозначные и подчиненные понятия - разновидности совместимых понятий; противоположные, противоречащие и соподчиненные понятия - разновидности несовместимых понятий.
Определение (дефиниция) - формулировка, задающая содержание и объем понятия; родовидовое определение - наиболее совершенный вид определения; генетическое определение - определение, близкое по совершенству к предыдущему виду.
Тавтология - ошибочное определение вроде: масло масляное; соразмерность - совпадение объемов определяющего и определяемого понятий; отрицательное определение - задание предмета через отсутствующий у него признак.
Деление понятий - операция разбиения объема понятий на виды и подвиды; основание деления - признак, по которому производится разбиение; соразмерность деления - совпадение объемов делимого понятия и суммы объемов, полученных в результате деления.
Истина - высказывание, содержание которого соответствует действительности; категорическое суждение - утверждение или отрицание каких-либо свойств у предметов.
Субъект суждения - предмет или явление, о котором идет речь; предикат - свойство, приписываемое субъекту или отрицаемое у него; связка - элемент суждения, задающий его качественную характеристику; квантор - элемент суждения, задающий его количественную характеристику (бывает двух видов).
Общеутвердительное суждение (S a P), общеотрицательное суждение (S e P), частноутвердительное суждение (S i P), частноотрицательное суждение (S o P) - названия и символические выражения всех видов суждений; единичное суждение - особый вид суждения, который имеет логические свойства общих суждений.
Распределенность - полнота знаний о используемых в суждении понятиях; распределенный термин - весь класс предметов, о которых говорит термин, обладает (или не обладает) свойством; нераспределенный термин - часть класса предметов, о которых говорит термин, обладает (или не обладает) свойством.
Логический квадрат - схема, облегчающая запоминание истинностных отношений между суждениями; противоположность (контрарность) - отношение между суждениями S a P и S e P; частичная совместимость (субконтрарность) - отношение между суждениями S i P и S o P; противоречие (контрадикторность) - отношение между суждениями 1) S a P и S o P, 2) S e P и S i P; подчинение (субординация) - отношение между суждениями 1)S a P и S i P 2) S e P и S o P.
Модальные суждения - суждения с дополнительными свойствами связки; суждения необходимости (аподиктические) - указывают на необходимые связи понятий (подобные математическим); суждения действительности (ассерторические) - указывают на фактические связи понятий; суждения возможности (проблематические) - указывают на возможные связи понятий; алетическая, аксиологическая, временная, деонтическая модальности - группы модальных суждений.
Умозаключение - рассуждение, приводящее к новым выводам; посылка - исходное суждение в умозаключениях; заключение - итоговое суждение в умозаключениях; непосредственное умозаключение - самая простая разновидность умозаключения (имеет только одну посылку); опосредствованное умозаключение - умозаключение, исходящее из нескольких посылок; индукция - движение мысли от общих посылок к частным; дедукция - движение мысли от частных посылок к общим.
Превращение - переформулирование мысли, в результате которого она меняет только логическую форму; обращение - образование новой мысли за счет перестановки местами субъекта и предиката; противопоставление предикату и противопоставление субъекту - умозаключения, образующиеся комбинацией превращения и обращения.
Силлогизм - вид очень распространенного умозаключения; меньший (маленький) термин (S) - понятие, образующее субъект заключения в силлогизме; больший (большой) термин (P) - понятие, образующее предикат заключения в силлогизме; средний термин (M) - понятие, создающее логическую связь между меньшим и большим терминами; модус - элементарная разновидность силлогизма; фигура - класс родственных силлогизмов.
Энтимема - силлогизм, в котором явно высказаны не все его составные части.
Полисиллогизм - цепочка силлогизмов (бывает двух разновидностей: прогрессивный и регрессивный); сорит - полисиллогизм, у которого не все составные части высказаны явно; эпихейрема - сложный силлогизм, составленный из двух энтимем.
Условное суждение - высказывание, в котором содержится оборот "если,... то..." или его эквиваленты; условно-категорическое умозаключение (силлогизм) - умозаключение, в котором одна посылка условное суждение, другая категорическое; утверждающий модус (modus ponens) - название одной из самых элементарных и распространенных в рассуждениях разновидностей условно-категорического силлогизма; отрицающий модус (modus tollens) - название другого чрезвычайно распространенного вида условно-категорического силлогизма.
Разделительное суждение - высказывание, перечисляющие альтернативы (чаще всего через союз "или", но не только через него); разделительно-категорическое умозаключение (силлогизм) - умозаключение, в котором одна посылка - разделительное суждение и одна - категорическое; отрицающе-утверждающий модус (modus tollendo ponens) - название одной из двух разновидностей разделительно-категорического умозаключения; утверждающе-отрицающий модус (modus ponendo tollens) - название другой разновидности разделительно-категорического умозаключения; лемматические умозаключения (силлогизмы) - сложные умозаключения, в которых комбинируются условные и разделительные суждения (подразделяются на сложные и простые, конструктивные и деструктивные).
Индукция - умозаключение, построенное на наблюдении частных случаев (см. начало главы); полная индукция - умозаключение, построенное на исчерпывающем переборе всех предметов данного рода (ее выводы всегда полностью достоверны); неполная индукция - умозаключение, построенное на наблюдении части всех предметов данного рода (достоверность ее выводов может лишь приближаться к абсолютной).
Научная индукция - индуктивное умозаключение о связи различных явлений между собой; метод сходства - вид научной индукции наиболее близкий к обычной индукции; метод различия - вид научной индукции, в которой выводы по методу сходства дополнены наблюдением различий; метод сопутствующих изменений - вид научной индукции, основанный на изучении согласующихся изменений; метод остатков - вид научной индукции, построенный на отделении неизвестного от изученного.
Аналогия - вид умозаключения, опирающегося на изучения не данного явления, а похожего на него; модель - метод познания, основанного на аналогии.
Доказательство - логическая процедура получения истинных высказываний.
Тезис - высказывание, подлежащее доказательству (или опровержению); аргументы (основания) - высказывания, с помощью которых доказывается или опровергается тезис; демонстрация (форма доказательства) - связь между тезисом и аргументами в виде умозаключения или рассуждения; опровержение - доказательство, направленное на отвод или уточнение утверждений, считавшихся ранее доказанными.
Прямое доказательство - наиболее обычное доказательство, в котором прямо фигурирует доказываемый тезис; косвенное доказательство - обходной путь в доказательных рассуждениях, когда вместо тезиса берется логически связанное с ним утверждение; доказательство от противного (апагогическое) - разновидность косвенного доказательства, в котором опровергается противоречащее тезису утверждение; разделительное доказательство - разновидность косвенного доказательства, в котором последовательно отбрасываются альтернативные тезису утверждения.
Основное заблуждение - ошибка, вызванная тем, что в рассуждении используется ложный аргумент; круг в доказательстве - ошибка, вызванная тем, что аргументы, подкрепляющие тезис, сами обосновываются через этот тезис; предвосхищение основания - ошибка, вызванная тем, что в аргументы заранее закладывается то, что надо доказать; чрезмерное доказательство - употребление в доказательстве излишних аргументов, от чего доказательство только запутывается.
Мнимое следование - общее название ошибок, возникающих из-за нарушений в форме доказательства (имеет очень много разновидностей); "после этого не значит вследствие этого" - выражение, которым обозначают встречающуюся иногда ошибку при установлении причинных связей; "от сказанного с условием к сказанному безусловно" - выражение, которым обозначают ошибку, возникающую из-за игнорирования конкретных условий для той или иной истины; "от сказанного в собирательном смысле к сказанному в разделительном смысле" - выражение, которым обозначают ошибку, возникающую из-за игнорирования разницы между собирательными и разделительными понятиями; замена доказательства другими средствами протащить нужное утверждение - недопустимый в доказательствах прием, имеющий очень много разновидностей.
Критика тезиса, критика аргументов, критика демонстрации - три вида, на которые подразделяются все способы опровержения; опровержение фактами, сведением к абсурду, доказательством антитезиса - три основные разновидности опровержения тезиса; "дамский аргумент" - выражение, которым обозначают непозволительный прием опровержения, когда мысль оппонента преувеличивается до карикатуры.
Пропозициональная переменная - символ (обычно латинская буква), заменяющий любое высказывание; логический союз - название широко распространенных в любом языке оборотов речи, с помощью которых связываются два и более повествовательных предложения (имеют символические обозначения); отрицание - простейший логический союз, выражаемый словами "неверно, что...", который не связывает, а только преобразует высказывание; конъюнкция - логический союз, выражаемый грамматическим союзом "и" а также многими другими эквивалентными ему выражениями (обозначается символом - /\); дизъюнкция - логический союз, выражаемый грамматическим союзом "или" а также другими эквивалентными ему выражениями (обозначается символом - \/); импликация - логический союз, выражаемый словами "если..., то..." а также многими другими эквивалентными ему оборотами (обозначается символом - =>); эквивалентность - логический союз, выражающий отношения равнозначности, обоюдной зависимости (обозначается символом - ⬄).
Нейросети: Нейролингвистика - Логика