Диалоговое размещение электрорадиоэлементов в P-CAD 2002
Цели и задачи размещения ЭРЭ
В общем виде задача размещения состоит в определении оптимального пространственного расположения элементов в заданном коммутационно-монтажном пространстве (например, на печатной плате), при котором наилучшим образом учитываются предъявляемые к РЭС конструктивно-технологические требования и ограничения. Несложно заметить, что качество решения задачи размещения существенно влияет на быстроту и качество трассировки. Поэтому, ключевой целью задачи размещения является создание наилучших условий для последующей трассировки.
Исходными данными в задаче размещения ЭРЭ являются:





Для оценки качества размещения используют целый ряд локальных показателей качества:






Наибольшее распространение получил сравнительно простой в реализации критерий минимума суммарной взвешенной длины соединений, косвенно учитывающий большинство других показателей качества. И в самом деле, уменьшение длин соединений улучшает электрические характеристики проектируемого РЭС, снижает искажения сигналов, косвенно минимизируются длина связей и число их пересечений. Это упрощает трассировку печатных проводников и снижает трудоемкость изготовления печатных плат.
Конечно, без выполнения самой трассировки дать точную оценку качества размещения с помощью приведенных показателей достаточно сложно, так как рисунок печатной платы, конфигурация проводников и истинная их длина определяются в процессе их построения и зависят от порядка проведения соединений. Вместе с тем для оценки размещения с достаточной точностью можно использовать не фактическую длину печатных соединений, а некоторое усредненное расстояние между центрами соединяемых конструктивных элементов.
Как правило, для улучшения конструктивно-технологических показателей, уменьшения массы и габаритов РЭС, стремятся к максимальной плотности размещения всех ЭРЭ. Понятно, что высокая плотность размещения элементов создает немалые трудности при реализации соединений между ними (особенно при использовании печатного и пленочного монтажа). Кроме того, при плотном размещении очень трудно достигнуть равномерного и допустимого теплового режима, что важно для надежного функционирования РЭС. К тому же, большая плотность размещения элементов повышает уровень взаимных наводок между элементами и проводниками.
Выбор варианта установки ЭРЭ и размещение их на печатной плате проводится с учетом:




Если ЭРЭ имеют штыревые выводы, то их устанавливают в отверстия печатной платы и запаивают. Если корпус ЭРЭ имеет планарные выводы, то их припаивают к соответствующим контактным площадкам внахлест.
ЭРЭ со штыревыми выводами нужно устанавливать на плату с одной стороны (для плат с односторонней фольгой - на стороне, где нет фольги). Это обеспечивает возможность использования высокопроизводительных процессов пайки, например пайку «волной». Для ЭРЭ с планарными выводами пайку «волной» применять нельзя. Поэтому их можно располагать с двух сторон печатной платы. При этом обеспечивается предельная плотность монтажа, так как на одной и той же плате можно расположить большее количество элементов.
Для каждого вывода элемента, устанавливаемого на плате, должно предусмотрено отдельное монтажное отверстие или контактная площадка. Установку элементов с прямоугольными выводами (например, у разъемов, реле и т.д.) также следует производить в круглые отверстия печатной платы.
Установка компонентов на плату называется комплектацией. Комплектация ПП вручную обычно производится при изготовлении относительно малых серий изделий. Если партия ПП мала, то комплектация всех элементов платы производится одним человеком. Все детали располагаются на монтажном столе в специальных обозначенных ячейках, а сборка идет по эталонному образцу. Если идут большие серии, то используется конвейер.
В современных САПР предусмотрены соответствующие средства для обеспечения автоматической установки элементов на плату. Так, в P-CAD 2002 имеются команды размещения точки приклеивания компонента (Place I Glue Point) и точки ориентации механизма автоматической установки компонентов на плате (Place I Pick Point). Эти команды предназначены для дальнейшего сопряжения с программами подготовки производства и ориентированы на последующее использование современного автоматического оборудования монтажа плат.
Для обеспечения комплектации со стороны установки деталей на плату наносят печатные обозначения в виде цифр, букв, обозначений элементов и т.д.
Для этого используются слои шелкографии (Silk), позволяющие существенно повысить производительность при ручной и полуавтоматической сборке относительно малых серий.
После установки деталей выводы обрезаются и подгибаются чаще всего с использованием различных приспособлений.
Автоматизированная сборка ПП осуществляется на автоматизированных линиях. При этом комплектующие поступают на сборку упакованными в специальные кассеты-накопители или в виде перфолент.
Установка и использование автоматизированных линий оправданно лишь в условиях крупносерийного производства.
В ранних версиях P-CAD делались попытки использовать алгоритмы для автоматического размещения ЭРЭ на плату. Но при разработке любого проекта возникает слишком много условий, которые не поддаются формализации. Поэтому, к сожалению, применение алгоритмов автоматического размещения ЭРЭ на ПП не приводило к сколько-нибудь приемлемым результатам, удовлетворяющих разработчика.
Вследствие этого, в P-CAD 2002 утвердилась практика размещать компоненты на плату вручную, в диалоговом (интерактивном) режиме.
Этому способствует «паутина» линий связей, появляющаяся между выводами ЭРЭ, позволяющая разработчику удобно ориентироваться при размещении компонентов. При перемещении компонентов указанная «паутина» перемещается вместе с компонентом. Компоненты при установке можно легко двигать, выравнивать, разворачивать (клавиша R) или переносить на противоположную сторону платы (клавиша F) и т.п.
Диалоговое размещению ЭРЭ
Критерием качества размещения чаще всего считают минимальную суммарную длину соединений.
Для диалогового размещения ЭРЭ выполнить команды Edit/Select.
Установить текущим слой Тор.

При установке элементов редактор позволяет манипулировать ими: вращать, перемещать, делать невидимыми тексты.
Для вращения выбранного элемента вокруг точки привязки можно выделить его командами Edit/Select и, нажатием клавиши R поворачивать против часовой стрелки на 90° или клавишей F на 180°. Кроме того, можно перемещать тексты с места на место или сделать их невидимыми.
В соответствии с разд. 3.8 вначале на ПП установить разъем XS1. Для этого выделить его (навести на него курсор и щелкнуть ЛК). Разъем изменит цвет на желтый. Еще раз нажать ЛК и, не отпуская ее, перетащить разъем в центр крайней правой части контура ПП - в точку с координатами (60; 32,5). (Координаты размещения ЭРЭ соответствуют их точкам привязки.)
Остальные элементы необходимо размещать внутри контура ПП стараясь, чтобы суммарная длина соединений была минимальной. Для этого рядом с разъемом установить ЭРЭ, имеющие соединения с ним: микросхему DD2, резистор R1, конденсатор С1, диод VD1. Затем установить элементы, связанные с перечисленными ЭРЭ. Это микросхема DD1, резисторы R2 и R3, катушка индуктивности L1, конденсатор С2 и транзистор VT1.
При размещении каждый из перечисленных элементов надо таким же способом выделять курсором и при нажатой ЛК перемещать внутрь контура платы.
После размещения может оказаться, что некоторые из обозначений ЭРЭ либо перевернуты, либо неудачно размещены по отношению к ЭРЭ. В таком случае обозначения надо установить в удобное для прочтения положение. Для этого надо нажать и, удерживая клавишу Shift, щелкнуть ЛК по передвигаемой надписи. Она изменит цвет. После этого, указав на нее курсором и удерживая ЛК в нажатом состоянии, перетащить надпись в требуемое место. При необходимости ее можно перевернуть, нажимая на клавишу буквы R.
Результат размещения представлен на рис.
![]() |
5.11.
Экранный интерфейс редактора P-CAD РСВ
Экран графического редактора P-CAD РСВ представлен на рис. 4.1.

Приемы работы с редактором P-CAD РСВ и расположение многих элементов интерфейса во многом схожи с рассмотренными ранее графическими редакторами P-CAD Symbol Editor, P-CAD Pattern Editor и P-CAD Schematic [6 - 12].
Экран схемного редактора P-CAD РСВ можно разделить на несколько функциональных зон:











После запуска редактора P-CAD РСВ следует настроить его конфигурацию. Для этого в меню Options выполнить команды Configure, Display, Layers, Grids и др. Параметры конфигурации сохраняются вместе с файлом текущего проекта и устанавливаются по умолчанию для последующих сеансов проектирования.
Контрольные вопросы
1)

Перечислите основные требования к установке и креплению навесных элементов на печатной плате.
2) Поясните назначение графического редактора P-CAD РСВ.
3) Поясните назначение кнопок на панели инструментов.
4) Каков порядок настройки конфигурации редактора P-CAD РСВ?
5) Как настраиваются параметры дисплея?
6) Какова структура слоев ПП?
7) Как формируются стеки КП и ПО?
8) Каким образом загружаются библиотеки ЭРЭ?
9) Как загружается список соединений электрической схемы?
10) Как и в каком слое вводится контур ПП?
11) Каким образом выполняется размещение ЭРЭ на плате?
12) Как удалить «лишние» надписи у элементов на плате?
13) Как выполнить оптимизацию длин соединений на ПП?
14) Как сохранить результат размещения ЭРЭ на ПП?
Настройка конфигурации



На закладке General (рис. 4.2) в графе Units выбрать метрическую[6]
систему единиц - mm.




В группе параметров AutoSave задаются параметры автоматического сохранения проекта. Установить флажок Enable AutoSave.






45/90 Line-Line - позволяет проводить отрезки линии или проводника под углом 90° и по диагонали;



![]() |





Список значений ширины трасс проводников и геометрических линий составляется командами Options/Current Line так же, как и в редакторе Pattern Editor.
Настройка параметров дисплея
Цвета объектов на различных слоях и ряд других параметров экрана установить командами Options/Display (рис. 4.7). На закладке Colors можно выбирать слои и задать цвета следующим объектам:





Щелчок ЛК по названию слоя или элемента ПП открывает цветовую палитру, из которой выбирается необходимый цвет.
С использованием кнопок, расположенных в области Layer / Item Colors можно задать всем однородным объектам одинаковый цвет для всех слоев или же, наоборот, окрасить все объекты одного слоя в один цвет.
Возможно изменение цветов служебной информации (фона, сетки, барьеров) и объектов, подвергнувшихся тем или иным действиям (высвечивание, выделение):









Выбор параметров дисплея по умолчанию осуществляется с помощью кнопки Defaults.
На закладке Miscellaneous настраиваются следующие параметры (рис. 4.8).
![]() |
При автоматическом монтаже в графе Glue Dots задаются параметры вывода на экран точек приклеек, а в графе Pick and Place - параметры точек привязок ЭРЭ (рис. 4.9).
Возможны три варианта вывода:



Аналогичным образом в области DRC Errors задаются параметры вывода выделенных ошибок технологических норм.
В графе Cursor Style задается вид изображения курсора:



Быстрое переключение между различными типами курсора осуществляется с помощью клавиши <Х>.
Кроме того, на закладке устанавливаются разные параметры изображения объектов.
Настройка структуры слоев ПП

При создании новой ПП по умолчанию устанавливается следующая структура слоев (рис. 4.6):







Всего может быть до 99 слоев. Чтобы ввести в проект новый слой, необходимо набрать в поле ввода Layer Name имя нового слоя, а в поле ввода Layer Number - его номер. Эти параметры отображаются затем в правой колонке в области Layers. Далее нужно учредить все необходимые параметры и нажать кнопку Add (рис. 4.6).
Подразделяются слои на следующие типы:



Аббревиатуру типа слоев размещают во второй колонке списка Current Layers закладки Layers (рис. 4.6). Каждый слой может быть включен нажатием Enable (символ Е) и выключен нажатием Disable (символ D). Соответственно, в средней колонке в области Layers отображается буква Е или D. Все слои (кроме текущего) можно выключить нажатием Disable All, включить - нажатием Enable All.
Слои металлизации подключаются к цепям, имена которых вводят при создании такого слоя после нажатия на кнопку Add и изменяют нажатием Modify (слои металлизации задаются при загруженной ПП).
Отдельные группы слоев (сигнальные, металлизации, а также наборы, наиболее удобные для выполнения тех или иных операций) задают во вкладке Sets.
В графе Routing Bias указывают приоритетную ориентацию прокладки проводников на каждом слое при автоматической трассировке:




Общие сведения
Графический редактор P-CAD РСВ предназначен для выполнения работ, связанных с технологией разработки и конструирования узлов печатных плат.
Если P-CAD РСВ вызывается из редактора P-CAD Schematic, то предварительно автоматически составляется список соединений схемы, и на поле ПП переносятся изображения корпусов компонентов с указанием линий электрических; соединений между их выводами. Эта операция называется упаковкой схемы на печатную плату.
Редактор P-CAD РСВ позволяет:









Из программы P-CAD РСВ может быть осуществлен вызов SPECCTRA - программы ручного, полуавтоматического и автоматического размещения ЭРЭ и трассировки проводников для ПП большой сложности с числом слоев до 256, разработанной фирмой Cadence.
Особенностью графического редактора P-CAD РСВ является наличие развитых средств оформления конструкторской документации на печатные платы (P-CAD Document Toolbox). Кроме того, значительно расширены возможности работы с различными типами сквозных и переходных отверстий и контактных площадок. Введено понятие комнат, т.е. участков платы со своими правилами размещения компонентов трассировки проводников, введена поддержка "комнат" по команде Utils / DRC. Расширены возможности работы с атрибутами цепей и классов цепей.
Общие сведения
Использование печатных плат (ПП) повышает надежность, повышает плотность монтажа, увеличивает технологичность, обеспечивает высокую повторяемость, снижает стоимость, повышает быстродействие и помехозащищенность РЭС. Применение ПП создает предпосылки для механизации и автоматизации процессов сборки радиоэлектронной аппаратуры, повышает ее надежность, обеспечивает повторяемость параметров монтажа (емкость, индуктивность) от образца к образцу.
В процессе проектирования печатной платы определяются: число слоев, технология изготовления, материал, толщина, конфигурация и габаритные размеры детали печатной платы.
Как известно, печатная плата представляет собой изоляционное основание с нанесенными на нем тонкими электропроводящими покрытиями, которые выполняют функции монтажных проводов и элементов схемы (например, конденсаторов, катушек индуктивности, переключателей, электрических разъемов и т.д.). Иногда непосредственно на печатной плате, используя технологические процессы нанесения токопроводящего или изоляционного покрытия, получают отдельные электрорадиоэлементы (ЭРЭ) – индуктивные катушки, контакты разъемов и переключателей и др. Такие элементы также называют печатными.
Печатная плата является деталью, так как она не требует при изготовлении сборочных операций.

Печатный проводник - участок токопроводящего покрытия, нанесенный на изоляционное основание (рис. 3.1). Характерной особенностью печатного проводника является то, что его ширина значительно больше толщины.
Печатный монтаж - система печатных проводников, обеспечивающих электрическое соединение элементов схемы.
Навесные элементы - ЭРЭ, устанавливаемые на ПП и имеющие электрический контакт с печатными проводниками.
Контактная площадка - участок печатного проводника, предназначенный для присоединения объемных проводников и выводов навесных элементов. Этот участок окружает монтажное отверстие или примыкает к нему.
Монтажное отверстие - металлизированное или неметаллизированное отверстие, предназначенное для монтажа выводов навесных элементов.


Крепежное отверстие - используется для крепления ПП или навесных элементов к ПП.
Координатная сетка - сетка, наносимая на изображение платы и служащая для определения положения монтажных отверстий, печатных проводников и т.д.
Печатную плату с установленными на ней ЭРЭ называют печатным узлом.
По конструкции печатные платы подразделяют на однослойные и многослойные
(МПП).
Однослойные печатные платы всегда имеют один изоляционный слой, на котором находятся печатные проводники. Если они расположены на одной стороне изоляционного основания, то такую плату называют односторонней (ОПП), если на двух сторонах, то двусторонней (ДПП).
Процесс изготовления изоляционной платы с печатным монтажом обычно состоит из двух основных операций:


Широкое распространение получили три способа создания токопроводящего слоя:
1. Химический способ, при котором производится вытравливание незащищенных участков фольги, предварительно наклеенной на диэлектрик (рис. 3.4).
Как видно из этого рисунка, химический метод позволяет работать с фольгой, расположенной только на одной стороне ПП, что не допускает высокую плотность монтажа. Поэтому химический метод используют для получения ОПП бытовой аппаратуры, внутренних слоев МПП и гибких печатных шлейфов. Его преимуществами являются: большая производительность, обеспечение высокой точности геометрии проводников из-за отсутствия процессов гальванического осаждения меди. К сожалению, химический метод не предназначен для получения металлизированных отверстий, и значит нельзя обеспечить такую же высокую надежность пайки, какую дают платы с металлизированными отверстиями.
2.

Электрохимический способ, при котором методом химического осаждения создается слой металла толщиной 1-2 мкм, наращиваемый затем гальваническим способом до нужной толщины. При электрохимическом способе одновременно с проводниками металлизируют стенки отверстий, которые можно использовать как перемычки для соединения проводников, расположенных на разных сторонах платы.
3.

Комбинированный способ, сущность которого состоит в сочетании химического и электрохимического методов (рис. 3.5). При использовании комбинированного метода проводники получают травлением фольги, а металлизированные отверстия - электрохимическим методом.
Многослойные печатные платы (МПП) являются дальнейшим развитием техники печатного монтажа.
Их применение позволяет увеличить плотность монтажа, особенно при использовании современных интегральных микросхем, и сократить длину соединительных проводников. В ряде случаев вообще не удается реализовать схему при использовании двустороннего печатного монтажа. Так, при использовании быстродействующих логических схем, обеспечивающих импульсы с фронтами порядка единиц наносекунд, нужно между микросхемами иметь короткие соединительные проводники с малым значением емкости на корпус, так как при большом значении емкости окажется невозможным создать устройство с требуемым быстродействием.
В таких случаях схему можно построить только с использованием многослойной печатной платы, обеспечивающей минимальную длину соединительных проводников.
Таким образом, применять МПП следует только в аппаратуре, к которой предъявляются жесткие требования по массами габаритам, когда применение МПП дает существенный выигрыш, или в тех случаях, когда высокое быстродействие микросхем или жесткие требования к экранированию не позволяют осуществить схему на одно- и двусторонних платах.
Любая МПП состоит из нескольких печатных слоев, спрессованных с использованием изолирующих склеивающих прокладок.
Каждый печатный слой - это печатный монтаж, находящийся на изоляционном основании и расположенный в одной плоскости.
Существует несколько методов выполнения МПП, которые можно разбить на две основные группы.
К первой группе относят методы: металлизации сквозных отверстий, попарного прессования и послойного наращивания. Характерной особенностью этих трех методов является то, что они позволяют получить платы с электрически соединенными проводниками, расположенными в разных слоях.
Ко второй группе относят методы: открытых контактных площадок и выступающих выводов. Особенностью плат, полученных этими методами, является то, что проводники, расположенные на разных слоях, не имеют электрического соединения до установки на плату элементов.
Ограничения при установке навесных элементов на ПП
При установке и креплении навесных ЭРЭ на печатной плате необходимо предусматривать выполнение ряда требований и ограничений:





должна быть предусмотрена возможность необходимой конвекции воздуха в зоне расположения элементов, выделяющих большое количество теплоты; ЭРЭ с корпусами, ориентированными вдоль одного из направлений, нужно располагать с учетом определяющего размера (например, длинной стороной вдоль направления конвекционного потока воздуха) для улучшения теплоотдачи (рис 3.20, а). Такая же ориентация ЭРЭ (рис 3.20, а) должна быть и при компоновке с учетом направления механических воздействий.








Отчетность
Для получения зачета по работе студент должен представить чертеж печатного узла с размещенными электрорадиоэлементами. Чертеж должен быть оформлен в соответствии с требованиями ЕСКД [1-3].
СПИСОК ЛИТЕРАТУРЫ
1. Кофанов Ю.Н., Сарафанов А.В., Трегубов С.И. Автоматизация проектирования РЭС. Топологическое проектирование печатных плат: Учеб. Пособие. 2-е изд., перераб. И доп. – М.: Радио и связь, 2002, 220 с.
2. Разработка и оформление конструкторской документации радиоэлектронной аппаратуры: Справочник / Ч. Т. Романычева, А. К. Иванова, А. С. Куликов и др; Под ред. Э.Т. Романычевой. - 2-е изд., перераб. и доп. -М.: Радио и связь, 1989. - 448 с.
3. Ненашев А.П. Конструирование радиоэлектронных средств. - М.: Высш. шк., 1990. - 432 с.: ил.
4. Савельев М.В. Конструкторско-технологическое обеспечение производства ЭВМ: Учеб. пособие для вузов. – М.: Высш. Шк., 2002. – 319 с.: ил.
5. Чернышев А.А. Основы конструирования и надежности электронных вычислительных средств: Учеб. для вузов. - М.: Радио и связь, 1998. - 448 с.: ил.
6. Стешенко В.Б. EDA. Практика проектирования радиоэлектронных устройств. – СПб.; БХВ-Петербург, 2003. – 720 с.: ил.
7. Стешенко В.Б. P-CAD. Технология проектирования печатных плат. — СПб.: БХВ-Петербург, 2003. — 720 с.: ил.
8. Мактас М.Я. Восемь уроков по P-CAD 2002. - М.: СОЛОН-Пресс, 2003. - 224 с.: ил.
9. Разевиг В. Д. Проектирование печатных плат в P-CAD 2002. - М.: Солон-Р, 2002.
10. Саврушев Э.Ц. P-CAD для Windows. Система проектирования печатных плат. Практ. пособие — М.: Издательство ЭКОМ, 2002. - 320. с.: ил.
11. Лопаткин А.В. Проектирование печатных плат в системе P-CAD 2002. Учебное пособие для практических занятий. – Нижний Новгород, НГТУ, 2002. - 190 с.
12. Кобрин Ю.П. Создание электрических схем графическим редактором P-CAD Schematic. – Томск, ТУСУР, 2005. - 46 с.
13. ОСТ 4.010.030-81. Установка навесных элементов на печатные платы. Ред. 1-81.
14. Кобрин Ю.П. Разработка посадочных мест на печатной плате для монтажа конструктивных элементов. – Томск, ТУСУР, 2005. - 78 с.
15. ОСТ 4.ГО.812.000. Детали крепления радиоэлементов на печатных платах. Технические условия.
16. Крепежные детали. Отраслевые стандарты. Научно-исследовательский институт. 1973.
17. Кобрин Ю.П. Создание компонентов радиоэлектронных средств с помощью программы работы с библиотеками P-CAD Library Executive. – Томск, ТУСУР, 2005. - 30 с.
18. Кобрин Ю.П. Создание углового штампа чертежа и форматок в P-CAD 2002. – Томск, ТУСУР, 2005. - 31 с.
19. ОС ТУСУР 6.1-97. Образовательный стандарт ВУЗа. Работы студенческие учебные и выпускные квалификационные. Общие требования и правила оформления. – Томск, ТУСУР, 1997. – 40 с.
20. Справочная база разработчика и конструктора РЭА. Элементная база: Справочник / Масленников М.Ю., Соболев Е.А., Соколов Г.В. и др. Книга 1. – М.: 1993, 156 с.
21. Справочная база разработчика и конструктора РЭА. Элементная база: Справочник / Масленников М.Ю., Соболев Е.А., Соколов Г.В. и др. Книга 2. – М.: 1993, 300
[1]
Размеры посадочных мест ЭРЭ с учетом варианта их установки.
[2]
Группируют элементы одного каскада (особенно развязывающие и блокировочные конденсаторы и т.п.) вблизи активного прибора.
[3]
Размещение функциональных групп отдельно друг от друга позволяет в ряде случаев значительно снизить паразитные связи и наводки без принятия дополнительных средств защиты (введения экранов, экранирующих проводников и т.д.).
[4]
наиболее частая причина отказа в этом случае - обламывание вывода в месте крепления к корпусу
[5]
Крепежным называют отверстие, используемое для механического крепления печатной платы на шасси радиоустройства или для механического крепления элементов к печатной плате.
[6]
Выбор системы единиц зависит от того, на каком оборудовании будут изготовлены фотошаблоны и каким является управляющий формат станка для сверления и фрезерования платы.Из-за этого на практике нередко работают в дюймовой системе единиц т.е. выбирают mils, где 1 mils = 0,001 дюйма.
[7]
При наличии на производстве устаревшего оборудования, не позволяющего выполнить фотошаблон, если в файле проекта платы (РСВ-файле) присутствует сопряжение проводников по дуге, следует данный параметр отключить.
[8]
стек - разрез переходного отверстия с набором контактных площадок на разных слоях платы
Перестановка логически эквивалентных секций и выводов
После завершения размещения ЭРЭ на ПП целесообразно выполнить минимизацию длин соединений путем перестановки логически эквивалентных секций и выводов. Для этого командами Utils/Optimize Nets открыть одноименное окно, в котором выбрать один из методов оптимизации:




При автоматической оптимизации в области Auto Options установить флажки в Gate Swap (перестановка эквивалентных секций), в Pin Swap (перестановка эквивалентных выводов) и включить Entire Design (оптимизация всего проекта) (рис. 5.12). Нажать кнопку ОК.
На дополнительный запрос системы ответить утвердительно. После этого может измениться рисунок соединений, и на экран выводится информация об изменении длин связей (рис. 5.13).
Подключение библиотек

Перед размещением ЭРЭ на ПП необходимо обеспечить доступ к библиотекам, в которых находятся эти ЭРЭ. Библиотеки подключают командами Library/Setup (рис. 5.1). Добавляют имена библиотек в список открытых библиотек (Open Libraries) клавишей Add, а с помощью клавиши Delete удаляют их из этого списка.

Для загрузки всех библиотек, из которых были набраны элементы схемы следует выполнить команды Place/Component (пиктограмма

Появится одноименное окно управления библиотеками, в котором для добавления в список новой библиотеки нажать кнопку Add (рис. 5.1).
![]() |
После этого в стандартном окне Windows выбрать нужную библиотеку (рис. 5.3). Если необходимо, снова нажать кнопку Add и добавить следующую библиотеку. Таким же способом надо загрузить все используемые при создании схемы библиотеки.
Порядок размещения ЭРЭ
Размещение навесных элементов проектируемого узла РЭС на печатной плате вручную рационально выполнять в следующей последовательности:







Размещают навесные элементы, как правило, параллельно поверхности платы, с одной стороны. Центры монтажных отверстий должны быть расположены в узлах координатной сетки и в каждом монтажном отверстии размещают один вывод.

Корпуса элементов целесообразно размещать на печатной плате так, чтобы осевые линии их корпусов (или осевые линии, соединяющие центры выводов) были параллельны сторонам печатной платы (рис. 3.10, а, б), причем однотипные элементы целесообразно размещать параллельно друг другу. При таком подходе, в отличие от варианта (рис. 3.10, в), достигается максимальная плотность размещения.
Расстояние между осями выводов соседних ЭРЭ или осями выводов и корпусами соседних ЭРЭ должно быть не менее 2,5 мм, минимальное расстояние между корпусами дискретных ЭРЭ 1 мм, между корпусами дискретных ЭРЭ и микросхем - 2 мм (рис. 3.11).

Для автоматической установки ЭРЭ на ПП следует оставлять зазор между корпусами не менее 1,5 мм в одном из направлений.
Зазор необходим также и для улучшенной ремонтопригодности. Поэтому варианты размещения ЭРЭ на ПП (рис. 3.12) не рекомендуются.

Расположение электрорадиоэлементов относительно друг друга может влиять на технологичность ПП при автоматизированной установке ЭРЭ. На рис. 3.13 приведена схема электрическая принципиальная мультивибратора, выполненная на дискретных компонентах.

На рис. 3.14 изображены два варианта топологии: первоначальный - рис. 3.14, а и оптимизированный - рис. 3.14, б. Эти варианты, с точки зрения правильности выполнения электрических соединений, величин паразитных связей, занимаемой площади, практически совпадают.
В то же время, при операциях поворота ПП при автоматизированной установке возможны сбои при позиционировании. В этом случае оптимизированный вариант (рис. 3.14, б) более технологичен, так как однотипные элементы расположены параллельно друг другу, и в процессе автоматизированной установки печатная плата будет перемещаться только со сдвигом.

К элементам, устанавливаемым на плату, относят и перемычки. Они служат для соединения двух проводников одной цепи и применяются в случаях:



В последнем случае они устанавливаются после завершения указанных операций. Перемычки располагают параллельно сторонам платы, аналогично другим ЭРЭ (рис. 3.10, а), и их длина (до места сгиба) обязательно кратна шагу координатной сетки. По конструктивному исполнению перемычки могут быть двух типов: выполненные из медной проволоки (покрытие - лужение или серебрение) без изоляции и с полимерной изоляцией. Использование перемычек без изоляции предпочтительнее, но их применение ограничивается односторонними печатными платами. Диаметр перемычек, как правило, лежит в пределах 0,4 .. 1,2 мм и определяется величиной протекающего тока.Количество типоразмеров обычно не более трех.
Порядок выполнения работы
1) Проанализируйте первостепенные рекомендации по конструированию печатных плат (разд. 3) [1 -7].
2) Ознакомьтесь с правилами работы с графическим редактором РСВ Editor [8 - 12], а также разд. 4.
3) Загрузите в РСВ Editor упакованную базу данных ПП (список соединений), созданную в ходе выполнения предыдущего этапа проектирования [12] и выполните последовательность действий по практическому конструированию ПП учебного примера с помощью программы РСВ Editor (разд. 5).
4) Выполните средствами РСВ Editor размещение компонентов своего проекта на ПП в диалоговом режиме.
5) Ответьте на контрольные вопросы.
6) Выполните и защитите отчет о выполненной работе.
7) Ответьте письменно на контрольные вопросы (раздел 6).
8) Составьте и защитите отчет о выполненной работе
Размещение ЭРЭ, подбираемых при регулировке
Обычно предпочтение всегда отдается схемотехническим решениям, в которых исключены ЭРЭ, подбираемые при регулировке. Однако в ряде случаев (высокоточные аналоговые измерительные схемы, времязадающие RC-цепи многозвенных фильтров высокого порядка и т.п.) применения таких элементов не избежать. В этом случае при проектировании ПП необходимо предусматривать такие конструктивно-технологические решения, которые позволяли бы осуществлять многократную перепайку навесных компонентов.

Наиболее просто эта задача решается в случае применения безвыводных ЭРЭ (рис. 3.21). Исходная схема электрическая принципиальная (рис. 3.12, а) модифицируется (рис. 3.21, б).
При изменении схемы подбираемый при регулировке резистор R* (рис. 3.21, а) заменяется на два: R1 и R2* (рис. 3.21, б). Величина сопротивления R1 выбирается из стандартного ряда равной или немного больше максимально возможного значения R*, а сопротивление R2* » R1. Подбор необходимой величины сопротивления производится параллельной установкой R1 и R2* (рис. 3.21, в). При этом резистор R2* может перепаиваться многократно.

Если подборные компоненты имеют выводы, то обычно их устанавливают либо в пустотелые заклепки (рис. 3.22, а), либо на монтажные лепестки разной конструкции (рис. 3.22, б). Первый вариант предпочтительнее, так как использует стандартную формовку выводов ЭРЭ и установка заклепок более технологична.
Сохранение результата размещения ЭРЭ
Результат размещения ЭРЭ на печатной плате сохранить в папке «Проекты». Для этого выполнить команды File/Save As
В стандартном окне Windows в окне папка указать имя «Проекты», а в окне «Имя файла» ввести «Размещение». Нажать кнопку «Сохранить» (рис. 5.13).
Результат размещения элементов на ПП будет сохранен в виде отдельного файла с расширением (.pcb).
Задача размещения элементов на печатной плате решена и можно приступать к трассировке печатных проводников на плате.
Стеки контактных площадок и переходных отверстий
Задание конфигурации стеков контактных площадок Options/Pad Style и переходных отверстий Options/Via Style подробно описано в [17], посвященной созданию библиотечных компонентов.
Командами Options/Pad Style открывается список стеков[8]
контактных площадок (КП) (см. рис. 4.10). Выбранный курсором в этом списке стек КП является текущим и помещается на ПП при выполнении команд Place/Pad.

Стеки КП (Pad Stacks) и (переходных отверстий) ПО (Via Stacks) бывают простые (Simple) и сложные (Complex). Выводы штыревых ЭРЭ, имеющих одинаковую форму КП на всех слоях, а также планарных компонентов, имеющих КП только на одном слое, образуют простые стеки. У сложных стеков КП на различных слоях имеют разные формы, и сами формы могут быть не только прямоугольниками и окружностями, но и другими более сложными фигурами.
Нажатием на панель Modify (Simple) открывают меню редактирования простых стеков КП (см. рис. 4.11).

В графе Туре выбирают тип КП:



Для штыревых выводов в графе Plane Connection указывается тип КП на слоях металлизации:


В графе Shape выбирают форму КП:




Сложные стеки КП имеют и другие формы:




В графе Plane Swell задают значение зазора между слоем металлизации и не подсоединенными к нему КП или ПО. Глобальное значение параметра Use Global Swell устанавливается командами Options/Configure в графе Plane Swell. В противном случае в графе Local Swell указывают его локальное значение.
Нажатием на панель Modify (Complex) открывают меню редактирования сложных стеков КП (см. рис. 4.12). В графе Pad Definition в строке Layer по очереди указывают имена слоев, в строке Shape - форму контактной площадки и вводят геометрические размеры: Width - ширина, Height - высота, Spoke Width - ширина теплового барьера (для контактных площадок с тепловыми барьерами). В графе Hole задают диаметр отверстия Diameter и смещение центра отверстия относительно центра контактной площадки по горизонтали X Offset и по вертикали Y Offset.

Нажатие на панель Modify Hole Range открывает экран просмотра сечения стеков КП (рис. 4.13). В графе Styles выбирают имя стека КП, изображение которой выводится в правой части экрана. После этого щелчком курсора в графе Hole Range Layers выделяют имена смежных слоев, которые должны быть объединены. Слои располагаются в порядке возрастания их номеров Layer Number, присваиваемых в меню Options/Layers. Так создают межслойные или глухие переходные отверстия (blind and buried vias)

Командами Options/Via Style открывают список стеков ПО. Выбранный курсором в этом списке стек ПО является текущим и помещается на плату при выполнении команды Place/Via. Стеки ПО редактируют так же, как и стеки КП.
Ввод контура печатной платы
Вводить его надо в слое Board (контур).
Для этого в выпадающем списке Select Layers (находится в строке параметров состояния правее поля с текущей сеткой) перейти в слой Board (рис. 5.7)



![]() |
В тех случаях, когда контур платы имеет сложную форму, большое количество размеров, удобно рисовать границы платы в специализированных чертежно-графических САПР типа AutoCAD, Компас. Так нередко приходится поступать при разработке плат бортовых малогабаритных устройств, которые имеют сложную форму с большим числом вырезов. Полученный в этих системах контур платы (рис. 5.8) в универсальном формате *.DXF файлов AutoCAD, импортируют в графический редактор P-CAD РСВ с помощью команды File/DXF In.
Тем не менее, в огромном числе простых случаев достаточно целиком и полностью использовать возможности P-CAD 2002.
Выбираем простейшую конфигурацию ПП – прямоугольную.
Вначале следует определить размеры ПП (см. разд. 3.6). Для этого подсчитаем установочную площадь, занимаемую каждым ЭРЭ и поместим результаты в табл. 5.1. Для приближенного определения установочной площади ЭРЭ удобно установить шаг сетки 1 мм и, последовательно выделяя все ЭРЭ, замерить ширину и высоту пунктирных контуров (рис. 5.9), в которые заключены выделяемые ЭРЭ.
Таблица 5.1 - Конструктивные характеристики ЭРЭ
| Наименование, тип и обозначение ЭРЭ | Кол, шт. | Габаритные размеры, мм | Установочная площадь, мм2 | Масса, г. | Диаметр выводов, мм. | Вариант установки | |||||||
| Микросхема DD1 К511ПУ2 | 1 | 10´22 | 220 | 0,5 | VIIIа | ||||||||
| Микросхема DD2 133ЛА6 | 1 | 14´14 | 196 | | 0,38 | VIа | |||||||
| Транзистор VT1 КТ3102Г | 1 | 7´14 | 98 | 0,5 | Vг | ||||||||
| Диод VD1 КД403А | 1 | 7´22 | 154 | 0,6 | Iа | ||||||||
| Резисторы R1, R2, R3 С1-4-0.125 | 3 | 7´12 | 252 | 0,6 | Iа | ||||||||
| Конденсатор С1 К73-15 | 1 | 16´30 | 480 | 1,0 | Iб | ||||||||
| Конденсатор С2 КМ6 | 1 | 10´13 | 130 | 0,7 | Iб | ||||||||
| Индуктивность Д1-1,2-1 | 1 | 9´20 | 180 | 0,8 | Iа | ||||||||
| Соединитель ОНКС-10 | 1 | 6´24 | 144 | 0,8 | Iа | ||||||||
| Итого: | 1854 |

Выполнить команды Place/Line. Установить курсор в 1-ю точку прямоугольника с координатами (15; 15) контура ПП и щелкнуть ЛК. Переместить курсор во 2-ю точку (65; 15), щелкнуть ЛК. Переместить курсор в 3-ю точку с координатами (65; 65) и опять щелкнуть ЛК, затем в 4-ю точку (15; 65), щелкнуть ЛК. И, наконец, вернуть курсор в 1-ю точку и щелкнуть ЛК, а затем ПК.
Так как размеры ПП невелики, для ее крепления будем использовать винты диаметром 2 мм (см. разд. 3.11). По таблице 3.7 для второго ряда выбираем диаметр отверстия 2,4 мм, для которой диаметр резервной зоны (зоны вокруг крепежного отверстия запрещенная для расположения проводников и других элементов печатного рисунка) 7 мм.
Выполнить команды Place/Arc. Нарисовать 4 окружности диаметром 2,4 мм с центрами в координатах (18,5; 18,5), (61,5; 18,5), (61,5; 61,5) и (18,5; 61,5). Положение координат центров крепежных отверстий выбраны так, чтобы в углах платы могли бы целиком разместиться соответствующие резервные зоны этих отверстий (рис. 5.10).
Выбор габаритов и конфигурации печатной платы
Габариты и конфигурация печатной платы задаются в частном техническом задании (ЧТЗ) одним из следующих способов:




По конфигурации наиболее предпочтительна прямоугольная форма ПП. Круглая и другие формы должны применяться только в технически обоснованных случаях. Так в ПП нередко приходится делать вырезы различной формы, определяемые конструкцией устройства (например, для размещения громкоговорителя, электроизмерительного прибора, батарей питания и т.п.).
На конфигурацию ПП существенное влияние оказывает выбор способа соединения ПП с оставшейся частью схемы РЭС - будет ли это соединение выполняться с помощью разъема или без него.
![]() |
Неразъемные контактные соединения (рис.3.6) отличаются высокой надежностью, малыми габаритами, простотой выполнения и низкой стоимостью.
Разъемные контактные соединения позволяют увеличить ремонтопригодность при эксплуатации и упростить сборку РЭС. Однако при этом увеличиваются переходное сопротивление, масса, габариты и стоимость контактного соединения. Кроме того, ресурс контактных соединений ограничен (обычно не более нескольких тысяч соединений / разъединений), а устойчивость к механическим и климатическим воздействиям значительно хуже, чем у неразъемных соединений.
Определяя способ соединения ПП, необходимо также выбрать и способ крепления ПП, обеспечивающего ее надежную фиксацию в РЭС. Для крепления ПП можно использовать:




Отметим, что элементы проводящего рисунка следует располагать от края печатной платы, паза, выреза, неметаллизированного отверстия (диаметром свыше 1,5 мм) на расстоянии, равном номинальной толщине печатной плата с учетом допуска на линейный размер печатной платы.
Независимо от способа задания габаритов предварительно определяется необходимая площадь печатной платы. Однако если для первого способа этим должна быть подтверждена возможность реализации печатного монтажа на заданной площади ПП, то для остальных нахождение площади, занимаемой ЭРЭ, - основание для выбора численных значений габаритных размеров.
Площадь, занимаемая ЭРЭ (




где L, B – длина и ширина ПП;

Установочной площадью называют контур площадки, занимаемой на ПП i-м навесным элементом. На (рис. 3.7) условно представлены возможные зоны, влияющие на величину


В зону коммутации помимо выводов ЭРЭ входят и контактные площадки, необходимые для обеспечения электрического контактирования.
Зона для возможности применения автоматизированной сборки определяется применяемым инструментом. Границы тепловой зоны и зоны электромагнитного влияния вычисляются при анализе теплового режима и электромагнитной совместимости и учитываются, как правило, при окончательном размещении ЭРЭ.
Площадь ПП состоит из рабочей (монтажной) зоны и зоны краевого поля, предусматриваемого для вспомогательных целей (размещения разъемов, крепежных отверстий, зон для направляющих элементов и т.п.) (рис. 3.8).
Ширина краевого поля есть расстояние от края ПП до первого ряда посадочных мест (рис. 3.8). Она состоит из четырех зон:






Для штыревых выводов величину х принимают равной 5 мм, для планарных - 2,5 мм. Величина


При вычислении габаритов ПП необходимо учитывать и то, что от края платы до центра крепежного отверстия должно быть не менее 5 мм. Кроме того, крепёжные изделия (шайбы, гайки и т.п.) или их элементы (головки винтов, болтов и т.д.) не должны выступать за габариты печатной платы.
Если конфигурация и габариты платы не определены жестко базовой несущей конструкцией, то полученные численные значения размеров длины и ширины ПП следует выбирать в соответствии с ОСТ 4.010.020-83 (табл. 3.6).
Таблица 3.6 - Линейные размеры ОПП, ДПП, МПП на жестком основании
|
Размеры сторон печатных плат, мм |
|||||
|
Ширина |
Длина |
Ширина |
Длина |
Ширина |
Длина |
|
22,5 |
60 |
70 |
(70); (90); 110, 120; (140); 150 |
120 |
140; (160); 180; 200; 220; 240; 280 |
|
30 |
40; 55, 60, (90) |
75 |
170 |
130 |
150; 170; 200; 300 |
|
35 |
100 |
80 |
80; 90; 100; (110); (120); 140; 160; 200; 240 |
140 |
(140); 150; 220; 240; 280 |
|
40 |
(40); 50; 60; (80); 100, (120) |
85 |
150 |
150 |
170; (180), 200; 240; 280 |
|
50 |
(50); 60; (70); 75; 80; 100 |
90 |
(90); 100; 110; 120; 130; 150; 160; 170, (180), 200; 260 |
160 |
200, 210; 240; 320 |
|
60 |
60; (75); 80; 90; (100); 110; 120; (160); 180 |
100 |
100; 110; 120; 150; 160; (170); 180; 200 |
170 |
170; 200, 240; 250; 270; 280; 300, 340 |
|
62,5 |
125 |
105 |
125; 130 |
185 |
205; 270 |
|
65 |
90; 100 |
110 |
150; (160); 170; (200); 260 |
200 |
220; 240; 320 |
|
|
|
|
|
240 |
300; 320 |
Максимальный размер любой из сторон должен быть не более 470 мм. Соотношение линейных размеров сторон ПП должно быть не более 3:1, предпочтительное - 2:1.
Размеры каждой стороны печатной платы должны быть кратными:



Допуски на линейные размеры сторон печатной платы должны соответствовать ГОСТ 25346-82 и ГОСТ 25347-82. Для сопрягаемых размеров ПП (например, при установке по направляющим) устанавливается допуск по 12-му квалитету, для несопрягаемых - по 14-му. Отклонение от перпендикулярности печатных плат не должно быть более 0,2 на 100 мм длины.
Рекомендуемое количество типоразмеров ПП в изделии не более трех.
Таким образом, можно рекомендовать следующую последовательность в предварительном определении габаритных размеров ПП:







Выбор группы жесткости
Условия эксплуатации РЭС определяют выбор группы жесткости, которые нормируют условия и параметры испытаний, проводимых с целью проверки работоспособности ПП. В соответствии с ГОСТ 23752-79 "Платы печатные. Общие технические условия" выделены 4 группы жесткости (табл. 3.1).
Таблица 3.1 - Группы жесткости ПП
| Воздействующие факторы | Группа жесткости | ||||||||||
| 1 | 2 | 3 | 4 | ||||||||
| Температура окружающей среды, °С | Повышенная | +55 | +85 | +85 | +100 | ||||||
| Пониженная | -25 | -40 | -60 | -60 | |||||||
| Относительная влажность воздуха, % при заданной температуре | 75 до 35 °С | 98 до 35 °С | 98 до 40 °С | 98 до 40 °С | |||||||
| Смена температур, °С | от -40 до +55 | от -60 до +85 | от -60 до +85 | от -100 до +100 | |||||||
| Атмосферное давление, кПа (мм рт. ст ) | Нормальное | 53,6 (400) | 53,6 (400) | 0,67 (5) |
Поскольку каждое изделие РЭС проходит разные виды контроля и приемочных испытаний, то обязательное задание в конструкторской документации (КД) группы жесткости однозначно определяет процедуры испытаний для конкретных ПП.
Выбор класса точности и шага координатной сетки
Стандарт ГОСТ 23751-86 устанавливает классы точности ПП (табл. 3.5) в соответствии со значениями основных параметров и предельных отклонений элементов конструкции (оснований ПП, проводников, контактных площадок, отверстий).
Таблица 3.5 - Классы точности ПП
Класс точности | Плотность рисунка | Ширина проводника, мм | Расстояния между элементами конструкции, мм | Область применения | |||||
1 | малая | 0,6 | 0,6 | ПП с дискретными ЭРЭ при малой насыщенности поверхности ПП навесными изделиями | |||||
2 | средняя | 0,45 | 0,45 | ПП с дискретными ЭРЭ при средней насыщенности поверхности ПП навесными изделиями | |||||
3 | высокая | 0,25 | 0,25 | ПП с микросборками и микросхемами, имеющими штыревые и планарные выводы, а также с безвыводными ЭРЭ при средней и высокой насыщенности поверхности ПП навесными изделиями | |||||
4 | Очень высокая | 0,15 | 0,15 | ПП с микросхемами, имеющими штыревые и планарные выводы, а также с безвыводными изделиями ЭРЭ при высокой насыщенности поверхности ПП навесными ЭРЭ |
Платы класса 3 и 4 следует применять только в отдельных, технически обоснованных случаях.
Плотность монтажа по классу 2 следует применять только на платах с размерами до 240 ´ 240 мм, по классу 3 - с размерами до 170 ´ 170 мм.
Шаг координатной сетки в прямоугольной системе координат устанавливается по ГОСТ 10317-79. Основной шаг 2,50 мм; дополнительные шаги 1,25 или 0,625 мм. Наличие сетки позволяет не ставить на чертеже размеры на все элементы печатного проводника. При этом по сетке можно воспроизвести рисунок печатной платы при изготовлении фотооригиналов, с которых будут изготовлять шаблоны (например, фотонегативы) для нанесения рисунка платы на заготовку.
Выбор материала основания
Для изготовления печатных плат химическим и комбинированным методами необходимо иметь листовой материал в виде изоляционного основания с приклеенной к нему металлической фольгой. В зависимости от назначения печатной платы в качестве изоляционного основания используют в основном гетинакс и стеклотекстолит различной толщины. Фольгу делают из меди, так как она обладает хорошими проводящими свойствами. Для многослойных печатных плат кроме фольгированного материала применяют изоляционные прокладки из стеклоткани и медную фольгу. Материал основания ПП (табл. 3.2) выбирается исходя из:




Материалы печатных плат выбирают по ГОСТ 10316-78 и ОСТ 4.010.022-85.
В табл. 3.2 – 3.4 приведены данные, позволяющие определить необходимый материал основания, исходя из требований, предъявленных к ПП.
Таблица 3.2 - Назначение материалов оснований ПП
| Наименование | Марка | Тип платы | Назначение | ||||
| Гетинакс фольгированный ГОСТ 10316-78 | ГФ-1- ГФ-2- | ОПП, ДПП | Для ПП, работающих в диапазоне частот до 1 МГц и в негерметичных РЭС. Толщина фольги 35 и 50 мкм | ||||
| Стеклотекстолит фольгированный ГОСТ 10316-78 | СФ-1- СФ-2- | ОПП, ДПП | Для ПП, работающих в диапазоне частот до 1 МГц. Толщина фольги 35 и 50 мкм | ||||
| Стеклотекстолит нагревостойкий ГОСТ 10316-78 | СФ-1Н- СФ-2Н- | ОПП, ДПП | Для термостойких ПП, работающих в диапазоне частот до 1 МГц. Нагревостойкость: плюс 180°С в течение 100 часов | ||||
| Стеклотекстолит гальваностойкий ГОСТ 10316-78 | СФ-1-35Г- СФ-2-35Г- СФ-1-50Г- СФ-2-50Г- | ОПП, ДПП | Для ПП изготавливаемых сеточным и офсетным способами и работающих в диапазоне частот до 1МГц | ||||
| Стеклотекстолит повышенной нагревостойкости ТУ 16-503.091-71 | СФПН-1-50 СФПН-2-50 | ОПП, ДПП | Для термостойких ПП, работающих в диапазоне частот до 1 МГц. Нагревостойкость: плюс 200 °С в течение 50 часов | ||||
| Материал для полуаддитивной технологии (слофадит) ТУ 6-19.136-79 | СТПА-5-1, СТПА-5-2 | ОПП, ДПП | Для печатных плат, работающих в диапазоне частот до 1 МГц | ||||
| Лавсан фольгированный | ЛФ-1-35 ЛФ-1-50 | ГПП | Для гибких ПП, работающих в диапазоне частот до 1 МГц | ||||
| Стеклотекстолит фольгированный травящийся одно- и двухсторонний ТУ 16-503.154-75 | ФТС-1-18-А,Б ФТС-1-18-А,Б ФТС-2-18-А, Б ФТС-2-18-А,Б | МПП, ГПП | Для многослойных ПП, изготовленных методом металлизации сквозных отверстий и работающих в диапазоне частот до 1 МГц | ||||
| Гибкий фольгированный диэлектрик ТУ 61 У0.029.409 | ФДЛ-1 | ГПП, ГПК | Для печатных плат, работающих в диапазоне частот до 1 МГц | ||||
| Диэлектрик фольгированный никелем одно- и двухсторонний ТУ ИЖ 68-71 | ФДН-1 ФДН-2 | ОПП, ДПП | Для ПП с креплением элементов сваркой и работающих в диапазоне частот до 1 МГц | ||||
| Диэлектрик фольгированный тонкий одно- и двухсторонний гибкий ТУ ИЖ 51-66 | ФДМ-1А ФДМ-1Б ФДМ-2А ФДМ-2Б | МПП ГПП | Для печатных плат, работающих в диапазоне частот до 1 МГц | ||||
| Диэлектрик фольгированный тонкий для микроэлектроники ТУ ИЖ 54-67 | ФДМЭ-1А ФДМЭ-1Б ФДМЭ-2А ФДМЭ-2Б | МПП ГПП | Для печатных плат, работающих в диапазоне частот до 1 МГц | ||||
| Полиамид фольгированный | ПФ-1-35 ПФ-2-35 | RAN | Для гибких печатных плат, работающих в диапазоне частот до 1 МГц | ||||
| Фольгированный арилокс ТУ 6/2-71 | ФА-4 | ОПП, ДПП, МПП | Для печатных плат, работающих в диапазоне частот до 10 ГГц | ||||
| Фольгированный армированный фторопласт-4 | ФАФ-4 | ОПП, ДПП, МПП | Для печатных плат, работающих в диапазоне частот до 10 ГГц, и при повышенных требованиях к механическим характеристикам | ||||
| Фольгированный фторопласт-4 ТУ 6-05-1414-71 | ФФ-4 | ОПП, ДПП, МПП | Для печатных плат, работающих в диапазоне частот до 10 ГГц. Не гигроскопичен, но менее механически прочен, чем ФАФ-4 | ||||
| Фольгированный микапол МРТУ 16-503.097-69 | ФМ-2В ФМ-2Б ФМ-2А | МПП | Для печатных плат, работающих в диапазоне частот до 1 ГГц | ||||
| Стеклоткань прокладочная ТУ 16-503.097-69 | СП-2 СП-1 | МПП, ОПП, ДПП | Для изоляции элементов от проводников и печатных плат, работающих в диапазоне частот до 1 ГГц | ||||
| Стеклоткань травящаяся прокладочная ТУ 16-503.035-75 | СП-0,25 СП-3 | МПП | Для печатных плат, работающих в диапазоне частот до 1 МГц |
Таблица 3.3 - Электрофизические параметры материалов печатных плат
|
Наименование материала, марка материала |
Рабочие параметры |
||||
|
Частота, Гц |
Диэлектрическая проницаемость, отн. ед. |
Тангенс угла потерь, отн. ед. |
Удельное сопротивление изоляции |
||
|
поверхностное, Ом/квадрат |
объемное, Ом-м |
||||
|
Гетинакс фольгированный ГФ |
106 |
5,5.. 7,0 |
0,038 |
109 |
1010 |
|
Стеклотекстолит фольгированный СФ |
106 |
5,5 .. 6,0 |
0,025 |
1010 |
1011 |
|
Огнеупорный стеклотекстолит FR-4 |
105 |
4,5 .. 5,4 |
- |
- |
- |
|
Лавсан фольгированный ЛФ-1-35, .ЛФ-1-50 |
106 |
3,1 |
- |
1013 |
- |
|
Фольгированный арилокс ФА-4, ФА-6 |
1010 |
2,6 |
0,0006 |
- |
1014 |
|
Диэлектрик фольгированный тонкий: односторонний ФДМ-1; двусторонний ФДМ-2; гибкий ФДМЭ-1 |
|||||
|
106 106 106 |
4,8 .. 5,0 4,8 .. 5,0 4,0 .. 6,0 |
0,03 0,03 0,03 |
1012 1012 1012 |
1010 1010 1011 |
|
|
Слофадит |
106 |
- |
- |
||
|
Гибкий фольгированный диэлектрик ФДЛ-1 |
1010 |
4,0 |
- |
1014 |
1013 |
|
Фольгированный фторопласт ФФ-4 |
1010 |
2,6 |
- |
1013 |
- |
|
Фольгированный фторопласт армированный ФАФ-4 |
1010 |
2,5 |
0,0016 |
5·1014 |
1013 |
|
Фольгированный мека-пол ФМ-2А...-2В |
1010 |
2,3 |
0,0016 |
1014 |
1012 |
|
Стеклоткань прокладочная СП-1, СП-2 |
106 |
- |
- |
- |
|
Наименование материала, марка материала |
Параметры воздействий |
Толщина |
||
|
Диапазон температур, °С |
Отн. влажность, %, при температуре, °С |
материала, мм |
Метали-зации, мкм |
|
|
Гетинакс фольгированный ГФ |
От -60 до +90 |
45 .. 75 при 40 |
1,0 .. 3,0 |
35,50 |
|
Стеклотекстолит фольгированный СФ |
От -60 до +105 |
98 при 40 |
0,5 .. 3,0 |
35,50 |
|
Огнеупорный стеклотекстолит FR-4 |
От -60 до +135 |
98 при 40 |
0,78; 1,56; 2,33; 3,13 |
до 50 |
|
Диэлектрик фольгированный тонкий: односторонний ФДМ-1; двухсторонний ФДМ-2; гибкий ФДМЭ-1 |
_ |
0,2 0,25 0,1 .. 0,2 |
18,35 18,35 18,35 |
|
|
Стеклотекстолит фольгированный травящийся односторонний: ФТС-1-18-А.Б; ФТС-1-35-А,Б и двухсторонний: ФТС-2-18-А.Б; ФТС-2-35-А,Б |
От -60 до +150 От -60 до +150 От -60 до +150 От -60 до +150 |
0,08;0,15 0,5 0,08;0,15 0,5 |
18 35 18 35 |
|
|
Слофадит СТПА-5-1 |
От -60 до +150 |
- |
0,1 .. 3,0 |
5 |
|
Фольгированный арилокс ФА-4, ФА-6 |
От -60 до +150 |
- |
0,5 .. 3,0 |
35 |
|
Фольгированный фторопласт ФФ-4 |
От -60 до +250 |
- |
1,5 .. 3,0 |
35 |
|
Фольгированный фторопласт армированный ФАФ-4 |
От -60 до .+250 |
1,0 .. 3,0 |
35 |
|
|
Фольгированный мекапол МФ-2А;, МФ-2В |
От -60 до +80 |
- |
1,5; 2,0 |
35 |
|
Гибкий фольгированный диэлектрик ФДЛ-1 |
От -60 до +125 |
- |
0,045 .. 0,08 |
20, 35 |
|
Стеклоткань прокладочная СП-1, СП-2 |
От -60 до +100 |
98 при 40 |
0,025, 0,06 |
Без металлизации |
Для оснований обычно используют изоляционные материалы типа фольгированных пластмасс. Наибольшее распространение в производстве ПП получили фольгированный гетинакс марок ГФ-1 (фольгированный с одной стороны), ГФ-2 (фольгированный с двух сторон) и фольгированный стеклотекстолит марок СФ-1 (фольгированный с одной стороны), СФ-2 (фольгированный с двух сторон). После указания марки изоляционного материала указывается толщина фольги в мкм (например, СФ-1-50, СФ-2-35).
Фольгированный гетинакс рекомендуется использовать для аппаратуры, работающей при нормальной влажности окружающего воздуха, например для бытовой аппаратуры. Стеклотекстолит фольгированный марок СФ-1Н и СФ-11Н обладает повышенной нагревостойкостью и может работать при температуре 180°С не более 100 ч.
Кроме материала основания на такие свойства ПП, как жесткость и теплопроводность, оказывает влияние и его толщина. Толщину изоляционного основания выбирают, исходя из требований к механической жесткости готовой печатной платы и ее размеров.
Установлен следующий размерный ряд значений толщины оснований ПП (в мм) - как гибких, так и жестких:

Выбор размеров крепежных отверстий
Специально следует остановиться на выборе диаметров сквозных отверстий под крепежные детали.
Отверстия (монтажные, переходные, крепежные) в плате нужно располагать так, чтобы расстояние между краями отверстий было не меньше толщины платы, в противном случае перемычка между отверстиями будет обладать малой механической прочностью.
Центры крепежных отверстий рекомендуется располагать в узлах координатной сетки. Размеры и конфигурацию крепежных и других конструктивных отверстий следует выбирать по ГОСТ 11284-75 в зависимости от требований и конструкции радиоустройства.
Размеры сквозных (крепежных) отверстий, наиболее часто употребляемых при конструировании печатных плат, приведены в табл. 3.7.
В соответствии с ГОСТ 11284-75 диаметр крепежного отверстия имеет гарантированный зазор (табл. 3.7), величина которого зависит от диаметра крепежного изделия.
Таблица 3.7 - Номинальные значения диаметров крепежных отверстий
Диаметр крепежного изделия, мм | Диаметр крепежного отверстия, мм | Диаметр резервной зоны, мм | Диаметр крепежного изделия, мм | Диаметр крепежного отверстия, мм | Диаметр резервной зоны, мм | ||||
1-й рад | 2-й ряд | 3-й ряд | 1-й ряд | 2-й ряд | 3-й ряд | ||||
2,0 | 2.2 | 2,4 | 2,6 | 7,0 | 4,0 | 4,3 | 4,5 | 4,8 | 13,0 |
2,5 | 2.7 | 2,9 | 3,1 | 9,0 | 5,0 | 5,3 | 5,5 | 5,8 | 17,0 |
3,0 | 3,2 | 3,4 | 3,7 | 11,0 | 6,0 | 6,4 | 6,6 | 6,8 | 19,0 |
Примечание. Для заклепочных отверстий 3-й ряд не применять.
Предельные отклонения диаметров отверстий 1-го ряда должны соответствовать Н12 (12-му квалитету по ГОСТ 25346-82), а 2-го и 3-го - 14-му.
Резервная зона - это зона вокруг крепежного отверстия запрещенная для расположения проводников и других элементов печатного рисунка. Ее размер определяется внутренним и внешним диаметрами металлических шайб и диаметром крепежного отверстия.
Допуск на межцентровое расстояние


где



При болтовом соединении сквозные нерезьбовые отверстия изготавливаются в обеих соединяемых деталях, а при винтовом - в одной из деталей отверстия резьбовые.
Выбор типа ПП
При проектировании печатного монтажа разработчик должен стремиться к минимизации стоимости ПП и, соответственно, числа проводящих слоев (стоимость двухсторонней печатной платы с металлизацией отверстий примерно в два раза больше стоимости односторонней). При этом решение ряда топологических задач проводится введением навесных перемычек (объемных проводников). Например, 80-90 % бытовой аудио-видеотехники ведущих зарубежных производителей (SONI, PANASONIC, LG и т.д.) выполняется на односторонних печатных платах. Для повышения надежности в критичных местах (места частых перепаек, подключения внешних проводников) устанавливаются металлические заклепки.
Таким образом, при отсутствии специальных требований, например, по увеличению надежности или минимизации габаритов, первоначально желательно выбирать одностороннюю плату.
Выбор варианта установки ЭРЭ
Исходя из требований технологичности, установка на ПП корпусных интегральных схем и ЭРЭ должна производиться в соответствии с ОСТ 4.ГО.010.030-81 [13] и другими нормативно-техническими документами.
Разумно ориентироваться на применение стандартизованных вариантов установки ЭРЭ, что дает возможность применять типовую технологическую базу для формовки выводов компонентов, установки ЭРЭ на ПП, а также уменьшить количество графических примитивов посадочных мест, используемых в САПР печатных плат.
Формовка - это обрезка лишней длины выводов ИС и ЭРЭ (в зависимости от толщины используемой ПП и типа корпуса) и их гибка. При установке деталей на плату выводы должны выступать за противоположную сторону ПП не менее чем на 0,5 мм и не более чем на 1,5 мм.
Варианты установки ЭРЭ определяются на стадии формирования базы данных изображений корпусов ЭРЭ [14] для соответствующих групп эксплуатации РЭС.
Наиболее популярные способы установки ЭРЭ с двумя выводами показаны на рис. 3.15. Вариант установки Iа непосредственно на плату (рис. 3.15, а) прост, технологичен, обеспечивает фиксацию при групповых методах пайки. Повышение механической прочности легко осуществить покрытием электроизоляционными лаками. К недостаткам можно отнести ухудшенный конвективный отвод тепла, возможность замыкания корпуса ЭРЭ с проводниками, проложенными под ним, а также пониженную ремонтопригодность.

Если элемент имеет электропроводный корпус, установленный, как показано на рис. 3.15, а, и под корпусом проходит проводник, то необходимо предусмотреть изоляцию корпуса или проводника путем:



Защитная маска (тонкий слой эпоксидной смолы, термостойкой краски, сухого пленочного фоторезиста) применяется не только для электроизоляции, но и для экономии припоя при групповых методах пайки с одновременной защитой проводников.
В этом случае маска наносится на весь проводящий слой, за исключением монтажных и контрольных контактных площадок. При проектировании защитной маски следует учитывать, что зазоры менее 0,3..0,5 мм не допустимы.
При опасности короткого замыкания между проводниками ПП и корпусом ЭРЭ, что бывает при интенсивном тепловыделении, ЭРЭ устанавливаются на плату по варианту установки IIб с зазором (рис. 3.15, б). Такая установка достигается использованием изоляционных прокладок, надеванием на выводы пластмассовых или керамических шайб или формованием на выводах волны (загиба) на требуемом расстоянии от проводника на плате. Но этот вариант установки тоже имеет ограниченное применение из-за низкой стойкости к вибрациям[4]
и невозможности применения групповых методов пайки.
Более устойчивы к вибрационным воздействиям варианты установки со специальной формовкой выводов (рис. 3.15, в, г), для групповой пайки применяют либо технологические прокладки, обеспечивающие необходимый зазор (1,5 .. 2 мм), либо дополнительную формовку, обеспечивающую фиксацию ЭРЭ (рис. 3.16).
Варианты установки (рис. 3.15, д, е) применяют для минимизации занимаемой площади. К недостаткам этих вариантов можно отнести: отсутствие возможности автоматизированной сборки и низкую стойкость к вибрационным нагрузкам. Вариант установки по рис. 3.15, е используют при коротких выводах компонентов.
Чтобы обеспечить возможность применения групповой пайки (например, пайки «волной») элементов, устанавливаемых с зазором между платой и корпусом, необходимо предусматривать либо технологические прокладки, обеспечивающие необходимый зазор (1,5 - 2 мм), либо специальные изгибы выводов, как показано на рис. 3.16. Эти изгибы удерживают элемент и не дают ему опуститься на плату в про
![]() |
В зависимости от конструкции ЭРЭ и характера механических воздействий на печатный узел, ряд элементов недостаточно закрепить только пайкой за выводы - нужно дополнительное крепление за корпус.
К таким элементам относятся в первую очередь транзисторы, микросхемы и электролитические конденсаторы больших габаритов. Это крепление можно осуществить приклейкой к плате специальными мастиками или клеями, заливкой компаундом, с помощью скоб, держателей и т.п.
![]() |
Вариант, предусматривающий установку корпуса транзистора в отверстие на ПП (рис. 3.17, а), обеспечивает уменьшение толщины печатного узла по сравнению с вариантом установки на рис. 3.17, а, что, в ряде случаев, позволяет уменьшить объем блока, кассеты и т.п. Недостаток этого варианта: наличие дополнительных отверстий на ПП, снижающих механическую прочность платы и уменьшение площади поверхностей, где возможна прокладка проводников.
Транзисторы, установленные, как показано на рис. 3.17, б, могут работать при таких же механических воздействиях, как и установленные по варианту V ОСТ 4.010.030-81, однако обеспечивают более надежный электрический контакт с корпусом. Такая установка применяется, в основном, для крепления высокочастотных транзисторов типа ГТ311, ГТ313 и т.п.
ОСТ 4.010.030-81 предусматривает установку электролитических конденсаторов с однонаправленными выводами по двум вариантам: Ia и Iв. При выборе варианта не предусматривается гарантированный зазор (НУСТ) между платой и компонентом (рис 3.18, а). Величина зазора в соответствии с ОСТ 4.010.030-81 определяется типом конденсатора. Для конденсаторов, устанавливаемых вручную, а также небольших диаметра (до 10 мм) и высоты (до 15 мм), изоляционных прокладок часто не устанавливают.
При увеличенных габаритных размерах, особенно высоты (НЭРЭ), обычно применяют фиксирующие прокладки из электроизоляционного материала (электротехнического картона, реже текстолита) (рис. 3.18, б).
При повышенных требованиях по устойчивости к механическим воздействиям осуществляют дополнительную фиксацию клеем (рис. 3.18, б).
Вариант установки конденсатора в полимерный (обычно полиэтиленовый) стакан (рис. 3.18, в) кроме обеспечения гарантированного зазора защищает и от возможного электрического контакта с корпусом, особенно в случае близкого расположения конденсаторов друг от друга. Основной недостаток этого варианта установки - проблематичность в дополнительном приклеивании по сравнению с вариантом, представленным на рис. 3.18, б. При необходимости возможно применение обволакивания защитными лаками.

Наиболее качественную защиту от механических воздействий обеспечивает вариант la (см. ОСТ 4.010.030-81) при применении дополнительного крепления проволочным хомутом (рис. 3.18, г). Отличительной особенностью данного варианта является повышение плоскостности за счет увеличения установочной площади.
С целью фиксации ЭРЭ на месте установки и увеличения прочности может проводиться дополнительная формовка вывода в зоне пайки (рис. 3.19).

Кроме проблематичности в применении автоматизированной сборки ПП дополнительный загиб проводника не всегда приводит к увеличению прочности паяного соединения, так как форма вывода влияет на качество слоя припоя:





Выбор вида шрифта (стиля текста)
Выполняется командами Options/Text Style так же, задание стилей текста подробно рассмотрено при изучении работы графических редакторов, например, P-CAD Schematic [12].
Загрузка списка соединений электрической схемы

Для этого в меню Utils выполнить команду Load NetList (Загрузить список соединений). В появившемся одноименном окне щелкнуть ЛК по кнопке NetList Filename (рис. 5.4).
![]() |
В открывшемся стандартном окне Windows выбрать созданный ранее файл списка соединений «Учебный проект.net».
В выпадающем списке NetList Format выбрать установленный ранее формат P-CAD ASCII или Tango (рис. 5.5). Нажать кнопку ОК.
После этого на рабочем поле должны появиться контуры ЭРЭ и связи между ними (рис. 4.3). Если есть ошибки, загрузка файла соединений не произойдет, и тогда следует просмотреть перечень ошибок и предупреждений (файл *.erc) и исправить все ошибки.
Так как на рис. 4.3 надписи типов ЭРЭ затушевывают чертеж и затрудняют его прочтение, поэтому есть смысл их сделать невидимыми.
![]() |
Щелкнем ЛК, например, по разъему XS1. Разъем изменит свой цвет. После этого щелкнуть ПК. Появится контекстное меню, в котором щелкнуть ЛК по строке Properties (свойства), вызывая окно Component Properties (рис. 5.6).
В окне Component Properties в области Visibility (видимость) напротив строки Туре двумя щелчками ЛК снять флажок. Щелкнуть ЛК по кнопке ОК. Надпись ON-KS-10 возле разъема исчезнет.
Подобную процедуру надо повторить со всеми ЭРЭ схемы. Тогда при размещении ЭРЭ в контуре ПП сохранятся только обозначения элементов.
Запуск графического редактора P-CAD РСВ




Программы Þ P-CAD 2002 Þ P-CAD РСВ
Щелкнуть ЛК по названию графического редактора.

Диалоговое размещение электрорадиоэлементов в P-CAD 2002
Цель работы
1. Знакомство с проектными процедурами размещения электрорадиоэлементов на печатной плате (ПП) РЭС [1 -7].
2. Приобретение практических навыков работы с графическим редактором печатных плат РСВ Editor системы P-CAD 2002 [8 - 12].
3. Приобретение практических навыков в размещении ЭРЭ на ПП.
Цели и задачи размещения ЭРЭ
В общем виде задача размещения состоит в определении оптимального пространственного расположения элементов в заданном коммутационно-монтажном пространстве (например, на печатной плате), при котором наилучшим образом учитываются предъявляемые к РЭС конструктивно-технологические требования и ограничения. Несложно заметить, что качество решения задачи размещения существенно влияет на быстроту и качество трассировки. Поэтому, ключевой целью задачи размещения является создание наилучших условий для последующей трассировки.
Исходными данными в задаче размещения ЭРЭ являются:





Для оценки качества размещения используют целый ряд локальных показателей качества:






Наибольшее распространение получил сравнительно простой в реализации критерий минимума суммарной взвешенной длины соединений, косвенно учитывающий большинство других показателей качества. И в самом деле, уменьшение длин соединений улучшает электрические характеристики проектируемого РЭС, снижает искажения сигналов, косвенно минимизируются длина связей и число их пересечений. Это упрощает трассировку печатных проводников и снижает трудоемкость изготовления печатных плат.
Конечно, без выполнения самой трассировки дать точную оценку качества размещения с помощью приведенных показателей достаточно сложно, так как рисунок печатной платы, конфигурация проводников и истинная их длина определяются в процессе их построения и зависят от порядка проведения соединений. Вместе с тем для оценки размещения с достаточной точностью можно использовать не фактическую длину печатных соединений, а некоторое усредненное расстояние между центрами соединяемых конструктивных элементов.
Как правило, для улучшения конструктивно-технологических показателей, уменьшения массы и габаритов РЭС, стремятся к максимальной плотности размещения всех ЭРЭ. Понятно, что высокая плотность размещения элементов создает немалые трудности при реализации соединений между ними (особенно при использовании печатного и пленочного монтажа). Кроме того, при плотном размещении очень трудно достигнуть равномерного и допустимого теплового режима, что важно для надежного функционирования РЭС. К тому же, большая плотность размещения элементов повышает уровень взаимных наводок между элементами и проводниками.
Выбор варианта установки ЭРЭ и размещение их на печатной плате проводится с учетом:




Если ЭРЭ имеют штыревые выводы, то их устанавливают в отверстия печатной платы и запаивают. Если корпус ЭРЭ имеет планарные выводы, то их припаивают к соответствующим контактным площадкам внахлест.
ЭРЭ со штыревыми выводами нужно устанавливать на плату с одной стороны (для плат с односторонней фольгой - на стороне, где нет фольги). Это обеспечивает возможность использования высокопроизводительных процессов пайки, например пайку «волной». Для ЭРЭ с планарными выводами пайку «волной» применять нельзя. Поэтому их можно располагать с двух сторон печатной платы. При этом обеспечивается предельная плотность монтажа, так как на одной и той же плате можно расположить большее количество элементов.
Для каждого вывода элемента, устанавливаемого на плате, должно предусмотрено отдельное монтажное отверстие или контактная площадка. Установку элементов с прямоугольными выводами (например, у разъемов, реле и т.д.) также следует производить в круглые отверстия печатной платы.
Установка компонентов на плату называется комплектацией. Комплектация ПП вручную обычно производится при изготовлении относительно малых серий изделий. Если партия ПП мала, то комплектация всех элементов платы производится одним человеком. Все детали располагаются на монтажном столе в специальных обозначенных ячейках, а сборка идет по эталонному образцу. Если идут большие серии, то используется конвейер.
В современных САПР предусмотрены соответствующие средства для обеспечения автоматической установки элементов на плату. Так, в P-CAD 2002 имеются команды размещения точки приклеивания компонента (Place I Glue Point) и точки ориентации механизма автоматической установки компонентов на плате (Place I Pick Point). Эти команды предназначены для дальнейшего сопряжения с программами подготовки производства и ориентированы на последующее использование современного автоматического оборудования монтажа плат.
Для обеспечения комплектации со стороны установки деталей на плату наносят печатные обозначения в виде цифр, букв, обозначений элементов и т.д.
Для этого используются слои шелкографии (Silk), позволяющие существенно повысить производительность при ручной и полуавтоматической сборке относительно малых серий.
После установки деталей выводы обрезаются и подгибаются чаще всего с использованием различных приспособлений.
Автоматизированная сборка ПП осуществляется на автоматизированных линиях. При этом комплектующие поступают на сборку упакованными в специальные кассеты-накопители или в виде перфолент.
Установка и использование автоматизированных линий оправданно лишь в условиях крупносерийного производства.
В ранних версиях P-CAD делались попытки использовать алгоритмы для автоматического размещения ЭРЭ на плату. Но при разработке любого проекта возникает слишком много условий, которые не поддаются формализации. Поэтому, к сожалению, применение алгоритмов автоматического размещения ЭРЭ на ПП не приводило к сколько-нибудь приемлемым результатам, удовлетворяющих разработчика.
Вследствие этого, в P-CAD 2002 утвердилась практика размещать компоненты на плату вручную, в диалоговом (интерактивном) режиме.
Этому способствует «паутина» линий связей, появляющаяся между выводами ЭРЭ, позволяющая разработчику удобно ориентироваться при размещении компонентов. При перемещении компонентов указанная «паутина» перемещается вместе с компонентом. Компоненты при установке можно легко двигать, выравнивать, разворачивать (клавиша R) или переносить на противоположную сторону платы (клавиша F) и т.п.
Диалоговое размещению ЭРЭ
Критерием качества размещения чаще всего считают минимальную суммарную длину соединений.
Для диалогового размещения ЭРЭ выполнить команды Edit/Select.
Установить текущим слой Тор.

При установке элементов редактор позволяет манипулировать ими: вращать, перемещать, делать невидимыми тексты.
Для вращения выбранного элемента вокруг точки привязки можно выделить его командами Edit/Select и, нажатием клавиши R поворачивать против часовой стрелки на 90° или клавишей F на 180°. Кроме того, можно перемещать тексты с места на место или сделать их невидимыми.
В соответствии с разд. 3.8 вначале на ПП установить разъем XS1. Для этого выделить его (навести на него курсор и щелкнуть ЛК). Разъем изменит цвет на желтый. Еще раз нажать ЛК и, не отпуская ее, перетащить разъем в центр крайней правой части контура ПП - в точку с координатами (60; 32,5). (Координаты размещения ЭРЭ соответствуют их точкам привязки.)
Остальные элементы необходимо размещать внутри контура ПП стараясь, чтобы суммарная длина соединений была минимальной. Для этого рядом с разъемом установить ЭРЭ, имеющие соединения с ним: микросхему DD2, резистор R1, конденсатор С1, диод VD1. Затем установить элементы, связанные с перечисленными ЭРЭ. Это микросхема DD1, резисторы R2 и R3, катушка индуктивности L1, конденсатор С2 и транзистор VT1.
При размещении каждый из перечисленных элементов надо таким же способом выделять курсором и при нажатой ЛК перемещать внутрь контура платы.
После размещения может оказаться, что некоторые из обозначений ЭРЭ либо перевернуты, либо неудачно размещены по отношению к ЭРЭ. В таком случае обозначения надо установить в удобное для прочтения положение. Для этого надо нажать и, удерживая клавишу Shift, щелкнуть ЛК по передвигаемой надписи. Она изменит цвет. После этого, указав на нее курсором и удерживая ЛК в нажатом состоянии, перетащить надпись в требуемое место. При необходимости ее можно перевернуть, нажимая на клавишу буквы R.
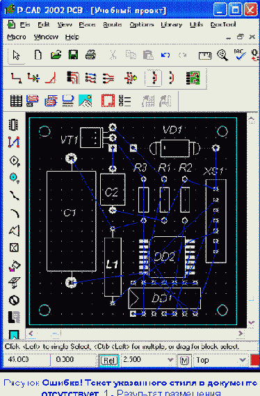
Результат размещения представлен на рис.
![]() |
5.11.
Экранный интерфейс редактора P-CAD РСВ
Экран графического редактора P-CAD РСВ представлен на рис. 4.1.

Приемы работы с редактором P-CAD РСВ и расположение многих элементов интерфейса во многом схожи с рассмотренными ранее графическими редакторами P-CAD Symbol Editor, P-CAD Pattern Editor и P-CAD Schematic [6 - 12].
Экран схемного редактора P-CAD РСВ можно разделить на несколько функциональных зон:











После запуска редактора P-CAD РСВ следует настроить его конфигурацию. Для этого в меню Options выполнить команды Configure, Display, Layers, Grids и др. Параметры конфигурации сохраняются вместе с файлом текущего проекта и устанавливаются по умолчанию для последующих сеансов проектирования.
Контрольные вопросы
1)

Перечислите основные требования к установке и креплению навесных элементов на печатной плате.
2) Поясните назначение графического редактора P-CAD РСВ.
3) Поясните назначение кнопок на панели инструментов.
4) Каков порядок настройки конфигурации редактора P-CAD РСВ?
5) Как настраиваются параметры дисплея?
6) Какова структура слоев ПП?
7) Как формируются стеки КП и ПО?
8) Каким образом загружаются библиотеки ЭРЭ?
9) Как загружается список соединений электрической схемы?
10) Как и в каком слое вводится контур ПП?
11) Каким образом выполняется размещение ЭРЭ на плате?
12) Как удалить «лишние» надписи у элементов на плате?
13) Как выполнить оптимизацию длин соединений на ПП?
14) Как сохранить результат размещения ЭРЭ на ПП?
Настройка конфигурации



На закладке General (рис. 4.2) в графе Units выбрать метрическую[6]
систему единиц - mm.




В группе параметров AutoSave задаются параметры автоматического сохранения проекта. Установить флажок Enable AutoSave.






45/90 Line-Line - позволяет проводить отрезки линии или проводника под углом 90° и по диагонали;



![]() |





Список значений ширины трасс проводников и геометрических линий составляется командами Options/Current Line так же, как и в редакторе Pattern Editor.
Настройка параметров дисплея
Цвета объектов на различных слоях и ряд других параметров экрана установить командами Options/Display (рис. 4.7). На закладке Colors можно выбирать слои и задать цвета следующим объектам:





Щелчок ЛК по названию слоя или элемента ПП открывает цветовую палитру, из которой выбирается необходимый цвет.
С использованием кнопок, расположенных в области Layer / Item Colors можно задать всем однородным объектам одинаковый цвет для всех слоев или же, наоборот, окрасить все объекты одного слоя в один цвет.
Возможно изменение цветов служебной информации (фона, сетки, барьеров) и объектов, подвергнувшихся тем или иным действиям (высвечивание, выделение):









Выбор параметров дисплея по умолчанию осуществляется с помощью кнопки Defaults.
На закладке Miscellaneous настраиваются следующие параметры (рис. 4.8).
![]() |
При автоматическом монтаже в графе Glue Dots задаются параметры вывода на экран точек приклеек, а в графе Pick and Place - параметры точек привязок ЭРЭ (рис. 4.9).
Возможны три варианта вывода:



Аналогичным образом в области DRC Errors задаются параметры вывода выделенных ошибок технологических норм.
В графе Cursor Style задается вид изображения курсора:



Быстрое переключение между различными типами курсора осуществляется с помощью клавиши <Х>.
Кроме того, на закладке устанавливаются разные параметры изображения объектов.
Настройка структуры слоев ПП

При создании новой ПП по умолчанию устанавливается следующая структура слоев (рис. 4.6):







Всего может быть до 99 слоев. Чтобы ввести в проект новый слой, необходимо набрать в поле ввода Layer Name имя нового слоя, а в поле ввода Layer Number - его номер. Эти параметры отображаются затем в правой колонке в области Layers. Далее нужно учредить все необходимые параметры и нажать кнопку Add (рис. 4.6).
Подразделяются слои на следующие типы:



Аббревиатуру типа слоев размещают во второй колонке списка Current Layers закладки Layers (рис. 4.6). Каждый слой может быть включен нажатием Enable (символ Е) и выключен нажатием Disable (символ D). Соответственно, в средней колонке в области Layers отображается буква Е или D. Все слои (кроме текущего) можно выключить нажатием Disable All, включить - нажатием Enable All.
Слои металлизации подключаются к цепям, имена которых вводят при создании такого слоя после нажатия на кнопку Add и изменяют нажатием Modify (слои металлизации задаются при загруженной ПП).
Отдельные группы слоев (сигнальные, металлизации, а также наборы, наиболее удобные для выполнения тех или иных операций) задают во вкладке Sets.
В графе Routing Bias указывают приоритетную ориентацию прокладки проводников на каждом слое при автоматической трассировке:




Общие сведения
Графический редактор P-CAD РСВ предназначен для выполнения работ, связанных с технологией разработки и конструирования узлов печатных плат.
Если P-CAD РСВ вызывается из редактора P-CAD Schematic, то предварительно автоматически составляется список соединений схемы, и на поле ПП переносятся изображения корпусов компонентов с указанием линий электрических; соединений между их выводами. Эта операция называется упаковкой схемы на печатную плату.
Редактор P-CAD РСВ позволяет:









Из программы P-CAD РСВ может быть осуществлен вызов SPECCTRA - программы ручного, полуавтоматического и автоматического размещения ЭРЭ и трассировки проводников для ПП большой сложности с числом слоев до 256, разработанной фирмой Cadence.
Особенностью графического редактора P-CAD РСВ является наличие развитых средств оформления конструкторской документации на печатные платы (P-CAD Document Toolbox). Кроме того, значительно расширены возможности работы с различными типами сквозных и переходных отверстий и контактных площадок. Введено понятие комнат, т.е. участков платы со своими правилами размещения компонентов трассировки проводников, введена поддержка "комнат" по команде Utils / DRC. Расширены возможности работы с атрибутами цепей и классов цепей.
Общие сведения
Использование печатных плат (ПП) повышает надежность, повышает плотность монтажа, увеличивает технологичность, обеспечивает высокую повторяемость, снижает стоимость, повышает быстродействие и помехозащищенность РЭС. Применение ПП создает предпосылки для механизации и автоматизации процессов сборки радиоэлектронной аппаратуры, повышает ее надежность, обеспечивает повторяемость параметров монтажа (емкость, индуктивность) от образца к образцу.
В процессе проектирования печатной платы определяются: число слоев, технология изготовления, материал, толщина, конфигурация и габаритные размеры детали печатной платы.
Как известно, печатная плата представляет собой изоляционное основание с нанесенными на нем тонкими электропроводящими покрытиями, которые выполняют функции монтажных проводов и элементов схемы (например, конденсаторов, катушек индуктивности, переключателей, электрических разъемов и т.д.). Иногда непосредственно на печатной плате, используя технологические процессы нанесения токопроводящего или изоляционного покрытия, получают отдельные электрорадиоэлементы (ЭРЭ) – индуктивные катушки, контакты разъемов и переключателей и др. Такие элементы также называют печатными.
Печатная плата является деталью, так как она не требует при изготовлении сборочных операций.

Печатный проводник - участок токопроводящего покрытия, нанесенный на изоляционное основание (рис. 3.1). Характерной особенностью печатного проводника является то, что его ширина значительно больше толщины.
Печатный монтаж - система печатных проводников, обеспечивающих электрическое соединение элементов схемы.
Навесные элементы - ЭРЭ, устанавливаемые на ПП и имеющие электрический контакт с печатными проводниками.
Контактная площадка - участок печатного проводника, предназначенный для присоединения объемных проводников и выводов навесных элементов. Этот участок окружает монтажное отверстие или примыкает к нему.
Монтажное отверстие - металлизированное или неметаллизированное отверстие, предназначенное для монтажа выводов навесных элементов.


Крепежное отверстие - используется для крепления ПП или навесных элементов к ПП.
Координатная сетка - сетка, наносимая на изображение платы и служащая для определения положения монтажных отверстий, печатных проводников и т.д.
Печатную плату с установленными на ней ЭРЭ называют печатным узлом.
По конструкции печатные платы подразделяют на однослойные и многослойные
(МПП).
Однослойные печатные платы всегда имеют один изоляционный слой, на котором находятся печатные проводники. Если они расположены на одной стороне изоляционного основания, то такую плату называют односторонней (ОПП), если на двух сторонах, то двусторонней (ДПП).
Процесс изготовления изоляционной платы с печатным монтажом обычно состоит из двух основных операций:


Широкое распространение получили три способа создания токопроводящего слоя:
1. Химический способ, при котором производится вытравливание незащищенных участков фольги, предварительно наклеенной на диэлектрик (рис. 3.4).
Как видно из этого рисунка, химический метод позволяет работать с фольгой, расположенной только на одной стороне ПП, что не допускает высокую плотность монтажа. Поэтому химический метод используют для получения ОПП бытовой аппаратуры, внутренних слоев МПП и гибких печатных шлейфов. Его преимуществами являются: большая производительность, обеспечение высокой точности геометрии проводников из-за отсутствия процессов гальванического осаждения меди. К сожалению, химический метод не предназначен для получения металлизированных отверстий, и значит нельзя обеспечить такую же высокую надежность пайки, какую дают платы с металлизированными отверстиями.
2.

Электрохимический способ, при котором методом химического осаждения создается слой металла толщиной 1-2 мкм, наращиваемый затем гальваническим способом до нужной толщины. При электрохимическом способе одновременно с проводниками металлизируют стенки отверстий, которые можно использовать как перемычки для соединения проводников, расположенных на разных сторонах платы.
3.

Комбинированный способ, сущность которого состоит в сочетании химического и электрохимического методов (рис. 3.5). При использовании комбинированного метода проводники получают травлением фольги, а металлизированные отверстия - электрохимическим методом.
Многослойные печатные платы (МПП) являются дальнейшим развитием техники печатного монтажа.
Их применение позволяет увеличить плотность монтажа, особенно при использовании современных интегральных микросхем, и сократить длину соединительных проводников. В ряде случаев вообще не удается реализовать схему при использовании двустороннего печатного монтажа. Так, при использовании быстродействующих логических схем, обеспечивающих импульсы с фронтами порядка единиц наносекунд, нужно между микросхемами иметь короткие соединительные проводники с малым значением емкости на корпус, так как при большом значении емкости окажется невозможным создать устройство с требуемым быстродействием.
В таких случаях схему можно построить только с использованием многослойной печатной платы, обеспечивающей минимальную длину соединительных проводников.
Таким образом, применять МПП следует только в аппаратуре, к которой предъявляются жесткие требования по массами габаритам, когда применение МПП дает существенный выигрыш, или в тех случаях, когда высокое быстродействие микросхем или жесткие требования к экранированию не позволяют осуществить схему на одно- и двусторонних платах.
Любая МПП состоит из нескольких печатных слоев, спрессованных с использованием изолирующих склеивающих прокладок.
Каждый печатный слой - это печатный монтаж, находящийся на изоляционном основании и расположенный в одной плоскости.
Существует несколько методов выполнения МПП, которые можно разбить на две основные группы.
К первой группе относят методы: металлизации сквозных отверстий, попарного прессования и послойного наращивания. Характерной особенностью этих трех методов является то, что они позволяют получить платы с электрически соединенными проводниками, расположенными в разных слоях.
Ко второй группе относят методы: открытых контактных площадок и выступающих выводов. Особенностью плат, полученных этими методами, является то, что проводники, расположенные на разных слоях, не имеют электрического соединения до установки на плату элементов.
Ограничения при установке навесных элементов на ПП
При установке и креплении навесных ЭРЭ на печатной плате необходимо предусматривать выполнение ряда требований и ограничений:





должна быть предусмотрена возможность необходимой конвекции воздуха в зоне расположения элементов, выделяющих большое количество теплоты; ЭРЭ с корпусами, ориентированными вдоль одного из направлений, нужно располагать с учетом определяющего размера (например, длинной стороной вдоль направления конвекционного потока воздуха) для улучшения теплоотдачи (рис 3.20, а). Такая же ориентация ЭРЭ (рис 3.20, а) должна быть и при компоновке с учетом направления механических воздействий.








Отчетность
Для получения зачета по работе студент должен представить чертеж печатного узла с размещенными электрорадиоэлементами. Чертеж должен быть оформлен в соответствии с требованиями ЕСКД [1-3].
СПИСОК ЛИТЕРАТУРЫ
1. Кофанов Ю.Н., Сарафанов А.В., Трегубов С.И. Автоматизация проектирования РЭС. Топологическое проектирование печатных плат: Учеб. Пособие. 2-е изд., перераб. И доп. – М.: Радио и связь, 2002, 220 с.
2. Разработка и оформление конструкторской документации радиоэлектронной аппаратуры: Справочник / Ч. Т. Романычева, А. К. Иванова, А. С. Куликов и др; Под ред. Э.Т. Романычевой. - 2-е изд., перераб. и доп. -М.: Радио и связь, 1989. - 448 с.
3. Ненашев А.П. Конструирование радиоэлектронных средств. - М.: Высш. шк., 1990. - 432 с.: ил.
4. Савельев М.В. Конструкторско-технологическое обеспечение производства ЭВМ: Учеб. пособие для вузов. – М.: Высш. Шк., 2002. – 319 с.: ил.
5. Чернышев А.А. Основы конструирования и надежности электронных вычислительных средств: Учеб. для вузов. - М.: Радио и связь, 1998. - 448 с.: ил.
6. Стешенко В.Б. EDA. Практика проектирования радиоэлектронных устройств. – СПб.; БХВ-Петербург, 2003. – 720 с.: ил.
7. Стешенко В.Б. P-CAD. Технология проектирования печатных плат. — СПб.: БХВ-Петербург, 2003. — 720 с.: ил.
8. Мактас М.Я. Восемь уроков по P-CAD 2002. - М.: СОЛОН-Пресс, 2003. - 224 с.: ил.
9. Разевиг В. Д. Проектирование печатных плат в P-CAD 2002. - М.: Солон-Р, 2002.
10. Саврушев Э.Ц. P-CAD для Windows. Система проектирования печатных плат. Практ. пособие — М.: Издательство ЭКОМ, 2002. - 320. с.: ил.
11. Лопаткин А.В. Проектирование печатных плат в системе P-CAD 2002. Учебное пособие для практических занятий. – Нижний Новгород, НГТУ, 2002. - 190 с.
12. Кобрин Ю.П. Создание электрических схем графическим редактором P-CAD Schematic. – Томск, ТУСУР, 2005. - 46 с.
13. ОСТ 4.010.030-81. Установка навесных элементов на печатные платы. Ред. 1-81.
14. Кобрин Ю.П. Разработка посадочных мест на печатной плате для монтажа конструктивных элементов. – Томск, ТУСУР, 2005. - 78 с.
15. ОСТ 4.ГО.812.000. Детали крепления радиоэлементов на печатных платах. Технические условия.
16. Крепежные детали. Отраслевые стандарты. Научно-исследовательский институт. 1973.
17. Кобрин Ю.П. Создание компонентов радиоэлектронных средств с помощью программы работы с библиотеками P-CAD Library Executive. – Томск, ТУСУР, 2005. - 30 с.
18. Кобрин Ю.П. Создание углового штампа чертежа и форматок в P-CAD 2002. – Томск, ТУСУР, 2005. - 31 с.
19. ОС ТУСУР 6.1-97. Образовательный стандарт ВУЗа. Работы студенческие учебные и выпускные квалификационные. Общие требования и правила оформления. – Томск, ТУСУР, 1997. – 40 с.
20. Справочная база разработчика и конструктора РЭА. Элементная база: Справочник / Масленников М.Ю., Соболев Е.А., Соколов Г.В. и др. Книга 1. – М.: 1993, 156 с.
21. Справочная база разработчика и конструктора РЭА. Элементная база: Справочник / Масленников М.Ю., Соболев Е.А., Соколов Г.В. и др. Книга 2. – М.: 1993, 300
[1]
Размеры посадочных мест ЭРЭ с учетом варианта их установки.
[2]
Группируют элементы одного каскада (особенно развязывающие и блокировочные конденсаторы и т.п.) вблизи активного прибора.
[3]
Размещение функциональных групп отдельно друг от друга позволяет в ряде случаев значительно снизить паразитные связи и наводки без принятия дополнительных средств защиты (введения экранов, экранирующих проводников и т.д.).
[4]
наиболее частая причина отказа в этом случае - обламывание вывода в месте крепления к корпусу
[5]
Крепежным называют отверстие, используемое для механического крепления печатной платы на шасси радиоустройства или для механического крепления элементов к печатной плате.
[6]
Выбор системы единиц зависит от того, на каком оборудовании будут изготовлены фотошаблоны и каким является управляющий формат станка для сверления и фрезерования платы.Из-за этого на практике нередко работают в дюймовой системе единиц т.е. выбирают mils, где 1 mils = 0,001 дюйма.
[7]
При наличии на производстве устаревшего оборудования, не позволяющего выполнить фотошаблон, если в файле проекта платы (РСВ-файле) присутствует сопряжение проводников по дуге, следует данный параметр отключить.
[8]
стек - разрез переходного отверстия с набором контактных площадок на разных слоях платы
Перестановка логически эквивалентных секций и выводов
После завершения размещения ЭРЭ на ПП целесообразно выполнить минимизацию длин соединений путем перестановки логически эквивалентных секций и выводов. Для этого командами Utils/Optimize Nets открыть одноименное окно, в котором выбрать один из методов оптимизации:




При автоматической оптимизации в области Auto Options установить флажки в Gate Swap (перестановка эквивалентных секций), в Pin Swap (перестановка эквивалентных выводов) и включить Entire Design (оптимизация всего проекта) (рис. 5.12). Нажать кнопку ОК.
На дополнительный запрос системы ответить утвердительно. После этого может измениться рисунок соединений, и на экран выводится информация об изменении длин связей (рис. 5.13).
Подключение библиотек

Перед размещением ЭРЭ на ПП необходимо обеспечить доступ к библиотекам, в которых находятся эти ЭРЭ. Библиотеки подключают командами Library/Setup (рис. 5.1). Добавляют имена библиотек в список открытых библиотек (Open Libraries) клавишей Add, а с помощью клавиши Delete удаляют их из этого списка.

Для загрузки всех библиотек, из которых были набраны элементы схемы следует выполнить команды Place/Component (пиктограмма

Появится одноименное окно управления библиотеками, в котором для добавления в список новой библиотеки нажать кнопку Add (рис. 5.1).
![]() |
После этого в стандартном окне Windows выбрать нужную библиотеку (рис. 5.3). Если необходимо, снова нажать кнопку Add и добавить следующую библиотеку. Таким же способом надо загрузить все используемые при создании схемы библиотеки.
Порядок размещения ЭРЭ
Размещение навесных элементов проектируемого узла РЭС на печатной плате вручную рационально выполнять в следующей последовательности:







Размещают навесные элементы, как правило, параллельно поверхности платы, с одной стороны. Центры монтажных отверстий должны быть расположены в узлах координатной сетки и в каждом монтажном отверстии размещают один вывод.

Корпуса элементов целесообразно размещать на печатной плате так, чтобы осевые линии их корпусов (или осевые линии, соединяющие центры выводов) были параллельны сторонам печатной платы (рис. 3.10, а, б), причем однотипные элементы целесообразно размещать параллельно друг другу. При таком подходе, в отличие от варианта (рис. 3.10, в), достигается максимальная плотность размещения.
Расстояние между осями выводов соседних ЭРЭ или осями выводов и корпусами соседних ЭРЭ должно быть не менее 2,5 мм, минимальное расстояние между корпусами дискретных ЭРЭ 1 мм, между корпусами дискретных ЭРЭ и микросхем - 2 мм (рис. 3.11).

Для автоматической установки ЭРЭ на ПП следует оставлять зазор между корпусами не менее 1,5 мм в одном из направлений.
Зазор необходим также и для улучшенной ремонтопригодности. Поэтому варианты размещения ЭРЭ на ПП (рис. 3.12) не рекомендуются.

Расположение электрорадиоэлементов относительно друг друга может влиять на технологичность ПП при автоматизированной установке ЭРЭ. На рис. 3.13 приведена схема электрическая принципиальная мультивибратора, выполненная на дискретных компонентах.

На рис. 3.14 изображены два варианта топологии: первоначальный - рис. 3.14, а и оптимизированный - рис. 3.14, б. Эти варианты, с точки зрения правильности выполнения электрических соединений, величин паразитных связей, занимаемой площади, практически совпадают.
В то же время, при операциях поворота ПП при автоматизированной установке возможны сбои при позиционировании. В этом случае оптимизированный вариант (рис. 3.14, б) более технологичен, так как однотипные элементы расположены параллельно друг другу, и в процессе автоматизированной установки печатная плата будет перемещаться только со сдвигом.

К элементам, устанавливаемым на плату, относят и перемычки. Они служат для соединения двух проводников одной цепи и применяются в случаях:



В последнем случае они устанавливаются после завершения указанных операций. Перемычки располагают параллельно сторонам платы, аналогично другим ЭРЭ (рис. 3.10, а), и их длина (до места сгиба) обязательно кратна шагу координатной сетки. По конструктивному исполнению перемычки могут быть двух типов: выполненные из медной проволоки (покрытие - лужение или серебрение) без изоляции и с полимерной изоляцией. Использование перемычек без изоляции предпочтительнее, но их применение ограничивается односторонними печатными платами. Диаметр перемычек, как правило, лежит в пределах 0,4 .. 1,2 мм и определяется величиной протекающего тока.Количество типоразмеров обычно не более трех.
Порядок выполнения работы
1) Проанализируйте первостепенные рекомендации по конструированию печатных плат (разд. 3) [1 -7].
2) Ознакомьтесь с правилами работы с графическим редактором РСВ Editor [8 - 12], а также разд. 4.
3) Загрузите в РСВ Editor упакованную базу данных ПП (список соединений), созданную в ходе выполнения предыдущего этапа проектирования [12] и выполните последовательность действий по практическому конструированию ПП учебного примера с помощью программы РСВ Editor (разд. 5).
4) Выполните средствами РСВ Editor размещение компонентов своего проекта на ПП в диалоговом режиме.
5) Ответьте на контрольные вопросы.
6) Выполните и защитите отчет о выполненной работе.
7) Ответьте письменно на контрольные вопросы (раздел 6).
8) Составьте и защитите отчет о выполненной работе
Размещение ЭРЭ, подбираемых при регулировке
Обычно предпочтение всегда отдается схемотехническим решениям, в которых исключены ЭРЭ, подбираемые при регулировке. Однако в ряде случаев (высокоточные аналоговые измерительные схемы, времязадающие RC-цепи многозвенных фильтров высокого порядка и т.п.) применения таких элементов не избежать. В этом случае при проектировании ПП необходимо предусматривать такие конструктивно-технологические решения, которые позволяли бы осуществлять многократную перепайку навесных компонентов.

Наиболее просто эта задача решается в случае применения безвыводных ЭРЭ (рис. 3.21). Исходная схема электрическая принципиальная (рис. 3.12, а) модифицируется (рис. 3.21, б).
При изменении схемы подбираемый при регулировке резистор R* (рис. 3.21, а) заменяется на два: R1 и R2* (рис. 3.21, б). Величина сопротивления R1 выбирается из стандартного ряда равной или немного больше максимально возможного значения R*, а сопротивление R2* » R1. Подбор необходимой величины сопротивления производится параллельной установкой R1 и R2* (рис. 3.21, в). При этом резистор R2* может перепаиваться многократно.

Если подборные компоненты имеют выводы, то обычно их устанавливают либо в пустотелые заклепки (рис. 3.22, а), либо на монтажные лепестки разной конструкции (рис. 3.22, б). Первый вариант предпочтительнее, так как использует стандартную формовку выводов ЭРЭ и установка заклепок более технологична.
Сохранение результата размещения ЭРЭ
Результат размещения ЭРЭ на печатной плате сохранить в папке «Проекты». Для этого выполнить команды File/Save As
В стандартном окне Windows в окне папка указать имя «Проекты», а в окне «Имя файла» ввести «Размещение». Нажать кнопку «Сохранить» (рис. 5.13).
Результат размещения элементов на ПП будет сохранен в виде отдельного файла с расширением (.pcb).
Задача размещения элементов на печатной плате решена и можно приступать к трассировке печатных проводников на плате.
Стеки контактных площадок и переходных отверстий
Задание конфигурации стеков контактных площадок Options/Pad Style и переходных отверстий Options/Via Style подробно описано в [17], посвященной созданию библиотечных компонентов.
Командами Options/Pad Style открывается список стеков[8]
контактных площадок (КП) (см. рис. 4.10). Выбранный курсором в этом списке стек КП является текущим и помещается на ПП при выполнении команд Place/Pad.

Стеки КП (Pad Stacks) и (переходных отверстий) ПО (Via Stacks) бывают простые (Simple) и сложные (Complex). Выводы штыревых ЭРЭ, имеющих одинаковую форму КП на всех слоях, а также планарных компонентов, имеющих КП только на одном слое, образуют простые стеки. У сложных стеков КП на различных слоях имеют разные формы, и сами формы могут быть не только прямоугольниками и окружностями, но и другими более сложными фигурами.
Нажатием на панель Modify (Simple) открывают меню редактирования простых стеков КП (см. рис. 4.11).

В графе Туре выбирают тип КП:



Для штыревых выводов в графе Plane Connection указывается тип КП на слоях металлизации:


В графе Shape выбирают форму КП:




Сложные стеки КП имеют и другие формы:




В графе Plane Swell задают значение зазора между слоем металлизации и не подсоединенными к нему КП или ПО. Глобальное значение параметра Use Global Swell устанавливается командами Options/Configure в графе Plane Swell. В противном случае в графе Local Swell указывают его локальное значение.
Нажатием на панель Modify (Complex) открывают меню редактирования сложных стеков КП (см. рис. 4.12). В графе Pad Definition в строке Layer по очереди указывают имена слоев, в строке Shape - форму контактной площадки и вводят геометрические размеры: Width - ширина, Height - высота, Spoke Width - ширина теплового барьера (для контактных площадок с тепловыми барьерами). В графе Hole задают диаметр отверстия Diameter и смещение центра отверстия относительно центра контактной площадки по горизонтали X Offset и по вертикали Y Offset.

Нажатие на панель Modify Hole Range открывает экран просмотра сечения стеков КП (рис. 4.13). В графе Styles выбирают имя стека КП, изображение которой выводится в правой части экрана. После этого щелчком курсора в графе Hole Range Layers выделяют имена смежных слоев, которые должны быть объединены. Слои располагаются в порядке возрастания их номеров Layer Number, присваиваемых в меню Options/Layers. Так создают межслойные или глухие переходные отверстия (blind and buried vias)

Командами Options/Via Style открывают список стеков ПО. Выбранный курсором в этом списке стек ПО является текущим и помещается на плату при выполнении команды Place/Via. Стеки ПО редактируют так же, как и стеки КП.
Ввод контура печатной платы
Вводить его надо в слое Board (контур).
Для этого в выпадающем списке Select Layers (находится в строке параметров состояния правее поля с текущей сеткой) перейти в слой Board (рис. 5.7)



![]() |
В тех случаях, когда контур платы имеет сложную форму, большое количество размеров, удобно рисовать границы платы в специализированных чертежно-графических САПР типа AutoCAD, Компас. Так нередко приходится поступать при разработке плат бортовых малогабаритных устройств, которые имеют сложную форму с большим числом вырезов. Полученный в этих системах контур платы (рис. 5.8) в универсальном формате *.DXF файлов AutoCAD, импортируют в графический редактор P-CAD РСВ с помощью команды File/DXF In.
Тем не менее, в огромном числе простых случаев достаточно целиком и полностью использовать возможности P-CAD 2002.
Выбираем простейшую конфигурацию ПП – прямоугольную.
Вначале следует определить размеры ПП (см. разд. 3.6). Для этого подсчитаем установочную площадь, занимаемую каждым ЭРЭ и поместим результаты в табл. 5.1. Для приближенного определения установочной площади ЭРЭ удобно установить шаг сетки 1 мм и, последовательно выделяя все ЭРЭ, замерить ширину и высоту пунктирных контуров (рис. 5.9), в которые заключены выделяемые ЭРЭ.
Таблица 5.1 - Конструктивные характеристики ЭРЭ
| Наименование, тип и обозначение ЭРЭ | Кол, шт. | Габаритные размеры, мм | Установочная площадь, мм2 | Масса, г. | Диаметр выводов, мм. | Вариант установки | |||||||
| Микросхема DD1 К511ПУ2 | 1 | 10´22 | 220 | 0,5 | VIIIа | ||||||||
| Микросхема DD2 133ЛА6 | 1 | 14´14 | 196 | | 0,38 | VIа | |||||||
| Транзистор VT1 КТ3102Г | 1 | 7´14 | 98 | 0,5 | Vг | ||||||||
| Диод VD1 КД403А | 1 | 7´22 | 154 | 0,6 | Iа | ||||||||
| Резисторы R1, R2, R3 С1-4-0.125 | 3 | 7´12 | 252 | 0,6 | Iа | ||||||||
| Конденсатор С1 К73-15 | 1 | 16´30 | 480 | 1,0 | Iб | ||||||||
| Конденсатор С2 КМ6 | 1 | 10´13 | 130 | 0,7 | Iб | ||||||||
| Индуктивность Д1-1,2-1 | 1 | 9´20 | 180 | 0,8 | Iа | ||||||||
| Соединитель ОНКС-10 | 1 | 6´24 | 144 | 0,8 | Iа | ||||||||
| Итого: | 1854 |

Выполнить команды Place/Line. Установить курсор в 1-ю точку прямоугольника с координатами (15; 15) контура ПП и щелкнуть ЛК. Переместить курсор во 2-ю точку (65; 15), щелкнуть ЛК. Переместить курсор в 3-ю точку с координатами (65; 65) и опять щелкнуть ЛК, затем в 4-ю точку (15; 65), щелкнуть ЛК. И, наконец, вернуть курсор в 1-ю точку и щелкнуть ЛК, а затем ПК.
Так как размеры ПП невелики, для ее крепления будем использовать винты диаметром 2 мм (см. разд. 3.11). По таблице 3.7 для второго ряда выбираем диаметр отверстия 2,4 мм, для которой диаметр резервной зоны (зоны вокруг крепежного отверстия запрещенная для расположения проводников и других элементов печатного рисунка) 7 мм.
Выполнить команды Place/Arc. Нарисовать 4 окружности диаметром 2,4 мм с центрами в координатах (18,5; 18,5), (61,5; 18,5), (61,5; 61,5) и (18,5; 61,5). Положение координат центров крепежных отверстий выбраны так, чтобы в углах платы могли бы целиком разместиться соответствующие резервные зоны этих отверстий (рис. 5.10).
Выбор габаритов и конфигурации печатной платы
Габариты и конфигурация печатной платы задаются в частном техническом задании (ЧТЗ) одним из следующих способов:




По конфигурации наиболее предпочтительна прямоугольная форма ПП. Круглая и другие формы должны применяться только в технически обоснованных случаях. Так в ПП нередко приходится делать вырезы различной формы, определяемые конструкцией устройства (например, для размещения громкоговорителя, электроизмерительного прибора, батарей питания и т.п.).
На конфигурацию ПП существенное влияние оказывает выбор способа соединения ПП с оставшейся частью схемы РЭС - будет ли это соединение выполняться с помощью разъема или без него.
![]() |
Неразъемные контактные соединения (рис.3.6) отличаются высокой надежностью, малыми габаритами, простотой выполнения и низкой стоимостью.
Разъемные контактные соединения позволяют увеличить ремонтопригодность при эксплуатации и упростить сборку РЭС. Однако при этом увеличиваются переходное сопротивление, масса, габариты и стоимость контактного соединения. Кроме того, ресурс контактных соединений ограничен (обычно не более нескольких тысяч соединений / разъединений), а устойчивость к механическим и климатическим воздействиям значительно хуже, чем у неразъемных соединений.
Определяя способ соединения ПП, необходимо также выбрать и способ крепления ПП, обеспечивающего ее надежную фиксацию в РЭС. Для крепления ПП можно использовать:




Отметим, что элементы проводящего рисунка следует располагать от края печатной платы, паза, выреза, неметаллизированного отверстия (диаметром свыше 1,5 мм) на расстоянии, равном номинальной толщине печатной плата с учетом допуска на линейный размер печатной платы.
Независимо от способа задания габаритов предварительно определяется необходимая площадь печатной платы. Однако если для первого способа этим должна быть подтверждена возможность реализации печатного монтажа на заданной площади ПП, то для остальных нахождение площади, занимаемой ЭРЭ, - основание для выбора численных значений габаритных размеров.
Площадь, занимаемая ЭРЭ (




где L, B – длина и ширина ПП;

Установочной площадью называют контур площадки, занимаемой на ПП i-м навесным элементом. На (рис. 3.7) условно представлены возможные зоны, влияющие на величину


В зону коммутации помимо выводов ЭРЭ входят и контактные площадки, необходимые для обеспечения электрического контактирования.
Зона для возможности применения автоматизированной сборки определяется применяемым инструментом. Границы тепловой зоны и зоны электромагнитного влияния вычисляются при анализе теплового режима и электромагнитной совместимости и учитываются, как правило, при окончательном размещении ЭРЭ.
Площадь ПП состоит из рабочей (монтажной) зоны и зоны краевого поля, предусматриваемого для вспомогательных целей (размещения разъемов, крепежных отверстий, зон для направляющих элементов и т.п.) (рис. 3.8).
Ширина краевого поля есть расстояние от края ПП до первого ряда посадочных мест (рис. 3.8). Она состоит из четырех зон:






Для штыревых выводов величину х принимают равной 5 мм, для планарных - 2,5 мм. Величина


При вычислении габаритов ПП необходимо учитывать и то, что от края платы до центра крепежного отверстия должно быть не менее 5 мм. Кроме того, крепёжные изделия (шайбы, гайки и т.п.) или их элементы (головки винтов, болтов и т.д.) не должны выступать за габариты печатной платы.
Если конфигурация и габариты платы не определены жестко базовой несущей конструкцией, то полученные численные значения размеров длины и ширины ПП следует выбирать в соответствии с ОСТ 4.010.020-83 (табл. 3.6).
Таблица 3.6 - Линейные размеры ОПП, ДПП, МПП на жестком основании
|
Размеры сторон печатных плат, мм |
|||||
|
Ширина |
Длина |
Ширина |
Длина |
Ширина |
Длина |
|
22,5 |
60 |
70 |
(70); (90); 110, 120; (140); 150 |
120 |
140; (160); 180; 200; 220; 240; 280 |
|
30 |
40; 55, 60, (90) |
75 |
170 |
130 |
150; 170; 200; 300 |
|
35 |
100 |
80 |
80; 90; 100; (110); (120); 140; 160; 200; 240 |
140 |
(140); 150; 220; 240; 280 |
|
40 |
(40); 50; 60; (80); 100, (120) |
85 |
150 |
150 |
170; (180), 200; 240; 280 |
|
50 |
(50); 60; (70); 75; 80; 100 |
90 |
(90); 100; 110; 120; 130; 150; 160; 170, (180), 200; 260 |
160 |
200, 210; 240; 320 |
|
60 |
60; (75); 80; 90; (100); 110; 120; (160); 180 |
100 |
100; 110; 120; 150; 160; (170); 180; 200 |
170 |
170; 200, 240; 250; 270; 280; 300, 340 |
|
62,5 |
125 |
105 |
125; 130 |
185 |
205; 270 |
|
65 |
90; 100 |
110 |
150; (160); 170; (200); 260 |
200 |
220; 240; 320 |
|
|
|
|
|
240 |
300; 320 |
Максимальный размер любой из сторон должен быть не более 470 мм. Соотношение линейных размеров сторон ПП должно быть не более 3:1, предпочтительное - 2:1.
Размеры каждой стороны печатной платы должны быть кратными:



Допуски на линейные размеры сторон печатной платы должны соответствовать ГОСТ 25346-82 и ГОСТ 25347-82. Для сопрягаемых размеров ПП (например, при установке по направляющим) устанавливается допуск по 12-му квалитету, для несопрягаемых - по 14-му. Отклонение от перпендикулярности печатных плат не должно быть более 0,2 на 100 мм длины.
Рекомендуемое количество типоразмеров ПП в изделии не более трех.
Таким образом, можно рекомендовать следующую последовательность в предварительном определении габаритных размеров ПП:







Выбор группы жесткости
Условия эксплуатации РЭС определяют выбор группы жесткости, которые нормируют условия и параметры испытаний, проводимых с целью проверки работоспособности ПП. В соответствии с ГОСТ 23752-79 "Платы печатные. Общие технические условия" выделены 4 группы жесткости (табл. 3.1).
Таблица 3.1 - Группы жесткости ПП
| Воздействующие факторы | Группа жесткости | ||||||||||
| 1 | 2 | 3 | 4 | ||||||||
| Температура окружающей среды, °С | Повышенная | +55 | +85 | +85 | +100 | ||||||
| Пониженная | -25 | -40 | -60 | -60 | |||||||
| Относительная влажность воздуха, % при заданной температуре | 75 до 35 °С | 98 до 35 °С | 98 до 40 °С | 98 до 40 °С | |||||||
| Смена температур, °С | от -40 до +55 | от -60 до +85 | от -60 до +85 | от -100 до +100 | |||||||
| Атмосферное давление, кПа (мм рт. ст ) | Нормальное | 53,6 (400) | 53,6 (400) | 0,67 (5) |
Поскольку каждое изделие РЭС проходит разные виды контроля и приемочных испытаний, то обязательное задание в конструкторской документации (КД) группы жесткости однозначно определяет процедуры испытаний для конкретных ПП.
Выбор класса точности и шага координатной сетки
Стандарт ГОСТ 23751-86 устанавливает классы точности ПП (табл. 3.5) в соответствии со значениями основных параметров и предельных отклонений элементов конструкции (оснований ПП, проводников, контактных площадок, отверстий).
Таблица 3.5 - Классы точности ПП
Класс точности | Плотность рисунка | Ширина проводника, мм | Расстояния между элементами конструкции, мм | Область применения | |||||
1 | малая | 0,6 | 0,6 | ПП с дискретными ЭРЭ при малой насыщенности поверхности ПП навесными изделиями | |||||
2 | средняя | 0,45 | 0,45 | ПП с дискретными ЭРЭ при средней насыщенности поверхности ПП навесными изделиями | |||||
3 | высокая | 0,25 | 0,25 | ПП с микросборками и микросхемами, имеющими штыревые и планарные выводы, а также с безвыводными ЭРЭ при средней и высокой насыщенности поверхности ПП навесными изделиями | |||||
4 | Очень высокая | 0,15 | 0,15 | ПП с микросхемами, имеющими штыревые и планарные выводы, а также с безвыводными изделиями ЭРЭ при высокой насыщенности поверхности ПП навесными ЭРЭ |
Платы класса 3 и 4 следует применять только в отдельных, технически обоснованных случаях.
Плотность монтажа по классу 2 следует применять только на платах с размерами до 240 ´ 240 мм, по классу 3 - с размерами до 170 ´ 170 мм.
Шаг координатной сетки в прямоугольной системе координат устанавливается по ГОСТ 10317-79. Основной шаг 2,50 мм; дополнительные шаги 1,25 или 0,625 мм. Наличие сетки позволяет не ставить на чертеже размеры на все элементы печатного проводника. При этом по сетке можно воспроизвести рисунок печатной платы при изготовлении фотооригиналов, с которых будут изготовлять шаблоны (например, фотонегативы) для нанесения рисунка платы на заготовку.
Выбор материала основания
Для изготовления печатных плат химическим и комбинированным методами необходимо иметь листовой материал в виде изоляционного основания с приклеенной к нему металлической фольгой. В зависимости от назначения печатной платы в качестве изоляционного основания используют в основном гетинакс и стеклотекстолит различной толщины. Фольгу делают из меди, так как она обладает хорошими проводящими свойствами. Для многослойных печатных плат кроме фольгированного материала применяют изоляционные прокладки из стеклоткани и медную фольгу. Материал основания ПП (табл. 3.2) выбирается исходя из:




Материалы печатных плат выбирают по ГОСТ 10316-78 и ОСТ 4.010.022-85.
В табл. 3.2 – 3.4 приведены данные, позволяющие определить необходимый материал основания, исходя из требований, предъявленных к ПП.
Таблица 3.2 - Назначение материалов оснований ПП
| Наименование | Марка | Тип платы | Назначение | ||||
| Гетинакс фольгированный ГОСТ 10316-78 | ГФ-1- ГФ-2- | ОПП, ДПП | Для ПП, работающих в диапазоне частот до 1 МГц и в негерметичных РЭС. Толщина фольги 35 и 50 мкм | ||||
| Стеклотекстолит фольгированный ГОСТ 10316-78 | СФ-1- СФ-2- | ОПП, ДПП | Для ПП, работающих в диапазоне частот до 1 МГц. Толщина фольги 35 и 50 мкм | ||||
| Стеклотекстолит нагревостойкий ГОСТ 10316-78 | СФ-1Н- СФ-2Н- | ОПП, ДПП | Для термостойких ПП, работающих в диапазоне частот до 1 МГц. Нагревостойкость: плюс 180°С в течение 100 часов | ||||
| Стеклотекстолит гальваностойкий ГОСТ 10316-78 | СФ-1-35Г- СФ-2-35Г- СФ-1-50Г- СФ-2-50Г- | ОПП, ДПП | Для ПП изготавливаемых сеточным и офсетным способами и работающих в диапазоне частот до 1МГц | ||||
| Стеклотекстолит повышенной нагревостойкости ТУ 16-503.091-71 | СФПН-1-50 СФПН-2-50 | ОПП, ДПП | Для термостойких ПП, работающих в диапазоне частот до 1 МГц. Нагревостойкость: плюс 200 °С в течение 50 часов | ||||
| Материал для полуаддитивной технологии (слофадит) ТУ 6-19.136-79 | СТПА-5-1, СТПА-5-2 | ОПП, ДПП | Для печатных плат, работающих в диапазоне частот до 1 МГц | ||||
| Лавсан фольгированный | ЛФ-1-35 ЛФ-1-50 | ГПП | Для гибких ПП, работающих в диапазоне частот до 1 МГц | ||||
| Стеклотекстолит фольгированный травящийся одно- и двухсторонний ТУ 16-503.154-75 | ФТС-1-18-А,Б ФТС-1-18-А,Б ФТС-2-18-А, Б ФТС-2-18-А,Б | МПП, ГПП | Для многослойных ПП, изготовленных методом металлизации сквозных отверстий и работающих в диапазоне частот до 1 МГц | ||||
| Гибкий фольгированный диэлектрик ТУ 61 У0.029.409 | ФДЛ-1 | ГПП, ГПК | Для печатных плат, работающих в диапазоне частот до 1 МГц | ||||
| Диэлектрик фольгированный никелем одно- и двухсторонний ТУ ИЖ 68-71 | ФДН-1 ФДН-2 | ОПП, ДПП | Для ПП с креплением элементов сваркой и работающих в диапазоне частот до 1 МГц | ||||
| Диэлектрик фольгированный тонкий одно- и двухсторонний гибкий ТУ ИЖ 51-66 | ФДМ-1А ФДМ-1Б ФДМ-2А ФДМ-2Б | МПП ГПП | Для печатных плат, работающих в диапазоне частот до 1 МГц | ||||
| Диэлектрик фольгированный тонкий для микроэлектроники ТУ ИЖ 54-67 | ФДМЭ-1А ФДМЭ-1Б ФДМЭ-2А ФДМЭ-2Б | МПП ГПП | Для печатных плат, работающих в диапазоне частот до 1 МГц | ||||
| Полиамид фольгированный | ПФ-1-35 ПФ-2-35 | RAN | Для гибких печатных плат, работающих в диапазоне частот до 1 МГц | ||||
| Фольгированный арилокс ТУ 6/2-71 | ФА-4 | ОПП, ДПП, МПП | Для печатных плат, работающих в диапазоне частот до 10 ГГц | ||||
| Фольгированный армированный фторопласт-4 | ФАФ-4 | ОПП, ДПП, МПП | Для печатных плат, работающих в диапазоне частот до 10 ГГц, и при повышенных требованиях к механическим характеристикам | ||||
| Фольгированный фторопласт-4 ТУ 6-05-1414-71 | ФФ-4 | ОПП, ДПП, МПП | Для печатных плат, работающих в диапазоне частот до 10 ГГц. Не гигроскопичен, но менее механически прочен, чем ФАФ-4 | ||||
| Фольгированный микапол МРТУ 16-503.097-69 | ФМ-2В ФМ-2Б ФМ-2А | МПП | Для печатных плат, работающих в диапазоне частот до 1 ГГц | ||||
| Стеклоткань прокладочная ТУ 16-503.097-69 | СП-2 СП-1 | МПП, ОПП, ДПП | Для изоляции элементов от проводников и печатных плат, работающих в диапазоне частот до 1 ГГц | ||||
| Стеклоткань травящаяся прокладочная ТУ 16-503.035-75 | СП-0,25 СП-3 | МПП | Для печатных плат, работающих в диапазоне частот до 1 МГц |
Таблица 3.3 - Электрофизические параметры материалов печатных плат
|
Наименование материала, марка материала |
Рабочие параметры |
||||
|
Частота, Гц |
Диэлектрическая проницаемость, отн. ед. |
Тангенс угла потерь, отн. ед. |
Удельное сопротивление изоляции |
||
|
поверхностное, Ом/квадрат |
объемное, Ом-м |
||||
|
Гетинакс фольгированный ГФ |
106 |
5,5.. 7,0 |
0,038 |
109 |
1010 |
|
Стеклотекстолит фольгированный СФ |
106 |
5,5 .. 6,0 |
0,025 |
1010 |
1011 |
|
Огнеупорный стеклотекстолит FR-4 |
105 |
4,5 .. 5,4 |
- |
- |
- |
|
Лавсан фольгированный ЛФ-1-35, .ЛФ-1-50 |
106 |
3,1 |
- |
1013 |
- |
|
Фольгированный арилокс ФА-4, ФА-6 |
1010 |
2,6 |
0,0006 |
- |
1014 |
|
Диэлектрик фольгированный тонкий: односторонний ФДМ-1; двусторонний ФДМ-2; гибкий ФДМЭ-1 |
|||||
|
106 106 106 |
4,8 .. 5,0 4,8 .. 5,0 4,0 .. 6,0 |
0,03 0,03 0,03 |
1012 1012 1012 |
1010 1010 1011 |
|
|
Слофадит |
106 |
- |
- |
||
|
Гибкий фольгированный диэлектрик ФДЛ-1 |
1010 |
4,0 |
- |
1014 |
1013 |
|
Фольгированный фторопласт ФФ-4 |
1010 |
2,6 |
- |
1013 |
- |
|
Фольгированный фторопласт армированный ФАФ-4 |
1010 |
2,5 |
0,0016 |
5·1014 |
1013 |
|
Фольгированный мека-пол ФМ-2А...-2В |
1010 |
2,3 |
0,0016 |
1014 |
1012 |
|
Стеклоткань прокладочная СП-1, СП-2 |
106 |
- |
- |
- |
|
Наименование материала, марка материала |
Параметры воздействий |
Толщина |
||
|
Диапазон температур, °С |
Отн. влажность, %, при температуре, °С |
материала, мм |
Метали-зации, мкм |
|
|
Гетинакс фольгированный ГФ |
От -60 до +90 |
45 .. 75 при 40 |
1,0 .. 3,0 |
35,50 |
|
Стеклотекстолит фольгированный СФ |
От -60 до +105 |
98 при 40 |
0,5 .. 3,0 |
35,50 |
|
Огнеупорный стеклотекстолит FR-4 |
От -60 до +135 |
98 при 40 |
0,78; 1,56; 2,33; 3,13 |
до 50 |
|
Диэлектрик фольгированный тонкий: односторонний ФДМ-1; двухсторонний ФДМ-2; гибкий ФДМЭ-1 |
_ |
0,2 0,25 0,1 .. 0,2 |
18,35 18,35 18,35 |
|
|
Стеклотекстолит фольгированный травящийся односторонний: ФТС-1-18-А.Б; ФТС-1-35-А,Б и двухсторонний: ФТС-2-18-А.Б; ФТС-2-35-А,Б |
От -60 до +150 От -60 до +150 От -60 до +150 От -60 до +150 |
0,08;0,15 0,5 0,08;0,15 0,5 |
18 35 18 35 |
|
|
Слофадит СТПА-5-1 |
От -60 до +150 |
- |
0,1 .. 3,0 |
5 |
|
Фольгированный арилокс ФА-4, ФА-6 |
От -60 до +150 |
- |
0,5 .. 3,0 |
35 |
|
Фольгированный фторопласт ФФ-4 |
От -60 до +250 |
- |
1,5 .. 3,0 |
35 |
|
Фольгированный фторопласт армированный ФАФ-4 |
От -60 до .+250 |
1,0 .. 3,0 |
35 |
|
|
Фольгированный мекапол МФ-2А;, МФ-2В |
От -60 до +80 |
- |
1,5; 2,0 |
35 |
|
Гибкий фольгированный диэлектрик ФДЛ-1 |
От -60 до +125 |
- |
0,045 .. 0,08 |
20, 35 |
|
Стеклоткань прокладочная СП-1, СП-2 |
От -60 до +100 |
98 при 40 |
0,025, 0,06 |
Без металлизации |
Для оснований обычно используют изоляционные материалы типа фольгированных пластмасс. Наибольшее распространение в производстве ПП получили фольгированный гетинакс марок ГФ-1 (фольгированный с одной стороны), ГФ-2 (фольгированный с двух сторон) и фольгированный стеклотекстолит марок СФ-1 (фольгированный с одной стороны), СФ-2 (фольгированный с двух сторон). После указания марки изоляционного материала указывается толщина фольги в мкм (например, СФ-1-50, СФ-2-35).
Фольгированный гетинакс рекомендуется использовать для аппаратуры, работающей при нормальной влажности окружающего воздуха, например для бытовой аппаратуры. Стеклотекстолит фольгированный марок СФ-1Н и СФ-11Н обладает повышенной нагревостойкостью и может работать при температуре 180°С не более 100 ч.
Кроме материала основания на такие свойства ПП, как жесткость и теплопроводность, оказывает влияние и его толщина. Толщину изоляционного основания выбирают, исходя из требований к механической жесткости готовой печатной платы и ее размеров.
Установлен следующий размерный ряд значений толщины оснований ПП (в мм) - как гибких, так и жестких:

Выбор размеров крепежных отверстий
Специально следует остановиться на выборе диаметров сквозных отверстий под крепежные детали.
Отверстия (монтажные, переходные, крепежные) в плате нужно располагать так, чтобы расстояние между краями отверстий было не меньше толщины платы, в противном случае перемычка между отверстиями будет обладать малой механической прочностью.
Центры крепежных отверстий рекомендуется располагать в узлах координатной сетки. Размеры и конфигурацию крепежных и других конструктивных отверстий следует выбирать по ГОСТ 11284-75 в зависимости от требований и конструкции радиоустройства.
Размеры сквозных (крепежных) отверстий, наиболее часто употребляемых при конструировании печатных плат, приведены в табл. 3.7.
В соответствии с ГОСТ 11284-75 диаметр крепежного отверстия имеет гарантированный зазор (табл. 3.7), величина которого зависит от диаметра крепежного изделия.
Таблица 3.7 - Номинальные значения диаметров крепежных отверстий
Диаметр крепежного изделия, мм | Диаметр крепежного отверстия, мм | Диаметр резервной зоны, мм | Диаметр крепежного изделия, мм | Диаметр крепежного отверстия, мм | Диаметр резервной зоны, мм | ||||
1-й рад | 2-й ряд | 3-й ряд | 1-й ряд | 2-й ряд | 3-й ряд | ||||
2,0 | 2.2 | 2,4 | 2,6 | 7,0 | 4,0 | 4,3 | 4,5 | 4,8 | 13,0 |
2,5 | 2.7 | 2,9 | 3,1 | 9,0 | 5,0 | 5,3 | 5,5 | 5,8 | 17,0 |
3,0 | 3,2 | 3,4 | 3,7 | 11,0 | 6,0 | 6,4 | 6,6 | 6,8 | 19,0 |
Примечание. Для заклепочных отверстий 3-й ряд не применять.
Предельные отклонения диаметров отверстий 1-го ряда должны соответствовать Н12 (12-му квалитету по ГОСТ 25346-82), а 2-го и 3-го - 14-му.
Резервная зона - это зона вокруг крепежного отверстия запрещенная для расположения проводников и других элементов печатного рисунка. Ее размер определяется внутренним и внешним диаметрами металлических шайб и диаметром крепежного отверстия.
Допуск на межцентровое расстояние


где



При болтовом соединении сквозные нерезьбовые отверстия изготавливаются в обеих соединяемых деталях, а при винтовом - в одной из деталей отверстия резьбовые.
Выбор типа ПП
При проектировании печатного монтажа разработчик должен стремиться к минимизации стоимости ПП и, соответственно, числа проводящих слоев (стоимость двухсторонней печатной платы с металлизацией отверстий примерно в два раза больше стоимости односторонней). При этом решение ряда топологических задач проводится введением навесных перемычек (объемных проводников). Например, 80-90 % бытовой аудио-видеотехники ведущих зарубежных производителей (SONI, PANASONIC, LG и т.д.) выполняется на односторонних печатных платах. Для повышения надежности в критичных местах (места частых перепаек, подключения внешних проводников) устанавливаются металлические заклепки.
Таким образом, при отсутствии специальных требований, например, по увеличению надежности или минимизации габаритов, первоначально желательно выбирать одностороннюю плату.
Выбор варианта установки ЭРЭ
Исходя из требований технологичности, установка на ПП корпусных интегральных схем и ЭРЭ должна производиться в соответствии с ОСТ 4.ГО.010.030-81 [13] и другими нормативно-техническими документами.
Разумно ориентироваться на применение стандартизованных вариантов установки ЭРЭ, что дает возможность применять типовую технологическую базу для формовки выводов компонентов, установки ЭРЭ на ПП, а также уменьшить количество графических примитивов посадочных мест, используемых в САПР печатных плат.
Формовка - это обрезка лишней длины выводов ИС и ЭРЭ (в зависимости от толщины используемой ПП и типа корпуса) и их гибка. При установке деталей на плату выводы должны выступать за противоположную сторону ПП не менее чем на 0,5 мм и не более чем на 1,5 мм.
Варианты установки ЭРЭ определяются на стадии формирования базы данных изображений корпусов ЭРЭ [14] для соответствующих групп эксплуатации РЭС.
Наиболее популярные способы установки ЭРЭ с двумя выводами показаны на рис. 3.15. Вариант установки Iа непосредственно на плату (рис. 3.15, а) прост, технологичен, обеспечивает фиксацию при групповых методах пайки. Повышение механической прочности легко осуществить покрытием электроизоляционными лаками. К недостаткам можно отнести ухудшенный конвективный отвод тепла, возможность замыкания корпуса ЭРЭ с проводниками, проложенными под ним, а также пониженную ремонтопригодность.

Если элемент имеет электропроводный корпус, установленный, как показано на рис. 3.15, а, и под корпусом проходит проводник, то необходимо предусмотреть изоляцию корпуса или проводника путем:



Защитная маска (тонкий слой эпоксидной смолы, термостойкой краски, сухого пленочного фоторезиста) применяется не только для электроизоляции, но и для экономии припоя при групповых методах пайки с одновременной защитой проводников.
В этом случае маска наносится на весь проводящий слой, за исключением монтажных и контрольных контактных площадок. При проектировании защитной маски следует учитывать, что зазоры менее 0,3..0,5 мм не допустимы.
При опасности короткого замыкания между проводниками ПП и корпусом ЭРЭ, что бывает при интенсивном тепловыделении, ЭРЭ устанавливаются на плату по варианту установки IIб с зазором (рис. 3.15, б). Такая установка достигается использованием изоляционных прокладок, надеванием на выводы пластмассовых или керамических шайб или формованием на выводах волны (загиба) на требуемом расстоянии от проводника на плате. Но этот вариант установки тоже имеет ограниченное применение из-за низкой стойкости к вибрациям[4]
и невозможности применения групповых методов пайки.
Более устойчивы к вибрационным воздействиям варианты установки со специальной формовкой выводов (рис. 3.15, в, г), для групповой пайки применяют либо технологические прокладки, обеспечивающие необходимый зазор (1,5 .. 2 мм), либо дополнительную формовку, обеспечивающую фиксацию ЭРЭ (рис. 3.16).
Варианты установки (рис. 3.15, д, е) применяют для минимизации занимаемой площади. К недостаткам этих вариантов можно отнести: отсутствие возможности автоматизированной сборки и низкую стойкость к вибрационным нагрузкам. Вариант установки по рис. 3.15, е используют при коротких выводах компонентов.
Чтобы обеспечить возможность применения групповой пайки (например, пайки «волной») элементов, устанавливаемых с зазором между платой и корпусом, необходимо предусматривать либо технологические прокладки, обеспечивающие необходимый зазор (1,5 - 2 мм), либо специальные изгибы выводов, как показано на рис. 3.16. Эти изгибы удерживают элемент и не дают ему опуститься на плату в про
![]() |
В зависимости от конструкции ЭРЭ и характера механических воздействий на печатный узел, ряд элементов недостаточно закрепить только пайкой за выводы - нужно дополнительное крепление за корпус.
К таким элементам относятся в первую очередь транзисторы, микросхемы и электролитические конденсаторы больших габаритов. Это крепление можно осуществить приклейкой к плате специальными мастиками или клеями, заливкой компаундом, с помощью скоб, держателей и т.п.
![]() |
Вариант, предусматривающий установку корпуса транзистора в отверстие на ПП (рис. 3.17, а), обеспечивает уменьшение толщины печатного узла по сравнению с вариантом установки на рис. 3.17, а, что, в ряде случаев, позволяет уменьшить объем блока, кассеты и т.п. Недостаток этого варианта: наличие дополнительных отверстий на ПП, снижающих механическую прочность платы и уменьшение площади поверхностей, где возможна прокладка проводников.
Транзисторы, установленные, как показано на рис. 3.17, б, могут работать при таких же механических воздействиях, как и установленные по варианту V ОСТ 4.010.030-81, однако обеспечивают более надежный электрический контакт с корпусом. Такая установка применяется, в основном, для крепления высокочастотных транзисторов типа ГТ311, ГТ313 и т.п.
ОСТ 4.010.030-81 предусматривает установку электролитических конденсаторов с однонаправленными выводами по двум вариантам: Ia и Iв. При выборе варианта не предусматривается гарантированный зазор (НУСТ) между платой и компонентом (рис 3.18, а). Величина зазора в соответствии с ОСТ 4.010.030-81 определяется типом конденсатора. Для конденсаторов, устанавливаемых вручную, а также небольших диаметра (до 10 мм) и высоты (до 15 мм), изоляционных прокладок часто не устанавливают.
При увеличенных габаритных размерах, особенно высоты (НЭРЭ), обычно применяют фиксирующие прокладки из электроизоляционного материала (электротехнического картона, реже текстолита) (рис. 3.18, б).
При повышенных требованиях по устойчивости к механическим воздействиям осуществляют дополнительную фиксацию клеем (рис. 3.18, б).
Вариант установки конденсатора в полимерный (обычно полиэтиленовый) стакан (рис. 3.18, в) кроме обеспечения гарантированного зазора защищает и от возможного электрического контакта с корпусом, особенно в случае близкого расположения конденсаторов друг от друга. Основной недостаток этого варианта установки - проблематичность в дополнительном приклеивании по сравнению с вариантом, представленным на рис. 3.18, б. При необходимости возможно применение обволакивания защитными лаками.

Наиболее качественную защиту от механических воздействий обеспечивает вариант la (см. ОСТ 4.010.030-81) при применении дополнительного крепления проволочным хомутом (рис. 3.18, г). Отличительной особенностью данного варианта является повышение плоскостности за счет увеличения установочной площади.
С целью фиксации ЭРЭ на месте установки и увеличения прочности может проводиться дополнительная формовка вывода в зоне пайки (рис. 3.19).

Кроме проблематичности в применении автоматизированной сборки ПП дополнительный загиб проводника не всегда приводит к увеличению прочности паяного соединения, так как форма вывода влияет на качество слоя припоя:





Выбор вида шрифта (стиля текста)
Выполняется командами Options/Text Style так же, задание стилей текста подробно рассмотрено при изучении работы графических редакторов, например, P-CAD Schematic [12].
Загрузка списка соединений электрической схемы

Для этого в меню Utils выполнить команду Load NetList (Загрузить список соединений). В появившемся одноименном окне щелкнуть ЛК по кнопке NetList Filename (рис. 5.4).
![]() |
В открывшемся стандартном окне Windows выбрать созданный ранее файл списка соединений «Учебный проект.net».
В выпадающем списке NetList Format выбрать установленный ранее формат P-CAD ASCII или Tango (рис. 5.5). Нажать кнопку ОК.
После этого на рабочем поле должны появиться контуры ЭРЭ и связи между ними (рис. 4.3). Если есть ошибки, загрузка файла соединений не произойдет, и тогда следует просмотреть перечень ошибок и предупреждений (файл *.erc) и исправить все ошибки.
Так как на рис. 4.3 надписи типов ЭРЭ затушевывают чертеж и затрудняют его прочтение, поэтому есть смысл их сделать невидимыми.
![]() |
Щелкнем ЛК, например, по разъему XS1. Разъем изменит свой цвет. После этого щелкнуть ПК. Появится контекстное меню, в котором щелкнуть ЛК по строке Properties (свойства), вызывая окно Component Properties (рис. 5.6).
В окне Component Properties в области Visibility (видимость) напротив строки Туре двумя щелчками ЛК снять флажок. Щелкнуть ЛК по кнопке ОК. Надпись ON-KS-10 возле разъема исчезнет.
Подобную процедуру надо повторить со всеми ЭРЭ схемы. Тогда при размещении ЭРЭ в контуре ПП сохранятся только обозначения элементов.
Запуск графического редактора P-CAD РСВ




Программы Þ P-CAD 2002 Þ P-CAD РСВ
Щелкнуть ЛК по названию графического редактора.










