С.В. Миронов, А.М. Пищухин - Метасисистемный подход в управлении
Монография предназначена для специалистов в области системного анализа и управления. Рассмотрены как общие вопросы системного анализа, так и особенности метасистемного подхода. Книга может быть полезна аспирантам, а также студентам, как дополнительный источник по курсам: «Управление техническими системами», «Теория управления», «Введение в системный анализ», «Системы автоматизации и управления».
Введение
О достоинствах системного подхода написано большое количество книг, эффективность его применения доказана многочисленными примерами. Однако большинство примеров касается структурированных систем (по терминологии американского системного аналитика Джорджа Клира). И хотя часто говорят об интегрированных системах (метасистемах), достаточно серьезные исследования методологии решения типовых задач, связанных с ними, отсутствуют. Данная работа призвана, в первую очередь, заполнить этот пробел.
Однако метасистема может быть определена только после того, как описаны все другие типы систем, поэтому к работе приложены необходимые сведения из системологии Дж. Клира /1/.
С другой стороны, разговор о метасистемах без привязки к предметной области уведет в абстрактную математику. Нисколько не умаляя достоинств этого направления, здесь будем рассматривать метасистемный подход в конкретной области - в теории управления. Управление на верхних иерархических уровнях неизбежно выходит на некоторое множество совместно работающих систем, поэтому здесь метасистемный подход является наиболее актуальным.
Метасистемы можно поделить на два больших класса: с последовательным выбором лишь одной системы, функционирующей в каждый конкретный момент времени, или некоторого подмножества параллельно функционирующих. Возможна также комбинация этих двух основных классов. В соответствии с этим разделением в работе рассмотрены особенности постановки и решения задач оптимального функционирования, а также типовые задачи, возникающие при синтезе и управлении такими метасистемами.
В качестве практических областей применения рассмотренной методологии выбраны: контроль качества готовой продукции, организация медицинского обслуживания, а также выбор методики оценки уровня безопасности при эксплуатации промышленных объектов. Столь разнообразный спектр лишний раз подчеркивает широту разработанных методов, двумерность современной науки по выражению Клира.
Авторы признательны рецензентам, прочитавшим рукопись и сделавшим массу полезных исправлений.
История зарождения науки об управлении и системах
Человек поднялся над животным миром благодаря, в первую очередь, своей осознанной деятельности.
Деятельность становится осознанной тогда, когда ставится конкретная цель, подбираются средства для ее достижения, осуществляются воздействия в необходимый момент времени, в определенном месте и должной интенсивности, контролируются и корректируются полученные результаты. Все это, вместе взятое, образует процесс управления.
Исторически организованная деятельность людей потребовалась на самых ранних стадиях эволюции, например, при охоте и рыболовстве. Будучи мало осознанной, такая деятельность привела даже к созданию первых самодействующих устройств - автоматов в виде различного рода ловушек.
Неожиданность и эффективность первых крупных результатов от организованной деятельности людей привела их на волне эйфории к созданию грандиозных и мало для чего пригодных сооружений в виде пирамид. На найденных при раскопках осколках глиняных египетских сосудов сохранились изображения способа их постройки /2/. Большая колонна рабов несла тяжелую плиту. Впереди этой колонны шли музыканты, которые музыкальным сопровождением задавали определенный темп и ритм рабам, осуществляя координацию их индивидуальных усилий. По бокам колонны шли надсмотрщики с палками (стимулами), которые подстегивали выбивающихся из общего темпа и ритма рабов. Позади колонны также шли надсмотрщики, которые добивали тех, кто не мог подняться. Подобные изображения сегодня можно трактовать как факт трансляции определенных норм процесса управления, которые по прошествии тысячелетий мало измеКилистогда, первоначально задают нечто, что позволяет координировать совокупность индивидуальных усилий, дополнительно к этому обеспечивают необходимое стимулирование. Затем контролируют соответствие индивидуальных усилий заданным условиям. Если есть несоответствие, которое можно устранить, не нарушая процесса, его устраняют (регулирование). Если обнаруженное несоответствие не поддается регулированию, то освобождаются от исполнителя или его заменяют. Заметим, что публичное и неотвратимое избиение палками выбивающихся из общего темпа и ритма служило не только средством регулирования и ускоряло процесс выбывания «негодных» рабов, но и стимулировало остальных выдерживать заданные условия процесса. Но, скорее всего, эти нормы в те времена не воспринимались вне конкретного процесса строительства пирамид и поэтому вряд ли осознавались как нормы управления, по крайней мере, мы не располагаем материалами, показывающими, что у египтян существовал особый термин для обозначения феномена управления.
На основании дошедших до нас исторических документов считается, что первоначально понятие управления было сформировано греками в XI - X в.в. до нашей эры. Оно обозначалось как «хиРер?'птіХ'Л» (кибернетика) и означало искусство вождения кораблей, которое было жизненно важным для развития Греции. Отметим, что корабль - пентеконтера (50 - ти весельное судно) - был самым сложным в то время техническим устройством, которое, как и многие последующие технические устройства, во многом обусловило социальные процессы того периода (по мнению М.С. Солодкой /2/).
Потребности в точном измерении времени, возникшие в связи с развитием кораблевождения, привели к созданию такого распространенного автомата как часы.
Автоматизация в виде механических театров, пишущей куклы, сада с поющими райскими птицами вызывала у людей восторг и восхищение. И вместе с тем, самодействие автомата могло вызывать суеверный ужас. Например, при зажигании свечи в храме открывались двери. На самом деле свеча нагревала сосуд с водой, которая перетекала в другой сосуд и своей тяжестью с помощью шнура открывала дверь. Непосвященному человеку казалось, что это действуют сверхъестественные силы.
Развитие управления как науки началось с использования на производстве паровых машин.
Максвеллом и Вышнеградским была развита теория регуляторов, подобных регулятору Уатта.
К концу 19 века теория управления развивалась в двух аспектах: управление государством (governmant) и управление в технических системах (control).
Появление фабричного производства вызвало необходимость науки об управлении предприятием (management).
Отечественные ученые Сеченов, Павлов показали, что реакция животных организмов аналогична действию технических устройств (автоматов). Завершил обобщение этих разрозненных ветвей в единой теории управления, названной кибернетикой, Н. Винер.
Процесс управления, как осознанное достижение цели, органично требует применения системного подхода, то есть выстраивания средств достижения цели в некоторую систему. Однако лишь развитие вычислительной техники в конце 60-ых годов 20 века привело к пониманию того, что любое явление, обращенное в цифры и введенное в компьютер, приобретает некоторые общесистемные черты, когда его конкретная физическая сущность теряется. С этого момента активно начал развиваться системный подход при изучении любых процессов и явлений.
1 Основные понятия и определения
1.1 Основные понятия системного анализа
Основы теории систем являются наиболее общими и развились в результате интеграции знаний многих наук. Такие понятия, как система, структура, среда, состояние, информация, управление приобрели статус общенаучных /3/.
Под системой первоначально будем понимать совокупность взаимосвязанных элементов, каждый из которых связан с элементами системы более тесно, чем с элементами, не входящими в систему и объединенными в качестве внешней среды. Система может выделяться исследователем из окружающего мира в соответствии с поставленной целью либо создаваться для достижения некоторой цели.
Такое определение, хотя и не является строгим, все же позволяет оттенить два следующих понятия, возникающих при синтезе системы: необходимость элементов системы и их достаточность (полноту). Первое означает, что в систему включены элементы, только самые необходимые, без которых ее функционирование невозможно. Второе - что включенных в нее элементов достаточно и не нужны другие, слабо связанные с ней.
С другой стороны, система должна обладать некоторым «системным» свойством, не возникающим от обычного сложения свойств составляющих ее элементов, то есть эмерджентностью. Например, отдельные детали двигателя внутреннего сгорания являются пассивными элементами, а собранные вместе образуют активный элемент - двигатель, обладающий свойством совершать механическую работу.
1.2 Основные понятия теории управления
В данной работе рассматриваются особенности системного подхода применительно к управлению технологическими процессами. В связи с этим обсудим ряд относящихся сюда понятий.
Любой технологический процесс осуществляется рабочими операциями и операциями управления. Соответственно замена человека в рабочих операциях называется механизацией, а замена человека в операциях управления называется автоматизацией /4/.
Как видим из определения, в основе автоматизации лежит процесс управления.
Управление есть целеобусловленное, целеподчинённое субъектнообъектное взаимодействие, в результате которого достигается в той или иной степени цель субъекта.
Главным в процессе управления является цель. Цель - это желаемый мысленный конечный результат. Если есть цель, то начинается управление, нет цели - не может быть и управления. Цель - первична, она - основополагающая всего процесса управления.
Цель управления ставится человеком или группой людей, называемых субъектом управления.
Для достижения поставленной цели субъект ищет средства. Под средствами понимается все, что способствует достижению цели: от орудий труда и энергетических источников до друзей, которые могут помочь. К средствам относится и последовательность операций в процессе управления (алгоритм управления). С использованием выбранных средств проводится управление и достигается результат, пусть не всегда точно соответствующий цели, а хотя бы в пределах допустимых отклонений. Такое взаимодействие ЦЕЛЬ-СРЕДСТВА-РЕЗУЛЬТАТ показано на рисунке 1.1.
Средства
Цель
^ Результат
Рисунок 1.1 - Схема достижения цели
Понятия: цель, средства, результат имеют существенные различия.
Цель - идеальный образ, мысленная модель желаемого. Средства могут быть реальными и абстрактными; это может быть и умственная работа и вполне конкретные орудия труда, это и общественная деятельность и контроль конкретного технологического процесса и многое, многое другое. Результат - это конкретно существующее достижение (или недостижение) заданной цели.
В соответствии с поставленной целью субъект управления выделяет из окружающей природы главное из средств достижения цели - объект управления и воздействует на него управляющими воздействиями, чтобы добиться определенного его состояния или поведения. При этом объект подвержен возмущающим воздействиям, которые обычно препятствуют достижению цели.
Объект управления может иметь любую природу: и физическую, и химическую, и биологическую, и социальную. Естественно, что природа объекта управления в сильной степени влияет на характер процесса управления. В англоязычной литературе нет единого термина, эквивалентного нашему понятию “управление”. Там существует три самостоятельных термина: government - государственное управление, management - управление в сфере бизнеса, control - управление в технических системах. Введение различных терминов для обозначения управления различными объектами подчёркивает, что имеющиеся особенности процесса управления, являющиеся следствием различной природы объектов, весьма существенны.
Объект управления может быть не только материальным (например, в случае управления роботом), но и идеальным объектом (например, при управлении проектами). В качестве объекта управления можно рассматривать технологический процесс изготовления какого-либо продукта. Таким образом, объект управления - часть объективной реальности, которую выделяет субъект в соответствии с поставленной целью управления.
От объекта управления зависят средства управления. Они различны, но всегда соответствуют объекту, а объект согласован с целью, то есть существует закон соответствия. В простейших случаях этот закон приводит к полной детерминированности процесса управления, то есть чёткой определённости в каждый момент времени. Например, пусть объектом управления является резервуар с жидкостью, в котором уровень жидкости может понижаться за счёт ее расхода. Цель управления будет состоять в обеспечении возможности в любой момент пользоваться этой жидкостью (например, для полива). Она характеризуется конкретным параметром - уровнем жидкости в резервуаре и, следовательно, технически формулируется постоянством этого уровня. Средство управления должно обеспечивать долив жидкости при понижении её уровня. Результат может оцениваться точностью поддержания заданного уровня.
Таким образом, организация процесса управления включает постановку цели, поиск средств ее достижения и организацию их системного взаимодействия для достижения поставленной цели. Если эта задача теоретически решена, то следующим действием является правильное согласование взаимодействий в рамках модели цель - средство - результат. Рассмотрим этот аспект подробнее.
1.3 Системные составляющие процесса управления
Выясним, как связано управление с рассмотренной выше схемой: цель -средство - результат. К понятию «средство» в рассматриваемой системе управления относятся: субъект управления, объект управления с действующими на него возмущениями, ресурсы управляющих воздействий.
В качестве субъекта управления могут выступать и отдельный индивид, и руководящий коллектив предприятия, или даже социальная группа. В автоматических устройствах, работающих без участия человека, субъект управления присутствует, образно говоря, «незримо». Он ставит цель управления, рассчитывает алгоритм работы, создает конструкцию и отлаживает её работу. В этом случае автомат становится средством.
Результат управления достигается взаимодействием субъекта с объектом, при котором каждый из них проходит свою часть пути. Поэтому управление определено выше как субъектно-объектное взаимодействие.
Процесс управления заключается в деятельности субъекта, который направляет управляющие воздействия с учётом определённых запасов - ресурсов управляющих воздействий, добиваясь результата в соответствии с поставленной целью.
Ресурсы управляющих воздействий - это материальные и идеальные средства, используемые субъектом управления при воздействии на объект управления для достижения его целевого состояния или поведения.
В общем случае эти ресурсы управляющих воздействий могут как подводиться к объекту, так и отводиться от него. Так, для увеличения скорости вращения двигателя необходимо подвести к нему дополнительную энергию, а при уменьшении - отвести часть энергии.
В качестве ресурсов управляющих воздействий может быть использована, прежде всего, энергия (электрическая, механическая, тепловая и так далее), а также вещество, например, жидкость для поддержания заданного уровня или песок для приготовления цементного раствора и так далее. В качестве ресурсов может выступать даже информация.
На рисунке 1.2 показана взаимосвязь элементов системы в процессе управления. Здесь указано только пять типов ресурсов управляющих воздействий, хотя их, конечно, гораздо больше.
Возмущающие воздействия - это те воздействия на объект управления, которые субъект управления не может изменять по своему желанию.
Условно все виды возмущающих воздействий можно разделить на три группы.
Первая группа - полезная нагрузка. Обычно это основное противодействие для достижения поставленной цели.
Вторая группа - внешние возмущающие воздействия среды.
 |
|
Рисунок 1.2 - Взаимосвязь элементов системы в процессе управления |
Третья группа - внутренние возмущающие воздействия, которые проявляются, прежде всего, в объекте управления, а, может быть, и в ресурсах управляющих воздействий.
Суть процесса управления заключается в том, чтобы достичь цели управления, несмотря на влияние всех возмущающих воздействий на объект управления и при этом рационально использовать ресурсы управляющих
воздействий.
Этого можно добиться различными способами, например опережением подачи управляющего воздействия. Когда субъекту управления заранее известно о наступлении какого-то вида возмущающего воздействия, то можно повысить эффективность процесса управления - можно заранее направить на объект управления управляющие воздействия. Например, зная, что завтра похолодание, заранее прогреть дом. Перед часом пик на общественном транспорте увеличить число автобусов на маршруте и так далее.
На основании произведённого анализа средств, используемых в процессе управления, можно сделать следующие выводы:
а) совокупность цели, средств управления, объекта с учётом возмущающих воздействий образует систему управления. Причём цель и средства управления образуют управляющую систему, а объект управления с учётом возмущающих воздействий - управляемую систему;
б) система управления создаётся для достижения поставленной цели управления. При этом предусматривается рациональное использование имеющихся ресурсов;
в) для успешного достижения цели управления необходимо изучить совокупность возмущающих воздействий. Более того, нужно рассмотреть систему, состоящую из внешних и внутренних возмущающих воздействий.
Таким образом, рассмотрение этих вопросов с точки зрения системных понятий позволяет шире охватить всё многообразие процессов управления, глубже разобраться в их специфических особенностях, полнее и качественнее проводить синтез, то есть получать системы управления, удовлетворяющие самым высоким требованиям.
1.4 Согласованность составляющих системы и методы ее достижения
Как выяснено выше, система - это совокупность элементов и взаимосвязей между ними. Можно разбить процесс синтеза системы на три этапа: этап формирования состава, этап упорядочивания и обеспечения взаимосвязи элементов, этап согласования элементов и системы в целом. Реализация первых двух этапов частично обсуждена выше и будет обсуждаться далее. Третьему этапу посвящен данный параграф.
При синтезе важна цель, которую ставит исследователь, выделяя ту или иную систему, а также цель, которая достигается самой системой, если она активная (целенаправленная). Кроме того, отдельным элементом необходимо задавать внешнюю для системы среду. Таким образом, элементы, взаимосвязи и цели образуют фундаментальные составляющие системы /5/. Следующим вопросом, предъявляемым выделенной (или синтезированной) системе, является вопрос об ее эффективности. Очевидно, что система будет наиболее эффективной, если ее составляющие максимально согласованы друг с другом.
Связь эффективности систем с согласованностью или несогласованностью ее составляющих не вызывает сомнений и закреплена даже в пословицах и баснях (из пушки по воробьям, лебедь, рак и щука) и так далее. С древних времен известно, что хорошо согласованная армия может победить более многочисленную, но менее согласованную. В техническом плане несогласованность управляющей системы с объектом управления выражается в неустойчивости. В самой управляющей системе при распараллеливании потоков сигналов может наблюдаться «гонка сигналов», отсутствие координации различных технологических объектов может приводить к различным нарушениям (заклиниванию механизмов с несколькими приводами) или даже к авариям (несогласованность генераторов в единой энергосистеме) /6/.
Систематизация при изучении любого явления требует его классификации. Согласованность, исходя из данного выше определения системы, можно разбить на три больших класса: согласованность элементов и взаимосвязей, элементов и целей, взаимосвязей и целей. Кроме того, учитывая множественный характер этих составляющих системы, можно говорить о согласованности друг с другом элементов, взаимосвязей, а также целей с подцелями.
Согласованность между элементами или взаимосвязями внутри системы является локальной, в то время как согласованность элементов и взаимосвязей со свойствами системы как целого называют глобальной.
Согласованность можно рассматривать в отношении пространства, времени и их комбинации. Тогда можно говорить о согласованности размеров (соразмерность), расположений (сорасположенность) или форм (соответствие форм), одновременности или разнесенности и изменении, развитии (синхронность, синфазность) во времени, взаимодействии или порядке следования каких-либо событий одновременно в пространстве и времени (координированность). Взаимоположение и взаимоподчинение элементов задается иерархической согласованностью (структуризация, организация).
Классификацию можно продолжить в направлении большей конкретизации природы элементов (например, согласованность звуков - созвучие), взаимосвязей, а также содержания целей.
1.4.1 Локальная согласованность
В /1/ (смотри приложение Б) понятие согласованности вводится через функцию поведения, определяемую по формуле
f: C ^ {0,1} ,
где C - множество возможных состояний переменных системы.
Для получения значений функции поведения конкретного элемента необходимо находить проекцию функции поведения на множество возможных состояний C
x переменных, связанных с этим элементом S
x
f =[f
1 Sx)Cx ^{0,1}
Соединение двух элементов в системе задается совместными переменными, входящими в пересечение множеств переменных этих элементов S
x n S
y. Все это позволяет сформулировать условие локальной согласованности двух элементов системы (смотри приложение)
f f Sx n s
7 ] f Sx n S
x.
Однако требовать полной согласованности элементов не всегда приемлемо, так как в этом случае речь идет о синтезе максимально детерминированной и, следовательно, максимально негибкой системы, поэтому заменим предыдущее условие другим
[f f fx n Sy ]- [fb f Sx n Sy ] = 4( x, y) < 4 , (1.1)
где 4
доп - допустимая по определенному критерию несогласованность двух элементов.
1.4.2 Глобальная согласованность
В этом случае согласованность рассматривается по отношению к системе как единому целому и поэтому, прежде всего, необходимо выяснить характерные свойства целостной системы. С точки зрения систем управления (целенаправленные системы) самым главным свойством составляющих является их соответствие цели, достигаемой системой. Поскольку любая система в некоторой степени может удовлетворять любой цели, введем характеристику системы (или ее составляющих) относительно цели, обычно определяемую характеристической функцией (смотри приложение)
со : X х X ^ [0,1 ] ,
где X - множество систем, отличающихся свойствами, определяющими понятие цели (остальные свойства совпадают), о(x,x*) - представляет степень соответствия данной системы x е X целевой системе (хорошей, идеальной) x * е X. Характеристическую функцию конкретной системы x можно выразить через расстояния до идеальной и «наихудшей» в заданном множестве систем.
|
о |  |
4( x, x *)
4 m
(x, уГ
где 4
т (x, y) = max 4(x, у)
x, y eX
Используя аналогичный подход, можно и степень локальной согласованности выразить в виде характеристической функции, при этом понятие идеально согласующегося элемента x
* выводится из общей цели системы методом декомпозиции
4(x,
xmax) ~
4(x,
x*)
4(x,
xmax
)
где 4( x, x
max), 4( x, x *)- максимальная и имеющаяся в данный момент рассогласованность между элементами и, соответственно, x
max - максимально рассогласованный по отношению к цели системы элемент.
1.4.3 Методы достижения согласованности
Прямое использование предложенных формул наталкивается на трудности даже в случае простейшего линейного регулятора, изображенного на рисунке 1.3.
Приняв функцию поведения в виде вероятностного распределения сигналов, убеждаемся, что закон сложения дисперсий здесь не применим для функций fb, fb /7/. Происходит это из-за сильной коррелированности возмущений и управляющего сигнала.

Уставка

Рисунок 1.3 - Линейный регулятор
При синтезе системы максимальная с точки зрения достигаемого эффекта согласованность составляющих является целью. Каковы же в таком случае имеющиеся средства достижения этой цели? Таких средств на наш взгляд три: оптимизация, адаптация и селекция.
Оптимизация позволяет достигать согласованности в том случае, когда о системе, влияющих на нее факторах, а также о критериях согласованности известно почти все. Тогда можно построить целевую функцию, присоединив к ней имеющиеся ограничения и минимизировать рассогласованность составляющих вычислительными методами.
В случае, когда известен лишь критерий согласованности, но неизвестны или известны неполно условия и ограничения, необходимо синтезировать адаптивную систему, которая во время своего функционирования доведет согласованность до необходимого уровня.
Наконец, в случае, когда не ясны даже критерии согласованности, можно прибегнуть к селекции, то есть создать несколько систем, проследить за их функционированием, затем выбрать в каком-то смысле лучшую.
Практически локальная согласованность достигается изменением параметров элементов или взаимосвязей, заменой самих элементов или взаимосвязей или вставкой промежуточных согласующих элементов, а также организацией дополнительных взаимосвязей. Глобальная согласованность требу-
ет изменения структуры системы или целевых уставок взаимосвязи отдельных элементов с дальнейшим их локальным согласованием.
1.4.4 Оптимизация согласованности
Как видно из вышеприведенных рассуждений, согласованность - разносторонний признак системы. Усиление одной из сторон ведет к ослаблению другой, поэтому необходимо искать оптимум, исходя из какого-либо критерия. Рассмотрим простой пример /8/. Объект управления задан уравнением
dy(t)
(1.2)
+ y
(t) = u{t У y
(0) = 0
T-
dt
и требуется осуществить при t > 0 согласование с процессом
y *(t) = Q1(t), Со = const,
где 1( t) - функция Хевисайда. Критерием согласования в данном случае служит равенство нулю ошибки между реальным и идеальным процессами. Тогда по формуле (1.2) имеем
u(t) = С
0 T5(t) + С
01(t),
где 8(t)- функция Дирака. Теперь очевидно, что согласование с идеальным процессом ведет к несогласованию с источником управляющего воздействия и требует компромисса в нарастании идеального процесса не быстрее, чем за время t
1 (смотри 73 с. в /8/)
T
t1 ='
і-1
1С
Однако и это значение может быть не согласовано с исполнительным устройством по условию перегрузки, с объектом управления по условию износа, с экономикой системы по условию чрезмерных затрат и так далее.
1.4.5 Адаптивная согласованность
В случае, когда зависимость критерия согласованности от управляющих воздействий неизвестна, можно применять пошаговое приближение к оптимуму. Если же не идентифицирован объект управления, вводится модель объекта с неизвестными параметрами, на основе наблюдений находятся оценки этих параметров, а затем вычисляется управление, оптимизирующее показатель качества, например по алгоритму Робинса-Монро
u[k + 1] = u[к] - y
ky[k], y[k] = Vj(u[k]) + N\k], где к - номер шага в процессе адаптации, VJ - вектор градиента критерия согласованности, у
к - медленно убывающий коэффициент ( в соответствии с алгоритмом Робинса-Монро /9/), N[ к ] - погрешность наблюдения вектора градиента.
Изменчивое поведение объекта управления и внешних воздействий может потребовать перестройки самой модели или даже структуры системы
управления, то есть другого уровня адаптации - синтеза самоорганизующихся и самообучающихся систем.
1.4.6 Селекция согласованных систем
В том случае, когда отсутствует информация даже о критериях согласованности и система не позволяет проводить резких направленных изменений (например, биологический объект или человек), необходимо прибегать к методу «проб и ошибок», отбирать наиболее жизнеспособные элементы или даже систему в целом, развивать их и снова выбирать лучшие, то есть прибегнуть к селекции.
В этом случае перспективными могут быть методы теории распознавания образов, позволяющие выявить наиболее согласованный элемент из рассматриваемой группы /10/, например, с минимальным риском. При выборе признаков, используемых для распознавания большей согласованности, можно воспользоваться критерием Горелика:
F _
R (
n, ¦
nq)
"
s(
n, ))
n,)
где r((, П
q) - характеризует среднеквадратичное расстояние между классом систем с хорошей согласованностью П
(и неприемлемой П
q,
S(n
()и S(n
q) - среднеквадратичный разброс систем внутри этих двух классов.
Используя рассмотренные методы, можно предложить следующую методику синтеза согласованной системы:
а) провести исследование некоторого множества составляющих системы и выявить лучшие, применяя критерий Горелика, определить признаки наиболее далеко разносящие «плохие» составляющие от «хороших»;
б) на основе найденных признаков сформулировать критерии и синтезировать адаптивные системы;
в) детальное исследование функционирования последних позволит выявить все недостающие сведения для постановки и решения строгой задачи оптимизации согласованности.
2 Особенности метасистемного подхода
Сложные системы управления характеризуются явно выраженной иерархией и на верхних уровнях неизбежно выходят на некоторое множество локальных систем управления.
В соответствии с системологией Джорджа Клира (смотри приложение Д) существует два способа интегрирования систем: создание структурированной системы или метасистемы. В первом случае система разбивается на подсистемы, которые в свою очередь дробятся на подсистемы второго уровня, третьего уровня и так далее. Во втором случае система формируется на основании правила замены, когда из некоторого набора систем в каждый момент выбирается одна или некоторая группа функционирующих систем.
Структурированную систему характеризуют следующие признаки:
- между элементами существует сильная и стабильная взаимосвязь;
- в данный момент времени функционируют все элементы системы.
- число элементов системы определяется по принципам полноты и достаточности;
|
Отличия структурированной системы от метасистемы иллюстрируются рисунком 2.1. |
 |
Метасистемный подход характеризуется тремя существенными особенностями, коррелирующими с указанными выше признаками и отличающими его от традиционного системного.
Во-первых, элементы метасистемы в большой степени самодостаточны и независимы друг от друга.
Во-вторых, в метасистеме в любой момент времени функционируют не все элементы, а лишь один, либо некоторая группа, выбранных.
Наконец, в метасистеме количество элементов удовлетворяет совсем другим критериям и должно быть оптимальным в соответствии с ними.
Поэтому, чтобы в практической задаче доказать правомерность метаси-стемного подхода необходимо в первую очередь отыскать данные отличительные признаки.
Примером метасистем может служить набор нескольких технологий изготовления продукции, обучения, лечения и так далее. Метасистемный подход позволяет расширить круг объектов управления в сторону возрастания сложности за счет включения в состав метасистемы управления даже разнородных регуляторов и адекватного применения процедур их замены. При этом в зависимости от природы явления, могут всякий раз выбираться либо одно технология, либо некоторая группа параллельно функционирующих. В зависимости от этого рассматриваются два класса метасистем: последовательного и параллельного действия.
В соответствии с системологией Дж. Клира (смотри приложение) каждый уровень изучения систем имеет свой, характерный именно для него набор задач.
Исходные системы требуют определиться со свойствами, принимаемыми к рассмотрению, процедурами их измерения, а также с базами, на которых рассматриваются изменения этих свойств.
Поскольку исходные системы являются всего лишь схемой, в случае систем данных возникают задачи сопоставления реальных данных переменным и параметрам, также степени уверенности в их значениях в случае нечетких каналов измерения, а также задачи осмысления и получения этих данных, определения их полноты.
Большим разнообразием отличается множество задач уровня порождающих систем, которые по сути моделируют процесс порождения данных. Здесь и задачи выбора масок, их упрощения и задачи оценки поведения систем и поиска систем с подходящим поведением, то есть задачи исследования и проектирования систем.
Структурированные системы требуют решения задач проектирования систем, их идентификации и реконструкции. При проведении всех этих процедур требуется решать задачу упрощения.
При метасистемном подходе необходимо решить следующие типовые задачи /11/:
- выявление диапазонов эффективного функционирования систем;
- оценка и повышение необходимого уровня готовности систем к использованию;
- выявление и обеспечение сочетаемости, согласованного взаимодействия систем;
- разработка стратегии переключения отдельных или групп одновременно функционирующих систем;
- оптимальное перераспределение ограниченных общесистемных ресурсов;
- оптимальный синтез метасистемы.
Метасистемный анализ удобнее всего начинать с выявления диапазонов оптимального функционирования систем, поскольку на их основе в дальнейшем удобно разрабатывать стратегию выбора.
При решении этой задачи важно помнить, что метасистема возникает там и тогда, где и когда диапазон решаемой задачи настолько велик, что он не перекрывается использованием одной системы, либо эта система функционирует неэффективно в некоторых частях общего диапазона. Поэтому и возникает задача выявления границ, разделяющих поддиапазоны эффективного функционирования систем.
Метасистема должна выбирать функционирующие системы на основе некоторой модели. Существующая модель, при которой оценивается внешний процесс и на основе этой оценки принимается решение о выборе, не учитывает внутренние процессы, проходящие в самой метасистеме. Из-за этого и возникают основные проблемы неточности срабатывания метасистемы. Рассмотрим этот аспект подробнее.
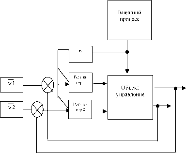
2.1 Концепция двух процессов при функционировании метасистемы
Метасистема, как известно, включает несколько систем. В ней и в каждой из входящих в нее систем протекают процессы управления. Они являются ведомыми. Кроме того, всегда имеется другой процесс (протекающий во внешней среде или в объекте управления), который является ведущим для метасистемы, как изображено на рисунке 2.2. Для большей общности разрабатываемых методов необходимо рассматривать данные процессы как стохастические.
Главная задача метасистемы, таким образом, заключается в согласовании двух процессов (то есть она является следящей системой управления). С одной стороны, она может выбирать (включать) одну из систем, максимизирующую некоторый критерий качества. С другой, пользуясь другим критерием, - перераспределять общесистемные ресурсы управления между функционирующими параллельно системами.
Данный подход является концептуальным, поскольку, как будет показано ниже, он используется и для классификации метасистем и для оптимизации набора, входящих в метасистему систем и для оптимального управления ими при функционировании.
Внешний
процесс
Устройство выбора
функционирующих
систем
(ведом ый процесс) |
 |
|
Рисунок 2.2 - Схема взаимодействия согласуемых метасистемой процессов |
(ведущий)
ТУТ ~т>
Объект
управле
ния
(технологический процесс -ведущий)
2.2 Классификация матричных систем управления
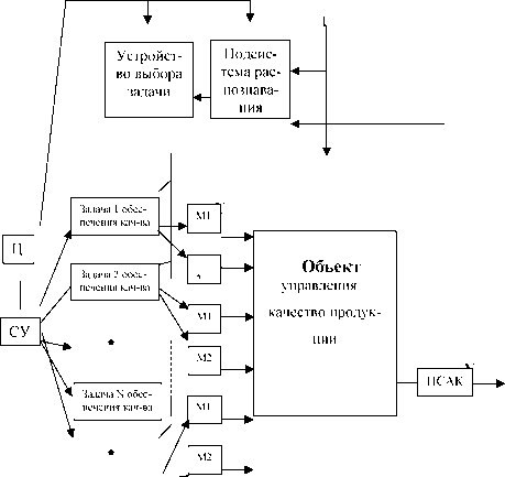
Общую иерархию управления можно представить следующим образом. На самой вершине (самом высоком уровне) дерева формулируется цель управления, она разбивается на задачи, решением которых можно ее достигать. Далее для задач подбираются методы решения, для них составляется программа или алгоритм управления, включающий необходимые команды.
|
Наконец, команды разбиваются на операции с выделением функций, а по |
 |
следние формируют необходимые управляющие уставки. Схема такой многоуровневой системы управления приведена на рисунке 2.3. Здесь применяются следующие обозначения: Y - вектор управляемых величин, F - вектор возмущающих воздействий, U - вектор управляющих воздействий на объект управления, Ц - цель управления, СУ - субъект управления, З1,З2 - задачи, М1 - М3 - методы, П1, П2 - программы, К1,К2 - команды, О1, О2 - операции, Ф1, Ф2 - функции, У1,У2 - уставки. Буквой И обозначены исполнительные устройства. Для упрощения на схеме показано подробное решение лишь одной задачи управления, одним методом, одной программой, одной командой, одной операцией, одной функцией и двумя уставками.
На схеме также показаны подсистемы выбора задачи и метода; подсистемы выбора программ, команд, операций, функций и уставок не показаны также из соображений упрощения. Как следует из схемы, для выбора задачи и метода нужна разная информация. Это и заставляет разделять подсистемы распознавания и устройства выбора.
Пользуясь метасистемным подходом матричную систему управления можно определить как метасистему, в состав которой могут входить как метасистемы более низкого уровня иерархии, так и независимые системы управления. Под независимостью будем понимать независимость, в первую
очередь, алгоритмов функционирования систем управления.
В соответствии с определением, матричные системы управления можно классифицировать в направлении обработки информации по количеству уровней иерархии, типу самого верхнего уровня, на котором производится разветвление структур, степени разветвленности выбора на каждом уровне. В поперечном направлении можно разделять матричные системы по составу входящих в нее структур (систем самого нижнего уровня), по числу источников управляющего воздействия и исполнительных устройств и по процедуре замены /12/ одной группы функционирующих систем на другую.
1) По типу самого верхнего уровня, на котором начинается ветвление структур, можно выделить следующие классы систем.
Если задающие блоки обеспечивают лишь уставки для регулирования -уровень технологических режимов (множество задающих блоков = {constl, const2,..., constN}), то систему можно назвать многорежимной, и ее работа заключается в своевременном переключении или поддержании этих режимов. Такова, например, система управления сборочным автоматом, закручивающим гайки с разными моментами затяжки.
Задающие блоки могут реализовывать ту или иную функцию (множество задающих блоков = {f1(), f2(),...,fN()}), и тогда система станет многофункциональной. Примером такой системы является система управления сварочным роботом. Обеспечивая функции перемещения сварочной головки во времени вдоль координат, система управления может придать ей сложную траекторию в пространстве.
Задаваемые функции могут объединяться в группы и образовывать некие операторы (множество задающих блоков = {А1[], А2[],...,ЛЩ]}), придавая тем самым системе статус многооператорной или, поскольку выполнение оператора есть операция - многооперационной. В технике совокупность нескольких функций приводит к выполнению операции (например, нагревая кольцо и сажая его прессом на деталь, будем выполнять операцию посадки с натягом). Поэтому сборочный автомат, осуществляющий несколько посадок одновременно или целую гамму посадок последовательно, можно назвать многооперационным.
Операторы могут объединяться в команды, и в этом случае мы имеем дело с многокомандной системой. Сложный сборочный робот имеет свой язык команд и тем самым управляется многокомандной системой. Команды, в свою очередь, могут быть объединены в программу - в этом случае система многопрограммная (мультипрограммная). Гибкая автоматическая линия, собирающая некоторую размерную гамму какой-либо сборочной единицы, например, шестереночного насоса, может служить примером автомата с многопрограммным управлением.
Программа, в свою очередь, реализует какой-либо метод управления (алгоритм или технологию). Такую систему можно назвать системой с возможностью выбора метода (технологии). Это может быть многопотоковая автоматическая линия, на которой одна и та же сборочная единица может изготавливаться по нескольким технологиям (например, литьем, ковкой или механической обработкой). При выходе из строя какого-либо оборудования просто меняется технологический маршрут.
С помощью методов решаются задачи, поэтому система более высокого уровня становится многозадачной. Переналаживаемая автоматическая линия является многозадачной.
Роль задающих блоков в системе управления могут играть люди - субъекты. Учитывая, что субъект может ставить и менять цели, только в этом случае система управления станет многоцелевой. В такой постановке цели рассматриваются как совокупности нескольких задач. Примером может служить автоматизированная система управления сборочным цехом.
Итак, многоуровневое управление включает в себя иерархию целей, задач, методов, программ, команд, операций, функций и уставок. Кроме того, внутри каждого уровня может быть дополнительное разбиение задач на подзадачи, методов на методики, программ на подпрограммы и так далее.
Возможны также различные комбинации указанных типов задающих блоков с пропуском некоторых уровней.
Как указано в /3/, стратификация не поддается полной формализации. Однако для автоматизации определенность в этом вопросе крайне важна. Поэтому приведенная классификация может носить рекомендательный характер и обосновываться следующими соображениями.
Если система управления функционирует с объектами управления разных классов, то она явно многозадачная, так как в этом случае для каждого класса объектов необходимы свои методы, программы, команды и так далее.
Если же все объекты относятся к одному классу, но диапазоны изменения признаков не могут быть перекрыты одним методом управления, необходимо объединять в систему несколько различных методов, и система становится многометодной.
Метод включает в себя как набор определенных действий, так и режимы, поэтому, если в системе управления меняется и то и другое (меняется программа), то система называется многопрограммной. Если реализация методов отличается только действиями, система управления станет многокомандной, если только режимами, то - многооперационной.
Режимы, в свою очередь, могут изменяться непрерывно в многофункциональной системе или дискретно в многорежимной системе. Подобная иерархия поясняется рисунком 2.4.
Можно пойти и в обратном порядке. Фиксированные режимы образуют уставки, меняющиеся режимы задаются функциями, совокупность функций в математике образует оператор, совокупность операторов выполняет команду, совокупность команд складывается в программу, программы реализуют некий метод, а методы решают поставленные задачи. Наконец, решением задач достигается цель. Цель же может поменять только человек, находящийся в контуре управления.
Важность выделения иерархических уровней обусловлена еще и спецификой управления в условиях разных частот возмущающих воздействий, действующих на объект управления. При этом высокочастотные возмущения, исходящие от изменения исходных свойств сырья, материалов и энергии, компенсируются нижними уровнями. Задачи верхних уровней низкочас-Матричные системы управления
 |
|
Рисунок 2.4 - Стратификация матричных систем |
тотного управления решают в терминах статической оптимизации, и при этом компенсируются возмущения скачкообразного типа, источниками которых являются изменения условий поставок сырья и отгрузки продукции, ремонтно-восстановительные работы на оборудовании и так далее /13/.
2) По числу уровней в дереве задающих блоков система может быть одноуровневой и многоуровневой. При этом, как рассмотрено в /2/, можно выделить четыре подтипа таких систем, а именно одноуровневые одноцелевые, одноуровневые многоцелевые, многоуровневые одноцелевые и многоуровневые многоцелевые. В первом случае примером могут служить одинаковые сборочные автоматы в гибкой производственной системе. Во втором - несколько людей одного уровня управления. Главной особенностью здесь является отсутствие конфликтов внутри системы.
Система, принадлежащая к классу многоуровневых одноцелевых, имеет несколько субъектов с собственными целями, которые не обязательно конфликтны и подчинены единой цели управления. Наконец, класс многоуровневых многоцелевых систем характеризуется наличием иерархических отношений между субъектами каждого уровня принятия решений.
Продолжение классификации проводится по признакам, связанным с
метасистемностью.
3) По количеству источников управляющего воздействия многоуровневая система может быть с общим источником или с независимыми источниками. Примером последней может быть автоматическая линия, в которой присутствуют операции механической сборки, сварки, склейки и так далее. В этом случае источники управляющих воздействий в ветвях управления, связанных с указанными операциями, различны.
4) По количеству исполнительных устройств, входящих в многоуровневую систему, можно выделить системы с общим или с независимыми исполнительными устройствами. Системы последнего вида в теории управления названы многомерными, многокоординатными или многоканальными. Если при этом связь между воздействиями по координатам достаточно сильна, то систему называют многосвязной. Одним исполнительным устройством у нескольких линий предварительной подсборки может служить сложный сборочный робот.
5) По алгоритму работы задающих блоков (по процедурам замены) многоуровневые системы можно поделить на системы с параллельной (одновременной) работой, с последовательной (программной или цепной) работой и с произвольным выбором задающих блоков в зависимости от создавшихся условий. Примером первой системы может служить агрегатная автоматическая линия, ко второму типу систем можно отнести технологический процесс, осуществляемый на многооперационном сборочном автомате. Наконец, к третьему типу систем относятся все системы сортировки деталей перед сборкой.
Пользуясь предложенным выше двухпроцессным подходом к управлению, можно ввести более тонкую классификацию. При этом первый процесс - ведущий, играет роль источника возникновения управленческих ситуаций, а второй процесс, разворачивающийся внутри матричной системы, является реакцией на первый. В зависимости от способа порождения управленческой ситуации и ответа на нее - вероятностного или детерминированного, возможны четыре класса систем.
Детерминированное порождение и детерминированная реакция возможны при работе полных автоматов. В автоматической линии, например, заранее известно, в каком бункере какая деталь имеется, и алгоритм сборки из этих деталей также детерминированный.
Вероятностное (случайное) порождение в сочетании с детерминированной реакцией приводит в зависимости от фиксированной или переменной (переключаемой) внутренней структуры к системам массового обслуживания или к системам с переменной структурой.
Наконец, вероятностная реакция на детерминированную или вероятностную управленческую ситуацию порождает еще два класса систем, связанных с работой классифицирующих систем в режиме обучения и контроля (то есть в рабочем режиме классификации).
Последние три класса объединены за счет общей теории систем случайной структуры.
Ввиду значительной изученности первых двух классов, в данной работе исследуются системы, принадлежащие к последним двум классам. Дальнейшее уточнение классификации по обсуждаемому признаку (по процедуре замены) включает классификацию, рассмотренную в работе /14/.
Подводя итог исследованию классификации, видим, что выделение мат-ричности систем управления позволяет провести классификацию в двух взаимно независимых направлениях: метасистемности и иерархичности, что естественно отражается на четкости выделяемых классов. Однако матрица, представляющая сложную систему управления, может быть и многомерной. Для этого достаточно дополнительно классифицировать задающие блоки на всех уровнях. Например, ввести классификацию задач по их физической сущности (или какому-либо другому признаку). В таком случае появится плоскость задач (или даже пространство n измерений), плоскость методов, плоскость программ и так далее.
Конечно, матричные системы можно классифицировать по классическим признакам: по принципу управления, по типу объекта управления, по виду полученной системы управления, по применяемой в исполнительном устройстве энергии и так далее.
В заключение необходимо отметить, что матричность системы не связана с какими-либо ее математическими свойствами, а лишь отражает ее внутреннее строение, относительную независимость иерархичности от метасистемности, уровней иерархии - друг от друга, так же как и составляющих систем друг от друга. Это свойство позволяет достаточно просто отлаживать, диагностировать, модернизировать такие системы
2.3 Подсистема распознавания образов
Проведенная выше классификация матричных систем по уровням позволяет разделить задачу распознавания управленческой ситуации на ряд этапов, на каждом из которых анализируется своя специфичная информация.
Рассмотрим эту специфику на примере обобщенной гибкой производственной системы. На первом этапе при выборе задачи анализируется состояние рынка с целью выявления ассортимента продукции, реализующейся с максимальной прибылью по имеющейся себестоимости.
На втором этапе осуществляется выбор технологии изготовления выявленного ассортимента продукции. При этом анализируются запасы сырья, инструмента, наличие квалифицированного персонала и так далее.
На третьем этапе выбирается конкретная программа работы оборудования в зависимости от его исходного состояния, наличия в нем инструментов и приспособлений. В дальнейшем программа выбирает команды, в которые обычно уже заложены проводимые операции, реализуемые функции и технологические режимы исполнения. На последних этапах возрастает роль локальных обратных связей при принятии управленческих решений и снижается роль опережающего управления. Кроме того, на верхних уровнях можно применять медленно действующие, но более точные методы принятия решений, тогда как на нижних уровнях все наоборот.
Таким образом, на разных уровнях иерархии при распознавании и принятии управленческого решения анализируется разная информация, используются соответственно различные признаки распознавания.
Под управленческой ситуацией здесь понимается /15/ совокупность всех сведений о состоянии объекта управления и внешней среды, достаточных для принятия управленческого решения (то есть включения определенной структуры адекватной данной управленческой ситуации).
Формальная постановка задачи распознавания состоит в следующем /10/. Пусть задано множество объектов или явлений X = {co
1,...,a
z} (алфавит
классов), а также множество возможных управлений (стратегий) L=(li,l
k}, которые могут быть приняты по результатам решения задачи распознавания, и на основании которых множество X разбито на m непересекающихся классов A
p, где p=1,..., m. Известны значения признаков, которыми характеризуются управленческие ситуации, относящиеся к соответствующим классам (связанным с необходимостью включения определенных структур), образующие априорный словарь признаков. Обозначим через x
Jpk - значения j-го
признака k-го объекта p-го класса, j=1,..., n; k=1,..., k
p. Горелик А.Л. ввел в рассмотрение величины
kp kp n /
? ??Лj (x
pk |  |

(2.1)
kp
k p-1
k=
11=
1j=
1
(2.2)
kp
kq k=11=1j=1
которые назвал соответственно среднеквадратичным разбросом объектов внутри класса X
p и среднеквадратичным разбросом объектов классов X
p и
X
q; jj представляют собой компоненты вектора Л = {Л
1,...,Л
п } и принимают
значения 1 или 0 в зависимости от того, используется ли данный признак априорного словаря в рабочем словаре.
Наиболее общим предположением относительно затрат ресурсов на разработку измерительных средств системы распознавания является предположение относительно аддитивности расходов ресурсов, то есть
С = С(Л...,Лп)=?CjXj , (2.3)
j=1
где Cj - затраты на создание технического средства, предназначенного для определения j-го признака.
Пусть на разработку измерительных средств системы выделены ресурсы, величина которых равна Со. Если С
0 > ? С .Л,-, то представляется воз-
j=1
можность в полном объеме реализовать априорный словарь признаков. Однако, еслиC
0 < XC,А,, то возникает задача разработки такого словаря при-
j=і
знаков, который в условиях указанных ограничений обеспечивает наибольшее значение показателя эффективности проектируемой системы распознавания. В качестве критерия эффективности в общем случае Горелик А. Л. предлагает использовать величину
F = R
2 (n p, П q )/ S' (о p )Ф q) (2.4),
которая характеризует отношение расстояний между классами к разбросам объектов внутри классов. Максимизировать отношение можно за счет уменьшения знаменателя, который связан с точностью измерений признаков. Этого же можно добиться увеличением числителя, который зависит от расстояния между классами и определяется информативностью используемых признаков.
Многие свойства объектов по своей физической природе являются непрерывными и многомерными. Для классификации объектов неприемлемо измерение этих свойств во всем диапазоне изменения, тем более, что на больших участках эти свойства могут совпадать для объектов разных классов. Возникает проблема выбора точечных значений свойств, используемых в качестве признаков для максимально точной классификации.
Ситуацию, описанную выше, рассмотрим в отношении спектральной плотности мощности (СПМ) видеоизображения различных дефектов ткани. Прежде чем применять рассмотренную далее методику /16, 17/, важно определиться с эталонами классов дефектов, то есть наиболее характерными представителями этих классов. Обычно это несложно сделать с помощью экспертного метода.
Пусть экспериментальным образом определены двумерные спектральные плотности мощности для эталонов Gii
31(ro
x,ro
y), где i = 1,.. ,,N (N - количество классов, учитываемых стандартом /18/). Сформируем все возможные парные сочетания и пронумеруем все пары из N классов, вводя индекс г = 1,...,k, где k = N*(N-1)/2 - равно числу сочетаний из N по 2. Найдем модули разностей двумерных спектральных плотностей мощностей сформированных пар:
Gii
r (®х,Юу) = I G
n31(<»x,<»y) - Gii
3J (®x,®y)|, где 1 ф j,
1j = 1,.,N; г = 1,...,k . (2.5)
Просуммируем эти выражения по всем парам дефектов и по всему диапазону изменения:
(2.6)
^
(®x
,®y
) XGii
(®x
,®y
)
г=1
Образованная суммарная поверхность Я будет иметь впадины и возвышения, несущие информацию о суммарном расстоянии между классами дефектов. Наиболее высокие точки этой поверхности будут самыми перспективными для использования в качестве признаков при классификации. Однако большие значения суммарного расстояния могут быть обусловлены значительным удалением лишь одного или нескольких дефектов от остальной группы. Признаки, основанные на таких значениях, будут хорошо выделять только эти несколько дефектов и будут "слепы" для остальных. Для исключения таких значений введем дополнительную процедуру.
В точках больших значений суммарной разности СПМ определим среднее расстояние между классами L
m :
SG:i
r(®
xm,®
ym)
Lm(®x
m,®y
m) =..................., m = 1,...,S , (2.7)
k
где ro
xm,ro
ym - частоты с большим суммарным значением двумерной спектральной плотности мощности на суммарной поверхности,
S - количество больших значений, принятых во внимание.
Введем в рассмотрение относительную разность значений СПМ между классами, которая будет уже безразмерной величиной:
Gii
r(®x
m,®y
m)
(2.8)
Lm
r(®x
m,®y
m) =..................., Г = 1,...,k
Lm(®x
m,®y
m)
Если теперь строить гистограмму этой разности для каждого значения суммарной разности, принятого за перспективное для использования в качестве признака, она будет иметь вид I или II, как изображено на рисунке 2.5.
 |
Кривая 1 - гистограмма селективного фильтра кривая 2 - гистограмма универсального фильтра.
Рисунок 2.5 - Гистограмма суммарных разностей |
Вид гистограммы II означает, что в данной сумме основной вклад имеют разности, большие среднего расстояния между классами, а оставшиеся разности меньше среднего. То есть хорошо будут классифицироваться лишь один или несколько дефектов. Таким образом, анализ гистограмм позволяет выделить значения частот, на которых классификация дефектов будет осуществляться примерно с одинаковой точностью (можно назвать признаки, основанные на значениях двумерной СПМ для этих частот, универсальными, в противоположность этому, признаки, основанные на значениях СПМ для частот, гистограмма суммарной разности для которых имеет вид II - селективными).
1N
Хотя данная методика является работоспособной, ее можно значительно упростить. Построим для этого матрицу разностей двумерной СПМ для всех эталонов дефектов (верхний индекс указывает номера эталонов):
... Gii ... Gii
(2.9)
n N1 ^ N2 ^ N3
n NN
Gii Gii Gii ••• Gii .
Эта матрица имеет нулевую диагональ, относительно которой она симметрична. Отсюда понятно, что в суммарной разности должны присутствовать только наддиагональные компоненты, что более чем в два раза уменьшит количество слагаемых.
Кроме упрощения, интересен вопрос о выборе такого набора селективных признаков, которые, взаимно дополняя друг друга, образуют систему классификации более точную, чем та, что построена на основе универсальных признаков.
Открытым остался вопрос о количестве универсальных признаков, принимаемых во внимание при классификации, если конечно их больше одного. Этот вопрос напрямую связан, с одной стороны, с точностью классификации, с другой, как показано выше, с затратами на измерение признаков, оптимизация набора которых рассмотрена выше. Если выделенные средства позволяют, то можно организовать дополнительную процедуру измерения размытости каждого из классов во всех найденных точках, а затем, воспользовавшись формулой (2.4), выбрать наиболее эффективное значение признака, максимизирующего критерий Горелика, еще и за счет уменьшения знаменателя.
2.4 Конечноавтоматная модель матричной системы
Дискретность матричных систем, рассмотренная выше, наводит на мысль использовать для выбора функционирующей в данный момент времени структуры модель конечного автомата.
Конечный автомат, схема которого изображена на рисунке 2.5, представляет собой дискретное устройство с n входами x
1,., x
n и k выходами Уь..., y
k /19, 20/. Он может иметь s обратных связей, каждая из которых имеет задержку в виде элемента памяти (ЭП). Часть устройства, в которой сосредоточены элементы, реализующие контактные соединения и операции алгебры логики И, ИЛИ, НЕ и другие, образующие однотактную схему, принято называть логическим преобразователем (ЛП) устройства.
На входы ЭП воздействуют сигналы, снимаемые с дополнительных (внутренних) выходов ЛП y
k+1,..., y
k+
s. С выходов ЭП сигналы воздействуют на дополнительные (внутренние) входы ЛП x
n+
1,., x
n+
s.
Каждый из входных сигналов может принимать значения из некоторого множества, чаще всего конечного. Говорят, что i-й набор значений входных сигналов, воздействующих на основные входы ЛП, образует состояние входа - р
і. При конечном множестве значений каждого входа множество состояний входа тоже конечно X = (pi,..., p
N}. Аналогично имеет место состояние выхода в виде множества Y= (Х
ь..., А,
к} и внутреннее состояние S={v
0,..., v
S-1}.
Конечным автоматом называется /19/ упорядоченная пятерка
А = < X, S, Y, So, h >, (2.10)
где S
0 с S - множество начальных состояний, h - отображение (функция выходов):
SxX ^ 2
SxY , (2.11)
где использовано обозначение для множества всех подмножеств М в ви-
->М
де 2 .
Кроме функции выходов, существует функция переходов ф:
SxX ^ 2
s (2.12)
Через эти две функции определяют модель автомата Мили и Мура. Модель Мили описывается функцией переходов
v (t+1) = ф[р^Х
v(t)]
и функцией выходов
X(t) = h[p(t), v(t)]. (2.13)
Модель Мура описывается функцией переходов (2.11) и функцией выходов
W) = h[v(t)]. (2.14)
При этом автомат Мура может рассматриваться как частный случай автомата Мили.
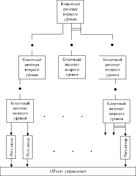
Применительно к матричным системам управления, необходимо выстроить иерархию конечных автоматов, в которой верхние уровни разрешают или запрещают работу нижних уровней. Подобная схема изображена на рисунке 2.6. Черная точка на схеме означает, что у каждого автомата, кроме автомата самого верхнего уровня, имеется дополнительный вход, по которому его работа может быть заблокирована автоматом более высокого уровня. Горизонтальные параллельные линии, соединяющие вертикальные связи на схеме, обозначают, что автоматы (или локальные системы управления, именуемые далее для краткости регуляторы) включаются одновременно и работают параллельно. Таким образом, автоматы всех уровней, кроме самого нижнего, управляют работой автоматов более низкого уровня в соответствии с состояниями их входов и заложенным в логический преобразователь алгоритмом. Самый нижний уровень управляет включением регуляторов (локальных систем управления).
Конечноавтоматная модель матричной системы описывается неким древовидным /20/ конечным автоматом
A = {А
Ь Л
2,..., А„ } (2.15)
или
А = {
A1{
A11
{ Л А2
}? Л12
{Л121
{р3
}? Л122
{P4
V P5
}}}--
An {
Pm }},
(2.
16)
где каждый автомат в отдельности по-прежнему описывается пятеркой
xi
Xn
Xn+1
xn+s |  |
|
Рисунок 2.6 - Схема конечного автомата |
Аі = < Xi, Si, Yi, Soi, hi >. (2.17)
Здесь индексация автоматов показывает уровень, на котором он находится, и его порядковый номер в ряду этого уровня, знаки конъюнкции и дизъюнкции означают параллельную или последовательную работу автоматов или регуляторов.
Однако формула (2.9) описывает лишь общую структуру автомата, и к ней необходимо добавить функцию перехода от автоматов более высокого уровня к автоматам более низкого уровня. Кроме того, в системе могут быть особенности, связанные с возвратом управления к автоматам более высокого уровня, которые могут ожидать конца работы автоматов более низкого уровня или прекращать их работу в произвольный момент. В последнем случае автомат более низкого уровня может все же доводить заданную программу до определенного места или сразу останавливаться. Эти особенности могут быть определены только конкретно заданной системой.
Из схемы рисунка 2.7 следует, что управляющие элементы образуют «недетерминированный» граф. Этот граф можно рассматривать как представление автомата без выходов, со специальными начальными и финальны-
|
ми состояниями. Такие автоматы функционируют недетерминированным об- |
 |
|
Рисунок 2.7 - Иерархия автоматов в матричной системе |
разом, то есть при данном состоянии и данном входе состояние, которое должен принять автомат, может быть определено неоднозначно, так, что автомат может «выбирать» между возможными переходами в следующее состояние. Такие автоматы получили название недетерминированных автоматов Рабина-Скотта (НРС - автоматы) /20/. Иерархичность в таком автомате накладывает дополнительные ограничения в виде запрета переходов в состояния, находящиеся на том же уровне иерархии, что и текущее или более высокое.
Сведение функционирования матричных систем управления к работе конечного автомата накладывает ограничения на класс решаемых такими системами задач. Это связано, с одной стороны, с требованием к управленческим ситуациям, на которые возможна реакция системы. Последние должны быть дискретными, полностью различимыми между собой, неделимыми и независимыми друг от друга, порождаемыми последовательно друг за другом. Кроме того, алгоритмы принятия решений в автомате также должны быть строго детерминированными (формальными), а, как известно, формальная логика ограничена, и эти решения не всегда будут адекватны управленческой ситуации. Для выхода из этого положения необходимо перейти от детерминированного включения структур к вероятностному, и применять при принятии решений теорию нечетких множеств Заде.
Из этой модели также следует, что агрегированный конечный автомат забирает на себя выполнение всех опосредованных функций управления: логику распознавания управленческой ситуации и логику принятия решения. В то же время, непосредственные функции управления, от которых зависят все технико-экономические показатели управления, в первую очередь интересные с точки зрения автоматизации, реализуются локальными независимыми системами управления (регуляторами). Последние образуют совокупность структур в матричной системе, то есть отвечают за метасистемность. Именно поэтому далее в работе основное внимание уделено исследованию метасистемности систем управления.
2.5 Метасистемность матричных систем
Определяя главное в классификации метасистем, описанной ранее, остановимся на последнем признаке классификации: по алгоритму работы задающих блоков или по процедурам замены одной структуры другой. Отдельные структурные ветви могут работать одновременно, то есть параллельно или последовательно, подчиняясь тому или другому закону их выбора. Не исключена также комбинация этих двух способов.
Структуры при параллельной работе должны быть поэлементно максимально независимы друг от друга. Объединяют же их общесистемные ресурсы управляющих воздействий. Поэтому доступ к этим ресурсам должен быть дозирован, синхронизирован, скоординирован, то есть максимально согласован для каждой структурной ветви.
Строго говоря, в таких системах могут быть совместно используемые элементы, но тогда к ним необходимо относиться так же, как к общим ресурсам, то есть строго согласовывать их использование, избегая конфликтов между параллельно работающими структурами.
При последовательной работе выбранная в данный момент структура единовластно пользуется ресурсами управляющих воздействий, а также может пользоваться элементами из других структур, так как они в это время все равно «простаивают». Имеет место перекрытие структур (рисунок 2.7). Это перекрытие для двух структур может быть оценено коэффициентом структурного перекрытия второй структуры по отношению к первой с
]2
ci2 =
K, (2.18)
K1
где К
п - количество совместно используемых элементов структур,
К] - общее количество элементов в первой структуре.
При этом обе величины могут оцениваться и в стоимостном выражении.
Если в метасистеме n ветвей, то характеристикой количества совместно используемых элементов будет уже матрица структурного перекрытия
c11,
c12,..
c1n
c21,
c22,..
c2n
(2.19)
,
cn1’
cn2
,..
cnn
Диагональные коэффициенты этой матрицы единичные, а все остальные могут быть равны или меньше единицы. Ясно, что приближение коэффициентов матрицы к единице повышает загруженность элементов системы, уменьшает суммарную ее стоимость и сложность. Следовательно, при проектировании новой метасистемы необходимо добиваться как можно большего значения суммы всех коэффициентов этой матрицы
n n
(2.20)
T^cij ^ max.
i=1 j=1
Ограничения в данной задаче будут обусловлены применяемой технологией.
Очевидно, для параллельных метасистем необходимо также найти характеристику, отражающую степень участия каждой структуры в распределении общих ресурсов управления (рисунок 2.8). Однако сама доля используемых ресурсов (при этом ресурсы, используемые в каждой структуре для обеспечения возможности сравнения, должны быть приведены к одинаковым единицам измерения) не является мерой полезности структуры с точки зрения метасистемы.
В связи с заявленной целью исследования необходимо разработать метод, оценивающий влияние этой доли на точность управляемой данной структурой величины, а также найти критерий оптимальной точности управ-
 |
|
Рисунок 2.8 - Схема метасистем последовательного и параллельного действия |
ляемой величины в каждой структуре, максимизирующей метасистемную целевую функцию.
Очевидно показателем точности управляемой величины может служить ее дисперсия относительно заданной уставки (или заданного закона ее изменения).
Для обеспечения возможности сравнения необходимо взять безразмерные дисперсии управляемых величин в каждой структуре, для чего текущее значение дисперсии можно отнести к «норме», взятой из требований технологического процесса. Полученное отношение будет отражать потери, возникающие от недостатка ресурсов управления этой величиной. Однако, влияние каждой управляемой величины на целевую функцию метасистемы может быть различным (допустима даже большая дисперсия некоторых из управляемых величин). Чтобы учесть этот факт, умножим относительную дисперсию данной управляемой величины (за управление которой ответственна одна из составляющих систем метасистемы) на коэффициент ее значимости, определенный, например, экспертами. Назовем полученную в результате величину «потерей» от дисперсии управляемой величины. Располагая потери, например, в порядке их увеличения, получим диаграмму следующего вида (рисунок 2.9).
 |
|
Рисунок 2.9 - Диаграмма потерь от дисперсий управляемых величин |
1 2 3 4 5 6 7 8 x (№ управл.
величины)
Изменения этой диаграммы во времени могут служить характеристикой интенсивности протекающих перераспределительных процессов в метасистеме управления. Очевидно, что в хорошо работающей системе потери от дисперсий (D
i) должны быть примерно одинаковы, а суммарная занимаемая ими площадь должна быть минимальной.
Y,a
iD
i ^ min. (2.21)
i=1
где a
i - коэффициенты ранжирования.
Ограничения в этой задаче будут обусловлены как применяемой технологией, так и величиной общесистемных ресурсов.
Это обстоятельство необходимо иметь в виду при синтезе метасистемы параллельного действия.
Очевидно, эти два свойства: возможность перекрытия последовательно работающих структур и возможность перераспределения управляющих ресурсов с «сильных» структур на «слабые» - эмерджентны (то есть появляются только при объединении элементов в систему). Они придают дополнительный смысл агрегированию локальных систем автоматики в единую мета систему, увеличивая их общую эффективность.
Больше того, полное снятие управляющих ресурсов со всех систем, кроме одной, превращает параллельную метасистему в последовательную, а полное перекрытие одной системы другой приводит к обратному результату.
2.6 Модель функционирования метасистемы как системы массового обслуживания
В условиях рынка стратегические аспекты деятельности строительных организаций (планирование пакета технологий, объёмов производимой продукции, используемых ресурсов) приобретают особую актуальность. Строительная фирма не может специализироваться только на одной строительной технологии (при условии, что она не является в этой отрасли монополистом), ввиду наличия конкурентов, а также крайней неравномерности и неоднородности поступающих заказов. Она вынуждена решать задачу об оптимальной специализации в области строительных технологий.
Каждую технологию можно представить в виде некоторой системы довольно независимой от других систем (технологий), освоенных фирмой. Следовательно, совокупность технологий фирмы (пакет технологий), образует метасистему.
Выбор и функционирование конкретной реализуемой технологии в каждый момент времени в этой метасистеме диктует рынок строительных работ и услуг посредством заявок или заказов. Технологии, используемые для производства продукции, не пользующейся спросом, убыточны для фирмы и наоборот, востребованные на рынке технологии должны быть срочно освоены фирмой, при условии наличия у нее необходимых ресурсов.
Для качественного и эффективного строительства необходимо наличие производственно-технической базы, квалифицированного персонала, способности ведения больших объемов работ и возможности вложения значительных средств и ресурсов. И поскольку любое строительство сопряжено со значительными вложениями средств, имеется немалая доля риска. В этой связи правильная стратегия строительной фирмы приобретает принципиальное значение: от эффективности действия той или иной модели, используемой для выработки этой стратегии, зависит функционирование и развитие организации в целом, расширение ее деятельности на рынке услуг. Правильно выбранная модель улучшает экономические показатели работы, поэтому при выборе ее типа требуется строгое обоснование.
Математическую модель легче всего построить при условии подчинения объемов поступающих заказов требованию марковости. В этом случае вероятности превышения рыночным спросом некоторых уровней, начиная с которых строительной фирме целесообразно осваивать новую технологию (смотри рисунок 2.10, на котором S - объемы спроса, T - период поступления заказов), описываются уравнениями Колмогорова.
Доход фирмы от выпуска n видов продукции за время Т составит:
Д=(
+... + )Т
(2.22).
t
2
|
П |
 |
|
Рисунок 2.10 - Схема превышения спросом уровня целесообразности |
Используя статистическую информацию о поведении рынка, можно математически оценить (для каждого вида строительной продукции либо услуг) среднее время между всплесками спроса (ti), среднюю «высоту» всплесков и их среднюю длительность по формулам случайных процессов /21/. Перемножая последние два параметра, можно оценить средний объем одного всплеска (v
i) и, умножая этот объем на цену единицы продукции или услуги (с
і), перевести эту оценку в денежную форму. Находя количество всплесков в единицу времени (величина обратная среднему времени между всплесками спроса), можно оценить доход (за месяц, за год и т.д.).
За это же время Т фирма производит расходы (даже если не осуществляет никакой деятельности), связанные с доходом, со скоростью у(Д). Чтобы фирма не разорилась, должно выполняться неравенство
,Ci
vi
c2
v2 C
nv /плт
(—
LJ- +
22 + ... +
n n)T > у(Д)Т
(2.23).
tn
С другой стороны, вновь осваиваемая (п+1)-я технология требует первоначальных капитальных вложений (К), а также учета срока окупаемости (Т
ок) и эксплуатационных расходов (Э). Поэтому должно выполняться следующее неравенство:
Tk
1 > K
n+1 + 3
n+iT0
k+l (2.24)
tn+1
Оценка технологий применяемых предприятием, по выше приведенным формулам, может потребовать такой их производительности, которая будет не по силам даже крупной фирме. К тому же при простое более производительного оборудования убытки фирмы будут возрастать пропорционально производительности. Очевидно, необходима оптимизация производительности каждой из технологий для заданного состояния рынка.
Поскольку выполнение заказов связанно с многократным исполнением однотипных задач и операций, можно применить для описания процесса обслуживания заказов (функционирования метасистемы) модель системы массового обслуживания (СМО).
Предприятие обладает n технологиями для выполнения ряда работ и производства продукции. Каждому типу работ соответствует своя технология и работа не может быть выполнена с использованием другой. Применяя принцип суперпозиции поступающих заявок, можно рассматривать реализацию той или иной технологии раздельно, а предприятие как совокупность одноканальных СМО с отказом (смотри рисунок 2.11).
Функционирование СМО выглядит следующим образом:
- входящий поток заявок в систему является простейшим по каждому каналу (пуассоновским);
- на вход поступают заявки с частотой
- производительность технологий ц
1, ^
2, ц
3,..., ^
п;
- вероятность одновременного появления k разнородных заявок /22/:
V o
t(-лк+1
-лк+2
-лк+3
----
-лп-1
-лп
)
Pu.3...k(t)=(1-е
-л1‘) • (1-е-
лЛ • (1-e-“
3') • ...• (1-е"") • е
Для оценки качества работы модели будем использовать суммарные потери в единицу времени
(2.25),
а= I т,-
z,+ I (?i -
s, )
І = 1 І = 1
где m - число потерянных заявок;
n - число имеющихся технологий;
Z - стоимость потерянной заявки;
- время простоя i-ой технологии; s
i - стоимость простоя технологии в единицу времени.
Считая количество отказов пропорциональным вероятности отказа заявке, а потери от простоя технологии пропорциональными её производитель-
т,
лі +
б м
ности с коэффициентом а получаем: ^
м ^
и, ».
ЦЕЛЬ -
максимизация прибыли
Оптимальное перераспределение общесистемных ресурсов |  |
Строительная технология 1
Объект управления - процесс производства строительной продукции
|
|
|
|
/// |
Строительная технология 2 |
|
|

Строительная технология n
Общесистемные ресурсы, необходимые для обеспечения заданной производительности технологий
Рисунок 2.11 - Модель формирования процесса производства строительной
продукции и услуг
d
dM
Оптимизируя полученное выражение
—
1-^— + б.м ^ mm имел. + м.
- т. л.
ем-—— + б. — 0, так как нас интересуют только положительные значе-
(л + м )
ния, то оптимальное значение:
(2.26).
/Л — —X +
График зависимости производительности технологии от интенсивности заказов и соотношения m/a демонстрирует (смотри рисунок 2.12), что мини-
m
мально допустимая производительность существует при — > X, то есть стои-
а
мость потерянных заявок должна превосходить стоимость простоя в величину X. Отсюда следует простая методика выявления целесообразности включения технологии в пакет технологий предприятия.
Имея модель функционирования строительного предприятия, необходимо создать оптимальный пакет технологий. Для выполнения этой задачи нужно перебрать востребованные рынком технологии и найти наиболее эффективные по предложенному критерию.
Стратегия деятельности предприятия может быть построена с помощью обработки большого количества статистического материала, и прогнозирования. Разработка подобной стратегии наиболее удобна и занимает меньше времени при использовании специальных программных средств, а именно системы поддержки принятия решения.
Выводы по второму разделу
1 Сложные системы управления необходимо рассматривать как метасистемы. Такой подход позволяет расширить круг объектов управления в сторону возрастания сложности за счет включения в состав метасистемы управления даже разнородных регуляторов и адекватного применения процедур их замены.
2 Концепция двух стохастических процессов, связанных с метасистемой управления, позволяет свести задачи построения и оптимального управления к задачам согласования данных процессов на основе вероятностных критериев качества.
3 В сложных системах управления целесообразно выявить их матрич-ность - послойное строение в двух взаимно независимых направлениях: иерархичности и метасистемности. Это упрощает задачи построения, отладки и оптимального управления в таких системах. Классификация, проведенная в этих направлениях, дает максимально отчетливое разделение видов матричных систем управления.
4 Дискретность матричных систем управления позволяет организовать ее функционирование на основе иерархического конечного автомата Рабина-
 |
|
Рисунок 2.12 - Поверхность оптимальных решений |
Скотта.
5 Конечный автомат в матричной системе управления, взяв на себя логику распознавания управленческой ситуации и принятия решения, выполняет опосредованные функции управления и обусловливает иерархичность. Непосредственное управление, определяющее основные технико-экономические показатели системы и, следовательно, наиболее важные для решения вопросов автоматизации, выполняется нижним уровнем - набором конкретных регуляторов.
6 Перекрытие структур в метасистемах последовательного действия и перераспределение общих управляющих ресурсов в метасистемах параллельного действия являются эмерджентными свойствами этих систем. Усиление одного из них при ослаблении другого приводит к смене типа метасистемы.
7 В достаточно сложных системах имеются центры наибольшей реакции на происходящие внутри или вне процессы. Значения параметров в этих центрах резко изменяются по величине, и потому использование этих параметров в качестве признаков для распознавания процессов наиболее эффективно. (пример действия синергетического принципа в системологии).
8 Модель функционирования метасистемы в виде системы массового обслуживания позволяет довести согласование двух процессов до конкретных оптимальных значений производительности каждой из систем в метасистеме.
3 Синтез метасистем
3.1 Постановка задачи
Задача проектирования системы автоматизации является в общем случае сложной. При ее решении целесообразно проводить декомпозицию. В /23/ выделяется четыре иерархических уровня: экономический, технологический, структурный (алгоритмический) и параметрический (технический). По нашему мнению, эту декомпозицию необходимо дополнить еще одним уровнем - социальным, поскольку при автоматизации в первую очередь должны учитываться гуманитарные, юридические, экологические и ряд других социальных аспектов, которые могут обесценить результаты автоматизации.
На экономическом уровне ставятся и решаются задачи оптимизации экономических показателей. На технологическом уровне решаются задачи оптимизации технологии. Структурный уровень (в теории управления структурная схема тесно связана с алгоритмом управления, поэтому этот уровень можно назвать также алгоритмическим) связан с решением задач выработки алгоритмов оптимального управления технологическими процессами. Наконец, параметрический уровень решает задачи параметрической оптимизации системы управления. При этом критерии оптимального синтеза выявляются на более высоком уровне иерархии, а используются на более низком уровне.
В настоящее время практически единственной теорией автоматизации,
которая охватывает все указанные уровни проектирования, является теория производительности общественного труда Шаумяна, сформулированная им еще в 1932-1933 гг. /24/. Её сущностью является коэффициент повышения производительности общественного труда, равный отношению произведённой продукции к затратам, связанным с её изготовлением.
Эта теория позволяет не только довести проектирование до расчёта технологических параметров и требуемой надёжности применяемого оборудования, но даже наметить три перспективы автоматизации: снижение затрат “живого труда”, снижение стоимости оборудования и повышение производительности технологического оборудования.
Однако, данная теория справедлива лишь для так называемой “жёсткой” автоматизации и для реализации только экономически обоснованных систем автоматизации и не годится для расчета гибких производственных систем, а также систем автоматизации, целесообразность которых обусловлена социальным эффектом и эффектом придания человеку новых качеств.
В настоящее время компьютер становится главным средством автоматизации. Его возрастающие возможности по охвату всего производственного процесса в целом позволяют говорить о компьютерно-интегрированном производстве (Computer Integrated Manufacture - CIM). При этом в качестве объекта, на который нацелено производство, можно рассматривать рынок, как изображено на рисунке 3.1.
Из схемы видно, что компьютерно-интегрированное производство следит за состоянием рынка (за ценами на разные виды продукции) и за действующими на него возмущениями (колебание курса валюты, изменение вкусов потребителей, технический прогресс), быстро перестраивает производст-
|
Компьютерно- |
|
|
|
|
интегрированное пр оизв одств о |
|
F |
|
|
(CIM) |
|
\ |
|
|
|
|
|
U |
О бъе кт упр авл е - |
|
Y
_\ |
|
|
|
|
ния - рынок |
|
|
|
Рисунок 3.1 - Схема взаимодействия CIM с рынком |
во на выпуск товаров в ассортименте и стоимости, приносящих наибольшую прибыль предприятию.
В условиях рыночной экономики самым главным экономическим показателем становится конкурентоспособность предприятия и продукции. Последняя зависит от прибыли, получаемой от продажи своей продукции. Прибыль же, в свою очередь, является функцией производительности (П) производства, качества (К) выпускаемой продукции, затрат (З) на производство продукции и степени учета побочных эффектов (Эк) - экологии, юридических аспектов, местных условий и так далее
Э = f(n, К, З, Эк). (3.1)
Попробуем конкретизировать данную формулу. Поскольку любая автоматизация связана с затратами, необходимо, чтобы эффект от использования её результатов был максимален и быстро оправдывал вложенные средства. Поэтому логично положить в основу синтеза отношение эффекта от автоматизации, измеренного в каких-либо единицах, к затратам, связанным с ней
Э
п = З (3.2)
и стремиться при проектировании системы автоматизации довести это отношение до максимума. В связи с тем, что оно определяет величину эффекта на единицу затрат, его можно назвать коэффициентом удельного эффекта.
Затраты могут быть денежными, материальными, временными, машинными ( например, затраты памяти компьютера ) и так далее, а также комплексными. При этом существует несколько видов эффекта от автоматизации: экономический, социальный или качественный.
Выделяют три классических обоснования целесообразности автоматизации (именно с обоснования целесообразности и начинается автоматизация).
С одной стороны, автоматизация оправдана только тогда, когда она приносит прямой экономический эффект - повышает производительность труда, качество изготовляемой продукции, снижает её себестоимость и так далее. Тогда эффект может оцениваться в рублях.
С другой стороны, автоматизация может иметь социальный эффект: освобождать человека от вредных и опасных условий труда, устранять монотонную нетворческую работу и так далее. В этом случае необходим поиск критериев для сравнения эффективности систем автоматизации.
Наконец, автоматизация помогает преодолевать ограниченные природой возможности человека, то есть придавать ему новые качества (поэтому данное обоснование можно назвать «качественным») - многократно увеличивать его физическую силу, зрение, слух, интеллект и так далее. Эффект от нового качества, которое порождает автоматизация, требует меру для сравнения важности качеств. В этом случае оценка эффекта особенно трудна.
Не исключён и “комбинированный” вариант. В этом случае необходимо ввести коэффициенты ранжирования эффектов
(3.3)
Э + сС]_Э
с + а2 Э
к
где Э, Э
с, Э
к - эффекты от аспектов автоматизации: экономического, социального и появления нового качества.
Данный критерий выгодно отличается от обычно используемой в экономике разности эффекта и затрат
П1 = Э - З. (3.4)
С одной стороны, он не требует оценки эффекта в тех же единицах, что и затраты (для этого иногда необходима сложная, и часто с элементами большой неопределенности, методика). С другой стороны, не дает отрицательных значений, как это имеет место с разностью (3.4), при малых значениях эффектов. Наконец можно констатировать, что данный критерий обобщает и критерий Шаумяна, и тем самым теория производительности труда может быть развита в более общую теорию автоматизации на базе этого критерия. В этом случае формула производительности труда преобразуется к следующему виду
Ш
г
Ат =......................., (3.5)
[k + N(m + 1)] Тж
где Э
г -годовой экономический эффект от автоматизации; остальные составляющие здесь соответствуют обозначениям теории производительности труда:
Тж - текущие затраты живого труда обслуживающих рабочих, которые, используя средства труда, создают новые материальные ценности,
k - коэффициент технической вооруженности живого труда, характеризующий отношение единовременных затрат овеществленного труда на создание средств производства к годовым затратам живого труда,
m - коэффициент энергоматериалоемкости живого труда, характеризующий отношение годовых текущих затрат овеществленного труда на инструмент, электроэнергию, вспомогательные материалы и ремонт к годовым затратам живого труда (подробнее смотри /25/).
Прямым следствием применения этого критерия является расширение направлений автоматизации, при котором к прежним трем путям добавляется улучшение качества продукции, множество социальных, экономических, технологических мероприятий, которые повышают значение числителя.
Задачу синтеза метасистем рассмотрим на примере некоторой обобщенной гибкой производственной системы (ГПС).
Используем концепцию двух процессов, описанную в разделе 2.1. Тогда внешний процесс будет протекать на рынке и определять виды продукции, пользующиеся спросом. Внутренний процесс (изготовление продукции) будет протекать в ГПС. Согласование этих двух процессов приведет к изготовлению продукции, наиболее выгодной при эксплуатации данной ГПС.
Итак, имеется M видов продукции, цена на которые на рынке превышает расчетную себестоимость ее изготовления в проектируемой ГПС. Необходимо при заданных затратах К выбрать технологические структуры, изготавливающие продукцию, приносящую наибольшую прибыль от эксплуатации ГПС, то есть максимизирующие критерий (3.2). При этом необходимо учитывать возможность перекрытия структур с помощью коэффициентов перекрытия Cij, перераспределения управляющих ресурсов ( в соответствии с исследованием, описанным в разделе 2.4), приводящую к общему уменьшению потерь за счет уменьшения дисперсии - b
iAD и ограниченную покупательную способность рынка, а также ограничения, вносимые существующей технологией. Обсудим последние ограничения более подробно.
3.2 Выявление ограничений
Модель, включающая номенклатуру и объемы продукции, рассматривалась в экономике /26/. При этом использовалась критериальная функция вида
? min, (3.6)
v=1 i=1
где
C
i - оптовая цена i -го заказа;
X
Tiv - признак включения i -го заказа в т - ый период; ? - признак приоритетности выполнения i -го заказа при следующих ограничениях:
- по пропускной способности
E1Et
vxjv < к^ф)
v=1 i=1J=1
(3.7)
где
tj - трудоемкость изготовления заказа i -го вида по J - ой технологической структуре;
Ф* - полезный фонд времени работы по j - ой технологической структу
ре в т - ом плановом периоде;
К
шзагр - плановый коэффициент загрузки оборудования; - по объему выпуска
т
пл
E ECiXl > С
v=1 i=1
(3.8)
где
С
плт - программа выпуска заказов за т - ый период планирования;
- по признаку включения заказов в программу
XV =
т |Х если i- ый заказ включен в т - ый плановый период,
0 - в противном случае ;
(3.9);
- по ресурсам (металлу)
M L n
E EEM%xiv <мр
(p=1 V=li=1
(3.10)
где Мф - норма расхода ф - го металла на i - ый заказ; Мф - наличный объем ф - го металла;
- по заработной плате
EEEEPij
wty
wxJv < ЗН ,
і
j ? у
(3.11)
где Pj
? - расценка;
j - разряд;
ЗН - норматив заработной платы.
Однако в этой модели затраты на организацию производства продукции рассматриваются как общее ограничение и не участвуют в формировании значения целевого критерия. Кроме того, не учитываются вероятностный характер дохода, а также эффекты от эмерджентных свойств метасистем и связанный с ними вид подключения технологических структур к ГПС. Обсудим эти вопросы подробнее.
Исходя из концепции, сформулированной в разделе 2.1, выделяем два процесса: формирование спроса на рынке на данный вид продукции и подготовка и запуск изготовления данного вида продукции в технологической системе, например, в некой обобщенной ГПС. Ясно, что уже на этапе проектирования автоматизация должна быть рассчитана на производство продукции с максимальной прибылью.
Проведем вероятностную оценку прибыли от текущей реализации продукции. Вероятность того, что скалярный марковский случайный процесс ?(г,0)(колебания цены на продукцию на рынке) в течение интервала времени (t,r) превзойдет значение ее себестоимости для данной ГПС, определяется равенством
ГО
P(r)=l W (т, y)dy l = 1,..., 5 , (3.12)
Q
где
W
l (т, у) - условная функция плотности вероятности, у - значения цены,
C
l - себестоимость данного вида продукции, s - количество видов продукции (ассортимент), учитываемых при расчете. Тогда средняя величина превышения цены над себестоимостью определится интегралом
ГО
Щср = ! yW
l (т, y)dy l = 1,..., s. (3.13)
Cl
Поскольку процесс считается марковским, условная функция плотности вероятности удовлетворяет уравнению Фоккера - Планка - Колмогорова (ФПК).
Считая переменную цену подчиняющейся стохастической модели состояния в форме Стратоновича
d%(t ,a)=-a<;(t ,o)dt + m
2 dw(t ,o), g(0,a)= x o,
где
w
;(t,o) - винеровский случайный процесс,
a, m
2 - параметры модели, приходим к необходимости решения следующей смешанной задачи для уравнения ФПК
dW
l (т, у) д
---- = a —
dt ду
(у
,т)
W (у,т)
W
1 (0, у )=S(y)
w
l (т, q )=w
l (т, «)=o.
(3.15)
Решение данной задачи проведено в /21/ и выражается через функцию параболического цилиндра D
v(z). Подставляя его в формулу (3.13), получим
42
f av
kT™
ay
2m
dy, (3.16)
Щср = I
ck
exP
D,
J У exp
JC
k=1
где v
k - корни уравнения D
v (j2aC
l / m
2 )= 0,
c
k - нормирующий множитель вычисляется по формуле
|
|
q
2 |
q/ 2a ) |
\ |
|
ck = |
J DVt |
У |
dy |
|
|
к ci |
к m J |
J |
-V
2
(3.17)
, k = 1,2, к .
Определим теперь среднее время пребывания цены на продукцию в области превышения над себестоимостью. Пусть f
p(z) - функция плотности вероятности времени пребывания скалярного марковского процесса в заданной области. Если в момент времени т значения рассматриваемого случайного процесса (цены на продукцию) еще ни разу не достигали границ области, то время р их пребывания там будет не менее чем т -1. Вероятность реализации этого события равна
JU
J
fp
(z У
(3.18)
т-t
С другой стороны, эта же вероятность определяется через плотность вероятности
ju ии
J
fp
(z)
dz = J
W(т,У)
dy .
(3.19)
т-t
Таким образом,
Математическое ожидание времени пребывания процесса в заданной области
ГО ГО
pi = J
zf (p)
dz =J P
(r)d
T.
(3.
21
)
0 t
Для того момента, когда значения случайного процесса достигают границы допустимой области, функция W (t, у) является решением первого уравнения Колмогорова
dW
' dw' + 1 2 д
2W'
0 (3 22)
ау--+ -m -Y- =
(3-
22)
dt ду 2 ду
Заменив в этом уравнении производную W/ на - W[ и проинтегрировав его по переменному у в пределах от C
t до да с учетом равенства (3.12), приходим к дифференциальному уравнению
dW
l
го
fp(z )=- P 'MU+z =-^- U+.
(3.20)
дт
c,
(3.23)
дР дР 1
2 д
2 P
— = -ау — + — m —— дт ду 2 ду
2
Так как, согласно определению вероятности Р(т), имеют место равенст-
ва
P(t ) = 1, Р(го)= 0, (3.24)
то, после интегрирования этого уравнения по т в пределах от t до да в соответствии с равенством (3.21), приходим к обыкновенному дифференциальному уравнению второго порядка относительно p = р(у) с соответствующими граничными условиями:
2
m2р,і’Ь)+ау
р,і
(у)+
1 = °
C <
у
У-'' У
Pi
(Cl )=
pl
(го)=
0.
Решая эту краевую задачу, находим
(3.25)
2 az
2
ау
/ ч 2 у Pi
(У ) = —у j
dу,
C - j exp
VClV
V
1
d-у
J
dz
JJ
exp
m c,
гого С a I У
j j exp — (у
2 - z
2) dzd-у.
j exp
(3.26)
Vm J
Оценим теперь среднее число выбросов значений марковского процесса за данный уровень. Рассмотрим временной интервал (t, t+At). Поскольку его длина не зависит ни от т, ни от у, то функция вероятности того, что значения процесса не опустятся ниже уровня Q, должна удовлетворять уравнению ФПК
С у
дv(т, у л
1 д 2
CC
V
C'
дv(т, у) _
ад_
дт ду
(m
2 ?(т, у ))= 0.
(3.27)
2 ду
2
ду
Начальные и граничные условия
У, y) U=°>
?(т,C,)= S(t -1)f(t,C,), (3.28)
где
f (t, y)- функция плотности вероятности в заданный момент времени t. Число выбросов n(C,, р°), длительность которых не меньше заданной величины р° (времени одной купли-продажи единицы данной продукции), определяется
ГО
n(ci
, Р° )= I
v(P°
, У)
dy .
(3-
29)
с,
Решение поставленной краевой задачи найдено в /21/ с помощью преобразования Лапласа при условии, что случайный процесс является стационарным в широком смысле
С 2\ ay
f (у ) = ¦
(3.3°)
exp
В отображениях по Лапласу для искомого числа выбросов получаем
D-s/
а( У
/a)
а С aC, exp -
2Л
m
2 d 2s dy
aC
l
ay
N (C,, s)
.(3.31)
У =
Ci
exp
D-s,aCl)
2m2
JV
Обращая найденное выражение, можно найти среднее число выбросов данной продукции за уровень себестоимости.
Тогда средний доход от реализации можно найти, перемножая найденные средние величины превышения цены над себестоимостью на длительность этого превышения и на их частоту
Д і =Щср Р
n(Ci, Р°). (3.32)
Полученный доход должен быть умножен на долю проектируемой ГПС в зависимости от ее производительности и обеспечиваемого качества и отнесен к затратам, которые необходимы для организации производства данной продукции в течение единицы времени (года)
о _
Дiv(p,q)
0 _ K(p, q)
3.3 Исследование альтернативы параллельности и последовательности
Вопрос о параллельности двух процессов решается из следующих соображений. На рисунке 3.2 изображены колебания цен на продукцию двух видов.
Как видно, имеется заштрихованное перекрытие этих двух процессов. Обозначим Si, S
2 - доходы, получаемые от реализации продукции первого и второго вида соответственно, Sn - «перекрывающийся» доход и К
1, К
2 - соответствующие затраты. При вычислении коэффициента удельного эффекта в метасистеме последовательного действия (как следует из рассуждений об эмерджентности свойств метасистемы в предыдущей главе) необходимо уменьшить затраты на величину перекрытия по структуре. А для метасистемы параллельного действия следует увеличить эффект на долю, обусловленную «суммарным» уменьшением дисперсии управляемых величин (последнее эквивалентно добавлению
управляющих ресурсов). Знак разности коэффициентов удельного эффекта для этих двух метасистем определит, в каком режиме надо подключать к первой из них вторую (при последовательном разность должна быть положительной, при параллельном - отрицательной). Определим искомую разность
 |
|
Рисунок 3.2 - Схема перекрытия процессов |
(3.34)
S
1+S
2-S
п _S
1+S
2+bADS
п K1 +
K2
- c21
K2
K1 +
K2
где
c
21 - коэффициент перекрытия второй структурой первой;
AD - “суммарное “ уменьшение дисперсии управляемых величин; b - размерный коэффициент.
Знак этой разности зависит только от числителя, так как c
21< 1. Производя сокращения в числителе, получим
С21K2(S1 + S
2)+ С2,K2bADSn -Sn(K, + K2)-bADSn( + K2) .
(3.35)
Как видно из этого результата, превышение суммы первого и второго слагаемых над суммой третьего и четвертого ведет к преимуществу последовательного присоединения второй структуры к первой и наоборот. Считая, что коэффициент структурного перекрытия линейно уменьшается с ростом перекрытия процессов спроса, а эффект от «суммарного» уменьшения дисперсии управляемых величин линейно возрастает, имеем два линейных слагаемых (первое и третье) и по одному квадратичному (четвертое) и кубичному (второе). Примерные графики этих зависимостей в диапазоне от явно преобладающего последовательного до явно преобладающего параллельного хода процессов изображены на рисунке 3.3. Пунктиром показана результирующая разность, пересечение которой оси абсцисс показывает смену стратегии присоединения следующей структуры к ГПС с последовательной на параллельную.
Вычисляя суммарный коэффициент удельного эффекта (в зависимости от вида присоединения он будет вычисляться по-разному), можно провести
|
Вклад слагаемых |
 |
|
Рисунок 3.3 - Зависимости слагаемых в исследуемой разности коэффициентов удельного эффекта от степени перекрытия процессов спроса на продукцию точно такие же рассуждения для последующих присоединяемых |
структур. Очевидно, что для метасистемы, в которой n ветвей, будут наблюдаться закономерности, подобные изображенным на рисунке 3.3. При этом диапазон рассмотрения будет располагаться от отдельно работающих n структур через запараллеливание двух и более структур, вплоть до всех n структур, работающих одновременно.
3.4 Алгоритм синтеза метасистемы
Выбранный критерий не позволяет решить задачу синтеза аналитически, поскольку процедура синтеза подразумевает пробные шаги в разных направлениях и дополнительно зависит от порядка этих шагов. Это означает, что теряется свойство марковости и задачу можно решить разработкой поискового алгоритма.
Процесс поиска состоит из повторяющихся этапов, каждый из которых представляет собой переход от одного решения к другому, лучшему, что и образует процедуру последовательного улучшения решения в смысле максимизации критерия
Q(L,W,C)- max ^ W
on С„„ , (3.36)
W ,CeS
где множество S образовано условиями удовлетворения заданной системы неравенств, накладываемых на функционирование системы в условиях L, а W
on и С
оп - оптимальный набор структур и параметры в этих условиях. Итак, алгоритм образует последовательность шагов /27/:
U[0]^U[1] ^...U[N] ^U[N+1] ^... . (3.37)
В этой последовательности каждое последующее решение в определенном смысле лучше, предпочтительнее предыдущего, то есть
U[N+1] f U[N], N = 0,1,. . (3.38)
Здесь смысл знака предпочтения «f» может быть разным. Например, если U[N+1] ,U[N]e S, то (3.38) означает, что Q(U[N+1]) > Q(U[N]). Если U[N] ^S, то предпочтение (3.38) естественно связать с выполнением условия U[N]e S.
В нашем случае роль варьируемых параметров могут играть производительность по каждому виду продукции и уровень его качества.
Задаваясь начальным возможным качеством и производительностью при минимальном шаге по затратам, можно выбрать необходимый набор технологических структур в обобщенной ГПС по следующему алгоритму.
1 Вычислить все коэффициенты удельного эффекта для множества возможных видов продукции М в предположении объема затрат К
0 по формуле (3.33), расположить их в порядке убывания.
2 Выбрав вид продукции с первым коэффициентом, заменить его на два других, связанных с эффектами от расширения данного вида продукции и улучшения его качества, вычисленных по формулам
Лі
(Р
)=
Лі (p )+
dLd- АК
и Лі (д)=Л
г (q j+^dK
АК.
(3.
39) dp dK dq dK
3 Пересчитать все коэффициенты удельного эффекта, учитывая при этом перекрытия с выбранной технологической структурой (при последовательном присоединении) в смысле общих затрат (одно и то же технологическое или транспортное оборудование, управление, программы и так далее) и уменьшая их затраты на величину перекрытия.
 |
|
Рисунок 3.4 - Алгоритм выбора технологических структур |
 |
|
Рисунок 3.4 - Продолжение алгоритма выбора технологических структур |
4 Добавить к ним коэффициенты, учитывающие возможность перераспределения управляющих ресурсов в случае параллельного подключения к выбранной технологической структуре.
5 Отсортировать полученный ряд коэффициентов в порядке убывания.
6 Если первый коэффициент рассчитан для нового вида продукции с последовательным (параллельным) присоединением, то добавить новую технологическую структуру и перейти к пункту 2.
7 Если первый коэффициент рассчитан в предположении увеличения производительности по уже выбранному виду продукции, увеличить производительность из расчета увеличения затрат на AK. В противном случае перейти к пункту 10.
8 Проверить, не превышает ли новая производительность потребности рынка. Если да, то исключить данный коэффициент из ряда и перейти к пункту 2.
9 Проверить, не превысили ли затраты заданной величины К
0. Если да, то закончить работу алгоритма, распечатав при этом результаты. В противном случае перейти к пункту 3.
10 Пересчитать первый коэффициент в предположении увеличения качества данного вида продукции при увеличении затрат на его достижение на AK и перейти к девятому пункту.
В результате работы этого алгоритма выбираются виды продукции с самыми быстрыми сроками окупаемости, определяется необходимое оборудование с учетом перекрытия технологических структур, уточняется производительность ГПС по каждому виду продукции, необходимое качество каждого вида продукции и порядок работы отдельных структур - параллельный или последовательный.
Выводы по третьему разделу
1 Коэффициент удельного эффекта имеет преимущества перед другими критериями, применяемыми в экономике, в силу необязательности оценки эффекта от автоматизации и затрат, связанных с нею в одних единицах, а также в силу положительности его значений даже при учете малых эффектов от автоматизации. Это позволяет более полно оценивать различные эффекты, в том числе для трех классических обоснований актуальности автоматизации: экономического, социального и «качественного».
2 При синтезе метасистем автоматизации необходимо рассматривать два процесса: процесс спроса на рынке на данный вид продукции и процесс подготовки и запуска данного вида продукции в гибкой производственной системе. Такая двухпроцессная модель позволяет добиться более адекватного рыночным условиям набора технологических структур и тем самым повысить эффективность автоматизации.
3 Применение теории условно марковских процессов к анализу спроса на рынке на данный вид продукции позволяет оценить возможный эффект от включения в гибкую производственную систему технологической структуры по изготовлению этой продукции и оптимизировать полный набор структур, максимизирующий эффект от автоматизации при заданных затратах на нее.
4 Коэффициент удельного эффекта позволяет решить вопрос о параллельном или последовательном выпуске нескольких видов продукции. При его вычислении необходимо учитывать эмерджентные свойства метасистем: возможность перекрытия технологических структур и возможность перераспределения общесистемных управляющих ресурсов.
5 Процесс выбора технологических структур, включаемых в гибкую производственную систему, не обладает свойством марковости, поэтому его реализация возможна в виде итерационного поискового алгоритма.
6 Третий этап системного синтеза (согласование составляющих системы) можно осуществить тремя методами: оптимизацией в случае, когда о системе и о влияющих на нее факторах, а также о критериях синтеза известно все; адаптацией, когда известен лишь критерий согласования и селекцией, когда возможности адаптации ограничены.
4 Оптимизация управления в метасистемах
4.1 Обсуждение критериев оптимального управления
Назначение минимизируемого критерия оптимизации режима системы является, как известно, самой важной задачей оптимизации. Она не может целиком решаться формализованными методами.
Для детерминированных процессов с непрерывным временем в качестве критерия оптимальности процесса управления обычно принимают классический функционал /27/ I(to, Y, u, t
R), где t
0 - начальный, t
R - конечный момент времени управления
tx
(4.1)
I(to, Y, u, t*) = l(Y, t*) + I (L(Y, т) + и
т(т)К
-1и(т))ёт
to
Функционал такого типа содержит первое слагаемое, оценивающее точность приведения управляемого процесса в желаемое конечное состояние Y(t
E). Эта часть функционала часто называется терминальной. Второе слагаемое является интегральной оценкой качества переходного процесса, третье слагаемое характеризует потери на управление. Здесь К - матрица параметров, отражающая степень влияния управляющего воздействия на интегральную часть этого критерия.
Применительно к метасистемам последовательного действия критерий должен отбирать системы с максимальным быстродействием и максимально адекватным включением нужной структуры (другие два показателя качества - устойчивость и нечувствительность к внутренним изменениям можно считать удовлетворительными в рамках рассмотренной выше конечноавтоматной модели). В таких случаях подынтегральную часть берут постоянной, а терминальную (поскольку речь идет о включении структур) необходимо выразить через вероятности включения различных структур. Таким образом, классический критерий требует в данном случае некоторого преобразования.
В нашем случае в качестве функций ?1 примем сумму разностей вероятностей переходов внешнего и внутреннего процессов из одного стояния в другое
(4.2)
1 ,(Y,t
k) = У (P
l - P
l )
1 \ ’ к У ' внешн . внутр . У
а L(Y, т), исходя из требований быстродействия, приравняем 1.
При перераспределении управляющих ресурсов в метасистеме параллельного действия критерий (4.1) можно использовать непосредственно, если ресурсы в разных структурах одинаковы по природе или могут быть сведены к одинаковым единицам измерения. В этом случае компоненты вектора управляемых величин и компоненты управляющих воздействий будут соответствовать разным структурам и критерий «автоматически» оптимально перераспределит управляющие воздействия.
Такого невозможно добиться с помощью данного критерия в отношении точности поддержания заданных значений управляемых величин. В этом случае необходимо, чтобы критерий оптимального управления включал дисперсии выходных величин и управляющие воздействия, направляемые на поддержание этих дисперсий на заданном уровне.
Считая данный функционал отражающим потери в метасистеме, примем, что lj(Y,t
k) = 0, функция L зависит не от управляемых величин, а от их
дисперсий, а вместо обычной работы управляющих воздействий используется виртуальная (вводится ниже)
n
ю
1 = Ё J
(ai°i
(t) +
A(<Jt
(t X
t ))dt •
(4-
3)
i =1 to
Дальнейшие рассуждения по поводу требований к критерию привязаны к более конкретным задачам, описанным ниже.
4.2 Согласование процессов случайной структуры
Как показано выше (в разделе 2.1), в системах управления, функционирующих на принципе последовательно переключаемых структур, имеют место два процесса случайной структуры: один тесно связан с изменением внешних условий и формирует уставки для другого. Второй процесс является исполнительным и переводит объект управления в заданное первым процессом состояние. От согласованного функционирования этих двух процессов зависят такие важные качественные показатели системы управления, как точность и быстродействие.
Постановка задачи. Имеются два процесса случайной структуры, состояние одного из которых (ведомого) определяется состоянием другого (ведущего). Ведущий процесс описывается векторным стохастическим дифференциальным уравнением вида
W = D
(fW
f)(W,t) + H
(f)(W,t)Z(t), W(to) = Wo, (l = ил (4.4)
где W - вектор фазовых координат процесса,
t - время,
s - число структур (различных состояний),
D
(1)(t)- матрица порядка nxn детерминированных параметров с компонентами dkr
(?)(t),
9
(l)(W,t) - векторная детерминированная нелинейная функция (вектор-столбец) с компонентами ф
1(1), ..., ф
п(1),
H
(l)(W,t) - матрица nxm или nxn с нелинейными относительно W компонентами hij
(l)(W,t) (i = 1,..n, j = 1,..., m),
C(t) - вектор гауссова белого шума с компонентами Cj(t), c
m(t).
Вектор белого шума c(t) будем считать случайным центрированным процессом с корреляционной функцией
K
z (t, t') = G(t)S(t -t') (4.5)
где G(t) - симметричная матрица интенсивностей с компонентами Gij(t).
Ведомый процесс является управляемым и описывается подобным урав-
нением
-W,
<i)
Y = D
(1)(t)p
w (Y,t) + g
w (Y, t)u + H^(Y,t)V(t), Y(t
0) = Y
0 (1 = 1,...,s) (4.6)
(«)
где G
(l)(Y,t) - матрица детерминированных нелинейных функций Gy , u - вектор управляющих воздействий,
V(t) - вектор гауссова белого шума с компонентами V
1(t), V
m(t).
Ведущий процесс измеряется с помощью канала наблюдения, в результате чего имеется m-мерный наблюдаемый процесс
Z(t) = C
<f)(W,u„t) + N
(l)(t) (l = 1,..., s), (4.7)
где C
(l)(W, ui, t) - m-мерная векторная функция, ui - вектор управляющих воздействий на канал наблюдения,
N
(l)(t) - белый гауссов шум с матрицей интенсивностей Q
(l)(t), статистически не зависящий от c(t).
Требуется так подобрать векторы управлений u и u
1, чтобы процессы были максимально согласованы по включаемой структуре и по быстродействию переключения на необходимую структуру.
Оптимизация управления ведомым процессом. Вопросы системной согласованности рассмотрены в третьей главе. Применим рассмотренные там положения к согласованию двух стохастических процессов в соответствии с принятой в работе концепцией. В данном случае согласование процессов можно провести с помощью решения задач оптимизации.
Тогда в качестве функций 1
1 примем разность вероятностей переходов процессов из одного состояния в другое, учитывая при этом марковость процесса, а также то, что в дальнейшем используется уравнение Колмогорова, примем
11
(Y,tk
) =
U = &
2 (7
(t1
) I 7
(th-1
) - &
2 (w(th
) I
w(th-i
)) , (4.
8) а L(Y, т), исходя из требований быстродействия, приравняем 1.
Как известно /28/, марковский случайный процесс подчиняется уравнению Колмогорова (причем в данном случае первому уравнению /21/ для того, чтобы оно было согласовано по направлению движения во времени с применяемым в дальнейшем уравнением Беллмана)
дю
(1) (w, t|w*,t*) n d
--+ X — (A
k(l)(w, t) ro
(l)(w, t|w*,t*)) +
dt k=1 dw
k
1 n n d
+ — X X -(Bkm
(l)(w, t) ro
(l)(w, t|w*,t*)) = 0, (4.9)
2 k=1 m=1 dw
k dw
m
где
wk(t + At) - wk(t)
(4.10)
Ak
(l)(w, t) = lim M [---| w,t ],
AW 0 At
(wk(t + At) - wk(t)) (wk(t + At) - wk(t))
Bkm
(l)(w, t) == lim M [------| w,t ], (4.11)
AW 0 At
M[^] - символ осреднения.
Поскольку какая-нибудь структура обязательно должна реализоваться в любой момент времени на плотности вероятности, а через них и на управляющие воздействия (через уравнение Колмогорова) наложено ограничение: интеграл от суммы плотностей вероятности реализации всех структур должен быть равен единице.
В уравнение ведомого процесса входит неизвестная пока функция управляющих воздействий f[a
(l)(Y,t)]
дю
(1) (y, t|y*,t*) n d
--+ X — (Ak
(l)(y, t) ю
(?)(у, t|y*,t*)) + f [a
(l)(Y,t)] +
dt k=1 dy
k
1 n n d
+ — X X -(Bkm
(t)(y, t) ra
(t)(y, t|y*,t*)) = 0. (4.12)
2 k=1 m=1 dy
k dy
m
Эта функция играет в уравнении роль источника возникновения и поглощения реализаций случайного процесса.
Вычитая из (4.9) (4.12), получим уравнение относительно U
dU
(l) n d
- + Z - (Ak
(t)(y, t) U
(t|) + f [a
(l:)(Y,t)] +
dt k=1 dy
k
1 n n д
+ - Z Z -(Bkm
(t)(y, t) = 0. (4.13)
2 k=1 m=1 dy
k dy
m
Поскольку один процесс “копирует” другой лишь с опозданием и возможными ошибками, дифференцирование по w и y здесь совершенно эквивалентно.
Полагая далее
|
1 dU(l) |
dU(l) |
|
|
f [a(l)(Y,t)] = [ ]т a(l)Ka(l)[ |
-] + M[L(Y, t)], |
(4.14) |
|
4 dy |
dy |
|
получаем точно такое же уравнение как в /28, формула (8.69) на с. 283/, именуемое также стохастическим принципом минимума обобщённой работы /27/, которому должна удовлетворять функция U для того, чтобы управление было оптимальным и равным
u
(l) = - — K[a
(l)(Y
(l), t)
x-]. (4.15)
Общий критерий оптимизации можно сложить из полученных частных s s t
R
Добиваясь оптимального управления для каждой случайной структуры I, мы достигнем минимального общего критерия.
Оптимизация обратной связи в канале измерений. Будем полагать,
что управления u
1(t) в канале наблюдения являются функцией фазовых координат оптимального фильтра, т.е. выбираются таким образом, что не нарушаются условия марковости совместного процесса {Y(t), Z(t)}
x При этих условиях нормированные апостериорные плотности вероятности щ '(y, t),
t) фильтруемого процесса для каждого из состояний будут удовлетворять обобщенным уравнениям Стратоновича
А
dro
1(l)(w, t) А 1 А да А
-= -divn
(l)(w,t)--ro
1(l)(w, t)[f
(l)(w, z, u,t) - jf
(l)(w, z, u,t) ro
1(l)(x, t)dx]+
dt 2 -да
s А А
+ X [v
rc(w,t) - u
rc(w,t)]. (4.17)
r =1
А
Вектор плотности потока вероятности n
(l)(w,t) равен
А А 1 n д А
n
(l)(w,t)=Ap
(l)(w,t)ro1
(l)(w, t)--X — [Bpq
(l)(w, t)®1
(l)(w, t)] (p = 1,n;l = 1,s),
? ? 2 q=1dyq (4.18)
где A
p(l),B
pq(l)- коэффициенты сноса и диффузии, приведенные выше; f
(l)(w, z, u,t) - производная от логарифма функции правдоподобия определяется по формуле
r Qpq"
:)(t)
A(w, z, u,t) = X - [Zp(t) - Cp
(t)(w, u, t)][ Zq(t) - Cq
(t)(w, U, t)] (4.19)
p,q=1 |Q
(t)(t)|
и дополнительно зависит от функции управления в соответствии с уравнени-
А А
ем наблюдения (4.7); v
rl(w,t), u
rl(w,t) - соответственно функции поглощения и восстановления реализаций случайного процесса.
Задача управляющей части ведущего процесса - оптимальная фильтрация сигналов, поступающих от внешней среды. Такая задача решена в /28/ в предположении квадратичной функции потерь
А А
?(w, Wo,t) = [w - Wo]
x[w - Wo], (4.20)
А
где W
0 - оптимальная оценка сигналов. Сама процедура нахождения оптимальных управлений существенно зависит от вида функций коэффициентов статистической линеаризации и задаваемых ограничений. Если известно, что минимизируемая функция потерь одномодальная и ограничения на управления отсутствуют, оптимальные управления могут быть найдены из системы
уравнений
Qp<T(t)
Z Z--Z [ — Cp
J(?)(u,t)c
qk(?)(u, t) + Cpj
(?)(u, t) — c
qk(?)(u,t)]x
l=1 p,q=1 |Q
(l)(t)| i,J,k=1 duf
0U
f
'«
(
x[Rj
1(?)(t)Rk
j(?)(t) + Rjk
(?)(t)Rij
(?)(t)] = 0, (4.21)
где использованы обозначения
да Л Л Л
Rij
(?)(t) = { (w
1 - W
1(l)) (wj - Wj
(l)) ro
1(?)(w, t)dw. (4.22)
-да
Для согласования ведомого процесса с ведущим необходимо решать эту задачу с заменой выходного вектора сигналов W на Y, что обеспечит максимальное быстродействие, управляя каналом наблюдения до тех пор, пока необходимая структура не установится в ведомом процессе.
4.3 Экспериментальное исследование последовательной метасистемы
Из проведенного в предыдущем параграфе исследования следует необходимость быстрого уравнивания вероятностей включений для всех структур, входящих в систему с соответствующей вероятностью изменений хода внешнего процесса. Исходя из управляемости второго процесса, можно ввести главную обратную связь, которая будет следить за реальной частотой включений каждой структуры, запоминать ее и уравнивать с требуемой вероятностью. Причем срабатывать эта связь должна только в случаях наибольшей неопределенности, то есть как это следует из рассуждений, проведенных в разделе 2 на границах между классами управленческих ситуаций. Экспериментальное исследование и было посвящено оценке точности включений структур, которую должна резко повысить указанная обратная связь.
Модель представляла собой две последовательно переключаемые локальные системы управления (структуры), изображенные на рисунке 4.1. Здесь w
1,w
2- уставки регуляторов по частоте включения, <w> - оценка вероятности включения регуляторов.
Работа схемы без обратной связи (на рисунке не изображена) сравнивалась с работой схемы при ее наличии в условиях зашумленности внешнего процесса. Изменения внешнего процесса без шума изображены на рисунке
4.2 и представляют собой две синусоиды с отличающимся в два раза периодом.
Обратная связь срабатывает только в определенном диапазоне, когда разность значений зашумленных синусоид меньше некоторого числа s. Коррекция в схеме с обратной связью осуществляется только за счет наращивания частоты включений. Ошибки рассчитывались как отношение модуля разности частоты включений в схемах с шумом с частотой включения в схеме без шума к последней частоте и брались в процентах. Полученная в результате эксперимента зависимость ошибок включений приведена на рисун
 |
|
Рисунок 4.1 - Схема двух последовательно переключаемых систем локального управления |
ке 4.3. Программа, реализующая описанную модель, написана на алгоритмическом языке Паскаль версии 7.0 и приведена в Приложении.
Как видно из графика (рисунок 4.3), некоторая ошибка у схемы с обратной связью имеет место лишь при малых s, сравнимых с максимальным уровнем шума. С ростом s ошибка быстро уменьшается и обращается в нуль для обоих включаемых систем локального управления. В то же время во второй схеме ошибки включения локальных систем управления различаются. Их незначительная зависимость от s обусловлена лишь шумом.
4.4 Координация в метасистеме
По-другому обстоит дело с метасистемой параллельного действия. Здесь
необходимы дополнительные теоретические исследования.
Постановка задачи. Пусть каждая ветвь метасистемы представляет стохастический регулятор, описываемый уравнением Ито
dop щ)ШрР щ), ))+ G {pit, щ), t )• dw(t, щ), ор,щ)= о
0 (щ) ^ ^
/21/
От уравнения Ито однозначно можно перейти к уравнению Колмогорова (интеграл от плотности вероятности по переменной X равен единице)
|
Амплитуда |  |
— sin(t)
— sin(2t) |
|
время |
Рисунок 4.2 - График изменения во времени внешнего процесса

Диапазон срабатывания обр. связи (s)
Рисунок 4.3 - Зависимости ошибки по частоте включения локальных систем управления в двух исследуемых схемах
df ^2 , . df 1 ^2 ^2 , . д
2f
+ X
ak
(X,t) 'д^ + 2XX
bkm
(X,t)
dt
dx
kдх
г
= 0.
(4.24)
дх 2 ^
k=1
tyAk ^ k=1 m=1
Специальной подстановкой /29/ из уравнения (4.24) можно убрать второе слагаемое. Управляющее воздействие попадает в правую часть и делает это уравнение неоднородным.
Необходимо определить оптимальные управляющие воздействия для нормального распределения вероятности.
Решение преобразованного неоднородного уравнения (4.24) можно выразить через функцию Грина
2 жж і f г\2 Л
f (Y,t
)= exp(a~t
- -у) J J
-ж 0
2V nbt
exp
(y
-4Y
4bt
(4,t)dtd?. (4.25)
Подставляя в левую часть этого решения желаемый результат управления (плотность вероятности в виде нормального закона), получаем уравнение Фредгольма 1-го рода
42,
exp
(y yуст
--
ехр
(т*
- by
) J J
-ж 0
2*J nbt
exp
(У ~4>
4bt
У;,t}dtd%.
(4.26)
С помощью этого уравнения можно исследовать динамику системы управления. Ограничимся исследованием установившегося движения. Для этого, вернувшись к уравнению (4.24) для одномерного случая с постоянными коэффициентами а и b, уберем производную по времени и подставим вместо плотности вероятности нормальный закон распределения:
(У
- У уст )
(4.27)
42
b
( \2 b
'
(y yуст ) "
(У
-У уст )
2° = u(y),
2g
d ' 2g> <r
где у
уст- уставка регулятора,
u(y) - управляющее воздействие.
Введем понятие виртуальной работы как работы, которую необходимо совершать системе управления для поддержания дисперсии выходной величины на заданном уровне
(У - У ус )
2
ад 7 2
A(у)= j
u(у
)—
21 dy.
(4.
28)
-ад уЫ2р
Пользуясь формулой (4.27), можно построить зависимость дисперсии выходной величины от виртуальной работы, имеющей гиперболический характер, объяснимый природой процесса (смотри рисунок 4.4). Прилагая все большие ресурсы управления (увеличивая виртуальную работу управления), можно уменьшить дисперсию управляемой величины до сколь угодно малого значения (однако не до нуля). Наоборот, уменьшая ресурсы, направляемые на управление, приходим к увеличению дисперсии вплоть до бесконечности.
Имея зависимости дисперсии управляемой величины от виртуальной работы по управлению, можно оптимально распределить ресурсы.
Классический критерий оптимизации обычно принимают в следующем виде /21/
I
0 = M[li(Y,t
k)J + M[\{l(Y,t) + u
T(т )K
1ы(т')[іт], (4.29)
to
где L(Y, t), l
1(Y, t
k) - заданные положительно определенные функции,
К - симметричная положительно определенная или диагональная
матрица положительных коэффициентов.
Считая данный функционал отражающим потери в метасистеме, примем, что l
1(Y,t
k) = 0, функция L зависит не от управляемых величин, а от их дисперсий, а вместо обычной работы управляющих воздействий используется виртуальная:
Решая задачу оптимального управления метасистемой параллельного действия с данным функционалом, можно определить установившиеся оптимальные значения дисперсий выходных величин. Для этого необходимо решить совместно систему, включающую уравнения (4.27), определение (4.28)
 |
|
Рисунок 4.4 - Зависимость виртуальной работы от дисперсии |
и критерий (4.30)
П
I = ? M
i=1
<X
{
(ai°i
(t) + A
(Ci
(t),t))dt
(4.30)
Ъ,
"(
y У\уст ^ з з
(y Ууст)
2аі
аі ,
(
у~У уст J
2
2а
V2
?
2а5
A; (а) = f ЛОМ
(4.31)
dy, i = 1,K, и,
2а
—ж i
Тіаа +
Ai
(а;
)] min-
i=1
Продифференцировав последнее уравнение по всем а и приравняв эти производные нулю, получим новую систему из n уравнений. В неё подставим выражение виртуальной работы из второго уравнения системы (4.31), в которую, в свою очередь, подставлено управляющее воздействие из первого уравнения системы (4.31). Окончательно получим n уравнений вида
ч2 '
(y yуст)
ж
f—
—ж
dai
О;
dy = —2пщ
( y y уст
)
'
(y y уст
)
.(4.32)
2а
2а3
Решение этих уравнений определяет оптимальные нормы для дисперсий. Дальнейшее управление можно свести к работе конечного автомата, который будет перераспределять управляющие ресурсы с "благополучных" структур на "неблагополучные" (то есть на те структуры, дисперсия выходных величин которых больше всего возросла). Все варианты распределения управляющих воздействий (состояний конечного автомата) можно описать следующей матрицей:
,Ли
12,...,Ли
1п
л
и21,
— ,...,
Ли2
п
(4.33)
AU =
Лип1 ’
Лип2 ’•••’
— ,
Здесь номера столбцов соответствуют номерам структур, с которых управляющие ресурсы "снимаются", а номера строк соответствуют номерам структур, на которые управляющие воздействия направляются. Чертой помечены неиспользуемые состояния.
Так будет работать система, у которой каждая структура имеет независимый источник управляющего воздействия. При общем источнике параллельная система может превратиться в последовательную (как отмечено выше). В этом случае управляющие ресурсы в любой момент времени подключаются автоматом лишь к одной структуре. Тогда можно применить теорию систем случайной структуры и, вычислив вероятности включения каждой
структуры, использовать их в качестве уставок для конечного автомата (превратив тем самым автомат Мура в автомат Мили с обратной связью), что увеличит точность работы системы.
Такое решение несправедливо для многосвязной системы. Рассмотрим подробнее процесс перераспределения ресурсов. Положим для простоты анализа, что описанная выше зависимость имеет для двух управляемых величин самый простой вид
(4.34)
А " А где а,в - размерные коэффициенты.
График этой зависимости изображен на рисунке 4.5.
Управление необходимо вести таким образом, чтобы суммарная дисперсия была минимальна
ж
K = ^&і ^ min. (4.35)
i=і
При этом можно провести двухуровневое управление с доведением управляемых параметров до области нормированных значений, а затем, используя координацию управляющих воздействий, свести к минимуму критерий К /30/. Забирая малую долю ресурса от второго параметра и вкладывая ее в улучшение первого, мы получим уменьшение суммы двух дисперсий управляемых величин на величину
AX
1 -AX
2. (4.36)
Такое перераспределение ресурса рационально, пока данная разность положительна. Равенство отнимаемых и добавляемых ресурсов дает уравнение для нахождения точек оптимальности с*, с*
(4.37)
а а = в в
с1 ст
1 <Г
2 с2
Вводя обозначение для начальной суммы — +
в
С, можно выразить
с1 с 2
одно оптимальное значение через другое
ж
с1
в
(4.38)
с2 =
Сс
1 - а
Цель оптимизации теперь формулируется следующим образом
ж
с1
в
(4.39)
с1 +
Сс
1 -а j
Взяв производную от этой суммы по с и приравнивая ее нулю, найдем оптимальное значение
Если бы мы потребовали совпадения точек оптимальности, то уравнение (4.37) приняло бы вид:
 |
|
Рисунок 4.5 - Схема перераспределения управляющих ресурсов |
C
2 (сг*) - 2Сас
1* - а(в -а) ^
((* - а)
2 ’
а ±^[а/в
(4.40)
с1
=
Считая коэффициенты а> 1 и в > 1 и учитывая, что с
1 всегда положительно, имеем единственное решение
с1 =
(4.41)
в + ^
а/3
При этом минимальная сумма равна
(?
а + Jfi)
* *
с1 +
с2 =
(4.42)
(4.43)
(4.44)
Его решение
* (а + в)с
1с
2
ас
2 + вс
1
При этом минимальная сумма равна 2с .
Определяя разность двух минимальных сумм, убеждаемся, что она положительна
2{a + P)
(J\
Gi (а + ?в) g
xg
2 _ {Ja-ylfi)
2
> 0. (4.45)
aa
2 + Pg
x au
2 + Pg
x aG
2 + Pg
x
Если погрешность, равная этой разности для двух параметров устраивает проектировщика системы, то можно, последовательно добавляя опасности отклонений следующих параметров, определить единственное псевдооптимальное значение g и минимальную сумму
(4.46)
Eg* _ Ng^
i_X
Находя разность этого значения g с каждой опасностью отклонения, можно добиться раздельного поканального управления подсистемами.
Если же эта разность нас не устраивает, тогда проведем более тонкое исследование. Очевидно, что перераспределение управляющих ресурсов можно прекратить, когда разность (4.36) равна 0.
Ограничиваясь конечными приращениями
as
as
2 AA,
X AA; AS-
(4.47)
AS
dA
dA
видим, что перераспределение ресурсов дает эффект, пропорциональный частным производным. В таком случае можно организовать следующий алгоритм.
X Вычислить частные производные дисперсий всех управляемых величин по ресурсу в данных точках (gi, g
2... g
n).
2 Отсортировать производные в порядке убывания.
3 Перераспределить ресурс величиной АЛ от управления параметром с максимальным значением производной на управление параметром с минимальной производной.
4 Пересчитать производные, изменившиеся в результате выполнения п.3.
5 Определить максимальную разность производных (max-min) и, если она больше некоторого значения 8, перейти к п. 2.
6 Конец работы.
Значение 8 определяется здесь по минимальному изменению производной на краю диапазона при заданном изменении ресурса АЛ. Этот алгоритм работает тем точнее, чем АЛ меньше. Однако, при этом возрастает время его работы.
Таким образом, при проведении такой координации мы сводим суммарную дисперсию управляемых величин к минимуму или можем экономить ресурсы управляющих воздействий (в зависимости от того, что выгоднее).
4.5 Экспериментальное исследование параллельной метасистемы
Модель такой системы включала три параллельно действующих регулятора, характеризующихся систематической погрешностью а и среднеквадратичным разбросом yfbi, где i=1,2,3. Изменение во времени плотности распределения управляемой величины co
i подчиняется уравнениям Фоккера-Планка-Колмогорова
b
L д\
2 дУі
2
до
1
dt
д®і
дУі
(4.48)
+
ai
=
ui
где y
i -управляемая величина,
u
i - управляющее воздействие, изменяющее точность регуляторов (поднастройка, подналадка).
Выше было проведено решение задачи непрерывного управления дисперсией управляемой величины. Однако на практике поднастройка регуляторов проводится в импульсном режиме, то есть время от времени. Подставляя импульсное воздействие в правую часть уравнения (4.48), найдем его решение
(yi
ymo
4bt
а,
а,
(4.49)
®і =
exP
(~ Уі
:exp
Как видим, результирующее решение представляет собой нормальный закон с изменяющимся во времени среднеквадратичным отклонением (СКО) (в зависимости только от параметра b
i) и сносом по оси y
t (в зависимости только от a
t).
Осредненное СКО за некоторый промежуток времени можно вычислить по следующей формуле:
1 T ,- 2(J2bT -Jlbhi)
С = —
t І^Т="
3(T -1)
1 .
(4-50)
Процесс импульсного управления моделировался на компьютере при следующих параметрах: а=1, b=1, y
mo =1, с
ср=1.
В отсутствии управляющих воздействий плотность распределения измеренной величины подвержена сносу и размытию, как показано на рисунке 4.6.
Характер изменения СКО во времени при импульсной поднастройке представлен на рисунке 4.7. По горизонтальной оси на рисунке отложен номер шага по времени (At = 0.03 сек).
Для ответа на вопрос об оптимальной частоте поднастроек менялся период их повторения, одновременно вычислялась виртуальная работа с использованием зависимости, изображенной на рисунке 4.5.
При этом была получена новая зависимость виртуальной работы от длительности периода, изображенная на рисунке 4.8.
Изломы на графике обусловлены попаданием целого числа периодов в расчетное время. Как следует из данной зависимости, минимальная суммарная виртуальная работа имеет место при непрерывном управлении (нулевая длительность периода). С ростом длительности периода между поднастройками приборов трудоемкость обслуживания комплекса измерительных приборов резко возрастает.
Если же метасистема является многосвязной, а не многомерной как в предыдущем исследовании, то задача уже не поддается аналитическому решению.
В этом случае необходимо синтезировать конечный автомат, работающий по алгоритму, описанному в предыдущем разделе, и его функционирование позволит определить оптимальные значения дисперсий управляемых величин.
Многосвязность моделировалась здесь следующим образом. Считалось, что второй и третий регуляторы имеют положительное влияние на первый (уровень перетекания управляющих воздействий везде принимался равным 10%). Первый и второй регуляторы отрицательно влияют на третий. Наконец, первый регулятор положительно влияет на второй, а третий - отрицательно. Результаты такого эксперимента представлены на рисунке 4.9. На графике выделяются три области. Первая - область независимой работы регуляторов (дисперсия возрастает во всех трех каналах одинаково). Во второй области вводится описанная выше взаимосвязь регуляторов, что приводит к
Дисперсия Плотность вероятности
 |
Рисунок 4.6 - Размытие плотности вероятности управляемой величины в
отсутствии поднастройки |
 |
|
Рисунок 4.7 - Изменение СКО во времени при импульсной поднастройке |
 |
|
Рисунок 4.8 - Зависимость виртуальной работы от длительности периода между поднастройками |

t
Рисунок 4.9 - Изменения дисперсий трех регуляторов во время эксперимента
увеличению дисперсии управляемой величины в третьем регуляторе, уменьшению в первом и почти не меняет дисперсии второго регулятора. В третьей области включается конечный автомат, который, оптимально перераспределяя управляющие воздействия, возвращает дисперсиям почти прежнее их значение.
Из экспериментального моделирования метасистем параллельного и последовательного действия видно, что, хотя их поведение описывается уравнением ФПК, управлять ими приходится по-разному. Во втором случае можно напрямую увеличивать частоту включений в случаях большой неопределенности, а в первом можно лишь создавать условия для уменьшения дисперсий управляемых величин.
Выводы по четвертому разделу
1 Критерий оптимальности в виде разности плотностей вероятности реализации внешнего процесса и включения соответствующей этой реализации структуры позволяет оптимизировать управление в метасистеме последовательного действия в отношении повышения точности и своевременности включения.
2 Концепция двух стохастических процессов при функционировании метасистемы последовательного действия позволяет организовать обратну-юсвязь в объекте управления по частоте включений и за счет этого повысить точность и адекватность включения структур.
3 Критерий в виде суммы дисперсий управляемых величин и виртуальных работ, необходимых для поддержения этих дисперсий, позволяет оптимизировать управление в метасистеме параллельного действия, минимизируя виртуальную работу и сохраняя приемлемую точность регулирования в отдельных структурах.
4 Между дисперсиями регулируемых величин в метасистеме параллельного действия и виртуальной работой, необходимой для их поддержания, существует гиперболическая зависимость.
5 При импульсном управлении метасистемой параллельного действия с уменьшением частоты импульсного воздействия виртуальная работа, направляемая на поддержание заданных дисперсий регулируемых величин, резко возрастает. Минимальность виртуальной работы имеет место при непрерывном управлении.
6 В случае многосвязанной метасистемы необходима модель конечного автомата, работающая по специальному алгоритму и позволяющая «автоматически» найти оптимальные значения дисперсий выходных величин.
7 Модели управления вероятностями в метсистемах последовательного и параллельного действия носят различный характер. Если в последовательных системах можно напрямую увеличивать частоту включения, то в параллельных системах можно лишь создавать условия для повышения частоты появления на выходах структур управляемых величин, равных уставкам, при одновременном понижении частоты появления всех других значений управляемой величины.
5 Применение метасистемного подхода
5.1 Автоматизация контроля качества ткани
Рыночная экономика требует от производителя повышения качества выпускаемой продукции. Это тем более справедливо по отношению к такой распространенной продукции, как ткань. Тем не менее, в настоящее время управление качеством ткани является в большой степени искусством, а контроль этого качества в отечественной текстильной промышленности проводится, в основном, визуально /16/. При этом пропускаются даже крупные дефекты, что ведет к штрафным санкциям, или ткани приписываются несуществующие дефекты, чем занижается сорт ткани и, соответственно, ее цена. Автоматизация процесса обеспечения качества ткани повысит конкурентоспособность и снизит экономические потери предприятия.
Система обеспечения качества, в данном случае, состоит из подсистемы управления качеством и подсистемы контроля готовой продукции. Последовательно рассмотрим их.
5.2 Синтез подсистемы управления качеством ткани
Подсистема управления качеством ткани состоит из четырех крупных технологических структур, отвечающих соответственно за качество на этапах прядения, ткачества, отделки, а также за контроль готовой продукции. Ввиду отсутствия структурных перекрытий на этих этапах, они выполняются параллельно и, следовательно, допускают перераспределение управляющих ресурсов. Такой же вывод следует из формулы (3.35), если принять c
21 равным нулю.
В первую очередь встает вопрос о том, что выгоднее: вкладывать ресурсы в совершенствование технологии изготовления ткани или в совершенствование системы выходного контроля?
Большое количество и разнообразие пороков внешнего вида ткани делают задачу полного контроля трудной и дорогостоящей /31/. Здесь также возможна альтернатива. С одной стороны, отказываясь от разбраковки готовой ткани, можно нарастить контролирующие средства на предшествующих этапах ее изготовления, максимально исключив появление пороков. Другая крайность - усложнение устройств выходного контроля с уменьшением до минимума промежуточных контролирующих средств.
Средства, которые можно направить на повышение качества продукции, оценим следующим образом. Пусть возможности предприятия по выпуску
продукции первого сорта равны S1, а выпускает оно часть продукции S
1 первым сортом, часть S
2 вторым, а часть S
q продукции уходит в брак. Тогда, обозначая себестоимость единицы продукции З, в предельном случае получаем
K = S^ 1 - S1Ц - S2Ц2 + S
бЗ . (5.1)
Очевидно, необходимо поделить эти средства между системой управления и контроля так, чтобы качество продукции стало максимальным
(n-n^)) +
(n - V
К,М
К - К,) ^
тах (5.2)
К, К - К,
где n - среднее количество дефектов в единицу времени при данной технологии,
ni(Ki) - количество дефектов, устраненных за счет улучшения технологии,
?(К-К
1) - вероятность обнаружения и правильной классификации дефектов системой контроля качества,
К-К
1 - затраты на систему контроля.
Взяв производную от этой суммы по К
1 и приравняв ее к нулю, можно определить оптимальные затраты на улучшение технологии, а затем затраты на систему контроля, при условии, что известны зависимости уменьшения числа дефектов от улучшения технологии и точности классификации от затрат.
Схема системы управления качеством продукции представлена на рисунке 5.,. Здесь применяются обозначения: Y - вектор выходных показателей (сорт продукции, ее количество, браковочная ведомость), F - вектор воз-
|
F |
 |
|
Рисунок 5.1 - Схема многоуровневого управления качеством |
мущающих воздействий (качество исходных материалов, сырья, энергии, инструмента и так далее), U - вектор управляющих воздействий на технологический процесс изготовления продукции (технологические уставки по качеству на отдельных операциях), Ц - цель управления - обеспечение оптимального качества в данных рыночных условиях (при минимизации затрат), СУ - субъект управления, ПСАК - подсистема автоматического контроля качества.
Данная схема может быть классифицирована как многозадачная мультиструктурная система параллельного действия. Задачи обеспечения качества на отдельно взятой операции (для ткани - это прядение, ткачество и отделка) могут быть решены, как это следует из предыдущей главы, несколькими методами: изменением частоты подналадки оборудования, изменением величины премий обслуживающему персоналу, ужесточением требований к входному контролю и так далее. На схеме условно показано лишь по два метода решения каждой из задач. К тому же считается, что внутри каждого блока метода (Мі, М
2) заложен алгоритм или программа со всей совокупностью команд, операций, функций и режимов их реализации.
Рисунок 5.2 поясняет, что понимается под оптимальным качеством в данных рыночных условиях. Улучшение качества по отношению к оптимальному уровню ведет к прямому увеличению затрат на более частую подналадку оборудования, увеличение премий и так далее. Снижение качества по сравнению с оптимальным наказывается штрафными санкциями со стороны потребителя, снижением объемов продаж и так далее. В реальности оптимальный уровень постоянно изменяет свое положение и система требует перераспределения управляющих воздействий.
В данных условиях устройство выбора приоритетной задачи по улучшению качества должно реализовать (выбирать) ту задачу из N, которая выполняется в данный момент хуже всего. При этом управляющими ресурсами мо
Затраты

Уровень качества продукции
Оптимальный
уровень
Рисунок 5.2 - Изменение затрат на обеспечение качества продукции гут быть обновление оборудования и инструмента, учащение его подналадки, увеличение премии работающим и так далее.
Перераспределение управляющих ресурсов рассмотрено выше по отношению к контролю и технологии. Оно допустимо также и между технологическими структурами. В таком случае работа подсистемы распознавания дефектов может сводиться лишь к накоплению статистики по появляющимся случаям брака за определенный промежуток времени. Далее организуется обратная связь, то есть на ту задачу, решение которой приводит к максимальному браку и переключается управление, а ресурсы освобождаются с той задачи, где брак минимален или вообще отсутствует.
Такой механизм переключения задач есть не что иное как принцип главного звена или метод Парето-Лоренца в экономике, когда имеющиеся ресурсы не размазываются равномерно по всем имеющимся задачам, а прикладываются кумулятивно, концентрированно - в этом случае эффект от их применения максимален.
С другой стороны, можно проранжировать виды брака по степени их соответствия рыночным условиям в данный момент относительно некоторой середины. Тогда механизм управления должен уменьшать ресурсы управляющих воздействий пропорционально удалению от этой середины в сторону улучшения качества и увеличивать их в противоположном направлении. Вопрос выбора середины по достигаемому качеству продукции, также как и коэффициенты изменения управляющих ресурсов, требуют дальнейших исследований.
В любом случае необходимо анализировать диаграмму потерь. Для тканей производственного объединения «Орентекс» ее можно получить из таблицы данных 5.1.
Сама диаграмма изображена на рисунке 5.3.
|
Таблица 5.1 Оценка потерь от дефектов |
|
Тип дефекта |
Кол-во |
Ш.бал |
частота |
Кр
«опасн» |
|
1 |
2 |
3 |
4 |
5 |
|
1 Затек краски |
2 |
11 |
2\211 |
22\211 |
|
2 Пятно |
21 |
1 |
21\211 |
21\211 |
|
3 Перекос ткани |
4 |
11 |
4\211 |
44\211 |
|
4 Заломы (варочный, красильный, |
7+8+11 |
11 |
26\211 |
286\211 |
сухой)
5 Разнооттеночность |
4 |
11 |
4\211 |
44\211 |
|
6 Заработка пуха |
16 |
11 |
16\211 |
176\211 |
|
7 Масляная или цветная нити |
17 |
1 |
17\211 |
17\211 |
8 Парочка |
9 |
1 |
9\211 |
9\211 |
|
9 Непропряды |
6 |
3 |
6\211 |
18\211 |
|
10 Пролеты |
4 |
1 |
4\211 |
4\211 |
|
11 Подплетина |
2 |
1 |
2\211 |
2\211 |
|
12 Местное сужение ткани |
5 |
1 |
5\211 |
5\211 |
|
13 Дыры |
6 |
1 |
6\211 |
6\211 |
|
14 Рвань |
14 |
11 |
14\211 |
154\211 |
|
15 Надиры |
8 |
1 |
8\211 |
8\211 |
|
16 Зебристость, полоса |
4 |
11 |
44\211 |
44\211 |
|
17 Недоработка нити |
7 |
1 |
7\211 |
7\211 |
|
18 Пятна от заработки |
5 |
1 |
5\211 |
5\211 |
|
19 Непропечать рисунка |
15 |
1 |
15\211 |
15\211 |
|
20 Слеты |
14 |
1 |
14\211 |
14\211 |
|
21 Ткацкие узлы |
1 |
1 |
1\211 |
1\211 |
|
22 Незаработка петель |
1 |
1 |
1\211 |
1\211 |
|
23 Недосека |
15 |
5 |
15\211 |
75\211 |
|
24 Засечки ( затяжки ) |
5 |
1 |
5\211 |
5\211 |
|
|
А |
 |
1 2 3 4 5 6 7 8 9 10 11 12 13 14 15 1617 18 19 20 21 22 23 24
№ дефекта
Рисунок 5.3 - Диаграмма потерь от дефектов (пороков) ткани
Из диаграммы сразу следует, что «снимать» управляющие ресурсы можно с дефектов под № 8, 10-13, 15, 17, 18, 21, 22, 24 и «направлять» их на дефекты под № 4, 6, 14, 23. Очевидно, это приведет к общему повышению качества ткани при остающихся прежними ресурсах управляющих воздействий.
Проведем расчеты по методике, описанной в подразделе 4.4. Для этого сформируем методом экспертных оценок таблицу 5.2 трудоемкости, обеспечивающей равное повышение качества при применении разных управляющих средств.
|
Таблица 5.2 Трудоемкость повышения качества разными средствами |
|
№ |
Средство управления |
№ дефекта по таблице 5.1 |
Трудоемкость |
|
1 |
Поднастройка оборудования |
3
4
5
9
10
12
16
23
24 |
1 |
|
2 |
Повышение культуры производства |
2
6
7
13
14 |
2 |
|
3 |
Замена изношенных частей оборудования |
1
19 |
3 |
|
4 |
Сочетание 1-го и 2-го |
8
18
21 |
1.5 |
|
5 |
Сочетание 2-го и 3-го |
17
20 |
2.5 |
|
6 |
Сочетание 1-го и 3-го |
11
15
22 |
2 |
|
Пользуясь этой таблицей расчитываем величину фактически направляемых ресурсов по каждому виду дефектов (третий столбец Таблицы 5.3). Пользуясь упрощенной формулой (4.42) можно определить квазиоптимальное управляющее воздействие и определить необходимую коррекцию (четвертый столбец таблицы 5.3), перевести ее в величину корректирующих потерь, а затем, найдя отношение площадей их площади к площади первоначальных фактических потерь найти процент повышения качества продукции. В результате расчетов он оказался равным 18.6 %.
|
Таблица 5.3 Расчет эффекта от перераспределения ресурсов |
|
Тип дефекта |
потери |
управ
ляющее
воздейст |
коррек
ция |
изменение потерь |
|
1 Затек краски |
22 |
0.136 |
0.175 |
17 |
|
2 Пятно |
21 |
0.095 |
0.216 |
9 |
|
3 Перекос ткани |
44 |
0.023 |
0.288 |
3 |
|
4 Заломы (варочный, красильный, |
286 |
0.004 |
0.307 |
3 |
|
сухой) |
|
|
|
|
|
5 Разнооттеночность |
44 |
0.023 |
0.288 |
3 |
|
6 Заработка пуха |
176 |
0.011 |
0.3 |
7 |
|
7 Масляная или цветная нити |
17 |
0.118 |
0.193 |
10 |
|
8 Парочка |
9 |
0.177 |
0.134 |
11 |
|
9 Непропряды |
18 |
0.056 |
0.251 |
4 |
|
10 Пролеты |
4 |
0.25 |
0.061 |
16 |
|
11 Подплетина |
2 |
1 |
-0.689 |
-3 |
|
12 Местное сужение ткани |
5 |
0.2 |
0.111 |
9 |
|
13 Дыры |
6 |
0.333 |
-0.022 |
-89 |
|
14 Рвань |
154 |
0.013 |
0.298 |
7 |
|
15 Надиры |
8 |
0.25 |
0.061 |
33 |
|
16 Зебристость, полоса |
44 |
0.023 |
0.288 |
3 |
|
17 Недоработка нити |
7 |
0.357 |
-0.046 |
-54 |
|
18 Пятна от заработки |
5 |
0.3 |
0.011 |
138 |
|
19 Непропечать рисунка |
15 |
0.2 |
0.111 |
27 |
|
20 Слеты |
14 |
0.179 |
0.132 |
19 |
|
21 Ткацкие узлы |
1 |
1.5 |
-1.189 |
-1 |
|
22 Незаработка петель |
1 |
2 |
-1.689 |
-1 |
|
23 Недосека |
75 |
0.013 |
0.298 |
3 |
|
24 Засечки ( затяжки ) |
5 |
0.2 |
0.111 |
9 |
|
Итог |
983 |
|
|
183 |
|
Среднее |
|
0.310875 |
|
|
|
Повышение качества (%) |
|
|
|
18.6 |
|
5.3 Синтез подсистемы автоматического контроля качества готовой ткани
Контроль качества ткани сводится к нахождению отклонений, называемых дефектами ткани или пороками, оценке их (обычно в баллах) и определению сорта ткани. Все отклонения возникают из-за нарушения технологических процессов: прядения, ткачества или отделки.
Дефекты (пороки) внешнего вида ткани делятся, в зависимости от размера, на распространенные и местные, а в зависимости от технологической операции, на которой они допущены - на сырьевые, пороки ткачества и отделки /32/.
Учитывая, что данная подсистема работает на основе схем последовательного сканирования, которые подробно будут рассмотрены ниже, дефекты поступают в нее один за другим. Кроме того, вероятность перекрытия дефектов на ткани очень мала, поэтому из формулы (3.35), приравнивая S
n = 0, также получаем последовательную схему работы данной мультиструктурной системы. С другой стороны, эта подсистема является многопрограммной, поскольку после классификации дефекта необходимо выполнить вполне конкретную программу (запомнить адрес дефекта, начислить штрафные баллы, остановить протяжку, вырезать дефект, поставить метку и так далее). Схема этой подсистемы изображена на рисунке 5.4.
 |
|
Рисунок 5.4 - Схема управления реакцией на дефекты ткани |
Поскольку для появления дефекта, измеряемому признаку достаточно преодолеть некоторый порог, и средняя длительность и математическое ожидание этого отклонения неважны, для синтеза подсистемы автоматического контроля качества ткани достаточно определить среднюю величину появления дефектов разных типов, что и определит в свою очередь необходимую производительность. Эта же средняя величина может служить уставкой по каждому виду дефектов для организации обратной связи по частоте включений каждой структуры, реагирующей на эти виды дефектов. Срабатывать эта связь должна, как это следует из развитой выше теории только в случае появления неопределенности при распознавании.
Требуемая же точность классификации дефектов и соответственно затраты на достижение этой точности определяется из экономических соображений по формуле (5.2).
Приведенные соображения относятся к экономическому уровню синтеза подсистемы автоматического контроля качества готовой ткани. Рассмотрению технологического структурного и параметрического уровней посвящены остальные параграфы данной главы.
6 Организация медицинского обслуживания
Одним из самых очевидных направлений автоматизации, обусловленной социальным эффектом, обладает автоматизация медицинских технологий. И среди них особое место занимает офтальмология как область, связанная с самым необходимым человеку органом при общении с внешним миром - органом зрения. Актуальность автоматизации при лечении глазных болезней возрастает в последнее время в связи с интенсивной информатизацией общества и повышением нагрузки на глаза (с появлением книг, телевизора, компьютера), что приводит в первую очередь к появлению близорукости.
6.1 Общие соображения о синтезе системы
При синтезе автоматизированной системы медицинского обслуживания метасистемного типа необходимо стремиться максимально большому охвату пациентов при заданных затратах, поскольку качество лечения обеспечивают включенные в ее состав структуры. Кроме того, при анализе параметров, характеризующих функциональное состояние того или другого органа, зачастую необязательно знать, насколько далеко он отклонился от порога, обусловливающего необходимость лечения. Достаточно лишь знать, что это отклонение имеет место. Следовательно, из трех вероятностных задач, рассматриваемых при синтезе метасистемы, необходимо решать только две: определение средней продолжительности выбросов параметров за заданный порог и частоты этих выбросов. Причем среднюю продолжительность выбросов необходимо будет поделить на среднее время обслуживания пациента системой, тем самым полностью определится производительность автоматизированной системы.
При синтезе необходимо сравнивать методы лечения между собой по силе их воздействия, стабильности результатов и охвату как можно большего количества лечебных случаев. Следовательно, необходим соответствующий критерий для сравнения методов лечения. Необходима также методика автоматической классификации пациентов при назначении наиболее эффективного метода лечения. Кроме того, необходимы методы слежения за состоянием лечимого органа непосредственно в процессе лечения и остановки этого лечения при определенных условиях. Все эти задачи рассматриваются ниже в данной главе.
Автоматизированная система должна, анализируя измеренные значения параметров функционального состояния лечимого органа предложить пациенту наиболее эффективный метод лечения.
При этом схема выбора метода лечения для поступающего пациента с точки зрения теории управления может выглядеть, как показано на рисунке 6.1. Здесь вектор U обозначает воздействие методов лечения близорукости на
 |
|
Рисунок 6.1 - Схема управления лечением близорукости |
пациента, вектор Y оценивает результат лечения, а вектор F несет информацию о первоначальном состоянии пациента. Подобная схема управления является многоуровневой и многомерной. Ее можно также назвать системой управления лечением близорукости с возможностью выбора метода. Нетрудно также с помощью компьютерной программы автоматизировать этот процесс.
6.2 Характеристика нехирургических методов лечения близорукости
В течение многих десятилетий проблема близорукости является предметом интереса практических врачей-офтальмологов и ученых-исследователей /33/. И это не случайно, ведь с одной стороны, близорукость - наиболее частый дефект зрения, распространение которого увеличивается, особенно среди детей и подростков.
На изучение проблем, связанных с близорукостью, направлены усилия ученых самых разных специализаций: педиатров, оптометристов, специалистов по контактной коррекции, хирургов, ретинологов, а также биологов, физиологов, экспериментаторов.
Формируется близорукость часто в школьном возрасте. Число близоруких учащихся возрастает от младших классов к старшим. Впервые это отметили Cohn H. и Эрисман Ф.Ф. /34, 35/. По данным Михалевой М.Г., после обследования 180000 школьников в первых классах найдено 2,1%, в четвер-тых - 4,7 %, в восьмых - 12,3 %, в десятых - 16,2% близоруких школьников. Следовательно, каждый шестой выпускник выходит в жизнь близоруким /36/.
Актуальность и социальная значимость этой проблемы обусловлена не только широким распространением, но и ведущим положением близорукости в структуре инвалидизации по зрению. По данным Либман Е.С., показатели инвалидизации вследствие близорукости в РФ равны 16-18% /37/. Как правило, инвалидность вследствие осложненной высокой близорукости наступает в трудоспособном возрасте, нередко в 30-40 лет /38/.
В настоящее время разработано множество способов стабилизации и улучшения зрительных функций при миопии. Среди них - физические /3851/, медикаментозные /52-76/, физиотерапевтические /77-91/.
В последние годы вышли за пределы научно - исследовательских лабораторий и все шире используются в практической медицине методы лечения, реализующие приемы внешней обратной связи. Необходимость обратных связей или афферентаций при восстановлении нарушенных функций целого организма была сформулирована П.К. Анохиным еще в 1935 году. В большой серии экспериментов было выявлено, что восстановление функций нервной системы, то есть «переучивание центров», происходит при непрерывном обратном афферентировании с периферии от каждого этапа восстановления функций. Можно сказать, что в каждый отдельный момент организм при восстановлении функций только тогда переходит к следующему этапу восстановления, когда он получит с периферии обратную афферентацию, информирующую центральную нервную систему о достигнутом эффекте.
Принцип обратной связи по параметрам разнообразных физиологических функций используется для лечения гипертонической болезни /92/, сердечных аритмий /93/, язвенной болезни желудка /94/, тяжелых форм детского церебрального паралича /95/, для релаксационнной тренировки /96/, для лечения двигательных расстройств у неврологических больных /97/.Метод биологической обратной связи используется и в офтальмологии. E.S.Silvia с соавторами применяли этод метод при глаукоме /98/.Петербургской фирмой «Ин Витро» разработан и производится прибор «Амблиокор-01», реализующий метод обратной связи. Применение метода видеокомпьютерной коррекции улучшает зрительные функции, используя непосредственно возможности самого мозга. Клинический эффект основан на способности мозга активировать зрительные реабилитационные процессы, когда присутствует высокая мотивация даже на уровне подсознания. Таким мотивационным фактором является просмотр увлекательного фильма. Производится регистрация электроэнцефалограммы. Компьютер производит анализ биотоков мозга пациента и вычисляет текущий уровень активности зрительного анализатора. Изображение на экране телевизора будет сохраняться только в моменты «правильного» зрения и будет пропадать (погаснет изображение) в момент «неправильного» зрения. Таким образом, производится положительное подкрепление определенного состояния мозга, при котором зрительное восприятие оптимально. В результате многократного повторения этой рефлекторной процедуры в мозгу формируется новая система связей, способная поддерживать более эффективное состояние зрительных структур и обеспечивать высокое качество восприятия предметного изображения.
6.3 Параметры, характеризующие состояние глаза при близорукости
Существует множество параметров, определяющих состояние органа зрения при близорукости. Первым из них является острота зрения, равная обратной величине предельного угла различения, выраженного в минутах. Острота зрения измеряется в десятичных дробях 0.1; 0.2; 0.3;...;1.0; 1.1; 1.2 и так далее. За норму, соответствующую остроте зрения 1.0, принимается такая различительная способность глаза, при которой две точки видны как раздельные, если угол между лучами, идущими от них в глаз, равен 1' /51/. Обычно измерения остроты зрения проводятся с помощью таблицы Головина - Сивцева с аппаратом для освещения при ее рассматривании с расстояния в пять метров. При этом велико значение субъективного фактора, поскольку острота зрения зависит от условий предъявления знаков и общего состояния обследуемого.
Другим важным параметром является статическая рефракция, под которой понимают соотношение между преломляющей силой оптической системы глаза и положением сетчатки /99/. Исследование статической рефракции проводят в условиях циклоплегии с помощью скиаскопии или с применением рефрактометра. Однако циклоплегия чаще всего проводится с помощью 1% -раствора гоматропина или цикломеда, которые дают лишь кратковременный и неполный парез цилиарной мышцы, что не исключает при измерениях остаточную аккомодацию. При исследовании рефракции все шире применяют автоматические рефрактометры, позволяющие в большинстве случаев избегать циклоплегии /100/. Но даже в этом случае имеют место как погрешности метода измерения, так и погрешности технических устройств.
Через аппарат аккомодации опосредуется влияние многих неблагоприятных факторов, способствующих развитию близорукости. В связи с этим приобретают большое значение клинические методы исследования аккомодации.
Область и объем аккомодации исследуют с помощью проксиметров или аккомодометров по положению ближайшей и дальнейшей точек ясного видения (punctum proximum, pp, punctum remotum, pr). Простейший проксиметр представляет собой линейку длиной 50 см с перемещаемым по ней тест-объектом (обычно шрифт №4 таблицы для близи). Так как при данном обследовании велико значение субъективного фактора, обычно исследование проводят 2-3 раза и вычисляют среднее значение этого показателя.
В.И.Матвеев и Ю.Е.Шелепин определяли дальнейшую и ближайшую точки ясного видения с помощью решеток разной пространственной частоты (цикл/см), а также верхнюю и нижнюю пространственную частоту в цикл/угловой градус, воспринимаемую наблюдателем в pp и pr /101/. Для удобства исследования объема аккомодации существует прибор - аккомодо-метр, позволяющий сразу определять ближайшую и дальнейшую точки ясного зрения, но он не исключает субъективизма измерения /51/.
Относительная аккомодация характеризует изменения напряжения аккомодации при совместной работе обоих глаз при расположении объекта на определенном расстоянии (обычно 33 см - оптимальное расстояние для зрительной работы). Исследование относительной аккомодации возможно только при наличии бинокулярного зрения. Для измерения состояния аккомодации приставляют линзы положительные для расслабления аккомодации и отрицательные - для ее напряжения. Сила максимальной положительной линзы укажет отрицательную часть относительной аккомодации, сила максимальной отрицательной линзы - положительную часть (запас) относительной аккомодации. Большое значение имеет запас относительной аккомодации. Его снижение означает ухудшение зрительной работоспособности вблизи /102/.
Оценить работоспособность цилиарной мышцы при ее длительном напряжении позволяет глазная эргография, которую впервые применил C. Ber-ens (1926). Более подробное физиологическое обоснование метода представили Н.В.Зимкин и А.В. Лебединский /103/, предложившие специальный прибор - глазной эргограф. Посредством этого эргографа определяются перемежающиеся изменения напряжения цилиарной мышцы и его степень.
Наряду с эргографией, уточняющим субъективным методом исследования аккомодации является кобальто-рефрактоаккомодометрия /104/, основным элементом установки которой является кобальтовое стекло, которое пропускает только красные и синие лучи с разными коэффициентами преломления.
Существуют и объективные методы исследования аккомодации. Одним из них является метод фотографической регистрации изменений кривизны передней поверхности хрусталика в процессе аккомодации по величине изображений фигурок Пуркинье-Сансона или смещения оптического среза хрусталика (В.Д.Глезер, Л.Т. Загорулько). Второй метод /105/ основан на принципе сканирования отраженного от глазного дна изображения щели.
С помощью объективной аккомодометрии можно с большой точностью исследовать время аккомодационной реакции, микрофлюктуации аккомодации, устойчивость аккомодационной установки и величину изменений аккомодации при переводе взгляда на объект фиксации. Ввиду сложности этих методов, они применяются в научных лабораториях, а не в практической медицине.
С исследованием рефракции и аккомодации тесно связаны методы прижизненного определения длины оси глазного яблока: расчетные методы, основанные на измерении рефракции хрусталика и общей рефракции глаза /49/; рентгеновский метод Рэштона; ультразвуковое исследование как А-, так и В-методом. Прямые измерения передне-задних размеров глазного яблока при аккомодации и конвергенции на небольших расстояниях от глаза были выполнены с помощью компьютерной томографии и А-скан-ультразвуковой эхобиометрии (В.В.Волков, 1988). При этом установлена принципиальная возможность удлинения глазного яблока при релаксации отводящих и сокращении приводящих прямых мышц.
По возможности проводят прижизненное определение деформационных свойств склеры /106/. Это позволяет судить о степени участия склеры в развитии миопии в данном случае, составить более правильное представление о прогнозе и целесообразности проведения операции укрепления заднего полюса или оценить эффект операции, если она уже произведена.
Все большее применение в офтальмологии находит определение ретинальной остроты зрения (РОЗ) /99/. Если РОЗ не менее 1.0, а острота зрения ниже, то это указывает на зависимость снижения зрения от оптических факторов. Для измерения РОЗ используют ретинометр АРЛ-1 (анализатор ретины лазерный). Оптическая система прибора позволяет формировать непосредственно на сетчатке интерференционную картину (ИК) или решетку, состоящую из чередующихся темных и светлых полос с синусоидальным распределением освещенности. В исследовании РОЗ не исключается субъективный фактор, так как результат измеряется по ответу обследуемого.
Следующим параметром является контрастная чувствительность. Поскольку рецептивные поля зрительного анализатора подобны системе локальных фильтров разных пространственных частот и ориентаций, лучшими тестовыми стимулами для их возбуждения служат разноконтрастные чернобелые или хроматические синусоидальные решетки, то есть с размытыми контурами, разных направлений и ширины /107/. Для определения контрастной чувствительности создана компьютерная программа «ZEBRA» /108/. Методика визоконтрастометрии превосходит обычную визометрию по выявляе-мости различных зрительных нарушений, но требует специального оборудования и более длительна.
Для тестирования светочувствительности применяют темновую адапто-метрию и периметрию. Темновую адаптометрию проводят с помощью отечественных адаптометров (АДМ) или зарубежных никтометров. Световые пороги, полученные при темновой адаптометрии, широко варьируют у здоровых людей, поскольку зависят от возраста и достигают максимума только при полной темновой адаптации (от 40 до 60 минут непрерывного пребывания в полной темноте).
Исследование полей зрения является одним из информативных в офтальмологии. Оно позволяет судить не только о характере распределения светочувствительности в каждом глазу по площади рецептора (сетчатки), но и об уровне поражений зрительно-нервного пути по совокупности нарушений в обоих глазах. Различают кинетическую и статическую периметрию. При кинетической периметрии тестируемый объект смещают по поверхности периметра либо от периферии к центру, либо наоборот. При кинетической периметрии исследование проводят с помощью надпорогового объекта, и
технически невозможно уловить некоторые скотомы.
При статической периметрии тестируемый объект не перемещают и не меняют в размерах, а предъявляют в заданных по той или иной программе точках поля зрения с переменной яркостью /109/. В современных периметрах используется яркость фона, близкая к мезопическим условиям зрения, что уравнивает вклад палочек и колбочек в светочувствительность и исключает необходимость предварительной световой или темновой адаптации зрительной системы. Яркость распознавания стимула - единственный количественный критерий оценки световой чувствительности в исследуемой точке. Результаты статической периметрии выражаются в единицах светочувствительности - децибелах (дБ).
Изучению поля зрения при миопии посвящено немало работ, но обращают на себя внимание разноречивость данных и суждений по этому вопросу. В известной мере это связано с применением различных методик исследования поля зрения. Отмечено (Dudois-Poulsen A.; Layle G.K., Berard P., 1955; Пржибыльская Я.И. 1958, и др. /99/), что при близорукости может наблюдаться как концентрическое сужение границ поля зрения, так и преимущественное их уменьшение в верхневисочном квадранте. Сужение границ поля зрения связывают с функциональными или дегенеративными хориоретинальными изменениями на периферии глазного дна. При близорукости нередко наблюдается нарушение фотометрической гармонии, выраженность которой возрастает по мере увеличения степени близорукости. Подобное нарушение встречается и у лиц с близорукостью слабой степени при нормальной картине глазного дна и поля зрения. Скорее всего это свидетельствует о том, что изменения в рецептивных полях носят функциональный характер и предшествуют органическим изменениям в сетчатке. В основе их лежит дисбаланс возбудительного и тормозного процессов в сетчатке с преобладанием последнего.
Для определения электрической активности большинства клеточных элементов сетчатки применяют электроретинографию, представляющую собой графическое отображение изменений биоэлектрической активности в ответ на световое раздражение. Однако в поликлинической практике проще измерять порог электрочувствительности (ПЭЧ) и электролабильность (ЭЛ).
Под порогом электрочувствительности (ПЭЧ) понимают минимальную амплитуду тока, способную вызвать ощущение фосфена. ПЭЧ характеризует состояние периферии сетчатки и идущих от нее волокон зрительного нерва.
Электролабильность (ЭЛ) или критическая частота исчезновения фосфе-на оценивает способность ткани воспроизводить частоту раздражения. ЭЛ характеризует состояние центральных отделов сетчатки.
6.4 Материал и методы исследования
В основу работы легли результаты комплексного клинического обследования пациентов поликлиники восстановительного лечения города Оренбурга. Клинический материал включает 213 пациентов (419 глаз) с приобретенной неосложненной близорукостью различной степени в возрасте от 15 до 20 лет. С близорукостью слабой степени было 171 наблюдение, с близорукостью средней степени - 126 наблюдений, с близорукостью высокой степени -122 наблюдения.
Количество пациентов выбиралось примерно одинаковым как по степени близорукости, так и по методу лечения. У всех пациентов острота зрения корригировалась оптическими средствами до 1.0.
Периметрическое обследование проводилось 20 пациентам (40 глаз) до и после лечения тремя вышеописанными методами.
Отдаленные наблюдения в сроки до двух лет проведены у 47 пациентов, которым лечение проводилось один - два раза в год в зависимости от клинико-физиологических показателей.
В качестве сравнения была взята контрольная группа из 24 пациентов, идентичных по возрасту и степени близорукости, не получавших лечения.
Применялись следующие методы исследования.
Визометрия и подбор оптимальной коррекции проводились на приборе-рефракторе фирмы Carl Zeiss Jena. Использовались набор оптотипов для взрослых (цифры, кольца Ландольта). Шаг (переход от одной строки к другой) составил 1/10. Подбор коррекции проводился с автоматической сменой стекол. Полную оптимальную коррекцию определяли на этом приборе с учетом дуохромного теста. Подбирали полную коррекцию для каждого глаза, при этом пациент должен был видеть одинаково оптотипы при разной окраске предъявляемого поля в красном и зеленом цвете.
Оптимальную коррекцию проверяли не только на дуохромном тесте, но и на тексте номер 4 проверки остроты зрения для близи.
Исследование рефракции проводилось методом скиаскопии и на рефрактометре фирмы Carl Zeiss Jena в условиях циклоплегии (S.Cyclomedi 1%). На этом приборе производятся измерения по методу, предложенному профессором Хартингером с приведением к коинциденции (совмещению) измерительных меток. Он позволяет определять рефракцию в пределах от -38,0 Дптр. до +18,5 Дптр. Погрешность при измерении на нем значительно ниже, вне зависимости от степени освещенности. Рефрактометрия для всех пациентов до и после лечения проводилась в приблизительно одинаковых стационарных условиях освещенности.
Определение запаса относительной аккомодации проводилось по методу Аветисова-Шаповалова.
Пациенту в очках, полностью корригирующих миопию, предлагали с расстояния 33 см читать текст №4, который соответствует остроте зрения 0,7 таблицы для близи. Если он мог читать этот текст, то начинали приставлять одновременно к обоим глазам отрицательные сферические линзы, ступенчато увеличивая их силу на 0,5 Дптр. Сильнейшая отрицательная линза, с которой еще возможно чтение, позволяет определить величину запаса относительной аккомодации (ЗОА). Для выбранной группы пациентов (в возрасте от 15 до 20 лет) примерная возрастная норма ЗОА по данным Аветисова-Шаповалова составляет 5,0 Дптр. Именно такое значение использовалось для оценки результатов.
Определение объема абсолютной аккомодации проводилось на основе измерений ближайшей (punctum proximum, pp) и дальнейшей точки ясного зрения (punctum remotum, pr) каждого глаза. При этом в качестве тест-объекта использовалось кольцо Ландольта, соответствующее остроте зрения 0,7 - 0,8 с расстояния 33 см. Зная величины показателей pp и pr в диоптриях, можно определить объем абсолютной аккомодации по следующей формуле:
A = pp - pr.
Объем аккомодации не должен быть меньше минимального значения нормы, которая для выбранной возрастной группы пациентов составляет 10,0 Дптр.
Определение порога электрочувствительности проводилось с помощью микропроцессорного офтальмологического электростимулятора «Sunshine VSD-002» фирмы «Комет» (город Уфа).
Измерения проводились в непрерывном режиме при постоянном увеличении тока до появления у пациента ощущения фосфена.
Определение электролабильности осуществлялось на том же приборе.
Методика исследования включает предварительное определение ПЭЧ. Затем, если ПЭЧ меньше 150 мкА, начальную силу тока принимают равной 150 мкА и увеличивают частоту тока до сообщения пациента о слиянии мельканий фосфена. В противном случае измерения проводят при начальной силе тока, равной ПЭЧ пациента.
Периметрия. Исследование проводилось с помощью автоматизированного компьютерного периметра фирмы «Dicon» (США), реализующего метод статической периметрии. Была использована пороговая абсолютная стратегия. По этой стратегии результатом обследования является карта поля зрения, где каждая обследованная точка имеет абсолютное значение порога чувствительности, выраженное в децибелах (дБ). Она основана на методе построения относительного холма зрения, что означает: перед каждым обследованием глаза при помощи четырех точек определяется уровень «нормальной» (индивидуальной) чувствительности. Этот уровень или «смещение» используется затем для установления начальной освещенности для каждой точки в поле зрения.
Для уменьшения объема анализируемой информации принимались во внимание только значения светочувствительности точек поля зрения, расположенных на четырех меридианах с полюсом в макулярной области, следующих друг за другом с шагом в 45° по часовой стрелке для правого глаза и против часовой стрелки для левого.
Исследование сред глаза и глазного дна проводилось с использованием щелевой лампы 110 и ручного офтальмоскопа НО 110 фирмы Carl Zeiss Jena, при максимальном мидриазе.
Методика лечения. Лечение пациентов проводилось тремя методами. Метод видеокомпьютерной коррекции реализовывался с помощью аппаратурного комплекса “Амблиокор-01”, который предназначен для обучения пациентов навыку нормализации уровня активации зрительных отделов мозга при просмотре предметного изображения. Комплекс имеет два режима - “активация” и “релаксация”. Для лечения близорукости применялся режим “релаксации” в соответствии с рекомендациями авторов метода. Пациент осуществляет просмотр фильма попеременно правым и левым глазом при оптической коррекции, соответствующей статической рефракции. Время сеанса -20 минут (по 10 минут каждым глазом). Инструкция по комплексу предусматривает проведение от 12 до 30 сеансов ежедневно (5 раз в неделю). В наших исследованиях проводилось 10 сеансов.
Пациент находился перед телевизором, на экране которого демонстрировался увлекательный фильм. Производилась регистрация электроэнцефалограммы (ЭЭГ). Компьютер производил анализ биотоков мозга пациента и вычислял текущий уровень активности зрительного анализатора. Экран телевизора, перед которым находился пациент, включался только в периоды активации зрительных систем мозга. При появлении фазы торможения экран телевизора гас. Таким образом, производилось положительное подкрепление определенного состояния мозга, при котором зрительное восприятие оптимально. В результате повторения этой процедуры, в центральной нервной системе формируется новая система связей, способная поддерживать более активное состояние зрительных структур.
Чрезкожная электростимуляция зрительного нерва и сетчатки проводилась с помощью прибора «Sunshine VSD-002». Лечебные электростимуляции проводились на основании результатов измерения ПЭЧ и ЭЛ пациента в соответствии с типовыми рекомендациями (величина лечебного тока определялась из соотношения ПЭЧ х1,5, лечебная частота - ЭЛ-5...10 Гц). Курс лечения включал одну процедуру в день в течение 7-10 дней непрерывно. Лечение проводилось в пачечном режиме по 5 импульсов в пачке, количество пачек в серии - 30, количество серий на каждый глаз - 4, интервал между сериями - 30 сек.
Лечебный эффект при проведении чрезкожной электростимуляции объясняется активацией ретиноэнцефальных путей обоих полушарий от соответствующих областей сетчатки стимулируемого глаза.
В третьем случае лечение проводилось сочетанием этих двух методов.
6.5 Критерии выбора методов лечения
Как показано в обзоре литературы, близорукость является сложным заболеванием со множеством патофизиологических и клинических особенностей, которые невозможно описать одним или двумя простыми параметрами. Если же в качестве параметров взять традиционные, описывающие состояние зрительных функций при близорукости, и использовать их в качестве координат многомерного пространства, то можно найти комплексный показатель, включающий в себя информацию обо всех координатах, позволяющий более точно оценивать состояние глаза.
С другой стороны, в распоряжении врача-офтальмолога в настоящее время имеется множество методов лечения близорукости. Комплексный показатель позволит оценить эффективность действия каждого из методов, а также выработать клинические показания к их применению.
В качестве координат многомерного пространства выбраны острота зрения, рефракция, объем абсолютной аккомодации, запас относительной аккомодации, порог электрочувствительности, электролабильность (то есть обычный набор показателей, определение которых не требует сложной аппаратуры и доступно в стандартных поликлинических условиях). В таком многомерном пространстве состояние глаза отмечается точкой.
Для оценки эффективности лечения необходимо рассматривать три состояния глаза: до лечения, после лечения и состояние здорового глаза. Соединив эти три точки, можно получить два вектора, изображенные на рисунке 6.2 (для упрощения изображены лишь две координатные оси из шести), с началом в точке, описывающей исходное состояние больного глаза (точка A). Первый вектор направлен в точку, характеризующую состояние здорового глаза (точка C) и задает направление скорейшего излечения. Второй вектор направлен в точку, описывающую состояние глаза после лечения (точка B) и отражает реальные изменения, наблюдающиеся при лечении тем или иным методом. В качестве критериев оценки эффективности лечения можно выбрать угол между этими векторами (косинус этого угла - cos а), величину изменений при лечении (длину второго вектора - AB), а также величину изменений в направлении скорейшего излечения (длина проекции вектора реального изменения на направление скорейшего излечения -AD).
Исследование проводилось на всех группах пациентов при лечении методами видеокомпьютерной коррекции, чрезкожной электростимуляции и сочетанием этих методов.
Попытка прямого вычисления трех вышеописанных критериев привела к необходимости модификации исходных данных. Первая модификация обусловлена тем, что большая величина одной из компонент (ПЭЧ) привела к
 |
|
Рисунок 6.2 - Расположение векторов в многомерном пространстве |
резкому уменьшению вклада в изменение длины вектора AB других компонентов. Выход состоит в нормировании. Для этого все значения параметров были отнесены к показателям здорового глаза. В результате получились нормированные безразмерные значения всех шести компонентов векторов.
Вторая модификация потребовала изменения шкалы измерения остроты зрения. Эта шкала имеет сильную нелинейность, так как низкое зрение определяется сотыми долями, в то время как более высокое зрение измеряется десятыми. Была введена единая линейная шкала 1 - 20. Значения по этой шкале затем были так же нормированы и приведены к безразмерному виду.
Критерии вычислялись по формулам:
Vl1*V21 + V12*V22 + ••• +Vin *V2n
К
1= Cos а =- , (6.1)
V Уц
2 + У
]22 +...+V,n
2 * V У
2,
2 +V
222 +...+V
2n
2
K2 = V V11
2 +V12
2 +...+V111
2 * K1 = V V11
2 +V12
2 +...+V111
2 * Cos а , (6.2)
K, = V V
n2 +V12
2 +.+V1n
2 / V V21
2 +V22
2 +.+V2n
2 , (6.3)
где Vn,...,V
1n - нормированные безразмерные компоненты вектора изменений состояния глаза, обусловленные методом лечения; V
2b...,V
2n - нормированные безразмерные компоненты вектора необходимых изменений до нормального состояния глаза.
Первые десять значений нормированных параметров, отражающих исходное состояние глаза, и вычисленные по формулам (6.1), (6.2), (6.3) значения всех критериев приведены в таблице 6.1. Нормированные значения самих изменений вместе со значениями критериев приведены в таблице 6.2.
|
Таблица 6.1 - Результаты вычисления критериев в группе пациентов с близорукостью высокой степени при лечении методом чрезкожной электростимуляции_ |
№
п/п |
ОЗ |
R |
ОА |
ЗОА |
ПЭЧ |
ЭЛ |
К1 |
К2 |
К3 |
|
1 |
6 |
-7,5 |
7,8 |
2 |
100 |
30 |
0,84 |
0,07 |
0,06 |
|
2 |
6 |
-7,5 |
7,6 |
2 |
90 |
31 |
0,09 |
0,003 |
0,03 |
|
3 |
6 |
-6,5 |
7,4 |
1,5 |
100 |
32 |
0,97 |
0,07 |
0,08 |
|
4 |
7 |
-6,5 |
7,4 |
1,5 |
100 |
31 |
0,97 |
0,08 |
0,08 |
|
5 |
8 |
-7,0 |
7,3 |
2 |
100 |
31 |
0,9 |
0,07 |
0,08 |
|
6 |
8 |
-7,0 |
7,2 |
2 |
100 |
32 |
0,76 |
0,05 |
0,06 |
|
7 |
8 |
-6,5 |
7 |
1,5 |
100 |
31 |
0,89 |
0,08 |
0,09 |
|
8 |
8 |
-6,5 |
7 |
1,5 |
100 |
31 |
0,89 |
0,08 |
0,09 |
|
9 |
9 |
-6,5 |
7,4 |
2 |
100 |
35 |
0,71 |
0,04 |
0,06 |
|
10 |
9 |
-6,5 |
7,5 |
2 |
100 |
35 |
0,71 |
0,04 |
0,06 |
|
С точки зрения устойчивости действия методов лечения важен разброс (дисперсия) вычисленных критериев. Большой разброс говорит о нестабильности результатов лечения, об отсутствии в базовых параметрах дополнительной информации, оценивающей состояние глаза, колебание которой и Таблица 6.2 - Результаты вычисления критериев в группе пациентов с близорукостью слабой степени при лечении методом видеокомпьютерной коррекции
|
№ п/ п |
ОЗ |
R |
ОА |
ЗОА |
ПЭЧ |
ЭЛ |
К1 |
К2 |
К3 |
|
1 |
0,05 |
-0,5 |
0,02 |
0,5 |
-0,4 |
0,28 |
0,95 |
0,65 |
0,7 |
|
2 |
0,05 |
-1 |
0,02 |
0,1 |
-0,4 |
0,14 |
0,97 |
0,5 |
0,51 |
|
3 |
0,1 |
-1 |
0,02 |
0,3 |
-0,28 |
0,24 |
0,96 |
0,5 |
0,5 |
|
4 |
0,1 |
-0,5 |
0,02 |
0,2 |
-0,28 |
0,2 |
0,9 |
0,2 |
0,25 |
|
5 |
0,25 |
-0,75 |
0,01 |
0,3 |
-0,28 |
0,1 |
0,94 |
0,8 |
0,8 |
|
6 |
0,2 |
-0,25 |
0,08 |
0,2 |
-0,28 |
0,14 |
0,9 |
0,8 |
0,9 |
|
7 |
0,1 |
-1 |
0,04 |
0,1 |
-0,28 |
0,22 |
0,98 |
0,4 |
0,5 |
|
8 |
0,1 |
-0,75 |
0,02 |
0,2 |
-0,14 |
0,16 |
0,98 |
0,3 |
0,3 |
|
9 |
0,3 |
-0,5 |
0,04 |
0,2 |
-0,14 |
0,28 |
0,89 |
0,2 |
0,3 |
|
10 |
0,25 |
-0,5 |
0,02 |
0,2 |
-0,14 |
0,16 |
0,98 |
0,5 |
0,5 |
вызвало указанный разброс (психологическое состояние пациента, накопленная усталость, сопутствующие заболевания и т.д.). Разброс нагляднее всего изображается гистограммами. С результатами полного исследования можно ознакомиться в /33/. Здесь же приведены лишь гистограммы (рисунки 6.3 -6.5), показывающие значения критериев при лечении близорукости слабой степени.
На основании проведенного исследования приходим к выводу о перспективности применения для оценки эффективности метода лечения угла между векторами реального и желательного изменений. Это обусловлено ясным геометрическим смыслом этого критерия, наличием естественной границы, оценивающей эффективность метода лечения - 45°, при которой одинаковы желательные (AD) и «побочные» (BD) изменения, что проиллюстрировано на рисунке 6.6. Отсутствие в этом критерии информации о величине изменений не умаляет его значения, потому что величина изменений при углах, меньших 45°, всегда ведет к улучшению зрительных функций и приближает их к показателям нормального глаза. При углах, больших 45°, «побочные» влияния слишком велики и, следовательно, данный метод не эффективен. А при углах, больших 90°, метод лечения даже вреден пациенту, так как уводит показатели зрительных функций в сторону от нормальных.
На втором месте по значимости находится критерий, связанный с величиной проекции реальных изменений на направление скорейшего излечения.
Положительное значение проекции и ее величина отражают степень улучшения функций, а отрицательное значение этой проекции говорит о вредности метода. Его недостатком является отсутствие сведений о «побочных» изменениях.
Критерий эффективности в виде длины вектора реальных изменений лишь говорит о степени влияния метода на пациента и ничего не говорит о
 |
|
Рисунок 6.3 - Гистограмма первого критерия при электростимуляции и миопии слабой степени |
 |
|
Рисунок 6.4 - Гистограмма первого критерия при ВКА и миопии слабой степени |
 |
Рисунок 6.5 - Гистограмма первого критерия при сочетании методов и
миопии слабой степени
направлениях изменений состояния глаза при его использовании. |
Подытоживая анализ критериев, можно сказать, что полную информацию об эффективности метода лечения несут любые два из рассмотренных трех критериев.
 |
|
Рисунок 6.6 - Геометрический смысл второго критерия |
Проведенные исследования показывают, что высокое значение одного из критериев еще не гарантирует получения хорошего результата для нового пациента с близкими значениями исходных параметров. Например, пациент, стоящий первым в таблице 6.1 (первые два значения) имеет близкие исходные параметры, а результаты лечения по всем трем критериям резко отличаются. Это может быть объяснено как неучетом некоторых важных факторов (передне-задний размер глазного яблока, психологический настрой во время лечения и др.), так и отсутствием научно-обоснованных показаний к назначению того или иного метода лечения.
Оценить погрешность полученных значений критериев можно, используя аппарат расчета погрешностей результатов косвенных измерений /110/. При этом, чтобы оценить вклад от погрешности измерения каждого параметра, необходимо найти частные производные от соответствующей формулы (6.1), (6.2), (6.3). Тогда для первого критерия будем иметь погрешность по первому параметру:
(V21 - ?п)? V,,
2 + V,2
2 +...+V
ln2 СТК1?1 =- CTV1. (4)
V11
2 + V12
2 +...+V1n
2
Полную погрешность измерения критерия вычислим, пользуясь геометрической суммой:
(5)
/n 2
СТК1 = ^ ^ ^
2Vn .
6.6 Автоматизация процесса назначения метода лечения
В предыдущем параграфе сравнивалась эффективность действия различных методов лечения, но не менее важна и обратная задача - выбор группы пациентов, для которой лечение конкретным рассматриваемым методом даст гарантированное улучшение зрительных функций.
С научной точки зрения задача деления множества пациентов на группы, для лечения которых предпочтителен тот или иной метод, является задачей классификации.
Классификация, в свою очередь, требует эффективных классифицирующих признаков (критериев). Три подобных критерия предложены и исследованы выше.
Из результатов клинических исследований, описанных выше, видно, что все методы дают размытые критерии их эффективности. С другой стороны, малая размытость этих критериев говорит об устойчивости достижения положительных результатов, о слабой зависимости их от первоначального состояния больного. Поэтому зоны с относительно малой дисперсией критериев и помогут выявить группу больных, для которых данный метод гарантированно дает положительный результат, при условии достаточно большого значения выбранного критерия эффективности.
При этом рассмотренные выше критерии необходимо модифицировать заменой абсолютной длины проекции на относительную путем деления на длину вектора необходимых изменений до нормального состояния глаза. Кроме того, для усиления влияния направленности необходимо домножить этот критерий еще раз на косинус угла между векторами. В результате получится несколько иной критерий
K4 = V V11
2 +V12
2... +Vin
2 * Cos
2 а/ Vv27+vZ+^+v27 . (6)
Этот критерий, конечно, потеряет информацию по отношению к критерию (2) о методах лечения, ухудшающих состояние глаза, но это не является большим недостатком, поскольку такие методы лечения легко обнаруживаются по первичным данным, без вычисления критериев. К тому же, в результате нелинейности, заложенной в коэффициенте (6), он дальше разносит классы эффективных и слабо влияющих методов лечения миопии.
Простое деление замкнутой области, включающей точки, описывающие состояния глаз до лечения, на элементарные объемы не позволяет провести достоверных исследований ввиду большого количества координат многомерного пространства. Даже при делении координатных диапазонов пополам в шестимерном пространстве получится 128 элементарных объемов. Очевидно, что имеющийся статистический материал (около 400 случаев) не позволит сделать достоверные выводы о дисперсии.
Поэтому предлагается провести исследование с помощью сканирования замкнутой области, включающей точки, описывающие состояние глаз до лечения, элементарным объемом. На рисунке 6.7 схематично изображено многомерное пространство параметров со сканирующим элементарным объемом. Для упрощения рассмотрены лишь три параметра из шести. На координат-
ных осях выделены диапазоны изменений исходных параметров для всех пациентов и пунктирными линиями построен куб, включающий в себя данные об исходном состоянии глаз всех пациентов (некоторые из этих данных изображены на схеме звездочками). Сканирующий элементарный объем выделен сплошными линиями. При этом вычисленное среднее значение критерия, равно как и его дисперсия, сопоставляются с серединой элементарного объема, отмеченного на схеме кружочком.
Выбор размеров элементарного сканирующего объема зависит от количества исходных данных. Для состоятельности оценки дисперсии (при нормальном законе распределения) необходимо не менее сорока значений исходных точек /110/. При выборе размера элементарного сканирующего объема в половину диапазона изменения параметров, объем, включающий в себя

исходные данные обо всех пациентах, разбивается на восемь частей. При этом имеющиеся четыреста исходных экспериментальных точек дадут по пятьдесят значений в каждой из частей. Учитывая, что это очень близко к статистическим рекомендациям, принимаем размер сканирующего объема в направлении координатных осей в половину размера диапазона изменений параметров. С другой стороны, было желательно уменьшать размеры сканирующего объема, так как это позволит максимально сузить группу пациентов, для которых действие метода наиболее эффективно.
Особо необходимо обсудить размер шага сканирования. Принимая гипотезу о равномерном распределении всех исходных данных, можно оценить среднее расстояние между ними. Для четырехсот исходных значений размер шага в направлении каждой из координатных осей должен быть в одну четырехсотую размера диапазона изменений параметров. Учитывая разброс расстояния между исходными точками относительно среднего значения, необходимо выбрать шаг в соответствии с дисперсией этого разброса. Малые значения шага приведут к лишним вычислениям и к временной задержке программы, так как при сдвиге элементарного сканирующего объема будет добавляться и уходить слишком малое количество точек. При большом шаге вычисления будут грубыми, кроме того, шаг не может быть больше размеров сканирующего объема, так как в таком случае не вся экспериментальная информация будет использована. Исходя из этих рассуждений, в данной работе принят шаг сканирования размером в одну пятисотую диапазона изменения параметров, для параметров, изменяющихся непрерывно. Для дискретных параметров шаг можно выбрать равным величине квантования.
При сканировании в направлениях, указанных на рисунке 6.7 стрелками, получается новая область точек с определенными значениями критерия и дисперсии (при этом вычисления критериев и дисперсии осуществляются как обычно с учетом результатов лечения выбранным методом, которые на схеме никак не отражены). В этом пространстве необходимо найти точки со значением критерия, близким к максимальному, а значением дисперсии, близким к минимальному. Для этого необходимо сортировать массивы значений критерия и дисперсии. Затем, просматривая значения критерия, начиная с максимального, выбрать точку с минимальной дисперсией. По этим значениям критерия и дисперсии восстановить диапазон исходных параметров (в размерах элементарного сканирующего объема). Этот диапазон и задаст группу пациентов, для которых лечение данным методом гарантировано даст максимальный эффект.
Такие исследования необходимо провести для всех, имеющихся в распоряжении врача-офтальмолога, методов лечения.
По изложенному выше алгоритму была написана программа на языке Delphi 3. Программа вынесена в приложение. Результаты расчетов по этой программе следующие:
Электростимуляция
Диапазоны:
Острота зрения = [0.08 .. 0.85]
Рефракция = [2,75 .. 8,625]
Объем аккомодации = [8 .. 10]
Запас аккомодации = [2 .. 4]
ПЭЧ = [60 .. 95]
ЭЛ = [35 .. 52,5]
Амблиокор
Диапазоны:
Острота зрения = [0.02 .. 0.25]
Рефракция = [2,75 .. 8,625]
Объем аккомодации = [7,5 .. 9,5]
Запас аккомодации = [2,5 .. 4,5]
ПЭЧ = [60 .. 95]
ЭЛ = [25 .. 42,5]
Электростимуляция+ Амблиокор Острота зрения = [0.02 .. 0.25]
Рефракция = [3,75 .. 9,625]
Объем аккомодации = [8 .. 10]
Запас аккомодации = [1,5 .. 3,5]
ПЭЧ = [90 .. 125]
ЭЛ = [35 .. 52,5]
При поступлении пациента на лечение врачу необходимо будет лишь определить, в диапазон какого метода лечения входят значения параметров его зрительных функций.
Таким образом, вычисляя для множества пациентов этот новый критерий, выбирая зоны с его максимальным значением, мы выделим значения исходных параметров, при которых данный метод лечения гарантированно улучшит зрительные функции. При поступлении больного на лечение врачу необходимо будет лишь определить, входят ли значения параметров, описывающих состояние глаза, в данную группу.
7 Автоматизация процесса бурения скважины
7.1 Синтез системы управления процессом бурения
Целесообразность автоматизации процесса бурения нефтяных и газовых скважин обусловлена преодолением ограниченных возможностей человека, то есть придания ему совершенно новых, несвойственных по природе, качеств.
Этот процесс недоступен непосредственному наблюдению и управлению, поэтому здесь необходима автоматическая система, состоящая из подсистем слежения за скоростью проходки, за качеством образующейся глинистой корки, за степенью тиксотропности промывочной жидкости. Кроме этого, имеется много других параметров, но эти - главные, отвечающие за себестоимость скважины, а также за эффективность ее дальнейшей эксплуатации.
В отличие от предыдущих случаев, здесь необходимо поменять базовый
параметр, по которому разворачивается управление, и взять в этом качестве глубину скважины. Тогда на всех трех графиках можно провести уровень минимальных требований к указанным параметрам (рисунок 7.1). Всплески на нижнем графике, так же как и провалы на верхнем, обусловлены остановами процесса бурения для проведения спуско-подъемных операций или в связи с возникшими осложнениями. На среднем графике всплески объясняются водопроявлениями или водопоглощениями, а также возрастающими требованиями к качеству глинистой корки при прохождении продуктивного пласта для того, чтобы избежать его засорения фильтратом промывочной жидкости.
Как видим, средняя скорость проходки с ростом глубины скважины падает. Это обусловлено возрастанием времени проведения спуско-подъемных операций, возрастанием твердости разбуриваемых пород, ухудшением условий очистки забоя, некоторым падением перепада давления на турбине и так далее. Требования же к качеству промывочной жидкости, наоборот, с возрастанием глубины увеличиваются. Поэтому даже минимальные уровни требований к этим параметрам приводят к перекрытию верхних половин графиков и, следовательно, к необходимости синтеза мультиструктурной системы управления параллельного действия. Она также является многофункциональной, так как за счет управления обеспечивается выполнение основных функций промывочной жидкости и инструмента.
Тем не менее, на начальном участке бурения все ресурсы необходимо направлять на увеличение скорости проходки, то есть здесь можно применить систему управления последовательного действия. Такая стратегия подтверждается анализом практической информации филиала производственного объединения "Оренбургбургаз", представленного на рисунке 7.2.
Как видно из графика, ориентировочная глубина переключения с последовательной на параллельную систему составляет 1700 м. На практике улучшение реологических свойств промывочной жидкости осуществляют на уровне 1500 м, совмещая этот процесс со спуском обсадной колонны.
Поскольку с ростом глубины скважины возрастают требования к реологическим свойствам промывочной жидкости, а технологические параметры уже подвергались серьезному анализу /111/, дальнейшие исследования посвятим реологическим аспектам бурения.
Процесс бурения скважины, а также последующие показатели ее эксплуатации, в сильной степени зависят от состояния применяемой промывочной жидкости (с ростом глубины скважины требования к реологическим свойствам промывочной жидкости возрастают как выяснено выше). Под состоянием понимаются как ее реологические свойства (вязкость, тиксотропия), так и гидравлические (давление, расход) и физико-химические (водоотдача, теплоемкость).
 |
Рисунок 7.1 - Зависимость основных параметров бурения от глубины
скважины |
 |
|
2 |
Глуби
на, м
1 - график потерь от 5% снижения скорости бурения;
2 - график потерь от осложнений при бурении.
Рисунок 7.2 - Графики потерь от снижения скорости бурения и возрастания количества и тяжести осложнений При этом очень важна точность поддержания технологических режимов бурения, которая может быть достигнута лишь за счет хотя бы частичной автоматизации этого процесса. Автоматизация же возможна с помощью синтеза многоуровневой системы управления. На самой вершине (самом высоком уровне) дерева формулируется цель управления. При автоматизации этого процесса нет необходимости рассматривать все дерево целей и подзадач управления, так как ветвление начинается только на уровне функций. Они задают переменные уставки, которые и реализуют непосредственное управление состоянием промывочной жидкости. По этому признаку такую систему управления можно назвать многофункциональной.
|
Схема такого управления представлена на рисунке 7.3. |
 |
Рисунок 7.3 - Схема многоуровневого управления
Здесь применяются следующие обозначения:
Y - вектор выходных показателей (скорость бурения, качество глинистой корки на стенке скважины, давление на забое, появление осложнений при бурении, расход инструмента),
F - вектор возмущающих воздействий (свойства разбуриваемой породы, качество ингредиентов промывочной жидкости, стабильность работы буро- |
выхнасосов, состояние инструмента и т.д.),
U - вектор управляющих воздействий на состояние промывочной жидкости (С - теплоемкость, P - давление нагнетания, Q - расход промывочной жидкости, п - вязкость, то - тиксотропные свойства, В - водоотдача),
Ц - цель управления: получение высокой производительности при минимизации затрат и должном качестве скважины (отклонения от вертикали, инфильтрация продуктивного пласта и т.п.),
СУ - субъект управления.
В данной схеме большая роль отводится подсистеме распознавания, которая, пользуясь информацией от имеющихся датчиков - скорости бурения, температуры промывочной жидкости, расхода и давления нагнетания, реологических свойств, определяет технологическое состояние процесса бурения. Устройство выбора управляющей функции на основе этой, а также некоторой другой информации - свойствах разбуриваемой породы, качества глинистой корки на стенках скважины, наличия осложнений и т. д., выбирает управляющую функцию, реализация которой внесет необходимую коррекцию в технологический процесс бурения. При этом выбранная функция усиливает свое воздействие, а остальные функции несколько подавляются.
Как видно из схемы, на большинство устройств, задающих уставки, воздействует более одной функции. Следовательно перед ними должны быть установлены сумматоры с определенным весом связи каждой воздействующей функции. К тому же субъект управления может вмешаться в работу любого элемента управления и поменять уставки, изменить алгоритм управления, добавить дополнительную информацию в систему. Такая схема управления позволяет устранить взаимные связи между управляющими воздействиями, тем самым улучшая качественные показатели системы управления.
Таким образом, применение разработанной многоуровневой схемы управления позволит в высокой степени автоматизировать контроль технологических параметров процесса бурения и гарантированно управлять качеством пробуренной скважины при сохранении высокой скорости бурения и низком расходе инструмента.
8 Управление безопасностью при эксплуатации промышленных объектов
Стратегию управления промышленной безопасностью региона необходимо строить на основе метасистемного подхода. При этом решается шесть задач, суть которых значительно отличается от описанных ранее.
Термин промышленная безопасность появился сравнительно недавно. Ранее все, что стоит за этим понятием, относилось к охране труда. «Переходным» термином можно считать - технику безопасности. Изменение названий в данном случае влечет за собой изменение сущности, так как меняется объект исследования, управления, наконец, объект, на который направлена деятельность в области промышленной безопасности.
Промышленная безопасность - это область науки и техники, изучающая причины возникновения, закономерности проявления и развития, методы и средства превентивного и текущего управления природными и техногенными явлениями разрушительного и пожароопасного характера, сопровождающимися значительным ущербом /112/.
Основная деятельность в области промышленной безопасности должна сводиться к мероприятиям, выявляющим и предотвращающим природные и техногенные проявления, приносящие вред здоровью общества либо экономические, материальные потери и естественно она должна быть сознательной, оптимально управляемой.
С точки зрения управления процессами необходимо иметь «датчики» информации о состоянии опасных промышленных объектов и «рычаги (каналы)» управляющих воздействий на выявленные опасности, промышленного характера.
Схема системы управления уровнем безопасности, о необходимости которой известно давно /113/, изображена на рисунке 8.1. В отличие от упомянутой работы она носит не комплексный, а метасистемный и даже матричный /114/ характер, то есть состоит из нескольких довольно независимых между собой систем - отдельных предприятий и объектов в одном направлении и нескольких уровней иерархии управления (уровней предприятия, опасного объекта, опасных мест и технологий повышения безопасности) в другом. В качестве «датчиков» информации для принятия решения используется достаточно развитый сегодня институт экспертизы опасных промышленных объектов. Управляющие же воздействия ввиду явной иерархичности процесса управления будут разными в зависимости от уровня. На верхних уровнях воздействия будут в основном экономическими, на нижних уровнях они сводятся к техническим мероприятиям и режимам (технологиям повышения безопасности).
Метасистемный характер управления требует решения шести задач /11/. Применительно к управлению промышленной безопасностью смысл этих задач кардинально меняется.
1) выявление условий и границ диапазонов значений факторов, при которых возникает опасность от того или иного промышленного объекта;
2) разработка стратегии направления управляющих воздействий на наиболее опасные объекты;
3) определение объемов и последовательности мероприятий (а также их проведение), снижающих опасность конкретного объекта (в соответствии с выбранной стратегией);
4) выявление общих аспектов опасности объектов с целью оптимизации набора, снижающих опасность технологий;
5) оптимальное перераспределение ресурсов между объектами с одинаковым рангом опасности;
6) ограничение общего количества объектов, влекущих наибольшую опасность.
С помощью экспертизы выявляется на уровне региона ранжированный ряд опасных предприятий, на уровне предприятия - ранжированный ряд опасных объектов и сооружений, на уровне опасных объектов - ранжированный ряд опасных мест, и, самое главное этот ряд увязывается с диапазоном
|
Оптимальное перераспределение ресурсов предприятия |
|
|
Оптималь- |
|
Выбор и реа- |
|
|
ное перерас- |
|
лизация оп- |
|
|
пределение |
|
тимальной |
|
|
|
ресурсов, |
|
|
технологии |
|
|
|
выделенных |
|
|
повышения |
|
|
|
на установку |
|
|
безопас-сти |
|
Мониторинг
безопасно
сти
|
оптимальное перераспределение региональных ресурсов |
 |
Уровень опасных пред-тий
Уровень опасных установок и сооружений
Уровень опасных мест
Уровень технологий повышения безопасно-
сти
Рисунок 8.1 - Система управления уровнем безопасности региона
значений факторов, в которых опасность от конкретного объекта повышается до предельной. Это необходимо для построения многомерного пространства, в котором конкретные условия в регионе будут давать изображающую точку (или некоторую область вокруг этой точки в силу приблизительности многих оценок), по движению которой может быть спрогнозирована стратегия направления управляющих воздействий.
Сама стратегия должна определять моменты переключения управленческого внимания, а также количество опасных объектов, принимаемых во внимание на каждом промежутке времени. При этом для ее разработки может использоваться метод, отличающийся от вышеописанного, что приведет к соответствующему изменению первой задачи метасистемного подхода.
Третья задача, решаемая при метасистемном подходе к управлению уровнем промышленной опасности в регионе, диаметрально противоположна обычному подходу, когда система, входящая в метасистему, заранее готовилась к использованию (включению) /115/. В данном случае все мероприятия направлены как раз на отстранение опасного объекта от попадания в зону управления. Следовательно критерий оптимизации, разработанный в /115/ в виде разности плотностей вероятности потребности в системе и готовности ее к использованию меняется на разность плотности вероятности (ю), что внешние и внутренние неуправляемые параметры выведут данный объект на предел опасности и вероятности (ю
1) того, что проводимые мероприятия «уведут» его от этого
s = ю-ю
1. (8.1)
Понятно, что новый критерий должен максимизироваться в отличие от известного. Данный критерий требует даже прекращения эксплуатации опасного промышленного объекта при достижении им критического значения.
Таким образом, возникает задача поддержания низкого уровня опасности объекта, за счет различных мероприятий, несмотря на изменение неуправляемых параметров.
Внешним (возмущающим) процессом при управлении является резкое изменение таких параметров как ресурс опасного объекта, неблагоприятная экологическая, экономическая обстановка, соседство с другими опасными и некоторых других, описываемых вектором X. Считая этот процесс марковским, воспользуемся уравнением Колмогорова с правой частью:
b(X,t) д
2ю 2 dX
2
дю _
ч дю — + a(X,t)— dt dX
= f(t)
(8.2)
где а - коэффициент сноса;
b - коэффициент диффузии;
f(t) - возмущающее воздействие.
Для адекватного функционирования метасистема, включающая набор
средств снижения риска аварии, должна подчиняться тому же уравнению, что и внешний процесс (для адекватного реагирования) с добавлением в правой части управляющего воздействия - u(X,t). Самостоятельность метасистемы выражается не только в появлении управляющих воздействий, но и в другой величине плотности вероятности, которая отражает вероятность при
ближения риска аварии к недопустимой границе - Юь Таким образом, уравнение (2) преобразуется к следующему виду:
дю
1
дю
1 b(X,t) d
2ю
1
+ a(X,t)
= f(t) + u(X,t).
(8.3)
dt
4 ' dX 2 dX
2
Принимая, что оба процесса подвергаются одинаковым возмущениям, и подставляя сюда вместо f(t) его выражение из уравнения (2), после приведения подобных членов, получаем:
2
д(ю-Юі
} + a(X,t)
д(Ю-Юі
} -
b(X.t)
д (ю~
ю0 = u(X,t). (8.4)
dt dX 2 dX
2
Используя (1) преобразуем уравнение (4) к следующему виду
(8.5)
— + a(X,t) А - ШІ= u(X, t). dt dX 2 dX
2
Теперь можно сформулировать задачу оптимизации.
В качестве критерия оптимальности можно было бы принять сумму потерь от малой разности двух вероятностей и затрат на рискоснижающие мероприятия, которые можно оценивать в соответствии с /115/ с помощью виртуальной работы управляющих воздействий:
X
2
2ст
2
e dXdx
L ои 1
А(а)= І J
u(
X,
т)—т=
(8.6)
В данном случае принят закон распределения Гаусса с дисперсией о для вероятности отклонения потребности от среднего значения. Однако в этом случае приходим к вырожденным уравнениям Эйлера, которые не позволяют определить минимум.
Примем в соответствии с теорией аналитического конструирования оптимальных регуляторов, предложенной профессором Летовым А.М. /116/, в качестве критерия оптимальности сумму квадратов потерь, зависящих от разности вероятностей (1) и затрат управляющих воздействий:
т
F = J(u
2 - qs
2)dt ^ min (8.7)
о
где q - размерный коэффициент.
В такой постановке задача оптимизации включает критерий (8.7), уравнение (8.5) с соответствующим начальным и граничными значениями, играющее роль некоторых условий обязательных к выполнению. Кроме того, в зависимости от времени начала рискоснижающих мероприятий по отношению к возникающей возможности повышения опасности, меняется интенсивность проведения этих мероприятий и соответственно затраты на управление. Это означает, что имеет место задача с подвижной верхней границей, а, значит, на этой границе должно выполняться условие трансверсальности экстремалей функционала (8.7) кривой, по которой скользит верхняя граница.
Таким образом, сформулированная задача позволяет определить оптимальный закон изменения управляющих воздействий, направляемых на поддержание вероятности повышения опасности на приемлемом уровне во времени и в зависимости от изменения внешних условий.
Данная задача оптимизации относится к классу задач на условный экстремум и сводится к классическому случаю с помощью одного множителя Лагранжа X:
ds b d
2s
ds
і
F
1 = J (u
2 - qs
2 + X
(8.8).
)dt ^ min
--+ a--+
2
dt dx 2 dx
2
Для нахождения экстремалей данного функционала составляем три уравнения Эйлера:
f __ d f
ds dt ds f
- d f
du dt dun
(8.9)
f_
- df_
dX dt dX
где f - подынтегральное выражение функционала (8.8). Здесь точка сверху символа означает производную по времени.
Выполняя дифференцирование, имеем:
dX
dt
- 2qs
= 0;
2u + X = 0;
b d
2s
(8.10)
- u = 0;
Сюда же добавляем условия трансверсальности на подвижной верхней границе функционала /117/
(f + (Ф - S)f')U= 0 (8.11)
где ф - уравнение кривой, по которой скользит верхний предел функционала. Здесь штрих сверху символа означает дифференцирование по параметру, приведенному в качестве нижнего индекса.
Для использования этого условия необходимо знать зависимость разности вероятностей s от интенсивности проведения рискоснижающих мероприятий. Очевидно, что чем выше эта интенсивность (обусловленная резким изменением условий) тем больше вероятность того, что подготовительные мероприятия в срок не завершатся. Поэтому примем указанную зависимость в первом приближении линейной.
С другой стороны, необходимо знать, как интенсивность проведения рискоснижаяющих мероприятий зависит от времени. Понятно, что чем больше времени на проведение мероприятий, тем интенсивность их проведения ниже. И наоборот, она возрастает до бесконечности, если время на их проведение приближается к нулю. Следовательно, окончательную зависимость можно принять гиперболической:
к A
9 =
k~ (8.12),
т
где к - коэффициент пропорциональности, а виртуальная работа А вычисляется по формуле (8.6).
Теперь можно провести вычисления по формуле (8.11). Они дают:
b д
2s
A ds
u) + (-k — - =т
т
2 dt
(2 2 л /ds ds
{u - qs +M— + a— +
dt dx 2 dx
(8.13).
С помощью второго уравнения (8.10) можно исключить А из дальнейших выкладок, а третье уравнение, как уравнение экстремали, обязательное к выполнению везде, а значит и на границе диапазона изменения t, упрощает уравнение (8.13):
(8.14).
{u
2 - qs
2 + (-k4 - 4жа=т= 0
т
2 dt
Из этого уравнения можно определить оптимальное время т, необходимое на рискосохраняющие мероприятия.
Производя все необходимые подстановки в третье уравнение (8.10) получаем:
1 d
2u а д
2u b д
ъи .
/г> , _
--
2 +--+--
2--и = 0 (8.15).
q dt
2 q dxdt 2q dx
2dt
Четвертая задача имеет особое значение в связи с унификацией средств повышения промбезопасности. При отыскании опасностей одинакового или близкого характера в разных и многих объектах можно оптимизировать арсенал средств, отработать и сделать их высоконадежными. Тем самым можно экономить средства на дорогостоящих, но редкоиспользуемых технологиях.
Пятая задача посвящена одному из самых важных вопросов - об оптимальном перераспределении финансовых, материальных и кадровых ресурсов, позволяющих максимизировать уровень промышленной безопасности региона, предприятия, объекта или сооружения.
Можно конечно равномерно «размазать» средства по всем опасным предприятиям и объектам. Ясно, однако, что при этом общий уровень безопасности не будет максимальным. Необходимо «кумулятивно» расходовать средства в самых опасных местах, тогда эффект будет наибольшим.
При самом крупном делении оптимизируются средства, выделяемые на экспертизу с одной стороны и на повышение безопасности с другой. Эти два аспекта противоречивы: уменьшая степень осведомленности о потенциальных опасностях (затраты на экспертизу), увеличиваем расходы на повышение уровня безопасности, но рискуем допустить большие потери от необнаруженной неглубокой экспертизой опасности и наоборот. Следовательно, необходимо оптимизировать суммарные затраты:
N
X [З i + П(З i)] ^ min (8.16),
i=1
где N - последовательно, в зависимости от уровня, на котором решается задача оптимизации - количество опасных предприятий в регионе, опасных объектов на предприятии, опасных мест в конкретном опасном объекте, З
і -текущие затраты на экспертизу. Если известна зависимость потерь от глубины экспертизы (осуществляемых на нее затрат), а также ограничения, налагаемые природой опасного объекта
Зi е Zi,
и коэффициенты ранжирования опасностей, то минимизацией данного критерия можно оптимально перераспределить выделяемые ресурсы.
Получив размер затрат, направляемых на осуществление экспертизы, можно вычитанием их из общей суммы, выделяемой на повышение уровня безопасности, получить размер средств, которые можно потратить на технологические приемы, снижающие риск аварий. Распределение этих средств по опасным объектам также может быть оптимизировано. Для этого необходимо минимизировать следующий критерий
N
X [Ti + П(Т i)] ^ min (8.17),
i=1
где Ті - последовательно, в зависимости от уровня, затраты на повышение безопасности предприятия, объекта на предприятии, конкретной зоны объекта (опасного места), наконец на реализацию конкретной технологии повышения безопасности, вплоть до повышения квалификации персонала, П(Т
і) -потери от выбора не лучшей технологии (в силу недостатка средств) либо от проведения ее не на лучших режимах. Опять-таки, если известна зависимость потерь от эффективности технологии (осуществляемых на нее затрат), а также ограничения, налагаемые природой опасного объекта
ті
е
и коэффициенты ранжирования опасностей, то минимизацией данного критерия можно оптимально перераспределить выделяемые на повышение безопасности ресурсы.
Наконец, последняя задача метасистемного подхода связана с синтезом метасистемы. Здесь необходимо определиться в первую очередь с критерием, по которому будут проранжированы все опасные объекты. Тогда включать в метасистему придется наиболее опасные до того момента, пока не кончатся выделенные для этого ресурсы.
Таким критерием может быть отношение возможных от промышленной аварии потерь, умноженных на риск аварии к затратам, которые необходимы, чтобы данных потерь избежать.
9 Метасистемная модель функционирования сортировочной станции
Уменьшение объёмов железнодорожных перевозок при существующей большой организационно-технологической структуре ведёт к повышению их стоимости, к резкому снижению эффективности работы сортировочных станций. В этих условиях возрастает необходимость оптимизации имеющихся кадровых и материальных ресурсов, гибкого реагирования на быстроизменяющуюся транспортную обстановку.
Кроме того, имеется тенденция к обособлению, специализации многих служб. Например, обслуживание пассажирских поездов выделяется в отдельное предприятие внутри общероссийской железнодорожной компании. В таких условиях железнодорожное хозяйство и сортировочная станция адекватнее всего представляются совокупностью нескольких независимых систем -метасистемой.
В системологии Дж. Клира /1/ существуют два способа интегрирования систем в единое целое: образование структурированной системы путём выделения подсистем первого уровня и дальнейшего дробления их на подсистемы второго, третьего и т. д. уровней или создание метасистемы из нескольких систем и выбор в каждый момент одной или нескольких функционирующих с помощью правила замены. Эти два способа характеризуются тремя существенными отличиями.
В структурированной системе:
- элементы связаны непосредственной (информационной) связью;
- все элементы задействованы во время функционирования системы;
- синтез проводится по принципу полноты и достаточности.
В метасистеме:
- каждый элемент самодостаточен и связан с другими элементами лишь косвенно, через верхний уровень управления;
- в каждый момент времени задействован лишь один или несколько элементов, то есть имеются простаивающие и неиспользуемые элементы;
- количество элементов в метасистеме не является строгим; элементы могут дробиться, интегрироваться, к метасистеме могут добавляться новые элементы, либо исключаться наименее эффективные.
Сортировочная станция является сложным и ответственным объектом управления, который характеризуется быстрым изменением обстановки. Принятие неправильного решения в таких условиях резко снижает эффективность ее функционирования, может привести к непоправимым последствиям. К тому же повышение быстродействия ответной реакции требует опережения, а следовательно, прогнозирования складывающейся обстановки. Большие объёмы информации и требуемая скорость ее обработки делают необходимым применение систем компьютерной поддержки, функционирующих так же как и сама сортировочная станция на метасистемном принципе. Докажем последнее положение.
При функционировании сортировочной станции явно выделяются несколько слабо связанных структур: пассажирского обслуживания, путевого хозяйства и сооружений, грузовых перевозок, локомотивного и вагонного обслуживания, сигнализации централизации и блокировки, материальнотехнического обеспечения, информационного обслуживания и так далее.
Во время приёма и обслуживания поездов не все эти структуры задействованы. Например, при обслуживании грузовых поездов пассажирская служба не используется. Лишь при необходимости используются: снегоочистка, пожаротушение, восстановительный поезд и так далее.
Количество служб (систем) на сортировочной станции может меняться в зависимости от объёма работ, средств. Например, при большом объёме сортировочной работы создаются две горочные системы. И наоборот, при уменьшении объёмов перевозок объединяются локомотивные депо, закрываются станции.
По этим трем признакам функционирование сортировочной станции носит явно выраженный метасистемный характер.
При метасистемном подходе необходимо решить следующие типовые задачи /11/:
- выявление диапазонов эффективного функционирования систем;
- оценка и повышение необходимого уровня готовности систем к использованию;
- выявление и обеспечение сочетаемости, согласованного взаимодействия систем;
- разработка стратегии переключения отдельных или групп одновременно функционирующих систем;
- оптимальное перераспределение ограниченных общесистемных ресурсов;
- оптимальный синтез метасистемы.
Метасистемный анализ удобнее всего начинать с выявления диапазонов оптимального функционирования систем, поскольку на их основе в дальнейшем удобно разрабатывать стратегию выбора.
При решении этой задачи важно помнить, что метасистема возникает там и тогда, где и когда диапазон решаемой задачи настолько велик, что он не перекрывается использованием одной системы, либо эта система функционирует неэффективно в некоторых частях общего диапазона. Поэтому и возникает задача выявления границ, разделяющих поддиапазоны эффективного функционирования систем. Применительно к сортировочной станции легко проводятся границы между службами, задействованными при приёме грузов или пассажиров, транзитных или разборочных поездов. Труднее разделить функции пункта технического обслуживания поездов. Здесь необходимо искать дополнительные параметры при приёме разных типов поездов: длина состава, скорость его движения, выделяемые пути для их остановки и так далее.
Главными функциями сортировочных станций являются разборка и формирование составов, а также обслуживание транзитных поездов. Поэтому
актуален вопрос определения количества горочных систем. Диапазоны эффективности показаны на рисунке 1 в координатах объёмов чётного и нечётного грузопотоков, требующих сортировочных работ. При малых объёмах горка может находиться с чётной или нечётной стороны. Граница между этими системами при условии их равноправности проходит под углом 45 градусов. При возрастании объёмов становится эффективной двухгорочная система.
Границы диапазонов эффективности могут изменяться в зависимости от изменения условий функционирования сортировочной станции. Например, чётный грузопоток возрастает за счёт взрывоопасных грузов, которые нельзя спускать с горки. В этом случае граница между одногорочными системами поднимется на угол больше, чем 45 градусов. Равное возрастание таких грузов в чётном и нечётном направлениях приведёт к отодвиганию границы двухгорочной системы. Это означает, что компонента выявления границ эффективности в системе компьютерной поддержки должна работать с некоторой регулярностью.
Другим актуальным вопросом является объединение или разделение транзитного и отправочного парков. На рисунке 2 изображены области эффективности в координатах объёмов транзитных и сортировочных работ.
Поскольку при приёме и обслуживании разных типов поездов некоторые службы не задействованы, возникает вторая задача по оценке и поддержанию необходимого уровня готовности этих служб к действию. Так как момент начала работы этих служб носит вероятностный характер, оценивать уровень их готовности удобнее всего плотностью вероятности, а для его поддержания необходимо организовывать комплекс мероприятий. Особенно актуален этот вопрос для редко используемых функциональных звеньев: снегоочистки, пожаротушения, восстановительного поезда.
Готовность службы (Р
сл) к функционированию складывается из готовности техники и сооружений (Р
т), кадров( Р
к), документов( Р
д), информаци-онного(Р
ио) и энерго- обеспечения (Р
эо):
Р = р р р р р
сл т к д ио эо
Данная формула позволяет построить сетевой график выполнения мероприятий, поддерживающих или повышающих уровень готовности служб к действию.
Например, подготовительные мероприятия службы перевозок при встрече грузового поезда, приходящего в расформирование сведены в таблицу 1 с указанием их вида и последовательности.
|
Таблица 9.1 - Последовательность проведения подготовительных мер-тий |
|
|
Подготовительные |
Порядок |
|
|
мероприятия |
следования |
|
1 |
Получение телеграммы- натурного листа ТГНЛ (со- |
- |
|
|
общения 02) оператором станционного технологиче- |
|
|
|
ского центра (СТЦ) станции расформирования |
|
|
1 |
2 |
3 |
|
|
Продолжение таблицы 9.1 |
|
1 |
2 |
3 |
|
2 |
Получение плана подвода поездов оператором станционного технологического центра и его обработка |
- |
|
3 |
Выдача автоматизированной системой оперативного управления перевозками (АСОУП) плана прибытия поездов маневровому диспетчеру |
После 2 |
|
4 |
Выдача АСОУП итоговой части натурного листа |
После 1 |
|
5 |
Получение дежурным по станции сообщения с соседней станции об отправлении поезда |
- |
|
6 |
Приготовление дежурным по станции маршрута приёма поезда |
После 5 |
|
7 |
Извещение работников СТЦ, пункта технического осмотра (ПТО), пункта коммерческого осмотра (ПКО), маневрового диспетчера о номере, времени и пути приёма поезда |
После 5 |
|
8 |
Выход работников ПТО с материалом, инструментом на путь приёма поезда |
После 7 |
|
9 |
Выход работников ПКО с материалом, инструментом на путь приёма поезда |
После 7 |
|
10 |
Фиксация через телетайп оператором СТЦ во входной горловине номеров вагонов прибывшего поезда |
После 6 |
|
11 |
Выдача маневровому диспетчеру оператором СТЦ размеченной ТГНЛ и ее рассогласования с фактическим состоянием (сообщение 09) |
После10 |
|
12 |
Доставка пневмопочтой грузовых документов в СТЦ |
После 10 |
|
13 |
Прибытие поезда на путь парка приёма |
После 10 |
|
14 |
Ввод в АСОУП оператором при дежурном по станции информации о времени фактического прибытия поезда, корректировка модели парка приёма |
После13 |
|
15 |
Отцепка поездного локомотива локомотивной бригадой |
После 13 |
|
16 |
Отпуск тормозов, ограждение состава работниками сетевого ПТО |
После 15 |
|
17 |
Сверка документов и ТГНЛ операторами СТЦ |
После 12 |
|
18 |
Технический осмотр и обслуживание вагонов работниками ПТО |
После 16 |
|
19 |
Коммерческий осмотр состава работниками ПКО |
После 16 |
|
20 |
Снятие ограждения и доклад в СТЦ работников ПТО, ПКО |
После 18 |
|
21 |
Корректировка оператором СТЦ специализации путей сортировочного парка, сведений о вагонах прибывшего поезда (сообщения 09) и передача сортировочного листа работникам по расформированию |
После17 |
|
|
Продолжение таблицы 9.1 |
|
1 |
2 |
3 |
|
22 |
Извещение маневровым диспетчером машиниста горочного локомотива о начале надвига состава на пути парка приёма |
После21 |
|
Сетевой график подготовки к роспуску состава на односторонней сортировочной станции представлен на рисунке 9.3.
Выявление сочетаемости технологий, связанных с функционированием сортировочной станции, заключающейся в использовании одного и того же
 |
|
Рисунок 9.2 - Области эффективности парковых систем |
 |
|
Рисунок 9.3 - Сетевой график подготовки к роспуску состава |
оборудования, инструмента или кадров, позволяет максимально сократить расходы, повысить коэффициент использования оборудования, а также общую эффективность функционирования. Например, техническое обслуживание ходовых частей грузовых и пассажирских вагонов выполняется одной и той же бригадой пункта технического обслуживания.
В разные моменты времени уровни готовности служб меняются, например, не нужен высокий уровень готовности службы снегоочистки летом, а зимой может быть несколько снижен уровень готовности службы пожаротушения из-за уменьшения вероятности пожара. Как видим, на поддержание уровня готовности, а тем более на его повышение, требуются определенные затраты. Определение минимально достаточного уровня готовности служб в разные моменты времени (создание и мониторинг карты готовности служб) и минимизация этих затрат является, следовательно, актуальной задачей.
Анализ сочетаемости технологий погрузки - выгрузки, используемых на транспортно-складском комплексе (грузовом дворе), входящем в состав сортировочной станции, позволяет определить необходимость организации дополнительных технологий, либо исключения действующих, но малоэффективных. Для этого необходимо рассчитать коэффициенты удельного эффекта - отношение эффекта (Э), даваемого технологией к затратам на ее организа цию (З) с учетом перекрытия по оборудованию и кадрам с имеющимися технологиями, отражаемого матрицей перекрытий (С) /115/
Э
п =-.
3(C)
Если этот коэффициент высок для технологии, планируемой к внедрению по сравнению с имеющимися, то необходимо принять решение об ее использовании и наоборот имеющиеся технологии с низким коэффициентом удельного эффекта необходимо исключать. Например, оснащение погрузчика для тарно-штучных грузов дополнительными захватами позволяет при небольших затратах внедрить прогрессивную технологию пакетирования грузов.
Большие требования предъявляются железной дорогой к согласованности служб сортировочной станции. Общая схема согласования действий служб должна осуществляться в соответствии с моделью, изображенной на рисунке
В соответствии с предложенной моделью сортировочная станция рассматривается в качестве объекта управления (смотри рисунок 9.4). Главным возмущением, действующим на данный объект, является тип принимаемого поезда. Автоматизированная система управления сортировочной станции (АСУСС), получая информацию о типе поезда, выбирает необходимые службы и согласует взаимодействие между ними.
Для повышения скорости обслуживания принимаемых поездов АСУСС должна прогнозировать последовательность поступления поездов на станцию, разрабатывать планы взаимодействия необходимых служб, то есть решать четвёртую задачу метасистемного подхода - разрабатывать стратегию привлечения служб. При этом необходимо использовать график движения поездов, а вероятность его выполнения оценивать на основе имеющегося предыдущего статистического материала.
При своём функционировании метасистема использует некоторые общесистемные ресурсы (кадры, денежные и материальные средства, оборудование, инструмент и так далее), которые почти всегда ограничены. Оптимальное перераспределение этих ресурсов между системами позволит увеличить эффективность на метасистемном уровне. При этом ресурсы могут перераспределяться как во время функционирования нескольких систем, так и в ре
 |
|
Рисунок 9.4- Метасистемная модель функционирования сортировочной станции |
жиме их ожидания, так как на поддержание их в определённой степени готовности также расходуются средства.
Все рассмотренные выше задачи вносят свой вклад в решение последней задачи - синтеза оптимальной метасистемы. Применительно к сортировочной станции речь идёт о количественном и качественном наборе служб. В зависимости от уровня грузо - и пассажиропотоков структура метасистемы может гибко меняться, привлекая дополнительные службы, либо исключая малоэффективные.
Таким образом, метасистемный подход к функционированию сортировочной станции позволяет оптимально регулировать количество служб, решать соответствующие задачи (в том числе в нештатных ситуациях) и позволяет за счет оптимизации резко повысить эффективность ее работы.
10 Метасистемный подход к автоматизации выбора технологии проведения авиационно-химических работ
При автоматизации процесса принятия решения о выборе технологии проведения авиационно-химических работ (АХР) возникает ряд проблем. Представляется возможным разрешить их путем применения разработанного методологического подхода к внутренней организации авиационного специализированного комплекса (АСК).
10.1 Доказательство метасистемности процесса выбора технологии проведения АХР
Поскольку потенциальные возможности АСК оцениваются совокупностью технологий, целесообразно определить понятие технологии с учетом определяющих ее параметров.
10.1.1 Выявление параметров, определяющих технологию проведения
АХР
На технологию проведения АХР оказывают влияние факторы, сведенные в таблицу 10.1. Определяющие факторы сгруппированы профессором Н.З. Султановым в /118/ по принадлежности к подсистемам АСК.
В виду структурной сложности АСК и наличия функциональных взаимосвязей всех параметров необходимо выделить главные параметры, наиболее характерно влияющие на остальные. С этой целью АСК условно разделяется на функциональные подсистемы: сельскохозяйственные летательные аппараты (СЛА), АХР и наземный комплекс (НК), обладающие определенной автономностью. Координация согласованности действий этих подсистем возложена на подсистему управления, выполняющую ряд диспетчерских, надстроечных функций.
Таблица 10.1 - Параметры АСК, определяющие технологию проведе
ния АХР. |
|
|
Параметры ЛА |
Параметры АХР |
Параметры НКМ |
|
|
2 |
3 |
4 |
|
1 |
Тип ЛА |
Вид работ |
Количество взлетнопосадочных полос
(ВПП) |
|
2 |
Схема ЛА (варианторазмер) |
Метод внесения |
Состояние ВПП |
|
3 |
Летно-технические
характеристики |
Объем (количество) АХР |
Условия базирования |
|
4 |
Силовая установка |
Дальность перелета |
Наличие складских помещений |
|
5 |
Шасси |
Длина рабочего гона |
Наличие авиационнотехнической базы
(АТБ) |
|
6 |
Уровень механизации |
Высота перелета |
Удаленность |
|
7 |
Геометрические данные |
Высота обработки |
Наличие и номенклатура складских механизмов |
|
8 |
Весовые данные |
Ширина захвата |
Средства загрузки |
|
9 |
Аэродинамические
данные |
Время загрузки |
Геологические условия |
|
10 |
Технологичность |
Расход химикатов |
Состояние РД |
|
11 |
Условия эксплуатации и базирования |
Агротехнические сроки (периоды) |
Состояние КПБ,
БПБ |
|
12 |
Надежность |
Климатические условия |
Состояние МС, ЗПЛ |
|
13 |
Стоимость |
Территориальные условия |
Количество мест стоянки |
|
14 |
Производительность |
Скорость обработки |
Размерность |
|
15 |
Энерговооруженность |
|
Служебно-технические помещения |
|
16 |
Ремонтопригодность |
|
Состояние грунта |
|
17 |
|
|
Службы управления воздушным
движением (УВД ) |
|
18 |
|
|
Объем АХР |
|
Ввиду большого числа параметров, влияющих на формирование технологии проведения АХР, учет всех параметров приводит к необоснованному росту размерности задачи. Поэтому количество учитываемых параметров сводится к рациональному минимуму. В результате, из общего числа параметров выделяются следующие, определяющие понятие технологии: высота
обработки, расход химикатов, скорость обработки, длина рабочего гона, длина перелета, агротехнические сроки (периоды), объем АХР.
10.1.2 Принципиальные отличия системы от метасистемы
Согласно /119/ определение системы включает понятия структуры, функции, элемента (подсистемы), процесса, связи, управления и поведения.
В соответствии с системологией Дж. Клира /1/ существует два способа интегрирования систем: создание структурированной системы или метасистемы. В первом случае система разбивается на подсистемы, которые в свою очередь дробятся на подсистемы второго уровня, третьего уровня и т.д. Во втором случае система формируется на основании правила замены, когда из некоторого набора систем в каждый момент выбирается одна или некоторая группа функционирующих систем.
Покажем правомерность метасистемного подхода к авиационному специализированному комплексу.
Подсистемы АСК функционируют, как правило, в режиме разделения времени и осуществляют необходимые связи в соответствии с параметрами технологии проводимых АХР, находясь в различной степени готовности. В процессе реализации конкретной технологии задействованы элементы той или иной подсистемы, а остальные элементы не используются.
Отсюда следует вывод об относительной автономности подсистем АСК, отсутствии постоянной жесткой связи между ними. Связь осуществляется только через верхний уровень управления.
Исходя из этого формулируются следующие положения:
1 АСК характеризуется набором самостоятельных слабосвязанных технологий, каждая из которых независима и самодостаточна. При этом технологии могут перекрываться в меру того, насколько при ее выполнении задействованы подсистемы или отдельные элементы АСК.
2 Степень включения подсистем АСК обусловлена, главным образом, спецификой АХР - сезонностью их выполнения, например:
- весеннее - летний период (борьба с насекомыми - вредителями, сорняками);
- осенне - зимний период (экологический мониторинг, съемка, оценка эффективности мер снегозадержания).
3 Различная степень готовности подсистем АСК, отдельных элементов подсистем к реализации той или иной технологии (несоответствия: запасов го-рюче - смазочных материалов и химикатов; подготовки кадров).
4 В силу разнородности задач набор технологий, реализуемых АСК, нестабилен и в зависимости от складывающейся ситуации может быть сокращен или дополнен. В процессе совершенствования технологий менее эффективные могут быть заменены более эффективными. Модернизация технических средств позволяет реализовать некоторые технологии за счет перекрытия их другими.
Особое внимание следует уделить подсистеме управления, свойства которой носят неявный, но всеобъемлющий характер, поскольку она координирует включение тех или иных подсистем, их элементов, параметры которых находятся в определенной зависимости. Вследствие этого появляется необходимость согласования зависимых параметров, то есть требуется более высокий уровень управления, а сама система управления становится иерархической.
По совокупности приведенных положений можно сделать вывод о правомерности метасистемного подхода к АСК. Поэтому далее будем рассматривать АСК с позиций метасистемности.
Рассмотрим особенности задач метасистемного подхода применительно к АСК.
10.2 Выявление диапазонов эффективности технологий проведения авиационно-химических работ
Под диапазоном эффективности понимается ограниченный объем в пространстве параметров технологии, в котором ее применение в наибольшей степени эффективно. Задача выявления диапазонов эффективности согласуется с параметрической моделью, предложенной профессором Н.З. Султановым в /118/. Процесс функционирования АСК моделируется с учетом вероятности выполнения СЛА своего назначения, для чего необходимо определение эффективности СЛА по ряду показателей: вероятность выполнения основных стадий функционирования (целевая надежность), целевая производительность, техническая надежность и топливная эффективность.
Целью и основным элементом функционирования ЛА любого назначения является полет (событие). Вероятность выполнения своего назначения (величина целевой надежности) определяется надежностью операций, соответствующих основным стадиям функционирования, т.е. комплексный показатель целевой надежности, R записывается в следующем виде
(10.1)
P • P • P • P • P
ucijk npijk 6nijk ncij эку
где P
ucijk - коэффициент исправности парка однотипных СЛА, вероят
ность того, что в момент поступления заявки на полет j-ый вариант СЛА находится в исправном состоянии и может выполнить i-ый вид АХР с k-го наземного комплекса (НКМ);
P
npijk - коэффициент использования СЛА в производственных полетах,
вероятность того, что исправный СЛА j-го варианта (типа) не будет простаивать и своевременно будет подана заявка на i-ый вид АХР с k-го НКМ;
P
6mjk - коэффициент благополучия полета, т.е. вероятность того, что
исправный СЛА j-го варианта, своевременно подготовленный к полету и имеющий заявку, будет безотказно функционировать в полете и выполнит i-ый вид АХР с k-го НКМ;
P
HCij - коэффициент надежности системы при условии успешного прохождения трех предыдущих стадий (СЛА j-го варианта или типа исправен,
имеет заявку на производство i-го вида АХР и безотказно технически проводит работу), т.е. вероятность отсутствия непредвиденных обстоятельств (например: резкое изменение метеоусловий);
P
3Kij - коэффициент экологической надежности j-го вида СЛА на i-ом
виде АХР.
Для снижения размерности и упрощения графической интерпретации из общего числа параметров, определяющих по п.10.1.1 понятие технологии выберем: расход химикатов q
XM, длину рабочего гона 1
Г, длину перелета Ь
пер.
На этих параметрах строим графическую интерпретацию зависимостей
R = (q,M, і
г, ), (10.2)
позволяющих обозначить области предпочтительного применения (ОПП) для различных типов (варианторазмеров) СЛА.
|
Области предпочтительного применения в системе координат qXM , 1Г (при всех прочих сопоставимых условиях) для разных методов АХР: 00-03 рассев, 00-04 разбрасывание показаны на рисунках 10.1, 10.2. |
 |
Рисунок 10.1 - Области предпочтительного применения сельскохозяйственных летательных аппаратов на авиационно-химических работах по индексу 00-03
Анализ графиков, приведенных на рисунках 10.1, 10.2 показывает, что вертолеты сельскохозяйственной модификации имеют области предпочтительного применения в диапазонах норм расхода химикатов q хм (от 3 до 125
кг/га) и длины рабочих гонов над полем 1Г (от 150 до 1300 м). ОПП вертолетов сельскохозяйственной модификации по форме напоминает “кокон” под ОПП сельскохозяйственных самолетов. Все остальные области занимают ОПП малоразмерных летательных аппаратов (МЛА) и наземных средств.
ОПП определяют точные границы применения сельскохозяйственных летательных аппаратов на АХР. Вместе с тем по результатам теоретических |

20 40 60 80 100 120 140 q
XM, кг/га
Рисунок 10.2 - Области предпочтительного применения сельскохозяйственных летательных аппаратов на АХР по индексу 00-04
исследований и на основе обработки статистического материала профессором Н.З. Султановым в /118/ выявлены области, вложенные в ОПП и называемые зонами рационального применения, определяющие использование в той или иной технологии конкретных типов (варианторазмеров) СЛА.
Исследование влияния технологий проведения АХР на ОПП показало:
- изменение метода внесения химикатов приводит к “свертыванию” и удлинению области предпочтительного применения вертолетов;
- увеличение объемов АХР приводит к асимптотичному повороту области предпочтительного применения;
- появляются новые области предпочтительного применения при АХР с индексом 00-04 для малоразмерных летательных аппаратов с гибким крылом (мотодельтапланов).
Анализ ОПП в процессе выбора и подготовки технологии позволяет, исходя из заданных параметров І
г и q
M, однозначно определить тип (ва-рианторазмер) СЛА, включенного в технологию проведения АХР.
Однако, при обследовании места проведения планируемых летных операций, проводимых представителем летного отряда, закономерно выявление фактора, вносящего серьезные коррективы в определение типа (вариантораз-мера) СЛА, привлекаемого к реализации конкретной технологии. Наличие этого фактора обусловлено сложностью конфигурации отдельных обрабатываемых участков, что накладывает значительные ограничения на параметры технологий проведения АХР по целевой и экологической надежности.
Следует отметить, что сложность конфигурации отдельных участков при определении типа (варианторазмера) СЛА, привлекаемого для проведения АХР, не учитываются ни параметрической моделью, ни моделью проведения летной операции. Из этого можно сделать вывод о необходимости разработки аналитического или методологического аппарата для вычленения из общего количества участков, запланированных для обработки, участков со сложной конфигурацией, или «спорных» участков. В конечном счете, это позволяет обосновать определение типа (варианторазмера) привлекаемого СЛА.
10.3 Обеспечение сочетаемости элементов АСК
Проблема сочетаемости элементов АСК возникает исходя из сложности конфигурации обрабатываемых участков, затрагивающей экономические и экологические аспекты проведения АХР. Исходя из этого естественно предположение о том, что в некоторых случаях обработку «спорных» участков целесообразно проводить путем сочетания различных технологий, обусловливающих использование различных СЛА (например, СХВ и СХС, либо СХВ и МДП).
При функционировании метасистемы на первый план выходит проблема согласования включенных в нее систем. Важность этой проблемы обсуждена в работе /5/ и на ее решение направлена вторая задача метасистемного подхода.
При этом поиск статически согласованных систем осуществляется путем учета взаимных перекрытий частей различных систем, а согласованность в динамике выявляется с помощью оценки увеличения общего эффекта от взаимодействия систем.
Сочетаемость систем в динамике можно пояснить рассмотрением одновременного функционирования двух систем. Пусть предпочтительные значения технологических параметров задают рабочие точки как показано на рисунке 10.3, где изображены графики зависимостей потерь систем от объемов, направляемых на них управляющих общесистемных ресурсов.
Крутизна графиков а и б, приведенных на рисунке 10.3, отражает эффективность затрат, вложенных в управление конкретной подсистемой. В данном случае управляющие воздействия представляют управляющие общесистемные ресурсы. Наиболее целесообразно приложение управляющих воздействий к подсистеме, позволяющей получить наилучшие значения технологических параметров. Таким образом, показана возможность переноса управляющих ресурсов с одной системы на другую с уменьшением общих метасистемных потерь.
По совокупности очевидных свойств, в соответствии с признаками, приведенными в /115/, а также спецификой выполняемых работ, АСК характеризуется иерархичностью и мультиструктурностью. В мультиструктурных системах отдельные структуры включаются последовательно или параллельно.
 |
|
Рисунок 10.3 - Графическая иллюстрация сочетаемости подсистем. |
При параллельном включении структур последние должны обладать максимальной автономностью. Здесь объединяющим фактором общесистемных ресурсов являются управляющие воздействия, сформированные координирующей подсистемой - подсистемой управления. Элементы, используемые в метасистемах совместно, фактически являются общими ресурсами параллельно работающих структур. При этом поиск статически согласованных систем осуществляется путем учета взаимных перекрытий частей различных систем, а согласованность в динамике выявляется с помощью оценки увеличения общего эффекта от совместного взаимодействия систем.
10.4 Стратегия выбора технологии проведения АХР
Имея диапазоны эффективности в многомерном пространстве и изображающую точку, построенную на основе реального состояния систем, можно, согласно /120/, прогнозировать последовательность и моменты переключения функционирующих систем на основе движений этой точки, что показано на рисунке 10.4.
Наличие неопределенности предполагает разработку комплекса мер по ее устранению или максимально возможной компенсации. Поскольку решение задач АХР носит сезонный характер и порядок их выполнения укладывается во временной ряд, целесообразно стратегию выбора описывать с позиции методов прогнозирования.
 |
|
Т |
Рисунок 10.4 - Графическая иллюстрация стратегии выбора технологии проведения авиационно - химических работ
10.4.1 Разработка концепции прогнозирования параметров технологии проведения АХР
Анализ работ В.И. Автономова /121/, И.П. Стабина, В.С. Моисеевой /122/ позволяет сделать вывод о том, что технология проведения АХР, максимально отвечающая цели функционирования, представляет собой идеальное конструкторское решение на базе существующей (опорной) АСК. Процесс принятия решения по выбору оптимального варианта АСК представлен на рисунке 10.5.
Из блок-схемы, приведенной на рисунке 10.6 видно, что на основе выявления противоречий между идеальным конечным результатом (ИКР) и существующим вариантом из множества альтернатив формируется АСК, по параметрам максимально приближенная к ИКР.
Непосредственное применение летательного аппарата как составной части АСК, включающей совокупность подсистем, обеспечивающих данное применение, происходит в условиях операции, отражающей взаимодействие всех средств, участвующих в обеспечении и решении поставленной задачи /123/.
Математическая модель, разрабатываемая на основе схемы операции, содержит описание процессов, протекающих в операции
МОД (W ) | = <Act, Kon (Act) , { U}>, (10.3)
где W - показатели эффективности;
| = - знак оператора модельного отображения;
Act - совокупность действий, отражающих функционирование ЛА;
Kon - совокупность противодействий;
 |
Рисунок 10.5 - Блок - схема алгоритма развития технической системы {U} - условия операции.
В математической модели операции для описания элементов вводятся два вида параметров: идеальные и тактические.
Прогнозируемые параметры {п} = {пьп2,...,п^}- совокупность технических характеристик, описывающих разрабатываемый элемент системы.
Тактические параметры {т}= {т 1,т 2,...,т s } - совокупность характеристик, определяющих показатель эффективности. Тактические параметры представим функционально зависимыми от идеальных параметров и неноминальных значений параметров условий операции
т , = fs [ {п}, {Uo} ], s = m~ (10.4)
На основе математической модели операции устанавливаем зависимость показателя эффективности системы в виде
W = W ({ т}, {в}, {U}), (10.5) |
где {в} = {ві, вj, ¦¦¦, в
т} - совокупность параметров противодействия;
{U}= {ы
1,ыа , ¦¦¦, u
iu} - совокупность параметров условий операции.
Отсюда задача выбора рационального варианта а АСК математически формулируется следующим образом
W ( {т}*, {в }, { U } ) ^ max, {т}* = a*= {т*і, т*2,...,т„}, (10.6)
В формулировке задачи указывается на выбор рационального варианта, поскольку в условиях неопределенности {в} и {U} выбрать однозначно оптимальный вариант невозможно.
На основе математического описания процессов, протекающих в операции и алгоритма синтеза оптимального варианта АСК, максимально приближенного к ИКР, процесс выбора рационального варианта опишем в виде блок - схемы, приведенной на рисунке 10.6.
Из модуля 4 на рисунке 10.6. видно, что на задачу выбора рационального варианта АСК решающее влияние оказывают факторы {в} и {U}, обусловленные неопределенностью и существенно снижающие достоверность прогноза относительно прогнозируемых параметров {п
1, п
2, ni}
opt.
Анализируя задачи выбора рационального варианта АСК, необходимо дать оценку их сложности и возможности формализации.
Задача формирования критерия может быть решена либо путем программной реализации известных математических методов, либо через разработанные самостоятельно процедуры на основе предлагаемых методик. Более простым видится первый путь, однако, формирование критерия характеризуется наличием неопределенности, обусловленной накладываемыми ограничениями, что видно из модуля 5 на рисунке 10.6. Вследствие этого целесообразным следует признать разработку адаптированного аппарата, позволяющего компенсировать или в значительной степени снизить неопределенность при формировании критериев.
Задача анализа вариантов АСК по выбранному (сформированному) критерию эффективности является трудно формализуемой, характеризуется значительной трудоемкостью вследствие большого количества анализируемых вариантов и неопределенности анализируемой информации от модулей 4, 5, 6 на рисунке 10.6. Как правило, задача анализа вариантов решается путем привлечения математических методов, что не дает желаемого результата и приводит к необходимости формирования нового методологического подхода.
По результатам проведенного анализа можно обобщить вышеизложенное в виде блок-схемы, изображенной на рисунке 10.6. Из блок-схемы видно, что процесс выбора рационального варианта АСК обусловлен тремя видами неопределенности:
1 Неопределенность баланса критериальной оценки, обусловленная ограничениями на область допустимых значений проектных параметров и неоднозначностью соотношений частных критериев.
2 Неопределенность границ описания ПО обусловлена, во-первых: ее избыточной сложностью; во-вторых: ограничениями на область допустимых значений идеальных параметров.
3 Неопределенность исходных данных, обусловленная их неполнотой, связанной, зачастую, с несвоевременностью получения данных, либо с несвоевременностью их предварительной обработки для последующей их загрузки в базу данных или в базу знаний.
Как отмечает В.С. Брусов в /60/, операторы, отражающие свойства объекта недостаточно формализованы и осуществляют лишь приближенное моделирование объекта. Это создает дополнительную неопределенность, обусловленную неточностью описания объекта. Очевидно, что на результаты анализа вариантов АСК будут оказывать влияние все перечисленные виды неопределенности. В связи с этим предлагается сформулированные выше трудно формализуемые задачи, обусловленные неопределенностью,
|
1 |
Идеальный СЛА |
|
6 |
Выбор критерия |
|
|
id id id |
—> |
W({n},{ ^},{U}) ^ |
|
{т} = {тП ^ ...} |
|
max
-*-1 |
5 Ограничения на область допустимых значений проектных параметров
Ф ( т, п
2,...,пі) < Фі
ПРОТИ
ВОРЕЧИЯ
Генерация альтерна
Блок
тив A = {a
1; a
2, ...,a }
сравнения
Опорный вариант ор ор ор
{ Т } = { Гі,Г2,... }
Рациональный вариант проект -ного решения СЛА
aort
{n1
,n2
,---
,ni
}ort
Рисунок 10.6 - Процесс выбора рационального варианта АСК. АСК -авиационный специализированный комплекс
решать методами инженерии знаний, априорно ориентированными на решение задач данного класса.
Предлагается параметры АСК в силу их неопределенности целесообразно представлять в виде прогнозируемых величин. Таким образом, рациональный вариант АСК может быть описан совокупностью прогнозируемых
параметров {п\,п
2, задача определения которых разбивается на ряд
задач прогнозирования по количеству прогнозируемых параметров.
10.5 Оценка и обеспечение уровня готовности технологии проведения АХР к использованию.
Эта задача возникает из-за особенностей метасистем /87/, в которых в любой момент времени функционируют только одна или несколько систем, а остальные "простаивают". Их готовность к включению можно оценивать вероятностью включения. Она подчиняется уравнению Колмогорова и управлять ею можно только созданием условий, способствующих возможности включения системы /84/. Вопросу оценки и обеспечения уровня готовности технологии проведения АХР к использованию посвящен самостоятельный раздел.
Выбор критерия W ({ Т},{ в},{и}) ^ max
ЗНАНИЕ
ЭКСПЕР
ТОВ
НЕОПРЕДЕЛЕННОСТЬ БАЛАНСА КРИТЕРИАЛЬНОЙ ОЦЕНКИ
Анализ вариантов вертолета по критерию max-ной эффективности W ( avar, в , U )
ОПИ
САНИЕ
ПО
4
ТЕРМИ
НАХ
Ограничения на область допустимых значений проектных параметров Ф(
П і, П П )<Фо
НЕОПРЕДЕ
ЛЕННОСТЬ
НЕОПРЕДЕЛЕННОСТЬ ГРАНИЦ ОПИСАНИЯ ПО
ЭКС
ПЕРТОВ
|
Генерация |
альтернатив |
|
A= { ab a2, |
••, a /и} |
В Ы Б О Р ВАРИАНТА ВЕРТОЛЕТА
НЕОПРЕДЕЛЕННОСТЬ ИСХОДНЫХ ДАННЫХ
БАЗА
ЗНАНИЙ
М
О
Д
Е
Л
Ь
О
П
И
С
А
Н
И
Я
ПО
Рациональный вариант проектного
решения aopt
{ П 1
,П 2??
П i
}opr
ЗНАНИЯ
ЭКСПЕРТОВ
ФОРМУЛИРОВКА ЗАДАЧ ПРОГНОЗИРОВАНИЯ
ОПИСАНИЕ
ПО
В
ПРОГНОЗИРОВАНИЕ
|
П1 opt |
|
|
2 |
|
|
|
ПРОГНОЗИРОВАНИЕ |
|
|
|
|
|
|
|
3 |
П2 opt |
|
|
|
ТЕРМИ
НАХ
ЭКСПЕРТОВ
•+
ПРОГНОЗИРОВАНИЕ
Пі opt
Рисунок 10.7 - Блок - схема анализа и выявления предпосылок создания базы знаний: ПО - предметная область; АСК - авиационный специализированный комплекс
10.6 Оптимизация перераспределения общесистемных ресурсов
АСК
Если подсистемы АСК функционируют параллельно, согласно /88/ возникает дополнительная задача оптимального перераспределения общесистемных ресурсов с максимизацией общего эффекта метасистемы.
Классический функционал оптимизации включает три слагаемых:
- Lterm - терминальная составляющая, показывающая конечные установившиеся потери, обусловленные неточностью системы;
- L(x,t) - отражает потери, возникающие из-за отклонения переходного процесса в системе от идеального;
- А(а) - затраты управляющих ресурсов
t
ф = Ltepm +\[L(x, t) + A(u )] (10.7)
o
Смысл оптимизации непосредственно заключен в минимизации этого функционала.
Однако, следует учесть, что на терминальную составляющую Т нельзя оказать решающего влияния непосредственно управляющими воздействиями. Это возможно только при изменении структуры системы. Следовательно, значимыми с точки зрения управления будут лишь два последних слагаемых. Кроме того, перераспределение ресурсов осуществляется между дискретными системами, поэтому интеграл превращается в простую сумму.
Окончательно имеем
N
ЁП, + Зi ^ min (10.8)
i=1
где П - потери от недостатка объема управляющих ресурсов,
З -затраты управляющих ресурсов, ведущие к таким потерям.
Данные положения справедливы для параллельных систем. С другой стороны, простаивающие системы должны поддерживаться в разной степени готовности к использованию. На это также затрачиваются общесистемные ресурсы, перераспределение которых между системами можно оптимизировать по аналогичной схеме. Применительно к АСК перераспределение ресурсов сводится к перераспределению ресурсов НКМ: кадров, горючесмазочных материалов, химикатов и др.
10.7 Оптимизация набора используемых технологий
Методика синтеза начинается с предварительного определения и ранжирования по убыванию коэффициентов удельного эффекта для множества систем, перспективных с точки зрения включения в будущую метасистему /89/.
Выбирая первую, самую эффективную систему, необходимо далее решать вопрос о параллельном или последовательном подключении следующих сис-тем. При этом учитывается степень перекрытия частей подключаемой системы при последовательном подключении либо эффект от перераспределения ресур-сов при параллельном подключении. Выбор производится на основе анализа разности значений коэффициентов удельного эффекта для этих двух вариантов подключений
(Ю.9)
S
1 + S
2 - S
п S
1 + S
2 + bADS
п
K1 +
K 2
c21
K2
и зависит от знака числителя получаемой дроби:
c
2iK2 (Si + S2 )+ C
21K
2bADSn - Sn (Ki + K
2)-bADSn (Ki + K
2) (10.10)
где c
21 - коэффициент перекрытия второй системой первой;
AD - “суммарное “ уменьшение дисперсии управляемых величин;
b - размерный коэффициент;
Si,S
2 - эффекты, получаемые от функционирования первой и второй систем соответственно;
S
n - “перекрывающийся” эффект (в этой области системы работают параллельно и эффект суммируется);
К], К
2 - соответствующие затраты.
Набор систем в метасистему прекращается при достижении величины допустимых затрат на ее создание.
Если системы функционируют параллельно, возникает дополнительная задача оптимального перераспределения общесистемных ресурсов с максимизацией общего эффекта метасистемы.
10.8 Метасистемная модель функционирования АСК
В результате анализа задач, решаемых при метасистемном подходе, показана правомерность метасистемного подхода к АСК и построена метасистемная модель его функционирования, приведенная на рисунке 10.8.
Предлагаемая метасистемная модель функционирования авиационного специализированного комплекса отражает всю совокупность проанализированных выше задач, решаемых при метасистемном подходе.
Резюме
1 На основе проведенного анализа структуры и функциональных возможностей АСК для проведения АХР можно сделать однозначный вывод о том, что задачи, решаемые исследуемым АСК, согласуются с задачами мета-системного подхода и определяют его как метасистему.
2 Каждая технология проведения АХР, реализуемая АСК, имеет свой диапазон эффективности, определяемый областью предпочтительного применения.
3 При проведении АХР не учитывается такой важный параметр, как конфигурация обрабатываемого участка, определяющая специфику используемых технологий проведения АХР.

АХР- авиационные химические работы;
АСК - авиационный специализированный комплекс;
НКМ - наземный командный комплекс;
ГСМ - горюче - смазочные материалы
Рисунок 10.8 - Метасистемная модель функционирования авиационного специализированного комплекса
4 Затраты на формирование оптимального набора технологий проведения АХР могут быть уменьшены за счет увеличения их перекрытия по оборудованию или кадрам.
5 Разработка стратегии использования технологий проведения АХР позволяет оптимально готовить их к включению во времени, тем самым сокращая простои и отказы при выполнении поступающих заявок на выполнение АХР.
6 Перераспределение общесистемных ресурсов имеет решающее значение при их ограниченности, позволяя уменьшить общие метасистемные потери.
7 Оптимизация выбора технологий проведения АХР по коэффициенту удельного эффекта при минимальных затратах обслуживает максимальное разнообразие заявок, при этом исключаются неэффективные технологии за счет выявления уровня целесообразности.
8 В результате проведенных исследований предлагается метасистемная модель функционирования АСК, отражающая специфику его внутренней организации.
9 Анализ рассмотренных задач показал, что мало исследованной и вместе с тем очень важной является время реакции АСК на изменение внешних условий, определяемое метасистемной задачей оценки и повышения степени готовности технологий проведения АХР к использованию.
Список использованных источников
1 Клир Дж. Системология. Автоматизация решения системных задач.-М.: Радио и связь, 1990.-544 с.
2 Солодкая М.С. Взаимодействие социального и технического в управлении. Дисс. на соискание уч. степ д-ра. фил. наук - М.: МГУ, 1999.
3 Месарович М., Такахара Я. Общая теория систем: Математические основы / Под ред. С.В. Емельянова.- М.: Мир, 1978.- 311 с.
4 Теория автоматического управления. Ч.І Теория линейных систем автоматического управления.- М.: Высшая школа, 1986.- 367 с.
5 Пищухин А.М. Согласованность составляющих системы и методы ее достижения //Вестник ОГУ №1, 1999.- с 87-90.
6 Бойчук Л.М. Синтез координирующих систем автоматического управления.- М.: Энергоатомиздат, 1991 г. - 160 с.
7 Гнеденко Б.В. Курс теории вероятностей.-М.: Наука, 1988.-448с.
8 Первозванский А.А. Курс теории автоматического управления.-М.:Наука, 1986 г.- 616 с.
9 Справочник по теории автоматического управления.-М.:Наука. 1987.712 с.
10 Горелик А.Л., Гуревич И.Б., Скрипкин В.А. Современное состояние проблемы распознавания: некоторые аспекты.-М.:Радио и связь, 1985.-160 с.
11 Пищухин А.М., Коршунова Т.И. Особенности метасистемного подхода в теории управления //Матер. региональн. н/п конф. «Современные информационные технологии в науке, образовании и практике». Оренбург.-2002.- с. 160-162.
12 Пищухин А.М. Синтез иерархических систем для управления сборочными автоматами //Сборка в машиностроении и приборостроении 2001.-№2.- с. 27-30.
13 Потапова Т.Б. Структурный анализ системы управления непрерывным замкнутым производством.- Приборы и системы управления, 1999.- № 2.- с. 16-24.
14 Бухалев В.А. Распознавание,оценивание и управление в системах со случайной скачкообразной структурой.- М.:Наука. Физматлит, 1996.- 282 с.
15 Поспелов Д.А. Ситуационное управление: теория и практика.-М.: Наука, 1986.-288 с.
16 Коршунова Т.И. Автоматизация контроля качества ткани. Диссертация на соискание ученой степени кандидата технических наук. Оренбург, 1998 г. - 154 с.
17 Коршунова Т.И., Пищухин А.М. Выбор значений непрерывных признаков для классификации объектов при контроле ткани.// Контроль. Диагностика, №5 2000, с. 7-8
18 ГОСТ 161-86. Ткани хлопчатобумажные, смешанные и из пряжи химических волокон. Определение сортности.- М.:ГК СССР по стандартам, 1986., 10 с.
19 Конечные автоматы: эквивалентность и поведение.-М.: Наука. 1984.-192 с.
20 Брауэр В. Введение в теорию конечных автоматов.-М.: Радио и связь, 1987.- 392 с.
21 Волков И.К., Зуев С.М., Цветкова Г.М. Случайные процессы. -М.:Изд-во МГТУ им. Баумана, 1999.- 448 с.
22 Шелобаев С.И. Математические методы и модели в экономике, финансах, бизнесе: Учеб.пособие для вузов. - М. : ЮНИТИ-ДАНА, 2000 - 367с.
23 Абдрашитов Р.Т. Методы синтеза оптимальных автоматических систем управления сельскохозяйственными технологическими процессами. Дис.... доктора технических наук. Минск, 1980. - 408 с.
24 Кузнецов и др. Автоматизация производственных процессов.-М.:Высшая школа, 1978.-431 с.
25 Пищухин А.М. Теоретические основы выбора средств автоматизации технологических процессов /Учебное пособие.- Оренбург. - 2004. - 111 с.
26 Зеленцова Л.С. Оперативное планирование производства в условиях рынка.-Оренбург. ОГУ, 2000.-161 с.
27 Справочник по теории автоматического управления.-М.: Наука, 1987.-712 с.
28 Казаков И.Е., Артемьев В.М. Оптимизация динамических систем случайной структуры - М.: Наука, 1980.- 384 с.
29 Тихонов А.Н., Самарский А.А. Уравнения математической физики.-М.:Наука, 1977.-736 с.
30 Бойчук Л.М. Синтез координирующих систем автоматического управления.- М.: Энергоатомиздат, 1991. - 160 с.
31 Коршунова Т.И., Пищухин А.М. Автоматизация процесса разбраковки ткани. / / Деп. ВИНИТИ №201-В97, 1997. - 7с.
32 Победимский В.П. Отделка и контроль качества готовых тканей: Учеб.пособие - М.: Высшая школа, 1981. - 335с.
33 Нотова С.В. Метод видеокомпьютерной коррекции зрения в лечении близорукости. Дис.... канд.мед.наук, РМАПО, 2000.
34 Эрисман Ф.Ф. Влияние школ на происхождение близорукости.- СПб., 1870.
35 Cohn H. Untersuchungen der Augen von 10060 Schulkinder. Leipzig, 1867. 175 s.
36 Михалева М.Г. Частота распространения миопии в различных природных зонах РСФСР //Материалы научно-практической конференции по вопросам профилактики патогенеза и лечения заболеваний органа зрения у детей. - М., 1971.- с.94-96.
37 Либман Е.С., Вервельская В.М., Русакова О.А., Мелкумянц Т.А. и др. Эпидемиология и особенности развития инвалидизирующих форм близорукости // Близорукость. Патогенез, профилактика прогрессирования: Материалы Международного симпозиума. - М., 1990. - с. 225-226.
38 Балабанов В.И. О некоторых закономерностях формирования рефракции глаз у школьников и влияние оптической коррекции на ход этого процесса. // Дис.... доктора медицинских наук. Донецк, 1971.
39 Асабина В. А. Состояние здоровья и предшествующие заболевания у детей со спазмом аккомодации при ложной и истинной миопии //Офтальмологический журнал. 1971. -№4.- с. 289-292.
40 Дашевский А.И. Профилактика ложной и осевой близорукости в свете гипотезы их патогенеза //Офтальмологический журнал.-1968.-№6.-с. 404-410.
41 Дашевский А.И. Близорукость // Л.:Медгиз, 1962. С.148.
42 Вилина И.Я. О методике лечения спазмов аккомодации. //Вестник офтальмологии. 1971. №2. С. 19-24.
43 Randle R.J., Murphy M.R. The dinamic response of visual accomodation over a seven-day period. Am. J. Optom. Physiol. Opt. 1974. V 51. P 530-544.
44 Scheard C. Ocular accomodation. - Hartford, USA. 1920.
45 Ольгина А. М. Применение метода «затуманивания» для профилактики лечения спазма аккомодации в домашних условиях// Офтальмологический журнал. 1971.-№8.-с. 621-623.
46 Шаихова Д.И. Применение дивергентной дезаккомодации и микрозатуманивания при лечении миопии // Здравоохранение Казахстана. 1975.-№8.-С. 81-82.
47 Мандель Ы.М. Упражнения для глазных мышц как профилактика прог-рессирования близорукости // Всесоюзная конференция по вопросам детской офтальмологии. - М.,- 1976.- С.129-130.
48 Ремезов М.С., Гильдина Б.И. Роль астигматизма роговицы в ослаблении аккомодационной способности и ортоптическое лечение при миопии // Материалы научной конференции по вопросам профилактики, патогенеза и лечения заболеваний органа зрения у детей. - М., 1971. С. 97-100.
49 Аветисов Э.С., Мац К.А. Методы тренировки цилиарной мышцы при ослабленной аккомодации // Материалы научной конференции по вопросам профилактики, патогенеза и лечения заболеваний органа зрения у детей. - М., -1971.-с. 60-63.
50 Аветисов Э.С. Некоторые итоги изучения экологии и генеза миопии в институте глазных болезней им. Гельмгольца //Материалы научнопрактической конференции по вопросам профилактики патогенеза и лечения заболеваний органа зрения у детей. - М., 1971.-с. 53-58.
51 Розенблюм Ю.З. Оптометрия (подбор средств коррекции зрения).-СПб.: Гиппократ, 1996.- 320 с.
52 Вязовский И.А., Пономаренко С.Ф. К вопросу о влиянии циклоплеги-ческих средств на течение близорукости //Офтальмологический жур., 1980.-№6.-с. 350-351.
53 Lecaillon-Thibou M.B. Premiers resultats du treatment des myopies evo-lutives par la MMP (neosynephrine associee a la vitamine E). Bull. Soc. Ophthal. Fr.,1964, V 64. № 9. P. 728-734.
54 Tokoro T., Kabe S. Treatment of myopia.- Acta Soe. Ophthalmol., Jap., 1964. V. 68. P. 1958-1961.
55 Jamai R., Nakayama S. Treatment of Myopia due to Cyclospasm. Acta Soc. Ophthalmol., Jap., 1970. P.P. 74, 12, 1580.
56 Rubin M.L., Milder B Myopia - a Treatebl “Disease” - Surv. Ophthalmol., 1976. V. 21. № 1. P. 65-69.
57 Аветисов Э.С., Розенблюм Ю.З., Тарутта Е.П. Профилактика близорукости //Вестник офтальмологии. 1989. Т.105. №6. С. 3-6.
58 Маликова Р.Г., Савицкая Н.Ф. Миопия. - М.,1974. С. 108-109.
59 Tori T. Treatment of Myopia with Local use of Neasynephrine Hydrochloride. Jap., J., Ophthalmol., 1960. №4. Р. 213.
60 Oohaka R., Kawai T., Marica mai K. Effect of mydriatica (neasynesin) on the coses of suspected pseudomyopia. Jap. J. Chin. Op., 1964. 18. 1259.
61 Лохтина Н.И. Профилактика прогрессирования миопии путем воздействия на аккомодационный аппарат глаза // Дис.... кандидата медицинских наук. - М., 1977.
62 Левченко О.Г. К вопросу о лечении детей с прогрессирующей близорукостью мезотоном //Офтальмологический журнал. 1987. №3. С. 165-168.
63 Маликова Р.Г. Влияние некоторых вегетотропных средств на работоспособность цилиарной мышцы при миопии // Дис.... кандидата медицинских наук. - М., 1973.
64 Нестеров А.П., Свирин А.В., Лапочкин В.И. О медикаментозном лечении прогрессирующей близорукости// Вестник офтальмологии.-1990.-Т. 106.-№2.-с. 25-28.
65 Токуева Р.Ж., Батманов Ю.Е. Комбинированный метод лечения ложной близорукости и профилактика развития осевой миопии// Вестник офтальмологии. -1998.- №6.-с. 33-35.
66 Филатов В.П., Скородинская В.В. Несколько соображений о путях лечения и профилактики близорукости // Офтальмологический журнал.-1955.-№6.-с. 6-11.
67 Шпак Н.И., Федорова Л.И. Результаты клинического испытания препарата «Биосед»// Офтальмологический журнал -1987.- №2.- с. 141.
68 Шлопак Т.В. Микроэлементы в офтальмологии. - М.:Наука.-1969.-с. 185-195.
69 Бойчук Р.В. Некоторые биохимические изменения крови больных с
прогрессирующей близорукостью // Автореферат дис....кандидата медицин
ских наук. - Киев, 1969.-18с.
70 Аветисов Э.С., Савицкая Н.В. О патогенезе миопии и некоторых новых возможностях ее профилактики и лечения // 3-й Всероссийский съезд офтальмологов. - М., 1975.- Т. 2.-с. 5-16.
71 Jamai R., Yoshihara M., Furuta J., Sakiyama A., Ishicawa K., Nacamura R. A Clinical study of the Effects of Mydrin-M on the visual Acuity and Refraction in Myopic children. Folia ophthal., Jap., 1966. P.P. 17,161.
72 Левченко О.Р. Оценка лечебного действия нигексина при прогрессирующей близорукости у детей // Вестник офтальмологии.-1988.-№2.-с. 43-45.
73 Мац К. А. Новые методы тренировки цилиарной мышцы при ослабленной аккомодационной способности // Дис....кандидата медицинских наук. М., 1973.
74 Нестеров А.П., Свирин А.В., Лапочкин В.И. О медикаментозном лечении прогрессирующей близорукости// Вестник офтальмологии.-1990.-Т. 106.- №2.-с. 25-28.
75 Фетисов А.А. Влияние карбогена на регионарную гемодинамику, гидродинамику глаза и функциональное состояние зрительно-нервного аппарата при миопии// Вестник офтальмологии.-1979.-№4.-с. 35-38.
76 Лопотко З.А. Результаты наблюдения над эффективностью инъекций азотнокислого натрия в лечении близорукости// Офтальмологический жур-нал.-1966.-№3.-с. 201-204.
77 Стругань А. С., Хомич С.Т. Результаты клинического лечения детей с прогрессирующей школьной близорукостью// Офтальмологический журнал. -1982.- №1.-с. 60-62.
78 Чирикчи Л.Е., Сенякина А.С., Белезина Т.В. Электротерапия спазма аккомодации при прогрессирующей миопии// Офтальмологический журнал.-1979.-№6.-с. 356-357.
79 Кубарева Н.С. Эффективность ультразвуковой терапии при спазмах аккомодации и миопии слабой степени // Реабилитация больных с патологией органа зрения. Тез. докл. конф. с участием иностранных специалистов. -Одесса, 1986.
80 Сидоренко Е.И., Обрубов С.А., Тумасян А.Р. Опыт клинического применения инфразвукового пневмомассажа в лечении прогрессирующей близорукости у детей школьного возраста// Вестник офтальмологии. 1995. №3. С.18-20.
81 Лапочкин В.И. Офтальмотонус миопического глаза: статистическая оценка и роль в формировании приобретенной миопии//Вестник офтальмоло-гии.-1997.-№5.-с. 20.
82 Лазаренко В.И., Корниловский И.М. О целесообразности использования умеренной локальной гипотермии в глазу у больных близорукостью// Офтальмологический журнал.-1981.-№5.-с. 278-284.
83 Ивашина А.И., Михайлова Г.Д., Балашова И.В.Вазокомпрессия глаза при прогрессирующей близорукости и контроль за ее эффективностью// Вестник офтальмологии.-1988.-№5.-с. 31-34.
84 Ананин В.Ф., Ананин В.В. Глаз и фармакология.- М.: ЛЭТМО, Биомединформ, 1994. - 272 с.
85 Зверев В. А., Тимофеев Е.Г., Голованова Т.П. Квантовая терапия в офтальмологии: лечение прогрессирующей миопии аппаратами АСО// Вестник офтальмологии.-1997.-№2.-с. 39-40.
86 Шаталов О. А., Ченцова О.Б. Способ профилактики и лечения спазма аккомодации и прогрессирования миопии у детей// Вестник офтальмологии.-1998.-№6.-с. 31-33.
87 Белозеров А.Е., Корнюшина Т.А. Новый метод тренировки аккомодации// Вестник офтальмологии.-1997.-№2.-с. 25-28.
88 Шандурина А.Н., Панин А.В. Клинико-физиологический анализ способа переорбитальной чрезкожной электростимуляции пораженных зрительных нервов и сетчатки// Физиология человека.-1990.-Т.16.-№4.-с. 58.
89 Иванова А.И., Добросердов А.В. Применение чрезкожной электростимуляции в лечении некоторых глазных заболеваний// Актуальные вопросы офтальмологии: Сб. трудов научно-практической конференции.-М., 1996. Ч.2.-с. 208-210.
90 Шарипов А.Р., Гареев Е.М., Гафурова З.Ф. О возможном механизме увеличения остроты зрения под влиянием чрезкожной электростимуляции при миопии// Новые технологии микрохирургии глаза», Оренбург, 1995.-№4.-с.39-40.
91 Оковитов А.В. Трансконъюнктивальная электроофтальмостимуляция в системе патогенетического лечения прогрессирующей близорукости// Вестник офтальмологии.-1997.-№5.-с. 24-26.
92 Kristt D.A., Engel B.T. Learneal control of blood pressure in patient with high blood pressure. // Circlstion.1975. V.51. №3. P.370.
93 Shwartz G.E. Self-regulation of Response patterning. Implications for psy-hophysiological research and therapy.//Biofeedback and self-regulation. 1976. V.1. №1. P. 7.
94 Biofeedback - principles and practice for clinicians. - Ed.J.V. Basmajian. Baltimore: Williams a Wilkins, 1979.
95 Богданов О.В., Пинчук Д.Ю., Михайленок Е.Л. Эффективность различных форм сигналов обратной связи в ходе лечебных сеансов функционального биоуправления. Физиология человека.-1990.-Т.16.-№1.
96 William C. Retention of EMG biofeedback relaxation training.//Percept. And Mot. Sciels. 1983. V.56. №2. P.671.
97 Богданов О.В. Функциональное биоуправление в лечебной физкультуре// Вопросы курортологии, физиотерапии и лечебной физкультуры. 1986. №6. C.26.
98 Silvia E.S., Raczynski G.M., Kleinstein R.N. Self-regulation facial muscle tension effects in intraocular pressure// Psychophysiology.-1984.-V.21.-№1.- P. 79.
99 Аветисов Э.С. Близорукость.- М.: Медицина, 1986.- 240 с.
100 Methling D., Maxam U. Optometrie. Bestimmung von Sehhilfen. - VEB Verlag Technik. - Berlin, 1989. - 232 S.
101 Матвеев В.И., Шелепин Ю.Е. Определение ближайшей и дальнейшей точек ясного видения в зависимости от пространственно-частотных характеристик тестовых изображений// Физиология человека.-1994.-Т.20.-№3.-с. 23-29.
102 Валькова В.И., Нюрнберг О.Ю., Стишковская Н.Н. Исследование функционального состояния аппарата аккомодации у детей дошкольного и младшего школьного возраста// Офтальмологический журнал.-1988.-№3.-с. 396-397.
103 Зимкин Н.В., Лебединский А.В. Об исследовании деятельного состояния аккомодационной мышцы//Сб., посвященный 45-летию деятельности проф. В.Н. Долганова.- Л.,-1936.-с. 143-152.
104 Волков В.В., Колесникова Л.Н. Аккомодация и рефракция по материалам исследований с помощью кобальтового стекла // Офтальмологический журнал. -№3,-1973.-с 172-176.
105 Ананин В.Ф., Аветисов Э.С., Киприянова Т.И. Объективная регистрация аккомодации глаза методом сканирования щелевого изображения, отраженного от сетчатки глаза // Вестник офтальмологии.-1971.-№2.-с.61-63
106 Аветисов Э.С., Никитюк Б.А., Розенблюм Ю.З. и др. Исследование рефракции и ее компонентов у близнецов с применением ультразвуковой биометрии// Применение ультразвука в офтальмологии. - М.,-1976.-с.55-59.
107 Шамшинова А.М., Белозеров А.Е., Шапиро В.М. и др. Новый метод исследования контрастной чувствительности в клинике глазных болез-ней//Вестник офтальмологии.-1997.-Т.113.-№1.-с.22-25.
108 Aulhom E. Einfache Perimetrische Methoden fur die Erfassung der glaucomatosen Fruhaus falle // Glaucoma.- Wurzburg, 1974.- S.117-130.iu
109 Шамшинова А.М., Волков В.В. Функциональные методы исследования в офтальмологии. - М.:Медицина, 1998.- 416 с.
110 Новицкий П.В., Зограф И.А. Оценка погрешностей результатов измерений. - Л.: Энергоатомиздат. 1991. - 304 с.
111 Цыганков В. А. Принципы построения и исследование автоматических систем управления процессом бурения. Дисс.... д.т.н. Челябинск 1973 г., 273 с.
112 Паспорта научных специальностей. Специальность 05.26.03 Пожарная и промышленная безопасность.
113 Швалев Л.Н., Зверев А.Г. Комплексная система управления охраной труда в строительстве.-М.:Стройиздат, 1990.-240 с.
114 Пищухин А.М., Шалкин А.В. Матричные системы управления //Вестник ОГУ №1,-2001.- с. 140-145.
115 Пищухин А.М. Оптимальные методы построения и управления мультиструктурными системами автоматизации технологических процессов
и производств на основе вероятностных критериев качества// Дис....доктора
технических наук.-Оренбург-2001.-338с.
116 Летов А.М. Аналитическое конструирование регуляторов I-IV // Автоматика и телемеханика.-1960.,-№4,-с. 436-441 ;-№5,-с. 561-568;-№6,-с. 661 -665;-1961,-№4-с. 425-435.
117 Ванько В.И. и др. Вариационное исчисление и оптимальное управление. М.: Изд-во МГТУ им. Н.Э. Баумана, 2001.-488 с.
118 Султанов Н.З. Оптимизация технологий и парка машин для проведения сельскохозяйственных авиационно-химических работ// Дис.... доктора технических наук.-Оренбург-1997. -355с.
119 Брахман Т.Р. Многокритериальное^ и выбор альтернативы в технике. -М.: Радио и связь, 1984.-376 с.
120 Пищухин А.М., Корщунова Т.А., Коршунова Е.И., Пищухина Т.А. Траекторная стратегия выбора функционирования систем в метасистеме // Вестник ОГУ № 1, 2003 г. - С. 141 - 143.
121 Автономов В. Н.. Создание современной техники. Основы теории и практики. -М.: Машиностроение,1991. -258 с.
122 Стабин И.П., В.С. Моисеева. Автоматизированный системный анализ. -М.: Машиностроение, 1984. -321 с.
123 Ильичев А.В., Волков В.Д., Грущанский В.А.. Эффективность проектируемых элементов сложных систем. -М.: Высшая школа, 1982 -280 с.
Приложение А
ВВЕДЕНИЕ В СИСТЕМОЛОГИЮ А.1 НАУКА О СИСТЕМАХ
Если следовать общепринятому определению, то термин «система» означает, в общем, множество элементов и отношений между ними. Термин отношение используется здесь в самом широком смысле, включающем весь набор родственных понятий, таких как ограничение, структура, информация, организация, сцепление, связь, соединение, взаимосвязь, зависимость, корреляция и так далее. Система S представляет, таким образом, упорядоченную пару S=(A,R), где А - множество соответствующих элементов, а R - множество отношений между элементами множества А. Чтобы сделать это определение практически полезным, его нужно уточнить, ввести определенные классы упорядоченных пар (A,R). Эти классы можно ввести с помощью одного из двух фундаментальных критериев различия:
а) выделение систем, базирующихся на определенных типах элементов;
б) выделение систем, базирующихся на определенных типах отношений.
Классификационные критерии а) и б) можно рассматривать как ортогональные. Примером классификации с помощью критерия а) служит традиционное подразделение науки и техники на дисциплины и специальности, причем каждая из них занимается определенным типом элементов (физических, химических, биологических, политических, экономических и так далее). При этом никакой определенный тип отношений не фиксируется. Поскольку элементы разных типов требуют разных экспериментальных (инструментальных) средств для сбора данных, эта классификация по существу имеет экспериментальную основу.
Критерий б) дает совершенно другую классификацию систем: класс задается определенным типом отношений, а тип элементов, на которых определены эти отношения, не фиксируется. Такая классификация непосредственно связана с обработкой данных, а не с их сбором, и основа ее преимущественно теоретическая.
Самыми большими классами систем по критерию б) являются классы, описывающие различные эпистемологические уровни, то есть уровни знания относительно рассматриваемых феноменов. Далее они уточняются с помощью разных методологических отличий. Каждый класс систем, заданный определенным эпистемологическим уровнем и конкретными методологическими отличиями, подразделяется далее на еще меньшие классы (подклассы). Каждый из этих подклассов состоит из систем, эквивалентных с точки зрения конкретных, практически существенных, сторон определенных в них отношений. Такая эквивалентность обычно называется изоморфизмом, а определенные по ней классы эквивалентности - изоморфными классами.
Если рассматривать только характеристики отношений в системах, то достаточно каждый класс изоморфных систем заменить одной системой, представляющей этот класс. Для теоретических целей будем выбирать в качестве представителя те системы, в которых множествами элементов являются абстрактные (неинтерпретированные) множества одной природы, а отношения описаны в подходящей стандартной форме.
Представителей изоморфных классов, удовлетворяющих этим требованиям, при определенной интерпретации термина «стандартный» будем называть общими системами. Таким образом, общая система - это стандартная и неинтерпретированная система, выбранная в качестве представителя класса систем, эквивалентных (изоморфных) относительно некоторых практически существенных характеристик отношений.
По Дж. Клиру, системы образуют иерархию эпистемологических уровней. Данная иерархия опирается на несколько элементарных понятий: исследователь (наблюдатель) и его среда, исследуемый (наблюдаемый) объект и его среда и взаимодействие между исследователем и объектом.
Самый нижний уровень в этой иерархии, обозначаемый как уровень 0 -это система, различаемая исследователем как система. То есть исследователь выбирает способ, каким он хочет взаимодействовать с исследуемым объектом. В большинстве случаев этот выбор не вполне произволен. По крайней мере, частично он определяется целью исследования, условиями исследования (доступностью измерительных инструментов, финансовыми возможностями, временными рамками, юридическими ограничениями и так далее), а также имеющимися знаниями, относящимися к данному исследованию.
Система эпистемологического уровня 0 определяется через множество переменных, множество потенциальных состояний (значений), выделяемых для каждой переменной, и некий операционный способ описания смысла этих состояний в терминах проявлений соответствующих атрибутов данного объекта. Для определенных на этом уровне систем используется термин исходная система, указывающий на то, что подобная система является, по крайней мере, потенциально источником эмпирических данных.
Множество переменных обычно подразделяется на два подмножества, называемые основными переменными и параметрами. Совокупность состояний всех параметрических переменных образует параметрическое множество, при котором наблюдается изменение в состояниях отдельных основных переменных. Чаще всего в качестве параметров выступают время, пространство и различные совокупности объектов одного типа (социальные группы, группы стран, продукция одного типа и так далее).
Исходные системы можно классифицировать по различным критериям, по которым имеются методически существенные отличия в конкретных свойствах множеств переменных или множеств состояний. Согласно одному из таких критериев основные переменные могут быть разделены на входные и выходные переменные. При таком разделении состояния входных переменных рассматриваются как условия, влияющие на выходные переменные. Входные переменные не являются предметом исследования; считается, что они определяются неким фактором, не входящим в рассматриваемую систему. Этот фактор называют средой системы, в которую часто включают и исследователя.
Системы, в которых переменные разделены на входные и выходные, называют направленными; системы, в которых такое разделение не задано, называются нейтральными. Выделяют также ряд дополнительных отличий множеств состояний, связанных с введенными переменными (основными и параметрическими), что позволяет проводить более глубокую методологическую классификацию исходных систем. Это, например, отличия между четкими и нечеткими переменными, между дискретными и непрерывными переменными, между переменными с разными шкалами значений.
В системах более высокого эпистемологического уровня используются все знания соответствующих систем более низких уровней и, кроме того, содержатся дополнительные знания, недоступные низшим уровням. Например, исходная система содержится во всех системах более высоких уровней.
После того как исходная система дополнена данными, то есть действительными состояниями основных переменных при определенном наборе параметров, мы рассматриваем новую систему (исходную систему с данными) как определенную на эпистемологическом уровне 1. Системы этого уровня называются системами данных. В зависимости от задачи данные могут быть получены из наблюдений или с помощью измерений, или определены как желательные состояния.
Более высокие эпистемологические уровни содержат знания о некоторых инвариантных параметрам характеристиках отношений рассматриваемых переменных, посредством которых можно генерировать данные при соответствующих начальных или граничных условиях. Генерируемые данные могут быть точными (детерминированными) или приблизительными в каком-то определенном смысле (стохастическими, нечеткими).
На уровне 2 инвариантность параметров представлена одной обобщенной характеристикой, задающей ограничение на множестве основных переменных при данном множестве параметров. В множество основных входят переменные, определяемые соответствующей исходной системой и, возможно, некоторые дополнительные. Каждая дополнительная переменная определяется конкретным правилом преобразования на множестве параметров, применимом или к основной переменной исходной системы, или к гипотетической (ненаблюдаемой) переменной, введенной пользователем (составителем модели, проектировщиком). Эта переменная обычно называется внутренней. Правило преобразования обычно представляет собой взаимно однозначную функцию, присваивающую каждому элементу множества параметров другой (единственный) элемент того же множества.
Поскольку задачей параметрически инвариантного ограничения является описание процесса, при котором состояния основных переменных могут порождаться по множеству параметров при любых начальных или граничных условиях, системы уровня 2 называются порождающими системами (generative system).
На эпистемологическом уровне 3 системы, определенные как порождающие системы (или иногда системы более низкого уровня), называются подсистемами общей системы. Эти подсистемы могут соединяться в том смысле, что они могут иметь некоторые общие переменные или взаимодействовать как-то иначе. Системы этого уровня называются структурированными системами (structure system).
На эпистемологическом уровне 4 системы состоят из набора систем, определенных на более низком уровне, и некоторой инвариантной параметрам метахарактеристики (правила, отношения, процедуры), описывающей изменения в системах более низкого уровня. Требуется, чтобы системы более низкого уровня имели одну и ту же исходную систему и были определены на уровне 1, 2 или 3. Определенные таким образом системы называются метасистемами. На уровне 5 допускается, что метахарактеристика может изменять множество параметров согласно инвариантной параметрам характеристике более высокого уровня или мета-метахарактеристике. Такие системы называются мета-метасистемами или метасистемами второго порядка. Аналогично определяются метасистемы более высоких порядков.
Для справок на рисунке А.1 представлено упрощенное представление иерархии эпистемологических уровней систем.
|
Уровень 4, 5... |
МЕТАСИСТЕМЫ
Отношения между определенными ниже отношениями |
|
Уровень 3 |
СТРУКТУРИРОВАННЫЕ СИСТЕМЫ
Отношения между определенными ниже моделями |
|
Уровень 2 |
ПОРОЖДАЮЩИЕ СИСТЕМЫ
Модели, порождающие определенные ниже данные |
|
Уровень 1 |
СИСТЕМЫ ДАННЫХ
Наблюдения, описанные на определенном ниже языке |
|
Уровень 0 |
ИСХОДНЫЕ СИСТЕМЫ .
Язык описания данных /у |
|
СОБЫТИЯ |
XV ^^ПРЕДСКАЗАНИЕ
ХХ^ ДЕЙСТВИЯ |
|
Рисунок А.1 - Иерархия эпистемологических уровней систем |
Приложение Б
ИСХОДНЫЕ СИСТЕМЫ И СИСТЕМЫ ДАННЫХ
Б.1 Объекты и системы объектов
Будем называть объектом часть мира, выделяемую как единое целое в течение ощутимого отрезка времени.
В большинстве случаев объекты обладают практически бесконечным числом свойств, любое из которых можно вполне осмысленно изучать и, как следствие, почти любой объект невозможно изучить полностью. Это означает, что необходимо отобрать ограниченное (и обычно довольно малое) число характеристик, наилучшим образом описывающих данный объект как явление. После того как такой отбор сделан, необходимо определить процедуру измерения (наблюдения) каждого свойства, которое, в свою очередь, задает абстрактную переменную, представляющую наш образ (наше отображение) соответствующего свойства.
Мы говорим, что на интересующем нас объекте система задана набором соответствующих свойств объекта и назначением каждому из них определенной переменной (с помощью процедуры измерения). Таким образом, система всегда рассматривается не как реальная вещь, а как абстрагирование или отображение некоторых свойств объекта.
С каждым свойством связано множество его появлений (проявлений). Так, например, если свойством является относительная влажность в определенном месте Земли, то множество проявлений - это всевозможные значения относительной влажности (определяемые некоторым способом) в диапазоне от 0 до 100%.
При единичном наблюдении свойство имеет одно конкретное проявление. Для определения возможных изменений его проявлений требуется множество наблюдений этого свойства. Для этого, однако, необходимо, чтобы отдельные наблюдения свойства, осуществляемые с помощью одной и той же процедуры наблюдения, каким-то образом отличались одно от другого. Любое существенное свойство, на самом деле используемое для определения различий в наблюдениях одного и того же свойства, будем называть базой (backdrop). Выбор этого термина объясняется тем, что всякая различающая особенность, какой бы она ни была, является своего рода базой, с которой наблюдается свойство.
Типичной базой, пригодной практически для любого свойства, является время. В этом случае разные наблюдения одного свойства отличаются друг от друга тем, что они сделаны в разные моменты времени. Например, относительную влажность в определенном месте можно измерять в различные моменты времени.
В некоторых случаях разные наблюдения одного и того же признака по времени неразличимы (то есть либо сделаны одновременно, либо время вообще не имеет значения), зато отличаются положением в пространстве, в которых сделаны наблюдения. Например, различные свойства, характеризующие качество акустики, можно наблюдать в один и тот же момент времени в разных точках концертного зала.
Множественные наблюдения одного и того же свойства могут различаться друг от друга представителями какой - либо группы (population), на которой определено данное свойство. Это может быть социальная группа, набор производимых товаров определенного типа, множество слов в каком-то стихотворении или рассказе, множество стран, популяция лабораторных мышей и так далее.
Базы трех основных типов - время, пространство, группа - можно комбинировать.
Правильно выбранные базы должны удовлетворять некоторым ограничениям, которые могут служить руководящими принципами в процессе определения системы на интересующем нас объекте:
1 Базы должны быть применимы ко всем свойствам системы, для которой они определены. Например, ни время, ни пространство не могут быть использованы для отличия испытаний продукции определенного типа (не имеет значения, когда и где были проведены эти испытания); ни пространство, ни группа не применимы в качестве баз для свойств, характеризующих музыкальное сочинение; ни время, ни группу нельзя использовать при описании мозаики.
2 Базы системы должны отвечать назначению, для которого определяется данная система. Так, например, при наблюдении за выздоровлением пациента после хирургической операции наблюдают за соответствующими признаками. Ясно, что единственной подходящей для этого базой является время. Но если целью является создание медицинской базы данных, то те же самые характеристики будут различаться не только по времени, но и по фамилиям и другим характеристикам пациентов, находящихся на одной стадии выздоровления, сведения о которых и будут заноситься в базу данных. Таким образом, в этом случае применимыми в качестве баз оказываются и время, и группа.
3 Наблюдения всех свойств системы должны однозначно определяться базами системы, то есть каждый элемент базового множества (значение определенного момента времени, точка пространства, элемент группы или соответствующая комбинация элементов) определяют одно и только одно проявление любого из свойств. Например, при исследовании признаков слов текста (позиция, функция слова в предложении, число букв в слове и так далее) вполне разумной базой является группа слов, входящих в этот текст. Очевидно, что такая база применима к этим свойствам и соответствует цели исследования. Однако, она не удовлетворяет требованию однозначного различения наблюдений. В самом деле, одно и то же слово может находиться в одной и той же позиции и иметь ту же функцию в нескольких предложениях в данном тексте и, разумеется, в нем будет одно и то же число букв. Для того, чтобы отличить любое наблюдение, нам нужно обратиться в данном случае к одномерному абстрактному пространству, точкой которого является положение слова в тексте.
Если смысл свойств и баз и их взаимоотношения поняты правильно, то ясно, как формально определить систему, заданную на объекте, иначе систему объекта. Она представляет собой множество свойств, с каждым из которых связано множество его проявлений, и множество баз, с каждой из которых связано множество ее элементов.
Формально система объекта - это
О = ({(a,,А,)\,еN,,,Б, | jеN,,}), (Б.1)
где N
n ={l,2,...,n} а N
m ={l,2,...,m}; a, и A, - соответственно свойство и множество его проявлений; bj и Б, - база и множество ее элементов; О - система объекта.
Необходимо понимать, что система объекта может приобрести содержание только благодаря заданию конкретных процедур наблюдения или измерения, с помощью которых создаются образы свойств. Таким образом, система объекта должна рассматриваться как компонент большей системы; рассматривать систему объекта саму по себе практически бесполезно.
Б.2 Переменные и параметры
Переменной здесь называется операционное представление свойства, то есть образ свойства, определяемый конкретной процедурой наблюдения или измерения. Каждая переменная имеет определенное имя (метку), отличающее ее от других, и связывается с определенным множеством величин, через которые она себя проявляет. Эти величины обычно называют состояниями (или значениями) переменной, а все множество - множеством состояний.
Аналогично параметром называется операционное представление базы. Каждый параметр имеет уникальное имя, и с ним связывается некое множество. Оно называется параметрическим множеством, а его элементы - значениями параметра.
На отдельных множествах состояний или параметрических множествах могут быть определены некоторые математические отношения, например, отношения порядка или расстояние. Они отражают фундаментальные характеристики свойств и баз в той степени, в какой они присущи соответствующим измерительным процедурам. Различия в подобных свойствах среди переменных или параметров, которые имеют существенное методологическое значение, называют методологическими отличиями.
В дополнение к конкретным переменным и параметрам, представляющим соответственно определенный признак или базу, рассматриваются также обобщенные переменные и параметры.
Обобщенной переменной дается интерпретация, когда множество ее состояний отображается изоморфно (то есть отображается один в один с сохранением всех существенных математических отношений, определенных на нем) в элементы множества состояний конкретной переменной; то же относится к обобщенным и конкретным параметрам и их параметрическим множествам. Отображение такого рода называют конкретизацией обобщенной переменной (или обобщенного параметра), а обратное отображение - абстрагированием конкретной переменной (или конкретного параметра).
Для формализации понятий обобщенных координат и конкретных переменных и их параметров введем следующие обозначения: v
t,V,, V
i -соответственно обобщенная переменная, ее множество состояний и множество математических свойств, определенных на v,. Обозначим через V
t ,V
t, V
i те же характеристики конкретной переменной, являющиеся конкретизацией переменной v
i. Обозначим через w-,Wj,Wj соответственно обобщенный параметр, его множество состояний и множество математических свойств, определенных на параметре Wj, а через Wj, Wj ,W j - те же характеристики конкретного параметра, полученные конкретизацией параметра Wj .
Назовем каналом наблюдения любую операцию, вводящую конкретную переменную как образ свойства. Канал наблюдения, с помощью которого свойство о, представляется переменной v
i, реализуется функцией
o,: А, ^ V,. (Б.2)
Эта функция гомоморфна относительно предполагаемых свойств множеств А, и Vi • Аналогичная функция
*>, : Bj ^
Wj (R3)
задает представление базы bj параметром W
}, она также должна быть гомоморфной относительно соответствующих свойств базы (например, времени) и свойств множества W
j .
Б.3 Методологические отличия
Термин методологическое отличие используется для выявления отличий типов системных задач внутри одного эпистемологического уровня. Для исходных систем методологические отличия касаются переменных и введенных параметров.
Одним из фундаментальных методологических отличий является отсутствие математических свойств у множества состояний или соответствующего параметрического множества. Такие, например, переменные как семейное положение (одинокий, женатый, разведенный, вдовец), политическая принадлежность (демократ, республиканец, независимый), группа крови (А, В, О, АВ) или пол (мужской, женский), заданные на элементах какой - либо общественной группы, демонстрируют существенность этого методологического отличия.
Другим фундаментальным свойством множеств является упорядоченность. Методологически следует различать два типа упорядоченности - частичную и линейную.
Частичная упорядоченность - это бинарное отношение на множестве, являющееся рефлексивным, антисимметричным и транзитивным. Линейная упорядоченность сильнее частичной, так как под ней понимается частичная упорядоченность, обладающая свойством связности (то есть любая пара элементов множества так или иначе упорядочена).
Формально частичная упорядоченность Q, например, множества V
i - это бинарное отношение
Q с Vi + Vi, (Б.4)
удовлетворяющее следующим требованиям:
1 (x,y) е Q (рефлексивность);
2 если (x,y) е Q и (y,x) е Q, то x=y (антисимметричность);
3 если (x,y) е Q и (y,z) е Q, то (x,z) е Q (транзитивность).
Если (x,y) е Q, то x называется предшественником y, а y - преемником x. Если (x,y) е Q и не существует z е Q, такого, что (x,z) е Q и (z,x) е Q, то x называется непосредственным предшественником y, а y - непосредственным преемником x. В дополнение к требованиям рефлексивности, антисимметричности и транзитивности отношение линейной упорядоченности удовлетворяет следующему требованию связности: для всех (x,y)е Vi, если x^y, то или (x,y) е Q, или (y, х) е Q.
Примерами переменных с частично упорядоченным множеством состояний являются служебное положение или образование человека (определенные, например, на группе государственных служащих). Примерами переменных с линейно упорядоченными множествами состояний являются шкала твердости Мооса, высота как характеристика звука или экзаменационные оценки, определенные на группе студентов. Прекрасным примером упорядоченности параметрического множества является время. Хотя в большинстве случаев такое упорядочение линейно, имеют смысл и частично упорядоченные временные множества, например при исследовании отдельных пространственно разделенных процессов (таких, как распределенные вычислительные машины, которые обмениваются друг с другом информацией и для которых задержка при передаче сообщения сравнима со временем изменения состояний переменных из отдельных процессов). Полезно определить упорядочение и для некоторых групп. Например, группа людей может быть упорядочена по таким отношениям, как «быть старше», «быть потомком», «занимать более высокое положение по работе». Обычно частичные упорядочения и их существенность зависит от характера группы и всего контекста задачи. Переменные с линейно упорядоченными множествами состояний называются переменными с упорядоченной шкалой.
Кроме частичных или линейных упорядочений существуют и другие математические свойства, определение которых для множеств состояний или параметрических множеств оказывается во многих случаях очень полезным. Одним из наиболее существенных свойств является расстояние между парой элементов изучаемого множества. Эта мера определяется функцией, сопоставляющей любой паре элементов этого множества число, определяющее, на каком расстоянии друг от друга находятся эти элементы с точки зрения некоторого фундаментального упорядочения.
Для данного множества, скажем множества V, расстояние определяется функцией 5 вида
S: Vi х V ^ R . (Б.5)
Однако для того, чтобы эта функция отвечала интуитивному представлению о расстоянии, она должна удовлетворять следующим условиям для всех х, У, z е Vi:
(51) S(x, y )> 0 (условие неотрицательности);
(52) S(x, y )= 0 тогда и только тогда, когда х=у (условие нулевого расстояния, называемое также условием невырожденности);
(53) S(x, у) = S(y, х) (симметричность);
(54) S(x, z) < S(x,у) + S(y, z) (неравенство треугольника).
Любая функция, удовлетворяющая условиям (Si)-(S4), называется метрическим расстоянием на множестве ?
г, а пара (?
г ,S) - метрическим пространством. Метрическое расстояние можно, разумеется, определить как на множестве состояний, так и на параметрическом множестве.
Примерами переменных с выраженными и существенными метрическими расстояниями являются почти все переменные в физике, например длина, масса, давление, электрическая проводимость, напряжение, сила звука, однако и помимо физики есть множество примеров таких переменных, скажем, количество денег, объемы производства, число дефектов, число несчастных случаев и так далее. Совершенно очевидно, что и пространство, и время - это параметры, к которым вполне естественно применимо понятие метрического расстояния. Однако редко удается определить метрическое расстояние на группах. Одним из таких примеров является группа студентов, линейно упорядоченная по показателям их успеваемости. При этом расстояние для каждой пары студентов определяется как абсолютное значение разницы между их позициями в упорядоченном списке. Переменные, с множеством состояний которых связано метрическое расстояние, обычно называются метрическими переменными.
Еще одним свойством множеств состояний и параметрических множеств, имеющим большое значение как методологическое отличие, является непрерывность. Это понятие хорошо известно из математического анализа, и нет необходимости рассматривать его здесь подробно. Тем не менее уместно будет привести несколько замечаний относительно некоторых аспектов непрерывности, которые будут использоваться нами в дальнейшем.
Необходимым условием непрерывности множества является его упорядоченность. Так как линейная упорядоченность является частным случаем частичной упорядоченности, то предпочтительнее определить непрерывность через частичную упорядоченность. Это можно сделать несколькими способами. Одно из определений непрерывного частичного упорядочения опирается на понятие разреза частично упорядоченного множества: разрез частично упорядоченного множества, скажем множества ?
і, это разделение этого множества на два непустых подмножества, например X и Y = V
i - X, такое, что или никакой элемент X не является предшественником (согласно частично упорядочению, определенному на V) никакого элемента из Y и некий элемент Y является предшественником какого-либо элемента X, или никакой элемент из X не является преемником никакого элемента из Y и некоторый элемент Y является преемником некоторого элемента X. Непрерывное частичное упорядочение V
i определяется как частичное упорядочение, для которого любой разрез X, Y множества V
i характеризуется неким элементом из X, являющимся предшественником элемента из Y, такого, что или наибольшая верхняя граница X принадлежит Y, или наименьшая нижняя граница Y принадлежит X .
Наилучшим примером непрерывного частичного упорядочения является отношение «меньше или равно», определенное на множестве действительных чисел или на его декартовых произведениях. Фактически само понятие непрерывной переменной (или непрерывного параметра) опирается на требование, чтобы соответствующее множество состояний (или параметрическое множество) было изоморфно множеству действительных чисел.
Из этого следует, что множество состояний любой непрерывной переменной или параметрическое множество любого параметра бесконечно и несчетно. Тем самым альтернативой непрерывным переменным и параметрам являются переменные и параметры, заданные на конечных множествах или, возможно. На бесконечных счетных множествах. Последние называются дискретными переменными или параметрами.
Непрерывные переменные и параметры представляются действительными числами, а их дискретные аналоги удобно представлять целыми числами. Это особенно существенно, если множество состояний или параметрическое множество значений дискретной переменной или параметра линейно упорядочено и, следовательно, изоморфно соответствующим множествам значений целых чисел. Для работы с некоторыми переменными и параметрами могут быть использованы метрическое расстояние, определяемое естественным образом как абсолютное значение разницы между целыми, а также целая арифметика.
Для нас такие свойства. Как упорядоченность, метрическое расстояние и непрерывность множеств состояний и параметрических множеств, представляют основу для определения наиболее существенных методологических отличий на уровне переменных и параметров. Приведем список перенумерованных альтернатив для этих свойств:
Упорядоченность: 0 - упорядоченности нет
1 - частичная упорядоченность
2 - линейная упорядоченность
Расстояние: 0 - не определено
1 - определено
Непрерывность: 0 - дискретно
1 - непрерывно
Статус любой переменной (или параметра) для этих трех свойств может быть однозначно охарактеризован триплетом - упорядоченность, расстояние, непрерывность, в котором каждое свойство представляется его определенным значением (или его идентификатором). Так, например, триплет (2, 1, 0) описывает дискретную переменную с линейно упорядоченным множеством состояний, на котором определено метрическое расстояние.
Хотя данные три свойства в принципе определяют 12 возможных комбинаций, три из них (0, 0, 1), (0, 1, 0) и (0, 1, 1) смысла не имеют. В самом деле, если на множестве не определена упорядоченность, то на нем нельзя ни содержательно определить метрическое расстояние, ни рассматривать его как непрерывное. Таким образом, имеется девять осмысленных комбинаций. Будем называть эти комбинации методологическими типами переменных и параметров. Они могут быть частично упорядочены с помощью отношения «быть методологически более определенным чем». На рисунке Б.2(а) это частичное упорядочение, образующее решетку, представлено в виде диаграммы Хассе. Упрощенная решетка на рисунке Б.2(б) задает схему для свойств упорядоченности и расстояния, но без непрерывности.

метров
На уровне переменных и параметров методологическое отличие одной переменной представляет собой сочетание методологических типов этой переменной и соответствующих баз. Каждая из них имеет девять типов. Следовательно, если есть только одна база или требуется, чтобы все базы, входящие в комбинацию, имели один методологический тип (наиболее часто встречающийся случай), то число методологических отличий будет равно 81 (так как методологические типы переменных и параметров не накладывают ограничений друг на друга). Если к тому же в нашей схеме будут учитываться только дискретные переменные и параметры, методологические типы которых приведены на рисунке Б.2(б), то число методологических отличий сократится до 25. Решетка методологических отличий для этого случая приведена в таблице Б.1.
Теперь предположим, что имеется два или более, например m, параметров. Они могут быть одного, двух, трех (независимо от порядка) и так далее.
|
Таблица Б.1- Решетка методологических отличий для дискретных перемен_ных и параметров_ |
|
Методологическое отличие |
Непосредственные предшественники в решетке |
|
00/00 |
10/00 00/10 |
|
00/10 |
10/10 00/20 00/11 |
|
00/20 |
10/20 00/21 |
|
00/11 |
10/11 0/21 |
|
00/21 |
10/21 |
|
10/00 |
20/00 11/00 10/10 |
|
10/10 |
20/10 11/10 10/20 10/11 |
|
10/20 |
20/20 11/20 10/21 |
|
10/11 |
20/11 11/11 10/21 |
|
10/21 |
20/21 11/21 |
|
20/00 |
21/00 20/10 |
|
20/10 |
21/10 20/20 20/11 |
|
20/20 |
21/20 20/21 |
|
20/11 |
21/11 20/21 |
|
20/21 |
21/21 |
|
11/00 |
11/10 21/00 |
|
11/10 |
11/20 11/11 21/10 |
|
11/20 |
11/21 21/20 |
|
11/11 |
11/21 21/11 |
|
11/21 |
21/21 |
|
21/00 |
21/10 |
|
21/10 |
21/20 21/11 |
|
21/10 |
21/21 |
|
21/11 |
21/21 |
|
21/21 |
none |
|
Предположим, что m < 9 (это довольно разумное предположение), тогда общее число методологических типов полного параметра определяется суммой
(Б.6)
типов.
При сочетании этой суммы с девятью методологическими типами переменных мы получим общее число возможных методологических отличий одной переменной и ее параметра, это число определяется формулой
m / 9 Л
9-г . (Б.7)
i=1 V
iБ.4 Представляющие и исходные системы
Свойства, конкретные и общие переменные, а также базы, конкретные и общие параметры являются компонентами соответственно трех примитивных систем - системы объекта, конкретной представляющей (image) системы и общей представляющей системы, которые вместе с отношениями между ними образуют исходную систему. Одна из этих трех систем введена в разделе Б.1 и формально определяется уравнением (Б.1). Оставшиеся две примитивные системы имеют тот же вид, что и система объекта, но их компонентами являются переменные и параметры, а не свойства и базы.
Пусть І и I - это, соответственно конкретная и общая представляющая системы. Тогда
I = (в ,?, )| i Е N,, }, {ш, ,W, )| € Nm }) , (Б.8)
I = ({(9„V, )|i Е N
n } , {(ш, ,Wi )| j Е Nm }), (Б.9)
где соответствующие символы имеют тот же смысл, что и в разделе Б.2.
Теперь нужно определить отношения между тремя примитивными системами O, І, I. Для упрощения нотации условимся, что для любых i е
Nn
и
j е M
m свойство а
г соответствует переменным в,,в
г, а база bj - параметрам Ш j, ш j .
Отношение между системой объекта и конкретной представляющей системой задается в виде полного канала наблюдения, состоящего из отдельных каналов наблюдения, по одному для каждого свойства или базы из системы объекта. Обозначим через Q четкий полный канал наблюдения. Тогда
Q = ({(4 V, а, )|г е N
n, о г (Б.10)
определяется уравнением (Б.2) и должны быть гомоморфны относительно свойств Д и V}, {(Bj,Wj,ш^)| j е N
m , определяются уравнением (Б.3) и
должны быть гомоморфны относительно свойств B
j и
Wj
}), где все символы имеют тот же смысл, что и в разделе Б.2.
Нечеткий полный канал наблюдения, скажем Q, можно получить, заменив из (Б.10) на ~
г, определенное совместно со степенью достоверности. Функции TUj также можно было бы заменить на функции ш, также определенные с некоторой степенью достоверности.
Отношение между конкретной и общей представляющими системами задаются набором отображений конкретизации (абстрагирования, по одному для каждой переменной и параметра из этих систем). Будем называть этот набор каналом конкретизации / абстрагирования и обозначать его E. Тогда E = (, V,,e,)| i е N
n, e
t определяют переход от обобщенных переменных к
конкретным и должны быть изоморфны относительно свойств ?г и V,} , {Wj ,Wj ,Sj )|j Е N
m , Sj определяют переход от обобщенных параметров к конкретным и должны быть изоморфны относительно свойств W
, W
}).
Можно рассмотреть канал наблюдения из системы объекта непосредственно в общую представляющую систему. Однако этот канал можно получить из двух каналов. Он состоит из триплетов
(A„F,, o,Oe-') и (в, ,W, ,ш,Ое-
1),
где символ О обозначает композицию.
Теперь можно определить исходную систему, как пятерку
S = (O, І, I, Q, E). (Б.11)
На рисунке Б.3 изображены эти пять компонентов, а также их связи с дометодологическими посылками (исследователь, объект, цель исследования и так далее) и с системами более высоких эпистемологических уровней. Рисунок также дает представление об основных методологических понятиях, связанных с исходной системой:
1 С одной стороны, исходная система представляет связи с реальным миром. Они проходят через систему объекта О и канал наблюдения Q. С другой стороны, исходная система связана с универсальным решателем системных задач (УРСЗ) через общую представляющую систему I и канал конкретизации / абстрагирования Е. Эти два компонента (I и Е) представляют интерфейс между конкретной предметной областью и УРСЗ. Данный интерфейс, находящийся на самом нижнем эпистемологическом уровне, очень важен, поскольку любой интерфейс на более высоком уровне опирается на него.
2 По существу концептуальная схема УРСЗ - это специальный язык для описания важных системных задач. Область УРСЗ ограничена синтаксическими аспектами решения системных задач. Эти аспекты представляются через разные методологические отличия общих представляющих систем и их эпистемологически более высоких аналогов. Таким образом, реализация УРСЗ может быть разработана и описана только в терминах общих представляющих систем и их развития на более высоких эпистемологических уровнях. При применении УРСЗ в конкретном исследовании или для какой-то

Рисунок Б.3 - Концептуальные элементы, используемые для определения исходной системы
другой цели соответствующие семантические аспекты вводятся через I, O, Q и E данной исходной системы. С абстрагированием связаны функции o
i,
m
}, е-
1 и s
-1; конкретизация характеризуется функциями e
t, s
} и разбиениями o- = A
i/o
i ,
1 = B
jJm
j . Прагматические аспекты вводятся на
дометодологическом уровне. К ним относятся цель и ограничения на определенные действия (научные исследования, системное проектирование и так далее). Некоторые из этих прагматических аспектов находят свое отражение в формулировках языка УРСЗ.
3 Исходная система называется исходной по двум причинам. С одной стороны, например, для научных исследований она является источником эмпирических данных, так есть источником описанных на языке УРСЗ абстрактных представлений явлений реального мира. С другой стороны, для таких работ, как инженерное проектирование, она является источником интерпретации абстрактных данных, которые или определяются пользователем, или выводятся УРСЗ.
Как отмечалось в разделе 1, при определении системы на объекте полезно различать два типа переменных (или соответствующих признаков). Мы назвали их входными и выходными переменными. Все, что в дальнейшем будет говориться об отличии между входными и выходными переменными. Равным образом относится к конкретным и обобщенным переменным, а также соответствующим свойствам. Дихотомия входных и выходных переменных возникла из практических соображений. Она отражает в основном точку зрения пользователя, которая, в свою очередь, повлияла, а в некоторых случаях и определила цель, с которой задавалась система. Выходные переменные исходной системы рассматриваются пользователем как переменные, значения которых при соответствующих значениях параметров определяются внутри системы, в отличие от входных переменных, значения которых задаются извне. Все факторы, влияющие на определение входных переменных, обычно называются средой системы.
Системы с входными и выходными переменными будем называть направленными системами. А системы, у которых переменные не классифицированы таким образом, нейтральными. Согласно этой терминологии исходная система, определяемая уравнением (Б.11), также как и три ее примитивные системы (O, І, I) являются нейтральными. Чтобы преобразовать их в направленные системы, нужно, чтобы в их определении все переменные (и свойства) были объявлены как входные или выходные. Пусть, например. Для системы I такое объявление сделано с помощью функции
u : Nn ^
такой, что если u(i)= 0 или u(i) = 1, то это значит, что переменная v
t является соответственно входной или выходной. Любую n -ку
u = (u(l), и (2), ..., u(n)),
задающую определенный статус для всех переменных системы, назовем определителем входа-выхода. Ясно, что для n переменных всего может быть 2
n объявлений входов-выходов, каждый из которых имеет свой определитель входа-выхода u.
Разумеется, переменным і’
і и признакам а, соответствует тот же определитель входа-выхода. Определение любой из трех примитивных систем O, І, I можно легко превратить в определение ее направленного аналога, если добавить к нему конкретный определитель входа-выхода. Обозначим направленные аналоги нейтральных систем теми же символами, но с добавлением знака
Л Тогда
0 = (
{сі,, А,)| і е N„,Bj)I
j e N
n}), (
Б,12)
f = (ft., V)| i e N„ }u{mj,Wj)| j e Nn}), (Б.13)
f = ({ft)| i e N
n,W
j)| j e Nn}), (Б.14)
где O, f,
f - направленные аналоги нейтральных систем O, I, I. Направленная исходная система определяется пятеркой
f = ( O,
f f Q, E j. (Б.15)
Б.6 Системы данных
Исходная система - это схема, по которой могут быть сделаны наблюдения отобранных признаков. Если канал наблюдения четкий, то любое реальное наблюдение представляется в виде упорядоченной пары, состоящей из значения полного параметра, при котором было сделано наблюдение, и зафиксированного полного состояния переменных. Так как при одном значении параметра может быть сделано только одно наблюдение, множество этих упорядоченных пар является функцией, отображающей полное параметрическое множество в полное множество состояний. Эта функция и представляет собой данные или, точнее, четкие данные.
В УРСЗ всегда предполагается, что данные должны быть представлены как обобщенные параметры и переменные (см. рисунок 5). Следовательно, при формализации понятия данных мы можем ограничиться рассмотрением только обобщенной направляющей системы I, как она определена в (Б.14). Пусть
W = W
1 х W
2 х...х W
n,
V = V
1 х V
2 х...х V
n .
Тогда четкие данные представляются функцией
d : W ^ V. (Б.16)
Функция d любому значению полного параметра ставит в соответствие одно полное состояние переменных.
В то время как представляющая система I описывает только потенциальные состояния переменных, функция d дает информацию об их действительных состояниях при неограниченном параметрическом множестве. Система I в соединении с функцией d можно рассматривать как систему более высокого эпистемологического уровня (уровня 1). Будем называть такую систему системой данных и обозначать D. Тогда
D = (I, d). (Б.17)
Несмотря на то, что в этом определении отсутствует какой-либо семантический оттенок, оно достаточно и вполне удобно для разработки и описания методологических характеристик УРСЗ. Однако для любого конкретного применения в формулировке должен быть отражен и смысл данных d. Это можно сделать, заменив представляющую систему I в уравнении (Б.17) соответствующей исходной системой S. Получившуюся в результате этой замены систему назовем системой данных с семантикой и обозначим
sD. Таким образом:
SD = (S, d), (Б.18)
где d - та же самая функция, что и в уравнении (Б.17). Однако в данном случае функция d связана с системой S следующим образом: если наблюдение, описываемое с помощью
°і°е
- (х; ) =
для всех і = N
n (где х
; - предполагаемое проявление свойства а
;, а - соответствующее состояние переменной v
;), связывается со значением полного параметра ш е W, то
d (w) = v,
где v = (,y
2,...,y
n )е V. В зависимости от рассматриваемой задачи функция
d на самом деле может быть определена по крайней мере тремя разными способами. Во-первых, она может быть результатом наблюдений или измерений, как это бывает при всевозможных эмпирических исследованиях. Во-вторых, ее можно вывести из систем более высоких уровней, как это показано далее. В-третьих, она может быть из каких-то соображений определена самим пользователем, как это бывает в задачах проектирования систем.
Системы данных D и
SD нейтральные, так как они определены, соответственно через нейтральную представляющую систему I и нейтральную исходную систему S . Превращение этих систем в их направленные аналоги D и
SD труда не представляет. Нужно только заменить I на ?, а S на S\ Таким образом,
D = (? d), (Б.19)
SD = (S, d),
(Б.20)
- это направленные системы данных без семантики и с семантикой соответственно.
Если переменные определяются через нечеткие каналы наблюдения, то каждое наблюдение записывается как упорядоченная пара, состоящая из значения полного параметра, с которым связано наблюдение, и n -ки (h
b Й2,..., hn) функций
h;: V ^ [0,1], і е Nn, (Б.21)
где h, (у) выражает степень уверенности в том, что у является наблюденным состоянием переменной v
t. Формализуем понятие нечетких данных. Пусть
~ ^ [0,1]}х {V
2 ^ [0,1]}х... X {V„ ^ [G,lJ.
Тогда нечеткие данные представляются функцией
W ^ V.
(Б.22)
Для любого значения полного параметра w е W
d (w) = h,
где h = (hi,h2,...,h
n) е V.
Если данные являются нечеткими, то определения систем данных следует модифицировать, заменив в (Б.17) - (Б.20) функцию d функцией d . С каким типом данных - четким или нечетким - мы имеем дело, всегда ясно по контексту, поэтому не имеет смысла для систем данных с четкими и нечеткими данными использовать разные обозначения.
Если в определении системы данных с нечеткими данными входит исходная система S, то функции d и S связаны следующим образом, если наблюдение связано со значением полного параметра. Описываемого как
zi,k
e (.Уi,k
) = y,k
для всех i е N
n, где x
t - возможное проявление признака a,, то
h,
(У, k
) =
z,k
для всех у,
k е?, и всех i е N
n .
Четкие данные могут быть представлены в самом разном виде. Пусть стандартной формой представления дискретных переменных и параметров будет матрица
d= Ь ,д
элементами которой v,
т являются состояния переменных v,, наблюденные
при соответствующих значениях полного параметра w (рисунок Б.4а).
Каждый столбец матрицы d задает полное состояние, наблюденное при данном w, а каждая строка - все наблюдения одной переменной на параметрическом множестве W. Если W линейно упорядочено, то и столбцы в матрице d должны быть упорядочены точно таким же образом. Если используются несколько параметров, например группа - время, пространство нескольких измерений или пространство - время, то может оказаться удобнее использовать другие формы представления. Некоторые из этих форм будут продемонстрированы в различных примерах.
Для нечетких данных стандартной формой представления, подобной матрице d, является трехмерный массив
di, j, ,w.
элементами которого являются значения степени уверенности в том, что при значении параметра w наблюдалось состояние j
t переменной v.. Понятно, что i e N
n, j. eV., w = W, а d.
Jw e [0,1] . Массив представляет собой d матриц (страниц, плоскостей), по одной для каждой переменной. Столбец w в матрице переменной v
1 задает функцию h
i, определяемую уравнением (Б.21)
и соответствующую наблюдению, идентифицируемому w.
Методологические отличия, определенные для исходных систем, весь-
Рисунок Б.4 - Стандартные формы представления данных для дискретных переменных а) матрица d четких данных d; б) трехмерный массив d нечетких данных d
т eW
Vi'
ji eVi
L
'и 1,те[о1Г) |
 |
т е
б) |
ма важны, поскольку они приложимы и ко всем системам более высоких эпистемологических уровней. Проиллюстрируем эти отличия, а также другие свойства исходных систем на следующих двух примерах.
Пример 1. Пусть объектом исследования являются лесопосадки деревьев твердых лиственных пород на западе штата Нью-Йорк. Лесники обычно помечают деревья для выборочной рубки через довольно регулярные промежутки. Главные цели маркировки деревьев для рубки - поддержание или улучшение качества леса и вывоз лесоматериалов, стоимость которых достаточно велика, чтобы это было выгодно и владельцу и лесообрабатывающему предприятию. Цель определения исходной системы для данного объекта -получение характеристик деревьев, маркированных для рубки, их оценка и разработка более подходящих и точных руководств для маркировки деревьев в будущем.
Базой в данном примере является группа деревьев, представляющая собой выбранный для исследований лесной массив. Пусть каждое исследуемое дерево помечается целым числом. Тогда функция т дает отображение «один в один», равно как и функция s.
Пусть для исследования объекта было отобрано семь свойств. Приведем их описания и определим соответствующие переменные.
Вид дерева: свойство а
1. Для исследования в данном лесном массиве
для всех видов деревьев выделено только четыре класса деревьев. Следовательно, для представления этого свойства нужна конкретная переменная с четырьмя состояниями. На рисунке Б.5а определена функция о
1, связывающая свойство с этой переменной. На том же рисунке определяется функция e
1, которая, как всегда, представляет собой простую схему переобозначения. Множества Л
1 и V
1 никакими свойствами не обладают, и, следовательно, всевозможные свойства целых чисел из множества V
1 и не могут быть использованы. Канал наблюдения является четким, то есть непосредственно представляется функцией о
х.
Диаметр (диаметр на уровне груди): свойство а
2 . Более точно это
свойство определяется как диаметр ствола на уровне четыре с половиной фута от земли. Хотя с помощью рулетки диаметр может быть измерен с точностью до 0,1 дюйма, при оценке объема древесины этот диаметр оценивается или измеряется с точностью до 1-2 дюймов. Однако для выборочной рубки деревьев достаточно разбить диаметры стволов всего на пять категорий. Они определяются на рисунке Б.5б вместе с функциями о
2 и e
2. Несмотря на то, что возле границ блоков разбиения Л
2/о
2 может иметь место некоторая нечеткость измерения, канал наблюдения о
2 можно рассматривать как четкий, так как эта нечеткость практического значения не имеет. Множества Л
2, V
2, V
2 можно рассматривать как линейно упорядоченные с метрическим расстоянием, и, следовательно, если нужно, то можно для множества V
2 воспользоваться свойствами целых чисел.
Товарная высота: свойство а
3. Несмотря на то, что этот параметр может быть измерен довольно точно, достаточно только оценить его значение и выделить три диапазона: меньше 24 футов, от 24 до 48 футов, больше 48 футов. Эти диапазоны можно представить состояниями 0, 1, 2 множества V
3.
Порядок и расстояние для целых чисел из V
3 можно использовать в исследованиях.
A
1 (проявления)
о,
V
1 (конкретные состояния)
e1
V
1 (обобщенные состояния)
 |
Класс дерева I
Класс дерева II |
Твердый клен Белый ясень Черная вишня Красный дуб Мягкий кле:
Желтая береза Тюльпановый тополь Американская липа
<-
 |
Класс дерева III
Класс дерева IV < |
а)
а
2
о,
V
2
V
2
 |
0
1
2
3
4 |
б)
Рисунок Б.5 - Определение переменных для признаков а
1 и а
2 из примера
Класс кроны: свойство а
4 . Класс кроны описывает размер и положение
верхней части дерева относительно верхушек соседних деревьев. Подавленные деревья заслонены другими деревьями, относительно мало влияют на соседей, и им в борьбе за существование плохо помогает освобождение от соседей. С другой стороны, доминирующие деревья оказывают большое влияние на соседей. Это свойство считается очень важным показателем того, как дерево реагирует на освобождение от соседей и насколько оно способно дать хорошую древесину. Лесоводы разработали четкие стандарты для классификации класса кроны на четыре состояния V
4: доминирующая, кодоминирующая, средняя, подавленная, которые могут быть соответственно представлены состояниями 0,1,2,3, сохраняющими в V
4 линейный порядок.
Сорт согласно стандартам ЛССШ (Лесная служба США): свойство а
5.
Значение этого свойства зависит от числа, размера и взаимного расположения ветвей, сучков и других признаков наличия в дереве узлов. Выделяется четыре сорта (состояния V
5). Они хорошо определены и опираются на стандарты Национальной ассоциации производителей лесоматериалов и Лесной службы министерства сельского хозяйства США. Они называются сортами ЛССШ 1, 2, 3 и местного применения. Их в V
5 можно представить в виде целых чисел 0, 1, 2, 3, сохраняющих отношение порядка.
Дефекты: свойство а
6. Значения этого свойства говорят о дефектах дерева, таких, как гнилостность, искривления и разветвленность, уменьшающие объем древесины, которую можно получить три состояния: без дефектов или с небольшими дефектами, частично испорченное, бракованное дерево. Эти состояния в V
6 можно, сохраняя порядок, представить значениями 0, 1 и 2. Так как эта переменная представляет собой оценку внутренних дефектов по внешним признакам, она может быть ошибочной, даже если её делает очень компетентный наблюдатель. Поэтому в данном случае желательно использовать нечеткий канал наблюдения, позволяющий наблюдателю в каждом отдельном наблюдении выразить степень неуверенности в достоверности его оценке. При этом функция о
6 явно не задается, а определяется самим наблюдателем.
Маркировка дерева: свойство а
7. Исследуемые деревья либо маркируются для рубки, либо нет. Пометим проявления этого свойства в множестве V
7 цифрами 1 и 0. Множество V
7 никакими свойствами не обладает.
Мы видим, что определенная в этом примере исходная система является нейтральной. Однако для формулирования правил маркировки деревьев, предназначенных на сруб, система должна быть переопределена как направленная с входными переменными ?
1 - ?
6 и выходной переменной ?
7. Один
канал наблюдения нечеткий, а остальные четкие, поэтому в исходной системе смешаны четкие и нечеткие переменные. Множество параметров свойствами не обладает, а множества состояний имеют два, а, возможно, и три типа: без свойств, линейно упорядоченные и, может быть, линейно упорядоченные
с метрическим расстоянием.
Для пояснения различных характеристик систем данных и их представлений рассмотрим более детально некоторые примеры конкретных систем данных (то есть систем данных с семантикой).
Пример 2. При изучении поведения животных этологи используют такие методы, которые как можно меньше беспокоят исследуемых животных, находящихся в естественной среде обитания. Одним из таких методов изучения поведения группы животных является съемка фильмов, а затем определение уже по фильму характера поведения животных. Для каждого конкретного вида животных обычно определяются характерные позы и движения. Этологи часто специфицируют их рисунками, сопровождаемыми часто вербальными описаниями. Например, на рисунке Б.6а изображены важнейшие позы ча-
Отдых
Волнение
Наклон с
долгим криком
Дбижение Вперед
V = V
Нападение
Выпрямление
Разбрасывание
Травы
Волнение
Отступление
V = V 1 2
0
1
2
3
4
Оборот
Выпрямление
назад
Сгорбленное
состояние
а) б) |
|
t= |
1 |
2 |
3 |
4 |
5 |
6 |
7 |
8 |
9 |
10 |
11 |
12 |
13 |
14 |
15 |
16 |
17 |
18 |
19 |
20 |
|
?1 |
1 |
1 |
0 |
3 |
3 |
3 |
3 |
3 |
4 |
3 |
3 |
0 |
2 |
1 |
1 |
1 |
1 |
4 |
4 |
4 |
|
?2 |
4 |
3 |
4 |
3 |
3 |
3 |
3 |
3 |
4 |
4 |
3 |
3 |
4 |
2 |
1 |
1 |
1 |
4 |
4 |
4 |
|
|
t= |
21 |
22 |
23 |
24 |
25 |
26 |
27 |
28 |
29 |
30 |
31 |
32 |
33 |
34 |
35 |
36 |
37 |
38 |
39 |
40 |
|
V1 |
4 |
4 |
0 |
2 |
2 |
4 |
4 |
4 |
4 |
4 |
4 |
4 |
2 |
2 |
2 |
2 |
2 |
0 |
2 |
1 |
|
V2 |
4 |
3 |
1 |
4 |
2 |
2 |
4 |
4 |
4 |
4 |
4 |
4 |
4 |
4 |
1 |
1 |
1 |
3 |
3 |
1 |
|
t= |
21 |
22 |
23 |
24 |
25 |
|
V1 |
0 |
2 |
1 |
1 |
4 |
|
V2 |
3 |
3 |
3 |
3 |
4 |
|
|
в) |
Рисунок Б.6 - Данные, описывающие пограничное столкновение между двумя чайками (пример 2)
ек, которым даны поясняющие названия; «отдых», движение «вперед» и так далее. Каждая из них также описывается вербально, например «волнение начинается с того, что чайка наклоняется над гнездом (или любой другой вмятиной в земле, похожей на гнездо, например, над следом ноги), а затем начинает ритмично покачивать головой вверх-вниз».
Объектом исследования в данном примере являются две чайки: чайка I и чайка II. Переменные определены на следующих характеристиках:
а
1 - тип поведения чайки I, а
2 - тип поведения чайки II.
Характеристики наблюдаются во времени. Период наблюдения 90 с. Он разделен на интервалы по 2 с, каждый из которых представляет одно наблюдение. Таким образом, конкретное временное множество (являющееся параметрическим множеством для данного примера), скажем T = {t
1,t
2,...,t
45}, может быть определено разбиением периода в 90 с. с помощью следующего канала наблюдения:
0 < т~
х (t
1 )< 2c,
2 < rn~
x (t
2 )< 4c,
88 < zj~
x(t
45) < 90c.
Время T линейно упорядочено и имеет метрическое расстояние. При отображении T на множество целых чисел, скажем на множество T = N
45 с помощью функции
s
(k
)=
tk
(к е
N45
),
порядок и метрическое расстояние сохраняются.
Каждое наблюдение данных двух характеристик представляется теми кадрами из фильма, которые относятся к данному периоду в 2 с. Эти кадры изучаются этологом, и для каждой чайки определяется один из нескольких перечисленных выше типов поведения (состояния из множеств состояний V
1, V
2). В данном примере, в котором исследуется пограничный конфликт между двумя чайками, для обеих характеристик достаточно пяти одинаковых типов поведения (то есть V
1 = V
2). Названия этих типов, а также их целые обозначения (элементы обобщенных множеств состояний Vj, V
2) приведены на рисунке Б.6б. Типы поведения, называемые «выпрямление» и «волнение», входят в число основных поз, изображенных на рисунке Б.6а. «Разбрасывание травы» определяется так: «неистово клюет землю, вырывает растения и разбрасывает их в стороны движениями головы». Два оставшихся типа поведения «нападение» и «отступление» хорошо характеризуются своими названиями. На рисунке Б.6в приведена матрица данных, полученная по реальному фильму. При этом t е T и v
jt, v
2t е Vj(= V2).
Определенная в этом примере система является нейтральной системой с семантикой. Её переменные дискретны, а параметром является время. Параметрическое множество (время) линейно упорядочено и обладает метрикой. Данные четкие.
По поводу этого примера необходимо сделать два замечания. Во-первых, оба канала наблюдения
oi
: Ai ^
Vi
(i =
1,2) ,
где A
i - это предполагаемый набор возможных действий, одинаковы, представлены самим исследователем, и их нельзя определить математически. Они определяются по сочетанию картинки и вербального описания.
Во-вторых, любое наблюдение (столбец матрицы данных) представляет собой сделанное исследователем заключение относительного того, что произошло в соответствующий 2-секундный период времени. Этот подход довольно сомнителен, поскольку действия чайки (описанные в терминах типов поведения, определенных на множестве состояний) не обязательно начинаются и заканчиваются на границах 2-секундных интервалов. В подобного рода исследовании лучше было бы временное множество T представить неявно, по изменению состояния переменных. Временное множество T определяется неявно по следующему правилу: весь период наблюдения (в нашем примере 90 с) делится на временные интервалы, в течение которых ни одна из переменных (в нашем случае переменные две) не меняет своего состояния, если по крайней мере одна переменная изменяет свое состояние, один временной интервал кончается и начинается следующий. Если важно знать длительность отдельных действий, то можно ввести новую переменную - длительность временного интервала (измеряемую с необходимой точностью) и запоминать значения этой переменной в качестве части данных. Неявное определение временных множеств (как с введением дополнительной переменной, содержащей длительность неявно заданных временных интервалов, так и без этой переменной) часто бывает более подходящим, чем любое явное определение. Оно также бывает полезно, а часто и желательно для переменных, параметром которых является то или иное пространство.
Приложение В
Порождающие системы
В.1 Эмпирическое исследование
Для любого содержательного эмпирического исследования необходимы три предпосылки. Во-первых, должен быть определен объект исследования; во-вторых, должна быть известна цель исследования этого объекта; в третьих, должны быть определены ограничения, при которых проводится исследование.
Объект исследования определен в разделе Б как часть мира, различаемая как единое целое в течение достаточно длительного периода времени и подходящая для какого-либо конкретного исследования.
Цель исследования можно представить как набор вопросов об объекте, на которые исследователь (или его заказчик) хотят получить ответы. Если, например, объектом исследования является г. Нью-Йорк, то целью исследования могут быть ответы на такие вопросы: каким образом можно сократить преступность в городе или как улучшить движение транспорта; если объектом исследования является вычислительный комплекс, то целью исследования может быть поиск ответов на вопросы: каковы узкие места в комплексе, что можно сделать для повышения его производительности - и тому подобное; если исследуется больница, то возможны такие вопросы: как повысить готовность оказать срочную помощь в опасных случаях, как сократить среднее время пребывания пациента в больнице или что можно сделать для сокращения платы за лечение при сохранении его качества? Если музыковед изучает творчество какого-либо композитора, например Игоря Стравинского, то его вопрос будет, вероятно, выглядеть так: каковы основные особенности сочинений Стравинского, отличающие их от произведений других композиторов?
Ограничения в эмпирическом исследовании представляют ограниченные возможности выбора инструментов, ограниченные финансовые возможности и время, людские ресурсы и мощность вычислительной техники, правовые, моральные и другие нормы, которых должен придерживаться исследователь.
Основные этапы эмпирического исследования является рисунке В.1; они послужат нам руководством при изложении материала данного раздела.
Первым этапом любого эмпирического исследования является определение исходной системы на соответствующем объекте. Этот этап достаточно подробно рассмотрен в разделе Б и изображен на рисунке Б.3. Основной проблемой этого этапа исследования является выбор обычно из многих возможностей исходной системы, наилучшим образом соответствующей цели исследования и удовлетворяющей имеющимся ограничениям. Решение этой проблемы, безусловно, зависит от контекста. Оно требует со стороны иссле-
дователя не только опыта и знаний в изучаемой области, но и специального исследования. Перед тем как выбрать какую-либо определенную исходную
 |
|
Переопределение исходной системы |
Рисунок В.1 - Основные этапы эмпирических исследований систем
систему для эмпирического исследования, часто приходится изучить сначала различные гипотетические варианты систем более высоких эпистемологических уровней.
С самого начала при выборе подходящей исходной системы возникают две проблемы: выбор свойств и баз и выбор каналов наблюдения для них. Каналы абстрагирования рассматриваются позже когда возникает необходимость перевести систему на язык УРСЗ.
Выбор свойств и баз, возможно, самое важное решение, принимаемое в процессе эмпирического исследования, так как этот выбор влияет на все последующие этапы этого процесса. Принять решение очень непросто и не всегда удается рационально объяснить это решение. Решение часто опирается на некие априорные идеи, которые, когда они достаточно четко сформировались в сознании исследователя, называются научными теориями. Некоторые ученые, занимающиеся философией науки, настаивают на том, что любой осмысленный выбор свойств для эмпирического исследования всегда опирается на некую теорию, которая или сформулирована явным образом, или возникала у исследователя подсознательно, или является частью нашего унаследованного генетического врожденного знания.
После выбора свойств и баз исследователь должен определить для них канал наблюдения. Как уже говорилось в разделе Б, каналы наблюдения задают разбиения заданного множества проявлений свойства или значений параметра. Любое такое разбиение будем называть разрешающей формой (resolution form). Хотя в некоторых случаях разрешающие формы не могут быть определены математически (если только не принимать какие-то метафизические допущения), вполне возможно определить, является ли одна разрешающая форма уточнением другой или её укрупнением (в смысле стандарт-
ного уточняющего упорядочения определенного на разбиениях заданного множества). Подобное сравнение двух разрешающих форм делается не математически, а с помощью сопоставления соответствующих процедур измерения. Диапазон возможных разрешающих форм всегда имеет верхнюю границу, определяемую разрешающей способностью имеющихся измерительных инструментов. Нижней границей является любая разрешающая форма, состоящая только из двух блоков. Выбор формы из этого диапазона зависит от цели исследования.
После определения исходной системы становится возможным сбор данных. Этот процесс сводится к наблюдению или измерению отобранных свойств при определенных значениях баз и записи этих наблюдений в некой подходящей форме (см. раздел Б.5). Если исследователь имеет возможность управлять некоторыми свойствами, он может этим воспользоваться. В этом случае свойства, которыми он собирается управлять, рассматриваются как выходные свойства, что дает направленную исходную систему. Затем исследователь предлагает некие эксперименты, в которых согласно осуществимой экспериментально стратегии, связанной с целью исследования, задаются входные свойства. При этом наблюдаются выходные свойства. В результате получается система данных.
После определения системы данных начинается следующий этап эмпирического исследования - обработка данных. Его целью является определение неких параметрически инвариантных свойств переменных, позволяющих экономно представлять данные и, если нужно, порождать их. На этом этапе УРСЗ может очень помочь исследователю. При этом или используются все данные для вывода нужных параметров инвариантных свойств, или сначала обрабатывается только часть данных, а остальные резервируются для последующей проверки полученных свойств.
Существует ряд параметрически инвариантных свойств, но все они имеют нечто общее. Каждое такое свойство описывает ограничение, наложенное на переменные исходной системы, не меняющиеся в пределах параметрического множества. Если, например, параметром является время, то любое инвариантное времени свойство описывает ограничение на переменные, не меняющиеся во времени. Разные параметрические инвариантные свойства могут служить характеристиками типов ограничений, связываемых с различными эпистемологическими уровнями, или, наоборот, могут отличаться только способом, каким представляется один и тот же тип ограничений, связанный с определенным эпистемологическим уровнем. На первых отличиях базируется различение эпистемологических уровней систем, вторые служат для представления методологических отличий на определенном эпистемологическом уровне.
После того как данные каким-то образом обработаны и определены соответствующие параметрически инвариантные свойства, им необходимо дать интерпретацию с учетом цели исследования, то есть нужно посмотреть, насколько они полезны для поиска ответов на поставленные в исследовании вопросы. Если на вопросы можно ответить адекватно, то исследование успешно завершено и исследователь может подвести итоги и готовить заключительный отчет. В противном случае он может попытаться обработать данные другим способом. Этот процесс может повторяться несколько раз, причем можно искать параметрически инвариантные свойства как того же уровня, так и других эпистемологических уровней. В конечном счете исследователь получает набор порождающих систем или систем более высокого уровня, каждая из которых с определенной точки зрения правильно представляет данные. Подобный набор взаимодополняющих систем, каждая из которых отражает определенные свойства данных. Что дает исследователю лучшее понимание проблемы, чем какая-либо одна система.
Система (или системы), полученная в результате обработки данных, иногда оказывается сложной, чтобы человек мог ее охватить целиком, и, следовательно, такая система не может помочь исследователю лучше понять проблему. В подобных случаях необходимо или по крайней мере желательно уменьшить сложность этой системы. Таким образом, УРСЗ должен располагать средствами упрощения систем разных типов по критериям, указанным пользователем.
После обработки данных и интерпретации полученных свойств исследователь может также захотеть собрать дополнительные данные для того, чтобы повысить свою уверенность в правильности полученных свойств, или пересмотреть их на основе новых данных. Подобный повторный сбор данных изменяет систему данных, но оставляет без изменений исходную систему. Однако исследователь может сделать и более решительное изменение -переопределить исходную систему. В этом случае он, разумеется, должен повторить весь процесс для новой исходной системы.
Вся процедура эмпирического исследования систем, согласно рисунку 9, может быть теперь описана следующим образом:
1) дан объект, цель и ограничения эмпирического исследования; на объекте определяется исходная система (подробности см. на рисунке 5);
2) для данной исходной системы собираются данные и представляются в удобном виде, обычно в виде массива данных;
3) данные обрабатываются с целью определения неких представляющих их параметрически инвариантных свойств;
4) полученные параметрически инвариантные свойства интерпретируются в соответствии с целью исследования и делаются окончательные выводы или исследование начинается снова с этапа 3, 2 или 1.
В.2 Системы с поведением
Термин поведение используется в данной книге просто для получения характеристики общего параметрически инвариантного ограничения на переменные обобщенной представляющей системы и, может быть, на некоторые дополнительные абстрактные переменные. Дополнительные переменные определяются на параметрическом множестве с помощью правил сдвига (translation rule). Такое правило может быть применено или к переменной из заданной представляющей системы, или к введенной по каким-либо методологическим соображениям гипотетической переменной, обычно называемой внутренней. Вопросы, связанные с внутренними переменными, рассматриваются далее в специально посвященном этому вопросу разделе. В остальных разделах предполагается, что внутренние переменные в рассмотрение не вводятся. Так как описание параметрически инвариантного ограничения на рассматриваемые переменные может быть использовано для порождения состояний переменных при данном параметрическом множестве, системы, содержащие такие ограничения, называются порождающими системами. Поведение представляет собой одну из форм задания этого ограничения.
Для заданной обобщенной представляющей системы диапазон возможных типов параметрически инвариантных ограничений зависит от свойств, приписываемых параметрическому множеству. Если на этом множестве никаких свойств не определено (как это часто бывает для групп), то состояния переменных могут ограничивать только друг друга. Однако если параметрическое множество упорядочено, состояния переменных могут ограничиваться не только другими состояниями, но и состояниями выбранного соседства для каждого конкретного значения параметра. Поскольку соседство является основой для представления параметрически инвариантного ограничения, оно само должно быть параметрически инвариантным.
Соседство на упорядоченном параметрическом множестве обычно называется маской (почему, будет объяснено ниже) и определяется через переменные, параметрическое множество и набор правил сдвига на параметрическом множестве. Правило сдвига, скажем правило r
}-, - это однозначная
функция
r
}. : W ^ W, (В.1)
которая каждому элементу W ставит в соответствие другой (причем единственный) элемент W. Если, например, параметрическое множество полностью упорядочено (как в случаях, когда рассматривается время или одновременное пространство) и представляет собой множество последовательных целых положительных чисел, то любое правило сдвига может быть задано простым уравнением
rj (w) = w + р, (В.2)
где р - целая константа (положительная, отрицательная или нуль). При р = 0 rj называется тождественным правилом сдвига.
Пусть задана обобщенная представляющая система I, определяемая уравнением (Б.9). Обозначим через V множество переменных из I, а через R набор правил сдвига, рассматриваемых для этих переменных. Тогда множество переменных
S =
{Si, S2 ,...
},
называемых выборочными переменными, может быть введено с помощью уравнений
sk ,ш=
vi r (w) (
B-
3)
для некоторых переменных v
i е V и правил сдвига Vj е R; s
km обозначено состояние выборочной переменной s
k при значении параметра w, а v
i j (w) - состояние переменной v
i при значении параметра Vj (w), то есть при значении, полученном для заданного w, при применении правила сдвига Vj.
Для полностью упорядоченного параметрического множества, правила сдвига которого имеют вид (В.2), уравнение (В.3) может быть переписано в более определенном виде
s = v
Jk ,w
vi,w+p
(В.4)
Так как любое правило сдвига из набора R может быть применено к любой переменной из множества V, то множество всех возможных выборочных переменных представляется декартовым произведением V х R. В действительности рассматриваются выборочные переменные, характеризуемые отношением
М с Vх R (В.5)
так, что всякой паре (v
i,Vj) еM соответствует одно уравнение из (В.3). Отношение М представляет схему соседства на параметрическом множестве, в терминах которого определены выборочные переменные. Как уже говорилось выше, эта схема обычно называется маской. Понятно, что для введения идентификаторов выборочных переменных k должна быть введена некая однозначная функция (кодирование).
Л-.М ^ Nm| , (В.6)
где |М| - это мощность множества M.
Если выборочная переменная s
k определена через переменную v
i и некоторое правило сдвига согласно уравнению (В.3), то множество состояний s
k , очевидно, то же самое, что и множество состояний v
i , то есть V
i . Однако
для удобства обозначений будем множество состояний выборочной переменной обозначать S
k ; смысл любого S
k (k е N^
M\) однозначно определяется
маской в терминах одного из множеств V
i (i е N
n). Таким образом, декартово произведение
С =
Si
х S2
х ...
х S|m|
представляет собой полное множество состояний выборочных переменных.
Рассмотрим сначала понятие маски и связанное с ним поведение представляющих систем для полностью упорядоченных параметрических множеств, а затем распространим его на частично упорядоченные параметрические множества. Обозначим полностью упорядоченные параметрические множества T, а их элементы t (t е T). При этом уравнение (В.4) немного изменится.
sk ,t =
vi,tp
(В.
7)
Для полностью упорядоченных параметрических множеств маска может быть изображена в виде вырезки из матрицы, представляющей декартово произведение V х R. Это показано на рисунке 3.2а, на котором строки помечены идентификаторами i переменных из множества V, а столбцы - целыми константами р, связанными с правилами сдвига вида (В.2). Элементы матрицы или пусты, или представляют собой идентификаторы k выборочных переменных, приписанные парам (i,р) согласно (В.7); пустые элементы матрицы соответствуют элементам V х R, не входящим в маску. В визуальном представлении становится ясно, почему мы используем термин «маска».
Часто бывает удобно разбить маску M на подмаски M
t, каждая из которых связана с одной переменной v
t из подобной системы. Формально
Mi ={(а,в)|(а,в) е M,а = Vi}. (В.8)
В визуальном (матричном представлении) M подмаски M
f представляют собой строки.
В любой маске один столбец соответствует тождественному правилу сдвига (р = 0). Этот столбец имеет особое значение, поскольку связанные с ним выборочные переменные идентичны базовым переменным заданной представляющей системы. Будем этот столбец в масках называть справочником. Если маска помещена на матрицу данных таким образом, что справочник совпадает с определенным значением t, то маска выделит только некоторое подмножество элементов, а именно элементы, представляющие полное состояние выборочных переменных при данном значении t. Так, например, на рисунке В.2б изображена маска (определенная на рисунке В.2а), помещенная на матрицу данных d при t= 7 (справочник маски совпадает с t= 7). Полное состояние выборочных переменных для этого положения маски показано на рисунке В.2в. Обратите внимание на то, что состояния справочника выборочных переменных s
2, s
3, s
7, s
9, s
10 в точности те же (доля любого t), что и состояние базовых переменных соответственно v
1, v
2, v
3 , v
4 , v
5 . Остальные выборочные переменные представляют собой состояния из параметрического соседства в t. Для любой маски при любом t схема соседства сохраняется. Если t - время, то переменная s
4 будет представлять будущее (от
 |
¦ Маска |
|
б) |
|
s1,7 |
N
On
II |
|
s2,7 |
= v1,7 = |
|
s3,7 |
= v2,7 = |
|
s4,7 |
II
00
II |
|
s5,7 |
II
II |
|
s6,7 |
= v3,6 = |
|
s7,7 |
II
II |
|
s8,7 |
II
II |
|
s9,7 |
II
II |
|
s10,7 |
II
¦'T
II |
2
0
3
2
1
1
0
3
0
2
^ Состояние d для М при t=7
в)
а) |
 |
Рисунок В.2 - Пояснение понятия маски для полностью упорядоченных параметрических множеств
носительно рассматриваемого значения t) состояние переменной ?
2, а переменные s
5 и s
4 будут представлять, например, прошлые состояния переменной ?
3.
Любая маска представляет определенную точку зрения, в соответствии с которой представляются ограничения на базовые переменные. Самый простой способ задания определенной маски - это перечисление всех полных состояний соответствующих выборочных переменных. В общем виде подобный перечень является подмножеством декартова произведения С, то есть многомерным отношением, определенным на С. Это отношение определяется функцией
f
B : С ^ {0,1}, (В.9)
такой, что f
B (c) = 1, если состояние c входит в перечень, и f
B (c) = 0 в противном случае. Таким образом. функция f
B - это типичная функция выбора.
Она выбирает состояния выборочных переменных из множества всех потенциальных состояний (из декартова произведения С). Так как подобный выбор дает по крайней мере некоторые сведения о поведении этих переменных, функцию f
B обычно называют функцией поведения (behavior). Функция, определяемая уравнением (В3), задает только один из существующих типов функций поведения, разными способами описывающих ограничения на переменные. В следующем разделе вводятся разные функции поведения, которые рассматриваются как методологические отличия. В этом разделе мы ограничимся выбирающей функцией поведения, определярмкит еЕЙнІимание на то, что функция f
B определяет реально встречающиеся состояния c, но не определяет значение параметра, при котором они имеют место. Таким образом, эта функция является параметрически инвариантной. Обратите также внимание на область определения f
B. Она одинакова для всех типов функций поведения и определяется через маску, которая, в свою очередь, определяется через переменные и параметры представляющей системы. Отсюда следует, что некоторая система, скажем система F
B, характеризующая параметрически инвариантное ограничение на множество переменных через функции поведения, определяется тройкой
Fb = (I, M, fB), (В.10)
где I - обобщенная представляющая система; М- маски, определенная на I; f
B - функция поведения, определенная через М и I. Будем такую систему называть системой с поведением.
Несмотря на то, что любая система с поведением, определяемая (В.10), неким конкретным параметрически инвариантно описывает ограничения на переменные представляющей системы, она не содержит описания того, как использовать это ограничение для порождения данных. Для разработки такого описания нужно разбить выборочные переменные на два подмножества:
1) переменные, состояния которых порождаются из ограничения; назовем их порождаемыми переменными;
2) переменные, состояния которых используются как условия в процессе генерации, назовем их порождающими переменными.
Для заданной системы с поведением одним из способов определения порожденных и порождающих переменных является определение для данной маски M двух подмасок M
g и Mg. Будем
M
G = (M, Mg, Mg), (В.11)
где
M
g,Mg c M, M
g u Mg = M, M
g n M
g = 0,
называть маской порождения, то есть эта маска M и её разбиение на порождаемую подмаску Mg.
По аналогии с разбиением M на M
g и Mg множество M|
M| идентификаторов k выборочных переменных можно разбить на два подмножества, скажем K
g и Kg, представляющих идентификаторы соответственно порождаемых и порождающих переменных. Для удобства обозначений кодирующая функция (В.6) может быть заменена двумя функциями
^ : M
g ^ Kg, (В.12)
^g
: Mg ^
Kg
,
с помощью которых множества состояний G и G соответственно порождаемых и порождающих переменных задаются декартовыми произведениями
G = х Sk
keK
g
G =
kx Sk . (В.13)
keKg
Теперь способ представления состояния порождаемых переменных (скажем g е G), определяемого по состоянию порождающих переменных (скажем, ~ е G), можно выразить функцией
/gb : G х G ^ {0,1}, (В.14)
где
fGB (
g, g )
1, если g может иметь место или если имеет место g 0, если g не может иметь место или если имеет место g
Назовем эту функцию порождающей функцией поведения.
Если маску M и функцию /
в из (В.2) заменить соответственно на M
G
и /
gb , то получится альтернативная система
Fgb = (I, Mg ,/gb ). (В.15)
Будем называть такую систему порождающей системой с поведением.
Использование использующей системы с поведением для порождения данных включает следующие два этапа:
а) для некоторого значения t е T задано состояния ~ е G; для определения состояния g е G при том же значении используется функция f
GB;
б) значение t заменяется на новое и повторяется этап а).
Необходимо прояснить несколько вопросов, связанных с двухэтапной
процедурой порождения. Во-первых, на этапе а) неявно предполагается, что при заданном значении t состояние g известно. При первом выполнении этого этапа данное состояние определяется пользователем как походящее начальное условие. Однако после этого все полностью определяется самим процессом порождения, то есть состояниями g и g, связанными с предшествующим значением t . При этом предполагается, что значения t должны на этапе (б) изменяться в соответствии с порядком, заданным на множестве T . Таким образом, значения t заменяются или на t +1, или на t -1. В первом варианте начальное условие должно быть определено для наименьшего возможного значения t, а во-втором - наибольшего возможного значения t.
Во-вторых из необходимости порождения данных в одном из двух порядков следует, что существует только два содержательных разбиения маски на M на M
g и M-, каждое из которых соответствует одному из двух порядков порождения. Если данные порождаются в порядке возрастания (убывания) t, то M
g содержит ровно по одному элементу каждой подмаски M
t (i е N
n), определенной в (В0), элемент с наибольшим (наименьшим) значением р; остальные элементы M входят в Mg. Таким образом, графически получается, что M
g - это множество самых правых элементов M (правый
край этой маски) или, наоборот, множество самых левых элементов M (левый край маски).
В-третьих, предполагается, что для любого состояния g е G имеется по крайней мере одно состояние g е G , допустимое функцией f
GB [то есть
f
GB (g,
- g)=1]. Если допускается только одно состояние, то для любого на
чального условия данные порождаются однозначно: такие системы называются детерминированными. Если допускается более чем одно состояние, то порождение данных проблематично, так как порождаемое состояние не всегда однозначно определено. Для таких систем выбирающие функции поведения не подходят. Более содержательно они описываются функциями поведения других типов, рассматриваемых далее. Для детерминированных систем представление (В4) порождающей функции поведения f
GB может быть заменено более простым
fGB : G ^ G. (В.16)
Пример В.1 Для пояснения процесса порождения данных порождающей системой с поведением типа, определяемого уравнением (В .15), положим, что подобная система состоит из упорядоченного параметрического множества T = N
99 и пяти переменных ?
1?..,?
5, состояния которых будут определены ниже. Воспользуемся маской, заданной на рисунке В.2. Данные могут порождаться или в порядке возрастания, или в порядке убывания значений параметра t. Оба эти варианта показаны соответственно на рисунках В.4 и В.5. В первом случае (рисунок В.3) порождаемые выборочные переменные - это переменные, соответствующие правому краю маски, то есть s
2, s
4, s
7, s
9, s
10; остальные выборочные переменные являются порождающими. Порождение данных в матрице данных происходит слева направо. Пусть порождающая функция поведения f
GB, представленная в виде (В.16), определяет-
ся уравнениями
Sk,t =
S1,t +
S3,t +
S5,t +
S6,t +
S8,t
(mod k)
при k=2, 4, 7, 9, 10. Множества состояний порождаемых переменных определяются этими уравнениями, а множества состояний порождающих переменных - их положением в маске. Например, множество состояний порождаемой
|
t = 1 2 3 I 4 I 5 6 7 |
 |
V-
V4
V
2
V |  |
|
Справочник |
t =12 4
V,
а)
t = 1 2 3 4 I 5 | 6 |
 |
|
в) |
|
б) |
 |
Справочник
г) |
|
t= 1 2 3 4 5 6 7 8 9 10 11 12 13 14 15 16 17 |
 |
|
д) |
Рисунок В.3 - Данные, порожденные в порядке возрастания значений параметра t (пример В.1)
переменной s
4 - это 0, 1, 2, 3, так как уравнение для s
4 берется по модулю 4; порождающая переменная s
3 имеет то же множество состояний, что и s
4, так
как обе эти переменные определены через одну и ту же переменную представляющей системы (то есть S
3 = S
4 = V
2). Первой осмысленной позицией
маски на матрице данных ( позиция определяется положением справочника маски) является позиция t = 3; позиции t = 1 и t = 2 смысла не имеют, так как состояния некоторых выборочных переменных для этих позиций не определены (t + р не входит в множество T). Начальное условие состоит из шести элементов матрицы данных: v
12, v
23, v
31, v
41, v
42. Пусть, например, все эти
элементы равны 1. Ещё пять элементов матрицы данных - v
11, v
21, v
22, v
51, v
52 - не могут быть порождены, а могут быть заданы пользователем, но для
порождения данных эти переменные не нужны. На рисунке В.3а, б, в, г подробно показано порождение состояний соответственно для t = 3, 4, 5, 6; кружками обведены порожденные состояния. На рисунке В.3д показано начальное условие и несколько больший фрагмент порожденной матрицы данных.
Если данные порождаются в порядке убывания t (смотри рисунок В.4), то порождаемыми переменными являются переменные, представляющие левый край маски, то есть переменные s
1, s
3, s
5, s
8, s
10. Данные в матрице данных порождаются справа налево. Предположим теперь, что f
GB определяется уравнениями
Sk ,t =
S 2,t +
S4,t +
S6,t +
S7,t +
S9,t
(mod k+1)
при k = 1, 3, 5, 8, 10. Порождение данных при t = 98, 97, 96, 95 подробно показано на рисунке 3.4а, б, в и г. На рисунке В.4д показано начальное условие и несколько больший фрагмент порожденной матрицы.
В.3 Методологические отличия
Хотя функция выбора является, вероятно, наиболее подходящим формальным аппаратом для задания ограничений в детерминированных системах, в которых порождение данных удобно описывать с помощью функции (В.16), для работы с недетерминированными системами функции выбора не годятся.
Традиционно с недетерминированными системами работают в теории вероятностей. Несмотря на то, что это наиболее развитый и важнейший математический инструмент, в настоящее время вероятностная мера рассматривается только как частный случай более общего класса мер, называемого нечеткими мерами.
В нашем случае меры определяются на подмножествах декартового произведения С. Отсюда мера определяется функцией
V Р(С)—^[0,1], (В.17)
где Р(С) - мощность множества С. Чтобы функция являлась мерой, она должна обладать следующими свойствами нечетких мер:
|
(/) |
/(0) = 0; //С) = 1; |
|
|
(/2) |
если х1 с х2, то |
/(Х1) < /(Х 2); |
|
(/3) |
если Х1 с Х2 с ... |
или Х1 з Х 2 з |
|
то |
lim/(X1) = lim( Xi). |
|
|
|
i ^ 0 |
Рисунок В.4 - Данные , норо>в;денные в порядке убывания значений пара- ст-
метра t (пример В.1)
205 вом монотонности , не допускает, чтобы подмножество другого подмножества С обладало большей мерой, чем включающее подмножество. Согласно требованию (^3), называемому непрерывностью, предел мер бесконечной монотонной последовательности. К дискретным системам, в которых С всегда является конечным множеством, требование непрерывности, естественно, неприменимо.
В литературе описаны самые разные классы нечетких мер, имеющих разные свойства. На рисунке В.5 приведена диаграмма, изображающая отношение включения для некоторых мер. Так, например, класс вероятностных мер входит в класс мер правдоподобия и в класс мер доверия, но не пересекается с классами мер возможности или необходимости.
Классы нечетких мер рассматриваются как методологические отличия. Они используются в порождающих системах и во всех системах более высоких эпистемологических уровней.
Далее будут рассматриваться только два класса мер. Первый - классический и хорошо разработанный класс вероятностных мер, второй - это класс возможностных мер. Необходимо отметить, что возможные меры приложимы только к конечным множествам и к некоторым частным случаям бесконечных множеств; в общем случае эти меры не удовлетворяют требованию непрерывности. Таким образом, они наверняка применимы к дискретным, но не к непрерывным системам.
Из теории вероятностей хорошо известно, что любая вероятностная мера р, однозначно определяется функцией распределения
f
B : С ^ [0,1], (В.18)
Нечеткие
меры
Возможно
- Четкая воз-
стные мер
ы можность
Меры правдоподобия
Вероятностные
меры
Меры
доверия
(убежденности)
|
|
Четкая необ- |
Меры |
|
|
ходимость |
необходимости |
|
|
(уверенность) |
|
Рисунок В.5 - Некоторые классы нечетких мер
которая должна удовлетворять соответствующим требованиям согласно формуле
p
( X )=Z
fB
(c) ,
(В.19)
ceX
где X e P(C). Здесь применен тот же индекс B, что и в описании функции поведения, определенной в (В1), так как плотность вероятности также будет использоваться в качестве функции поведения.
Мера возможностей - это функция
п:Р(С Ы0,1], (В.20)
удовлетворяющая следующим требованиям:
(п1) п(0)= 0;п(С ) = 1;
(п2) n(u Х
{) = max п(Х
{)
i
Хорошо известно, что мера возможности п однозначно определяется функцией распределения возможностей f
B, имеющей вид (В8) и определяемой формулой
п(Х)= max f
B. (В.21)
ceX
В.4 От систем данных к системам с поведением
Важный класс системных задач, часто называемый индуктивным моделированием систем, может быть описан в первом приближении как множество задач, связанных с подъемом по эпистемологической иерархии систем. Все задачи этого класса характеризуются следующим общим описанием: дано
Конкретная система, скажем х определенного эпистемологического уровня;
Множество всех конкретных систем некоего более высокого эпистемологического уровня, совместимых с системой х (то есть основанных на той же представляющей системе, с теми же методологическими отличиями), скажем множество Y;
Набор соответствующих требований Q относительно неких свойств систем из множества из множества Y, причем одним из этих требований является требование, чтобы данная система х была аппроксимирована как можно более точно системой более высокого уровня и требуется определить Yq -подмножество Y, такое, чтобы любая система из Yq удовлетворяла всем требованиям, определенным в наборе Q.
Для демонстрации в данном разделе задачи определения систем с поведением, представляющих заданную систему данных и обладающих некими подходящими дополнительными свойствами, будем считать, что x - это система данных с номинальными переменными (переменными с номинальной шкалой), Y - множество всех систем с поведением с вероятностными или возможностными функциями поведения, совместимыми с x, а набор Q состоит из:
1) подмножества Y
r - множества Y, определенного пользователем или УРСЗ (как выбор по умолчанию);
2) требования, чтобы несогласованность между соответствующими переменными заданной системы данных и системы с поведением из Yq была как можно меньшей;
3) требования, чтобы степень неопределенности при порождении данных системой с поведением из множества Yq была как можно меньшей;
4) требования, чтобы система из подмножества Yq была как можно более простой;
5) предпочтения требования 2 требованиям 3 и 4.
В этой общей формулировке требование 1 сводится к определению множества допустимых масок. Если параметрическое множество не упорядочено, то понятие параметрического соседства не определено, и, следовательно, существует только одна осмысленная маска. Эта маска, определяемая тождественным правилом сдвига; она называется маской без памяти. Эта задача сводится к определению для имеющихся данных функции распределения вероятностей или возможностей, удовлетворяющих требованию 2. Она решается полным перебором данных с помощью маски без памяти (в данном случае порядок выбора не важен) и определения для каждого состояния выборочных переменных с ( в данном случае они совпадают с основными переменными) числа N(c) их появлений в данных. Числа N(c) для всех се С обычно называются частотами состояний с. Они используются для вычисления по некоторым правилам соответствующих функций вероятностей или возможностей.
Вычислять распределение вероятности или возможности по частотам можно разными способами. Выбор способа зависит от того, какой смысл придает пользователь этим вероятностям или возможностям. Так, например, если вероятности рассматриваются как характеристики данных, то обычно вычисляются относительные частоты, то есть отношения N(c) к общему числу имеющихся выборок из данных по используемой маске. Отсюда
Л(С)=ХЙ)'
(в'
31)
аеС
Если, однако, вероятности рассматриваются как оценки частот по уже имеющимся результатам наблюдения, то они вычисляются по формуле
f
B(c) = (N(c) +1)1 (XN(a)+1C |). (В.32)
/ аеС
Поскольку распределения возможностей менее ограничены, чем их вероятностные аналоги (например, к ним не надо добавлять 1), существует еще больше возможных правил для вычисления их по частотам N(c). Естественный способ вычислений распределения возможностей, который можно считать аналогом формулы (42) - это считать значение возможности равной отношению частоты N(c) к максимальной зафиксированной частоте, то есть
f
B (c )= N (c )/ max N (а). (В.33)
/ аеС
По другой формуле распределение возможности вычисляются по соответствующим вероятностям. Пусть f
B (c) и f'
B(c) - это соответственно возможность и вероятность состояния с (c е С).
Тогда
fв
(c )= Z
minL/B
(c),
fB
(a)]. (
В-
34)
аеС
По этой формуле распределение возможностей выражается через верхние границы значений вероятностей.
Предположим теперь, что параметрическое множество полностью упорядочено. В этом случае из одной и той же системы данных можно получить множество систем с поведением, отличающихся масками. Если для заданных данных они определены достаточно корректно, то они одинаково хорошо отвечают требованию согласованности. Точнее, выражение «достаточно корректно» означает, что функция поведения хорошо согласуется с данными (и, возможно, с некоторой дополнительной информацией) с точки зрения маски и типа выбранных ограничений.
Всякая маска представляет собой некоторое окно, через которое отбираются рассматриваемые данные из матрицы данных (или из массива более высокого порядка). При движении этого окна вдоль всей матрицы данных частоты состояний соответствующих выборочных переменных определяются подсчетом того, как часто наблюдается каждое состояние.
Число столбцов в маске называют глубиной маски и обозначают ДМ. Есть по крайней мере два соображения, по которым применение масок с большой глубиной в общем случае не желательно. Во-первых, если маска используется для порождения данных, то чем больше ее глубина, тем большее требуется начальное условие. Это, вообще говоря, не желательно. Во-вторых, если маска используется для выборки данных, то число неполных выборок равно 2(ДМ-1). Это означает, что с ростом глубины маски все меньше имеющихся данных используется для определения функции поведения. Следовательно, с увеличением глубины маски сужается эмпирическая основа, на которой строится функция поведения.
Как выяснено выше, любая система определяется таким образом, что она хорошо согласуется с заданной системой данных и дополнительной информацией по маске и принятому типу описания ограничений. Таким образом, требование согласованности имеет более высокий приоритет, чем остальные требования. Теперь остается только применить условия 3) и 4) обычно называемые условием детерминированности и условием простоты, для вывода подмножества решений Yq ограниченного множества У
г.
Несмотря на то, что в формулировках конкретных типов задач возникают и дополнительные требования, условия детерминированности и простоты имеют всеобщее значение. Поэтому обычно они не опускаются. Часто сначала определяется множество решений, удовлетворяющих этим условиям (и, разумеется, условию согласованности), а затем входящие в это множество системы с поведением изучаются исследователем. Он может использовать их в качестве вспомогательного представления базовых переменных. Однако, если необходимо дальнейшее сокращение множества решений, исследова-тельпроизводит их оценку и сравнение согласно некоторым вспомогательным критериям. Эти критерии могут определяться как контекстом, так и вкусами исследователя.
В.5 Меры нечеткости
Степень недетерминированности должна измеряться обобщенной нечеткостью, сопутствующей порождению данных. А значит, она должна быть определена через порождающие функции поведения f
GB и f
GB для нейтральных и направленных систем с поведением. Если эти функции представляют собой функции распределения вероятностей, то мера обобщенной нечеткости хорошо известна - это шенноновская энтропия, введенная К. Шенноном в 1948 году.
Обозначим через Р множество всех распределений вероятностей, которые могут быть определены на конечных множествах альтернативных (взаимно исключающих) исходов. Тогда вероятностная мера нечеткости - это функция
H: P Ч0, <4,
обладающая некоторыми свойствами. Следующие свойства являются необходимыми свойствами любой содержательной меры нечеткости:
Н1 симметричность - нечеткость инвариантна относительно перестановки вероятностей;
Н2 расширяемость - нечеткость не меняется при добавлении к рассматриваемому множеству исходов с нулевой вероятностью;
Н3 квазиаддитивность - нечеткость совместного распределения вероятностей не больше суммы нечеткостей соответствующих безусловных распределений его компонентов;
Н4 аддитивность - для распределений вероятностей любых двух независимых множеств исходов нечеткость совместного распределения вероятностей равна сумме нечеткостей отдельных распределений вероятностей;
Н5 непрерывность - нечеткость - это непрерывная функция на всех своих аргументах.
Известно, что только функции вида
H(
f (x) I
x e X)=
-a ?
f (x)logb
f (x
)
xeX
обладают свойствами Н1-Н5;
(f (x) | x e X) e P
- это распределение вероятностей для определенного конечного множества X альтернативных исходов x, где a - произвольная положительная константа, а b- произвольное основание логарифмов. Если потребовать выполнения еще и нормализующего свойства
H (0.5;0.5) = 1
(нечеткость двух равновероятных исходов равна 1), то мера нечеткости определяется однозначно:
H (f (x)| x e X) = H (x) = - ?f (x )log
2 f (x). (В.37)
xeX
Обычно функцию (В.37) называют шенноновской энтропией. Она измеряет нечеткость в единицах, называемых битами.
Рассмотрим теперь порождающую нечеткость в системах, описываемых с помощью функций распределения возможностей. Пусть П - это множество всех распределений возможностей, имеющих по крайней мере одно ненулевое значение, которые можно определить на конечных множествах альтернативных исходов. Тогда возможностная мера нечеткости представляет собой функцию
U: П ^[0,да], (В.48)
обладающую определенными свойствами. Прежде чем рассматривать эти свойства, нужно сначала ввести некоторые понятия, связанные с распределениями возможностей.
1 Распределение возможностей
f = (p|i e N
m)e П, (В.51)
определенное на конечном множестве X альтернативных исходов x называется нормализованным распределением возможностей тогда и только тогда, когда
max р
{ = 1; (В.52)
І
понятно, что р = f (x) для некоторого взаимнооднозначного соответствия между N|
X| и X.
2 Пусть для любого распределения возможностей f, например для распределения, определенного в (49), и для любого действительного l e [0,1]
с: П х[0ДЬ P(
N) (В.53)
такая функция, что
c(f,l)=
{i e N\X\ I Pi ^
l} .
(В.
54)
Эта функция называется функцией l-уровня, а множество c(f,l)- множеством l- уровня от f.
3 Для заданного распределения возможностей (49) назовем
(В.55)
Lj- = {l | (Ei e N|
X| )(p = l) или l = 0} уровневым множеством для f. Обозначим через
Lf =
{li,
l2,...,
lq
}
причем из i < j следует, что
уровневое множество для f, где l
1=0, q = L
li <
lj . Пусть для удобства
max p.
Понятно, что l^ = l
q e Lf. Кроме того, lf = 1 тогда и только тогда, когда f является нормализованным распределением возможностей.
4 Для любого m e N пусть
lf = I
i e N
m )e
П,
V =
((Vi
1 i e Nm
)e П ,
два распределения возможностей. Тогда
1 / называется субраспределением
2/ тогда и только тогда, когда для любого і e N
m
maxVi =maxVi
и <
2ф.
і i
Пусть
1 /<
2/ означает, что
1 / является субраспределением
2/ . Понятно, что
отношение «
1 / субраспределение
2/ » представляет собой частичное упорядочение, определенное на любом множестве распределений возможностей с числом элементов, равным m. Обозначим это множество
mП. Далее (
mП, <) - это решетка с объединением и пересечением, определяемыми соответственно как
l/ V 2 / =
(max[lф
,2Фі
]| i e Nm
),
X/ V 2/ =
(min
[l^i
,2 Ф
]| i e Nm
)
для любых
1 / ,
2/ e
mП.
Теперь, располагая определенными понятиями, связанными с рапсреде-лениями возможностей, можно вернуться к обсуждению главного вопроса - о мере возможностной нечеткости. Хотелось бы, чтобы возможностные аналоги свойств Н1 - Н5, которыми обладает шенноновская энтропия, также выполнялись бы и для возможностной меры нечеткости. Возможностные аналоги этих свойств можно сформулировать точно так же, как Н1-Н5, за тем только исключением, что слово «вероятность» нужно везде изменить на слово «возможность». Функция вида (48), удовлетворяющая этим свойствам, известна. Ее можно представить в виде
1 q-1
U(/) = ТI ft+1 -
lk )!<#(/,h+1) (В.56)
l/ k=1
или в более простом виде
1
l/
U(/) = -jlog
2|c(/,l)dl. (В.57)
l/ o
Эта функция называется U - нечеткостью. Помимо возможностных аналогов свойств Н1-Н2, U - нечеткость обладает некоторыми другими полезными свойствами. Важнейшим из них является монотонность: для любых /,
2/e
mП
(m e N
), если /<
2/, то U
(і/
)< U
(/
).
В.6 Поиск подходящих систем с поведением
Располагая теперь мерами нечеткости, через которые выражается степень детерминированности, вернемся в данном разделе к типу задач, введенному в разделе 6.4; дана система данных D с полностью упорядоченным параметрическим множеством и с наибольшей допустимой маской М, совместимой с D; требуется определить все системы с поведением, удовлетворяющие требованиям согласованности, детерминированности и простоты, причем требование согласованности более приоритетно, чем остальные два.
Любая наибольшая допустимая маска М содержит набор корректных масок, каждая из которых является подмножеством М. Для каждой маски может быть определена функция поведения (определенного выбранного типа), хорошо согласующаяся с данными, с помощью разреженной выборки данных. Однако на практике достаточно провести выборку только для маски М. Функции поведения для ее подмасок могут быть получены вычислением подходящих проекций функции поведения соответствующей маске М.
Для заданной функции f
B, определенной через полные состояния неких выборочных переменных, любая из ее проекций также является функцией поведения, соответствующей f
B в смысле субсостояний, основанных на определенном подмножестве выборочных переменных. Пусть s
k (к е N\
M\)- выборочные переменные, через которые определяются состояния f
B; М - маска, через которую выбираются значения выборочных переменных. Пусть [f
B i Z ] - проекция f
B, где подмножество множества N|
M| идентификаторов выборочных переменных, то есть Z с N . Тогда
[fB i Z ]: xSk ^ [0,1], (В.67)
keZ
так что
[fB
i ZJx)=
a({
f (c)I
c f 4K <Д
68)
где а - некая агрегирующая функция, определяемая характером функции f
B. Например,
[fB i Z\x) = ^fB(c), (В.69)
cf x
где fB - распределение вероятностей; соответственно для распределения возможностей,
[fB
i ZJxb
max fB
(c). <Д
70)
cf x
Будем в контексте любой конкретной задачи через
1 f
B обозначать функцию поведения для наибольшей приемлемой маски М. Через
1 f
B (i = 2,3,...), будем обозначать функции поведениядля ее различных осмысленных подмасок M, каждая из которых связана с множеством
lZ с N|
M| идентификаторов выборочныз переменных.
За исключением очень небольших наборов данных, с точки зрения вычислений проще определять функции поведения с помощью проекций, а не через выборки данных. Чем больше объем данных, тем больше вычислительного времени экономится. Таким образом, лучше производить выборку только однажды для наибольшей приемлемой маски, а затем определять функции поведения для всех содержательных подмасок как соответствующие проекции.
Пример В.4 Определим проекцию вероятностной функции поведения, приведенной в таблице В.1 и возможностной функции поведения, приведенной в таблице В.2 для Z ={1,2}.
|
Таблица В.1 |
|
|
S1 |
S2 |
S3 |
S4 |
f(c) |
|
С= |
0 |
0 |
0 |
0 |
0.2 |
|
|
0 |
0 |
0 |
1 |
0.2 |
|
|
0 |
0 |
1 |
0 |
0.1 |
|
|
0 |
1 |
0 |
1 |
0.1 |
|
|
1 |
0 |
0 |
0 |
0.1 |
|
|
1 |
0 |
1 |
0 |
0.1 |
|
|
1 |
1 |
0 |
1 |
0.1 |
|
|
1 |
1 |
1 |
0 |
0.1 |
|
|
Таблица В.2 |
|
|
S1 |
S2 |
S3 |
f(c) |
|
С= |
0 |
0 |
0 |
1.0 |
|
|
0 |
0 |
1 |
0.25 |
|
|
0 |
1 |
1 |
0.25 |
|
|
1 |
0 |
0 |
0.5 |
|
|
1 |
1 |
1 |
0.5 |
|
|
Применив формулу (В.58) для вероятностной функции, получим: |
|
|
S1 |
S2 |
[f|{1,2}](x) |
|
x= |
0 |
0 |
0.5(=0.2+0.2+1) |
|
0 |
1 |
0.1 |
|
1 |
0 |
0.2(=0.1+0.1) |
|
1 |
1 |
0.2(=0/1+0/1) |
Для возможностной функции по формуле (В.59) имеем
|
|
S1 |
S2 |
[f|{1,2}](x) |
|
x= |
0 |
0 |
1.0 |
|
0 |
1 |
0.25 |
|
1 |
0 |
0.5 |
|
1 |
1 |
0.5 |
Для заданной системы данных D и наибольшей допустимой маски М требование соответствия приводит к ограниченному множеству
У
г ={ F
B = (і ,‘M ,f )|i = 1,2,..., N(n, AM)}, содержащему по одной системе с поведением для каждой осмысленной маски
гМ с M ; пусть для удобства
1M = M . Следующим шагом решения рассматриваемой задачи должно быть вычисление степеней недетерминированности и сложности для всех систем из множества Y
r.
Как было показано в разделе В.5, степень недетерминированности задается соответствующей мерой порождающей нечеткости, определяемой для вероятностных систем шенноновской энтропией, а для возможностных систем U - нечеткостью. Для определения порождающей нечеткости требуется, чтобы был определен порядок порождения (и соответствующее разбиение любой маски). Если допускается несколько порядков порождения, то для каждой маски мы берем порядок с наименьшей порождающей нечеткостью.
Что касается меры сложности, то тут возможно много вариантов. Возьмем для примера простую, но содержательную меру - размер (мощность) маски. Пусть
lq
u (i = 1,2,...) - значение соответствующих порождающих нечеткостей для систем с поведением
1 F
B из ограниченного множества У
г. Поскольку любая система F
B однозначно идентифицируется своей маской М,
мощность которой
1 M задает ее сложность, статус системы
l F
B в смысле порождающей нечеткости и сложности удобно описывать парой (
l M ,
l q
u).
Теперь рассматриваемую задачу можно обсуждать в терминах масок
lM, а не соответствующих систем с поведением F
B .
Численное упорядочение масок
l M, идентифицирующих системы из У
г
с
по их мощности, задает упорядочение сложности < на множестве У
г. Численное упорядочение значений
lq
u определяет упорядочение по нечеткости
u
< на множестве У
г. В то время, как упорядочение по сложности полностью определяется самими масками, упорядочение по нечеткости может быть определено только после оценки масок. Для любого множества порождающих масок мы можем определить частичное упорядочение
l M
G <
JM
G тогда и только тогда, когда
lg=g и
lg <
lg. (В.60)
(или
le<
1 e для направленных систем), которое мы будем называть упорядочением подмасок. Это упорядочение часто оказывается полезным при разработке различных эвристических процедур поиска на множестве систем Уг.
Пример упорядоченности по сложности и упорядоченности подмасок для наибольшей допустимой маски М при n=3 u AM=2 приведен далее... Из этого примера видно, что упорядочение по сложности - это связное квазиупорядочение (рефлексивное и транзитивное отношение, определенное для любой пары систем).
Упорядочение по подмаскам - это частичное упорядочение, но решетки оно не образует. Однако оно представляет собой набор решеток по одной для каждого множества порождаемых выборочных переменных (в нашем примере это крайние правые элементы масок).
Упорядочение по нечеткости связное, но из-за того, что несколько разных систем могут иметь одинаковую порождающую нечеткость, это отношение не является антисимметричным. Следовательно, в общем случае это связное квазиупорядочение, которое в некоторых частных случаях оказывается полным упорядочением.
Таким образом, на множестве У
г определены два связных квазиупорядочения - по сложности и по нечеткости. Было бы желательно объединить их неким подходящим образом. Поскольку для рассматриваемого типа задач требуется, чтобы и сложность и порождающая нечеткость систем во множестве решений Yq, были минимизированы. Соответствующее объединенное *
упорядочение < определяется следующим образом:
*
lF
B <
JF
B тогда и только тогда, когда
U
и
la <
Jq ,
UU
JM
(В.61)
где
lF
B,
JF
B e Y
r . Это упорядочение не является связным, поскольку пары
и lqu <
Jqu
(п°д°
б-
lM
jM
jM
F
B ,
J F
B, для которых
и lqu > qu
или
lM
ные пары, разумеется, могут существовать), несравнимы. Оно также неантисимметрично, так как не исключена возможность того, что
JM
l
и qu = q
для некоторых i Ф j. Следовательно объединенное упорядочение - это общего вида квазиупорядочение (рефлексивное и транзитивное отношение) на Y
r.
Теперь множество решений Yq можно определить как множество всех систем из Y
r, которые или эквивалентны, или несравнимы относительно объединенного упорядочения (В.61). Две системы из Y
r, скажем системы
lF
B и
F
B , несравнимы в смысле обединенного упорядочения, если выполнено одно из следующих условий:
lF
B более сложна и менее детерминирована, чем
J F
B или
lF
B менее сложна и более детерминирована, чем
j FB . Формально
Y
g ={Fb e Yr | (V'Fb e Yr)('Fb<FbFb <Fb)}. (В.62)
Системы из множества решений Yq будем называть подходящими системами с поведением для рассматриваемого типа задач.
Пример В.5 Чтобы пояснить различные вопросы, изучаемые в данном разделе, рассмотрим этологическую систему данных, описанную в примере В.2 (смотри также рисунок В.8). Определим все подходящие в смысле (В.62) системы с поведением для этой системы данных в предположении, что пользователь хочет получить описания вероятностных систем с поведением и использовать их для предсказания.
Предположим сначала, что ДМ = 2. Тогда имеется восемь содержательных масок, которые вместе с их упорядочением подмасок и указанием трех уровней сложности изображены на рисунке В.6а. После выполнения исчерпывающей выборки для наибольшей приемлемой маски M = Ы по определенной пользователем формуле по частотам N(c) вычисляются вероятности f
B (c), а порождающая нечеткость оценивается как вероятностная. Если для
вычисления вероятностей используется формула (В.42), то порождающая нечеткость равна 1.11. Затем для остальных семи содержательных масок по формуле (В.58) определяются соответствующие проекции и вычисляются их порождающие нечеткости. Результаты этих вычислений показаны на рисунке В.6б (в правом нижнем углу масок). На рисунке В.6б также изображено упорядочение масок по нечеткости. В этом примере упорядочение является полным, поскольку значения нечеткости у всех разные. Объединенное упорядочение по сложности и нечеткости (61) изображено на рисунке В.6в. Как мы видим, минимальными с точки зрения объединенного упорядочения являются маски с идентификаторами 1,2,6. Следовательно, Yq={
1F
b,
2F
b,
6F
b }.
Предположим теперь, что ДМ = 3. Тогда имеется 40 содержательных масок. После их обработки, аналогичной обработке для случая ДМ = 2, мы получим пять подходящих систем с поведением, маски которых, значения сложности и порождающие нечеткости приведены на рисунке В.7а. оставшиеся 35 масок хуже с точки зрения их сложности, как и с точки зрения четкости, и, следовательно, их вовсе не нужно рассматривать.
Описанный здесь поиск подходящих систем с поведением может быть реализован самыми разными способами. Основной принцип заключается в том, что содержательные маски получаются с помощью некоторого алгоритма из наибольшей приемлемой маски в порядке уменьшающейся сложности. Среди масок одинаковой сложности выбираются только маски с минимальной порождающей нечеткостью. При этом если значение этой минимальной нечеткости меньше или равно значению нечеткости для предшествующего уровня сложности, то все ранее принятые системы отбрасываются. В результате применения этой процедуры у нас остаются только подходящие системы.
Важно понимать, что задачи данной категории представляют собой тему со многими вариациями. Например, можно многими разными способами вычислять вероятности или возможности, можно использовать разные определения сложности, можно выдвинуть дополнительные условия, такие, как задание наибольшей приемлемой четкости.
В.8 Порождающие системы
Термин «порождающая система» используется здесь в качестве общего
|
t 9 ... 9 95 9 9 98 |
9 |
|
Г |
|
|
|
|
1! |
Ц |
|
|
|
|
|
|
|
|
і |
¦ |
|
|
|
|
|
1і |
|
ig |
|
|
/ |
|
|
|
ц |
1 |
|
|
|
|
|
|
|
|
|
и
ш |
|
|
|
а) Справоч- |
Vo
V
1 |
|
. 9 94 9 9 |
97 |
9 9 |
|
Г |
|
|
|
ш |
и |
1 |
|
|
?2 |
|
|
|
|
Ц |
¦$$$$& |
1 |
|
|
|
|
|
щ
ш |
|
1 |
|
|
V 4 Z_ |
|
|
i!
ш |
5 |
|
1 |
|
|
|
|
|
|
|
И |
5 |
|
|
V1
V3
V5 |
|
б Справоч- |
V2
V4
|
t= ... 9 94 9 96 9 9 9 t= .. 9 |
|
Г |
|
|
ІИ |
|
1 |
1 |
|
|
|
|
|
|
|
* |
1 |
1 |
|
|
|
и |
¦ |
Ж |
1 |
1 |
|
|
|
|
ж
W |
0 |
|
1 |
1 |
|
|
|
|
|
|
И |
9 |
5 |
|
|
V
V |
|
Справоч- |
V1
94
95
9 9 9 9 |
'1
V
V
3 |
|
Г |
|
ш
да |
ш
я |
1 |
1 |
1 |
|
|
|
|
|
|
1 |
1 |
1 |
1 |
|
|
ш |
|
|
5 |
1 |
1 |
|
|
|
і!
ш |
6 |
|
5 |
1 |
1 |
|
|
1 |
|
|
и |
4 |
9 |
5 |
|
|
V
V
V |
|
Справоч- |
г)
|
t = ... 8 8 8 8 8 8 89 91 9 9 9 9 96 97 9 99 |
 |
V1
V3
V5 |
V2
V4
|
2 |  |
|
а) |
 |
1.97
3.65 |
|
б |
4 Объединенная упорядоченность 1.11 по сложности и по нечеткости
 |
3
1.97 |
3.38
в
3.41 |
2
3.65
Рисунок В.6 - К примеру В.5
|
i |
Маска |
i|M| |
lH (G /G) |
|
1 |
|
|
|
6 |
0.41 |
|
|
1 |
3 |
5 |
|
о
2 |
4 |
6 |
|
|
|
|
|
2 |
|
|
3 |
5 |
|
5 |
0.55 |
|
2 |
4 |
6 |
|
3 |
|
|
3 |
5 |
|
4 |
1.07 |
|
2 |
4 |
|
|
4 |
|
|
3 |
5 |
|
3 |
1.88 |
|
|
|
6 |
|
5 |
|
|
|
5 |
|
2 |
3.38 |
|
|
|
6 |
 |
|
Сложность, |lM | |
а)
б)
Рисунок В.6 - Подходящие системы с поведением к примеру В.5
наименования для всех систем уровня 2 в эпистемологической иерархии систем. В этих системах обобщенное параметрически независимое ограничение на рассматриваемые переменные описывается с разных сторон. Для порождающих систем выделены различные методологические отличия. Это отличия, выделенные для систем более низких уровней, и некоторые новые. Среди них наиболее существенными являются:
упорядоченность параметрического множества, что позволяет ввести важное понятие маски;
упорядоченность множеств состояний, что играет существенную роль в упрощении процедур для порождающих систем и при работе с неполностью определенными наборами данных;
отличие четких и нечетких каналов наблюдения, дающих соответственно четкие или нечеткие данные и требующих применения различных методов обработки данных;
отличие между нейтральными и направленными системами, с которыми следует обращаться по-разному.
Методологическими отличиями, относящимися к порождающим системам, но не к системам данных и исходным системам, являются:
детерминированность и недетерминированность систем;
для недетерминированных систем различаются типы нечетких мер, характеризующих параметрически инвариантное ограничение на рассматриваемые переменные, в частности меры вероятности и возможности;
по используемой маске различаются порождающие системы без памяти и системы, зависящие от прошлого.
Разумеется, эти методологические отличия характеризуют и системы более высоких эпистемологических уровней.
В.9 Упрощение порождающих систем
На некотором этапе обработки заданной системы данных часто желательно бывает упростить соответствующие этой системе порождающие системы. В некоторых случаях упрощения требует пользователь, для которого существующие порождающие системы оказываются слишком сложными для понимания. В других случаях упрощение требуется из-за предполагаемого использования порождающих систем или по разным методологическим соображениям.
Существует два основных метода одновременного упрощения систем данных и соответствующих порождающих систем:
1) упрощение за счет исключения некоторых переменных из соответствующей подобной системы;
2) упрощение за счет определения классов эквивалентности состояний некоторых переменных.
Пусть множество переменных порождающей системы V состоит из n переменных и любое подмножество V, за исключением пустого множества, представляет содержательное упрощение первого рода. Следовательно, имеется 2
n-2 нетривиальных упрощения первого рода. Они частично упорядочены по отношению «подмножество». Если для удобства включить исходное множество V и пустое множество, то множество упрощений с частичным упрощением образует решетку. Эту решетку называют решеткой переменных или V-решеткой. По ней можно проводить упрощение порождающих систем, подбираемых к соответствующим системам данных. Многочисленные примеры реального упрощения приведены далее...
В.10 Исследование и проектирование систем
Системные задачи могут возникать в двух основных контекстах: при исследовании и при проектировании систем. Задачей исследования систем является накопление знаний о различных наборах переменных и параметров, определенных с конкретными целями на существующих объектах. Задачей проектирования систем является использование накопленных знаний для создания новых объектов, для которых на специфицированные переменные наложены определенные ограничения. Несмотря на то, что системные задачи как при исследовании систем, так и при их проектировании существуют на любом эпистемологическом уровне иерархии систем, в этом разделе ограничимся рассмотрением задач, связанных с исходными системами, системами данных и порождающими системами.
Рассмотрим сначала некоторые вопросы, связанные с проектированием систем. Наиболее важной чертой проектирования систем является то, что параметрически инвариантное ограничение на некоторые конкретные переменные определяется пользователем. Совершенно иначе обстоит дело с исследованием систем, где это ограничение неизвестно, и задача состоит в том, чтобы адекватно охарактеризовать его с учетом конкретной цели исследования.
Ограничение при проектировании систем определяется или явно на языке конкретной порождающей, обычно направленной системы, или неявно на языке системы данных. В первом случае задача проектирования сводится к определению набора структурированных систем, удовлетворяющих заданным требованиям. Эти вопросы рассматриваются в следующем разделе. Во втором случае необходимо определить некие порождающие системы, адекватно описывающие ограничения, содержащиеся в данных. Эта задача соответствует классу задач, рассматриваемых в параграфах 6.4 и 6.6 в контексте исследования систем, однако в случае проектирования систем система данных по определению содержит всю информацию о способе, каким накладываются ограничения на переменные.
При проектировании системы функция данных часто определяется неявно через описание их свойств, а не явно в виде матрицы или массива данных. Допустим, например, что имеется простая направленная система с одной входной переменной, множество состояний которой включает 26 латинских букв и пробел, и с одной выходной переменной с двумя состояниями 0 и 1. Входная переменная определяется последовательностью букв и пробелов просматриваемого английского текста. Требуется, чтобы выходная переменная при определенных условиях была равна 1, например, при условии, что последнее слово просматриваемого текста кончалось на ING, и 0 в противном случае. Задача состоит в том, чтобы преобразовать это неявное определение системы данных в некую порождающую систему, которая бы для любого английского текста порождала (детерминированным образом) требуемые состояния выходной переменной. Методы решения задач подобного типа хорошо разработаны в рамках теории конечных автоматов. Поскольку на эту тему имеется обширная литература, то нет смысла описывать эти метоПри сравнении исследования систем и их проектирования на уровне систем данных и порождающих систем, необходимо отличать два класса систем данных, встречающихся при исследовании систем. К первому классу относятся системы данных, в которых переменные не имеют смысла вне параметрического множества, на котором они определены. Примерами таких систем являются:
музыкальное сочинение, рассматриваемое как система данных, переменные которой, очевидно, не имеют смысла вне временного множества, соответствующего всему сочинению;
любая система данных с пространственным параметром, в которой пространственное множество не может быть расширено, например система пространственных данных по акустике концертного зала или система, определенная для земного шара, в котором параметрическим множеством являются значения широт и долгот;
любая система данных, определенная на всей группе определенного типа, например все сочинения какого-либо композитора, все служащие определенного нанимателя и другое
Системы данных такого типа содержат всю информацию об ограничениях на их переменные. Тем самым они методологически подобны системам данных, определяемым при проектировании систем. Будем такие системы называть полными системами данных.
Второй класс систем, который при исследовании, по-видимому, встречается чаще, составляют системы, в которых переменные не ограничены тем параметрическим множеством, для которого имеются данные. Можно говорить о том, что практически все системы, параметром которых является время, относятся к этому классу (пример с музыкальным сочинением — редкое исключение). Примеры полных систем данных для параметров других типов, хотя и встречаются чаще, также не являются типичными.
Существует два основных метода исследования систем. При одном подходящие порождающие системы (или системы более высоких уровней), базирующиеся на определенных требованиях, выводятся из заданной системы данных. Для наиболее типичных требований этот процесс рассматривается в разделах В.4 и В.6. Этот метод обычно называется методом открытия. При другом методе гипотетическая порождающая система (или система более высокого уровня) постулируется, а затем ее правильность проверяется сравнением порождаемых ею (при соответствующих начальных условиях) данных с эмпирическими данными. Если система не проходит проверки, основанной на некоем конкретном критерии правильности (критерии совпадения), то она отвергается и постулируется новая система. Этот подход к исследованию систем обычно называется методом постулирования.
Понятно, что при использовании метода открытия любая порождающая система, полученная непосредственно из системы данных, является неким экономным представлением каких-то аспектов системы данных. То, какие именно аспекты представляются порождающей системой, зависит от ее маски и характера функции поведения. Если порождающая система детерминирована, то это экономное описание всей системы данных своего рода «стенографическое» описание.
Если система данных является полной, то метод открытия сводится к нахождению моделей ее данных. Обнаруженные модели данных могут затем использоваться для разных целей. Если система неполная, то необходимо различать две проблемы, связанные с найденными моделями (т. е. с полученными подходящими системами данных):
объяснение данных в рамках заданного параметрического множества,
вывод данных вне пределов параметрического множества, то есть предсказание, восстановление (retrodiction) или обобщение данных.
Если метод открытия используется для неполных систем данных, то порождающие системы (или системы более высоких уровней) определяются не столько для объяснения имеющихся данных, сколько для расширения данных за пределы заданного параметрического множества, что делает возможным предсказание, восстановление и обобщение данных. Этот процесс требует, разумеется, применения индуктивного рассуждения некоего типа.
Задачи определения подходящих порождающих систем рассматривались в разд. В.4 и В.6 в неявном предположении, что выборочные переменные определены только через переменные, включенные в заданную систему данных, то есть через наблюдаемые переменные. Это ограничение не обязательно и может в некоторых случаях затруднить получение достаточно простых порождающих систем с незначительной порождающей нечеткостью или вовсе без нечеткости. Эти задачи могут быть обобщены, если разрешить пользователю постулировать гипотетические состояния некоторых дополнительных переменных, не входящих в число наблюдаемых переменных. Такие переменные обычно называются внутренними переменными, а их состояния — внутренними состояниями.
Несмотря на то, что гипотетические внутренние состояния могут вводиться из самых разных соображений, обычно они вводятся для усиления зависимости между порождающей нечеткостью и сложностью подходящих порождающих систем. При введении внутренних состояний требуется, чтобы для заданных данных была определена модель порождения этих состояний. В то же время эти переменные должны способствовать уменьшению общей порождающей нечеткости. Подобное определение моделей возможно только для полных систем данных и изучается в рамках теории конечных автоматов, детерминированных и вероятностных.
Понятия внутренних переменных и состояний весьма существенны при проектировании систем. Введение внутренних состояний в процессе проектирования систем сводится к соответствующему переопределению накладываемых ограничений. После их введения на абстрактном уровне внутренние переменные и их состояния могут быть конкретизированы любым подходящим способом. Однако при исследовании систем использование внутренних переменных довольно проблематично, поскольку они не несут семантической нагрузки и нельзя, как при проектировании систем, конкретизировать их подходящим образом.
Таким образом, проектирование систем всегда представляет собой процесс подъема по эпистемологической иерархии систем. Он начинается с определения или порождающей системы, или системы данных и набора требований относительно структуры систем. Задача определения подходящих порождающих систем по заданной системе данных принадлежит к тому же классу задач, что и задачи, обсуждаемые в разд. В.4 и В.6, с той лишь разницей, что допускается использование внутренних переменных. Исследование систем осуществляется с помощью:
- подъема по иерархии посредством обнаружения систем более высоких уровней, для которых системы более низких уровней обладают определенными свойствами, и, если система данных неполная, соответствующих индуктивных выводов (метод открытия);
- постулирования порождающих систем или систем более высокого уровня и отбрасывания тех из них, которые не удовлетворяют проверке на соответствие между эмпирическими и порожденными данными (метод постулирования);
- любой комбинации метода открытия и метода постулирования, например подъема по иерархии до определенного уровня и постулирования систем на более высоком уровне.
Наибольшее внимание в этой книге уделяется задачам, связанным с методом открытия. Объясняется это двумя соображениями. Прежде всего, учебным характером книги. Метод открытия, при котором системы вводятся в порядке возрастания их концептуальной сложности, очень удобен для объяснения и формулирования всей концептуальной схемы УРСЗ. Второе соображение заключается в том, что метод открытия недостаточно полно описан в литературе, методы постулирования и проектирования систем освещены вполне удовлетворительно.
Приложение Г
СТРУКТУРИРОВАННЫЕ СИСТЕМЫ Г.1 Целое и части
Определение порождающей системы (или множества подходящих порождающих систем), рассматриваемое в разделе В, это теоретически только первый этап исследования систем. При введении более высоких эпистемологических уровней возникают новые проблемы. Данный раздел посвящен задачам, связанным со структурированными системами.
Структурированная система представляет собой набор исходных систем, систем данных или порождающих систем, имеющих общее параметрическое множество. Системы, образующие структурированную систему, обычно называются ее элементами. Некоторые переменные у них могут быть общими. Общие переменные обычно называются связывающими переменными. Они представляют взаимодействия между элементами. Естественно называть эти три типа систем структурированными исходными системами, структурированными системами данных и структурированными порождающими системами. Для некоторых задач удобно также выделить более частные типы структурированных систем, например структурированные представляющие системы или структурированные системы с поведением
Для заданной структурированной системы одного из этих типов существует связанная с ней система, определяемая всеми переменными, входящими в ее элементы. Эта система (предполагается, что она того же типа, что и элементы структурированной системы) рассматривается как некая полная система, то есть система, представляющая в виде некоторого целого все входящие переменные. С этой точки зрения элементы любой структурированной системы интерпретируются как подсистемы соответствующей полной системы, а полная система — как суперсистема этих элементов. При этом структурированные системы становятся, по существу, представлениями полных систем в виде различных подсистем.
Статус системы как полной системы или подсистемы не является, разумеется, абсолютным. Например, некая система с поведением в одном контексте может рассматриваться как элемент структурированной системы (и, следовательно, как подсистема полной системы с поведением), а в другом — может рассматриваться как полная система, подсистемы которой образуют структурированную систему. Любая исходная система, система данных или порождающая система существует как бы в двух «лицах». В одном контексте она имеет статус подсистемы, а в другом — статус суперсистемы. Можно, таким образом, говорить не только о том, что «часть — это амплуа целого» (как предлагает Р. Гленвилл), но и о том, что целое—это ампула части. Подобная двойственность дает возможность представить любую полную систему как иерархию структурированных систем, то есть как структурированную систему, элементами которой являются структурированные системы, элементами которой также являются... и так далее вплоть до элементов, состоящих из отдельных переменных.
Зачем нужно представлять полную систему как совокупность ее подсистем? Причин несколько. Одна из них связана с наблюдением или измерением. Если в параметры входит время, то часто бывает технически невозможно или, по крайней мере, неразумно одновременно наблюдать (измерять) все переменные, имеющие отношения к цели исследования. В этом случае можно собрать данные только частично, для наибольшего возможного подмножества переменных. В других случаях исследователь вынужден использовать чужие данные, собранные различными организациями или последователями для собственных нужд и покрывающие только часть переменных, необходимых ему для работы.
Другой причиной структурирования систем является сложность, которая в свою очередь, связана, с обозримостью рассматриваемой системы. Одной из характеристик системы является объем памяти компьютера необходимый для хранения системы. Рассмотрим, например, п переменных с к состояниями каждая. При работе с полной системой этих переменных для запоминания ее состояния нужно располагать пк
п ячейками памяти, если хранить в ячейке по одному из к состояний. С другой стороны, если использовать структурированную систему, состоящую из всех подсистем с двумя переменными, то для той же цели понадобится только к
2п(п— 1) ячеек памяти. С ростом значений к и п это число, как показано на рисунке Г.1 для к= 10, растет значительно медленнее, чем пк
п. Если же

Рисунок Г.1 - Зависимость емкости памяти от числа переменных в системе (k=10)
структурированная система содержит только некоторые из двух переменных систем, это сравнение будет еще более разительным. Несмотря на то, что при малых п и к структурированные системы могут потребовать боль-шего объема памяти, чем соответствующие полные системы, ясно, что в основном для важных практических случаев, особенно при больших к и п, их требования к памяти существенно ниже.
Другой аспект возможности обработки систем связан с числом систем, которые должны быть рассмотрены в некоторых задачах Для сравнения чисел полных и структурированных систем определенного типа снова рассмотрим п переменных с к состояниями. Кроме того, будем отличать, является ли любое состояние системы возможным. Тогда имеется2
k возможных полных систем, n(n -l)2
k -1 возможных структурированных систем, состоящих только из бинарных (состоящих из двух переменных)
подсистем, и n2
k возможных структурированных подсистем, состоящих только из п бинарных подсистем. Несмотря на то, что все эти числа достаточно велики, чтобы можно было бы говорить о полном переборе вариантов даже для небольших п и к, число структурированных систем (в обоих случаях) растет заметно медленнее, чем число возможных полных систем. Например, при п—10 и к = 2 структурированных систем, содержащих все бинарные подсистемы, 720, а возможных полных систем 10
308 (т. е. находится за пределом Бремерманна). Таким образом, в общем случае легче осуществлять поиск на множестве всех возможных структурированных систем определенного типа, чем на множестве всех возможных полных систем, хотя и в том, и другом случае часто бывают неизбежны некоторые ограничения.
Имеется много соображений в пользу применения структурированных систем в технике. Некоторые из них связаны с обозримостью процесса проектирования. Основные из этих соображений уже обсуждались. Другие связаны с наличием ограниченного набора подходящих готовых элементов (модулей), с эффективностью реализации, а также с различными вопросами надежности, проверяемости и ремонтопригодности проектируемой системы.
Практические соображения, связанные с обозримостью задачи, эффективностью, ремонтопригодностью и тому подобное, не единственные соображения, по которым желательно использовать структурированные системы. В исследовании систем структурированные системы имеют более фундаментальное значение. Соответствующим образом обоснованная структурированная система дает исследователям сведения, не содержащиеся, по крайней мере явно, в соответствующей полной системе. Эти дополнительные сведения могут помочь ответить на определенные вопросы, возникающие в процессе исследования, помочь лучше разобраться в задаче.
Со структурированными системами связана одна из самых спорных философских проблем — проблема взаимоотношения между целым и частями. Эта проблема рассматривается не только в древнегреческой философии, но и в значительно более древней китайской философии, в частности в книге И Цзин и более поздних работах. Это хорошо описывается в статье А. Бама /31/.
Нет проблемы более важной для понимания природы существования, знания, ценностей или логики, чем проблема природы целого и его частей и их взаимоотношений.
Совершенно ясно, когда мы говорим «часть», то имеем в виду «часть целого», а под «целым» подразумеваем «целое, состоящее из частей». В этом смысле нет частей, не являющихся частями целого, и нет целого, не состоящего из частей. Целое и части взаимосвязаны; каждое понятие зависит от того, что представляет собой другое и в то же время одно не есть другое. Часть целого не есть Целое, а целое, состоящее из частей не является ни одной из своих частей.
Однако проблемы в понимании того, как соотносятся друг с другом целое и части, приводят к появлению теорий, по-видимому, отрицающих или, по крайней мере, модифицирующих первоначально ясные понятия. Некоторые трудности возникают также из-за того, что существуют разные типы целого и разные отношения часть-целое.
Гоген и Варела предлагают четыре альтернативных критерия оценки целостности системы /127/:
Интересно посмотреть, как можно оценить степень целостности системы. Всегда, разумеется, можно нечто выделить и назвать «системой», но это нечто не всегда окажется тождественным понятием «цельная система», «естественное единство», «связанный объект» или «понятие». Что же делает одни системы более связными, более естественными, более «цельными», чем другие? ... Согласно одному подходу, полнота — это способность к соответствующему отображению существенных новых свойств... С другой точки зрения полнота измеряется степенью сложности сокращения системы... Третий подход состоит в том, что система считается настолько полной, насколько ее части взаимосвязаны, т. е. насколько трудно найти относительно независимые подсистемы. .. Согласно четвертому подходу система тем полнее, чем она сложнее, т. е. чем труднее свести ее к описаниям взаимосвязей компонентов более низкого уровня.
Философская контроверза «часть-целое» нашла свое отражение в противопоставлении двух научных методологий — редукционизма и холизма (от греческого holos, что значит целый). Редукционизм опирается на следующий тезис: свойства целого объяснимы через свойства составляющих его элементов. Холизм же отрицает этот тезис и утверждает, что нельзя без потерь анализировать целое с точки зрения его частей. Это утверждение часто формулируется в виде известного высказывания «целое больше суммы составляющих его частей», настоящий автор которого, вероятно, останется неизвестным.
В схеме УРСЗ дихотомия целого и частей выражается двойственной ролью исходных систем, систем данных и порождающих систем, являющихся одновременно и суперсистемами и подсистемами. Различные вопросы, связанные с взаимоотношением целого и частей, которые часто бывают окружены некой таинственностью, могут быть на самом деле четко сформулированы в виде системных задач и изучаться соответствующим образом. При этом две методологические доктрины оказываются взаимодополняющими, что хорошо сформулировано в работе /127/:
В большинстве исследований холизм и редукционизм занимают полярные позиции. Это, вероятно, является следствием исторически сложившегося размежевания между эмпирическими науками, по большей части редукциональными и аналитическими, и европейскими школами философии и общественных наук, пытающимися нащупать динамику общностей.
Обе эти позиции вполне допустимы на определенном уровне описания и, по существу, дополняют друг друга. С одной стороны, можно спуститься на более низкий уровень и изучать свойства компонентов, не принимая во внимание их системные взаимосвязи. С другой стороны, можно, не обращая внимания на структуру компонентов, исследовать их поведение только с точки зрения их вклада в поведение большей единицы. Оба направления анализа всегда, вероятно, явно или неявно существуют, поскольку для наблюдателя оба эти уровня описаний взаимосвязаны. Невозможно представить себе компоненты, если нет системы, из которой они абстрагированы, и нет целого без составляющих его частей...
Эти уровни описания по большей части не представляются явно как взаимодополняющие в основном из-за того, что в большинстве областей современной науки существует различие между описываемой методологией и практикой. Позиция редук-ционалиста достаточно сильна, однако анализ системы не может быть начат без знания степени связности исследуемой системы; аналитик интуитивно должен представлять себе, что он имеет дело с целостным явлением. Несмотря на то, что официально наука стоит на позиции редукционализма, на практике используются оба подхода. Нельзя быть чистым холистом или редукционалистом: эти точки зрения на системы являются взаимодополняющими... Редукционализм занимается более низким уровнем, а холизм — более высоким. В любом достаточно полном описании они переплетены, и каждый подход имеет свои достоинства и недостатки.
Более коротко и образно мысль о том, что в зависимости от цели исследования систем нужно быть готовым работать как с целым, так и с частями, выражена в работе /300/:
Я за тонкое балансирование между частями и целым. Нельзя находиться ни в одной из крайностей. Это балансирование должно продолжаться бесконечно.
Со структурированными системами связаны некоторые наиболее важные типы системных задач. Это типы задач, имеющие в основном операционные формулировки на языке УРСЗ, и связанные с вопросами взаимоотношений между целым и частями. Некоторые из них относятся к исследованию, а некоторые к проектированию систем: одни возникли из практики, другие имеют теоретическое значение или затрагивают определенные философские вопросы. В этой главе определяются структурированные системы различных типов и рассматриваются некоторые связанные с ними ключевые задачи.
Г.2. Системы, подсистемы, суперсистемы
В разделах Б и В были определены различные системы трех эпистемологических уровней. Для двух заданных систем одного из этих типов часто бывает нужно определить, соотносятся ли эти системы как часть и целое Однако для того, чтобы это можно было сделать, в схеме УРСЗ необходимо определить некий конкретный смысл отношения часть-целое, что должно достаточно хорошо отражать общепринятое понимание этого отношения. Это, в свою очередь, означает, что в формализме УРСЗ на отношение часть-целое должны быть наложены некоторые условия, с помощью которых общепринятое понимание адекватно описывалось бы на языке УРСЗ.
Одной очевидной особенностью отношения часть-целое является то, что при рассмотрении целое и часть сопоставлены, т. е. они являются понятиями одного типа. Отсюда следует требование, чтобы системы, связанные отношением часть-целое, также были совместимы. Ясно, что для того, чтобы системы были совместимы, необходимо, чтобы они были одного типа. Кроме того, здравый смысл подсказывает, что эти системы должны быть определены на одном и том же полном параметрическом множестве.
Совместимость систем является необходимым условием того, что системы связаны отношением часть-целое, но недостаточным. Если есть две совместные системы, скажем системы x и у, то в соответствии со здравым смыслом х воспринимается как часть у только тогда, когда х полностью включается в у неким соответствующим образом, определяемым типом этих систем.
Требования совместимости и включенности, видимо, адекватно описывают самую суть отношения часть-целое. Чтобы как можно более общим образом определить смысл этого отношения никаких добавочных требований ненужно. Остается, разумеется, определить отношение часть-целое для исходных систем, систем данных и порождающих систем так, чтобы оба этих требования выполнялись.
Введем сначала соответствующую терминологию и обозначения. Пусть система х рассматривается как часть системы у. Будем х называть подсистемой у, а у — суперсистемой х. Формально будем обозначать, что х является подсистемой у (а у — суперсистемой для x), следующим образом: х p у.
Пусть теперь
xS и
yS— исходные системы. Для определения отношения «подсистема» (и обратного отношения «суперсистема») необходимо выполнить условие совместимости исходных систем. Это значит, что они должны быть одного методологического типа (т. е. иметь одни и те же методологические отличия) и должны быть определены для одних и тех же параметров, как и для соответствующих баз.
Требование включенности для исходных систем выражается в виде нескольких отношений включения:
xS рассматривается как исходная подсистема
yS (предполагается, что
XS и
yS — сравнимые исходные системы) тогда и только тогда, когда множества переменных (и обобщенных, и конкретных) и множество свойств системы
XS являются подмножествами соответствующих множеств системы
yS и, соответственно, множества состояний и проявлений свойств, а также множества наблюдений и каналы конкретизации системы
XS являются подмножествами соответствующих систем
yS. Данный набор отношений включения, которые должны выполняться, чтобы выполнилось отношение «подсистема», удобно представить через отношения одного индексного множества. Элементы этого множест-
ва идентифицируют отдельные сущности разных множеств (переменные, свойства, каналы), причем предполагается, что соответствующие друг другу обобщенные переменные, конкретные переменные и свойства помечаются одним и тем же элементом индексного множества (так же, как в формальном определении исходных систем в главе 5. Пусть переменные, свойства и другие характеристики систем
XS,
yS помечены (идентифицированы) соответственно индексными множествами
XJ,
yJ. Тогда отношение
XS — подсистема
yS «полностью» описывается отношением включения
XJ с
yJ
для их индексных множеств. Обычно считается, что
yJ С N
n
Пример Г.1. Пусть
!S — исходная система из примера Б.1 (состояние деловой древесины). Тогда
1J=N
7. Пусть
2S — исходная система, определенная как подсистема
1S(
2S Р
1S) с помощью индексного множества
2J= {1, 2, 3, 7}. Тогда
2S будет состоять из всех элементов, входящих в
1S, за исключением v
t, V., v., V., a
t, Л
г, ?
г, в
г при i=4, 5, 6.
Для направленных исходных систем отношение «подсистема» находит отражение и в соответствующих идентификаторах входов-выходов. Пусть
xS,
yS — направленные исходные системы, такие, что
xS Р
yS, и пусть
xu = (
xu (j ) \je
XJ),
'и =
( yu (j
) \je
XJ)
- идентификаторы их входов-выходов. Тогда
xu(j)=
yu(j) для всех j&
xJ. Для отслеживания значений, связанных с отдельными компонентами
хи и
уи, удобно считать, что для любого идентификатора входа-выхода элементы u(j) упорядочены в порядке возрастания значений j.
Определенное для исходных систем отношение «подсистема» легко может быть распространено на системы данных. Понятно, что для двух сравнимых систем данных
xD,
yD, которым соответствуют исходные системы
XS,
yS,
XD является подсистемой данных
yD, то есть
xD Р
yD, тогда и только тогда, когда
xS Р
yS и
xD содержит только данные, содержащиеся в
yD и относящиеся к переменным, входящим в
xS. Существенно, чтобы массивы данных были помечены таким образом, чтобы для каждого элемента можно было однозначно определить, к какой конкретной переменной он относится.
Теперь остается только определить отношение «подсистема» для двух вариантов порождающих систем и систем с поведением. Пусть
XF
B =(
XS,
XM,
xf
B )
yF
B =(
yS, (M, %)
- сравнимые системы с поведением и пусть
XJ,
yJ — множества идентификаторов переменных, соответствующих исходных систем
XS,
yS.
Тогда
XF
B является подсистемой системы с поведением
yF
B, то есть
’F
B Р F
тогда и только тогда, когда выполнены следующие три условия:
1)
XJ с
yJ, так что
XS Р
yS ;
2)
XM с
yM, так что (ц, Г ^ M тогда и только тогда, когда (ц, Г )^
у M и j^
XJ;
3) ’/в = [ “/в і ’К ], где
XK - множество идентификаторов выборочных переменных, соответствующих
ХМ, т. е.
х/
в является проекцией
у/
в для выборочных переменных системы
XF
B.
Пример Г.2. Рассмотрим отношение подсистема-суперсистема для двух систем с поведением, изображенных на рисунке Г.2. Обе системы определены на одном и том же полностью упорядоченном параметрическом множестве. Их представляющие системы
1І,
2І содержат соответственно переменные и,и
2,и
3,и
4 и и,и
4, каждая из которых имеет два состояния. Им может быть дана некоторая интерпретация (каналы конкретизации и наблюдения), однако в данном примере эта интерпретация несущественна. Функциями поведения систем являются распределения вероятностей. Система
2F
B удовлетворяет трем условиям, определяющим, что F
B является подсистемой системы
1F
B, то есть
2F
b<
1F
b. Поскольку эти системы вероятностные, то при проецировании [/
в і {і,2,б}] в качестве агрегирующей функции используется сумма. Например, значение для
2 /
в (ООО) получается суммированием первых трех вероятностей из таблицы для
1/
в.
Понятия подсистемы с поведением достаточно легко распространить и на другие типы порождающих систем (порождающие системы с поведением, направленные системы с поведением и так далее). Нужно только подходящим образом идентифицировать порождающие, порождаемые и входные переменные для обеих рассматриваемых систем.
Г.3. Структурированные исходные системы и структурированные системы данных
Как уже указывалось выше, структурированные системы — это множества исходных систем, систем данных или порождающих систем. Они нужны для объединения нескольких систем в большие. Для того чтобы такое объединение было осмысленным, необходимо, чтобы отдельные системы — элементы структурированной системы, были совместимы, т. е. были одного типа и определены на одном и том же параметрическом множестве. По существу, это то же условие совместимости, выполнение которого требуется для отношения «подсистема» (раздел Г.2).
Кроме условия совместимости нужно еще потребовать, чтобы никакой элемент не был подсистемой другого элемента той же структурированной
Система с поведением
zF
a
гІ: Переменные с дВумя
. состояниями и
1,
Система с поведением
1 F
fl
*1: Переменные с ддумя состояниями ц,?
г,?
3,щ
Полностью упорядоченное параметрическое множество Т
'М: р= -/ О
Полностью упорядоченное параметрическое множество Т
гМ: р= -1 О |
|
?, |
1 |
2 |
?, |
1 |
2 |
|
?2 |
|
3 |
|
|
6 |
|
?з |
4 |
5 |
|
|
|
|
Ч |
|
6 |
|
|
|
|
|
ss ss |
|
St |
s2 |
36 |
%(2C) |
|
0=0 |
0 |
0 |
0.30 |
|
0 |
1 |
0 |
0.05 |
|
1 |
1 |
0 |
0.35 |
|
I |
1 |
1 |
0.30 |
|
|
Подсистема системы 1?8 |
¦я
St
0.20 0.05 0.05 0.05 0.10 0.05 0.05 0.10 0.05 0.30
о
о
о
о
о
о
о
о
0
1
0
1
о
0
1
0
1
0
1 1
о
0
1 о о о
0
1 1 /
о
0
1
с
0
1 1 1 1 1
о
о
0
1 1 1 1 1 1 1
t = о о о
0
1 1 1 1 1 1
%<%
Суперсистема
2? в
Рисунок Г.2 - Пример отношения подсистема с поведением/суперсистема с поведением (пример Г.2)
системы. Выполнение этого требования позволяет избежать перемешивания уровней отдельных структурированных систем для того, чтобы они были иерархически упорядочены, как об этом говорится в разделе Г.1. Более того, в структурированной системе подсистемы, состоящие из любых элементов, полностью избыточны в том смысле, что любая содержащаяся в них информация также может быть выведена из элементов их суперсистем. Таким образом, в структурированных системах они бесполезны. Назовем это требование требованием неизбыточности.
Избыточные элементы часто используются в технических системах для обнаружения и коррекции ошибок. Как показано в разделе Г.4 (пример Г.8), требование неизбыточности никоим образом не исключает из рассмотрения системы такого типа.
Для формального определения структурированных систем предположим, что нейтральная структурированная система состоит из q элементов (нейтральных систем того же типа), удовлетворяющих требованиям совместимости и неизбыточности. Элементы идентифицируются индексом х, где x е N
q. Пусть, кроме того,
V = {?,|/е N.} (Г.1)
является множеством всех переменных, входящих в элементы системы, и пусть
xV - множество переменных элементов х (х е N
q). Тогда
V = u
XV. (Г.2)
xeNq
Будем для удобства обозначений переменные из множеств
xV идентифицировать с помощью того же индекса i, что и переменные из полного множества V, определенного в (Г.1). Тогда любой элемент однозначно идентифицируется множеством своих переменных
xV.
Различные типы структурированных систем будем обозначать стандартным для этого типа символом с префиксом S. Так, через SS, SD, SF
B обозначены структурированные системы, элементами которых являются соответственно нейтральные исходные системы, направленные системы данных и нейтральные системы с поведением. Таким образом, префикс S используется как оператор, показывающий, что несколько систем определенного типа объединено в большую систему.
Элементами структурированных систем простейшего типа являются нейтральные исходные системы. Системы этого типа определяются как множество
SS={(
xV,
xS) |хе Nq }, (Г.3)
где
xS для каждого xе N
q — нейтральная исходная система (элемент SS);
через
xV обозначено множество переменных, входящих в *S; это обозначение удобно использовать как идентификатор элементов структурированной системы. Разумеется, исходные системы
xS из (Г.3) должны удовлетворять требованиям совместимости и неизбыточности, но только этим требованиям.
Если два элемента SS, скажем элементы, идентифицированные как х,уе N , имеют общие переменные, то есть
xVп
xV ф 0, (Г.4)
то эти элементы соединены. Будем это множество общих переменных называть соединением элементов х и у, а переменные из этого множества — соединяющими переменными. Соединения — это важные характеристики структурированных систем, так как они определяют взаимодействия между их элементами. Понятно, что для нейтральных структурированных систем соединения симметричны, то есть не зависят от порядка, в котором рассматриваются элементы. Для удобства соединение между нейтральными элементами х и у структурированной системы будем обозначать как
Jk/ Пример Г.4. Рассмотрим с точки зрения садовника

структурированную исходную систему, определенную Листья для розового куста в горшке. Эта система задается для того, чтобы определить пути повышения ежегодного урожая.
Все переменные этой системы имеют два одинаковых параметра: группу изучаемых розовых кустов и время. На самом деле параллельно исследуется несколько групп, причем каждая характеризуется определенными свойствами, такими, как тип почвы, удобрения и заболевания растения, частота срезания цветов и так далее Необходимо, чтобы наблюдения
Рисунок г.з. Части розового делались для каждого члена группы раз в два куста, являющиеся элементами
структурированной системы, опреде-
дня в течение °
дног°
г°
да?
если нужн^
т°
ис-
ленной в
примере Г.
4 следование может быть продлено еще на не
сколько лет.
В объекте исследования — розовом кусте в горшке — можно выделить шесть частей: почва, корни, стебель, сок растения, листья и цветы (см. рисунок Г.3). Исходная система определена для каждой из этих частей через следующий набор из 19 переменных (для простоты мы опускаем описание наблюдений и каналов конкретизации):
V
і (влажность почвы) —низкая, средняя, высокая;
?
2 (способность корней поглощать влагу) — низкая, средняя, высокая;
?
3 (способность корней поглощать минеральные вещества) - низкая, средняя, высокая;
?
4 (способность стебля переносить сок) — хорошо, плохо;
?
5 (частота расположения цветов на стебле) — малая, средняя, большая;
?
6 (частота расположения листьев на стебле) — малая, средняя, большая;
?
7 (характеристики цвета сока) — плохие, средние, хорошие;
?
8 (характеристики запаха сока) — плохие, средние, хорошие;
?
9 (характеристики выработки сока) —плохие, средние, хорошие;
?
і0 (количество листьев) — небольшое, нормальное, избыточное;
?
іі (цвет листьев) — плохой, хороший;
?
і2 (развитие листьев) — задержанное, нормальное;
?
13 (окраска цветка) — бледная, обычная, интенсивная;
?
і4 (запах цветка) — слабый, обычный, интенсивный;
?
і5 (размер цветка) — небольшой, нормальный, огромный;
?
і6 (количество цветов) — небольшое, большое, огромное;
?
і7 (температура воздуха по Фаренгейту) — ниже 60, 60—69, 70—79, 80— 89, 90° и выше;
?
і8 (осадки) —ниже нормы, норма, выше нормы;
?
і9 (среднее число солнечных часов за день) —меньше 3, 3—6, больше 6.
Шесть элементов структурированной системы определяются следующими подмножествами полного множества переменных:
x = 1 (почва) — v
h V17, Vi8 ; х = 2 (корни) — Vi, V2, V3; х = 3 (стебли) — V2, V3 V4, V5, V6, V17, Vi9; x = 4 (сок) — V2, V3 V4, V7, V8, V9, V17, V19; x = 5 (листья) — V
6, V10 V11, V12, V17, V18, V19, x = 6 (цветы) — V
5, V13 V14, V15, V16, V17, V18, V19;
Соединения отдельных элементов легко получить, взяв пересечения этих множеств. Например,
С 1,2= { V }, С2,5=0 ,
Сз,4 = { v
2,v
3,v
4,v
17,v
19 } и так далее.
Определим структурированную систему SS, элементами которой являются направленные исходные системы, как множество
SS = {
xX,
xY,
xS | x е N
t)},
где
хХ,
xY — множества входных и выходных элементов соответственно. Понятно, что
xXu
xY=
xV. (Г.7)
Если не считать выделения входных и выходных переменных, то множество (Г.6) совершенно аналогично определенному формулой (Г.3) множеству для нейтральных структурированных систем SS. Однако элементы
xS любой направленной структурированной системы SS должны удовлетворять еще одному требованию, связанному с идентификаторами входов-выходов: ни одна из переменных из множества V, определенного уравнения (Г.2), не может быть объявлена как выходная более чем для одного элемента. Это требование обеспечивает согласованность состояний всех переменных при любом значении параметра. В самом деле, если переменная объявлена как выходная для более чем одного элемента структурированной системы, то ее состояния будут определяться (контролироваться) при любом значении параметра всеми этими элементами, что, как правило, будет приводить к несогласованности (к заданию нескольких различных состояний переменной при одном и том же значении параметра). Избежать этой несогласованности можно только тогда, когда все элементы влияют на эту переменную одинаково, что является исключительным, очень редким случаем. При этом, однако, ничто не будет потеряно, если потребовать, чтобы только один из этих элементов (любой) был объявлен управляющим этой переменной элементом. Это требование, которое должно выполняться для всех направленных структурированных систем, назовем требованием однозначности управления. Классификация переменных каждого элемента направленной системы на входные и выходные и требование однозначности управления имеют важные следствия для понятия соединения элементов. Для двух заданных элементов х, у направленной структурированной системы можно определить два направленных соединения. Одно из этих соединений, ведущее из х в у, обозначается C
xy и определяется как
Второе ведет из у в х, обозначается C
yxи определяется как
(Г.9)
C =
yY п
xX.
y,x
Поскольку
xYф
yY для x ф у
(из-за требования однозначности управления), понятно, что
C ф C (Г.10)
x,y y,x
для разных элементов х, у.
Кроме соединений элементов направленной структурированной системы, имеются также соединения элементов со средой системы. Будем для удобства рассматривать среду как отдельный элемент с уникальной меткой x=0. Несмотря на то, что на самом деле среда не является элементом структурированной системы (как это следует из (Г.6)), такой подход позволяет нам определить направленные соединения C
0x и C
x0 (x е N
q)
среды с элементами структурированной системы точно так же, как и соединения элементов.
Если переменная объявлена выходной переменной некоего элемента х направленной структурированной системы, то эта переменная не управляется средой (из-за требования однозначности управления) и, следовательно, не входит ни в какое соединение C
0x. Однако если некая переменная не объявлена как выходная ни для какого элемента, то остается только рассматривать ее как переменную, управляемую средой. Следовательно, такая переменная должна быть включена в некое соединение C
0 x.
Поэтому все переменные в любом
хХ, не объявленные ни в каких элементах как выходные, образуют соединение среды с элементом х. Формально
(Г.11)
С
п =
xX п\? - u
yY
0,x { yeNq
для любого x е N
q
Для описания соединений C
x0(x е N
q) рассмотрим переменные из
множества
xY, не объявленные как входные ни для какого элемента направленной структурированной системы. По определению, эти переменные не входят ни в какие соединения элементов структурированной системы. Таким образом, их надо рассматривать как соединения со средой, то есть как входящие в соединение С
x 0. Остальные переменные также могут быть
включены в С
x0. Вопрос о том, рассматривать ли их как соединения со средой или нет, остается в компетенции пользования. Формально
для любого х е N
q.
Пример Г.5. Определим направленную структурированную систему, состоящую из пяти исходных систем. Система предназначена для изучения деятельности высших судебных инстанций шт. Нью-Йорк (США) по делам, рассматриваемым в уголовном суде. Система описывает прохождение дела через уголовный суд и суды высших инстанций, утверждающие приговор. Эта система определяет структуру сбора и обработки данных.
Параметром в системе является время. В зависимости от конкретных целей наблюдения делаются ежемесячно, еженедельно или даже каждый день, начиная с некоторой фиксированной даты, скажем с 1 января 1970 г. В систему включены следующие переменные (множество V):
v
j — общее число исков, поступивших в уголовный суд (в течение конкретного периода наблюдения — месяц, неделя или день);
v
2 — число исков, прекращенных в результате соглашения сторон; v
3 — число отклоненных исков; v
4 — число задержанных дел;
?5 — число дел, по которым вынесены оправдательные приговоры; v
6 — число дел, переданных на утверждение высших инстанций; v
7 — число дел, не переданных на утверждение (это дела, в которых единственным наказанием является штраф или возмещение убытков);
v
8 — число дел, в которых нарушены условия утверждения; v
9 — число дел, приговоры по которым отмечены судом высшей инстанции;
v
j0 — число дел, приговоры по которым отмечены учреждениями уголовного суда.

Рассматриваемая структурированная система состоит из пяти элементов (рисунок Г.4). Их множества входных и выходных переменных приведены в таблице Г.1 Прямоугольниками, которым даны условные названия, на схеме показаны элементы структурированной системы и ее среды. Связи между блоками представляют переменные, соединяющие элемнты (а также среду). Полное множество соединений С. ,
х,у
(х, у=0, 7, . . ., q) пред
Рисунок Г.4 - Схема структурированной системы из примера Г.5
|
Таблица Г.1 - Определение элементов направленной структурированной системы из примера Г.5 (эквивалентно схеме на рисунке Г.4) |
|
x |
xX |
xY |
|
1 |
{vj |
{v2> v3} |
|
2 |
{V2} |
{v4,v5} |
|
3 |
{V4,V8} |
{v6,v7} |
|
4 |
{v6} |
{v8,v9} |
|
5 |
{v v v v }
( y3> 5> 7> 9J |
{v10} |
|
|
Таблица Г.2 - Матрица соединений структурированной системы, описанной в примере Г.5_ |
С
x,y |
0 |
1 |
2 |
3 |
4 |
5 |
|
0 |
0 |
{vj |
0 |
0 |
0 |
0 |
|
1 |
0 |
0 |
{v2} |
0 |
0 |
{v3} |
|
2 |
0 |
0 |
0 |
{v4} |
0 |
{vj |
|
3 |
0 |
0 |
0 |
0 |
{vj |
{v7} |
|
4 |
0 |
0 |
0 |
{vj |
0 |
{v9} |
|
5 |
{v10} |
0 |
0 |
0 |
0 |
0 |
|
ставлено матрицей (таблице Г.2), обычно называемой матрицей соединений. Аналогично структурированным исходным системам определяются и структурированные системы данных;
SD = {'V;D)\xе N}, (Г.13)
SD = {(
xX,
xY,
xD )\x е }. (Г.14)
Поскольку любая система данных содержит исходную систему, структурированные системы данных должны удовлетворять всем условиям, которым должны удовлетворять исходные системы (совместимости, неизбыточности, однозначности управления). Кроме того, обычно требуется, чтобы они удовлетворяли локальной согласованности данных, определяемой
следующим образом: для всякой соединяющей переменной соответствующие ей данные должны быть одинаковыми во всех элементах, в которые входит эта переменная.
Формально, если
?. е C (или ?. е C ),
то
xv
iiW =
yv
i,
w для всех w eW, где
xv
iiW и
yv
iw — подмножества данных, соответствующих переменной ?. в элементах х и у.
Обычно предполагается, что структурированные системы данных локально согласованы. Однако если множества данных, связанных с разными элементами, собираются независимо друг от друга, например разными группами экспериментаторов, то полученные множества данных могут и не удовлетворять требованию локальной согласованности данных. Нарушение этого условия ведет к аналогичным противоречиям и на более высоких эпистемологических уровнях, поэтому необходимо на некотором этапе исследования разрешить их. Процедуры разрешения локальных противоречий до сих пор должным образом не разработаны. Представляется, однако, что в общем случае более удобно и осмысленно противоречия разрешаются на уровне структурированных порождающих систем (они вводятся в разделе Г.4), а не на уровне структурированных систем данных. Поэтому задача разрешения локальных противоречий рассматривается именно на уровне структурированных порождающих систем.
Г.4 Структурированные системы с поведением
У любой системы есть автор, и он преследует при изучении системы свои собственные цели.
В. фон Лукаду, К- Корнвакс
Структурированные порождающие системы определяются в столь же общем виде, как и другие типы структурированных систем. Они также должны удовлетворять условиям совместимости и неизбыточности, как исходные структурированные системы. Они же должны удовлетворять некоторым дополнительным требованиям относительно масок и функций поведения своих элементов. Тот факт, что множество выборочных переменных порождающей системы в общем случае больше множества переменных соответствующей исходной системы или системы данных, дает некоторые новые возможности для соединения порождающих систем в структурированную систему.
Пусть нужно соединить заданное множество систем с поведением в структурированную систему. Для каждой рассматриваемой системы с поведением, идентифицированной как элемент х (x е N
q) структурированной
системы, обозначим через
xV и
xS соответственно множество переменных ее исходной системы и множество ее выборочных переменных. Пусть
V =^
NXV = {v
t\i e N
r]};
(Г-15)
XE.N q
1 1
S =^
NXS = {s
k\k e N ; (Г.16)
xeNq
11
Понятно, что
V c S и
XVc
XS для всех x e N
q (Г.17)
Для нейтрального варианта SF
B структурированная система с поведением теперь может быть определена так:
SFb ={(
xS,
xFb) | x e N
q}. (Г.18)
Чтобы однозначно идентифицировать элементы х множествами
XS, предположим, что выборочные переменные из всех множеств
xS (x e N ) идентифицируются тем же индексом к, что используется для идентификации переменных во всем множестве S [уравнение (Г.16)]. Соединения С
х,
у элементов x,y e N
q структурированной системы SF
B определяются теперь как пересечения множеств выборочных переменных
Cx,y =
XS n
yS. (Г.19)
В представлении (Г.18), которое не содержит никаких ограничений на порядок порождения и на результирующее разбиение переменных из множеств
XS (x e N ) и S на порождающие и порождаемые переменные, обычно требуется, чтобы для всех пар элементов x,y e N выполнялось только одно дополнительное условие, а именно следующее уравнение:
[
xf i
XS n
yS ] =[
yf
B i
XS n
yS (Г.20)
Это условие обеспечивает то, что проекции функций поведения
xf
B,,
yf
B для любой пары элементов из SF
B равны относительно их общих переменных (соединяющих переменных). По существу, это требование сводится к требованию, чтобы переменные из разных элементов, считающихся (определяемых) одинаковыми, были действительно равны независимо от элементов, в которые они входят. Будем это требование называть локальной согласованностью поведения.
Как уже говорилось, системы с поведением
XF
B,, являющиеся элементами SF
B, на практике часто определяются на локально несогласованных множествах данных и, следовательно, не удовлетворяют требованию локальной согласованности поведения. Для работы с такими структурированными системами в различных проблемных контекстах, нужно сначала разрешить эти несогласованности (смотри раздел Г.11). В остальных разделах этой главы считается, что структурированные системы с поведением локально согласованы.
После определения порядка порождения для структурированной системы с поведением SF
B множество выборочных переменных S и SF
B разбивается на порождающие и порождаемые переменные, соответственно обозначаемые как S
g и S
g. Полученная структурированная система должна удовлетворять требованию однозначности управления. В данном случае это означает, что любая переменная из S
g должна порождаться одним и только одним элементом структурированной системы. В свою очередь, это значит, что множества порождаемых переменных
xS
g (x е N
q), связанные с отдельными элементами структурированных систем, должны образовывать разбиение множества S
g.
Взяв один определенный элемент х (х е N
q) структурированной системы SF
B, рассмотрим теперь множество переменных
(
xS n SJ-
xS
g.
Это (с глобальной точки зрения) множество порождаемых переменных, соединенных с элементом х, но не порождаемых этим элементом. Понятно, что с локальной точки зрения (отдельный элемент) это входные переменные, хотя с глобальной точки зрения (структурированная система) они являются порождаемыми переменными. Следовательно, сам элемент должен рассматриваться как направленная система, в то время как структурированная система рассматривается как нейтральная в том смысле, что переменные множества не разбиты на входные и выходные. Это не значит, что в определении структурированных систем есть некоторая несогласованность. Это просто следствие того, что для структурированных систем возможны два сосуществующих подхода - локальный (с точки зрения элементов систем) и глобальный (рассматривающий структурированную систему как целое). С локальной точки зрения все элементы, с которыми связан некий элемент, образуют его среду. Это нечто вроде внутренней среды, определенной только для структурированной системы. С глобальной точки зрения среда (или внешняя среда) не выделяется. Однако нам представляется, что в данном случае предпочтительнее рассматривать структурированную систему как направленную, у которой все переменные из множества V объявлены выходными.
Теперь остается обсудить только роль множества порождающих переменных
xS
g для отдельных элементов структурированной системы, то есть значение переменных из множеств
S
g n
xS для всех x е N .
Состояния этих переменных должны быть доступны данному элементу на каждом шаге процесса порождения, как того требует функция поведения. Они могут быть доступны или изнутри, т. е. выводиться обычным образом из предыдущих состояний, так же как предыдущие состояния порождаемых и входных переменных, или снаружи, т. е. через входные переменные, представляющие соединения с другими элементами структурированной системы. Таким образом, эти переменные рассматриваются или как порождающие переменные, или как входные переменные элемента. Одну из этих альтернатив должен выбрать пользователь. В любом случае будем эти переменные обозначать
xS
g. Спецификация их действительной роли входит
в определение системы с поведением, представляющей этот элемент, а также в определение направленных соединений элементов.
Итак, порождающие системы с поведением, объединяемые в структурированную систему, обычно должны рассматриваться как направленные системы. Поскольку такой подход возможен всегда, мы определяем
SF
gb = {(
xSg,
x S
e; F
GB)x e Nq}, (Г.21)
понимая, что при этом не требуется никакого содержательного определения SF
Gb.
Под это определение подходит и особый (вырожденный) случай, когда ни одна из переменных из V не объявляется как входная.
xS
g и
xS
e — это соответственно порождаемые и входные переменные элементов х:
xS
g-
это множество переменных, введенных и рассмотренных в предыдущем параграфе. В зависимости от того, какая из альтернатив выбрана, в это множество входят входные или выходные переменные элемента. Как и в предшествующем определении структурированной исходной системы, предполагается, что переменные из всех этих трех множеств и все элементы x e N
q идентифицируются индексом b, определенным в уравнении
(Г.16). Для любого x e N
q эти три множества образуют разбиение множества
xS. Кроме того, для некоторого y e N
q {0} переменные из множества
xS
q входят в соединения C
xy, в то время как переменные из множества
xS
e входят только в соединения C
yx, переменные из
xS
g могут входить в соединения с любым направлением или вовсе не входить в соединения.
Будем структурированные системы вида (Г.18) или (Г.21) называть соответственно структурированными системами с поведением основного и порождающего типа. Понятно, что из структурированной системы с поведением основного типа может быть выведено семейство структурированных систем с поведением порождающего типа. Структурированные системы этого семейства отличаются одна от другой:
1) разбиением S на S
g и S
g;
2) разбиением S
g на
xS
g(x e N);
3) использованием переменных из множеств
xS
g(x e N ).
Разбиение 1 определяется разными порядками порождения для предсказания или восстановления. Разбиение 2 определяется перекрытиями переменных из множества S
g с элементами структурированной системы. Говоря точнее, переменная из множества S
g, входящая в один и только один элемент, очевидно, должна порождаться этим элементом. С другой стороны, переменная, входящая в несколько элементов, может порождаться любым из этих элементов, но только одним из них. Выбор этого элемента обычно осуществляется исходя из порождающей нечеткости (чем меньше получающиеся порождающие нечеткости, тем предпочтительнее этот вариант), а также некоторыми вспомогательными критериями, определенными пользователем. Альтернативы типа 3) не влияют на порождающую нечеткость выбранной структурированной системы. Они представляют собой просто варианты формального представления. Пользователю должна быть предоставлена возможность повлиять на выбор представления; если представление ему безразлично, то нужно использовать один из вариантов по умолчанию.
Пример Г.6. Рассмотрим структурированную систему основного типа (Г.18), состоящую из двух подсистем, базирующихся на одном и том же полностью упорядоченном параметрическом множестве. Каждый из элементов состоит из двух бинарных переменных, определяемых вероятностными функциями поведения. Маски
1М и
2М и функции поведения f и f показаны соответственно на рисунке Г.5 а и б. Ясно, что эта структурированная система удовлетворяет требованию неизбыточности. Она также локально согласована, как это показано на рисунке Г.5 б. Полная маска, схема, а также две частичные маски приведены на рисунке Г.6 а. Остальные схемы и маски на рисунке Г.6 представляют собой характерные примеры некоторых структурированных систем порождающего типа, которые могут быть получены из этой системы основного типа.
 |
= 2М |
 |
= 1М |
|
S1 |
S2 |
s3 |
s4 |
7,(<*) |
|
а = 0 |
0 |
0 |
0 |
0.05 |
|
0 |
0 |
1 |
0 |
0.05 |
|
0 |
0 |
1 |
1 |
0.1 |
|
0 |
1 |
0 |
0 |
0.2 |
|
0 |
1 |
1 |
0 |
0.05 |
|
0 |
1 |
1 |
1 |
0.05 |
|
1 |
0 |
0 |
1 |
0.15 |
|
1 |
0 |
1 |
0 |
0.15 |
|
1 |
1 |
0 |
1 |
0.15 |
|
1 |
1 |
1 |
0 |
0.05 |
S3 S4 [fblK S4>](y)
|
S3 |
S4 |
S5 |
S6 |
2fB(a) |
|
II |
0 |
0 |
0 |
0.05 |
|
0 |
1 |
0 |
0 |
0.05 |
|
0 |
1 |
0 |
1 |
0.1 |
|
0 |
1 |
1 |
0 |
0.2 |
|
1 |
0 |
0 |
0 |
0.05 |
|
1 |
0 |
0 |
1 |
0.05 |
|
1 |
0 |
1 |
0 |
0.15 |
|
1 |
0 |
1 |
1 |
0.15 |
|
1 |
1 |
1 |
0 |
0.15 |
|
1 |
1 |
1 |
1 |
0.05 |
[
2fB|(S3, S4}](y)
Y = 0 0 0.25(= 0.05+0.20)
0.25(= 0.05+0.10+0.10)
0 1 0.30(= 0.15+0.15)
0.30(= 0.05+0.20+0.05)
1 0 0.30(=
0.05+0.05+0.15+0.05) 0.30(=
0.05+0.10+0.10+0.05)
0.15(= 0.05+0.10) - К примеру Г.6
1 1 0.15(= 0.10+0.05)
Рисунок Г.5
Для вычисления общего числа существенно отличных структурированных систем порождающего типа, которые можно получить из приведенной в этом примере системы основного типа, предположим, что соединение со средой содержит все порождаемые переменные, равно как и все остальные переменные, рассматриваемые как соединяющие переменные. Тогда в этом примере имеются 24 порождающие системы для каждого из двух порождающих порядков (предсказание, восстановление). Для целей предсказания они получаются комбинированием следующих вариантов для переменных: две возможности для переменной s
l и две для переменно s
5 (они рассматриваются или как соединяющие, или нет); возможности для переменной s
3 (она или не рассматривается как соединяющая, или имеет одно из двух возможных направлений); два возможных направления для переменной s
4. Если учитывать оба порядка порождения, то в данном примере существуют 48 возможных порождающих структурированных систем. Далее варианты любой системы можно получить, по-разному определяя соединения со средой.
Из 48 вариантов пять, представляющих важнейшие показаны на рисунке Г.6,б - Г.6,е. Будем для удобства называть их системами Первые
четыре варианта (системы b — е} предназначены для предсказания, а последний вариант (система f для восстановления.
Структурированные системы b и с подобны в том смысле, что и в той и в другой системе выборочные переменные входят в разные соединения. Их роль отлична от роли переменных s
3, s
4. В системе b переменная s
4 порождается первым элементом
1f
B (на языке функций поведения она однозначно определяется по приведенной на рисунке Г.5,б), а переменные s
3, s
4 используются как входные переменные второго элемента. В системе с переменные s
3, s
4 играют противоположную роль. Для этих двух систем можно сравнить их порождающие нечеткости, связанные с переменной s
4. Они равны 0,2427 для системы b и 0.6754 для системы с. (Вычисление порождающих нечеткостей, описанные в разделе 3.5, мы предоставляем выполнить читателю в качестве упражнения.) Таким образом, система b является более предпочтительной, поскольку она порождает состояния переменной s
4 с существенно меньшей нечеткостью, чем система с (порядка 36% нечеткости системы с) и, следовательно, является лучшим предиктором, чем система с.
Система d похожа на систему с в том смысле, что они одинаковым образом порождают переменную s
4. Их отличие состоит в том, что переменные sj, s
3, s
4 в качестве соединяющих переменных играют разные роли, а также в формальном определении первого элемента. Несмотря на эти отличия, по существу, системы с и d порождают данные одинаково. То же относится и к системе е. Ее единственное отличие от системы d состоит в том, что переменная s
3 используется как входная переменная для второго элемента, а не как порождающая переменная.
Система f — это одна из 24 имеющихся в данном примере восстанавливающих систем. Основной вопрос, связанный с выбором одного из этих вариантов, состоит в том, какой из двух элементов более предпочтителен для порождения переменной s
3. Порождающие нечеткости равны 0.8609 (для системы f) и 0.9559 (для систем, в которых s
3 порождается вторым элементом). Несмотря на то, что порождение s
3 первым элементом дает несколько меньшую нечеткость, разница значительно меньше, чем для случая предсказания.
Пример Г.7. Продемонстрируем гибкость, имеющуюся в определении структурированных систем. Предположим, что четыре разных изделия а, b, с и d производятся четырьмя разными подразделениями фирмы. Допустим далее, что
для произведения одной единицы продукции а требуется две единицы продукции b и три единицы продукции с;
для произведения одной единицы продукции d требуется две единицы
 |
Рисунок Г.6 - Основной тип структурированной системы с поведением и некоторые полученные системы порождающего типа
(пример Г.6) |
продукции а, одна единица продукции с и четыре единицы продукции b.
Каждое подразделение ежедневно должно знать, сколько продукции ему необходимо произвести. Соответствующее количество продукции будем представлять переменными р
а, р
ь, р
с, p
d. Их значения определяются заказом, наличием готового продукта и объемами этого продукта, необходимыми другим подразделениям для производства их собственных продуктов. Заказы будем представлять переменными о
а, о
b, о
с o
d, а объемы готовой продукции - переменными i
a, i
b, i
c, i
d. Эти объемы определяются значениями pa, рь, Pc, Pd.
Будем переменные, связанные с одним подразделением (имеющие одинаковые индексы), рассматривать как переменные, которые образуют элемент структурированной системы. В их число входят и переменные р
а, Ръ, р
с, p
d, определяющие объемы продукции данного подразделения, которые должны быть переданы другим подразделениям. Таким образом, структурированная система состоит из четырех элементов, соединенных так, как это показано на рисунке Г.7.
 |
Ра Рь PC
Рисунок Г.7. Структурированная система (пример Г.7) |
Входные переменные любого элемента, представляющие сведения об объемах заказов и готовой продукции, а также потребности других подразделений определяются средой (отделом торговли и складом), а также другими производственными подразделениями. Элементы представляют собой детерминированные направленные системы с поведением (без памяти), а параметром является время. Определим функции поведения элементов следующими простыми уравнениями:
afB
:Pa =
0a -
la +
2Pd>
Ь/в
: Ръ =
0Ъ - h +
2Pa +
4Pd
,
CfB
: Pc = °c
- lc +
2Pa + Pd>
fB '
P d =
0d
— ^d ¦
Пример Г.8. На этом примере будет показано, что требование неизбыточности структурированных систем не противоречит тому, что в технике (в частности, вычислительной технике) для обнаружения и исправления ошибок часто используются именно избыточные системы. Одна из простейших схем корректирования ошибок состоит в том, что три системы параллельно выполняют одну и ту же работу, оперируя одними входными переменными. Подобная схема показана на рисунке Г.8, где три последовательных двоичных сумматора оперируют переменными vj и v
2. При нормальной работе состояния их выходных переменных v
3, v
4, V5 равны, однако если произошел случайный сбой или если устройство вышло из строя, то одно значение будет отличаться от двух других, чтобы распознать подобные ситуации и дать возможность системе в целом продолжить работу, состояния выходных переменных трех одинаковых устройств оцениваются двумя специальными системами. Одна из них на рисунке Г.8 называется «большинство».
 |
Рисунок Г.8 - Простая структурированная система для корректирования
ошибок (пример Г.8) |
Она выбирает то состояние выходной переменной (0 или 1), которое имеют по крайней мере две из трех переменных v
3, v
4, v
5, то есть состояние выходной переменной v
6 равно тому состоянию, которое имеет большинство входных переменных. Вторая специальная подсистема, названная «сообщение об ошибке» предназначена для обнаружения любой несогласованности состояний переменных v
3, v
4, v
5 и для выдачи соответствующего сообщения об ошибке. Ее поведение может быть описано следующим утверждением: v
7 = l (сообщение об ошибке) тогда и только тогда, когда состояния переменных v
3, v
4, v
5 неодинаковы, в противном случае v
7 = 0 (нормальная работа). Если сообщения об ошибках появляются редко, это говорит о случайных сбоях; частое появление таких сообщений говорит о том, что одно из трех основных устройств (сумматоров) вышло из строя.
Структурированная система, изображенная на рисунке Г.8, удовлетворяет требованию неизбыточности. Несмотря на то, что система содержит две избыточные подсистемы (два из трех сумматоров), они отличаются своими выходными переменными и, если смотреть глубже, своими внутренними переменными. Таким образом, избыточность в технике совершенно не похожа на ту избыточность, которая запрещается требованием неизбыточности. Избыточность в первом смысле означает, что одна и та же работа выполняется параллельно несколькими устройствами, которые отличаются выходными (и внутренними) переменными. Во втором понимании избыточность состоит в том, что структурированная система содержит систему, которая либо неотличима от другой системы, либо является подсистемой другой системы, входящей в эту структурированную.
Пример Г.9. В этом примере система из предыдущего примера, изображенная на рисунке Г.8, используется для демонстрации уровней структурного уточнения. Рассмотрим более детально один из блоков на рисунке
Г.8 — последовательный двоичный сумматор. Его поведение обычно описывается следующими уравнениями:
^ ^ + У
- c
t_
I(mod2), (
а)
ct =
(Х + y
t +
ct_i _
zt)
/2, (б)
где x
t, y
t — состояния входных переменных в момент t, равные 0 или 1 (и упорядоченные по времени в порядке возрастания значений); z
t — состояние выходной переменной (суммарный бит) в момент t; c
t (c
t-I)—состояние внутренней переменной, представляющей цифру переноса в момент t (t—
1). Согласно этому описанию двоичный сумматор представляет собой структурированную систему, схема которой изображена на рисунке Г.9,а. Ее элементы, описанные уравнениями (а), (б), также могут быть детализированы и представлены в виде структурированных систем. Например, элемент, представляющий уравнение (б), сам может быть представлен как структурированная система, элементами которой являются стандартные логические функции от двух переменных (рисунок Г.9,б).
Теперь понятен смысл парных процессов укрупнения и уточнения структуры. При укрупнении схемы структурированная система корректирования ошибок на рисунке Г.8 является элементом большей структурированной системы (арифметического устройства). При дальнейшем структурном укрупнении эта структурированная система становится элементом еще большей структурированной системы (центрального процессора вычислительной машины) и так далее до тех пор, пока не будет достигнут максимальный уровень, необходимый для конкретного исследования. Но при уточнении структуры любой элемент системы корректирования ошибок (например, сумматор) может рассматриваться как соответствующая структурированная система (например, та, что изображена на рисунке Г.9,а), а любой элемент этой структурированной системы также может рассматриваться как структурированная система (рисунок Г.9,б) и так далее до тех пор, пока не будет достигнут необходимый уровень уточнения. Два или более уровня структурного уточнения также могут быть объединены в одну систему, то есть в структурированную систему, элементами которой являются структурированные системы, элементами которых являются структурированные системы... и так далее. Эта рекурсия, разумеется, заканчивается на тех элементах, которые не являются структурированными системами. Будем структурированные системы, содержащие несколько уровней уточнения, называть многоуровневыми структурированными системами и помечать обобщенным оператором S
k, где к — число уровней уточнения. Например, S
2F
B — это двухуровневая структурированная система с поведением, то есть структурированная система, элементами которой являются структурированные системы с поведением.

Рисунок Г.9 - Уточнение и укрупнение структуры (пример Г.9)
Г.5. Задачи проектирования систем
Иерархическая схема — одна из самых важных структурных схем, используемых при проектировании сложных систем.
Герберт А. Саймон
Структурированные системы используются при решении наиболее важных системных задач, возникающих как при исследовании, так и при проектировании систем. В общем случае эти задачи представляют собой системные формулировки различных вопросов, связанных с отношением между частями и целым. Проблемы типа часть-целое, возникающие при исследовании систем, существенно отличаются от тех же проблем, возникающих при их проектировании. В данном разделе мы рассмотрим структурированные системы с точки зрения их роли при решении системных задач проектирования. Изучению роли этих систем при исследовании систем, роли более сложной и хуже изученной, посвящены оставшиеся разделы этой главы.
Как указывалось в разделе В.10, первым этапом проектирования является определение порождающей системы, представляющей задание, которое должна выполнить данная система. В общем случае это задание представляет собой преобразование состояний соответствующих входных переменных в состояния выходных переменных. Таким образом, полученная порождающая система всегда является направленной. Кроме того, это обычно детерминированная система. Часто эта система не является уникальной, что показывается в следующем примере.
Пример Г.10. Снова рассмотрим последовательный двоичный сумматор, введенный в примере Г.9. Его задачей является суммирование двух двоичных чисел, передаваемых последовательно разряд за разрядом в порядке возрастания значимости разрядов. Обычная система с поведением, используемая для представления этой задачи, описана в примере Г.9. Ее маска и поведение показаны на рисунке Г.10,а.
 |
|
Рисунок Г.10 - Два варианта систем с поведением, представляющих последовательный двоичный сумматор (пример Г.10) |
Помимо входных и выходных переменных х, у, z, полностью описывающих ее задачу, система включает еще и внутреннюю переменную с — переносимый разряд. На рисунке Г.10,б показана альтернативная система с поведением (ее маска и поведение), не содержащая внутренних переменных.
Эти системы, несмотря на то, что они решают одну и ту же задачу преобразования входных переменных х и у в выходную переменную z, совершенно различны. Различия, хорошо видные при сравнении масок, необходимо влекут за собой различия в структурах, реализующих поведение. Так, например, если предположить, что предшествующие значения переменных (т. е. значения, определенные при р = - 1) непосредственно доступные команде задержки, то эти две системы с поведением включают структурированные системы, изображенные соответственно на рисунке Г.9,а и Г.10,в. Эти две структурированные системы, совершенно одинаковые с точки зрения среды, представляют собой совершенно разные основы для проектирования. Выбор одной из систем может быть осуществлен пользователем сразу или процесс проектирования может быть продолжен для обеих систем, а выбор осуществлен на более позднем этапе.
Следующим после определения конкретной системы с поведением этапом проектирования является определение структурированной системы, удовлетворяющей таким требованиям:
1) она реализует функцию поведения выбранной порождающей системы;
2) все ее элементы представляют собой порождающие системы с определенными (подходящими) функциями поведения;
3) она удовлетворяет некоторым целевым критериям, определяемым как необходимые;
4) она принадлежит к определенному классу структурированных систем (то есть удовлетворяет некоторым структурным ограничениям).
Требование 1) очевидно, поскольку предполагается, что эта структурированная система выполняет требуемое задание и это задание представляется функцией поведения данной порождающей системы, то эта функция, в свою очередь, должна представляться этой структурированной системой. Требование 2) говорит об имеющихся технологических возможностях. Оно представляет собой перечень всех модулей (компонентов, кирпичиков), которые можно использовать при создании проектируемой структурированной системы. Важно быть уверенным в том, что выбранных типов элементов достаточно для реализации данной порождающей системы. Требования 3) и 4) представляют собой условия оптимизации соответственно по целям и по ограничениям. Обычно имеется множество возможных целевых критериев и ограничений. Часто они представляют собой комбинации таких факторов, как стоимость, сложность, систематичность, время реакции, надежность, тестируемость, ремонтопригодность и так далее.
Задача реализации заданной функции поведения с помощью элементов определенных типов сводится в принципе к задаче нахождения подходящей (в смысле целевых критериев и ограничений) декомпозиции функций, соответствующих отдельным выходным переменным данной системы, на функции, представляемые элементами заданных типов.
Одним из методов решения этой задачи, который применим только в определенных случаях, является использование формальных правил некой алгебры, операции которой соответствуют функциям, представленным этими элементами. Этот метод, если считать систему детерминированной, состоит из следующих шагов:
а) Для каждой функции, соответствующей выходной переменной, определяется алгебраическое выражение. Оно может быть, например, подходящей канонической формой определенного типа. Эти алгебраические выражения задают определенный способ композиции функций проектируемой системы из функций, соответствующих элементам. Таким образом, эти выражения удовлетворяют требованиям 1) и 2) для задачи проектирования. Если, чтомаловероятно, отсутствуют целевые критерии и ограничения, то задача проектирования решена.
б) Полученные выражения преобразуются согласно правилам данной алгебры к виду, удовлетворяющему целевым критериям и ограничениям. В общем случае может быть несколько решений. Обычно бывает достаточно определить только одно.
Другой метод решения задачи декомпозиции, применимый только к дискретным системам, состоит в том, что декомпозиция производится независимо от алгебраических преобразований, а непосредственно с помощью действий над определениями рассматриваемых функций (их табличным, матричным или каким-то другим подходящим представлением) или с использованием соответствующих функциональных уравнений. Для демонстрации этого метода предположим для простоты, что все имеющиеся элементы имеют две входные переменные и одну выходную. На рисунке Г.11,а показаны входные и выходные переменные проектируемой системы и одного из ее элементов.
 |
|
Рисунок Г.11 - Иллюстрация метода декомпозиции для проектирования |
систем
Будем считать, что любая выходная переменная является функцией выходных переменных, а именно:
|
Vn+i = fn+i(Vi’V2,.., |
¦>Vn)> |
|
|
Vn+2 = fn+2(Vi,V2- |
¦,Vn)> |
(Г.22) |
v + = f + (V,,v2,.
n+ m J n+ m\ i ’ 2 ’ |
-,Vn) |
|
|
для проектируемой системы и |
|
|
|
У = g(Xi, x 2 |
) |
(Г.23) |
для этого элемента. Теперь представим, что элемент включен в систему F
b таким образом, что его выходная переменная идентична одной из выходных переменных F
b, скажем переменной v
n+i. Это дает структурированную систему, схема которой показана на рисунке Г.11,б. Она состоит из двух подсистем: одна — это данный элемент, а другая — модифицированная система F
b. Структурированная система содержит две переменные z
1 и z
2, не входящие в исходную систему F
b. Поскольку в этой системе переменные v
n+i и у рассматриваются как идентичные, то функциональное уравнение
fn+i(vi, V2, Vn)=g(x
lf Х2) (Г.24)
должно выполняться. Решение этого уравнения представляет собой две функции
xi=hi(vi, V2,..., Vn), (Г.25)
X2=h2(Vi, v2, vn).
Чтобы эти функции были решением уравнения (Г.24), это уравнение должно, разумеется, выполняться при подстановке данных функций вместо переменных x
i и х
2. Поскольку в данном случае считается, переменные x
i, х
2 идентичны новым переменным z
i и z
2 (смотри рисунок Г.11,б), то можно переписать уравнение (Г.25) следующим образом:
Z2=h2(Vi, V2, Vn). (Г.26)
Обычно решений уравнений (Г.24) может быть много. Следовательно, основная проблема состоит в выборе одного решения. Прежде всего, множество решений сокращается за счет решений, не удовлетворяющих заданным структурным ограничениям. Кроме того, ищутся такие решения, для которых функции h
i, h
2 зависят от как можно меньшего числа переменных v
i, v
2,...,v
n. В самом деле, чем меньше это число, тем сильнее декомпозиция и тем легче при необходимости осуществлять дальнейшую декомпозицию функций hi, h
2. И, наконец, оставшиеся решения упорядочиваются относительно целевых критериев и те решения, которые оказываются худшими по всем критериям (или их подмножество), выбираются как основа для продолжения процесса декомпозиции.
Шаг декомпозиции, изображенный на рисунке Г.11,б, должен быть повторен для всех выходных переменных v
n+i, v
n+
2,...,v
n+
m и, если нужно, для новых переменных z
i, z
2,..., введенных в процессе декомпозиции. Декомпозиция прекращается в тех случаях, когда все новые переменные становятся идентичны входным переменным v
i,v
2,...,v
n. Понятно, что на каждом шаге декомпозиции нужно испытывать новые элементы и сравнивать их возможные декомпозиции.
|
Многошаговая декомпозиция показана на рисунке Г.12. Для простоты используется только один тип элементов, тот, что изображен на рисунке Г.11,а. На рисунке Г.13 приведены эффективные типы декомпозиций системы с одной выходной переменной на элементы с двумя входными переменными и одной выходной. |
 |
|
Рисунок Г.12. Пример возможной ситуации после семи шагов деком |
позиции
Показаны все типы декомпозиций для п = 3, 4, 5, 6, для которых на каждом шаге декомпозиции новые переменные зависят от непересекающихся подмножеств входных переменных, унаследованных от предшествующей декомпозиции. Это наиболее подходящие типы декомпозиций. Числа на рисунке Г.13 — это количество входных переменных, от которых зависят соответствующие выходные или промежуточные переменные.
Легко видеть, что вычислительная сложность задачи проектирования с ростом числа входных и выходных переменных проектируемой системы растет очень быстро. То же происходит и с ростом числа возможных типов элементов. Так, например, при п входных переменных и т выходных и одном типе элементов с двумя входными переменными и одной выходной число эффективных шагов декомпозиции, показанных на рисунке Г.13, равно произведению (п —1)m, а для е типов элементов (е>2) оно равно уже е
(п-)т с каждой декомпозицией, разумеется, связано решение соответствующего функционального уравнения, оценка и сравнение его решений и отбор наиболее перспективных из них с точки зрения всего проекта.
Есть два основных способа сделать обозримой задачу проектирования.
Один из них — представление общего задания в виде иерархии частных

Рисунок Г.13 - Примеры декомпозиций, основанных на элементах с двумя входными и одной выходной переменной заданий таким образом, чтобы на каждом уровне иерархии сложность проектирования была относительно небольшой. Подобная организация имеет некоторые дополнительные преимущества, связанные с надежностью, тестируемостью и восстанавливаемостью. Другой способ уменьшения сложности проектирования состоит в ослаблении целевых критериев. Вместо того чтобы требовать получения оптимального проекта, соглашаются на «хороший» или «приемлемый». Такой подход к проектированию систем позволяет использовать эвристические методы.
Из-за большого числа возможных типов элементов оказывается слишком сложным включить в УРСЗ различные конкретные типы проектирования, основанные на определенных алгебрах или типах функциональных уравнений. Поэтому УРСЗ должен служить источником информации для пользователя. Если для задачи проектирования, заданной пользователем, имеется некий определенный метод проектирования, УРСЗ должен предоставить пользователю исчерпывающую информацию об этом методе. Средства УРСЗ для решения проблемы проектирования на уровне структурированных систем должны разрабатываться, в рамках общего подхода к декомпозиции как оптимизации (для небольших задач) или как средства удовлетворения требований (основанного на соответствующих эвристических методах).
Г.6. Задачи идентификации
...даже зная свойства частей и законы их ваимодей-ствия, очень непросто вывести свойства целого.
Герберт А. Саймон
В исследованиях систем важное место занимают две взаимодополняющие задачи, связанные с взаимоотношением обобщенной системы с поведением и разных множеств ее подсистем. Одна из них основывается на предположении, что система с поведением, рассматриваемая как обобщенная, уже задана. Задача состоит в определении того, какие структурированные системы, состоящие из множеств подсистем заданных обобщенных систем, подходят для реконструкции данной системы с поведением с приемлемым уровнем точности. Во втором случае структурированная система с поведением задана, и задача состоит в том, чтобы вывести свойства неизвестной обобщенной системы.
В литературе эти задачи называют соответственно задачей реконструкции и задачей идентификации. В этом разделе рассматривается задача идентификации, а в следующем — задача реконструкции.
Задача идентификации распадается на две подзадачи. Одна состоит в определении множества всех обобщенных систем с поведением, представленных данной структурированной системой в том смысле, что функции поведения их элементов являются проекциями функции поведения любой из этих обобщенных систем. Это множество обобщенных систем называется реконструктивным семейством рассматриваемой структурированной системы, Вторая подзадача заключается в выборе из реконструктивного семейства такой обобщенной системы, которая задает в определенном смысле лучшую гипотезу относительно реальной обобщенной системы.
РЕКОНСТРУКТИВНОЕ СЕМЕЙСТВО
Рассмотрим структурированную систему с поведением SF вида (Г.18), элементы которой представлены множествами
XS выборочных переменных и функциями поведения
xf (x е N
q). Будем говорить, что система с
поведением сопоставима с данной структурированной системой SF, если обе системы определены для одних и тех же параметров и переменных, а также используют один и тот же тип функций поведения (например, функции распределения вероятностей или возможностей). Обозначим через G
sF множество функций поведения всех систем с поведением, сопоставимых с SF, а через F
sf множество функций поведения систем с поведением из реконструктивного семейства SF.
f е F
sF тогда и только тогда, когда
[fi
xS]=
xf (Г.27)
для всех (х е N ). Для вероятностных или возможностных функций поведения уравнения (Г.27) представляются соответственно системами уравнений
xf(
xc) = z f(c) (Г.28)
c f
xc
или
xf(
xc) = max f( c) (Г.29)
c f
xc
где (x е N
q). В этих уравнениях определяются значения
xf(
xc), значения f(c)
определяются для всех обобщенных состояний входящих в уравнения переменных. Положим, что с е С и
хсе
хС для всех (х е N
q).
Чтобы определить значения f(c), которые можно интерпретировать как вероятности или возможности состояний с, уравнения (Г.28) или (Г.29) нужно дополнить требованием, чтобы f(c)>0 для всех с е С. Несмотря на то, что f(c) должны для вероятностных систем удовлетворять некоторым дополнительным требованиям, таким, как
f(c)<1 и
Z f(c) = 1
ceC
легко увидеть, что эти дополнительные требования учитываются видом этих уравнений и требованием, чтобы f(c)>0 для всех с е С. Взаимоотношение между заданной структурированной системой и соответствующими обобщенными системами с поведением описывается множеством из
Zl
xc|
уравнений вида (Г.28) или (Г.29) с |С| неизвестными, Дс), удовлетворяющей неравенствам f(c)>0 для всех с е С. Обычно некоторые из этих уравнений зависят от остальных и могут быть исключены. Если заданная структурированная система непротиворечива, то полученная система уравнений [то есть система линейно-независимых уравнений вида (Г.28)] имеет по крайней мере одно решение в области неотрицательных действительных чисел.
Идентификация обобщенной системы с поведением по заданной структурированной системе однозначна тогда и только тогда, когда решение ограниченной системы уравнений существует (то есть структурированная система непротиворечива) и оно единственно. Это бывает довольно редко. Если решение не единственно, что бывает значительно чаще, то идентификация неоднозначна. По существу, это означает, что данная обобщенная система, хоть для нее и выполняются все ограничения на переменные структурированной системы, содержит некоторую дополнительную информацию. Это и есть конструктивное выражение известного утверждения науки о системах, что «целое больше суммы составляющих его частей».
Пример Г.11. Рассмотрим структурированную систему, элементами которой являются системы с поведением без памяти, каждая из которых содержит по две из трех переменных v
1,v
2,v
3. Каждая переменная имеет одно из двух состояний 0 или 1. Вероятностные функции поведения элементов f
2f
3f приведены в таблице Г.3. Легко убедиться, что эта структурированная система локально согласована. Например, вероятность того, что v
2 = 0 равна 0.6 (и 0.4 для v
2=1) независимо от того, вычисляется она как проекция f
2г
или f
Обозначим через р
0, р
1,...р
7 (таблица Г.4) неизвестные вероятности состояний обобщенных систем с поведением. Тогда реконструктивное семейство данной структурированной системы описывается неравенствами p
t > 0(i е N
07) и 12 уравнениями вида (Г.28)
|
Таблица Г.3- Элементы структурированной системы из примера Г.11 |
|
?1 |
?2 |
Wc) |
?2 ?з |
2f(2c) |
?1 |
?3 |
^__ |
|
1с=0 |
0 |
0.4 |
2с = 0 0 |
0.4 |
со
О
II
О |
0 |
0.4 |
|
0 |
1 |
0.3 |
0 1 |
0.2 |
0 |
1 |
0.3 |
|
1 |
0 |
0.2 |
1 0 |
0.1 |
1 |
0 |
0.1 |
|
1 |
1 |
0.1 |
1 1 |
0.3 |
1 |
1 |
0.2 |
|
Таблица Г .4 - Обозначения, исполь-
зуемые в примерах Г.11, Г.12 и Г.14 |
|
?1 |
?2 |
?з |
f(c) |
|
с = 0 |
0 |
0 |
f(000) = Р0 |
|
0 |
0 |
1 |
f(001 ) = P1 |
|
0 |
1 |
0 |
f(010) = P2 |
|
0 |
1 |
1 |
f(011) = P3 |
|
1 |
0 |
0 |
f(100) = P4 |
|
1 |
0 |
1 |
f(101)=P5 |
|
1 |
1 |
0 |
f(110)=P6 |
|
1 |
1 |
1 |
f(111) = P7 |
|
Po+Pi=0.4(1), po+p4=0.4 (5) Po+P2=0.4 (9),
P2+P3=0.3 (2), рз+р7=0.3 (6) Pi+P3=0.3 (10),
P4+P5=0.2 (3), Pi+P5=0.2 (7) P5+P7=0.2 (11),
P6+P7=0.1 (Г), P2+P6=0.1 (8) P4+P6=0.1 (12),
Исследовав эти уравнения, получаем, что все неизвестные могут быть выражены через одну из них, скажем через р
0. В самом деле, из (1): Р1 = 0.4 -р0, из (5): р4 = 0.4 -р0, из (9) : р2=0.4 - р0,
|
из (2): P3 = 0.3 -P2= - 0.1+P0; |
|
|
из (3): р5 = 0.2 -р4 = - 0.2+р0; |
|
|
из (6): р7 = 0.3 -р3 = 0,4 -р0, |
|
|
из (8): р6 = 0.1 -р2 = - 0.3 + р0. |
|
|
Таким образом, |
|
|
P1 = P2 = P4 = P7 = 0.4 - P0 , |
(a) |
|
Рз = - 0.1 + pc, |
(б) |
|
Р5 = - 0.2 + р0, |
(в) |
|
Р6 = - 0.3 + р0. |
|
Из неравенств для каждого из уравнений получаем следующие ограничения на р
0:
а) P1 (или Р2, Р4, Р7) > 0 дает P0 < 0.4;
б) р
з > 0 дает p
0 >0.1;
в) Р5 > 0 дает po >0.2;
г) р
6 > 0 дает p
0>0.3.
Так как должны выполняться все эти ограничения, из неравенств следует, что р
0 должно принимать значения в диапазоне
0.3 <р
0 < 0.4
Если задаться значением р
0 из этого диапазона, то из уравнений а) — г) можно однозначно определить значения неизвестных. В таблице Г.5 показано, как таким образом определяется реконструктивное семейство для данного примера.
|
V1 |
V2 |
1f(c) |
V2 |
V3 |
2f(c) |
|
0 |
1 |
0.3 |
0 |
0 |
0.1 |
|
1с = 1 |
0 |
0.5 |
2с = 0 |
1 |
0.4 |
|
1 |
1 |
0.2 |
1 |
1 |
0.5 |
Таблица Г.5 - Реконструктивное семейство из примера Г.11 Vl V2 V3 Pi =/(с)
|
с = 0 |
0 |
0 |
0.3 <р0 < 0.4 |
(степень свободы) |
|
0 |
1 |
1 |
Рі= 0.4 -Р0 |
|
|
0 |
0 |
0 |
Р2= 0.4 - р0 |
|
|
0 |
1 |
1 |
Рз= -0.1+р 0 |
|
|
1 |
0 |
0 |
Р4= 0.4 - р0 |
|
|
1 |
1 |
1 |
Р5= - 0.2 + р0 |
|
|
1 |
0 |
0 |
Рб= -0.3 + р0 |
|
|
1 |
1 |
1 |
Р7= 0.4 - р0 |
|
При определении реконструктивного семейства этой системы будем использовать для неизвестных те же обозначения, что и в примере Г.11. Тогда реконструктивное семейство будет описываться неравенствами р. <(i е N
07) и следующими восемью уравнениями:
Р0 + Рі = 0.0, (1) р0 + Р4 = 0.1, (5)
Р2 + Рз = 0.3, (2) рі + р5 = 0.4, (6)
Р4 + Р5 = 0.5, (3) р2 + Рб = 0.0, (7)
Рб + Р7 = 0.2, (Г) рз + р7 = 0.5, (8)
Из уравнений (1), (7) и неравенств имеем р
0 = р
1 = р
2 = р
6 = 0. Отсюда просто определить оставшиеся вероятности: р
3 = 0.3, р
4 = 0.1, р
5 = 0.4, р
7 = 0.2. Следовательно, в данном случае идентификация однозначна. То есть данный пример — это пример одного из тех редких случаев, когда «целое равно сумме составляющих его частей».
Пример Г.13. Чтобы продемонстрировать более общий тип реконструктивного семейства, рассмотрим структурированную систему из трех элементов, причем каждый элемент содержит три переменных ?
1,?
2,?
3. Пусть ?
1 и ?
2 принимают состояния из множества {0, 1}, а v
3 - из множества {0 1, 2}. Элементы представляют собой вероятностные системы с поведением без памяти. Их функции поведения f
2f,
3f приведены в таблице Г.6.
Таблица Г.6 - Элементы структурированной системы из примера Г.13.
|
?1 |
?2 |
1f(1c) |
?2 |
?з |
2Л2с) |
?1 |
?з |
У(3с) |
|
1c = 0 |
0 |
0.25 |
2с =0 |
0 |
0.17 |
3с= 0 |
0 |
0.11 |
|
0 |
1 |
0.18 |
0 |
1 |
0.16 |
0 |
1 |
0.14 |
|
1 |
0 |
0.20 |
0 |
2 |
0.12 |
0 |
2 |
0.18 |
|
1 |
1 |
0.37 |
1 |
0 |
0.14 |
1 |
0 |
0.20 |
|
|
|
|
1 |
1 |
0.18 |
1 |
1 |
0.20 |
|
|
|
|
1 |
2 |
0.23 |
1 |
2 |
0.17 |
Будем использовать приведенные в таблице Г.7 обозначения неизвестных вероятностей состояний полной системы.
Таблица Г.7- Обозначения, использ уемые в примере Г.13 ?і ?
2 ?з f(^
0.04 < p
10 < 0.18,
0.05 < p
11 < 0.17,
0.23 < p
10 + p
11 < 0.34.
Область значений для р
10 и рц, определяемая этими уравнениями, показана на рисунке Г.14; это выпуклое множество, натянутое на четыре точки (0.06, 0.17), (0.17, 0.17), (0.18, 0.16), (0.18, 0.05). Для любой пары значений Рі
0 и р
п из этой области значения остальных неизвестных однозначно определяются следующим образом:
Р0 = 0.34 - рю - рп, p
} = - 0.04 + рю,
Р2 = - 0.05 + р
п, рз = - 0.023 + рю + р
и,
р4 = 0.18 - рю,
р5 = 0.23 - р
и,
рв = - 0.17 + рю + р и,
р7 = 0.20 - р
ю,
р8 = 0.17 - рц,
 |
|
Рисунок Г.14 - Описание реконструктивного семейства из примера Г.13 |
Пример Г.14. Рассмотрим структурированную систему, элементами которой являются возможностные системы с поведением с теми же наборами переменных, что и в примере Г.12. Функции поведения элементов приведены в таблице Г.8. Как видно, они не нормализованы.
Для описания реконструктивного семейства этой структурированной системы снова воспользуемся обозначениями из таблицы Г.4. Тогда реконструк-
?і_?2 Ус) V2_V3 f С)
r\ r\ no 2__л л no |
|
1с = 0 |
0 |
0.8 |
2c = 0 |
0 |
0.8 |
|
0 |
I |
0.5 |
0 |
1 |
0.9 |
|
1 |
0 |
0,9 |
I |
0 |
0.8 |
|
1 |
1 |
0.8 |
1 |
1 |
0.6 |
|
Таблица Г.8 - Элементы структурированной системы из примера Г.14
max(p
0, p
4) = 0.8, (5) max(p2, pe)= 0.8, (6) max(p
4, p5)= 0.9, (7) max(p
h p5)= 0.9, (8).
тивное семейство определяется неравенствами p
i > 0 (i e N
07) и следующими восемью уравнениями в виде (Г.29): max(p2, p3) = 0.5, (1) max(p3, p7)= 0.6, (2) max(p
0, p
1)= 0.8, (3) max(p
6, p
7)= 0.8, (Г)
Из уравнения (1) следует, что ни р
2, ни р
3 не могут быть больше 0.5; следовательно, из (6) следует, что р
6 = 0.8, а из уравнения (2), что р
7 = 0.6. Из уравнения (5) следует, что р
4 не может быть больше 0.8, а значит, из уравнения (7) следует, что р
5 = 0.9. Согласно этим результатам данная система может быть сведена к двум независимым подсистемам уравнений
max(p
2, p
3)= 0.5,
max(p
0, p
1)= 0.8,
max(p
0, p
4)= 0.8
Единственное уравнение при условии, что р
2 > 0 ир
3 > 0, имеет решение
р
2=0.5 и 0 < p
3 < 0.5
или
р
3=0.5 и 0 < p
2< 0.5.
Пара уравнений, при условии, что р
0 > 0, р
1 > 0 и р
4 > 0, имеет решение
р
0=0.8 и 0 < p
1 < 0.8, а также 0 < p
4< 0.8
или
р
1 = p4=0.8, и 0 < p
0<0.8.
B данном реконструктивном семействе легко выделить одно максимальное и четыре минимальных распределения возможностей. Они приведены в таблице Г.9, где через f
SP и fs
Fi (i e N
4) обозначены соответственно максимальное и минимальные распределения, а через SF — рассматриваемая структурированная система. Реконструктивное семейство состоит из этих четырех распределений, а также из всех распределений, находящихся между максимальным распределением и любым из четырех минимальных.
Для возможностных структурированных систем известно, что в общем случае их реконструктивные семейства всегда имеют вид, что и в примере
Г.14. То есть реконструктивное семейство всегда содержит одно максимальное семейство (предполагается, что данная структурированная система согла-
|
Таблица Г.9 - Максимальное и минимальные распределения возможностей для реконструктивного семейства из примера Г.14 |
|
?і |
?2 |
?і |
fSF |
fSF,1 |
fSF,2 |
fSF,3 |
fSF,4 |
|
C = 0 |
0 |
0 |
0.8 |
0.8 |
0.8 |
0 |
0 |
|
0 |
0 |
1 |
0.8 |
0 |
0 |
0.8 |
0.8 |
|
0 |
1 |
0 |
0.5 |
0.5 |
0 |
0.5 |
0 |
|
0 |
1 |
1 |
0.5 |
0 |
0.5 |
0 |
0.5 |
|
1 |
0 |
0 |
0.8 |
0 |
0 |
0.8 |
0.8 |
|
1 |
0 |
1 |
0.9 |
0.9 |
0.9 |
0.9 |
0.9 |
|
1 |
1 |
0 |
0.8 |
0.8 |
0.8 |
0.8 |
0.8 |
|
1 |
1 |
1 |
0.6 |
0.6 |
0.6 |
0.6 |
0.6 |
|
сована) и множество решений, состоящее из возможностных распределений, находящихся между максимальным решением и одним из нескольких минимальных решений. Более того, возможность любого полного состояния переменных, входящих в любое минимальное решение, равна или возможности этого состояния в максимальном решении, или нулю. Данный результат, равно как и некоторые другие результаты, связанные с задачей определения реконструктивного семейства для заданной структурированной системы, получены недавно и для возможностных, и для вероятностных систем.
КОЭФФИЦИЕНТ ИДЕНТИФИЦИРУЕМОСТИ
Часто необходимо иметь подходящую меру для оценки размера реконструктивного семейства. Если эта мера является адекватной, то ее можно использовать для оценки нечеткости, связанной с реконструкцией обобщенной системы по заданной структурированной системе, а также как степень идентифицируемости реальной структурированной системы.
Для возможностных систем размер реконструктивного семейства адекватно оценивается произведением
П[1 + f
SF(c)] (Г.30)
се А
где f
SF - максимальный элемент реконструктивного семейства F
sf, а A -множество всех полных состояний, для которых степень возможности в реконструктивном семействе определяется не единственным образом [то есть множество полных состояний, для которых решение ограниченной системы уравнений вида (Г.29) не единственное]. Обратите внимание, что это произведение всегда больше или равно 1 и что его значение пропорционально мощности множества А и значениям f
F(с); оно равно 1 только тогда, когда множество А пустое (то есть если существует единственное решение.
Если принять произведение (Г.30) в качестве разумной оценки размера реконструктивного семейства, то естественно было бы определить реконструктивную нечеткость u
Sr, связанную со структурированной системой SF, как логарифм этого произведения, то есть
Usf = log2 П + f
r(c)] = Z log>[1 + f(c)] . (Г.31)
ceA ceA
Понятно, что
sr
0 < u
r <1 C
где считается, что |С| - реконструктивная нечеткость всего множества G
sr обобщенных систем, сопоставимых с SF. Можно использовать меру
C | -и
(Г.32)
ICI icy
v '
называемую коэффициентом идентифицируемости, в качестве разумного показателя возможности определения единственной обобщенной системы по заданной структурированной системе SF. Понятно, что
0 < If < 1.
I = 1 только тогда, когда |F
Sr| = 1; I
SF = 0 только тогда, когда |А| = |С| , и f
F (с) = 1 для всех с e С.
Коэффициент идентифицируемости бывает полезен при решении некоторых системных задач, особенно при сравнительных исследованиях структурированных систем. В общем случае значительно легче определить коэффициент идентифицируемости структурированной системы, чем реконструктивное семейство: для этого достаточно определить максимальное решение и состояния с единственными решениями (то есть С - А).
Пример Г.15. Определим коэффициент идентифицируемости структурированной системы, определенной в примере Г.14. Отметим, что в этом примере |С|=8, а множество А состоит из первых пяти состояний, перечисленных в таблице Г.9. Используя значения f’^(с) для этих состояний, получим реконструктивную нечеткость
u
sr = 3log
21.8 + 2log
21.5 = 3.714.
Отсюда
Isf = 1 — 3,714/8 = 0.536.
ЕДИНСТВЕННЫЙ ВЫБОР ИЗ РЕКОНСТРУКТИВНОГО СЕМЕЙСТВА
Рассмотрим теперь вторую подзадачу задачи идентификации—задачу выбора из реконструктивного семейства одной обобщенной системы как гипотезы о реальной обобщенной системе. Эта задача тривиальна, если реконструкция однозначна (то есть если I
SF = 1).
В остальных случаях (если данная структурированная система SF согласована и, следовательно f
Sr Ф 0, этот выбор совершенно произволен, если только мы не определим некий критерий и не потребуем, чтобы система, выбранная из реконструктивного семейства, наилучшим образом удовлетворяла этому критерию. В этом случае задача выбора превращается в задачу оптимизации с последующим произвольным выбором из лучших, с точки зрения
данного критерия, систем. Если исполнительный критерий оптимизации обеспечивает единственность оптимизации, то из данной задачи исключается элемент произвольности.
Критерии оптимизации всегда используются исходя из неких фундаментальных соображений и, следовательно, определяются этими соображениями. С эпистемологической точки зрения самым существенным соображением для выбора обобщенной системы является ее максимальная независимость со всех точек зрения, за исключением только условия для проекций (Г.27). Более конкретно это соображение можно сформулировать так: для заданной структурированной системы из реконструктивного семейства следует выбирать такую обобщенную систему, которая опирается на всю информацию, содержащуюся в этой структурированной системе, но только на эту информацию. Такую обобщенную систему можно было бы назвать несмещенной реконструкцией. Это система, реконструированная по структурированной системе без смещений, то есть, с одной стороны, использующая всю имеющуюся информацию, а с другой, - не использующая никакой другой дополнительной информации.
Выбор несмещенной реконструкции, по существу, представляет собой индуктивный вывод. Он может быть описан как следующая оптимизационная задача.
По заданной структурированной системе с поведением SF из множества функций реконструктивного семейства F
sF выбрать такую функцию поведения f
F , для которой мера нечеткости (шенноновская энтропия для вероятностных систем или U-нечеткость для возможностных) была бы максимальной при условии, что выполняются ограничения на проекции (Г.27).
Для вероятностных систем эта задача оптимизации фигурирует под названием «принцип максимума энтропии».
Известно, что несмещенная реконструкция единственна и для вероятностных, и для возможностных систем. Она определяет самое слабое из возможных ограничений на переменные, соответствующие заданной структурированной системе. Для возможностных систем f
F это максимальное распределение из реконструктивного семейства F
sF, или, другими словами, это распределение из множества распределений , которое представляет наибольшее нечеткое подмножество всех полных состояний переменных систем.
Несмотря на то, что несмещенная реконструкция эпистемологически наиболее существенна, поскольку она опирается на один-единственный хорошо обоснованный принцип индуктивного вывода, для других целей могут лучше подойти другие реконструкции. Совершенно естественным и важным примером этого может послужить выбор обобщенной системы, для которой минимизирована наибольшая возможная ошибка. Под ошибкой здесь имеется в виду расстояние между распределением (вероятностным или возможно-стным) реконструированной обобщенной системы и распределением истинной системы. Такого типа реконструкция - это реконструкция с наименьшим риском. Конкретная формулировка полученной оптимизационной задачи зависит от того, какой тип расстояния используется. Особую важность из всех возможных типов расстояния имеют те, что оценивают потерю информации. Далее в этой главе, в особенности в разделах Г.7 и Г.9, мы рассмотрим такие типы расстояний.
ПРОЦЕДУРЫ СОЕДИНЕНИЯ
Одним из важнейших результатов, связанных с задачей идентификации, является то, что несмещенная реконструкция может быть определена с помощью относительно простой процедуры, не включающей решение описанной выше задачи оптимизации (задачи максимизации шенноновской энтропии или U - нечеткости при заданных ограничениях). Эта процедура, называемая процедурой соединения, основана на вероятностном или возможност-ном варианте операции соединения довольно простым образом комбинирующей функции поведения элементов заданной структурированной системы.
Рассмотрим две функции поведения
1f:A х B ^ [0,1],
2f :B х C ^ [0,1],
определенные на множествах состояний А, В, С, смысл которых мы поясним ниже. Обратите внимание, что в множество В входит область определения обеих функций. Соединение
1f и
2f обозначаемое как f *f, это функция
1f *
2f : Л х B х C ^ [0,1],
свойства которой зависят от природы функций
1f и
2f . Если это функции распределения вероятностей, то
[f*
2f ](a, b, c) = min[f(a, b),
2f (c | b)], (Г.33)
где f(c|b) — условная вероятность с при .заданном b; если это функции распределения возможностей, то
[ f *
2f ]( a, b, c) = min[f( a, b),
2f ( b, c)] (Г.34)
Обратите внимание, что в отличие от (Г.33) в (Г.34) не используются условные возможности. Дело в том, что тут используется соотношение
min[f( a,b),
2f ( с lb) = min[f( a,b ),
2f (b,c)], которое легко может быть доказано.
Пусть операция соединения применяется к двум элементам структурированной системы с выборочными переменными из множеств
!S и
2S и функциями поведения f и
2f. Тогда необходимо преобразовать области определения функций у и У к виду А х В и В х С соответственно, где
А - множество совокупных состояний переменных, входящих только в первый элемент, то есть переменных из множества
!S - (S n
2S);
В - множество совокупных состояний переменных, входящих в оба элемента, то есть переменных из
1S n
2S;
С - множество совокупных состояний переменных, входящих только во второй элемент, т. е. переменных из множества
2S - (Sn
2S) .
Для определения несмещенной реконструкции данной структурированной системы операция соединения должна быть выполнена для пар элементов этой системы. При каждом ее выполнении два элемента сливаются (объединяются) в один больший элемент новой структурированной системы. Пусть операция соединения всегда выполняется в таком порядке, чтобы результат ранее выполненных операций соединения входил в операцию соединения в качестве второго элемента. Эта процедура заканчивает свою работу тогда, когда все элементы сливаются в одну обобщенную систему.
Будем называть эту процедуру базовой процедурой соединения. Прежде чем ее формализовать, нужно рассмотреть два вырожденных случая, чтобы все содержательные ситуации были описаны. В первом случае все переменные из первого элемента (соответствующего f) могут быть включены во второй элемент (соответствующий f). Это может быть, поскольку, вообще говоря, второй элемент получен в результате выполнения неких операций соединения. В этом случае множество А является пустым, a f принимает вырожденный вид
1 f :B ^ [0,1].
Во втором случае элементы не соединены. Это значит, что множество В является пустым, а функции поведения имеют вырожденный вид
lf: A ^ [0,1],
2f:B ^ [0,1].
Обратите внимание на то, что вследствие требования неизбыточности для структурированных систем (смотри раздел Г.3) и договоренности о том, что результат предшествующих операций соединения всегда выступает как f множество С не может быть пустым. Для вероятностных систем вырожденные операции соединения определяются так:
[f *2f](b,c)=
1f(b)
2f(c | b) (Г.35)
для А=0 и
[f *
2f](a,c)=
1f(a)•
2f(c) (Г.36)
для В=0; для возможностных систем они определяются следующим образом:
[f *
2f](b,c) = mm[f(b),
2f(b,c)], (Г.37)
[f *
2f]( a,c) = min[f( a),
2f( c)]. (Г.38)
Через f *f будем обозначать в зависимости от контекста как обычную, так и вырожденную операцию соединения. Тогда базовая процедура соединения описывается следующим алгоритмом.
Базовая процедура соединения. Дана локально согласованная структурированная система с поведением SF (вероятностная или возможностная) с функциями поведения
xf (x е N
q). Для определения соединения
xf для всех xe Nq.
1) положить k=2 и f =
1f ;
2) произвести соответствующую группировку аргументов f и f и выполнить соответствующий вариант операции соединения
к f * f ^ f (операция может быть вероятностной или возможностной, обычной или вырожденной);
3) если к < q, то к+1 ^ к и перейти на шаг 2;
4) стоп.
Можно доказать следующее утверждение: если базовая процедура соединения применяется к согласованной возможностной системе SF, то в результате всегда получается несмещенная реконструкция f
F (максимальное для реконструктивного семейства F
sf распределение возможностей). Однако если эта процедура применяется к вероятностной системе, то несмещенная (максимум энтропии) реконструкция получается только для определенного класса структурированных систем — так называемых ациклических структурированных систем, описываемых в разделе Г.7.
По полученному результату, не определяя типа данной структурированной системы можно определить результат применения базовой процедуры соединения f несмещенную реконструкцию или нет. Если f удовлетворяет условию для проекции
[f i
xS]=f
для всех xe N
q, то это несмещенная реконструкция, в противном случае f не соответствует данной структурированной системе и должна быть уточнена с помощью следующей итеративной процедуры соединения.
Итеративная процедура соединения. Дана локально согласованная структурированная система с поведением SF с вероятностными функциями поведения f (je No,
q-i). Дана также функцияf полученная с помощью базовой процедуры соединения, примененной к SF, и число Ae [0, 1]; требуется с точностью до A определить функцию поведения несмещенной реконструкции:
1) присвоить j=0, i=1 и f
0 = f
2) сделать соответствующее разбиение аргументов f и f
i-1 и выполнить операцию соединения
1 f * f
t l ^ f. для вырожденного вида (Г.35);
3) если i ф 0 (mod q), то i + 1 ^ i, j+1 (mod q) ^ j, и перейти на 2;
4) если | f
1(c) - f
t (c) | >A для какого-то се С, то i+1^ i, j+1 (mod q)^ j,
и перейти на 2;
5) конец.
Если после выполнения итеративной процедуры соединения
Z fr
(c) =
1 , то
c
f
SF(c) -A> f.(c) < f
SF(c) + A
для всех c e C; в противном случае данная структурированная система SF глобально не согласована (смотри раздел Г.11) и реконструкции SF не существует, то есть F
sf = 0, и, следовательно, SF бессодержательна.
Пример Г.16. Рассмотрим структурированную систему из примера Г.11, определенную в таблице Г.3. Сначала используем для определения несмещенной реконструкции вероятностный вариант базовой процедуры соединения. В первых столбцах таблице Г.10 приводятся промежуточный результат
2f*
1f и окончательный результат f =
3f*(
2f*
1f). Легко видеть, что окончательный результат f не соответствует заданной структурированной системе. Так,
например, \fl{v
h ?д/](0 0) =0.312195+0.111628=0.423823 не равно f(0 0)=0.4, так что требование для проекций (Г.27) не выполняется. Следовательно, необходимо использовать итеративную процедуру соединения. Последовательность порождаемых процедурой функций поведения сходится к несмещенной реконструкции. Она приводится в таблице Г.10 для i=1, 2, ...,21.
Таблица Г.10 - Последовательность функций поведения, полученных с помощью базовой и итеративной процедур соединения, пример Г.16
Базовая процедура соединения Итеративная процедура соединения
|
?і |
?2 |
?3 |
2f*1f |
3f*(2f*1f) |
i = 1 |
|
0 |
0 |
0 |
0,26 |
0.312195 |
0.294647 |
|
0 |
0 |
1 |
0.15 |
0.111628 |
0.105353 |
|
0 |
1 |
0 |
0.075 |
0.087805 |
0.095379 |
|
0 |
1 |
1 |
0.225 |
0.188372 |
0.204621 |
|
1 |
0 |
0 |
0.13 |
0.084211 |
0.094444 |
|
1 |
0 |
1 |
0.06 |
0.094118 |
0.105556 |
|
1 |
1 |
0 |
0.025 |
0.015789 |
0.012977 |
|
1 |
1 |
1 |
0.075 |
0.105882 |
0.087023 |
i = 2 i = 3 i = 4 i = 5
0.302908 0.309934 0.304982 0.307696 0.099904 0.096561 0.095018 0.093371 0.088024 0.090066 0.092059 0.089834 0.210484 0.203439 0.207941 0.209672 0.097092 0.089019 0.091490 0.092304 0.100096 0.105580 0.108510 0.106629 0.011976 0.010981 0.010418 0.010166 0.089516 0.094420 0.089582 0.090328
i = 6
0.309608
0.092433
0.090392
0.207567
0.090079
0.108277
0.009921
0.091723
i = 7 i = 8 i = 9 i= 10 i = 11 i= 12 i= 13
0.309289
0.090829
0.090462
0.209486
0.090711
0.109171
0.009538
0.090514
0.309315
0.090685
0.090584
0.209416
0.090563
0.109*37
0.009498
0.090502
0.309481
0.090734
0.090519
0.209266
0.090486
0.109343
0.009514
0.090657
0.308915
0.091444
0.090314
0.209528
0.091085
0.108556
0.009686
0.090472
0.309002
0,090998
0.090688
0.209312
0.090626
0.109374
0.009561
0.090439
0.309511
0.091148
0.090489
0.208852
0.090388
0.109086
0.009612
0.090914
0.308036
0.091964
0.091011
0.208989
0.090826
0.109174
0.009761
0.090239
i = 14 i = 15 i = 16 i = 17 i = 18 i = 19 i= 20 i = 21 0.309409 0.309472 0.309417 0.309448 0.309469 0.309451 0.309461 0.309468
0.090630 0.090599 0.090583 0.090565 0.090555 0.090549 0.090543 0.090540
0.090510 0.090528 0.090550 0.090525 0.090531 0.090538 0.090530 0.090532
0.209473 0.209401 0.209450 0.209469 0.209445 0.209462 0.209468 0.2C9460
0.090591 0.090518 0.090543 0.090552 0.090528 0.090536 0.090539 0.090531
0.109370 0.109427 0.109457 0.109435 0.109454 0.109464 0.109457 0.109463
0.009490 0.009482 0.009477 0.009476 0.009472 0.009470 0.009470 O.Q0946
0.090527 0.090573 0.090523 0.090531 0,090546 0.090530 0.090532 0.090537
Результаты проверки на сходимость — шаг 4—алгоритм процедуры соединения— приведены в таблице Г.11. Отсюда, если Д>0.15067, то выполнение процедуры завершится при i=3; если Д>0.004128, то выполнение завершится при i = 6 и так далее. Так как Д=0.00002, то процедура завершится при i = 21.
Таблица Г.11. Проверка на сходимость — шаг 4 итеративной процедуры соединения из примера Г.16
\fr(
c)
- fi-
q U = O(modq)
v
j v
2 v
3 i = 3 i = 6 i = 9 i = 12 i = 15 i = 18 i = 21
0 0 0 0 0 1 0 1 0 0 1 1 1 0 0 1 0 1 1 1 0 1 1 1
0.002261
0.015067
0,002261
0.015067
0.004808
0.011462
0.004808
0.011462
0.000326
0.004128
0.000326
0.004128
0.001060
0.002697
0.001060
0.002697
0.000097
0.001285
0.000097
0.001285
0.000309
0.000809
0.000309
0.000809
0.000030
0.000414
0.000030
0.000414
0.000098
0.000257
0.000098
0.000257
0.000009
0.000135
0.000009
0.000135
0.000032
0.000084
0.000032
0.000084
0.000003
0.000044
0.000003
0.000044
0.000010
0.000027
0.00001
0.000027
0.000001
0.000015
0.000001
0.000015
0.000003
0.000009
0.000003
0.000009
Г.7 Задача реконструкции
Разбиение воспринимаемого мира на части удобно и, возможно, необходимо, но неизвестно точно, как, оно должно бытъ сделано.
Г. Бейтсон
Задача реконструкции может быть сформулирована следующим образом: дана система с поведением, рассматриваемая как обобщенная система; требуется определить, какие наборы ее подсистем, а каждый такой набор рассматривается как гипотетическая реконструкция, подходят для реконструкции заданной системы с заданной точностью, причем реконструкция должна производиться только по той информации, что содержится в этих подсистемах.
Укажем, прежде всего, на то, что согласно такой формулировке задачи понятие «реконструкция» становится более конкретным: при реконструкции используется вся информация, полученная из подсистем, но только она. Это означает, что требуется, чтобы реконструкция была несмещенной в том смысле, как это определилось в разделе Г.6, и, следовательно, можно использовать для ее получения соответствующую процедуру соединения.
В задаче идентификации несмещенная реконструкция представляет собой хорошо обоснованную гипотезу (оценку) относительно неизвестной обобщенной системы причем гипотеза эта строится по заданной структурированной системе. Поскольку истинная обобщенная система неизвестна, то невозможно определить, насколько близка к ней эта гипотетическая система В задаче реконструкции несмещенная реконструкция описывает реконструктивные возможности рассматриваемой гипотезы относительно заданной обобщенной системы. Чем ближе несмещенная реконструкция к истинной (заданной) системе, тем лучше гипотеза.
В общем случае близость двух сопоставимых систем с поведением может быть выражена через метрическое расстояние между их функциями поведения. Существует много разных типов метрических расстояний. Так, например, класс расстояний Минковского определяется следующей формулой:
S
p(f,f
h) = CL\f(c) - f(c) \
/p, (Г.39)
ceC
где f, f
h- соответственно функция поведения заданной системы и несмещенная реконструкция по гипотезе h, a p e N - параметр функций расстояния. При р = 1- это расстояние Хэмминга, при p = 2 - Евклида, при р = да - верхняя граница расстояний.
Расстояния по Минковскому вычисляют по точечным разностям
\f(c) - f
h(c)\
распределение вероятностей или возможностей в соответствии с формулой (Г.39) . Несмотря на то, что поточечное описание близости f и f
h полезно для многих приложений, теоретически оно недостаточно хорошо обосновано. Более обосновано рассматривать близость как разности информации, содержащейся в h относительно f, или, другими словами, как потерю информации при замене f на h (на множество проекций f ).
Меру подобной потери информации будем называть информационным расстоянием и обозначать D(f, f
h)- Для вероятностных систем она задается хорошо известной формулой
¦Е
f(c)t°g
2
D(f,f
h)
(Г.40)
f(c)
log
2\C\-c f(c)
где константа l/log
2|C| — нормирующий коэффициент, обеспечивающий выполнение соотношения
0 < D(f, f
h) < 1.
Поскольку, если f \с) = 0, то /(с) = 0, вероятностное информационное расстояние определено всегда. Это, однако, не метрическое расстояние, так как оно асимметрично, более того, D(f
h, f) может быть не определено для некоторых f иf
h [когдаf \с) > 0 иf (c) = 0 для некоторого с e С].
При применении вероятностного расстояния к порождающей системе с поведением уравнение (Г.40) приобретает следующий вид:
(Г.41)
Do
(f,fh) = i—
1-0\Е
f(g
)E
f(g \ g
)log
fif ^\
Sg
)]
log2 \ G \ -geo geG f (g \ g)
Модификация уравнений (Г.40) и (Г.41) для направленных систем с поведением очевидна.
Для возможностных систем информационное расстояние рассчитывается по формуле
\c(f
h,l)
c(f,l) ’
1
log
2 \
C \
 |
|
0 |
D(f,f
h)
(Г.42)
представляющей собой аналог вероятностного информационного расстояния (Г.40) для U - нечеткости.
Далее в этом разделе, после соответствующего описания свойств реконструктивных гипотез, будет описано применение информационных расстояний для сравнения этих гипотез.
Реконструктивная гипотеза для заданной обобщенной системы с поведением представляет собой набор ее подсистем. Если обобщенная система состоит из n переменных, то число ее подсистем, содержащих по крайней мере одну переменную равно 2
n - 1, а общее число наборов таких подсистем, содержащих не менее одной подсистемы, равно 2
2 -1 -1. С ростом n это число | растет очень быстро. Однако без потери общности его можно существенно уменьшить, если рассматривать только неизбыточные; наборы подсистем (смотри раздел Г.3).
Для многих системных исследований очень перспективным является другой способ сокращения числа реконструктивных гипотез. Он состоит в исключении наборов подсистем, не содержащих всех переменных обобщенной системы. Это требование, обычно называемое условием покрытия, формально выглядит так:
v
kS = S,
к
где
kS — множество переменных из подсистем реконструктивной гипотезы, а S - множество переменных обобщенной системы. Это условие объясняется прежде всего необходимостью использовать в реконструктивной гипотезе информацию обо всех переменных обобщенной системы для того, чтобы реконструкция была логически возможна. Поскольку вопрос о включении или исключении выборочных переменных из обобщенной системы решается в результате анализа маски (смотри раздел В.6), выполнение условия покрытия общности не нарушает.
Далее под реконструктивной гипотезой будут пониматься только такие наборы подсистем заданной обобщенной системы, которые удовлетворяют и требованию неизбыточности, и условию покрытия. Таким образом, реконструктивная гипотеза — это структурированная система с поведением, сравнимая с обобщенной системой с поведением. Однако иногда бывает нужно работать со всеми наборами подсистем, которые удовлетворяют только требованию неизбыточности. Будем такие наборы подсистем называть обобщенными реконструктивными гипотезами. Понятно, что для данной обобщенной системы с поведением множество ее реконструктивных гипотез является подмножеством множества ее обобщенных реконструктивных гипотез.
Любая реконструктивная гипотеза (равно как и любая обобщенная реконструктивная гипотеза) полностью описывается:
1) семейством подмножеств входящих в нее переменных,
2) функциями поведения, соответствующими отдельным подмножествам переменных.
Если опустить свойство 2, то свойство 1 определяет класс инвариантности реконструктивных гипотез, отличающихся друг от друга только функциями поведения их элементов. Этот класс инвариантности для того, чтобы отличать его от отдельных реконструктивных гипотез класса, будем называть структурой. Напомним, что каждая отдельная реконструктивная гипотеза представляет собой конкретную структурированную систему. Таким образом, структура - это свойство структурированной системы, инвариантное относительно изменения функДий данндшимножасшшттар еменных, скажем множества S, множество структур, представляющих все реконструктивные гипотезы любой обобщенной системы, определенной на S, состоит из семейств подмножеств S, удовлетворяющих условиям неизбыточности и покрытия. Будем для удобства представлять все множества переменных одной мощности, скажем мощности п, общим множеством структур, скажем множеством G
n, определенным на множестве N
n положительных целых чисел. Формально для любого п е N
G
n = [Gj/Gjс P(N
n),G
i удовлетворяет условиям неизбыточности и покрытия}.
В этом формальном определении через G
i обозначены элементы G
n, являющиеся наиболее общими структурами, рассматриваемыми при решении задачи реконструкции (некие специальные типы этих структур будут введены ниже); индекс i идентифицирует структуры из G
n и обычно i е N
G {. Множество G
n тривиально интерпретируется на языке любого множества переменных S, такого, что |S| = n, заданием взаимно однозначного отображения переменных из S на целые из N
n. Будем для удобства структуры из множеств G
n называть G-структурами.
Из некоторых соображений удобно расширить множество G
n до множества G+
n всех обобщенных реконструктивных гипотез. Формально для любого ne N
G
+n={G
i\G
iс P(N
n),G
i удовлетворяет условию неизбыточности/.
Несмотря на то, что далее в этой главе основное внимание будет уделяться множествам G
n, все результаты относительно G
n могут быть легко обобщены и на множества G+
n.
Если множество G
n для некоторого определенного п получает конкретную интерпретацию в контексте некой обобщенной системы с поведением с п переменными, то структуры в G
n представляют собой однозначные представления реконструктивных гипотез, связанных с этой обобщенной системой. Это непосредственно следует из того факта, что функции поведения, соответствующие любым подмножествам переменных, определяются однозначно как соответствующие проекции обобщенной функции поведения. Следовательно, реконструктивные гипотезы могут изучаться в виде абстрактных структур. Данная структура из G
n становится конкретной реконструктивной гипотезой, когда интерпретируется в контексте сравнимой с ней определенной обобщенной системы с поведением (то есть системы с п переменными).
Основным вопросом задачи реконструкции является разработка эффективных вычислительных процедур, допускающих представление, оценку и сравнение реконструктивных гипотез, представленных всеми структурами для данного множества переменных. Это очень непростая задача, поскольку, как будет показано ниже в этом разделе, число структур растет очень быстро. Для успешного решения этой задачи необходимо использовать соответствующее упорядочение и классификацию структур.
Определим сначала естественное упорядочение структур, называемое уточняющим упорядочением. Пусть даны две структуры G
b Gj е &
n Будем
называть G. уточнением Gj (и, соответственно, Gj укрупнением G^ тогда и только тогда, когда для любого х е G. существует у е G , такое, что
х с у; пусть G. < Gj означает, что G. это уточнение Gj.
Рассмотрим две структуры G., Gje &
п, такие, что G. < Gj. Тогда G. называется непосредственным уточнением Gj (a Gj — непосредственным укрупнением G.) тогда и только тогда, когда не существует G
k е &
п, такого что
Gie &
п и Gk <
Gj. Для заданной структуры G.e G
n структурное соседство определяется как множество всех непосредственных уточнений и непосредственных укрупнений G. в &
п.
Легко видеть, что отношение уточнения определяет частичное упорядочение. Более того, пара ( &
п < ) определяет решетку, что подтверждают следующие факты: 1) существует универсальная верхняя граница — множество (N
n}; 2) существует универсальная нижняя граница - множество
{{х}| х е N
n}; 3) для любой пары G
i, Gje &
п наибольшим общим уточнением является неизбыточный эквивалент множества {х п у\х е G
ity е G
j}; 4) для любой пары G
i, Gj-е &
n наименьшим общим
укрупнением является неизбыточный эквивалент множества G
t п G
j. Будем
называть эти решетки решетками уточнения G-структур). (по одной для каждого n е N). Отметим, что уточняющее упорядочение применимо и к множествам G+
n, что дает решетки (&+
п,< ).
Понятно, что решетка уточнения или некая нужная ее часть может быть получена с помощью неоднократного выполнения процедуры, порождающей все непосредственные уточнения для любой структуры из решетки. Одна такая процедура определяется следующим образом.
Уточняющая процедура для G-структур (или RG-процедура). Заданы G-структуры G
i={
kS|ke N
q}e &
n. Для определения всех их непосредственных уточнений
1) положить к = 0;
2) если k<q, то к+1^к, иначе перейти на шаг 5;
3) если |
kS| > 2, то (G
i-{
kS}) uX^R, где Х={х|хс
kS,
|х| =\
kS\ - 1}; иначе перейти на шаг 2;
4) R^Q, где Q — неизбыточный аналог R, записать Q в качестве непосредственного уточнения Gi, перейти на 2;
5) конец.
Обратите внимание на то, что условие |
kS| > 2 из шага 3 обеспечивает то, что порождаемые структуры будут удовлетворять условию покрытия; замена этого условия на условие |
kS| > l позволяет работать с множествами &
+п обобщенных реконструктивных гипотез. Шаг 4 обеспечивает выполнение условия неизбыточности. Тот факт, что наименьшее возможное изменение делается на шаге 3, т. е. только один элемент G
i изменяется на непосредственно следующие меньшие элементы (подмножества), обспечивает то, что порождаемые структуры являются непосредственными уточнениями Gi.
Пример Г .17. Дано G= (
!S= {1, 2, 3},
2S={2, 3, 4},
3S={1, 4}}. Сразу видно, что для всех k е N
3\
kS\> 2, и, следовательно, RG-процедуры применимы к любому элементу. Таким образом, имеются три непосредственных уточнения G
i. Множество
]S заменяется на множества {1, 2}, {1, 3}, {2, 3}, однако третье множество является подмножеством и будет исключено на шаге 4; это даст следующее непосредственное уточнение:
{{1, 2}, {1, 3}, {2, 3, 4}, {1, 4}}.
Аналогичная замена
2S дает второе непосредственное уточнение:
{{1, 2, 3}, {2, 4}, {3, 4}, {1, 4}}.
Наконец, множество
3S заменяется на множества {1} и {4}, которые являются избыточными и будут исключены на шаге 4; отсюда имеем третье непосредственное уточнение:
{{1, 2, 3}, {2, 3, 4}}.
Для сокращения вычислительной сложности порождения реконструктивных гипотез полезно разбить решетки уточнения на подходящие классы эквивалентности по уровню вычислений. Тогда эти классы эквивалентности могут быть представлены соответствующими каноническими структурами, а уточняющие процедуры разработаны для этих канонических представлений разных уровней вычислительной сложности. Чтобы продемонстрировать этот подход, предположим, что описаны только два уровня вычислений, называемые локальным и глобальным.
Локальный уровень вычислений представлен уже описанной RG-процедурой. Для определения глобального уровня вычислений определим функции
r : G ^ R ,п е N,
где R - множество симметричных и рефлексивных бинарных отношений, определенных на множестве N
n (они также называются отношениями сравнения, отношениями толерантности или неориентированными графами с циклами), a r
n(G
i) — бинарное отношение, выполняемое для целых а и b (a, b е N
n) тогда и только тогда, когда и а, и b принадлежат по крайней мере одному из подмножеств N
n, входящих в G
i. Формально
r
n(G
t) = {(a,b)\( Эх е GJ(a е x и b е x)}.
Будем элементы R
n называть графами. Однако мы должны помнить, что эти графы не ориентированы (симметричность) и содержат циклы (рефлексивность). Некоторые примеры функций классов r
4 и r
5 показаны на рисунке Г.15. При изображении этих графов опущены тривиальные циклы в узлах.
 |
|
15. Примеры функции гп |


Понятно, что функции г
п сюръективны, а при n > 3 прообразы могут состоять из более чем одного элемента. Поэтому они индуцируют следующее отношение эквивалентности на соответствующих множествах G
n G-
структур: Gi = Gj тогда и только тогда, когда G
t, G, е G
n и r
n(Gi) = r
n(G,) для некоторого n е N. Если G
i = G,, то мы говорим, что структуры G
i и G, r-эквивалентны. Для обозначения классов эквивалентности, индуцируемых r
n на &
п , будем использовать стандартную запись &
n/r
n .
Для любого n е N
n множество R
n и отношение подмножества (или, иначе, операции объединения и пересечения множеств) определяют булеву решетку. Очевидное взаимнооднозначное соответствие между &
n/r
n и R
n индуцирует изоморфную булеву решетку на множестве G
n/r
n. Этот изоморфизм позволяет нам порождать классы эквивалентности на &
n/r
n с помощью соответствующих операций на графах из R
n. При этом, однако, желательно, чтобы любой класс эквивалентности из &
n/r
n был представлен некоей канонической структурой. С этой целью введем для любого n е N следующие подмножества &
n:
&
п , в которое входят те G-структуры G
i из множества &
п, которые состоят из максимально сочетаемых классов, соответствующих графу r
n(G
t) или, но в другой терминологии, основанных на кликах этого графа. Подобные структуры называются также полными покрытиями r
n(G
i). Будем обозначать структуры C
i из G
n и называть С-структурами. Примерами С-структур являются структуры Gi и G
2, изображенные на рисунке Г.15.
P
n, в которое входят те G-структуры из &
n, элементы которых состоят из пар, связанных на графе r
n(G
t) узлов (обозначаемых целыми числами), или являются отдельными изолированными узлами. Будем структуры из множества &
n называть Р-структурами и обозначать через P
k. Примером Р-струк-туры является структура G
4 на рисунке Г.15.
Из этих определений и из того факта, что множество всех максимально сочетаемых классов для любого неориентированного графа единственно, следует, что любой класс эквивалентности из &
n/r
n содержит в точности одну
С-структуру из &
п и одну ^-структуру из Р
п. Таким образом, С- и Р-структуры могут рассматриваться как два канонических представления классов г-эквивалентности G-структур. Каждый класс r-эквивалентности, представленный графом, описывается двумя каноническими структурами - наименее уточненной С-структурой и наиболее уточненной Р-структурой. Взаимно однозначное соответствие между R
n и G
n (или Р
п) индуцирует булеву решетку на G
n (или на РП), изоморфную естественной булевой решетке, определенной на Р
п.
Например, на рисунке Г .16 показаны решетка (&
3, <) и взаимно изоморфные булевы решетки, определенные на R
3, G
3, Р
3 и &
3/г
3.

Рисунок Г. 16 - Решетка (&
3,<) и булевы решетки, определенные на R
3,
G3,
Р3, &3
/г3
Для описания больших решеток полезно определить отношение эквивалентности = на множествах &
n следующим образом:

-> &
3/i
&
3
Gi
G2
¦> Gi

G3
G4
¦> G3
|
G5 |
 |
> G4 |
|
Gg |
|
а) |  |
¦> G5
б)
Рисунок Г.17 - Решетка (&
3, < ) и гомоморфное отображение &
3^-&
3/і G
i = G. тогда и только тогда, когда Gi, Gj е &
n и Gi, Gj изоморфны (то
есть когда одна структура может быть получена из другой только перестановкой целых чисел из N
n, напоминаем, что каждое целое число соответствует
узлу). Будем = называть i - эквивалентностью и обозначать через &
n/i множество классов эквивалентности изоморфных структур (или перестановочных классов эквивалентности), определенных на &
п.
Пример, демонстрирующий смысл i-эквивалентности, приведен на рисунке Г.17, где обозначенные полужирным шрифтом G
k (keN5) показывают классы эквивалентности в &
3/і. На рисунке Г.17,а показана решетка (&
3/i, <). Это та же самая решетка, что и на рисунке Г.16, но упрощенная, так как на ней не различаются изоморфные структуры. Сделано это за счет удаления меток входов в блоки на схеме и включения только одной схемы для каждого перестановочно эквивалентного класса. Структуры в каждом классе легко определяются перестановкой целых 1, 2, 3 для входов в блоки. Упрощенная решетка на рисунке Г.17,в является гомоморфным образом решетки, изображенной на рисунке Г.16. Гомоморфное отображение, являющееся основой данного упрощения, показано на рисунке Г.17д
На рисунке Г.18 показана более сложная решетка (&/І, < ). Перестановочные классы эквивалентности G-структур снова выделены жирным шрифтом, равно как С-структуры и Р-структуры, сгруппированные по классам г-эквивалентности. Каждому такому классу соответствует граф р
к и две канонические структуры C
k и P
k (keNjj). Для того чтобы более ярко продемонстрировать общие свойства этой решетки, на рисунке Г.19 перестановочные классы С-структур обозначены только их идентификаторами и выде
|
лены классы г-эквивалентности |
 |
|
канонических G- и Р-структур |


Рисунок Г.19 - Упрощенная схема ре- Рисунок Г.20 - Решетка (&
4 /і, < )
шетки (&
4/і, <), полностью показанной на рисунке Г. 18
На рисунке Г.20 изображена решетка (&
4/і, <), являющаяся подрешеткой (G
4/i, <). Число около каждой схемы указывает на число различных С-структур, входящих в перестановочный класс эквивалентности, показанный на этой схеме; числа, помещенные около дуг, указывают на число непосредственных уточнений С-структуры из данного перестановочного класса эквивалентности в другой класс. Как уже объяснялось выше, эта решетка изоморфна решеткам, определенным на R
4/i, P
4/i и (&
4/і).
В то время как полные решетки (&
n, <) представляют основу для локального уровня вычислений в задаче реконструкции, решетки (&
n, <) и их изоморфизмы являются основой для глобальных вычислений. Для работы на глобальном уровне вычислений необходима процедура, порождающая для любой заданной С-структуры C
ke &
n (ne N) все непосредственные уточнения в решетке (&
n, <). Ниже приводится одна такая процедура, использующая представление С-структур в виде графов.
Уточняющая процедура для С-структур (или КС-процедура). Дана С-структура С
ке &
п и соответствующий граф r
n(C
k). Нужно определить все непосредственные уточнения на множестве.
1) исключить одно ребро из графа r
n(C]), скажем ребро (a, b);
2) разделить каждый элемент х из С
к, который содержит а и b на два элемента х
а = х - {b} и x
b = x - {а} и заменить х из C
k на х
а и x
b;
3) исключить все избыточные х
а и x
b, полученные на шаге 2 и записать полученный результат в качестве непосредственного уточнения C
k в решетке
(&п,<);
4) выполнить шаги 1—3 для всех ребер графа r
n(Ck) и остановиться.
Данная процедура имеет следующие обоснования: 1) имеется взаимно однозначное соответствие между множествами R
n и &
п и, следовательно, любое изменение графа приводит к изменению соответствующей С-структуры; 2) чем меньше число ребер графа, тем более уточненной является соответствующая С-структура; 3) поскольку никакой из циклов в вершинах нельзя исключить без нарушения .условия покрытия соответствующей С-структуры, то наименьшим допустимым сокращением графа является исключение одного из ребер. Таким образом, число ребер в графе определяет число непосредственных уточнений соответствующей С-структуры.
Пример Г.18. Рассмотрим граф р, и соответствующую С-структуру Q (рисунок Г.21,а). Этот граф имеет шесть ребер и, следовательно, шесть непосредственных уточнений этой С-структуры. Они изображены на рисунке Г.21,б. Например, уточнение получается с помощью КС-процедуры следующим образом: 1) из графа р, исключается ребро (Г,5) и получается граф р
7; 2) элемент (2, 4, 5} из C
1 (единственный элемент С
1 содержащий и 4 и 5) разбивается на элементы (2, 5} и {2, 4}; 3) поскольку элемент {2, 4} является единственным избыточным элементом ({2, 4} с {2, 3, 4}), он исключается, а полученный результат С
7={{1, 2}, {2, 5}, (2, 3, 4}} записывается как непосредственное уточнение С
1.
Так как элементы Р-структур представляют собой просто ребра соответствующих графов, то процедура уточнения Р-структур (или ЯР -процедура) совершенно тривиальна. Она состоит в исключении отдельных ребер из заданного графа [смотри шаг 1 ЯС-процедуры] и интерпретации результатов как Р-структур.
Полезны также процедуры, с помощью которых получаются все непосредственные укрупнения для множеств G-, С- и Р-структур. Они нужны для определения полного структурного соседства заданной структуры. Формулирование этих процедур мы предоставляем читателю в качестве упражнения (смотри также рисунок Г.10). Примеры такого соседства для трех этих типов структур приведены на рисунках Г.22 - Г.2Г. В этих примерах структуры обозначены соответственно как G, С и Р. Их непосредственные уточнения помечены нижними индексами, а непосредственные укрупнения - верхними. На рисунке Г.22 показано, что в структурное соседство данной G-структуры могут входить G-структуры, входящие в другой класс г-эквивалентности (на рисунке Г.22 это структура G
3). Чтобы непосредственные уточнения принад-
лежали тому же классу r-эквивалентности, можно слегка модифицировать RG-процедуру, заменив условие |
kS|> 2 на шаге 3 условием |
kS |>2. При







С,
С,
І__



Р5
 |
Рб
Сб |
 |
Рб
С
6 |
Рисунок Г.21. Пояснение к RС-процедуре: а — заданный граф и соответствующая С-структура; б — непосредственные уточнения C
1
этом запрещается изменять элементы, содержащие только две вершины, и, следовательно, граф данной r-структуры остается неизменным.
Представление о непосредственных уточнениях (или укрупнениях) структур различных типов можно использовать для разбиения соответствующего множества структур на блоки структур, эквивалентных в смысле уровня уточнения, т. е. таких структур, которые достигаются от универсальной верхней границы {N
n} соответствующей решетки уточнения за одинаковое число шагов уточнения. Будем называть эту эквивалентность эквивалентностью уровня уточнения и обозначать =. Так, например, структуры Gi, G
2, G
3 на рисунке Г.22 - /-эквивалентные G-структуры из множества &
4; структуры, показанные на рисунке Г.21,б, - /-эквивалентные С-структуры из множества G
5; структуры Р
l.P
2, Р
3, Р
4 на рисунке Г.24 являются /-эквивалентными Р-структурами из множества
Для того чтобы можно было составить представление о скорости роста числа структур этих трех типов с ростом п, а также числа их классов i- и /эквивалентности, в таблице Г.12 приведены соответствующие данные для п < 7. Понятно, что
\&n \=\P
n\=\R\,\R \= 2
n(n-l)/2,
 |
|
Рисунок Г.24 - Структурное соседство Р-структуры Р |
|
Таблица Г.12 - Число G-структур в &n+ и &n, С-структур и их классов i-эквивалентности и классов /-эквивалентности для n < 7 |
|
n |
1 |
2 |
3 |
4 |
5 |
6 |
7 |
|
\Gn+\ |
1 |
4 |
18 |
166 |
7,579 |
7,828,352 |
2,414,682,040,996 |
|
\Gn\ |
1 |
2 |
9 |
114 |
6,894 |
7,785,062 |
2,414,627,396,434 |
|
\&n\ |
1 |
2 |
8 |
64 |
1,024 |
32,768 |
2,097,152 |
|
\Gn+/i\ |
1 |
3 |
8 |
28 |
208 |
|
|
|
\Gn/i \ |
1 |
2 |
5 |
20 |
180 |
|
|
|
\&n/i \ |
1 |
2 |
4 |
П |
34 |
156 |
1,044 |
|
\Gn+//\ |
1 |
3 |
7 |
15 |
31 |
63 |
127 |
|
\Gn// \ |
1 |
2 |
5 |
12 |
27 |
58 |
121 |
|
\&n// \ |
1 |
2 |
4 |
7 |
11 |
16 |
22 |
|
где показатель п(п — 1)/2 — общее число возможных ребер в графе, определенном на N
n. Ясно также, что \О
п/1\=п(п—1)/2+1. Вычисление \R
n/i\ для заданного более сложно, но эта задача уже решена в теории графов (смотри раздел Г.11). Приведенные в таблице Г.12 значения |G
+n\, \G+
n/i\, \G
+n//\,
\G
n\, \G
n/i\ и \G
n//\ известны только для п<7.
Введем упоминавшиеся уже структуры еще одного типа. Это такие структуры, для которых при работе с вероятностными системами для определения несмещенной реконструкции не нужна итеративная процедура соединения. Обычно их называют ациклическими структурами.
Для решения задачи реконструкции наибольший интерес представляют ациклические структуры особого типа, которые можно было бы назвать строго ациклическими структурами или L-структурами. G-структура Gi е G
n является L - структурой тогда и только тогда, когда не существует такой пары (а, b) е N
2n, что она входит в некий элемент G
i и связана через несколько соединенных элементов. Будем множество L-структур для некоего п обозначать L
n.
Определим множество L
n формально. Пусть дана G-структура G
iе&
n. Для любой пары (a, b) еN
2n пусть
Xa,b={x\x е Gi, {а, b с х}.
Тогда Gi является L-структурой (G,е L
n) тогда и только тогда, когда не существует пары (а, Ь)е N
2n, являющейся элементом транзитивного замыкания r
n(Gj - X
ab).
Очевидно, например, что все структуры из множества G
3 (рисунок Г .16), за исключением структуры G
2={{1, 2}, {2, 3}, (3, 1}}, являются L-структурами. В множестве G
4 только три структуры не являются L-структурами. Они принадлежат к одному и тому же классу i-эквивалентности, который можно, например, представить С - структурой С ={{1, 2}, {2, 3}, {3, 4}, {4, 1}}. В самом деле, транзитивное замыкание г
4(С - X
1y2)- это N
4, и, следовательно, пара (1, 2) является ее элементом.
L-структуры отличаются тем, что для них не нужно использовать итеративную процедуру соединения независимо от порядка, в котором объединяются элементы рассматриваемой L-структуры. Ациклические структуры, не являющиеся L-структурами, этим замечательным свойством не обладают. Для таких структур, чтобы избежать применения итеративной процедуры соединения, нужно применять базовую процедуру соединения к элементам, расположенным в определенном порядке. Определение таких порядков требует сложных вычислений и проверок, так что методологическое значение таких структур существенно уступает значению L-структур.
С помощью различных понятий, введенных в этом разделе, можно более конкретно сформулировать задачу реконструкции. Дана обобщенная система и множество заданных пользователем реконструктивных гипотез (базирующихся на множестве G
n, &
п, Р
п или L - структур). Решение задачи реконструкции сводится к выбору подмножества данного множества в соответствии с некоторыми требованиями. Обычно требуется, чтобы: 1) расстояния, соответствующие выбранным гипотезам, были как можно меньше и 2) сами гипотезы были, возможно, более уточненными. Оба эти требования предполагают упорядочение множества реконструктивных гипотез. Упорядочение в соответствии с требованием 2 фиксировано - это частичное упорядочение по структурному уточнению с решеткой, свойства которой описаны выше. Упорядочение согласно требованию 1 - его можно назвать упорядочением по расстоянию — не фиксировано. Оно зависит от данной обобщенной системы и выбранного типа расстояния и определяется только вычислением несмещенных реконструкций и расстояний отдельных реконструктивных гипотез.
Если используется расстояние, определяемое по формуле (Г.40) для вероятностных систем [или по формуле (Г.42) для возможностных систем], которое является мерой количества информации, потерянной при замене обобщенной системы реконструктивной гипотезой, то существует определенное предупорядочение по расстоянию: информационное расстояние монотонно не убывает с увеличением уточнения реконструктивных гипотез. Кроме того, оба варианта информационного расстояния аддитивны для любого пути на используемой решетке уточнения. Это значит, что
D (f
x, f
z) =D (f
x, f
y) + D (f
y, f
z) (Г.43)
для любых трех реконструктивных гипотез х, у, z одной обобщенной системы, таких, что x > y > z. Свойства предупорядоченности и аддитивности очень полезны при решении задачи реконструкции и придают особую важность информационному расстоянию. В дальнейшем при обсуждении задачи реконструкции всегда будет предполагаться, что используется соответствующая версия информационного расстояния (то есть вероятностная или возможностная, базовая или порождающая).
Сочетание упорядочения по расстоянию с упорядочением по уточнению образует объединенное упорядочение для задачи реконструкции. Теперь множество решений задачи реконструкции характеризуется с помощью этого комбинированного упорядочения следующим образом: это множество представляет собой такое подмножество реконструктивных гипотез, в которое не входят гипотезы, худшие, чем любая другая гипотеза. Слово «худшие» используется здесь в обычном смысле: гипотеза h
i хуже гипотезы h
2 тогда и только тогда, когда или h
i является менее уточненной и ее расстояние не меньше, чем у h
2 или у h
it большее расстояние, чем у h
2, и в то же время она не является более уточненной, чем h
2. Элементы этого множества решений будем называть подходящими реконструктивными гипотезами.
Теперь видно совершенное сходство задачи реконструкции с двумя рассмотренными выше задачами - задачей определения подходящих систем с поведением (раздел В.4 и В.6) и задачей определения подходящих упрощений заданной системы с поведением (раздел В.9). Если упорядочение по нечеткости и упорядочение по сложности из этих задач сопоставить соответственно с упорядочением по расстоянию и упорядочением по уточнению из задачи реконструкции, то сходство этих трех задач станет очевидным. Предоставляем читателю использовать это сходство для формального определения комбинированного упорядочения и множества решений для задачи реконструкции.

Рисунок Г.25 - Общая схема процесса решения задачи реконструкции
Мы видим, что задачи, связанные с подъемом по эпистемологической иерархии систем, а также с упрощением систем, образуют важнейшую категорию задач, имеющих следующие общие черты:
ДАНО:
множество X рассматриваемых систем;
множество отношений порядка < ,< ,< на X.
МНОЖЕСТВО РЕШЕНИИ:
X = {x е X\(Vy е X)(y <x ^ x<y)},
*
где < - объединенный порядок предпочтения на X, определенный для всех х, у еХ следующим образом:
x < у тогда и только тогда, когда x < у,
и x < у, и x < у, и ...
В процессе решения задачи реконструкции необходимы три набора процедур:
1) процедуры порождения всех нужных реконструктивных гипотез;
2) процедуры оценки и сравнения порожденных реконструктивных гипотез с точки зрения целей задачи реконструкции;
3) процедуры, которые на соответствующих этапах процесса решения задачи принимают решение о том, какие из порожденных реконструктивных гипотез должны быть включены в множество решений, какие использованы для дальнейшего порождения реконструктивных гипотез и должен ли процесс решения продолжаться или закончиться.
На рисунке Г.25 показано, каким образом эти три набора процедур объединяются в единый процесс решения. Ядром процесса является порождение всех подходящих реконструктивных гипотез. Удобно это делать, порождая соответствующие структуры, которые затем интерпретируются как реконструктивные гипотезы для заданной обобщенной системы. Интерпретация эта сводится к установлению соответствия между переменными обобщенной системы и целыми числами, которыми идентифицированы узлы структур, а также к вычислению, если нужно, проекций обобщенной функции поведения. Порожденные структуры можно разными способами сократить, что уменьшает время вычислений и их цену, а также, возможно, и по другим соображениям. Например, можно выбрать подмножество соответствующих G-, С- или L-структур или ограничиться рассмотрением только тех уровней уточнения (классов /-эквивалентности), для которых потеря информации не превышает некоторого заданного пользователем значения. Таким образом, процесс порождения реконструктивных гипотез может быть ограничен либо набором рассматриваемых структур, либо ограничениями на способ порождения.
Для достижения гибкости в решении задачи реконструкции УРСЗ должен располагать разнообразным набором способов порождения, но этот вопрос находится за пределами проблем, связанных с архитектурой УРСЗ. Это способы порождения соответствующих уточнений (или укрупнений) имеющихся реконструктивных гипотез, примерами чему служат RG-процедура и RС-процедура (и их укрупняющие аналоги).
Как уже говорилось выше, порождение структур также может быть организовано на нескольких уровнях вычислений. Так, например, R^ процедура может быть использована на глобальном уровне для работы с классами г-эквивалентности G-структур. Модифицированная RG-процедура, в которой на шаге 3 вместо \
kS | < 2 используется условие |
kS| > 2, которое затем на локальном уровне для порождения непосредственных уточнений некоторых важных классов г-эквивалентности, определенных на глобальном уровне.
Часто бывает необходимо породить уточнения или укрупнения нескольких структур одного уровня уточнения. В этих случаях нужно использовать такие процедуры, которые не порождают одинаковых структур.
Вход в процедуры для оценки реконструктивных гипотез — второй блок на рисунке Г.25 - состоит из порожденных реконструктивных гипотез и различных способов оценки и критериев, определенных пользователем. К ним относятся определения расстояния (а также другие необходимые характеристики, такие, как коэффициент идентифицируемости, реконструктивная нечеткость или некий уровень доверия) и принцип, на котором основывается реконструкция (несмещенная, минимаксная и так далее). По умолчанию следует использовать такие хорошо теоретически обоснованные понятия, как информационное расстояние и несмещенная реконструкция. Полученные реконструктивные гипотезы нужным образом оцениваются и сравниваются. Если получены интересующие пользователя результаты, особенно относительно множества решений, то они выдаются на печать.
Процедуры принятия решений — третий блок на рисунке Г.25 - используют информацию об оценке реконструктивных гипотез и принимают различные решения в соответствии с заданными пользователем критериями. Самые важные - это решение о том, продолжать или завершить процесс решения, и, если процесс продолжается, решение о том, какая из реконструктивных гипотез должна использоваться на следующем шаге (множество X на рисунке Г.25).
Проиллюстрируем некоторые вопросы, связанные с задачей реконструкции и рассматриваемые в этом разделе, на нескольких примерах.
Пример Г.19. Рассмотрим возможностную систему с поведением, определенную на данных, полученных путем наблюдения за четырьмя переменными, характеризующими работу вычислительного комплекса. Целью является нахождение условий, при которых загрузка ЦП (центрального процессора) оказывается высокой. Наблюдаемые значения переменных представляют загрузку ЦП и трех каналов, скажем каналов Kl, К2 и КЗ. Наблюдение проводилось в течение одного часа типичной рабочей нагрузки комплекса, и загрузка каждого устройства фиксировалась с интервалом в 1 с. Таким образом, было сделано 3600 наблюдений. Если загрузка, наблюдаемая в течение некоторого интервала - в 1 с, была меньше некоторого заданного исследователем порога (определенного на основании предшествующих исследований), то она считается низкой (Н), а если выше этого порога, то высокой (В).
Для определения на этих данных системы с поведением исследователь решил использовать возможностную методологию без памяти. Из 16 возможных состояний переменных в действительности наблюдались только 6. Поскольку эти состояния наблюдались примерно с одинаковыми частотами, исследователь решил, что функция поведения должна только отличать далее наблюдаемое и ненаблюдаемое состояния. Таким образом, он объявил, что единственно возможными состояниями являются наблюдаемые ранее состояния. Эти состояния имеют возможность, равную 1, остальные состояния (т. е. которые не наблюдались) — равную 0. Полученная функция поведения f приведена в таблице Г.13. Она дает исследователю понимание важной вещи: при некоторых изменениях в организации работы компьютера загрузка ЦП может поддерживаться по высоким уровням, если три канала загружены одним из следующих способов:
K1 К 2 КЗ
Для подтверждения этой идеи исследователь решил изучить реконструктивные свойства обобщенной функции поведения f Его интересовали только реконструктивные гипотезы без потери информации.
В этом случае переменные оказываются сильно ограниченными (возможны только 6 из 16 состояний переменных). Однако легко определить, что проекции f, соответствующие любой паре из четырех переменных (всего таких пар шесть), совершенно неограничены, то есть любое из четырех состояний, определенных на этой паре переменных, имеет возможность, равную 1. Следовательно, эти переменные попарно независимы, и обобщенная функция поведения не может быть реконструирована только по ее двумерным проекциям.
Чтобы определить, может ли f вообще быть реконструирована по каким-либо проекциям, полезно сначала рассмотреть реконструктивные гипотезы, основанные на использовании С-структур. С помощью ЯС-процедуры мы получаем шесть реконструктивных гипотез на первом уровне уточнения. Их схемы и соответствующие графы изображены на рисунке Г.26,а. Каждая гипотеза помечена номером в левом верхнем углу соответствующей клетки, а ее несмещенные реконструкции f
h (heN
6) приведены в таблице Г.13. Гипотезы 1, 4 и 6 в точности реконструируют f и являются перспективными кандидатами на включение в множество решений. Каждая из оставшихся гипотез дает по четыре некорректных состояния обобщенной системы. Они также имеют следующее информационное расстояние, вычисленное по формуле (Г.42): (log210 - log26)/log216 = (3.32 - 2.58)/4 = 0.185.
Несмещенные реконструкции вычисляются, разумеется, с помощью воз-можностного варианта процедуры соединения. Для реконструктивной гипотезы 1 она показана на рисунке Г.27. Связями на диаграмме показаны те состояния отдельных трехмерных проекций, возможности которых равны 1. Ре-
с = 0 0 0 0 0 0 1 1 1 1 1 1
0
0
0
1
1
1
0
0
0
1
1
1
|
зультатом процедуры соединения, которая выполняется только один раз, являются все четверки из Н и В, которые лежат на путях на диаграмме, |
 |
соединяющих левые и правые узлы.
При изучении трех удачных реконструктивных гипотез,

изображенных на рисунке Г.26,а, видно, что все они содержат подсистему, основанную на переменных ЦП, К1 и К2. На рисунке Г.26,а эта подсистема изображена заштрихованным прямоугольником. Таким образом, любая потенциально удачная гипотеза на следующем уровне уточнения должна содержать эту подсистему. Таких гипотез только три (они показаны на рисунке Г.26,б). Как следует из таблицы Г.13, их несмещенные реконструкции равны. Происходит это из-за того, что двумерные проекции не содержат никакой информации. Данная рекон-струкция не явля-
Рисунок Y .21 -
Иллюстрация к ется безупречной: вместо шести ре
процедуре
соединения реконст- конструируется восемь состояний, а их
рыгота
ной ігтотеівы Ц
изображен- расстояния равны 0,105. Это согласно
ной на рисунке Г.
26 условиям задачи является неприемле
мым.
Рассматривать укрупнения этих трех удачных реконструктивных гипотез нет необходимости, поскольку они явно хуже: по определению, они являются менее уточненными, а их расстояния не могут быть меньше расстояний успешных гипотез (то есть не могут быть меньше 0). Следует, однако, рассмотреть укрупнения неудачных гипотез 2, 3 и 5 (смотри рисунок Г.26,а). Воспользовавшись рисунком Г.18, на котором изображена соответствующая решетка G-структур, можно установить, что рассматриваемые структуры - это G-структуры, принадлежащие классу изоморфизма G
r.
Таблица Г.13 - Возможностные функции поведения для обобщенной системы и некоторых несмещенных реконструкций из примера Г.19
?_
5
1 1
1 0 0 0 1 1 1 0 0 1 0 0 1 1 1 1 0 1 1 1 1 1 1 1 0 0 0 1 1 0
f
0
1
1
0
1
0
0
0
1
1
0
1
1
1
0
0
0
f
7=f=f
1
1
0
0
0
0
1
1
0
0
1
1
1
1
0
0
f
1=f
4=f
6 f
ЦП К1 К2 КЗ f Н Н Н Н 1 Н Н Н в 1 Н Н в Н 0 Н Н в в 0 Н в Н Н 0 Н в Н в 0 Н в в Н 0 Н в в в 1 в Н Н Н 0 в Н Н в 0 в Н в Н 1 в Н в в 1 в в Н Н 1 в в Н в 0 в в в Н 0 в в в в 0
1
1
0
0
0
0
0
1
0
0
1
1
1
0
0
0
1
1
1
1
0
0
0
1
1
1
1
1
1
0
0
А
Из каждой подсистемы, изображенной на рисунке Г.26,а, за исключением успешных подсистем, представленных переменными ЦП, К1 и К2 (на рисунке они заштрихованы), выбираются две подсистемы с двумя переменными. Однако мы знаем, что эти пары подсистем являются неподходящими и что подсистемы из двух переменных информации не добавляют. Следовательно, реконструктивные гипотезы из класса изоморфизма G
4 могут быть отброшены без вычисления несмещенных реконструкций и расстояний.
Остается только рассмотреть реконструктивные гипотезы, основанные на G-структурах из класса изоморфизма G
3. Поскольку подсистемы, представленные переменными ЦП, К1 и К2, снова должны быть исключены из рассмотрения, то остается только одна гипотеза. Она показана на рисунке Г.26,а, а ее функция поведения /
10 приведена в таблице Г.13. Мы видим, что и эта гипотеза не подходит: ее расстояние равно 0.105, и, следовательно, она должна быть отвергнута.
Поскольку укрупнением успешных реконструктивных гипотез является только гипотеза, основанная на G
2, ее также не следует рассматривать. Таким образом, можно" прийти к заключению, что множество решений состоит из изображенных на рисунке Г.26,а реконструктивных гипотез 1, 4 и 6.
Данный результат подтверждает предположение пользователя о том, что следует обратить внимание на критическую подсистему, базирующуюся на переменных ЦП, К1 и К2. В соответствии с этим загрузка ЦП может поддерживаться на высоком уровне при любой организации вычислительного комплекса, при которой не допускается, чтобы загрузка каналов К1 и К2 была одновременно или высокой, или низкой.
Пример Г.20. Пример основан на данных по использованию противозачаточных средств до замужества (смотри Г.13). Состояния следующих двоичных переменных были определены на группе из 414 студенток старших курсов университета:
v
j - отношение к внебрачным связям (0 - всегда отрицательное, 1 - не всегда отрицательное);
v
2 - обращение в университетскую клинику для предотвращения беременности (0 - да, 1 - нет); v
3 - девственность (0 - да, 1 - нет).
Частоты N(c) отдельных состояний и соответствующая вероятностная функция поведения f приведены в таблице Г.14а.
Если рассматривать реконструктивные гипотезы, основанные только на С-структурах, то для получения гипотез первого уровня уточнения можно использовать ЯС-процедуру. Схемы гипотез, их графы и расстояния (полученные в результате выполнения этой процедуры) приведены на рисунке Г.28. С помощью предупорядочения по информационному расстоянию по расстояниям для первого уровня уточнения мы можем, как это показано на рисунке, определить нижние границы расстояний для всех реконструктивных гипотез второго уровня уточнения. Так, например, D
6> 0.0637, поскольку гипотеза 6 является уточнением гипотезы 3 и D
3 = 0.0637. По этим
|
Таблица Г.14 - Функции поведения из примера Г.20,а и примера Г.21,б |
|
|
|
а) |
|
|
|
б) |
|
|
|
1 |
2 |
3 |
4 5 |
6 |
7 |
8 |
9 |
10 |
|
vi |
v2 |
v3 |
N(c) f(c) |
si |
S2 |
S3 |
S4 |
f(c) |
|
с = 0 |
0 |
0 |
23 0.056 |
с |
= 0 0 |
0 |
0 |
1/3 |
|
0 |
0 |
1 |
127 0.307 |
|
0 0 |
1 |
0 |
2/3 |
|
0 |
1 |
0 |
23 0.056 |
|
0 0 |
2 |
0 |
1/3 |
|
0 |
1 |
1 |
18 0.043 |
|
0 0 |
3 |
0 |
1/3 |
|
1 |
0 |
0 |
29 0.070 |
|
0 1 |
0 |
0 |
1 |
|
1 |
0 |
1 |
112 0.270 |
|
0 0 |
3 |
1 |
1/3 |
|
1 |
1 |
0 |
67 0.162 |
|
0 1 |
0 |
1 |
2/3 |
|
1 |
1 |
1 |
15 0.036 |
|
0 1 |
1 |
1 |
1/3 |
|
|
|
|
|
|
0 1 |
2 |
1 |
1 |
|
|
|
|
|
|
0 1 |
3 |
1 |
1/3 |
|
|
|
|
|
|
0 0 |
2 |
2 |
1/3 |
|
|
|
|
|
|
1 0 |
1 |
2 |
1 |
|
|
|
|
|
|
1 0 |
2 |
2 |
1/3 |
|
|
|
|
|
|
1 0 |
3 |
2 |
2/3 |
|
|
|
|
|
|
11 |
3 |
2 |
1/3 |
|
|
|
|
|
|
0 1 |
0 |
3 |
1/3 |
|
|
|
|
|
|
11 |
1 |
3 |
2/3 |
|
|
|
|
|
|
11 |
2 |
3 |
2/3 |
|
|
|
|
|
|
11 |
3 |
3 |
1/3 |
|
нижним границам расстояний сразу определяется, что гипотеза 2 входит в множество решений.
Оценивая гипотезу 4, имеющую самую маленькую нижнюю границу среди конкурирующих гипотез второго уровня уточнения, получим, что действительное расстояние D
4 = 0.0127. Поскольку оно меньше любой нижней границы для других гипотез и D
7> 0.0637, то гипотеза 4 является членом множества решений. Обратите внимание на то, что мы пришли к этому заключению не прибегая к вычислению ни конкурирующих гипотез, ни ее преемника. Если нас интересует гипотеза 7, то можно вычислить, что D
7= 0.0802, и понятно, ее следует включить в множество решений, поскольку она является самой уточненной гипотезой из этой решетки уточнения.
Элементы множества решений выделены на рисунке Г.28 заштрихованными прямоугольниками. В данном случае комбинированное отношение упорядочения упорядочивает их полностью. Как видно, переменные v
1 (отношение) и v
2 (обращения в клинику) больше зависят от переменной v
3 (девственность), чем друг от друга. Особенно сильна связь между v
2 и v
3.
Пример Г.21. На этом примере мы хотим продемонстрировать некоторые проблемы, возникающие при решении задачи реконструкции в тех случаях,
когда заданная функция поведения зависит от памяти. Данная система представлена тремя переменными описывающими человека (vj - производи-
|
D1=0 |
 |
Рисунок Г.28 - Иллюстрация к задаче реконструкции, рассматриваемой в примере Г.20
тельность труда v
2 - общее состояние здоровья, v
3 - стресс). Параметром является время (полностью упорядоченный параметр). Наблюдения делаются ежедневно в течение определенного периода времени. Ограничения на переменные заданы возможностной функцией поведения, приведенной в таблице Г.14,б. Они определены на множестве состоянии следующих выборочных переменных:
°1,t 1,t °2,t
y2,f
Функция поведения получена по данным с помощью метода оценки масок, описанного в разделе В.6. Не вдаваясь в подробности относительно предыдущих этапов исследования, сосредоточим свое внимание на задаче реконструкции данной функции поведения. Пусть стандартная формулировка этой задачи основывается на идеях несмещенной реконструкции и информационного расстояния. Предположим далее, что требуется, чтобы реконструктивные гипотезы основывались только на С-структурах, и что максимальное приемлемое расстояние равно 0.1.
Сначала породим и оценим реконструктивные гипотезы, основанные на С-структурах первого уровня уточнения. Они показаны на рисунке Г.29 (гипотезы 1 - 6), причем выборочные переменные S
k представлены их идентификаторами к (к е N
k), а подмножества переменных разделяются косой чертой. Оценка этих гипотез заключается в определении их несмещенных реконструкций (с помощью возможностного варианта процедуры соединения) и вычисления их расстояний [по формуле (Г.42)].
Поскольку гипотеза 4 имеет наименьшее расстояние (D
4 = 0) то породим и оценим все ее непосредственные С-уточнения Всего этих уточнений пять, и они помечены номерами 7—11 Наименьшее расстояние в этой группе D
10 = 0.021. Из монотонности информационного расстояния следует, что расстояние любой гипотезы на первом уровне уточнения является также нижней границей расстояний для всех ее уточнений. Следовательно, единственной гипотезой первого уровня уточнения, которая потенциально может быть источником уточнений с расстояниями, меньшими или равными 0.021, является гипотеза 5, чье расстояние D
5 = 0.0179. Однако легко видеть, что любое непосредственное уточнение гипотезы 5 является одновременно уточнением какой-то другой гипотезы первого уровня. Отсюда следует, что любое не посредственное уточнение гипотезы 5 либо находится среди гипотез 7 - 11, либо среди гипотез, нижняя граница расстояний которых больше 0.021. Следовательно лучшей на втором уровне является гипотеза 10. Ее непосредственными уточнениями являются гипотезы 12—15, среди которых гипотеза 13 имеет наименьшее расстояние.
Для того чтобы убедиться, что гипотеза 13 является лучшей на третьем уровне, необходимо оценить все остальные гипотезы этого уровня, за исключением уточняющих гипотез 1, 3, 7 и 8, нижние границы которых
13
превышают D . Поскольку гипотеза 7 является уточнением гипотезы 1, ею
|
1 |
|
2 |
|
3 |
|
4 |
|
5 |
|
6 |
123/234
D1 = 0.0774 |
123/134
D2=0.058 |
123/124 D?= 0.0952 |
124/234 D4 = 0 |
124/234 D5= 0.0179 |
124/134
D6= 0.0449 |
|
7 |
|
8 |
|
9 |
|
10 |
|
11 |
|
1=2
1=3 |
234/13
D7=0.086 |
134/23
D8= 0.0681 |
14/24/13/23
D9=0.122 |
234/14
D10 =0.021 |
134/24
D11=0.0477 |
|
12 |
|
13 |
|
14 |
|
15 |
|
16 |
|
|
d12= |
234/1
0.1626 |
14/24/34
D3= 0.06 5 |
14/24/23
D14=0.1354 |
14/34/23
DI5=0.0887 |
12/14/34
D16= 0.1188 |
|
17 |
|
18 |
|
19 |
|
20 |
|
1=4 |
12/13/4
D17= 0.2381 |
12/23/4
D18= 0.1 7 43 |
12/24/3
rf9= 0.2056 |
13/34/2
D20= 0.23 81 |
Рисунок Г.29. Реконструктивные гипотезы, оцениваемые в примере Г.21
можно пренебречь. Графы гипотез 1, 3 и 8 приведены на рисунке Г.30,а. Графы гипотез, не являющихся их уточнением на третьем уровне, должны содержать ребра (1, 4), (3, 4), а также либо ребро (1, 2), либо ребро (2, 4). Имеется всего два таких графа. Они приведены на рисунке Г .30,б.


Рисунок Г.30 - Графы некоторых реконструктивных гипотез, рассматриваемые в примере Г.21
8
Первый на самом деле является графом гипотезы 13, второй представляет гипотезу 12/14/34, являющуюся единственным потенциальным конкурентом гипотезы 13.
Оценив этого потенциального конкурента (на рисунке Г.29 он помечен номером 16), мы получим, что D
16 Ф 0.1188 > D
13. Следовательно, гипотеза 13 является лучшей на третьем уровне уточнения.
Поскольку наименьшее расстояние на третьем уровне (D
13 = 0.065) меньше, чем наибольшее допустимое расстояние, необходимо исследовать 4-й уровень. На этом уровне 15 гипотез (представленных всеми парами ребер на графе из четырех узлов), но только четыре из них не являются уточнениями гипотез 9, 12, 14 и 16, расстояния которых превышают критическое значение 0.1. Это гипотезы 12/13/4, 12/23/4, 12/24/3 и 13/34/2. Их номера и расстояния приведены на рисунке Г.29. Поскольку все эти расстояния превышают 0.1, никакая из этих гипотез не входит в множество решений, и дальнейшие уточнения не нужны. Множество решений полностью упорядочено и состоит из гипотез 4, 10 и 13 (а также, возможно, гипотезы 0 — обобщенной системой 1234).
Обратите внимание на то, что, используя предупорядочение по информационному расстоянию, нам удалось решить эту задачу (причем совершенно точно), оценив только 20 из 63 возможных реконструктивных гипотез, то есть только одну треть всех гипотез. Для систем с большим числом переменных применение пре-дупорядочения по информационному расстоянию еще более эффективно. Вообще говоря, чем больше отличают-
D,
0.5
0.4
0.3
0.2
0.1
0 |  |
Максимально
допустимое
расстояние |
3 ) 4 5
0
6
i |
Множество решений
Рисунок Г.31 - Зависимость минимального расстояния D
l от уровня уточнения i (пример Г.21)
ся (по расстоянию) оцениваемые реконструктивные гипотезы на отдельных уровнях уточнения, тем эффективнее использование этого предупорядочения. Часто бывает полезно посмотреть на приращения минимального расстояния, соответствующие соседним уровням уточнения. Для этого определяется расстояние для наиболее уточненной гипотезы и вычисляется среднее приращение расстояния, равное этому наибольшему расстоянию, деленному на общее число уровней уточнения. В данном примере расстояние для наиболее уточненной гипотезы 1/2/3/4 равно 0.4591, следовательно, среднее приращение расстояния равно 0.4591/6=0.0765. Экстраполируя по известным значениям расстояний, можно получить график зависимости минимального расстояния D
l от уровня уточнения i. Этот график для данного примера приведен на рисунке Г.31. График точен для l = 0, 1, 2, 3, 6, приблизителен для l=4 (нам известно, что 0.1188 < D
4 < 0.1748) и оценен для 1=5. Остается только решить вопрос относительно однозначности управления для каждого элемента множества решений (раздел Г.4, пример Г.6). Как показано на рисунке Г.32,а, переменные 1, 2, 3, очевидно, являются порождаемыми, а единственной порождающей переменной является переменная Г. Каждая порождаемая переменная должна управляться (определяться) в точности одной подсистемой реконструктивной гипотезы. Для гипотезы 134/234 ясно, что переменные 1 и 2 управляются соответственно подсистемами 134 и 234, однако переменная 3 может управляться любой из них. Решение о том, какая из подсистем должна быть выбрана для управления переменной 3, должно быть принято исходя из их порождающих нечеткостей. Для данного примера вычисленные U - нечеткости равны: U(3| 1,4) =0.834 для подсистемы 134 и U(3|2,4) для подсистемы 23Г. Так как U(3|2,4) <U(3|1,4), для управления переменной выбирается вторая подсистема.
Нужно также принять решение о том, как представить в подсистемах порождающую переменную Г. Здесь есть три возможности: переменная может запоминаться в одной из подсистем или в обеих. Если она запоминается только в одной подсистеме, она должна использоваться как входная переменная другой подсистемы. Однако необходимо! отметить, что разница между этими возможностями скорее внешняя, чем функциональная, и, следовательно, выбор может быть произведен совершенно произвольно. Пусть в нашем примере переменная 4 будет запоминаться в подсистеме 234 и рассматриваться как входная переменная подсистемы 13Г.
Из принятых решений относительно ролей переменных 3 и 4 реконструктивной гипотезы 134/234 будет получена схема, изображенная на рис. Г.32б. На этой схеме также приведены маски, соответствующие отдельным подсистемам, причем указаны порождаемые, порождающие и входные переменные.
Окончательные схемы остальных элементов множества решений - гипотез 14/234 и 14/24/34 - приведены соответственно на рисунках Г.32в и г. В обоих случаях роли выборочных переменных, как это показано на схемах, определяются единственным образом.
Важно понимать, что для зависящих от памяти систем осмысленными являются далеко не все реконструктивные гипотезы, о самом деле, понятно, что гипотеза не имеет смысла, если порождающая переменная не входит по крайней мере в одну подсистему этой гипотезы, содержащую соответствующую порождаемую или входную переменную или другую порождающую переменную (определенную на той же базовой переменной), по которой она может быть определена с помощью запоминания. Такая порождающая переменная может быть оставлена неопределенной, поскольку она не может быть ни порождена (так как она порождающая), ни определена с помощью запоминания другой переменной, которая сама определяется некоторым особым образом. Так, например, если обобщенная система описывается маской, изображенной на рисунке Г.32,а, то все гипотезы, для которых переменные 3 и 4 не входят по крайней мере в одну общую подсистему, являются бессмысленными. Из этого следует, что в данном случае ровно половина реконструктивных гипотез, базирующихся на С-структурах, являются бессмысленными; это те гипотезы, графы которых не содержат ребра (3, 4), то есть гипотезы 123/124; 14/24/23, 123/4, 13/24 и т. д. Несмотря на то, что множество решений в примере Г.21 не содержит бессмысленных гипотез, сам процесс решения может быть упрощен за счет того, что оценивались бы только осмысленные гипотезы (не нужно было оценивать 8 из 20 оцененных гипотез).
Если предположить, что используемое параметрическое множество полностью упорядочено, то можно следующим образом определить содержательную реконструктивную гипотезу для зависящей от памяти обобщенной системы с поведением. Реконструктивная гипотеза h является содержатель-
|
р=-1 ( |
|
?1 |
|
|
|
Порождаемые |
|
V2 |
„ А
2 |
переменные |
|
?з |
\ 3 / |
|
|
У4 |
|
|
|
Порождающая переменная |
|
а) |
|
 |
Порождаемая и вы-1 . ходная переменная
/
? |
входные переменные
Порождающая
переменная
 |
Порождаемые и ¦ выходные переменные |
6)
Задержка
Входная переменная
Порождаемая и выходная переменная
2f Порождающая переменная
|
|
^Порождаемые и выходные переменные |
|
в) |
Входная переменная
|
Порождаемая и выходная ^ переменная |
|
|
- Порождающая переменная
3
Порождаемая и выходная переменная
г)
4
4 |
Входная
3 переменная
V
Порождаемая и выходная переменная
Рисунок Г.32. Подробное изображение элементов множества решений
из примера Г.21
ной тогда и только тогда, когда любая порождающая переменная s
k, определяемая уравнением
S
kt = v.
t+ ,
k,t i,t+ a
1
входит по крайней мере в одну подсистему h, содержащую переменную Sj, которая определяется уравнением
sj,t =
vr,t
+ь>
где Ь > а, если переменные порождаются по возрастанию t (предсказание), и Ь < а, если переменные порождаются по убыванию t (восстановление). Понятие содержательной реконструктивной гипотезы может быть легко обобщено на зависящие от памяти системы, базирующиеся на двух и более полностью упорядоченных параметрических множествах (таких, как двух- и трехмерные декартовы пространства), однако для таких систем формализация оказывает-
ся существенно более сложной прежде всего из-за значительного роста числа возможных порядков порождения.
Г.8. Анализ реконструируемости
Разрозненные факты подавляют
негибкий ум.
Но лишь возникнув, связь Распространяется как по равнине Тень облака, очерчивая гору.
У. Стивене
Анализ реконструируемости — это пакет методологических инструментов, входящий в УРСЗ и используемый при решении целого класса задач, имеющих следующее общее свойство: в них изучается взаимосвязь между обобщенными системами и различными их подсистемами. В задачах этого класса фигурируют системы двух эпистемологических типов: порождающие системы и структурированные порождающие системы, причем обычно они представляются в виде систем с поведением. Эти задачи естественным образом разбиваются на два подкласса в зависимости от эпистемологического уровня исходной (заданной) системы. Задачи, в которых исходная система является порождающей структурированной, называются задачами идентификации, а задачи, в которых исходная система является структурированной системой,— задачами реконструкции.
Самые общие типы задач идентификации и реконструкции, в которых множества состояний переменных не обладают никакими особыми свойствами, сформулированы и рассмотрены соответственно в разделе Г. 6 и Г.7. Основные вопросы (подзадачи), связанные с этими задачами, не зависят от конкретных методологических отличий и являются предметом общего анализа реконструируемости. Они показаны на рисунке Г .33 и приведены в следующем списке:
определение реконструктивного семейства для заданной системы с поведением;
определение коэффициента идентифицируемости (реконструктивной нечеткости) для заданной системы с поведением;
определение несмещенной реконструкции для заданной системы с поведением;
определение реконструкции наименьшего риска или, возможно, реконструкции какого-то другого типа для заданной системы с поведением;
разрешение локальных несогласованностей в заданной системе с поведением (раздел Г.11);
порождение подходящих реконструктивных гипотез для заданной системы с поведением;
вычисление соответствующих проекций заданной системы с поведением;
вычисление расстояния между заданной системой с поведением и системой, реконструированной по реконструктивной гипотезе;
упорядочение соответствующих реконструктивных гипотез и определение приемлемых, реконструктивных гипотез (множества решений задачи реконструкции);
определение управления для рассматриваемых переменных.
Если посмотреть с точки зрения эпистемологической иерархии систем, то легко увидеть, что анализ реконструктивности представляет собой решение последовательностей задач, принадлежащих к четырем категориям, которые на рисунке Г.34 изображены помеченными стрелками. Приведем список подзадач, относящихся к каждой категории:
1 - реконструктивное семейство, коэффициент идентифицируемости, несмещенная реконструкция или реконструкция наименьшего риска;
2 - проекции;
3 - разрешение локальных несогласованностей, порождение и упорядочение реконструктивных гипотез, управление переменными;
4 - расстояние.
При других методологических отличиях возникают другие типы задач идентификации и реконструкции. Например, если переменные непрерывны, то проекции обобщенной системы с поведением зависят не только от выбранных подмножеств переменных, но и от преобразований координат. Так, трехмерный объект, изображенный на рисунке Г.35а, может быть полностью реконструирован по трем своим двумерным (планарным) проекциям (видам), скажем по виду слева, виду спереди и виду снизу (рисунок Г .35 б) в соответствии с декартовыми координатами, определенными на этом объекте. Несмотря на то, что реконструируемость сохраняется при изменении положения начала системы координат, очевидно, что это свойство не сохраняется при вращении координат. В действительности существует континуум проекций одного объекта, соответствующий континууму вращений системы координат или, иначе, континууму вращений объекта в одной системе координат. Кроме того, дополнительные проекции могут быть получены на любую плоскость, определенную в данной системе координат.
ЗАДАЧИ ИДЕНТИФИКАЦИИ
 |
|
ЗАДАЧИ РЕКОНСТРУКЦИИ |
|
Заданная система с поведением |
 |
Уровень 1
Уровень 2 Уровень 3 |
|
УровеньL |  |
Решетка реконструктивных гипотез для F
• Порождение реконструктивных гипотез
• Несмещенная реконструкция
• Упорядочение реконструктивных гипотез
• Управление переменными
Множества подходящих реконструктивных гипотез для F для отдельных уровней уточнения (множество решений}
Рисунок Г.33. Основные вопросы, связанные с анализом реконструи-
руемости
Необходимо отметить, что показанные на рисунке Г.35 проекции являются проекциями специального типа - так называемые ортогональные проекции, получаемые опусканием перпендикуляра на плоскость проектирования из каждой точки объекта. Другим типом проекций являются так называемые тени, получаемые соединением каждой точки объекта с некоторой фиксированной точкой (называемой точкой проекции или источником света). Полученные пересечения этих прямых с плоскостью проектирования и дают тень. Понятно, что и здесь имеется континуум проекций, соответствующий континууму положений точки проектирования. Далее, пересечения объекта с различными плоскостями, - так называемые сечения,-также могут быть использованы в качестве двумерных представлений.

Рисунок Г.34 - Категории задач, рассматриваемых при анализе ре-конструируемости
Несмотря на огромное разнообразие возможных проекции для систем с непрерывными переменными, основные понятия, связанные с отношением целого (скажем, трехмерных объектов) и частей (их различных двумерных и одномерных проекций), такие, как реконструктивное семейство, несмещенная реконструкция, локальная согласованность, расстояние и т. д., остаются теми же самыми, даже если они принимают некие специфические формы. Например, процедура соединения, с помощью которой по двумерным ортогональным проекциям определяется несмещенная реконструкция, состоит в восстановлении для каждой из проекций бесконечных цилиндров и определении общего объема этих цилиндров (то есть множества точек, принадлежащих их пересечению). Разумеется, существуют некоторые дополнительные проблемы, связанные с непрерывными переменными. Они прежде всего связаны с выбором соответствующих проекций. Несмотря на то, что эти проблемы имеют важное значение в таких областях, как оптика, механика, картография или томография, это тем не менее проблемы, частные, не применимые ко всем системам. Поэтому они не входят в сферу вопросов, рассматриваемых в данной книге, хотя в УРСЗ должны, быть включены соответствующие методы решения этих задач. Некоторые из этих задач рассматривались в дескриптивной геометрии и в последнее время в системах обработки изображений.
Методологический пакет, такой, как пакет анализа реконструируемо-сти, должен быть доступен как в интерактивном, так и в автоматическом (пакетном) режиме. При работе в интерактивном режиме пользователь может применять соответствующие процедуры в любом порядке и объеме,
Вид спереди
 |
|
екциям |
Вид
слева

Вид сверху
Рисунок Г.35 - Трехмерное тело, реконструируемое по трем своим двумерным ортогональным про-
а)
принимает решения, исходя из промежуточных результатов и собственного опыта. Например, при решении задачи реконструкции он может начать с исходной структурированной системы как возможной реконструктивной гипотезы, оценить ее и, если нужно, сравнить с непосредственными уточнениями, со всеми реконструктивными гипотезами, в ее структурной соседстве, с другими возможными гипотезами, не находящимися в соседстве, или предпринять какие-либо другие действия. При решении задачи идентификации можно сравнить несколько вариантов структурированных систем по их коэффициентам идентифицируемости. В зависимости от полученных результатов можно определить затем или реконструктивные семейства, или только некие типы реконструкций для некоторых из них. То, что интерактивный режим дает возможность пользователю сосредоточить внимание на конкретных вопросах и воспользоваться своим опытом и знаниями, является большим преимуществом интерактивного режима при работе с большими системами, в которых полная обработка практически невозможна из-за неприемлемых запросов на вычислительные ресурсы.
При работе в автоматическом режиме пользователю должен быть предоставлен набор последовательностей различных процедур, что позволило бы ему выбирать различные варианты решения задачи. Так, например, при решении задачи реконструкции одна из последовательностей процедур, повторяющаяся на каждом уровне уточнения, может состоять из .RC-процедуры, процедуры соединения, вычисления расстояния и процедуры принятия решения о продолжении. В другой последовательности .КС-процедура может быть заменена на KG-процедуру (ограниченную уточнениями из одного класса r-эквивалентности), за которой следуют три остальные процедуры (процедура соединения и так далее); другие последовательности могут базироваться на укрупнении, а не на уточнении и тому подобное. Одна из последовательностей должна выполняться по умолчанию, например простая последовательность, основанная на ЯС-процедуре. Помимо своей основной роли при анализе систем естественного происхождения, реконструктивный анализ может быть применен также и для решения задач, связанных с искусственными системами. Понятие структурного соседства можно, например, Непосредственно использовать для обнаружения дефектов в связях между элементами структурированной системы в тех случаях, когда непосредственное наблюдение связей невозможно. Правильно использованное, оно может оказать большую помощь и при проектировании. Его, например, можно применять для определения всего множества структурных уточнений, полностью сохраняющих данную проектируемую систему с поведением. Такие уточнения являются основой для естественного способа проектирования по частям, что делает этот процесс более управляемым. Под «естественным» здесь понимается то, что эти уточнения содержат только входные и выходные переменные, входящие в данную систему с поведением, т. е. не содержат дополнительных (или искусственных) переменных, вводимых на данном этапе. В каждом уточнении по крайней мере некоторые из заданных переменных входят в несколько подсистем и, следовательно, играют несколько разных ролей. В максимально подробных уточнениях множественность использования любой переменной достигает предела. Далее переменные должны при необходимости вводиться с помощью обычных методов декомпозиции или другого подходящего метода проектирования.
Несмотря на такое использование реконструктивного анализа для искусственных систем, необходимо подчеркнуть, что основным его назначением является исследование естественных систем. Дело в том, что отношение часть-целое в естественных системах куда более неопределенно, чем в естественных. Так, например, любая искусственная система является также определением соответствующей обобщенной системы. Это непосредственно следует из того факта, что соединяющие переменные в любой искусственной системе являются либо переменными, которые прямо представляют единственную систему с поведением (определенную в задаче проектирования), либо искусственными соединяющими переменными, введенными только для косвенного представления этой единственной системы. Следовательно, реконструктивное семейство любой искусственной структурированной системы является единственным и представляет собой объединение функций поведения ее элементов. То есть обобщенная система любой искусственной структурированной системы всегда представляется несмещенной реконструкцией этой структурированной системы.
Это взаимно однозначное соответствие между искусственными структурированными системами и связанными с ними обобщенными системами является, без сомнения, доводом, возможно самым главным, в пользу того, что связь между сопоставимыми системами с поведением и структурированными системами при исследовании систем (то есть при исследовании естественных систем) часто недостаточно хорошо понимается, особенно людьми с инженерной подготовкой. В самом деле, в литературе описано множество больших систем, которые, как предполагается, описывают различные естественные явления и составлены из меньших взаимосвязанных систем (подсистем). На основании полученной конкретной структурированной системы делаются выводы о свойствах обобщенной системы так же, как это делается для аналогичных искусственных систем, т. е. с помощью соединения или композиции функций поведения соответствующих элементов. Понятно, что подобные выводы основываются на предположении, что структурированные системы представляют эту обобщенную систему точно так же, как для искусственных систем. Это недоказанное и обычно неверное предположение, которое в подобных исследованиях никогда явно не декларируется, принимается без доказательства из-за неправомерной и сбивающей с толку аналогии с искусственными системами.
Г.9. Вычислительные эксперименты
Эксперименты на компьютере не только возможны, но и могут дать информацию, которую невозможно получить иным путем.
У. Росс Эшби
В этом разделе в качестве примера метаметодологических средств УРСЗ описываются вычислительные эксперименты, с помощью которых можно определить некоторые важнейшие характеристики анализа реконст-руируемости (связанные с задачей реконструкции). Эти характеристики нужны для более глубокого понимания реконструктивного анализа, помощи пользователям УРСЗ по применению реконструктивного анализа при общесистемных исследованиях и оценки новых принципов, таких, как принцип индуктивного вывода, рассматриваемый в разделе Г.10.
В типичном эксперименте реконструктивная гипотеза выбирается при заданном числе переменных и мощностях их множеств состояний. Затем процесс порождения данных с помощью этой гипотезы моделируется на компьютере. В большей части этих экспериментов порождается последовательность из 2000 элементов данных. В соответствии с описанными выше правилами анализ реконструируемости проводится на 10 разных сегментах этих последовательностей, содержащих 10, 20, 40, 80, 1б0, 320, 640, 1000, 1500 и 2000 элементов данных. Полученные для каждого сегмента результаты затем сравниваются с данной реконструктивной гипотезой.
Для заданного числа переменных и их множеств состояний порождается и анализируется соответствующее число различных последовательностей данных. Усредненные результаты этих экспериментов затем используются для определения различных характеристик. Эксперименты для простоты ограничиваются только С-структурами. Они были проведены для множеств &
3, &
4 и &
5; для каждого множества были соответствующим образом представлены все уровни уточнения. Аналогичные эксперименты были проведены для множеств состояний одинаковой мощности (2, 3, 4 и 5) для всех рассматриваемых переменных, а также для определенных смесей разной мощности. Поскольку отличия переменных, описываемых масками и средами, которые для общесистемных исследований очень важны, собственно для реконструктивного анализа значения не имеют, эксперименты проводились только для нейтральных систем без памяти.
Последовательности данных порождались с помощью генератора случайных чисел в соответствии с конкретной вероятностной структурированной системой (представленной С-структурой). Затем они анализировались вероятностным и возможностным методами. На самом деле одной из целей проведения экспериментов было сравнение этих двух методов и определение их областей применения.
На начальном этапе эксперимента было замечено, что возможностный анализ демонстрирует тенденцию к естественной классификации реконструктивных гипотез на каждом уровне уточнения на хорошие и плохие гипотезы, т. е. на гипотезы соответственно с малыми и большими расстояниями. Было также отмечено, что корректные гипотезы (то есть гипотезы, с помощью которых были порождены анализируемые данные) часто не обладают наименьшим расстоянием, но почти всегда принадлежат к хорошему кластеру. Исходя из этих наблюдений вероятностный и возможностный анализы проводились по немного отличающимся правилам.
При вероятностном анализе любая порожденная последовательность данных анализируется на соответствующей решетке уточнения дважды с помощью двух различных процедур поиска. Согласно первой процедуре на каждом уровне уточнения уточняются только структуры с минимальным расстоянием. Согласно второй процедуре уточняются все структуры, чьи расстояния не превышают минимальное более чем на 100%. По каждой из процедур характеристики вычисляются отдельно.
При возможностном анализе структуры на каждом уровне уточнения кластеризуются на плохие и хорошие и далее уточняются только хорошие структуры. Любая последовательность данных анализируется дважды с помощью двух разных процедур кластеризации. Для описания этих процедур пусть
R = {(C
t,d
t) | i е NJ
обозначает множество всех С-структур Q, оцениваемых на определенном уровне уточнения конкретного эксперимента, с их расстояниями d
i. Пусть d
i<d
i+
j для всех i е N
r-1 и пусть
G={Ci С2, . .., С};
В= {Сс+1 Сс+2, . . ., С}
- соответственно кластеры хороших и плохих структур, где 1 < c < г (то есть кластер G всегда непустой, в то время как кластер В в некоторых случаях может быть пустым).
В первой процедуре кластеризации с определяется наименьшим значением i, для которого разность d
t - d-i превышает среднюю разность в R для всех i еN
r-1. To есть
d. - d.
1 <
г г-1
d - d,
r_1
r
для i е N
c(d
0 = 0)и
c+1
d
r - d
1 >-^-
1
r
Будем называть эту процедуру кластеризацией по средней разности или AD-кластеризацией (average difference).
Во второй процедуре кластеризации с определяется значением k е N
r, для которого выражение
a
2 - a, i=i
-
(Ё\
di
-ai I + 'L\
di
-a2\
ic
достигает минимума, причем
a,
1
c
- Ё d
t,
c i=1
Ё
di-
a2 =
r - c i=c+1
Эта процедура основана на естественном кластеризационном требовании о том, что расстояния между кластерами должны быть велики, а расстояния внутри кластеров малы; будем называть это кластеризацией по внутреннему и внешнему расстоянию или IOD-кластеризацией (от англ. Inside and Outside Distance).
Теперь можно целиком описать процедуру реализации одного эксперимента (смотри диаграмму на рисунке Г.36). Она начинается с выбора струк-

Рисунок Г.36 - Схема вычислительного эксперимента
турированной системы с поведением
TSF (которая рассматривается в эксперименте как подлинная). Эта система основывается на С-структуре. Эта структуризо-ванная система, представляющая обобщенную систему с поведением
TF (полученную из системы
TSF с помощью процедуры соединения), моделируется на компьютере и используется для порождения данных. После порождения данных из соответствующей системы данных D выводится обобщенная система с поведением без памяти
DF (вероятностная или возможностная). Затем для 314
ведением без памяти
DF (вероятностная или возможностная). Затем для системы
Dr
F проводится реконструктивный анализ в соответствии с одной из упомянутых выше процедур поиска (например, для возможностных систем, основанных на одном из двух типов кластеризации). Результатом является последовательность множеств С-структур (и их расстояний), которые оцениваются на отдельных уровнях соответствующей решетки уточнения. Это множества, скажем множества
Ei = {(C
1,d
h)\i
l е IJ
для l = 1, 2, ..., п(п — 1)/2, где п — число рассматриваемых переменных. Особый интерес представляет множество Ei для того же уровня уточнения, что и система
TSF. Система
DF также используется для определения структурированной системы
dSF, основанной на такой же С-структуре, что и заданная структурированная система
tSF. Эта система (
DSF) представляет обобщенную систему с поведением
RF (реконструированную обобщенную систему).
По множеству E
l (l е N
n(
n.
1)/
2) и обобщенным системам с поведением
TF,
DF и
rF, полученным в результате экспериментов одного типа (то есть для определенного числа переменных, определенных множеств состояний, для вероятностного или возможностного варианта и так далее), можно определить различные характеристики результатов анализа реконструируемости. Опишем эти характеристики на нескольких примерах систем из трех переменных. Некоторые основные характеристики для вероятностных систем (с тремя переменными) представлены на рисунке Г.37.
Они получены с использованием процедуры поиска, в которой уточняются только структуры с минимальным расстоянием. Графики на рисунке Г.37,а описывают влияние числа наблюдений (объем данных |d|) на качество анализа реконструируемости для переменных с двумя и с пятью состояниями. Качество оценивается как для тех экспериментов, для которых процедура поиска получает на соответствующем уровне уточнения корректную структуру, являющуюся структурой с наименьшим расстоянием. Как видно, 100%-ое качество достигается достаточно быстро для обоих случаев. Несмотря на то, что с ростом числа наблюдений результативность сходится к 100% во всех исследованных случаях, скорость сходимости несколько падает с ростом числа переменных. Это объясняется прежде всего высокой селективностью используемой процедуры поиска. Видно также, что переменные с пятью состояниями (верхний график) оцениваются лучше, чем переменные с двумя состояниями (нижний график). Это также общая тенденция: с ростом мощностей множеств рассматриваемых состояний улучшается и качество. Таким образом, для любого конкретного числа переменных характеристики представленных систем с двоичными пере менны-ми могут рассматриваться как худший случай.
На остальных графиках на рисунка Г.37 показаны характеристики анализа реконструируемости только для двоичных переменных. На графике (рисунок Г.37,б) показано, насколько отличается корректная структура по информационному расстоянию от других структур на том же уровне уточнения. На нижнем графике представлено расстояние для корректной структуры D(f
Rf), на
среднем — наименьшие расстояния для структур, конкурирующих с корректной на том же уровне уточнения, и на верхнем средние расстояния для всех структур, конкурирующих с корректной (в соответствии с процедурой по


а) б)

в)
Рисунок Г.37 - Некоторые характеристики анализа реконструируемо-
сти для вероятностных систем
иска) на одном уровне уточнения. Несмотря на то, что на вид этих кривых влияет число переменных и мощность множеств их состояний, а также используемый тип расстояния, с ростом числа наблюдений эти расстояния всегда убывают, а расстояние для корректной структуры стремится к нулю.
На графике (рисунок Г.37в) сравниваются информационные расстояния между подлинной системой
TF и соответственно системами
DF и
RF. Поскольку соответствующие пары распределений вероятностей f, f и f, f являются произвольными, необходима общая мера информационного расстояния. Это расстояние, назовем его G, определяется формулой
1 f+
2f
1 f+
2f
G(f,
2f) = D(fJ-^~) + D(2fF-^~), (Г.44)
где f и f - произвольные распределения вероятностей, определенные на одном и том же конечном множестве состояний; D — специальное информационное расстояние, заданное уравнением (Г.40); (/ +
2/ )/2—распределение вероятностей, полученное взятием среднего для каждой пары соответствующих вероятностей из
1/ и
2/. Нижний график на рисунке Г.37,в представляет D(
T/,
%а

|
а) |
 |
|
б) |
 |
а) г)
Рисунок 7.38 - Некоторые характеристики анализа реконструируемости
для возможностных систем
верхний - D(f,
D/). Таким образом, реконструированная система
RF оказывается ближе к подлинной системе
TF, чем система
DF, опирающаяся только на доступные данные. Это довольно неожиданный результат, важность которого будет проанализирована в разделе Г.10.
На графиках (рисунок Г.37г) показана взаимосвязь множеств состояний с ненулевыми вероятностями для трех участвующих в вычислительном эксперименте систем с поведением
TF,
DF и
RF; будем эти множества состояний обозначать соответственно
ТХ,
DX и
RX. На нижнем графике показана доля тех состояний
TF, которые имеются в
DF (это происходит из-за недостатка данных), то есть (
DX/
TX)-100; на верхнем графике представлен процент со-
T
стояний f, имеющихся в
¦ 100
Из этих графиков ясно видно, что
DXd
{X^
TX (Г.45)
Это столь же важное свойство, как и то, что получено из графиков на рисунке Г.37,г, и оно также будет рассмотрено в разделе Г.10.
Возможностные аналоги описанных характеристик приведены на рисунке Г.38. Они основаны на IOD-кластеризации. Поскольку реконструктивный анализ возможностных систем основывается на работе с кластерами структур, а не с отдельными структурами, то соответствие между вероятностными характеристиками и их возможностными аналогами не является прямым.
На рисунке Г.38 (а) показано качество возможностного анализа реконст-руируемости для различных множеств состояний (от двух до пяти для переменной). График в данном случае имеет обобщенный вид, поскольку различия для разных множеств состояний малы и никаких особых тенденций выявить не удается. Качество представляется как доля экспериментов, в которых корректные структуры входят в кластер хороших структур. Остальные зависимости на рисунке Г.38 построены только для двоичных переменных
На рисунке Г.38,г показаны верхнее и нижнее информационные расстояния для двух кластеров структур. Они существенно отличаются от своих вероятностных аналогов. Напротив, на рис. Г.38,в и г очень похожи на свои вероятностные аналоги. Возможностная версия общего информационного расстояния, использованная при построении графиков на этих рисунках, определяется формулой
G(
1f,
2f)=D(
1f,
1f V
2f)+D(
2f,
1f V
2f), (Г.46)
где
1f и
2f— произвольные распределения возможностей, определенные на одном и том же конечном множестве состояний; D - специальное информационное расстояние, определяемое уравнением (Г.42);
1f V
2f - распределение возможностей, получаемое взятием максимума для каждой пары соответствующих возможностей из
1f и
2f .
Все эксперименты, для которых определялись данные характеристики, проводились в предположении, что данные порождены некой структурированной системой. Целью этих экспериментов было определение того, насколько недостаток данных влияет на качество анализа реконструируе-мости. Несмотря на то, что эти идеализированные эксперименты достаточно ценны и представляют собой естественный первый этап анализа ре-конструируемости, очень желательно было бы расширить их для более общих и более реальных ситуаций. Позвольте в качестве примера описать обобщенные эксперименты, подготавливаемые в настоящее время. Подобно идеализированным вычислительным экспериментам, обобщенные эксперименты будут также разбиты на группы по числу переменных и по мощностям их множеств состояний. Для каждого эксперимента будет выбрано определенное распределение, где для каждого обобщенного состояния рассматриваемых переменных будет определено число его наблюдений. Одни
сматриваемых переменных будет определено число его наблюдений. Одни распределения будут выбраны из различных архивов данных и из литературы, а другие — порождены случайными процессами. Эти два класса экспериментов будут анализироваться по отдельности для того, чтобы понять, обладают ли распределения, основанные на реальных данных, некими особыми реконструктивными свойствами по сравнению с порожденными случайно распределениями.
Каждое отобранное распределение будет использовано двояко. Во-первых, его реконструктивные свойства будут анализироваться как вероятностным, так и возможностным методами. Во-вторых, оно будет использовано для порождения данных, обычно для 2000 наблюдений. Затем распределения, полученные для различных сегментов данных, будут анализироваться точно так же, как и исходные (истинные) распределения, и с помощью тех же методов (вероятностного и возможностного). Наконец, результаты соответствующих экспериментов, полученные для различных сегментов данных, будут сравниваться с теоретическими свойствами, определенными для исходного распределения. Это сравнение будет проводиться для того, чтобы определить, насколько хорошо эти теоретические (истинные) свойства согласуются с экспериментальными. Для каждого свойства, считающегося существенным, в результате выполнения каждой группы экспериментов будет определена зависимость средней сохранности этого свойства (а также вариации этой сохранности) от размеря анализируемого сегмента данных и используемого метода.
Вычислительные эксперименты так, как они описаны в этом разделе для анализа реконструируемости, являются важнейшим инструментом для метаметодологических исследований в науке о системах. УРСЗ должен не только предоставлять в распоряжение пользователя метод решения разных типов задач, но и давать метаметодологическое описание этих методов. Характеристики анализа реконструируемости, описанные в данном разделе,— это простой пример такого метаметодологического описания.
Г.10 Индуктивное рассуждение
Откуда берутся гипотезы, если они не рождаются прямо из головы Зевса? Частично ответ состоит в том, что они возникают в процессе порождения гипотез.
Герберт А. Саймон
Хотя индуктивное рассуждение неявно применялось только при решении задач идентификации и реконструкции, оно используется практически в любой задаче, связанной с применением метода открытия в исследовании систем. Поэтому желательно дать обзор вопросов, связанных с индуктивными рассуждениями, и это - одна из задач данного раздела; вторая задача - введение нового принципа индуктивного вывода, основанного на некоторых особенностях анализа реконструируемости.
Понятие индуктивного рассуждения мы будем рассматривать не в традиционном узком смысле - как выведение общего заключения из частных примеров, а более широко - как «охват всех недоказуемых случаев, в которых истинность предпосылок хотя и не определяет инстинность заключения, но показывает, что есть серьезные основания доверять истинности этого заключения» (Философская энциклопедия).
Понятие индуктивного рассуждения в течение столетий являлось предметом философских споров, особенно после опубликования в 1739 г. Дейвидом Хьюмом классического анализа этого понятия (David Hume, A. Treatise of Human Nature, William Collins, Glasgow, 1962). Несмотря на то, что было выдвинуто множество доказательств, опровергающих скептическое отношение Хьюма к возможности обоснования индуктивного вывода, в конечном счете оказалось, что все эти доказательства имеют слабые места. В одних случаях доказательства оказывались несостоятельными из-за скрытой цикличности (то есть из-за попыток обоснования индукции с помощью индукции), в других - зависели от неких метафизических допущений (типа единообразия природы).
Основной недостаток этих доказательств заключается в том, что они всерьез рассматривают тезис Хьюма как содержательную проблему. Альтернативный подход состоит в том, чтобы отказаться от попыток обоснования индуктивного вывода дедуктивными методами, что неявно присутствует в анализе Хьюма, и рассматривать индуктивное рассуждение как процесс правильного суждения на основе неполной информации. Одним из самых многообещающих способов обоснования индуктивного рассуждения при таком подходе является методологический прагматизм, предложенный недавно Решером [263]. Согласно этому способу ключом к обоснованию индуктивного рассуждения являются методы; понятно, что методологический прагматизм хорошо согласуется с темой данной книги. Дадим краткий обзор основных особенностей этого способа.
Решер рассматривает индуктивное рассуждение как метод «правильного суждения с помощью систематизации на основе опыта, представляющего собой оптимально правдоподобное сочетание догадки и имеющейся информации» [266]. Он утверждает, что информацию о природе можно получить, только взаимодействуя с ней, и если мы не готовы довериться такому взаимодействию, то остается только отказаться от всего проекта исследования. Несмотря на то, что цели такого проекта являются как научными, так и практическими, окончательная проверка должна основываться на том, насколько полученные знания оказываются полезны для деятельности человека. Происходит это из-за того, что в отличие от теоретических построений на практике для достижения целей (например, чтобы избежать гибели, травмы, болезни, страданий, огорчений и так далее) нужно принимать неотложные решения. В книге [260] подробно рассматривается вопрос о том, насколько необ-
ходимы индуктивные рассуждения для успеха работы лица, принимающего решения.
Поскольку индуктивное рассуждение рассматривается как метод решения задач при неполной информации, его обоснование - это обоснование с точки зрения практический пригодности; отсюда и название «методологический прагматизм».
Обоснование метода индуктивных рассуждений, по Решеру, разбивается на два этапа, называемые соответственно начальным и окончательным обоснованием. При начальном обосновании, которое является неиндуктивным, требуется показать, что метод является потенциально более пригодным по сравнению с другими сопоставимыми методами. Окончательное обоснование — это проверка реальной эффективное! и метода, т. е. проверка того, насколько его эффективность выше, чем у альтернативных методов,
Существенной стороной начального обоснования метода индуктивного распределения, по Решеру, является учет того, в какой степени полученные с помощью этого метода результаты могут быть включены в систему, основанную на предшествующем опыте. Все остальное остается таким же. В качестве критериев для начального обоснования метода используются различные параметры систематичности (полнота, связанность, совместимость, простота и т. д.). Такой подход является следствием согласованной теории истинности [261], подробно излагаемой в книге Решера «Когнитивная систематизация» [265].
Решер утверждает также, что индуктивное рассуждение «лежит в самой основе использования человеком языка для коммуникаций. Именно естественный язык служит для согласования явного расхождения между полученными утверждениями и реальными свидетельствами; это делается с помощью завуали-рования фактов, причем этот процесс имеет индуктивную природу» [266]. Взаимосвязанность индуктивного рассуждения и естественного языка, хорошо согласующаяся с основными идеями методологического прагматизма, отмечается и в работах некоторых современных философов. Одно из самых ясных высказываний на этот счет принадлежит Блэку. Он утверждает [45]:
Мне представляется естественным считать, что индукция — это система, управляемая правилами. Индукция как система человеческой деятельности использует соответствующую терминологию, а также определенные правила вывода суждений. При индуктивном рассуждении требуется соответствующим образом помечать определенные ситуации, определенными способами делать выводы и, что важно, принять определенный способ мышления, прежде чем предпринять соответствующие действия... Грубо говоря, индуктивные правила определяют: как говорить, как думать и как действовать в определенных рамках... У этих правил есть априорная и есть практическая стороны, определяющие правильное использование этих правил; при нашем языке и включающей его системе понятий невозможно представить себе, как можно вообще отказаться от них. Однако это опытом. Большая часть этого опыта воплощена в структуре нашего языка, не означает, что мы находимся в плену у догмы: устанавливающие правила индукции дают значительную свободу для различных суждений относительно индуктивных заключений, достоверности правил и т. п. При этом можно обратиться к прошлому опыту как основе для повышения мощности вывода или при разумных ограничениях для модификации системы индукции и ее компонентов. Однако обращение к предшествующему опыту — это, пользуясь политической терминологией, ревизионизм: для революций в способах мышления нужно искать другие пути.
Индуктивное рассуждение хорошо формулируется на языке теории информации. Большой вклад в эту область внесли работы Кристенсена [7579]. Он определил индуцированное суждение как суждение, представляющее всю доступную информацию, но только ее. Несмотря на то, что индуцированные суждения получаются не обязательно с помощью дедукции из имеющейся информации, случаи, в которых применима дедукция, также рассматриваются как особые (экстремальные) случаи индуцированных суждений. Из определения индуцированного суждения следуют два общих принципа индуктивного рассуждения:
1) наши суждения не должны быть отражением большего объема информации, чем тот, которым мы располагаем;
2) наши суждения должны отражать всю доступную нам информацию.
Поразительно, что эти чрезвычайно фундаментальные принципы были прекрасно известны китайскому философу Лао-цзы уже в V в. до н. э. Они блестяще сформулированы в его книге Дао Дэ Цзин:
Кто имея знания, делает вид, что не знает,
тот выше всех.
Кто имея знания, делает вид, что не знает,
тот болен .
Для создания определенной методологии индуктивного рассуждения, основанного на этих общих принципах, нужно принять какое-то определение термина «информация». В разных контекстах этот термин понимается по-разному. В контексте исследования систем, когда информация понимается как мера ограничений на рассматриваемые переменные, смысл этого термина определяется способом представления этих ограничений. В рамках теории вероятностей два общих принципа индуктивного рассуждения становятся соответственно принципами минимума и максимума энтропии. В альтернативных теориях есть соответствующие аналоги этих принципов. Например, в теории возможностей это принципы максимума и минимума U -нечеткости.
Принцип максимума энтропии используется для оценки неизвестных вероятностей (которые нельзя определить дедуктивно) по имеющейся информации. Согласно этому принципу оцененное распределение вероятностей должно быть таким, чтобы его энтропия была максимальной при имеющихся ограничениях, т. е. ограничениях, представляющих имеющуюся информацию. Таким образом, этот принцип обеспечивает то, что не будет использована никакая информация, кроме имеющейся.
Принцип минимума энтропии применяется при формировании разрешающих форм и в связанных с этим процессом задачах. Согласно этому принципу энтропия оцениваемого распределения вероятностей, обусловленного определенной классификацией заданных событий (например, состояний рассматриваемой переменной), является минимальной основой для ограничений, накладываемых на ситуацию. Таким образом, этот принцип гарантирует, что при оценке неизвестных вероятностей используется вся имеющаяся информация, насколько это возможно при заданных ограничениях (например, при требуемом числе состояний) и по существу согласно Ватанабе [331], это является основным принципом распознавания образов:
Распознавание образов — это способность интеллекта, направленная на то, чтобы в ряде событий выделить некую «форму». На языке математики самым подходящим было бы такое определение: распознавание образов - это формирование, переформирование и модификация нашей системы отсчета с тем, чтобы соответствующим образом минимизировать с учетом неизбежных ограничений определенную для этой системы отсчета энтропию.
Соответствующее применение обоих методологических принципов— максимума и минимума энтропии и дает методологию индуктивного рассуждения по Кристенсену. Она называется методологией минимакса энтропии. Для обоснования этой методологии Кристенсен анализирует грамматические структуры и морфемы естественного языка. Он утверждает следующее:
Так же как в физике, где измерения зависят от физической системы отсчета, наши индуктивные суждения зависят от системы понятий, выработанной нашим опытом. Большая часть этого опыта воплощена в структуре нашего языка, в смысле используемых нами слов, фраз, предложений. Искать твердый «принцип индукции», на котором основывались бы наши обобщения, столь :же тщетно, как искать окончательную систему отсчета для ньютоновской механики... [75].
Любое сделанное человеком обобщение зависит не только от конкретных данных, непосредственно из которых оно получено, но и (только косвенно) от всего опыта истории эволюции языка, на котором получено это обобщение. В конечном счете все суждения людей используются при принятии решений того или иного рода или при выборе последовательности действий. Решение зависит от оценок и суждений лица, принимающего решение, причем эти оценки относятся и к природе окружающего его мира. На систему ценностей и убеждения влияет как внешний мир, так и сама личность...
Предположим, что индуктивное рассуждение широко используется всеми членами некоего общества, говорящими на одном языке. Тогда, приняв первую часть определения индуцированного суждения, а именно, что оно представляет не больше информации, чем нам доступно, мы видим справедливость термодинамического закона неубывания энтропии. Из этого закона следует, что будущий опыт стремится быть представленным так же просто на существующем в настоящее время языке, как и опыт прошлый.
Принимая вторую часть определения индуцированного суждения, а именно, что оно представляет всю доступную нам информацию, и считая, что индуктивное рассуждение используется всем обществом, мы приходим к принципу эволюции языка: [Язык эволюционирует в направлении, ведущем к более простому описанию опыта всех членов общества, использующих этот язык]. Из чего следует, что прошлый опыт может быть легко выражен на языке современности. Однако это также означает, что индуктивное рассуждение порождает представление физической действительности. Таким образом, мы показали условную обоснованность индуктивного рассуждения, условную, поскольку она зависит от применения индуктивного рассуждения в обществе. Другими словами, обоснованность индуктивного рассуждения зависит от того, поддерживается оно «живым» языком или нет. Однако, и это очень важно, такая условность находится под контролем людей, принимающих решение о том, доверять или нет этим индуцированным суждениям. Основывая свои решения на результатах индуктивных рассуждений, они оценивают все, от чего зависит обоснование индуктивного рассуждения. В этом смысле принятие решений на основе индуктивного рассуждения, реализуемое в «живом» языке, представляет собой процесс, обосновывающий сам себя [79].
Рассматривая все доводы в обоснование метода минимакса энтропии как методологии индуктивного рассуждения, можно прийти к выводу, что эта методология обоснована достаточно хорошо. Будут, вероятно, разработаны и соответствующим образом обоснованы аналоги этой методологии для других классов нечетких множеств (например, методология минимакса (U - нечеткости).
После этого краткого обзора некоторых важнейших вопросов индуктивного рассуждения позвольте мне описать некий новый принцип индуктивного вывода. Поскольку этот принцип связан с задачей реконструкции, назовем его реконструктивным принципом индуктивного вывода.
Предположим, что некое ограничение для заданной обобщенной системы с поведением было определено по эмпирическим данным с помощью индуктивных рассуждений, скажем с помощью методологии минимакса энтропии. Поскольку количество данных ограничено, это ограничение представляет собой только оценку того, как рассматриваемые переменные ограничены в действительности; если эта оценка основана на всей информации относительно действительного ограничения, содержащейся в базе данных, то она является несмещенной.
Теперь допустим, что действительное ограничение таково, что оно может быть реконструировано по определенному набору своих проекций. Из-за ограниченности данных оцененное ограничение может этим свойством не обладать. Тем не менее реконструктивная гипотеза, основанная на подсистемах, будет, вероятно, лучше подходить для оценки обобщенного ограничения, чем другие гипотезы на том же уровне решетки уточнения. Затем это превосходство будет проявляться на любом более низком уровне этой решетки при всех уточнениях такой удачной реконструктивной гипотезы. Теперь можно привести решающий довод. Если корректная реконструктивная гипотеза и/или ее уточнения на различных уровнях уточнения в самом деле определяются как лучшие, то с помощью любой из них потенциально возможно реконструировать некоторые обобщенные состояния, которые переменные могут иметь, но которые не входят в имеющиеся данные и, следовательно, в ограничения для заданной обобщенной системы. Это хорошо согласуется с масштабными экспериментами, результаты которых приведены на рисунке Г.37,г и Г.38,г. Более того, поскольку с любой подсистемой связано меньшее множество состояний обобщенной системы, то в общем случае его ограничения лучше описываются данными, чем ограничения обобщенной системы (например, больше отношение числа наблюдений к числу потенциальных состояний). То есть с помощью лучших реконструктивных гипотез можно улучшить нашу исходную оценку обобщенного ограничения. Это также подтверждается результатами экспериментов, приведенными на рисунке Г.37,в и Г.38, в. Полученные результаты ясно указывают на то, что неравенство
G(
Tf,
Rf) < G(
Tf,
Df)
для конечных данных выполняется всегда независимо от объема данных. Это значит, что обобщенная система, реконструированная на основе корректной реконструктивной гипотезы, информационно всегда ближе к истинной обобщенной системе, чем система, выведенная только из заданных данных. Свидетельством того, что реконструированное ограничение
Rf оценивает истинное ограничение
Tf, лучше, чем полученное из данных (°/), является неравенство
s
1Cf,
Rf) <s
1(
Tf,
Df),
где S, - расстояние Хемминга. Выполнение этого неравенства подтверждается также результатами вычислительных экспериментов. Так, например, результаты реальных экспериментов для трех переменных с пятью состояниями каждая приведена в таблице Г.15 соответственно для вероятностной и возможностной систем.
|
Таблица Г.15. Пример экспериментального подтверждения реконструктивного принципа индуктивного вывода _._._._._ |
|
d |
10 |
20 40 80 160 320 |
640 |
1,000 |
1,500 |
2,000 |
|
а) Вероятностная система |
|
sff,Df) |
0.0132 |
0.0111 |
0.0086 |
0.0063 |
0.0044 |
0.0031 |
0.0023 |
0.0018 |
0.0015 |
0.0012 |
|
s/TfRf) |
0.0106 |
0.0073 |
0.0052 |
0.0036 |
0.0025 |
0.0018 |
0.0014 |
0.0011 |
0.0009 |
0.0008 |
|
G1(Tf,Df) |
0.0952 |
0.0741 |
0.0526 |
0.0328 |
0.0174 |
0.0084 |
0.0042 |
0.0025 |
0.0017 |
0.0012 |
|
Gi(Tf,Rf) |
0.0697 |
0.0404 |
0.0213 |
0.0104 |
0.0045 |
0.0024 |
0.0013 |
0.0008 |
0.0005 |
0.0004 |
|
б) Возможностная система |
|
srfGf) |
0.2779 |
0.2479 |
0.2188 |
0.1859 |
0.1508 |
0.1100 |
0.0883 |
0.0746 |
0.0627 |
0.0565 |
|
s,(Tf,Rf) |
0.2645 |
0.1999 |
0.1470 |
0.1216 |
0.1021 |
0.0764 |
0.0648 |
0.0544 |
0.0457 |
0.0403 |
|
G,(Tf,Df) |
0.0999 |
0.0894 |
0.1002 |
0.0872 |
0.0776 |
0.0599 |
0.0526 |
0.0450 |
0.0379 |
0.0369 |
|
G,(Tf,Rf) |
0.0972 |
0.0742 |
0.0691 |
0.0647 |
0.0568 |
0.0450 |
0.0383 |
0.0334 |
0.0260 |
0.0261 |
|
Для сравнения в этих таблицах приведены результаты, полученные с помощью информационного расстояния.
Будем ли мы получать реконструкцию с помощью лучшей реконструктивной гипотезы на некотором уровне уточнения как улучшенную оценку обобщенного ограничения, зависит от того, влияет ли, по нашему мнению, рассматриваемая гипотеза на некоторые фундаментальные реконструктивные свойства переменных или нет. Что может помочь исследователю принять то или иное решение? Предлагается следующее: с помощью вычислительных экспериментов на компьютере, как это описано в разделе Г.9, ему следует определить некоторые реконструктивные характеристики. Эти характеристики позволят исследователю оценить конкретную ситуацию и сформировать соответствующее мнение. Такие характеристики могут быть использованы даже в соответствующих руководствах по формированию этого мнения, и, в конечном счете, могут быть разработаны некие обоснованные функции формирования мнения и одна из них использоваться в УРСЗ по умолчанию. Очевидно, что эти функции должны быть определены реконструктивными характеристиками типа изображенных на рисунке Г.37,а, б или Г.38,а, б.
Умение решать задачу реконструкции позволяет нетрадиционно подойти к процессу индуктивного рассуждения. Он осуществляется в два этапа. На первом обобщенное ограничение определяется по имеющимся данным с помощью обычных принципов индуктивного рассуждения (например, с помощью принципа минимакса энтропии). Второй этап состоит из трех шагов:
1) на различных уровнях уточнения определяются лучшие реконструктивные гипотезы для обобщенной системы;
2) формируются мнения о том, насколько эти гипотезы влияют на реальные реконструктивные свойства рассматриваемых переменных; эти мнения формируются на основе соответствующих экспериментальных характеристик, руководств и конкретных функций;
3) заданное обобщенное ограничение дополняется (или заменяется) ограничениями, реконструированными с помощью лучших реконструктивных гипотез, причем с каждой связывается определенная степень доверия.
При использовании только той информации, что содержится в данных, этот двухэтапный метод позволяет включать в оцененное обобщенное ограничение некоторые характеристики (например, обобщенные состояния), которые нельзя непосредственно определить по имеющимся данным. Следовательно, такой метод позволяет нам предсказывать или восстанавливать с определенной степенью достоверности некоторые состояния исследуемых переменных, которые не входят в момент предсказания или восстановления в данные, которыми мы располагаем.
Г.11. Несогласованные структурированные системы
...различие между обоснованным и необоснованным может бытъ отделено от согласованного и несогласованного... уверенно провести гранъ между рациональным и иррациональным можно, только учитывая несогласованность... Мысленные конструкции или утверждения могут быть несогласованными, однако в конечном счете на некотором метауровне нашего мышления мы можем и должны ими оперировать согласованно.
Николас Решер и Роберт Брандом
Возможно, согласованность является самым фундаментальным критерием для классификаций структурированных систем. Для структурированных систем согласованность тесно связана с задачей идентификации (раздел Г.6): если структурированная система с поведением согласованная, то ее реконструктивное семейство непусто, если несогласованная, то пусто.
В структурированных системах с поведением возможна несогласованность двух типов - локальная и глобальная. Структурированная система локально несогласованная, если она не удовлетворяет требованиям локальной согласованности, задаваемым уравнением (Г.20), и глобально несогласованная, если она локально несогласована и ее реконструктивное семейство пусто.
Пример Г.22. Рассмотрим структурированную систему с поведением, элементы которой описываются вероятностными функциями поведения, приведенными в таблице Г.16а. Вычислив проекции этих функций относительно соединяющей переменной v
2, имеем
v2[f і {?2}]( а
Эта система локально не согласована, так как
[f і {?
3}](а)ф[
2f і {?
3}](а)
Пример Г.23. Понятно, что структурированная система с поведением, вероятностные функции поведения которой приведены в таблице Г.16,б, локально согласованная. Однако несложная проверка уравнений, определяющих реконструктивное семейство, показывает, что реконструктивное семейство является пустым. Например, требуется, чтобы вероятности состояний
Таблица Г.16. Пример несогласованных структурированных систем с
поведением
а) Локально несогласованная структурированная система ?і ?2 ffc) ?2 ?
3 f
2c)
|
1c = 0 |
0 |
0.5 |
2с = 0 |
0 |
0.4 |
|
0 |
1 |
0.2 |
0 |
1 |
0.25 |
|
1 |
0 |
0.1 |
1 |
0 |
0.15 |
|
1 |
1 |
0.2 |
1 |
1 |
0.2 |
б) Глобально несогласованная структурированная система
001 и 011 согласно функциям / и
2/были равны 0, и в то же время требуется, чтобы их сумма согласно функции /была равна 0.3. Таким образом, эта система глобально несогласованная.
Локальные несогласованности в структурированных системах обычно возникают из-за того, что соответствующие их элементам функции поведения являются всего лишь оценками, полученными по ограниченным экспериментальным данным. Из таких несогла-сованностей (в отличие от глобальных) не следует, что сами исследуемые переменные являются несогласованными. Это просто отражение того факта, что информация о каждом подмножестве входящих в структурированную систему переменных неполная. Эта неполнота (т. е. наше незнание) и порождает локальные несогласованности, и, следовательно, можно и нужно работать с локально несогласованными структурированными системами.
Иначе обстоит дело с глобальной несогласованностью. Глобальная несогласованность означает, что структурированная система плохо задумана; это математическая конструкция, не имеющая реального смысла. Превосходные примеры глобальной несогласованности целого при локальной согласованности можно найти в живописи. Например, это некоторые рисунки М. Эшера (скажем, его литография «Бельведер») и многие рисунки шведского художника О. Ретерсвярда, которые называют невозможными рисунками или японской перспективой.
|
Vl |
V2 |
1/С(1с) |
V2 |
Уз |
/(2с) |
|
с = 0 |
0 |
0.5208 |
2с = 0 |
0 |
0.3846 |
|
0 |
1 |
0.1875 |
0 |
1 |
0.2404 |
|
1 |
0 |
0.1042 |
1 |
0 |
0.1732 |
|
1 |
1 |
0.1875 |
1 |
1 |
0.2018 |
Понятно, что к локально несогласованным структурированным системам неприменимы обычные логические процедуры. Относиться к ним можно двояко: либо вообще отбросить такие структурированные системы, поскольку они не представляют никакую обобщенную систему, либо разрешить эти локальные несогласованности с помощью такой модификации заданных функций поведения, чтобы новые функции поведения были согласованными Таблица Г.17. Решение задачи оптимального разрешения локальных несогласованностей для функций поведения, приведенных в таблице Г.16а
и в некотором смысле как можно более близки к исходным. Обычно близость определяется через информационное расстояние. Полученная в результате структурированная система используется затем вместо исходной.
Пусть дана локально несогласованная структурированная система с поведением
SF=(fS‘F)\xe NJ
с вероятностными функциями поведения
xf (xe N
q). Тогда задачу разрешения несогласованностей можно сформулировать следующим образом.
Требуется определить функции поведения f того же вида, что и функции f (xeN
q), так, чтобы функция
Z DCf.’D (Г.47)
xeNq
достигала минимума при ограничениях
[f
c i
xS n
yS ] =[
yf
c i
xS n
yS ] (Г.48)
для всех x,ye N и
xf(
xc) ф 0^
xf
c(
xc) ф 0 (Г.49)
для всех состояний
хс (xeNq). Назовем ее задачей оптимального разрешения локальных несогласованностей.
Согласно уравнению (Г.48) полученная структурированная система должна быть локально согласованная. Из утверждении (Г.49) следует, что любое состояние, возможное при исходной формулировке, не будет отброшено при модифицированной локально согласованной формулировке; это требование делает возможным использование простого информационного расстояния D (смотри уравнение (Г.40) или (Г.42) для функции (Г.47).
Пример Г.2Г. Рассмотрим локально несогласованную структурированную систему с поведением, состоящую из двух элементов, чьи функции поведения приведены в таблице Г.16а. Решение задачи оптимального разрешения локальных несогласованностей для этих функций поведения дают функции поведения f и f приведенные в таблице Г.17. Легко убедиться в том, что эти функции локально согласованы и что
D(f.'fc) + D(f,
2fJ =0.0245.
Интерес к задаче разрешения локальных несогласованностей был проявлен сравнительно недавно. Методологически эта проблема пока не разработана и является объектом активных исследований.
ПРИЛОЖЕНИЕ Д
МЕТАСИСТЕМЫ
По кадру невозможно предсказать,
О чем весь фильм,
И с гусеницей кадр
Нам не сулит рожденья мотылька,
А бабочки полет не показать Единственным ее изображеньем.
Р. Бакминстер Фуллер
Д.1 Изменение и инвариантность
Ученый стремится не столько описать неизменное, сколько найти неизменяющиеся описания меняющегося.
Г. Спенсер Браун
Одной из основных способностей человека, и возможно самой существенной, является способность распознавать отличия. Наиболее элементарные проявления этой способности описываются в книге [127]:
Отличие расщепляет мир надвое: на «это» и «то», «среду» и «систему», на «мы» и «они» и т. д. В человеческой деятельности различение занимает одно из самых важных мест и является, разумеется, одним из самых важных действий в науке о системах, поскольку любое определение системы есть различение собственно системы и ее среды.
Отличия неразрывно связаны с намерениями. В частности, наиболее распространенным является случай, когда система определяет свои границы и пытается их поддерживать; это, видимо, соответствует тому, что мы называем самоосознанием. Подобное наблюдается и у отдельных личностей (самосохранение), и у социальных групп (клубы, субкультуры, нации). В этих случаях имеет место не только отличие, но и индикация, т. е. выделение одного из двух различаемых состояний как более важного («это», «я», «мы» и т. д.). В самом деле, целью различения является, как правило, именно такая индикация.
Менее важным типом отличия является отличие, которое делается при самостоятельном определении цели: в основном при научных исследованиях, например тогда, когда какая-то дисциплина «определяет область своих интересов» или когда ученый определяет систему, которую он будет изучать.
В любом случае установление границ системы неизбежно связано с тем, что мы называем когнитивной точкой зрения; ... в частности, оно связано с понятием ценности или пользы, а также с мыслительными способностями (чувствительностью, знаниями) того, кто определяет отличия. И наоборот, выделенные отличия обнаруживают уровень мыслительных способностей того, кто их сделал. Именно таким способом биологические и социальные структуры проявляют свою связность и позволяют убедиться в том, что они обладают мыслительными способностями или что они до некоторой степени «ощущают».
Таким образом, распознавание различий, близкие (по смыслу) к отличиям, может быть двух типов. Можно распознать либо то, что две вещи являются различными, либо то, что одна и та же вещь меняется во времени (в терминологии УРСЗ, с точки зрения соответствующей базы или соответствующего параметра). Эти два понимания отличия теснейшим образом связаны и дополняют друг друга. Первое охватывает неизменные (инвариантные, постоянные) свойства вещей, а второе - те свойства, которые рассматриваются как временные (варьирующиеся, изменяющиеся).
Важность понятия изменение, являющегося одним из производных от понятия отличие, выражена в литературе многими способами. Например, древнегреческому философу Гераклиту принадлежит знаменитое высказывание о том, что
Ничто не постоянно, кроме изменений.
Джон Вильмонт, английский поэт XVII в., в одном из своих стихотворений выражает ту же мысль:
Так как закон Природы — измененье, лишь постоянство вызывает изумленье
а Эдмунд Берк, английский государственный деятель, в 1774 г. в своей «Речи об американском налогообложении» высказал эту мысль на политическом языке:
Государство, которое не может измениться, не может и сохранить себя.
Независимо от того, разделяем мы точку зрения Гераклита или нет, хотя бы из практических соображений необходимо считать, что некоторые характеристики среды являются неизменными. Если это невозможно, то невозможно также и передавать сообщения, поскольку отсутствуют идентифицируемые единицы, и на самом деле нельзя действовать осмысленным образом, поскольку ничто в среде нельзя считать истинным.
Имеется несколько соображений, по которым можно определить инварианты в среде. Одно из таких очевидных соображений состоит в том, что изменения в среде происходят значительно медленнее, чем мы воспринимаем, думаем или действуем. Таким образом, на практике можно или пренебречь этими изменениями, или вообще их не замечать. Другое соображение заключается в том, что эти изменения происходят на таком уровне разрешения, что человек не может их наблюдать. Поэтому эти изменения, если
они только не проявляются каким-то образом в диапазоне нашего восприятия, являются для нас несущественными.
Можно выделить инвариантность другого типа, которая связана с процессом изменений, а не с тем, что меняется. В схеме УРСЗ этот тип инвариантности нашел свое отражение в понятии порождающей системы. Ее переменные изменяются, однако способ изменения, описываемый функцией поведения системы, параметрически инвариантен, то есть постоянен (неизменен) относительно параметрического множества.
Поиск инвариантностей составляет самую суть науки, о чем очень хорошо пишет Г. Спенсер Браун [57]:
Наука занимается определением констант: это изучение неизменного. Если я брошу бомбу из окна верхнего этажа, то она будет падать вниз со все возрастающей скоростью. Это изменение скорости - проклятие для ученого. Он не успокоится до тех пор, пока не придумает, как описать это изменение неизменным образом. В данном случае долго искать решение не нужно. Скорость этой бомбы может меняться, но неизменной остается скорость ее изменения (называемая ускорением). Функция 32 фут/с
2 - это константа, описывающая поведение не только этой бомбы, но и всех других бомб, сброшенных поблизости.
Мы говорим о функции 32 фут/с
2 как об абсолютной константе, но если вдуматься, то это не так. Масса Земли понемногу увеличивается за счет захвата метеоритов и космической пыли. Следовательно, можно ожидать, что гравитационное ускорение будет со временем увеличиваться. Можно считать это увеличение «константой», но нет оснований считать, что и эта «константа» будет оставаться неизменной. Наша попытка исчерпывающего описания гравитационного ускорения оказалась неудачной. Может показаться, что положение можно исправить следующим образом Мы можем утверждать, что g зависит от заданных масс, расстояний и других факторов, которые называются соответствующими. Если соответствующие факторы определены, то мы в состоянии определить неменяющуюся константу. Однако теперь эта задача представляется чисто лингвистической: либо изменение этой константы, сделанное исходя из наблюдений и экспериментов, может быть объяснено нашим ошибочным определением соответствующих условий, при которых следует наблюдать эту константу. Другими словами, всегда существует «действительная» константа, к которой сходятся наши наблюдения; если нам даже покажется, что мы ее определили, впоследствии обнаружится, что мы нашли только некоторое ее приближение.
Это похоже на философское понятие «вещь в себе» или «реальности вне проявления». Его можно было бы назвать «константой вне аппроксимации». Подобное предположение является частью научного подхода, и для определенных Целей этот подход, несомненно, удобен. Его плодотворность мы обсудим позже, а сейчас необходимо подчеркнуть, что законы природы — это всего лишь сделанные нами описания таких структур, относительно которых было выяснено, что они меняются, но только очень медленно. По существу, мы не располагаем свидетельствами того, что какая-то структура вообще не меняется...
То, что мы замечаем, зависит от того, как и особенно как быстро меняемся сами. Например, замечаем вещи, которые меняются также медленно, как мы, или еще медленнее, но в общем случае не те, что меняются значительно быстрее. Таким образом, чем быстрее мы меняемся, тем больше мы замечаем.
Если мы снимем на кинопленку растение со скоростью один кадр в минуту и прокрутим эту пленку со скоростью 30 кадров в секунду, то нам покажется, что это растение ведет себя как животное. Если поместить что-то рядом с ним, то растение явно ощутит это и отреагирует. Это, безусловно, чувствующее существо. Тогда почему в обычных условиях не кажется, что оно обладает чувствительностью? Возможно, дело в том, что оно слишком медленно думает. Для существ, которые реагируют в 1800 раз быстрее нас, мы тоже выглядим как лишенные чувств растения. В самом деле, существа, двигающиеся так быстро, будут уверены в том, что мы лишены чувств, поскольку, как правило мы не будем ощущать их поведение. Их мимолетные появления не будут для нас ничего значить. Дерево не может почувствовать, что я прошел мимо, так же как я не могут почувствовать пролетевшую мимо меня пулю. Я должен ощутить определенные события, связанные с полетом пули, например простреленную руку. Точно так же, если моя прогулка была достаточно «разрушительной», то дерево ощутит определенные события, связанные с моей прогулкой, скажем сломанную ветку. Но то, что для дерева быстро, для меня медленно и скучно, а то, что происходит с обычной для меня скоростью, вообще находится за пределами мира дерева ... Тот, кто сможет двигаться бесконечно быстро, будет способен знать все, поскольку для него все будет находиться в состоянии покоя. Он будет располагать бесконечным временем для узнавания. А если ему будет позволено и самому перемещать частицы вселенной, то он станет не только всезнающим, но и всесильным, поскольку сможет сколь угодно долго изменять положение вещей.
Мы видели, что наука всегда стремится описать изменение в виде неизменной формулы. Такая формула всегда может быть найдена, если изменение уже произошло, однако она не всегда применима к будущему. Если же изменяется само изменение, то нужна новая формула. Теперь мы в состоянии разделить задачу историка и задачу ученого. Мы видели, что ученый стремится зафиксировать неизменным образом меняющиеся явления, в то время как историк занимается только фиксированием изменений, которые уже произошли. Историк не занимается поиском формулы, которая была бы истинной на все времена. Еслид бы им когда-нибудь была обнаружена такая формула, то больше не потребовалось бы никаких новых записей, и он потерял бы работу. Повторяется не история, а наука. Ученый начинает с того, что вглядывается в сумбур изменений:? и что может фиксирует в виде формул. История — это то, что остается послед того, как ученый уже отобрал свое.
Таким образом, история важнее науки, поскольку она дает первоначальноез понимание вещей. Но изучать ее не обязательно. То, что не изменяется (напри--мер, прошлое), не опасно. Оно не может нам повредить. Остерегаться следует того, что изменяется. А для того, чтобы приспособиться к изменениям и суметь их почувствовать, нужно быстро ощущать.
Понятно, что поиск инвариантностей, столь важный для науки, должен быть одним из главных компонентов УРСЗ. Некоторые виды параметрической инвариантности связаны с порождающими системами и структурированными порождающими системами. Они рассматриваются соответственно в гл. 3, 4. Однако они представляют собой только частные случаи общего понятия параметрической инвариантности, рассматриваемого в следующем разделе.
Д.2. Первичные и вторичные характеристики системы
Закон тождественности не позволяет иметь пирог и есть его.
Эйн Рэнд
Существовать — значит быть тождественным самому себе, что, в свою очередь, значит быть идентифицированным. Система обладает тождественностью, если определены какие-то ее характеристики. Характеристики, совокупность которых идентифицирует систему, будем называть первичными характеристиками. Любые другие характеристики системы, не участвующие в ее идентификации, назовем ее вторичными характеристиками.
Таким образом, множество всех характеристик системы образует ее определение. Общим свойством эпистемологической иерархии систем является то, что множество первичных характеристик определенного уровня является подмножеством множества первичных характеристик всех более высоких уровней. На рис. Д.1 эти включения для нейтральных систем показаны вплоть до уровня структурированных систем с поведением. Аналогично можно представить эти включения для структурированных систем данных или структурированных исходных систем. Для этого нужно только исключить те характеристики, которые не входят в определения соответствующих систем (маски, функции поведения и функции данных); модификация этого рисунка для направленных систем тривиальна.
Необходимым условием оперирования с системой при решении задачи является сохранение ее тождественности. Это значит, что первичные характеристики (но, разумеется, не вторичные) должны оставаться неизменными. Так, например, заданная система данных может быть дополнена функцией поведения, определенной по ее данным. Очевидно, что она является характеристикой данной системы данных. Однако, так как существует множество разных функций поведения, которые можно определить для одной и той же системы данных при разных масках и способах представления ограничений на переменные, эта функция не может быть использована для идентификации системы. Она является вторичной характеристикой системы, и, следовательно, ее можно изменять. Можно заменить одну функцию поведения другой, не изменив тождественности системы данных. Можно привести и обратный пример. Заданная система с поведением при разных начальных условиях может порождать разные наборы данных. Любой такой на- бор данных является вторичной характеристикой этой системы с поведением. Она остается неизменной независимо от того, какой набор данных рассматривается.
На определенном этапе процесса решения задачи система обычно переопределяется в том смысле, что ее вторичные характеристики принимаются как первичные. Например, при эмпирическом исследовании система первоначально определяется как исходная, и это определение сохраняется на этапе сбора данных. После того как исследователь придет к заключению, что полученных данных достаточно, чтобы соответствующим образом описать переменные исходной системы, он может принять полученный массив данных в качестве первичной характеристики. Это означает, что он переопределил исходную систему в систему данных. Такое переопределение представляет собой шаг индукции, поскольку оно является следствием индуктивного действия, основанного, например, на предположении, что любой экземпляр возможного для переменных состояния имеется среди собранных данных или может быть выведен из них. Решение о переопределении исходной системы в систему данных в этом случае отражает уверенность исследователя в том, что имеющихся данных достаточно для целей исследования. Эта уверенность основывается не только на самих данных, но и на цели исследования, на представлении о том, как будут обрабатываться такие данные, на сравнении с аналогичными исследованиями, проведенными ранее, а также зависит от субъективных качеств
- самого исследователя (от его опыта в
данной области, интуиции и тому подобное).
После переопределения исходной системы в систему данных исследование приобретает теоретический характер. Первой задачей такого исследования является поиск такой порождающей системы, которая адекватно представляла бы систему данных. Любая функция поведения или ST-функция, полученная по данным при различных масках, представляет собой вторичную характеристику этой системы данных. Если исследователь достаточно уверен в какой-то из этих
Рисунок Д.1 - Отношение включения
функций то
может принятъ
ее за
первичных характеристик для эпи-
первичную характеристику и,
таким
стемологической иерархии систем °
браз°
м,
пере°
пределитъ
систему
данных в порождающую систему. Это
переопределение также содержит элемент индукции, поскольку принятая функция поведения или ST-функция по природе своей параметрически инвариантна, а следовательно, определение порождающей системы выходит за пределы заданного параметрического множества и различных начальных условий. С помощью другого шага индукции порождающую систему можно аналогичным образом переопределить в структурированную порождающую систему при условии, что реконструктивные свойства этой системы проанализированы.
Переопределяются системы и в процессе проектирования. Предположим, что задача состоит в том, что заданную систему с поведением нужно реализовать в виде структурированной системы, состоящей из элементов определенных типов и удовлетворяющей определенным требованиям (целям, ограничениям). Характеристики структурированных систем, определяемых в процессе проектирования, рассматриваются как вторичные. Эти характеристики не изменяют тождественности заданной системы с поведением; их исходная система, маски и функция поведения остаются единственными первичными характеристиками в течение всего процесса проектирования. В результате обычно получается несколько структурированных систем. Если одна из них принимается в качестве решения, то ее можно переопределить как структурированную систему с поведением; она и будет служить основой при реализации проекта.
Первичные характеристики как средства идентификации системы должны быть известны и параметрически инвариантны. К вторичным характеристикам подобные требования не предъявляются. Они могут быть или полностью неизвестны, или известны только частично и при этом не должны быть параметрически инвариантны. Если первичные характеристики системы каким-либо образом изменяются, то, по определению, система перестает быть тождественной самой себе и появляется новая система. С другой стороны, изменения вторичных характеристик не влияют на тождественность системы. Так, например, объем имеющихся данных не влияет на исходную систему, в то время как конкретная система Данных меняется при добавлении или исключении данных. Аналогичным образом система с поведением не меняется при замене ее текущего состояния другим состоянием или реализующей ее структурированной системы на другую, также реализующую ее структурированную систему.
Параметрическая инвариантность является одним из свойств функций поведения. Здесь понятие инвариантности строго связано с конкретным параметрическим множеством, определенным как часть рассматриваемой исходной системы. Однако иногда бывает нужно использовать это понятие в локальном смысле— для некоторого подмножества, заданного параметрического множества. Такую инвариантность можно назвать локальной инвариантностью или субинвариантностью.
Теперь рассмотрим множество функций поведения, определенных на одной исходной системе, причем эти функции только локально инвариантны и, следовательно, не полностью характеризуют переменные (и порождают их состояния) на всем параметрическом множестве исходной системы. Таким образом, эти функции не могут рассматриваться как первичные характеристики одной системы с поведением. Однако они в принципе могут быть интегрированы в большую систему. Для этого требуется описать процедуру замены одной функции поведения другой на параметрическом множестве. Назовем эту процедуру процедурой замены.
Если некие функции поведения, которые являются параметрически инвариантными только локально, интегрируются с помощью соответствующей процедуры в одну систему, то для удобства их параметрическая инвариантность может быть распространена на все параметрическое множество. Подобное распространение не повлияет на интегрированную систему, так как процедура замены не позволяет использовать функцию поведения вне области ее локальной инвариантности. Таким образом, интегрированную систему удобно рассматривать как множество функций поведения и процедуру замены.
Предложенный метод интегрирования систем с поведением подходит и для других типов систем. В следующем разделе мы введем, формализуем и рассмотрим различные категории интегрированных систем.
Д.3. Метасистемы
Естественные явления представляются нам осмысленными не только тогда, когда нам удается найти связь между их кратковременными существованиями, но и тогда, когда мы, руководствуясь определенным подходом, синтезируем их изменения во времени.
Амос И Цао Чжан
Один из способов интегрирования нескольких сопоставимых систем в большую систему состоит в образовании структурированной системы, как это описано в главе 4. Другой способ интегрирования систем состоит в определении соответствующей процедуры, как это предлагается в данном разделе. Интегрированные таким образом системы будем называть метасистемами.
В термине «метасистема» используется греческий префикс мета. По гречески он имеет три значения:
1. «Мета X» называется то, что наблюдается (имеет место) после X, то есть X является предпосылкой мета X.
2. Выражение «мета X» показывает, что X меняется и служит общим названием этого изменения.
3. «Мета X» используется в качестве названия того, что вышеХ в том смысле, что оно более высоко организовано, имеет более высокий логический тип или рассматривается в более широком смысле.
Мы видим, что термин «метасистема» в приложении к системам, соединяющим с помощью соответствующей процедуры замены несколько систем, включает все три смысла этого понятия. Понятно, что:
1) метасистема может быть определена только после того, как определены другие типы систем;
2) эта система описывает изменение — замену одной системы другой;
3) она выше отдельных систем — процедура замены делает ее чем-то большим, чем набор отдельных процедур.
Таким образом, название «метасистема» вполне обоснованно.
Метасистемы вводятся в основном для описания изменений при заданном параметрическом множестве тех системных характеристик, которые определяются как параметрически инвариантные. Такими характеристиками являются множества переменных и соответствующие множества состояний и каналов, функций поведения и ST-функций и соединения структурированных систем. Метасистемы могут быть определены через системы любого из трех определенных ранее типов. Включенные в метасистему системы будем называть элементами. Они должны быть сопоставимы в том смысле, что должны иметь один тип базы (время, пространство, группа).
Для обозначения метасистем будем использовать (подобно оператору S для структурированных систем) оператор М следующим образом: помещенный перед обозначением системы определенного типа, он означает метасистему, элементами которой являются системы данного типа. Например, MF
B, MF
B и MSD - это метасистемы, элементами которых являются соответственно нейтральные системы с поведением, направленные системы с поведением и структурированные системы данных (нейтральные).
Для формального определения метасистем рассмотрим сначала метасистемы, элементами которых являются нейтральные системы с поведением, то есть метасистемы MF
B. Всякая метасистема этого типа определяется как тройка:
MFb=(W, Fb , r), (Д.1)
где W - параметрическое множество; F
B — множество нейтральных систем с поведением, чьи параметрические множества являются подмножествами W (но не обязательно точными); r - процедура замены, реализующая определенную функцию вида
r: W ^ F
B.
(Д.2)
Назовем функцию (Д.2) функцией замены. Важно понимать, что эта функция не обязательно должна быть явно включена в метасистему. Требуется только, чтобы была задана процедура, представляющая определенную функцию вида (Д.2), даже если невозможно или трудно определить, какую функцию она реализует. Можно, разумеется, определить функцию замены и явно. В этом случае процедура замены идентична функции замены или ею определяется. Этот подход будет продемонстрирован в этом разделе на нескольких примерах.
Можно легко модифицировать уравнение (Д.1), определяющее метасистему нейтральных систем с поведением так, чтобы оно подходило и для других систем. Для этого нужно заменить обозначения MF
B и F
B на обозначения, представляющие другие системы. Для удобства договоримся, что множество систем определенного типа обозначается прописной рукописной буквой, соответствующей системам этого типа. Тогда, например,
MSFs=(W, SFs , r),
mD = (W, D, r)
является соответственно определением метасистемы структурированных (нейтральных) систем и определением метасистемы направленных систем данных. Нетрудно дать определения и остальных типов метасистем.
Вообще говоря, можно определить метасистему и для множества систем разных типов. Обозначим MX подобный общий тип метасистем. Тогда
MX=(W, X, r), (Д.3)
где X - произвольное множество систем, чьи параметрические множества являются подмножествами W; r - снова процедура замены, которая должна реализовывать определенную функцию замены
r :W^ X. (Д.4)
В общей формулировке метасистемы (Д.4), элементами которой являются системы одного типа, могут рассматриваться как частные случаи системы (Д.3), где
X е {G,D,F
B,F
S,GG,GD,GF
B,GF
S};
X = {G ,D ,f
b,f
s,gG ,gD ,gf
b,gf
s}

Рисунок Д.2. Метасистема управления движением (пример Д.1)
23 ч 9ч;18ч
Процедуры замены
соответственно для нейтральных и направленных систем. Такие метасистемы будем называть гомогенными метасистемами.
Процедуры замены, являющиеся, очевидно, первичными характеристиками метасистемы, могут быть определены различными способами. Они допускают даже случайный выбор. Единственное условие состоит в том, что процедура замены должна реализовывать определенную функцию замены общего вида (8.4). Приведем несколько примеров, показывающих типичные способы определения функций замены.
Пример Д.1. В этом примере описывается работа светофоров на перекрестке в течение суток. Описание представляет собой гомогенную метасистему, состоящую из трех элементов, определенных как системы данных. Все три элемента содержат одни и те же переменные и множества состояний. Переменные описывают сигналы светофоров для транспортных потоков с севера на юг, с юга на север, с востока на запад, с запада на восток, обозначенные соответственно СЮ, ЮС, ВЗ и 3В, а также сигналы для левых поворотов с севера на восток, с юга на запад, с востока на юг, с запада на север, обозначенные соответственно СВ, ЮЗ, ВЮ и ЗС. Параметром является время; единицей измерения времени — секунда, соответствующие интервалы времени измеряются в секундах.
На рисунке Д.2 приведены матрицы данных d
1, d
2, d
3 для трех элементов D
1, D
2, D
3; их временные множества определены непосредственно соответствующими интервалами времени. Матрицы данных периодические и задаются одним периодом. Как показано в таблице Д.1, системы D
1 D
2 и D
3 определяют управление движением ночью, днем и в часы пик. Эти системы, рассматриваемые как элементы метасистемы, заменяют одна другую в определенные моменты времени в течение суток. Функцию замены в данном случае удобно представить в виде помеченной диаграммы, изображенной на рисунке 8.2. Ее узлами являются элементы данной метасистемы, стрелка из Di в Dj (i,j = 1, 2, 3) показывает, что D
i заменяется на Dj, а метка стрелки указывает на момент времени, в который происходит эта замена. Таким образом, данная метасистема представляет собой тройку
MD=(T, G = {Di D2, D3}, г),
где D и г полностью определены в таблице Д.1, а T состоит из 5760 определенных интервалов времени суток (420 периодов d
1, 390 периодов d
2 и 240 периодов d
3). Таблица Д.1. Метасистема управления движением
|
Элемент Dj: управление движением ночью |
|
tie |
[0, 20) |
[20, 30) |
[30, 50) |
[50, 60) |
|
СВ-ЮЗ |
3 |
ж |
к |
к |
|
СЮ-ЮС |
3 |
ж |
к |
к |
|
ВЮ-ЗС |
к |
к |
3 |
ж |
|
ВЗ-ЗВ |
к |
к |
3 |
ж |
|
|
Элемент D2: управление движением в нормальных условиях |
|
tie |
[0, 15) [15, 25) [25 |
55) |
[55, 65) |
[65, 80) [80, 90) |
[10, 110) |
[110,120) |
|
СВ-ЮЗ |
3 |
ж |
к |
к |
к |
|
к |
к |
к |
|
СЮ-ЮС |
к |
к |
3 |
ж |
к |
|
к |
к |
к |
|
ВЮ-ЗС |
к |
к |
к |
к |
3 |
|
ж |
к |
к |
|
ВЗ-ЗВ |
к |
к |
к |
к |
к |
|
к |
3 |
ж |
|
|
Элемент D |
3: управление |
движением |
в часы пик |
|
|
|
tie |
[0, 30) |
|
[30, 40) |
[40, 50) |
|
[50, 60) |
|
|
|
СВ-ЮЗ |
к |
|
к |
|
к |
|
к |
|
|
|
СЮ-ЮС |
3 |
|
ж |
|
к |
|
к |
|
|
|
ВЮ-ЗС |
к |
|
к |
|
к |
|
к |
|
|
|
ВЗ-ЗВ |
к |
|
к |
|
3 |
|
ж |
|
|
Пример Д.2. Рассмотрим больного, у которого время от времени почки перестают функционировать соответствующим образом. Наблюдение за состоянием больного ведется по нескольким переменным. При необходимости работу почек берет на себя искусственная почка или устройство для гемодиализа. При работе искусственной почки контроль осуществляется по нескольким дополнительным переменным. Таким образом, при наблюдении за больным имеются две исходные системы, скажем S
1 и S
2. Одна из них связана с теми периодами, когда почки работают нормально, а другая — с периодами, когда больному подключают искусственную почку. Система S
1 состоит из четырех переменных:
vj - вода в урине (измеряется с точностью 0,1 л в диапазоне 0-1 л);
v
2 - глюкоза в урине (измеряется с точностью 20 г в диапазоне 0—200
г);
v
3 - мочевина в урине (измеряется с точностью 5 г в диапазоне 0—50 г);
v
4 — содержание азота в крови (канал наблюдения дает только два состояния 1 и 0 в зависимости от того, достигает ли содержание азота 150 мг на 100 мл крови или нет).
В систему S
2 входят все перечисленные выше переменные, а так
же две дополнительные:
v
5 — температура крови (измеряется с точностью 0,2° F в диапазоне (7— 100° F);
v
6 — кровяное давление (измеряется с точностью 2 мм ртутного столба в диапазоне 110—130 мм).
Значения этих переменных искусственная почка должна поддерживать в определенном узком диапазоне. Все введенные переменные наблюдаются во времени. Реально моменты времени определяются тяжестью состояния пациента и другими факторами, которые нет необходимости рассматривать в данном примере.
Эти две исходные системы можно рассматривать как метасистему со следующей процедурой замены r; если v
4=1, заменить S
1 на S
2; если v
4=0, заменить S
2 на S
1. Таким образом, данная метасистема представляет собой тройку
MS = (T,G=(S
bS2 }, г),
где Т — объединение временных наборов S
1 и S
2.
Пример Д.3. Рассмотрим структурированную систему, элементы которой образуют массив п хп. Пусть каждый из ее элементов, часто называемых ячейками, соединен только с соседними ячейками из массива. Пример такого массива 5х 5 приведен на рисунке 8.3. Ячейки массива удобно идентифицировать двумя целыми числами ijе N
0n1, указывающими номера соответственно строки и столбца. На рисунке Д.3 также показано, что ячейку можно идентифицировать и одним целым числом
c= ni + j.
Будем называть с идентификатором ячейки.
Допустим, что внутренняя среда ячейки (за исключением пограничных ячеек) состоит из четырех ее соседних ячеек, как это показано на рисунке Д.4. Такая ячейка имеет четыре входные переменные v
c-n, v
c-1, v
6c+1, v
c+
n - по одной на каждую соседнюю ячейку и одну выходную переменную, соединенную со всеми соседними ячейками. Понятно также, как определяется внутренняя среда для пограничных ячеек, то есть ячеек из строк 0, п - 1 и столбцов 0, п -1.
Предположим, что все ячейки из массива, скажем изображенного на рисунке Д.3, представляют собой детерминированные направленные системы с поведением, определенные на одном и том же полностью упорядоченном временном множестве Т с функцией поведения
fB = fc(
Vc-n
,Vc-1
,Vc+1
,Vc+n)
, (Д.
5)
где v’
c - следующее состояние переменной v
c;ce N
0i24 разумеется, для пограничных ячеек определение этой функции должно быть уточнено, поскольку у этих ячеек отсутствуют некоторые входные переменные. Допустим далее, что каждая из переменных имеет только два состояния 0 или 1. Если v
c=1, будем называть ячейку с активной (если ?
с=0, пассивной).
Для заданного массива ячеек можно определить множество структурированных систем, где каждая система описывается подмножеством ячеек этого массива. Так, например, для массива ячеек, изображенного на рисунке Д.3, су-
|
j =0 1 2 3 4 |
 |
Рис. Д.3. Массив ячеек 5X5 (пример Д.3)
ществует 2
25 (то есть более 3,3-10
7) структурированных систем. Иногда нужно объединить структурированные системы из этого множества, назовем его множеством GF
S, в метасистему
MSF S=(T,GF
s,r). (Д.6)
с помощью соответствующей процедуры замены. В качестве простого примера процедуры r из определения (Д.6) можно предложить следующий: ячейка с (c е N
0 24) включается в структурированную систему тогда и только тогда,
когда или она сама является активной, или активна по крайней мере одна ячейка из ее внутреннего окружения, т. е. тогда и только тогда, когда
? + ? , + ? + ? > 1.
c-n c-1 c c+n
Для демонстрации конкретной процедуры типа (Д.6) воспользуемся предложенной процедурой замены и функцией поведения для массива 5х 5, имеющей вид
?'с= [(Vc-5+Vc-l+Vc+l) (mod 2) +?с+?с+5] (mod 2).
Если какие-то переменные недоступны для определенной ячейки, то они просто исключаются из этой формулы. Для каждой начальной структурированной системы данная метасистема порождает последовательность структурированных систем. Короткие фрагменты трех таких последовательностей показаны на рисунке Д.5. Черные и серые клетки - это ячейки, входящие в структурированную систему, причем черные клетки - активные ячейки, а серые - пассивные; белыми клетками обозначены ячейки, не входящие в структурированную систему.
Разнообразие введенных в данном примере метасистем объясняется использованием различных функций поведения и процедур замены. Еще большего разнообразия можно достигнуть за счет использования разных массивов, в общем случае k - мерных, где к > 1. Элементы этого класса метасистем известны в литературе как клеточные автоматы.
 |
|
Рисунок Д.5 - Фрагменты трех последовательностей структурированных систем, которые могут быть порождены метасистемой, описанной в примере Д.3 |
Пример Д.4. Рассмотрим систему, состоящую из одной переменной v с множеством состояний V и одного параметра t, представляющего собой индекс, определяющий позицию в строках состояний V. Полностью упорядоченное параметрическое множество Т — это множество неотрицательных целых чисел. Для этой системы может быть определен класс метасистем типа
MD = (T, D, г)
таким образом, чтобы:
D представляла собой множество всех систем данных, которые могут быть образованы переменной v для всех возможных подмножеств Nn из множества Т (п = 1, 2, ...);
г представляло процедуру замены, в общем случае определенную следующим образом: задана система данных De D
с массивом данных d; массив d просматривается в порядке возрастания параметра (обычно слева направо) и заменяется на d' с помощью подстановки вместо каждого состояния а из d строки состоянийр(а) , определяемой функцией
p:V ^ V u V
2 и... u V
k (Д.7)
для некоторого конечного k; d' определяет новую систему данных D'e D.
В литературе такие метасистемы называются развивающимися OL-системами (или системами без взаимодействий Линденмайера). Пары а , р( а ) обычно называются продукционными правилами и обозначаются а ^ р(а).
В качестве конкретного примера детерминированной OL-системы (или в нашей терминологии метасистемы) положим V = N
0,
9 и пусть функция продукционного правила
p:V ^ V u V
2
определяется таблицей а 0 1 2 3 4 5 6 7 8 9
р(а) 12 93 49 61 25 87 78 34 9 9
Тогда, например, для начальной системы данных с массивом данных [0] эта метасистема порождает последовательность систем данных со следующими массивами данных:
Для недетерминированных OL-систем продукционные правила
[0]
[12]
[9349]
[961259]
[9789349879]
[93499612599349]
[9612599789349879961259] [9789349879934996125993499789349879] определяются не функцией вида (8.7), а множеством пар (а,в) из де-картового произведения
V х (V и V
2 и... и V
k).
Выбор определенных продукционных правил может быть основан на условных вероятностях в при заданном а.
Д.4. Метасистемы и структурированные системы
Бабочка-однодневка не знает ни начала, ни конца лунного месяца; пятнистая цикада не знает ни весны, ни осени...
Чжуан-цзы
Структурированные системы и метасистемы - это две схемы интегрирования других систем (исходных систем, систем данных и порождающих систем). Это разные схемы, они независимы и ни одна из них не имеет преимущества перед другой. Более того, их можно комбинировать, то есть применять одну к другой.
В структурированных системах интегрирование осуществляется по множествам переменных в предположении, что все они имеют одно и то же параметрическое множество. Таким образом, элементами структурированных систем являются системы с разными множествами переменных, но с одинаковыми параметрическими множествами.
В метасистемах, напротив, интегрирование систем осуществляется по параметрическим множествам независимо от того, имеют эти системы одно множество переменных или нет. Следовательно, элементами метасистем являются системы с разными локальными параметрическими инвариантами, определенными на обобщенном параметрическом множестве; они могут быть определены и для одного обобщенного множества переменных.
Как было показано в разделе Д.3, метасистемы можно использовать для интегрирования структурированных систем, которые в свою очередь, используются для интегрирования других систем. Примером тому служит класс метасистем из структурированных систем с поведением (клеточных автоматов), рассмотренный в примере Д.3.
Такие системы обозначаются как системы типа MS F
S, причем в этом обозначении используются оба символа интегрирования М и S.
Структурированные системы можно также использовать для интегрирования метасистем, определенных для различных множеств. В обозначении таких систем оператор S предшествует оператору М. Так, например, SMF
B обозначается структурированная метасистема, элементами которой (т. е. элементами метасистем, объединенных в структурированную систему) являются нейтральные системы с поведением, a MSF
B обозначается метасистема, элементами которой являются структурированные системы с поведением. Следовательно, эти операторы некоммутативны. Системы MSX и SMX (для любого X) не только различны, но и не сопоставимы в смысле упорядочения в соответствии с эпистемологической иерархией систем.
Пример Д.Д. Рассмотрим направленную структурированную систему, состоящую из двух метасистем, элементами которых являются направленные системы с поведением. Эти метасистемы
1МF
GB и
2MF
GB соединены так, как это показано на схеме на рисунка Д.6,а. Каждая метасистема состоит из двух направленных систем с поведением, переменные которых имеют два состояния 0 и 1 с одним и тем же полностью упорядоченным параметрическим множеством. Системы с поведением для каждой метасистемы имеют одинаковую маску, но разные функции поведения.
Маски
1М и
2М приведены на рисунке Д.6,б. Выборочные переменные, наблюдаемые в обеих системах, имеют, как это требуется для структурированных систем, одинаковые идентификаторы. Соответствующая маска используется в обеих системах, входящих в одну метасистему.
Функции поведения (порождающие функции) являются детерминированными, т. е. порождающие переменные в обеих системах с поведением являются функциями порождающих и входных выборочных переменных. Эти функции приведены на рисунке Д.6,б. Функции поведения для первой метасистемы обозначены
11 f
GB ,
12f
GB, а для второй метасистемы -
21 f
GB ,
22f
GB.
|
В обеих метасистемах используются процедуры замены одного типа: если все входные и порождающие переменные имеют состояние 0, то первая систе- |
 |
|
в) |

Рисунок Д.6 - Структурированная метасистема (пример Д.5)
если все входные и порождающие переменные имеют состояние 1, то вторая система заменяется первой. Если этот алгоритм применить к соответствующим переменным, то будут получены процедуры V и
2 г, показанные на рисунке Д.6,г.
1
Номер функции поведения для метасистемы MFqb |
|
t = |
1 |
1
2 |
і
3 |
2
4 |
2
5 |
2
6 |
2
7 |
2
8 |
1
9 |
1
10 |
1
11 |
1
12 |
2
13 |
2
14 |
2
15 |
2
16 |
1<—
17 |
|
?і = |
0 |
1 |
0 |
0 |
1 |
1 |
0 |
1 |
1 |
0 |
1 |
0 |
0 |
0 |
1 |
1 |
1 ... |
|
|
?2 = |
0 |
1 |
0 |
0 |
0 |
1 |
1 |
1 |
1 |
0 |
1 |
0 |
0 |
0 |
0 |
1 |
1 ... |
|
|
?з = |
0 |
0 |
0 |
1 |
1 |
1 |
0 |
1 |
0 |
0 |
0 |
0 |
1 |
1 |
1 |
1 |
0 ... J |
|
|
Т |
1 |
1 |
2 |
2 |
2 |
1 |
1 |
1 |
1 |
1 |
1 |
2 |
2 |
2 |
2 |
1 «-П |
|
|
Начальное условие Номер функции поведения метасистемы "MFGb' |
Рисунок Д.7 - Пример данных, порождаемых структурированной метасистемой, изображенной на рисунке Д.6 (пример Д.5)
На рисунке Д.7 показан образец данных, порожденных этой структурированной метасистемой при начальном условии s
1 = s
2 = s
3 = 0 и определенной входной последовательности (последовательности состояний переменной ?
1). На рисунке Д.7 также указано, какая из двух функций поведения каждой из метасистем используется при соответствующем значении параметра t.
Д.5 Многоуровневые метасистемы
До тех, пор, пока тождества сохраняются, они представляют собой правильные законы. Если же они нарушаются, то эти законы следует модифицировать. Однако сама такая модификация может быть закономерной. Частное изменение может выявить закон изменения и даже подобные законы изменения сами могут меняться.
Альфред Норт Уайтхед
Теперь мы можем определить многоуровневые метасистемы точно так же, как были определены многоуровневые структурированные системы (раздел Г.4): это метасистемы, элементами которых являются метасистемы, элементами которых... и так далее. Такая рекурсия заканчивается на элементах, которые не являются метасистемами.
Продолжая аналогию со структурированными системами, будем обозначать многоуровневые метасистемы обобщенным оператором, где М
к -число уровней метасистемы. Так, например, M
3D обозначает трехуровневую метасистему, конечными элементами которой являются системы данных; это метасистема, элементами которой являются метасистемы, элементами которых снова являются метасистемы, элементами которых являются нейтральные системы данных. Двухуровневые метасистемы можно для удобства называть мета-метасистемами.
Формально k-уровневая метасистема определяется как тройка
(Д.8)
M
kX = (W
k, M
k-1X, /) (Д.8)
где W
k - ее параметрическое множество; Г - процедура замены; M
i'
1X - множество ее элементов (метасистем уровня к — 1) чьими конечными элементами являются системы из множества X, не являющиеся метасистемами.
Для многоуровневой метасистемы М
кХ первичной характеристикой, по которой определяется тождественность системы, является процедура замены только самого высокого уровня (r
k). Процедуры замены более низких уровней представляют собой вторичные характеристики, так как с точки зрения метасистемы М
1^ они определяют только локальную параметрическую инвариантность.
Пример Д.6. Рассмотрим двухуровневую метасистему (или мета-метасистему)
M
2S F
s=(T, MGF
S ={‘MS F
s,
2MS F
s}, r
2), с параметрическим множеством T; первый элемент этой метасистемы
1MSF
S - метасистема, описанная в примере Д.3 (клеточный автомат). Второй элемент (вторая метасистема) имеет в ид
2MS F
s =(Т, GFs,
2r),
причем Т и GF
S те же, что и в метасистеме
1MS F
S, а
2г представляет собой следующую процедуру замены: выбирается случайным образом активная ячейка, затем она делается пассивной и из структурированной системы исключаются те ячейки внутренней среды этой ячейки (включая и саму эту ячейку), которые являются пассивными и у которых все соседи пассивны.
Эти метасистемы интегрируются в мета-метасистему с помощью следующей процедуры второго уровня (или метапроцедуры) г
2: если структурированная система при значении параметра t - 1 отличается от структурированной системы при значении t - 2, то использовать метасистему ^S F
S, в противном случае использовать метасистему
2MS F
S.
Пример Д.7. Рассмотрим развивающуюся OL-систему (пример Д.4), определенную как метасистему. Она состоит из двух метасистем
!md = (t,d; r),
1MD = (T,D,
2r),
отличающихся только процедурами замены V и
2r. Их компоненты Т и D те же, что и в примере Д.4, только V={0, 1, 2, 3}. Процедуры замены V,
2г определяются следующими функциями
1р и
2р:
|
а |
0 12 3 |
а |
0 12 3 |
|
1Р (а) |
01 20 30 32 |
2Р (а) |
01 21 30 32 |
Тогда мета-метасистема M
2D определяется как
М
2Б=(Т, {
1MD,
2MD},r
2),
причем метапроцедура г
2 определяется следующим образом: просматривается последний полученный массив данных; если не меньше половины элементов массива равно 0, то используется метасистема
1MD (функция
1р); в противном случае - метасистема (функция
2р).
Например, для начального массива данных [0] метасистема
1MD порождает следующую последовательность массивов:
[0]
[01]
[0 1 2 0]
[01203001]
[0120300132010120]
[01203001320101203230012001203001]
Метасистема
2MD порождает другую последовательность массивов
[0]
[01]
[0121]
[01213021]
[0121302132013021]
[01213021320130213230012132013021]
Мета-метасистема M
2D порождает другую последовательность; массивов (в каждом случае показано, какое продукционное правило было использовано): >
[0],
1p
[0 1],
1p *
[0 1 2 1],
2р
[0 1 2 0 3 0 2 0],
1р
[0 1 2 1 3 0 0 1 3 2 0 1 3 0 0 1],
2р
[01203020320101203230012032010120],
2р
Многоуровневые метасистемы можно комбинировать с многоуровневыми структурированными системами в любой последовательности. Единственное требование состоит в том, чтобы элементами метасистем или структурированных систем нижнего уровня были системы одного из трех основных типов - исходные системы, системы данных и порождающие системы. На языке УРСЗ вполне адекватно можно описать систему MSMSF
B, M
2S
2SD или M
2S
2MSS.
Д.6. Идентификация изменения
Мы понимаем, что происходит изменение только потому, что что-то остается неизменным, а неизменность определяется только на фоне преобразования.
Джеральд Уейнберг
Многообразие способов, которыми можно определить метасистемы с разными типами элементов и различным числом уровней продемонстрировано в разделах Д.3 - Д.5 на нескольких показательных примерах. Однако задача получения соответствующего метасистемного описания исследуемых переменных по имеющимся данным является одной из наиболее сложных и наименее разработанных системных задач.
Своим возникновением эта задача обязана одному из фундаментальных вопросов исследования систем: должны ли ограничения на исследуемые переменные рассматриваться как параметрически инвариантные или только как меняющиеся в соответствии с некими параметрически инвариантными правилами изменения (процедуры замены)? Трудность состоит в том, что на этот вопрос нет однозначного ответа. Выбор той или иной точки зрения зависит не только от природы самих переменных, но и от целей исследования, от того, каким образом заданы ограничения (в виде маски, степени ограничения), являются данные полными или нет, и от других факторов, в частности связанных с контекстом исследования.
Если выбран определенный способ представления ограничений (например, вероятностные меры и наибольшая приемлемая маска) и используются обычные целевые критерии порождающей нечеткости и сложности, то эта задача сводится к определению изменения функции поведения. Другими словами, она становится задачей определения существенных локальных ограничений на переменные на рассматриваемом параметрическом множестве.
Если функция поведения, представляющая все параметрическое множество (глобальная функция), несильно отличается от функций поведения, соответствующих различным подмножествам параметрического множества, то нет необходимости в использовании формализма метасистем. Но если между этими функциями имеются существенные различия, то следует рассмотреть вопрос об использовании такого формализма. Однако применение этого подхода встречает некоторые трудности.
Прежде всего следует неким конструктивным образом определить, что понимается под «существенным различием функций поведения». То есть для придания понятию «разница» конкретного смысла необходимо выбрать функцию расстояния для функций поведения. Кроме того, нужно задаться каким-то пороговым значением расстояния для определения того, что это расстояние «существенно». Несмотря на то, что принятие этих решений предоставляется пользователю, УРСЗ должен располагать неким вариантом решений, которые используются по умолчанию (при наличии соответствующего запроса).
Во-вторых, разница (расстояние) между локальной и глобальной функциями поведения может считаться существенной только в том случае, когда локальная функция определена на достаточно большом подмножестве параметрического множества. И снова должно быть принято решение, какой наименьший размер подмножества параметрического множества может считаться достаточным, чтобы на нем можно было бы определить содержательную локальную функцию поведения. Размер этот зависит от числа состояний переменных, от меры, с помощью которой задаются ограничения на переменные, от используемой маски и, возможно, от каких-то других факторов.
Помимо отмеченных теоретических проблем, в задаче определения существенных локальных ограничений имеются и трудности практического характера. Они связаны прежде всего с тем, что число подмножеств параметрического множества, рассматриваемых в процессе определения существенных программных ограничений, с ростом параметрического множества растет экспоненциально. Как следствие с ростом параметрического множества лавинообразно растет число необходимых вычислений, так что эта задача становится неразрешимой даже для параметрических множеств относительно небольшого размера.
В заключение этого раздела опишем простую процедуру определения локальных ограничений. Будем называть ее процедурой идентификации метасистемы. Эта процедура использует предположение о том, что параметрическое множество Т полностью упорядочено и что переменные описываются системой данных. Эта процедура или не определяет никакой метасистемы (если не находится существенных локальных ограничений), или определяет метасистему, состоящую из последовательности определенных на параметрическом множестве систем с поведением. Замена одной системы на другую происходит при определенных значениях параметра, которые вычисляются этой процедурой.
Даны: система данных с полностью упорядоченным параметрическим множеством T = N
n, маска (обычно наибольшая допустимая) и определенный способ представления ограничений на переменные (со своей мерой порождающей нечеткости). Процесс идентификации метасистемы состоит в следующем.
Шаг 1. Пусть дано целое число m, рациональное число А и известно, что t=1, k=1.
Шаг 2. Необходимо определить функцию поведения для подмножества данных, соответствующих отрезку [t, t+m] параметрического множества, и вычислить ее порождающую нечеткость U
1.
Шаг 3. Затем надо увеличить k на 1; если t+km? T, то перейти на шаг 6.
Шаг 4. Определить функцию поведения для подмножества данных, соответствующего отрезку [t, t+km] параметрического множества, и вычислить ее порождающую нечеткость U
k.
Шаг Д. Если | U
k - U
k-1lmax (U
k, U
k-1)<A, то перейти на шаг 3; иначе записать t+(k—l)m в качестве аппроксимированной точки замены элементов метасистемы, t=(k—l)m, k присвоить значение 1 и перейти на шаг 2.
Шаг 6. Стоп.
В основе этой процедуры лежит следующее наблюдение: если данные не имеют существенных локальных ограничений, то порождающие нечеткости локальных функций поведения для отрезков [1, t] с ростом t быстро сходятся (после некоторых начальных возмущений) к значениям, лежащим в малом интервале A; напротив, если данные содержат существенное локальное ограничение, например, на отрезке параметрического множества [ti, t
2], то порождающие нечеткости обычно демонстрируют значительно превосходящие A колебания около значений параметра t
1 и t
2, а внутри отрезка [t
1: t
2] снова находятся внутри небольшого интервала. Таким образом, существенные вариации порождающей нечеткости после того, как она колебалась в небольшом интервале, позволяют считать данную систему метасистемой, каждый элемент которой соответствует некоему подмножеству параметрического множества.
Чувствительность и вычислительная сложность данной процедуры существенным образом зависят от выбранных значений m и A. Для оказания помощи пользователю в выборе этих значений УРСЗ должен располагать соответствующими характеристиками, полученными в результате вычислительных экспериментов, подобных тем, что описаны в главе 4 для анализа реконструируе-мости. Можно также выполнить эту процедуру несколько раз при разных значениях m, A и усреднить полученные результаты. Как бы то ни было, эта процедура определяет возможные точки замены только приблизительно. Для более точного определения и оценки их существенности необходимо провести более общее исследование.
Пример Д.8. В данном примере описывается применение процедуры идентификации метасистемы при оценке работы пилотов в процессе их тренировки на летных тренажерах. Исходная система состоит из четырех переменных,
Таблица Д.2 - Описание системы, рассматриваемой в примере Д.8
Каналы наблюдения
Характеристика:
Скорость Высота над Курс Расстояние уровнем моря
Переменная:
Единицы:
Узлы
Футы Градусы Мор. мили
относительно
магнитного
севера
Интерпретация
состояний |
|
1 |
[150, 170) |
[1700—1840) |
[0—93) |
[0-2,6) |
|
2 |
[170, 220] |
[1840—2400] |
[93—113] |
[2,6-14) |
|
3 |
[220, 250) |
[2400—2700) |
[113—122) |
[14—21) |
|
4 |
[250—270) |
[2700—4900) |
[122—360) |
>21 |
|
5 |
>270 |
[4900—6900) |
— |
— |
|
6 |
— |
[6900—22800) |
— |
— |
|
7 |
— |
>22800 |
— |
— |
|
Матрица данных
5444455555555555555555555555555555555555555555554444444333 а 777666666666666666666666666666666666666666666666666655555 r 211111111111111111111111111111111111111111111111111111222 d444444444444444444444444444444444444433333333333333333333
s 333333333333332222222222222111111111111111111111111111111 а 555555555555444444444444444444333333333333333333333333333 r 222333333333333333333333333333333333333333333333333333333 d333333333333333322222222222222222222222222222222222222222
s 1111111111111112222233333333333333333333333333333 а 3222222111111112222223334444444444444444444444444 r 3333333333333333333344444444444444444444444444444 d2222222222111111111111111111222222222222222222222
описывающих соответствующие характеристики реактивного самолета; параметром является время. Не вдаваясь в технические подробности, будем каждую переменную описывать ее идентификатором, соответствующей характеристикой и множеством состояний:
s — скорость, множество состояний N
5; а — высота, множество состояний N
7; r — курс, множество состояний N
4; d — расстояние, множество состояний N
4.
Каналы наблюдения и матрица данных для этих переменных приведены в таблице Д.2. Матрица, в которой данные представлены в порядке возрастания времени, описывает типичный (идеальный, правильный) способ захода на посадку реактивного самолета. Весь период захода на посадку разделен на 163 равных временных интервала, и для каждого определены соответствующие состояния переменных. Матрица данных, приведенная в таблице 8.2, является своего рода эталоном, по которому оценивается работа тренирующихся летчиков. И для курсантов, и для инструкторов желательно, чтобы вся задача была естественным образом разбита на подзадачи так, чтобы было легче локализовать ошибки.
Процедура модификации метасистемы была матрице данных, приведенной в таблице Д.2 для вероятностной функции поведения, маски из двух Д=0.1. Процедура выполнена для нескольких значений Полученные для разных значений т точки замены были реднены. В результате получена метасистема, состоящая из трех элементов, определенных соответственно на следующих отрезках времени: 1—70, 71—122, 123—163. На самом деле, три этих элемента являются естественными этапами выполнения посадки. Они соответст
применена к
столбцов и т.
затем ус-
вуют снижению высоты, посадочный курс и собствен-
полету по но посадке.
дуге с заходом на
Рисунок Д.8 - Метасистема для типичного захода на посадку реактивного самолета (пример Д.8)
а d
 |
|
1SFB |
t=71
 |
|
2SFb |
|
t G |  |
|
3SFB |
t=123
Для каждого элемента метасистемы была проведена _ оценка маски (раздел 3.6) и выполнена процедура реконструкции (раздел Д.7). Полученные результаты приведены на рисунке Д.8. Это система типа MSF
B. Понятно, что по сравнению с обобщенной системой с поведением данная система позволяет более точно оценивать работу курсантов.
354
f(ill) = pj0
f(ii2) = pii
Составление уравнений, описывающих реконструктивное семейство, и определение их решений при ограничениях p
i > 0 (i е N
01) предоставим
читателю. Скажем только, что система из 16 исходных уравнений с 12 неизвестными сводится к 10 линейно-независимым уравнениям с двумя степенями свободы. Если предположить, что свободными являются неизвестные р
10 и р
11, то мы получим следующие неравенства:
0 f(000) = po
1 f(00l) = pi
2 f(002) = p2
0 f(0i 0) = pi
1 f(0ii) = p
4
2 f(0i2) = p
5
0 f(i00) = p
6
1 f(i0i) = p
7
2 f(i02) = ps
0 f(ii0) = p
9
Учет: Делопроизводство - Автоматизация - Софт