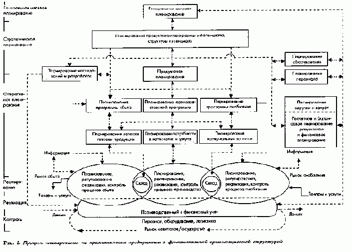
Анализ и прогнозирование состояния внутренней и внешней среды предприятия
Дитгер Хан 'ПиК: Планирование и контроль: концепция контроллинга'III. Интегрированные планово-контрольные расчеты на предприятиях с функциональной организационной структурой
1. Система планов и планово-контрольные показатели
1.3. Анализ и прогнозирование состояния внутренней и внешней среды предприятия
1.3.1. Анализ состояния внешней среды и деятельности предприятия
Сущность анализа состояния внешней среды и деятельности предприятия - в систематическом изучении и оценке контролируемых и неконтролируемых факторов (объектов и событий), относящихся к предприятию. Главной целью такого анализа является получение необходимой планово-прогнозной информации, а дополнительная цель - выявить сильные и слабые стороны самого предприятия, а также возможностей и рисков, связанных с его внешней средой.
При анализе состояния внешней среды особое внимание уделяется анализу рынков, уровня конкуренции и технологий. Анализ работы предприятий-конкурентов строится по такой же схеме, что и анализ работы собственного предприятия.
В практике используют разные виды анализа и их комбинации. Так, различают анализ, проводимый исключительно на базе прошлой фактической информации (анализ фактов), на базе информации, ориентированной в прошлое и будущее (анализ событий и отклонений), на базе будущей информации (анализ планируемых показателей). Анализ отклонений является частью процессов контроля; анализ планируемых показателей служит для оценки составленных планов и выбора плановых альтернатив.
Анализ может проводиться как в форме чистого анализа фактов, так и в форме при чинно-следственного анализа, чаще всего при изучении отклонений.
На практике сформировались специфические методы анализа, объектами которых могут быть как отдельные продукты и процессы, так и целые отрасли. К наиболее популярным методам анализа относятся:
Объектом функционально-стоимостного анализа чаще всего служат продукты, продуктовые группы и производственные процессы. Стоимостной анализ позволяет оптимизировать с точки зрения соотношения затраты - результаты выполнение процессов, требуемых для разработки и производства того или иного продукта. Для этого анализа необходима координация всех участвующих в решении проблемы подразделений предприятия; последовательность шагов при стоимостном анализе соответствует этапам процесса принятия решения.
Бенчмаркинг представляет собой аналитический процесс точного измерения и сравнения всех операций по разработке и производству продуктов мирового класса как на собственном предприятии, так и у конкурентов. Объектом такого анализа являются продукты и их компоненты, а также функции и процессы на предприятии, связанные с разработкой, производством и сбытом продукции. В центре анализа чаще всего стоит сравнение одних и тех же функций, выполняемых различными предприятиями отрасли для выявления "лучшего в своем классе". Цель такого анализа - обнаружение недостаточной эффективности выполнения тех или иных функций и причин этих явлений в сравнении с "лучшими в своем классе" и принятии соответствующих мер по их устранению.
Совокупность функций, выполняемых предприятием, может быть представлена как цепочка процессов создания стоимости, которая в начале и конце интегрируется с деятельностью партнеров по рынку. Инструмент анализа, ориентированный на цепочку процессов, был разработан Майклом Е. Портером (Michael E. Porter).
При так называемом PIMS-анализе - анализе воздействия рыночных стратегий на прибыль, который проводится и для предприятия в целом и для отдельных полей бизнеса на базе банка данных о более чем 2000 однородных полей бизнеса, рассматривается воздействие специфической среды того или иного вида бизнеса и внутренних факторов, действующих на самом предприятии, на показатели RoI и денежного потока.
При классическом сравнительном анализе сопоставляются в основном технико-экономические и финансовые показатели двух и более предприятий-конкурентов. Объектом анализа является предприятие в целом. Сравнение может относиться к конкретному моменту или к периоду.
Предмет сравнительного отраслевого анализа - показатели предприятий одной отрасли, например оборот и производительность труда, рентабельность.
Количественный анализ состояния внешней среды и работы предприятия базируется преимущественно на абсолютных, относительных показателях и индексах, представляемых в виде аналитических таблиц и графиков. Данные качественного анализа в концентрированном виде характеризуют состояние внешней среды и работу предприятия, при этом используются понятия шансов и рисков, сильных и слабых сторон предприятия.
1.3.2. Прогнозирование состояния внешней среды
Сущность прогнозирования состоит в получении прогнозной информации о будущем развитии определенных параметров в ограниченной во времени и пространстве области исследования. При этом в основу прогноза кладутся в качестве исходных определенные существующие и будущие условия, а также по возможности вероятности наступления ожидаемых согласно прогнозу событий.
Прогноз состояния внешней среды, т.е. ситуации, необходимой для планирования, образует базу оценки альтернатив поведения предприятия под воздействием внешней среды. Методы прогнозирования состояния внешней среды могут быть применены и для оценки последствий прогнозов. При прогнозировании в рамках отдельных плановых комплексов наряду с качественными дискриптивными методами применяют имитационные модели типа "если ..., то...".
1.3.2.1. Понятие, цель и возможности классификации прогнозов состояния внешней среды
Прогноз состояния внешней среды, или прогнозная информация о внешней среде, содержит предположения о будущем состоянии (развитии) определенных переменных внешней среды предприятия с учетом определенных исходных условий. Общая цель такого прогноза - создать по возможности надежные основы для планирования собственного будущего поведения, поскольку динамичные системы должны всегда учитывать развитие своей внешней среды. Специальная цель: по результатам анализа выявить во внешней среде возможные шансы и риски для предприятия.
Возможности классификации прогнозов состояния внешней среды связаны с видом и величиной исследуемой области, видом и характером исследуемых переменных (объекты, явления), а также с процессами обработки информации или методами ее получения (методы прогнозирования). Так, объектами прогноза состояния внешней среды могут быть экономические, социально-культурные, технологические, политико-правовые и экологические сферы внешней среды или их специфические сегменты в соответствующих регионах. Для выбранных регионов различают общие и специальные прогнозы состояния внешней среды. По характеру измерения переменных прогнозы состояния внешней среды подразделяются на качественные и количественные. Наконец, прогнозы внешней среды различаются по методам сбора и обработки информации. Здесь также существуют как количественные, так и качественные методы. Их комбинирование и интеграция проводятся в рамках разработки сценариев.
Предсказание будущих событий должно всегда основываться на определенных предпосылках, или условиях, от выполнения либо невыполнения которых зависит правильность или ложность предсказаний. Если полагать, что закономерности, установленные по данным о предшествующей динамике определенных показателей, станут наблюдаться и в будущем, то общий прогноз будет целиком зависеть от правильности этого предположения.
1.3.2.2. Объекты и методы качественного прогнозирования состояния внешней среды
Общими объектами качественного прогнозирования состояния внешней среды в первую очередь для предприятия являются тенденции общественного и политико-экономического развития, отражаемые в основном в законодательстве, например в законодательстве об участии в управлении предприятиями, картельном и налоговом праве. Тенденции в государственной политике развития транспорта или защиты окружающей среды могут также повлиять на круг конкретных параметров, учитываемых предприятием в своем развитии. Все это тесно связано с общей политической ситуацией и с точки зрения предприятия представляет собой труднопрогнозируемую область (например, исход выборов, содержание политических споров и т.п.).
К специальным объектам прогнозирования состояния внешней среды относятся технологическое развитие (тенденции в сфере разработок и производства существующих и новых продуктов в полях бизнеса предприятия), характер и сроки развития рыночной активности конкурентов и поставщиков, качественные изменения спроса на потребительские товары и товары производственного назначения.
Методы качественного прогнозирования состояния внешней среды основаны на различного вида опросах.
Первая группа методов опроса - одноступенчатые методы - базируется на прямых опросах хозяйственных субъектов. В данном случае значение имеют представления о динамике прогнозируемых параметров. Необходимый для обработки опросов математико-статистический аппарат - это методы анализа выборок и вероятностей. Изменение требований к качеству и каналам сбыта товаров и услуг можно достаточно точно прогнозировать при помощи одноступенчатого опроса потребителей или предпринимателей. Точно так же через опрос в торговле можно попытаться спрогнозировать вид и сроки изменений рыночной активности конкурентов. Проведением и финансированием подобных специальных опросов занимаются почти всегда сами предприятия или консультационные фирмы и организации. Из-за конкуренции кооперация между предприятиями в сфере прогнозирования возможна только в единичных случаях. Специфический одноступенчатый метод - опрос единственного эксперта.
Опросные методы второй группы основаны на обращении к определенному кругу экспертов - это многоступенчатые методы (например, метод Дельфи):
1) разработка опросника и передача его экспертам;
2) свод отдельных анонимных ответов в один групповой ответ;
3) информирование участников о содержании группового ответа и проведение нового, уточненного опроса;
4) подведение итогов опроса.
Таким образом, приходят к иногда много раз повторяющейся информационной обратной связи, которая позволяет улучшить качество информации по сравнению с той, что могла быть получена одноступенчатым методом.
Технологическое развитие внешней среды прогнозируют, если это не связано со слишком сильной дифференциацией продуктовой структуры, на уровне отрасли.
Часто эту работу выполняют для своих членов отраслевые союзы.
Методы качественного прогнозирования могут применяться в комбинации или как первый этап при разработке количественных прогнозов, например для прогнозирования темпов роста инфляции и рыночного спроса.
1.3.2.3. Объекты и методы количественного прогнозирования состояния внешней среды
Количественные методы позволяют получать информацию только о количественно измеряемых объектах прогнозирования.
Обобщающими объектами количественного прогнозирования состояния внешней среды являются макроэкономические показатели, например валовой национальный продукт, уровень инфляции и внешнеторговый оборот, дифференцированные по отраслям ("производителям" и "потребителям") и по крупным хозяйственным регионам. Такие макроэкономические показатели оказывают воздействие на рынки снабжения и сбыта.
Среди специальных объектов количественного прогнозирования, характеризующих развитие секторов экономики, значимых для предприятия, интерес представляют в первую очередь агрегированные показатели спроса, например совокупный спрос на рынках устаревающих и потенциально новых продуктов, а также динамика поступления заказов у конкурентов и на собственном предприятии.
Динамику обобщающих и частных количественных показателей можно прогнозировать при помощи двух различных групп количественных методов: методов однопараметрического и многопараметрического прогнозирования. Общим для обеих групп является прежде всего то, что применяемые для прогнозирования математические функции основываются на оценке измеряемых значений прошедшего периода.
Однопараметрическое прогнозирование базируется на функциональной взаимосвязи между прогнозируемым параметром (переменной) у и его прошлыми значениями.

При обработке таких прогнозов используются методы трендов и экспоненциального сглаживания. В основе многопараметрических прогнозов лежит предположение о причинной взаимосвязи между прогнозируемым параметром (переменной) у и несколькими другими независимыми переменными:

Для оценки прогнозов здесь применяется регрессионный анализ.
В частном случае математическая функция при многопараметрическом прогнозировании описывается линейным уравнением вида

После расчета коэффициентов а и b (в моделях многопараметрического прогнозирования их называют коэффициентами реакции) в уравнение можно подставить конкретные значения и рассчитать прогнозируемую переменную у.
Поскольку при многопараметрическом прогнозировании коэффициенты реакции, дающие информацию о силе реакции прогнозируемой, переменной на определенные изменения независимых переменных, проявляются специфически в уравнении поведения, эти коэффициенты можно заблаговременно и часто достаточно точно "приспособить" к обозримому будущему. Например, имея уравнение поведения вида:

где е - коэффициент реакции прогнозируемого спроса на существующий товар (у) относительно уровня цен определенного товара-заменителя (х4).
Очевидно, что ставшие известными по времени и объему намерения заменить существующий продукт на иной (модифицированный) могут быть точнее учтены в прогнозе через измеренную реакцию спроса (е), чем в однопараметрической модели, где не учитываются специфические коэффициенты реакции. В качестве вспомогательного средства для подобного применения коэффициентов реакции в определенных случаях могут выступать "аналитические обзоры", в которых путем сравнения нынешней динамики развития одних и тех же параметров в разных отраслях экономики или регионах можно судить о развитии собственной отрасли в будущем.
Поскольку при многопараметрическом прогнозировании для определения будущих значений у нужно изучить поведение многих независимых переменных, то для оценки народнохозяйственных показателей этот метод используют только в отдельных случаях.
Многопараметрические методы оправдывают себя особенно для средне- и долгосрочного прогнозирования, при котором прогнозируемая переменная (например, объемы потребления продуктов питания) может быть связана только с одним макроэкономическим показателем (например, объемом валового продукта) и только с одним коэффициентом реакции.
Однопараметрические методы используются, как правило, только для краткосрочного (менее года) прогнозирования показателей, изменяющихся ежедневно или ежемесячно.
Предприятия в очень редких случаях самостоятельно разрабатывают такие народнохозяйственные прогнозы. В случае необходимости они могут получать общие прогнозы состояния внешней среды через свои промышленно-торговые палаты, отраслевые союзы или из публикаций научных институтов, таких, как Совет экспертов (Sachverstandigenrai), Федеральный банк (Bundesbank), Институт экономических исследований (Ifo-Institut fur Wirtschaftsforschung, Muncheri) и Немецкий институт экономических исследований (Deutschen Institut fur Wirtschaftsforschung, Berlin).
1.3.2.4. Комбинированные качественные и количественные методы прогнозирования состояния внешней среды
1.3.2.4.1. Техника разработки сценариев
К "технике разработки сценариев" относят методы, при помощи которых можно составлять так называемые сценарии (картины будущего), отражающие гипотетическую последовательность событий, показывающие причинно-следственные связи между ними и ключевые параметры, имеющие важное значение для принятия решений. В сценариях учитываются в основном характеристики внешней среды, но, кроме этого, и специфические для предприятия аспекты. В сценарии речь идет как об описании возможных будущих ситуаций, так и о ходе развития условий возникновения этих ситуаций.
Для описания границы возможного будущего события наряду с наиболее вероятным сценарием (трендовый сценарий) необходимо разрабатывать и альтернативные сценарии, в частности экстремальные сценарии.
В зависимости от постановки вопроса можно говорить о трендовых и нормативных сценариях. Трендовые сценарии имеют прогностический характер; нормативные сценарии задают цель, которую нужно достичь, и прогнозируют пути ее достижения. В рамках прогноза состояния внешней среды, как правило, речь идет о трендовых сценариях (рис. 43а).

(Источник: Gesсhka H., Hammer R. Die Szenario-Technik in der strategischen Unternehmungsplanung, a.a. O.
, S. 318 ff.)
Рис. 43а. Модель сценария
Техника разработки сценария это многоступенчатый, требующий привлечения большого числа специалистов, междисциплинарный процесс поиска решения проблем, на отдельных этапах которого применяются различные методы исследования;
Независимо от подходов к структурированию процесса разработки сценария можно отметить несколько общих моментов. Процесс разработки сценария:
Последним пунктом подчеркивается интегрирующее воздействие процесса разработки сценария. При разработке сценария применяются следующие методы: построение дерева проблем, мозговой штурм, морфологический анализ, имитационные игры, статистический анализ, метод Дельфи и ситуационное моделирование.
Процесс разработки сценария в соответствии с концепцией Battelle-Institut, Frankfurt/Main представлен на рис. 43б. Процесс состоит из 8 последовательных этапов, разбитых на 4 уровня. Процесс начинается с постановки задачи, когда анализируется проблема, после чего определяется и структурируется область исследования. Этот шаг отнесен к уровню проработки проблемы. Часто можно прямо перейти от этапа постановки задач к этапу поиска и оценки альтернатив, а также к этапу принятия и реализации решения. В данной схеме процесс разработки сценария похож на процесс разработки плана.

Рис. 43б. Восемь этапов процесса разработки сценария
При решении комплексных проблем стратегического характера наряду с собственно проблемной областью определяют еще проблемную область внешней среды, влияющую на данную проблему. Далее исследуют влияние, которое может оказать внешняя среда, в частности, на исследуемую проблему, и формулируют требования к альтернативным решениям.
Речь идет о 2-м и 7- м этапах процесса разработки сценария, которые можно отнести к уровню проблем внешней среды.
Поскольку сценарии ориентированы в будущее, то недостаточно только анализировать сегодняшнюю ситуацию. Чтобы описать будущее состояние внешней среды, определяют отдельные параметры, (дескрипторы) и проецируют в будущее их потенциальное развитие. Совокупности проекций отдельных дескрипторов дают картины возможного будущего, на основании которых снова делаются выводы относительно потенциального воздействия будущего на проблему (3-й и 5-й этапы процесса разработки сценария).
Типичными для процесса разработки любого сценария являются этапы 4-й и 6-й. Поскольку развитие дескрипторов может определяться неоднозначно, необходимы альтернативные предположения о различном, но правдоподобном ходе событий, причем развитие отдельных дескрипторов должно быть непротиворечивым. Наряду с этим уточняют предположения о возмущающих событиях, которые могут существенно влиять на развитие, и анализируют потенциальное воздействие этих событий. Этапы 4-й и 6-й образуют уровень создания гипотез (формулирования альтернативных предположений), на базе которых разрабатываются альтернативные сценарии.
Сценарии используются в качестве базы для генерального целевого и стратегического планирования, а в дальнейшем - и для контроля планов.
1.3.2.4.2. Система раннего предупреждения
Система раннего предупреждения - особая информационная система, благодаря которой руководство предприятия получает сведения о потенциальных опасностях, грозящих из внешней среды и/или внутренней среды самого предприятия, с тем чтобы своевременно и целенаправленно реагировать на "угрозы" соответствующими мероприятиями. Если дополнительно к тому, что она предоставляет данные о возможных опасностях, информационная система будет обладать способностью распознавать открывающиеся шансы, или позитивные возможности, то речь пойдет уже о системе раннего распознавания.
Элементами систем раннего предупреждения выступают люди, машины и их комбинация: человеко-машинные системы, которые воспринимают, обрабатывают и передают информацию именно как информацию раннего предупреждения.
Различают периферийные и центральные элементы системы раннего предупреждения с соответствующими специфическими информационными процессами.
Данные раннего предупреждения добываются в момент, когда приобретает важное значение информация о состоянии или развитии определенных процессов и событий во внешней среде или на предприятии, воздействие которых имеет огромное значение для предприятия, в том числе и для его выживания, которая свидетельствует о высокой вероятности наступления этих событий. На рис. 44 приведены примеры индикаторов раннего предупреждения (подготовка законов, поступление заказов) и их влияние в интервале времени на динамику оборота и прибыли предприятия в случае, когда не принято никаких мер.
Из примера на рис. 44 видно, что речь идет о комбинированной прогнозно-аналитической информации, которая исходит из во многом скрытых явлений и позволяет проанализировать и спрогнозировать их воздействие с высокой заданной вероятностью.

Рис. 44. Пример индикаторов раннего предупреждения (подготовка законов, поступление заказов) и их воздействие на оборот, прибыль в заданные интервалы времени
Процесс создания системы раннего предупреждения включает следующие этапы:
(1) Определение областей наблюдения
Исходными пунктами для построения любой системы раннего предупреждения являются четкое представление о целях предприятия и характеристика областей вне и внутри предприятия, которые могут быть потенциальным источником опасности, т.е. служить причиной кризисного развития предприятия, а могут дать особые шансы.
Внешними областями наблюдения могут быть, например, специфические рынки и технологические сферы; внутренними - продуктовые программы, функции предприятия (рис. 45).

Рис. 45. Внешние и внутренние области наблюдения в системе раннего предупреждения предприятия
(2) Определение индикаторов раннего предупреждения
Индикаторы должны как можно раньше указывать в наблюдаемых областях на развитие явлений, которые могут сигнализировать о возможных опасностях для предприятия.
Такими индикаторами системы раннего предупреждения на предприятии являются данные:
(3) Определение целевых показателей и интервалов их изменения по каждому индикатору
Для распознавания при помощи индикаторов критического развития в наблюдаемой области необходимо иметь специальные измерители, поскольку речь идет не об идентификации не известных до сих пор источников опасности. Причем эти опасные и сверхкритические области могут быть определены заранее.
(4) Определение задач для центров обработки информации
При распределении задач в рамках системы раннего предупреждения и определении тем самым структуры такой системы особое значение имеют следующие моменты:
Принципиально то, что информация раннего предупреждения должна быть обработана и оценена в системе ПиК.
В форме предварительных расчетов ожидаемого выполнения плана в рамках оперативного планирования и в качестве базовой информации для целевого и стратегического планирования показатели, имеющие характер индикаторов раннего предупреждения, многие предприятия систематически используют уже сегодня.
(5) Формирование информационных каналов
Речь идет о структурировании информационных связей между внешней средой, предприятием и системой раннего предупреждения, а также между этой системой и ее пользователями - руководителями всех уровней.
Если процесс создания такой системы на предприятии проходит в вышеописанной последовательности, то можно с уверенностью сказать, что информация раннего предупреждения обеспечена и организационно. Подобные системы раннего предупреждения реализованы в ряде крупных концернов, например в SEL AG, Stuttgart, с использованием стандартных формуляров (рис. 46).

Рис. 46. Обзор индикаторов раннего предупреждения для продуктовой линии
Сегодня сбор, документирование и обработка определенной информации раннего предупреждения осуществляются при помощи компьютерной техники. Предпосылкой для автоматизированной обработки информации является ее широкая стандартизация. Дальнейшая автоматизированная обработка информации в системе раннего предупреждения, ориентированной на индикаторы, возможна при задании предельных значений (границ) изменения показателей: если значение определенного показателя-индикатора выходит за установленные границы, то руководству поступают предупредительные сигналы.
Система раннего предупреждения на базе компьютерной техники может быть прямо или косвенно связана с компьютеризованной системой ПиК, что позволяет посредством альтернативных расчетов определять воздействие неожиданно наступившего события или ставшего вероятным развития процесса на отдельные планы и цели всего предприятия.
Дня такой внутренней области наблюдения, как производство, это можно сделать посредством сбора, анализа, интерпретации и передачи данных о производственных процессах, получаемых при помощи внутрипроизводственных автоматизированных систем, в которых данные об объемах, качестве, сроках производства продукции трансформируются в показатели издержек, и их воздействие отражается в калькуляциях по заказам, в расчетах прибыли за период и жизненного цикла продуктов.
Система раннего предупреждения может быть организована как на самом предприятии, так и вне его, например на базе консультационной фирмы.На рис. 47 показана структура процесса раннего предупреждения, выполняемого периодически по заказам предприятий совместно Институтом планирования (IUP, Giessen-Berlin) и Мюнхенским институтом экономических исследований (Ifo-Institut, Munchen).

Рис. 47. Структура процесса раннего предупреждения, выполняемого для предприятия сторонней организацией

Бизнес-план
Дитгер Хан 'ПиК: Планирование и контроль: концепция контроллинга'VII. Планирование и контроль в системе управления концерном Сименс
6. Инструменты стратегического планирования
6.2. Бизнес-план
Если план поля бизнеса - внутренний инструмент стратегического планирования отделения, то бизнес-план - инструмент стратегического планирования на уровне концерна. Он является предметом дискуссий и согласования между руководством концерна и правлениями бизнес-отделений. Поэтому в бизнес-плане должны быть представлены стратегические альтернативы и различные варианты проектов решений.
Бизнес-план в отличие от плана полей бизнеса не имеет жесткой формы, но имеет единую структуру (рис. 26). Поэтому, с одной стороны, бизнес-отделениям дается определенная свобода в представлении информации и взаимосвязей в соответствии с их трактовкой бизнеса, а, с другой стороны, единая структура бизнес-планов облегчает взаимоотношения между партнерами и обеспечивает полное и систематизированное рассмотрение и обсуждение проблем.

Рис. 26. Основные разделы бизнес-плана
Бизнес-план содержит общую характеристику бизнес-отделения, описание его сегментов, или областей бизнеса, организационной структуры и распределения ответственности, результаты анализа деятельности организационных единиц, входящих в бизнес-отделение.
Бизнес-план состоит из трех блоков: блок А содержит обзор общей стратегии бизнес-отделения; блок Б содержит материалы, необходимые для обсуждения стратегий сегментов бизнеса; блок В содержит проекты решений и предложения.
Такая структура бизнес-плана соответствует принятому в концерне процессу обсуждения целей.
А. Общая стратегия отделения
Перед началом процесса согласования экономической политики в ходе обсуждения целей дается краткое описание миссии и сегментов бизнеса отделения с характеристикой их позиций на рынке по отношению к конкурентам.
Связь между будущими и ранее принятыми в отношении отделения в процессе обсуждения целей и бюджета, а также обсуждений хозяйственной политики решениями центрального правления устанавливается на основе справки "Исполнение ранее принятых решений". Этот документ содержит своего рода отчет отделения об успехах в реализации ранее принятых решений и тоже является предметом дискуссии.
В заключение дается характеристика стратегических направлений деятельности отделения и связанных с ним основных проблем. Причем отделения должны ответить на следующие вопросы:
Б. Стратегии сегментов бизнеса
Так как центральное правление достигает стратегических целей концерна прежде всего посредством управления сегментами бизнеса, то именно они образуют ядро бизнес-плана и рассматриваются в нем по отдельности.
В центре обсуждения стратегий сегментов бизнеса центральным правлением и правлением отделения для экономии времени стоит прежде всего поиск решения критических проблем, связанных с улучшением конкурентных позиций и структуры бизнеса и получением конкретных результатов в среднесрочной и долгосрочной перспективе.
В. Проект решения
Цели и мероприятия, проблемные моменты, а также ключевые финансово-экономические показатели сегментов бизнеса отделения сводятся в проекте решения. При этом речь идет о небольшом числе данных, имеющих основополагающее значение для отделения, которые может отслеживать и контролировать центральное правление. Проект решения является предметом соглашения о целях между центральным правлением и правлением бизнес-отделения.
Чтобы достичь определенных целей - улучшить позиции в конкурентной борьбе, организовать бизнес в новом регионе, занять новые позиции в области технологий, необходимо провести соответствующие мероприятия. Для контроля за ходом реализации мероприятий четко определяют сроки окончания ключевых этапов, которые называют вехами (рис. 27).

Рис. 27. Контроль основных этапов реализации мероприятий на основе сравнения плановых и отчетных данных
Говоря о проблемах (темах), имеют в виду комплексные проблемные ситуации, новые стратегии, концепции и проекты, которые, как правило, требуют углубленного анализа перед обсуждением и принятием решения центральным правлением. Особо важные проблемы могут быть рассмотрены на специальных слушаниях в рамках обсуждения экономической политики концерна.
Ключевые финансово-экономические показатели -мостик к оперативному планированию (рис. 28). Бюджетные рамки, или контрольные цифры для разработки бюджета, являются связующим звеном между среднесрочным бизнес-планированием и следующим за ним детальным бюджетным планированием.

Рис. 28. Среднесрочные ключевые финансово-экономические показатели (проект решения)
Чтобы не оторваться от реальности при планировании, необходимо наряду с контроллингом мероприятий составлять отчет об изменении общего среднесрочного результата (прибыли) от одного бизнес-плана к другому. В таком отчете сравниваются плановые показатели оборота и прибыли смежных периодов. Названные показатели определяют общий успех развития объекта планирования. При необходимости корректируются исходные предпосылки планирования.
Контроль сроков выполнения ключевых этапов мероприятий, сравнения плановых показателей или плановых с фактическими начинается на стадии бизнес-планирования и продолжается при разработке бюджета и годового отчета.

Бюджет
Дитгер Хан 'ПиК: Планирование и контроль: концепция контроллинга'VII. Планирование и контроль в системе управления концерном Сименс
7. Оперативное краткосрочное планирование и контроль
7.1. Бюджет
Планирование бюджета - первый шаг на пути достижения среднесрочных целей, реализации ключевых стратегических направлений и проведения мероприятий. Контуры бюджета намечаются уже бюджетными рамками, установленными в процессе бизнес-планирования.
Бюджеты составляют в ходе сквозного и детального планирования краткосрочных целей бизнеса (поступление заказов, оборот), мероприятий и распределения ресурсов, а также факторов, влияющих на получение прибыли, финансирование и формирование баланса.
Бюджетное планирование в наступающем хозяйственном году идет по всем подразделениям концерна снизу вверх. В этом процессе цели согласовываются и утверждаются на каждом вышестоящем уровне управления. Целевые показатели результата и потенциала могут варьироваться, переходя из стоимостной формы (например, оборота в ДМ) в натуральную (например, машино-часы или штуки).
7.1.1. Бюджеты отделений
Бюджеты отделений есть средство коммуникации между центральным правлением и отделениями при краткосрочном регулировании.
В отличие от бизнес-плана, имеющего большой стратегический горизонт и содержащего прежде всего качественные показатели, в бюджете приведены краткосрочные, чаще всего количественно выраженные показатели (рис. 21). На уровне отделений задание в качестве целевых таких стоимостных показателей, как оборот, затраты и прибыль, численность работающих, преследует цель поддержать в процессе реализации долгосрочных стратегий экономическое равновесие в концерне в течение года.
Краткосрочные оперативные планы имеют жесткую форму. Причем если комментарии к бюджетам отделений (рис. 30) только тематически едины, то разделы, представляющие количественные показатели и графики, кроме того, жестко формализованы и остаются неизменными в течение длительного времени.

Рис. 30. Структура и содержание бюджета отделения (бизнес-отделения, самостоятельной области бизнеса, дочернего предприятия)
7.1.1.1. Комментарий
Комментарий помогает участникам бюджетных обсуждений подготовиться к предстоящим дискуссиям и принятию решений (рис. 31).

Рис. 31. Комментарий к бюджету отделения
Для этого сначала изучаются прежние бизнес-планы и результаты анализа исходных стратегических позиций с указанием в случае необходимости изменений, произошедших за это время на рынке, в конкуренции и у потребителей. Картина дополняется характеристикой факторов, определяющих внешнюю хозяйственную среду и влияющих на параметры бюджета: конъюнктуры, движение цен и валютных курсов и др.
Краеугольным камнем в бюджетном планировании является объем оборота, от которого зависит объем используемых ресурсов и в конечном счете прибыль. Поэтому особую роль играют оценки конъюнктуры и состояние портфеля заказов.
Для оценки конъюнктуры существует широка палитра аналитических и прогнозных методов: от мониторинга и прогнозирования макроэкономических показателей (валового социального продукта и его компонентов) через исследования динамики рынка собственной отрасли и объемов производства и поступления заказов с важнейших с точки зрения сбыта сегментов до индикаторов качества (хозяйственный, инвестиционный и потребительский климат).
Следующим шагом для обеспечения запланированных объемов оборота является определение корреляции между индикаторами и показателями поступления заказов. Как правило, речь идет о специфических отраслевых индикаторах, например количестве и стоимости выданных разрешений на строительство для подотрасли производства монтажного оборудования и материалов.
После описания внешних условий деятельности следует комментарий, сопровождаемый данными сравнения фактических показателей с желаемыми. Результаты сравнения плановых и фактических показателей вместе с данными о выполнении запланированных этапов проектов и мероприятий и результатами анализа прочих отклонений кладутся в основу обоснования статей бюджета на следующий хозяйственный год. К этому добавляются предложения по новым целям, проектам и мероприятиям.
Комментарий заканчивается обобщенной оценкой бюджетных целей с учетом возникающих для отделения шансов и рисков, факторов эффективности.
Такой обстоятельный анализ бизнеса в отделении должен дать лицам, принимающим решения, целостное представление о намерениях отделения в предстоящем хозяйственном году и возможность в ходе обсуждений бюджета сосредоточиться только на проблемах, критически важных для принятия решений.
7.1.1.2. Система показателей
Следующий за комментарием раздел "Обзор ключевых показателей" содержит сопоставления бюджетных рамок (контрольных цифр) и бюджетных предложений, вытекающих из бизнес-плана. Для отражения изменений, произошедших в хозяйственной деятельности по сравнению с ожидавшимися в предшествующем цикле планирования, используются показатели оборота и результата (прибыли).
Далее идут ключевые показатели отделения и его областей бизнеса (рис. 32).

Рис. 32. Ключевые показатели отделений / областей бизнеса в бюджете отделения на 1991-1992 гг.
Для истекающего хозяйственного года (в примере - 1990-1991 гг.) последние данные об ожидаемом выполнении плана, как правило, очень близкие к получаемым позднее фактическим значениям, сравниваются с бюджетными показателями.
В центре обсуждений бюджета находятся бюджетные предложения на новый хозяйственный год и актуальные проблемы отделения. При краткосрочном планировании система показателей является ядром бюджета, и поэтому она в гораздо большей степени структурирована, чем при бизнес-планировании.
Бюджет связывает воедино большое число показателей: поступление заказов и оборот, прибыль, денежный поток, численность работающих.
Поступление заказов, оборот и прибыль в качестве важнейших показателей, характеризующих краткосрочный оперативный успех хозяйственной деятельности, дифференцируются и по областям/ сегментам бизнеса. Дальнейшая дифференциация этих показателей по более мелким организационным единицам, например полям бизнеса, на этом уровне планирования, за исключением особых случаев, не проводится.
Ключевые показатели отделения могут быть представлены в формах бюджета в различных разрезах, например по областям бизнеса и регионам. Такое представление позволяет проанализировать влияние изменения цен и валютных курсов на оборот и принять решение о компенсации снижения цен на выпускаемую продукцию ростом производительности или путях нейтрализации негативного влияния курсовых изменений на оборот в отдельных регионах (рис. 33).

Рис. 33. Динамика оборота отделения в разрезе областей бизнеса (ОБ) и регионов
В другом примере (рис. 34) при помощи кривой прибыли показываются вклады отдельных областей или полей бизнеса в общие показатели оборота и результата отделения в плановом периоде. Такое представление особенно важно, когда в составе отделения есть бизнес-единицы с различным уровнем рентабельности.

Рис. 34. Кривая прибыли отделения по областям/полям бизнеса
Показатели бюджета полностью отражают хозяйственную деятельность концерна и создают предпосылку для сопоставлений плановых и фактических результатов.
7.1.2. Взаимосвязи планов отделений и зарубежных обществ
Руководство отраслевыми филиалами внутри страны непосредственно подчинено бизнес-отделениям, и их планы являются частью бюджета отделений. Зарубежные общества отвечают за деятельность и прибыль в своих регионах и имеют определенные полномочия в сфере планирования. Зарубежные общества, с одной стороны, представляют свою отчетность непосредственно центральному правлению, а с другой стороны, их планы являются частью планов отделений.
Здесь хозяйственна деятельность и ответственность отделений (в мировом масштабе) и зарубежных обществ (за все, что происходит в стране пребывания) пересекаются в матричной структуре. Поэтому особенно важен баланс интересов.
Для этого налажены постоянно действующие коммуникации между сбытовыми конторами и заводами зарубежных обществ и бизнес-отделениями. На первом этапе этого процесса при составлении бюджета зарубежные общества и отделения согласовывают и принимают единые исходные оценки для последующего планирования.
Отделения передают зарубежным обществам базовую информацию о своих актуальных целях:
Базовая информация и разработанные совместно сбытовые концепции, а также анализ ситуации в регионе деятельности зарубежного общества - основа для планировани ключевых показателей, содержащихся в коммуникационных формулярах. Это в основном:
В случае необходимости эти данные дополняются информацией: о кооперированных поставках из головной фирмы в зарубежные общества и о производственных ресурсах, например численности работников службы сбыта, инвестициях, запасах.
Широта и глубина планирования устанавливаются до того, как налажены коммуникации между отделениями и зарубежными обществами.
Зарубежные общества в свою очередь передают отделениям замечания и предложения, касающиеся: объемов поставок, структуры и развития рынка; уровня конкуренции; новых коммерческих возможностей; номенклатуры изделий.
Содержание коммуникационных формуляров согласовывается и принимается отделениями и зарубежными обществами и включается затем в их планы. Особо важные для отделений плановые проблемы обсуждаются на местах.
Бюджеты зарубежных обществ имеют ту же структуру, что и бюджеты отделений. Общие показатели каждого зарубежного общества: поступление заказов, оборот и прибыль - дифференцируются по соответствующим отделениям.
Являясь частью народного хозяйства страны пребывания, зарубежные общества разрабатывают свои бюджеты и годовые отчеты в соответствии с местным законодательством, которое может не совпадать, в частности, с германским. Поэтому зарубежные общества составляют, например, балансы как в соответствии с законодательством страны пребывания (торговый баланс 1), так и в соответствии с немецким торговым правом (торговый баланс 2) для включения в консолидированный баланс концерна Сименс.
Особенность планирования в зарубежных обществах - обособление собственных сделок, когда зарубежное общество в качестве непосредственного партнера заказчика заключает сделки от своего имени и за свой счет, принимая на себя тем самым ответственность за установление цен и получение прибыли, и комиссионные сделки, в которых партнером заказчика по договору является концерн Сименс. В последнем случае зарубежное общество выступает только в роли посредника с различной степенью участия, получая по условиям договора комиссионные.

Целеобразование согласно теории систем
Дитгер Хан 'ПиК: Планирование и контроль: концепция контроллинга'II. Характеристика интегрированных ориентированных на результат и ликвидность планово-контрольных расчетов
2. Цели предприятия: результат и ликвидность как отправной пункт создания системы планово-контрольных расчетов
2.1. Целеобразование согласно теории систем
В соответствии с системным подходом под предприятием понимают процесс, характеризующийся показателями "входа" и "выхода" и максимизацией соотношения последних (принцип целесообразности).
Соотношение входа и выхода рассматривается прежде всего как некое математическое частное. При чисто количественном подходе к процессу оно представляет собой отношение количества конечных продуктов к количеству используемых факторов производства. Стремление увеличить это соотношение называется стремлением к продуктивности (производительности).
Если это отношение выразить в стоимостной форме в виде формулы

то стремление максимизировать его будет называться стремлением к экономичности (эффективности).
Эти два стремления не зависят от экономического строя. В условиях рыночной экономики связи входа-выхода прежде всего рассматриваются как разность стоимостных величин, выражаемых показателями выручки и издержек. Стремление максимизировать эту разность называется стремлением к прибыли, с которым также неразрывно связаны стремление к увеличению оборота, снижению издержек и обеспечению безопасности.
Относительна прибыль, т.е. прибыль, отнесенная к другим показателям - чаще всего к капиталу, называется рентабельностью. На базе относительной прибыли можно формулировать различные цели рентабельности.
При рассмотрении предприятия как некоего процесса интерес представляет прежде всего результат этого процесса, т.е. выход или количество произведенной продукции. Стремление к сбыту в количественном выражении есть существенная немонетарная цель предприятия, формулируемая как продуктовая цель, или цель продуктовой программы.
Если выход выразить как показатель оборота: произведение количества изготовленной продукции на цену, то стремление к увеличению оборота можно также отнести к существенным монетарным целям предприятия.
Сбыт и оборот можно представить как относительные целевые величины. Соотношение количественно выраженного объема сбыта одного предприятия и общего объема сбыта по отрасли или оборота одного предприятия и общего оборота по отрасли представляет собой показатель доли рынка. Стремление к увеличению доли рынка есть другая немонетарная цель предприятия.
Некоторые цели предприятия можно вывести из показателей входа (примененных факторов производства). Здесь следует назвать, с одной стороны, цели, связанные с затратами, с другой стороны, цели, выражаемые показателями состояния рабочей силы и средств производства, запасов и информации и направленные на поддержание предприятия в работоспособном состоянии. Стремление к обеспечению безопасности предприятия может также быть его существенной немонетарной целью.
Социальные цели могут быть сформулированы отчасти как затратные цели и как цели безопасности (сохранение рабочих мест или областей деятельности).
Разность между поступлениями и выплатами только тогда представляет собой прибыль предприятия, когда она относится к так называемому общему периоду его функционирования. Применительно только к этому максимальному периоду, строго говоря, можно вести речь о показателе прибыли, причем при помощи дисконтирования можно привести к сопоставимому виду поступления и выплаты будущих периодов (расчет приведенной чистой прибыли или ценности капитала). Чем короче рассматриваемый период, тем сильнее могут различаться фактические поступления и выплаты (доходы и расходы) по периодам и как следствие - сальдо платежей и балансовый результат. Наконец, в определенный момент положительная разность между поступлениями и выплатами предприятия характеризует уже не прибыль, а его платежеспособность. Стремление в любой момент поддерживать эту разность положительной называется стремлением к ликвидности. В нем выражается второй фундаментальный принцип - принцип финансового равновесия. Стремление поддерживать финансовое равновесие представляет собой особое проявление стремления к безопасности или стабильности. Гарантия ликвидности - это неотъемлемая монетарная цель предприятия (рис. 25).

Рис. 25. Взаимосвязь способов образования целей предприятия
Наряду с показателем ценности капитала предприятия в целом, а также его подразделений в зависимости от специфических решений о программе и потенциале, на практике чаще в качестве монетарных целей предприятия используют цели получения прибыли, рентабельности и ликвидности за год или менее.

Целевое планирование балансового икалькуляционного результата концерна и его подсистем
Дитгер Хан 'ПиК: Планирование и контроль: концепция контроллинга'IV. Интегрированные планово-контрольные расчеты на многозвенных предприятиях (в концернах) с дивизиональной организационной структурой
2. ПиК на уровне штаб-квартиры концерна в рамках генерального целевого планирования
2.2. Целевое планирование балансового и калькуляционного результата концерна и его подсистем
Планирование балансового и калькуляционного (расчетного) результата в концерне или на многозвенном предприятии должно осуществляться на уровне концерна в целом, головного предприятия (штаб-квартиры) и дочерних предприятий (отделений). При этом на уровне концерна в целом, понимаемом как единая хозяйственная единица, это планирование может базироваться на консолидированных результатах и сводных результатах. Консолидированный результат и его компоненты характеризуют экономическое состояние и развитие концерна без учета внутриконцерновой кооперации, а сводный результат включает стоимость внутренних кооперированных поставок между отделениями. Сводный результат дает возможность, однако, оценивать взаимосвязи между общим результатом деятельности концерна и результатами деятельности отделений.
2.2.1. Принципы целевого планирования балансового и калькуляционного результатов
Глобальное планирование балансового и калькуляционного результатов и их компонентов для концерна в целом и его отделений может с точки зрения содержания и процедур осуществляться тремя способами:
В этом случае возможные (консолидированные) балансовые результаты, включающие и нейтральные результаты, являются производными величинами;
Калькуляционные результаты, отнесенные к текущей или восстановительной стоимости, показывают, достигнут или нет необходимый уровень рентабельности имущества концерна и его отделений, а балансовые результаты, отнесенные к собственному капиталу, свидетельствуют о рентабельности собственного капитала перед началом и после проведения мероприятий балансовой политики.
Однако штаб-квартира в любом случае должна иметь до консолидации собственное представление о целях в отношении балансового и калькуляционного результата всех отделений и головного предприятия (штаб-квартиры) концерна. Это тем более необходимо в концерне потому, что финансовый результат деятельности головного предприятия (штаб-квартиры) является правовой базой для распределения прибыли. В фактическом концерне из-за временного лага между отражением прибыли в балансах головного и зависимых предприятий результаты деятельности головного предприятия должны планироваться отдельно.
В средних по величине концернах в большинстве случаев планово-контрольные расчеты проводят на базе балансовых и калькуляционных показателей головного предприятия и отделений, а кроме того составляют фактический консолидированный баланс и отчет о прибылях и убытках.
Планирование финансовых результатов деятельности концерна с продуктово- ориентированной организационной структурой на базе предварительно определенных целей проводится при помощи таблицы на рис. 162б. Подобную таблицу следует разрабатывать в рамках скользящего планирования для каждого планового периода на уровне головного предприятия (штаб-квартиры) концерна и отделений.
Для концерна с регионально ориентированной организационной структурой соответствующие показатели результатов и их компоненты необходимо планировать в региональном разрезе с консолидацией по группам регионов и по отделениям в каждой из этих групп регионов. В международном концерне планово-отчетная документация должна быть составлена по регионам (странам) и крупным дочерним предприятиям в каждом регионе в местной валюте и в валюте страны пребывания штаб-квартиры концерна.

Рис. 162б. Форма для определения монетарных плановых целей на многозвенном предприятии (в концерне)
Масштабы устанавливаемых на основе предварительных оценок взаимозависимых плановых целей для всего концерна и его отделений в конце концов зависят от уровня притязаний высшего руководства и субъективного влияния других руководителей и управленческого персонала концерна, участвующих в процессе планирования. Данные прошлых лет и сравнительные данные по соответствующим отраслям и рынкам капитала (для оценки рентабельности) представляют собой отправные точки для обоснования желаемых целевых показателей балансового результата, оборота и рентабельности собственного капитала.
Предварительное обоснование штаб-квартирой целей в отношении калькуляционных результатов способствует обеспечению устойчивости концерна.
2.2.2. Целевое планирование калькуляционных результатов на базе системы показателей рентабельности инвестированного капитала (RoI)
В рамках управленческого учета в дивизионально организованных концернах средне- и частично краткосрочное планирование и контроль абсолютных и относительных целевых показателей результата для всего концерна и в особенности для его отделений целесообразно проводить на базе системы показателей RoI (см. рис. 31).
Как уже было сказано во введении, система показателей рентабельности инвестированного капитала (RoI) характеризует содержательные взаимосвязи между абсолютными и относительными экономическими величинами, наиболее существенно влияющими на величину калькуляционного результата и эффективность использования капитала.
Анализ ключевых показателей оборота и издержек в качестве компонентов сумм покрытия и калькуляционного результата, а также показателей рентабельности оборота и оборачиваемости капитала в качестве компонентов рентабельности капитала может проводиться на уровне концерна или на уровне его отделений и далее на уровне продуктовых групп и отдельных проектов.
Подобную древовидную систему показателей рентабельности в США применяли для финансового контроля еще задолго до второй мировой войны (там она называлась DuPont System of Financial ContRoI), а затем и в европейских странах для управления предприятием.
Подобная система показателей RoI, основанная на данных учета издержек и выручки, с успехом может быть использована для построения ориентированной на результат системы планирования и контроля как составляющая общей системы показателей ПиК, в особенности в концернах с капиталоемким производством. Для ориентированной на результат оценки отдельных инвестиций применение системы показателей RoI довольно ограниченно.
В зависимости от того, какие компоненты системы RoI задаются или согласовываются в качестве составляющей системы показателей ПиК для планирования результата "сверху вниз" и "снизу вверх" (сначала в качестве предварительных, а затем плановых величин) на уровне всего концерна и его отделений, возможны различные подходы:
(1) Согласование важнейших, ориентированных на результат абсолютных и относительных величин в системе показателей RoI для концерна в целом и его отделений проводится в ходе итеративного планового процесса.
(2) Задаются показатели RoI (в процентах) и оборота (в денежном выражении) для всего концерна и его отделений.
Определяется необходимая величина инвестируемого капитала, которая должна обеспечить желаемую величину RoI, и затем рассчитываются соответствующие показатели:
а) оборачиваемость капитала;
б) рентабельность оборота;
в) абсолютная величина нормативной прибыли (при заданных издержках капитала);
г) максимальная величина общих издержек.
(3) Устанавливаются средние величины RoI для концерна в целом и для отделений.
Предпочтительнее первый подход, так как главная цель - максимизация прибыли с учетом издержек по процентам на примененный капитал - находит здесь свое наилучшее выражение в форме абсолютного калькуляционного результата. В показателе рентабельности капитала, напротив, результат (до уплаты процентов) соотносится с фактором капитала. Исходным и конечным пунктами для ориентированного на результат планирования и контроля являются, таким образом, абсолютный и относительный результаты.
Если показатели системы RoI должны служить базой для информативной и эффективной внутренней системы плановых и контрольных расчетов для всего концерна и его отделений, то при построении системы необходимо учитывать определенные экономические аспекты. При расчете плановых и фактических показателей RoI необходимо принимать во внимание следующие моменты:
Правда, в формуле рентабельности последняя, возрастая на величину калькуляционного процента, превращается в прибыль с капитала, которая аналогично показателю ценности совокупного капитала дает возможность оценивать инвестированный капитал без дифференциации по источникам его происхождения; в качестве инвестированного капитала (имущества) используется стоимость имущества, применяемого только для производства и сбыта продукции.
Сумма беспроцентных обязательств по текущей сбытовой деятельности должна вычитаться из величины инвестированного капитала, поскольку интерес представляет "начисление процентов" только на то имущество, от которого ожидается получение дохода.
Необходимо также установить, по какой стоимости должен оцениваться инвестированный капитал: по начальной, калькуляционной или балансовой или по восстановительной. В соответствии с идеей расчета RoI - показывать доходность инвестируемого капитала и задавать основные подходы к управлению капиталом - в основу расчетов рентабельности должна быть положена остаточная или восстановительная стоимость примененного для производства капитала. Среди прочего это предполагает необходимость соответствующих прогнозов и экономически "верную" оценку расходования капитала в форме его амортизации и корректировок балансовой стоимости.
Базой для расчетов системы показателей RoI в любом случае должны служить данные управленческого учета. Для оценки стоимости имущества, например основных средств, производственных запасов и дебиторской задолженности, используются данные внутренних балансовых документов, при составлении которых применен принцип оценки по восстановительной и текущей стоимости.
При расчете процентов на первоначально инвестированный капитал или имущество необходимо исходить из внешних балансов отделений и всего концерна. В этом случае оценка имущества берется из балансов по первоначальной стоимости.
Для руководства предприятия значение системы RoI в плановых и контрольных расчетах определятся не только тем, что на ее базе можно осуществлять систематическое периодическое планирование и контроль финансово-экономических результатов и рентабельности в подразделениях концерна, но главным образом тем, что в ней наглядно отражается влияние всех принимаемых в концерне решений на абсолютные показатели результата и рентабельности капитала в текущем или будущих периодах. При периодическом планировании и контроле по системе RoI можно оценивать все важные кратко-, средне- и долгосрочные мероприятия с точки зрения их воздействия на один или несколько компонентов прибыли либо рентабельности, тем самым изменяя эти показатели. Конечно, при этом соответствующие количественные оценки должны иметь высокую степень надежности. В принципе, когда раздвигается горизонт планирования, полезность показателей системы RoI для оценки отдельных решений снижается. Кроме того, информативность данных показателей, когда их используют для активного управления на уровне всего предприятия и отделений, различна.
2.2.2.1. Информативность системы показателей рентабельности инвестированного капитала (RoI) на уровне всего концерна
С точки зрения высшего руководства предприятия при планировании наибольшее значение имеют данные о предполагаемой величине чистой прибыли и прибыли с капитала на уровне всего концерна, а планируемые показатели рентабельности оборота и оборачиваемости капитала по крайней мере при разнородной продуктовой программе обладают сравнительно низкой информационной ценностью.
Контроль динамики рентабельности, как правило, имеет смысл лишь для сравнения во времени или сравнения плановых и фактических величин. При этом плановые и фактические значения RoI на уровне всего концерна говорят об эффективности дальнейшего использования капитала в данном концерне и о том, какие компоненты системы RoI требуют к себе особого внимания.
К межфирменным сравнениям рентабельности для целей контроля и, возможно, в качестве исходного пункта для определения желаемой плановой рентабельности обращаются в редких случаях. Такие сравнения на базе данных публикуемых балансов проблематичны уже потому, что основной и оборотный капитал предприятий оцениваются в различных случаях по-разному.
2.2.2.2. Информативность системы показателей рентабельности инвестированного капитала (RoI) на уровне отделений концерна
При глобальных плановых расчетах, когда для каждого отделения централизованно планируются абсолютные значения ключевых показателей: оборота, прибыли, инвестируемого капитала (в большинстве случаев с дальнейшей дифференциацией), а также строящихся на их основе относительных показателей, - высшее руководство концерна может оценивать деятельность отделений (дочерних предприятий) по динамике их финансово-экономических результатов.
На рис. 163а и 163б показаны примеры того, как данные, получаемые при глобальном финансово-экономическом планировании и контроле, могут быть представлены по месяцам и за год в разрезе отделений и для всего концерна в форме консолидированных оценок. Руководство отделений и высшее руководство концерна могут по этим данным вести детализированные планирование и контроль целей, мероприятий и исчерпывающий анализ отклонений.

Рис. 163а. Общая абсолютна плановая и контрольная информация в рамках системы RoI

по плану - капитала по плану
Рис. 163б. Общая относительная плановая и контрольная информация в рамках системы RoI
При детальных финансово-экономических плановых расчетах для каждого отделения устанавливаются в качестве плановых показателей все основные компоненты системы RoI, а затем они дифференцируются в различных разрезах, что значительно повышает информативность системы.
При этом можно сравнивать и анализировать важнейшие мероприятия, проводимые между отделениями и в рамках отделений, которые вызывают или только изменение оборота, или изменение оборота и издержек, или, кроме этого (либо тем самым), обуславливают изменение величины примененного капитала.
С точки зрения высшего руководства концерна, целесообразен контроль за динамикой относительных и абсолютных показателей в рамках системы RoI в отделениях не в форме сравнения во времени или сравнения плановых и фактических данных, а на основе межфирменных сопоставлений. На рис. 163в показано, как при помощи номограммы можно комбинировать сравнение во времени и сравнение плановых и фактических показателей рентабельности для нескольких отделений. Посредством номограммы можно определить, изменились ли и как в прошедших периодах значения показателей рентабельности оборота и оборачиваемости капитала. При помощи показателей рентабельности возможна сквозная оценка работы отделений, причем относительные показатели можно видеть в их взаимосвязи с абсолютными, а также при необходимости дифференцировать эти показатели по продуктовым группам или регионам.

Рис. 163в. Комбинированное сравнение во времени плановых и фактических значений показателей системы RoI по отделениям концерна 1-4
Особенно информативно графическое представление результатов сравнения рентабельности отделений. В противоположность межфирменному сравнению при внутриконцерновых сравнениях обеспечивается сопоставимость данных благодаря единым внутриконцерновым нормам и нормативам. При этом на основе показателей системы RoI могут сравниваться даже предприятия (отделения) разных областей бизнеса.
Подобное наглядное представление дает возможность выявлять области бизнеса с благоприятным и неблагоприятным вложением капитала, что помогает при анализе рынка и работы предприятия, особенно для оценки инвестиционных и дезинвестиционных альтернатив в процессе стратегического планирования. Далее оно позволяет выяснить, не должны ли быть улучшены показатели оборачиваемости капитала и рентабельности оборота для рассматриваемых отделений.
Внутренние сравнения показателей рентабельности отделений могут комбинироваться со сравнением плановых и фактических показателей, что особенно наглядно тогда, когда для всех отделений цель устанавливается в виде показателя минимальной плановой рентабельности капитала. Важный элемент для оценки результативности работы отделения - его вклад в рост рыночной стоимости концерна. Проценты, фактически начисленные на инвестированный капитал, должны сравниваться с издержками капитала по отделению, как это следует из требования обеспечить специфический минимальный процент на капитал.
Система показателей RoI как инструмент ориентированного на финансово-экономические результаты управления может стать еще совершеннее, если выделить в рамках концерна центры результатов. Планирование и контроль в подобных центрах результатов, например в отдельных производственных и сбытовых подразделениях, может также проводиться по системе RoI. В качестве планируемых результатов здесь можно рассматривать ступенчатые суммы покрытия.
Организационным единицам в рамках отделений, на которые невозможно прямо (без пересчетов) отнести выручку от продажи продукции, должны быть установлены цели, выраженные показателями издержек и имущества. То же относится к административным и вспомогательным службам (ключевым, координирующим и штабным отделам) штаб-квартиры концерна, которые должны выполнять в системе планово-контрольных расчетов функции центров издержек и имущества.
Для сравнительной оценки результатов деятельности региональных отделений на базе системы RoI, как правило, рассматривают не консолидированные показатели, а подготовленные соответствующим образом в штаб-квартире концерна данные в региональном разрезе или по важнейшим дочерним предприятиям в каждом регионе.

Целевое планирование ликвидности на уровне концерна и его отделений
Дитгер Хан 'ПиК: Планирование и контроль: концепция контроллинга'IV. Интегрированные планово-контрольные расчеты на многозвенных предприятиях (в концернах) с дивизиональной организационной структурой
2. ПиК на уровне штаб-квартиры концерна в рамках генерального целевого планирования
2.3. Целевое планирование ликвидности на уровне концерна и его отделений
Согласно генеральной установке на обеспечение ликвидности в смысле гарантии платежеспособности предприятия в каждый момент в концернах также должны планироваться резервы ликвидности и осуществляться контроль за их поддержанием. Резервы ликвидности должны быть не только в штаб-квартире концерна, но и на дочерних предприятиях (в отделениях).
В национальных концернах резервы ликвидности и денежные потоки планируются и контролируются, как правило, централизованно. Исходные пункты для определения размеров резервов ликвидности те же, что и на предприятии с функциональной организационной структурой, однако вследствие рассеивания риска величина резервов на дочернем предприятии (в отделении) может быть ниже, чем на сравнимом самостоятельном предприятии. При планировании в концерне поступлений и выплат средств и связанных с этим резервов ликвидности речь идет о показателях штаб-квартиры и отделений, получаемых в процессе производного финансового планирования. Задача при централизованном финансовом планировании - сбалансировать в концерне денежные потоки по отделениям при определенном уровне резервов. Если есть отклонения от планируемой величины резервов, то штаб-квартира концерна должна провести необходимые финансовые мероприятия, а в некоторых случаях и операции с имуществом по восстановлению планового размера резервов ликвидности.
В международных концернах из-за трудностей при трансфере капитала и во избежание потерь от изменения валютных курсов резервы ликвидности следует планировать и контролировать на уровне дочерних предприятий или их групп за рубежом. Это особенно важно, ибо в отличие от национальных в международных концернах невозможна частичная неликвидность. Если нет трудностей при трансфере средств, то проводится обычный клиринг в рамках концерна, причем в этом случае возникают интересные возможности для реализации финансовой политики.

Цели, задачи и инструменты контроллинга
Дитгер Хан 'ПиК: Планирование и контроль: концепция контроллинга'II. Характеристика интегрированных ориентированных на результат и ликвидность планово-контрольных расчетов
5. Интегрированные планово-контрольные расчеты как составляющая концепции контроллинга
5.2. Цели, задачи и инструменты контроллинга
5.2.1. Цели и общие задачи контроллинга
Цель контроллинга является производной от целей предприятия. Высша цель, как уже отмечалось, состоит в сохранении и успешном дальнейшем развитии предприятия. Для реализации этой цели предприятие производит товары и услуги, оптимизирующие его финансовый результат с учетом поставленных социальных целей. Контроллинг содействует достижению главной стоимостной (монетарной) цели предприятия - оптимизации финансового результата через максимизацию прибыли и ценности капитала при гарантированной ликвидности. Вместе с тем посредством контроллинга достижение данной цели координируется с достижением социальных и рыночных целей и необходимыми для этого мероприятиями и ресурсами. Оптимизация финансового результата при гарантированной ликвидности может рассматриваться как главная цель контроллинга, для достижения которой решаются основные задачи контроллинга - формирование целенаправленного комплекса мероприятий по достижению главной цели. Основные задачи контроллинга заключаются в информационном обеспечении ориентированных на результат процессов планирования, регулирования и контроля (мониторинга) на предприятии, в выполнении функций интеграции, системной организации и координации. Базу контроллинга составляют показатели производственного и финансового учета, по возможности организованные в банк технико-экономических данных.
В немецкоязычной экономической литературе есть и другие точки зрения на содержание целей и задач контроллинга. Так, П. Хорват (P. Horvath) также исходит при интерпретации контроллинга из целей предприятия. Поэтому он считает, что контроллинг должен обеспечивать руководство предприятия информацией и настраивать его на координирование, реагирование и адаптацию к меняющимся внутреним и внешним условиям с тем, чтобы реализовать намеченные цели.
Хорват также ставит во главу угла цель достижения финансового результата предприятия и интерпретирует контроллинг как ориентированную на результат функцию поддержки руководства. Контроллинг, таким образом, призван способствовать осуществлению ориентированного на результат управления предприятием. Это понимание контроллинга полностью совпадает с представленной в настоящей книге концепцией контроллинга. По Хорвату контроллинг выполняет функции интегрирования и координировани процесса планирования на предприятии, а также информационного обеспечения этого процесса.
Т. Райхман (Т. Reichmann) также уделяет особое внимание ориентации контроллинга на результат (с учетом обеспечения ликвидности) и видит основную задачу контроллинга в сборе и обработке информации в процессе разработки, координации и контроля за выполнением планов на предприятии.
Несколько с других позиций к контроллингу подходит Х.-Ю. Кюппер (H.-U. Kupper). Он видит центральную проблему контроллинга в координации системы управления на предприятии. Необходимость функции координации вытекает из разделения системы управления на составляющие. Среди таких составляющих он выделяет: организацию, систему планирования и контроля, информационную систему, систему руководства персоналом, систему целей и принципы управления. Выполняя координирующую функцию, контроллинг способствует тем самым достижению не одной цели деятельности предприятия, а системы целей. Причем стоимостным целям придается особое значение. Вместе с тем Кюппер отмечает, что при такой широкой интерпретации контроллинга существует опасность того, что его задачи становятся всеохватывающими и не могут быть беспроблемно отделены от задачам других подсистем управления.
И. Вебер (J. Weber), основываясь на концепции контроллинга Хорвата и Кюппера, придерживается точки зрения на контроллинг в первую очередь как на инструмент координации. В его интерпретации контроллинг представляет собой элемент управления социальной системой, выполняя свою главную функцию поддержки руководства в процессе решения им общей задачи координации системы управления с упором прежде всего на задачи планирования, контроля и информирования.
При этом Вебер, как и Кюппер, подчеркивает, что контроллинг не связан с процессом целепостановки (например, заданием целей прибыли).
По мнению Д. Шнайдера (D. Schneider), задачи контроллинга по координации в смысле всеобщей координации управления (по Кюпперу и Веберу) должны быть ограничены. С одной стороны, функция контроллинга должна сводиться к разработке и координации отдельных планов предприятия и сведению их в единый план, а с другой стороны - к внутреннему производственному учету, который служит для контроля за реализацией планов и поставляет исходную информацию для планирования.
Рекомендуемое Шнайдером ограничение функций контроллинга соответствует концепции контроллинга, представленной в этой книге, когда на первое месте ставится комплекс задач по планированию с интегрированной системой планово-контрольных расчетов на базе информации внутреннего производственного учета.
5.2.2. Специальные задачи и инструменты контроллинга
Из основной задачи контроллинга - информационного обеспечения и поддержки ориентированного на результат управления предприятием - вытекают специальные задачи, к которым относятся:

Рис. 37. Цели и задачи контроллинга
Таким образом, контроллинг выполняет функции консультирования и обслуживания, подготовки и реализации решений. Эти специальные задачи контроллинга распространяются на предприятие в целом, его продуктовые, функциональные и региональные подразделения (подсистемы), группы продукции и услуг, программы мероприятий и проекты на всех уровнях управления.
Поскольку ориентированные на результат и ликвидность планово-контрольные расчеты рассматриваются в качестве составляющей всей системы планирования и контроля на предприятии, то к основным задачам контроллинга также относится формирование адекватной системы планирования и контроля. Задачи по формированию системы планирования и контроля заключаются при этом в разработке концепции системы планирования и контроля на предприятии. Задачи по применению системы планирования и контроля: осуществление ориентированных на прибыль и ликвидность планово-контрольных расчетов; разработка планов и отчетов.
Следует, однако, учитывать, что задачи планирования и контроля являются прежде всего задачами руководства в различных функциональных подразделениях предприятия. Служба контроллинга главным образом поддерживает руководителей и отвечает при этом за осуществление и координирование процесса планирования результата и финансового планирования; ведение первичного учета (документирование), расчеты и даваемую ими информацию, создание необходимых для этого систем, методик и организационных структур.
Значение функции информационного обеспечения руководства предприятия сегодня значительно возрастает во всех сферах деятельности. При этом контроллинг может достигать своей цели только при условии кооперированного стиля управления, в рамках которого согласование целей и оценка результатов происходит в процессе обсуждений сотрудников отдела контроллинга и руководителей структурных единиц предприятия. Особое значение имеет разграничение задач контроллинга и задач в других сферах предприятия, как это показано на рис. 38.

Рис. 38. Разграничение задач контроллинга
При организации контроллинга задачи, связанные с учетом, формулируются в зависимости от того, какая концепция контроллинга (немецкая или американская) берется за основу. По американской концепции к контроллингу относятся и задачи внешнего учета. В центре немецкой концепции контроллинга стоит внутренний учет в различных формах: плановый, документальный, контрольный. Внешний же учет, напротив, не входит в сферу контроллинга.
Относительно разграничения задач контроллинга и стратегического планирования и контроля в литературе также можно найти различные мнения. В рамках концепции, излагаемой в данной книге, контроллинг в своей функции подготовки стратегических решений и стратегического планирования определяется как стратегический контроллинг. Задачи стратегического контроллинга может выполнять контроллер планового отдела предприятия или (при наличии такового) отдела стратегического планирования.
Разграничение задач контроллера и казначея приниципиально определяется по The Prentice Hall Editorial Staff следующим образом: "Казначей отвечает за управление деньгами, контроллер обслуживает бухгалтерский учет и финансовое планирование".
При этом контроллер должен заниматься средне- и долгосрочным финансовым планированием и планированием ликвидности, а казначей - краткосрочным планированием ликвидности в рамках управления денежными потоками, а также обеспечением предприятия капиталом, а в определенных случаях - финансированием договоров.
Задачи внутренней ревизии (аудита) в США в отличие от немецкой практики входят в функции контроллинга. Предметом ревизии является проверка всех комплексов задач и подразделений предприятия на предмет организационно-правовой правильности их специфической деятельности. Деятельность контроллера также подлежит проверке. Ревизия в отличие от контроллинга ориентирована на ретроспективу. Поэтому она может относиться к функции контроллинга, если в ее задачи дополнительно включено экономическое консультирование и специальные исследования на предприятии.
Для решения вышеназванных задач контроллинга предприятие нуждается в специфических системах и методах, при помощи которых эти задачи могут быть решены наиболее эффективно. На рис. 39 представлены некоторые инструменты контроллинга, относящиеся к различным его комплексам. Важнейшим интеграционным и координационным инструментом контроллинга является система планирования и контроля с итерированными, ориентированными на результат и ликвидность расчетами (см. схему на рис. 31). Такие расчеты в свою очередь требуют соответствующим образом организованной на базе производственного и финансового учета информационной системы. Расчеты по планированию и контролю, ориентированные на результат и ликвидность, служат инструментом улучшения экономических результатов через совершенствование процесса управления. Для эффективного применения инструментов контроллинга сегодня необходима автоматизированная обработка экономических данных.

Рис. 39. Комплекс задач и инструменты контроллинга
В настоящее время, в условиях постоянно усиливающейся международной конкуренции, система контроллинга должна гибко реагировать и быстро предоставлять менеджерам актуальную, ориентированную на результат и ликвидность информацию, обеспечивающую эффективное принятие оптимальных управленческих решений.Чтобы соответствовать этим требованиям, инструменты и структура контроллинга должны быть простыми и гибкими.

Ценность капитала как ключевой целевой показатель результата деятельности концерна
Дитгер Хан 'ПиК: Планирование и контроль: концепция контроллинга'IV. Интегрированные планово-контрольные расчеты на многозвенных предприятиях (в концернах) с дивизиональной организационной структурой
2. ПиК на уровне штаб-квартиры концерна в рамках генерального целевого планирования
2.1. Ценность капитала как ключевой целевой показатель результата деятельности концерна
В рамках генерального целевого планирования концерна необходимо решить две взаимозависимые проблемы:
Это предполагает, по крайней мере в упрощенном виде, планирование общей системы целей концерна.
Предметом генерального целевого планирования являются материальные, стоимостные и социальные цели, дифференцированные по содержанию и срокам их достижения.
При последовательном комбинированном процессе планирования "сверху вниз и снизу вверх" на базе целевых представлений соответствующих руководителей всех уровней управления, а в случае необходимости и сторонних консультантов, цели должны разрабатываться и утверждаться в качестве плановых показателей. Мониторинг за достижением целей осуществляется в процессе контроля, результаты которого, как и альтернативные представления о целях, снова включаются в процесс целевого планирования.
Высшие материальные, стоимостные и социальные общеконцерновые цели разрабатываются штаб-квартирой, которой оказывают содействие ключевые, координирующие и штабные отделы, а также руководители отделений. Эти цели должны быть согласованы и с высшим руководством отделений (дочерних предприятий), и с другими возможными центрами власти в концерне. На первом плане должна стоять совместная работа в советах и комиссиях.
План высших материальных целей содержит сведения о том, в каких хозяйственных отраслях и в каких регионах (географических рынках) должны или могут находиться области бизнеса концерна. В зависимости от степени централизации управления в концерне план высших материальных целей дифференцируется по отделениям.
Только в полностью децентрализованных концернах такой план руководство отделений может утверждать самостоятельно.
В рамках плана стоимостных целей на уровне всего концерна, головного предприятия и отделений устанавливаются и контролируются высшие стоимостные цели: показатели оборота, результата, ликвидности и важнейшие их составляющие: Это происходит в рамках документооборота, рассматриваемого более подробно в разделе 5 данной части. В рамках кратко-, средне- и долгосрочного скользящего планирования должны планироваться и контролироваться все или только важнейшие планово-контрольные показатели по периодам, характеризующие как деятельность всего концерна, так и его отделений. При децентрализованном управлении отделениями со штаб-квартирой должны согласовываться по крайней мере цели по прибыли и обороту. Внутри отделений для структурных единиц, ориентированных на конечные результаты, но не обязанных разрабатывать балансы (центры прибыли), планируются и контролируются показатели суммы покрытия, а для структурных единиц, которые не отвечают за выручку (центры издержек), планируются и контролируются показатели издержек и стоимости имущества.
В рамках стратегического и оперативного планирования в плановую и отчетную документацию штаб-квартиры наряду с показателями в разрезе продуктовых групп, рынков, функций и проектов должны включаться обобщающие показатели по всему концерну и по его отделениям, дочерним предприятиям, стратегическим хозяйственным единицам.
Генеральной целью (императивом) деятельности всего концерна, а также и его отделений является стремление к максимизации прибыли.
Стремление к максимизации ценности капитала может считаться высшей монетарной целью как для всего концерна, так и для его отделений.
В перспективе на уровне штаб-квартиры концерна и, по возможности, для отделений должны ежегодно рассчитываться показатели ценности совокупного, собственного (акционерного) капитала, остаточной чистой ценности предприятия. Показатели ценности капитала характеризуют эффект предпринимательской деятельности отделений и тем самым всего концерна в будущем.
Целевая величина ценности капитала и параметры ее изменения являются также важнейшими монетарными целями руководства концерна.
Ориентированное на максимизацию ценности капитала управление лучше всего подходит для диверсифицированных, имеющих невысокий уровень внутренней кооперации концернов и для концернов, состоящих из юридически самостоятельных дочерних предприятий. Если, кроме того, акции дочерних предприятий котируются на фондовой бирже, то оценка эффективности политики руководства дочерних предприятий может быть получена путем анализа динамики курса акций. Правда, в определенных случаях рост рыночной ценности капитала дочернего предприятия может быть достигнут при объявлении о продаже пакета акций на бирже.
В рамках ориентированного на максимизацию ценности капитала управления штаб-квартира концерна как собственник может установить для отделений различные целевые значения прибыли или рентабельности, что связано с различиями в рисках, с которыми сталкиваются в своей работе отделения. Отделения, чьи специфические риски велики, должны в принципе обеспечивать больший процент на вложенный капитал, чем отделения, работающие в областях бизнеса с низким специфическим риском. В качестве вспомогательного инструмента используют оценки рисковости отдельных видов бизнеса (рис. 161). Кроме того, целевые задания отделениям должны устанавливаться на базе рыночных, а не балансовых оценок. Таким образом, отделения должны исходя из рыночной стоимости своих активов обеспечить требуемую минимальную рентабельность вложенных средств. Она характеризуется периодическим, рассчитываемым на базе текущей стоимости инвестированного капитала (имущества предприятия) показателем рентабельности инвестированного капитала (RoI). Величина целевой рентабельности отделений зависит от стадии жизненного цикла поля бизнеса или продукта и конкурентных позиций.

Рис. 161. Определение минимальной и целевой рентабельности для отдельных видов бизнеса
Согласно ориентированной на ценность капитала стратегии роста концерна его отделения и дочерние предприятия в каждом плановом периоде должны стремиться (с учетом специфики своих продуктовых программ, производственных процессов, уровня заработной платы, отраслевой рентабельности и необходимых расходов на поддержание деятельности и обеспечение роста) к максимизации калькуляционной прибыли. В основу принимаемых решений и проводимых мероприятий положен принцип экономичности (прибыльности).
При этом в качестве главных монетарных критериев оценки оперативных решений и действий при заданных мощностях (постоянных расходах) применяются показатели сумм покрытия и переменных издержек.
Для распределения чистой прибыли концерна и его юридически независимых дочерних предприятий должны быть выработаны общая дивидендная политика и критерий отчисления в резервы.
Общее требование поддержания ликвидности в каждый момент относится к концерну в целом. Исключение составляют международные концерны.
На рис. 162а представлена система планов и отчетов и соответственно система монетарных целей многозвенного предприятия (концерна) по структурным единицам, продуктовым программам, рынкам, функциям и проектам. Система планирования и отчетности конкретного концерна должна формироваться с учетом существующей организационной структуры и продуктовой программы.

Рис. 162а. Система планов и отчетов (по программам, рынкам, функциям, отделениям и проектам)
В рамках плана социальных целей формулируются принципиальные подходы к формированию взаимоотношений между предприятием и его персоналом, с внешними группами, общественностью, экологические нормы и требования. При этом обычно нет необходимости дифференцировать социальные цели по дочерним предприятиям и отделениям, по крайней мере в национальных концернах. Социальные цели отражаются в целевой картине и принципах концерна и менеджмента.

Долгосрочные цели концерна
Дитгер Хан 'ПиК: Планирование и контроль: концепция контроллинга'VII. Планирование и контроль в системе управления концерном Сименс
3. Цели деятельности концерна
3.3. Долгосрочные цели концерна
Сформулированные сначала на качественном уровне общие цели экономической политики были, кроме того, преобразованы в измеряемые конкретными показателями и прослеживаемые долгосрочные цели концерна на конец текущего десятилетия. К ним относятся:
Это, конечно, не директивные плановые цифры, гораздо важнее целевые направления и порядок величин, на которые должна ориентироваться фирма.

Философия и основные принципы управления в концерне
Дитгер Хан 'ПиК: Планирование и контроль: концепция контроллинга'VI. Стратегическое и оперативное управление в концерне Даймлер-Бенц: философия и инструментарий
2. Предпринимательская философия концерна Даймлер-Бенц
2.3. Философия и основные принципы управления в концерне
С расширением полей бизнеса в концерне, ранее организованном по функциональному принципу, начался процесс активной децентрализации управления, а также делегирования полномочий принятия предпринимательских решений на более низкие уровни. Причем на первый план выходит создание "стройных" организационных единиц, что видно на примере формирования центров прибыли и структуризации продукции, работ, услуг. Такие структурные единицы должны оказывать поддержку предпринимательской деятельности, ориентировать ее на потребности клиентов, обеспечивать быстроту и гибкость действий на рынке и одновременно использовать существенные преимущества крупного концерна.
Руководители подразделений должны обладать предпринимательским стилем поведения. Это означает в том числе их личную ответственность за конкурентную борьбу и использование открывающихся рыночных шансов. Однако в отличие от независимого бизнеса, когда бизнесмены целиком самостоятельно определяют свои цели, предпринимательство в рамках концерна ограничено генеральными целевыми установками, что обусловлено целостностью концерновой организации.
Усиливающиеся децентрализация и тенденция к делегированию полномочий по принятию решений требуют значительного объема координирующих действий. В рамках управления концерном существенным элементом этой координирующей деятельности является обсуждение и утверждение целей децентрализованных структурных единиц.
С точки зрения стратегического управления в основу такой системы координации положены процессы согласования целей, которые вводят децентрализованно разбатываемые цели полей бизнеса в русло стратегии концерна. Разрабатываемые на этой основе стратегии полей бизнеса образуют базу для формулирования оперативных целей.
Это также является результатом процесса согласования целей, в ходе которого децентрализованно вырабатываемые представления приводятся в соответствие с требованиями концерна. Ответственность за достижение согласованных оперативных целей несут децентрализованные структурные единицы, которые тем самым отвечают за последствия собственных действий, а также использование возникающих при определенных условиях во внешней по отношению к предприятию среде шансов и рисков.
Для каждого руководителя в отдельности такая ответственность связывается с ощутимо зависящей от его личных результатов и успехов системой гибкого вознаграждения. В процессе управления на первый план наряду с общими задачами управления выходит согласование целей и личная ответственность руководителей. Это предполагает, что цели и политика предприятия оставляют руководителям достаточно свободы, чтобы оказывать влияние на факторы успеха в пределах своей компетенции.
Для руководителей всех уровней в концерне это означает необходимость согласования только небольшого числа наиболее важных целей, информирование ответственных за эти цели только о путях и способах их достижения и готовность к санкциям в случае неудачи. Для подчиненных же - это принятие персональной ответственности за достижение целей в полном объеме и тем самым за последствия собственных действий, а в ограниченных пределах - за использование шансов и рисков внешней среды ("сделать ответственность ощутимой").
Управление по целям и связанная с ним координация децентрализованных мероприятий предполагает достижимость самих целей ответственными за них лицами. При этом существенную роль играет идентификация людей с поставленными целями.
Применяемая в концерне Даймлер-Бенц система гибкой оплаты труда руководителей подкрепляет принцип "управления через цели", причем выделяются прежде всего два аспекта предпринимательской ответственности: 1) индивидуальная результативность в собственной сфере ответственности; 2) коллективное участие руководителей в общем успехе предприятия.
Годовой доход руководителя состоит в соответствии с этим из постоянной части (годовой оклад) и переменной части, которая в свою очередь включает тантьему и участие в прибылях.
Участие в прибылях должно стимулировать отождествление руководящих кадров с концерном, побуждая их участвовать в шансах и рисках предприятия; в этом случае речь не идет о критерии индивидуального вклада в прибыль. Кроме всего прочего, это должно способствовать соблюдению наряду с индивидуальными и групповыми интересами приоритета общеконцерновых интересов, в которых находит отражение коллективный успех всех руководящих кадров. В качестве базы для определения успеха служат отклонения от согласованных в рамках оперативного планирования на уровне концерна в целом или бизнес-отделений показателей производственного результата.
База для определения размера тантьемы устанавливается прежде всего в ходе индивидуальных бесед с руководителями. При этом наряду с количественными согласовываются и качественные цели. Степень достижения индивидуальных целей определяется при необходимости методом балльных оценок.
Удельный вес тантьемы как индивидуальной составляющей - около 70% в общей переменной части вознаграждения. Около 30% остается на долю коллективной составляющей (участие в прибыли предприятия). Такое соотношение показывает, какое большое значение имеет переменное вознаграждение для ориентации на высокие индивидуальные показатели результативности и успеха. Даже в периоды тяжелого экономического положения концерна все равно должна существовать возможность поощрять и пропагандировать высокие результаты. Этот аспект важен и с точки зрения сравнения уровня вознаграждения в концерне с уровнем вознаграждения на рынке труда.

Философия и основные принципы управления
Дитгер Хан 'ПиК: Планирование и контроль: концепция контроллинга'VI. Стратегическое и оперативное управление в концерне Даймлер-Бенц: философия и инструментарий
4. Стратегическое и оперативное управление на уровне бизнес-отделения на примере концерна Мерседес-Бенц (легковые автомобили)
4.1. Философия и основные принципы управления
4.1.1. Исходные положения
Изменившиеся условия автомобильного бизнеса, например смена ценностных представлений, глобализация рынков при высокой интенсивности конкурентной борьбы и возможностях предложения новых производственных и информационных технологий, вынуждают в одинаковой степени почти все предприятия не только выбрасывать на рынок новые, следующие друг за другом модели через все более сокращающиеся промежутки времени, но и удовлетворять более широкий спектр потребностей клиентов за счет более глубокой дифференциации продуктов. Все это, однако, требует не только быстрее проводить НИОКР, но и осуществлять другие мероприятия, обеспечивающие конкурентоспособность, что достигается исключительно оптимизацией работы всей цепочки создания новой стоимости.
Для того чтобы удовлетворять перечисленным выше требованиям, на фирме Мерседес-Бенц разработали особую концепцию управления, коммуникаций и сотрудничества, важнейшими элементами которой стали создание центров, синхронный инжиниринг для новых продуктов, непрерывное усовершенствование серийного производства, новые формы организации труда. Полезный эффект от внедрения новой концепции менеджмента выражается прежде всего:
Реализация этой концепции обусловливает со всех точек зрения широкую децентрализацию задач, компетенции и ответственности.
Это касается прежде всего создания самостоятельных структурных единиц: следует принимать во внимание по-прежнему актуальную задачу интеграции, решение которой позволит сориентировать все децентрализованные структуры на общий результат работы фирмы и интересы клиентов.
За последнее время общепризнанным стал тот факт, что формирование единообразного типа мышления, ориентированного на продукт и процесс его создания, положительно влияет на такие факторы, как время, затраты и качество. С учетом того, что эти факторы следует рассматривать в качестве главных условий успеха, а это вытекает из примеров типичных дл отрасли недостатков многих европейских автомобилестроительных предприятий, необходимо остановиться на этом вопросе.
Фактор конкурентоспособности "время"
Все сокращающиеся инновационные циклы позволяют и еще в большей степени заставляют продолжать уменьшать и жизненные циклы продуктов. Через все более короткие промежутки времени хорошо зарекомендовавшие себя продукты заменяются новыми, характеризующимися большим набором функций, повышенными экологическими качествами и лучшим соотношением параметров затраты-полезность. Все это требует сокращения научно-производственного цикла, начиная с первых концептуальных предложений по разработке опытных образцов, испытаниям, подготовке производства и запуску продукта и заканчивая выводом его на рынок.
Фактор конкурентоспособности "затраты"
Многое отрасли, особенно это относится к "зрелым" рынкам, а значит, и к автомобильной промышленности, отличаются в настоящее время высоким уровнем компетентности глобально действующих конкурентов. Более выгодные соотношения затраты-полезность, получающиеся в результате реализации новых продуктовых и производственных концепций, как правило, дают толчок другим производителям сохранять или усиливать собственные позиции на рынке. Это заставляет все предприятия прилагать особые усилия к решению проблем, связанных с затратами. Прежде всего это относится к тем из них, у которых плоха структура затрат или на затраты негативно влияет месторасположение производств.
Однако любая оптимизация затрат только тогда обеспечит успех, когда ее начинают на ранних стадиях реализации продуктовой концепции и рассматривают сам продукт и процесс его создания в единстве.
Фактор конкурентоспособности "качество"
Растущие требования к параметрам продукта со стороны потребителей и обусловленные к тому же необходимостью выполнять гарантийные обязательства, обеспечивать безопасность и защиту окружающей среды делают качество в широком смысле решающим фактором в конкурентной борьбе. Качество и экологические свойства продуктов как факторы, обеспечивающие возможность использовать на рынке ценовые преимущества, приобретают особое значение. Большая часть предприятий признала значение качества как инструмента в конкурентной борьбе и внедряет в связи с этим новые концепции улучшения качества, охватывающие все цепочки процесса его формирования.
Требование оптимизации факторов конкурентоспособности "время", "издержки" и "качество" обусловливает разработку комплексов мероприятий. Вместе с другими требованиями, предъявляемыми к продуктам, производству и маркетингу, это приводит к тому, что процессы управления и регулирования на Мерседес-Бенц характеризуются не известным до сих пор уровнем комплексности, реализовать который можно, только создав соответствующие организационные формы.
В этом случае к контроллингу, в соответствии с существующим у сотрудников концерна Дайм-лер-Бенц/Мерседес-Бенц чувством самосознания, предъявляются особые требования в том, что касается функции поддержки стратегического и оперативного управления. Для того чтобы выполнять многообразные требования, контроллинг должен сделать транспарентными все зависимости и взаимодействия в рамках процессов планирования, принятия решений, реализации планов и обеспечить принимающие решения органы управления необходимым для этого инструментарием.
Если службы контроллинга хотят наилучшим образом решать задачи поддержки систем стратегического и оперативного управления, то представляется вполне логичным, что они должны оказывать влияние на формирование структур и процессов на фирме в соответствии с принципами управления, а следовательно, и принципами контроллинга.
4.1.2. Интегрированное управление - многофакторный подход
При решении многообразных стратегических и оперативных задач целесообразно последовательно разделить их на задачи управления (планирования) и задачи регулирования (реализации). Такое разделение существенно для регламентации взаимодействия на различных уровнях фирмы.
Что касается задач управления, то в современных организациях широко применяется уже рассмотренный в разделе 2.3 настоящей части принцип управления по целям. В соответствии с ним для функции регулирования, акцент делается на управлении под личную ответственность (саморегулирование) по согласованным целям. В крупных организациях, как правило, на каждом уровне иерархии выполняются задачи по управлению и регулированию. В связи с этим особой функцией менеджеров следует считать структуризацию предприятия, причем должны быть обеспечены широкое специфическое для этого предприятия делегирование полномочий и обычно связанная с этим децентрализация задач, сфер компетенции и ответственности.
В последнее врем многое предприятия признали важность разработки организационных концепций, ориентированных на стимулирование индивидуальности и творческого потенциала руководящих кадров и сотрудников. Одномерные функциональные структуры все чаще заменяются на дивизиональные, матричные и комбинированные структуры. Важнейшими требованиями при формировании подобных структур являются те, что предъявляют предприятию рынок и поля бизнеса, которыми оно хочет заниматься, чтобы обеспечить свое будущее.
Исходя из предпосылки, что можно создать однородные структуры, ориентированные на решение рыночных задач и учитывающие разделение функций управления и регулирования, все задачи на предприятии могут быть выделены, как на рис. 34.

Рис. 34. Параметры интегрированного управления
В центре внимания концерна находятся продукты/рынки отдельных полей бизнеса. Стратегические решения о полях бизнеса и соответствующих им продуктово-рыночных группах (сегментах) имеют наиважнейшее значение для концерна в целом или его отделений.
К руководству при этом предъявляются особые требования. Централизованные штабные отделы, например, стратегического планирования и контроллинга должны подготавливать решения по согласованию с заинтересованными децентрализованными отделами подразделений. Кроме того, руководство должно отслеживать процессы реализации принятых решений. Все задачи по инициированию и координации, касающиеся продуктов и рынков, в конце концов ведут к дезагрегации общей продуктовой задачи на локальные объектно и функционально ориентированные задачи и цели.
Управление отделениями (организационными единицами) осуществляется с акцентом на саморегулирование на основе согласованных целей и задач. Причем обязательное условие - наделение руководителей структурных единиц необходимыми компетенцией и ответственностью. Нужно также обязательно отразить соответствующую концепцию управления и регулирования в регламенте планирования, контроля за реализацией планов и отчетности, что позволит обеспечить транспарентность мероприятий и целей. Все это обусловливает высокие требования, предъявляемые к контроллингу, особенно в части взаимосвязей и различий между информационными блоками, необходимыми для выполнения задач управления (стратегических) и регулирования (оперативных).
Управление по функциям осуществляется в соответствии с разделением предприятия на продуктово-рыночные группы (сегменты) и структурные единицы (отделения). Чем глубже структурировано предприятие по своей продуктовой палитре и процессам на однородные части, тем больше возможностей предоставляется для децентрализации решения основных, вспомогательных и комплексных функциональных задач и ограничения централизованных функциональных задач задачей формирования директив и нормативных установок (регламента управления).
Продуктово-рыночные группы, отделения и функции, принимаемые в качестве трех главных критериев построения организационной структуры управления, в одинаковой мере рассматриваются и на стратегическом, и на оперативном уровне.
Организационно-управленческая структура предприятия имеет непосредственное отношение и к формированию концепций контроллинга.
Поскольку, например, неоднозначно регламентированные в области контроллинга сферы ответственности, компетенции и процедуры в дальнейшем уже не могут быть изменены, разработка организационно-управленческой структуры предприятия является ответственной стратегической задачей.
Какому из критериев структуризации необходимо придавать больший вес при разработке организационно-управленческих концепций и какую степень децентрализации необходимо выбрать, в конце концов должно вытекать из философии и принципов организации управления. Во всяком случае опыт прошлого свидетельствует, что многие предприятия преувеличивали важность централизации функций и поэтому сталкивались с серьезными трудностями, преодолевая комплексные проблемы, предъявляемые рынком в условиях глобальной конкуренции. Такой вывод, хотя и представляется слишком упрощенным, справедлив по меньшей мере для тех отраслей, продукция которых достигла высокого уровня технической зрелости при одновременном широком насыщении ею рынка.
4.1.3. Этапы интегрированного управления
Чтобы решать комплексные задачи управления и регулирования согласно рассмотренным выше требованиям, на Мерседес-Бенц ЛА разработали трехкритериальную концепцию интегрированного управления. Такой подход в дальнейшем был модифицирован с учетом критерия времени, поскольку задачи на этапах разработки и планирования продукта, в общем, уникальны, а этап реализации в принципе характеризуется повторяющимися задачами.
На этапах разработки, планирования и подготовки производства ставятся комплексные задачи, охватывающие продуктово-рыночные сегменты, отделения и функции. В зависимости от того, проста или комплексна задача, можно выбрать для ее решения наиболее гибкие формы кооперирования между различными заинтересованными структурными единицами, а при необходимости привлечь партнеров со стороны. Как правило, такая постановка задачи носит стратегический характер и решается в рамках проектной организации.
Напротив, для серийных продуктов на этапе их использования (рыночный цикл) ставятся оперативные задачи.
Поскольку количество таких задач на предприятиях с серийным производством больше, чем проектных задач, создаются жестко связанные структуры с однозначно определенными целями, компетенцией и ответственностью. На этапах разработки, планирования и запуска в производство философия синхронного инжиниринга в рамках проектной организации находит все большее признание в качестве концепции управления и регулирования, а на этапе рыночного использования, наоборот, реализуется концепция ориентации управления и регулирования на отделения. Обе концепции выражают философию "предприятия в предприятии": создаются центры продуктов и услуг.
Именно этот последний аспект явился важной предпосылкой при реорганизации системы управления на Мерседес-Бенц. Внедренная в начале 1993 г. новая система управления прежде всего имеет целью усилить полномочия и ответственность децентрализованных структурных единиц, например производства и сбыта, в качестве центров результативности. Централизованные службы, напротив, в рамках своих обслуживающих и штабных функций концентрируются в основном на поддержке процесса согласования и достижения целей, на вопросах стратегии и экономической политики, выполнении задач по координации и оказанию некоторых других услуг. В итоге такая концепция организации управления направлена на постоянное стимулирование индивидуальности, творческого подхода, личной ответственности и мотивации всех сотрудников предприятия.
Укрепление единого предпринимательского стиля мышления и действий на всех уровнях и во всех структурах концерна на основе описанной выше концепции приводит к тому, что предъявляются высокие требования к постановке задач управления, а это существенно отличается от условий централизованной функциональной организации, вследствие чего ориентация и поведение руководящих кадров и работников зиждется на общей принципиально позитивной базовой установке, которую целенаправленно структурируют и реализуют.
4.1.4. Контроллинг как несущая конструкция интегрированного управления
Общая задача контроллинга - ориентация всех видов деятельности и решений на предприятии на результат (прибыль) и эффективное использование потенциала, способствующего его получению. Значит, руководители всех уровней должны быть наилучшим образом оснащены соответствующими инструментарием и информацией. Для этого предстоящие мероприятия и решения прорабатываются по всем критериям и на всех этапах управления.
Направленность контроллинга, его структуры, процессы и инструментарий должны быть ориентированы на систему целей и организационную структуру предприятия. Кроме того, за достижение установленных целей должны отвечать конкретные лица, тогда появятся условия для реализации принципа управления по целям при соответствующем делегировании задач, полномочий и ответственности.
Поскольку, как уже упоминалось, контроллинг ориентирован на эффективное использование потенциала, способствующего получению результата, к контроллингу предъявляются высокие требования, и он становится особенно необходимым для поддержки стратегического управления. Нельзя внедрять контроллинг после того, как стратегические решения уже приняты, напротив, он должен активно поддерживать процесс формирования стратегий при помощи подходящих инструментов и информации.
При таком понимании роли контроллинга его относят к самостоятельной функции в рамках стратегического управления на Даймлер-Бенц/Мерседес-Бенц.
Значение контроллинга для оперативного управления и регулирования в качестве несущей конструкции общепризнано. Описанный здесь подход в разрезе стратегического и оперативного уровней рассмотрения, показывающий эффект принятых решений, а также в разрезе объектов управления: продукт-рынок, организационные единицы и функции, позволяющий показать последствия предпринимательской деятельности, в конце концов требует создания комплексной концепции контроллинга. Только таким образом контроллинг может выполнить поставленную перед ним задачу - обеспечить транспарентность взаимозависимостей и взаимовлияний процессов на предприятии.
4.1.5. Система показателей комплексного контроллинга
В соответствии с различными срезами и этапами интегрированного управления необходимо разделить информацию, предназначенную для управления (планирования) и регулирования.
Оценка продуктов/рынков в рамках стратегического и оперативного управления базируется на долгосрочном потенциале доходности, а также на кратко- и среднесрочных доходах. Основу здесь образуют данные расчетов производственного результата (прибыли) в агрегированной и консолидированной формах в разрезе продуктовых групп и рынков. Исходными данными служат показатели оборота и инвестированного капитала.
Отделения как структурные единицы (продуктовые, рыночные центры и центры услуг) участвуют в многочисленных внутренних и внешних снабженческих, производственных и сбытовых процессах и могут быть оценены на базе показателей эффективности. Прибыль и потенциал успеха показывают уровень достижения запланированных целей и мероприятий. Исходные данные - примерные оценки, ориентированные на соотношение затрат и результатов важнейших конкурентов.
Функции реализуются по каждому локальному мероприятию в рамках процесса получения производственного результата. Продуктивность (производительность) и потенциал производительности (измеряемый в единицах количества соотношения вход-выход) есть способ оценки использования ресурсов, необходимых для выполнения той или иной функции, например производительность оборудования или труда. Исходные данные - сведения о количестве необходимых ресурсов (рис. 35).

Рис. 35. Показатели интегрированного управления в концерне
4.1.6. Инструменты комплексного контроллинга
Ориентируясь на многофакторную концепцию стратегического и оперативного управления, отдельные инструменты комплексной системы контроллинга могут выглядеть, как на рис. 36.

Рис. 36. Инструменты интегрированного управления в концерне
В качестве масштаба оценки комплексности инструментария и информации, предоставляемых системой контроллинга, могут быть предложены следующие критерии:
Привязанность к проектам и периодам.
Этот критерий особенно важен с точки зрения необходимости перевода стратегических результатов проектов на привязанный к периодам оперативный уровень.
Переводимость показателей.
Обязательным условием комплексного подхода в контроллинге является полная переводимость всех количественных плановых и отчетных показателей на уровни продуктов/рынков, отделений и функций.
Возможность отбора, агрегируемость.
Возможность отбора и агрегируемость - важные критерии при разграничении информации на управленческую (плановую) и для оперативного регулирования.

Финансовое планирование и контроль
Дитгер Хан 'ПиК: Планирование и контроль: концепция контроллинга'VIII. Создание новой системы управления ОАО Холдинговая компания 'Ленинец'
8. Финансовое планирование и контроль
Система финансового планирования в компании - многоуровневая, скользящая и строится на сочетании централизованного и децентрализованного подходов. Основные цели финансового планирования заключаются в обеспечении руководства холдинга и ДАО информацией об уровне ликвидности предприятий в плановом периоде; в выявлении и поиске путей устранения дефицита денежных ресурсов в плановом периоде и в подготовке сводного финансового плана холдинга.
В настоящее время система финансового планирования компании в целом и ее подразделений находится в стадии становления, поэтому практически действуют две системы: официальной статистической финансовой отчетности и внутрихолдингового финансового планирования и отчетности, которая регулируется положением о финансовом планировании и отчетности в компании.
Ниже рассматриваются основные элементы внутрихолдинговой системы финансового планирования и контроля, которая служит базой для внешней отчетности.
Централизованная составляющая финансового планирования - единообразие планово-отчетных форм, сроков их представления, базы разработки планов. Децентрализованная составляющая - предоставление ДАО самостоятельности в разработке планов, отсутствие жестко заданных контрольных цифр. Система внутрихолдинговых финансовых планов и отчетов представлена на рис. 10. Перечислим основные ее элементы:
Квартальный плановый бюджет денежных средств с помесячной разбивкой и годовой плановый бюджет денежных средств с поквартальной разбивкой. Для подготовки этих бюджетов разрабатывают практически одинаковые по формам, но отличающиеся по срокам представления планы: план поступлений от основной деятельности; план поступлений от финансовой деятельности; план поступлений от инвестиционной деятельности; план расходов по основной деятельности; план расходов по выплате налогов; план расходов по финансовой деятельности; план расходов по инвестиционной деятельности.
Руководители ДАО в целях оперативного руководства могут разрабатывать месячный бюджет с разбивкой по декадам (неделям, дням). При этом данная форма не обязательна для представления в штаб-квартиру компании.
Процедура финансового планирования начинается с выработки гипотез о значениях макроэкономических показателей в плановом периоде: уровне инфляции; курсах валют (при условии осуществления внешнеэкономической деятельности); уровне минимальной оплаты труда; уровне налоговых ставок.

Рис. 10. Структура финансовых планов компании
Эти показатели разрабатывает финансово-экономическое управление компании за месяц до начала планового периода. Экономические службы дочерних акционерных обществ в свою очередь самостоятельно принимают гипотезы:
В качестве базовых планов, ложащихся в основу разработки финансовых планов компании, принимаются:
Штаб-квартира компании контролирует сроки представления плановых и отчетных форм ДАО, сводит их в общий финансовый план и представляет их на рассмотрение президентского совета. Рассмотрение финансовых планов ДАО, их представление в штаб-квартиру и разработка общехолдингового финансового плана осуществляются по утвержденному графику.
Аналогичный порядок действует и в отношении отчетов по исполнению планов и бюджетов денежных средств. Структура и содержание отчетов практически полностью совпадают с плановыми формами. Так, ДАО представляют отчетность в холдинговую компанию в следующем порядке: месячную - до 5-го числа следующего за отчетным месяца; квартальную - до 15-го числа следующего за отчетным месяца; годовую - до 25-го числа следующего за отчетным месяца.

Функции регламентирования деятельности
Дитгер Хан 'ПиК: Планирование и контроль: концепция контроллинга'VII. Планирование и контроль в системе управления концерном Сименс
8. Система управления заграничной деятельностью
8.4. Функции регламентирования деятельности
К обязательным функциям, выполняемым зарубежными структурами концерна Сименс, принадлежат и функции регламентирования деятельности всех организационных единиц в стране пребывания. Регламентирование деятельности в стране руководство концерна использует для того, чтобы лучше отстаивать "жизненные интересы" концерна Сименс. Функции регламентирования заключаются:

Функциональное планирование
Дитгер Хан 'ПиК: Планирование и контроль: концепция контроллинга'IV. Интегрированные планово-контрольные расчеты на многозвенных предприятиях (в концернах) с дивизиональной организационной структурой
4. Оперативное планирование и контроль на уровне штаб-квартиры концерна
4.2. Функциональное планирование
В рамках концернового функционального планирования координирующие отделы штаб-квартиры сводят функциональные планы отделений в общеконцерновые планы, используя метод перекрестного суммирования и частично консолидационные расчеты. Кроме того, они консультируют отделы дочерних предприятий и отделений по поводу разрабатываемых планов и отвечают за оптимальное решение задач этих предприятий и отделений с точки зрения всего концерна.
Если руководство отделений отклоняет предложения координирующих отделов, то оно должно нести ответственность перед руководством концерна. Как правило, координирующие отделы для выполнения своих задач имеют право отдавать приказы, хотя решение большей части функциональных задач - дело отделений.
Правда, с экономической точки зрения иногда эффективнее реализовать некоторые функции только на уровне штаб-квартиры, например рекламу при однородной продуктовой программе, нормирование и унификацию, материально-техническое снабжение и ведение складского хозяйства.
Форма функционального планирования и контроля в концерне зависит также от уровня централизации принятия решений. В децентрализованно управляемом концерне основной задачей координирующих отделов является объединение функциональных планов отделений и консультирование их служб в процессе планирования. Помимо прочего, в зависимости от обстоятельств координирующим отделам могут передаваться контрольные функции. В рамках проверочных расчетов они устанавливают, в какой степени службы отделений обеспечили выполнение плановых заданий, и выясняют причины расхождений.
В централизованно управляемом концерне координирующие отделы часто принимают на себя разработку оперативных функциональных планов и контроль, тем самым исключая отделения из процесса планирования и контроля.
В этом случае задача координирующих отделов при планировании и контроле заключается не только в консолидации планов отделений, консультировании при их составлении, но и в самостоятельном формировании этих планов, так что общий план концерна составляется из планов отделений и координирующих отделов. Глубина и активность проникновения координирующих отделов в дела отделений регулируется в каждом концерне индивидуально.
Как при централизованном, так и при децентрализованном управлении концерном, ориентированные на финансово-экономические результаты функциональное планирование и контроль представляют собой стоимостное выражение целей и мероприятий в планах служб (отделений). Бюджеты (сметы расходов) отделений на уровне штаб-квартиры объединяет центральный отдел контроллинга, который, кроме того, разрабатывает структуру и формы соответствующих документов и контролирует их исполнение. Калькуляционное и балансовое планирование и контроль прибыли также являются функцией штаб-квартиры.
Финансовое планирование и контроль - задачи центрального отдела финансов концерна.

Генеральные монетарные цели как объект и результат планирования
Дитгер Хан 'ПиК: Планирование и контроль: концепция контроллинга'III. Интегрированные планово-контрольные расчеты на предприятиях с функциональной организационной структурой
2. Планирование и контроль в рамках генерального целевого планирования
2.2. Генеральные монетарные цели как объект и результат планирования
Система высших монетарных целей как результат целевого планирования на предприятии с функциональной организационной структурой включает:
(1) Генеральные целевые установки и образ действия
Генеральные высшие цели предприятия следует сформулировать в общем виде как свод "не подверженных времени" принципиальных целевых установок. Для предприятия, функционирующего в социально-рыночной экономике, такими целевыми установками будут: постоянное стремление к максимизации результата, выражаемого целевыми монетарными показателями финансового результата, ценности капитала или расчетного результата. При этом должны соблюдаться условия постоянного поддержания ликвидности, обеспечения достижения целей отдельных периодов и других дополнительных целей: продуктовых, рыночных, социальных.
Перечень целей должен демонстрировать возможность достижения на базе имеющихся или новых областей деятельности наилучшего результата, гарантирующего создание фондов, достаточных для сохранения и дальнейшей успешной работы предприятия, обеспечение минимальной оплаты труда и социальных выплат для персонала и минимальных дивидендов для акционеров. Только заработанная сверх этого прибыль может направляться на выплату дополнительных дивидендов акционерам, распределяться среди руководителей и персонала, а также реинвестироваться в развитие предприятия. Распределение этой "сверхприбыли" среди субъектов предприятия предполагает также первоочередное выполнение договорных обязательств перед собственными и сторонними инвесторами.
В перечне целей может быть сформулирован принцип гарантирования по крайней мере в краткосрочном периоде номинального или минимально необходимого для сохранения предприятия размера капитала, равно как и определенного роста оборота и потенциала.
Этот принцип обязательно действует и в отношении ликвидности. Сохранение предприятия в целом и рост его оборота и потенциала являются принципиальными условиями получения заработной платы персоналом и дивидендов инвесторами.
Размер средств, необходимых для сохранения предприятия и его роста, может быть установлен в перечне целей в качестве дополнительного условия (ограничения) - минимальной заработной платы и дивидендов.
Упрощенно изложенная выше целевая концепция выражается в стремлении к максимизации расчетного результата с учетом таких ограничений, как минимальная заработная плата для персонала и минимальный процент для акционеров, которые заранее учитываются как некоторая сумма издержек.
Капитал, необходимый для сохранения предприятия, за исключением налогов, оценивается и

Рис. 48а. Высшие монетарные цели предприятия
Для большей наглядности этой целевой концепции на рис. 48б показана взаимосвязь генеральных монетарных целей предприятия и индивидуальных целей его субъектов.

Рис. 486. Высшие монетарные цели предприятия и индивидуальные цели его субъектов
При определении размеров дивидендов, а также целей сохранения и роста предприятия необходимо учесть налоговые выплаты, являющиеся государственными целями.
Рассмотрим еще раз взаимосвязи между генеральными монетарными целями предприятия и индивидуальными целями заинтересованных в нем субъектов. В этой схеме расчет показателя ценности капитала проводится для альтернативных вариантов, обеспечивающих сохранение и развитие предприятия с учетом финансирования минимальных инвестиций, выплаты минимальных дивидендов и процентов на заемный капитал, прочих платежей. В соответствии с нашей социально-рыночной концепцией распределения дохода остающаяся в распоряжении предприятия чиста прибыль служит его усилению в стратегической перспективе и тем самым всем заинтересованным в предприятии группам субъектов, поскольку в дальнейшем чистая прибыль используется в том числе и на выплаты дополнительных дивидендов акционерам, тантьем руководителям и премий персоналу предприятия.
Если имеющиеся альтернативы развития не позволяют получить положительную или нулевую остаточную (чистую) ценность капитала, то это может означать для предприятия необходимость структурной перестройки, изменения места размещения производства или свертывания деятельности с возвратом капитала инвесторам.
Поскольку минимальные размеры дивидендов и ставки процентов на заемный капитал определяются на рынке капиталов, а минимальные размеры заработной платы регулируются тарифными и другими соглашениями, распределяет чистую прибыль между акционерами в форме дополнительных дивидендов и персоналом предприятия в форме тантьем и участия в прибылях в основном высшее руководство предприятия (правление и наблюдательный совет). Это относится также и к средствам, необходимым для сохранения и развития предприятия, определяемым при стратегическом планировании. На основе этой общей концепции использования чистой прибыли можно разработать ориентированную на плановые цели систему стимулирования руководителей.
(2) Генеральные монетарные цели стратегического планирования
Задача стратегического планирования и в особенности планирования полей бизнеса состоит в определении ориентированных на увеличение ценности капитала направлений развития предприятия. Поэтому генеральной монетарной целью стратегического планирования и критерием выбора стратегии или стратегических плановых альтернатив является максимизация ценности капитала (ценности совокупного капитала, собственного капитала и чистой ценности капитала предприятия) при поддержании необходимого уровня ликвидности и соблюдении других ограничений: достижения целей по отдельным периодам, продуктово-рыночных и социальных целей. Через планирование ассортиментных программ и потенциала и связанных с ними мероприятий достижение целей по периодам позволяет ликвидировать возможные разрывы в росте оборота и прибыли (рис. 49).

Рис. 49. Выявление и ликвидация разрывов в росте оборота и прибыли как особая область стратегического планирования
Для оценки стратегий и стратегических альтернатив можно использовать также показатель расчетной прибыли и основанный на нем показатель RoI как концентрированное относительное выражение высшей монетарной цели предприятия.
Возможность принятия решений, связанных с ликвидацией разрывов в росте оборота и прибыли в будущих периодах, ограничена вследствие того, что ранее уже были заданы общие материальные цели с учетом специфики отрасли, рынков и ассортиментных программ. Однако эти цели можно скорректировать.
В рамках стратегического планирования для оценки потенциальных или имеющихся инвестиций (планирование ассортиментной программы и потенциала по инвестиционным объектам или инвестиционным программам) с учетом обеспечения необходимой прибыльности и приемлемого риска могут быть поставлены следующие общие монетарные цели:
Кроме того, для оценки крупных инвестиций, имеющих общефирменное значение в будущих периодах, и связанных с ними функциональных и региональных стратегий в качестве целевых показателей служат показатели оборота, результата, рентабельности, ликвидности.
Генеральным целевым показателем структуры капитала (соотношение собственного и заемного капитала) обычно выступают допустимые границы или максимально допустимый коэффициент задолженности. Часто в качестве целевого определяют также показатель степени покрытия основного капитала.
В остальном же при планировании структуры капитала, организационной и правовой структуры и системы управления предприятием руководствуются только стремлением к максимизации результата и эффективности при гарантированной ликвидности, а генеральные монетарные цели не определяются.
Поскольку в рамках стратегического планирования невозможно в полной мере определить стоимостное воздействие стратегических альтернатив, генеральную первичную цель предприятия (его сохранение и успешное развитие) дополняют генеральной вторичной целью: стремлением к достижению конкурентных преимуществ в отношении всех продуктов, полей бизнеса, функций, структур, подсистем и субъектов собственного предприятия в сравнении с предприятиями-конкурентами.
(3) Генеральные монетарные цели оперативного планирования
В рамках оперативного планирования в случае, когда условно- постоянные издержки предприятия не изменяются в течение планового периода или их изменение возможно только в результате запланированных стратегических мероприятий, в качестве высшего монетарного целевого показателя принимается максимизация суммы покрытия по периодам. Общие цели на период в рамках средне- и краткосрочного планирования выводятся из стратегических целей, а также общефирменных показателей оборота и прибыли в разрезе продуктовых групп, подразделений и проектов предприятия. К таким целевым показателям относятся:
Данные целевые показатели на период могут быть запланированы и проконтролированы только во взаимосвязи с общефирменным планированием результата и финансовым планированием. Для контроля за реализацией стратегических решений при планировании продуктово-ассортиментной программы подразделений, как правило, справочно задаются нормативы постоянных затрат, данные о которых используются также при калькулировании изделий и проектов.
(4) Генеральные монетарные цели по периодам как результат общефирменного планирования прибыли и финансового планирования
В системе общефирменного планирования из стоимостных показателей, утвержденных и разрабатываемых стратегических и оперативных планов по каждому периоду, выводятся целевые показатели результата и его компонентов, а также денежных потоков и изменения остатков платежных средств на начало и конец периода. Эта информация позволяет в свою очередь рассчитать показатель ценности капитала.
Таким образом, для всего предприятия на весь плановый период можно рассчитать и установить в качестве целевых следующие показатели:
Для отдельных плановых периодов в качестве целевых устанавливаются также показатели:
Очевидно, что показатель ценности капитала и связанные с ним стоимостные показатели по периодам можно рассчитать и установить в качестве целевых только тогда, когда достаточно точно рассчитано с учетом определенных ограничений на рынке и самом предприятии стоимостное воздействие на них изменений продуктово-ассортиментной программы и потенциала, т.е. крупных рыночно ориентированных инвестиций или изменений производственной программы при имеющемся потенциале, а также финансовых альтернатив. Такая интеграция целевого планирования осуществляется в процессе многовариантного общефирменного финансово-экономического планирования, в ходе которого могут быть выделены различные стратегические и оперативные плановые альтернативы и различные варианты учетной и финансовой политики.
Для подобного интегрального целевого планирования в качестве вспомогательного инструментария поиска оптимальных решений используют общефирменные модели, основанные на приведенных выше предпосылках. Так, при помощи компьютерных имитационных моделей для альтернативных программ продуктов, потенциала и мероприятий (например, по рекламе, НИОКР, финансированию) для одного или нескольких периодов рассчитывают показатели оборота, результата, ликвидности и другие обобщающие показатели, а также соответствующие показатели ценности капитала.
Посредством аналитических компьютерных моделей исходя из целей и ограничений по снабжению, производству, сбыту и финансированию для одного или нескольких периодов определяют оптимальные программы изделий, потенциала и мероприятий с соответствующими затратами, максимизирующие ценность капитала.
Результаты подобных модельных расчетов или полученные на их основе плановые альтернативы рассматриваются и обсуждаются в ходе итеративного процесса на плановых конференциях и в комитетах, где вырабатываются проекты стратегических и оперативных планов и выявляется их стоимостное воздействие на цели. Отобранные проекты этих планов с соответствующими целевыми показателями результата, оборота и ликвидности предприятия затем утверждаются. Далее на базе утвержденных общефирменных планов и целевых показателей в ходе переговоров с ответственными подразделениями определяют цели, потенциал и мероприятия функциональных подсистем вплоть до самых малых структурных единиц предприятия. Такое детальное планирование по уровням сверху вниз и снизу вверх или снизу вверх, сверху вниз и снизу вверх может в конечном итоге привести к известным изменениям основных целей по периодам для верхнего уровня. В процессе многоуровневого детализированного планирования также используются компьютерные имитационные модели.
Таким образом, на предприятии может быть построена многоуровневая система целей по периодам для продуктовой программы, потенциала, мероприятий и проектов. Монетарные цели отражаются в системе планов и отчетов (рис. 50). Это позволяет представить предприятие как общий центр прибыли и финансовую единицу с блоком соответствующих финансово-экономических показателей, причем этот общий центр прибыли может делиться на локальные центры прибыли, а все предприятие может быть разделено на центры издержек и имущества. По аналогии с предприятием в целом в каждой структурной единице может быть построена собственна пирамида целей для своих ассортиментной программы и проектов.

Рис. 50. Структура планов и отчетов ориентированного на результат ПиК на предприятии с функциональной организационной структурой
На рис. 51 показано разбиение общефирменных целевых показателей выпуска, издержек и выручки по продуктовым программам и подразделениям и далее по оперативным и стратегическим проектам.

Рис. 51. Разбиение целей предприятия по продуктам / продуктовым программам, функциональным подразделениям и проектам одного периода.

Годовой отчет
Дитгер Хан 'ПиК: Планирование и контроль: концепция контроллинга'VII. Планирование и контроль в системе управления концерном Сименс
7. Оперативное краткосрочное планирование и контроль
7.4. Годовой отчет
По окончании хозяйственного года отделения и зарубежные общества составляют отчет о результатах деятельности. Критерием оценки является исполнение бюджета.
Годовой отчет имеет структуру, схожую со структурой бюджета, и упор делается на сравнение плановых показателей с фактическими (рис. 37).

Рис. 37. Ключевые показатели раздела "Сопоставление плановых и фактических показателей" в годовом отчете за 1990-1991 гг.
Сведения, накапливаемые в центральном отделе финансов, используются при разработке, анализе и комментировании годового отчета концерна Сименс, который затем утверждает правление.

Характеристика отдельных подсистем планирования
Дитгер Хан 'ПиК: Планирование и контроль: концепция контроллинга'I. Основы
3. Система планирования и контроля / система планов и отчетов предприятия
3.4. Характеристика отдельных подсистем планирования
3.4.1. Базовая концепция: генеральное целевое планирование, стратегическое планирование, оперативное планирование, сводное общефирменное планирование, планирование результата и финансовое планирование
Поскольку одновременное планирование целей, потенциала и операций для подразделений и предприятия в целом на практике затруднено, выделяют комплексы планирования и соответственно разделы общего плана, к которым относятся:
(1) Генеральное целевое планирование
В общем планирование целей включает как определение генеральных целей предприятия, так и стратегических и оперативных целей, а кроме того, вытекающих из них целей-действий. К планированию генеральных целей можно отнести задание всех общих экономических и неэкономических целей, т.е. разработку концепции предприятия. В этот раздел входит планирование важнейших материальных целей предприятия (хотя бы в общих чертах): областей деятельности, отраслей и подотраслей, важнейших результатов, которых хотят достичь, а иногда и групп потребителей; планирование важнейших стоимостных целей: финансовых результатов и ликвидности; планирование важнейших социальных целей: социального положения, определенной модели поведения по Отношению к персоналу, инвесторам, рыночным партнерам, государству, а также к другим общественным группам, определенного имиджа предприятия.
Генеральные цели всегда выражают ценностные представления высшего руководства предприятия или других высших внутренних и внешних центров волеизъявления.
Если под политикой предприятия понимать принятие управленческих решений прежде всего в отношении целей предприятия как целого, то очевидно, что разработанная система генеральных целей - результат проведения политики предприятия.
Генеральные цели предприятия частично формулируются в виде директив (императивов) общего характера.
Существование и успешное развитие предприятия достигается в условиях рыночной экономики прежде всего при стремлении к оптимальному результату (ценность капитала или расчетная прибыль за период) при постоянном соблюдении определенного уровня ликвидности. Стремление к прибыли и гарантированной ликвидности являются тем самым генеральными императивами и глобальными целями (конечно, с учетом других целей). Для предприятия в социальном рыночном хозяйстве это означает, что стремление к максимальному результату, выражаемому в конечном итоге в максимизации ценности капитала предприятия, формулируется как высшая монетарная цель, которая может достигаться только при постоянном сохранении определенного уровня ликвидности и достижении установленных по периодам целей производства и сбыта конкурентоспособных продуктов и услуг с учетом социальных целей.
Вспомогательной стоимостной целью предприятия, ориентированного в целом на максимизацию ценности капитала, может быть стремление к оптимальной расчетной прибыли за период.
Монетарные (денежные) цели с точки зрения содержания, масштабов и временных горизонтов находят свое выражение в показателях планирования результатов и финансового планирования. Речь идет о показателях финансовых результатов (прибыли), показателях ликвидности, а также других, производных от них экономических показателях, образующих многоступенчатую разветвленную совокупность высших целей в системе монетарных целей предприятия.
Дня предприятий, функционирующих в условиях конкуренции, кроме того, все монетарные и немонетарные цели можно рассматривать как цели достижения конкурентных преимуществ.
(2) Стратегическое планирование - планирование программы и потенциала, планирование структуры потенциала
Стратегическое планирование - это прежде всего планирование достижения целей. Оно должно представлять собой по возможности одновременное планирование программы и потенциала и должно проводиться в координации с другими плановыми комплексами, особенно со сводным технико-экономическим и финансовым планированием. В ходе стратегического планирования на базе установленных генеральных целей определяют в долгосрочном плане структуру и объемы продуктово-ассортиментной программы, а также структуру и объемы потенциала (ресурсов), необходимого для производства и реализации продукции. Планирование программы и потенциала образует ядро стратегического планирования. Его называют также планированием стратегий полей бизнеса, стратегий функциональных сфер деятельности и региональных стратегий.
При планировании потенциала речь идет о планировании средств производства и персонала предприятия. Таким образом, предметом стратегического планирования является планирование выражаемого потенциалом размера предприятия. Поскольку рост размера предприятия ограничен в принципе только возможностями внешнего финансирования, планирование структуры капитала (соотношения собственного и заемного капитала) также относят к стратегическому планированию.
Предметом стратегического планирования является и определение специфической целеориентированной структуры потенциала. Говоря о материальном потенциале, имеют в виду планирование структуры производств, или мощностей. Говоря об ориентированном на решение конкретных задач материальном и кадровом потенциале, имеют в виду планирование организационной структуры, юридической формы и правовой структуры предприятия. Наконец, в качестве важнейшего элемента потенциала следует назвать систему управления предприятием, формируемую в соответствии с организационной структурой. Система управления охватывает планирование расстановки руководящих кадров, формирование системы стимулирования руководителей, планирование информационной системы менеджмента (формирование системы планирования, регулирования, документирования и контроля).
Программа и потенциал планируются при помощи процессов (операций, мероприятий), не составляющих самостоятельного предмета стратегического планирования. Операции в большей части случаев проводятся в форме проектов или специфических мероприятий функциональных сфер деятельности и являются, как правило, предметом оперативного планирования. При одновременном планировании изменения программы и потенциала и необходимых для осуществления этих изменений операций, например приобретение дочернего предприятия или закрытие одного из производств, говорят о стратегическом или комбинированном стратегическо-оперативном проектном планировании. Обычно такого рода планы разрабатываются автономно и реализуются затем в рамках оперативного планирования.
Стратегическое планирование в широком смысле называют планированием роста, планированием развития предприятия и инновационным планированием. Оно носит долгосрочный характер. При стратегическом планировании речь идет о принятии основополагающих решений, которые характеризуются следующими признаками:
Принципиальные способы действий по формированию направлений, масштабов, структуры и субъектов развития предприятия называют стратегиями. При этом стратегия может строиться на уже ранее поставленных генеральных целях или постановка целей может входить в процесс разработки стратегии. Различают стратегии полей бизнеса, функциональных сфер деятельности и региональные стратегии, а также организационные стратегии и стратегии (системы) управления.
Цель стратегического планирования состоит в том, чтобы через генерирование и выбор соответствующих стратегий определить оптимальный путь развития предприятия с точки зрения повышения ценности капитала.
(3) Оперативное планирование - планирование программы и мероприятий при заданном потенциале
Оперативное планирование прежде всего является планированием достижения целей. Оно строится на генеральном целевом и стратегическом планировании и зависит от принятой в результате стратегического планирования продуктовой концепции, структуры потенциала и системы управления. Поэтому оперативное планирование должно быть по возможности синхронно осуществляемым планированием программ и мероприятий.
В рамках оперативного планирования в разрезе ассортимента и объемов планируются программы продуктов и услуг, которые предприятие должно производить в краткосрочной и среднесрочной перспективе на базе заданного потенциала, или мощностей, и необходимые для этого в отдельных функциональных сферах деятельности мероприятия (операции).
Оперативное планирование продуктовой программы осуществляется на уровне предприятия в целом; вместе с этим планируются программы и мероприятия для отдельных организационных единиц и подсистем предприятия.
На промышленных предприятиях с функциональной .организационной структурой к оперативному планированию относят функциональное планирование, или разработку планов функциональных сфер деятельности (подразделений):
На предприятиях с продуктовой или региональной организационной структурой к оперативному планированию относят разработку функциональных планов центральных отделов штаб-квартиры и планирование мероприятий в разрезе продуктовых программ и функций на уровне отдельных продуктовых или региональных отделений.
В организационных единицах (структурных подразделениях предприятия) в рамках оперативного планирования планируют не только регулярно повторяющиеся (рутинные) цели и мероприятия, но и отдельные проекты по реализации как стратегических, так и оперативных целей. Оперативное проектное планирование не приводит к изменению потенциала предприятия.
Оперативное планирование в широком смысле называют также текущим, или регулярным. Продуктовые программы и мероприятия в подсистемах предприятия планируются, как правило, периодически (по периодам), планирование проектов - нерегулярно. Решения, принимаемые в оперативном планировании, являются ситуативными (текущими) и характеризуются следующими признаками:
(4) Сводное общекорпоративное планирование результатов и финансовое планирование
Монетарные и немонетарные планово-контрольные расчеты являются количественным выражением генерального целевого, стратегического и оперативного планирования.
Ориентированные на финансовые результаты и ликвидность планово-контрольные расчеты, или локирование и контроль (ПиК) (рис. 19), включают:

Рис. 19. Принципиальная схема системы планирования с интегрированными планово-контрольными расчетами (пунктиром отмечена область монетарного планирования)
Если монетарные и немонетарные планово-контрольные расчеты, насколько это возможно, проводятся в рамках генерального целевого, стратегического и оперативного планирования, в качестве четвертого планового комплекса остаются только общефирменное планирование финансово-экономических результатов и финансовое планирование.
Названные четыре плановых комплекса разрабатываются в рамках так называемого скользящего планирования периодически (как правило, ежегодно). В рамках скользящего периодического планирования в каждом плановом комплексе может в свою очередь осуществляться непериодическое проектное планирование.
Основные содержательные связи и временные переплетения этих четырех плановых комплексов на предприятии с функциональной организационной структурой показаны на рис. 20 и 21.

Рис. 20. Система планирования на предприятии с функциональной организационной структурой

Рис. 21. Взаимосвязь между скользящим генеральным целевым, стратегическим, оперативным и сводным общефирменным планированием результата и финансовым планированием
Поскольку система планирования обусловливается преимущественно организационной структурой предприятия, на предприятии с продуктовой или региональной организационной структурой система планирования охватывает как планы штаб-квартиры, так и планы организованных по продуктовому или региональному принципу отделений.
В литературе и предпринимательской практике формирование отдельных плановых комплексов и их названия отличаются большим многообразием.
При упрощенном подходе выделяют только стратегическое (включая планирование целей) и оперативное (долгосрочное, среднесрочное и краткосрочное) планирование.
Часто сводное общефирменное планирование результата и финансовое планирование рассматривают только как часть оперативного планирования.
В литературе также встречается понятие тактического планирования, под которым понимается среднесрочное и краткосрочное планирование.
Иногда планирование инвестиций и проектное планирование рассматривают в качестве составляющей оперативного планирования, особого планового комплекса, занимающего промежуточное место между стратегическим и оперативным планированием.
Практические примеры, приведенные в книге, показывают широкий спектр отдельных плановых комплексов в рамках общей системы планирования.
В американской литературе и практике при описании концепции планирования выделяют комплексы формулирования и реализации стратегии как интегрированные процессы с обратной связью. При этом формулирование генеральных целей (видения, миссии, целей) предшествует процессу планирования.
3.4.2. Модификация базовой концепции планирования и контроля в рамках управления, ориентированного на видение, взаимосвязи и диалог
Планирование сегодня относится к важнейшим задачам и инструментам управления на предприятии. Хотя ни в законе об акционерных обществах, ни в коммерческом кодексе нет прямых требований о необходимости планирования, большая часть наблюдательных советов предприятий сегодня принимает все решения, связанные с развитием предприятия, только на основании стратегических и оперативных планов. Получило признание планирование, понимаемое как систематическое предвосхищение будущих событий.
Объем и интенсивность планирования за последние 25 лет значительно возросли. Поэтому почти в каждом университете в курсы управления предприятием включены и находятся в центре внимания вопросы планирования. В 12 германских университетах дисциплина "Планирование на предприятии" относится к дисциплинам углубленного изучения.
Современный подход к научным исследованиям, преподаванию и практике в области планирования характеризуется следующими моментами:
Философия предприятия, включающая общее представление о системе ценностей его высшего руководства, существенным образом влияет на мышление, решения и стиль поведения всех руководителей и в конечном счете всех работников предприятия. Тем самым философия предприятия образует базу для культуры предприятия - исторически сформированного, пережитого и в какой-то степени формируемого образа мышления, решений и поведения персонала предприятия. В ее основе лежат принципы, ценности и нормы, базирующиеся на опыте прошлого, а также воспринятые высшим руководством под влиянием изменения внешней среды предприятия. Культура предприятия проявляется в различных внешних формах и символах.
Существенным элементом культуры предприятия является стиль поведения руководителей: стремление служить примером выполнения своего долга и открытость, ответственность и инициативность, понимание того, что такое истинные ценности, душевная теплота. Стиль становится все более важным признаком, определяющим тип руководства.
Если рассматривать значение философии для политики предприятия, т.е. планирования генеральных целей, а также их общее влияние на культуру предприятия, то становится очевидным, что концепция управления в широком смысле должна быть дополнена этими двум структурообразующими объектами. Это тем более важно, что культура предприятия в свою очередь влияет на философию и политику предприятия.
В рамках дискуссии о философии и политике предприятия в последнее время особое внимание уделяют видению будущего, или ведущей идее высшего руководства относительно путей сохранения и успешного дальнейшего развития предприятия. Видение позволяет создать картину будущего как представление высшего руководства о желаемом будущем развитии предприятия, т.е. "представление о будущей роли предприятия относительно смысла его существования, целей и самопонимания".
Видение можно рассматривать в качестве предмета политики предприятия. Оно влияет существенным образом на оперативное и стратегическое планирование, особенно на выбор стратегий, организационных структур, системы управления, подбор и расстановку руководящих кадров.
Как правило, видение формулируют и развивают отдельные высшие руководители предприятия. Только полные сил руководители-лидеры, обладающие стратегической волей и имеющие собственное видение, могут получить в условиях конкуренции желаемую картину будущего.
В американской теории управления дискутируется вопрос о необходимости наряду с так называемым трансакционным руководством выдвижения на передний план трансформационного руководства. При трансакционном руководстве работников пытаются мотивировать, вознаграждая за выполняемую работу, на базе уже сформированных стратегий, структур и систем; при трансформационном руководстве, напротив, стремятся к проведению изменений при помощи харизматических руководителей, излучающих силу, обладающих потрясающим видением, действующих с душевным подъемом, уважением к личности. Синтез этих концепций возможен на путях междисциплинарного, кооперативного управления, соединения принципа работы в команде и лидерства.
Чтобы можно было оказывать влияние в качестве побудительной силы на постановку и реализацию целей, видение должно быть широким и перспективным, обладать объединяющей силой, быть убедительным и достижимым.
Генерирование идеи и формулирование видения является главной задачей высшего руководства предприятия. Видение, сформированное часто в результате стратегического анализа, прогнозирования или даже в процессе планирования, конкретизируется в целевой картине, принципах функционирования предпрития и управления им.
Наряду с этими новыми элементами, содержательно расширяющими предмет управления, все большее значение приобретает комплексное мышление и действия. В ходе планирования на предприятии все в большей мере должны учитываться народнохозяйственные, технологические, социально-культурные, политико-правовые и экологические рамочные условия и ограничения.
При возрастающей комплексности, динамичности и как следствие неопределенности внешней и внутренней среды предприятия возникает потребность в руководителях, обладающих способностью управлять при помощи диалога. Только диалоговое управление обеспечивает мотивацию, идентификацию и улучшение имиджа предприятия, что в конечном счете гарантирует и его будущее.
Если рассматривать предприятие как общественный институт, то появляется необходимость в информировании всех заинтересованных в нем общественных групп о желаемом и фактическом состоянии дел на предприятии, в установлении связей и дискутирована с этими группами.
Нужно стремиться сделать процессы, происходящие на предприятии, доступными и понятными не только для собственников и работников самого предприятия, но и для всех других заинтересованных в нем групп, в диалоге добиваться доверия и понимания. Доверие и понимание должно определять намерения и действия на предприятиях. Управление на основе диалога позволяет снизить уровень неопределенности, повысить шансы и уменьшить риск участвующих в диалоге партнеров при постановке и достижении целей.
Управление через диалог необходимо не только в среде самих руководителей, но и по отношению ко всем сотрудникам предприятия, поскольку только таким образом можно гарантировать:
Только если руководство в ходе диалога ясно сформулирует и объяснит, как оно желает, чтобы развивалось предприятие, оно сможет добиться признания и воплощения в жизнь своих решений.
Очевидно, что рассмотренные в этой главе некоторые новые принципы управления должны дополнить базовую концепцию системы планирования и контроля на предприятии.

Интеграция оперативного и стратегического планирования
Дитгер Хан 'ПиК: Планирование и контроль: концепция контроллинга'VII. Планирование и контроль в системе управления концерном Сименс
5. Структура и организация процесса ПиК
5.1. Интеграция оперативного и стратегического планирования
Концерн Сименс в ходе организационной реформы 1989 г. привел в соответствие с новыми условиями процессы ПиК. В центре внимания при этом находился синтез экономического (оперативного) и стратегического планирования.
Новая система ПиК базируется:
Эти два процесса планирования проходили ранее практически раздельно.
Поля бизнеса планировались в разрезе стратегически важных сегментов бизнеса, а оперативное планирование структурных единиц осуществлялось на уровне концерна в целом. Для стратегического планирования не было достаточно средств, чтобы достичь целей и провести необходимые мероприятия. Для среднесрочного оперативного планирования отсутствовала долгосрочна стратегическая ориентация, поэтому нельзя было выяснить, каково реальное положение концерна, в особенности в отношении использования ресурсов и получения экономических результатов. Единственным универсальным инструментом управления оставалось только краткосрочное бюджетное планирование в рамках оперативного планирования с временным горизонтом до двух лет. Это было ограниченное, ориентированное на краткосрочную конъюнктуру планирование полей бизнеса.
Эти недостатки устранили, по-новому сориентировав процесс планирования. С одной стороны, обеспечивающие будущее концерна стратегические проекты освободились от краткосрочных конъюнктурных влияний, с другой стороны, совокупная прибыль концерна за период не подвергается опасности при переизбытке стратегических проектов.
В новой системе планирования долгосрочное целевое планирование и реализация целей в оперативной перспективе соединены в едином процессе бизнес-планирования (рис. 20).

Рис. 20. Взаимосвязь стратегического и оперативного планирования
Бизнес-планирование связывает стратегическое планирование сегментов бизнеса (но не полей бизнеса) отделения с планированием соответствующих мероприятий и экономических показателей.
Бизнес-планирование сопровождает среднесрочное планирование по периодам с несколько меньшим числом ключевых показателей и рассчитано обычно на пятилетний период.
Ключевые показатели бизнес-планирования на первый год, следующий за текущим годом, образуют бюджетные рамки (контрольные цифры), которые составляют базу для детального планирования бюджета и являются связующим звеном между бизнес-планированием и бюджетным планированием. При этом планирование отдельных полей бизнеса, проводимое по времени до бизнес-планирования, является элементом планирования сегментов бизнеса и тем самым общего планового процесса в концерне.
Различные направления планирования и основные задачи составления бизнес-планов и бюджета представлены на рис. 21.

Рис. 21. Бизнес-план и бюджет: предмет и основные задачи

Интеграция проектного планирования в общефирменное планирование
Дитгер Хан 'ПиК: Планирование и контроль: концепция контроллинга'III. Интегрированные планово-контрольные расчеты на предприятиях с функциональной организационной структурой
6. ПиК в рамках стратегического и оперативного планирования проектов
6.3. Интеграция проектного планирования в общефирменное планирование
В рамках скользящего периодичного планирования деятельности предприятия в каждом частном плановом комплексе может осуществляться стратегическое или оперативное проектное планирование. Оно проводится как в рамках существующих планов, так и в дополнение к ним. Некоторые функциональные планы, например в сфере НИОКР или производства крупного оборудования, практически полностью базируются на проектном планировании. Дополнительное проектное планирование чаще всего имеет место при бизнес-планировании, например при продаже или покупке предприятий. При этом возникает необходимость тесной координации с соответствующими частными планами.
Показатели выплат и поступлений, затрат и выручки, рассчитываемые в процессе стратегического и оперативного проектного планирования, должны отражаться в функциональных планах, т.е. в планах по местам возникновения затрат и подразделениям, а также в общефирменных планах.
Монетарное влияние проектного планирования отражается в общефирменном плане результата и финансовом плане. При планировании долгосрочных проектов возникает проблема отнесения выручки и балансового результата на отдельные периоды.
В рамках проектного финансового планирования при возникновении проблем с ликвидностью необходимо прежде всего искать возможности балансирования между отдельными проектами и предприятию в целом. Неплатежеспособным может быть не отдельный проект, а только предприятие в целом. Однако, например в капитальном строительстве или других проектоемких отраслях, финансово-экономические показатели проектов часто определяют ситуацию на предприятии в целом.
В том случае, когда на предприятии параллельно реализуется несколько крупных проектов, целесообразно проводить агрегированные проектные расчеты, базирующиеся на ключевой информации по отдельным проектам.
В этой связи говорят о мультипроектном контроллинге (рис. 140).

(Источник: Lachnit L. Controllingkonzeption fur Unternehmen mit Projektleistungstatigkeit, Munchen 1994, S. 61.)
Рис. 140. Уровни проектно ориентированной системы плановых и контрольных расчетов
Информационная интеграция периодичного (регулярного) и апериодичного (нерегулярного) планирования осуществляется в настоящее время при помощи компьютеризованных систем проектного контроллинга, которые, как правило, могут раздельно управлять данными отдельных проектов. Единые интерфейсы обеспечивают беспроблемный обмен данными между различными уровнями системы контроллинга в режиме реального времени. Бюджет проекта может составляться и контролироваться при этом аналогично бюджетам функциональных подразделений, а калькуляция проекта - аналогично долгосрочной калькуляции продукта.

Интегрированная УИС на предприятиях с функциональной организационной структурой
Дитгер Хан 'ПиК: Планирование и контроль: концепция контроллинга'V. Организация и автоматизированная обработка информации в системе ПиК
2. Автоматизация обработки информации в системе ПиК
2.3. Интегрированная УИС на предприятиях с функциональной организационной структурой
2.3.1. Общие положения
На рис. 198 схематично показана укрупненная принципиальная структура УИС для предприятий с функциональной организацией.


Рис. 198. ПиК в рамках интегрированной УИС на предприятии с функциональной организационной структурой
На схеме предприятие представлено как некоторый активный целеориентированный центр мероприятий, действующий на базе имеющегося потенциала. Круги - это три основополагающих функциональных подразделения промышленного предприятия: снабжение, производство и сбыт. Перекрывающиеся площади кругов обозначают складские функции, т.е. функцию складирования материалов и функцию складирования готовой продукции. Эти функциональные области охватываются учетом и другими административными функциями.
Существенные виды деятельности или их комплексы в рамках функциональных областей даны прямоугольниками, а взаимосвязи между ними изображены линиями. С точки зрения электронной обработки данных эти комплексы задач могут быть определены как программы работ для функциональных областей и тем самым как части банка базовых моделей по обработке заказов и документированным расчетам.
Программы работ представляются в рамках соответствующих им подразделений, например, расчеты заявок на приобретение можно найти в отделе снабжения, обработку внешних заказов - в отделе сбыта, а бухгалтерский учет дебиторской задолженности - в отделе экономики и финансов. Однако все задачи могут быть также представлены в виде цепочки процессов (процедур), переплетающихся с другими цепочками.
В централизованном или децентрализованном банке базовых данных хранятся все существенные данные, предназначенные для использования на исполнительском уровне в текущей работе предприятия. В этом банке данных хранятся в первую очередь фактические, однако отчасти и плановые значения показателей.
Поскольку банк данных строится в таком случае по функциональным областям деятельности предприятия, то в нем можно выделить файлы данных отделов снабжения, производства, сбыта, экономики и финансов (учета). Внутри функциональных блоков можно и дальше структурировать данные, например, для отдела снабжения это будут файлы основных данных по поставщикам, заявкам на приобретение, покупным комплектующим, а также файлы движения складских запасов и т.д. По этому перечню видно, что файлы можно структурировать еще по одному критерию: на основные (постоянные) и изменяемые. Содержание основных данных изменяется только изредка (например, блок основных данных по поставщикам), а содержание динамических блоков данных изменяется непрерывно (например, блок данных по запасам товаров, блок данных по кредиторам).
В банке управленческих данных хранится самая важная для руководителей всех подразделений информация, чаще всего в форме показателей. Естественно, наибольшее значение здесь имеют финансово-экономические показатели.
Банк управленческих моделей содержит рабочие программы для подготовки управленческой информации и для программируемых видов деятельности.
Банки управленческих данных и моделей отдела экономики и финансов могут быть созданы в рамках системы ПиК, как это представлено в части II книги. Интегрированная УИС в первую очередь определяется качеством концепции ПиК, принятой индивидуально конкретным предприятием, поскольку электронная обработка данных остается всего лишь инструментом исполнения. Интегрированна УИС позволяет делать прямые запросы за счет децентрализованной конфигурации терминалов, причем для руководителей всех уровней должен быть разработан и внедрен каталог информации, которую можно запросить в любой момент. При использовании объединенных в сеть диалоговых систем со своими ЭВМ на базе генерального (общего) банка управленческих данных, а также дополнительных специфических для каждого рабочего места мини-банков управленческих данных и моделей появляется возможность плановых и контрольных расчетов, разработки планов, отчетов и прогнозов, подготовки документальной информации непосредственно на рабочем месте.
2.3.2. Процесс обработки данных в интегрированной УИС
Банк базовых данных содержит входную информацию для банка базовых моделей. Поступающие данные обрабатываются рабочими программами, а выходная информация передается обратно в банк базовых данных. Информация, хранившаяся до сих пор в банке данных, либо удаляется (например, старый адрес клиента), либо сравнивается с новыми данными (сравнения типа план-факт, факт-факт, план-план за разные периоды), либо расширяется за счет этих новых данных. Полученные таким образом новые данные предназначены преимущественно для исполнительского уровня в качестве рабочей документации.
Для того чтобы получить на основании этих исполнительских данных управленческие данные, их следует подвергнуть обработке специальными программами обобщения данных, и тогда они уже в обобщенном виде послужат материалом для управления на различных ступенях иерархии предприятия.
Такая обработка данных, прежде всего обобщение плановых и фактических показателей из банка базовых данных и возникающих на каждом уровне управления прогнозных и плановых показателей, является задачей банка управленческих моделей. Рабочие программы банка управленческих моделей создают для всех уровней управления обобщенную соответствующим образом периодическую стоимостную и нестоимостную (количественную) управленческую информацию, планы и контрольные документы, периодические (регулярные) и нерегулярные, выполняемые по мере надобности, альтернативные плановые расчеты. Если в подразделениях к центральной ЭВМ дополнительно подсоединены микрокомпьютеры (ПК), то на каждом уровне иерархии ЭВМ появятся специальные банки управленческих моделей и данных, предназначенные для решения соответствующих специфических задач. Необходимый для этого банк управленческих данных на предприятиях с функциональной организационной структурой в принципе является централизованным, за исключением случаев, когда на крупных предприятиях либо децентрализованы места размещения производств, либо частично децентрализована правовая структура (например, юридически самостоятельный завод), либо различные уровни вычислительной иерархии имеют специфические дополнительные накопители (например, магнитные ленты или дискеты) для определенных вычислительных машин; тогда они соединяются через вычислительную сеть.
Очевидно, что при создании интегрированной УИС устраняется негативное воздействие в большей или меньшей степени искусственных границ между подразделениями. Информационные потоки в интегрированной системе становятся естественным отражением действительных содержательных взаимосвязей всех процессов на предприятии, как это показано на схеме при помощи кружков, изображающих цепочки процессов.
2.3.3. Ориентированные на прибыль и ликвидность ПиК в рамках УИС
В правой части рис. 198 обозначен выход системы ориентированных на прибыль и ликвидность плановых и контрольных расчетов в рамках интегрированной УИС. Выбранная пирамидальная форма представления показывает, что плановые и контрольные расчеты могут быть проведены для всех подразделений предприятия. Однако здесь будут рассматриваться только планирование и контроль в системе финансово-экономических расчетов. Речь идет об информации, предоставляемой регулярно и по мере надобности.
Из хранящейся в файлах информации при помощи программ обобщения данных, а при работе с плановыми (целевыми) показателями отчасти и при помощи программ оценки данных, в рамках интегрированной УИС вызываются или распечатываются следующие периодические показатели ПиК:
(1) показатели ПиК предприятия в целом (ключевые плановые и контрольные показатели): планы производственного результата, плановые балансы, планы прибылей и убытков, финансовые планы, а также в сокращенном виде:
планы издержек, выручки и сумм покрытия по продуктовой программе (продуктовым группам), рынкам, крупным проектам в разрезе отделений;
(2) показатели ПиК отделений:
планы издержек, выручки, сумм покрытия (иногда имущества) по продуктовой программе (продуктовым группам), рынкам, проектам в разрезе подразделений;
(3) показатели ПиК подразделений:
планы издержек, выручки, сумм покрытия (иногда имущества) по продуктовым группам, рынкам, крупным клиентам, проектам в разрезе отвечающих за их выполнение категорий персонала;
(4) показатели ПиК групп персонала (например, продавцов):
планы издержек, выручки, сумм покрытия (иногда имущества) по продуктовым группам, продуктам, заказам, региональным рынкам, клиентам.
Информация по стратегическому планированию, прежде всего по планированию отдельных продуктов и продуктовых программ и программ потенциала хранится частично только в банке управленческих данных. Она охватывает различные проекты, иногда альтернативные проекты и данные по потенциальным проектам. Используя имитационные и оптимизационные модели из банка управленческих моделей, например балансовые модели или комплексные общефирменные модели, определяют воздействие изменений производственных программ и потенциала, или воздействие изменений некоторых позиций в расчетах прибыли и финансов на высшие монетарные (стоимостные) цели предприятия, что может служить основой для принятия необходимых решений высшим руководством предприятия.
В рамках системы показателей оперативного планирования, а также планирования результата (прибыли) и финансового планирования на уровне предприятия в целом система ПиК позволяет при использовании соответствующих моделей спрогнозировать для руководителей последствия принимаемых ими решений. Так, высшее руководство может поручить сделать за короткое время расчеты, показывающие последствия влияния изменений цен на продукты, изменений заработной платы, стоимости материалов и других затрат на производственный и балансовый результат.

Интегрированная УИС в концернах с дивизиональной организационной структурой
Дитгер Хан 'ПиК: Планирование и контроль: концепция контроллинга'V. Организация и автоматизированная обработка информации в системе ПиК
2. Автоматизация обработки информации в системе ПиК
2.4. Интегрированная УИС в концернах с дивизиональной организационной структурой
2.4.1. Общие положения
Рассмотрим условный концерн, в состав которого входят три отделения (завода), имеющих в свою очередь функциональную организационную структуру. Каждый из них представляет собой закрытую систему. Это означает, что для каждого такого завода возможно создание интегрированной УИС, кратко рассмотренной уже для случая функционально организованных предприятий. Для каждого завода, следовательно, может быть разработан собственный банк управленческих данных и моделей. Каждый завод может иметь также собственный банк базовых данных и моделей; для концерна с сильно различающимися продуктовыми программами и ярко выраженной пространственной децентрализацией заводов, особенно в случае выхода за национальные рамки, это становится правилом. Внутри каждого завода банки базовых и управленческих данных переплетаются по вертикали. Кроме того, по меньшей мере для заводов с однородной продуктовой программой банки управленческих, а отчасти и базовых данных следует увязывать еще и по горизонтали.
Помимо прочего, к ним добавляются независимо от продуктовой программы и мест расположения производств собственные банки управленческих данных и моделей штаб-квартиры концерна (головного предприятия). Такой банк управленческих данных формируется первоначально из банков управленческих данных заводов, отчасти непосредственно на основе централизованных данных, отчасти на основе данных банка базовых данных. Он содержит показатели, относящиеся ко всему концерну. Сюда входят финансово-экономические показатели, например, характеризующие положение с заказами и объемами продаж, консолидированные балансовые показатели и показатели прибыли и убытков, данные консолидированных финансовых планов и наиболее важные показатели дочерних заводов.
2.4.2. Процесс обработки данных в интегрированной УИС
Поскольку процессы обработки данных в интегрированной УИС многозвенного концерна с дивизиональной организационной структурой в принципе аналогичны процессам на функционально организованных предприятиях, на этом не нужно останавливаться подробно. Следует только подчеркнуть различное значение банков данных для центральных или координирующих отделов штаб-квартиры. В большинстве случаев эти отделы работают преимущественно с информацией банков управленческих данных заводов и банка управленческих данных штаб-квартиры, например, с целью подготавливать и отслеживать показатели, характеризующие сбыт, производство и персонал концерна в целом в различных разрезах. Если же координирующие отделы наделены в определенной мере распорядительными полномочиями, т.е. если они могут непосредственно вмешиваться в дела подчиненных подразделений, они должны использовать также информацию банков базовых данных.
Если, например, центральный отдел снабжения имеет право закупать часть материалов для заводов и в связи с этим выполняет еще и линейные функции, то ему необходимо для решения этой задачи обращаться непосредственно к информации банка базовых данных соответствующих заводов или субсистем.
2.4.3. Ориентированные на результат и ликвидность ПиК в рамках интегрированной УИС
На основании информации центрального банка управленческих данных и информации с заводов в рамках интегрированной УИС периодически разрабатываются следующие дополнительные показатели ПиК: показатели концерна в целом:
консолидированные плановые балансы, планы прибылей и убытков, финансовые планы, планы издержек, выручки и сумм покрытия в разрезе продуктовых программ, рынков, крупных проектов; показатели головного предприятия (штаб-квартиры концерна); ключевые (укрупненные) показатели заводов (дочерних предприятий).
Кроме того, в банке управленческих данных штаб-квартиры есть полные сводки плановых и контрольных показателей всех заводов.

Эффективные инструменты планирования полей бизнеса в концернах
Дитгер Хан 'ПиК: Планирование и контроль: концепция контроллинга'IV. Интегрированные планово-контрольные расчеты на многозвенных предприятиях (в концернах) с дивизиональной организационной структурой
3. ПиК на уровне штаб-квартиры концерна в рамках стратегического планирования
3.3. Эффективные инструменты планирования полей бизнеса в концернах
В концерне или на дивизионально организованном предприятии, как правило, могут использоваться те же инструменты бизнес-планирования, что и на обычном функционально организованном предприятии. При этом на уровне концерна в качестве таких инструментов следует особо вьделить методы портфельного анализа, расчетов ценности капитала и (построенные на основе использования ЭВМ) модели финансового планирования и планирования финансово-экономических результатов.
Именно эти инструменты штаб-квартира концерна использует в качестве базы для обсуждения, формулирования или изменения видения будущего, характеристик программы концерна, параметров полей бизнеса и связанных с этим кардинальных вопросов распределения ресурсов.
3.3.1. Портфельный анализ на уровне концерна
Необходимость комплексно рассматривать проблемы и связанное с этим видение рынка и рыночных позиций концерна требуют разработки портфельной концепции, позволяющей связать комплексный портфельный анализ с различающимися в зависимости от постановки проблемы видами детального анализа. На уровне концерна, его отделений и сегментов бизнеса наиболее целесообразно разрабатывать уже рассмотренные на примере функционально организованного предприятия рыночные, технологические и экологические портфели.
Анализ таких портфелей на уровне концерна должен проводиться только в агрегированной форме и во взаимосвязи с нижестоящими уровнями: отделениями и сегментами бизнеса, на которых возможны более детальный анализ и позиционирование отдельных продуктов и продуктовых групп в границах каждого поля бизнеса. При этом в качестве масштаба сравнения могут выступать оценки позиций, занимаемых продуктами конкурентов.
Интересную для международных концернов разновидность портфельного метода представляют страновые портфели, позволяющие с высокой степенью дифференциации представлять различные виды деятельности концерна с точки зрения их стратегической географической важности. Различают два варианта формирования и анализа странового портфеля.
Согласно первому варианту может быть разработан корпоративный портфель, объединяющий одновременно все продуктовые группы или стратегические поля бизнеса концерна. Каждая страна, в которой оперирует концерн, рассматривается как единица, позиционируемая в портфеле. Рассчитывается сумма оборотов по всем продуктовым группам концерна для каждой страны, и этот показатель сравнивается с соответствующим показателем сильнейших конкурентов на рынке каждой страны. Таким образом, можно определить первый портфельный критерий: относительную долю концерна на рынке в каждой из стран. Это делают при помощи лишь стоимостных оценок. Второй портфельный критерий - средний рост рынка в каждой стране. Комбинация этих двух показателей позволяет точнее определить стратегическую позицию концерна в каждой стране. Правда, этот подход целесообразен лишь для концернов с однородными продуктовыми программами или для одной продуктовой программы, сравнимой с соответствующими программами конкурентов. При подобном подходе можно объективно оценить географические регионы деятельности концерна для всех стран. Данный анализ позволяет выяснить, каковы страновые шансы и риски бизнеса концерна, и является исходным пунктом дальнейшего, более детального исследования.

Рис. 166. Продуктовый портфель концерна по странам и регионам
Полезность портфельной концепции при экономически осмысленном ее использовании прежде всего в том, что она служит вспомогательным инструментом для наглядного представления ориентированной на проблемы потребителей и рынка информации об обороте, денежных потоках, прибыли, потребности в финансировании, риске и для существующих, и для предполагаемых сфер бизнеса. Основываясь на этом и с учетом поставленных целей, можно анализировать положение ныне действующих стратегических единиц и планировать новые стратегические хозяйственные единицы или продуктовые программы и соответствующие им материальные, трудовые и финансовые ресурсы.
3.3.2. Ориентированные на ценность капитала методы разработки продуктовой программы и распределения ресурсов
Максимизация ценности капитала - высшая (доминирующая) монетарная цель и для всего концерна, и для его отделений. Показатели ценности совокупного капитала, ценности собственного капитала и остаточной (чистой) ценности предприятия - являются главными монетарными целевыми критериями оценки стратегических альтернатив на уровне концерна.
С точки зрения штаб-квартиры как органа, управляющего собственным и заемным капиталом концерна, показатели ценности акционерного капитала или остаточной (чистой) ценности предприятия составляют главные монетарные цели концерна, ибо при их достижении одновременно оптимизируется финансовое положение концерна с позиций инвесторов собственного капитала. Если на бирже котируются акции материнской компании концерна, то для информирования акционеров должна определяться ценность акционерного капитала. Кроме того, этот показатель с точки зрения концерна важен и для контроля за курсом котируемых на фондовой бирже акций дочерних предприятий, в капитале которых помимо материнской компании концерна участвуют и сторонние акционеры.
Для дочерних предприятий (отделений) концерна в качестве монетарного критерия при отборе стратегических альтернатив, как правило, используется показатель ценности совокупного капитала. Для дочерних предприятий, долгое время пребывающих в составе концерна, становится невозможным сделать объективное заключение о структуре их капитала, ибо заемный капитал передает этим предприятиям часто произвольно высшее руководство концерна. В этом случае показатели ценности собственного капитала, а также остаточной чистой ценности капитала предприятия теряют свою информативность, поскольку их приходится рассчитывать на базе средней концерновой или отраслевой структуры капитала. Правда, для заграничных дочерних предприятий, когда существует возможность оценки платы, которую они вносят за капитал, показатели ценности собственного капитала и остаточной чистой ценности капитала предприятия могут служить в качестве главных монетарных целей.
Калькуляционные проценты с учетом риска, используемые для определения ценности капитала, могут быть в идеальном случае установлены в зависимости от специфических отраслевых уровней риска для каждого отделения или дочернего предприятия.
Наряду с оценкой стратегических альтернатив для дочерних предприятий (отделений) концерна ценность совокупного капитала представляет интерес прежде всего как масштаб вклада каждого отделения в ценность концерна. При этом, если всю финансовую деятельность концерна осуществляет штаб-квартира, ценность собственного капитала отделений целесообразно рассчитывать только на базе операционного денежного потока, т.е. превышения поступлений от реализации продукции над выплатами. В этом случае для оценки ценности совокупного капитала материнской компании суммируются дисконтированные денежные потоки по всем отделениям, и к ним прибавляется (положительна или отрицательная) величина денежного потока, полученная штаб-квартирой в результате собственной финансовой деятельности. После вычета дисконтированных выплат по заемному капиталу получают величину ценности собственного акционерного капитала материнской компании. Если из этой величины затем вычесть дивиденды, на которые рассчитывают акционеры, то результатом будет остаточная (чистая) ценность материнской компании.
В последнее врем часто пытаются выявить не только вклад отделений в ценность концерна, но и количественно выразить собственный вклад штаб-квартиры. Для этого необходимо рассчитать ценность совокупных капиталов отделений так, как если бы они не входили в концерн, а действовали в качестве независимых предприятий (stand alone value). Для этого все внутриконцерновые услуги должны быть переоценены, количественно определен и исключен синергический эффект отделений. Только тогда, когда ценность (стоимость) концерна превышает сумму стоимостей отделений, можно утверждать, что штаб-квартира вносит положительный вклад в ценность (стоимость) концерна.
Руководство концерна может использовать ценность собственного капитала и для разовых оценок, например, при установлении максимальной цены возможной покупки долей (участий) капитала сторонних предприятий или после перерасчета для сравнения внутренних и внешних альтернатив роста концерна.
Ценность собственного капитала потенциального участия потенциальный покупатель рассматривает в качестве максимальной покупной цены для предприятия, если только от покупаемого предприятия не ожидается синергический эффект и издержки трансакции не играют существенной роли. В противном случае эти издержки также должны быть учтены при расчете цены. Если покупатель ожидает синергический эффект, то максимальная покупная цена этого предприятия увеличивается на размер прироста ценности собственного капитала в результате действия этого эффекта. Однако ценность собственного капитала предприятия-покупателя в результате приобретения "участия" вырастет только тогда, когда фактически оплаченная цена не превышает максимальной цены (см. рис. 167). Часто особенно высокие шансы роста стоимости имеют предприятия, руководство которыми раньше было неэффективно. В экономике Германии есть примеры, когда низкая покупная цена, или ценность собственного капитала приобретаемой фирмы значительно возрастала при более эффективном управлении.

Рис. 167. Определение максимальной покупной цены присоединяемого предприятия
Инвестиции, или стратегические альтернативы в соответствии с этими методами расчета ценности капитала тем эффективнее, чем больше текущая стоимость будущего дополнительного денежного потока превышает инвестиционные выплаты на момент принятия решения. Величина этой положительной стоимости может служить масштабом превышения реальной доходности капитала над требуемой расчетной ставкой процента на капитал. Дезинвестициия будут тем предпочтительнее, чем больше разница между текущей стоимостью будущих сокращающихся денежных потоков и стоимостью при немедленной "ликвидации" объекта в момент принятия решения о дезинвестиции.
При долгосрочном планировании показатели ценности капитала должны рассчитываться, по возможности, ежегодно, для отделений и для материнского предприятия (всего концерна). Несмотря на все трудности практического определения, показатели ценности капитала необходимо представлять по крайней мере справочно для внутреннего и внешнего высшего руководства концерна.
3.3.3. Долгосрочное планирование результатов и финансовое планирование в концерне
Для оценки возможных результата (прибыли) и ликвидности будущих стратегических хозяйственных единиц наряду с уже названными выше критериями большое значение в качестве вспомогательного инструмента имеет определение влияния инвестиционных альтернатив на показатели оборота, результата и ликвидности концерна в будущих периодах. Это относится как к альтернативам отдельных стратегических хозяйственных единиц, так и к альтернативным портфелям концерна (комбинациям продуктовых программ и потенциала или комбинациям стратегических хозяйственных единиц/альтернативных инвестиционных планов).
Для оценки влияния стратегических альтернатив на монетарные (оборот, результат, ликвидность) и другие цели (загрузка мощностей и численность занятых) в будущих периодах эффективно использовать автоматизированные плановые расчеты на модели предприятия, при помощи которых можно имитировать соответствующие процессы.
На рис. 168а показана взаимосвязь между стратегиями полей бизнеса четырех (от U1 до U5) отделений концерна и долгосрочным финансовым планированием.

Рис. 168а. Финансовое влияние стратегий полей бизнеса на долгосрочное планирование в концерне
Штаб-квартира концерна, применяя полученные при помощи рассмотренных выше инструментов результаты анализа, должна принимать решения о привлечении и использовании финансовых средств для концерна в целом, отделений или полей бизнеса (см. рис. 168б). Речь идет о главной проблеме распределения ресурсов в концерне. Для ориентированной на финансово-экономические результаты оценки стратегий полей бизнеса концерна служат показатели ценности капитала и результатов за период отделений и концерна в целом на начало и конец планового периода с учетом различного уровня рентабельности отделений и полей бизнеса. Периодизация инвестиционных проектов в концерне при ограниченных объемах финансирования проводится по критерию нормы доходности (ценности) капитала.


Рис. 168б. Монетарная оценка концерновых стратегий
Периодизация инвестиционных проектов в концерне при ограниченных объемах финансирования проводится по критерию нормы доходности (ценности) капитала.
Поимер:
| Отделения | А | В | С | D | Е | Сумма |
| Требуемый инвестиционный бюджет, млн. ДМ | 30 | 60 | ПО | 70 | 20 | 290 |
| Ценность капитала, млн. ДМ | 10 | 10 | 30 | 20 | 15 | 85 |
| Ранжирование по ценности капитала | 4 | 4 | 1 | 2 | 3 | - |
| Норма ценности капитала | 0,33 | 0,166 | 0,273 | 0,286 | 0,75 | 0,293 |
| Ранжирование по норме ценности капитала | 2 | 5 | 4 | 3 | 1 | - |
Ситуация 2. Требуемый инвестиционный бюджет превышает объем финансирования (объем финансирования =120 млн. ДМ). В этом случае отдельные инвестиции ранжируются по величине нормы ценности капитала. Суммой в 120 млн. ДМ могут быть профинансированы инвестиционные бюджеты отделений Е, А и D. Рост ценности капитала после реализации стратегий составит в этом случае 45 млн. ДМ. При любом другом варианте распределения ограниченных инвестиционных средств рост ценности капитала будет меньшим.
Таким образом, при неограниченных возможностях финансирования могут быть реализованы все проекты с положительной ценностью капитала. При ограниченных возможностях финансирования в первую очередь реализуются проекты с наивысшей рентабельностью (и положительной ценностью капитала), после чего в инвестиционную программу включаются проекты с более низкой рентабельностью (и положительной ценностью капитала). И так до тех пор, пока не будет распределен весь возможный объем финансирования.
Анализ возможностей финансирования и обеспечения ликвидности проводится на базе финансовых планов, в которых учитываются денежные потоки и возможные поступления средств от дезинвестиций. В центральном финансовом плане концерна эти показатели сравниваются с показателями оттока средств на инвестиции в отделения или дочерние предприятия и на проведение операций внешнего финансирования/дефинансирования штаб-квартирой концерна.Анализ возможностей финансирования и обеспечения ликвидности осуществляется тем самым на базе центрального долгосрочного финансового плана концерна. Результаты расчетов визуализируются в портфельных матрицах и уровне полей бизнеса дочерних предприятий (отделений) и на уровне всего концерна.

Элементы стратегического и оперативного управления
Дитгер Хан 'ПиК: Планирование и контроль: концепция контроллинга'VI. Стратегическое и оперативное управление в концерне Даймлер-Бенц: философия и инструментарий
4. Стратегическое и оперативное управление на уровне бизнес-отделения на примере концерна Мерседес-Бенц (легковые автомобили)
4.2. Элементы стратегического и оперативного управления
Как уже говорилось, для руководства концерном Даймлер-Бенц был создан управленческий холдинг, главные задачи которого состояли в стратегической координации и общей ориентации отдельных полей бизнеса, а также в дальнейшей разработке общеконцерновой стратегии. При этом основу общеконцерновой стратегии образуют бизнес-стратегии отделений, что в свою очередь обусловливает потребность в координации и согласовании на уровне холдинга.
Следовательно, концепция стратегического управления должна, с одной стороны, отражать процессы, происходящие в бизнес-отделениях концерна, а с другой стороны, представлять рассматриваемые объекты на различных уровнях ответственности. Возникает вопрос о критериях. В итоге устанавливаются уровни принятия решений и отчетности в концерне, а с точки зрения Мерседес-Бенц, однозначно регулируются процедуры и формы согласования и представления обязательной информации.
При таком понимании ролей для поля бизнеса ЛА обязательным становится согласование с руководством концерна Мерседес-Бенц экономической политики и как следствие общей стратегии развития этого пол бизнеса, а также некоторых других межотраслевых вопросов. После того, как концерн был разделен на структурные единицы, несущие самостоятельную ответственность за результат, стало логичным согласовывать на базе стратегических установок с бизнес-отделениями в рамках планирования реализации конкретные цели по прибыли.
Схема на рис. 37 показывает не только взаимоотношения между полями бизнеса предприятия и бизнес-отделениями, но и дает представление о том, что в соответствии с многофакторной концепцией управления на каждом уровне планирования и регулирования бизнес-отделения, как правило, стоят задачи, носящие в одинаковой мере как стратегический, так и оперативный характер.

Рис. 37. Структуризация управленческих задач на Мерседес-Бенц*
* Задачи, полномочия, ответственность регулируются таким образом, что степень собственной или коллективной ответственности вышестоящего уровня управления определяется тем, в какой степени решения и мероприятия оказывают влияние на результат стоящей рядом структурной единицы. Для описания этого процесса необходимы определенные процедуры, которые проводятся при помощи классификации проектов (задач).
4.2.1. Стратегическое и оперативное управление на уровне продуктов/рынков
Для последовательной ориентации на потребителей продуктовому уровню управления придается решающее значение. На первом плане здесь стоят определение и оценка количественных и качественных результатов. Эти процессы, являясь соответствующей формой согласования целей, представляют собой важный инструмент управления. При этом речь идет о таких целевых показателях, как соотношение цены и стоимости, степень удовлетворения требований потребителей, качество и себестоимость продуктов. Последнее особенно важно при разработке продуктов, поскольку уже именно на этой стадии определяется 70-80% продуктовых затрат. С их учетом устанавливают ограничения по затратам при оптимизации процесса серийного производства.
Очень важен с точки зрения управления и уровень рынков; здесь согласовывают цели по объемам сбыта, рыночным долям и выручке от реализации продуктов; это важнейшая управленческая информация. Определение целевых величин зависит от возможностей оптимальной обработки рынка или проникновения на рынок и имеет конечной целью освоение всех доступных сегментов рынка. Важный критерий успеха здесь - структурированные соответствующим образом показатели производственного результата (прибыли) и сумм покрытия.
4.2.1.1. Продукты
В рамках мероприятий по продуктовому планированию и разработкам приоритет в смысле содержательных и организационных установок имеют проекты создания новых продуктов по всем правилам проектного менеджмента. В этих проектах через функционально-групповую структуру1 определяются цели, содержательные аспекты (например, функциональность, эффект для потребителя и экономические критерии) и вклад децентрализованных структурных единиц (центров) и всех участвующих в его выполнении функциональных служб.
В информационной системе отслеживания проекта регулярно оцениваются промежуточные результаты с точки зрения соблюдени сроков, технических решений (уровень готовности) и затрат.
1 Под функциональными группами понимаются однородные или находящиеся в тесной взаимосвязи агрегаты и узлы (детали) автомобиля, для которых формулируется точная целевая установка, в особенности конкретные цели по затратам, чтобы последовательно реализовывать принцип управления целевыми затратами.
Процесс оптимизации текущего серийного производства (идущей серии) - задача прежде всего децентрализованных структурных единиц (продуктовых центров). В рамках этой задачи руководитель центра должен обеспечить содержательное соединение этапов разработки, снабжения, внутренней и внешней кооперации, а также содержательное разграничение и закрепление за исполнителями рабочих пакетов (комплексов работ). Координация этих мероприятий на более высоком уровне (между центрами) может осуществляться по каждому модельному ряду (базовой модели автомобиля)1.
1 Кураторами в этой ситуации назначаются специальные руководители, которые в случае необходимости инициируют процесс согласования между отдельными центрами.
Как показывает обобщенная схема на рис. 38, такой подход должен обеспечивать оптимизацию по всей цепочке создания продукта и на всех фазах его жизненного цикла.

Рис. 38. Организация процесса создания новых продуктов и оптимизации серийного производства
Для проектов создания новых продуктов в рамках стратегического планирования предпринимается организационно-управленческое и процессно-ориентированное упорядочение. Проекты разработки новых продуктов сопровождаются системой продуктово-проектного контроллинга с ориентацией на результат и затраты.
В отделении ЛА Мерседес-Бенц с учетом стратегического значения процесса создания новых продуктов на этапе разработки и организации серийного производства делают предварительную калькуляцию продуктов, привязанную к ключевым стадиям работ. На этом этапе главной задачей является описание общей и частных целей по затратам, а также согласование сроков составления основной калькуляции.
Важная задача продуктово-проектного контроллинга заключается в дезагрегировании и внесении изменений в описание целей по затратам. Цикл ориентированной на рынок постановки целей по затратам в духе планирования целевых затрат может быть проиллюстрирован рис. 39.

Рис. 39. Формирование и корректировка целей по затратам
4.2.1.2. Рынки
На уровне рынков действуют принципы управления, аналогичные тем, которые были показаны для уровня продукта. При освоении новых рынков, как правило, создается проектная организация, цель которой - решать постоянно возникающие комплексные вопросы относительно проектов по производству или созданию широкой сбытовой сети в стране. На первом плане стоит задача сохранения или расширения завоеванных позиций на освоенных рынках, что согласуется с процессом оптимизации серийного производства. Такая рыночная задача находится в области первичной ответственности определенного рыночного центра (сбытового предприятия).
Для усиления ответственности рыночных центров за обработку закрепленных за ними рынков, а также для проведения процесса согласования целей необходима соответствующая управленческая информация. Для оказания такой поддержки особенно важен контроллинг показателей выручки. Здесь в центре внимания находится мониторинг компонентов выручки, который обеспечивает оптимальное использование инструментов сбытовой политики в соответствии со структурой потребителей и ситуацией с конкуренцией на рынках (рис. 40).

Рис.40. Управленческая информация в разрезе рынков и продуктовых групп (модельных рядов)
Управление, ориентированное на прибыль, на базе согласования целей не может быть направлено только на изолированное рассмотрение отдельных позиций по выручке. Для того чтобы представить менеджерам по рынкам показатели, позволяющие достичь цель, необходимо отразить динамику всех важнейших показателей развития рынка, т.е. наряду с элементами выручки, связанными со сбытом, требуется учесть специфические для работы на данном рынке затраты. Это делают с целью адекватного анализа отклонений по показателям суммы покрытия или прибыли.
В центре контроллинга показателей результата находится расчет сумм покрытия и рентабельности. Основу для этого образуют привязанные к определенным периодам показатели производственного результата.
4.2.1.3. Расчет производственного результата
В системе контроллинга результата по периодам показатель производственного результата (ПР) рассчитывают на базе полных и неполных затрат. При этом в рамках принятых в концерне единых правил при расчете ПР учитывают имущество по восстановительной стоимости, калькуляционные затраты капитала и проценты на совокупный капитал (собственный и заемный).
На рис. 41 по вертикали показаны результаты в виде ступенчатых сумм покрытия. Отдельные позиции могут быть интерпретированы с экономической точки зрения следующим образом.

Рис.41. Структура расчетов производственного результата (прибыли)
Сумма покрытия I дает начальную информацию для оценки продуктовых групп/рынков и может быть использована прежде всего для анализа влияния, которое оказывают изменения объемов выпуска и структурные изменения (оптимизация производственной программы).
Сумма покрытия П характеризует доходность всей продуктовой группы или рынков и показывает их вклад в покрытие специальных постоянных затрат, обусловленных совместно используемыми мощностями.
Калькуляционный (расчетный) ПР образует основу для оценки позиции по доходности продуктов независимо от колебаний загрузки мощностей.
В реальном ПР становятся полностью видны негативные или позитивные эффекты (убыток или прибыль), возникающие при изменениях производственной программы по сравнению с некоторой определенной нормальной программой.
Горизонтальная структура расчетов ПР дифференцируется по продуктам и рынкам. Продуктова программа дифференцируется по группам продуктов. Подгруппы разделяются на модели (например, С-класс, Е-класс и S-класс). Типы класса предназначены для описания различных видов технического исполнения, например бензиновые или дизельные автомобили. Самый нижний уровень классификации, на котором показывают ПР, образуют типы транспортных средств, идущие на продажу (например, Е 280).
На уровне рынков дифференциация происходит по близости друг другу групп стран, объединяемых в регион (например, Европа). Группы потребителей страны разделяются дополнительно еще по важности. В соответствии с такой классификацией продуктов и рынков самую мелкую единицу (объект) планирования и регулирования образуют показатели выручки, суммы покрытия и результата в разрезе одного типа продукта и группы потребителей.
4.2.2. Стратегическое и оперативное управление на уровне отделений
На стратегическое и оперативное управление отделениями существенное влияние оказывают мероприятия и решения, принимаемые на вышестоящем уровне управления по продуктам и рынкам. Напряжение, естественно возникающее здесь, снимается с учетом интересов всего концерна. В принципе подход с позиций продуктов и рынков должен доминировать над стратегиями отделений. Разумеется, действует обратная связь между разработкой новых продуктов, освоением новых рынков (например, поставки третьим сторонам деталей и(или) узлов) и постановкой целей по наращиванию (или сохранению) конкурентоспособности на уровне заводов/центров.
Согласно приоритетам продуктово-рыночных стратегий на уровне заводов/центров концепция управления и организационного структурирования сориентирована на важные предпосылки организационного характера:
Именно последний аспект философии управления в бизнес-отделении ЛА автоматически приводит к смещению центра тяжести при выполнении централизованных функций в сторону комплексной разработки и реализации стратегии развития всего направления.
Однако это не означает, что задачи децентрализованных структурных единиц и центральных служб могут быть разграничены на стратегические или оперативные, поскольку формирование видения и стратегий является важной задачей и для децентрализованных структурных единиц. В любом случае эта задача может быть решена только в диалоге между заводами/центрами и центральными службами бизнес-отделения.
Важные задачи управления на Мерседес-Бенц ЛА - формирование стратегий, согласование долгосрочных целей, разработка мероприятий по реализации стратегий.
Процесс управления на уровне заводов/центров сопровождается ежегодным согласованием целей между ответственным за них членом правления бизнес-отделения и заводами. При этом наряду со стратегическими задачами рассматриваются и оперативные - обсуждаются конкретные цели по результатам, затратам, качеству и срокам.
Согласованные цели на заводах/центрах достигаются путем саморегулирования под личную ответственность; в течение всего года этот процесс контролируется по определенным коммуникационным каналам и отчетности. На рис. 42 показан единый подход к стратегическому и оперативному управлению на уровне заводов/центров.

Рис. 42. Управление децентрализованными структурными единицами/центрами как контур регулирования
Исходным пунктом в процессе управления и согласования целей является формулировка видения будущего и разработка стратегии. В соответствии с этим цикл планирования начинается со сбора данных для описания фактической стратегической позиции. На первом шаге нужно определить стратегическую потребность в мероприятиях, вытекающую из видения перспектив и собранной стратегической информации. Во всех случаях это ведет к инициированию различных проектов, в частности:
При трансформировании связанных с проектами мероприятий и целей для скользящего оперативного планирования одновременно показывают, каким образом преодолеть отставание от конкурентов. В рамках годового планирования, систематически сопоставляя плановые и фактические результаты, можно, с одной стороны, - отслеживать достижение целей, а с другой - делать выводы о стратегической позиции.
4.2.2.1. Управленческие и коммуникационные связи
Создание управленческих связей важно для разграничения задач, полномочий и ответственности на всех уровнях принятия решений. Поэтому в рамках реализованного в концерне принципа поддержки предпринимательства децентрализованные сбытовые единицы, создаваемые в форме рыночных центров (РЦ), включаются в систему единой продуктово-рыночной ответственности. Поэтому на этапе производства также необходимо разделение децентрализованных структур на транспарентные, по возможности однородные подразделения (заводы/центры). Структуризация центров проводится на основе различных критериев сегментирования; ориентированные на производственный процесс функции закрепляются за продуктовыми центрами (ПЦ) и центрами услуг (ЦУ). Критерии разграничения центров: ПЦ связаны непосредственно с выпуском продукции, а ЦУ выполняют функции вспомогательного характера по отношению к ПЦ.
Предпринимательское управление названными центрами требует установления управленческих связей между правлением бизнес-отделения и руководителями децентрализованных единиц (заводов/центров). Вне зависимости от общей ответственности правления, члену (отделу) правления бизнес-отделения, отвечающему за функцию "планирование и производство", с целью более тесного взаимодействия подчиняются ключевые производственные подразделения1
и технические межпроизводственные службы (ЦУ); член (отдел) правления, ответственный за функцию "коммерческие задачи", курирует поставщиков2
и коммерческие межпроизводственные службы. Небольшими специализированными заводами управляет один руководитель (директор) и подчиняются они одному члену правления, на крупных же заводах-изготовителях легковых автомобилей общие управленческие задачи распределены между двумя директорами.
Однако и здесь ответственность ключевых производственных подразделений и технических служб, с одной стороны, и подразделений-поставщиков комплектующих и коммерческих межпроизводственных служб, с другой стороны, четко корреспондирует с полномочиями ответственных членов правления бизнес-отделения.
1 К ключевым производственным подразделениям относятся агрегатные, штамповочные, заготовительные, лакокрасочные и сборочные производства.
2 К подразделениям-поставщикам относятся производства комплектующих деталей и узлов (например, сидений, водяных насосов, вентилей).
Кратко описанные выше управленческие связи требуют не только "перекрестной поддержки" со стороны центральных штабных отделов на уровне правления отделения, но и тесного взаимодействия при решении экономических и технических задач на уровне заводов, что в итоге приводит к взаимным услугам. Таким образом, и в децентрализованных структурных единицах классическое функциональное разделение четко уходит на второй план.
Создание центров делает необходимым налаживание информационно-коммуникационных связей не только между децентрализованными структурными единицами, но и между ними и центральными службами. В особенности отношения между правлением бизнес-отделения и заводами/центрами должны иметь характер тесного сотрудничества с целью обеспечить интеграцию стратегии бизнес-отделения и стратегий заводов/центров.
Решение имущественных проблем требует также определения полномочий для каждого уровня, ответственного за данную проблему.
4.2.2.2. Создание и функционирование центров
Создание организационных единиц (центров), несущих самостоятельную ответственность за результаты, служит прежде всего достижению или сохранению конкурентоспособности на всех уровнях. Поэтому создаваемые центры должны быть на уровне мировых стандартов, диктуемых наиболее успешными конкурентами, в связи с чем необходим не только детальный анализ, но и соответствующие организационно-управленческие предпосылки (рис. 43).

Рис.43. Этапы создания центров
Посредством анализа проясняют исходную ситуацию в данном подразделении. Здесь на первом этапе необходимо обеспечить транспарентность отношений между поставщиками и производителями. Большую помощь в этом оказывает метод структуризации (рис. 44), когда для рассматриваемого центра (подразделения) определяют вход по материалам и услугам от внешних и внутренних поставщиков и выход по результатам работы, дифференцируемый по потребителям этого результата. В итоге выявляются все затраты, находящиеся в пределах контроля со стороны центра, причем следует стремиться к тому, чтобы руководство центра имело возможность контролировать как можно большую часть затрат, что обычно делает необходимым расширение полномочий руководства центров.

Рис. 44. Связи центра по поставкам/услугам
Система управления разработана на базе данных анализа и имеет целью обеспечивать в центре определенную свободу предпринимательских действий. Связи между структурной единицей, внутренними и внешними потребителями ее продукции в принципе следует строить по образцу рыночных отношений поставщика с клиентами. Каждый ответственный руководитель центра должен считать себя предпринимателем, для которого интересы клиента прежде всего и который стремится постоянно повышать эффективность работы своего центра. При этом следует так определять полномочия, чтобы новое понимание ролей в системе управления последовательно претворялось в жизнь. Поэтому нужно согласовывать выпуск продукции и контролировать ее производство, т. е. должны быть установлены тип и объем производства продукции, ее цена и качество. Кроме того, необходимо контролировать соблюдение этих условий при помощи соответствующего инструментария, помогающего поддерживать оперативное управление центром.
Ориентация центра на лучших мировых конкурентов требует прежде всего наметить круг мероприятий и провести комплексный анализ причин отставания. Важная основа для оценки степени отрыва от конкурентов - метод сравнения собственных затрат с затратами мирового лидера.
Для оценки отставания могут быть использованы различные методы: комплексный анализ деятельности конкурентов (Benchmarking); составление справок по закупаемой продукции конкурентов; обратный инжиниринг (Reverse Engineering); анализ тенденций развития внешней среды.
Комплексный анализ работы предприятий мирового класса вследствие необходимости ее количественной оценки сверху донизу и анализа причин является наиболее дорогим, но одновременно и наиболее обещающим методом, поскольку только он обеспечивает надежное определение позиции фирмы по отношению к конкурентам и тем самым круга мероприятий центра. Детальная информация, а также непрерывный и комплексный анализ процессов позволяют сделать первые шаги в изучении наиболее важных элементов затрат. Цель при этом состоит в исчислении ключевых затрат по каждому производственному процессу и в объяснении их отклонений от фактических затрат, чтобы в конце концов предложить конкретные рекомендации по их снижению.
Определенные различия в величинах и структуре затрат позволяют разработать стратегические мероприятия по преодолению отставания от главных конкурентов в области издержек. Однако соответствующие проекты и мероприятия должны ориентироваться не только на факторные издержки, но и выявлять инновационный, технологический и продуктовый потенциал.
При концептуальной проработке проектов и мероприятий необходимо четко разграничивать те из них, которые должен формировать сам центр, и выходящие за рамки компетенции центров. Для руководителя продуктового центра это означает, что в рамках своей ответственности он должен для достижения целей центра объединить усилия разработчиков, снабженцев, поставщиков, а при необходимости сотрудников других подразделений. При этом важно, что руководитель центра берет на себя не только координацию и инициирование, но и определяет основное содержание работ. В процессе генерирования мероприятий оказались полезными "круглые столы" (например, в форме цеховых собраний или кружков по затратам), что дает возможность использовать знания и опыт всех участников данного процесса.
На базе разработанных предложений по достижению или поддержанию конкурентоспособности центра с его руководителем согласовываются соответствующие цели, которые становятся директивами дл дальнейших шагов по реализации и дифференцируются по ответственным исполнителям, необходимым ресурсам и срокам. Цели согласовывают ежегодно, что сопровождается представлением текущей внутригодовой отчетности для регулярного контроля и в случае необходимости изменения самих стратегических и оперативных целей. Уровень достижения целей при этом является не только объектом постоянного обсуждения в ходе коммуникационного процесса, но и критерием успеха в ориентированной на результат индивидуальной системе оплаты труда.
4.2.2.3. Расчет показателей успеха (эффективности работы) центра
В рамках системы оперативного управления и регулирования работы центров расчет показателей эффективности этой работы является инструментом планирования, анализа и отчетности. Данный инструмент управления может рассматриваться в принципе с двух точек зрения. Во-первых, он должен служить руководителю центра в качестве индивидуального инструмента регулирования, а во-вторых, благодаря своей горизонтальной структуре позволяет существенно улучшить процесс управления бизнес-отделением ЛА в целом.
Решающее значение в процессе управления и регулирования имеет оценка результатов работы центра, поскольку его успех (прибыль) выявляется путем сопоставления результатов и затрат. В связи с этим согласование объемов работ (услуг) и цен между центрами важно для становления философии центров. В продуктовых центрах, работающих на внешние рынки, ценообразование осуществляется, естественно, с учетом конкурентной ситуации. Для центров, работающих на внутризаводские поставки (например, заготовительные производства), а также для центров услуг взаиморасчеты по кооперированным поставкам и услугам на рыночных условиях - более трудная задача. В таких случаях для собственного или смежных подразделений определяют и устанавливают в качестве целевых показатели затрат, ориентированные на конкуренцию.
Ориентирами служат затраты главных конкурентов, выявленные в ходе анализа (рис. 45).

Рис. 45. Внутрипроизводственные взаиморасчеты
Показатели успеха (результата) центров (достижение ими согласованных целей по затратам и объемам) отражаютс в соответствующей системе планирования и отчетности, в которой предусмотрена возможность консолидации данных на более высоком уровне (рис. 46).

Рис. 46. Система планирования и отчетности
4.2.3. Стратегическое и оперативное управление на функциональном уровне
После того как одномерные, централизованные и функциональные структуры отошли на Мерседес-Бенц на задний план, возникла потребность согласовывать действия между менеджерами на функциональном уровне, с одной стороны, и менеджерами на уровне продуктов/рынков и отделения, с другой стороны. Поэтому функциональные стратегии нельзя разрабатывать и реализовывать изолированно от бизнес-стратегии. Классические основные и вспомогательные функции предприятия: разработка, снабжение, производство, сбыт, управление персоналом, логистика, контроллинг - могут быть определены в виде свода правил (регламента). Стратегические и оперативные решения, эффекты которых проявляются на уровнях продуктов/рынков и отделений, наоборот, всегда следует принимать только исходя из интересов предприятия в целом. Именно так нужно оценивать последующее описание некоторых функциональных стратегий.
4.2.3.1. Функциональные стратегии
При рассмотрении функции материально-технического снабжения главная задача состоит в необходимости оптимизации использования покупных материалов и сырья. Возможности освоения потенциала в сфере снабжения заключаются не только в применении альтернативных материалов и способов их обработки, концентрации объемов закупок у одного поставщика или установлении связей с новыми поставщиками, прежде всего из зарубежных стран, но и в интенсификации сотрудничества с отраслями, производящими сырье и комплектующие (например, при помощи метода синхронного инжиниринга). Именно последний подход дает существенные шансы на усиление совместно с поставщиками рыночных позиций и снижение затрат.
По сравнению с практиковавшимися в прошлом подходами интеграция поставщиков в рамках процесса создания продукта, а также при оптимизации серийного производства осуществляется на все более ранних стадиях и во все больших масштабах. Разработчики, покупатели, поставщики и руководители центров должны совместно готовить и проводить "круглые столы" по проблемам кооперации в области снабжения. При этом на первом плане должны всегда стоять интересы клиента.
Ориентация на клиента стоит на переднем плане и при реализации функций управления персоналом. Эта работа также должна строиться на предпринимательском подходе. В качестве примера можно привести некоторые принципы предпринимательского подхода к управлению персоналом: разработка новых моделей использования рабочего времени; формирование новых систем оценки результативности и оплаты труда; интеграция различных видов деятельности в единый блок (в рамках группового метода работы).
Ряд проблем функционального управления связан с требованиями по оптимизации всего цикла создания стоимости. При этом затрагиваются не только вопросы географии производств, но в конце концов и установления оптимального уровня вертикальной интеграции. При разработке функциональных стратегий должны быть рассмотрены производственные технологии, стратегии развития мощностей и инвестиционные стратегии, а также вопросы кооперирования применительно к местам размещения производств.
Большое значение на функциональном уровне управления имеет учет влияния логистики на весь процесс создания стоимости, особенно на фоне связанного с созданием новых продуктов увеличения числа вариантов автомобилей и применяемости деталей, что увеличивает затраты на логистику. Все мероприятия при этом должны быть направлены на достижение общей оптимизации логистических процессов внутри децентрализованных структурных единиц (центров) и между ними. Оптимизация всех процессов, как специфических, так и общих для различных мест размещения производств возможна, однако, только в той мере, в какой могут быть выявлены влияющие факторы и соответствующие им затраты.
Поэтому остановимся на описании инструментария такой функциональной сферы деятельности, как логистика.
4.2.3.2. Инструментарий логистики
Оптимизация процессов логистики и тем самым затрат на нее возможна только при кооперации всех продуктовых центров. Здесь важно рассмотреть такие функции, как поставка, транспортировка и складирование, организация производственных процессов, разработка продукта, отвечающих требованиям логистики. Поэтому целесообразно объединять логистические задачи, привязанные к местам размещения производств, "под крышей" одного центра услуг.
Определение расходов на организацию процесса логистики на базе информации о затратах по местам их возникновения вызывает проблемы при разграничении объектов и планировании.
Предпосылкой для применения контроллинга в сфере логистики является внедрение системы расчетов плановых затрат по местам их возникновения и элементам и учет затрат по процессам. Причем главным для отдела логистики будут не калькуляции по проектам и продуктам, а планирование и регулирование деятельности этого подразделения и поддержка процесса согласования объемов работ. В итоге создается модель, основанная на данных о затратах и результатах и построенная по принципу модульного "конструктора".
Анализ и планирование затрат по логистическим процессам проводится по всем местам возникновения затрат.
Объединение логистики и контроллинга представляет собой не только подходящий инструмент для реализации целевых установок в области логистики, но и дает на основе точной информации более ясную картину затрат для принятия решений относительно продуктовой политики.

Этапы планирования и контроля проектов
Дитгер Хан 'ПиК: Планирование и контроль: концепция контроллинга'III. Интегрированные планово-контрольные расчеты на предприятиях с функциональной организационной структурой
6. ПиК в рамках стратегического и оперативного планирования проектов
6.2. Этапы планирования и контроля проектов
6.2.1. Этап постановки проблемы: определение предмета решения, целей и метода планирования проекта
Цели проекта связаны постоянно с его предметом и подразделяются на специфические продуктивные (содержательные) цели стратегического и/или оперативного характера, цели относительно сроков, результата (прибыли), а иногда и ликвидности. Цели формулируются на этапе определения проекта. В качестве важнейших результирующих целей стратегических проектов принимают цель максимизации ценности капитала или калькуляционной прибыли. В оперативных проектах на первый план выходят цели максимизации сумм покрытия или минимизации затрат.
При планировании структуры работ в качестве целей задают:
При калькулировании затрат и результатов по проекту в целом или его частям задают цели по затратам и иногда по прибыли.
Дополнительным условием в рамках проектного планирования может быть требование обеспечения ликвидности, для реализации которого необходимо планировать и контролировать связанные с работами по проекту денежные поступления и выплаты. Если сложить все поступления и выплаты, вызванные соответствующими работами, то можно получить функцию поступлений и выплат за весь срок проекта. Разница между ними представляет собой изменяющийся в известных пределах и зависимый от времени излишек или дефицит платежных средств. Таким образом планируют ликвидность только в больших проектах, организованных в форме центров прибыли или юридически самостоятельных отделений и существенно влияющих на ликвидность предприятия в целом.
Общефирменный финансовый план может решающим образом обусловливаться подобными проектами.
Наиболее развитым в теоретическом плане и чаще всего применяемым на практике методом планирования проектов является метод сетевого планирования. Он подходит для планирования и контроля проектов с точки зрения целей времени, прибыли и затрат.
Сетевой план представляет собой графическое отображение взаимосвязей видов и последовательности работ. Кроме того, этот метод позволяет рассчитывать сроки, потребность в мощностях и затраты на работы. Цель состоит в оптимизации структуры и продолжительности работ при минимизации затрат.
Метод сетевого планирования точно укладывается в рамки системного подхода. Элементами сетевого плана являются отдельные работы и связи между ними (рис. 128). На сетевом графике работы (события) представлены кружками (узлами), а связи между ними обозначаются стрелками.

6.2.2. Этап поиска решения: определение альтернативных возможностей структурирования проекта
6.2.2.1. Переменные и ограничения в формировании проекта
Альтернативы - это возможности различной последовательности действий, посредством которых реализуются цели проекта. Последовательность и структура работ есть объекты планирования в проектах. При этом в качестве переменных можно использовать параметры:
Содержание работы и ее результат можно описать при помощи ряда специфических качественных характеристик, комбинация которых в сочетании с параметрами сроков выполнения работ позволяет планировать отдельные, привязанные к конкретному локальному результату этапы проекта. Этап является, таким образом, важнейшим результатом отдельной последовательности работ и характеризуется запланированными длительностью проведения, сроком окончания и созданием специфической новой стоимости.
Длительность одной работы - это время между началом и окончанием отдельной работы.
Оно либо оценивается приблизительно, либо хронометрируется. Начало (конец работы) может быть привязано к определенной календарной дате, которую называют также сроком начала/окончания работы.
Потребность в мощностях для одной работы характеризуется временем, которое необходимо для нее. В качестве субъектов работ рассматривают рабочую силу и машины или их комбинацию. Потребность в мощностях может, таким образом, определяться временными и количественными параметрами.
Затраты на работу - издержки, обусловленные этой отдельной работой и относимые на нее. В зависимости от того, можно ли отнести издержки на одну работу или только на всю последовательность работ, различают прямые затраты и косвенные (накладные) расходы.
В качестве прямых затрат на проектные работы, проводимые на промышленном предприятии в производственной сфере, интерес представляют в первую очередь затраты машинного времени и затраты на оплату труда, которые легко определить как переменные затраты.
Материальные затраты также являются преимущественно переменными, но их отнесение на конкретные работы часто сталкивается с трудностями. Если материал используется в начале комплекса работ и обрабатывается до последней работы в цепочке, то нецелесообразно относить материальные затраты по частям на отдельные работы. Для составления калькуляции на проект и планирования платежей материальные затраты необходимо показывать частично на начало и нарастающим итогом на конец проекта или отражать отдельно.
Поскольку затраты на одну работу рассматриваются здесь в рамках планирования работ, они являются плановыми затратами, которые в свою очередь можно подразделить либо на сметные (бюджетные), либо на нормативные (стандартные) затраты.
К косвенным (накладным) расходам относят прежде всего другие возможные расходы (издержки упущенных возможностей).
Выручка от реализации только тогда может считаться переменной величиной проекта, когда ее получение по срокам и размеру привязано к достижению содержательных и временных целей проекта.
В большинстве случаев исходят из постоянной выручки в течение всей продолжительности проекта. В этом случае выручка не обусловливается планированием структуры работ, а отвечает цели оптимизации затрат и экономических результатов.
Каждую задачу планирования структуры работ можно описать в виде функции последовательности работ, их содержательного результата, продолжительности, потребности в мощностях и соответствующих затрат.
Представленная таким образом область альтернативных независимых переменных, или параметров работ, характеризуется группой очень важных показателей - ограничений или дополнительных условий.
Здесь следует учесть в первую очередь ограничения, связанные с последовательностью проведения работ: обязательно соблюдать определенную, обусловленную технико-экономическими или только технологическими требованиями последовательность операций, например в капитальном строительстве. Вариантность в последовательности выполнения работ здесь невозможна. Возможны также ограничения на виды работ. Например, для определенных технологий специальными законодательными нормами предписывается поддерживать в заданных пределах чистоту воздуха и воды или уровень шума и тем самым выполнять определенные работы. Такие виды работ являются не переменными, а постоянными величинами - ограничениями для других, связанных с ними работ.
Для проектного планирования значение имеют также и временные ограничения. Главное ограничение во времени для последовательности работ - соблюдение определенного срока их окончания. Формально это срок завершения последней работы всей последовательности, однако при обратном определении сроков (с конца) ограничениями выступают также и сроки начала или окончания предыдущей работы в зависимости от результата этой работы.
Наконец, необходимо учитывать и ограничения в мощностях вследствие ограниченного объема или сроков применения имеющегося материального и кадрового потенциала (ограничения совокупной мощности, выраженные в параметрах времени), а также бюджетные ограничения (ограничения по максимальной величине затрат).
Для описания альтернатив необходимо разработать варианты структур (последовательности работ) проекта, а также рассчитать ориентированные на носители проекта и мощности сроки.
Основываясь на этом, можно затем определить затраты по всем альтернативным вариантам проекта с учетом и без учета сроков.
6.2.2.2. Определение структуры проекта
Определение структуры методами сетевого планирования основывается на теории графов. Под графом понимают совокупность точек (узлов), соединенных между собой ребрами (линиями). Направление линий показывается стрелками. Сначала рассмотрим наиболее распространенный в практике сетевого планирования метод критического пути (Critical Path Method - CPAf), в котором узлы представляют собой начало или окончание завершающего события процесса работы и изображаются кружками, а сами работы - стрелками.
Практическое структурирование начинается с составления перечня работ, в котором все виды работ приводятся с соответствующими условными обозначениями. Определение и тем самым разграничение работ по видам достаточно сложно. Важно соблюдать адекватную проблеме степень детализации. Перечень работ содержит характеристики необходимых для их выполнения материалов и мощностей по видам (персонала, машин и инструментов), срокам и объемам.
В заключение последовательно устанавливают причинно-следственные связи между работами. Это делают, либо задавая параметры одних работ, непосредственно предшествующих другим работам, либо указывая непосредственно следующие работы. После этого составляют соответствующий сетевой план.
При комплексной последовательности работ этот процесс протекает не последовательно, а итеративно. На основании первого проекта сетевого плана в перечень работ вносятся изменения, прежде всего "мнимые" (не требующие ресурсов) и дополнительные работы.
На рис. 130а представлен обзор основных возможностей сетевого графического планирования структуры проекта, где, кроме рассмотренного выше метода ЦПМ наиболее известным является метод ПЕРТ (Programm Evaluation and Review Technique - PERT).

Рис. 130а. Возможности представления структуры работ в основных методах сетевого планирования
От этих двух методов, согласно которым работы изображаются стрелками, отличаются методы сетевого планирования, в которых работы представлены узлами, а их связи - стрелками. Наиболее известным из этих методов является МПМ (Metrapotential-Methode - МРМ), позволяющий учитывать как минимальные, так и максимальные интервалы времени. Минимальный интервал изображается сплошной линией с направленной вперед стрелкой, характеризующей параметр времени. Направленная назад пунктирная стрелка показывает максимальный интервал между двумя работами. Метод МРМ позволяет учитывать только связи начало-начало работ. Метод ПДМ (Рте-cedence-Diagramming-Method - PDM) - еще и связи конец-начало и конец-конец работ, но только для минимальных интервалов.
У всех описанных выше методов сетевого планирования общим является то, что для их применения допускаются только детерминированные процессы. Существуют также методы, позволяющие планировать стохастические процессы. Нужно считаться с тем, что после наступления определенного события можно ожидать только с определенной степенью вероятности, какие цепочки работ за ним последуют. Так, при помощи разветвления, представляемого как блок решений и исходящего из события, вероятность которого предварительно задается, определяют возможные альтернативные структуры работ. Метод РАН (Generalized Activity Networks - GAN), например, позволяет принимать во внимание только вероятностную структуру работ, а метод ГЕРТ (Graphical Evolution and Review Technique - GERT) - и вероятностную длительность процессов, и структуру работ.
Модифицированными вариантами методов сетевого планирования являются методы ВЕРТ (Venture Evaluation and Review Technique - VERT) и ССД (Structur, States and Deviation-Graph - SSD).
Все большая детализация работ ведет к непрерывному усложнению планирования структуры проекта (рис. 130б). Получаемые вплоть до самого нижнего уровня проекта деталировки с обратными связями могут быть определены как рабочие пакеты, рассматриваемые в качестве локальных планов общего сетевого плана проекта.

Рис. 130б. Процесс детализации структуры проекта
6.2.2.3. Определение сроков выполнения проекта
После того как в рамках планирования структуры проекта работы соединены в логическую последовательность, необходимо на следующем шаге определить время, требуемое для проведения всех или отдельных комплексов работ. Это позволит спланировать прогресс в достижении цели проекта в целом и установить сроки завершения отдельных этапов. Сроки работ можно определять исходя из запланированных результатов без учета ограничений по мощностям в рамках автономного планирования сроков или с учетом ограничений - в рамках связанного планирования сроков.
(1) Определение сроков, ориентированное на проект
Планирование сроков охватывает определение потребности во времени работ и их комплексов сначала без учета ограничений по мощностям, только в зависимости от структуры работ. Проведенное таким образом планирование сроков предполагает возможность выбора необходимых мощностей.
Ориентированное на проект определение сроков - в данном случае методом критического пути (ЦПМ) - начинается с нумерации узлов, поскольку при планировании структуры проекта этого еще не делали. Самое раннее из всех возможных время наступления события FZ} определяется последовательным суммированием длительности работы d", начиная с первой работы всей цепочки работ по самому длительному пути к событию j. Наиболее поздний срок наступления события SZj определяется обратным вычитанием продолжительности работы cL, начиная с последней работы цепочки работ по наиболее длительному пути к событию i.
После определения сроков наступлени событий устанавливают сроки выполнения работ FAy, FEy, SAy, SEjj. Только некоторые из этих сроков совпадают со временем наступления событий. Отклонение между сроками обоих видов, называемое буферным временем, может возникнуть, если одно событие вызывается несколькими работами или если из одного события вытекает несколько работ1.

Если работа не имеет общего буферного времени, то она называется критической.
Последовательность работ в сетевом плане, в котором все работы критические, называется критическим путем (самый длительный по времени путь). Эти определения верны только в том случае, когда самое позднее время окончания работ одной последовательности совпадает с самым ранним из возможных временем ее окончания: FZn = SZn. Так установлено правилами. В этой ситуации имеется по меньшей мере один критический путь через всю сеть, на котором нет общего буферного времени для работ и событий. Если справедливо FZn
< SZn, то критическим путем является такой, на котором есть наименьшее общее буферное время. Удлинение критического пути по времени ведет к сдвигу конечного срока проекта.
Сроки определяют непосредственно на сетевом плане, нанося на него данные о длительности работ и пояснения к результатам расчетов. На рис. 131 этот процесс показан для одной работы.

Рис. 131. Установление сроков непосредственно на сетевом плане для работы i-j
При сложной последовательности работ сроки нельзя планировать непосредственно на сетевом плане. В этом случае их определяют матричными расчетами.
В заключение следует напомнить, что в рамках метода ПЕРТ дается не одна, а три оценки продолжительности работ: пессимистическая, вероятная и оптимистическая. Из этих трех значений рассчитывается ожидаемое значение, которым затем оперируют, как это было показано для критического пути в рамках метода ЦПМ. По крайней мере для этих значений могут быть исчислены продолжительность работ и варианты сроков наступления событий, так что при нахождении критического пути и конечного срока для последовательности работ можно условно использовать вероятную оценку.
(2) Определение сроков, ориентированное на мощности
Исходя из ориентированных на проект сроков проведения работ сравнивают потребность во времени использования мощностей, необходимых для выполнения работ, с их наличием, осуществляя тем самым планирование загрузки мощностей во времени. Ориентированное на проект планирование сроков проводится при этом с учетом загрузки мощностей уже предварительно включенными в план проектами (заказами).
6.2.2.4. Определение затрат по проекту
При определении издержек различают два подхода, которые касаются соотнесения затрат на одну работу с ее продолжительностью:
1) постоянная соподчиненность времени и затрат по одной работе и
2) переменная соподчиненность времени и затрат по одной работе. Оба случая представлены на рис. 132.

Рис. 132. Два варианта соподчинения времени и затрат на одну работу

Для крупных проектов при калькулированиия заказа в принципе задается жесткое соотношение между сроками и затратами (неизменные затраты на время проведения одной работы или последовательности работ), которое при составлении фактической калькуляции заказа может меняться.
Вначале следует исходить из постоянного соотношения времени и затрат на одну работу. Учет затрат позволит решить две проблемы. Во-первых, дать возможность учесть расходы по каждой работе, т.е. они должны быть отнесены на каждую соответствующую работу. Эти затраты считаются прямыми. Во-вторых, они должны быть поставлены в зависимость от сроков выполнения работ, т.е. отнесены к соответствующей дате или периоду. Это касается как переменных, так и постоянных затрат.
Распределение затрат по отдельным работам часто связано с большими проблемами. Нередко можно отнести издержки только на группу работ. Это видно на примере планирования сложных продуктов как особого вида проектного планирования. Группировка работ зависит, как правило, от конечного продукта, который дезагрегируется на промежуточные (локальные) продукты вплоть до элементарного продукта, дальнейшее разложение которого экономически нецелесообразно. Таким образом получают структуру продукта или продуктивного результата, которую можно интерпретировать также как целевую структуру (дерево целей). Затем подбирают работы, необходимые исключительно для получения соответствующего элементарного результата.
Такие работы могут сводиться затем в рабочие пакеты, которые представляют собой локальный сетевой план в рамках общего сетевого плана.
Важно, что рабочие пакеты - в данном случае для целей распределения затрат - формируются в процессе согласования структуры продукта (результата) и структуры работ (рис. 133). Относится ли при этом рабочий пакет только к элементарным или к промежуточным результатам более высокого уровня, можно решить лишь в каждом отдельном случае.

Рис. 133. Согласование структуры работ и структуры продукта посредством рабочих пакетов
Представленный процесс базируется на строгом разделении структуры продукта и структуры работ (сетевого плана). Уже предлагалось задавать такое строгое разделение в плане структуры работ и в этом же плане делать разбивку по продуктам и работам. Тем самым можно значительно упростить проблему распределения затрат.
Из сказанного видно, что разделение затрат на прямые и косвенные по критерию возможности их отнесения на отдельные работы или комплексы работ представляет значительные трудности, поскольку сложно решить проблему распределения затрат по группам работ внутри их общей последовательности. Однако это необходимо, хотя и по другому критерию: прямые затраты растут при сокращении длительности отдельных работ или всей цепочки работ, накладные расходы снижаются при сокращении длительности работ. Накладные расходы - это постоянные затраты всей последовательности работ, а не отдельной работы. Эти два вида издержек существенны для оптимизации соотношения времени и затрат.
Если по проекту в целом можно рассчитать показатель выручки, то расчеты затрат дополняются расчетами показателей финансового результата проекта.
Планирование относящейся к проекту выручки основывается на предварительной калькуляции заказа. В ходе переговоров о цене заказа согласовывают размер плановой выручки и порядок ее корректировки (например, посредством согласования правил расчета скользящей цены). Часто показатели выручки привязывают по величине и/или срокам к отдельным этапам проекта.
6.2.3. Этап оценки: ориентированная на результат, сроки и затраты/прибыль оценка альтернативных структур проекта
На этапе оценки разработанные альтернативы анализируют с точки зрения достижения целей. Оценку альтернативных последовательностей работ по проекту с соответствующими им промежуточными содержательными результатами, параметрами времени и затрат, а в некоторых случаях выручки и платежей проводят по целевым критериям:
Достижение продуктивных целей характеризуется выполнением требований по параметрам продукта (результата) проекта в целом или его этапов.
Временные цели показывают, в какой мере альтернативные, зафиксированные во времени и пространстве последовательности работ позволяют реализовать цели минимальной длительности и/или соблюдения сроков при наилучшем из возможных вариантов использования мощностей. В качестве целевого критерия может выступать также минимальная по затратам длительность выполнения последовательности работ с учетом временных границ и ограничений мощностей или без их учета.
Поскольку названные цели могут вступать в конфликт одна с другой, при оценке необходимо ранжировать их по важности.
(1) Возможности оценки последовательностей работ с точки зрения целей продуктивности
Соблюдение установленных параметров продукта (результата) является предпосылкой для определения успеха проекта. Это проявляется в наибольшей степени при выполнении проектов по заказу, когда клиент платит за продукт проекта.
Оптимизация последовательности действий (работ) может также вызвать пересмотр или частичный отход от требуемой продуктивности, если достижение данной цели отразится негативно на достижении прочих целей. Так, возможна ситуация, когда фирма идет на сознательное нарушение сроков выполнения обязательств, не считаясь с возможными штрафами, из-за того, что достижение установленных в договоре характеристик продукта возможно лишь со значительным перерасходом ресурсов и тем самым с большими дополнительными затратами.
Возможные альтернативы достижения целей продуктивности и их влияние на достижение других целей по проекту должны обсуждаться в тесном сотрудничестве с клиентами или заказчиками. При этом необходимо отметить, что недостаточная связь между участниками проекта и внешними лицами часто представляет собой наибольшую проблему проектного менеджмента.
(2) Возможности оценки последовательностей работ с точки зрения целей времени и использования потенциала
Важнейшей информацией при определении длительности и сроков при помощи методов сетевого планирования являются данные о критическом пути, или данные о критических работах и критических событиях. Когда задается критический путь, внимание руководства предприятия концентрируется на части работ, действительно значимой для планирования сроков. Если проведение критических работ замедляется, то это влияет в такой же мере на конечный срок всей последовательности работ. При некритических работах с буферным временем исполнения этого не происходит до момента его исчерпания.
Информационная ценность методов сетевого планирования для руководства предприятия должна измеряться прежде всего их вкладом в достижение цели. Во взаимосвязи с планированием времени важное значение имеют цели выполнения конечных сроков и минимизации длительности выполнения работ. Для достижения этих целей существенны данные о критических работах, а именно - о возможности сокращения продолжительности последовательности работ. Длительность всей цепочки работ можно сократить, только начав с критических работ. Постепенно, шаг за шагом, сокращая время, можно выйти на новый критический путь так, что затем потребуется одновременное сокращение нескольких критических путей. Для этого необходимы хорошо оцениваемые данные, имеющие значение для указания критических работ при планировании времени (но не контроля времени).
Несмотря на то, что при планировании времени и разработке отчетов о выполнении сроков чаще всего применяют методы сетевого планирования, дополнительно в качестве инструмента наглядного отображения используют балочные диаграммы, поскольку руководству предприятия такие диаграммы исключительно подходят для оперативного обзора хода выполнения проекта.
Балочные диаграммы дают наглядное представление о процессе проведения работ во времени. Поэтому во всех современных компьютерных программах предусмотрена возможность такого отображения наряду с сетевым.
Достоинства балочных диаграмм и методов сетевого планирования объединяет метод трансплантации (взаимосвязанных балочных планов), который дает возможность представлять работы в масштабе времени и учитывать логические взаимосвязи между работами посредством построения вспомогательных линий. Техника трансплантаций делает возможным при сравнительно высокой обозримости нахождение критического пути. Если последовательные связи учтены полностью, сетевой график модифицируется и принимает другое положение относительно оси времени. Тогда речь идет о методе сетевого планирования на шкале времени (Time-scaled Network). При использовании взаимосвязанных балочных планов этот метод называется также сетевой балочной диаграммой (Network Bar Chart) (рис. 134).



(Источник: Moder J. J., Phillips С. R., Davis E. W. Project Management with CPM, PERT and Precedence Diagramming, 3. Aufl., New York u.a. 1983, S. 6.)
Рис. 134. Способы отображения информации о ходе проекта при помощи сетевого графика, балочной диаграммы и сети на шкале времени
Очень важна информация о временных пиках потребности в мощностях. На основании данных о пиковой загрузке, когда не учитываются ограничения мощности, проверяют, существуют ли вообще необходимые для удовлетворения пиковой потребности мощности. Если их нет, то нужно попытаться снизить пиковую потребность, выравнивая мощности в рамках рассчитанных сроков выполнения последовательности работ. Это делают прежде всего за счет имеющегося в наличии буферного времени. Если такой возможности нет, то при заданном потенциале пытаются ликвидировать перегрузку, оптимизируя последовательность выполнения работ.
В принципе оптимизация по времени и мощностям может протекать двумя путями: оптимизации использования потенциала по срокам и оптимизации использования потенциала по мощности.
В случае оптимизации по срокам преимущественно стремятся минимизировать время осуществления проекта или соблюсти заданные сроки. Равномерность загрузки мощностей является вторичной целью, изменение мощностей может быть при этом необходимостью. Такой подход свойствен для строительства. Альтернативами колебанию загрузки мощностей может быть адаптация по времени, качеству или интенсивности, а также использование мощностей сторонних организаций.
В случае оптимизации по мощности исход из заданных ограничений мощностей и требуемой загрузки стремятся минимизировать время осуществления проекта. При необходимости сроки могут смещаться.
Оптимизация по времени использования потенциала особенно проблематична при мультипроектном планировании. В этом случае наряду с правилом приоритетности используется имитационное моделирование.
(3) Возможности оценки последовательностей работ с точки зрения целей затрат, прибыли и ликвидности
Калькулирование затрат и планирование результата (прибыли) по проекту проводят исходя из цели продуктивности и связанной с ее достижением потребностью в ресурсах.
Для оценки проектов методами сетевого планирования очень важны данные о возникновении издержек в зависимости от времени. Значение имеет не столько информация о суммарных затратах для одной последовательности работ как единственная оценка, сколько то, что затраты возникают непрерывно на протяжении всего планируемого периода.
Затраты по работам суммируются в соответствии с их структурой. Таким образом из параметров работ выводится функция затрат для одной последовательности работ.
В зависимости от начала последовательности работ - как можно более раннего или как можно более позднего - кривая функции затрат будет иметь различную форму.
Если затратам можно противопоставить таким же образом зависящую от времени выручку, то планирование затрат дополняется планированием результата (прибыли) проекта (рис. 135).

Рис. 135. Планирование затрат и результата (прибыли) по проекту во времени
Если исходить из того, что сначала должна быть определена функция затрат, а именно - путем адекватного структуре работ суммирования соответственно времени и затрат, то возникает дополнительно проблема сокращения затрат.
Эту проблему часто называют проблемой оптимизации соотношения времени и затрат. Необходимо определять оптимальную по затратам продолжительность проекта.
Принципиально для оптимизации соотношения время/затраты то, что это соотношение может изменяться (см. рис. 132). Значит, можно делать допущения о том, насколько возрастут затраты, если время работы будет сокращено. При допущении линейности роста затрат между тремя временными точками (см. рис. 132) получают средние затраты по ускорению одной работы ( Mittleren Beschleu-nigunskosten - МВК):

На основании этих данных для каждой работы рассчитывают МВК-. Уже указывалось на то, что эффективны только такие сокращения цепочек работ, которые берут свое начало на критическом пути. Но даже не для всех этих работ время можно равномерно сократить. Сокращения начинаются с критической работы с наименьшими средними затратами на ускорение и продолжаются до тех пор, пока не будет достигнута наименьшая длительность или новая (дополнительная) работа не станет критической. Такое сокращение делают постепенно, шаг за шагом с постоянными повторениями. Чтобы во время каждого сокращения наметить новый критический путь с наименьшими МВКу, нужны сокращения только за относительно небольшие интервалы времени. Критические работы с наименьшими MB К- постоянно выбирают из оставшейся последовательности. Поскольку количество критических работ сокращается, соответствующие наименьшие МВКу станут все выше, т.е. ускорение работ будет постоянно удорожаться. После каждого шага сокращения издержки kij каждой работы суммируются по всей цепочке работ и включаются в прямые затраты для всей последовательности работ К мые. Они возрастают прогрессивно с сокращениями времени. Если суммировать косвенные и прямые затраты, то получатся совокупные затраты для последовательности работ Кобщие.
При минимуме совокупных затрат



Рис. 136. Изменение затрат при переменной длительности последовательности работ
Затраты и результаты планируют первоначально в рамках грубой предварительной калькуляции проекта, которая служит для оценки затрат на проект в целом и образует основу для определения цены предложения.
Минимальную по затратам длительность проекта, как правило, определяют не при калькулировании для предложения, а только после заключения договора и принятия заказа. Причем возможны отклонения от сроков выполнения проекта с минимальными затратами вследствие установленных для заказа иных конечных сроков.
Для связанного с проектом финансового планирования целесообразно уже при планировании затрат различать затраты, влияющие и не влияющие на денежные выплаты. Важную информацию для планирования ликвидности в рамках сетевого планирования поставляют данные о сроках, в течение которых могут возникнуть проблемы с ликвидностью проекта (рис. 137). Если по некоторым срокам выявляется опасна ситуация с ликвидностью, то можно сначала посредством дополнительного сдвига во времени попытаться более выгодно распределить поступления и выплаты. Этот сдвиг делают прежде всего в рамках буферного времени. Если в результате такого сдвига поступления увеличиваются не на столько, а выплаты в тот же период не снижаются на столько, что становятся меньше поступлений, то в рамках общефирменного финансового планирования можно найти возможности для балансирования выплат и поступлений. Следует напомнить еще раз, что планирование ликвидности проекта может быть лишь вспомогательным средством планирования ликвидности предприятия в целом.

Рис. 137. Планирование ликвидности проекта
6.2.4. Этап принятия решения: утверждение плана проекта
На базе представленных для оценки данных утверждают сетевой план проекта. Речь идет о такой последовательности работ с определенными конечными и промежуточными продуктивными результатами, сроками, затратами и загрузкой мощностей, которая позволит наилучшим образом достичь цели проекта. Часто план проекта утверждает руководящий комитет по проектам, который, однако, сам не принимал непосредственное участие в разработке структуры проекта.
Если нет никаких ограничений по срокам и мощностям, то в качестве директивного плана может быть утвержден сетевой график с минимальными по затратам сроками осуществления проекта.
Если в качестве обязательных целей установлены сроки завершения производства по проекту, то утверждается сетевой график, который позволяет соблюсти заданные сроки с относительно наименьшими затратами при необходимости после соответствующего сокращения времени работ или расширения мощностей, или передачи части работ на сторону.
При наличии прочих целей - особенно трудно квалифицируемых - они должны также приниматься во внимание при утверждении сетевого плана.
Для использования очень сложных сетевых планов в качестве инструмента управления проектом, как правило, требуется их агрегирование. Вследствие этого руководители на разных уровнях управления должны иметь в своем распоряжении сетевые планы с различной степенью агрегированности. На рис. 138 схематично показан процесс агрегирования сетевого плана. Исходя из детального сетевого плана на следующий уровень управления представляют сетевой план только с ключевыми этапами (вехами). Вехи являются особо важными событиями в последовательности работ по проекту, знаменующими собой окончание ключевого этапа. Соблюдение сроков наступления этих событий особенно важно для успешной реализации проекта в целом, поэтому вехи должны выделяться особо.

Рис.138. Информационная пирамида с агрегированием сетевых планов
Сетевые планы укрупняют из-за того, что общий сетевой план состоит из множества частных сетевых планов. В каждом из таких частных планов определяют самый длинный путь от каждого входного до каждого выходного узла. Эти пути затем ставятся на место отдельных частей сети. Стрелки таких путей, заменяющих собой части сети, называют заменителями. При помощи такого постепенного агрегирования получают многоуровневые сетевые планы.
6.2.5. Этап контроля: ориентированный на продуктивность, сроки и результат контроль за реализацией проекта
Методы сетевого планирования по своей сути являются способом презентации, поэтому они хорошо подходят для сравнения плановых и фактических показателей проекта при любой степени детализации.
Это относится прежде всего к структурным сравнениям плановых и фактических показателей, характеризующих структуру проекта. Такое сравнение показывает, соответствует ли степень детализации уровню управления или нет, все ли работы были учтены в плане и какие работы излишни.
В рамках контроля продуктивности сравнивают плановые и фактически достигнутые количественные и качественные показатели, характеризующие продуктивность проекта.
Контроль прогресса в реализации проекта - это сравнение запланированных и реализованных к соответствующему сроку промежуточных или конечных продуктивных результатов. В сетевом плане, в котором непосредственно указаны запланированные сроки, сравнение плановых и фактических сроков проводится прямо на графике. Особо выделяют либо уже произошедшие события (кружками при методе ЦПМ), либо полностью или частично завершенные работы (стрелками при методе ЦПМ).
Сравнение плановых и фактических затрат по проекту должно проводиться по возможности интегрирование с соответствующими показателями продуктивности и времени. Только при таком подходе есть гарантия, что результаты контроля затрат можно правильно интерпретирировать относительно соответствующих процессов реализации и содержательных элементов проекта.
Фактическими затратами по проекту (IK) называют затраты фактически реализованного проекта, а плановыми затратами по проекту (РК) - запланированные затраты, относящиеся к запланированным продуктивным результатам проекта. Напротив, ожидаемые затраты по проекту (SK) - это плановые затраты на фактически достигнутые продуктивные результаты проекта (рабочая оценка). По аналогии с гибким расчетом плановых издержек отклонение между запланированными и фактическими затратами по проекту дифференцируется по двум видам отклонений (см. также рис. 139 на примере проекта НИОКР):

Отклонение вследствие изменения продуктивных результатов проекта включает часть общего отклонения, вызванного изменениями результатов (объемов работ, параметров качества, сроков) проекта по сравнению с запланированными. Отклонение вследствие изменения в расходовании ресурсов, напротив, показывает, возросли или снизились по сравнению с плановыми затраты на фактически достигнутые продуктивные результаты проекта.
Отклонение этого вида может быть использовано в качестве масштаба измерения экономичности осуществления проекта. Разница между контрольным сроком tk и плановым сроком t , к которому должны были быть получены запланированные продуктивные результаты проекта, показывает отклонение проекта по срокам. После определения затрат, необходимых для достижения продуктивных результатов по проекту, а также требуемого для этого времени путем сравнени ожидаемых совокупных затрат и ожидаемой общей длительности проекта с соответствующими первоначальными плановыми цифрами можно определить ожидаемые отклонения по затратам и срокам проекта. При помощи интегрированного трендового анализа ключевых этапов (вех) сравнивают ожидаемые с фактическими или плановые с ожидаемыми показателями по всем ключевым этапам проекта (рис. 139).

Рис. 139. Интегрированный контроль хода проекта

Этапы развития автоматизированных информационных систем
Дитгер Хан 'ПиК: Планирование и контроль: концепция контроллинга'V. Организация и автоматизированная обработка информации в системе ПиК
2. Автоматизация обработки информации в системе ПиК
2.1. Этапы развития автоматизированных информационных систем
С учетом решаемых задач и форм реализации автоматизированных информационных систем (АИС) можно выделить два основных этапа их развития:
(1) автоматизированная обработка и учет заказов (договоров) в качестве интегрированной АИС = расчетные системы;
(2) АИС ПиК как концептуальная основа интегрированной информационно-управляющей системы.
В зависимости от объема охватываемых АИС задач на предприятии можно различать целостные системы и их части (подсистемы). Соответствующим образом подготовленные числовые данные образуют подсистемы, или субсистемы, входящие в общую систему расчетов или в единую информационно-управляющую систему, в которой все задачи предприятия решаются на основе учета количественных данных, ориентированных либо на прошлое, либо на будущее.
На обоих этапах развития АИС программирование определенных решений осуществляется для заранее предусмотренных ситуаций на базе конкретных исходных данных. Таким образом, в обоих случаях речь вдет о диспозитивных системах, причем прежде всего в информационно-управляющих системах подготавливаются и не программируемые решения из области задач управления предприятием. В обеих системах, кроме того, требуется проведение интегрированной обработки данных с экономических позиций, что обусловливает наличие определенных предпосылок.
Первая предпосылка: данные по возможности должны учитываться автоматически на месте их первичного возникновения.
Вторая предпосылка: входные данные в окончательной форме, пригодной для обработки в компьютере, должны быть получены так, чтобы все операционные процессы протекали по возможности без регулирующего вмешательства. Это в свою очередь предполагает создание соответствующим образом организованной базы данных.
Третья предпосылка: все расчеты показателей должны осуществляться по возможности также в ходе непрерывно организованного процесса или его отдельных этапов, которые можно провести в любой момент.
Все эти вопросы относятся к программированию, а значит, и к связанным с ним банкам данных ( составление программ управления базами данных, доступа к ним и их использования), а также касаются характеристик мощности компьютеров.
2.1.1. Автоматизированная обработка и учет заказов (договоров) как интегрированная информационная система (учетно-расчетная система)
Системы, ориентированные на автоматизированное выполнение расчетных задач с целью обработки заказов (договоров) и связанных с ними документированных расчетов, возникли тогда, когда на большую ЭВМ были переложены отдельные, закрепленные за конкретными исполнителями рабочие операции по обработке данных, выполнявшиеся до того вручную или на обычных счетных машинах. Машины первого и второго поколений в определенном смысле были предназначены для выполнения именно таких технических задач. Они были ориентированы исключительно на использование перфокарт и перфолент, поэтому обеспечивали только последовательный доступ к данным.
Частные задачи типа управления складскими запасами или учета счетов сначала рассматривались изолированно, отдельно программировались и опирались на свои локальные картотеки или базы данных. Связи со смежными блоками задач учитывались лишь в ограниченном масштабе. Таким образом возникли изолированные островки обработки данных. Массовые данные обрабатывались при помощи программирования рутинных рабочих операций на основе отчасти повторного учета этих данных, а затем представлялись иногда в форме отчетов.
На следующем этапе произошла интеграция обработки взаимосвязанных областей, например, задачи продажи со склада стали рассматриваться вместе с соответствующим расчетным блоком из системы финансово-экономических расчетов.
В итоге в настоящее время усилия направлены на то, чтобы создать глобальные, или всеобъемлющие автоматизированные расчетно-учетные системы, ориентированные на расчетные задачи, на базе применения компьютеров нового поколения с запоминающими устройствами прямого доступа. При этом обеспечивается интегрированная машинная обработка заказов, начина с учета заявки клиента, и далее расчетов складских запасов, загрузки мощностей и определения сроков, а также расчетов затрат, балансовых и финансовых показателей.
Кроме того, на этой основе получают данные для отчетности за прошлые периоды и проводят документальный учет, предписанный законодательством. В подразделениях предприятия в конце концов рассматриваются отдельные плановые данные и выполняются плановые расчеты, например, обсчитываются сбытовые программы, технологические процессы, плановые затраты. Такой подход к развитию автоматизации расчетов обусловливается возможностями объединения вычислительных систем в сети. При этом отдельные, децентрализованные диалоговые станции в подразделениях оборудованы своими ПЭВМ, что позволяет использовать их как в качестве небольшой независимой ЭВМ, так и в качестве устройства (терминала) ввода-вывода данных центральной ЭВМ. Соответствующий сотрудник, таким образом, может не только самостоятельно запускать в режиме диалога центральные программы документированных расчетов и отслеживать их выполнение, но отбирать и запоминать необходимые промежуточные данные, самостоятельно, т.е. без подключения к центральной ЭВМ, анализировать их при помощи локальных универсальных или специальных программ. Диалоговые станции со своими ЭВМ способствуют реализации процесса поэтапной надстройки общей системы, ориентированной на выполнение расчетных задач, за счет объединения в общую сеть все новых островков обработки данных.
В настоящее время заказы обрабатываются в рамках концепций интегрированного автоматизированного производства (Computer Integrated Manufacturing - CIM) и интегрированного автоматизированного предприятия (Computer Aided Industry - СIА).
2.1.2. Автоматизированные системы ПиК - интегрированные управленческо-информационные системы
Если устройства электронной обработки данных используются не только для проведения машинной интегрированной обработки заказов и подготовки отчетности (документированных расчетов), но и для машинных интегрированных расчетов по планированию и контролю, то можно говорить о появлении инструмента управления на базе ЭВМ. Такой инструмент будем в дальнейшем называть управленческо-информационной системой, или интегрированной управленческо-информационной системой.
2.1.2.1. Характеристика системы и возможности ее дальнейшего развития
Автоматизированная интегрированная управленческо-информационная система (УИС) позволяет:
УИС предполагает создание всеобъемлющей системы расчетов и интегрирует информационную систему, ориентированную на прошлые периоды, с информационной системой, ориентированной на будущее. От системы расчетов она отличается прежде всего по двум пунктам:
Планово-контрольная система на базе ЭВМ должна соответствовать всем требованиям, предъявляемым к системам планирования. Обработка данных, таким образом, должна осуществляться:
Особое внимание следует обратить на защиту данных.
Основная функция такой информационной системы состоит в обеспечении сотрудников комплексной информацией, необходимой для выполнения возложенных на них задач, прежде всего задач управления.
УИС предполагает разработку индивидуально для каждого предприятия глобальной или локальных систем ПиК. Кроме того, чтобы ее реализовать, требуются специальные инструменты для записи и обработки данных - банки данных и банки моделей (банки методов), сети и иерархически организованные системы вычислительных машин, ориентированных на работу в диалоговом режиме.
На рис. 194 показано, что полученная машинным способом информация управленческого и исполнительского характера и автоматически выполняемые управленческие и исполнительские функции на верхнем уровне руководства и в подразделениях предприятия могут быть только частью УИС предприятия. Доля программируемых видов управленческой деятельности (прежде всего директивы для исполнения, выдаваемые в машинном виде) уменьшается в иерархии уровней управления предприятия в направлении снизу вверх.

Рис. 194. Информация и процесс ее переработки в рамках интегрированной УИС
Только на промышленных предприятиях с очень простой организационной структурой или для полностью описываемых подзадач можно использовать полностью автоматизированные плановые, регулирующие и контрольные информационные системы с целью управления материально-вещественными и стоимостными процессами. В технических областях автоматизация конструкторских и производственных процессов на базе САПР и станков с ЧПУ позволяет выполнять во все увеличивающемся объеме часть задач с использованием АИС, а в экономических областях возможности программирования управленческой деятельности ограничены, по меньшей мере на верхних уровнях управления. В дальнейшем значение интегрированных систем будет обусловлено возможностью использования ЭВМ для реализации все более комплексных экономико-математических моделей с целью подготовки и обоснования принимаемых решений.
Наряду с дальнейшим развитием реализуемых на базе ЭВМ моделей для подготовки и принятия решений по относительно хорошо структурированным проблемам в последнее время усилия направлены на решение задач обработки при помощи ЭВМ слабо структурированных проблем.
Слабо структурированные проблемы принятия решений характеризуются неопределенностью относительно вида и количества влияющих на принятие решений факторов, а также взаимосвязей между ними и, как правило, требуют привлечения на предприятие сторонних экспертов для подготовки и разработки подходов к решению. В качестве вспомогательного инструмента при этом используются экспертные системы.
При рассмотрении экспертных систем речь идет в первую очередь об автоматически работающих в режиме диалога на базе ЭВМ моделях типа "если ..., то ...", разрабатываемых с целью анализа, а при необходимости и целевой структуризации заданных комплексов задач на основе специального банка знаний.
Экспертные системы, часто называемые также системами, основанными на использовании баз знаний, представляют собой, таким образом, специфические компьютерные программы. Они осуществляют в рамках узко ограниченной области применения учет, хранение, обработку и передачу профессиональных знаний экспертов для анализа, диагностики и решения проблем.
Компетентность экспертов выражается в предметных знаниях (факты, законы) и опыте, в определенных обстоятельствах характеризующемся еще и неопределенностью, или в "нечетких" знаниях (эвристических, обобщенных предположениях, аналогиях). При этом экспертные системы отличаются от обычного программного обеспечения тем, что в них выделяются и подготавливаются знания о специфической области применения (например, о планировании и регулировании производства) в отличие от общих, зависящих от области применения знаний, касающихся решения определенной проблемы (например, представленных в виде алгоритмов).
Экспертные системы состоят в принципе из нескольких функциональных элементов. Сущность экспертных систем определяют элементы знаний, или база знаний, и элементы решения проблем. Дополнительными элементами являются элемент получения знаний, элемент методического характера, а также диалоговый элемент.
Экспертные системы до сих пор используются только в узко ограниченных областях. Кроме того, их увязка с уже имеющимися системами на базе ЭВМ и с другими экспертными системами - все еще проблема, так что внедренные системы часто представляют собой лишь островки решений. Только когда эти пограничные технические проблемы будут решены, экспертные системы станут соответствующими элементами в рамках реализации концепций автоматизированного производства и предприятия (CIM- и CIA-концепций).
Поскольку знания у эксперта постоянно совершенствуются, большую проблему представляет необходимость постоянной актуализации базы знаний. Самообучающиеся экспертные системы находятся еще на стадии разработки и не могут пока использоваться в коммерческих целях.
2.1.2.2. Планирование и контроль, ориентированные на результат и ликвидность, как субсистема интегрированной УИС
Идеал всеобъемлющей интегрированной модели предприятия, содержащей все целевые и инструментальные переменные по планированию, контролю и регулированию, практически недостижим для крупного предприятия. Однако нельзя довольствоваться только созданием на предприятии островков учета и обработки данных при помощи ЭВМ. Даже если вначале невозможно достичь полной интеграции, которой всегда будет соответствовать лишь частична автоматизация, на предприятии будут "работать" ограниченные области, для которых можно предложить интегрированную обработку информации. Речь идет о локальных субсистемах, которые формируются по отдельности, и в дальнейшем могут быть объединены в замкнутую информационную сеть, в которой получают большое количество управленческой информации и в определенном объеме происходит машинная подготовка принимаемых решений. В связи с этим функциональные взаимосвязи между субсистемами должны быть учтены уже на первой фазе реализации, и должна существовать принципиальная концепция создания глобальной системы.
Для интегрированной обработки информации особенно подходят плановые и отчетные показатели производственного и финансового учета и отклонения фактических показателей от плановых, представляемые в качестве инструмента управления. Плановые и контрольные расчеты, ориентированные на прибыль и ликвидность, образуют субсистему единой интегрированной УИС, а на предприятиях, работающих в условиях рынка и имеющих в качестве стоимостных целей верхнего уровня увеличение прибыли и обеспечение ликвидности, - центральную информационную субсистему, которая в конечном счете служит стержнем целевой интеграции и координации всех остальных подсистем.
С учетом взаимозависимости между подразделениями предприятия при внедрении современных компьютеров и использовании системы плановых контрольных показателей можно создать интегрированную информационную систему, в которой информация будет вводиться по возможности только один раз и затем регулярно или по мере надобности использоваться. Хранение и использование информации могут проводиться как централизованно, так и децентрализованно на различных уровнях предприятия, если в основу этого положена единая концепция создания банков данных и моделей. Цели и принципиальная структура системы ПиК не изменяются при внедрении ЭВМ. Конечно, использование комплексных устройств обработки данных влияет на организацию процессов и методы управления. Это справедливо как для традиционных больших ЭВМ, так и для иерархически организованных вычислительных машин с децентрализованными сетями обработки данных и диалоговыми станциями на уровне подразделений. Особая гибкость системы ПиК и расширение сферы информационного обслуживания достигаются при передаче результатов обработки данных непосредственно в первичные структурные единицы.

Этапы развития концерна
Дитгер Хан 'ПиК: Планирование и контроль: концепция контроллинга'VI. Стратегическое и оперативное управление в концерне Даймлер-Бенц: философия и инструментарий
1. Концерн Даймлер-Бенц
1.1. Этапы развития концерна
Более 100 лет концерн Даймлер-Бенц занимался исключительно автомобилестроением. И в настоящее время автомобильный бизнес все еще является несущей опорой концерна. Однако с середины 80-х годов нашего столетия предпринимательская база была существенно расширена, что связано с наметившимися глубокими переменами в мировой экономике, которые с разных сторон оказывают влияние на Даймлер-Бенц. Здесь следует назвать прежде всего:
С учетом этих требований и с целью обеспечить развитие в будущем в концерне Даймлер-Бенц была разработана и внедрена стратегия диверсификации с проникновением на новые растущие рынки (рис. 1).

Рис. 1. Этапы развития концерна Даймлер-Бенц
С включением в концерн таких фирм, как МТУ (MTU), АЕГ (AEG), Дорнье (Dornier) и Мессер-шмитт-Бельков-Блом (МВБ), связано прежде всего вхождение на рынки будущего. Кроме того, была расширена технологическая база в областях, которые приобретают для концерна все большее значение, например микроэлектроника.
За включением в концерн новых предприятий последовал этап реструктуризации:

Этапы становления Холдинговой компании 'Ленинец'
Дитгер Хан 'ПиК: Планирование и контроль: концепция контроллинга'VIII. Создание новой системы управления ОАО Холдинговая компания 'Ленинец'
1. Этапы становления Холдинговой компании "Ленинец"
Открытое акционерное общество Холдинговая компания "Ленинец" является одним из старейших научно-производственных объединений, история возникновения которого относится к периоду бурного развития радиолокационной и радиоэлектронной техники в СССР в послевоенные годы.
Становление Холдинговой компании "Ленинец" началось с создания в 1944-1945 гг. трех заводов Министерства авиационной промышленности СССР. В июне 1959 г. на базе трех опытно-конструкторских бюро этих заводов был образован Научно-исследовательский институт радиоэлектроники (НИИРЭ).
В ходе проводимой в начале семидесятых годов в промышленности СССР реформы, направленной на создание крупных научно-производственных структур, объединяющих научные организации, конструкторские бюро по разработке комплексов, систем и устройств и предприятия, осуществляющие серийное производство этой техники, в мае 1974 г. было образовано Научно-производственное объединение (НПО) "Ленинец", в которое вошли: НПО "Марс", включающее Всесоюзный научно-исследовательский институт радиоэлектронных систем (ВНИИРЭС) и Гатчинский опытный завод (ГОЗ);
Ленинградское производственно-техническое объединение "Ленинец", включающее заводы "Новатор", "Радиоприбор", "Ленинец", а также Петрозаводский радиозавод и Витебский телевизионный завод.
Таким образом, на базе НПО "Ленинец" был создан мощный научно-производственный и хозяйственный комплекс, обеспечивающий весь цикл "наука - разработка - производство" специальной радиоэлектронной техники, а также цветных телевизоров и бытовой радиоаппаратуры.
В 80-х годах реформирование хозяйственного механизма шло в направлении интеграции механизма отраслевого управления, выразившейся в создании научно-производственных объединений на основе двухзвенной системы управления: министерство - центральное научно-производственное объединение, что давало больше самостоятельности предприятиям в решении проблем организации, разработки планов и экономических нормативов, заключения договоров.
В соответствии с этими новыми веяниями в сентябре 1985 г. НПО "Ленинец" было преобразовано в Центральное научно-производственное объединение (ЦНПО) "Ленинец". Чтобы обеспечить комплексное решение вопросов организации производства, труда и управления, в марте 1987 г. в состав ЦНПО включили специальное конструкторско-технологическое бюро "Труд".
В 1988 г. в целях реализации правительственной концепции использования огромного потенциала предприятий оборонного комплекса для развития промышленности товаров народного потребления в состав ЦНПО "Ленинец" включили Ленинградское машиностроительное объединение "Спутник", специализировавшееся на выпуске товаров народного потреблени широкого ассортимента: бытовой электротехники (полотеров, пылесосов, кофемолок и кофеварок, коврочистов, холодильников), лезвий и бритвенных приборов, детских игрушек. Эти новые предприятия были успешно интегрированы в состав ЦНПО, в их развитие были вложены как централизованные, так и собственные финансовые средства "Ленинца".
В 1990 г. в соответствии с Законом СССР о государственном предприятии (объединении) и в целях обеспечения условий для широкого применения экономических методов управления, использования хозрасчета и самофинансирования ЦНПО "Ленинец" реорганизовали в один из первых в СССР Научно-производственный и внешнеэкономический концерн (НПВЭК) "Ленинец", а заводам и институту, входящим в его состав, предоставили права юридических лиц. Создание концерна представляло собой серьезную предпосылку для дальнейшей работы по подготовке к полному переходу концерна на работу в рыночных условиях, акционирования и приватизации его предприятий.
Новый этап развития "Ленинца" непосредственно связан с радикальной экономической реформой, в 1992 г. НПВЭК "Ленинец" преобразовали в акционерное общество открытого типа Холдинговая компания "Ленинец" (ХКЛ).
Руководство концерна проанализировало опыт реорганизации крупных промышленных концернов Европы и США, таких, как Siemens, Deimler-Benz, Gillette, Boing, опыт реорганизации комбинатов бывшей ГДР и в качестве организационной модели, позволяющей предотвратить распад единого научно-производственного комплекса, которым был концерн "Ленинец", чтобы приспособиться к условиям рыночного хозяйствования, выбрало модель управленческого холдинга. Следует отметить, что реорганизация столь крупного высокотехнологичного государственного концерна в акционерный холдинг осуществлялась в российской практике впервые. Поэтому для оказания методической помощи в реорганизации совместно с группой преподавателей и специалистов Санкт-Петербургской инженерно-экономической академии создали консультационную фирму Центр стратегических исследований "РУФ".
В соответствии с российским законодательством об акционировании государственных предприятий государственный концерн "Ленинец" реорганизовывался в акционерное общество Холдинговая компания "Ленинец" в такой последовательности:
1. В декабре 1992 г. в форме акционерного общества открытого типа зарегистрирована Холдинговая компания "Ленинец" и объявлен ее уставный капитал.
2. Предприятия, входившие ранее в государственный концерн "Ленинец", преобразованы в акционерные общества.
3. Контрольный пакет акций предприятий бывшего концерна в размере 37,5%, что составляло 50% акций с правом голоса, передан в качестве вкладов в уставный капитал холдинга. Таким образом, эти предприятия стали дочерними предприятиями.
4. Остальные акции дочерних обществ делятся в пропорции: 25% - привилегированные (без права голоса) акции переданы работникам этих предприятий; 25% - проданы на льготных условиях работникам и администрации предприятий; 12,5% - проданы на аукционе по закрытым заявкам. Данный порядок и пропорции распределения акций одинаковы для всех дочерних предприятий холдинга.
5. Собственником контрольного пакета акций самого холдинга остается на определенный период государство. В дальнейшем часть акций компании, а также его дочерних предприятий, принадлежащая государству, может быть продана на аукционах или инвестиционных конкурсах сторонним инвесторам: как российским, так и зарубежным.
В настоящий момент ОАО Холдинговая компания "Ленинец" в организационно-правовом отношении представляет собой управленческий холдинг, включающий материнское акционерное общество, выполняющее в основном управленческие, координирующие и финансово-инвестиционные функции и являющееся штаб-квартирой холдинга, и 35 научных, опытно-конструкторских, производственных и обслуживающих (сервисных) дочерних акционерных предприятий.
Большая часть предприятий компании расположена в Санкт-Петербурге и ближайших его пригородах, ряд дочерних предприятий находится в южных районах страны и в Карелии.
В 1994 г. в состав холдинговой компании вошла фирма "СеверЭВМкомплекс". В этом же году на базе холдинговой компании создали ряд финансовых организаций: фондовую биржу, инвестиционную компанию "Петербургская недвижимость", пенсионный фонд, страховую медицинскую компанию, фондовый центр. Все это, вместе взятое, может служить основой для формирования в будущем на базе холдинговой компании финансово-промышленной группы "Ленинец".
Холдинговая компания "Ленинец" является разработчиком и изготовителем продукции, ассортимент которой весьма разнообразен и охватывает несколько отраслевых направлений.
1. Авиационные радиоэлектронные системы: радиолокационные станции, пилотажно-навигационные системы, бортовые вычислительные машины, бортовые системы автоматизированного контроля оборудования для многих типов гражданских и военных летательных аппаратов. Системами, разработанными "Ленинцем", оснащены самолеты и вертолеты военной и гражданской авиации, в частности авиационных научно-технических комплексов Антонова, Ильюшина, Туполева, Микояна, Сухого, Яковлева, морские и речные суда, сухопутные транспортные средства.
Компания - головное предприятие по созданию гиперзвуковых авиационных и космических систем.
В рамках конверсии разрабатываются радиоэлектронная техника для поиска полезных ископаемых, систем связи, контроля и коммуникаций; медицинские приборы и оборудование.
2. СВЧ-компоненты: аттенюаторы, циркуляторы, направленные ответвлители, гибкие и вращающиеся волноводные переходы, волноводно-щелевые и фазированные антенные решетки, усилители, преобразователи и другие компоненты. Холдинговая компания "Ленинец" изготавливает датчики и системы для измерения физических полей, электроразрывные соединители и разъемы различных типов.
3. Бытовая радиоэлектроника: среди продукции этого класса основные объемы выпуска составляют переносные магнитолы, автомобильные приемники, мини-кассетные проигрыватели. Выпускаются дозиметры и устройства автомобильной электроники.
4. Бытовая электротехника: бытовые электропылесосы, электрополотеры, электрокофемолки и электрокофеварки, мини-печи с микропроцессором для выпечки хлебобулочных изделий в домашних условиях.
5. Холодильники: компания является одним из основных изготовителей экологически безопасных абсорбционных холодильников в России.
6. Бритвенные приборы и лезвия: компания владеет в Санкт-Петербурге двум заводами по выпуску бритвенных лезвий и приборов для влажного бритья, являющихся крупнейшими производителями такой продукции в России. Кроме того, успешно функционирует совместное с фирмой "Жилетт" предприятие по выпуску бритвенных приборов.
Наряду с предприятиями, разрабатывающими и выпускающими основную продукцию, в состав компании в настоящее время входят строительные и финансово-инвестиционные фирмы, предприятия торговли, гарантийного обслуживания техники, автомобильных и авиационных перевозок. Компания имеет собственный аэродром и региональный испытательный центр.
Подготовка и переподготовка высококвалифицированных кадров осуществляются на совместных базовых кафедрах Санкт-Петербургской академии аэрокосмического приборостроения, отраслевом факультете автоматики, вычислительной техники и радиоэлектроники на базе Санкт-Петербургского государственного технического университета.Компания имеет аспирантуру и диссертационный совет по защите кандидатских и докторских диссертаций. В 1995 г. вместе с Санкт-Петербургским государственным университетом был создан Инновационный союз, основная цель которого - организация внедрения новейших достижений техники и технологии.
В холдинговой компании занято около 20 тыс. человек, из которых 20,3%- исследователи и разработчики новой техники.

Кадровая и социальная политика
Дитгер Хан 'ПиК: Планирование и контроль: концепция контроллинга'VIII. Создание новой системы управления ОАО Холдинговая компания 'Ленинец'
9. Кадровая и социальная политика
Планирование кадровой и социальной политики находится в компетенции ФСД "Управление кадровой и социальной политики" компании (рис. 11). Задачи этой службы:

Рис. 11. Структура кадровой и социальной политики
Ключевое значение в проведении кадровой политики компании придается планированию расстановки и перемещения руководящих кадров. Основные задачи в этой области:
Разработку и реализацию кадровой политики компании в отношении прочего персонала осуществляет центр управления персоналом, в задачи которого входят:

Концепция и развитие контроллинга
Дитгер Хан 'ПиК: Планирование и контроль: концепция контроллинга'II. Характеристика интегрированных ориентированных на результат и ликвидность планово-контрольных расчетов
5. Интегрированные планово-контрольные расчеты как составляющая концепции контроллинга
5.1. Концепция и развитие контроллинга
Понятие "контроллинг" происходит от английского глагола "to control", имеющего различные значения. В экономическом смысле это управление и наблюдение. Но поскольку эффективное управление и наблюдение невозможно без постановки целей и планирования мероприятий по реализации этих целей, то контроллинг содержит комплекс задач по планированию, регулированию и наблюдению.
Согласно современному подходу контроллинг может интерпретироваться как информационное обеспечение ориентированного на результат управления предприятием. Задачи контроллинга, следовательно, состоят в том, чтобы путем подготовки и предоставления необходимой управленческой информации ориентировать руководство на принятие решений и необходимые действия (рис. 34). Таким образом, основная функция контроллинга состоит в поддержке руководства предприятия. Кроме того, будучи, например, членом правления или директората и/или руководителем отдела контроллинга, контроллер может выполнять первичные централизованные функции управления. Значит, контроллинг представляет собой одну из важнейших функций управления и поддержки управления.

Рис. 34. Контролинг в рамках управленческих задач предприятия
Если под концепцией в общем смысле понимать четко очерченное принципиальное представление о рассматриваемом предмете, то концепцию контроллинга можно определить как совокупность целей, задач, инструментов, субъектов и организационных структур.
Истоки контроллинга лежат в области государственного управления и уходят своими корнями в средние века. Уже в XV в. при дворе английского короля существовала должность с названием "Countroliour", в задачи которого входили документирование и контроль денежных и товарных потоков.
В современном значении слово " контроллинг как характеристика области задач на предприятии стало использоваться в США с конца XIX в. В 1880 г. должность контроллера (Controllers) была введена в железнодорожной компании Atchison, Topeka and Santa Fe Railroad, а в 1892 г. - в компании General Electric. Однако широкое развитие контроллинга началось только с 20 годов XX в. До великой депрессии слово "контроллер" на предприятиях оставалось неизвестным.
Основной причиной появления понятия контроллинга в экономической литературе называют прежде всего промышленный рост в США в конце XIX - начале XX вв., который вызвал усложнение процессов планирования и появление новых подходов к планированию на предприятии. Развитие американской промышленности и беспрецедентный рост размеров отдельных предприятий и сложности производств повлекли за собой соответственно необходимость улучшения методов управления, что в свою очередь потребовало адекватных и научно обоснованных методов производственного учета и более точного финансового контроля. Расширение области задач, связанных с бухгалтерским учетом на предприятии, кроме всего прочего, было вызвано и усилением государственного вмешательства в жизнь предприятия.
Повышение требований и усложнение учетных задач привели к тому, что ряд специфических задач казначея (финансового директора) и секретаря (ассистента правления) были переданы в ведение организационно оформленной службы контроллинга.
В значительной мере на развитие контроллинга и его внедрение на предприятиях оказал влияние мировой экономический кризис. Годы депрессии привели к осознанию того, что успешное руководство предприятием неизбежно связано с усилением внимания к внутрифирменному планированию и учету. Это в свою очередь привело к эволюции взглядов на контроллинг. Если вначале преобладало исторически-бухгалтерское видение контроллинга, и контроллер выполнял функции ведения учета и ревизии уже свершившихся хозяйственных событий, то со временем эти функции были расширены, что привело к необходимости понимания контролинга и его функций как ориентированных на будущие события.
Соответственно такому ориентированному в будущее рассмотрению задачи контроллера стали все больше связывать с вопросами планирования и контроля. Причем изменилось место контроллера в организационной иерархии предприятия. Контроллер вышел на один уровень с казначеем.
Особое влияние на развитие контроллинга оказал организованный в 1931 г. под влиянием экономического кризиса Controllers Institute of America, переименованный в 1962 г. в Financial Executive Institute (FEI) и представлявший собой профессиональную организацию контроллеров. Он существенно способствовал развитию контроллинга особенно тем, что систематизировал задачи контроллинга. Каталог задач контроллера и казначея по классификации этого института представлен на рис. 35 и 36.
| Задачи контроллера по классификации Финансово-административного института (Financial Executives Institute - FEI) (1962 г.) |
| 1 . Планирование Составление, координация и реализация планов предприятия как интегрированной части менеджмента при контроле хозяйственной деятельности. Планирование охватывает планы прибыли, программы инвестиций и финансирования, планы сбыта, бюджеты накладных расходов и нормативы издержек |
| 2. Составление и интерпритация отчетов Сравнение фактических результатов с плановыми и нормативными, составление отчетов, а также комментариев к ним для всех сфер менеджмента и собственников капитала. Эта функция включает определение принципов бухгалтерского учета и балансовой политики, координацию систем и процессов, а также подготовку и обработку необходимых данных, составление специальных отчетов |
| 3. Оценка и консультирование Консультирование со всеми менеджерами, ответственными за разработку директив и их выполнение в различных подразделениях предприятия, если речь идет о достижении поставленных целей и действенности этих директив, а также об организационных структурах и процессах |
| 4. Вопросы налогообложения Разработка и применение принципов и методов налоговой политики |
| 5. Составление отчетов для государственных служб Контроль и координация составления отчетов для государственных служб |
| 6. Обеспечение сохранности имущества Внутренний контроль и ревизия, а также наблюдение за страхованием должны гарантировать сохранность имущества предприятия |
| 7. Народнохозяйственные исследования Постоянное изучение расстановки экономических и социальных сил и влияний государственных служб, а также оценка их возможных воздействий но деятельность предприятия |
Рис. 35. Задачи контроллера
| Задачи казначея по классификации Финансово-административного института (Financial Executives Institute - FEI) (1962 г.) |
| 1. Привлечение капитала Разработка и реализация программ по обеспечению предприятия капиталом, включая проведение переговоров и поддержание необходимых финансовых связей |
| 2. Связь с инвесторами Создание и поддержка рынка ценных бумаг предприятия и в этой связи поддержание соответствующих контактов с инвестиционными фондами, банками, финансовыми экспертами и акционерами |
| 3. Краткосрочное финансирование Выявление и сохранение таких источников покрытия текущей краткосрочной потребности в кредитах предприятия, как банки и другие кредитные институты |
| 4. Связи с банками и финансовый контроль Соблюдение банковских соглашений, контроль за деньгами фирмы и ценными бумагами и наиболее выгодное их размещение. Ответственность за финансовые вопросы в сделках по недвижимости |
| 5. Кредиторы и дебиторы Текущий контроль, наблюдение за предоставлением кредитов клиентам и получением платежей дебиторов в соответствии с наступившими сроками оплаты, включая контроль специальных соглашений по финансированию продаж (платежи при продаже в рассрочку, арендная плата) |
| 6. Капиталовложения Целесообразное размещение капитала предприятия, а также разработка и координация принципов вложения капитала в пенсионные фонды или другие подобные способы использования капитала |
| 7. Страхование Забота о необходимом и достаточном страховании |
С середины 50-х годов в немецкоязычной экономической литературе также формируется определенный подход к контроллингу. Однако в ряде источников уточняется, что и до этого данную концепцию использовали экономические службы немецких предприятий. Причем, как правило, указывают на отдельные задачи, которые сегодня принято считать задачами контроллинга, но которые существовали в немецкой экономической практике до того, как контроллинг пришел из США. Однако, преобладающим считается мнение, что концепция контроллинга как совокупность целей, задач, инструментов, субъектов и организации была перенесена на немецкую почву лишь в середине 50-х годов.
В немецкоязычную литературу идеи контроллинга пришли из практики его применения на дочерних предприятиях американских корпораций. Однако в первые годы к контроллингу относились критически, что в немалой степени было связано с его неправильным пониманием или неточной интерпретацией. В частности, контроллинг отождествляли с контролем, а полномочия контроллера преувеличивались и расценивались как угроза для менеджеров. Со временем, апробировав на практике идеи контроллинга, его стали воспринимать позитивно, и возобладало мнение о возможности и необходимости переноса этих идей в практику хозяйственных отношений в Германии.
Если в США контроллинг рассматривался исключительно в прикладном смысле (был ориентирован только на практику), то в Германии и других немецкоязычных странах в 70-х годах стала развиваться теоретическая концепция контроллинга. До этого специалисты имели представление о контроллинге лишь из отрывочных публикаций практиков на данную тему.

Контроль за деятельностью страновых обществ
Дитгер Хан 'ПиК: Планирование и контроль: концепция контроллинга'VII. Планирование и контроль в системе управления концерном Сименс
8. Система управления заграничной деятельностью
8.5. Контроль за деятельностью страновых обществ
Классической формой контроля остается проведение ревизий, которые охватывают такие области деятельности заграничных организаций концерна Сименс, как управление имуществом, организационные процессы, учет, баланс и оценка бизнеса. Как правило, ревизии проводятся силами самих страновых обществ. Если требуется вышестоящая ревизия, то в ней принимают участие специалисты центрального отдела финансов с привлечением экспертов аудиторских фирм. По поручению руководства концерна регулярная ревизия региональных единиц может включать также проверку их предпринимательских концепций и стратегий, целесообразности действующих организационных структур, эффективности выполнения функций, целесообразности и качества применяемых технологий и продуктов. Проверки проводит главный отдел концерновых ревизий, входящий в состав центрального отдела планирования. Ревизорская команда включает обычно наряду со своими ревизорами приглашенных из других подразделений концерна, иногда экспертов со стороны. Тем самым ревизия приобретает черты консультирования. Проверки проходят регулярно один раз в пять лет с предупреждением ревизуемого зарубежного предприятия за один год и длятся обычно 4-5 недель. В заключительном обсуждении согласовывается перечень мероприятий по устранению выявленных недостатков, выполнение которого проверяется через год специальной ревизией. Наряду с регулярными ревизиями по причинам смены руководства или критического развития событий в зарубежном обществе проводятся специальные (внеплановые) проверки.

Культура предпринимательства и целевая картина концерна
Дитгер Хан 'ПиК: Планирование и контроль: концепция контроллинга'VI. Стратегическое и оперативное управление в концерне Даймлер-Бенц: философия и инструментарий
2. Предпринимательская философия концерна Даймлер-Бенц
2.2. Культура предпринимательства и целевая картина концерна
Реализация описанных элементов потенциала успеха предполагает наличие определенных установок у работников концерна. Так, особое значение приобретает под воздействием интеграционных процессов выработка в концерне самосознания в духе "МЫ"; культура предпринимательства должна выражаться через "осознающего интересы концерна" менеджера, который мыслит межотраслевыми категориями.
Естественно, культура предпринимательства определяется всем ходом развития и опытом прошлого. Культура предпринимательства в концерне Даймлер-Бенц опирается в значительной степени на выдающиеся успехи, хотя и обусловленные частично изменившимися предпосылками. Целевая установка для концерна Даймлер-Бенц заключается в том, чтобы сформировавшейся культуре предпринимательства в отделениях и дочерних обществах задать новые масштабы с позиции интегрированного технологического концерна в целом, а также ввести ее в новую стратегию развития концерна. В соответствии с этим должны быть структурированы факторы, определяющие культуру предпринимательства. Причем нельзя упустить из вида то, что культура предпринимательства на уровне отдельных предприятий концерна имеет положительные моменты, на которых и должно строится общее здание. Большое значение имеют следующие факторы:
На фоне этих требований большое значение для характеристики культуры предпринимательства, ориентированной на цели интегрированного технологического концерна, придается системе информации и коммуникаций.
В связи с этим в концерне Даймлер-Бенц очень важны проекты по совершенствованию информационных и коммуникационных процессов.
Не в последнюю очередь влияние на мысли и поступки работников и укрепление их чувства отождествления себя с концерном оказывает система коммуникаций на основе целевой картины концерна, описывающей основные его цели. Причем целевая картина является, с одной стороны, выражением уже закрепленного уровня культуры и отождествления, а с другой стороны, представляет собой средство массовой информации для проведения в жизнь установок, связанных с культурой предприятия. В этом смысле целевая картина концерна содержательно уточняет и наполняет идею интегрированного технологического концерна. Она объединяет представление о предпринимательских и общественных установках с параметрами стратегии концерна. Она содержит как описание миссии концерна (т.е. совокупность принципиальных для концерна целей и всех его полей бизнеса, в которых он хотел бы оперировать), так и основные принципы реализации этой миссии, которыми определяется поведение персонала по отношению ко всем связанным с концерном группам.
Целевая картина, или философия концерна Даймлер-Бенц "работает" под девизом: "Знание и опыт объединять для достижения нового, со всей ответственностью служить прогрессу".
Этим не только подчеркивается ориентированная в будущее особая ответственность персонала концерна, но и сознательно делается акцент на глубоких традициях входящих в него предприятий.
Аналогичную связь с культурой предпринимательства имеет и реализуемая в концерне Даймлер-Бенц философия "управления через цели". Она является, с одной стороны, признаком культуры, поскольку предоставляет на основе делегирования полномочий свободу для осознанного активного предпринимательства. С другой стороны, она сама оказывает влияние на культуру предпринимательства при помощи механизмов регулирования, связанных с этим принципом.
Принцип "управления через цели" опирается на организационно-управленческие концепции, а также на концепции экономического управления и управления персоналом, которые взаимодополняются и переплетаются; они используются на практике и развиваются в концерне Даймлер-Бенц (рис. 7).

Рис. 7. Концепции функционирования предпринимательски действующих структурных единиц в концерне Даймлер-Бенц

Мировой рынок электротехнической продукции
Дитгер Хан 'ПиК: Планирование и контроль: концепция контроллинга'VII. Планирование и контроль в системе управления концерном Сименс
1. Сименс в меняющейся хозяйственной среде
1.2. Мировой рынок электротехнической продукции
Электротехническая промышленность, дол которой в обрабатывающей промышленности составляет 12%, является второй по величине отраслью промышленности.
Оборот мирового рынка электротехнической продукции составил в 1990 г. 2600 млрд ДМ (в 1994 г. - около 3000 млрд ДМ). Это очень емкий рынок. Среднегодовые темпы роста этого рынка, составлявшие реально почти 7% за последние 20 лет, в два раза превышают темпы роста мировой экономики в целом. Тем самым рынок электротехнической продукции "превосходно растет", и вряд ли что-либо изменится до 2000 г. (рис. 2).

Рис. 2. Развитие мирового рынка электротехнической продукции с 1960 до 2000 г. в сравнении с мировой экономикой в целом
В товарной структуре рынка сегодня преобладает оборудование для информационных и коммуникационных систем (средств связи) (35%), энергетическое и электромонтажное оборудование (20%). На товары народного потребления (электробытовые приборы, бытовая электроника) приходится 17% (рис. 3).

Рис.3. Подотраслевая и региональная структура мирового рынка электротехнической продукции в 1990 г.
Основными региональными сегментами общемирового рынка электротехнических изделий являются Западная Европа (29%), США (26%) и Япония (20%). Рынок Германии составляет до 8% мирового рынка (см. также раздел 1.3.2 настоящей части).

Направления совершенствования стратегического и оперативного управления в концерне Даймлер-Бенц
Дитгер Хан 'ПиК: Планирование и контроль: концепция контроллинга'VI. Стратегическое и оперативное управление в концерне Даймлер-Бенц: философия и инструментарий
5. Направления совершенствования стратегического и оперативного управления в концерне Даймлер-Бенц
В ходе расширения концерна и дальнейшей разработки стратегий развития в области транспортных средств описанный выше инструментарий планирования и контроллинга был разработан заново или приспособлен к изменившимся требованиям. В связи с этим в обозримом будущем значение будет иметь непрерывное развитие в том же направлении и не следует ожидать появления принципиально новых инструментов и методов. Ни стратегическое, ни оперативное планирование не устранят неопределенностей будущего развития, а только установят некоторое пространство для действий и тем самым создадут условия для гибкого и быстрого реагирования на события.
Однако необходимо пытаться сужать, насколько это возможно, рамки, в которых могут произойти непредвиденные события и неожиданные изменения. В этом плане продолжаются интенсивные работы по формированию методов стратегического проблемного менеджмента для раннего распознавания слабых предупреждающих сигналов. Для этого предстоит строить внешние и внутренние коммуникационные сети, углублять восприятие и накапливать опыт использования этого инструмента управления.
Важной задачей является также дальнейшее количественное выражение стратегических планов при контроле за их реализацией и особенно при разработке стратегий. Это относится прежде всего к распределению ролей (в настоящем и будущем), достижению целей бизнес-отделениями и необходимым для этого критериям сравнения. Возрастет значение бенчмаркинга как метода анализа деятельности конкурентов и сравнения с ними как инструмента объективной самооценки предприятия.
Большее внимание следует уделить усилению интеграции стратегических и оперативных планов при одновременном уменьшении периода оперативного планирования.
И наконец, стремление к дальнейшей объективизации оценки стратегий и бизнеса ведет к повышению значимости использования методов расчета капитализированной прибыли (ценности капитала).
В связи с уже упоминавшейся проблемой недостаточной прогнозируемое(tm) будущего важное значение будет иметь широкое ознакомление сотрудников и руководителей среднего и верхнего уровней с возможностями и ограничениями для этого инструментария планирования и контроля.

Новая организационная структура
Дитгер Хан 'ПиК: Планирование и контроль: концепция контроллинга'VIII. Создание новой системы управления ОАО Холдинговая компания 'Ленинец'
3. Новая организационная структура
Многопрофильность концерна, наличие принципиально различных сегментов потребителей продукции предприятия потребовали поиска новых подходов к формированию организационной структуры.
Для реализации лежащей в основе организационной структуры модели управленческого холдинга, которая отличалась от обычного финансового холдинга тем, что позволяла сохранить контроль над производственно-технологическими связями дочерних предприятий и тем самым контроль над единым процессом разработки и производства изделий, оставляя при этом определенную хозяйственную самостоятельность дочерним предприятиям, использованы следующие принципы:
1. Основными объектами управления со стороны холдинга становятся важнейшие продуктовые группы (продуктово-рыночные или продуктово-потребительские сегменты), входящие в сферу интересов всех предприятий холдинга, и важнейшие целевые технико-экономические и финансовые показатели, определяющие успешное развитие холдинга в целом. Ранее такими объектами управления были заводы.
2. Децентрализация принятия основных управленческих решений: на уровне руководства холдинга принимаются только важнейшие стратегические, рамочные решения, от которых зависит судьба всех предприятий холдинга, решения, касающиеся межотраслевых проблем. Решения, относящиеся к стратегии развития отдельных продуктовых направлений и отдельных предприятий холдинга, находятся в компетенции органов управления этими продуктовыми направлениями и дочерних акционерных обществ. Таким образом разделяются ответственность и полномочия между различными уровнями управления в холдинге.
3. Ориентация на стратегические решения и долгосрочную перспективу с целью обеспечить выживаемость и развитие холдинга в долгосрочном плане. Оперативные решения в большей степени относятся к компетенции дочерних акционерных обществ и продуктовых отделений.
4. Согласование интересов, норм отношений между собой и поведения всех структурных единиц холдинга в рамках выработанных общих правил, зафиксированных в специальном документе - регламенте управления холдингом.
Новая структура была построена по дивизиональному принципу. Центральными объектами управления стали стратегические хозяйственные центры (СХЦ), представляющие собой мини-концерны с собственным правлением и ориентированные на решение прежде всего рыночных задач (рис. 1), и функциональные сферы деятельности (ФСД), нацеленные на выполнение обслуживающих СХЦ и социальных функций и решение задач по координации.
СХЦ и ФСД действуют в настоящее время на основании генеральных соглашений с правлением компании и дочерних АО на условиях хозяйственной самостоятельности. В дальнейшем предполагается наделить их и юридической самостоятельностью. Штаб-квартира компании сосредоточивается на выполнении стратегических плановых и контрольных функций прежде всего в области финансово-инвестиционной, научно-технической, внешнеэкономической и социальной политики.
В этом направлении проводится работа по структурной реорганизации действующих производств с целью выделить и объединить мощности различных дочерних акционерных обществ под соответствующие стратегические хозяйственные центры, что повысит уровень специализации и производительности труда.
Стратегическим хозяйственным центром холдинговой компании является внутрихолдинговая структурная единица, обладающая хозяйственной самостоятельностью, образованная по принципу технологического, ассортиментного, потребительского единства разрабатываемых, производимых и реализуемых на внешнем (по отношению к холдингу) рынке продукции и услуг. В свою очередь СХЦ состоит из ряда стратегических хозяйственных единиц (СХЕ) - продуктово-рыночных комбинаций, для которых можно идентифицировать потенциал успеха; формулировать рыночные цели и разрабатывать стратегии по реализации потенциала. Однако хозяйственная самостоятельность СХЕ ограничена.
Количество СХЦ и СХЕ меняется в зависимости от принятой стратегии развития компании. Например, в схеме на рис. 1 пунктиром обозначены СХЦ, находящиеся в стадии создания. Проблема выделения СХЕ и СХЦ - предмет общефирменного стратегического планирования.

Рис. 1. Новая организационная структура Холдинговой компании "Ленинец"

Обобщающее рассмотрение взаимосвязей между целями
Дитгер Хан 'ПиК: Планирование и контроль: концепция контроллинга'II. Характеристика интегрированных ориентированных на результат и ликвидность планово-контрольных расчетов
3. Связи между целевыми показателями результата, рентабельности и ликвидности
3.3. Обобщающее рассмотрение взаимосвязей между целями
Приведенные результаты изучения взаимосвязей между целями показывают, что все рассмотренные цели дополняют или взаимозаменяют одна другую только в том случае, когда исходят из предположения о том, что все соответствующие целевые показатели зависят от объема производства и их изменения линейны. Во многих случаях и при определенных объемах производства эти предпосылки не слишком далеки от реальности. Кроме того, можно показать, что при задании этих условий линейности и большой кривизне функций область конкуренции целей относительно мала. Если исходить далее из того, что на практике необходимые для этого функции либо трудно определяемы, либо вовсе не существуют, из всего сказанного выше вытекает очень важный для руководства предприятия вывод о том, что, возможно, существующими конкурентными взаимосвязями между рассматриваемыми целями можно пренебречь. Иначе говоря, вопрос о стремлении к абсолютной или относительной прибыли (рентабельности) не так значим, как это может показаться сначала. На практике для планирования достаточно знать, что максимизирующий прибыль объем производства при изогнутых кривых всегда немного больше объема, максимизирующего рентабельность. В отношении рентабельности капитала это отличие тем больше, чем сильнее увеличивается потребность в капитале с возрастанием объема производства. Но как раз эта функция, необходимая для оценки данного различия, может быть относительно легко определена на практике. Для планово-контрольных расчетов благодаря такому анализу взаимосвязей между целевыми показателями можно сделать вывод о том, что единственно целесообразной представляется ориентация системы расчетов на один целевой показатель (без учета показателей ликвидности).
Расчетная (калькуляционная) прибыль подходит в качестве целевого показателя, когда предметом принятия решений является производственная программа. Если исходить из того, что максимизация расчетной прибыли по периодам наилучшим образом подходит для оперативного управления предприятием, значение имеет то, что стремление к увеличению расчетной прибыли приводит также и к стремлению увеличивать балансовую прибыль по периодам. Стремление к максимизации ценности капитала, рассчитываемой на базе показателей поступлений и выплат, следует рассматривать в качестве высшей доминирующей монетарной цели деятельности предприятия. Целевой показатель ценности капитала имеет определяющее значение прежде всего для стратегического управления предприятием, поскольку стратегические решения оказывают принципиальное влияние на все события, происходящие на предприятии, и тем самым на показатели многих будущих плановых периодов.

Общефирменные модели планирования результата и финансового планирования
Дитгер Хан 'ПиК: Планирование и контроль: концепция контроллинга'III. Интегрированные планово-контрольные расчеты на предприятиях с функциональной организационной структурой
5. Общефирменное планирование результата и финансовое планирование
5.4. Общефирменные модели планирования результата и финансового планирования
Планирование калькуляционного и балансового результата (прибыли) и финансовое планирование может проводиться соответственно раздельно, синхронно или интегрирование со стратегическим планированием (особенно планированием инвестиций и дезинвестиций) и с оперативным планированием (особенно планированием продуктовой программы ) при помощи общефирменной модели.
При планировании результата и финансовом планировании предприятия в целом могут применяться две основные группы моделей, которые были уже рассмотрены в рамках стратегического и оперативного планирования.
К первой группе относятся дескриптивные модели в форме простых или сложных уравнений, которые при введении целевой функции трансформируются в модели принятия решений.
Ко второй группе моделей относятся аналитические модели принятия решений, базирующиеся преимущественно на методах линейного программирования или смешанного целочисленного программирования.
Используются также модели предприятия с комбинацией эвристического и аналитического подходов.
В названных группах моделей речь идет либо о моделях, где оперируют только стоимостными показателями, - моделях результата (балансовых моделях) и финансовых моделях, либо о моделях, в которых наряду со стоимостными показателями используются также натуральные и временные параметры частных планов.
В принципе при помощи таких более или менее комплексных моделей можно на основе математических взаимосвязей описать в разрезе нескольких периодов основные плановые и контрольные расчеты, ориентированные На прибыль и ликвидность (рис. 31), причем общефирменное планирование результата и финансовое планирование для предприятия в целом по возможности должно быть интегрировано со стратегическим и оперативным планированием.
При соответствующем построении таких моделей и планирование генеральных целей стратегическое, оперативное планирование, планирование результата и финансовое планирование могут быть комплексными. Влияние изменений продуктовой программы (с изменением или без изменения потенциала), а также процессов в подразделениях можно показать через интегрированный блок стоимостных расчетов выручки, издержек, прибыли и ликвидности за один или несколько периодов (плановый год). В процессе планирования можно выявить влияние изменений на входе, выходе и в процессах, а именно изменения в качестве, объемах, сроках, ценах и структурах - на генеральные монетарные цели предприятия.
Кроме того, на момент планирования можно рассчитать ценность совокупного капитала предприятия по различным альтернативам при соблюдении установленных в качестве дополнительных условий целей оборота, прибыли и ликвидности по отдельным плановым периодам.
5.4.1. Простые и комплексные имитационные модели
Дня общефирменного планирования результата и финансов используют простые и комплексные модели в виде набора уравнений (модели-уравнения). Сложные модели формулируют в виде уравнений изменени запасов или комбинированно с уравнениями поведения либо в виде матриц.
Простые модели-уравнения составляются:

Рис. 119. Комплекс компьютерных моделей общефирменного планирования
В этих моделях используются исключительно стоимостные показатели, задаваемые в форме параметров потоков и запасов прошлых и будущих периодов. К этому добавляются расчетные коэффициенты, например ставки амортизации, процентов и распределения прибыли.
Количественные и временные ограничения учитываются в моделях только при интеграции планирования программ. В рамках таких моделей может проводиться анализ чувствительности. Для важнейших факторов, влияющих на прибыль и ликвидность, расчет ведется по специфическим коэффициентам чувствительности. Наконец, через трендовые коэффициенты можно учитывать прогнозируемую динамику отдельных параметров модели.
В дальнейшем в качестве примера рассмотрена балансово-финансовая модель Мертенса и Гриза (Mertens und Griese). Параметры в уравнениях модели можно упорядочить по следующим группам:
(1) Накопленные данные прошлых периодов
Здесь речь идет прежде всего о статьях баланса предыдущего периода. Поскольку статьи анализируемого периода в следующем году становятся накопленными статьями прошлого года, модель может без дополнительных расчетов охватывать многие периоды.
(2) Параметры, вводимые периодически или изменяемые самой системой
Речь идет, например, о коэффициенте затрат на реализацию, который показывает, насколько высока в обороте дол прямо зависимых от реализации затрат.
(3) Постоянно вводимые вновь данные
Постоянно вводимые вновь данные представляют собой, как правило, параметры, изменяющиеся во врем моделирования. К ним относятся:
(4) Рассчитываемые в самой системе показатели
Например, проценты, амортизация, прибыль до и после уплаты налогов.
Важнейшие рассчитываемые неизвестные величины (зависимые переменные) образуют результат соответствующего расчетного периода (рис. 120а и 120б).

Рис. 120а. Принципиальная схема балансово-финансовой модели

(Источник: Mertens P., Griese У. Integrierte Informationsverarbeitung 2, Planungs- und Kontrol-Isysteme in der Industrie, 7. Aufl., Wiesbaden 1993, S. 217.)
Рис.120б. Принципиальная схема балансово-финансовой модели (продолжение)
В другой модели, разработанной автором и сотрудниками Института планирования предприятия Университета г. Гиссена, на компьютере моделируется планирование баланса и финансовое планирование на несколько периодов. Модель используется преимущественно для стратегического планирования и разработки балансовой политики. Она состоит из одной базовой и нескольких частных моделей в качестве модельных модулей. Накопление переменных счета прибылей и убытков, баланса и финансового плана происходит централизованно в трех трехмерных матрицах, которые по вертикали связаны одна с другой простым накоплением и правилами переноса, а многопериодические горизонтальные связи осуществляются по основному уравнению:

Базовая модель соединена с четырьмя вспомогательными частными моделями: моделью амортизации, кредитной моделью, моделью распределения прибыли и моделью остаточного финансирования, позволяющей балансировать финансовые излишнее покрытие и недопокрытие. Базовая и вспомогательная модели реализуются в сети компьютерной программой.
(1) Базовая (структурная) модель
Основные компоненты имитационной модели образуют три центральные матрицы затрат и доходов, балансовых статей, поступлений и выплат для базисного и будущих периодов (рис. 121а). Соответствующее упорядочение по позициям и периодам происходит при помощи ключей, или индексов.

К началу процесса моделирования статьи счета прибылей и убытков, баланса и планов инвестиций и финансирования прошлых периодов считываются в качестве базисных данных. Затем для рассматриваемых будущих периодов вводятся оценочные, или прогнозные, значения важнейших ключевых показателей затрат (кроме процентов, амортизации и налога на прибыль) и доходов, статей финансового плана.
Эти данные могут быть также генерированы коэффициентами тренда и чувствительности, определяющими оценки позиций в будущих периодах. Отдельно рассчитываются амортизация, проценты и возврат кредитов, налог на прибыль.
(2) Модель амортизации
При помощи этой вспомогательной модели рассчитывают на основе данных об инвестициях в финансовом плане по выбираемым методам начисления амортизацию, заносят ее в счет прибылей и убытков и определяют остаточную стоимость основных средств в соответствующих позициях баланса. Кроме того, амортизацию используют в финансовом плане для расчета денежных потоков.
(3) Кредитная модель
Эта модель позволяет рассчитывать проценты, суммы погашения кредитов и остатки сумм по выбранным условиям для различных видов кредитов. Составляют планы погашения взятых и проведенных в финансовом плане кредитов, затем эти планы интегрируются с планом внешнего финансирования. Фактические остатки суммы кредитов отражаются в балансе, проценты показываются как затраты в счете прибылей и убытков.
(4) Модель распределения прибыли
Посредством модели распределения прибыли рассчитывают налог на промысловый доход и прибыль корпораций, дивиденды и изменения резервов. Прибыль распределяется по одной из трех возможных стратегий:
(5) Модель остаточного финансирования
Эта модель позволяет при помощи расчетов устранять возникающий в будущих периодах дефицит ликвидности путем своевременного взятия кредита, а появляющиеся в будущих периодах излишки ликвидных резервов снижать путем предоставления их в ссуду; при этом учитываются определенные границы кредитования и предоставления ссуд.
Поскольку из-за процентов и налогов валовая и чиста потребность в капитале не совпадают, модель посредством итераций в рамках заданных условий подводит к требуемому интервалу ликвидности (рис. 121б).

(6) Входы-выходы модели
Входы модели были описаны при представлении базовой и вспомогательных моделей. К важнейшим выходам модели относятся:
При помощи модели многопериодного финансового и балансового планирования путем имитационных расчетов в рамках кредитной модели и модели остаточного финансирования формируется полный финансовый план предприятия, который обходится без упрощенных предположений о неограниченности и совершенстве рынка капиталов, что значительно повышает информационную ценность рассчитанных дисконтированных сальдо платежей или ценность капитана.
Рассмотренная компьютерная модель была разработана и реализована в Институте планирования предприятия Университета г. Гиссена в качестве базовой общефирменной финансовой модели, но может использоваться и самостоятельно как модель планирования производственного результата. Эта модель состоит из трех частных моделей, которые при помощи управляющей программы работают в единой системе. Исходной информацией служат спецификации производимых продуктов по видам и объемам. В рамках производственной модели в сборочном серийном производстве каждый продукт характеризуется спецификацией узлов и деталей, а также технологической картой для определения времени производства по местам возникновения затрат. Из первичной потребности в изделиях путем раскрытия спецификации выделяют вторичную потребность в узлах и отдельных деталях и рассчитывают прямые материальные затраты. Далее на основании технологических карт по каждому месту возникновения производственных затрат исчисляют необходимое время загрузки оборудования.
Опираясь на эти данные, при помощи коэффициента вариации или прямых функций потребления проводят интегрированное планирование затрат по элементам и местам их возникновения. При этом постоянные и переменные затраты учитывают раздельно. Отдельно по каждому месту возникновения затрат дифференцированно по группам заработной платы планируют затраты на оплату труда, ремонт и обслуживание оборудования. Расчеты по местам возникновения затрат соединяются с внутрипроизводственным учетом выпуска продукции посредством метода балансирования по местам возникновения затрат. Матричные расчеты позволяют проводить анализ вторичных затрат и исчисление первичных затрат, причем коэффициенты матрицы связей по периодам выводятся вновь из данных о потоках продукции, а постоянные и переменные затраты учитываются раздельно.
В третьей частной модели в рамках расчета по носителям затрат (продуктам) делают косвенную калькуляцию (распределяют косвенные расходы по носителям) и планируют производственный результат по реализованной продукции и всей произведенной за период продукции. Причем производственный результат может быть рассчитан либо на базе полных, либо на базе неполных (частичных) затрат.
Модель Банка реконструкции (Kreditanstalt fur Wiederaufbau), которая была уже рассмотрена при оценке инвестиций в рамках стратегического планирования, может быть также использована в качестве простой балансовой и финансовой модели. При помощи этой модели после введения данных баланса, ставок амортизации, налога на прибыль и нормативов распределения прибыли, данных об издержках и выручке по продуктам можно проводить комбинированные расчеты калькуляционного и балансового результата, а также расчеты прибылей и убытков, балансовые и финансовые расчеты для нескольких периодов (до 60 периодов). В простых продуктовых программах можно учитывать и натуральные показатели.
Ниже рассмотрены структура и возможности применения компьютерной модели интегрированного управления прибылью и финансами (Modell гит integrierten Erfolgs- und Finanzlenkung - ERFf), разработанной Л.
Лахнитом (Lachnit L.). Эта имитационная модель планирования характеризуется следующими признаками (рис. 122а):
Следующие частные модули образуют интегрированную модель ERFI:
Долгосрочное планирование прибыли, баланса и финансов включает планирование прибыли и убытков и баланса на период от 1 до 5 лет. На этой основе - без первичного ввода данных плановиком - косвенно формируется финансовый план на 1-5 лет. Эти три компонента обеспечивают содержательную интеграцию расчетов прибыли, баланса и финансов. Интеграция во времени долгосрочного и краткосрочного планирования происходит посредством систематической детализации показателей первого планового года в месячных планах прибыли и ликвидности. С модулем планирования прибыли, баланса и финансов увязано планирование по подразделениям, что дает возможность поддерживать поиск решений.
При недостаточном уровне достижения целей можно смоделировать проведение корректирующих мероприятий.
В рамках внутригодового планирования ликвидности стремятся обеспечить финансовое равновесие внутри года. При этом различают:
В рамках внутригодового планирования прибыли наряду с помесячным планированием прибыли и убытков осуществляется планирование выручки, издержек и производственного результата со следующими составляющими:
Планирование выручки, издержек и производственного результата должно регулярно согласовываться с помесячным планированием прибылей и убытков, чтобы перенос итогов из плана производственного результата в план прибылей и убытков, а затем в стратегически ориентированный долгосрочный план прибыли подчинялся определенной логике. На рис. 1226 и 122в показаны базовые схемы интегрированного долгосрочного и внутригодового планирования прибыли и убытков, баланса и финансов с помесячным планированием ликвидности и счета прибылей и убытков, а также базовая схема внутригодового помесячного планирования производственного результата в модели ERFI.

(Источник: Lachnit L. EDV-gestutzte Unternehmensfuhrung im mittelstandischen Betrieben, Munchen 1989, S. 157.)

Рис. 122б. Базовая схема интегрированного долгосрочного и внутригодового планирования прибылей и убытков, баланса и финансов с помесячным планированием ликвидности и счета прибылей и убытков

Рис. 122в. Базовая схема внутригодового помесячного планирования производственного результата
Наконец, в этой связи следует упомянуть деловую игру, которая реализуется на базе модели предприятия. По своей структуре деловая игра может быть представлена в виде некоторого контура регулирования (рис. 123). Участвующие в игре группы (регуляторы), принимая решения в рамках запланированных ими целей, пытаются оказывать влияние на ситуацию в представленных в модели сегментах внешней среды и на определенные взаимосвязи на самом предприятии. Модель как объект регулирования дает обратную информацию (регулируемые параметры) о реакции на принятые решения, которую затем сопоставляют с запланированными представлениями о цели путем сравнения плановых и фактических показателей. Этот процесс моделирования, называемый процессом обратной связи, ведет к итеративному приближению к поставленной цели. С накоплением опыта во время игры (процесс обучения) игроки предвосхищают (процесс прогнозирования) поведение объекта регулирования уже на стадии планирования регулируемых величин. При этом возникает обратная связь, с одной стороны, по вертикали через результаты отдельных решений, с другой стороны, по горизонтали через процессы согласования внутри игровой группы. Значение деловых игр как инструмента планирования на предприятии состоит прежде всего в том, что модель дает возможность плановику (регулятору) вмешиваться в процесс планирования и осуществлять в определенный момент корректирующее воздействие, чтобы представить возможные реакции на собственные действия, а также возможные поступки и реакции рыночных партнеров при их воздействиях на рассматриваемый сегмент внешней среды и процессы на предприятии.

(Источник: Bleicher К. Entscheidungsprozessean Unternehmungsspielen, 3. Aufl., Baden-Baden 1974, S.15.)
Рис. 123. Принципиальная структура деловой игры в виде контура регулирования
Информационная значимость для руководства предприятия
Использование многопериодных моделей-уравнений, особенно моделей прибыли и финансовых моделей, для руководства предприятия представляет большую информационную ценность.
При помощи таких моделей можно рассчитывать динамику издержек и выручки, затрат и доходов при проведении альтернативной политики в области сбыта, заработной платы, амортизации, распределения прибыли, инвестиций и дезинвестиций, образования и оценки запасов, финансирования и структурирования капитала, направленной на достижение целей прибыли и ликвидности в будущих периодах. После обсуждения и принятия решения о генеральных монетарных целях, а также производных от них дополнительных целях и мероприятиях их задают организационным единицам и проектам в качестве плановых.
Для практического применения комплексной системы уравнений, особенно для отражения и агрегирования множества детальных связей между натуральными и/или стоимостными показателями, используют матричные расчеты. Они позволяют составлять из множества детальных связей глобальную матрицу, которая содержит важнейшие факторы, влияющие на прибыль и ликвидность, в виде чисто стоимостных величин или дополнительно в виде количественных (натуральных) и временных параметров с соответствующими первичными стоимостными параметрами (цены, заработная плата). При изменении этих факторов проявляется их воздействие на генеральные цели предприятия.
5.4.2. Аналитические модели
Для синхронного планирования инвестиций, результата и финансирования, с одной стороны, и синхронного планирования продуктовой программы, результата и инвестиций - с другой, с учетом значимых ограничений используют простые и сложные аналитические модели принятия решений. В частности, аналитическая модель Швайма (Schweim J. Integrierte Internehmungs planung, Bielefeld 7969) характеризуется следующими признаками:
1) базируется на методах линейного программирования с учетом видов продуктов в качестве первичных носителей поступлений (от оборота) и выплат;
2) предпосылка линейности взаимосвязей означает постоянство цен сбыта и цен на ресурсы и линейную однородность производственных функций;
3) на оборудование относят связанные с ним выплаты (например, заработную плату постоянного обслуживающего персонала, затраты материалов и затраты на контроль), выплаты при покупке и выручку при продаже оборудования в плановом периоде, а также остаточную стоимость оборудования в конце планируемого периода;
4) синхронно с определением оптимальной инвестиционной и производственной программы с учетом соблюдения финансового равновеси рассчитывают оптимальную программу финансирования;
5) поскольку только инвестиционный, производственный и финансовый секторы планируются синхронно с ориентацией на прибыль, для других процессов на предприятии предполагается, что они уже однозначно определены либо будут установлены в расчетах модели.
Проблемы последовательности запуска в производство, размеров партий и складских запасов, численности персонала, политики сбыта, планирования ремонтов и т.д. не учитываются в расчетах модели. Поэтому в модели предполагается, что при снабжении, производстве и сбыте нет необходимости в запасах и, значит, складским хозяйством можно пренебречь.
Речь идет об интегрированной модели планирования предприятия, разработанной Цвикером (Zwicker E. Inkrementale Zielplanung - eine Einfuhrung, Arbeitspapier, Berlin, 1992) и называемой моделью встречного целевого планирования прибыли. Модель позволяет реализовать концепцию "управление по целям".
Задача применения этой модели - увязать генеральные цели предприятия с базисными целями отвечающих за них подразделений. Генеральные цели: производственный результат и ликвидность; базисные цели: определенные плановые показатели (например, объемы сбыта, нормы затрат), за достижение которых отвечают подразделения предприятия. Планирование с использованием модели Цвикера помогает высшему руководству добиться достижения базисных целей только в согласовании с ответственными подразделениями. Если такое согласование есть, то высшее руководство может рассчитывать на реализацию определенных генеральных целей.
Такому единству целей способствуют три этапа планирования: планирование снизу вверх, сверху вниз и встречное планирование, представляющее собой комбинацию двух предыдущих процессов.
На рис. 124 показана схема причинно-следственных взаимосвязей, положенная в основу модели целевого планирования предприятия. Условное предприятие в рассматриваемом примере состоит из двух подразделений, отвечающих за базисные цели: отделов сбыта и производства.
Оно производит продукт одного вида. Система показателей этого предприятия представлена на рис. 125а. В качестве генеральных целей планирования предприятия декларированы рентабельность собственного капитала и денежная наличность. Базисными целями являются объемы сбыта и затраты отдела сбыта, а также совокупные постоянные издержки и переменные издержки на единицу продукта производственного отдела.

Рис. 124. Причинно-следственные взаимосвязи в модели предприятия (условный пример)

Рис. 125а. Система показателей, ориентированна на высшие цели (условный пример)
Наряду с перечисленными базисными целями модель содержит и другие параметры, к которым относятся неконтролируемые базисные величины, параметры принятия решений и так называемые бесспорные базисные величины.
Из рис. 125б видно, что в модель в качестве неконтролируемых базисных величин входят, например, ставка процента и материальные затраты на единицу продукта. Параметры принятия решения - величины, которые устанавливаются до начала процедуры планирования. В данном случае наряду с другими параметрами - это сбытовые цены. Бесспорными базисными величинами считаются такие, которые высшее руководство предприятия в ходе планирования может изменять без возражений со стороны ответственных подразделений. Эти возражения могли бы возникать из-за того, что изменения подрывают хозяйственные основы обязательств подразделений по достижению базисных целей. Такой бесспорной величиной может быть, например, изменение ставки кредита, поскольку оно не ведет к большой загрузке отделов сбыта и производства при достижении их базисных целей.
Планирование начинается снизу вверх. В нашем примере оба ответственных отдела добровольно принимают обязательства по достижению целей. На рис. 124 представлены значения базисных целей, сформированных снизу. Затем определяются значения параметров принятия решения и неконтролируемые базисные величины. Планирование снизу считается завершенным, если бесспорные базисные величины, т.е. в данном случае изменение ставки кредита, будут установлены так, как высшее руководство посчитает наиболее выгодным с точки зрения генеральных целей.
В представленном примере величина изменения кредита выбрана 3,24 ДМ, значит, ликвидные средства составляют 25 тыс. ДМ, а рентабельность собственного капитала будет равна 8,01%. На рис. 124 и 125а показаны результаты расчетов снизу вверх. На рис. 125б сопоставляются сформированные снизу базисные величины и выведенные из них сверху высшие цели.
На этапе планирования сверху вниз определяются базисные целевые значения, ведущие к таким значениям высших целей, которые удовлетворяют руководство предприятия. Затем руководство предприятия к началу этапа планирования сверху вниз формулирует определенные требования к высшим целям. Выполнение этих требований позволит обеспечить значения, превышающие соответствующие значения, предложенные снизу. В представленном примере предполагается, что руководство устанавливает рентабельность собственного капитала на уровне не ниже 10,1% и минимальный запас ликвидных средств 25 тыс. ДМ.
В рамках встречного целевого планирования для определения базисных целей сверху вниз используют особый метод расчета.
Самому расчету предшествует оценка напряженности достижения базисных целей, предложенных снизу каждым ответственным подразделением. Значениям показателей базисных целей, сформированных снизу ответственными подразделениями, приписывают нулевое значение напряженности. На следующем шаге отдел контроллинга оценивает максимально возможную напряженность достижения целей подразделениями. Такая максимальна напряженность могла быть, например, у производственного отдела, если бы издержки (оба базисных целевых показателя) были снижены на 5%. Эта предельна точка соответствует дополнительной напряженности в 100 баллов. Тогда для всех значений показателей базисных целей ответственного подразделения, которые находятся между значением, предложенным снизу, и значением наибольшей напряженности, может быть определена соответствующая напряженность плана.
Расчет сверху вниз позволяет определить базисные цели, устанавливаемые сверху, по следующему принципу: должны быть выбраны значения показателей базисных целей, которые ведут к одинаковой и минимальной дополнительной напряженности во всех ответственных подразделениях.
При этом должно гарантироваться соблюдение требований к генеральным целям, выдвинутым руководством. Рис. 125б показывает результаты расчетов сверху. О желаемом достижении генеральных целей судят по значениям показателей базисных целей, поставленных сверху, которые отклоняются от значений, предложенных снизу ответственными подразделениями.

Рис.125б. Результаты встречного целевого планирования (условный пример)
Заключительное сравнение предложенных снизу и сверху оценок базисных целей проводится при обсуждении подлежащих согласованию планируемых значений показателей базисных целей.
Обсуждаемые во время такой конференции по планированию значения базисных целей могут быть прямо введены непосредственно в компьютер, при помощи которого рассчитываются изменения значений показателей высших целей. Результаты такого сравнения показаны на рис. 125б.
Годовые значения затем разбивают по месяцам и на этой базе проводят текущее помесячное планирование и контроль. После окончания планового года проверяют достижение ответственными подразделениями их базисных целей.
Описанный метод позволяет проводить интегрированное планирование результата и финансов, поскольку на всех этапах встречного целевого планирования выбор базисных целей и бесспорных базисных величин направлен на достижение высших финансово-экономических целей предприятия.
Встречное целевое планирование также возможно на практике, если в качестве генеральной цели выступает только производственный результат или сумма покрытия для какого-нибудь подразделения. Финансово-экономические связи в модели в этом случае не учитываются. Такие ориентированные только на результат модели были разработаны для нескольких подразделений фармацевтического предприятия. Одна из них содержит 936 уравнений. Сумма покрытия подразделения выступает как единственная генеральная цель. Напротив, модель предприятия приборостроения наряду с расчетом прибыли и убытков и баланса охватывает финансовый план. Высшей целью является здесь RoI. Модель состоит из 958 уравнений, 99 параметров принятия решения, 6 неконтролируемых базисных показателей и 412 базисных целей, которые распределены по 20 ответственным подразделениям.

Общеконцерновая модель финансового планирования
Дитгер Хан 'ПиК: Планирование и контроль: концепция контроллинга'IV. Интегрированные планово-контрольные расчеты на многозвенных предприятиях (в концернах) с дивизиональной организационной структурой
5. Планирование результата и финансовое планирование на уровне штаб-квартиры концерна
5.6. Общеконцерновая модель финансового планирования
Финансовые модели концерна позволяют интегрировать и консолидировать данные дочерних предприятий (отделений) для планирования и контроля на уровне концерна в целом. Основным инструментом разработки интегрированных моделей является имитационное моделирование.
Примером такой модели может служить разработанная еще в 1975 г. для Austrian Industries AG, представляющего собой объединение машиностроительных, металлургических и химических предприятий с общей численностью работающих 79 000 чел., финансово-экономическая модель.
(1) Принципиальная структура модели и характеристика ее элементов
Данная модель служила первоначально для оценки крупных финансовых проектов и инвестиций в создаваемые совместные предприятия, а впоследствии использовалась для решения задач среднесрочного и стратегического планирования (рис. 174).

(Источник: Buchinger G., Schwarz A. Das OlAG-Unternehmensmodell: Ein Gesamtmodellfur die Unternehmungsfuhrung//Informatik-Spektrum. - 1979. - S. 134. ff.)
Рис. 174. Соединение частных моделей в модель концерна
При рассмотрении такого рода комплексных, стратегически важных проектов высшее руководство испытывает большую потребность в многовариантных расчетах альтернатив, анализе рисков и чувствительности. Альтернативные технологии, производственные программы, объемы и методы инвестирования, правовые и организационные структуры, формы финансирования, учетная, налоговая и дивидендная политика, а также ожидания, связанные с изменением конъюнктуры, цен, процентов, налогов, должны быть оценены с точки зрения их финансовых и балансовых последствий.
Для тщательного и в то же время быстрого принятия решений разработана модель интегрированного анализа динамической эффективности проектов, а также ожидаемых показателей баланса, финансовых результатов, денежных потоков и других показателей.
Эта модель в целях повышения ее гибкости, наглядности и дальнейшего совершенствования построена на модульной основе. Блоки представляют собой модели дочерних предприятий, основных средств и балансов. Частные модели разработаны независимо одна от другой и интегрируются затем компьютером в общую модель концерна. Полная компьютерная интеграция, однако, не всегда целесообразна, так как в процессе планирования необходим диалог руководителей и специалистов, представляющих различные уровни и подразделения концерна и постоянно обменивающихся знаниями и опытом (творческий элемент планирования).
Производственная модель позволяет проектировать будущие издержки, выручку, а также специфическое для каждого уровня состояние запасов, дебиторской и кредиторской задолженности. Уже в 1976 г. разработанная для предприятий обрабатывающей промышленности матричная производственная модель позволяла проводить расчеты по 40 секторам (предприятиям и отраслям) в разрезе видов, мест возникновения и носителей затрат.
Модель основных средств позволяет определить непосредственное влияние инвестиционных, амортизационных и дезинвестиционных альтернатив на показатели баланса и финансового результата.
Кредитная модель дает возможность оценивать влияние долгосрочного заемного финансирования при различных условиях кредитования и рассчитывать эффективную ставку процента по отдельным кредитам, кредитным линиям и по всему заемному капиталу.
Балансовая модель позволяет оценить в среднесрочной и долгосрочной перспективе динамику балансовых данных, плана прибылей и убытков, движения капитала, важнейших показателей рентабельности, оборачиваемости и других при тех или иных условиях.
Инвестиционная модель служит для определения динамики показателей эффективности (внутренняя норма рентабельности, ценность капитала, срок окупаемости) локальных проектов, комплексных проектов, инвестиционных программ, а также инвестиционных стратегий дочерних предприятий и концерна в целом до и после уплаты налогов.
Модель оценки предприятия нужна для оценки рыночной стоимости предприятия в зависимости от прошлых или ожидаемых результатов его деятельности и балансовых показателей.
Чтобы поддерживать обычное для концерна среднесрочное планирование, балансовую модель в 1977 г. модифицировали. Были предусмотрены возможности выбора альтернативной финансовой, учетной политики, а также политики в отношении образования резервов и выплаты дивидендов. Поскольку австрийское законодательство не требует обязательной разработки консолидированного баланса концерна, то результаты деятельности дочерних предприятий учитываются в балансовой модели штаб-квартиры как результат участи в их капитале. Изменение величины уставного капитала дочернего предприятия отражается в модели основных средств штаб-квартиры концерна как трансфер капитала. На рис. 175 представлена взаимосвязь балансовых моделей дочерних предприятий и балансовой модели штаб-квартиры.

Рис. 175. Связь балансовых моделей дочерних предприятий с балансовой моделью штаб-квартиры концерна
В 1978-1979 гг. для прогнозирования выручки, издержек и финансовых результатов в разрезе подразделений концерна (дочерних предприятий, заводов, отделений, полей бизнеса) была разработана модель оценки производственного результата. Среди прочего модель создала возможности для анализа влияния инвестиционных программ дочерних предприятий и концерна в целом на результат их деятельности и одновременно позволила рассчитывать динамику показателей эффективности этих инвестиций. Это привело планирование и контроль в соответствие со структурой реальной ответственности в концерне, повысило эффективность процесса согласования инвестиционных целей как по критериям эффективности инвестиций, так и по критериям эффективности текущей деятельности структурных подразделений (прибыль, рентабельность), и имело большое значение для эффективного регулирования использования ресурсов в отдельных областях бизнеса.
Частично независимо, частично вместе с общеконцерновой моделью на дочерних предприятиях концерна были разработаны специфические модели для различных типов производств с последующей их интеграцией в общую модель.
Растущая потребность в дифференциации факторов, учитываемых при планировании, привела в 1980 г.
к разработке в рамках общей концепции новых версий моделей производственного результата, основных средств и кредитования, позволяющих проводить расчеты по гораздо большему числу предприятий и факторов.
(2) Дальнейшее совершенствование модели
Необходимость формализованного учета и анализа параметров развития конкурентных позиций концерна в целом или областей его деятельности, а также возможностей и рисков во внешней среде привела в 1982-1983 гг. к разработке модели анализа конкуренции и портфельного анализа по дочерним предприятиям и концерну в целом (рис. 176). Портфельная модель не только обеспечивает графическое представление альтернативных оценок рыночной привлекательности и конкурентных позиций, но и дает возможность рассчитывать требуемый объем капиталовложений и ожидаемые финансовые результаты (например, денежные потоки) как следствие применения тех или иных альтернативных стратегий при различных условиях во внешней среде. Тем самым можно установить связь между портфельным анализом и плановыми расчетами в рамках балансовой, производственной и инвестиционной моделей. При этом становится возможным учесть в модели такие ключевые нефинансовые показатели, как технологический уровень, рыночное положение, уровень вертикальной и горизонтальной интеграции, степень диверсификации продуктовой программы и интернационализации, восприимчивость к колебаниям конъюнктуры, динамику развития, способность к нововведениям и гибкость.

Рис. 176. Принципиальная структура модифицированной модели концерна
Определяя стратегию разработки модели, с самого начала поставили задачу обеспечить поддержку руководящего персонала дочерних предприятий и концерна в целом при принятии самых насущных коммерческих решений. На каждом этапе разработки стремились к получению таких результатов, которые были бы в краткосрочном плане очевидны, важны для руководства и приносили бы пользу предприятиям. Одновременно учитывалась необходимость обеспечить целостность процесса управления, а также принимать во внимание растущие возможности информационных технологий.
В результате была разработана блочная система используемых как автономно, так и в комплексе частных моделей. Модель первоначально предназначалась для всех дочерних предприятий концерна и ориентировалась на применение персональных компьютеров. Причем современное и удобное программное обеспечение позволяло получать информацию на выходе в зависимости от специфических потребностей руководства в табличной и графической форме.
В дальнейшем данную модель использовали и другое предприятия, в частности концерн BMW, для имитационного моделирования развития предприятия по производству двигателей BMW-Steyr-Motorenwerke.
Действующая сегодня в Austrian Industries AG система планирования и отчетности в своей философии и логике базируется исключительно на описанной модели с использованием современных средств передачи и обработки данных.
Доступность относительно дешевых компьютерных систем (персональные компьютеры и их сети, базы данных), а также простых в эксплуатации программных средств, позволяет внедрять моделирование на уровне линейных хозяйственных единиц.
С 1977 г. концерн Austrian Industries AG для получения информации о технологиях, рынках, отраслях, странах и предприятиях привлекает внешние базы данных. Текстовые базы данных в большей степени используются в конкретных проектах, статистические базы данных служат для получения информации, необходимой при проведении стратегического анализа развития отраслей, стран, конкурентов.
Банк стратегических данных концерна содержит также информацию о накопленном опыте, например планы и проекты прошлых периодов, кривые жизненного цикла продуктов, данные о ресурсах, спросе и конкурентах. Систематическое сохранение и обобщение опыта отдельных предприятий, например о динамике издержек и выручки, объемах производства и ценах, отклонениях от плановых показателей, дает толчок к совершенствованию планирования. Решающее значение имеет кооперативное использование моделей как элемента информационной системы менеджмента.
Информационная ценность для руководства концерна
Накопленный опыт практического применения моделей в процессе принятия решений выявил различные точки зрения на роль моделей в системе управления предприятием. Естественно, подходы к использованию моделей в концернах, включающих предприятия разных отраслей, размеров, форм организации, варьируются в достаточно широких пределах.
С информационно-технической точки зрения модели поддерживают функции сбора и интеграции, накопления и документирования, логической и арифметической обработки, презентации и передачи данных.
По мере того, как менеджеры во все большей степени освобождаются от выполнения рутинных задач, они могут концентрироваться на качественных функциях управления, таких, как межличностные контакты, оценка рыночных и технологических тенденций развития, расстановка приоритетов, управление людьми.
Основанное на моделях проектирование развития предприятия при различных сценариях изменения внешней среды позволяет выявлять источники прибылей или убытков, сильные и слабые стороны предприятия, стратегические разрывы и возможные проблемы на как можно более ранней стадии прежде, чем они проявятся уже при подведении финансовых итогов. Модели стимулируют поиск новых идей и выработку стратегий, расширяют оперативное пространство и облегчают использование появляющихся шансов.
Предложения по инвестициям в производственное оборудование, исследования и разработки, открытие новых рынков, подготовку кадров; организационное развитие, а также продуктовые программы, финансирование, балансовая, налоговая и дивидендная политика могут быть при помощи модели очень быстро оценены с точки зрения их среднесрочного и долгосрочного влияния на предприятие. Модель позволяет выявить реализуемость, ценность, совместимость и риски инвестиционных предложений; упростить распределение ресурсов по областям бизнеса и функциональным программам; обеспечить приоритетность использования ресурсов.
Большое значение при оценке альтернатив приобретает поиск общих представлений о целях и вкладе разных уровней управления и подразделений в процесс принятия решений.Если менеджеры не могут прийти к согласованным решениям, то надо быть готовыми к быстрой разработке новых альтернатив. Модели облегчают расчеты альтернатив, упорядочивают дискуссии и интеграцию частных планов, разработку содержательных и наглядных плановых документов, делают возможным качественный анализ отклонений от плановых показателей и целевое вмешательство для их устранения. Кроме того, облегчаются внутригодовые плановые расчеты (например, расчеты ожидаемого выполнения плана на конец года) при серьезных изменениях исходных условий. Тем самым усиливается гибкость и проблемная ориентированность процесса принятия решений, что особенно важно в нынешнее время быстрых и часто неожиданных изменений внешней среды.

Общие цели экономической политикиконцерна
Дитгер Хан 'ПиК: Планирование и контроль: концепция контроллинга'VII. Планирование и контроль в системе управления концерном Сименс
3. Цели деятельности концерна
3.2. Общие цели экономической политики концерна
К первичным задачам предприятия относится определение области его деятельности. Для концерна Сименс эта область была предопределена историей его возникновения: получение высших технических результатов и восприятие себя как центра всей электротехники.
Для коммерческой деятельности предприятия в будущем важны три основные цели.
Концерн Сименс - это предприятие:
Концерн Сименс почти "чистокровное" предприятие электротехнической отрасли. Это, однако, не исключает работы в других областях техники, дополняющих, улучшающих или обусловливающих электротехнический бизнес. Так, концерн выступает на рынке со своими турбинами и ядерными технологиями в качестве поставщика комплектного оборудования для производства электроэнергии. В области производства транспортной техники дополнение электротехнической части механическими узлами есть необходимое условие получения потребителем системного решения и тем самым сохранения в долгосрочном плане рыночных позиций концерна.
Как универсал концерн Сименс стремится не только к сглаживанию финансовых рисков, но и к большей независимости от отраслевой конъюнктуры. Но прежде всего следует использовать эффект комплексности отдельных технологий, так как для фирмы, ориентирующейся на технический прогресс, при все большем проникновении электроники во все области техники технологическое лидерство в ключевых областях - существенная цель в приобретении конкурентных преимуществ. НИОКР и создание заделов в области совместно применяемых ключевых технологий усиливают инновационную способность полей и сегментов бизнеса.
Техническая и экономическая эффективность создают базу конкурентоспособности как предпосылки для роста доходов.
Для этого как можно больше полей бизнеса должны занимать ведущие рыночные позиции или быть готовыми их занять.
В глобальной конкуренции недостаточно занимать ведущее положение только на каком-либо одном региональном рынке. Поэтому региональным целям следует также уделять большое внимание. Для концерна Сименс действуют определенные региональные приоритеты:
Не в последнюю очередь к "традиционным целям" концерна Сименс относятся сохранение и расширение позиций на рынках развивающихся и "пороговых" стран, прежде всего когда речь идет о создании и расширении инфраструктуры в этих странах. Здесь концерн может с успехом использовать свои сильные стороны в производстве больших комплексов и систем.

Оперативная отчетность
Дитгер Хан 'ПиК: Планирование и контроль: концепция контроллинга'VII. Планирование и контроль в системе управления концерном Сименс
7. Оперативное краткосрочное планирование и контроль
7.3. Оперативная отчетность
Отделения и зарубежные общества регулярно сообщают руководству концерна о своей деятельности.
Отделения представляют руководству концерна, как правило, два основных отчета. Помимо общих показателей отделения дается информация о трех-девяти организационных единицах, входящих в его состав (как правило, об областях бизнеса). В целом их более 70.
Отчеты представляют четко по графику, обычно один раз в месяц, иногда раз в квартал. Это всесторонне проработанные данные, ориентированные на потребности руководства. Пример такого отчета показан на рис. 35.

Рис. 35. Месячный отчет о поступлении заказов и обороте концерна Сименс
Отчет содержит абсолютные показатели поступления заказов и оборота за отчетный месяц и нарастающим итогом с начала текущего финансового года; данные об относительном изменении показателей (нарастающим итогом) за отчетный период в сравнении с данными того же периода предыдущего года (например, произошли серьезные структурные изменения либо появились новые или были закрыты старые сегменты бизнеса). Такое представление данных упрощает интерпретацию показателей деятельности, например, при оценке внутренней динамики относительно динамики рынка и конъюнктуры.
Данные об исполнении бюджета показывают процент выполнения годового бюджета в отчетном периоде. Наряду с этим приводятся данные об ожидаемом выполнении бюджета на соответствующую отчетную дату.
Отчет о развитии бизнеса включает:
Сводный отчет о деятельности концерна включает также разделы, характеризующие в отчетном месяце (рис. 36):

Рис. 36. Отчет о развитии бизнеса в разрезе отделений и стран
Показатели зарубежных обществ пересчитываются ежемесячно из валюты страны пребывания (ВС) в немецкие марки по смешанным курсам оборота.
Общий оборот истекшего месяца пересчитывается по официальному среднему курсу на последний банковский день месяца:


и т.д.
Исходя из этого можно определить для следующих за октябрем оставшихся месяцев финансового года смешанный курс:

Этот смешанный курс, взвешенный при помощи оборотов, используется при всех расчетах прибылей и убытков. Портфель договоров и запасы пересчитываются по курсу на день оплаты (инвентаризации).
Данные о динамике других показателей, таких, как численность работающих, объемы запасов, инвестиции, приводятся соответственно в рассмотренной выше планово-отчетной матрице отделений и зарубежных обществ.
Кроме того, ключевые показатели за отчетный месяц даются в разрезе разных структурных единиц: концерна в целом, бизнес-отделений, зарубежных обществ, штаб-квартиры концерна. В отчетах этих структурных единиц приводятся данные:

Оперативное технико-экономическое планирование и контроль
Дитгер Хан 'ПиК: Планирование и контроль: концепция контроллинга'VIII. Создание новой системы управления ОАО Холдинговая компания 'Ленинец'
7. Оперативное технико-экономическое планирование и контроль
Система оперативного планирования и контроля в компании согласуется с концепцией контроллинга. Речь идет о том, что на основе широкой информационной базы экономическая служба штаб-квартиры компании в каждый момент отслеживает ход выполнения главных планов и показателей, жизненно важных для холдинга. При этом она имеет возможность своевременно предупреждать руководство об угрожающих отклонениях в экономических и финансовых показателях, не затрагивая самостоятельность ДАО.
Контроллинг является прежде всего поставщиком информации для менеджмента, что позволяет принять объективное и верное решение, т.е. контроллер должен рассматриваться как равноправный участник обсуждения (и, возможно, принятия) решения.
Контроллинг должен давать ориентацию в будущее, что находит отражение в выполнении координирующе-интегрирующей функции в системе планирования холдинговой компании.
Основной элемент при построении системы контроллинга - разработка информационно-методической базы, обеспечивающей единство подходов и методов при осуществлении функции контроллинга в рамках холдинга. Основная проблема внедрения контроллинга состоит в том, что нет развитой системы внутреннего учета и экономических расчетов, включающей регулярную отчетность и анализ необходимой для эффективного управления информации.
Первым этапом реализации концепции контроллинга стало экспериментальное внедрение в 1995 г. системы оперативного планирования и контроля важнейших технико-экономических и финансовых показателей на уровне штаб-квартиры компании. Данная система была реализована в форме временного положения о порядке и содержании планирования и отчетности на 1995 г. в Холдинговой компании "Ленинец".
Положение охватывает планирование и отчетность только по важнейшим технико-экономическим показателям в разрезе ДАО и СХЦ.
Основные элементы этой системы:
1. "Годовой план по важнейшим технико-экономическим и финансовым показателям", который все ДАО разрабатывают самостоятельно исходя из собственного видения экономической и производственной ситуации планируемого года при соблюдении следующих условий: обеспечение ежемесячной ликвидности; учет роста цен на материальные ресурсы, рабочую силу и выпускаемую продукцию (услуги); учет спросовых ограничений на выпускаемую продукцию (услуги).
В качестве ориентиров на плановый год финансово-экономическое управление устанавливает ожидаемые значения по индикаторам:

Рис. 8. Годовой план по важнейшим технико-экономическим и финансовым показателям
2. "Годовой план по укрупненной номенклатуре продукции (проектам, темам, услугам)" ДАО разрабатывают в разрезе важнейших продуктовых групп в соответствии с принятым кодификатором продуктов (услуг). В план включаются все виды продукции, услуг, тем, проектов, выполняемых как по заказам сторонних организаций, так и ДАО компании. Продукция учитывается в натуральных измерителях (штуки, комплекты и т.п.), прочая номенклатура (темы, проекты, услуги) - в стоимостных измерителях (млн. руб.). Этот план представляется ДАО в финансово-экономическое управление, а также в соответствующие СХЦ в части, касающейся непосредственно профиля продукции данного СХЦ (рис. 9).

Рис. 9. Годовой план по номенклатуре продукции (проектам, темам, услугам)
Вместе с вышеуказанными плановыми формами представляется письменный комментарий (не более 2 страниц) с кратким описанием основных перспектив и проблем ДАО в планируемом году, перспективных проектов и новых видов продукции (услуг), планируемых организационных мероприятий, объемов потребностей в финансовых средствах и возможных источниках финансирования проектов, в том числе из централизованных источников.
Финансово-экономическое управление совместно с ДАО и соответствующими СХЦ проверяет и уточняет представленные проекты планов прежде всего на предмет соблюдения интересов компании в целом, разрабатывает сводный план важнейших технико-экономических и финансовых показателей и вместе с комментарием представляет его на рассмотрение и утверждение президентского совета компании.
3. "Оперативный ежемесячный отчет по важнейшим технико-экономическим показателям" представляется ДАО до 5-го числа каждого месяца, следующего за отчетным, в финансово-экономическое управление.
Данные оперативного отчета расчетные и могут не совпадать с данными официальной статистической и бухгалтерской отчетности, представляемыми в установленные сроки. Форма оперативного отчета практически идентична форме плана.
4. "Оперативный ежемесячный отчет по номенклатуре продукции" ДАО представляют в те же сроки в финансово-экономическое управление, а также в соответствующие СХЦ (только в части, касающейся непосредственно профиля продукции данного СХЦ).
Вместе с заполненными формами оперативной отчетности ДАО представляют краткий комментарий (не более двух страниц текста) с оценкой хозяйственной деятельности в прошедшем месяце (периоде) и о произошедших важнейших позитивных и негативных событиях или тенденциях во внешней и внутренней среде предприятия, отразившихся на результатах хозяйственной деятельности или могущих отразиться в предстоящем периоде. Комментарий может также содержать предложения ДАО по корректировке планов и финансированию проектов.
Финансово-экономическое управление до 10-го числа каждого месяца, следующего за отчетным, разрабатывает сводный оперативный отчет по важнейшим технико-экономическим показателям хозяйственной деятельности и вместе с комментарием и предложениями (по исправлению ситуации на конкретных ДАО или использованию открывающихся новых возможностей) представляет его на рассмотрение президентского совета компании.
Сводные отчеты иллюстрируются графиками и диаграммами.Таким образом, текущее экономическое положение и тенденции его изменения постоянно находятся в поле зрения руководства, которое может своевременно принимать соответствующие корректирующие это положение решения.

Организация и ответственность за процесс ПиК
Дитгер Хан 'ПиК: Планирование и контроль: концепция контроллинга'VII. Планирование и контроль в системе управления концерном Сименс
5. Структура и организация процесса ПиК
5.2. Организация и ответственность за процесс ПиК
Формализованный процесс ПиК состоит из 4 элементов (рис. 22), причем 3 элемента связаны в едином цикле в рамках одного финансового года (соответственно с 1 октября по 30 сентября):

Рис. 22. Четыре элемента процесса ПиК
Органом, принимающим решения, является центральное правление. Перед ним отчитываются непосредственно подчиненные ему подразделения концерна, к которым относятся (см. раздел 2.4 настоящей части):
При этом особый вес имеют центральные отделы НИОКР, производства и логистики.
Для дочерних обществ в зависимости от размера участия и влияния концерна установлена упрощенная система планирования.
Процесс планирования и принятия решений распространяется по горизонтали и вертикали на другие уровни управления вплоть до ответственных за отдельные операции.
Полномочия на разработку директив, контрольные функции и задачи по координации в области систематизации и осуществления планового процесса, а также подготовка принятия решений находятся в компетенции центральных отделов планирования и развития и финансов. При этом отдел планирования отвечает за стратегическое планирование (включая бизнес-планирование), а оперативное бюджетное планирование возложено на финансовый отдел.

Организация и задачи планирования НИОКР
Дитгер Хан 'ПиК: Планирование и контроль: концепция контроллинга'VII. Планирование и контроль в системе управления концерном Сименс
9. Долгосрочное планирование потенциала концерна
9.1. Организация и задачи планирования НИОКР
9.1.1. Стратегические цели развития
Общая доля затрат на НИОКР в обороте составляет теперь около 11% со значительной дифференциацией по отделениям. Поэтому необходимо тщательно планировать НИОКР.
Увеличивающиеся скорости внедрени нововведений при одновременно сокращающейся продолжительности жизненного цикла изделий и сроков амортизации оборудования привели к тому, что фактор времени в сфере НИОКР стал одним из решающих. Поэтому время выхода на рынок -ключевой момент и в стратегическом управлении разработками. Сокращение сроков разработки и внедрения на рынок для изделий, чувствительных к фактору времени, приводит к более высоким оборотам, ценам и финансовым результатам. Одновременно уменьшается период окупаемости и тем самым снижается финансовый риск инвестированных в НИОКР средств. Уже на ранней стадии можно профилизировать изделия в соответствии с требованиями потребителей и, следовательно, сократить количество изменений в период разработки. Наряду с преимуществами, связанными с качеством и рыночным использованием продуктов, растет и эффективность: уменьшаются объемы замороженного капитала, высвобождаются мощности для внедрения новых проектов.
Для достижения успеха в концерне Сименс установлены определенные условия:
Особа роль сроков НИОКР в успехе работы фирмы показана на рис. 42.

Рис. 42. Стратегическое значение сокращени сроков НИОКР
9.1.2. Распределение задач в сфере НИОКР
Направленность на создание как можно большего потенциала синергии (эффекта комплексности) от фундаментальных исследований до конкретных разработок изделий и комплексов требует не только включения соответствующих процессов в систему принятия решений и контроля, но и создания организационных форм, которые бы отвечали различным требованиям при решении проблем.
В открытой и трудноструктурируемой сфере научных исследований должно быть достаточно независимого мышления и свободы для творчества. Чем точнее определены и операционированы цели, тем целесообразнее структурный подход при решении таких проблем, как разработка изделий и систем.
В принципе бизнес-отделения сами отвечают за разработку своих изделий и совершенствование своих технологий. Поэтому конструкторские разработки с их конкретными продуктовыми целями находятся в ведении отделений, и на них воздействуют рынок и конкуренция.
Фундаментальные исследования, наоборот, проводит центральный отдел.
В этой связи в задачу центрального отдела НИОКР входит проведение исследований, связанных с разработкой новых материалов, продуктовых и системных технологий, поиском ответов на проблемные вопросы. Отдел консультирует руководство концерна и отделений по этим вопросам и имеет для проектов, выходящих за рамки отделений, определенные собственные мощности, которые предоставляет отделениям за плату.
Центральный отдел производства и логистики разрабатывает новые технологии, методы и инструменты в сфере производства и логистики и передает их отделениям в рамках совместных проектов.
9.1.3. Задачи центрального отдела НИОКР
Методическими инструментами при проведении фундаментальных исследований служат систематика технологий и инновационные проекты.
Задачи систематики технологий - регулярная идентификация и совершенствование ключевых технологий (рис. 43). Они ориентированы на технологические потребности отделений, разработки в общей научно-технической среде и деятельность конкурентов. Центральный отдел НИОКР вместе с отделениями определяет ключевые технологии и составляет перечни необходимых ресурсов. Связующим органом для них служит комитет по НИОКР, в котором представлены отвечающие за технические вопросы менеджеры из отделений и центральных отделов концерна. Установленные взаимосвязи отражаются в систематике технологий.

Рис. 43. Ключевые технологии концерна Сименс
На предварительном этапе определения ключевых технологий формируются инновационные проекты, в соответствии с которыми проводятся фундаментальные исследования в области новых технологий.
Инновационные проекты посвящены технологиям будущего, которые можно идентифицировать только в рамках тесной кооперации отделений и центральных отделов НИОКР и планирования развития концерна.
В зависимости от технических возможностей решений можно предъявлять конкретные требования к технологиям. Некоторые решения могут быть реализованы в ходе эволюционных разработок, другие - только в результате интенсивных научных исследований. Необходимость задействовать центральный отдел НИОКР появляется тогда, когда ожидается, что к установленному моменту внедрения на рынок этих новых технологий еще не будет в распоряжении отделений.
Технологии, задуманные в рамках инновационных проектов, обсуждаются комитетом по НИОКР; проекты соответствующих решений, подготовленные центральным отделом НИОКР, передаются центральному правлению для утверждения.
Текущие ключевые технологам в зависимости от технического назначения и близости к тем или иным продуктовым группам проходят три фазы (рис. 44):

Рис. 44. Технологические исследования и продуктовые разработки в концерне
9.1.4. НИОКР в отделениях
В рамках общей ответственности за свои сегменты бизнеса руководство отделения несет ответственность как за развитие своих технологий, так и за разработку новых и совершенствование существующих изделий, систем, комплексов, включая программное обеспечение (разработка продуктов), а также за разработку производственных процессов и методов, средств и методов контроля, методов проведения самих НИОКР (разработка процессов). Отделения организуют свои разработки в соответствии с требованиями техники и рынка.
Частично разработки относятся к организации производства, частично связаны с маркетингом. В некоторых отделениях имеются собственные отделы разработок и центральные лаборатории.
Особое значение имеет связь разработок с другими функциями отделения. При формулировании требований и разработке концепции изделия доминируют маркетинговые службы, поскольку они ответственны за стратегию бизнеса и рыночную стратегию отделения.
Кроме того, большое значение имеет решение вопроса с комплектующими непосредственно в концепции разработки изделия. Причем рассматривается не только выбор путей приобретения и поставщиков, но и прежде всего возможности собственной разработки комплектующих.
Виды и методы структурирования процесса разработок и управления ими зависят преимущественно от профиля продукции, экономических условий отрасли и от организации отделения. Принятая в концерне Сименс система управления разработками и контроля за ними приведена на рис. 45.

Рис. 45. Интерфейс процесса разработок
Наряду с периодическим и функционально ориентированным бюджетным планированием и контролем, осуществляемыми в рамках текущего планирования, контроллинг разработок идет, по существу, по двум направлениям:
9.1.4.1. Планирование программ разработок
Предметом планирования программ разработок является определение целей и приоритетов проектов разработок в контексте стратегического планирования полей бизнеса. Речь идет об определении ключевых параметров проектов, выборе проектов и распределении ресурсов. Новые разработки могут инициироваться под воздействием:
Проекты отбирают для включения в программу разработок в ходе обсуждений НИОКР. В таких обсуждениях принимают участие руководители ключевых функциональных подразделений отделения: маркетинга, сбыта, НИР и ОКР, производства.
Совместная ответственность позволяет гарантировать своевременное восприятие функциональными подразделениями новых требований. В программу разработок для областей и полей бизнеса включаются:
Актуальность обоснований отслеживается в рамках текущего контроллинга разработок.
9.1.4.2. Планирование и контроль проектов разработок
Отдельные проекты разработок реализуются в рамках типового процесса (рис. 46) с учетом специфики конкретных изделий и производственных процессов. Процесс разработки проходит в основном в 3 этапа:

Рис. 46. Типовой процесс разработки нового продукта
Осуществление проекта начинается с его согласования, результаты которого отражаются в стандартной плановой форме "Согласование проекта", содержащей все важнейшие сведения о цели и реальном состоянии проекта и сопровождающей его в течение всего процесса разработки.
На стадии аванпроекта определяется профиль требований (тетрадь оснований) и фиксируется концепция изделия (тетрадь обязательств), в которых отражаются такие темы:
Речь идет не только об установлении сроков и величины затрат на собственно проект разработки, но и о расчетах показателей себестоимости серийного производства, приемлемых для рынка. Согласно эмпирическим исследованиям при помощи тетрадей оснований и обязательств уже на стадии аванпроекта должно быть примерно определено: 90% функциональных свойств; 80% сроков; 70% качества; 60% производственных затрат.
Таким образом, этот этап во многом обусловливает успех нового продукта в течение всего его жизненного цикла.
Успешное завершение аванпроекта ведет к заключению соглашения об осуществлении разработки. На этом этапе речь идет: о проектировании системы; о разработке узлов; об интеграции и испытании системы.
Собственно разработку выполняет проектная группа, ядро которой составляют сотрудники отделов маркетинга и сбыта, НИОКР, производства. Численность группы увеличивается по этапам разработки, например, в нее включаются представители отделов снабжения и цен. Таким образом обеспечивается учет уже на ранних этапах выполнения проекта всех необходимых ограничений и целевых установок; работы могут идти в максимальной степени параллельно (синхронный инжиниринг).
Процесс разработки заканчивается выдачей с согласия участников результатов разработки. Внедрение в производство - третий и последний этап осуществления проекта. Этот этап также тесно связан с разработкой изделия. Например, разработка или приобретение технологической оснастки и специальных инструментов выполняется до начала производства, т.е. параллельно с осуществлением разработки изделия. Это верно и для маркетинговых мероприятий по выведению изделия на рынок.
Работа над проектом сопровождается регулярным составлением по стандартной форме отчета о ходе проекта. Отчет, в частности, содержит контрольные параметры: степень достижения технических целей; соблюдение контрольных сроков, определяемое при помощи трендового анализа (рис. 47); соблюдение согласованного бюджета посредством трендового анализа затрат; эффективность, выявляемая благодаря повторяющимся калькуляциям и расчетам рентабельности.
Элементом контроля является контроль предпосылок создания проекта, в том числе постоянная оценка развития рынка и спроса для находящегося в стадии разработки изделия.

Рис. 47. Трендовый анализ соблюдения ключевых сроков провеса разработки
Для того чтобы контролирующие инстанции, получающие отчет, могли быстро ориентироваться в состоянии проекта, руководитель проекта вводит в отчет "сигналы светофора", по которым можно получить представление о состоянии упомянутых выше четырех контрольных параметров:
Отчет о ходе выполнения проекта оказывает обратное влияние на планирование программы разработки. В процессе осуществления проекта по окончании основных этапов работ вся разработка подвергается формальной систематической и критической проверке, результаты которой отражаются в специальном обзоре. Кроме того, процесс разработки сопровождается специальными процедурами по обеспечению ее качества.

Организационная структура и концепция планирования
Дитгер Хан 'ПиК: Планирование и контроль: концепция контроллинга'IV. Интегрированные планово-контрольные расчеты на многозвенных предприятиях (в концернах) с дивизиональной организационной структурой
1. Предпосылки ПиК в концерне и обзор показателей
1.1. Организационная структура и концепция планирования
Ниже будут рассмотрены система и методы планирования и контроля в концерне (аналогично и для многозвенного предприятия, отделения которого не обладают юридической самостоятельностью): с продуктово-ориентированной организационной структурой и с регионально-ориентированной организационной структурой.
В концерне как совокупном предприятии (корпорации), в его дочерних предприятиях и хозяйственно самостоятельных отделениях должны регулярно разрабатываться: генеральные целевые планы; стратегические планы; оперативные планы; планы по прибыли и финансовые планы (иногда финансовый план только для штаб-квартиры); сводные обзоры (планы) планово-контрольных показателей.
Внутри каждой структурной единицы с учетом специфики ее продукции, рынков, функций и проектов также должны планироваться и контролироваться цели, стратегии и мероприятия.
(1) Концепция планирования для концерна с продуктово ориентированной организационной структурой
В одноступенчатых концернах с продуктово ориентированной организационной структурой
штаб-квартира руководит деятельностью производственных отделений, причем каждое отделение специализируется на производстве своего продукта (или продуктовой группы). На рис. 141а представлена организационная структура такого одноступенчатого концерна, а на рис. 141б - соответствующая данной организационной структуре система планирования.

Рис.141а. Принципиальная схема одноступенчатого концерна с разнородной продуктовой программой и продуктово ориентированной организационной структурой (тип 1.1.)

Рис. 141б. Принципиальная схема системы планирования одноступенчатого концерна с разнородной продуктовой программой и продуктово ориентированной организационной структурой.
В многоступенчатом концерне с продуктово ориентированной организационной структурой штаб-квартира руководит работой координирующих отделений, структурированных с ориентацией на продукцию (возможны промежуточные холдинги). Координирующие отделения в свою очередь управляют деятельностью производственных отделений, которые могут быть сформированы с ориентацией как на продукт, так и на регион. На рис. 142а представлен пример такого двухступенчатого концерна с неоднородной продуктовой программой, организационная структура которого ориентирована исключительно на продукцию. На рис. 1426 показана соответствующая этому случаю система планирования.

Рис.142а. Принципиальная схема двухступенчатого концерна с разнородной продуктовой программой и сквозной продуктово ориентированной организационной структурой (тип 1.2.)

Рис. 142б. Принципиальная схема системы планирования двухступенчатого концерна с разнородной продуктовой программой и сквозной продуктово ориентированной организационной структурой
В подобных концернах от штаб-квартиры (или головного предприятия) и возможных промежуточных холдингов (координирующих отделений) требуется координировать такие сферы, как общее целеполагание, стратегическое планирование и общекорпоративное финансово-экономическое планирование. Оперативное же планирование является функцией отделений.
(2) Концепция планирования для концерна с регионально ориентированной организационной структурой
В одноступенчатом концерне с регионально ориентированной организационной структурой
штаб-квартира руководит деятельностью производственных отделений, имеющих идентичные производственные программы, но расположенных в различных регионах (странах). На рис. 143а и 143б представлены организационна структура и система планирования такого концерна с однородной производственной программой.

Рис.143. Принципиальная схема одноступенчатого концерна с однородной продуктовой программой и регионально ориентированной организационной структурой (mun 1.1)
В многоступенчатом концерне с регионально ориентированной организационной структурой штаб-квартира руководит координирующими отделениями, построенными с ориентацией на регионы (возможны промежуточные холдинги), которые управляют деятельностью производственных продуктово или регионально ориентированных отделений (рис. 144).

Рис.144. Принципиальная схема двухступенчатого концерна с однородной (или разнородной) продуктовой программой и регионально ориентированной организационной структурой (тип II 2 )
В подобных концернах от штаб-квартиры и возможных промежуточных холдингов требуется координация всех разделов плана.
(3) Организация управления и структурные единицы концерна
Организация управления концерном независимо от преимущественной ориентации его структуры может быть построена следующим образом:
Руководящие кадры штаб-квартиры отвечают на уровне всего концерна:
Руководство штаб-квартиры при решении своих управленческих задач, в особенности таких, как планирование и контроль, получает поддержку со стороны ключевых, координирующих, штабных отделов, а также советов (комиссий) и проектных групп штаб-квартиры и со стороны руководства отделений, председатели правлений которых могут входить в высший руководящий орган концерна.
(а) Обеспечивающие управление структурные подразделения штаб-квартиры
Ключевые отделы штаб-квартиры отвечают за стратегическое планирование ( планирование полей бизнеса, продуктовых программ и потенциала/производственных мощностей, организационной и правовой структуры, высших управленческих кадров) и за внешнюю отчетность (задачи консолидации балансов и налогообложения), контроллинг и финансирование. Эти отделы в рамках своих задач являются линейными органами управления концерном. При децентрализованном управлении линейные полномочия этих отделов ограничиваются планированием полей бизнеса и контроллинга.
Координирующие отделы штаб-квартиры создаются при необходимости организации концерном оперативного планирования продуктовой программы и таких основных функций, как сбыт, производство, материально-техническое обеспечение, НИОКР, персонал, капитальное строительство и ремонт оборудования, обработка информации, защита окружающей среды. Причем выполнение названных выше функций может быть сконцентрировано и в специализированных отделениях, например, НИОКР, снабжение, транспорт и обработка информации на ЭВМ (концепция сервисных центров). Координирующие отделы штаб-квартиры имеют по отношению к соответствующим службам отделений и дочерних предприятий ограниченные распорядительные полномочия и, как правило, решают свои задачи совместно с последними.
Штабные отделы штаб-квартиры осуществляют связи с общественностью, юридическое обеспечение, внутренние ревизии и решают текущие организационные вопросы. Они выполняют исключительно консультационные функции по отношению к высшему руководству и прочим структурным подразделениям концерна и к отделениям, в которых в свою очередь могут быть организованы аналогичные штабные отделы.
Комитеты (комиссии) и проектные группы организуются на постоянной основе или в качестве "временных структурных подразделений" для выполнения некоторых из вышеназванных функций ключевых, координирующих и штабных отделов или осуществления специальных проектов.
(б) Производственные отделения концерна
Они представляют собой организационно, а в некоторых случаях и юридически обособленные от штаб-квартиры хозяйственные единицы, решающие все свойственные предприятию с функциональной организационной структурой функциональные задачи.
Руководство производственного отделения несет ответственность за результаты деятельности своего структурированного, как правило, по продуктовому принципу подразделения. Чтобы обеспечить единое руководство концерном, принятие некоторых решений и распорядительские полномочия руководителей отделений в большей или меньшей степени ограничивают рамками проводимой концерном общей политики принятия решений; определенные функции являются прерогативой ключевых отделов или могут выполняться только по согласованию с координирующими отделами штаб-квартиры.
Производственные отделения могут подразделяться на функциональные, продуктовые или региональные.
В зависимости от распределения задач и прежде всего полномочий на предприятиях с однородной продуктовой программой используют матричные структуры с управлением по продуктам.
(в) Координирующие отделения концерна
Это организационно, а иногда и юридически обособленные от штаб-квартиры хозяйственные подразделения, имеющие в свою очередь несколько производственных отделений. Координирующие отделения в чистом виде выполняют лишь управленческие или консультационные функции. Руководство координирующим отделением несет ответственность за результаты деятельности своих организованных по продуктовому или региональному принципу хозяйственных единиц. Однако возможности принятия решений могут быть также довольно сильно ограничены рамками общей политики концерна.
В зависимости от распределения задач и ответственности на предприятиях с однородной продуктовой программой используют матричную, или тензорную систему управления, поскольку функции, продукты и регионы для некоторых отделений координирует штаб-квартира через ответственных (например, на основе личной унии) за данную сферу руководителей.
В международных концернах в некоторых странах или регионах могут создаваться региональные компании или промежуточные холдинги, которые "непосредственно на месте" владеют акциями дочерних предприятий, входящих в состав различных структурных подразделений или продуктовых отделений концерна.Такие региональные компании решают вопросы, связанные с внешней отчетностью, налогообложением, а также при необходимости - представительские задачи. В стране (регионе) нахождения они в принципе не отвечают за финансовый результат деятельности своих фирм.

Организационная структура и система планов предприятия
Дитгер Хан 'ПиК: Планирование и контроль: концепция контроллинга'III. Интегрированные планово-контрольные расчеты на предприятиях с функциональной организационной структурой
1. Система планов и планово-контрольные показатели
1.1. Организационная структура и система планов предприятия
Система ПиК рассматривается на примере предприятий с функциональной организационной структурой, в рамках которой не только предприятие в целом и его основные функциональные подразделения, но и интегрированные подразделения с пересекающимися задачами и областями ответственности образуют обособленные структурные единицы, которые в свою очередь могут быть разделены далее по функциональному, продуктовому и/или региональному принципам. В рамках функциональной организационной структуры могут существовать и временные организационные единицы в форме проектных групп (рис. 40).

Рис. 40. Предприятие с функциональной организационной структурой
Строение системы планирования (структура планов), понимаемое при системном подходе как целенаправленная структура потенциала, процессов и объектов, в свою очередь оказывает влияние на формирование организационной структуры предприятия. Организационная структура предприятия и система планирования взаимно влияют одна на другую.
Формирование системы ПиК требует разработки планов всеми организационными единицами предприятия.
Предприятие с функциональной организационной структурой может иметь следующую систему планов (разделов общего плана предприятия):
Система планов предприятия с функциональной организационной структурой
1. Общие положения
1.1. Анализ состояния внешней среды и предприятия (анализ развития отрасли, цепочки создания стоимости и конкуренции).
1.2. Прогнозы состояния внешней среды предприятия по рынкам потребителей, продуктам и регионам сбыта:
1.3. Видение, целевая картина деятельности предприятия.
2. Генеральные целевые планы
2.1. Материально-вещественные цели: производимые товары и оказываемые услуги (отрасли, подотрасли, концепции продуктов).
2.2. Стоимостные цели: цели результата, оборота, ликвидности.
2.3. Социальные цели: стандарты поведения по отношению к персоналу, инвесторам, партнерам по рынку, общественности.
3. Стратегические планы
3.1. Стратегические планы полей бизнеса и функциональные и региональные стратегии.
3.1.1. Общефирменный сводный стратегический бизнес-план:
3.1.2. Планы по полям бизнеса:
3.1.3. Стратегические планы развития функциональных сфер деятельности предприятия:
3.1.4. Региональные стратегии.
3.2. План совершенствования организационной структуры и правовой формы предприятия.
3.3. План совершенствования системы управления (руководства):
3.3.1. План расстановки руководящих кадров:
3.3.2. План совершенствования системы стимулирования руководителей.
3.3.3. План развития информационной системы управления.
4. Оперативные планы
4.1. Ассортиментно-продуктовый (номенклатурный) план в рамках имеющегося потенциала.
4.1.1. Ассортиментно- продуктовый план по группам продукции в натуральном выражении:
4.1.2. План стоимостных показателей (выручка, издержки, имущество).
4.2. Функциональные планы.
4.2.1. План сбыта.
4.2.1.1. Сбытовая программа (программы продаж по видам продуктов, рынкам,
группам потребителей).
4.2.1.2. План маркетинговых мероприятий:
4.2.2. План производства.
4.2.2.1. Производственная программа в разрезе продуктов и потенциала.
4.2.2.2. План мероприятий:
пользуемых материальных ресурсов.
4.2.2.3. План издержек, основных и оборотных средств.
4.2.3. План материально-технического снабжения.
4.2.3.1. Программа снабжения, включая создание запасов по видам сырья, основных и вспомогательных материалов.
4.2.3.2. План мероприятий.
4.2.3.3. План издержек, основных и оборотных средств.
4.2.4. План транспортно-складского хозяйства (логистика).
4.2.4.1. Транспортно-складская программа.
4.2.4.2. План мероприятий.
4.2.4.3. План издержек, основных и оборотных средств.
4.2.5. План НИОКР.
4.2.5.1. Программа НИОКР.
4.2.5.2. План мероприятий:
4.2.5.3. План издержек, основных и оборотных средств.
4.2.6. План персонала.
4.2.6.1. Программа персонала (штатные расписания).
4.2.6.2. План мероприятий:
4.2.6.3. План издержек, основных и оборотных средств.
4.2.7. План основных средств (здания, сооружения, оборудование, лицензии, патенты и т.п.).
4.2.7.1. Программа основных средств.
4.2.7.2. План мероприятий:
4.2.7.3. План издержек, основных и оборотных средств.
4.2.8. Планы работы руководящих кадров предприятия.
4.2.8.1. Планы работы высшего руководства и вспомогательных служб.
4.2.8.1.1.Планы высшего руководства.
4.2.8.1.1.1. Программа.
4.2.8.1.1.2. План мероприятий.
4.2.8.1.1.3. План издержек и необходимых средств.
4.2.8.1.2. План работы штабных и центральных отделов.
4.2.8.1.2.1. Программа.
4.2.8.1.2.2. План мероприятий.
4.2.8.1.2.3. План издержек, основных и оборотных средств.
4.2.8.2. План работы отделов контроллинга и финансов.
4.2.8.2.1. Программа.
4.2.8.2.2. План мероприятий.
4.2.8.2.3. План издержек, основных и оборотных средств.
4.2.8.3. План работы отдела обработки информации.
4.2.8.3.1. Программа.
4.2.8.3.2. План мероприятий.
4.2.8.3.3. План издержек, основных и оборотных средств.
4.2.8.4. План работы административного отдела.
4.2.8.4.1. Программа.
4.2.8.4.2. План мероприятий.
4.2.8.4.3. План издержек, основных и оборотных средств.
4.3. Плановые проекты.
4.3.1. Планы осуществления стратегических проектов.
4.3.2. Планы осуществления оперативных проектов. По каждому плану:
5. Общефирменный план результата и финансовый план
5.1. План расчетного результата (планы издержек и выручки).
5.2. План балансового результата.
5.2.1. План доходов.
5.2.2. Плановый баланс.
5.3. Финансовый план.
5.3.1. План денежных потоков.
5.3.2. План инвестиций и дезинвестиций.
5.3.3. План финансирования и дефинансирования.
5.3.4. Сводный план поступлений и выплат денежных средств: рассчитанный косвенным и прямым методом финансовый план.
6. Сводный перечень ключевых планово-контрольных показателей
6.1. Пояснения.
6.2. Ключевые целевые показатели.
6.3. Ключевые стратегические показатели.
6.4. Ключевые оперативные показатели.
6.5. Ключевые сводные экономические и финансовые показатели.
На рис. 41 показана взаимосвязь монетарных планово-контрольных расчетов в системе ПиК на предприятии с функциональной организационной структурой.

Рис. 41. Место и структура ПиК в системе планирования на предприятии
В практике работы предприятий отдельные плановые документы объединяются в блоки, например:

Организационная структура
Дитгер Хан 'ПиК: Планирование и контроль: концепция контроллинга'VII. Планирование и контроль в системе управления концерном Сименс
2. Реформирование организационной структуры и системы управления в 1989 г.
2.2. Организационная структура
2.2.1. Принципиальная структура
При реформировании Сименс как транснациональный универсальный концерн должен был принципиально придерживаться трех измерений организационной матрицы, включающей:
Структура концерна Сименс (по состоянию на 1 октября 1994. г. (рис. 11) включает:

Рис.11. Структура "Дома Сименс" (по состоянию на октябрь 1994 г.)
Кроме этих подразделений существует большое число дочерних предприятий, размер участия в капитале которых не позволяет интегрировать их в систему управления концерна Сименс, например совместное предприятие Bosch-Siemens Hausgerate GmbH.
Новая структура была введена 1 октября 1989 г. В это же время в связи с начавшейся модификацией структуры внесли ряд изменений, например, установили коммерческие отношения в системе внутреннего кооперирования, перегруппировали бизнес-отделения, продали некоторые хозяйственные единицы. Нова структура показала себя гибкой и способной к адаптации, поскольку бизнес-отделения, как правило, не имеют самостоятельной правовой формы.
На уровне центральных отделов/бюро и служб также происходили концентрация штабных задач (например, число главных отделов сократилось с 16 до 14) и выделение функций оказания услуг.
2.2.2. Органы управления концерна Сименс
2.2.2.1. Бизнес-отделения с собственным руководством - самостоятельные области бизнеса
Отделения, к которым относятся базовые бизнес-отделения, самостоятельные области бизнеса на правах бизнес-отделений и бизнес-отделения с собственной правовой формой являются хозяйствующими субъектами и поэтому отвечают за все мероприятия по разработкам, производству и сбыту продукции и их конечные результаты. Они руководят своим бизнесом как предпринимательские единицы в рамках общей политики концерна Сименс, располагая для этого всеми необходимыми ресурсами.
При создании бизнес-отделений решающим фактором была не только их величина, но и ориентация на потребителей и технологии. Отделения делятся на области бизнеса. Из возможных организационных форм была выбрана вертикальная структура, когда функции разработки, производства и сбыта продукции объединены в одном блоке ответственности.
При этом действует принцип "четырех глаз": все бизнес-единицы курирует один независимый "коммерсант", который непосредственно подчиняется коммерческому руководству бизнес-отделения.
В конечном счете такая структура рассчитана на расширение диапазона управления с тем, чтобы как можно шире делегировать ответственность и избегать длинных цепочек принятия решений.
2.2.2.2. Центральные отделы - центральные бюро - общие службы
Формирование центральных организационных единиц проводилось по следующим принципам: максимальное разделение функций решения штабных задач и оказания услуг; образование небольших квалифицированных и эффективных штабов; устранение дублирования.
Штабные задачи характеризуются директивностью, обязательным контролем за их выполнением и необходимостью координации. Выполнение штабных задач возложено на центральные отделы и центральные бюро концерна.
В задачу общих служб входит оказание только внутриконцерновых услуг функционального или регионального характера.
Функциональное управление концерном осуществляется через 5 центральных отделов, разделенных на 14 главных отделов:
2.2.2.3. Региональные отделения
Региональные отделения состоят из отраслевых филиалов внутри страны и зарубежных дочерних предприятий, сбытовых предприятий, опорных пунктов и представительств за рубежом. Они должны решать коммерческие задачи бизнес-отделений в регионах или странах.
Внутри страны хозяйственную деятельность осуществляют непосредственно бизнес-отделения под крышей отраслевых филиалов (ZN). Руководители сбытовых отделов соответствующих бизнес-отделений, представленных в отраслевых филиалах, получают указания из своих бизнес-отделений и несут ответственность перед ними за все сбытовые мероприятия и их экономические результаты.
Общая ответственность за определенное поле бизнеса лежит на бизнес-отделении.
Цель такой вертикальной структуризации бизнеса на периферии внутри страны в том, чтобы путем устранения организационных барьеров и распределения ответственности быстро войти в тесный контакт с потребителями и тем самым приблизить к рынку данное бизнес-отделение.
В соответствии с положением о порядке функционирования отраслевого филиала он должен обеспечивать в регионе в необходимом объеме координацию работы бизнес-отделений, единое представительство интересов концерна без нанесения ему ущерба и реализацию эффекта комплексности.
Для этого в регионах размещаются уполномоченные, координирующие органы и советы руководителей местных производств концерна Сименс. На небольших территориях сбытовые отделы бизнес-отделений образуют внутренние альянсы для согласования хозяйственных вопросов.
Из существовавших до сих пор 11 отраслевых филиалов и подчиненных им технических бюро создали в общей сложности 40 новых отраслевых филиалов, в которые по регионам сбыта могут объединяться сбытовые организации различных бизнес-отделений.
За рубежом действует принцип единого представительства концерна в данной стране: невозможно, да и не имеет смысла, когда бизнес-отделения полностью распоряжаются сбытом и производством в других странах. Из-за различающихся размеров и значимости стран были найдены неодинаковые организационные решения.
А. Заграничные общества (заграничные дочерние предприятия): на крупных мировых рынках Сименс представлен собственными дочерними обществами (в общей сложности 28 обществ в 35 странах, включа США).
Заграничные общества играют роль региональных предпринимателей и представляют на местах общие интересы концерна. Они решают задачи бизнес-отделений в рамках собственной ответственности за конечные результаты. При этом бизнес-отделения делегируют заграничным обществам максимум ответственности за предпринимательскую деятельность в соответствующих странах.
Независимо от степени самостоятельности и ответственности в области коммерции заграничные общества являются юридически самостоятельными и действуют в соответствии с законодательством страны пребывания.
Отсюда следует, что они должны: зарабатывать собственную прибыль;
нести ответственность за составление баланса и результаты; выполнять налоговые обязательства в стране пребывания; заботиться о финансировании своего имущества и хозяйственных операций; соблюдать трудовое и социальное законодательство страны пребывания.
Эти большие региональные единицы подчинены непосредственно правлению концерна. Председатель правления зарубежного общества является партнером при переговорах с правлением об интересах концерна Сименс в соответствующей стране.
Так как за рубежом, например, вследствие кооперации с местными партнерами или приобретения предприятий все большее число предприятий представляет спектр интересов концерна Сименс в стране или на мировом рынке, для того чтобы обеспечить необходимое единое внешнее представительство и координацию всех внутренних мероприятий концерна в стране, разработку политики в отношении данной страны, председателю правления зарубежного общества передают функцию официального полномочного представителя концерна Сименс в стране.
Зарубежные общества определяют свою структуру исходя из требований рынка и условий страны пребывания. Они заботятся и о том, чтобы их структура корреспондировала со структурой бизнес-отделений и принятой в концерне структурой внутренней отчетности.
В центре матричной структуры управления концерна должно стоять достижение равновесия между глобальной ответственностью бизнес-отделений за свои продуктовые группы и интересами зарубежных отделений в конкретных странах и регионах. При этом приоритет имеют интересы концерна в целом.
Б. Для отделения концерна Сименс в США (Siemens USA) действуют те же принципы, что и для других зарубежных обществ. До организационной реформы ответственность за деятельность предприятий Сименс в США несли соответствующие бизнес-отделения. Однако быстрорастущие объемы производства и уровень вертикальной интеграции на самом большом в мире рынке электротехнических изделий настоятельно потребовали усиления роли представительства Сименс в США в координации действий фирм в сфере производства, инвестирования и в кадровой политике.
Корпорации Siemens USA были поэтому, кроме обычных функций финансового холдинга, переданы управленческие функции по согласованию целей и мероприятий в области экономической политики предприятий в США, что особенно важно в сфере инвестирования и приобретения предприятий. Поэтому в корпорации Siemens USA создали соответствующие штабные отделы. Президент этой корпорации является официальным полномочным представителем концерна Сименс в США.
В. Во всех остальных 100 странах, где оперирует Сименс, хозяйственная деятельность осуществляется через небольшие сбытовые предприятия, опорные пункты, инженерные бюро и представительства. Эти региональные подразделения чаще всего выступают как центры затрат АО Сименс.
1 Ранее отделу ZU был подчинен также центральный отдел строительства (ZBA). Позднее ТВ А преобразовали в 2 самостоятельных общества с ограниченной ответственностью (Siemens Immobilien Management GmbH и SI AT Bauplanung und Ingenieurleistungen GmbH) с подчинением центральному отделу финансов.

Организационно-операционные аспекты ПиК
Дитгер Хан 'ПиК: Планирование и контроль: концепция контроллинга'V. Организация и автоматизированная обработка информации в системе ПиК
1. Организация ПиК
1.3. Организационнооперационные аспекты ПиК
1.3.1. Общие положения организации процесса планирования
Многообразие мероприятий планирования, большое число занятых в них и жесткая взаимозависимость разделов плана обусловливают необходимость целеориентированного структурирования процессов ПиК на предприятии, т.е. долгосрочного регламентирования.
При таком подходе к организации процесса планирования речь идет прежде всего об установлении временных и пространственных точек, к которым привязываются определенные работы по составлению, координации, утверждению планов, выдаче плановых заданий, контролю за выполнением планов конкретными руководителями.
В этой связи необходимо сбалансировать два конкурирующих требования относительно сроков утверждения планов.
С одной стороны, процесс планирования следует начинать как можно позже, чтобы иметь возможность обработать наибольший объем актуальной информации, а с другой стороны, его следует начинать как можно раньше, чтобы иметь достаточно времени для системной подготовки решений (проблемный или целевой поиск и оценка важнейших альтернатив для принятия решений).
Эффективна организация процесса планирования предполагает осуществление таких мероприятий:
а) учет всех объектов планирования и мероприятий по планированию и их группировка по плановым комплексам в соответствии со структурой системы планирования, а также учет объектов контроля, работ по контролю и контрольных комплексов;
б) определение состава участников, времени и мест проведения совещаний по планированию и контролю;
в) передача субъектам планирования исходных данных по планированию (контрольные цифры, прогнозы состояния внешней среды, результаты анализа деятельности предприятия), инструктивных материалов, нормативнометодической документации по планированию и контролю;
г) установление графика разработки разделов плана и их координации, утверждения планов (определение сроков в рамках протекающих снизу вверх и сверху вниз процессов планирования и сроков использования экономикоматематических моделей на подготовительных этапах планирования);
д) установление графика проведения совещаний контрольного характера (обсуждение результатов).
В дальнейшем станет необходимым контроль за соблюдением самого графика планирования, поскольку без него невозможно обеспечить непрерывность процесса планирования и тем самым быстрое, без трений прохождение плановых процедур.
Следует учитывать, что наряду с планированием по периодам, проводимым в рамках повторяющихся плановых циклов, существует апериодическое, например стратегическое, планирование. При этом такие разделы плана, как планирование полей бизнеса и потребности в руководящих кадрах следует планировать и по периодам, и апериодически, с привязкой к определенным событиям. Напротив, планирование организационноправовой структуры предприятия, системы стимулирования руководителей, информационной системы менеджмента, как правило, нерегулярное (апериодическое). Такое планирование проводят в проектных группах, образованных по проблемному принципу. При этом стратегические плановые проекты характеризуются интенсивными процедурами согласования между верхним уровнем управления и руководством проекта на всех этапах процесса планирования. Часто проектом руководит член высшей администрации предприятия. Постановка проблемы и выбор альтернатив по этим стратегическим вопросам задачи исключительно внутреннего высшего руководства, а их реализация часто требует согласия внешних центров принятия решений (например, собрания акционеров).
1.3.2. Организация процесса ПиК на предприятиях с функциональной организационной структурой
После общих подготовительных работ по информационному обеспечению и формальной структуризации процессов ПиК главный контроллер (центральный отдел планирования предприятия) должен детально отрегулировать и в дальнейшем координировать процессы:
При этом речь идет о формировании:
процесса, когда сопоставляются ожидаемый результат достижения целей и возможный уровень их достижения.
Также в качестве итога итеративного планирования утверждаются плановые цели и мероприятия на будущие периоды.
Общий горизонт планирования составляет от 1 до 3, 5, 10, 15 и более лет, причем год, в котором проводятся работы по планированию на последующие периоды, обозначается на временной оси как 1 (рис. 190). Речь идет о текущем хозяйственном или плановом годе (здесь он идентичен календарному).

Рис. 190. Плановый и отчетный (контрольный) периоды и плановый год
Отдельные работы по планированию генеральных целей, стратегическому, оперативному и сводному планированию результатов и финансов на уровне предприятия в целом, необходимые для их проведения подготовительные работы могут быть представлены на временной оси. Подчиненное значение имеет последовательное осуществление планового процесса, поддерживаемого при необходимости в целях повышения его обоснованности и совершенствования применением корпоративных экономикоматематических моделей (рис. 191). В плановые комплексы, представленные на временной оси, включаютс следующие работы:
а) обзор целей и мероприятий;
б) расчеты, обсуждения координация;
в) предварительное и окончательное согласование планов.

Рис. 191. Организация процесса генерального целевого, стратегического, оперативного и планирования результатов и финансового планирования на предприятии с функциональной организационной структурой
Могут быть и другие формы при визуализации процессов планирования, например, используемые в планировании проектов сетевые графики, графики Ганга и др.
(1) Организация процесса генерального целевого планирования
Собственно процесс планирования начинается с генерального целевого планирования или с постановки предварительных целей. Эту работу проводит правление или директорат с участием руководителей подразделений при консультационной поддержке контроллера и (или) центрального планового отдела предприятия.
Материальные, монетарные (стоимостные), социальные и прочие цели следует планировать с учетом уровня их достижения в прошедших периодах (см. часть II, раздел 4 и часть III, раздел 2). Поскольку генеральное целевое планирование проводится на базе общефирменных экономикоматематических моделей, то оно в принципе является всего лишь определением предварительных целей, так как расчет уточненных (окончательных) значений целевых показателей в стоимостном и натуральном выражении возможен только после завершения процесса общефирменного планирования результатов и финансов как свода всех разделов плана.
К последовательному планированию генеральных целей нужно приступать в начале текущего хозяйственного года, а еще лучше в последнем квартале предшествующего ему года, и предварительно заканчивать его в первом квартале текущего хозяйственного года. В феврале планового года план генеральных целей подвергается проверке, в основе которой лежит отражение уровня достижения целей по отдельным направлениям планирования, после чего утверждается предварительный целевой план.
Контроль за достижением целей осуществляется в ходе ежеквартальных совещаний по результатам, которые готовит главный контроллер или центральный плановый отдел предприятия и в которых принимают участие члены правления или директората и руководители подразделений. В ходе таких совещаний выявляются и анализируются причины отклонений от запланированных целей.
(2) Организация процесса стратегического планирования
Параллельно последнему этапу предварительного генерального целевого планирования начинается процесс стратегического планирования, охватывающего планирование полей бизнеса, продуктовых программ и потенциала, а также планирование организационноправовой формы и структуры предприятия и системы управления.
Планирование полей бизнеса и крупных проектов готовится при содействии центральных отделов стратегического планирования и контроллинга руководителями бизнесотделений. Планы утверждает высшее руководство предприятия в ходе заключительного планового совещания.
Более мелкие плановые объекты ( критерии должны устанавливаться индивидуально для каждого предприятия) планируются децентрализованно, однако оцениваются и утверждаются центральными органами управления предприятия.
Организационноуправленческая система планируется, как правило, исключительно высшим руководством предприятия при поддержке в случае необходимости соответствующих центральных отделов штабквартиры и сторонних консультантов. На практике хорошо зарекомендовали себя используемые прежде всего в стратегическом планировании закрытые (выездные) заседания правления по планированию, позволяющие руководителям высшего уровня и их помощникам отстраниться от текущих хозяйственных дел и без помех обсудить, например, направления, структуру и масштабы развития предприятия и принять решения по этим вопросам.
Стратегическое планирование имеет долго и среднесрочный характер, оно проводится не только периодически в течение некоторого ограниченного периода, но при необходимости и постоянно в течение всего года (например, если речь идет о приобретении стороннего предприятия, изменении правовой формы предприятия, смене руководства). Поскольку стратегическое планирование является базой для оперативного планирования, оно должно заканчиваться примерно в середине третьего квартала планового года в части, касающейся по крайней мере объектов, которые необходимо детально планировать уже на следующем этапе. Корректировка стратегического плана в октябре текущего хозяйственного года должна гарантировать учет возможных изменений плановых показателей.
После завершения поэтапной и общей проработки объекты стратегического планирования становятся предметом контроля. При этом необходимо проводить как регулярные периодические контрольные обсуждения, так и нерегулярные (в случае непредвиденных изменений предпосылок или при отклонениях фактических показателей от плановых).
(3) Организация процесса оперативного планирования
На базе предварительного планирования генеральных целей и стратегического планирования сначала децентрализованно по отдельным подразделениям (за исключением планирования продуктовой программы и определенных проектов, осуществляемых в централизованном порядке) проводятся работы по кратко и среднесрочному оперативному планированию производственной программы и мероприятий, а также стоимостное планирование.
Многочисленные процессы согласования разделов оперативного плана и сводного общефирменного плана результатов и финансового плана инициируются и проводятся контроллером или центральным отделом планирования. Прежде всего необходима координация планов сбыта, складского хозяйства, производства и снабжения. Кроме того, эти базовые планы должны быть согласованы уже на стадии их разработки со сквозными планами: основных средств, персонала, результатов, финансирования и другими, которые в свою очередь должны быть согласованы еще один с другим. Субъектом краткосрочного, ориентированного на ликвидность финансового планирования является руководитель финансового отдела казначей предприятия.
Краткосрочное планирование продуктовой программы с использованием экономикоматематических моделей проводится отделом контроллинга или центральным плановым отделом, или специальным отделом планирования продуктовой программы, или комиссией по оперативному программному планированию с учетом имеющегося потенциала, средств производства и персонала и ограничений в сферах сбыта, производства, снабжения.
К процессу оперативного планирования следует приступить в начале третьего квартала планового года и закончить его после завершения всех координационных процессов к началу четвертого квартала. Проверка и окончательное утверждение с учетом текущей информации, касающейся состояния внешней среды, происходят во второй половине четвертого квартала, т.е. на завершающем этапе процесса планирования.
Контроль за достижением целей по разделам оперативного плана проводит контроллер или центральный плановый отдел предприятия. Задача определить сначала отклонения фактических показателей от запланированных по отдельным разделам плана и представить руководству предприятия и подразделений, допустившим отклонения, данные о видах, объемах и причинах этих отклонений. Совместно с руководителями ответственных подразделений контроллер или центральный плановый отдел должен проанализировать причины отклонений и разработать необходимые корректирующие мероприятия.
Руководитель соответствующего подразделения совместно с контроллером обязан обосновать результаты анализа причин отклонений от плана и необходимость разработанных мероприятий перед руководством предприятия. Сопоставления плановых показателей с фактическими и совещания по результатам проводятся ежеквартально.
(4) Организация процесса свободного общефирменного планирования результатов и финансового планирования
Параллельно с процессом оперативного планирования могут начинаться процессы сводного общефирменного планирования результатов и финансового планирования, включающие планирование издержек и выручки, имущества, затрат и доходов, баланса, денежных поступлений и выплат, ликвидности. Эти планы вырастают из генеральных целевых планов и контрольных показателей стратегических и оперативных планов, вместе с которыми их затем проверяют и при необходимости корректируют. На этой же стадии учитываются ограничения балансовой и финансовой политики предприятия. Сводное стоимостное планирование завершается утверждением оперативного плана и бюджета. Что касается генеральных количественных целей, то теперь на основе всех проработанных разделов оперативного плана становится возможным определить с достаточной точностью ожидаемые значения целевых показателей и тем самым окончательно установить генеральные цели на рассматриваемый последующий плановый период с позиций субъектов планирования в текущем плановом году.
С целью упрощения процесса планирования на практике в отдельных случаях пытаются объединить, с одной стороны, следующие за обсуждением годового отчета планирование генеральных целей со стратегическим планированием, а с другой стороны, оперативное планирование с кратко и среднесрочным сводным общефирменным планированием результатов и финансовым планированием.
Процессы планирования могут быть в упрощенной форме представлены на рис. 192.

Рис. 192. Процессы стратегического и оперативного планирования параллельно с процессом бюджетного планирования
При установлении сроков обсуждения годового отчета, планирования генеральных целей, стратегического и оперативного планирования и планирования бюджета следует учитывать, что часто для окончательного утверждения этих планов требуется согласие наблюдательного совета или совета директоров, которое дается в ходе соответствующих заседаний этих органов управления.
Сроки проведения заседаний необходимо учитывать и при организации процессов ПиК.
1.3.3. Организация процессов ПиК в концернах с дивизиональной организационной структурой
В концернах с дивизиональной организационной структурой возникают в принципе те же проблемы при подготовке процессов планирования, что и на предприятиях с функциональной организационной структурой.
Однако формальная структура процессов планирования в концерне с дивизиональной организационной структурой более дифференцирована. Инициирование и отслеживание необходимых подготовительных работ по планированию преимущественно задача главного контроллера концерна или центрального планового отдела штаб-квартиры, которую они выполняют в кооперации с дивизиональными контроллерами. Это справедливо прежде всего для транснациональных концернов, в которых наблюдается интенсификация процессов согласования по вертикали, а также в целом более высокий уровень комплексности системы планирования и связанный с этим более высокий уровень затрат времени на осуществление различных процессов планирования.
Процессы планирования генеральных целей, стратегического и оперативного планирования, сводного концернового планирования результатов и финансов могут быть также представлены графически (рис. 193), причем и здесь каждому выделенному полю соответствуют три вида работ:
а) постановка предварительных целей и мероприятий;
б) расчеты, обсуждения - координация;
в) предварительное и окончательное утверждение планов.

Рис. 193. Организация процессов генерального целевого, стратегического, оперативного и сводного планирования результатов и финансового планирования в концерне с дивизиональной организационной структурой
(1) Организация процесса планирования генеральных целей
Планирование генеральных целей начинается в последнем квартале года, предшествующего текущему хозяйственному году. Оно проводится для концерна в целом правлением или директоратом и руководителями различных бизнес-отделений. Главный контроллер концерна или центральный плановый отдел штаб-квартиры привлекаются к этой работе в качестве консультантов.
В рамках дивизиональной организационной структуры, в отличие от функциональной, становится необходимым изменение временных параметров работ по планированию генеральных целей из-за большего объема координации. Необходимо сокращение сроков разработки целей всего концерна, поскольку предварительные генеральные цели в качестве исходного пункта для стратегического планирования в подразделениях должны быть доведены до них как можно раньше. Предварительное планирование генеральных целей должно быть завершено до конца февраля планового года. При этом следует дать и контрольную информацию, полученную в ходе проводимых ежеквартально совещаний по результатам.
План генеральных целей подвергается в течение планового года (в сентябре или в октябре) корректировке, причем в качестве дополнительной информации берутся данные, отражающие ожидаемый уровень достижения запланированных целей в бизнес-отделениях. Эти ожидаемые данные базируются на информации уже имеющегося стратегического плана и на первых отдельных результатах оперативного и сводного общеконцернового планирования.
(2) Организация процесса стратегического планирования
Параллельно последнему этапу определения предварительных генеральных целей для концерна в целом начинается процесс стратегического планирования. Бизнес-отделения составляют планы полей бизнеса или планы продуктовых программ и потенциала, которые затем оцениваются на концерновом уровне. При этом необходима координация стратегических планов бизнес-отделений и концернового стратегического плана. Эти координационные процессы инициируются и проводятся главным контроллером концерна или центральным плановым отделом штаб-квартиры, или центральным отделом стратегического планирования. Наиболее важные крупные проекты в принципе планируются в концернах с многозвенной структурой также централизованно. Это справедливо и для планирования организационно-правовой структуры концерна, информационной системы управления, планирования НИОКР, приема и увольнения руководителей бизнес-отделений и дочерних предприятий, входящих в состав концерна, и руководителей штабных отделов.
Процессы планирования, которые необходимо проводить на данном этапе, начинаются примерно в середине февраля после завершения процесса предварительного планирования генеральных целей и должны быть завершены до конца июля планового года. При стратегическом планировании опять же следует принимать во внимание текущую информацию, получаемую в ходе регулярных обсуждений результатов (сопоставления фактических и плановых показателей). В течение года бизнес-отделения и дочерние предприятия, входящие в состав концерна, а также штаб-квартира проводят мероприятия стратегического планирования и разрабатывают стратегические планы проектов.
Проверка и корректировка стратегических планов, предусмотренных на данном этапе планирования, с учетом результатов сводного общеконцернового планирования результатов и финансов проводится в октябре. При этом должны быть учтены наряду с корректировкой целевых планов изменения, выявленные в состоянии внешней среды предприятия, а также обусловленные проведенными координационными работами.
(3) Организация процесса оперативного планирования
Оперативное планирование в условиях дивизиональной организационной структуры проводится параллельно в различных бизнес-отделениях по той же схеме, что и на предприятиях с функциональной организационной структурой. При этом наряду с проблемами координации в функциональных отделах бизнес-отделений возникают новые проблемы внешней координации отдельных функций на общеконцерновом уровне. Такие согласования проводятся центральными координирующими отделами штаб-квартиры концерна. К оперативному планированию в бизнес-отделениях уже на первом этапе можно приступать до окончания процесса стратегического планирования (с начала и до середины июня) и завершать до конца сентября. Подготовленные в итоге кратко- и среднесрочные производственные программы и планы мероприятий бизнес-отделений после корректировки стратегического плана в ноябре или декабре еще раз проверяются и согласовываются один с другим или пересматриваются.
За этим этапом сверки ( с ноября до середины декабря) следует окончательное согласование (фиксация) и утверждение бюджета. Окончательное бюджетирование часто сознательно проводят только в январе или в феврале первого года планового периода, поскольку только тогда бывает полностью готов отчет о результатах текущего хозяйственного года.
Оперативные данные об изменениях во внешней среде и об уровне достижения целей текущего периода, получаемые в ходе периодических обсуждений результатов, во время которых осенью специально согласовываются требования к кратко- и среднесрочным планам, используются затем в оперативном планировании. Если удастся за счет соответствующих организационных мероприятий ускорить процесс оперативного планирования, то его начало может быть сдвинуто к концу планового периода (по возможности - к середине августа).
(4) Организация процесса свободного общеконцернового планирования результатов и финансового планирования
На базе подготовительных работ после завершения планирования результатов и финансового планирования, а также предшествующего им планирования других разделов плана бизнес-отделений и концерна в целом проводится сводное планирование результата и финансовое планирование на уровне всего концерна. Оно включает разработку предварительных и окончательных - однако- непременно в форме консолидированной системы - плановых показателей по издержкам и выручке, имуществу, затратам и доходам, балансу, поступлениям и выплатам, резервам платежных средств для всех структурных единиц концерна. Их окончательное утверждение означает также окончательное определение высших монетарных целей концерна и входящих в него бизнес-отделений (дочерних предприятий) с лежащими в их основе разделами плана. Особое значение здесь приобретает система показателей головного предприятия (материнского общества, штаб-квартиры) концерна.
В связи со сложностью координационных процессов в концернах часто в первом полугодии разрабатывают объединенный план генеральных целей и стратегический план, во втором полугодии проводят средне- и краткосрочное (годовое) планирование.Бюджет составляется в качестве детализированного плана первого планового года среднесрочного плана.
Сроки проведения плановых конференций (совещаний) и обсуждений результатов в концернах, как правило, также согласовываются со сроками заседаний наблюдательного совета.

Организационно-структурные аспекты ПиК
Дитгер Хан 'ПиК: Планирование и контроль: концепция контроллинга'V. Организация и автоматизированная обработка информации в системе ПиК
1. Организация ПиК
1.2. Организационно-структурные аспекты ПиК
Методы ПиК, а значит, и эффективность интегрированной системы плановых и контрольных расчетов зависят от распределения задач между контроллером и финансистом (казначеем) и (или) центральным отделом планирования, а также их места в структуре предприятия. Ниже рассмотрены связанные с этим организационные модели, применяемые на предприятиях с дивизиональной организационной структурой.
1.2.1. Организационные структуры общефирменного планирования в немецкой промышленности
На промышленных предприятиях Германии система плановых и контрольных расчетов, ориентированных на результат, возникла из системы бухгалтерского учета. В настоящее время на мелких и средних предприятиях главный бухгалтер часто занимается и плановыми расчетами (рис. 177). Планирование и бухгалтерский (производственный и финансовый) учет не разделяются.

Рис. 177. Интеграция бухгалтерского учета и финансов с общефирменным планированием - концепция I
Возрастающие объемы планирования во всех подразделениях обусловливают все большее значение функции координации при разработке общефирменных планов. Это находит свое выражение в том, что сегодн прежде всего на средних и крупных предприятиях разделяют централизованно выполняемые задачи общефирменного планирования и задачи производственного и финансового учета и закрепляют их за специальными структурными подразделениями (рис. 178).

Рис. 178. Организация производственного и финансового учета автономно от общефирменного планирования - концепция II
Централизованно решаемые задачи планирования выполняются обычно центральным отделом. Руководитель центрального отдела планирования подчиняется либо высшему органу управления всего предприятия, либо только председателю правления. Часто в других подразделениях есть представитель плановой службы (уполномоченные по планированию).
Задачи производственного и финансового учета реализуются в этом случае как самостоятельные линейные задачи. При такой автономной структуре плановой службы предприятия руководители экономического и финансового отделов входят в состав высшего органа управления либо непосредственно (при его прямом подчинении председателю), либо косвенно (при его подчинении директору по экономике).
Можно привести аргументы за и против и для той, и для другой организационной альтернативы.
В пользу организационного разделения задач общефирменного планирования и задач производственного и финансового учета говорит то, что общефирменное планирование, особенно стратегическое планирование, носит преимущественно качественный характер; руководители, занимающиеся бухгалтерскими задачами (документальный учет) и имеющие соответствующий менталитет, часто не в состоянии решать задачи планирования, а значит, выполнять альтернативные и оптимизационные расчеты, ориентированные на будущее, разрабатывать и внедрять системы планирования. При определенной квалификации руководителя службы бухгалтерского учета и при наличии у него соответствующей мотивации для решения задач планирования данный аргумент о неспособности планировать теряет свое значение, особенно в том случае, когда для предприятий, начиная с некоторого их минимального размера, можно найти специалистов по проведению экономических расчетов, ориентированных как на прошлое (учетные задачи), так и на будущее (плановые задачи). В пользу отделения учетных служб от плановых и за их прямое подчинение высшему органу управления служит прежде всего то, что общефирменное планирование как ориентированная на будущее развитие предприятия область задач должна находиться в непосредственном подчинении у высшего органа управления или у его председателя. Это относится по меньшей мере к стратегическому планированию. Так можно повысить значимость руководителя финансово-экономической службы в высшем органе управления.
В пользу организационного объединения функций планирования и учета в отделе контроллинга говорит прежде всего то, что таким образом будет лучше обеспечиваться ориентация на результат всех происходящих на предприятии процессов.
Результатно ориентированное информационное обеспечение и консультирование, планирование и контроль на предприятии базируются в конечном счете на учетных данных, идет ли речь о продуктах, продуктовых программах, проектах, отделениях или о предприятии в целом. Все частные разделы плана интегрируются в сводном плане результатов (прибыли) и финансовом плане предприятия. Краткосрочные планирование и контроль находятся в тесной взаимосвязи прежде всего с системой бухгалтерского учета. Содержательно связаны одно с другим скользящее кратко-, средне- и долгосрочное планирование, причем текущее годовое планирование как детализированная система плановых расчетов может также "работать" обособленно. Когда принимают концепцию контроллинга, доминируют задачи, находящиеся во взаимосвязи с результатно ориентированными плановыми расчетами; учет в качестве инструмента планирования, документирования и контроля должен быть структурирован соответствующим образом, что при подчинении комплексов задач учета и планирования одному руководителю, как правило, позволяет решать их с большей эффективностью.
Контроллинг как комплекс задач получил распространение прежде всего на крупных промышленных предприятиях немецкоязычных стран. Таким образом, планирование на предприятии, особенно плановые расчеты, и система учета организационно объединяются. Только стратегическое планирование часто находится в автономном подчинении у высшего органа управления предприятием или его председателя (рис. 179 и 180), поскольку для будущего предприятия планирование полей бизнеса, систем организации и управления в связи с направленностью этого планового комплекса на такие основные ориентиры, как рынок, технология и человек, имеет чрезвычайно важное значение.

Рис. 179. Непрямое подчинение отдела контроллинга высшему руководству предприятия

Рис. 180. Непосредственное подчинение отдела контроллинга высшему руководству предприятия
Когда работа по планированию проводится в комиссиях (комитетах), то их место в организационной структуре определяется в первую очередь позицией в ней руководителя соответствующей комиссии.
Так, различают действующие на определенном организационном уровне советы по стратегическому и оперативному планированию, а при необходимости и отдельно бюджетные комиссии (комитеты) (рис. 181).

Рис. 181. Включение комиссий (советов) по планированию в структуру предприятия
Стратегическое и оперативное планирование все чаще выступает как проектное планирование в рамках проектных групп. При этом для повышения гибкости и актуальности планирования большое значение имеет вопрос определения места проектных групп в структуре предприятия.
Включение проектных групп в организационную структуру предприятия может происходить в различных организационных формах (рис. 182). Чаще всего на практике используют форму штабного проектного отдела, в котором координация работ по проектам осуществляется специальным сотрудником - координатором проекта. При организации чисто проектного отдела, который обычно создается для управления крупными проектами (например, покупка и интеграция нового предприятия), все сотрудники, участвующие в проекте, объединяются в одну структурную единицу под управлением наделенного соответствующими функциональными и административными полномочиями руководителя проекта. Такая форма организации подходит, когда руководители проектов впоследствии должны будут принять на себя управление созданными дочерними предприятиями или приобретенными обществами. Кроме того, при решении фундаментальных и межотраслевых проблем может быть предложена матричная форма организации проекта. Руководство проектом в такой ситуации обычно имеет право администрирования только в профессиональной области.



Рис. 182. Формы проектных структур
Руководство проектной группы может быть подчинено комитету по проектам, обладающему полномочиями принятия решений по основным вопросам проектов.
1.2.2. Место отделов контроллинга, финансов и стратегического планирования на предприятии с функциональной организационной структурой
Руководители отделов контроллинга и финансов могут иметь равные права, причем либо они оба находятся в подчинении у члена правления, отвечающего за финансово-экономическую деятельность, часто называемого вице-президентом по финансам и представляющего интересы этих отделов в правлении, либо они оба непосредственно представлены в правлении (или при необходимости в качестве заместителей члена правления) (рис. 179 и 180).
В зависимости от того, узко или широко трактуется перечень задач контроллинга, могут быть предложены четыре основные организационные концепции структуры отделов контроллинга и финансов.
Концепция А
Контроллинг - это весь учет и отчетность и ряд дополнительных функций. В соответствии с такой "американской концепцией контроллинга" при организации служб контроллинга и финансов происходит первичное разделение на задачи, ориентированные на результат и прибыль, и задачи, ориентированные на ликвидность (рис. 183).

Рис. 183. Организация контроллинга и финансов: концепция А - "американская концепция контроллинга"
Концепция В
Контроллинг - это только весь учет и отчетность без дополнительных функций. В соответствии с данной "американской ключевой концепцией контроллинга" в ведении службы контроллинга остаются только ориентированные на результат (прибыль) задачи информационного обеспечения, составления планов, контроля и всего учета (рис. 184).

Рис. 184. Организация контроллинга и финансов: концепция В - "американская ключевая концепци контроллинга"
Концепция С
Контроллинг - это только внутренний учет и отчетность и ряд дополнительных функций. В соответствии с такой "немецкой концепцией контроллинга" при организации служб контроллинга и финансов происходит первичное разделение задач на внутренние и внешние (рис. 185).

Рис. 185. Организация контроллинга и финансов: концепция С - "немецкая концепция контроллинга"
Концепция D
Контроллинг - это только внутренний учет и отчетность без дополнительных функций. В соответствии с данной "немецкой ключевой концепцией контроллинга" в ведении службы контроллинга остаются только ориентированные на результат (прибыль) задачи информационного обеспечения, составления планов, контроля и внутреннего учета (рис. 186).

Рис. 186. Организация контроллинга и финансов: концепция D - "немецкая ключевая концепци контроллинга"
Концепции А, В, С, D могут варьироваться в зависимости от организационных факторов:

Рис. 187. Контроллинг на предприятии с функциональной организационной структурой с котроллерами функциональных подразделений, продуктовых программ, продуктов, проектов и заводов (концепция децентрализованного контроллинга)
При децентрализованном контроллинге на первом плане стоит стремление наилучшим образом воплотить в жизнь основную идею контроллинга, по возможности во всех подразделениях предприятия, а именно так структурировать всю систему решений и деятельности на предприятии, чтобы сориентировать ее на результат (прибыль).
В связи с этим особое значение приобретает вопрос определения места децентрализованных контроллеров в структуре предприятия.
При функциональной и административной подчиненности главному контроллеру контроллеры подразделений могут рассматриваться в качестве представителей центрального отдела контроллинга. При этом контроллер соответствующего подразделения относительно независим. Однако такое организационное решение таит в себе опасность, что контроллер подразделения будет недостаточно интегрирован в головном отделе и будет восприниматься им как "инородное тело", а это отрицательный момент, ибо контроллер должен вызывать доверие.
На этапе разработки концепции децентрализованного контроллинга такое регулирование отношений подчиненности может, однако, иметь положительные стороны, поскольку здесь главный контроллер приобретает (по меньшей мере формально) относительно сильную позицию.
Если же контроллер подразделени функционально подчиняется руководителю этого подразделения, а административно - главному контроллеру, то тем самым руководитель подразделения получает в свое распоряжение экономического советника, которым он имеет право руководить в рамках соответствующей функции. Это предполагает прежде всего высокую квалификацию контроллера подразделения. Административная подчиненность обеспечивает связь контроллера подразделения с главным контроллером предприятия.
Функциональная подчиненность главному контроллеру при одновременной административной подчиненности руководителю подразделения может привести к конфликтным ситуациям с последним. Такие ситуации возникают обычно тогда, когда руководитель подразделения считает, что "его" контроллер плохо отстаивает интересы своего подразделения. Напряженные взаимоотношения могут сложиться и с центральным отделом контроллинга, если контроллер подразделения будет ориентироваться только на указания руководителя этого подразделения. И в этом случае то, что контроллер подразделения имеет двух начальников, может вызвать конфликтные ситуации. В целом недостатки данного варианта подчиненности перевешивают его достоинства.
Если контроллер подразделения подчинен руководителю этого подразделения как функционально, так и административно, то слишком сильна ориентация на интересы данного подразделения. Это благоприятствует созданию децентрализованного и относительно самостоятельного отдела контроллинга, который, однако, при определенных обстоятельствах может занимать одностороннюю позицию и представлять только интересы своего подразделения.
На практике хорошо зарекомендовала себя модель функциональной и административной подчиненности контроллера руководителю подразделения, когда одновременно главный контроллер имеет право получать всю общую и специальную плановую и контрольную информацию подразделения. Кроме того, главный контроллер имеет право принимать решения по вопросам системы организации и применения методов контроллинга, право участвовать в принятии решений по специальным вопросам (относящимся к предмету контроллинга), а также подбирать (при необходимости увольнять) контроллеров подразделений.
1.2.3. Место отделов контроллинга, финансов и стратегического планирования на предприятии с дивизиональной организационной структурой
В промышленных концернах с дивизиональной организационной структурой, где есть и не самостоятельные, и самостоятельные в правовом отношении подразделения или дочерние предприятия, за которыми закреплены определенные продукты или продуктовые группы, в рамках концепции контроллинга наряду с должностью главного контроллера концерна, как правило, создаются должности дивизиональных контроллеров.
Главный контроллер концерна со своим отделом должен помимо обычных задач контроллинга (см. концепции А и D) решать дополнительные задачи, в том числе:
Обычные задачи контроллинга должны быть централизованы, по возможности, в небольших масштабах. Наряду с повторяющимися (например, формирование общеконцернового плана) и специальными задачами контроллинга, относящимися к отдельным направлениям работы (например, оценкой деятельности всего концерна, расчетами по консервации производств), главный контроллер должен решать концептуальные и системные задачи.
Дивизиональные контроллеры (контроллеры отделений) должны в принципе заниматься всеми теми задачами, которые могут относиться к области контроллинга на предприятии с функциональной организационной структурой. В экстремальных ситуациях в каждом отделении могут быть введены должности контроллеров функциональных подразделений, заводов, продуктовых программ, продуктов и проектов (рис. 188).

Рис. 188. Контроллинг в концерне с дивизиональной организационной структурой
Иерархия контроллеров ориентирована на структуру концерна.
В концернах с разнородными продуктовыми программами главными задачами отдела контроллинга на уровне всего концерна являются планирование и контроль экономических результатов и инвестиций.
Главный контроллер концерна координирует работу дивизиональных контроллеров.
В концернах с относительно однородной продуктовой программой, кроме того, необходимо возлагать работу по информационному обеспечению, консультированию и координации работы подразделений и штаб-квартиры концерна на другие центральные координирующие отделы (сбыта, производства, снабжения и т.д.). Число контроллеров может быть расширено в соответствии со структурой концерна, если делегировать контроллеров центрального отдела или создать соответствующие должности в координирующих отделах концерна, советах и проектных группах.
Между контроллерами штаб-квартиры концерна и дивизиональными контроллерами в рамках матричной организационной структуры могут возникать разногласия или даже конфликты.
Чтобы обеспечить оптимальный результат, контроллинг, подобно информационной сети, должен охватывать весь концерн.
Помимо перечисленных должностей контроллеров существует должность главного финансиста (казначея). Кроме того, как показано на рис. 188, возможно создание центрального или штабного отдела стратегического планирования.
В транснациональных, организованных по дивизиональному принципу промышленных концернах часто в подчинении высшего руководства находятся региональные или страновые структурные единицы, которым в свою очередь подчиняются расположенные в других странах и регионах дочерние предприятия со своими отделениями.
Такая структура в принципе усложняет управление концерном, так как вводит еще одно измерение: региональный и (или) страновый разрез.
Одновременно усложняется и проблема общей координации всех мероприятий внутри страны и за ее пределами на верхнем уровне управления. Есть три варианта необходимой координации в транснациональных концернах:
Проблемы координации, важные для управления транснациональными концернами, особенно сильно проявляются в концернах с однородной продуктовой программой.
В концернах же с относительно разнородными продуктовыми программами - это преимущественно проблемы управления персоналом, прибылью и ликвидностью. Задачи по координации целей, связанных с прибылью, в полном объеме возлагаются на службу контроллинга. В рамках службы контроллинга в транснациональных концернах возникают дополнительные проблемы:
Иерархия контроллеров в транснациональном концерне также ориентирована на соответствующую его структуру. В транснациональном концерне, структурированном по бизнес-отделениям, руководство этих отделений несет ответственность за конкурентоспособность продуктов и прибыль в глобальном масштабе, а руководители, отвечающие за отдельные регионы и страны, решают ряд специфических задач. К этим задачам относятся анализ ситуации и прогнозирование развития новых возможностей для бизнеса в этих регионах и странах; разработка консолидированной отчетности и оптимизация налоговых выплат; финансирование и распределение полномочий среди местных менеджеров; поддержание контактов с местными властями, предпринимателями и общественностью. Руководители региональных и страновых отделений могут сами входить в совет контроллеров концерна или им придаются соответствующие региональные и страновые контроллеры, а также оказывают помощь функциональные контроллеры штаб-квартиры концерна.
В такого рода векторных организационных структурах с главным контроллером концерна, контроллерами бизнес-отделений, региональными и страновыми контроллерами, а также функциональными контроллерами необходимо создание слаженной контроллинговой системы. В концерне, имеющем региональные или страновые структурные образования, представляется целесообразным определить функции международного контроллера, которого можно сравнить с главным контроллером национального предприятия с дивизиональной организационной структурой.
Международный контроллер может входить либо непосредственно в состав высшего руководства концерна, либо косвенно в качестве руководителя отдела контроллинга с подчинением высшему органу управления.
При развитой иерархии контроллеров к службе контроллинга относятся, кроме международного контроллера концерна, региональные контроллеры, страновые контроллеры, а внутри стран - главные контроллеры расположенных там дочерних предприятий со своими дивизиональными контроллерами, при необходимости еще и функциональные контроллеры (рис. 189). Кроме того, к службе контроллинга транснациональных концернов могут относиться контроллеры продуктовых программ, продуктов и (или) проектов. Для обеспечения управляемости транснациональным концерном по вертикали вышеназванные должности контроллеров вводятся на уровне концерна в целом, регионов, стран, дочерних предприятий и отделений. Необходимую в определенных обстоятельствах горизонтальную координацию работы контроллеров осуществляет главный контроллер зарубежного дочернего предприятия, страны, региона или международный контроллер. В данном случае можно провести аналогию с вариантами подчиненности функциональных, продуктовых и заводских контроллеров на предприятиях с функциональной организационной структурой.

Рис. 189. Контроллинг в транснациональном концерне с дивизиональной организацией, структурированной по регионам
Финансовый отдел транснационального концерна занимается широким кругом вопросов, прежде всего относящихся к международному финансированию, валютным операциям и обеспечению валютных курсов.
Кроме того, возможно подчинение высшему руководству транснационального концерна отдела стратегического планирования.

Основные цели ПиК
Дитгер Хан 'ПиК: Планирование и контроль: концепция контроллинга'II. Характеристика интегрированных ориентированных на результат и ликвидность планово-контрольных расчетов
4. Интегрированная система показателей планово-контрольных расчетов, ориентированных на результат и ликвидность
4.2. Основные цели ПиК
Планово-контрольные расчеты являются инструментом достижения более высоких результатов деятельности предприятия через улучшение процесса управления. Они позволяют количественно описывать будущие и фактически произошедшие события во взаимосвязи с процессами на самом предприятием. Тем самым требуются качественное осмысление и количественное описание собственных целей, действий и реакций и таковых у партнеров по рынку и других групп во внешней среде предприятия. Для системы ПиК необходимы четкие, количественно выраженные данные:
Главная цель системы интегрированного ПиК состоит в том, чтобы при ее помощи определять близко к оптимальным результаты решений, задавать их в качестве плановых целей и контролировать их достижение путем своевременного сопоставления фактических и запланированных результатов и анализа причин возможных отклонений для корректировки планов. Система интегрированного ПиК делает возможным управление через согласованное (кооперированное) планирование и постановку целей (Management by Objectives) и управление посредством специфического контроля, т.е. оценку только специфических отклонений от поставленных целей (Management by Exceptions). Это позволит повысить эффективность процесса управления, понимаемого как контур регулирования, и тем самым в конечном итоге увеличить результаты деятельности предприятия.
4.2.1. Совершенствование управления путем согласования целей
При четко сформулированных высших целях предприятия: оборот, прибыль и ликвидность - система планово-контрольных расчетов позволяет последовательно дезинтегрировать высшие цели на подцели и задавать их на каждом уровне управления в виде целевых показателей-заданий (управленческих показателей).
Целевые показатели должны быть количественно измеримы. В качестве основы для принятия решений о формулировании и задании целей служит прогнозная информация, а также результаты модельных расчетов. Управление через согласование целей происходит, когда плановые цели определяются и ставятся в процессе их обсуждения с привлечением руководителей соответствующих нижестоящих уровней управления. При необходимости к процессу обсуждения подключаются специальные координирующие службы предприятия. Речь идет о вертикальном и горизонтальном процессе формулирования целей, осуществляемом по принципу "сверху вниз и снизу вверх", в котором задействовано множество лиц. Идеальный случай (на практике не реализуемый) - построение и утверждение пирамиды целей предприятия с взаимодополняющими связями между ними.
Такой способ планирования и задания целей для подсистем и проектов предприятия особенно хорошо подходит в качестве концепции управления, когда есть определенна свобода в выборе стратегий и мероприятий для их достижения. Тем самым через коллективную постановку цели мотивируется и идентифицируется труд руководителей в подсистемах предприятия и проектных группах.
При управлении путем согласования и задания целей, например на базе целевых показателей оборота и прибыли за период, отделам сбыта, а внутри них - торговым представителям, в ходе обсуждений ставятся соответствующие цели по обороту и суммам покрытия. Далее для самостоятельно оперирующих на рынке и имеющих свой баланс подразделений (например, отделений, дочерних предприятий), являющихся "центрами прибыли", в качестве (минимальной) цели могут согласовываться и задаваться показатели плановой прибыли и плановой рентабельности капитала.
Цели, количественное выражение которых в рамках системы планово- контрольных показателей невозможно или слишком трудоемко (это касается в основном стратегических и части оперативных целей), должны быть заданы в виде некоторого качественного уровня или пределов. При управлении через согласование и задание целей для руководителей высшего уровня предприятия такие стратегические цели, как совершенствование организации и стимулирование персонала, формулируются только на качественном уровне (вербально). Это относится также часто и к стратегиям.
4.2.2. Совершенствование управления путем оценки специфических контролируемых результатов - управление через отклонения
Ориентированные на результат и ликвидность планово-контрольные расчеты дают возможность дополнить планирование дифференцированным контролем.
Наряду с учетом "нормальных" отклонений они позволяют сигнализировать об исключительных ситуациях, когда отклонения превосходят допустимые пределы. Пределы (допуски) отклонений могут устанавливаться заранее с учетом характера решаемой проблемы. Следует также установить, начиная с какой величины отклонения информация о нем должна поступать руководителю вышестоящего уровня управления, чтобы при опасных отклонениях можно было своевременно и согласованно приступить к решению проблемы (управление по отклонениям). Речь может идти и о положительных, и об отрицательных значениях отклонений как результате сопоставления плановой и фактической информации, иногда за различные периоды. На базе контрольной информации проводится анализ вида отклонений, причин и условий появления. В заключение проводится анализ последствий отклонений, и в случае необходимости корректируются цели. Особое значение имеет сравнение плановых показателей с ожидаемыми (анализ ожидаемого выполнения плана). Эта информация раннего предупреждения позволяет при выявлении опасных отклонений своевременно реагировать на них, планировать и проводить упреждающие мероприятия или скорректировать цели (см. часть III, раздел 1.3.2.4.2).
При управлении через контроль исключительных отклонений, например, в отделах сбыта и в отношении торговых агентов все позитивные и негативные отклонения фактических показателей оборота и/или сумм покрытия от плановых анализируют сначала менеджеры отдела, и только при запредельных значениях отклонений к анализу и поиску решения привлекаются вышестоящие руководители. То же относится и к исключительным отклонениям в центрах прибыли.
Контроль отклонений уровня достижения качественно сформулированных стратегических или оперативных целей, как правило, требует проведения специального анализа, поскольку в большинстве случаев очень трудно определить "нормальные" отклонения.
4.2.3. Совершенствование управления через увязку планирования целей и контроля за их достижением с оплатой труда руководителей
Использование концепции управления посредством согласования и задания целей и организации соответствующего контроля за их достижением является эффективным инструментом управления при определении курса развития предприятия и корректировки этого курса в ходе реализации.
С учетом изменений плановых предпосылок и возможности разграничения показателей, на которые можно или нельзя оказывать управленческое воздействие, возможна текущая оценка руководителей по степени достижения поставленных перед ними целей. Это касается всех объектов планирования.
В последнее время появляется все больше методик, которые связывают переменную часть оплаты труда, или тантьему (процент от прибыли предприятия), руководителей высшего и среднего уровня управления с качеством планирования на предприятии. Размер переменной части оплаты труда при определенных предпосылках ставят в зависимость от степени достижения согласованных целей. При этом речь может идти, с одной стороны, об оперативных целях, т.е., как правило, о показателях финансового результата или его компонентах (например, оборота, издержек по оплате труда персонала, состояния запасов и т.д.) на один плановый год (бюджет). С другой стороны, для некоторых руководителей в качестве базы оплаты труда могут служить согласованные с ними стратегические цели или отдельные цели и мероприятия на долгосрочный плановый период.
Рассмотренная система ПиК с ориентированными на результат и ликвидность планово-контрольными расчетами позволяет осуществлять целеориентированное руководство на всех уровнях управления и использовать систему материального стимулирования руководителей, увязанную с уровнем планирования на предприятии. Формирование подобной системы стимулирования руководителей в рамках стратегического планирования будет подробно рассмотрено в части III, раздел 3.3.
Использование ориентированных на результат и ликвидность планово-контрольных расчетов в рамках системы ПиК, а также формирование самой системы ПиК с интегрированными планово- контрольными расчетами является главной задачей контроллинга.

Основы планирования проектов и проектного менеджмента
Дитгер Хан 'ПиК: Планирование и контроль: концепция контроллинга'III. Интегрированные планово-контрольные расчеты на предприятиях с функциональной организационной структурой
6. ПиК в рамках стратегического и оперативного планирования проектов
6.1. Основы планирования проектов и проектного менеджмента
В последнее время наряду с регулярно проводимым генеральным целевым, стратегическим и оперативным планированием, а также общефирменным планированием результата и финансов все большее распространение получает планирование проектов (рис. 126). Эта форма планирования требует от руководства предприятия особого внимания.

Рис. 126. Планирование проектов в рамках общефирменного планирования
Проекты в рамках концепции системы планирования, излагаемой в этой книге, являются целе-ориентированной, ограниченной во времени последовательностью, как правило, однократных, комплексных и нерегулярно повторяющихся действий (мероприятий, работ).
К специфическим сущностным признакам проекта можно отнести следующие:
Разработка проектов проводится обычно в рамках специфической проектной организационной структуры.
Различают однофункциональные проекты, например подготовка и проведение рекламной кампании, технологических разработок, капитального ремонта, увеличения капитала предприятия, и многофункциональные проекты, например внедрение нового продукта, подготовка и осуществление крупных капитальных вложений, приобретение доли капитала в другом предприятии, проведение реорганизации.
Под планированием проектов понимают систематическую подготовку и принятие решений относительно целей, сроков и последовательности действий. Планирование проектов в соединении с процессами регулирования и контроля образует процесс управления проектами, или проектного менеджмента (рис. 127).

Рис. 127. Понятие и сущность управления проектами (проектного менеджмента)
Исходя из содержания отдельных работ или их комплексов проекты можно разделить на проекты стратегического и оперативного характера. Проекты стратегического характера охватывают мероприятия, связанные, как правило, с изменением потенциала и корректировкой генеральных целей предприятия. Примерами таких проектов могут служить проекты присоединения новых предприятий (слияния), разработки новых продуктов или разработки стратегических планов. Проекты оперативного характера касаются текущих мероприятий, не влекущих за собой изменение потенциала предприятия. Примером таких проектов могут служить подготовка и проведение годового собрания акционеров или проведение рекламной кампании. Некоторые проекты могут иметь одновременно и стратегический, и оперативный характер.
Проектное планирование независимо от характера проектов включает планирование содержательной (продуктивной) цели, сроков, экономических результатов и затрат, а также структуры работ по проекту в целом и по отдельным его этапам. Планирование структуры работ, в частности, охватывает:
В литературе и хозяйственной практике часто под проектным планированием понимается только планирование комплекса задач и структуры проекта, а под проектным менеджментом - совокупность процессов планирования, регулирования и контроля проектов.
В рамках концепции системного инжиниринга (Systems Engineering - SE) делается концептуальное разделение проектирования систем и проектного менеджмента. Проектный менеджмент является понятием более высокого уровня, охватывающим все управленческие действия по подготовке и реализации проекта. При этом речь идет не о мероприятиях по решению самой содержательной проблемы проекта, а об управлении процессом решения проблемы. В модели системного инжиниринга процесс планирования протекает с нарастающей детализацией по фазам проекта: предварительное исследование, основная разработка, детальное конструирование с постоянной привязкой к проектируемой системе.
По окончании каждой фазы планирования проекта принимаются решения о дальнейших действиях, в том числе об изменении структуры и объема проекта или даже о его прекращении. Главные принципы действий в модели системного инжиниринга: "от общего к деталям" и "многовариантность" (рис. 129).

(Источник: Haberfellner R. и. a. Systems Engineering - Methodik und Praxis, Hrsg. W. F. Daenzer, F. Huber, 8. Aufl., Zurich 1994, S. 59.)
Рис.129. Взаимосвязи между компонентами модели системного инжиниринга
Во многих отраслях промышленности, особенно в капитальном строительстве, предметом проекта является весь процесс выполнения заказа (контракта). В этом случае планирование структуры работ по проекту и другие виды планирования (производства, снабжения, финансирования) вообще разделить невозможно.
Особыми формами проектного планирования являются модель генерального подряда и модель эксплуатации. Генеральный подрядчик принимает на себя общую ответственность в рамках твердо установленных цен, сроков и параметров качества за проект в целом, а также за его ключевые элементы, необходимые для сдачи заказчику под ключ строительного объекта или производственного комплекса. В модели эксплуатации ответственность за планирование, строительство, техническую и коммерческую эксплуатацию объекта, а также финансирование проекта принимают на себя один или несколько субъектов. В этом случае проблемы финансирования и эксплуатации объекта являются предметом переговоров как на этапе обоснования предложения проекта, так и на этапе его реализации.
При планировании крупных проектов обычно разрабатывают калькуляции следующих видов: предварительную (грубую при предложении заказа и детальную по заключенному договору) и сопровождающие реализацию проекта промежуточную и заключительную (фактическую) калькуляции.
Субъекты проектного планирования и менеджмента должны определяться в зависимости от объема и комплексности проекта. Таким субъектом выступает чаще всего руководитель проекта или совет по управлению проектом, который формулирует цели, формирует одну или несколько проектных групп, координирует их работу, обеспечивает распределение ресурсов и полномочий.Дополнительно в некоторых случаях создают вышестоящий орган - руководящий комитет по проектам. Крупные проекты также организуются в форме центров издержек или прибыли или даже в форме юридически самостоятельных отделений предприятия.

Особенности
Дитгер Хан 'ПиК: Планирование и контроль: концепция контроллинга'VII. Планирование и контроль в системе управления концерном Сименс
8. Система управления заграничной деятельностью
8.1. Особенности
Необходимость совершенствования управления деятельностью заграничных организационных единиц концерна Сименс вызвана целым рядом причин: с ростом уровня интернационализации деятельности концерна возрастает ответственность организационных единиц за стратегические и оперативные действия в регионах; происходит быстрое изменение рыночной ситуации, действующие при этом глобальные факторы, определяющие направления развития бизнеса, часто связаны с большим риском; заграничные организационные единицы, будучи юридически самостоятельными, оперируют в чужой правовой среде, что часто делает невозможным директивное управление ими. Вместе с тем система управления региональными структурами должна все врем оставаться частью системы управления концерна Сименс. Это требует новых знаний и организационных разработок для быстрого приспособления к меняющимся условиям.

Отчетность концерна как основа планирования и контроля заграничных дочерних предприятий
Дитгер Хан 'ПиК: Планирование и контроль: концепция контроллинга'IV. Интегрированные планово-контрольные расчеты на многозвенных предприятиях (в концернах) с дивизиональной организационной структурой
5. Планирование результата и финансовое планирование на уровне штаб-квартиры концерна
5.2. Отчетность концерна как основа планирования и контроля заграничных дочерних предприятий
Если концерн владеет дочерними предприятиями за границей, то по отношению к ним действуют иные, чем в Германии, правовые нормы и валюты. Как правило, в зарубежных странах существуют законы, определяющие форму баланса и способы оценки его статей, а также налоговые законы, которые могут существенно отличаться от действующих в Германии. Так, различия есть в списании материальных и нематериальных активов, составлении отчетов о прибылях и убытках, по-разному формируются резервы. Особенно сильно отличаются балансы в странах с высокой инфляцией, так как там правила составления и оценки статей баланса, а также налоговые нормы приспособлены к условиям инфляции.
Чтобы можно было обеспечить формальное и содержательное единство показателей ПиК в концерне в целом, немецким законодательством установлено, что заграничные дочерние предприятия должны составлять дополнительную отчетность на базе немецкого законодательства специально для целей консолидации.
Таким образом, заграничные дочерние предприятия наряду с проведением планово-контрольных расчетов в национальной валюте и в соответствии с национальным законодательством дополнительно должны вести учет и отчетность согласно общим для концерна правилам. Поэтому при расчетах в качестве одной из плановых величин должен выступать обменный курс.
В планах и отчетах каждого зарубежного дочернего предприятия должны быть представлены следующие показатели:
1) результат в национальной валюте после уплаты налогов в соответствии с местным законодательством;
2) производственный результат в местной валюте, рассчитанный в соответствии с внутриконцерновыми правилами;
3) результат в местной валюте после уплаты налогов, рассчитанный в соответствии с внутриконцерновыми правилами;
4) результат после уплаты налогов в германских марках до пересчета курсовой разницы;
5) результат после уплаты налогов в германских марках после пересчета курсовой разницы.
(1) Внутреннее планирование и контроль используются в кратко-, средне-, а иногда и долгосрочных расчетах с постоянными стоимостными показателями.
Внутреннее планирование и отчетность в национальной валюте ведутся на заграничных дочерних предприятиях прежде всего согласно действующему национальному законодательству. Так как эта отчетность должна быть прочитана и интерпретирована штаб-квартирой концерна, ее приводят в соответствие с действующими внутриконцерновыми правилами. При этом баланс и отчет о прибылях и убытках должен соответствовать как внутриконцерновым правилам, так и немецкому законодательству. Однако и в таком трансформированном виде отчеты оцениваются на основе национального законодательства. При расчетах калькуляционных прибылей и убытков все оценки проводятся по текущей или восстановительной стоимости. Суммы переоценки стоимостных показателей по национальному законодательству относятся на нейтральный результат.
Предварительно перед пересчетом показателей баланса и отчета о прибылях и убытках в германские марки эти показатели должны быть определены в национальной (местной) валюте, но в соответствии с общеконцерновыми правилами. При этом в отчете о прибылях и убытках приводится калькуляционный результат, рассчитанный согласно немецкому законодательству. Такой расчет показывает, как должен был бы выглядеть отчет в местной валюте, если бы в рамках национального законодательства использовались внутриконцерновые правила составления годового отчета. Особенно важным это для дочерних предприятий в странах с мягкими валютами.
В стране с мягкой валютой, как правило, при составлении отчета о прибылях и убытках амортизация оценивается по восстановительной стоимости, а прочие затраты и доходы - частично по текущей стоимости.
На нейтральный результат в этом случае относится переоценка по немецкому торговому законодательству, проводимая частично по текущему курсу германской марки на день приобретения, что дает возможность получать оценку статей баланса в твердой валюте.
Если заграничное дочернее предприятие находится в стране с твердой валютой, то показатели баланса исчисляются по стоимости приобретения в местной валюте, но в соответствии с немецким законодательством. Эта оценка служит основой для расчета амортизации в балансе. Затем балансовая оценка имущества и балансовая амортизация, пересчитанные по курсу на день приобретения, включаются в баланс, рассчитанный в германских марках.
Параллельно оценке активов по первоначальной стоимости всегда делается оценка по восстановительной стоимости, что позволяет определять калькуляционную амортизацию при расчетах результата производственной деятельности.
Поскольку при составлении отчета о прибылях и убытках как в соответствии с местным законодательством, так и в соответствии с внутренними правилами концерна исходят из оценки по восстановительной или текущей стоимости, оба расчета совпадают вплоть до показателя производственного результата. Затем на нейтральный результат относят переоценку, сделанную в соответствии с местным законодательством и общеконцерновыми правилами.
При внутренних планово-контрольных расчетах в германских марках баланс структурируется в соответствии с немецким законодательством, а отчет о прибылях и убытках - и в форме расчетов калькуляционного результата, и в соответствии с немецким законодательством. Такие расчеты для стран с твердой валютой осуществляются путем приведения отдельных позиций отчетности, сформированных в соответствии с местным законодательством и внутриконцерновыми правилами.
Если зарубежное дочернее предприятие находится в стране с мягкой валютой, то некоторые статьи отчета пересчитывают в твердую валюту. При этом основные средства и собственный капитал приводят дополнительно в германских марках. Такие отчеты в твердой валюте служат для того, чтобы привести позиции расчетов, оцененных в местной валюте, в соответствие с общеконцерновыми правилами.
Планирование и контроль в национальной (местной) валюте прежде всего используют для управления дочерними предприятиями в зарубежных странах. Планирование и контроль в германских марках служат главным образом для обеспечения единства управления зарубежными дочерними предприятиями с позиций концерна в целом. При постановке целей штаб-квартира концерна, следовательно, исходит из планирования и контроля в германских марках, а детальное планирование и контроль сначала осуществляются в соответствии с законодательством страны места нахождения дочернего предприятия.
(2) Внешнее планирование и контроль осуществляются на кратко-, средне- и долгосрочный периоды в зависимости от учетной политики в рамках заданных методов оценки.
К внешнему планированию и контролю зарубежных дочерних предприятий есть два подхода. Дочерние предприятия публикуют свои годовые отчеты, составленные согласно национальному законодательству. Они исходят при этом из правил внутреннего планирования и контроля при структурировании и оценке баланса в соответствии с местным законодательством. Внешний отчет, пересчитанный в германских марках, также направляется в общеконцерновый отчет.
Внешнее планирование и контроль служат для оценки соответствующего дочернего предприятия в сравнении с другими отделениями концерна и компаниями, работающими в данной стране.
Баланс в местной валюте, по структуре и методам оценки соответствующий законодательству данной страны, в хозяйственной практике называют торговым балансом I. Баланс, по структуре и методам оценки соответствующий правилам, принятым в концерне, называют торговым балансом II. Эти балансы и отчеты служат для оценки деятельности заграничных дочерних предприятий и прежде всего задействованного ими капитала с точки зрения концерна в целом.
С точки зрения концерна в целом в налогооблагаемую базу должен закладываться консолидированный финансовый результат. При этом как бы предполагается, что налог взимается в той стране, где находится головное предприятие концерна (штаб-квартира).Налоги, выплачиваемые зарубежными дочерними предприятиями, могут рассматриваться в качестве авансовых платежей. Между странами должны быть заключены соглашения, по которым страна, в которой находится дочернее предприятие концерна, получит соответствующую долю консолидированных налоговых выплат.
Однако налогообложение консолидированного результата возможно лишь в немногих странах, например в США. Поэтому при общеконцерновых планово-контрольных расчетах с учетом данных отдельных отчетов необходимо пытаться оценить на базе действующих для дочерних предприятий местных налоговых законодательств оптимальную с точки зрения концерна сумму налогов. Вследствие различий в налоговых законодательствах разных стран теряется не только информативность финансовых результатов, но и существенно различаются оценки стоимости имущества и ликвидности.

Ответственность за результат
Дитгер Хан 'ПиК: Планирование и контроль: концепция контроллинга'VII. Планирование и контроль в системе управления концерном Сименс
8. Система управления заграничной деятельностью
8.3. Ответственность за результат
Страновые общества как региональные предприятия несут собственную ответственность за результаты своей деятельности. Можно сказать, что эта ответственность в какой-то степени является противовесом продуктовой ответственности бизнес-отделений. Ответственность страновых обществ включает обязательство приносить прибыль, достаточную для выплаты дивидендов и создания резервов. Сверх этого региональные единицы должны заботиться о создании экономических условий, обеспечивающих будущее их бизнеса. Решение об использовании полученной в стране прибыли принимает не бизнес-отделение, а руководство странового общества, разумеется, только на основе утвержденной центральным правлением страновой концепции и бюджета. Страновые общества благодаря этому вынуждены особое внимание уделять поддержанию равновесия между различными видами бизнеса на своей территории, иногда даже против воли бизнес-отделений. Страновые общества должны по возможности зарабатывать прибыль непосредственно в странах пребывания. Эта прибыль образуется как разница между полной выторгованной ценой импортируемых в страну изделий концерна и самостоятельно согласованными ценами с клиентами в стране, за вычетом собственных сбытовых издержек. Когда согласование цены с потребителями в стране в рамках прямых сделок проводят непосредственно отделения, что чаще всего происходит при глобальных сделках или очень больших технических и коммерческих рисках, страновое общество получает от отделений комиссионные в размере, который покрывает их затраты на содействие и дает прибыль.

Перспективы развития компании
Дитгер Хан 'ПиК: Планирование и контроль: концепция контроллинга'VIII. Создание новой системы управления ОАО Холдинговая компания 'Ленинец'
10. Перспективы развития компании
Главным результатом, достигнутым компанией за последние три года, следует считать то, что она сохранилась несмотря на все экономические и организационные трудности (неплатежи по оборонным заказам и падение спроса на товары народного потребления, конверсию, потерю многих поставщиков и потребителей продукции в странах СНГ и др.) в качестве единого научно-производственного комплекса радиоэлектронной отрасли, перейдя при этом первой из крупных предприятий России в совершенно новое качество приватизированного акционерного управленческого холдинга.
Наряду с традиционными направлениями деятельности в компании сложился ряд новых динамично развивающихся областей бизнеса, к которым прежде всего следует отнести коммуникационную технику, двойные технологии в сфере транспорта, медицинскую технику, финасово-инвестиционную деятельность. Однако развитие новых направлений требует не только организационных, но и значительных инвестиционных усилий, налаживания новых для компании рыночных связей.
Устойчивое развитие возможно на путях технологической и финансовой интеграции. Ключевым направлением такой интеграции является создание на базе компании финансово-промышленной группы и научно-производственных консорциумов. Перспективным направлением в области научно-производственной кооперации и инвестиционной деятельности может стать сотрудничество с рядом зарубежных концернов. Уже сейчас с некоторыми из них: "Тексакс Инструментс", "Рокуэлл Интернейшнл" (США), "Томпсон" (Франция), "ФИАР" (Италия) - выполняется ряд проектов в области разработки новой техники, систем управления качеством. Успешно развивается и имеет большие перспективы сотрудничество с компанией "Жилетт" в области производства товаров для бритья.

План поля бизнеса
Дитгер Хан 'ПиК: Планирование и контроль: концепция контроллинга'VII. Планирование и контроль в системе управления концерном Сименс
6. Инструменты стратегического планирования
6.1. План поля бизнеса
План поля бизнеса является инструментом разработки стратегии бизнес-отделения, а также базой для проведения комплексного функционального анализа на уровне концерна в целом. Планы полей бизнеса имеют не только единую структуру, но и стандартную форму с однозначно определенным содержанием, что делает возможным обобщение и анализ этих планов (рис. 25).

Рис. 25. Основные разделы плана поля бизнеса
Так, поля бизнеса, которые характеризуются общими условиями, необходимыми для создания конкурентных преимуществ, выделяются и описываются единообразно при помощи матрицы преимуществ.
Наряду с чисто вербальными комментариями определенные параметры плана описываются посредством логических заключений и количественных показателей, например характеристик сильных сторон поля бизнеса концерна Сименс в сравнении с основными конкурентами.

Планирование численности и движения персонала
Дитгер Хан 'ПиК: Планирование и контроль: концепция контроллинга'VII. Планирование и контроль в системе управления концерном Сименс
9. Долгосрочное планирование потенциала концерна
9.4. Планирование численности и движения персонала
9.4.1. Краткосрочное планирование и контроль численности работающих
За регулирование численности работающих в зависимости от хозяйственного развития несут ответственность бизнес-отделения и зарубежные общества.
Краткосрочное планирование численности работающих осуществляется при составлении бюджета. Об изменении численности структурные подразделения вплоть до отдельных мест возникновения затрат отчитываются ежемесячно. Этот отчет проходит через все уровни иерархии. Форма такого отчета для концерна в целом приведена на рис. 62.

Рис. 62. Ежемесячный отчет об изменении численности работающих
В отчете указывают численность всех работающих в концерне Сименс, кроме студентов-практикантов и работников, находящихся на повышении квалификации, которые имеют с концерном Сименс специальные контракты.
Во внутренней отчетности отражаются изменения численности по сравнению с численностью предыдущего года на базе сравнимой структуры, что позволяет лучше оценить влияние численности на развитие бизнеса.
В общую численность работающих входит также численность работающих неполный рабочий день.
Отчет сопровождается пояснениями к основным позициям и анализом причин изменений. Здесь особое внимание уделяется вопросам неполного рабочего дня, использования сверхурочных часов, простоев и текучести кадров.
Планирование и контроль численности работающих находятся в компетенции центрального отдела финансов.
9.4.2. Анализ структуры и тенденций развития численности персонала
Центральный отдел персонала ведет учет кадров, данные которого служат базой для среднесрочного и долгосрочного планирования и анализа состава работающих по образованию, квалификации и стажу, в частности:
а) определения изменений численности работающих в разрезе образования и связанной с этим потребности в кадрах, возникающей, если необходимо сохранить или определенным образом изменить существующую численность;
б) определения должностного и возрастного состава как исходной точки для планирования перспективных целей развития персонала. При этом важную роль играют:
В соответствии с этим планируется целевая структура кадров, а отсюда вытекают планы и мероприятия по обеспечению кадрами и развитию персонала, например планы обучения в производственной, технической и коммерческой сферах, план формирования резерва руководящих кадров. Существенное значение имеет планирование руководящих кадров.
9.4.3. Связь между планированием персонала и бизнес-планированием
9.4.3.1. Планирование персонала - элемент стратегии бизнеса
Различные стратегии бизнеса: расширение ключевой деятельности на растущих рынках, лидерство в издержках при массовом производстве, защита сегментов бизнеса - требуют определенных качеств от кадров, и прежде всего руководящих. Важную роль здесь играют технологии, рыночные структуры и не в последнюю очередь - поведение конкурентов.
Нововведения и рационализация производства предъявляют новые требования к кадрам. Однако выполнение этих требований часто сдерживается длительными сроками обучения и повышения квалификации персонала. Поэтому структура персонала планируется на средне- и долгосрочную перспективу, и это планирование должно увязываться как можно раньше со стратегическим бизнес-планированием. Только таким образом перспективные требования к персоналу в соответствии со стратегиями бизнеса смогут своевременно влиять на планирование кадров. По этой причине в концерне Сименс существуют тесные связи между бизнес-планированием и планированием персонала. Эти связи расширяются и углубляются поэтапно (рис. 63).

Рис. 63. Ориентация планирования персонала на бизнес-планирование
В зависимости от критических факторов, определяющих успех запланированных стратегий, строятся ключевые функции, которые являются решающими для реализации желаемых конкурентных преимуществ. Ключевые функции выполняют сотрудники с определенными уровнем образования, опытом и личными качествами. Здесь планирование расстановки кадров соединяется с планированием мероприятий по их подготовке.
С одной стороны, планирование нацелено на определение профиля и объема требований к персоналу согласно бизнес-стратегиям, с другой стороны, на индивидуальную карьеру сотрудников.
9.4.3.2. Место планирования персонала в организационной структуре концерна
Взаимосвязь бизнес-стратегий и планирования персонала отражается и в организационной структуре (рис. 64). На уровне всего концерна ответственность за стратегическое планирование в целом несет центральный отдел концернового планирования, а за достижение целей в области кадровой и образовательной политики - центральный отдел персонала.

Рис. 64. Взаимосвязь бизнес-планирования и планирования персонала
Таким образом, центральный отдел концернового планирования с его всеобъемлющими полномочиями, с одной стороны, задает основное направление стратегическому планированию через главный отдел общеконцерновых стратегий, с другой стороны, планированию руководящих кадров через главный отдел подготовки руководящих кадров.
Эта соподчиненность вытекает из стратегического значения руководящих кадров для дальнейшего развития фирмы.
С планированием и подготовкой руководящих кадров связаны задачи центрального отдела персонала и главного отдела подготовки руководящих кадров:
На уровне бизнес-отделений за стратегическое планирование отвечают правления отделений, которые получают поддержку и консультации от своих отделов персонала по определенному кругу кадровых вопросов:
Отделы персонала - связующее звено между отделением и центральными органами концерна, ответственными за кадры. Особенно это важно при планировании и подготовке руководителей. Кроме того, они участвуют в обсуждении вопросов кадровой политики концерна, вынося на них проблемы отделений и содействуя тем самым принятию решений.
На уровне сегментов и полей бизнеса ответственные за бизнес работают вместе с секторами персонала на местах.
Секторы персонала реализуют целевые установки концерна в области кадровой, социальной и образовательной политики. Они консультируют руководящие кадры и оказывают им поддержку в решении задач, стоящих перед ними, консультируют трудящихся по социальным и кадровым вопросам и вместе с производственным советом заботятся о поддержании атмосферы доверия. Спектр задач секторов персонала на местах:
9.4.4. Планирование мероприятий по удовлетворению потребности в персонале
В соответствии с описанными выше методами и процессами планирования, начиная с уровня бизнес-единиц, определяется кратко- и среднесрочный спрос на кадры. При этом анализируют, какую часть потребности в кадрах можно удовлетворить за счет имеющихся сотрудников, используя кадровые перестановки или осуществляя мероприятия по повышению квалификации.
Превышающая внутренние возможности потребность в кадрах должна удовлетворяться в этом случае путем привлечения работников со стороны (планирование обеспечения кадрами). Это можно осуществить путем приема на работу после прохождения обучения в самом концерне (или по направлениям концерна) или путем найма на рынке труда.
9.4.4.1. Планирование подготовки персонала
Кадры в концерне Сименс готовят свыше 100 учебных центров по всему миру, где ежегодно по 60 производственным, техническим и коммерческим специальностям проходит обучение около 15 000 молодых людей. Планирование высококомплексной деятельности ориентировано на различные условия: удовлетворение краткосрочной потребности в кадрах подразделений, долгосрочные тенденции изменения кадровой структуры и потребности в персонале, необходимость дифференциации потребностей в персонале по различным регионам и профессиям и т.д. Следуя этим условиям, определяют базовые показатели планирования подготовки кадров, которые затем детализируются в планах подготовки кадров в учебных центрах на местах.
9.4.4.2. Планирование приема на работу
Концерн Сименс заполняет в год более 10 000 вакантных рабочих мест непосредственно на рынке труда, из которых около 2000 мест приходится на выпускников университетов и вузов.
Наряду с обычными способами привлечения кадров существует специальная система вузовского маркетинга высококвалифицированных кадров. Хотя мероприятия вузовского маркетинга носят долгосрочный характер, каждый год потребность в специалистах высшей квалификации уточняют исходя из спроса подразделений.
Концерн Сименс участвует в настоящее врем более чем в 400 исследовательских проектах. Свыше 300 сотрудников концерна работают преподавателями в вузах. Еще 300 сотрудников регулярно посещают вузы с целью участия в профессиональных дискуссиях и информирования студентов о деятельности концерна.
Программы обучения в вузах по направлению концерна Сименс, студенческие кружки и стипендиальная поддержка в учебе - важные инструменты вузовского маркетинга.
В концерне ежегодно занято примерно 15 000 студентов-стипендиатов и практикантов. Примерно 700 дипломных работ выполняется ежегодно при поддержке концерна. Для особо одаренных студентов концерн Сименс предлагает уже много лет специальные программы поддержки в рамках студенческих кружков.
Для каждого выпускника вуза, которому концерн предоставляет рабочее место на своих предприятиях, разрабатывается годичная индивидуальная программа интеграции, охватывающая не только вопросы, связанные с непосредственно выполняемой работой, но и выходящие за ее рамки. Существуют и многочисленные тренировочные программы инженерных кружков, также помогающие войти в свою специальность.
9.4.5. Планирование развития руководящих кадров
Планированию и учету руководящих должностей, определению потенциала руководящих кадров, подбору руководителей и их подготовке к занятию должностей в соответствии с потребностью в концерне Сименс всегда уделялось особое внимание. Эта тема заняла в плане обеспечения будущего успеха важное место, потому что при разработке новой системы управления концерном значительной целью было создание бизнес-единиц, управление которыми требовало предпринимательских талантов. Поэтому планирование руководящих кадров нацелено прежде всего на подготовку предпринимателей.
9.4.5.1. Принципы планирования руководящих кадров
Планирование и развитие руководящих кадров - комплексный процесс. Он начинается с приема на работу высококвалифицированных сотрудников и сопровождает их через средние уровни на самый верх руководящей иерархии.
С развитием личности руководителей связаны две дополнительные целеустановки:
Для достижения этих целей концерн Сименс выдвинул 6 принципов развития руководящих кадров (рис. 65).

Рис. 65. Принципы развития руководящих кадров
Различают карьеру линейного руководителя (распорядительные функции) и карьеру специалиста (предметно-ориетированные функции). Они равноценны и должны привлекать сотрудников к выполнению задач, соответствующих их наклонностям. Распорядительные функции связаны преимущественно с занятием должностей линейных руководителей, а должности, связанные с выполнением предметно-ориентированных функций, есть в штабных отделах или в научных подразделениях. При равноценных условиях контракта это выражается в различных названиях должностей, например начальник отдела выполняет распорядительную функцию, а главный референт - предметно-ориентированную.
Развитие персонала в концерне Сименс интернационально: создается и поддерживается международная управленческая команда.
Деятельность по всему миру, многоотраслевой бизнес, множественность функций, объединенных под крышей концерна, предлагают достаточно возможностей для карьеры руководящих кадров. Руководители со стороны в практике концерна Сименс - исключение.
9.4.5.2. Оценка потенциала и отбор руководящих кадров
Бизнес-отделения, заграничные общества и центральные отделы сами отвечают за планирование своих руководящих кадров. Главный отдел руководящих кадров координирует эту работу и оказывает необходимую консультационную помощь.
Определяющими критериями для оценки и продвижения сотрудника являются достигнутые успехи и способности, проявленные им на занимаемой должности. Основа для оценки потенциала сотрудника и планирования его карьеры - обсуждение деятельности сотрудника в форме собеседования с его непосредственным начальником.
Собеседования проходят минимум раз в два года и сосредоточиваются на двух аспектах: достигнутых сотрудником результатах в работе и отсюда - целях будущего сотрудничества; собственных его представлениях о поставленных целях - здесь начальник оценивает его потенциал и исходя из этого планирует мероприятия по дальнейшему развитию сотрудника.
Планирование развития сотрудников тесно связано с прогнозом потребности в руководящих кадрах.
Поэтому важным инструментом планирования является исследование структуры персонала, проводимое раз в два года, в ходе которого обобщается информация о потребности в руководящих кадрах и о имеющемся потенциале молодого резерва (рис. 66).

Рис. 66. Планирование руководящих кадров
Исследование структуры персонала охватывает всех квалифицированных сотрудников концерна по всему миру. В ходе проводимых между начальниками и сотрудниками подразделений обсуждений результатов исследований рассматриваются вопросы и планирования развития сотрудников, и планирования занятия руководящих должностей.
При планировании развития сотрудников в ходе обсуждений структуры персонала руководители подразделений высказываются о цели карьеры, т.е. для выполнения каких задач в средне- и долгосрочной перспективе более всего подходит сотрудник, и о соответствующих этим задачам мероприятиях. Причем речь идет прежде всего о стимулировании перемещения по должности и сопровождающем этот процесс повышении квалификации. При планировании замещения должностей по каждой существенной управленческой функции подразделения определяют, какие сотрудники немедленно, в среднесрочной или долгосрочной перспективе примут на себя ответственность за выполнение этих функций, в последних двух случаях сотрудники зачисляются в резерв на замещение руководящих должностей.
Для подкрепления мнения начальника о их потенциальных возможностях сотрудники могут пройти тестирование в центре тестирования (Assessment-Center). Задача этого центра - дать заключение о поведении сотрудника в различных управленческих ситуациях, имитируемых в ходе деловых игр. При этом поведение участников прослеживают и дают индивидуальную оценку их действиям независимые наблюдатели из числа руководителей. По окончании игры в ходе ее разбора участников информируют об их слабых и сильных сторонах.
Более узкий круг сотрудников, отобранных для выполнения ключевых управленческих функций, постоянно участвует в работе специального центра тестирования предпринимательских способностей (Unternehmer-Assessment-Center). Задача такого центра в рамках планирования замещения руководящих должностей состоит в том, чтобы "подобрать достойного человека на нужную должность".
9.4.5.3. Развитие персонала
Как правило, в концерн Сименс берут на работу выпускников вузов с рынка труда и целенаправленно готовят их в качестве своих кадров путем тренинга на рабочем месте и вне рабочего места, одновременно выявляя их потенциал. Кроме того, в концерне налажено экономическое обучение. Это традиционный инструмент подготовки резерва руководителей коммерческих подразделений.
Цель развития молодых специалистов не столько в занятии какой-либо должности, сколько в освоении определенных функций. Это особенно верно для высшего уровня управления, где ранг занимаемой в управленческой иерархии должности определяется выполняемой функцией. Поэтому планирование карьеры высшего руководства ориентировано на функцию. Для определенных управленческих функций разрабатываются модели карьеры, которые описывают идеальный путь к намеченной цели. При этом существуют обязательные, желательные и целесообразные варианты видов деятельности, подразделений и должностей, которые сотрудник обязан или может пройти на пути к конечной цели. На рис. 67 показан пример такой модели карьеры для руководителя бизнес-отделения системных проектов. Особое значение для усиления потенциала международного менеджмента концерна имеет приобретение опыта работы за границей.

Рис. 67. Модель карьеры руководителя, выполняющего в концерне ключевые функции
Тренировочные программы повышения квалификации руководителей, которые должны сделать из потенциальных руководителей-служащих предпринимателей, действующих по всему миру, базируются на следующих основных принципах:
Существуют обязательна программа (рис. 68), в рамках которой формируется сходное для всех руководителей самосознание, программы по выбору, служащие для индивидуального планирования карьеры, и специальные семинары, способствующие овладению специфическими управленческими навыками.

Рис. 68. Тренировочная программа для руководителей
В планировании расстановки и развития руководящих кадров концерн Сименс руководствуется определенными принципами:
Реализация этого принципа, который отвечает и требованиям концерна, и ожиданиям сотрудников, возможна благодаря размерам концерна, многочисленности видов его деятельности и рассредоточенности его внутренних и зарубежных операций; молодые руководители стимулируются путем постановки задач, совпадающих с их личными целями; планирование руководящих кадров соответственно направлено на то, чтобы как можно раньше выявить предпринимательский потенциал и подготовить предпринимателей для будущей деятельности.

Планирование и контроль издержек и выручки на уровне штаб-квартиры концерна
Дитгер Хан 'ПиК: Планирование и контроль: концепция контроллинга'IV. Интегрированные планово-контрольные расчеты на многозвенных предприятиях (в концернах) с дивизиональной организационной структурой
5. Планирование результата и финансовое планирование на уровне штаб-квартиры концерна
5.3. Планирование и контроль издержек и выручки на уровне штаб-квартиры концерна
Базой для общеконцернового планирования и контроля издержек и выручки являются планирование и контроль на дочерних предприятиях и в отделениях.
Как уже говорилось, для расчета и отражения в документации плановых и фактических показателей производственного результата в продуктово или регионально ориентированных концернах возможны 2 варианта:
(1) Представление производственного результата концерна как суммарного результата
При этом осуществляется лишь простое суммирование результата и его компонентов по всем дочерним предприятиям (отделениям). Наряду с производственным результатом суммируются выручка от реализации, издержки и стоимости имущества дочерних предприятий, и на базе этих агрегированных величин исчисляют показатели RoI. Хотя в этом случае расчеты эффективности деятельности концерна не базируются на принципе его экономической целостности, так как из годового отчета не исключаются внутриконцерновые поставки и промежуточные прибыли и убытки, работа с такими неконсолидированными расчетными данными имеет ряд преимуществ. Так, планирование и контроль производственного результата дочерних предприятий со стороны высшего руководства концерна наиболее эффективны, просты и наглядны в том случае, когда производственный результат концерна сначала представлен как сумма результатов отдельных центров прибыли. Этот суммарный производственный результат необходимо соизмерять с консолидированным финансовым результатом концерна.
(2) Представление производственного результата концерна в консолидированной форме
В этом случае должен происходить взаимозачет выручки и издержек по внутриконцерновым поставкам. Посредством исключения величин взаимопоставок между дочерними предприятиями в горизонтально и вертикально структурированных концернах можно проводить наглядный, свободный от искажений анализ состава и динамики отдельных видов издержек в рамках всего концерна.
Увеличение запасов в активах, а также возможное поступление основных средств из внутриконцерновых источников оценивается с точки зрения концерна по стоимости приобретения. Исключение промежуточных прибылей и убытков, особенно при оценке активов, вызывает наибольшие проблемы. Если калькуляционные или балансовые расчеты осуществляются тем же способом, что и расчеты концерновых промежуточных прибылей и убытков, то можно с учетом консолидированного нейтрального результата определить консолидированный балансовый результат до налогообложения.
Консолидированный производственный результат мало пригоден в качестве базы для периодического планирования и контроля в концерне, потому что как для планирования, так и для анализа причин отклонений от плана требуется постоянно обращаться к неконсолидированным производственным результатам дочерних предприятий. Если целью является определенная величина показателя консолидированного балансового результата концерна, то в процессе планирования и контроля прибыли необходимо отслеживать показатели производственного результата в отчетах о прибылях и убытках и балансах дочерних предприятий.
(3) Особенности представления производственного результата в международном концерне
Зарубежные дочерние предприятия отражают данные об издержках, выручке и имуществе в национальной валюте страны нахождения и германских марках.
При представлении производственного результата концерна как в форме суммарного, так и консолидированного результата, ориентируются прежде всего на оценку в марках. Рассчитываемые по этим данным показатели производственного результата, стоимости имущества и рентабельности должны быть сопоставимы с аналогичными данными других дочерних предприятий.

Планирование и контроль издержек ивыручки - ПиК калькуляционного результата
Дитгер Хан 'ПиК: Планирование и контроль: концепция контроллинга'III. Интегрированные планово-контрольные расчеты на предприятиях с функциональной организационной структурой
5. Общефирменное планирование результата и финансовое планирование
5.1. Планирование и контроль издержек и выручки - ПиК калькуляционного результата
Калькуляционное общефирменное планирование результата показывает, какая прибыль должна быть заработана на производстве в будущие периоды. Калькуляционный производственный результат является ключевым показателем ПиК на промышленном предприятии.
5.1.1. Порядок расчета
Планирование производственного результата базируется, с одной стороны, на показателях генеральных целей (предварительные цели), с другой стороны, на оперативных планах - продуктовой программе и функциональных планах. Частично оно опирается и на план инвестиций в рамках стратегического планирования, если в оперативном периоде намечено изменение потенциала, влияющее на прибыль.
На рис. 99 схематично представлены компоненты системы ПиК производственного результата.

Рис. 99. Компоненты системы ПиК производственного результата (принципиальная схема)
Производственный результат рассчитывают исходя из выручки и прямых, соответственно переменных, издержек, установленных в плановой продуктовой программе, а также из накладных (косвенных) расходов, или переменных и постоянных, запланированных по подразделениям. При этом учитывают также изменение запасов. Изменение запасов готовых изделий и незавершенного производства при использовании метода учета на базе полных затрат должно корректироваться, поскольку выручке за период, учитываемой по реализованной продукции, должны противопоставляться не только затраты по реализованной продукции, но и совокупные затраты расчетного периода. Изменения затрат, особенно постоянных, в результате инвестиций и дезинвестиций в отдельных местах возникновения затрат (МВЗ), учитываются на базе данных планов инвестиций и дезинвестиций. Затраты многофункциональных и однофункциональных проектов входят в планирование калькуляционного результата через соответствующие МВЗ или как прямые издержки.
Только в случаях, когда проекты выступают как самостоятельные места возникновения затрат или результата, они учитываются не в плановой продуктовой программе и планах подразделений, а непосредственно. Подобным образом при расчете результата учитывают и заказы на промышленных предприятиях с единичным производством (например, крупные комплексы оборудования). В этих ситуациях возникают проблемы, поскольку фактический срок исполнения заказов часто превышает запланированный. Поэтому необходимо вводить ограничения по периодам, например этапы реализации проектов.
Планирование и контроль производственного результата зависят от. применяемого на предприятии метода учета издержек по носителям и периодам. Существуют три основных метода:
Соответствующий производственный результат при этом можно рассчитывать либо по всей произведенной продукции (метод оценки по совокупным затратам за период), либо только по реализованной продукции (метод оценки по затратам на реализованную продукцию).
При планировании производственного результата на базе полных плановых затрат по всей произведенной продукции (рис. 100) из запланированной выручки с оборота вычитают прежде всего производственные затраты по их видам. Затем, чтобы получить плановый результат будущих периодов, после учета изменения запасов - только при краткосрочном планировании - вычитают затраты функциональных подразделений на НИОКР, управление и сбыт. Изменения запасов (разница между произведенным и реализованным объемом продукции) оцениваются по полным производственным затратам. Метод расчета по полным затратам требует - по меньшей мере для краткосрочных расчетов - разработки калькуляций (прямого или косвенного распределения накладных расходов).
При простом планировании производственного результата затраты не дифференцируют по их носителям (продуктам и услугам).

Рис. 100. Планирование производственного результата на базе полных плановых затрат на произведенную за период продукцию
Чтобы рассчитать плановый производственный результат на базе затрат на реализованную продукцию, нужно из запланированной выручки вычесть плановую себестоимость реализованной продукции. Изменение запасов в этом случае не учитывается. Распределение издержек и выручки по их носителям позволяет показать калькуляционную прибыль в разрезе продуктов или их групп в виде разницы между соответствующей чистой выручкой и себестоимостью. Себестоимость по продуктам и периодам определяют умножением плановой и фактической себестоимости единицы продукции на соответствующие плановые и фактические объемы сбыта. Себестоимость по периодам исчисляют на базе калькуляций.
Алгоритм вычисления производственного результата на базе учета полных затрат по реализованной продукции следующий:


При планировании производственного результата на базе предельных плановых затрат на произведенную продукцию от запланированной выручки отнимаются вначале только запланированные переменные затраты по их видам. Чтобы получить сумму покрытия за период, изменение запасов оценивают только по переменным производственным затратам. Постоянные затраты должны перед активизацией исключаться, поскольку в период их возникновения они уменьшают производственный результат. При увеличении запасов результат уменьшается на сравнительно более значительную величину, чем при расчете по полным затратам. В последующие периоды соответствующее уменьшение запасов относительно выравнивается с уменьшением результата и ведет к улучшению ситуации. Затем из суммы покрытия за период вычитают постоянные затраты за период, распределенные по подразделениям. Запланированный производственный результат за период получается как сальдо (см. рис. 101).

Рис. 101. Планирование производственного результата на базе простого расчета суммы покрытия по всей произведенной продукции
При расчете на базе предельных плановых затрат по реализованной продукции производственный результат определяется по формуле


При планировании производственного результата на базе ступенчатых расчетов плановых сумм покрытия (рис. 102а) по произведенной продукции из выручки вычитают переменные затраты. Из полученной при этом суммы покрытия I - после учета изменений запасов по переменным производственным затратам - ступенчато вычитают постоянные затраты, относящиеся к отдельным продуктам, группам продуктов, подразделениям и предприятию в целом. После вычета таких "слоев" постоянных затрат получается фактический результат и определяется запланированный производственный результат будущих периодов. Ступенчатый расчет сумм покрытия можно провести также по реализованной продукции. Это предполагает, правда, составление калькуляций на базе данных предельных издержек с разнесенными постоянными затратами.

Рис. 102а. Планирование производственного результата на базе ступенчатого расчета сумм покрытия по всей произведенной продукции
План производственного результата на первый плановый год формируют в разрезе важнейших видов или групп продуктов, если это не было сделано ранее при планировании продуктовой программы. Суммы покрытия (вклады в результат) позволяют показать факторы, влияющие на прибыль по продуктам, и заранее установить расходы подразделений.
Так, в рамках дифференцированного планирования производственного результата на базе полных затрат по видам или группам продуктов можно показать вклады в результат в виде разности между соответствующей чистой выручкой и производственными затратами (рис. 102б).

Рис. 102б. Ступенчатое планирование производственного результата при помощи данных о вкладе в результат (по реализованной продукции)
Дифференцированное планирование производственного результата на базе предельных затрат дает возможность показать суммы покрытия по продуктам или их группам в виде разницы между соответствующей чистой выручкой и переменными издержками.
В рамках дифференцированного планирования производственного результата на базе ступенчатого расчета сумм покрытия дополнительно можно показать специфические суммы покрытия, получаемые последовательным вычетом соответствующих блоков постоянных затрат. Их можно затем отнести к отдельным продуктам или группам продуктов по принципу причинности.
Суммы покрытия на единицу продукции (чистая выручка минус переменные издержки) могут быть использованы для оперативных расчетов по оптимизации продуктовой программы; вклады в результат (чистая выручка минус производственные издержки) для этого не подходят из-за содержащихся в них элементов постоянных затрат.
Цифровые данные для первого планового года и последующих периодов определяют различными методами.
Для первого планового года составляют детальные планы по МВЗ с указанием первичных и вторичных издержек. Детальное планирование здесь осуществляется при разработке бюджетов подразделений.
Для следующих за первым плановым годом периодов (в рамках скользящего среднесрочного планирования) первичные издержки, выручку, основные и оборотные средства (имущество) и результат в разрезе продуктовой программы или подразделений, как правило, планируют на базе оперативного и частично стратегического плана предприятия только в укрупненном виде. Эти показатели рассчитывают либо прямым методом, т.е. на основании данных предварительной плановой калькуляции (с учетом изменений первичных издержек и выручки), либо косвенным.
По первому методу первичные издержки, выручку, имущество и производственный результат представляют непосредственно как систему расчетных показателей количества (объема) и времени оперативного и стратегического планов в прогнозируемых ценах на ресурсы и готовую продукцию или посредством оценки изменений издержек при запланированных изменениях выручки.
При втором методе на основе количественных и временных показателей на входе для получения желаемых значений на выходе прежде всего планируют предполагаемые текущие выплаты и поступления денежных средств, оцениваемые в прогнозируемых ценах (на рынках сбыта, снабжения, труда и капитала).
Затем с учетом планов инвестиций и внешнего финансирования формируют общефирменный финансовый план, на основе которого планируются показатели выплат и поступлений по периодам и затрат и доходов. После учета непроизводственных и чрезвычайных затрат и доходов формируют план издержек и выручки и тем самым план производственного результата. Этот метод применяется только в рамках 3-5-летнего скользящего среднесрочного планирования. Изменения запасов предусматриваются только для первого планового года.
Контрольные расчеты дополняют планирование производственного результата текущего или первого планового года. Наряду с общими отклонениями фактических показателей от плановых выявляют структурные сдвиги в производственной программе и потреблении ресурсов. Отклонения по загрузке мощностей учитывают, как правило, только при использовании метода полных плановых затрат.
5.1.2. Информационная значимость
Показатель калькуляционного результата имеет исключительное значение для руководства предприятия. Запланированный производственный результат показывает, возможно ли при помощи имеющейся продуктовой (производственной) программы в рамках данной организационной структуры и других базовых условий прийти к желаемому уровню достижения монетарных целей. Часто при анализе плана выясняют, что возможно снижение результата при наступлении специфических рисков (например, не приняты своевременно во внимание повышение рыночных цен, рост издержек из-за забастовок, убытки из-за позднего выхода продукции на рынок). Это облегчает оценку и контроль результата.
Контрольные расчеты, следующие за планированием производственного результата, показывают степень достижения основных целей рассматриваемого периода. Эта информация особенно важна для высшего руководства, но она требует основательного анализа. При позитивных или негативных отклонениях от планового производственного результата проводят анализ отклонений в производственной программе и по подразделениям.
На основе общефирменного ПиК производственного результата вне зависимости от метода учета затрат в отчетах отражают общие отклонения от плана и структурные отклонения (рис. 100-102а).
Вид дальнейшей оценки отклонений зависит от выбранных методов учета издержек и выручки за период.
При расчетах на базе полных плановых затрат по всей произведенной за период продукции показывают также отклонения по выручке, потреблению ресурсов, по загрузке мощностей. При учете затрат только по реализованной продукции все виды отклонений фактических результатов от плановых можно определить лишь при помощи комплексных пересчетов.
При исчислении предельных плановых затрат по произведенной за период продукции можно наглядно определить отклонения по выручке, потреблению ресурсов и вследствие структурных сдвигов в производственной программе, сопоставив плановые и фактические значения. Отклонения в загрузке, представленные в виде холостых затрат, можно выявить статистически (дополнительным расчетом) для МВЗ и тем самым в целом.
При ступенчатом расчете сумм покрытия выявляемые на отдельных ступенях отклонения в блоках постоянных затрат имеют особое значение в случае, когда для отдельных продуктовых групп заданы групповые постоянные затраты. В этом случае отклонения от плана дают важную сигнальную информацию для формирования долгосрочной производственной программы.
В принципе при всех методах расчета есть возможность на основе общего анализа отклонений производственного результата принять решение, проводить в первую очередь анализ причин отклонений по продуктовой программе или по подразделениям. За исключением метода расчета полных затрат по реализованной продукции, можно, уже анализируя общефирменный производственный результат, выявить слабые места в подразделениях.
Дифференцированное планирование производственного результата по видам, группам продуктов и /или группам потребителей позволяет проводить наглядный и имеющий важное значение анализ причин отклонений, связанных с производственной программой.

Планирование и контроль как фазы процессауправления
Дитгер Хан 'ПиК: Планирование и контроль: концепция контроллинга'I. Основы
2. Планирование, контроль и планово-контрольные расчеты на предприятии
2.1. Планирование и контроль как фазы процесса управления
Отдельные виды управленческой деятельности могут быть представлены как этапы или блоки операций единого процесса управления. Конкретное содержание отдельных видов управленческой деятельности практики и теоретики определяют по-разному.

Рис. 8. Управленческая деятельность на предприятии
(1) Планирование
Процесс принятия решения в целом как процесс волеобразования, связанный с будущим, можно рассматривать в качестве процесса планирования. Планирование в широком смысле означает принятие на основе систематической подготовки управленческих решений, связанных с будущими событиями (фазы 1-4). Речь идет о систематической постановке целей и подготовке необходимых для их достижения мероприятий (целенаправленные действия с объектами) в рамках имеющегося или создаваемого потенциала предприятия. Планирование, таким образом, представляет собой систематическое формирование будущего предприятия и охватывает процесс составления и принятия планов.
Планирование в узком смысле можно определить только как систематическую подготовку решений (фазы 1-3), связанных с определением будущих событий. Планирование означает в этом смысле систематическую подготовку к формированию будущего предприятия.
Главный смысл планирования состоит в повышении производительности и эффективности работы предприятия посредством:
Планирование обусловлено анализом и прогнозом, результаты которых содержат соответствующие сравнения предполагаемых воздействий значимых для будущего альтернатив. В стремлении к выявлению лучших альтернатив, целей и способов их достижения проявляется функция оптимизации.
Если принятие решений происходит без их систематической подготовки, то говорят о так называемых интуитивных, или импровизированных решениях (фаза 4 и части фаз 1 и 2).
Такие решения, как правило, принимаются в условиях недостатка времени непосредственно перед их реализацией.
Регулирование - это разработка принятого решения в деталях и отдача распоряжений по его выполнению (фаза 5). Поэтому регулирование есть часть процесса планирования.
(2) Контроль
Контроль (фаза 6) является продолжением планирования и сопровождает процесс реализации планов. Контроль предполагает определение и документирование фактических показателей (результатов реализации решений) и сравнение их с плановыми показателями для определения результатов деятельности. К контролю относится также сравнение показателей ожидаемого и фактического выполнения планов, проверка допустимости исходных предпосылок и контроль методической и содержательной согласованности планового процесса.
Контроль включает также комплекс мероприятий по анализу вероятных отклонений от запланированных показателей. Сравнение и анализ стимулируют новые процессы принятия решения, которые в свою очередь инициируют проведение корректирующих мероприятий и обеспечивают долгосрочный обучающий эффект.
Главный смысл контроля заключается в создании гарантий выполнения планов и в общем повышении эффективности управленческого процесса.
Процесс управления связан также с задачами интеграции и координации (рис. 9). Интеграция - Целенаправленная взаимосвязь объектов или элементов для создания более или менее постоянных в течение некоторого периода структур. Координация, напротив, носит более ситуационный характер. Она представляет собой ориентированное на цель согласование поведения объектов или элементов системы.

Рис. 9. Процесс управления на предприятии
Совокупность управленческих решений, принимаемых высшим руководством, часто определяют как политику предприятия. К политическим решениям относятся прежде всего решения, связанные с генеральными целями предприятия, выражающими философию предприятия, т.е. общие или согласованные ценностные представления высшего руководства.

Планирование и контроль на предприятиикак контур регулирования
Дитгер Хан 'ПиК: Планирование и контроль: концепция контроллинга'I. Основы
2. Планирование, контроль и планово-контрольные расчеты на предприятии
2.2. Планирование и контроль на предприятии как контур регулирования
Если между элементами управленческого процесса имеются обратные связи и возможности изменения ранее заданных показателей, то говорят о регулировании в кибернетическом смысле.
Управленческие операции в этом случае можно рассматривать как компоненты некоторого контура регулирования. С точки зрения организационной структуры процессы управления на предприятии можно представить как иерархическую систему ряда контуров регулирования.
Организационные единицы при этом являются или регуляторами, или объектами регулирования либо одновременно и тем и другим. Если абстрагироваться от внешних воздействий, то высшее руководство предприятия можно рассматривать исключительно в качестве регулятора; подразделения-исполнители - объектов регулирования; находящиеся между ними промежуточные организационные единицы, выполняющие наряду с управленческими функциями и исполнительские, являются одновременно и регуляторами, и объектами регулирования. Организационные единицы связаны между собой информационными потоками, с которыми передается плановая и фактическая управленческая информация.
Все организационные единицы предприятия могут быть связаны по меньшей мере информационными потоками с его внешней и внутренней средой и соответственно выполнять функции регулятора или объекта регулирования. Связи с внешней средой и внутри предприятия могут основываться также на приеме и передаче сообщений, носящих нераспорядительный характер.
Некоторые управленческие операции могут быть делегированы на нижний или параллельный уровень подчинения. Часть процесса подготовки решений в виде особых комплексов задач делегируется на уровень штабных или центральных отделов предприятия. Часть задач, связанных с контролем, передается аналитическим подразделениям, занимающимся сопоставлением и оценкой плановых и фактических показателей.

Планирование и контроль поступлений
Дитгер Хан 'ПиК: Планирование и контроль: концепция контроллинга'IV. Интегрированные планово-контрольные расчеты на многозвенных предприятиях (в концернах) с дивизиональной организационной структурой
5. Планирование результата и финансовое планирование на уровне штаб-квартиры концерна
5.5. Планирование и контроль поступлений и выплат денежных средств - финансовое планирование на уровне штаб-квартиры концерна
5.5.1. Задачи и содержание
Планирование и контроль поступлений и выплат как часть общеконцернового планирования и контроля в дальнейшем для краткости будет называться планированием платежей или финансовым планированием. В концерне его задачи те же, что и на обычном предприятии: анализ и управление денежными потоками, а также анализ состояния денежных ресурсов с точки зрения их величины и наличия на определенный момент с целью обеспечить ликвидность.
Эти задачи бывают производными (учет денежных потоков) и первичными (формирование структуры денежных потоков при заданном уровне ликвидности).
В концернах с самостоятельными в правовом отношении подразделениями, в отличие от обычных предприятий, финансовое планирование - комплексная задача, с одной стороны, - за счет платежей между дочерними предприятиями, а с другой - за счет платежей между дочерними предприятими и штаб-квартирой.
Правда, в немецких концернах сводное финансовое планирование с точки зрения оценки показателей проще, чем планирование и контроль издержек и выручки, затрат и доходов, имущества и капитала. Проблема различных стоимостных оценок при консолидации плановых расчетов дочерних предприятий здесь не возникает, поскольку при финансовом планировании с самого начала имеют дело с плановыми величинами в денежном выражении.
В международных концернах, где денежные потоки существуют между зарубежными дочерними предприятиями и между ними и штаб-квартирой, находящимися в разных валютных зонах, при финансовом планировании могут возникнуть проблемы, связанные с пересчетом валют и выбором их курса.
Кроме того, проблемы могут быть связаны с ограничениями или запретом в разных странах на трансфер капитала.
Финансовые потоки между отделениями могут двигаться децентрализованно: в этом случае штаб-квартиру концерна лишь информируют о планируемых или осуществленных платежах. Однако чаще такие платежи проводятся централизованно через расчетный центр (Clearing-house), которым может быть отдел штаб-квартиры или собственный банк концерна.
Внешние платежи могут быть сделаны также централизованно или децентрализованно. Хотя и здесь эти операции чаще идут через штаб-квартиру.
Особенность финансового планирования в концернах - частичная или полная централизация кассовых операций концерна. Однако это возможно только в том случае, когда отделения передают средства в границах одной валютной зоны и при отсутствии рисков, связанных с движением капитала. Наряду с минимизацией количества платежных потоков в рамках ежедневного концернового клиринга целью является быстрое перемещение наличных средств отделений для предотвращения избытка или дефицита платежных средств у этих отделений.
Для поддержки таких мероприятий предприятия могут прибегать к помощи банков или других специализированных финансовых организации, которые разработали на базе электронных банковских систем собственные системы управления наличными средствами (Cash-Management-Systeme). Речь идет о компьютерной информационно-операционной системе, служащей для обработки и передачи данных как в самом банке, так и между банками и клиентами. В еще более развитых системах банковская информация может передаваться непосредственно в фирму в рамках Treasury-Workstation-Systeme.
Проблему централизации и децентрализации внешних и внутренних платежных потоков и соответственно проблему финансово-юридической автономии дочерних предприятий каждый концерн решает индивидуально. Прежде всего необходимо проанализировать экономико-правовые отношения на соответствующем рынке капиталов, а также готовность штаб-квартиры (материнской компании) брать на себя ответственность за финансовые решения и организацию платежных потоков отделений.
Все решения должны приниматься с точки зрения их целесообразности для концерна в целом, и чаще всего это достигается при централизации управления финансами.
Финансовое планирование на уровне штаб-квартиры в дивизионально организованном концерне состоит из следующих элементов:
В зависимости от организации финансового учета в концерне дочерние предприятия могут разрабатывать в рамках производного финансового планирования: или планы денежных потоков и инвестиций; или планы денежных потоков, инвестиций, внешнего финансирования и резервов ликвидности. Автономное первичное финансовое планирование, как правило, не передается на уровень отделений (по крайней мере в национальных концернах). В зависимости от степени централизации финансов в концерне дочерние предприятия, разрабатывающие производные финансовые планы, могут осуществлять внешнее финансирование своей деятельности напрямую через штаб-квартиру или по согласованию с ней. Финансовые средства в концерне передаются дочерним предприятиям или изымаются у них штаб-квартирой по различным установленным в плановом порядке процентным ставкам, что исключает принятие дочерними предприятиями самостоятельных решений о внешнем финансировании.
Производное и первичное долгосрочное, а чаще краткосрочное финансовое планирование в концерне, как правило, проводится централизованно. Производное общеконцерновое финансовое планирование строится при этом на финансовых планах или прогнозах платежей отделений. Их составление было рассмотрено на примере функционально организованного предприятия.
Ниже речь идет в основном о разработке интегрированного производного финансового плана концерна, служащего в качестве базы для обеспечения ликвидности концерна в целом.
5.5.2. Особенности разработки частных финансовых планов в концернах
5.5.2.1. Планирование и контроль денежного потока
В сумму денежного потока за период как превышение поступлений денежных средств над выплатами входят независимо от прямого или косвенного метода расчета все источники капитала, связанные с производственной и непроизводственной деятельностью предприятия.
Планирование денежного потока в концерне предполагает учет величин денежных потоков всех дочерних предприятий. Обычно в рамках проводимой в концернах централизованной инвестиционной политики, при которой наличные денежные средства не могут быть использованы дочерними предприятиями на вложения без согласования со штаб-квартирой, размер превышения поступлений над выплатами рассчитывают централизованно. Это служит основой для распределения финансовых средств в рамках концерна в процессе общего финансового планирования, которое проводится на базе показателей продуктовой программы и потенциала (см. рис. 168б).
Прогнозирование и централизованный учет сумм денежной наличности при обособленных платежах между дочерними предприятими предполагает либо опережающую разработку инвестиционной программы, либо в идеальном случае синхронное инвестиционное и финансовое планирование и тем самым управление капиталом концерна.
Общеконцерновый план денежных потоков разрабатывают в несколько этапов. Сначала для каждого отделения необходимо составить план денежных потоков. Затем для них определяют суммы взаимных поступлений и выплат за внутриконцерновые кооперированные поставки. И, наконец" на базе этих планов разрабатывают общеконцерновый план денежных потоков.
На рис. 170 в форме таблицы "входа-выхода капитала" представлена принципиальная схема разработки общеконцернового плана денежных потоков. По диагонали таблица содержит суммы денежных потоков, а по строкам и столбцам - данные о поступлениях и выплатах по внугриконцер-новым кооперированным поставкам между отделениями. Текущие поступления и выплаты штаб-квартиры учитываются отдельно. После взаимопогашения встречных денежных требований (консолидации) и агрегирования определяют ожидаемую сумму общеконцернового денежного потока.

Рис. 170. Схема разработки общеконцернового плана денежных потоков с учетом поступлений и выплат по внутриконцерновым кооперированным поставкам
Суммы денежных потоков концерна на будущие периоды могут быть также рассчитаны путем агрегирования текущих поступлений и выплат отделений и штаб-квартиры после учета внутриконцерновых платежей.
5.5.2.2. Планирование и контроль инвестиций и дезинвестиций
Чтобы определить объемы стратегических альтернатив денежной наличности, которым концерн располагает для реализации, можно сначала рассчитать потребность в инвестициях в будущих периодах.
Суммы агрегированных инвестиционных и дезинвестиционных платежей и соответственно величины излишка или дефицита средств по отдельным подразделениям и концерну в целом могут определяться на базе соответствующих стратегических планов и частных инвестиционных планов отделений.
Производное инвестиционное планирование осуществляется в концерне аналогично планированию денежных потоков поэтапно.
По каждому отделению по всем инвестиционным/дезинвестиционным проектам, ранжированным по критериям их эффективности, рассчитывают соответствующие платежные потоки. Для покрытия дефицита платежных средств отделений или, наоборот, перераспределения излишних средств, разрабатывают мероприятия по внешнему или внутреннему финансированию, проводимые как самими отделениями, так и через штаб-квартиру концерна.
После этого данные о поступлениях и выплатах всех отделений аккумулируются в сводном общеконцерновом инвестиционном плане. В таком плане инвестиций/дезинвестиций концерна приведены суммы предполагаемых инвестиций по отделениям в зависимости от реализации проектов, а также по регионам и функциональным сферам деятельности. В плане (рис. 171) необходимо как можно более детально представить агрегированные показатели поступлений и выплат, излишка или дефицита денежных средств по их типу, величине, времени осуществления.

Рис. 171. Структура общеконцернового плана инвестиций (без разбивки по плановым периодам)
Такое дифференцированное инвестиционное планирование показывает инвестиционные взаимосвязи между подразделениями, делает наглядной информацию о платежах и поступлениях от инвестиционных проектов различных отделений, позволяет выявить дефицит или избыток средств на уровне отделений и концерна в целом и облегчает подбор альтернатив для балансирования денежных потоков.
Решения о компенсации штаб-квартирой дефицита платежных средств отделений принимаются централизованно на основании данных инвестиционного и финансового планов концерна. Главными моментами при этом являются цели концерна, альтернативные варианты производственной программы и объемы внешнего финансирования, обеспечивающие сохранение необходимой структуры капитала.
5.5.2.3. Планирование и контроль внешнего финансирования и дефинансирования
Такое планирование касается потоков платежей между концерном и внешними субъектами, т.е. речь идет о финансировании за счет кредитов и привлечения акционерного капитала.
План внешнего финансирования характеризует объем денежных средств, привлеченных в концерн со стороны, если есть их дефицит, который показывают планы денежных потоков, инвестиционный план и план дефинансирования. В случае избытка денежных средств должны быть рассмотрены возможности финансовых вложений. Нехватка или избыток средств на уровне отделений и штаб-квартиры могут быть показаны в упоминавшейся уже таблице входа-выхода капитала (рис. 171).
Если в качестве базы для определения потребности во внешнем финансировании концерна используются данные соответствующих планов отделений, то при наличии внутриконцерновых платежных потоков необходимо в процессе консолидации исключить двойной счет. Например, если отделение А предоставляет в рамках концерна кредит отделению В, то такое движение средств учитывается в инвестиционном плане отделения А как участие (финансовое вложение) или предоставление займа. Отделение В проводит эти средства по своему плану внешнего финансирования. Подобное внутриконцерновое кредитование, а также возможное изъятие средств из отделений штаб-квартирой целесообразно учитывать в табличной форме по отделениям и видам платежей.
Этот процесс часто называют внутриконцерновым финансированием/дефинансированием. С точки зрения концерна в целом речь при этом идет об использовании средств, хотя они могут быть и внешними, и внутренними.
Внешнее производное планирование притока или оттока финансового капитала в концерне также должно быть, по возможности, дифференцировано с точки зрения вероятных альтернатив в рамках первичного планирования.
Мероприятия по финансированию/дефинансированию, как и на обычном предприятии с функциональной организационной структурой, классифицируются в концерне с учетом степени свободы планирования (связанное или свободное), в зависимости от юридических отношений между концерном и внешними инвесторами или займополучателями.
Особенно велик выбор альтернатив внешнего финансирования как с точки зрения вида, числа и состоятельности потенциальных инвесторов, так и с точки зрения реализации различных схем (форм) международного финансирования у транснациональных корпораций.
Независимо от степени централизации принятия финансовых решений международный концерн может и должен использовать богатые возможности различных рынков капитала.
"Домашний" рынок капитала страны, в которой находится штаб-квартира и совершается большая часть операций концерна, часто не в состоянии удовлетворить потребность большого концерна в финансовых средствах, достигающую нескольких сот миллионов германских марок в год. Поэтому концерн должен прибегать к помощи "третьих" рынков капиталов.
В плане внешнего финансирования концерна должны быть предусмотрены отдельно платежные потоки, поступающие от "домашнего" и зарубежных рынков капитала. При этом в плане должны содержаться краткие характеристики наиболее привлекательных для концерна инвесторов и схем финансирования, соответствующих мировым стандартам.
Как на "домашнем" рынке капитала, так и на рынке капитала страны инвестирования концерн может привлекать и собственный, и заемный капитал.
Финансирование путем привлечения собственного капитала имеет ряд особенностей.
Если концерн в целом стремится привлечь как можно больше международных акционеров, то для зарубежных дочерних предприятий столь же большой интерес представляет эмиссия акций и других ценных бумаг в стране инвестирования.
Ограниченные эмиссионные возможности дочерних предприятий вследствие, например, правовых ограничений, недостатка средств или доверия к ним со стороны потенциальных инвесторов ведут к тому, что только штаб-квартира концерна обладает возможностью привлекать собственный (акционерный) капитал на международных рынках. Такая централизованная форма привлечения собственного капитала в рамках внешнего финансировани рекомендуется в том случае, когда собственный капитал перераспределяется между дочерними предприятиями в рамках концерна или когда возможности привлечени собственного капитала дочерними предприятиями в стране пребывания ограничены.
Финансирование путем привлечения заемного капитала в концернах тоже имеет особенности. Так, дочерние предприятия, находящиеся в странах с мягкой валютой, в целях снижения валютного риска и облегчения выплаты процентов и погашения кредитов должны финансировать свой оборотный капитал преимущественно за счет кредитов, привлеченных в данной стране. Однако часто необходимое финансирование путем размещения облигаций и долговых обязательств или привлечение кредитных ресурсов местных банков и страховых компаний не может быть гарантировано.
Таким образом, здесь возникают те же проблемы, что и при финансировании путем привлечения акционерного капитала (финансирование путем участия): чтобы получить на международном рынке капиталов необходимые кредиты, нужно участие концерна в целом, т.е. его штаб-квартиры, дочерних предприятий, на которые возложены финансовые функции, или банка концерна. Только в этом случае концерн будет достаточно солиден, чтобы совершать финансовые операции, например, на рынке евродолларов или на неорганизованном международном валютном рынке.
При этом концерн может привлекать необходимые финансовые средства через специализированные финансовые компании, находящиеся в оффшорных центрах с ограниченными правовой регламентацией и налогообложением.
В соединении с традиционными кредитными отношениями и эмиссией ценных бумаг в последнее время для международных концернов на европейском рынке было разработано множество новых форм финансирования (финансовых нововведений), применяемых в зависимости от конкретных условий и потребностей концернов.
Большое значение имеет поддержка, оказываемая концернам национальными и международными финансовыми организациями, например Международным банком реконструкции и развития, Международным валютным фондом, Мировым банком. При этом в некоторых случаях внешний собственный и заемный капитал концерны привлекают децентрализованно.
Международные концерны могут использовать еще две особые формы внешнего финансирования. При компенсационном финансировании (Back-to-back-Finanzierung) средства привлекают, подключая центральный банк страны инвестирования, где находится дочернее предприятие, нуждающееся в средствах. В этом случае штаб-квартира переводит необходимую сумму в центральный банк соответствующей страны, который в свою очередь переводит эквивалент этой суммы в местной валюте на счет дочернего предприятия концерна. Такая форма внешнего финансирования позволяет перенести валютный риск на привлеченный центральный банк, который вознаграждается за это по соответствующей процентной ставке. Привлечение третьего кредитного института позволяет дополнительно снизить риск, когда наряду с валютным риском существует еще и политический риск. В этом случае уменьшается опасность национализации, поскольку внутриконцерновые займы уже не признаются собственностью граждан данной страны.
Другой формой является параллельное финансирование. При планировании этой схемы внешнего финансирования совместно работают два международных концерна. При этом дочернее предприятие, нуждающееся в капитале, берет кредит у находящегося в этой же стране дочернего предприятия другого концерна. Предпосылкой для такого предложения денежных средств дочерним предприятием может быть наличие ликвидных средств, которые нельзя ни вывезти (из-за ограничений на вывоз капитала из страны), ни инвестировать по соображениям рентабельности (заблокированный капитал).
За пределами этой страны полученный кредит компенсирует штаб-квартира концерна. Правда, для заблокированного капитала не существует официального рынка и, кроме того, все операции с ним должны совершаться в рамках действующего законодательства.
Рассмотренные особенности внешнего финансирования в концернах с учетом специфических отношений на рынке капитала и комплексных финансово-экономических международных связей отражаются в плане внешнего финансирования/дефинансирования, в котором как по дочерним предприятиям, так и по концерну в целом должны быть представлены данные об общих внешних поступлениях и выплатах денежных средств, а также их дефиците или избытке (рис. 172).

Рис. 172. Пример плана внешнего финансирования / дефинансирования по отделениям и для концерна в целом (без разбивки по плановым периодам)
Информативность плана внешнего финансирования/дефинансирования будет тем больше, чем в большей степени дифференцированы соответствующие финансовые мероприятия. Для международного концерна представляется целесообразным сформировать план таким образом, чтобы он позвонит контролировать платежные потоки в различных валютах.
Если в дивизионально организованном концерне дополнительно к денежным потокам, обусловленным движением товаров между дочерними предприятиями и внешней средой, появляются чисто финансовые связи, то постоянно возникают локальные дефицит и избыток денежных средств. Устранение дефицита и избытка с точки зрения эффективности и ликвидности концерна в целом делают очевидной необходимость централизованного финансового планирования.
5.5.3. Особенности интегрированного финансового планирования и контроля в концерне
Финансовое планирование в дивизионально организованных концернах служит для обеспечения их ликвидности и предотвращения неплатежеспособности юридически самостоятельных дочерних предприятий. Эти задачи решаются путем учета потоков платежей и объемов платежных средств, необходимых резервов ликвидности, возможностей кредитования при помощи соответствующих мероприятий и устранения возникающих дефицита или избытка платежных средств.
Так же, как и для обычных предприятий, для концернов существуют правила, которыми регулируется разработка финансового плана. Все платежные потоки и объемы платежных средств должны учитываться настолько, насколько это возможно и необходимо, прямым способом. Это означает, что суммы платежей прямо берутся из планов отделений, функциональных сфер деятельности и штаб-квартиры концерна. В то время как при косвенном финансовом планировании суммы платежей определяются на основании данных из планов издержек и выручки, затрат и доходов. Причем необходимо учитывать кредиторскую и дебиторскую задолженности как поступления и выплаты в соответствующих периодах.
Косвенное общеконцерновое финансовое планирование может также осуществляться на базе планового консолидированного баланса концерна. Однако консолидированные результаты труднее поддаются интерпретации.
При планировании с позиций обеспечения ликвидности концерна в целом и его отделений необходимо использовать соответствующие частные планы штаб-квартиры и этих отделений. Дня целей внешней отчетности можно показать справочно на основе приблизительного косвенного расчета потоков капитала по фактическим данным консолидированного баланса концерна источники капитала и направления его использования в концерне.
Финансовое планирование в концерне имеет ряд особенностей. Хотя финансовые функции в концерне, как правило, централизованы, многие вопросы, особенно в международных концернах, касающиеся платежей между концерном и внешними организациями, а также кассовые операции в рамках концерна, по крайней мере частично децентрализованы.
Оценка частичной ликвидности дочерних предприятий дает содержательную информацию для анализа. В рамках существующей в концерне организации финансово-экономических процессов возникающие или планируемые дефицит либо избыток платежных средств у дочерних предприятий могут компенсироваться централизованно штаб-квартирой или самостоятельно самими дочерними предприятиями после консультаций со штаб-квартирой.
Наряду с ожидаемым или уже существующим дефицитом либо избытком платежных средств у дочерних предприятий показывают распределение потоков средств во времени, что позволяет на уровне всего концерна своевременно предупреждать возможный кризис платежеспособности и разрабатывать мероприятия по его преодолению.
На рис. 173 представлена схема финансового планирования в концерне с дивизиональной структурой.

Рис. 173. Схема финансового планирования в концерне с дивизиональной организационной структурой
Детальный финансовый план концерна с учетом длительности соответствующих плановых периодов и известных сроков платежей легко агрегируется из детальных частных планов поступлений и выплат. Информационная ценность общеконцернового финансового плана заключается в том, что он, детально характеризуя локальные дефицит или избыток платежных средств дочерних предприятий и необходимые для их устранения мероприятия, показанные в частных общеконцерновых финансовых планах (плане денежных потоков, инвестиционном плане, плане внешнего финансирования), позволяет на деле осуществлять первичное финансовое планирование и проводить единую финансовую политику.
Следует еще раз отметить, что в концернах постоянно растут объемы и комплексность денежных потоков. Поэтому, чтобы избежать несбалансированности платежей, необходимо изучить и оценить в рамках финансового планирования большое число альтернатив, ориентированных на рентабельность и ликвидность.

Планирование и контроль выплат ипоступлений Финансовое планирование и контроль
Дитгер Хан 'ПиК: Планирование и контроль: концепция контроллинга'III. Интегрированные планово-контрольные расчеты на предприятиях с функциональной организационной структурой
5. Общефирменное планирование результата и финансовое планирование
5.3. Планирование и контроль выплат и поступлений. Финансовое планирование и контроль
5.3.1. Основы планирования и контроля платежей
5.3.1.1. Предмет, задачи и сущность планирования
Общая задача планирования и контроля выплат и поступлений как части общих расчетов системы ПиК на предприятии - учет денежных потоков, движущихся между предприятием и внешними объектами, объемов денежных средств предприятия с позиций повышения эффективности платежей, гарантирования ликвидности и оптимизации привлечения и вложения средств. Планирование этих потоков связано с общефирменными расчетами и по значимости находится на одном уровне с общефирменным планированием калькуляционного и балансового результата деятельности предприятия.
Задача планирования и контроля выплат и поступлений состоит также в постоянном поддержании финансового равновесия. В любой период должно быть обеспечено равновесие потоков выплат и поступлений с учетом резервов платежных средств и других целей предприятия. Поддержание финансового равновесия является необходимым условием реализации всех других целей предприятия.
Эта задача в основном может быть решена только в рамках синхронного планирования, поскольку при планировании платежей, с одной стороны, необходимо учитывать все денежные потоки, возникающие в процессе внутрифирменного планирования, а с другой стороны, модифицировать сам процесс планирования, если он грозит нарушить финансовое равновесие. Планирование платежей, или финансовое планирование, носит одновременно производный и первичный характер.
Наряду с планированием, регулированием и контролем денежных потоков, протекающими между предприятием как системой и внешней средой, финансовое планирование должно обеспечивать необходимый запас платежных средств - ликвидные резервы.
Производное финансовое планирование позволяет прогнозировать все потоки поступлений и выплат, а также запасы платежных средств предприятия в одном или нескольких периодах и тем самым излишек или дефицит платежных средств. Потоки кредитов, в особенности уменьшение или увеличение дебиторской и кредиторской задолженности, а также задолженности по поставкам и производству, в силу их вероятностного характера имеют ограниченную информационную ценность для определения и поддержания финансового равновесия в любой период. Только после того, как на базе информации о требованиях и обязательствах с достаточной степенью надежности будут спрогнозированы реальные платежные процессы, активные и пассивные величины кредитов найдут отражение в планировании платежей. То же справедливо и для ожидаемых платежей по векселям. Для планирования денежных потоков интерес представляют только те выплаты и поступления по векселям, которые ожидаются в определенном объеме и к определенному моменту.
Производное финансовое планирование может быть при этом прямым или косвенным. При прямом производном финансовом планировании данные о потоках платежей выводятся прямо из соответствующих стратегического, оперативного и сводного общефирменного планов. Основная формула прямого производного финансового планирования имеет следующий вид :

При косвенном производном финансовом планировании данные о потоках платежей выводятся из плана затрат и доходов, а также из планового баланса. Периодизацию платежей в рамках планирования балансового результата проводят в обратной последовательности с помощью корректирующих статей баланса. При косвенном производном финансовом планировании речь идет о расчете планируемого объема потока капитала. Представим основную формулу косвенного производного финансового планирования:

Первичное финансовое планирование оказывает влияние в части платежей на стратегические и оперативные планы, а также прогнозируемые потоки платежей по отношению к кредитным институтам, инвесторам. Таким образом можно избежать неликвидности или чрезмерной ликвидности.
Такое планирование инициирует разработку и реализацию соответствующих организационных и финансово- экономических мероприятий по балансированию платежных средств. При таком прямом и косвенном первичном финансовом планировании, если задан желаемый уровень ликвидности, можно выявить отклонения от него в ту или иную сторону.
Производное и первичное финансовое планирование, дополненное соответствующим контролем, образует рассматриваемые в дальнейшем общефирменные расчеты платежей, или финансовое планирование и контроль.
Финансовое планирование включает следующие элементы:
Планирование и контроль денежных потоков и инвестиций представляют собой финансовое выражение процессов в материальной сфере; планирование и контроль объемов внешнего финансирования, ликвидных резервов относятся непосредственно к финансовой или финансово-экономической сфере предприятия (рис. 107).

Рис. 107. Компоненты финансовых расчетов
Ниже рассмотрены в их взаимозависимости частные платежные планы, которые в качестве агрегированных планов выплат и поступлений общефирменного финансового плана являются результатом финансового планирования.
Планирование отдельных платежей, относящихся ко всему предприятию, взаимосвязано, как на рис. 108.

Рис. 108. Взаимосвязь частных финансовых планов
Любой частный план может быть исходным пунктом для сводного общефирменного планирования платежей с целью определения и поддержания резервов ликвидности. Это означает принципиальную возможность принять любую последовательность планирования в зависимости от индивидуальных для предприятия финансово-экономических условий. Исходным пунктом общефирменного планирования платежей для определения запасов ликвидных средств на начало периода, как правило, принимается план денежных потоков.
Обе схемы показывают различные возможности сохранения ликвидности. В первом случае при учете начального объема платежных средств сальдо поступлений и выплат должно дать достаточный плановый объем ликвидных резервов. Во втором случае при заданной величине плановых ликвидных резервов стремятся свести дефицит или излишек финансовых средств к нулю.
5.3.1.2. Предпосылки и требования
Предпосылкой для планирования платежей наряду со знаниями принципиальных возможностей формирования и взаимосвязей этих расчетов является анализ факторов, определяющих направления и объемы потоков платежей (как объекта расчетов) по виду, величине и времени.
Такой анализ служит прежде всего для повышения достоверности прогнозов, связанных с планированием целей ликвидности.
С одной стороны, анализировать следует детерминанты внешней среды, особенно системы связей предприятия в сфере снабжения и сбыта. Необходимо выявлять, например, воздействие конъюнктуры и поведение рыночных партнеров, в частности удовлетворение платежных целей поставщиков, платежные обычаи потребителей, виды, объемы и распределение денежных потоков во времени. В первую очередь следует прогнозировать возможную динамику процентных ставок по важнейшим видам кредитов.
С другой стороны, нужно анализировать внутренние факторы, определяющие потоки и запасы платежных средств, действующие на самом предприятии, в частности:
Прежде чем показать возможности формирования и информационное содержание отдельных и общих расчетов платежей, следует упомянуть о специальных требованиях, которым должны удовлетворять финансовое планирование и контроль как инструменты управления.
Формальные требования состоят прежде всего в том, что плановые расчеты должны быть четкими и последовательными. Это означает, что показатели платежей представляются в понятной для всех участников финансового процесса форме.
При этом не нужно сальдировать выплаты или поступления, связанные одной причиной и/или временем (валовой принцип). Отдельные периоды долго-, средне- и краткосрочного планирования платежей должны следовать один за другим без перерыва (независимо от длительности отдельных периодов).
Выполнение названных формальных требований только гарантирует информационную содержательность расчетов платежей для руководства предприятия, а практические требования определяют информационную ценность.
Информационная ценность расчетов платежей для руководства предприятия зависит от их полноты, точности и гибкости. Это также означает требование полноты учета с достаточной степенью точности данных о величине и сроках всех производственных и непроизводственных процессов и возможностях, влияющих на платежи, что получится только при интеграции финансового планирования с другими видам планирования на предприятии. Поскольку планирование происходит в условиях неопределенности, оно должно быть достаточно гибким, т.е. многовариантным и обладать определенным запасом безопасности.
5.3.1.3. Планирование платежей в рамках интегрированного внутрифирменного планирования
Представление о связях финансового плана с другими частными планами, а также об алгоритме прямого и косвенного финансового планирования дает базовая схема ПиК (ориентированных на результат и ликвидность плановых и контрольных расчетов) (см. рис. 31).
Очевидно, что при финансовом планировании нужно учесть все поступления, выплаты, запасы платежных средств и целенаправленно формировать их.
Финансовое планирование будет представлено прежде всего как планирование отдельных направлений платежей:
Планирование финансирования и дефинансирования всегда непосредственно касается платежных операций, а показатели платежей при периодическом планировании денежных потоков, инвестиций выводятся как прямо, так и косвенно - из других частных планов предприятия.
При прямом расчете данные о потоках платежей берут прямо из соответствующего стратегического, оперативного и общефирменного планов. Из последнего наряду с данными о потоках внешнего финансирования вытекают данные о платежах по процентам, дивидендам, налогам и нейтральных для предприятия платежах.
Финансовое планирование поэтому называется тотальным планированием платежей. Его можно строить косвенно или прямо.
При косвенном тотальном планировании потоки платежей и объемы платежных средств в плановом периоде определяют на базе блока балансовых показателей при помощи баланса движения имущества и капитала.
При прямом тотальном планировании потоки платежей и объемы платежных средств определяют непосредственно на базе данных стратегического, оперативного и общефирменного планов. Прямое планирование может осуществляться последовательно, т. е. по отдельным направлениям платежей, или синхронно в рамках общефирменной оптимизационной модели.
В дальнейшем рассмотрим практику финансового планирования и решение задачи поддержания финансового равновесия. Финансовое планирование представляет собой многоступенчатый процесс планирования платежей, движения и запасов платежных средств, определения целевого резерва ликвидности. При дефиците или излишке платежных средств финансовое планирование позволяет выявить и отобрать эффективные с точки зрения платежей альтернативы.
Взаимосвязь между производным и первичным финансовыми планами, а также прочими частными планами предприятия представлена на рис. 109. Базой для формирования производного финансового плана прямым или косвенным методом являются все другие частные планы предприятия. Исходный пункт первичного финансового планирования - постоянно вытекающие из производных финансовых планов данные о дефиците или излишке платежных средств.

Рис. 109. Взаимосвязь между первичным и производным финансовым планом и другими разделами плана предприятия
В дальнейшем планирование отдельных поступлений и выплат рассмотрено как производное общефирменное планирование с точки зрения обеспечения ликвидности.
Эта область управления предприятием называется в немецкоязычной литературе финансовым хозяйством (Finanzwirtscha.fi).
5.3.2. Планирование и контроль частных поступлений и выплат
5.3.2.1. Планирование и контроль денежных потоков
Денежный поток представляет собой излишек средств, имеющийся в неограниченном распоряжении предприятия для целей финансирования. В этом качестве денежный поток является для руководства предприятия прежде всего масштабом измерения возможностей внутреннего финансирования. Он существенно влияет на планирование других частных платежей, инвестиций и внешнего финансирования.
Для внешних по отношению к предприятию аналитиков этот поток - преимущественно масштаб измерения доходности предприятия.
В дальнейшем денежный поток за период будет рассматриваться как элемент локального последовательного финансового планирования.
5.3.2.1.1. Формирование денежных потоков
Прямой расчет величины сумм денежных потоков для будущих периодов осуществляется непосредственно на базе данных оперативного планирования (текущие поступления и выплаты) и планирования балансового результата деятельности предприятия (выплаты дивидендов, налогов, нейтральные платежи), а также планирования внешнего финансирования (процентов по кредитам). Речь идет обо всех влияющих на прибыль поступлениях и выплатах (см. рис. 107). Реальная ценность определяемых таким образом планов денежных потоков зависит от качества разработки лежащих в их основе частных планов.
Косвенный расчет величин денежных потоков для прошлых и будущих периодов на базе расчетов балансового результата можно делать различными методами.
В американской теории фирмы величина денежного потока рассчитывается по простой формуле

В немецкой специальной литературе и на практике стараются наиболее полно и дифференцированно учесть статьи, корректирующие балансовую прибыль; величина денежного потока исчисляется по общепризнанному, но имеющему различную форму выражению

Поскольку денежный поток рассматривается здесь только с позиции ликвидности, т.е.
интерес представляют только поступления и выплаты денег, можно сформулировать его узкую трактовку:

или в более широком смысле:

Упрощенно в свете планирования затрат и доходов для определения валового денежного потока и чистого денежного потока I это можно представить следующим образом:

Учитываются и другие позиции: изменения запасов готовых изделий и полуфабрикатов, сырья, основных и вспомогательных материалов и дебиторской задолженности. Речь при этом идет о статьях, которые при разработке частных финансовых планов относятся к сфере инвестиций (при увеличении запасов) и дезинвестиций (при уменьшении запасов).
| Изменение запасов готовых изделий и полуфабрикатов | Уменьшение запасов готовых изделий и полуфабрикатов |
| Увеличение запасов сырья, основных и вспомогательных материалов | Уменьшение запасов сырья, основных и вспомогательных материалов |
| Увеличение дебиторской задолженности | Уменьшение дебиторской задолженности |
Подобным же образом можно интегрировать в расчет величин денежных потоков изменения объемов кредиторской задолженности (обязательств) по поставкам и услугам и авансовых платежей. Эти статьи отнесены к планированию внешнего финансирования (при росте величин обязательств) и внешнего дефинансирования (при уменьшении обязательств).
| Уменьшение кредиторской задолженности по поставкам продукции и услугам | Увеличение кредиторской задолженности по поставкам продукции и услугам |
| Уменьшение авансов | Увеличение авансов |

Принципиальная схема расчета денежного потока I, которая заложена в основу авторской концепции финансового планирования, может быть упрощенно представлена графически. Это позволяет одновременно более четко показать прямой и косвенный пути определения денежного потока I.

Расчет величин денежных потоков можно рассматривать как расчет отдельных платежей наряду с расчетами инвестиций и дезинвестиций, объемов финансирования и дефинансирования, как в рассмотренном выше случае. Тоща при переводе годового излишка в валовой денежный поток можно суммировать (вычитать) только такие не связанные с выплатами статьи затрат (или не связанные с поступлениями статьи доходов), которые не учитываются в расчетах инвестиций и дезинвестиций или объемов финансирования и дефинансирования.
В экономической литературе и на практике можно найти примеры как узкого рассмотрения величин денежных потоков (аналогично расчету величин денежного потока I), так и примеры очень широкого рассмотрения (аналогично расчету величины денежного потока III). В связи с международными тенденциями в отношении обязательного публикования отчета о движении денежных средств возрастает значение показателя денежного потока III. В этом отчете представлены раздельно денежные потоки от основной деятельности, инвестиционной и финансовой деятельности, которые вместе с запасом платежных средств на начало периода дают запас платежных средств на конец периода. Показатель денежного потока от оперативной хозяйственной деятельности определяется аналогично показателю денежного потока III.
В соответствии с авторской концепцией ПиК (см. рис. 31) при косвенном и прямом расчете величин денежных потоков изменения запасов оборотных средств и обязательств (кредиторской задолженности) понимаются не в качестве "корректирующих величин". Изменения запасов оборотных средств учитываются как инвестиции (прежде всего увеличение запасов и дебиторской задолженности) и дезинвестиции (в первую очередь уменьшение запасов и дебиторской задолженности). Согласно этой концепции увеличение полученных авансов и кредиторской задолженности учитывается также в качестве источника средств, а уменьшение полученных авансов и кредиторской задолженности - как использование средств.
На практике часто в рамках расчета величин денежных потоков изменения размеров оборотных средств и краткосрочной кредиторской задолженности показывают в виде сальдо - как изменение чистых собственных оборотных средств.
Иногда отказываются от вычитания распределенной прибыли из объема валового денежного потока: в немецких акционерных обществах и обществах с ограниченной ответственностью в большинстве случаев указывают всю прибыль к распределению; приблизительно такой же ликвидной суммой предприятие располагает постоянно, ибо появление прибыли и ее распределение не совпадают во времени, и внутри этого периода часть прибыли следующего периода может быть уже использована.
Поскольку в рамках внешнего планирования затрат и доходов результат рассчитывают с учетом нейтральных затрат и доходов, то ориентированное на ликвидность планирование величин денежных потоков должно охватывать не только прибыль от обычной производственной деятельности. При учете чрезвычайных и внепроизводственных компонентов прибыли для планирования величин денежных потоков нужен индивидуальный подход к оценке влияния соответствующих процессов на платежи.
При косвенном расчете величин денежных потоков определение этого показателя по каждой хозяйственной единице возможно только в случае детального планирования затрат и доходов. Для финансового планирования косвенный расчет величин денежных потоков на базе данных плана результата не представляет интереса, если проводится прямое планирование платежей.
5.3.2.1.2. Информационная значимость
Данные о денежных потоках используются для ориентированной на прибыль и ликвидность оценки деятельности предприятия.
Достоверная оценка предприятия на базе данных о денежных потоках и их составляющих возможна лишь в том случае, когда оценивающей стороне известна политика в области амортизации и сохранения активов предприятия. Если это не так, то денежный поток теряет свое ориентированное на прибыль значение, особенно если проводится сравнение не только во времени, но и одного предприятия с другим. Одного показателя денежного потока также недостаточно, чтобы оценить доходность предприятия.
Важное значение, особенно при последовательном финансовом планировании, имеет только прямое планирование денежных потоков.
Если руководитель предприятия в силу недостаточно развитого прямого финансового планирования вынужден прогнозировать потоки платежей и запасы платежных средств косвенным путем на базе внутренних или внешних планов результата, то это возможно только на основе тщательно разработанного плана денежных потоков. Если такой план показывает в первую очередь представляющий интерес излишек платежных средств от внутреннего финансирования, то денежные потоки по периодам будут иметь значение для предприятия в целом.
План денежных потоков показывает излишек платежных средств планового периода. Было бы, однако, ошибкой считать, что средства, полученные из оборота в день составления баланса, являются закрытым фондом. Суммированные в объеме денежных потоков средства к этому моменту уже снова пришли на предприятие и отразились в различных статьях баланса. Поэтому только по величинам денежных потоков нельзя судить о располагаемых денежных средствах и готовности к платежам.
Кроме того, для будущего краткосрочного финансового планирования информационная значимость планового денежного потока существенно ограничена, что связано с его косвенным выведением из расчета балансовой прибыли, которое не дает точных данных о платежах.
С удлинением планового периода информационное значение плана денежных потоков снижается. Разграничение периодов между расчетами прибыли и платежей в долгосрочном периоде теряет свое значение.
Особая информационная ценность прямо или косвенно рассчитанных планов денежных потоков на будущие периоды по сравнению с другими направлениями финансового планирования заключается в том, что они характеризуют внутреннее финансирование из оборота.
При наличии одного плана денежных потоков плановые корректировки в рамках оперативного и стратегического планирования или сводного планирования по предприятию в целом требуются в незначительной мере. Это относится к необходимости варьировать потоки выплат и поступлений для их согласования и выравнивания в целях гарантировать ликвидные резервы.
Более того, план денежных потоков, особенно содержащий относительные показатели, может влиять на поведение инвесторов предприятия. Так, величина фактической задолженности и объемы инвестиций, сопоставленные с объемом денежных потоков, дают внутренним и внешним субъектам принятия решений информацию о соотношении между финансовой силой самого предприятия и его задолженностью или потребностью в капитале.
Таким образом, план денежных потоков в качестве агрегированного частного плана платежей при расчетах за период является несущей конструкцией финансового планирования.
5.3.2.2. Планирование и контроль инвестиций и дезинвестиций
Планирование и контроль потоков поступлений и выплат, обусловленных планированием продуктовой программы и потенциала, осуществляются в рамках ориентированного на ликвидность планирования инвестиций и дезинвестиций.
Это общее для предприятия периодическое планирование всех платежей, связанных с приобретением и продажей средств производства, привлечением и высвобождением капитала в основных и оборотных средствах. Инвестиционное планирование необходимо отделять от ориентированного на результат планирования потенциала при составлении стратегического плана, которое определяет эффективность отдельных инвестиций.
Конечно, существует тесная связь между планированием инвестиций и дезинвестиций, ориентированным на ликвидность и результат. Оба эти процесса связаны с выплатами и поступлениями. Интересующий нас план инвестиций и дезинвестиций на период по суммам платежей и времени их наступления выводится, как правило, прямо из стратегического плана. Речь идет о выплатах и поступлениях, связанных со средствами производства предприятия. При этом инвестиционные и дезинвестиционные мероприятия, касающиеся основных и оборотных средств, оцениваются по суммам фактических выплат и поступлений.
Понятия "инвестиции" и "дезинвестиции" употребляют не при описании текущего производственного процесса, а только когда речь идет о потенциале предприятия, делающем этот процесс возможным.
Инвестиции позволяют создать производственный аппарат для реализации целей предприятия, а в более широком смысле представляют собой долгосрочные вложения денежного капитала в функционирующие средства предприятия, в том числе и в оборотные средства.
Дезинвестиции - это не денежный поток в форме выручки, обратный инвестиционному, а сокращение потенциала предприятия в соответствии со стратегическим планом, например продажа оборудования, части предприятия или части оборотных средств. Интерес представляют только получаемые в результате этого денежные поступления. Изменения запасов на складе или дебиторской задолженности должны рассчитываться согласно планам складского хозяйства и сбыта, т.е. в зависимости от целей управления дебиторской задолженностью. На практике изменение дебиторской задолженности планируется при помощи показателей оборота.
Связывание или высвобождение капитала при увеличении или уменьшении запасов на складе рассматривается как инвестиции или соответственно дезинвестиции. Аналогично этому изменение дебиторской задолженности также относится к понятию инвестиций/дезинвестиций.
5.3.2.2.1. Расчеты объемов инвестиций и дезинвестиций
Планирование инвестиций и дезинвестиций как направление финансового планирования представляет собой также лишь предварительную ступень планирования ликвидности предприятия. Оно осуществляется при следующих предпосылках:
Выбор и особенно сроки осуществления инвестиций/дезинвестиций в рамках периодического планирования, ориентированного на ликвидность, могут обусловливаться интегрированным финансовым планом.
Для формирования производного плана отдельных платежей следует охарактеризовать объекты инвестиций и дезинвестиций, влияющих на выплаты и поступления. Чем детальнее разработана программа инвестиций и дезинвестиций, тем больше появляется альтернатив финансового планирования при ограниченных возможностях финансирования.
Планируемые объекты инвестиций и дезинвестиций, по которым производятся выплаты и осуществляются поступления, должны быть упорядочены в плане по различным признакам. По срочности различают: объекты, которые на основании принятых ранее решений должны быть начаты или продолжены в течение планируемого периода, "связанные" объекты. К ним могут быть причислены объекты, реализация которых по техническим, экономическим или другим причинам не может быть перенесена, например инвестиции в соответствии с требованиями законодательства по безопасности или инвестиции в замену основных средств (вынужденные инвестиции); объекты, которые могут заменяться в процессе планирования, "свободные" объекты.
По происхождению объекты инвестиций и дезинвестиций делятся на внутренние и внешние. Внутренние объекты можно в свою очередь дифференцировать по подразделениям-заказчикам. К внешним объектам относят преимущественно приобретение пакетов акций и долей капитала сторонних предприятий.
Среди инвестиций в подразделения предприятия различают инвестиции в рационализацию, замену основных средств и чистые инвестиции, связанные с расширением или свертыванием производства. Кроме того, выделяют социальные инвестиции и обязательные по законодательству инвестиции (в охрану окружающей среды). Далее можно раздельно рассматривать инвестиции в рынки и инфраструктуру.
На основании такой классификации объектов инвестирования и дезинвестирования предприятия структурируются планируемые денежные потоки.
Дебиторская задолженность, возникающая при продаже средств предприятия, в соответствии с ее величиной и сроками входит в состав инвестиционных платежей; планирующий орган принимает решение об ожидаемых отклонениях по суммам и срокам от запланированных исходя из условий в соответствующих подразделениях.
При этом следует строго соблюдать принцип-брутто: выплаты и поступления для одного объекта, одного подразделения, одного планового периода ни при каких обстоятельствах нельзя сальдировать.
Поскольку расчет делают на базе данных учета издержек и выручки, то все статьи, не влияющие на платежи в планируемом периоде, не принимают во внимание.
Проблемы формального составления ориентированного на ликвидность плана инвестиций и дезинвестиций вытекают из непрерывности планирования, а также длительности всего планового периода и отдельных подпериодов внутри этого периода.
Так как в течение ряда периодов инвестиционные объекты планируются нерегулярно, соответственно выплаты по инвестициям и поступления от дезинвестиций получают также нерегулярно. Поэтому на практике существенную трудность представляет непрерывный учет временных сдвигов платежей по инвестициям и дезинвестициям.
Планирование инвестиций и дезинвестиций долгосрочное. Размер планового периода определяется техническим и экономическим сроком жизни объектов инвестиций и дезинвестиций. Важно измерить период, в котором соответствующие выплаты и поступления могут быть сведены вместе (квазимомент ликвидности). Хотя предприятие должно быть платежеспособным, строго говоря, в любой момент, на практике платежи по инвестициям показывают только за определенный отрезок времени. Очень короткие отчетные периоды необходимы лишь при краткосрочном планировании (на квартал, на полугодие).
На рис. 110 показан пример возможного построения ориентированного на ликвидность плана инвестиций и дезинвестиций по периодам.

Рис. 110. Пример формирования ориентированного на ликвидность плана инвестиций и дезинвестиций по периодам
5.3.2.2.2. Информационная значимость
Информация, связанная с ориентированным на ликвидность планированием инвестиций по периодам, в противоположность планам денежных потоков предоставляется в распоряжение только руководства предприятия. И только если при планировании инвестиций необходимо принять решение о внешнем финансировании, эта информация может быть предоставлена внешним потенциальным инвесторам.
Информационное значение планирования инвестиций для руководства состоит прежде всего в том, что оно как направление финансового планирования показывает возможную опасность (например, при большом объеме инвестиций) и шансы (например, при дезинвестициях) с точки зрения достижения целей ликвидности. Это позволяет определить, в каком периоде в рамках стратегического или оперативного планирования необходима корректировка планов.
Информационная ценность планирования отдельных платежей проявляется только при условии, что все объекты инвестиций и дезинвестиций представлены раздельно по степени свободы в отношении их проведения и по срокам их реализации.
Данные о выплатах по оборотным средствам дают возможность формировать цели в области политики запасов.
5.3.2.3. Планирование и контроль внешнего финансирования и дефинансирования
Планирование и контроль внешнего финансирования и дефинансирования - это та часть финансового планирования платежей, предметом которой являются чистые финансовые потоки (притоки и оттоки) капитала. Речь идет о прямом планировании поступлений и выплат.
Как и планирование инвестиций, планирование внешнего финансирования тесно связано со стратегическим планированием, в рамках которого устанавливается не только структура потенциала предприятия, но и структура капитала, обеспечивающая получение максимальной прибыли.
План внешнего финансирования следует рассматривать во взаимосвязи с другими частными планами платежей. Так, поступления и выплаты, связанные с увеличением и уменьшением капитала, служат на промышленном предприятии дополнительным источником средств для финансирования программ развития потенциала наряду с поступлениями от реализации продукции и дезинвестиций.
Планирование внешнего финансирования - это планирование притоков и оттоков краткосрочного, среднесрочного и долгосрочного собственного и заемного капитала. Это движение денежных потоков прямо не связано со сферой производства материальных благ; оно носит производный характер.
Как относящееся к исключительно монетарным связям предприятия с внешней средой планирование финансирования осуществляется по предприятию в целом. По сравнению с первичным планированием инвестиций, определяемым прогнозами прибыли, планирование финансирования зависит от сформированной в прошлые периоды структуры капитала.
5.3.2.3.1. Формирование плана финансирования
Предпосылки и проблемы формирования ориентированного на ликвидность плана финансирования практически те же, что и при планировании инвестиций, а именно:
В противоположность потокам платежей из процесса реализации продукции и от дезинвестиций (сокращения потенциала), представляющим собой уменьшающие капитал поступления, под увеличивающим капитал финансированием понимается привлечение собственного и заемного капитала, поскольку оно связано с притоком платежных средств. Дефинансирование представляет собой изъятие (уменьшение) капитала: изъятие собственного или возврат заемного капитала.
Содержание такого производного плана определяют прежде всего по аналогии с планом инвестиций, характеристиками будущих мероприятий и размерами платежей в рамках финансирования и дефинансирования.
В мероприятиях по финансированию и дефинансированию можно выделить два момента. Как и в планировании инвестиций, здесь следует различать финансирование и дефинансирование по срочности. В зависимости от того, насколько жестко были запланированы на текущий период мероприятия (особенно по дефинансированию), решения по которым принимались в прошлые плановые периоды, различают "связанные" и "свободные" платежи по финансированию или дефинансированию.
Мероприятия по финансированию различают также по виду правовых отношений между инвестором и предприятием. При этом выделяют приток и отток капитала в мероприятиях заемного финансирования/дефинансирования (привлечение/возврат кредитов) и мероприятиях собственного финансирования/дефинансирования.
Планирование финансирования дифференцируют также по аналогии с планированием инвестиций. Так, мероприятия по заемному финансированию разделяют, с одной стороны, по срочности, т.е. длительности распоряжения капиталом в соответствии с планом, с другой - по видам кредита.
Из долгосрочных форм притока капитала особое значение имеют финансирование посредством долевого участия, займы под долговые обязательства и облигации. Краткосрочными формами притока капитала являются прежде всего контокоррентные, вексельные и ломбардные кредиты, а также факторинг и авансы потребителей.
Отток капитала происходит в форме выплат собственного и заемного капитала: в долгосрочном плане - преимущественно через погашение ссуд, в краткосрочном - это возврат контокоррентных кредитов, уменьшение авансов и кредиторских обязательств по поставкам и услугам.
Запланированные мероприятия по финансированию и дефинансированию отражаются в движении наличных и безналичных денег, которые различаются величиной и временем их поступления. Учитываются также и имеющиеся на начало планового периода запасы платежных средств.
В планировании финансирования должен соблюдаться брутто-принцип, т.е. поступления и выплаты по финансированию и дефинансированию, относящиеся к одному и тому же хозяйствующему субъекту во внешнем среде, одному и тому же плановому периоду, нельзя сальдировать (рис. 111).

Рис. 111. Пример формирования среднесрочного и долгосрочного планов внешенего финансирования
Значительная доля финансирования на растущем предприятии приходится на внешнее финансирование. Поэтому оно не должно рассматриваться только в аспекте гарантирования ликвидности. Планирование структуры капитала, ориентированное на прибыль, представляет собой существенную часть стратегического планирования, взаимосвязанную с общефирменным финансовым и балансовым планированием.
Наряду с количественным планированием динамичного финансового равновесия часто одной из задач финансового планирования является формирование определенной структуры имущества и/или капитала, т.е. качественное планирование статичного финансового равновесия. Наряду с планированием "ситуационной" ликвидности тогда говорят о "структурной" ликвидности.
При планировании внешнего финансирования учитывают определенные правила финансирования, которые имеют больше практическое, чем теоретическое значение. Согласно этим правилам "структурная" ликвидность может быть гарантирована при соблюдении определенного соотношения статей баланса в его "активе" и "пассиве". Здесь следует особо назвать принцип согласования сроков (сроки связывания средств в определенных статьях актива должны соответствовать срокам для определенных статей пассива), называемый "золотым правилом баланса": стремление не переходить специфический для отрасли уровень задолженности; соблюдение определенных пропорций показателей ликвидности различной степени, которые рассчитываются как соотношение частей упорядоченного по убыванию ликвидности имущества предприятия, с одной стороны, и краткосрочной задолженности - с другой, и, наконец, принятые финансовые обязательства.
Долгосрочное планирование вертикальной структуры капитала, т.е. соотношения между собственным и заемным капиталом, является в первую очередь предметом стратегического планирования. По правилу вертикальной структуры баланса планируемый уровень задолженности нужно определять не только с точки зрения рентабельности. Если так, то при увеличивающейся рентабельности заемного капитала соотношение заемного и собственного капитала значительно превышало бы соотношение 1:1. Банки, однако, при выдаче кредитов учитывают отраслевые особенности и подходят индивидуально к каждому предприятию.


Большое значение для внешних инвесторов и тем самым для финансового планирования имеют правило горизонтальной структуры баланса и показатели ликвидности, которые служат прежде всего для выявления риска инвестора и рассчитываются как финансовые коэффициенты согласно основному принципу соответствия сроков иммобилизации капитала и предоставления его в распоряжение предприятия с учетом данных планового баланса. Показатели ликвидности влияют на блок балансовых показателей или данных отдельных планов. С одной стороны, формируются плановые данные о соотношении между имеющимся в долгосрочном распоряжении предприятия капиталом и долгосрочно иммобилизованным имуществом (средствами):



Разграничение отдельных элементов основных средств и капитала в известной мере условно.
С другой стороны, ликвидные или краткосрочные ликвидные активы сопоставляются с соответствующими пассивами. При этом формируются показатели ликвидности и структурные коэффициенты (нормы):

Правила структуры баланса выражаются в валовых величинах на определенный момент, носят в лучшем случае сравнительно-статичный характер и должны рассматриваться лишь в качестве направляющей линии для общей защиты от рисков.
Ценные сведения можно получить, если и в финансовой сфере вместо статичных показателей объемов использовать показатели, ориентированные на денежные потоки. В этой связи важнейшим имеющим значение в теории и практике показателем является соотношение между фактической задолженностью и валовым денежным потоком:

Этот показатель позволяет судить, насколько велико временное пространство, в котором предприятие может погашать свои долги из собственных средств.
Как и в планировании инвестиций, формальному планированию финансирования придается особое значение. Под этим следует понимать определение длительности, последовательности плановых периодов (как выражение непрерывности планирования) и установление длительности отдельных отрезков первого планового периода, действующих как квазимоменты платежей (рис. 111).
Длительность планового периода зависит в основном от длительности периода, охватываемого планированием инвестиций, частично выходя за рамки этого периода, поскольку, например, все связанные с процессом финансирования более поздние процессы дефинансирования должны быть также указаны в соответствующем плане, в данном случае - кредитном плане.
В силу значения краткосрочного планирования финансирования определение длительности локальных периодов, в которых соответствующие выплаты и поступления сводятся вместе, при планировании финансирования первая часть планового периода (например, плановый месяц) разрабатывается более детально, чем при планировании инвестиций.
Необходимость полного охвата всех платежей из локальных платежных планов исключает в принципе изолированное, случайное, нерегулярное финансовое планирование. Это не исключает, однако, возможности проведения в рамках стратегического планирования разовых финансовых плановых расчетов, ориентированных на ликвидность и прибыль с оценкой возможных альтернатив финансирования и дефинансирования.
Таким образом, по формальному построению планирование внешнего финансирования можно охарактеризовать как периодическое скользящее планирование платежей, которое в силу специфической постановки задач проводится в короткие локальные периоды (квазимоменты платежей).
Как и при планировании инвестиций, планирование финансирования может служить в качестве инструмента управления для руководства предприятия или других субъектов принятия финансово-экономических решений, только если планы представлены в табличной форме (рис. 111).
Краткосрочный план финансирования дает представление о первом годе (полугодии) долгосрочного плана финансирования. В нем отдельные графы содержат данные по плановым периодам и суммы плановых, фактических значений и их отклонений, используемые в дальнейшем для целей контроля.
5.3.2.3.2. Информационная значимость
В отличие от ориентированного на ликвидность планирования денежных потоков и инвестиций, являющихся в первую очередь денежным выражением материальных хозяйственных процессов на предприятии, планирование внешнего финансирования и дефинансирования охватывает только привлечение и возврат собственного (от участия) и заемного капитала.
Отсюда следует, что информация о планировании внешнего финансирования и дефинансирования должна быть доступна для относительно малой группы управленческих и исполнительных органов финансовой сферы предприятия. Кроме того, эта информация может представлять особый интерес для высшего руководства и потенциальных инвесторов предприятия.
Планирование финансирования и дефинансирования показывает степень задолженности предприятия и структуру собственного и заемного капитала дифференцированно по инвесторам, а в отношении заемного капитала - и по срочности.
Наряду с планированием денежных потоков и инвестиций планирование финансирования имеет особое значение для финансового планирования в целом. Первичная цель расчетов по финансированию и дефинансированию платежей состоит в поддержании ликвидности, включая гарантирование определенных резервов ликвидности в рамках общего финансового плана. В случае дефицита средств (недопокрытия) уменьшение дебиторской задолженности становится дополнительной целью. При наличии излишка средств (излишнего покрытия) планирование финансирования дает информацию для анализа, в результате которого должны быть определены направления использовани свободных сумм с точки зрения прибыли: либо на вложение их в предприятие, либо на досрочный возврат заемного капитала (кредитов).
Особа информационная ценность этого вида финансового планирования для руководства предприятия состоит прежде всего в том, что внешнее финансирование и дефинансирование являются важнейшими и часто единственными средствами балансирования краткосрочных платежных дефицитов или излишних покрытий без изменения структуры производственной программы предприятия.
5.3.2.4. Планирование и контроль резервов ликвидности
Резервы ликвидности представляют собой требуемый или запланированный руководством предприятия на период или момент минимальный объем платежных средств (касса, вклады до востребования), необходимый для защиты от риска, т.е. на случай возникновения непрогнозируемого дефицита. Говорят также о плане резервов ликвидности. Главный стимул для поддержания этих резервов - защита от риска будущих хозяйственных результатов - может быть разделен на три частных стимула: трансакционный, предусмотрительности (осторожности) и спекулятивный.
От резервов ликвидности, которые могут быть интерпретированы также в качестве инвестиции, следует строго отделять платежные средства, которые образуются из излишков покрытия и использование которых с точки зрения прибыли является незапланированным. В узком смысле от мероприятий по созданию резервов ликвидности следует отличать финансовые мероприятия по гарантированию платежеспособности при существующей неопределенности, которые, как, например, соглашения о лимитах кредитования, только при известных обстоятельствах ведут к поступлениям денежных средств. Такие мероприятия определяют величину резервов ликвидности.
Определение величины резервов ликвидности - относительно автономная плановая проблема в рамках финансового планирования, к решению которой подходят с точки зрения ликвидности и прибыли. Определ абсолютную величину резервов ликвидности, руководство предприятия имеет возможность рассчитать ее как плановый показатель перед составлением прогнозов платежей, либо сделать объем этих резервов зависимым от предварительного сальдо платежей и от вероятности наступления прогнозных значений.
Оптимальный объем резервов ликвидности можно определить (по крайней мере теоретически) с учетом некоторой конкуренции между стремлением к прибыли и безопасности. С увеличением резервов ликвидности растущей сумме издержек упущенной выгоды и издержкам по поддержанию кассового запаса средств (Kj) противостоят только трудноопределяемые издержки по устранению дефицита платежных средств (К2).
Оптимальная ликвидность получается при достижении суммами Kj и К2 своего минимума (рис. 112).

Рис. 112. Определение резервов ликвидности (РЛ)
Общих правил определения размера резервов ликвидности в практике не существует. При установлении резервов ликвидности используют индивидуальные для предприятия опытные значения.
Важнейшие факторы для определения размера резервов ликвидности:
Улучшить планирование резервов ликвидности можно только при помощи синхронизации планирования платежей (моделей финансового планирования).
5.3.3. Тотальное интегрированное планирование и контроль выплат и поступлений. Финансовое планирование и контроль
5.3.3.1. Основы
Планирование отдельных платежей включает только часть общих, предполагаемых в течение планового периода денежных потоков и объемов платежных средств на начало периода.
Предприятие, однако, не может быть ни частично ликвидным, ни частично неликвидным. Постоянно необходимо общее, т.е. охватывающее все раздельно планируемые платежи, финансовое планирование. Поскольку потоки поступлений и выплат, величина плановых резервов ликвидности и прежде всего форма внешнего финансирования влияют на другие частные планы предприятия, изолированные планирование и контроль платежей только с точки зрения гарантирования ликвидности имеют мало смысла. Руководство предприятия должно располагать совершенной системой расчетов платежей, включающей механизм выявления взаимосвязи ориентированных на ликвидность и прибыль плановых расчетов. Только такое тотальное, интегрированное с другими планами производное и первичное планирование платежей делает возможным поддержание платежеспособности предприятия с учетом прибыли и других целей. Процесс интегрированного финансового планирования и его связи с другими частными финансовыми планами схематично представлены на рис. 113.
Степень интеграции финансового плана с другими частными планами предприятия может быть различной.

Рис. 113. Процесс интегрированного финансового планирования
Тотальное финансовое планирование, с одной стороны, проводится косвенно и последовательно, т.е. на базе планирования балансового результата предприятия, основанного в свою очередь на стратегическом и оперативном планировании. Этот метод имеет смысл только при среднесрочном и долгосрочном планировании. Он может также последовательно реализовываться при помощи моделей планирования результата и моделей финансового планирования.
С другой стороны, тотальный финансовый план выводится по одним позициям (распределение дивидендов, налоги) прямо из стратегического и оперативного планов и из плана балансового результата предприятия, а по другим позициям (проценты, выплаты капитала) - из плана внешнего финансирования и дефинансирования. Такое финансовое планирование может проводиться в кратко-, средне- и долгосрочной перспективе или последовательно через объединение частных планов денежных потоков, или синхронно посредством финансовой модели.
5.3.3.2. Косвенное финансовое планирование
Основой косвенного средне- и долгосрочного финансового планирования является планирование балансового результата. Из него можно вывести плановый баланс движения имущества и капитала и тем самым рассчитать поток капитала, представляющий собой рамочный план формирования долгосрочных пропорций между потребностью в капитале и ее покрытием.
Баланс движения имущества и капитала позволяет выявить путем сравнения данных следующих один за другим плановых балансов поступления и выплаты за период, вызванные привлечением и использованием финансовых средств. Как показывает рис. 114а, из статей актива и пассива планового баланса и при помощи плана денежного потока выявляются источники средств и направления их использования.

Рис. 114а. Баланс движения имущества и капитала
Если свести определенные статьи такого баланса движения имущества и капитала, то станет ясно, что это отдельные плановые платежи в суммарной, недифференцированной форме, а также изменения резервов ликвидности, но сами показатели платежей определяются постоянно косвенным образом (рис. 1146).

Рис. 114б. Баланс движения имущества и капитала и частные планы платежей
Показываемые в балансе движения имущества и капитала различия между запасами платежных средств, высвобождающих и связывающих капитал, а также ведущих к его оттоку и притоку, относятся к конечному моменту планируемого периода. На основе этих частично сальдированных и недифференцированных величин плана прибыли можно достаточно точно определять недопокрытие или излишнее покрытие платежей только для средне- и долгосрочного плановых периодов. Проведение краткосрочного финансового планирования на базе этих бухгалтерских данных неинформативно.
Баланс движения имущества и капитала, или так называемый "третий годовой счет", применяемый только для средне- и долгосрочного финансового планирования, представляет собой особую форму расчета потока капитала.
Определенный на основе планового баланса и плана прибылей и убытков поток капитала можно трансформировать в детализированный косвенный долгосрочный финансовый план. В этом случае получается ступенчатый по форме план, показывающий источники средств и их использование. Исходя из текущих средств на начало периода, на базе планов прибылей и убытков и плановых балансов, а также планов инвестиций и внешнего финансирования по периодам определяют запас текущих средств, т.е. недопокрытие или излишнее покрытие с учетом резервов ликвидности на конец периода. Это косвенный метод разработки финансового плана, поскольку плановые размеры платежей, по меньшей мере суммы денежных потоков за период, выводятся из общих для предприятия чистых величин ориентированных на прибыль планов.
На рис. 42н в сводке показателей планирования и контроля представлен относительно недифференцированный, косвенно сформированный долгосрочный финансовый план.
На рис. 115а и 1156 мы видим относительно дифференцированные косвенно сформированные на основе величин денежных потоков I и III долгосрочные финансовые планы.

Рис.115а. Косвенно формируемый долгосрочный финансовый план (на базе величин денежного потока I)

Рис.115б. Косвенно формируемый долгосрочный финансовый план (на базе величин денежного потока III)
5.3.3.3. Прямое финансовое планирование
Если руководство предприятия располагает интегрированной системой планирования, охватывающей все функциональные сферы, то долгосрочное, среднесрочное и краткосрочное финансовое планирование должно быть по возможности дифференцированным прямым планированием платежей. Такое планирование платежей в конечном счете является единственной удовлетворительной формой финансового планирования, поскольку непосредственно охватывает платежи всех предварительно или параллельно разработанных частных платежных планов. Наилучшая интеграция частных планов возможна только в рамках прямого финансового планирования.
Прямое, охватывающее несколько периодов долгосрочное, среднесрочное и краткосрочное финансовое планирование покоится на нескольких опорах: на оцениваемых в прогнозных ценах оперативных и стратегических планах; на влияющих на платежи показателях плана результата предприятия, особенно относящихся к политике распределения прибыли и образования резервов; на данных плана внешнего финансирования и плана инвестирования по видам, объемам, процентным ставкам или рентабельности, а также по срокам.
Последовательное тотальное прямое финансовое планирование можно разделить на планирование частных направлений платежей:
Блок показателей этих частных планов должен формироваться по одним и тем же принципам, причем долго-, средне- и краткосрочное финансовое планирование различается только степенью детализации или агрегирования показателей платежей и длительностью плановых периодов. На рис. 116а и 116б представлены прямо сформированные на базе величин денежных потоков I и III долгосрочные финансовые планы.

Рис. 116а. Прямо формируемый долгосрочный финансовый план (на базе величин денежного потока I)

Рис. 116б. Прямо формируемый долгосрочный финансовый план (на базе величин денежного потока III)
Относительно показателей дифференцированного прямого долгосрочного финансового плана нужно отметить следующее.
Разграничение поступлении и выплат между смежными периодами следует показывать в специальных статьях или в зависимости от смысла как дебиторскую или кредиторскую задолженность.
Поступления и выплаты плана денежных потоков по величине и срокам вытекают, во-первых, из плановых продуктовых программ и функциональных планов. Во-вторых, информацию о поступлениях и выплатах берут из плана внешнего финансирования/дефинансирования и плана капиталовложений (платежи по процентам). Наконец, сведения о запланированных выплатах из прибыли и налогах берут из плана балансового результата.
Объемы и сроки поступлений и выплат плана инвестиций и дезинвестиций выводятся непосредственно из данных стратегического и сводного общефирменного планов. Значительные трудности возникают в связи с прогнозированием сроков и размеров платежей как при краткосрочном, так и при долгосрочном планировании. Особенно трудно точно предусмотреть краткосрочное финансовое развитие крупных проектов; в долгосрочном плане особые проблемы вызывает прогнозирование цен по инвестиционным объектам и выручки от продажи имущества при дезинвестициях.
Объемы и сроки поступлений и выплат, связанных с привлечением заемного и собственного капитала, в плане внешнего финансирования и дефинансирования определяются непосредственно как показатели платежей в ходе первичного финансового планирования; выплаты по возврату заемного капитала - из кредитного плана (плана заемного финансирования и дефинансирования). Трудность представляет лишь прогнозирование возможностей привлечения капитала по видам и условиям кредитов.
Планирование поддержания или изменения размеров резервов ликвидности осуществляется с учетом всех остальных частных планов.
Такое финансовое планирование представляет собой прежде всего предварительное планирование платежей дл будущих периодов.
В случае недостаточных для поддержания необходимой ликвидности запасов платежных средств на конец или начало каждого периода следует проводить соответствующие корректировочные мероприятия путем изменения продуктовых программ, функциональных и общефирменных планов, влияющих на платежи.
Способ прямого финансового планирования в большей степени подходит для планирования ликвидности, чем все до сих пор рассмотренные возможности планирования платежей. Особенно четко это видно на взаимосвязях долгосрочного и краткосрочного финансового планирования. Последнее основано на информации о прямо определяемых платежах. Без сомнения, прямой расчет поступлений и выплат более трудоемок, чем косвенный. Но и при косвенном долгосрочном финансовом планировании краткосрочное финансовое планирование проводится в любом случае в прямой форме.
По сравнению с долгосрочным краткосрочное финансовое планирование с соответствующими финансовыми прогнозами на период до 12 месяцев имеет следующие особенности:
в рамках производного планирования к точности прогнозов объемов и сроков наступления платежей предъявляются более высокие требования. Предполагаемые краткосрочные поступления и выплаты определяются на практике, с одной стороны, на базе ожидаемых величин (ожидаемого выполнения плана), с другой - предполагаемые потоки поступлений пытаются рассчитать на базе прогнозных моделей; платежи нужно планировать и более детально: в рамках одной декады, например, можно планировать по дням. В этом случае также говорят о финансовой диспозиции. На рис. 117 показан пример образовани квазимоментов платежей при краткосрочном финансовом планировании. Дифференциация в рамках плана денежных потоков, плана инвестиций и дезинвестиций, а также плана внешнего финансирования и дефинансирования может быть проведена индивидуально для каждого предприятия; в рамках первичного планирования при заранее предусмотренных недопокрытии или излишнем покрытии платежей дл решения возникающих проблем предлагаются почти исключительно финансовые альтернативы.
Корректировка производственно-хозяйственных планов в целях балансирования платежей принципиально возможна только в рамках планировани мероприятий; развитие потенциала может корректироваться только в немногих случаях, например при дезинвестировании.

Рис.117. Возможности периодизации краткосрочного финансового плана
О специфических задачах краткосрочного финансового планирования, которые принципиально отличалась бы от задач долгосрочного планирования, все же говорить нельзя. В любом случае финансовое планирование нацелено на интеграцию всех частных планов платежей предприятия, а также на балансирование выплат и поступлений на определенную дату или за плановый период путем выравнивания недопокрытия и излишнего покрытия.
Чтобы избежать недопокрытия или излишнего покрытия платежей в будущих периодах, выявляемых посредством производного финансового планирования, в рамках долго-, средне- и краткосрочного первичного финансового планирования принимают решение о проведении корректирующих мероприятий.
Для балансировани ожидаемого в одном или нескольких периодах недопокрытия платежей есть следующие основные возможности:
Для конкретных мероприятий требуется указывать не только объемы и сроки дополнительных поступлений или выплат. Наряду с соответствующими затратами по мероприятиям должны быть показаны возникающие риски и проблемы, а также вероятное воздействие мероприятий на данные других планов.
Для балансирования ожидаемого в одном или нескольких плановых периодах излишнего покрытия платежей поступают аналогичным образом. При решении этой проблемы возможны альтернативы:
В соответствующих оценочных таблицах по разным альтернативам (например, срочные или бессрочные денежные вклады, создание портфелей ценных бумаг и/или векселей, досрочное погашение кредитов) для ориентированной на прибыль оценки показывают доход.
На рис. 109 приведены альтернативы балансирования недопокрытия или излишнего покрытия платежей. Такие альтернативы в большинстве случаев не связаны с особым риском в смысле неожиданного непоступления или уменьшения поступлений средств; риски при альтернативном использовании ожидаемого излишнего покрытия платежей определяют количественно и относят на ожидаемые доходы. Таким образом, при первичном финансовом планировании возможна оптимизация при помощи соответствующих мероприятий. Иначе говоря, минимизация издержек или максимизация прибыли служат критериями отбора мероприятий по ликвидации недопокрытия или излишнего покрытия платежей.
5.3.3.4. Информационная значимость тотального интегрированного финансового планирования
Финансовое планирование служит инструментом получения информации внутренними и отчасти внешними субъектами предприятия.
Оно должно поставлять информацию для принятия решений высшему руководству предприятия, руководителям финансовой службы и некоторым руководителям других подразделений, а также имеющимся и потенциальным инвесторам и кредиторам.
Если рассматривать значение финансового планирования для решений, принимаемых руководством предприятия и другими субъектами, относительно цели поддержания ликвидности, то можно отметить следующее: решение о постановке цели ограничивается (при известных обстоятельствах) определением необходимых резервов ликвидности; решения, связанные с достижением этой цели, могут быть приняты только на базе планирования альтернатив для случая наступления спрогнозированного недопокрытия или излишнего покрытия платежей. Финансовое планирование при этом должно позволить найти оптимальные с точки зрения прибыли и ликвидности альтернативы.
На практике часто используется схема прямого и косвенного финансового планирования, предложенная автором в начале 70-х годов (рис. 118а и 1186).

Рис. 118а. Пример прямого финансового планирования, основанного на величинах потоков платежей

Рис. 118б. Пример косвенного финансового планирования, основанного на годовом сальдо
Задача финансового планирования - предварительное планирование платежей и при необходимости планирование мероприятий по балансированию платежей с учетом поддержания резервов ликвидности - наилучшим образом может быть реализована относительно целей прибыли и ликвидности путем:
Такое финансовое планирование оказывает координирующее воздействие на всю плановую систему предприятия, ориентируя ее на ликвидность и прибыль. Оно базируется на отдельных продуктовых программах и общефирменных планах и охватывает планирование всех платежей с учетом влияни последствий такого планирования на ликвидность предприятия.

Планирование и контроль затрат, доходов и баланса - ПиК балансового результата
Дитгер Хан 'ПиК: Планирование и контроль: концепция контроллинга'III. Интегрированные планово-контрольные расчеты на предприятиях с функциональной организационной структурой
5. Общефирменное планирование результата и финансовое планирование
5.2. Планирование и контроль затрат, доходов и баланса - ПиК балансового результата
5.2.1. Внутреннее и внешнее планирование
В условиях замкнутой системы планирования можно исходя из общефирменных планов калькуляционного и нейтрального результатов, а также политики использования прибыли или исходя из плана выплат и поступлений денежных средств определять ,в соответствующих плановых периодах годовой излишек или дефицит средств.
Этот годовой излишек/дефицит, или балансовый брутто-результат (валовой), можно изменять в известных пределах при помощи мероприятий балансовой политики. Исходя из годового излишка (дефицита) с учетом переноса прибылей/убытков предыдущего года и после увеличения или изъятия резервов получают балансовую прибыль/убыток, или балансовый нетто-результат. Балансовая прибыль при этом представляет собой часть прибыли, остающуюся в распоряжении акционеров (собственников капитала) для распределения. При решении об использовании прибыли всю балансовую прибыль или ее часть собственники капитала могут не распределить, а направить в резервные фонды прибыли и/или рассматривать ее в качестве прибыли текущего года1.

Направлениями такого периодического планирования являются: планирование затрат и доходов; планирование баланса.
Важнейшие позиции образуют балансовые результаты - брутто или нетто. Речь идет, с одной стороны, о планировании результата, который нужно еще заработать, а с другой - о планировании результата, который требуется распределить.
Контроль осуществляется путем сопоставления плановых показателей затрат и доходов и баланса с показателями прошлых периодов, а также с ожидаемым выполнением плана.
Расчеты затрат и доходов, балансовых показателей, а также бухгалтерский учет, на данных которого строятся эти расчеты, регламентируются законодательством, правилами судопроизводства и
Система фактических и плановых показателей расчетов затрат и доходов, балансовых показателей служит информационным инструментом либо только для внутренних, либо для внутренних и внешних пользователей.
Внутренние планирование и контроль затрат и доходов, а также баланса поставляют информацию исключительно для внутреннего пользования, прежде всего для руководителей.
Внешние планирование и контроль затрат и доходов, а также баланса, напротив, дают сведения в первую очередь для изучения внешним заинтересованным пользователям, таким, как существующие и потенциальные инвесторы, местная и международная общественность.
Во внешней системе показателей различают годовой заключительный баланс и социальный баланс. На основании публикаций этой информации и соответствующих комментариев к ней внешние заинтересованные лица и персонал могут получить представление о состоянии предприятия.
К внешним заинтересованным лицам относят и налоговые службы. Для них на базе заключительного годового баланса составляют налоговый баланс.
Системы внутренних и внешних показателей содержат одни и те же входные и выходные данные за период, но различаются стоимостными подходами к формированию данных.
Расчеты внутренних и внешних показателей базируются на соответствующих нормах хозяйственного права. В системе внутренних показателей, чтобы сравнивать данные за отдельные периоды, выбирают постоянные оценочные величины, а это не оставляет свободы для проведения балансовой политики, а для системы внешних показателей выбирают в допустимых законом пределах выгодные с точки зрения предприятия стоимостные оценки. Планирование налогооблагаемой прибыли строится, как правило, на определенных внешних, необходимых для информирования инвесторов расчетах. Налогооблагаемую прибыль исчисляют на основе заключительного годового баланса, в котором уже частично учтены налоговые подходы. В силу особых налоговых предписаний для производственных затрат, оценки имущества и амортизации делают дополнительную переоценку прибыли.
Системы внутренних и внешних показателей должны планироваться на долгосрочный, среднесрочный и краткосрочный периоды. Но из практических соображений систему внешних показателей в большинстве случаев планируют на средне- и краткосрочный периоды. Система показателей годового планирования делится еще по месяцам и кварталам.
5.2.2. Планирование и контроль затрат и доходов
5.2.2.1. Внешнее и внутреннее планирование и контроль затрат и доходов
Планирование затрат и доходов - это планирование "входа" и "выхода". Сальдо между произведенным и/или реализованным "выходом" и потребленным "входом" представляет собой результат (прибыль или убытки) планового периода.
В целях контроля запланированные затраты и доходы сопоставляют с фактическими данными одного периода и определяют отклонения фактических значений от запланированных.
Планирование и контроль затрат и доходов отличаются от планирования и контроля издержек и выручки тем, что первые включают нейтральные затраты и доходы; от планирования и контроля выплат и поступлений - тем, что охватывают только поступления и выплаты прибыли, полученной за данный период.
Плановые расчеты ориентированных вовне затрат и доходов на базе законодательно установленных нормативов, а также планирование налогооблагаемой прибыли строятся на системе внутренних плановых расчетов затрат и доходов.
Внешние расчеты затрат и доходов осуществляются в строгой форме, предписанной хозяйственным законодательством, а внутренние расчеты - в произвольной форме или в виде калькуляций результата. В дальнейшем будем различать внешнее планирование затрат и доходов согласно хозяйственному праву и внутрифирменное (внутреннее) планирование затрат и доходов.
(1) Внутрифирменное (внутреннее) планирование затрат и доходов
Внутрифирменное планирование затрат и доходов имеет целью определение балансового валового результата или результата предприятия на базе расчетов производственного результата. Исходным пунктом при этом является не планирование выплат и поступлений, а планирование издержек и объемов производства.
Планирование издержек и объемов продукции может быть при этом построено как расчет плановых издержек по методу учета затрат на реализованную продукцию или совокупных затрат на произведенную за период продукцию. В планировании издержек и выручки затраты оцениваются по скалькулированным значениям, например, амортизация начисляется на базе восстановительной стоимости. Разница между объемом продукции в стоимостном выражении и затратами образует производственный результат, рассчитанный на основе внутренних данных в стоимостном выражении.
Во внутрифирменных расчетах затрат и доходов наряду с прибылью от производства дополнительно учитывается еще и нейтральный результат, представляющий собой разность между нейтральными доходами и нейтральными затратами. Эти нейтральные затраты и доходы можно разделить на следующие категории:
Обусловленные способом оценки нейтральные затраты или доходы (до уплаты процентов)
Они возникают, если затраты или доходы по своей сути, но не по величине равны издержкам либо стоимости продукции (например, если при расчете прибылей и убытков для какого-либо имущества или товара предусматривается другая сумма амортизации, нежели в расчете издержек). Более того, здесь элиминируются издержки, которым не противостоят вообще никакие затраты (например, скалькулированная арендная плата в товариществах), а также издержки, которым противостоят затраты, согласно хозяйственному законодательству не включаемые в производственный результат до тех пор, пока по ним не будут уплачены налоги и проценты (например, калькулируемые проценты, калькулируемый риск). Это первый шаг в переходном расчете, связывающем расчеты калькуляционного производственного результата с показателем производственного результата до уплаты процентов и налогов на прибыль в соответствии с хозяйственным законодательством.
Сторонние (непроизводственные) затраты или доходы
Они образуются, если затраты или доходы возникают вследствие обычной, т.е. регулярной, хозяйственной деятельности, но стоимость при этом образуется или используется в финансовой или другой непроизводственной сфере.
Речь идет о финансовых затратах, связанных с участием в капитале других фирм и выплатой процентов, а также о соответствующих доходах. Часто непроизводственный результат называют финансовым. Он, однако, может отличаться от непроизводственного результата, в который входят обычные затраты и доходы, не относимые ни к производственной, ни к финансовой сфере деятельности предприятия (например, амортизация непроизводственного имущества).
Экстраординарные (чрезвычайные) затраты и доходы
Это доходы или затраты, настолько отличающиеся от обычных, что их нельзя включить в расчет издержек и выручки (например, убытки от пожара, платежи по уже списанным требованиям). Это все необычные по виду и размеру, нерегулярные, случайные и/или непериодические затраты и доходы.
При таком разграничении нейтральных затрат и доходов внутренний план прибылей и убытков составляется по форме, представленной на рис. 103.

Рис. 103. Внутреннее планирование и контроль прибылей и убытков
При планировании нейтральных затрат и доходов в большинстве случаев учитывают лишь обусловленные способом оценки внепроизводственные затраты и доходы, а отдельно - налог на прибыль. Чрезвычайные затраты и доходы, вызванные непредусмотренными событиями, учитываются, напротив, только при расчете фактических затрат и доходов.
При помощи оценочных данных о нейтральных затратах и доходах расчетные показатели переоценивают в рамках законодательного регламентирования. При этом основой для сопоставления являются постоянные стоимостные значения в допустимых законодательством границах. Обусловленные методом оценки различия в значениях показателей затрат и доходов возникают прежде всего при оценке амортизации, процентов и риска. В первом случае различия - это разница между скалькулированными и балансовыми значениями. Балансовую амортизацию, насколько это возможно, не следует начислять на имущество, не связанное с производством, а нужно учитывать в составе непроизводственного результата. Калькулируемые проценты должны быть исключены из расчетного результата.
Проценты на заемный капитал учитывают в показателях результата по процентам. Скалькулированные величины рисков полностью исключаются из производственного результата.
Непроизводственные затраты и доходы в целом планируются так же, как издержки и выручка.
Отграничить нейтральные затраты и доходы от издержек и выручки в отдельных случаях достаточно сложно. Особенно если затраты частично входят в расчет стоимости продукции, а частично - в нейтральный результат. Примером таких затрат являются не зависящие от доходов налоги, например земельный налог, налог на промысловый капитал и налог на имущество.
Земельный налог можно прямо относить на производственный и нейтральный результаты, если только для отдельных объектов налогообложения были установлены раздельные ставки этого налога.
Налоги с прибыли после расчета показывают отдельно. Вначале рассчитывается результат деятельности предприятия до уплаты налога. Затем, исходя из него и предварительно установленной суммы отчислений в резервы и на выплату дивидендов, например 10% от величины акционерного капитала, определяют налог на прибыль, после чего рассчитывают результат деятельности предприятия после налогообложения. Налог с прибыли рассчитывают при помощи внешнего планирования затрат и доходов, которое обусловливает планирование годового сальдо и использования прибыли.
При известных условиях во внутреннем планировании затрат и доходов из комплексных статей "прочие производственные затраты" и "прочие производственные доходы" могут исключаться затраты и доходы, которые искажают производственный результат, рассчитанный в соответствии с нормами хозяйственного законодательства до уплаты процентов и налогов. Так, непроизводственные (например, пожертвования, поступления от аренды), непериодические и некоторые другие чрезвычайные (например, доходы или затраты от продажи имущества выше или ниже балансовой стоимости) затраты и доходы показывают отдельно от производственного результата.
(2) Внешнее планирование затрат и доходов
Внешнее планирование затрат и доходов по торговому праву согласно хозяйственному законодательству осуществляется по методу учета на базе совокупных затрат на произведенную продукцию (рис. 104а) или методу учета по затратам на реализованную продукцию (рис. 1046).

Рис.104а. Внешний расчет затрат и доходов (оценка на базе учета совокупных затрат)

Рис. 104б. Внешний расчет затрат и доходов (оценка на базе учета затрат на реализованную продукцию)
Схема расчета прибыли и убытков по хозяйственному законодательству представляет собой компромисс законодателей в целях сделать сопоставимыми данные о затратах и доходах всех предприятий. Эта схема, однако, не жесткая. Отдельные позиции расчета можно детализировать, другие - ввести дополнительно.
Внутреннее и внешнее планирование затрат и доходов тесно переплетено. Чаще всего начинают с внутреннего технико-экономического планирования затрат и доходов и определяют результат предприятия до уплаты налогов. После этого проводят внешнее планирование затрат и доходов по схеме, установленной законодательством, но с учетом целей балансовой политики предприятия. В результате этого расчета также получают результат предприятия до уплаты налогов. Он служит после установления приоритетных направлений использования прибыли для планирования налогов на прибыль (налога на доход предприятия и налога на прибыль корпораций). При определении налогов на прибыль внешние и внутренние расчеты затрат и доходов дополняют один другой. Налог на доходы товариществ, не являющихся юридическими лицами, называется подоходным налогом. В этом случае подоходный налог выплачивается участниками товарищества - физическими лицами. В обществах, основанных на объединении капиталов и являющихся юридическими лицами, такой налог называется налогом на прибыль корпораций. Подоходный налог - это прогрессивный налог. Его базой являются облагаемые налогом доходы. Максимальна ставка налога у физических лиц равна 50%. Для налога с корпораций ставка достигает 45%, если прибыль остается в обществе, и 30% на прибыль, выплачиваемую по дивидендам (см.
рис. 103, строка 14; рис. 104а, строка 20 и рис. 1046, строка 19).
(3) Расчет вновь созданной стоимости
Дополнением к внешнему и внутреннему планированию и контролю затрат и доходов являются плановые и контрольные расчеты вновь созданной стоимости (чистой продукции).
С народнохозяйственной точки зрения вновь созданная стоимость показывает вклад предприятия в создание чистого внутреннего продукта страны в течение одного периода.
Вновь созданная стоимость предприятия в общем смысле - разность между выпущенной предприятием продукцией и потребленными предприятием товарами и услугами. Вновь созданную стоимость можно определять методом вычитания:

Показатели вновь созданной стоимости являются значимой для предприятия информацией, в которой заинтересованы также общество и другие внутренние и внешние связанные с предприятием субъекты. Это информация о сальдо стоимостных потоков между потребителями продукции и предприятием, с одной стороны, и внешними поставщиками и предприятием - с другой, суммах, остающихся для распределения между заинтересованными в предприятии группами: персоналом, акционерами, инвесторами и государством. Такая информация необходима для сохранения и дальнейшего развития предприятия.
При таком распределительном подходе вновь созданную стоимость можно найти методом суммирования:

Оба метода расчета ведут к одному результату. Такой расчет можно связать с расчетом выплат и поступлений, затрат и доходов, издержек и выручки. Для целей деятельности всего предприятия, особенно для информирования внешних заинтересованных субъектов, целесообразно определять вновь созданную стоимость на базе внешних расчетов затрат и доходов и отдельных статей плана прибылей и убытков. При этом общий объем произведенной продукции и потребленных предприятием товаров и услуг исчисляют прямо только по данным внешних расчетов затрат и доходов на базе учета совокупных затрат. Если затраты и доходы рассчитаны по реализованной продукции, то для определения вновь созданной стоимости привлекают дополнительно данные баланса и его приложений.
На рис. 105а и 105б представлены расчеты создания и распределения вновь созданной стоимости на базе учета по совокупным затратам на произведенную за период продукцию.

Рис. 105а. Определение вновь созданной стоимости методом вычитания на базе учета совокупных затрат за период

Рис. 105б. Определение вновь созданной стоимости методом сложения на базе учета совокупных затрат за период
При таком методе вычисления вновь созданной стоимости речь идет в принципе о производном выведении этого показателя из данных плана прибылей и убытков.
Расчет вновь созданной стоимости - существенная часть социального баланса (отчета предприятия перед общественностью и собственным персоналом). В соединении с индивидуальной для предприятия системой индикаторов раннего предупреждения расчет вновь созданной стоимости служит инструментом определения вклада предприятия в народнохозяйственный результат.
Для внутренних и внешних заинтересованных в предприятии субъектов показатель отношения вновь созданной стоимости к затратам на персонал и социальные выплаты - важный индикатор поддержания желаемого соотношения между доходами персонала, с одной стороны, доходами инвесторов, налогами и доходом, остающимся в распоряжении предприятия, с другой стороны.
5.2.2.2. Информационная значимость
Система показателей затрат и доходов подходит для оценки деятельности предприятия в целом. Чтобы охарактеризовать информационную значимость расчетов затрат и доходов более подробно, следует рассмотреть раздельно планирование затрат и доходов трех видов.
Внутреннее планирование затрат и доходов осуществляется в долгосрочном, среднесрочном и краткосрочном периодах и является основой для генерального целевого планирования по всему предприятию.
Долгосрочное планирование затрат и доходов показывает, можно ли на базе стратегического плана получать результаты (прибыль) по периодам в том объеме, в каком они были запланированы в рамках генеральных целей предприятия.
Если это невозможно, то руководство предприятия должно проверить и при необходимости изменить стратегический план.
Стратегический план проверяют и модифицируют до тех пор, пока долгосрочный план затрат и доходов не покажет желаемый результат.
Кратко- и среднесрочные планы затрат и доходов показывают руководству предприятия прибыль на основании данных определённых стратегических и оперативных планов. Стратегическое планирование для расчетов прибылей и убытков представляет интерес лишь постольку, поскольку оно влияет на изменения, связанные с инвестициями и дезинвестициями в средне- и краткосрочном плановом периоде. В кратко- и среднесрочный период стратегический план остается без изменений. Альтернативным становится оперативное планирование. Кратко- и среднесрочное планирование затрат и доходов служит при этом преимущественно для оценки оперативного плана. Если кратко- и среднесрочное планирование затрат и доходов показывает неудовлетворительные результаты, то для их улучшения, как правило, изменяют предварительно сформированные оперативные планы. При этом исходят из планов издержек и выручки и анализа производственной программы и деятельности подразделений.
Чтобы уплотнить информационные потоки и улучшить планирование, рекомендуется плановые показатели представлять не только в абсолютном, но и в относительном выражении, в процентах к соответствующей общей сумме затрат и доходов. Для важнейших видов затрат и доходов, например для заработной платы и материалов, рассчитывают индексы. Это позволяет оценить динамику затрат и доходов по видам и принять соответствующие меры, прежде всего в области оперативного планирования.
Внешнее планирование затрат и доходов, являющееся преимущественно кратко- и среднесрочным, служит главным образом дл формирования потока отчетной информации, предоставляемой внешним заинтересованным в предприятии субъектам: акционерам, кредиторам, поставщикам, потребителям, профсоюзам, прессе и общественности. Конечно, блок расчетов затрат и доходов представляет интерес и для персонала предприятия. В качестве плановой системы показателей он может для справки представлятьс наблюдательному совету.
Внешний расчет затрат и доходов характеризует три важнейших целевых показателя предприятия: заработную плату и оклады и тем самым средние ставки заработной платы и окладов; распределение прибыли (дивидендов) и тем самым процент на собственный капитал, а также вклад во внутреннее финансирование из оборота (в создание резервов, объемы амортизационных отчислений и др.).
Ожидаемые минимальные объемы заработной платы и окладов с учетом их прогнозируемого роста, исчисленные на базе данных внутреннего плана прибылей и убытков и других частных планов, устанавливаются во внешнем плане затрат и доходов относительно беспроблемно.
Решающее значение для внешнего планирования затрат и доходов, а также для планирования баланса имеет политика выплаты дивидендов и политика образования резервов. Исходя из соответствующего ожидаемого годового излишка и приблизительно оцененных объемов налоговых выплат можно установить желаемые минимальные суммы выплат дивидендов и размеры резервов. Минимальную сумму дивидендов устанавливают по минимальному начисленному проценту на используемый основной капитал в будущих периодах с учетом налогов на прибыль на выплаченные суммы дивидендов. При этом минимальная ставка процента (норма дохода) определяется на рынке капиталов на основе информации о доходности инвестиций в аналогичные предприятия.
Минимальная сумма для образования резервов, необходимых для сохранения активов предприятия, когда действует тенденция роста цен, рассчитывается в соответствующих планах затрат и доходов будущих периодов как разница между расчетными значениями (оценками) по восстановительной стоимости и балансовыми значениями по стоимости приобретения. Полученная сумма должна быть увеличена на размер налога на нераспределенную прибыль. Величина этой суммы определяется специальным изменением цен на имущество на основе изменения его структуры и объема, спроса и предложения, а также общего индекса инфляции.
Остающаяся после вычета всех необходимых минимальных сумм из излишка (превышения доходов над затратами) положительна разница используется для выплат дополнительных дивидендов и участия в прибылях персонала.
При отрицательном остатке сокращают дивиденды и резервы либо уменьшают суммы минимально запланированной заработной платы и окладов.
На экономическое развитие предприятия влияют колебания конъюнктуры и другие факторы. Руководство предприятия должно быть заинтересовано в обеспечении на длительный период минимальной величины годового излишка в таком размере, чтобы гарантировать достижение минимальных целей по заработной плате и окладам персоналу, дивидендам - акционерам и созданию резервов с целью сохранить активы предприятия и обеспечить его рост. Планирование прибыли и убытков, а также баланса позволяет в известных границах сглаживать колебания годовых излишков. Отчасти для этого используют возможности оценки, предусмотренные хозяйственным законодательством. Эти возможности учитываются при краткосрочном и среднесрочном планировании затрат и доходов по тем позициям, по которым хозяйственным законодательством допускаются различные значения оценок, например амортизационных отчислений. В таких случаях интервал между возможными высшей и низшей оценками устанавливается заранее. Внутри этого интервала рассчитывают альтернативные показатели годовых излишков на будущие периоды, например, при помощи различных методов начисления амортизации.
Хозяйственный (торговый) и налоговый балансы и тем самым определение результата в этих балансах взаимосвязаны. Изменение значений в одном блоке расчетов ведет к изменению значений в другом блоке. Интересно, что в оценке запланированных налогооблагаемых производственных доходов и расходов, выводимых из данных внешнего планирования затрат и доходов по хозяйственному законодательству, предприятия имеют определенную степень свободы. Целенаправленно формируя хозяйственные и налоговые значения (оценки), руководство предприятия может влиять на величину прибыли, подлежащую налогообложению.
Определяя на будущее расходы и доходы, связанные с производством, можно выявить налоговые границы оценки в рамках, установленных хозяйственным законодательством, и соответствующие значения показателей, ведущих к минимизации налогового бремени.
В первую очередь необходимо минимизировать не сумму налогов за период, а долгосрочные налоговые выплаты. Часто, однако, в рамках принятой на предприятии дивидендной и резервной политики руководство при планировании баланса не может добиться минимизации налогового бремени.
Внутренние и внешние плановые расчеты за период образуют основы для контроля представляющих интерес позиций. Кроме сравнения запланированных величин с фактическими, составленные на базе оценок по законодательным предписаниям расчеты прибыли и убытков прошедшего периода при определенных предпосылках служат также для целей сопоставления показателей разных предприятий. Такое сравнение во взаимосвязи с другой информацией, например о планах конкурентов, тенденциях технического развития, позволяет получить сведения для планирования в будущем.
Основательный анализ отклонений, полученных при сравнении плановых и фактических затрат и доходов, может стать поводом для поиска причин и выявления последствий во всех подразделениях предприятия.
5.2.3. Планирование и контроль баланса
5.2.3.1. Внутреннее планирование и контроль баланса
5.2.3.1.1. Разработка
Плановый баланс дает представление об имуществе и капитале предприятия на будущее. При контроле сравнивают запланированные значения позиций баланса с фактическими и определяют возможные отклонения.
При долго-, средне- и краткосрочном внутреннем планировании баланса необходимо соблюдать специфические правила структурирования и оценки.
Хозяйственное законодательство предписывает для обществ, основанных на паевом и акционерном капитале, жесткую структуру статей баланса. Она служит основой и для составления внутренних балансов. При долгосрочном планировании, как правило, баланс разрабатывается по укрупненной номенклатуре статей. На рис. 106 показана структура баланса для крупных и средних обществ, основанных на паевом и акционерном капитале.

Рис. 106. Структура баланса согласно положениям хозяйственного (торгового) права (баланс крупных и средних обществ, основанных на паевом и акционерном капитале)
Оценка отдельных, статей внутреннего планового баланса происходит по одним и тем же принципам. Внутренние плановые балансы служат для уточнения возможной динамики стоимости имущества и капитала по объему и структуре в будущих периодах. Это возможно, если оценка на все дни составления баланса в течение всего периода планирования осуществляется по одним и тем же принципам и методам. Проводить балансовую политику на базе таких балансов невозможно. Однако это не исключает того, что для оценки имущества, которое будет приобретено только к определенному моменту в будущем, нельзя учесть ожидаемый рост цен.
Наряду с внутренним плановым балансом, оцениваемым по хозяйственному законодательству, в качестве базы для формирования планов по издержкам и выручке разрабатывается также внутренний плановый баланс в оценках по восстановительной или текущей стоимости на день его составления.
Как правило, при традиционном последовательном планировании сначала планируют активы, а затем пассивы баланса.
При долгосрочном планировании базу для планирования активов образуют плановые продуктовая программа и программа потенциала предприятия. На основе этих планов формируются долгосрочные планы инвестиций и дезинвестиций, дифференцированные по материальным и финансовым вложениям. Стоимость вложений в материальные активы собственного производства оценивается преимущественно опытным путем (на основе отраслевых нормативов). Дополнительно при этом учитывают ожидаемый рост цен в будущем и экономию вследствие рационализации.
Часто существуют жесткие соотношения между объемами продукции, которые должны быть произведены, и необходимыми для этого средними размерами запасов. На основании этого в зависимости от запланированных объемов и видов производимой продукции определяют запасы на день составления баланса. Аналогичные соотношения действуют в большинстве случаев и между показателем оборота (объемом реализованной продукции) и размером дебиторской задолженности.
Кроме того, в некоторых отраслях существует в определенных пределах постоянное соотношение между материальными и финансовыми активами, а также запасами и дебиторской задолженностью, с одной стороны, и прочими оборотными средствами - с другой.
На основании таких данных можно планировать прочие оборотные средства, если известна динамика материальных и финансовых активов, а также запасов и дебиторской задолженности.
Статьи пассива баланса планируют последовательно во взаимосвязи с планированием структуры капитала и финансирования. Можно исходить из объема собственного капитала предприятия на момент составления планового баланса. Из плана затрат и доходов получают - при известных затратах на выплату процентов - удерживаемую прибыль. Разность между суммой активов и предполагаемым собственным капиталом составляет дополнительную потребность в капитале, которую необходимо покрыть или увеличением размера капитала, или привлечением дополнительного заемного капитала. Данные о структуре заемного капитала получают при планировании финансирования. В рамках стратегического планирования с точки зрения прибыли и с учетом особенностей рынка капиталов определяют соотношение собственного и заемного капитала, которое должно поддерживаться в определенных пределах - с учетом структуры актива баланса.
При долгосрочном планировании баланс составляется на базе оценок по восстановительной стоимости, которые рассчитывают при помощи индексов в активе баланса.
Обычное кратко- и среднесрочное последовательное планирование годовых балансов начинают с актива. Данные об изменениях материальных активов берут из стратегического плана, финансовых активов - из долгосрочных финансовых планов. Из программ снабжения, производства, продаж, складского хозяйства и транспорта определяют размеры запасов. Другие статьи оборотных средств планируют с учетом прошлого опыта и в соответствии с финансовым планом.
В пассиве баланса изменения собственного капитала рассчитывают исходя из вероятного увеличения капитала на момент составления плана и изменения резервов, образуемых в соответствии с планом затрат и доходов. Общий объем необходимого заемного капитала получают как разницу между активом баланса и собственным капиталом. Структуру заемного капитала определяют по данным согласованных планов структуры капитала и финансового плана.
При использовании общефирменных плановых моделей отдельные планы формируют синхронно, в том числе плановый баланс с его важнейшими группами статей. Применяя такие расчетные модели, одновременно разрабатывают план результата (прибыли) и финансовый план предприятия в целом, т.е. плановую продуктовую программу, план результата, инвестиций, а также план финансирования на будущие периоды. При этом следует соблюдать определенные правила горизонтальной и вертикальной структуризации баланса. В этом случае внутренние балансы планируются автоматически как вспомогательное средство для наглядного представления динамики показателей имущества и капитала предприятия и как основа для анализа баланса и проведения балансовой политики.
5.2.3.1.2. Информационная значимость
Внутренние балансы служат прежде всего в качестве вспомогательного средства при разработке других планов.
При долгосрочном планировании в активе внутренних балансов в постоянных оценках в соответствии с требованиями хозяйственного законодательства показывают стоимость и структуру имущества предприятия как параметры стратегического плана.
Из актива баланса при последовательном планировании получают информацию о потребности в капитале на соответствующий момент. На основании данных об агрегированной оценке стоимости имущества (активов) и с учетом желаемых пропорций финансирования определяют нормативные значения для планирования структуры капитала и финансового планирования. При сравнении балансов за различные плановые периоды с привлечением данных из планов финансирования можно получить сведения, позволяющие судить, к какому моменту необходимо или возможно с точки зрени предприятия увеличить собственный капитал или привлечь долгосрочный и среднесрочный кредиты либо возвратить их назад.
Предполагаемая ситуация с прибылью в будущих периодах раскрывается в общефирменном стратегическом и оперативном планах. Внутренний плановый баланс и показываемая в нем прибыль образуют важнейшие основы и критерии оценки долгосрочных предпринимательских решений.
При среднесрочном и краткосрочном планировании полученную из составленного в соответствии с нормами хозяйственного законодательства баланса информацию используют в первую очередь для целей финансирования и инвестирования. По сравнению с долгосрочным планированием здесь пытаются получить более детальную информацию о целесообразном разграничении потоков долгосрочного, среднесрочного и краткосрочного заемного капитала, а также об объемах и структуре инвестиций.
Сопоставление данных об имуществе во внутренних балансах по текущей стоимости и по стоимости приобретения (в соответствии с законодательными нормами) дает представление об имеющихся на момент составления баланса резервах предприятия. Дополнительно к этому можно показать дисконтированную стоимость имущества, приведенную к стоимости на день составления баланса (на базе величин прибыли до и после формирования резервов). Эти данные могут послужить толчком к планированию изменения потенциала.
5.2.3.2. Планирование и контроль торгового и налогового баланса
5.2.3.2.1. Разработка
По данным официальных годовых балансов - торгового и налогового - предприятие оценивается внешними субъектами. Поэтому для руководства предприятия важно планировать эти балансы. Как правило, их составляют только на среднесрочный и краткосрочный периоды и прежде всего на заканчивающийся к моменту составления баланса хозяйственный год.
Плановый торговый (хозяйственный) баланс формируется на основании информации внутреннего планового баланса в стоимостных оценках в соответствии с требованиями хозяйственного законодательства. Его разрабатывают в тесной взаимосвязи с внешним планом прибылей и убытков.
Плановый торговый баланс структурирован в соответствии с нормами хозяйственного права.
С точки зрения оценки его статей плановый торговый баланс отличается от внутреннего планового баланса, поскольку в первом отражается картина развития в соответствии с определенной политикой распределения прибыли и формирования резервов. Эта политика может проводиться в форме альтернативных расчетов и вызывать в зависимости от метода оценки те или иные изменения величин валовой прибыли или годового излишка по сравнению с аналогичными данными внутреннего баланса.
Принципиальные возможности и методы проведения балансовой политики характеризует следующая схема:

В соответствии с хозяйственным законодательством право выбора метода оценки ограничено тем, что следует строго придерживаться методов оценки, используемых в предыдущем году.
При составлении годового баланса руководство предприятия свободно в выборе прав, предусмотренных принципами бухгалтерского учета, законодательством и уставом предприятия.
Годовые излишки и направления их использования в последующих плановых периодах планируют на каждом предприятии индивидуально с учетом многих факторов. Первичными факторами являются цели или интересы инвесторов и персонала, а также устремления высшего руководства предприятия. При этом исходят из заданной и предполагаемой структуры имущества и капитала, а также ситуации с прибылью и ее динамикой до и после проведения мероприятий, позволяющих гарантировать существование предприятия.
Налоговый баланс - вторая форма внешнего баланса за финансовый год. Его разработка законодательно не регламентирована. Он адресован в первую очередь финансовой администрации предприятия и служит для определения величины налогооблагаемой прибыли в соответствии с установленными законодательством ставками. Проект налогового баланса иногда запрашивают банки при получении заявок на кредиты.
В налоговом праве означены границы для оценки, которые позволяют целенаправленно планировать и варьировать величину налогооблагаемой прибыли за период.
Выбранные налоговые нормы при определении величины прибыли требуется привести в соответствие с торговым балансом, на основании данных которого и разрабатывается налоговый баланс. По каждой статье баланса задаются границы оценок, базирующихся на информации о возможных различиях в оценках статей торгового и налогового балансов.
Если в налоговом балансе нужно изменить оценки, то согласно принципу приоритетности торгового баланса соответствующие изменения нужно внести и в торговый баланс. В большинстве случаев торговый и налоговый балансы разрабатывают одновременно.
Поэтому из практических соображений многие статьи пытаются оценивать по возможности одинаковыми методами, поскольку это имеет важное значение для расчета прибыли и ее отражения в балансах.
5.2.3.2.2. Информационная значимость
На основании внешних балансов формируется балансовая политика.
Составленные в соответствии с нормами хозяйственного права внешние балансы показывают, во-первых, валовую прибыль или годовые излишки будущих периодов, ожидаемые от проведения стратегических, оперативных и балансовых мероприятий, во-вторых, запланированные суммы выплаты дивидендов, размер участия в прибылях персонала и изменения резервов. Далее для важнейших статей внешних балансов задаются возможные границы оценок и тем самым рамки проведения балансовой политики. В противоположность внутренним балансам торговый баланс с соответствующими расчетами по времени служит не только для планирования ожидаемых в будущих периодах годовых излишков, но и прежде всего для уточнения направлений использования прибыли или определения альтернативных вариантов ее использования. В плановом балансе с учетом целей балансовой политики выбирают такие оценки, которые ложатся в основу публикуемого отчетного баланса. При этом возникает проблема: при формировании и проведении балансовой политики следует учитывать и взаимосвязывать интересы собственников капитала, персонала, высшего руководства предприятия, а также кредиторов и общественности. Посредством балансовой политики в допустимых законом и уставом предприятия рамках руководство должно распределять дивиденды, участвовать в прибылях и создавать резервы. Внутренние и внешние балансы, таким образом, есть предмет балансового планирования. Опубликованный внешний баланс является монетарным отражением политики распределения прибыли, оплаты труда и социальной политики, политики развития предприятия и рисков, финансовой политики и, наконец, политики открытости по отношению к обществу.
Составляемый вместе с обязательно публикуемым торговым балансом налоговый баланс служит для проведения налоговой политики.Руководство предприятия с учетом требований балансовой политики пытается, изменив величину налогооблагаемой прибыли в рамках данного периода и придерживаясь соответствующих принципов распределения прибыли, отодвинуть налоговые выплаты и тем самым получить дополнительную прибыль в виде процентов или при ожидаемых убытках даже получить экономию по налогам.

Планирование и контроль затрат и доходов Планирование баланса на уровне штаб-квартиры концерна
Дитгер Хан 'ПиК: Планирование и контроль: концепция контроллинга'IV. Интегрированные планово-контрольные расчеты на многозвенных предприятиях (в концернах) с дивизиональной организационной структурой
5. Планирование результата и финансовое планирование на уровне штаб-квартиры концерна
5.4. Планирование и контроль затрат и доходов. Планирование баланса на уровне штаб-квартиры концерна
5.4.1. Планирование и контроль затрат и доходов
Планирование и контроль затрат и доходов в концерне осуществляются, как правило, в консолидированной форме на базе соответствующих расчетов дочерних предприятий и дают информацию для внешних и внутренних пользователей.
Соответственно различают внутренний и внешний учет затрат и доходов.
(1) Планирование затрат и доходов в немецких концернах
Формирование системы внутренних показателей консолидированного плана прибылей и убытков носит характер производного (вторичного) планирования.
Формирование системы внешних показателей, напротив, носит характер первичного централизованного планирования.
В централизованном порядке и с учетом интересов и целей внешних субъектов планируются показатели затрат и доходов для всех входящих в консолидируемый круг дочерних предприятий и тем самым концерна в целом. При этом необходимо прежде всего учитывать обязательность публикования отчетов, а также полноту торговых (хозяйственных) и налоговых балансов дочерних предприятий.
При планировании и контроле затрат и доходов учитываются ключевые показатели и их компоненты. Если поставленные цели не достигнуты, то у концерна есть две возможности для анализа причин отклонений в рамках процесса контроля: изучение ключевых показателей по затратам и доходам концерна в целом в разрезе элементов и во времени. Если по отдельным видам затрат и доходов отмечены значительные изменения, то необходимо исследовать причины отклонений. При этом следует оценить динамику затрат и доходов дочерних предприятий и отделений. Причем такая оценка требуется независимо от того, достигло данное отделение поставленных целей или нет; изучение ключевых показателей отделений концерна.
Для анализа выбираются отделения, показатели которых не соответствуют целевым.
Целесообразно использовать обе возможности. Анализ причин отклонений может привести к пересмотру планов отделений. Например, при неудовлетворительном уровне показателей затрат, связанных с персоналом, может быть рассмотрена возможность передачи части производств другим отделениям концерна.
Составленные с учетом различных альтернатив оценки показателей отчеты о затратах и доходах могут быть использованы в качестве базы для планирования использования прибыли. Так как в Германии прибыль распределяется не на базе данных консолидированной отчетности, а на базе данных отчетности головной компании (штаб-квартиры), то для целей планирования использования прибыли служит неконсолидированный отчет о затратах и доходах головной компании (штаб-квартиры). Здесь могут возникнуть некоторые проблемы, ибо результат деятельности материнской компании не всегда соответствует результату деятельности концерна в целом.
Это происходит часто в том случае, когда юридически независимые дочерние предприятия передают всю прибыль или ее часть в следующем периоде головной компании (штаб-квартире), в отчете которой эта прибыль фигурирует в качестве доходов от участия в капитале других фирм.
Результат деятельности материнской компании складывается, таким образом, из результата собственной деятельности и дохода от участия, поступившего в предыдущие периоды от дочерних предприятий. Расхождение во времени между моментом получения прибыли и ее представлением в балансе в качестве дохода от участия приводит к возникновению положительной или отрицательной разницы между результатом деятельности - концерна в целом и штаб-квартиры. Прибыль распределяется в этом случае не по фактическому результату деятельности концерна за период, а по расчетным данным, которые показывают более высокий или низкий результат деятельности штаб-квартиры.
Приведение к одному периоду прибыли, получаемой дочерними предприятиями, и прибыли (убытков) от участия штаб-квартиры в их капитале, происходит согласно договору о передаче (перераспределении) прибыли.
Однако это возможно только тогда, когда дочерние предприятия не создают собственные резервы прибыли. В противном случае они должны иметь гарантию того, что их убытки покроет штаб-квартира. Если в результате работы одних отделений концерна получена прибыль (убыток) от внутриконцерновых кооперированных поставок, которые на день составления баланса числятся в качестве запасов в других отделениях, то ее нельзя исключать из общей перераспределяемой прибыли.
Особенности налогового планирования в немецких концернах
В немецком налоговом законодательстве нет специального закона о налогообложении концернов. В различных законах о налогообложении есть разделы, относящиеся к деятельности концернов, которые и должны учитываться при налоговом планировании в концернах. Особенно важными при этом представляются отношения фактического подчинения дочерних предприятий головной компании (штаб-квартире) и наличие (отсутствие) договора о распределении прибыли.
Если компания владеет контрольным пакетом акций другой компании или нескольких компаний, то необходимо проверить, имеются ли с налоговой точки зрения отношения фактического организационного, финансового и производственного подчинения. В условиях фактического подчинения головная компания (штаб-квартира концерна) обязана платить промысловый налог (налог на вид деятельности). Однако соответствующий доход, являющийся базой для налогообложения, при этом рассчитывается для головного и зависимых предприятий раздельно.
Налоги на промысловый капитал и промысловый доход каждая компания должна планировать самостоятельно. Так как величина промыслового налога для концерна в целом может отличаться от суммы промысловых налогов дочерних предприятий, то штаб-квартира (головное предприятие) концерна должна учитывать в своем плане промысловый капитал и промысловый доход дочерних предприятий и распределять приходящиеся на дочерние предприятия суммы промыслового налога.
Если фактическое подчинение дочерних предприятий штаб-квартире дополняется договором об отчислении прибыли, то штаб-квартира должна платить не только промысловый налог, но и корпоративный налог на прибыль.
Промысловый налог в этом случае планируется так же, как и в концернах, где нет договора об отчислении прибыли. Корпоративный налог на прибыль должно - аналогично промысловому налогу - планировать самостоятельно каждое дочернее предприятие. Так как налог на прибыль зависит не только от результатов деятельности, но и от политики распределения прибыли, необходимо учитывать запланированное отчисление прибыли дочерними предприятиями штаб-квартире. С экономической точки зрения такое отчисление прибыли следует рассматривать как выплату дивидендов штаб-квартире концерна дочерними предприятиями.
Если в капитале дочернего предприятия участвуют также мелкие акционеры, то они имеют право на компенсационные выплаты, которые облагаются налогом как собственный доход дочернего предприятия.
(2) Планирование и контроль затрат и доходов в международном концерне
На зарубежных дочерних предприятиях внешняя документация, предназначаемая для передачи в концерн (штаб-квартиру), оформляется в соответствии с общеконцерновыми правилами в германских марках, поскольку эти данные используются в годовой отчетности концерна. При этом исходят из данных внутреннего учета в германских марках. Причем указывают альтернативные методы расчетов, которые предусмотрены едиными правилами для дочерних предприятий.
Наряду с этим зарубежные дочерние предприятия должны (при необходимости) публиковать и предоставлять своим инвесторам и кредиторам необходимую внешнюю отчетность, составленную на основании действующего национального законодательства. Такие отчеты являются базой для налогообложения и выплаты дивидендов.
Исходным пунктом для внешнего документооборота являются данные внутреннего учета, осуществляемого в национальной валюте по методам, соответствующим требованиям национального законодательства с учетом дивидендной политики штаб-квартиры, требований публикации годовых отчетов и налоговой политики страны. При этом также надо принимать во внимание интересы мелких акционеров, которые не всегда совпадают с интересами штаб-квартиры.
Особенности налогового планирования в международном концерне
Как правило, немецкое предприятие, являющееся головным (штаб-квартирой) в концерне, со всеми своими доходами, полученными от зарубежных дочерних предприятий, подпадает под действие немецкого законодательства о налогообложении прибыли корпораций. Часть доходов, поступающая из-за рубежа, обычно подпадает под действие законодательства о налогообложении стран местонахождения дочерних предприятий, что приводит к двойному налогообложению. Данное положение облегчается межправительственными соглашениями об устранении двойного налогообложения, что соответственно должно учитываться при налоговом планировании.
Внутригерманским налогом на прибыль корпораций облагаются также и получаемые дивиденды. Однако перекладывание этих налогов на зарубежные дочерние компания недопустимо.
5.4.2. Планирование и контроль баланса
При консолидированном балансовом планировании и контроле в зависимости от используемых принципов оценки статей баланса различают вутренний и внешний балансы.
(1) Балансовое планирование и контроль в немецком концерне
Исходным пунктом планирования и контроля является внутренний плановый баланс, составленный на основе неизменных номинальных значений, т.е. без использования альтернативных методов оценки (с неизменными в течение периода принципами оценки). Такой внутренний плановый баланс концерна составляют путем консолидации плановых балансов дочерних предприятий (отделений).
Расчет по номинальным значениям облегчает сравнение во времени для разных периодов в пределах общего планового горизонта и дает информацию о динамике финансового результата без влияния мероприятий, проводимых в рамках балансовой политики концерна. В качестве консолидированного такой баланс служит базой для расчета рентабельности используемого номинального капитала концерна.
Рентабельность также может быть исчислена по данным внешнего баланса концерна, т.е. после проведения мероприятий, предусмотренных балансовой политикой. Так, если необходимо вычислить рентабельность инвестированного капитала (RoI) концерна на базе текущей стоимости, то баланс концерна должен быть составлен в оценке по текущей стоимости. Это означает, что и балансы дочерних предприятий должны консолидироваться по текущей стоимости.
Если существует внутриконцерновая дебиторская и кредиторская задолженность между дочерними предприятиями, то соответствующие значения должны быть взяты из данных учета, исчисленных по неизменной стоимости. Промежуточные прибыли и убытки от внутриконцерновых поставок должны быть исключены. При этом необходимо принимать во внимание, что эти прибыли и убытки получаются как разница между оценкой по текущей стоимости дочернего предприятия-потребителя продукции (товара) полученного по кооперированной поставке, и плановой производственной себестоимостью дочернего предприятия-поставщика, суммированной с общеконцерновыми издержками.
(2) Планирование и контроль баланса в международных концернах
При включении зарубежных дочерних предприятий в круг внутреннего и внешнего консолидированного балансового планирования исходным пунктом являются данные их внутреннего учета, пересчитанные в германских марках. По этим данным строится внешний баланс в тех же денежных единицах.
Предварительным этапом для построения баланса в германских марках в странах с твердой валютой является баланс в их национальной валюте, составленный согласно общеконцерновым правилам. Статьи этого баланса пересчитываются в германские марки. Дополнительно возникает проблема выбора обменного курса валют для будущих периодов. Плановые статьи балансов могут быть пересчитаны на день составления по оценочным курсам. При этом переоценка основных средств и собственного капитала осуществляется по курсу на день приобретения. В странах с мягкой валютой плановые балансы дочерних предприятий составляются в твердой валюте. Баланс международного концерна по текущему курсу может быть также построен путем пересчета данных внутренних балансов дочерних предприятий, оцененных по текущему курсу, в германских марках. Для расчета показателей RoI основные и оборотные средства учитываются по их текущей стоимости (по текущему курсу), а при консолидации внутриконцерновой кредиторской и дебиторской задолженности - по неизменной стоимости.
При консолидации балансов зарубежных дочерних предприятий по текущим курсам исходят из предположения, что текущие курсы валют отражают различную покупательную способность стран. Однако это не всегда верно.
Из-за неточностей и допущений, сделанных при пересчете балансов, текущие валютные курсы могут служить лишь ориентировочными величинами. Проценты на совокупный капитал, оцененный по текущей стоимости, начисляют на базе этих ориентировочных величин. Поэтому такой расчет имеет ограниченное применение при управлении международными концернами - в основном для сравнения данных во времени.
На основании сделанной по неизменным принципам оценки внутреннего баланса концерна разрабатывают альтернативные мероприятия балансовой политики, которые должны быть учтены при разработке зарубежными дочерними предприятими их внешних балансов.
Внешний консолидированный годовой отчет в основном служит: для планирования и контроля целей результативности работы концерна; для оценки доходности и структуры задействованного капитала; для оценки кредитоспособности.
В некоторых странах публикация годового отчета является обязательным условием для выхода предприятия на фондовую биржу.
Однако информационная ценность внешнего консолидированного баланса, особенно в международном концерне, довольно ограниченна по следующим причинам:

Планирование и отчетность в рамках оперативного управления
Дитгер Хан 'ПиК: Планирование и контроль: концепция контроллинга'VI. Стратегическое и оперативное управление в концерне Даймлер-Бенц: философия и инструментарий
4. Стратегическое и оперативное управление на уровне бизнес-отделения на примере концерна Мерседес-Бенц (легковые автомобили)
4.4. Планирование и отчетность в рамках оперативного управления
Если стратегическое планирование служит возможно более раннему выявлению потенциала успеха и необходимости в стратегических мероприятиях, то оперативное планирование - в первую очередь детализации стратегических целей. Достигается это за счет четкого регулирования процессов в рамках стратегических установок.
Для этого, как уже упоминалось, на этапе, предшествующем оперативному планированию, на основе стратегий полей бизнеса формируются целевые показатели для всех наиболее существенных направлений оперативного планирования. Так, при планировании сбыта дифференцирование по рынкам различной емкости определяются целевые установки по объемам сбыта, рыночным долям и выручке. Расчеты тенденций роста прибыли, которые проводятся после планирования сбыта, образуют в процессе оперативного планирования базу для дальнейшей оптимизации планов по выручке, издержкам и прибыли.
Предусмотренные в рамках процесса планирования процедуры регулирования и согласования целей схематично представлены на рис. 60. Процесс заблаговременного согласования целей с занимающимис планированием подразделениями должен существенно способствовать выполнению требований, предъявляемых к оперативному планированию.

Рис. 60. Возможности регулирования и согласования целей в рамках оперативного планирования
Из схемы видно, что оперативное планирование является связующим звеном между стратегическим и внутригодовым планированием и отчетностью. Главная задача здесь - детализация и перевод общих стратегических установок в конкретные согласованные цели для продуктов и рынков, подразделений и функций, а также определение в зависимости от этого конкретных мероприятий для среднесрочного планового горизонта.
Тем самым оперативное планирование задает одновременно и исходные данные для внутригодового планирования и отчетности.
4.4.1. Процесс оперативного планирования
Оперативное планирование - процесс, идущий снизу вверх в децентрализованных организационных единицах (например, на заводах и в центрах внутри страны, производственных и сбытовых предприятиях за ее пределами), на базе согласованных целевых установок. Сведение, анализ и оценка децентрализованных частных планов, отражение экономического эффекта от них в планах результата, финансовом плане и плановом балансе осуществляются на уровне соответствующих центральных служб концерна.
На рис. 61 показана схема оперативного планирования и ее взаимосвязь с периодическим стратегическим планированием. Здесь же раскрываются взаимосвязи между разделами плана и взаимодействие децентрализованных и центральных плановых служб в процессе планирования.

Рис. 61. Схема оперативного планирования
Жесткие с точки зрения комплексности задач планирования временные рамки позволяют проработать стратегические и оперативные элементы планов в течение одного календарного года. Мероприятия по оперативному планированию начинаются в июне с планирования сбыта и заканчиваются в начале следующего года утверждением консолидированного плана правлением и наблюдательным советом. При таком напряженном графике необходимо, конечно, использовать все возможности для параллелизации процессов планирования и оптимальной стыковки всех разделов плана.
Такой подход поддерживается в текущем плановом году учетом и оценкой влияния внутренних и внешних факторов на утвержденные показатели оперативного плана, так что возможны перенос во времени некоторых запланированных мероприятий до наступления критического этапа планирования и своевременное получение текущей информации.
Целостная концепция оперативного планирования на Мерседес-Бенц есть интегрированная система различных ориентированных на организационную структуру управления фирмой подсистем планирования. Отдельные материальные и стоимостные планы разрабатываются в рамках единого процесса и на основе общих принципов, а затем агрегируются в сводный план.
4.4.2. Подсистемы оперативного планирования
Процесс интегрированного оперативного планирования схематично показан на рис. 62.

Рис. 62. Подсистемы оперативного планирования
Период разработки оперативного плана составляет примерно 7 месяцев. Причем составляют жесткий график с оптимальным согласованием процедур прохождения этапов и разработки подсистем. Далее описано формирование разделов плана в привязке к этому графику.
4.4.2.1. Планирование продукции
Подсистема планирования изделий (номенклатурная программа) позволяет включить в план изделия, рассчитанные на пятилетний период (типы автомобилей, агрегаты и пр.). Номенклатурная программа является исходной базой для последующего планирования сбыта, производственной программы и потенциала (мощностей).
Лежащую в основе оперативного планирования номенклатурную программу в течение года актуализируют при помощи базовых данных; тем самым с учетом стратегических продуктовых предпосылок и после согласования с планом НИОКР ее своевременно представляют в систему оперативного планирования (рис. 63).

Рис. 63. Схема планирования продукции
1.4.2.2. Планирование сбыта
Задача в подсистеме планирования сбыта - определить на основе номенклатурной программы объемы продукции для отдельных рынков в краткосрочном периоде и согласовать цели по сбыту с учетом стратегических установок, прогнозов выручки, загрузки мощностей и прибыли (рис. 64).

Рис. 64. Схема планирования сбыта
Базой для соответствующих мероприятий являются корректировки действующего плана сбыта, вызванные влиянием различных факторов и осуществляемые снизу вверх на уровне рыночных центров концерна. Наряду с факторами, влияние которых устанавливают по результатам анализа состояния внешней среды, здесь прежде всего следует учитывать информацию, касающуюся новых продуктов, изменения сроков запуска в производство и цен, предоставляемую в распоряжение децентрализованных структурных единиц при наступлении определенных событий.
Такие оценки факторов сбыта вместе с целевыми установками из периодического стратегического планирования, конкретизированные по рынкам и продуктовым группам, образуют основу для проведения совещаний по планированию представителей центральных и децентрализованных отделов сбыта и контроллинга.
На этих совещаниях согласовываются цели по физическим объемам сбыта, ценам и используемым средствам в разрезе рынков с учетом имеющихся мощностей и различных точек зрения на динамику прибыли. Таким образом, процесс планирования предварительно регулируется уже на ранних стадиях, что способствует его ускорению за счет исключения корректировок и шлейфа согласований задним числом.
В соответствии с согласованными сбытовыми целями и спланированными объемами запасов товаров сбытовые подразделения за рубежом и в стране составляют свои планы по объемам продаж уже в детализированной форме. Этот этап планирования завершается согласованием между центральными отделами планирования сбыта и соответствующими отделами планирования мощностей и производственной программы, в результате чего обеспечиваются необходимые мощности для удовлетворения спроса на автомобили на всех рынках.
Соответствующие детальные планы объемов сбыта образуют базу для расчетов результата (прибыли).
4.4.2.3. Планирование производственной программы и мощностей
Утвержденные планы сбыта трансформируются в программу производства автомобилей и, следовательно, программу производства агрегатов по заводам с учетом балансов мощностей и ситуации с запуском в производство и снятием с производства изделий (рис. 65).

Рис. 65. Схема планирования производственной программы

Рис. 66. Схема планирования мощностей
ченные из стратегического плана для базовых моделей автомобилей, о поточных линиях и суммарных мощностях.
К располагаемым заводским мощностям относятся и фактически действующие мощности, и предполагаемые к вводу в действие в соответствии со стратегическими проектами. Располагаемые мощности планируют как ориентир до начала очередного планового периода.
4.4.2.4. Инвестиционное планирование
Инвестиционное планирование отражает потребность в инвестициях, необходимых для достижения запланированных результатов предпринимательской деятельности.
Внутригодовое планирование и регулирование инвестиций и проектов осуществляется децентрализованно в самостоятельно планирующих отделениях.
Важнейшие технические и экономические инвестиционные показатели, а также их влияние на персонал, затраты и результат планируются на единой базе данных, доступ к которой имеют все участвующие в этом процессе отделения (рис. 67).

Рис. 67. Схема инвестиционного планирования
Оперативному инвестиционному планированию, имеющему целью упреждающее регулирование, предшествуют совещания представителей центральных отделов и децентрализованных подразделений, на которых происходит предварительное согласование проектов, предлагаемых для включения в инвестиционный план. Это позволяет, кроме прочего, установить временные параметры для этих проектов.
4.4.2.5. Планирование персонала
В рамках подсистемы оперативного планирования персонала определяют потребность в кадрах для выполнения производственных задач по временным, территориальным, количественным и качественным параметрам. Кроме того, эта подсистема служит базой для последующей разработки планов в отделах персонала, например планов подготовки и набора кадров. Персонал планируют децентрализованно исходя из целей и условий, согласованных с центральными отделами. До начала процесса планирования на закрытом заседании правления и в ходе информационных совещаний с заводами/центрами согласовывают общие целевые установки в области кадровой политики.
Как показано на рис. 68, персонал планируют параллельно с планированием затрат и выпуска. Поскольку обе подсистемы планирования тесно переплетаются, их согласуют по содержанию и срокам.

Рис. 68. Схема планирования персонала
4.4.2.6. Планирование затрат и выпуска
Планирование затрат и выпуска служит для управления результатами (прибылью) и включает среди прочего согласование целей по затратам и выпуску, в том числе целей, касающихся таких ресурсов, как персонал и инвестиции в разрезе продуктовых центров и центров услуг. Оно осуществляется в рамках информационных совещаний. Основу для определения целей по затратам и выпуску на уровне центров образуют прогнозы прибыли, рассчитанные на базе показателей плана сбыта, а также цели и мероприятия по обеспечению конкурентных позиций.
Уточненное планирование затрат проводится только для первых двух лет оперативного планирования. Затраты, за которые несут ответственность заводы/центры, планируются по элементам или группам затрат в зависимости от влияющих факторов или базовых величин (в том числе трудоемкости).
Для третьего года осуществляется трендовое планирование, т. е. планирование затрат по укрупненным позициям. Зависящие и не зависящие от уровня загрузки мощностей затраты или их изменения рассчитываются по укрупненным группам затрат в процессе согласования между децентрализованными и центральными отделами планирования и учитываются в системе расчетов результатов на уровне центров и при консолидированном планировании (рис. 69).

Рис. 69. Схема планирования затрат и выпуска
4.4.2.7. Планирование результата (прибыли)
В подсистеме планирования прибыли обобщаются экономические результаты всех подсистем планирования. Задача данной подсистемы - своевременное согласование целей между центральными и децентрализованными структурными единицами.
Уже при расчетах ожидаемых результатов (первый этап планирования прибыли) наряду с показателями объема сбыта и выручки учитываются результаты реализации запланированных проектов и разработок новых продуктов. По этим данным уточняются целевые показатели прибыли, которые затем обсуждаются на закрытых заседаниях правления и информационных совещаниях с представителями заводов/центров и сбытовых организаций. Далее показатели сбыта внутри страны и за рубежом, а также показатели затрат и выпуска заводов/центров сводятся в общий план результатов (прибыли).
4.4.2.8. Финансовое планирование и планирование баланса

* Текущие продукты (калькуляция) и новые продукты (предварительная калькуляция).
Рис. 70. Схема планирования результата (прибыли)
Подсистема финансового и балансового планирования отражает результаты всех подсистем планирования в финансовом плане и плановом балансе. Она служит для оценки и оптимизации финансово-экономических показателей и является базой для разработки годового отчета (рис. 71).

Рис. 71. Схема финансового балансового планирования
Процесс оперативного планирования заканчивается представлением проектов всех разделов оперативного плана.
4.4.3. Отчетность в рамках оперативного планирования
Главная задача составления оперативной отчетности - отражение хода реализации целевых установок и соответственно мероприятий бизнес-отделения. Важнейшая управленческая информация планов мероприятий (сбыта, инвестирования, производства и персонала) и стоимостных планов (оборота, производственного результата, финансов и баланса) должна быть сквозной по всем разделам оперативного плана.
4.4.3.1. Формы оперативной отчетности
В систему оперативной отчетности включаются отчеты о занимаемых стратегических позициях из периодического стратегического плана, продуктово-рыночной ситуации, производственных ресурсах, выполнении финансового плана и баланс.
Для характеристики продуктово-рыночной ситуации разрабатываются портфельные матрицы с показателями по осям рентабельности оборота и рыночных долей. В таких матрицах стратегические позиции базовых моделей автомобилей представлены в разрезе регионов/рынков сбыта, что позволяет отслеживать направления изменения этих позиций в плановом периоде. Наряду с этим для первого планового года приводят изменения по сравнению с предшествующим годом. Такая форма представления делает наглядным достигнутый уровень реализации стратегии (рис. 72).

Рис. 72. Продуктово-рыночная ситуация
Изменение в использовании ресурсов, представленное на рис. 73 на примере инвестиционного плана, может быть охарактеризовано при помощи сопоставления "план-план". Объемы инвестиций планового периода сравниваются с соответствующими показателями плана прошлого года. При этом должны быть зафиксированы и объяснены изменения, дополнения и корректировки стоимости основных средств.

Рис. 73. Инвестиции в основные средства
4.4.3.2. Формы внутригодовой отчетности
Потребность во внутригодовой отчетности по показателям результата (прибыли) обусловлена в основном изменяющимися параметрами рынка и возможными отклонениями от целей по затратам центров.
Приведенный на рис. 74 пример отчета является элементом процесса контроля за рыночной ситуацией.

Рис. 74. Сравнение плановых, фактических и ожидаемых значений показателей производственного результата
После того, как на совещаниях по планированию с децентрализованными сбытовыми подразделениями будут согласованы в разрезе рынков цели по объемам продаж, ценам и использованию ресурсов, изменения рыночной ситуации представляются также в разрезе рынков. При появлении опасных негативных отклонений от целевых показателей предоставление текущей отчетности и проведение по ней анализа должны помочь возможно более ранней реализации регулирующих мероприятий.
Таким образом завершается цикл управления, рассмотренный на примере бизнес-отделения Мерседес-Бенц ЛА в целом.
В заключение следует отметить, что отделы планирования и контроллинга должны исключать лишние согласования при планировании в целом, поскольку, во-первых, управление характеризуется личностными факторами, и во-вторых, принцип экономичного (достаточного) менеджмента справедлив и для процессов планирования и отчетности.

Планирование и отчетность в рамках стратегического управления
Дитгер Хан 'ПиК: Планирование и контроль: концепция контроллинга'VI. Стратегическое и оперативное управление в концерне Даймлер-Бенц: философия и инструментарий
4. Стратегическое и оперативное управление на уровне бизнес-отделения на примере концерна Мерседес-Бенц (легковые автомобили)
4.3. Планирование и отчетность в рамках стратегического управления
До сих пор мы рассматривали стратегические и оперативные задачи, а следовательно, связанные с ними полномочия и ответственность на уровнях управления продуктами/рынками, подразделениями и функциями.
Здесь центральное значение для поддержки менеджеров имеет эффективная система планирования и отчетности. Используемый инструментарий должен обеспечивать переплетение различных уровней системы планирования. При этом в рамках базовой концепции планирования в концерне Даймлер-Бенц (см. рис. 28) оперативное планирование является передаточным звеном между стратегическим планированием и отчетностью (рис. 47).

Рис. 47. Взаимосвязь видов планирования
В рамках временного горизонта три уровня планирования различаются следующим образом: для стратегического планирования нет временных границ, оперативное планирование охватывает скользящий трехлетний плановый период; внутригодовое планирование, базируясь на плане первого года трехлетия, служит для ежемесячного контроля и анализа уровня достижения годовых целей.
Дополнительно области планирования можно выделять в зависимости от характера целевых установок. При стратегическом планировании прежде всего намечаются стратегические цели и концепции для продуктово-рыночного уровня и определяется потребность в стратегических мероприятиях. Соответствующие директивы (контрольные цифры) поступают на вход системы оперативного планирования в процессе предварительного стратегического регулирования и, наконец, вливаются в процесс согласования целей между различными уровнями ответственности.
Общей чертой всех видов планирования является их ориентация на диалог, благодаря которому уже на ранних стадиях в ходе совещаний и дискуссий руководителей начинается регулирование, имеющее целью оптимизацию подходов к планированию.
4.3.1. Стратегическое планирование
В концерне Даймлер-Бенц, следовательно, и на Мерседес- Бенц различают периодическое стратегическое планирование, т. е. ежегодно повторяющийся процесс, и стратегическое планирование, ориентированное на проекты. Для периодического стратегического планирования (ПСП) ежегодно проводится анализ стратегических позиций бизнеса1, включая определение его внешних и внутренних рамочных условий. Цель здесь - отразить сегодняшний уровень реализации стратегии и особенно вскрыть на как можно более ранних стадиях потребность в мероприятиях стратегического характера.
1 Согласно терминологии, принятой в холдинге, "бизнес" (поле бизнеса) объединяет схожие продукты, производимые и сбываемые с применением родственных технологий и методов. Поле бизнеса в свою очередь делится на бизнес-единицы по критерию примерной схожести потребительского поведения в отношении продукта и связанных с ним маркетинговых мероприятий. С точки зрения производителя и конкурентов, бизнес-единицы характеризуются почти одинаковыми факторами успеха на рынке и представляют собой несущие опоры Мерседес-Бенц. Поэтому для них временной горизонт не ограничен.
Как видно из рис. 48, центральный элемент системы ПСП - поддержка ответственных линейных менеджеров в их деятельности по контролю за наиболее важными элементами реализуемых бизнес-стратегий, а также в проведении стратегических дискуссий.

Рис. 48. Процесс пересмотра стратегии
Стратегические проекты характеризуются множеством целевых установок и влияющих факторов, что обусловливает высокий уровень их комплексности.
4.3.2. Периодическое стратегическое планирование
Поскольку для ПСП следует готовить квалифицированные стратегические решения, то к ним нужно предъявлять два основных требования:
4.3.2.1. Определение стратегических позиций
Принципиальную схему анализа, оценки и представления стратегической позиции бизнеса можно пояснить на рис. 49.

Рис. 49. Схема определения стратегической позиции
Объекты оценки привлекательности рынка - состояние внешней среды, рынка и потребителя (клиента), уровень конкуренции. Критерием оценки являются влияние законодательства и политики на важнейшие рынки, емкость и динамика рынков, влияние цен и качества рыночного предложения на принятие решения потребителями относительно покупки, концентрированность и капиталоемкость рынка.
При анализе относительной конкурентной позиции на рынке на первый план выходят критерии, определяющие доходность бизнеса. Поэтому в сравнении с главными конкурентами следует определять соотношение цен и результатов, долю рынка, собственные статьи затрат. При этом на последний критерий в значительной степени оказывают влияние производительность труда и капитала.
Особое внимание следует обратить на выбор шкалы для оценки степени важности каждого критерия. Уровень комплексности, к которому стремятся, может быть снижен лишь настолько, насколько возможно сформулировать рабочие гипотезы о влиянии отдельных факторов и их взаимозависимости. Выявление влияющих факторов - существенное условие для оценки стабильности и надежности каждой стратегической позиции.
Необходимо также сегментировать бизнес, чтобы получить возможно более однородные относительно потребителей и рынков сегменты. Стратегическое поле бизнеса общеконцернового значения ЛА разбито на пять стратегических сегментов бизнеса, которые в свою очередь подразделили на 13 стратегических бизнес-единиц.
4.3.2.2. Решение стратегических задач
Для периодического стратегического планирования необходим перечень проектов, позволяющих придерживаться выбранных стратегий, прежде всего продуктовых и структурных, а также мероприятий, включая определение необходимых для этого ресурсов и средств. Решающее значение здесь имеет анализ проектов во взаимосвязи с полями бизнеса (рис. 50).

Рис. 50. Взаимосвязь полей бизнеса и проектов
Для достижения желаемой стратегической позиции, а в итоге и желаемой величины капитализированной прибыли1 должны быть письменно зафиксированы наиболее важные цели и разработаны различные проекты.
При определении чувствительности проекта следует рассматривать по отдельности эффекты, влияющие на конкурентные позиции, и величины капитализируемой прибыли.
1 Капитализированная прибыль есть целевой стратегический показатель. Его рассчитывают как сумму приведенных к базовому году tj при помощи единого общеконцернового коэффициента дисконтирования будущих годовых поступлений и выплат бизнес-единицы. Величина шансов и рисков платежей учитывается при помощи корректировочных коэффициентов. Для приведения отдельных бизнес-единиц в сопоставимый по объемам вид абсолютная величина капитализированной прибыли дополняется относительным показателем RoI.
Непосредственная задача ответственных линейных менеджеров заключается в критическом рассмотрении потенциальных возможностей намеченной стратегической позиции, причем не только в тех случаях, когда положение относительно конкурентов неудовлетворительно или значение капитализированной прибыли мало.
Цель анализа стратегической позиции бизнеса заключается в идентификации потребности в стратегических мероприятиях и выявлении новых шансов и рисков, связанных с бизнесом.
4.3.3. Стратегические проекты
Планирование стратегических проектов - многоэтапный процесс.
Наименование этапов и их содержание различаются, естественно, в зависимости от вида проекта. Далее показаны основные этапы процесса разработки стратегии на примере проекта создания нового продукта.
4.3.3.1. Поиск идеи нового продукта
Для усиления ориентации продуктового планирования, а значит, и процесса поиска концептуальных идей и разработки новых продуктов на достижение целей предприятия необходимо интегрировать соответствующие проекты в процесс стратегического планирования.
Исходя из выявленной в рамках периодического стратегического планирования потребности в стратегических мероприятиях на первом этапе разработки стратегии формируют стратегические альтернативы с учетом целей предприятия в целом и ресурсов.
На следующем этапе стратегические альтернативы конкретизируют, принимая во внимание возможные варианты продуктов; здесь особенно важны требования, предъявляемые рынками и потребителями.
После этого выбранные варианты продуктов оценивают по внутренним и внешним критериям, и круг альтернатив снова сужается до "пригодных для дальнейшего анализа" вариантов продуктов.
В отделении ЛА Мерседес-Бенц разработки новых продуктов представляются для оценки в. совет по планированию моделей и продуктов при правлении концерна. Этот орган несет общую ответственность за принятие решений по выбору продуктов и моделей в данном бизнес-отделении, а следовательно, и за общее управление процессом поиска идей новых продуктов.
Для поддержки совета в его работе по формированию и реализации продуктовых стратегий после утверждения стратегического проекта создания продукта специальной группе стратегического продуктового планирования дается задание на проверку и (или) конкретизацию генерируемых в рамках совета продуктовых идей и предложений на их реализуемость и подготовку предложений по дальнейшим мероприятиям. Для этого на этапе, предшествующем самому процессу разработки продукта, группа готовит специальный документ - тетрадь общих требований, содержащий приблизительный прогноз динамики состояния внешней среды на предполагаемый момент выхода нового продукта на рынок. В документе также содержатся вытекающие из этого прогноза общие требования, предъявляемые к продукту и имеющие значение уже до начала этапа его конструирования, дается характеристика целевой рыночной позиции и процесса производства данного продукта.
После того, как совет принял решение о начале разработки серии, группа конкретизирует исходные посылки и разрабатывает на основе информации, содержащейся в тетради общих требований, уточненный документ - тетрадь параметров, в котором специфические потребительские требования к автомобилю выражаются в виде целевых параметров отдельных узлов продукта, весовых и стоимостных параметров. Для группы работа по данному продуктовому проекту заканчивается с утверждением тетради параметров.
На последующих этапах процесса создания модели, начиная с этапа конструирования и разработки серии до запуска в серийное производство, управление продуктовым проектом осуществляется согласно тетради параметров на принципах проектного менеджмента. Это схематично представлено на рис.51.
Проектный менеджмент обеспечивает эффективную и в итоге более быструю разработку продукта, одновременно освобождая правление от решения оперативных задач, поскольку за линейными структурными подразделениями, советами и специально формируемыми в рамках проектного менеджмента группами четко закрепляются области компетенции и ответственности.

Рис. 51. Процесс управления проектами создания новых продуктов
На этапе конструирования и подготовки серийного производства, для поддержки линейных структурных единиц создается специальная проектная структурная единица.
4.3.3.2. Управление проектами создания новых продуктов
Для управления каждым стратегическим проектом создания нового продукта в отделении ЛА Мерседес-Бенц формируется специальная проектная структура, в которую входят:
Главная задача руководителя проекта - обеспечить достижение заданных проектных целей прежде всего с точки зрения сроков, затрат и результатов. При отклонении от поставленных целей руководитель проекта инициирует проведение соответствующих корректировочных мероприятий. В силу большой ответственности, лежащей на руководителе проекта, к нему предъявляются очень высокие требования.
Члены проектной группы представляют интересы различных центров концерна. Из числа членов проектной группы назначаются ответственные за взаимодействие с необходимыми продуктовыми центрами и центрами услуг. Члены проектной группы оказывают поддержку руководителю проекта в профессиональном плане, предоставляют ему информацию о фактическом выполнении проекта и о возможных рисках.
Для преодоления важных проблем создаются специальные межотраслевые группы решения функциональных задач. Эти группы синхронизируют и оптимизируют затраты процессов разработки и планирования собственно нового продукта и его производства.
Группа поддержки руководителя проекта помогает последнему решать административные задачи.
4.3.3.3. Определение приоритетности проектов
Динамика развития и давление со стороны конкурентов приводят к тому, что все большее число проектов должно реализовываться параллельно, конкурируя за выделение ресурсов (например, за кадры разработчиков и денежные средства). Поэтому без координации трудно представить себе эффективное и экономичное выполнение отдельных проектов. Здесь возникает необходимость в межпроектном инструментарии планирования и регулирования - мультипроектном менеджменте.
Важной предпосылкой для мультипроектного менеджмента является обеспечение сравнимости отдельных проектов посредством определенных показателей, к которым можно отнести следующие:
Эти стоимостные показатели служат прежде всего для возможно более раннего выявления отклонений от запланированных целевых показателей.
Чтобы определить приоритетность проектов в зависимости от их привлекательности, количественные стоимостные показатели нужно обязательно дополнить качественными параметрами. Для оценки проектов используется метод портфельных матриц. Каждый проект оценивают по восьми показателям, на базе которых формируются два портфельных критерия:
Представленная на рис. 52 схема показывает определение критериев оценки проекта, причем приведенных с учетом коэффициентов важности (весов) отдельных показателей. Для критерия сложности особое значение имеют параметры масштабности проекта и длительности его разработки, а критерий полезности определяется прежде всего при помощи такого показателя, как экономическая эффективность проекта.

Рис. 52. Критерии оценки проектов с учетом коэффициентов важности параметров
В девятиквадрантной портфельной матрице наиболее привлекательные проекты характеризуются высокой полезностью и низким уровнем сложности, а значит, позиционируются в правом верхнем квадранте.

Рис. 53. Портфельная матрица проектов
4.3.4. Некоторые формы отчетности в рамках стратегического планирования
Эффективность стратегического управления существенно зависит от возможности выявлять, представлять в наглядной форме с целью их последующего анализа и оценки комплексные стратегические взаимосвязи. Поэтому остановимся на вопросе формирования структуры отчетности в рамках периодического стратегического планирования и процедур представления отчетов на примере проектов.
4.3.4.1. Формы отчетности в системе периодического стратегического планирования
Объектами отчетности в системе периодического стратегического планирования наряду со стратегическим полем бизнеса общеконцернового значения ЛА являются стратегические сегменты бизнеса. При этом общее состояние бизнеса в отделении ЛА характеризуется следующими параметрами.
На уровне отдельных сегментов бизнеса (например, автомобили S-класса) показатели, характеризующие привлекательность рынка и стратегические позиции продукта, классифицируются так же.
На основе данных, характеризующих объемы рынка, можно выявлять тенденции изменения стоимостных и нестоимостных показателей в прогнозируемом периоде. Базой служит информаци внешних рыночных исследований и прогнозов, дополненная собственными оценками по важнейшим сравнимым классам автомобилей в региональном разрезе (рис. 54 ).

Рис. 54. Динамика объемов рынков
В портфельной матрице капитализированной прибыли устанавливается связь абсолютных и относительных значений показателя капитализированной прибыли по отдельным классам. Показатель относительной капитализированной прибыли в % рассчитывается как отношение дисконтированных доходов к дисконтированным затратам (фактической стоимости единовременных вложений) (рис. 55).

Рис. 55. Портфельная матрица капитализированной прибыли
Относительные конкурентные позиции также могут быть представлены в наглядной форме (рис. 56). По некоторым параметрам, определяющим принятие потребителями решения о покупке автомобиля (например, мощность двигателя, безопасность, надежность) и по которым мы уступаем конкурентам или по которым конкуренты приближаются к нам, могут быть в сравнении с зафиксированным исходным состоянием показаны направления улучшения ситуации. Следует также оценить, в какой степени и в каком направлении с течением времени изменяются мотивы потребителей при покупке.

Рис. 56. Относительное конкурентное положение
4.3.4.2. Формы отчетности по проектам создания новых продуктов
В процессе создания новых продуктов в отчетах, постоянно фиксируются сроки, степень завершенности и затраты. В зависимости от уровня завершенности проекта различают следующие виды отчетности по затратам: отчет о тенденциях изменения затрат, отчет об оценке затрат, отчет об исполнении калькуляции по проекту, на основе которой за 12 месяцев до запуска в серийное производство составляют первую предварительную производственную калькуляцию. Отчетность по затратам содержит, во-первых, информацию о достижении целевых показателей затрат, а во-вторых, показывает изменение затрат на новую модель по сравнению с затратами на заменяемую модель автомобиля.
На рис. 57 сравниваются новая и заменяема модели в части покупных комплектующих. В процессе систематического контроля комплектующие детали и узлы оцениваются с точки зрения их конструктивного соответствия и группируются по классам качества.

Рис. 57. Сравнение новой и заменяемой моделей в разрезе покупных комплектующих
Затем необходимо показать, например, изменение затрат по сравнению с данными последних отчетов по затратам и дифференцировать произошедшие изменения по вызвавшим их причинам (рис. 58). Изменения затрат, обусловленные конструкцией продукта, связаны с продуктовыми мероприятиями, которые комментируются группой решения функциональных задач.
Производственные затраты на заводах и в центрах должны обосновываться изменениями в производственном процессе. Под затратами конструкторских подразделений понимаются затраты, обусловленные прежде всего изменениями в конструкции продукта.

Рис. 58. Изменение затрат на создание автомобиля
На рис. 59 сравниваются производственные затраты на создание новой и старой моделей автомобиля. Для сравнения необходимо было соответствующим образом трансформировать инвестиции в каждую модель и затраты времени на производство одного автомобиля в сопряженные инвестиции и затраты на персонал.

Рис. 59. Сравнение новой и заменяемой моделей

Планирование инвестиций
Дитгер Хан 'ПиК: Планирование и контроль: концепция контроллинга'VII. Планирование и контроль в системе управления концерном Сименс
9. Долгосрочное планирование потенциала концерна
9.2. Планирование инвестиций
Инвестиции - существенные источники долгосрочного изменения потенциала предприятия.
9.2.1. Структура инвестиций
Инвестиции являются оттоком средств для создания или приобретения основных активов, долевых участий в капитале других предприятий (финансовые инвестиции), нематериальных активов и сдаваемых в лизинг изделий (вложение капитала для приобретения оборотных средств не входит в принятое здесь понятие инвестиций).
Согласно отчету за 1990-1991 финансовый год инвестиции концерна Сименс составили 5,595 млрд ДМ, из них 5,003 млрд ДМ были направлены на вложения в основные средства, включая сданные в лизинг изделия, а 592 млн ДМ - на приобретение долевых участий. Это реальные, экономически эффективные инвестиции; они составляют предмет процесса планирования, принятия решений и контроля в противоположность бухгалтерскому увеличению основного капитала в балансе за счет средств, которые могли быть получены в результате первой консолидации приобретенных предприятий.
В рамках концерна Сименс совокупные инвестиции делятся на вложения в специальные проекты и вложения в обычные проекты, а также сдаваемые в лизинг изделия (рис. 48).

Рис. 48. Инвестиции как средство реализации стратегий
Решения о специальных проектах принимает в каждом конкретном случае центральное правление.
Для инвестиций в основные средства существуют определенные стоимостные границы и правила согласования получения разрешений между центральным правлением и обращающимися с предложениями отделениями, зарубежными обществами и отделами штаб-квартиры. Стоимостные границы и правила получения разрешений внутри этих подразделений концерна они устанавливают сами.
Посредством стоимостных границ регулируется общий объем инвестиций по проекту. Здесь действует принцип общности объекта инвестирования: к инвестициям относятся все приобретения с одной и той же целью применения или необходимые для получения определенных результатов.
Специальные проекты рассчитаны на несколько лет, а связанные с ними расходы отражаются по времени их совершения.
Такой порядок действует и для проектов долевых участий, которые все без исключения подлежат утверждению центральным правлением.
Обычные проекты - это проекты инвестиций в основные средства, не достигающие стоимостных границ, установленных для специальных проектов.
Сдаваемые в лизинг изделия - это произведенные в концерне или закупленные изделия, сдаваемые затем в лизинг потребителям.
Инвестиции осуществляются в соответствии с общей стратегией развития данного вида бизнеса в рамках экономической и организационной политики фирмы.
Намеченный инвестиционный объект должен быть экономически эффективным. Выбор метода определения эффективности зависит в свою очередь от объекта инвестиций. К этим методам относятся расчеты внутренней нормы рентабельности, например для проектов рационализации; расчеты жизненного цикла для инвестиций в новое поколение изделий; анализ затрат и результатов для проектов приобретения долевых участий или покупки предприятий.
При инвестициях с комплексным эффектом (в новые технологии, например, системы автоматизированного проектирования) кроме количественного стоимостного анализа эффективности применяют экспертные методы.
9.2.2. Процесс принятия решений
Решения об инвестициях принимает центральное правление в рамках стратегического управления концерном (рис. 49).

Рис. 49. Инвестиционные решения в плановом процессе
Обычные проекты и прирост сдаваемых в лизинг изделий утверждаются в целом в рамках общего бюджета инвестиций, а решения по специальным проектам принимают на текущих заседаниях центрального правления. Обычно специальные проекты тоже принимаются в рамках утвержденного общего бюджета инвестиций. Превышение бюджета должно быть обосновано и утверждено.
Инвестиционные планы встраиваются в регулярный плановый процесс: в рамках бизнес-планирования - это трехлетний период. При обсуждении этих планов речь идет о размерах инвестиций сначала в отношении стратегических целей, а затем в отношении доходов и размеров финансирования.
Обсуждаются также возможности изменения инвестиционных квот в краткосрочном плановом периоде.
Детально отдельные инвестиционные проекты планируют в годовом разрезе в бюджете.
Согласование финансовых вложений в приобретение долевых участий проводится с центральным правлением, как правило, в два этапа: на первом речь идет о выдаче мандата на переговоры на базе представленного предложения по проекту. На втором этапе рассматривается собственно инвестиционное предложение, касающееся необходимых для проекта приобретения долевого участия инвестиций, по которому центральное правление дает согласие на заключение уже подготовленного договора. Речь идет о сроках заседаний, темах, участниках и необходимых визах, подготовке проектов решений. Последние должны получить положительные заключения специальных отделов, например, о соответствии проекта технологической концепции или об отдельных технологиях, предусматриваемых в инвестиционном проекте, или о соответствии концепции территориального размещения производств.
Предложения по инвестициям в специальные проекты представляют около 50 отделений, зарубежных обществ и отделов штаб-квартиры концерна.

Рис. 50. Процесс согласования специальных инвестиционных проектов
Большие и комплексные инвестиционные проекты представляет центральному правлению, как правило, лично руководитель соответствующего подразделения. В исключительных случаях решение по специальному проекту может быть принято в процессе обсуждения экономической политики, если инвестиционное предложение непосредственно связано с изменением стратегической концепции. Процесс стратегического инвестиционного планирования представлен на рис. 51. Основные его элементы:

Рис. 51. Стратегическое инвестиционное планирование
9.2.3. Стратегические инвестиции в долевое участие
С конца 80-х годов концерн Сименс, как и многие другие фирмы, много инвестировал в долевое участие. Это видно по количеству проектов, связанных с долевым участием за период с 1981-1982 по 1990-1991 г. (рис. 52).

Рис. 52. Количество инвестиционных проектов, связанных с долевыми участиями концерна Сименс за период 1981-1982-1990-1991 гг.
В погоне за конкурентными преимуществами для многих полей бизнеса с большими расходами на НИОКР и высокой капиталоемкостью производства или с коротким жизненным циклом изделий объемы производства и сбыта стали решающим фактором успеха. Унификация стандартов потребления, всеобщий процесс технической стандартизации, снятие рыночных барьеров и либерализация торговли приводят к конкуренции на глобальных рынках, а предпринимателей заставляют укрупнять свой бизнес. Потребители ожидают от производителей системных решений большей технической компетентности и их присутствия непосредственно на месте потребления продукции. Несомненно, подготовка к созданию объединенного европейского рынка послужила толчком к слияниям предприятий с целью усиления региональных позиций в конкурентной борьбе.
Поскольку для создания необходимого потенциала за счет только собственных сил часто не хватает времени и ресурсов и риск превосходит допустимые пределы, фирмы прибегают к различного рода стратегическим альянсам в области кооперирования НИОКР, заключения патентных и лицензионных договоров, соглашений по сбыту вплоть до объединений и слияний фирм (рис. 53).

Рис. 53. Смысл, формы и цель стратегических альянсов
Значение приобретения и продажи фирм (предприятий) определяется различным интересом этих фирм к определенным видам бизнеса: для одной фирмы данный сегмент бизнеса имеет второстепенное значение, ибо он не относится к ключевым сферам ее деятельности и является недостаточной базой будущих доходов, для другой фирмы как раз этот сегмент представляет особый интерес, поскольку он может расширить или дополнить существующую базу бизнеса в плане технологий, сбыта или производства. Поэтому такой сегмент бизнеса имеет для приобретающего его предприятия ценность, превышающую балансовую стоимость.
Возможности роста эффективности (рис. 54) заключаются и в реструктуризации фирмы. Типичные мероприяти реструктуризации: консервация убыточных производств, отказ от непривлекательных этапов создания стоимости, продажа ненужных активов.

Рис. 54. Расчет цены при покупке предприятия
При объединении предприятий под общим руководством возникает эффект комплексности (синергия). При объединении родственных (межотраслевых) видов бизнеса цели синергии - снижение затрат в результате объединения НИОКР, слияния продуктовых линий, расширения объемов производства и сбыта. В случае объединения неродственных видов бизнеса возникает эффект дополнения, выражающийся в расширении спектра выпускаемой продукции или услуг, который может быть реализован имеющейся или даже меньшей численностью производственного и сбытового персонала. При региональном расширении увеличивается объем прибыли.
Так, цель концерна Сименс при приобретении фирмы Ролм (Rolm) у корпорации ИБМ состояла в региональном расширении бизнеса путем производства и сбыта офисных телефонных станций в США.
И наоборот, за счет приобретения концерна Никсдорф (Nixdorf), выпускающего малые и средние ЭВМ, был расширен ассортимент и увеличен сбытовой аппарат концерна Сименс.
Названные процессы ведут к снижению затрат или к росту сумм покрытия, что характеризует эффект реструктуризации и синергии, который в сумме с балансовой стоимостью образует ориентировочную цену намеченного для покупки предприятия.
При крупных приобретениях предприятий шансы и риски практически одинаковы (рис. 55).

Рис. 55. Реализация синергического потенциала
Поэтому прежде всего необходима быстрая и последовательная реализация целей, связанных с приобретением, что требует не только четкой и жесткой организации, но и достаточных интеграционных ресурсов, которые обычно ограничены имеющимся и к тому же часто переоцениваемым потенциалом менеджмента покупаемого предприятия. Те, кто отвечает за проект приобретения, должны с самого первого шага принимать участие в процессе интеграции нового предприятия.
Для повышения эффективности планирования и интеграции приобретенного предприятия строят кривую опыта, при помощи которой можно обеспечить достижение конкурентных преимуществ. Эта кривая характеризует ноу-хау приобретения из опыта интеграции ранее осуществленных покупок, которое затем используется для новых проектов. Особое значение приобретает оценка риска, ибо риски, связанные с большими приобретениями, не должны превышать предельно допустимого для финансовых возможностей фирмы уровня. Вследствие чего необходимо оценить величину риска нового проекта, так как только на фоне уже выявленных рисков можно принять решение о том, хватит ли у фирмы финансовых средств справиться с рисками, которые могут возникнуть для проекта в будущем.
Для определения потенциала риска были выделены виды рисков (рис. 56):
В этом случае необходимы закрытие или продажа купленного предприятия; следует действовать по возможности быстро и последовательно.

Рис. 56. Риск затягивания и крушения проекта присоединения предприятия
Процесс приобретения предприятий в концерне Сименс жестко регламентирован (рис. 57).

Рис. 57. Процесс присоединения и согласования инвестиций в приобретение предприятий
Необходимость и цели приобретения предприятия согласовываются уже на стадии выдвижения идеи с центральным отделом планирования и развития для проверки их соответствия стратегии концерна.
Для этого в ходе "снятия покрова" предприятие, рассматриваемое в качестве потенциального объекта приобретения, изучается на предмет его привлекательности. Причем речь идет, например, о его соответствии стратегии бизнеса концерна, потенциале роста стоимости и возможностях реализации этого потенциала. Связанный со "снятием покрова" активный подбор потенциальных кандидатов дает возможность заинтересованным сторонам самим выходить на желаемых кандидатов на присоединение, непосредственно и подготовленно реагировать на предложения о покупке.
Перед началом переговоров центральное правление в проектном предложении утверждает линию поведения и назначает руководителя переговоров. Здесь принимается принципиальное решение, должен ли проект осуществляться дальше и, если да, в каком целевом направлении.
С утверждением инвестиционного предложения разрешается заключение договора на покупку. Разрешение распространяется на финансирование самого договорного процесса, разработку проекта интеграции и концепции управления для приобретаемого предприятия, бизнес-плана с мероприятиями и календарного плана реализации эффекта реструктуризации и синергии.
9.2.4. Инвестиции концерна Сименс
С 1975-1976 по 1989-1990 г. инвестиции концерна Сименс составили 56 млрд ДМ, или примерно 9% оборота. На приобретение участий за 15 лет было затрачено более 11 млрд ДМ, или 20% всех инвестиций. Эта доля за последние 5 лет увеличилась до 30% (рис. 58).

Рис. 58. Инвестиции в материальные активы и в долевые участия за период с 1975-1976 по 1989-1990 г., млрд ДМ
Спектр инвестиций в покупку предприятий очень широк. Однако наряду с долевыми участиями концерн имеет множество кооперационных договоров и альянсов без сращивания капитала, например договор о кооперации с корпорацией ИБМ в области разработки 64-мегабайтных чипов памяти.

Планирование организационно-правовой структуры и структуры потенциала предприятия
Дитгер Хан 'ПиК: Планирование и контроль: концепция контроллинга'III. Интегрированные планово-контрольные расчеты на предприятиях с функциональной организационной структурой
3. ПиК в рамках стратегического планирования
3.2. Планирование организационно-правовой структуры и структуры потенциала предприятия
При ближайшем рассмотрении схемы интегрированного планирования продуктовой программы, а также полей бизнеса, становится очевидным, что планирование роста, стабилизации и свертывания полей бизнеса образует сердцевину стратегического планирования. Чтобы гарантировать успешное развитие предприятия, необходимо провести комплекс мероприятий по его адаптации к процессам роста, стабилизации или свертывания. В зависимости от желаемого в будущем размера предприятия, специфики его продуктовой программы и потенциала, места расположения производств необходимы правильный выбор и изменение его организационной структуры и правовой формы.
3.2.1. Этап постановки проблемы: предмет и цели планирования организационно-правовой структуры предприятия
Важнейшими исходными условиями при планировании организационно-правовой структуры предприятия являются намеченные на будущие периоды структура продуктовой программы, необходимый размер потенциала и региональная структура места его расположения в национальном и международном пространстве.
Первичная цель для организационно-правового структурирования предприятия его сохранение и успешное развитие. Из нее выводятся специфические вторичные цели:
В качестве вторичных целевых критериев при выборе правовой формы предприятия могут рассматриваться: уровень ответственности перед вкладчиками капитала (ограниченна или неограниченная), масштаб управленческих полномочий, степень участия в прибылях и убытках, условия финансирования и налогообложения, затраты, связанные с соответствующей правовой формой, необходимость публикования отчетности о работе предприятия.
При прогнозируемых в будущем значительных изменениях состояния внешней и внутренней среды, а также целей предприятия большое значение приобретает такой целевой критерий, как гибкость, т.е. способность организационно-правовой структуры приспосабливаться к меняющимся условиям.
Цели могут устанавливаться или в виде конкретных показателей, уточняясь по периодам, или задаваться как принципиальные установки.
3.2.2. Этап поиска: разработка альтернативных вариантов организационно-правовой структуры
Различные организационно-правовые структуры предприятия, -а также их комбинации образуют множество альтернатив. Организационная структура и правовая форма взаимозависимы, хотя с теоретической точки зрения организационная структура определяет выбор правовой формы.
На рис. 67 схематично показаны принципиально возможные этапы развития организационной структуры и соответствующего им изменения правовой формы на расширяемом предприятии. Комбинации организационных структур и правовых форм и образуют альтернативы для принятия решений в этой сфере стратегического планирования.

Рис. 67. Ступени развития организационно-правовой структуры предприятия
При выборе правовой формы промышленного предприятия наиболее существенными альтернативами являются:
При выборе правовой структуры особый интерес представляют прежде всего следующие альтернативы:
а) создавать моно-предприятие или более сложную структуру из нескольких взаимосвязанных предприятий типа концерна;
б) при выборе концерновой формы возможны следующие альтернативные варианты:
На практике эти альтернативы могут комбинироваться. Выбор той или иной правовой формы и структуры зависит от желаемого стиля управления, особенно от желаемой модели распределения и регулирования полномочий в сфере принятия решений, т.е. от желаемого уровня централизации управления. Если децентрализованное управление возможно как на моно-предприятии, так и в концернах всех видов, то жестко централизованное управление лишь на моно-предприятии и в концерне первых двух видов (по немецкому законодательству только на территории Германии), да и то в течение ограниченного периода. Существенную роль при выборе правовой структуры играют и вопросы налогообложения.
3.2.3. Этап оценки: оценка альтернативных организационно-правовых структур
Альтернативные организационно-правовые структуры оцениваются с точки зрения цели результата и других целей предприятия. Это предполагает оценку изменений денежных потоков, затрат и результатов при тех или иных вариантах изменения организационно-правовой структуры предприятия в целом или его подразделений. В принципе стоимостная оценка предприятия необходима до и после изменения его организационно-правовой структуры, причем особое значение имеет учет возможного изменения налогового статуса предприятия. Учет планировавшихся стоимостных воздействий и фактических изменений организационно-правовой структуры в большинстве случаев связан со значительными проблемами из-за трудности или невозможности количественного выражения целей и эффектов. Поэтому в качестве вспомогательного инструмента для выбора альтернатив может применяться уже рассмотренная в других главах матрица принятия решений.
3.2.4. Этап принятия решения: выбор наиболее предпочтительного плана изменения организационно-правовой структуры
Альтернативы организационно-правовых структур и их целевое воздействие в различных условиях внешней среды необходимо представить по возможности в форме матрицы принятия решений.
Критерием выбора наиболее предпочтительной альтернативы является степень достижения целей, измеряемая общей суммой баллов, набранной в ходе оценки той или иной альтернативы.
На рис. 68 показан пример матрицы принятия решения по выбору варианта интегрированной организационной структуры.

Рис. 68. Матрица принятия решения по выбору организационной структуры
Несомненно, схематично представленные в этой главе решения, связанные с приспособлением организационно-правовой структуры к изменениям внутренней и внешней среды, имеют для развития предприятия такое же значение, как и решения, связанные с продуктовой программой и потенциалом.
Планирование организационной структуры должно осуществляться в тесной взаимосвязи с планированием расстановки руководящих кадров. Под желаемую организационную структуру, исходя из потребности и наличия руководящего резерва на самом предприятии и с учетом возможностей привлечения менеджеров со стороны, разрабатывают план расстановки, движения (карьеры) и повышения квалификации руководящих кадров. Планирование организационной структуры также тесно связано с бизнес-планированием и общим планированием рабочей силы.

Планирование по функциональным сферам деятельности
Дитгер Хан 'ПиК: Планирование и контроль: концепция контроллинга'III. Интегрированные планово-контрольные расчеты на предприятиях с функциональной организационной структурой
4. ПиК в рамках оперативного планирования
4.2. Планирование по функциональным сферам деятельности
4.2.1. Характеристика планово-контрольных расчетов по функциональным сферам деятельности
4.2.1.1. Сущность и задачи функционального ПиК
Функциональное планирование и контроль это планирование целей и мероприятий по отдельным функциональным сферам деятельности (подразделениям) и необходимый для обеспечения достижения целей контроль.
В плановых функциональных расчетах при помощи показателей издержек и выручки на базе генеральных целевых планов, стратегических и оперативных продуктовых программ для подразделений предприятия определяют важнейшие цели и стоимостные результаты альтернативных мероприятий по их достижению.
У функционального планирования два взаимосвязанных комплекса задач:
Результаты функционального планирования и контроля отражаются в планах целей и мероприятий, в стоимостных планах (в краткосрочных бюджетах), планах издержек (по возможности в планах выручки и сумм покрытия) и в имущественных (планах основных и оборотных средств) планах подразделений.
На этапе плановых расчетов составляется предварительный обзор и координируются цели и мероприятия в рамках подразделений и между ними и выясняется, каковы вытекающие отсюда воздействия на цели и мероприятия предприятия в целом.
Исходный пункт для формирования функциональных планов целей, мероприятий и стоимостных планов образуют содержащиеся в программе целей предприятия генеральные монетарные цели, а также утвержденные стратегические планы. Часть этой программы, которая должна быть реализована в текущем периоде, передается для оперативного планирования. Эти цели реализуются через альтернативные подцели и мероприятия с различными результатами в желаемом или отклоняющемся от заданного уровня объеме. Задача состоит в выборе подходящих для достижения целей мероприятий. В зависимости от вида и объема применяемых на предприятии расчетных моделей (моделей планирования продуктовых программ, баланса, финансовых моделей) возникают различные степени свободы и проблемы при планировании и координации программ целей и мероприятий в подразделениях. Так, независимо от того, проводятся ли общефирменные модельные расчеты продуктовой программы, показатели объемов снабжения, производства и сбыта всех подразделений должны быть согласованы для достижения желаемого объема продаж и создания необходимых запасов для поддержания экономически выгодных объемов производства. Торговый оборот, производственные процессы и материально-техническое снабжение влияют к тому же через связанные с ними денежные потоки на ликвидность предприятия. При координации планов целей и мероприятий выявляется их рассогласованность и вносятся соответствующие корректировки. На основе согласованных планов проверяется, оправдываются ли при реализации заложенных в планы подразделений мероприятий ожидания относительно затрат, доходов, прибыли, рентабельности и ликвидности предприятия в целом и нужно ли при известных обстоятельствах корректировать общефирменные цели. Как только цели, мероприятия и соответствующие стоимостные планы подразделений согласуются с целями всего предприятия, можно утверждать отдельные планы и доводить их до подразделений в качестве директивных на плановый период.
Функциональные контрольные расчеты позволяют установить, в какой степени в плановом периоде реализованы цели подразделений, заданные в планах.
Контрольные расчеты базируются на оценках ожидаемого выполнения планов.
Если отклонения между плановыми и фактически достигнутыми значениями выходят за допустимые пределы, то анализируют причины этих отклонений. Контрольная функция реализуется в двух аспектах.
С одной стороны, постоянное сравнение плановых и фактических значений позволяет фиксировать возможные текущие отклонения. Отклонения возникают, если цели и мероприятия в уже прошедшей части планового периода не могут быть реализованы в запланированном объеме по причине не предусмотренного в момент составления плана внешнего и внутреннего для предприятия особого развития событий либо проводились другие, незапланированные мероприятия. Если на основании данных об отклонениях или на базе фактических значений и ожидаемого достижения плановых показателей можно делать выводы о том, что заданные на весь период цели прибыли и рентабельности не будут достигнуты, то необходимо проверить, не приведет ли корректировка планов к улучшению ситуации в оставшееся до конца периода время. Такая проверка и возможные корректировки должны быть предприняты в рамках краткосрочных контрольных расчетов только в подразделениях. Цели и мероприятия подразделений необходимо скорректировать в соответствии с изменившейся ситуацией и определить стоимостные воздействия корректирующих мероприятий. От полной ревизии всех ранее утвержденных планов можно и нужно из-за недостатка времени и значительных затрат отказаться.
С другой стороны, сравнение плановых и фактических показателей можно использовать в качестве инструмента контроля эффективности процессов достижения результатов и потребления ресурсов в подразделениях. Поскольку затраты ресурсов (сырья и материалов, средств производства, персонала) на реализацию запланированных целей и мероприятий планируют на базе плановых издержек в постоянных ценах, то путем сравнения нормативных и фактических издержек за период можно выявить отклонения в фактической эффективности работы подразделений от плановой, заложенной в основу определения плановых издержек загрузки мощностей и потребления ресурсов.
Такой анализ причин отклонений позволяет вскрыть резервы и может быть использован в качестве основы для оценки результатов работы подразделений.
Как часть оперативного планирования функциональное планирование и контроль носят краткосрочный и среднесрочный характер, причем бюджет планируется детально на один год или два года.
4.2.1.2. Формирование, объем и структура функциональных планов
Составление, координация и утверждение скользящих планов целей, мероприятий и стоимостных планов в подразделениях осуществляются в ходе многоступенчатого, итеративного процесса планирования с учетом взаимовлияния всех подразделений и уровней управления предприятия.
Вид и число подразделений определяют на каждом предприятии исходя из его организационной структуры. С ростом размеров предприятия, расширением продуктовой программы и усложнением производственных процессов увеличивается число подразделений (объектов планирования) и отдельных планов. На промышленных предприятиях с функциональной организационной структурой самостоятельными объектами функционального планирования являются сбытовые, производственные, снабженческие, складские подразделения, отделы НИОКР и все отделы с комплексными, сквозными функциями, обеспечивающие работу других подразделений и служб, например отделы обслуживания и ремонта оборудования, персонала, контроллинга и финансов.
Для подразделений разрабатываются:
1. Оперативные планы целей и мероприятий:
а) целей;
б) мероприятий.
2. Функциональные стоимостные планы:
а) издержек, а в отделе сбыта еще и выручки, и сумм покрытия;
б) имущества, особенно оборотных средств.
Оперативные планы целей и мероприятий содержат детальные данные по всем целевым показателям подразделения (для отдела сбыта, например, ожидаемый объем сбыта, величину оборота, рост оборота по отдельным продуктам и рынкам), объединенные в одну целевую программу, и необходимые для реализации этой программы мероприятия. План мероприятий наряду с описанием их содержания включает данные о сроках и подразделениях, работниках, отвечающих за их проведение.
При планировании комплексов взаимосвязанных мероприятий (проектов) отражают также плановые показатели издержек, выручки и сумм покрытия.
Оперативное планирование целей и мероприятий происходит на базе имеющегося (заданного) потенциала с учетом ожидаемых изменений продуктовой программы и потенциала в будущем в соответствии с принятым стратегическим планом. Отсюда с учетом фактических данных выводятся качественные и количественные показатели потенциальных и используемых ресурсов на "входе" и продуктов на "выходе". Краткосрочное оперативное планирование целей и мероприятий осуществляется при этом детально, среднесрочное планирование по укрупненным показателям.
Функциональные стоимостные планы содержат точные данные об ожидаемых издержках в рамках подразделений, в отделе сбыта и об ожидаемой выручке и суммах покрытия, а также данные о необходимых для проведения запланированных мероприятий средствах производства и используемых ресурсах. К стоимостным планам подразделений относятся планы издержек, выручки, основных и оборотных средств. Эти планы составляются на основе имеющегося и ожидаемого в будущем потенциала, требуемого для разработки продуктовых программ во всех подразделениях. Показатели стратегического планирования в форме денежных потоков преобразуют, насколько это требуется для оперативного планирования, в показатели издержек, выручки, основных и оборотных средств.
Краткосрочное оперативное планирование издержек подразделений и предприятия в целом, или планирование издержек, выручки, основных и оборотных средств, называется планированием бюджета. Речь идет о планах издержек (затрат) всех подразделений, разбитых на планы мест возникновения затрат (МВЗ). Издержки планируются по каждому месту их возникновения раздельно по видам издержек и по возможности по их важности и зависимости от объемов деятельности данного МВЗ (подразделения).
В плане мероприятий затраты по отдельным мероприятиям или проектам показываются блоками по мере завершения отдельных этапов, а в стоимостном плане издержки определяются по местам их возникновения и по видам на весь период или отрезки этого периода.
Издержки могут планироваться по подразделениям в форме жесткого или гибкого бюджета. Жесткий бюджет разрабатывается для подразделений, издержки которых относительно не зависят от объема производства предприятия (ни в количественном, ни в стоимостном выражении) (например, МВЗ административных отделов) или зависят от принятых в начале планового периода решений (например, в отделах рекламы и НИОКР).
Для МВЗ, зависящих от объемов производства (например, в производственных и складских подразделениях, а иногда и в управленческих службах обработка заказов, фактурирование), издержки на период планируются прежде всего на базе планов целей и мероприятий данного периода. Дополнительно для этих МВЗ задаются нормативы соотношения объемов производства данного подразделения и его издержек, например, при помощи статистических данных об уровне издержек при различной загрузке мощностей или коэффициентов по видам издержек и соответствующим МВЗ таким образом, чтобы в рамках планового периода при возникновении отклонений между запланированным и фактическим объемами производства можно было рассчитать ожидаемую величину издержек.
Среднесрочное оперативное планирование издержек подразделений и предприятия в целом - это "грубое" планирование на базе укрупненных показателей целей и мероприятий. Оно охватывает преимущественно первичные издержки (материальные затраты и оплата труда, рассчитанные на базе данных количественных и временных планов подразделений и в ценах будущих периодов). Эти первичные издержки исчисляют также с учетом денежных потоков, заложенных в стратегическом плане.
Стоимостные планы подразделений образуют основу для разработки сводных общефирменных стоимостных планов: сводного плана издержек, дифференцированного по их видам, и сводного плана выручки (оборота), дифференцированного по группам продуктов и рынкам. Таким образом получают предварительную оценку калькуляционного результата, ожидаемого от реализации этих планов целей и мероприятий.
Выведенный показатель производственного результата характеризует экономическую эффективность процесса производства продукции и потребления ресурсов.
Расчет прибылей и убытков, баланс отражают результаты всей хозяйственной деятельности предприятия, а также реализованную в планах целей и мероприятий структуру источников и направлений использования средств предприятия. Влияние планов целей и мероприятий подразделений на финансовое состояние предприятия выявляют, делая расчеты денежных потоков.
На рис. 85 схематично представлена взаимосвязь между планами целей и мероприятий, стоимостными планами подразделений и общефирменными стоимостными планами. Рисунок показывает также принципиальную схему итеративного процесса координации планов.

Рис. 85. Взаимосвязь планов целей и мероприятий, стоимостных планов (бюджетов) подразделений и общефирменных стоимостных планов
Принятые краткосрочные планы целей и мероприятий и стоимостные планы подразделений создают основу для контрольных расчетов. Эти расчеты предполагают сопоставление запланированных показателей целей и мероприятий, стоимостных показателей с фактически достигнутыми и проведение ежемесячного, ежеквартального, а в случае необходимости и в более короткие промежутки времени анализа возможных отклонений в разрезе их причин и ответственных подразделений. При этом интерес представляет не только выявление ответственных за негативные отклонения от плана, но и в первую очередь возможности компенсации этих отклонений при помощи корректирующих мероприятий. На нижних уровнях управления контролируются как стоимостные, так и натуральные показатели, например показатели потребления материальных ресурсов, времени, объемов производства. Контроль на уровне управления подразделениями и предприятием в целом в основном осуществляется на базе данных стоимостных планов (бюджетов), показатели которых выражены в денежной форме. Отчет для руководства предприятия наряду с сопоставлением плановых и фактических показателей должен содержать обоснования отклонений в случае, когда эти отклонения превышают допустимые пределы, а также прогноз динамики стоимостных и натуральных показателей, если внутренние и внешние условия развития предприятия таковы, что ожидаются отклонения фактических показателей от плановых.
Наряду с плановыми и фактическими значениями показателей в бюджете задаются прогнозные фактические значения (ожидаемое выполнение плана). В этом случае руководство может заранее узнать о негативном развитии и своевременно принять упреждающие меры против слишком больших отклонений от плана. При анализе причин отклонений речь идет в большей степени о характеристике качественных изменений в рамках предприятия и его внешней среды.
Целеориентированное управление предприятием возможно лишь в том случае, когда есть дееспособная система управленческого учета. На основании данных планов целей и мероприятий можно составить реалистичные стоимостные планы, только если данные бухгалтерского учета позволяют делать реальные выводы о взаимосвязях между мероприятиями и соответствующими стоимостными показателями, особенно издержками. Целеориентированное управление предприятием возможно, только если система учета быстро предоставляет плановые и фактические данные.
Кроме показателей выручки, издержек и сумм покрытия важное значение для контроля имеют и другие абсолютные и относительные показатели. Это либо соотносящиеся между собой стоимостные и натуральные показатели, либо чисто натуральные или временные показатели (показатели производительности), характеризующие факторы, влияющие на стоимостные показатели.
4.2.2. Плановые и контрольные расчеты в подразделениях
4.2.2.1. Планирование и контроль в отделе сбыта
4.2.2.1.1. Планирование целей и мероприятий
В оперативном плане сбыта общие для предприятия стоимостные целевые показатели оборота и сумм покрытия, а также уже утвержденная продуктовая программа предприятия в целом конкретизируются приводятся целевые показатели отдела сбыта и отдельные показатели целей, вытекающие из стратегических планов, которые должны быть достигнуты в планируемом периоде. Планирование целей сбыта представляет собой, по сути, разработку плановой программы сбыта.
Разрабатывать план мероприятий значит заниматься поиском, оценкой и отбором среди различных мероприятий по сбыту таких, которые можно считать необходимыми для достижения поставленных целей сбыта.
При этом изучают все возможности применения инструментария политики сбыта (маркетинга), чтобы найти наиболее подходящие комбинации отдельных мероприятий. Отобранные мероприятия представляют в совокупности маркетинг-микс (комплекс маркетинга) на плановый период.
На рис. 86 представлен план целей и мероприятий отдела сбыта.

Рис. 86. План целей и мероприятий отдела сбыта
Базой для постановки целей оборота и рыночных долей, а также определения соответствующих сбытовых мероприятий служат анализ и прогноз работы предприятия и состояния внешней среды (см. часть III, раздел 1.3).
(1) Планирование программы сбыта
Руководство отдела сбыта на основании оценок продаж собственных сбытовых организаций и с учетом тенденций развития общехозяйственной и отраслевой конъюнктуры определяет максимально возможную емкость отдельных рынков для продуктов и услуг предприятия. Для продуктов, на объемы сбыта которых существенно влияют цены, максимальные объемы сбыта должны определяться для соответствующих альтернативных цен. Следует помнить, что ценообразование зависит также от поведения конкурентов.
Решение о том, какая часть возможного объема продукции должна быть реализована в плановом периоде, принимает не руководитель отдела сбыта, а только руководство предприятия в целом с учетом всех влияющих факторов.
На основании общефирменной оптимальной продуктовой программы (рассчитанной при помощи математических моделей), дифференцированной по видам, объемам производства и ценам продуктов, в отделе сбыта разрабатывают детальную программу сбыта, содержащую целевые натуральные и стоимостные показатели по отдельным продуктам или их группам, рынкам, группам потребителей и каналам сбыта на весь планируемый период и его отдельные временные отрезки (квартал, месяц). Одновременно с планированием сбытовой программы планируют складские запасы готовой продукции.
Определив физические объемы продукции по рынкам сбыта, рассчитывают рыночные доли предприятия. Если после пересчета объемов сбыта в показатели рыночных долей получается, что доля рынка, выведенная из оптимальной производственной программы, не соответствует ожидаемым руководством предприятия рыночным позициям, установленным планом генеральных целей деятельности предприятия, то следует отказаться от использования краткосрочных шансов на прибыль и скорректировать плановые показатели физических объемов сбыта таким образом, чтобы гарантировать в долгосрочном плане рыночные позиции предприятия.
Показатели оборота и рыночных долей и тем самым физических объемов сбыта образуют важнейшую часть плана целей сбыта. Другие цели планового периода выводятся из запланированной продуктовой программы, например целевые показатели сумм покрытия; из стратегического плана, например разработка и внедрение на рынок нового продукта, или из контрольных расчетов прошлого периода, например снижение издержек или устранение "узких мест" в самом отделе сбыта.
(2) Планирование сбытовых мероприятий
План целей отдела сбыта является базой для составления плана мероприятий. В целом при разработке сбытовых мероприятий можно исходить из планов мероприятий прошлого периода, но прежде нужно проверить, насколько проводимые в прошлом мероприятия маркетинговой политики подходят для достижения новых целей сбыта и какие из этих мероприятий можно использовать и дальше.
Для проведения агрессивной сбытовой политики "старых" мероприятий будет недостаточно. Если в отделе сбыта сформулированы цели роста, повышения оборота, расширения рынка, увеличения рыночных долей, то проводимые до сих пор маркетинговые мероприятия необходимо регулярно модифицировать или заменять новыми.
В рамках продуктового комплекса маркетинга нужно проверить, подходят ли прежние решения по конструкции и дизайну продукта, качеству и торговой марке для того, чтобы гарантировать выполнение целевого плана сбыта. Анализ результатов по продуктам за прошлые периоды, данные анализа и прогноза рынков и вытекающие отсюда изменения показателей оборота могут привести к необходимости изменить ассортимент или структуру продуктовой программы.
Наибольшее значение для планирования целевых показателей: долей рынка, физических объемов сбыта и оборота имеет планирование цен (включая планирование скидок), которое во взаимосвязи с планированием отдельных продуктов и продуктовых программ носит стратегический характер. В данном случае в рамках контрактно-ценовой политики на краткосрочный период устанавливают размеры скидок и условия продажи по продуктам и рынкам, кроме того, регулируют условия предоставления кредитов для специфических групп потребителей.
При планировании комплекса мероприятий по распределению продукции, т.е. каналов и способов сбыта, можно также исходить из имеющихся каналов сбыта, действующих продавцов и применявшихся ранее методов сбыта. Эти мероприятия, однако, необходимо приспособить к новым целям и разработать новые мероприятия. Нужно подумать о том, каких новых продавцов следует привлечь и от услуг каких прежних продавцов отказаться, либо изменить методы сбыта. Отчасти речь идет о побуждении к стратегическому планированию.
В рамках комплекса коммуникационных мероприятий следует наметить рекламные мероприятия и другие мероприятия по стимулированию продаж, которые в наибольшей степени способствуют росту оборота или внедрению на рынок новых продуктов, дополнительные услуги и рекомендации клиентам при продаже.
Детали планирования сбытовых мероприятий зависят от индивидуального положения предприятия. Мерилом качества планирования мероприятий в конечном итоге является уровень реализации стоимостных планов за период, определяемый путем сравнения плановых и фактических показателей.
Часто подбирают альтернативные комбинации или блоки сбытовых мероприятий, чтобы показать их воздействие на заранее определенные цели сбыта или использовать как основу для планирования целей сбыта.
4.2.2.1.2. Организация и информационное значение плановых и контрольных расчетов
Стоимостное, ориентированное на результат планирование и контроль сбыта позволяют решать три частные задачи:
4.2.2.1.2.1. Общее и специальное планирование и контроль результата сбыта
Планирование результата сбыта базируется на утвержденных в целевом плане показателях оборота планового периода (периодов). Основываясь на этом и учитывая различные группы издержек, рассчитывают общий результат сбыта и суммы покрытия для разных продуктов, рынков, групп потребителей, а тем самым и специальные результаты сбыта.
Последние необходимы для того, чтобы проводить целенаправленную селективную сбытовую политику.
Определение общего результата сбыта можно начать с детального расчета выручки. Из запланированной чистой выручки (с учетом всех ее уменьшений это будет чистая выручка III) вычитают плановые совокупные или только переменные производственные издержки реализуемых продуктов и так определяют валовой результат или валовую сумму покрытия. После вычитания из последней плановых расходов на НИОКР, управление и постоянных издержек производства остается сумма покрытия, от которой отнимают плановые издержки собственно отдела сбыта, разбитые по местам их возникновения. Остаток будет представлять собой планируемый общий результат сбыта, соответствующий плановому результату производства. Сбыт может влиять как на объем выручки, так и на сбытовые издержки, которые взаимосвязаны (рис. 87).

Рис. 87. Расчет общего результата сбыта (прибыли от реализации)
Исход из запланированных показателей производственного результата/валовой суммы покрытия или сумм покрытия по сбыту можно методом ступенчатого расчета сумм покрытия или при помощи нормативов сбытовых издержек рассчитать выручку, а также специфические издержки и суммы покрытия отдела сбыта для одного или нескольких объектов, а именно:
Это позволяет планировать специфические результаты сбыта (суммы покрытия). Принципиальная схема расчета таких результатов сбыта по группам продуктов и рынкам представлена на рис. 89. Если по группам продуктов, рынкам и клиентам (крупные и прочие покупатели) планирование нужно проводить регулярно, то планирование и прежде всего контроль издержек/сумм покрытия по размерам заказов и каналам сбыта целесообразно только по мере необходимости.
Контроль результатов сбыта служит в первую очередь для установления отклонений фактических результатов от запланированных или от сумм покрытия соответствующего планового периода (месяца, квартала, года) и для выявления причин этих отклонений, если они произошли в отделе сбыта.
Изменения результата могут возникнуть по причине структурных сдвигов в фактически реализованной программе сбыта либо вследствие отклонений фактических издержек в отделе сбыта от запланированных. Эти издержки могли быть различными способами разнесены по продуктам.
Прежде чем говорить о контрольных расчетах за период по группам, видам продуктов, рынкам и/ или группам клиентов, рассмотрим контрольные расчеты по отдельным продуктам.
В ходе проводимых отделом сбыта ежемесячно и ежеквартально контрольных расчетов сопоставляют стоимостные показатели запланированной и фактически реализованной сбытовой программы и разбивают общее изменение результата на отклонения по различным факторам: в результате изменения структуры программы, цен, других причин (например, уменьшение выручки вследствие увеличения скидок) (рис. 88). Эти расчеты несколько похожи по содержанию на контрольные расчеты по продуктовой программе, так что в примере на рис. 88 используются данные из примера, приведенного на рис. 81.
Из рис. 88 видно, что фактическая сумма покрытия за прошедший период равна плановой.

Рис. 88. Контрольные расчеты по сбыту в разрезе продуктов
За этим кажущимся хорошим общим результатом периода скрываются не очень благоприятные тенденции, которые можно обнаружить только после проведения контрольных расчетов по отдельным продуктам. Так, по продукту 2 основному "поставщику" выручки для предприятия значительно сократилась выручка в результате как невыполнения планового объема сбыта, так и несоблюдения плановых цен. Уменьшение выручки по сравнению с запланированной по продукту 3 произошло в результате снижения физического объема его сбыта. Это снижение выручки должно было быть компенсировано большим, чем запланировано, объемом сбыта продуктов 1 и 4, а также реализацией продукта 5, который первоначально не был предусмотрен в сбытовой программе. Контрольные расчеты свидетельствуют о необходимости точного анализа дальнейшего развития сбыта продукта 2, чтобы можно было своевременно противодействовать наметившимся негативным тенденциям в сбыте этого продукта.
Анализ отклонений по продуктам 1 и 4 позволяет предполагать, что потенциально возможный объем сбыта продукта 1 пока еще нельзя достичь, поскольку клиенты уже приобрели этот продукт в большем количестве, чем запланировано, и по более высокой, чем плановая, цене. Для продукта 4, наоборот, дальнейшее увеличение объема сбыта не может быть рекомендовано, ибо уже в этом периоде необходимо было снизить отпускную цену, чтобы продать дополнительное количество этого продукта.
| Изменение результата вследствие изменения издержек | Изменение общего результата | Фактическая чистая сумма покрытия | ||||||||||
| фактичеосие переменные издержки |
изменение сумм покрытия | |||||||||||
| дм | дм | дм | дм | ДМ/шт. | дм | дм | дм | дм | ДМ | ДМ | дм | ДМ |
| 14 (10x5) | 15 (14-6) | 16(12-14) | 17 (16-7) | 18 | 19(10x18) | 20 (19-12) | 21 | 22(8-21) | 23 | 24 (14-23) | 25(17+20+ +22+24) | 26(9+25) |
| 3600 9000 4800 6000 4000 | +600 -1 000 -1 200 + 1 000 +4000 | 2400 9000 3200 6000 2000 | +400 -1 000 -800 + 1 000 +2000 | 5,50 9,5010- 19,30,- |
6600 17 100 8000 11 400 6000 | +600 -900-600 | 300 800 400 600 100 | -100 +200-100 -100 | 4000 8000 4500 6500 5000 | -400 + 1 000 +300 -500 -1 000 | +500 -700 -500 -200 +900 | 2300 8300 3 100 4300 900 |
| 27400 | +3400 | 22600 | + 1 600 | 49 100 | -900 | 2200 | -100 | 28000 | -600 | ± о | 18900 |

Рис. 89. Принципиальная схема расчетов результатов реализации по продуктам и рынкам (цифры в скобках значения после распределения постоянных прямых издержек)
Такие многомерные расчеты осуществимы только в том случае, когда можно точно отнести определенные издержки на отдельные виды продуктов и рынки и выполнить соответствующие бухгалтерские проводки. Вычитая переменные издержки из выручки, распределенной по продуктам и рынкам, получают сумму покрытия I по каждому виду продукта и рынку. Из полученных сумм покрытия вычитают затем постоянные прямые издержки, которые можно отнести к одному рынку (например, расходы одного сбытового филиала) или к одной группе продуктов (например, расходы на рекламу). Таким образом получаются суммы покрытия II по рынкам и группам продуктов, показывающие, какой вклад вносит эта группа продуктов или рынок в покрытие постоянных затрат и в прибыль. Подобные плановые и контрольные расчеты помогают принять решение об отказе от некоторых продуктово-рыночных комбинаций или их интенсивном использовании.
4.2.2.1.2.2. Планирование и контроль сбытовых издержек
Планирование издержек сбыта базируется на планах целей и мероприятий соответствующего периода. Издержки отдела сбыта, возникающие в результате реализации запланированных мероприятий, рассчитывают по каждому месту их возникновения по видам издержек. Независимо от структуры видов издержек и мест их возникновения на предприятии различают три основные категории издержек сбыта:
1) постоянные издержки, или издержки готовности к сбытовой деятельности;
2) переменные издержки, или издержки сбытовой деятельности;
3) специальные издержки, возникающие вследствие принятия специальных решений по сбыту.
Постоянными издержками, или издержками готовности к работе отдела сбыта, считаются издержки, не зависящие от величины оборота или объема сбыта и относительно постоянные в течение периода. В них включают большую часть издержек по заработной плате, часть материальных издержек, арендную плату, затраты на энергию и калькуляционные проценты за используемое отделом сбыта имущество (переданные на реализацию объемы готовой продукции). Величина этих издержек изменяется при изменении цен (например, рабочей силы, энергии) или проведении в плановом периоде мероприятий по осуществлению стратегических планов, например по совершенствованию организации продаж или изменению каналов сбыта.
Постоянные издержки можно планировать, устанавливая нормативы затрат по отдельным местам их возникновения.
К переменным издержкам отдела сбыта относят издержки всех видов, напрямую связанные с деятельностью по реализации продукции и зависящие от величины оборота, измеряемого физическим и/или стоимостным объемом сбываемых продуктов. К ним можно отнести, например, издержки оформления заказов, по упаковке, пересылке и транспортировке, а также часть издержек продаж (командировочные расходы продавцов, комиссионные). При планировании издержек этой категории следует учитывать, что переменные издержки некоторых видов пропорциональны объему сбыта или обороту (по количеству или стоимости), другие определяютс прочими факторами, например издержки фактурирования (расчета и оформления заказов) зависят от числа рассчитываемых позиций. Эти издержки следует планировать в гибкой форме при помощи установленных норм, привязанных к соответствующим величинам объемов. Определение последних представляет известные трудности. Однако регулярный анализ издержек сбыта позволяет выявить обусловливающие их факторы и определить нормы, которые можно считать относительно точными.
Треть категория планируемых издержек связанные с принятием специальных оперативных решений в области сбыта. Речь идет об издержках, утвержденных руководством предприятия или отдела сбыта, которые устанавливаются на плановый период в постоянном объеме. От обычных постоянных издержек они отличаются тем, что фиксируются в оперативном плане по мере необходимости при планировании бюджета. К этим издержкам относят прежде всего расходы на рекламу и стимулирование продаж. Их планируют в объеме, зависящем от политики сбыта, намеченных мероприятий и ситуации на рынке. При планировании таких издержек особое внимание нужно обратить на то, что наступающие в результате проведения мероприятий изменения оборота не сразу влияют на достижение целей сбыта, их эффект проявляется только через некоторое время.
Очевидно, что часть издержек сбыта возникает в связи с разработкой и реализацией проектов как особых мест возникновения затрат.
Для подобных проектов в оперативном планировании (например, проведение рекламной кампании) в большинстве случаев составляют особые планы издержек. Это относится как к стандартным проектам, касающимся только отдела сбыта, так и к многофункциональным проектам, например проектам внедрения на рынок нового продукта. Издержки проекта базируются при этом на нормативах затрат по местам их возникновения, в данном случае в сфере сбыта.
Планирование стоимости имущества в сфере сбыта охватывает часть основных и оборотных средств предприятия. В основных средствах учитывается стоимость зданий и помещений, необходимых для выполнения сбытовых задач (административные помещения, склады готовой продукции, гаражи), и прочих основных средств в сфере сбыта (оснащение, транспортные средства и складское оборудование). При планировании стоимости оборудования можно исходить из планов прошлых периодов, скорректированных на величину выбытия и начисленной амортизации. По стоимости приобретения планируются предметы имущества, поступающие на замену выбывшего или дополнительно необходимые для реализации планов. Стоимостные оценки такого имущества берутс из соответствующих стратегических планов.
В оборотных средствах планируется величина капитала, "связанного" в готовых товарах на складе и в дебиторской задолженности. Оборотные средства планируются, с одной стороны, на основе утвержденных в плане складских запасов готовой продукции данных о минимальном и максимальном объемах готовых товаров, с другой стороны, на основе данных плана оборота и практики обычных поступлений платежей от покупателей. Чтобы получить оптимальный результат, этим данным нужно уделять особое внимание.
В ходе контрольных расчетов издержек по местам их возникновения в сфере сбыта, проводимых помесячно и поквартально, сравнивают фактические издержки с утвержденными в плане, чтобы, во-первых, определить отклонения запланированного на период результата вследствие изменения фактических сбытовых издержек и, во-вторых, оценить эффективность проведенных сбытовых мероприятий.
Первая задача при соответствующим образом организованном бухгалтерском учете фактических данных выполняется достаточно легко. Решение второй задачи в силу особого рода сбытовой деятельности во многих случаях связано с трудностями. Если, например, в сфере производства при помощи аналитических методов можно более или менее точно установить тесную связь между издержками и результатом производственного процесса и на этой основе оценить эффективность производства, то в сфере сбыта для многих видов деятельности или проводимых мероприятий отсутствует точный критерий оценки достижения желаемого результата или оценки эффективности использования необходимых ресурсов и соответственно издержек по проведению тех или иных мероприятий. Тем не менее нельзя отказываться от контроля в сфере сбыта, поскольку, несмотря на все проблемы, контрольные расчеты дают возможность делать некоторые выводы относительно использования сбытовых ресурсов.
Если при контроле сбытовых издержек использовать принятое при планировании издержек деление их на три группы: постоянные, переменные и специальные, то дл контрольных расчетов будет справедлив ряд положений.
Контроль постоянных издержек состоит в сравнении запланированных и фактических постоянных издержек, а также в учете и анализе причин отклонений. При оценке значений этих отклонений следует особое внимание обращать на то, что иногда трудно планировать величину целого ряда издержек, по их виду относимых к постоянным; отклонения в постоянных издержках всегда неизбежны и поэтому не являются хорошим критерием оценки качества планирования или оценки деятельности лиц, ответственных за издержки.
Контроль переменных издержек, наоборот, дает достаточно критериев для оценки эффективности отдельных элементов сбыта. Гибкие планы издержек, например складских, транспортных или части управленческих, позволяют при использовании соответствующих норм затрат по отдельным процессам сбыта точно разделять общее отклонение в издержках одного места их возникновения по влияющим факторам.
Даже если нормы издержек в отделе сбыта не определяютс точно, как в производственной сфере, то относительной точности этих норм достаточно дл того, чтобы руководство отдела сбыта при регулярном контроле издержек могло выявлять "узкие места". По результатам такого анализа можно планировать мероприятия, гарантирующие эффективное использование применяемых ресурсов.
При контроле специальных издержек, связанных с принятием оперативных решений, например расходов на рекламу и стимулирование продаж, существенное значение имеют две задачи: контроль хода выполнения запланированных мероприятий, контроль эффективности проводимых мероприятий.
При помощи контрольных расчетов можно решить только первую задачу. Во многих случаях отклонения при этом возникают из-за неточных данных на стадии составления плана. Для решения второй задачи по контролю за эффективностью мероприятий контрольные расчеты в отделе сбыта могут лишь дать цифровой материал, который должен быть еще особым образом обработан, например в рамках контроля результатов рекламы.
Контроль затрат и эффективности реализации сбытовых проектов относительно динамики издержек, выручки и сумм покрытия является задачей проектного контроля. При отклонении фактических значений от плановых в проектном контроле анализируют, произошли отклонения по причине изменений в содержании, последовательности, длительности или в стоимости проведения мероприятий.
Контроль стоимости имущества отдела сбыта не вызывает особых проблем. При контроле оборотных средств в случае отклонений от запланированных складских запасов готовой продукции и связанных с ними отклонений по процентам анализируют, вызваны эти внеплановые изменения причинами, лежащими в сфере сбыта и/или производства, и устранимы ли они в следующем периоде.
При контроле сбыта наряду с показателями результатов сбыта, сумм покрытия и издержек интерес представляют дополнительные показатели.
Большое значение для принятия оперативных и стратегических решений в отношении продуктовой программы имеют показатели доли оборота и количества видов продуктов, находящихся в соответствующих фазах рыночного цикла: внедрения, роста, насыщения, стабилизации и свертывания в общем обороте и числе продуктов предприятия.
Эти показатели характеризуют долю продукции, находящейся в каждой фазе рыночного цикла, что сигнализирует о том, имеется ли в распоряжении предприятия достаточное число новых продуктов, гарантирующих непрерывное развитие.
Большое значение имеет определение по видам продуктов рыночных долей в стоимостном или натуральном измерениях:

Сопоставив оборот собственного предприятия с оборотом крупнейшего предприятия-конкурента, можно определить относительную долю рынка по продуктовым и потребительским сегментам:

На основании этих двух показателей можно делать выводы о позиции предприятия на соответствующем рынке. Они представляют также интерес и для стратегического планирования.
Связи между рыночными воздействиями и использованием потенциала отражаются таким показателем, как отношение величины оборота к общей численности занятых или какой-либо ее части:



Использовать только эти показатели в качестве критериев для оценки эффективности работы отдела сбыта следует осторожно, ибо на расчеты оказывают влияние и другие факторы. Могут быть рассчитаны относительные показатели оборота к другим величинам, например к числу клиентов, числу заказов (договоров), торговым площадям. Так же рассчитывают показатели, характеризующие величину заказов:




или абсолютного показателя "поступление заказов за период".
Для характеристики объемов готовых изделий на складе рассчитывают следующие показатели:
Интерес представляют показатели, которые в абсолютной или относительной (индексной) форме позволяют судить:
об аннулировании заказов; о рекламациях; о возвратах продукции; о поведении плательщиков.
Эти показатели служат, во-первых, для определения общих тенденций развития, во-вторых, позволяют делать выводы как о поведении клиентов, так и о качестве продаваемых товаров.
Большое значение для политики сбыта имеют сроки поставок, т.е. время между сделанным заказом и его реализацией. Наряду с абсолютными величинами интерес представляют показатели в динамике.
Большое значение для политики сбыта представляет также информация о влиянии главных клиентов предприятия на изменение внутригодовых планов оборота и инвестиций.
4.2.2.2. Планирование и контроль производства
4.2.2.2.1. Планирование целей и мероприятий
Исходные пункты оперативного планирования целей и мероприятий в сфере производства программа сбыта с данными о минимальных объемах готовой продукции на складе и результаты планирования оптимальной продуктовой программы. Базой являются также имеющийся потенциал, цели и мероприятия стратегического плана в той мере, в какой они затрагивают производственную сферу и должны быть реализованы в планируемом периоде. К этому нужно учесть совокупность мероприятий по реализации мультифункциональных проектов. Планирование целей и мероприятий в производственной сфере охватывает:
(1) Планирование производственной программы (выход).
(2) Планирование производственных мероприятий, в частности: планирование потребности в используемых ресурсах (вход); планирование производственного процесса.
(1) Планирование производственной программы
Оперативное планирование производственной программы включает определение вида и объемов производимой продукции на плановый период и его отрезки. Оно осуществляется в разрезе групп, видов и вариантов продуктов и заказов по возможности раздельно по уровням производства и с учетом складских запасов незавершенного производства.
(2) Планирование производственных мероприятий
Планирование потребности в используемых материальных ресурсах означает определение вида и количества используемых материалов (сырья, полуфабрикатов, основных и вспомогательных материалов), необходимых для реализации производственной программы. Исходный пункт определения потребности в сырье и полуфабрикатах продуктовая программа в разрезе видов и объемов конечных продуктов. Базой для определения потребности в основных и вспомогательных материалах является потребление в прошлые периоды. В качестве вспомогательных технических средств для выяснения потребности в потребляемых производственных ресурсах используют спецификации продуктов, ведомости применяемости деталей и вероятностные методы расчета общей потребности.
Данные о планируемой потребности в ресурсах служат для исчисления материальных издержек за период. Эти валовые объемы затем для планировани производственного процесса и снабжения корректируются с учетом запасов материалов на складе и ожидаемых поступлений из открытых или уже находящихся в производстве заказов, и тем самым устанавливаетс приходящаяся на плановый период чистая потребность в применяемых материалах, которая должна покрыватьс за счет поставок со стороны или по внутризаводской кооперации.
Планирование производственного процесса определение временной и пространственной последовательности выполнения действий по переработке или обработке материалов, а также связанных с ними процессов транспортировки и складирования дл выполнения производственных заказов и тем самым для реализации производственной программы. Это означает одновременное позиционирование во времени и пространстве субъектов действий (потенциала в форме средств производства и рабочей силы) и объектов этих действий (предметов труда, особенно материалов и полуфабрикатов) в требуемых для производства продуктов качестве и количестве.
Планирование процесса производства включает в себя тем самым одновременное ориентированное на потенциал планирование мощностей и ориентированное на заказ планирование сроков (начала и окончания процессов труда по элементам потенциала и заказам), а также связанное с этим планирование потребности в материальных ресурсах.
Дл повышения эффективности процесса производства при его планировании ставятся две подцели: максимизация загрузки мощностей в рамках имеющегос потенциала и минимизация среднего времени выполнения заказов. При достижении этих целей в серийном и особенно в единичном производстве в рамках заданного потенциала возникают проблемы.
Чтобы достичь этих подцелей и определить сроки изготовления изделий на рабочих местах и сроки подачи материалов, планирование процесса производства нужно структурировать по количеству и времени с ориентацией на потенциал или места возникновения затрат и заказы либо продукт.
Планирование производственного процесса является базой дл исчисления издержек оплаты труда, прямого потребления энергии, обусловленного использованием станков, и прямых издержек по инструментам и ремонту станков в каждом месте их возникновения, а также базой для отнесения этих издержек и издержек капитала (амортизация и проценты) на носители издержек.
4.2.2.2.2. Организация и информационная ценность плановых и контрольных расчетов
4.2.2.2.2.1. Основы
Планово-контрольные расчеты в сфере производства это исчисление производственных издержек за период, причем на промышленном предприятии особое значение имеют расчеты издержек материалов, на оплату труда и средств производства. В непосредственной связи с этим планируют и контролируют участвующие в производстве основные и оборотные средства предприятия. Они служат особыми объектами планирования и контроля; их объемы выводятся из стратегических планов инвестиций и дезинвестиций и образуют затем базу для определени калькуляционной амортизации и процентов.
Планирование и контроль издержек в сфере производства распространяются на прямые (основные материалы, заработная плата основных производственных рабочих) и накладные (косвенные) производственные издержки, разложенные в свою очередь на постоянные и переменные. Планированию и контролю накладных издержек уделяется особое внимание, поскольку их доля в совокупных издержках в современных производствах непрерывно растет. Планирование издержек базируется при этом, с одной стороны, на результатах планирования производственных целей и мероприятий и процесса производства. Оценка элементов этих издержек по действующим нормам ведет к определению плановых значений большей части издержек производственной сферы. С другой стороны, планирование части накладных издержек, особенно калькуляционной амортизации и процентов по рабочим местам и подразделениям, осуществляется на базе данных стратегического планирования и сводного общефирменного планирования результата (например, методы начисления амортизации, расчетные ставки процентов).
Трудности при планировании издержек возникают потому, что используемые ресурсы можно оценивать по-разному: плановые издержки за период рассчитывают посредством нормализованных величин физических объемов, времени и стоимости; планирование издержек для оценки эффективности и производительности должно осуществляться на базе так называемых стандартных (нормативных) ставок потребления физических объемов и времени, оцениваемых в стандартных (нормативных) ценах. По мнению автора, издержки должны планироваться по подразделениям с точки зрения оценки эффективности, т.е. на базе нормативных ставок затрат времени и материалов, а также стандартных цен. При этом нормы количества и времени образуют основу для определения эффективности производственного процесса; использование нормативных цен необходимо лишь для того, чтобы исключить ценовые колебания.
Результаты планирования на базе стандартных издержек могут быть использованы в дальнейшем для прогноза затрат в будущих периодах путем введени поправок на отклонения от стандартного потребления ресурсов.
Стандартные нормы объемов потребляемых ресурсов и времени исчисляют по результатам собственных технико-экономических исследований производственных процессов. Если нормы потребления для расчета прямых издержек при измерении эффективности можно определить довольно легко, то нормы накладных издержек достаточно трудно. При расчете стандартных норм следует обратить особое внимание на то, что они не предназначены для установления максимально достижимого уровня эффективности, а только нормального, т.е. достижимого при нормальных условиях производства и нормальном его обслуживании. Нормативы цен для исключения ценовых колебаний вне предприятия устанавливаются в целом на основе действующих рыночных цен с учетом ожидаемых в будущем их изменений.
4.2.2.2.2.2. Планирование и контроль прямых издержек материалов
При планировании прямых материальных издержек исходят из чистых объемов плановых расходов материалов каждого вида на единицу каждого вида продукции.
При этом под прямым расходом материала на единицу продукта понимают такое его количество, которое при запланированном объеме производства продуктов и при запланированном качестве материала должно фактически расходоваться на производство одной единицы продукта на рабочем месте; его определяют на основании технических параметров производства, в частности по спецификациям. Умножая соответствующий чистый физический объем расходуемого на единицу продукта материала на физический объем производства конечного продукта в соответствии с оптимальной производственной программой, получают чистый прямой плановый расход материалов на период. Поскольку почти во всех производственных процессах происходят потери материалов вследствие брака и/или сокращения производства, то к запланированным чистым объемам нужно прибавить объемы неизбежных потерь из-за брака по каждому виду материалов. В результате получим валовой прямой плановый расход материалов за период.
Наконец, умножая валовой плановый прямой расход материалов за период на их стандартные цены, получают запланированные прямые издержки материалов за период.
Значит, плановые прямые издержки материалов за период можно определить по формуле

на основании следующего:

Прямые издержки материалов в целом планируются не по местам возникновения затрат, а только по продуктовой программе. Для определения прямых материальных издержек за период такого планирования достаточно. Если необходимо оценить еще и эффективность использовани материалов, то отдельные физические объемы расхода материалов планируются и задаются не только по программе в целом, но и по местам возникновения материальных затрат. Для каждого рабочего места, где потребляются материалы, планируются валовые объемы этого потребления, которые сопоставляются с фактическими объемами в рамках контроля издержек по местам их возникновения. Этот контроль использования материалов на рабочих местах необходим по двум причинам: 1) прямые издержки материалов составляют в промышленности около 50-70% общих производственных издержек; 2) потребление материалов (несмотря на изменения в конструкциях изделий или автоматизацию процесса производства) зависит от добросовестности, с которой люди на рабочих местах осуществляют и контролируют процессы производства; влиять на использование материалов можно только в рамках текущего контроля на местах возникновения материальных затрат.
В рамках среднесрочного оперативного планирования грубое планирование прямых издержек материалов проводится на базе данных предварительных продуктовых производственных программ и прогнозов потребности в материалах, а также прогнозов динамики цен на материалы и экономии материалов по процессам и продуктам.
Прямые материальные затраты контролируютс так, как изложено выше, отчасти в разрезе производственной программы, отчасти в разрезе мест возникновения затрат. Здесь следует определить возникшие отклонения в издержках материалов и в результатах анализа возможностей снижения материальных затрат.
Отклонения фактических прямых издержек материалов от запланированных в одном периоде могут быть вызваны тремя причинами:
Для учета отклонений в ценах на материалы целесообразнее применять практические методы учета поступления материалов, используемые в сфере снабжения, чем учитывать отклонени цен в процессе производства. -)
Отклонения по структуре программы рассчитываются следующим образом:
плановые издержки материалов на плановую программу (плановый объем выпуска продукции х стандартный расход материала на единицу продукта х стандартная цена за единицу) плановые издержки материалов на фактическую программу
(фактический объем выпуска продукции х стандартный расход материала на единицу продукта х стандартная цена за единицу)

= отклонения
по структуре программы = (плановый объем выпуска продукции -
фактический объем выпуска продукции) х
х стандартный расход материала на единицу продукта х
стандартная цена за единицу.
Данные об отклонениях в программе дают информацию о том, как несоблюдение показателей планированной продуктовой программы влияет на прямые материальные издержки. Отклонения в потреблении материалов можно получить так:
плановые издержки материалов фактической программы (фактический объем выпуска продукции х стандартный расход материала на единицу продукта х стандартная цена за единицу) фактические издержки материалов фактической программы
(фактический объем выпуска продукции х фактический расход материалов на единицу продукта х стандартная цена за единицу)

= отклонения
в потреблении материалов = (стандартный расход материала на единицу продукта -
фактический расход материала на единицу продукта) х фактический объем выпуска продукции х стандартная цена за единицу.
Отклонени в потреблении материалов вначале учитывают по программе в целом, чтобы определить изменение результата вследствие несоблюдения стандартного расхода материалов в производственном процессе. Для анализа отклонений в потреблении материалов и контрол за эффективностью их расходования необходимо разложить общее отклонение по другим критериям. Контроль эффективности требует разложения общего отклонения расхода материалов по отдельным местам возникновения материальных затрат, а также по возможности по видам продуктов и материалов.
Отклонени по отдельным видам продуктов и материалов, превышающие определенную величину в нескольких плановых периодах, могут дать повод для проверки норм расходования и предположения, что условия производства, принятые при расчете стандартного расхода, не могут быть соблюдены или применяемый материал не отвечает требованиям качества.
Независимо от дифференциации отклонений в потреблении по видам продуктов и материалов общее отклонение в потреблении материалов на одном месте возникновения затрат можно разложить на следующие частные отклонения:
Отклонения, обусловленные заказом
Отклонения из-за большего или меньшего расхода материалов возникают в результате внесения внеплановых технологических или сбытовых (например, по желанию клиентов) изменений в конструкцию продукта; причины этих отклонений не зависят от персонала, их нужно выявлять в местах возникновения (например, в сферах сбыта, подготовки производства, снабжения).
Отклонения из-за смешения материалов
Причина этих отклонений изменение (желаемое или вынужденное) количества и качества применяемых материалов по сравнению с нормативными рецептурами на предприятии.
Смешение отдельных материалов происходит, например, в производстве синтетических тканей, в табачной промышленности. Эти отклонения, возникающие вследствие изменений цены или качества сырья, обусловлены, как правило, рыночной конъюнктурой, и отдельные места возникновения затрат не несут ответственности за такого рода изменения.
Отклонения по параметрам материалов
Отклонения, связанные с несоблюдением запланированных параметров материалов (размеров, качества), могут привести к большему или меньшему их расходу. Причины возникновения такого рода отклонений лежат не в сфере производства, а чаще всего в сфере снабжения или складирования либо в конструкции изделия.
Отклонения по эффективности использования материалов
Эти отклонения связаны с использованием материалов непосредственно на рабочих местах в производстве, и за них отвечают руководители производственных участков.
Вскрытие причин отклонений в потреблении материалов по местам их возникновения позволяет предупредить их появление в будущих периодах.
4.2.2.2.2.3. Планирование и контроль прямых издержек оплаты труда
Под прямыми издержками оплаты труда понимают заработную плату, которую можно в качестве издержек прямо отнести на продукт (носитель этих издержек). Хотя возможность такого отнесения при обслуживании нескольких станков и в силу прогресса в механизации и автоматизации производственного процесса становится все более проблематичной, планирование и контроль заработной платы производственных подразделений отдельно от накладных расходов во многих случаях возможны и целесообразны. Планироваться и контролироваться должна только заработная плата основных производственных рабочих как вознаграждение за труд, непосредственно влияющий на создание продукта, а дополнительные затраты: социальное страхование, оплата отпусков и больничных листов и другие должны учитываться в составе накладных расходов.
Общие прямые издержки по заработной плате основных производственных рабочих можно планировать на период на основании следующих данных:
С увеличением роли бригадной организации труда планируют также ставки заработной платы и прямые издержки по ней для бригад.
Планирование прямых издержек по заработной плате предполагает во многих случаях планирование отдельных рабочих операций (на базе информации рабочих планов) и на этой основе планирование затрат производственного времени. Это необходимо также на предприятиях с аккордной системой оплаты труда, на которых нельзя использовать научные методы определения необходимого производственного времени. В производствах с повременной формой оплаты труда рабочих необходимы также данные о "нормальных" затратах времени на отдельные технологические операции, если при планировании прямых издержек заработной платы нужна точность.
При определении факторов, влияющих на оплату труда, возникают две проблемы. Во-первых, как относить различные технологические операции к соответствующим формам оплаты труда. Во-вторых, каким образом устанавливать применяемые в плановом периоде тарифные ставки оплаты труда.
При определении тарифных ставок по формам оплаты труда применяют действующие в плановом периоде или ожидаемые величины (включая индивидуальные для предприятия регулярно выплачиваемые надбавки).
Для определения общих плановых прямых издержек по оплате труда одного периода применяют те же методы, что и при определении прямых издержек материалов.

Как и при исчислении прямых издержек на оплату труда, наряду с определением общих плановых издержек за период целесообразно планировать прямые издержки по местам их возникновения. Причины отклонений прямых издержек оплаты труда изменение производственной программы и влияние других факторов. Определять причины отклонений с целью нейтрализации их негативного влияния, повышения точности планирования и эффективности производственного процесса можно только по местам возникновения затрат на оплату труда.
В рамках среднесрочного оперативного планирования проводят укрупненное планирование прямых издержек оплаты труда на базе приблизительного планирования программы, мощностей и сроков, а также на базе прогнозов динамики ставок заработной платы, с учетом запланированных мероприятий по рационализации производства.
При контроле прямых издержек оплаты труда отклонения фактических прямых издержек оплаты труда от запланированных разделяют на:
На отклонения заработной платы основных производственных рабочих могут влиять также отклонения в загрузке производственных мощностей. При неполной загрузке эта заработная плата может рассматриваться в качестве постоянных издержек в тех случаях, когда рабочие по условиям контракта не могут быть уволены при сокращении объемов производства, а получают минимальную заработную плату или когда снижение численности рабочих не имеет смысла в долгосрочной перспективе. Эта часть общего отклонения связана прежде всего с отклонениями в использовании рабочего времени; ее нужно исключить, поскольку превышение запланированного рабочего времени и издержек тогда не связано со сферой производства.
Отклонени вследствие изменения ставок происходят из-за несоблюдени запланированных ставок заработной платы основных производственных рабочих, что в известной мере находится в компетенции руководителей цехов и участков.
Отклонение вследствие изменения ставок заработной платы основных производственных рабочих определяют так:

Это отклонение возникает из-за несоблюдения предусмотренных при планировании нормативных ставок заработной платы. Причинами возникновения подобных отклонений могут быть:

Отклонения в издержках по заработной плате основных производственных рабочих вследствие изменения эффективности использования рабочего времени исчисляют по формуле

Отклонения вследствие изменений в производственной программе находят следующим образом:
Если на предприятии применяется сдельная оплата труда, то на издержки заработной платы отклонения между фактическим и установленным рабочим временем будут оказывать влияние только в том случае, когда или выработка рабочего снизилась против нормальной и рабочий тогда получает
установленную контрактом минимальную заработную плату, или отклонения в использовании рабочего времении произошли в результате неправильного нормирования труда (определения необходимого рабочего времени) и в результате нарушений в производственном процессе.
Отклонения во времени из-за ошибочного нормирования и нарушений в производственном процессе на практике происходят довольно часто, поскольку только в редких случаях при планировании можно учесть все влияющие факторы. При сдельной системе оплаты труда такие отклонения включаются в оплачиваемое время, поскольку рабочие не могут воздействовать на причины этих отклонений. Анализ такой возникающей дополнительной заработной платы помогает выявить и устранить причины при помощи корректирующих мероприятий. Причинами отклонений во времени, приводящими к начислению и выплате дополнительной заработной платы, могут быть:
Отклонения, обусловленные заказами
Запланированное врем может быть не соблюдено из-за отклонений в конструкции продукта. Дополнительная заработная плата в результате превышения запланированного времени в массовом и крупносерийном производстве, за исключением "времени на освоение", не начисляется, но в единичном или мелкосерийном производстве она является причиной большей части отклонений в прямых издержках по оплате труда, поскольку здесь, чтобы учесть желания заказчика, часто приходится вносить изменения в конструкцию изделий.
Отклонения, обусловленные оборудованием, технологиями и местами возникновения затрат.
Состояние станков и оборудования ( плохой уход, поломки, применение некачественного инструмента и т.п.), а также изменения в технологии приводят к не зависящим от рабочего отклонениям от установленного времени; остановки в подаче материала к простоям. При некоторых обстоятельствах за такие отклонения могут нести ответственность службы планировани производства.
Отклонения, обусловленные материалами
Установленное время может не соблюдаться, когда параметры обрабатываемых материалов не соответствуют первоначально установленным параметрам (размерам, качеству).
Отклонения в результате неправильного нормирования труда
Установленное врем часто оценивается приблизительно, поскольку в силу экономических причин точное нормирование в единичном и мелкосерийном производствах не всегда возможно.
Отклонения, обусловленные качеством рабочей силы
Превышение установленного времени может происходить в период обучения новых рабочих или вследствие замены обученных кадров на менее опытные.
4.2.2.2.2.4. Планирование и контроль накладных расходов
Планирование и контроль накладных (косвенных) расходов в производственной сфере охватывают все виды издержек, которые не могут быть прямо отнесены на продукты. Накладные расходы планируются по подразделениям, местам возникновения затрат и там по возможности или экономической целесообразности делятся по видам затрат. Планирование и контроль накладных расходов служат:
Отдельные виды накладных раходов и соответствующие места их возникновения при этом детально планируются как для всего периода краткосрочного оперативного планирования (1 год, иногда 2 года), так и для более коротких периодов (месяц, кварталы первого года), а по истечении планового периода подвергаются контролю.
Расчетные ставки распределения накладных расходов, напротив, определяются только один раз в год; изменения внутри одного года происходят лишь в том случае, когда это требуется в результате существенных изменений в производственном процессе (изменение технологий, установка нового оборудования и др.). Контроль расчетных ставок накладных расходов в течение года ограничивается определением отклонений плановых расчетных ставок от фактических.
В рамках среднесрочного оперативного планирования осуществляют приблизительное планирование по видам или группам издержек.
(1) Планирование производственных накладных расходов
Исходным пунктом планирования производственных накладных расходов является загрузка мощностей отдельных мест возникновения затрат, необходимых дл реализации запланированной производственной программы. Прежде всего на основании производственной программы на весь период (например, год) и установленного рабочего времени по отдельным местам возникновения затрат определяют будущую загрузку мощностей каждого места возникновения затрат в каждом периоде. Для этой загрузки мощностей находят величину всех затрат, которые должны возникнуть при эффективном осуществлении производственного процесса. Для этого по каждому месту возникновения затрат устанавливают исходные величины (факторы), обусловливающие накладные расходы, и причинно-следственные связи между этими факторами и отдельными видами накладных расходов каждого места их возникновения. Различают следующие виды накладных расходов:
а) постоянные, которые при заданных мощностях в течение всего планового периода не зависят от загрузки мощностей, например амортизация, арендна плата, проценты;
б) постоянные скачкообразно изменяющиеся, которые не меняются в определенных границах загрузки мощностей, например заработная плата работников технического контроля;
в) пропорциональные, которые изменяются пропорционально изменению загрузки мощностей, например вспомогательные материалы, энергия;
г) частично меняющиеся, которые состоят из постоянной, не зависящей от загрузки мощностей и пропорциональной частей, например затраты на энергию (затраты на поддержание резервов энергии и выплаты премий), на обслуживание оборудования.
Связь между изменением степени загрузки мощностей и изменением затрат необходимо определять как можно более точными методами. Поскольку для многих видов затрат это сложно, зависимость между загрузкой мощностей и накладными расходами устанавливают путем анализа соответствующих данных прошлых периодов и затем исчисляют соотношение накладных расходов и загрузки мощностей при помощи дисперсионного или корреляционного анализа. Только при многовариантном расчете прибыли за период можно достаточно точно планировать накладные расходы по местам их возникновения.
При планировании накладных расходов по местам их возникновения можно использовать два метода:
а) многоступенчатое синтетическое планирование;
б) одноступенчатое синтетическое планирование (планирование при помощи коэффициента вариации).
При многоступенчатом синтетическом планировании накладных расходов дл различных уровней загрузки мощностей, например для 70-130% с интервалом в 10%, определяют плановые накладные расходы. Отсутствующие промежуточные значени можно рассчитать методом линейной интерполяции. На рис. 90 приведен пример многоступенчатого синтетического планирования накладных расходов.

Рис. 90. Многоступенчатое синтетическое планирование накладных расходов для одного места возникновения затрат (МВЗ)
Достоинство этого метода в том, что кривую плановых издержек можно относительно точно приспособить к фактическому изменению функции затрат, так что она позволит учитывать скачкообразные изменения постоянных затрат или изменения функции затрат. Однако этот метод очень трудоемок, поскольку по всем видам издержек для каждого места их возникновения при каждом существенном изменении уровня загрузки мощностей следует определять затраты.
При одноступенчатом синтетическом планировании накладных расходов посредством анализа использования мощностей или статистических методов можно точно определить только предельно допустимые расходы, которые соответствуют базисному плану загрузки (=100%), и вывести отсюда предельно допустимые расходы для других уровней загрузки мощностей, разделив их на постоянную и пропорциональную составляющие по каждому виду накладных расходов.
Тем самым устанавливают, какую часть плановых затрат при базисном уровне загрузки мощностей нужно отнести к постоянным, а какую к пропорциональным, и на основе этого соотношения вычисляют коэффициент вариации расходов, показывающий, какой процент базисных плановых затрат отнести пропорционально изменению исходной величины или на сколько процентов базисных плановых затрат увеличиваются или уменьшаются соответствующие расходы при изменении исходной величины на 10%. Коэффициент вариации 100% означает, что расходы полностью пропорциональны, коэффициент вариации 80% означает, что 80% это пропорциональные расходы, а 20% постоянные. Если коэффициент составляет 0%, то расходы строго постоянны. Коэффициент вариации измеряют также по шкале относительных единиц от 0 до 10. Если он равен 6, то при изменении исходной величины на 10% накладные расходы изменятся только на 6%.
На рис. 91 приведен пример планирования накладных расходов при помощи коэффициента вариации.

Рис. 91. Планирование накладных расходов при помощи коэффициента вариации
Использование коэффициентов вариации при планировании накладных расходов требует значительно меньших затрат времени, чем другие расчеты, поскольку накладные расходы должны точно планироваться только для плановой базисной загрузки мощностей. Но это может приводить к двум ошибкам. Во-первых, при планировании посредством коэффициента вариации учитываются только линейные функции затрат; ступенчато, прогрессивно или дегрессивно изменяющаяся функция накладных расходов неизбежно превращается в линейную. Во-вторых, при линейной функции издержек величина коэффициента вариации для планирования накладных расходов зависит от выбранной базисной плановой загрузки, поэтому потребуется новый пересчет всех коэффициентов вариации между 0 и 10. По этим соображениям коэффициент вариации на практике применяют довольно редко.
В заключение нужно сказать, что расходы по проектам в качестве составляющей производственных накладных расходов, не считая случаев единичного производства, когда проекты рассматривают, как и продукты, в качестве самостоятельных носителей затрат, незначительная часть накладных расходов.
Расходы на мероприятия по реализации стратегических планов в плановом периоде показывают не в составе производственных затрат, а отдельно, например в расходах по расширению производства (капитальному строительству). Расходы по проектам в рамках оперативного планирования учитываются непременно по местам их возникновения и в рамках запланированных затрат за период с выделением, например, расходов по оплате труда для проведения стоимостного анализа.
Предпосылкой для планирования издержек капитала (амортизация, проценты), составляющих значительную часть постоянных производственных затрат, является планирование основных средств. Основные средства планируют по местам возникновения затрат, средства в запасах по группам промежуточных продуктов или по складам незавершенного производства как специализированным подразделениям. Состояние запасов в связи с планированием процесса производства должно подлежать текущему контролю.
(2) Контроль производственных накладных расходов
Такой контроль проводят после окончания планового периода в первую очередь дл выяснения, какова эффективность производственного процесса, и, если учет ведется на базе полных плановых затрат (полной себестоимости), для текущего наблюдения за распределением накладных расходов по местам их возникновения. Таким образом, затраты следует контролировать в каждом месте возникновения в целом и по видам издержек. Контроль проводится по следующим этапам (см. рис. 92а и 926):

Рис. 92а. Контроль накладных расходов в рамках гибкого расчета на базе полных плановых затрат для МВЗ №. . .

Рис. 92б. Анализ отклонения для МВЗ №... (метод двух отклонений на базе гибкого расчета полных плановых затрат)
Сверх того необходимо оценить ожидаемые в конце планового периода фактические затраты. Отклонения определяют по двум направлениям: отклонения вследствие изменения сумм расходов и отклонения вследствие изменения загрузки. В зависимости от того, исходят ли при сравнении плановых и фактических затрат из учета полных плановых или предельных плановых издержек, отклонения в загрузке выявляют по-разному, а в расходовании одинаково для двух методов учета.
Отклонение в расходовании при гибком учете полных плановых затрат и учете предельных плановых затрат устанавливают следующим образом:

Анализ этого отклонения позволяет выявить ту часть накладных расходов, которая вызвана неэффективностью производственного процесса, и создает основу для его устранения.
Такой анализ проводят по каждому виду затрат раздельно по местам их возникновения. Если отклонения определять только в целом для каждого места их возникновения, то появляется опасность того, что позитивные и негативные отклонения по отдельным видам затрат в целом будут уравновешиваться и затушевывать истинные причины неэффективности. С другой стороны, большое отклонение в расходовании не означает постоянно низкую эффективность использования ресурсов, относимых на накладные расходы, поскольку отклонения в расходовании могут частично вызываться неопределенностью информации на момент составления плана.
Отклонение вследствие изменения загрузки при гибком учете полных плановых затрат определяют следующим образом:

Отклонения по загрузке в отличие от отклонений по расходованию не являются "настоящими" отклонениями в затратах, а лишь условными расчетными величинами, которые показывают, какая доля расходов вследствие отклонения фактической загрузки от плановой в расчетах по носителям затрат (продуктам) была отнесена в слишком большом или в недостаточном размере на изделия по местам возникновения затрат. '
Это отклонение получается в результате пропорционального распределения постоянных затрат при исчислении плановой ставки распределения накладных расходов; в его величину входит часть постоянных затрат, которые при сохранении плановой ставки распределения переносятся на носители затрат в отдельные временные отрезки либо в недостаточном объеме (при фактической загрузке меньше плановой), либо в слишком большом объеме (при фактической загрузке больше плановой). При условии, что плановая и эффективная величины загрузки мощностей данного места возникновения затрат равны, отклонение вследствие изменения загрузки идентично холостым затратам, т.е. той части постоянных затрат, которые возникли в данном периоде не в результате производства продукции.
Наряду с определением отклонений по двум направлениям в литературе приводятся другие возможности анализа отклонений, использование которых на практике во многих случаях не дает требуемой степени точности вычислений либо затраты на расчеты не оправдываютс значимостью получаемой информации по отклонениям.
Если контроль затрат и анализ отклонений проводить на базе учета предельных плановых издержек, то отклонение в расходовании определяется в виде разницы между пропорциональными фактическими и пропорциональными плановыми затратами, пересчитанными по фактической загрузке. Это отклонение в полном объеме соответствует отклонению в расходовании при гибком расчете на базе данных полных плановых затрат. Определение отклонений по загрузке противоречит прежде всего самой идее предельных издержек, поскольку для последних не предполагается распределение постоянных затрат по продуктам. Постоянные затраты в полном объеме относят на результат за период.
На практике при расчетах на базе предельных плановых затрат нельзя отказываться от определения отклонений по загрузке для контроля за постоянными затратами по МВЗ. Эти отклонения выявляются при сравнении фактически покрытых и запланированных постоянных затрат данного места их возникновения.
Отклонение по загрузке при расчете на базе предельных плановых затрат находят по формуле
запланированные постоянные затраты ( постоянные затраты при плановой загрузке мощности)

= отклонение по загрузке.
Это отклонение по загрузке полностью соответствует отклонению по загрузке при расчетах на базе полных плановых затрат как разницы между нормативными и расчетными плановыми затратами.
На рис. 93а и 93б приведены примеры контроля накладных расходов на базе гибкого учета предельных плановых затрат с использованием данных предыдущих примеров.

Рис. 93а. Контроль накладных расходов для МВЗ №.. . в рамках гибкого расчета на базе предельных плановых затрат

Рис. 93б. Анализ отклонений для МВЗ № . . . на базе расчета предельных плановых затрат
При контроле затрат по проектам не возникает особых проблем, если только речь не идет о многочисленных проектах для единичного производства.
При контроле основных и оборотных средств особое значение придают текущему контролю запасов на промежуточных складах, поскольку в серийном производстве они вызывают существенное связывание капитала и тем самым значительные затраты.
Для целей контроля в производственной сфере наряду с показателями затрат интерес представляют и другие показатели, характеризующие эффективность производства (отношения физических объемов на входе к физическим объемам на выходе). Они рассчитываются, как правило, по местам возникновения затрат, но не по предприятию в целом.
Производительность труда, например, может быть задана показателями:

Следующие показатели дают информацию относительно использования общего рабочего времени персонала:

Особое значение для производства имеют показатели, связанные с объемами потребления материалов, особенно потерями по видам материалов. Причинами потерь могут быть: брак (связанный с работой оборудования, ошибками рабочих, плохим качеством материалов), излишние отходы и потери вследствие хищений.

Об этом можно судить по таким показателям:
Отклонения должны разбиваться по обусловившим их причинам. При анализе брака и отходов целесообразно брать стоимостные показатели, чтобы включить в расчеты выручку (например, от продажи металлолома).
Для анализа потребления энергии может быть рассчитан показатель:

Такого рода показатели называются также коэффициентами эффективности использования ресурсов.
4.2.2.3. Планирование и контроль снабжения
4.2.2.3.1. Планирование целей и мероприятий
Планирование целей в снабжении базируется на данных оперативного планирования, в частности планирования потребности и использования в производстве материалов и сбыта закупаемых готовых изделий, а также стратегического планирования. Планирование снабжения, как и планирование производства и сбыта, интегрируют с планированием транспорта.
Планирование снабжения идет по двум направлениям:
(1) Планирование программы снабжения (целей закупок и деятельности складского хозяйства).
(2) Планирование снабженческих мероприятий.
(1) Планирование программы снабжения
В программу снабжения включаются закупки и складирование. В ней устанавливается, в каком количестве и к каким срокам или в течение какого периода в зависимости от запланированной потребности должны быть закуплены (заказаны) и складированы материалы. С этим связано принятие решений о размерах запасов материалов на складе (обязательном и минимальном).
Из специфицированных по времени и видам заказов на складах, в производстве и сбыте с учетом времени поставки и требований безопасности рассчитывают по возможности оптимальные по затратам объемы заказов на определенный момент, а также оптимальные по затратам запасы материалов отдельных видов.
Требование о выгодных по ценам и затратам объемах закупок, складирования и отпуска в производство сырья, основных, вспомогательных материалов и комплектующих со стороны из-за противоположных взаимосвязей между затратами на закупку и складскими расходами, а также между закупаемыми объемами материалов и их ценами может быть выполнено только, если количественные цели программ закупок и складирования интегрированы и ориентированы на результат.
(2) Планирование снабженческих мероприятий
Планирование мероприятий по закупкам и складированию должно происходить одновременно с составлением программы закупок и складирования.
План мероприятий содержит данные о действиях, при помощи которых реализуется план целей (установление требований к качеству поставок, проведение переговоров о ценах, выбор поставщиков, процедуры оформления заказов, входной контроль поставок и т.д.).
При разработке программы транспортного хозяйства и мероприятий по перевозке грузов, тесно связанных с планированием закупок и складирования, также необходимо попытаться одновременно реализовать конкурирующие цели, например минимизировать транспортные расходы и расходы, возникающие из-за простоев при отсутствии материалов.
4.2.2.3.2. Организация и информационная ценность плановых и контрольных расчетов
В расчетах по планированию и контролю отделов снабжения, складирования и транспортировки, как и во всех других подразделениях, составляются планы затрат и средств; кроме того, из программы снабжения можно вывести затраты на материалы и с учетом условий платежей поставщикам объемы платежей предприятия за поставленные материалы.
Затраты по закупке и складированию планируют и контролируют раздельно по видам в местах их возникновения.
Планирование затрат по местам закупок не представляет больших трудностей, поскольку эти затраты считаются не зависящими от загрузки, вследствие чего их можно планировать на базе оценок потребности в численности персонала и объемах материальных ресурсов, прогнозируемой динамики затрат с учетом данных прошедших периодов.
По складским местам возникновения затрат планируются и постоянные, и переменные затраты, так что дл этих МВЗ можно проводить гибкое планирование расходов. Так, возникающие в местах возникновения складских затрат калькуляционные проценты, начисляемые на запасы материалов, частично относят к переменным затратам; затраты на оплату труда в местах возникновения затрат "склад" и "контроль материалов" частично зависят от объема поставок, складирования и перевозок планового периода.
Затраты в сфере закупок и складирования контролируют, сопоставляя запланированные затраты с фактическими.
Контроль, в сущности, ограничен только выявлением значительных отклонений, которые и исследуют на предмет причин их появления. В отличие от контроля в производственной сфере здесь его можно проводить с большими временными интервалами.
Из программы снабжени для планирования баланса предприятия берутся данные о средствах в запасах
(сырье, основных и вспомогательных материалах). Кроме того, для планирования и контроля инвестированного капитала и соответствующих затрат по каждому месту их возникновения на будущие периоды необходимо определять связанные ими основные и оборотные средства. Особое значение придается при этом планированию и контролю складских запасов.



Для целей контроля в сфере снабжения можно рассчитывать количественные показатели. Относительно комплекса задач "складское хозяйство" можно сослаться на их решение в сфере сбыта. В рамках комплекса задач "закупки" можно, например, определять такие показатели:
Следует всегда интерпретировать эти данные, поскольку речь идет об очень обобщенных показателях.
4.2.2.4. Планирование и контроль НИОКР
4.2.2.4.1. Планирование целей и мероприятий
Планирование целей и мероприятий НИОКР в рамках оперативного планирования на предприятии занимает особое место в сравнении с планированием в других функциональных сферах. Особенности планирования НИОКР объясняются следующими моментами.
Отсутствует непосредственная связь с процессом производства планируемого периода. Деятельность по проведению НИОКР направлена исключительно на развитие предприяти (разработка продуктов/производственных программ, средств и процессов производства) в будущих периодах. Опосредованы связи между планами НИОКР и планами по другим сферам деятельности, например планами сбыта, производства и снабжения. Взаимосвязи с другими оперативными планами реализуются только посредством монетарного воздействия планов НИОКР на планирование прибыли и финансовое планирование предприятия в целом (борьба за финансовые средства).
Сильно выражены взаимосвязи между оперативным и стратегическим планированием НИОКР.
С одной стороны, оперативное планирование целей и мероприятий этой сферы охватывает планирование реализации стратегических целевых планов в той степени, в которой они направлены на разработку мероприятий для получения новых технических знаний. С другой стороны, результаты НИОКР могут привести к необходимости частичной или полной корректировки стратегических целевых планов.
Значительны трудности при разработке планов целей и мероприятий, а также вытекающих из них стоимостных планов. По сравнению с другими видами деятельности, при которых соотношение между применяемыми ресурсами и результатами можно определить заранее относительно точно, в сфере НИОКР на момент планирования неизвестно, может ли вообще и в каком объеме быть использован результат.
Неопределенность в сфере НИОКР существует относительно следующего:
а) вида необходимой деятельности и потребного времени;
б) объемов затрат, необходимых для получения позитивного или негативного результата;
в) самой возможности и объемов коммерческого использования результатов НИОКР. В основе периодического планирования целей и мероприятий для НИОКР лежит принимаемое предприятием принципиальное решение о разграничении видов НИОКР (рис. 94). Проведение НИОКР всех видов в полном объеме возможно только на крупном предприятии, дл мелких и средних предприятий они ограничиваются целевыми исследованиями, разработками и испытаниями.

Рис. 94. Области, содержание и предмет НИОКР
В плане целей НИОКР на период устанавливаются для фундаментальных исследований в общих чертах вид и объем работ, а для целевых исследований и разработок виды и число проектов, которые должны быть осуществлены в течение одного планового периода или нескольких плановых периодов; план мероприятий содержит перечень действий, которые должны предпринять соответствующие субъекты.
В условиях постоянного уменьшения жизненного цикла продуктов на первый план выдвигается требование сокращения сроков разработок, которое рассматривается все в большей мере как фактор успеха деятельности предприятия.
(1) Планирование программ НИОКР
При планировании программ НИОКР следует учитывать, что в НИОКР принимаемые решения, как правило, выходят за пределы одного планового периода, эти решения в основном связаны с использованием рабочей силы и оборудования. При формировании программы целевых НИОКР на один период нужно определить:
Если в программу предполагается включить новые проекты, то их необходимо оценивать по критериям:
(2) Планирование мероприятий исследований и разработок
Планирование мероприятий осложняетс уже упомянутой сущностной неопределенностью НИОКР. Длительность отдельных проектов, затраты по ним, связанные с рабочей силой и оборудованием для проведения НИОКР, и прочие затраты реализации проектов заранее можно оценить только очень приблизительно. Тем не менее в начале планового периода по возможности следует определить, удастся ли реализовать запланированные проекты с имеющимися рабочей силой и оборудованием или нужно стремиться к изменению мощностей этой сферы.
План мероприятий и программа НИОКР не задаются слишком жестко, они должны оставлять руководителям проектов достаточно простора для маневра. Промежуточные результаты могут привести к целесообразным корректировкам первоначальных планов.
4.2.2.4.2. Организация и информационное содержание плановых и контрольных расчетов
Оперативные плановые и контрольные расчеты в сфере НИОКР характеризуются двумя особенностями, отличающими их от стоимостных планов других сфер:
1) планирование и контроль совокупных затрат;
2) планирование и контроль по местам возникновения затрат и проектам.
(1) Планирование и контроль совокупных затрат
Планирование общего бюджета средств, затрачиваемых в плановом периоде в целом на НИОКР, основывается на двух принципах:
а) потребность в финансовых средствах выводится из программы НИОКР. Вначале планируют цели и мероприятия данного отдела; таким образом, первичными планами здесь являются планы целей и мероприятий, из которых выводят необходимые для их реализации монетарные показатели и предлагают руководству предприятия для согласования с общефирменными планами;
б) объем финансовых средств на НИОКР, имеющихся в наличии в плановом периоде в целом, устанавливает руководство предприятия. После этого определяют, как эти средства распределить между подразделениями сферы НИОКР и какие проекты можно реализовать за счет этих средств.
Планирование бюджета фундаментальных исследований возможно только в рамках схемы пункта б).
На практике поступают преимущественно таким образом, что средства для НИОКР выделяют общей суммой, которую затем распределяют по подразделениям и мероприятиям. При этом нельзя рассчитать оптимальные объемы общего финансирования, а можно лишь индивидуально для каждой отрасли или предприятия установить факторы, которые будут положены в основу планирования затрат на НИОКР.
Методы расчета этой общей суммы могут быть различными: от произвольного определения суммы простыми методами посредством, если это возможно, антицикличной увязки затрат на НИОКР с прошлыми и ожидаемыми прибылями и оборотами, вплоть до разработки оптимизационных моделей.
Для сферы НИОКР необходимо по стратегическим соображениям разрабатывать по возможности на несколько периодов альтернативные планы целей и мероприятий, которые должны оцениваться на базе периодического планирования прибыли и финансового планирования предприяти в целом.
При этом очевидно, что постоянно существуют конкурирующие возможности использовани средств, например, на НИОКР, рекламу, модернизацию оборудования и обучение персонала. Дополнительно нужно выявлять ожидаемые монетарные воздействия планов НИОКР на "вход" и "выход" блока калькулируемых, балансовых и ориентированных на ликвидность показателей.
Контроль общего бюджета НИОКР без учета его распределения по проектам должен гарантировать, что предусмотренный в целом на НИОКР объем средств не будет превышен. Поскольку затраты на НИОКР по большей части рассматриваются как влияющие на расходы периода, то возможное или необходимое превышение бюджетных средств следует выявить как можно раньше, чтобы иметь возможность предусмотреть дополнительное финансирование.
(2) Планирование и контроль затрат по местам их возникновении и проектам в сфере НИОКР
Планирование по местам возникновения затрат в сфере НИОКР не вызывает особых проблем, поскольку при заданной организационной структуре большая часть затрат предопределяется долгосрочными решениями. Это относится к затратам на оплату труда, аренду и содержание помещений, амортизацию зданий и сооружений, а также к другим накладным расходам. Затраты на материальные средства могут сильно варьироваться в зависимости от проектов по местам возникновения затрат и должны поэтому планироваться в разрезе отдельных проектов и задаваться соответствующим местам возникновения затрат. В силу неопределенности, присущей планированию затрат на НИОКР, эти затраты являются не нормативными, а лишь ориентировочными величинами. Это относится также и к заказам на проведение НИОКР сторонними организациями.
Сложнее проходит планирование затрат на проекты разработок. Сложно не только заранее предусмотреть длительность выполнения и материальные средства для многих проектов, но и очень сложно разнести накладные расходы по отдельным проектам.
Несмотря на трудности, не следует отказываться от планирования затрат в разрезе проектов, а необходимо заранее оценить прямо обусловленные соответствующими проектами затраты.
Для планирования, особенно для сложных проектов НИОКР, растягивающихся на несколько плановых периодов, можно использовать модифицированные методы сетевого планирования PERT-COST или GERT. В рамках этих методов неопределенность при оценке сроков и издержек или наступлении событий учитывается эксплицитно (в развитии).
При контроле затрат по местам их возникновения преследуют прежде всего цель повысить ответственность персонала сферы НИОКР в отношении затрат. Своеобразие деятельности в этой сфере исключает контроль затрат только дл оценки эффективности именно по местам их возникновения, он не должен препятствовать персоналу, ответственному за проведение НИОКР в своем подразделении, отражать затраты, а должен побуждать работников при выполнении проектов искать экономичные решения. Наряду с этим контроль служит для выявления экономии или перерасхода выделенных сумм по местам возникновени затрат.
Контроль затрат по проектам позволяет, с одной стороны, определить перерасход или экономию относительно запланированных стоимостных показателей, а с другой стороны, он должен помочь выявить лучшие методы использовани имеющихся средств, т.е. проекты, которые при соответствующем уровне информации оцениваются с точки зрения предприятия как наиболее успешные. Целесообразно поэтому проводить контроль при помощи периодических отчетов о ходе реализации проектов. Эти отчеты предоставляют информацию о состоянии отдельных работ и дают возможность оценить шансы на успех и сроки завершения отдельных проектов на момент составления такого отчета. Контроль затрат предполагает сопоставление первоначально запланированных общих издержек с ожидаемыми на момент составления отчета о ходе проекта и позволяет руководителям регулярно и достаточно часто проверять и корректировать программу НИОКР, исключать из нее неудачные или включать новые проекты.
Для целей контроля в сфере НИОКР можно формировать количественные показатели, инфордионная ценность которых, правда, достаточно ограниченна: деятельность по лицензированию характеризуется показателем

Абсолютное число заявок на патенты говорит об успехе деятельности в сфере НИОКР.
По отдельным проектам НИОКР можно рассчитать показатель соблюдения сроков разработок:

Коэффициент обновлени тесно связан с показателями структуры программы в сфере сбыта. Он характеризует взаимосвязь сбыта и НИОКР. Расчет этого показателя по стоимости реализованной продукции может повысить его информационную ценность:

4.2.2.5. Планирование и контроль в общефирменных службах
Кроме отделов сбыта, производства, снабжения и НИОКР также ряд других общефирменных служб, являющихся при определенных размерах предприятия организационно самостоятельными, составляют в рамках оперативного планирования собственные планы целей и мероприятий и осуществляют стоимостное планирование и контроль. Такие общефирменные службы иногда называют штабными подразделениями (отделами).
(1) Отдел персонала
Планирование персонала должно быть ориентировано на общие социальные и стоимостные цели, прочие частные планы предприятия, на которые, впрочем, отдел персонала также оказывает влияние. При этом часто социальные и стоимостные цели конкурируют одни с другими.
Под контроллингом персонала понимают как ориентированные на прибыль собственно плановые и контрольные расчеты самого отдела персонала, так и оценку использовани персонала в подразделениях предприятия. Значит, деятельность отдела персонала и контроллинга носит комплексный характер. В литературе понятие контроллинга персонала трактуется несколько шире: к этому виду контроллинга относятся, например, вопросы мотивации или проблемы идентификации персонала.
Планирование целей отдела персонала качественное и количественное определение потребности в работниках (руководителях и исполнителях) в будущем. Исходным пунктом такого планирования является имеющийся кадровый потенциал (квалификационная, численная, возрастная структура, текучесть), причем при планировании руководящих кадров особое значение имеет плановая организационная структура предприятия.
Планирование мероприятий определение действий, связанных с привлечением, расстановкой и содействием развитию персонала (обучение, повышение квалификации, переподготовка), а также приемом на работу, руководством и увольнением.
В тесной увязке с этим отделы персонала часто занимаются планированием социальных целей и мероприятий.
В стоимостных планах отдела персонала в основном содержатс данные о затратах на социальные нужды (например, на жилье), а иногда о специальных затратах, доходах и средствах. Для среднесрочного и долгосрочного общефирменного планирования часто берутс данные отдела персонала об ожидаемых динамике численности и структуре работающих, оплате труда, связанных с персоналом других расходах.
Контроль служит в первую очередь для соблюдения бюджета, для чего анализируются специфические показатели эффективности использования персонала, особенно в сравнении с данными аналогичных по структуре предприятий.
(2) Отдел оборудования и технологий
Планирование оборудования и технологий должно быть ориентировано на главные монетарные цели и частные планы, на которые в свою очередь оказывает влияние сам отдел оборудования.
Планирование целей в этом отделе есть количественное и качественное определение необходимого в будущем периоде оборудования (средств производства). Базой дл планирования потребности в оборудовании является имеющийся его парк, а также вытекающие из стратегического плана, плана инвестиций данные об изменениях в средствах производства.
Планирование мероприятий касаетс в первую очередь приобретения и обслуживания оборудования, причем приобретение осуществляется в кооперации с отделами НИОКР, производственным, снабжения и финансовым.
Различают два принципиальных подхода к обслуживанию оборудования: превентивный (предупредительный ремонт и обслуживание); устранение простоев (возвращение в строй).
В соответствии с этими подходами можно наметить конкретные мероприятия.
1. Превентивные (предупредительные) мероприятия:
2. Мероприятия по устранению простоев:
Исходя из высших монетарных целей предприятия можно сформулировать монетарные цели отдела оборудования:
Эти монетарные цели конкурируют одна с другой.
Оценить альтернативные стратегии с точки зрения достижения целей можно при помощи моделирования.
Стоимостное планирование, с одной стороны, является планированием затрат, а именно планированием по местам их возникновения и отдельным проектам, с другой стороны, это планирование имущества, причем отделу оборудования может быть передан при известных обстоятельствах весь бухгалтерский учет оборудования.
Если расходы на содержание оборудования могут быть запланированы с относительно высокой степенью надежности, то планирование (или только оценка) возможных убытков, которых можно было бы избежать, проводя мероприятия по поддержанию в исправности оборудования, связано с большими трудностями. Затраты обычно контролируются по местам их возникновения в разрезе проектов.
(3) Административные службы
Сюда относятся высшее руководство предприятия (правление, дирекция) и обслуживающие отделы (секретариат, отдел стратегического планирования, юридический, ревизионный отделы и т.д.), отделы управленческого и финансового учета, а при организационном объединении планирования и учета отделы контроллинга и финансов и общий отдел.
В настоящее время все большее значение приобретают также отделы охраны окружающей среды, логистики, качества.
Затраты в этих отделах учитываются, с одной стороны, по местам их возникновения, которые выполняют соответствующие функции для других подразделений (например, затраты отдела качества).
С другой стороны, в подразделениях, в которых эти затраты возникли. Наконец, часто затраты таких отделов делят по другим местам возникновения затрат, которые пользовались услугами данных отделов.
Содержание планов целей и мероприятий как базы для разработки стоимостных планов определяется и регулярно выполняемой "рутинной работой" по обслуживанию других подразделений, и задачами руководства предприятия, решаемыми в оперативном порядке. К содержанию планов целей и мероприятий общефирменных служб можно предъявить лишь самые общие требования. Формально эти планы составляют так же, как и в других подразделениях; они должны содержать описание задач и необходимых для их решения мероприятий по видам, объемам, срокам выполнения, исполнителям и предполагаемым затратам.
Планирование и контроль в этих отделах касаются, во-первых, ожидаемых затрат, а во-вторых, используемого этими службами имущества. Для этого делаются расчеты по видам затрат и местам их возникновения. Обычно особые трудности при планировании затрат и стоимости имущества не возникают. К имуществу этих подразделений относятся долгосрочно используемое хозяйственное оборудование и оргтехника, стоимость которых может быть определена достаточно просто; затраты в основном являются постоянными или специальными, зависящими не от уровня загрузки, а от управленческих решений. Таким образом, жесткое сметное планирование затрат может считатьс достаточным.
Контроль в этих отделах ограничивается определением фактических затрат за период и фактической стоимости используемого имущества, а также отклонений от запланированных значений. Выводы об эффективности отдельных мероприятий и возникающих в связи с этим затрат довольно трудно сделать по данным об отклонениях. Это возможно только при соответствующем планировании и контроле по отдельным проектам или при использовании специальных методов анализа накладных расходов.
4.2.2.6. Специальные инструменты снижения накладных расходов в отделах
Для систематического снижения все более увеличивающейся доли накладных расходов (как правило, постоянных) промышленного предприятия используют методы функционально-стоимостного анализа (ФСА) таких расходов и бюджетирования на нулевой базе (Zero-Base Budgeting ZEE).
Часто учет издержек по производственным процессам инициирует проведение ФСА накладных расходов по всей цепочке комплексных общезаводских функций.
(1) Функционально-стоимостной анализ накладных расходов
Потенциал снижени накладных расходов следует искать в основном в административных и обслуживающих подразделениях. Оказываемые ими услуги часто не зависят от заказов или требований других подразделений. Кроме того, расходы на эти услуги часто не известны ни заказчикам, ни исполнителям. Заказчик этих услуг получает, если вообще получает, только приблизительную смету затрат.
ФСА накладных расходов есть инструмент систематического их снижения в подразделениях. Он позволяет выявить возможности улучшения соотношения затраты/полезность для услуг отделов. Это принципиально возможно:
Важнейший момент ФСА накладных расходов в том, что носителем этого метода является не какой-то специальный отдел, а руководители всех организационных единиц, которые проводят ФСА для своих отделов. Эти руководители могут получить поддержку со стороны специалистов предприятия или сторонних консультантов.
Исходным пунктом ФСА накладных расходов является составление списка задач для каждой исследуемой организационной единицы (подразделения). В нем должны быть указаны все услуги с необходимым для этого персоналом и затраты. Руководитель подразделения должен разработать предложения по сокращению объема или рационализации оказываемых услуг и в заключение утвердить предложения по снижению затрат. Большую часть предложений по экономии затрат руководитель подразделения принимает сам или при участии вышестоящего руководства. Решения об отказе от оказания некоторых услуг и соответствующей экономии затрат принимаются при участии руководителей подразделений, для которых эти услуги оказывают. В ходе такого процесса переговоров создаются условия, похожие на рыночные, и формируетс сознательное отношение всех участников к затратам.
Специальная согласительная комиссия является последней инстанцией в принятии решений по всем предложениям об экономии накладных расходов. В нее должны входить в том числе и члены высшего руководства, чтобы ранжировать проекты.
Процесс ФСА накладных расходов можно представить в общем виде следующим образом.
Часто при проведении ФСА накладных расходов возникают идеи, не связанные со снижением расходов, например по улучшению среднеи долгосрочной продуктовой программы.
(2) Бюджетирование на нулевой базе
Бюджетирование на нулевой базе есть метод составления бюджета, разработанный в конце 60-х годов для Texas Instruments и нашедший в дальнейшем применение на других предприятиях. Этот метод отличается от ранее известных тем, что для вновь планируемого бюджета все виды деятельности подразделений должны быть обоснованы заново. Простая экстраполяци данных прошлого периода не допускается. Предприятие мысленно как бы создают заново и при этом проверяют, какие услуги, в каком объеме и какого качества необходимы с точки зрения накладных расходов.
Основная цель применени данного метода снизить накладные расходы или направить средства в более важные области.
Носителями метода бюджетирования на нулевой базе являются руководители и сотрудники соответствующих подразделений. Руководство предприятия должно не только инициировать процесс бюджетирования, но и участвовать в нем, действуя в качестве высшей инстанции, координирующей и утверждающей предлагаемые мероприятия и их воздействие на бюджет.
Руководители получают поддержку специальной проектной группы, состоящей из специалистов, владеющих методикой составления бюджета на нулевой базе и способных профессионально консультировать подразделения при разработке предложений. Специалисты группы отвечают за планирование, беспрепятственное его осуществление, контроль за ходом разработки и составления отчетов для руководства предприятия. Проектная группа может, как и при ФСА накладных расходов, включать в свой состав собственных специалистов и сторонних консультантов.
Бюджет на нулевой базе можно составлять изолированно в подразделениях или для предприятия в целом, причем ежегодное повторение этой процедуры не является необходимым.
Процесс составления бюджета на нулевой базе проходит в 9 этапов:
Значительное достоинство составления бюджета на нулевой базе наряду с точностью планирования в том, что в процессе такого планирования участвуют руководители всех уровней управления.Недостатки: психологически обусловленное противодействие сотрудников, большие затраты времени и связанные с этим расходы. При разработке пакета решений могут возникать трудности из-за недостатка информации.
Сравнение ФСА накладных расходов и бюджетирования на нулевой базе показывает, что они различаются прежде всего методами проведения, причем открытым остается вопрос о предпочтительности каждого из них для конкретного предприятия.

Планирование по продуктам/заказам и плановая калькуляция
Дитгер Хан 'ПиК: Планирование и контроль: концепция контроллинга'III. Интегрированные планово-контрольные расчеты на предприятиях с функциональной организационной структурой
4. ПиК в рамках оперативного планирования
4.3. Планирование по продуктам/заказам и плановая калькуляция
4.3.1. Понятия, основы, цель и методы планирования по продуктам/заказам и планового калькулирования
Планирование по продукту включает систематическое определение и задание параметров качества продукта и интегрируется с планированием производства и калькулированием. Оно может быть стратегическим и/или оперативным.
Калькулирование - вычисление издержек по единице продукта или единицам результата производства. Объектами калькулирования являются продукты, услуги или комплексы товаров и услуг в определенных единицах измерения: штуках, килограммах, литрах - или, если речь идет о комплексах, - это проекты либо сооружения. Объектом калькуляции может быть также заказ. Под заказом понимаются согласованные договорным путем требования спланировать и произвести к установленному сроку продукт или услуги определенного качества и в заданном количестве.
Задача калькулирования - отнесение издержек по определенным принципам на объекты калькулирования. Такими принципами в зависимости от постановки задачи могут быть принцип причинности (на продукт относятся только затраты, вызванные самим продуктом), принцип усреднения или ориентированный на показатель выручки принцип нагруженности затратами.
Калькулирование продукта или заказа зависит от цели расчета на базе данных о полных или неполных издержках. В первом случае в состав затрат по объекту калькулирования входят прямые переменные издержки, а также переменные и постоянные накладные расходы, во втором случае - только прямые переменные издержки или прямые переменные и накладные переменные расходы. При ступенчатом исчислении сумм покрытия постоянных расходов используется комбинированный расчет по полным и неполным затратам. В этом случае постоянные издержки показывают как прямые, если их можно прямо отнести на объект калькуляции.
Калькулирование должно проводиться при всех расчетах затрат - фактических, нормативных и плановых. При этом особенно тесная взаимосвязь возникает между калькулированием и расчетами по местам возникновения и носителям затрат за период.
Информационную базу для калькуляции продукта составляют характеристики, планируемые в ходе разработки продукта: спецификации и рабочие планы или рецептуры; рыночные цены и нормы затрат.
В зависимости прежде всего от условий производства и принципа распределения затрат на базе данных учета полных и неполных затрат для разработки предварительной, промежуточной и фактической калькуляций могут применяться следующие методы калькулирования.
1. Простая калькуляция в массовом производстве (деление общей суммы издержек на количество изделий).
2. Косвенная постатейная калькуляция в серийном и единичном производствах: суммарная; дифференцированная по ставкам в машино-часах.
При многоступенчатом производстве методы калькулирования выбирают на каждой ступени в зависимости от типа производства. В этом случае применяют многоступенчатое калькулирование. Далее при всех типах производства в целях лучшего распределения в соответствии с принципом причинности накладных расходов подразделений предприятия, косвенно участвующих в производстве продукции, могут разрабатываться попроцессные калькуляции (рис. 95). Плановая калькуляция по продуктам/заказам служит следующим целям:
1) определению цен предложения и расчету рыночных результатов;
2) определению цен предложения и расчету внутризаводских результатов;
3) предоставлению информации для оценки эффективности;
4) предоставлению информации для стоимостного анализа;
5) предоставлению информации для стратегического продуктового планирования во взаимосвязи с планированием целевых затрат;
6) предоставлению информации для оперативного планирования продуктов и продуктовых программ;
7) предоставлению стоимостных показателей для оценки запасов и расчетов прибыли.

Рис. 95. Применение методов калькулирования в зависимости от типов производства и метода распределения затрат
Как при долгосрочном, так и при краткосрочном калькулировании используются одни и те же методы. Долгосрочная калькуляция при этом, как правило, разрабатывается с учетом данных инвестиционных расчетов и данных о жизненном цикле продукта на базе полных затрат; краткосрочная калькуляция - на базе полных и/или неполных затрат.
4.3.2. Планирование по продукту/заказу и плановая калькуляция в массовом производстве
В массовом производстве объем выпуска, т.е. физическое количество непрерывно производимых идентичных продуктов за рассматриваемый период, не ограничен. Поэтому в планировании продукта отсутствует какая-либо степень свободы.
В массовом производстве применяют простую калькуляцию делением, т.е. затраты за расчетный период (месяц, квартал, год) делят на количество произведенных или проданных продуктов. Если речь идет о непрерывном массовом одноступенчатом или многоступенчатом производстве без использования промежуточных складов, то составляется одноступенчатая калькуляция делением.
В качестве примера можно привести добычу угля и производство электроэнергии. Затраты на единицу продукта при одноступенчатой калькуляции делением рассчитываются по следующей формуле:

В случае прерывистого многоступенчатого производства разрабатывают многоступенчатую калькуляцию делением, при которой учитывают также и изменение запасов продукции на складе. Издержки на единицу продукции рассчитываются в этом случае по формуле


издержки на единицу
Для большей наглядности затраты материалов, на изготовление, а также административные и сбытовые расходы калькулируют раздельно.
Если речь идет об одноступенчатом или многоступенчатом непрерывном сопряженном производстве либо производстве нескольких продуктов в рамках одного технологического процесса (побочное производство), то из затрат за период вычитают прежде всего выручку от реализации побочных продуктов (метод вычитания). Это предполагает разграничение основной и побочной продукции. Если в процессе производства нескольких продуктов в рамках одного технологического процесса изготавливают несколько схожих основных продуктов, то метод вычитания применять уже нельзя.
Разделить совокупные затраты материалов и производственные издержки по обусловившим их возникновение причинам при таких условиях невозможно, так что в этом случае следует ориентироваться прежде всего на "загруженность" продукта теми или иными издержками. Если для решения специальных задач: оценки запасов незавершенного производства и готовых изделий или определения цен - требуется определять затраты по каждому объекту калькуляции, то может помочь разделение затрат на основные и побочные продукты пропорционально чистой выручке или рыночным ценам. Но тогда разница между чистой выручкой и определяемыми таким образом затратами на каждый вид продукции не будет давать правильного представления о прибыли или сумме покрытия по каждой калькуляционной единице. Однако это позволяет выяснить, даст ли полученная на рынке выручка при таком распределении полных затрат на основные и побочные продукты в целом позитивный для предприятия результат. Для планирования продуктов и процессов можно применять интегрированную модель планирования прибыли. При этом можно полностью отказаться от расчета затрат на единицу продукции или калькуляционный объект.
4.3.3. Планирование по продукту/заказу и плановая калькуляция в серийном и единичном производствах
4.3.3.1. Основы
В серийном производстве выпуск продуктов одного вида в каждом плановом периоде ограничен. Если речь идет о вариантах одного и того же вида продукта, то такое производство называют сортовым. Базу планирования по продукту/заказу и разработки плановых калькуляций в серийном/сортовом производстве образует наряду со спецификациями, рабочими планами или рецептурами оперативное планирование продуктовой программы, производственных процессов, а также по подразделениям. Здесь степень свободы в калькулировании также частично ограничена. Планирование по продукту осуществляется во взаимосвязи с планированием продуктовой программы при детальном и окончательном установлении номенклатуры и объемов производства и сбыта продукции, включая размеры отдельных партий.
Конечно, в этом случае возможно и серийное производство, ориентированное на заказчиков с вариантами видов продуктов по желанию клиента, например в автомобилестроении.
Показатели затрат, которые входят в калькуляцию продукта в серийном/сортовом производстве, построены при этом на данных о прямых материальных издержках, прямых производственных расходах и на затратах подразделений.
На предприятии с сортовым производством (например, пивоварение, сталепрокат, лесопиление, изготовление кирпича) расчеты по продукту можно составить при помощи так называемого эквивалентного калькулирования, сходного с калькулированием методом деления. При этом считается, что выпускаемые продукты взаимосвязаны посредством жесткого соотношения издержек. Речь идет об объемах продуктов разного сорта, приведенных при помощи коэффициентов эквивалентности к единому базовому сорту, и далее затраты на них исчисляются методом деления. Коэффициент эквивалентности показывает степень отличия затрат по каждому отдельному сорту продукции от затрат на единицу базисного сорта. Базисному сорту в большинстве случаев соответствует коэффициент эквивалентности, равный 1.
Калькуляция продукта в серийном/сортовом производстве - это в принципе среднегодовая калькуляция. Такую усредненную калькуляцию делают по неполным затратам, в частности, для годового оперативного планирования. Если при планировании на более короткие сроки (например, квартал, месяц) меняются существенные факторы, влияющие на затраты (конструкция изделия, технология производства, цены, славки оплаты труда), то необходимо либо менять плановую калькуляцию, либо дополнять ее специальной калькуляцией.
В единичном производстве объем выпуска, т.е. число непрерывно производимых в плановом периоде идентичных продуктов, равен 1. Процесс производства одного продукта может быть повторен через достаточно большие временные интервалы. При этом типе производства степень свободы в планировании продукта/заказа и плановом калькулировании наибольшая, поскольку единичное производство, как правило, непосредственно ориентировано на клиента.
В этом случае требования к качеству и сроки поставки продукта в значительной мере определяет заказчик. Во время переговоров о заказе обсуждаются параметры и условия поставки объекта (продукт и услуги по его обслуживанию). Из этого часто следует существенное сужение качественных и временных рамок при формировании продуктовой программы и производственных процессов, оказывающее влияние и на затраты. Особую форму единичного производства представляют собой изготовление и поставка комплекса оборудования и услуг (комплексные сделки). Здесь речь идет о закрытом предложении (конкурсе) одним или несколькими производителями систем оборудования и услуг дл удовлетворения комплексных потребностей. К особенностям комплексных сделок, имеющим значение для планирования и контроля заказов, можно отнести следующие.
1. Общие особенности:
2. Особенности предложения:
3. Особенности ввода в строй комплексного оборудования:
Основа эффективной деятельности по продажам подобного комплексного оборудования и в непосредственно ориентированном на клиента единичном производстве - предварительная калькуляция. Предварительная калькуляция (смета) представляет собой расчет себестоимости индивидуального заказа, который проводится перед выдачей заказа или перед началом производства на базе плановых или оценочных данных о затратах.
По сравнению с плановой калькуляцией в серийном/ сортовом производстве, действующей в течение всего планируемого периода, предварительная калькуляция составляется на определенный момент и индивидуально по заказу.
В долгосрочном единичном позаказном производстве (например, в крупном машиностроении) предварительную калькуляцию делают в виде предварительного расчета предложения, как правило, на базе оценочных (сметных) затрат, поскольку детальные исходные данные (например, спецификации, рабочие планы) разрабатываются только после того, как сделан заказ. По каждому договору с заказчиком, кроме того, составляется предварительная позаказная калькуляция, которая уже в качестве плановой базируется на детальных количественных данных и содержит обсужденные варианты заказа. Существенной составляющей эффективного выполнения заказа является позаказная фактическая калькуляция, которую, с одной стороны, можно разрабатывать параллельно с выполнением заказа в качестве сопровождающей промежуточной калькуляции, а с другой стороны, после окончания заказа - в качестве заключительной фактической калькуляции. Такие калькуляции составляют обычно в рамках планирования и контроля проектов.
На многопродуктовых предприятиях с серийным и единичным производством применяют по большей части метод постатейного калькулирования. Этот метод наиболее распространен в промышленности. Характерным моментом постатейной калькуляции является разделение прямых и накладных расходов. Прямые затраты прямо относят на объекты (носители) издержек, а накладные распределяют по соответствующим ставкам.
В суммарной постатейной калькуляции все накладные расходы разносятся по одной ставке распределения (в процентах к прямым затратам или к какому-либо одному виду расходов). При методе дифференцированной постатейной калькуляции используют несколько ставок распределения, например, накладные материальные издержки начисляют в процентах к прямым затратам материалов; накладные расходы изготовления - в процентах к прямым затратам на оплату труда; накладные административные и сбытовые расходы - в процентах к производственным затратам (см.
схему постатейной калькуляции на рис. 96а).

Рис.96а. Схема постатейной калькуляции
Относительно постатейной калькуляции на базе заработной платы следует заметить, что между накладными расходами изготовления и производственной заработной платой нет прямой зависимости. Более того, в капиталоемких производствах основная производственна заработная плата составляет сравнительно незначительную долю затрат изготовления. Поэтому в отдельных случаях ставки распределения накладных расходов могут достигать многих сотен или даже тысяч процентов. Причем незначительные изменения прямых затрат на оплату труда ведут к уже значительным изменениям накладных расходов изготовления. Постатейная калькуляция на базе заработной платы целесообразна лишь в очень трудоемких производствах.
Административные и сбытовые накладные расходы и производственные затраты в очень редких случаях пропорциональны, поэтому основывающиеся на этой пропорциональности ставки распределения в постатейной калькуляции, как правило, очень неточны и произвольны.
4.3.3.2. Калькуляция на базе расчета ставок в машино-часах
Недостатки постатейной калькуляции на базе заработной платы устранимы при помощи калькуляции на основе других базовых величин. Цель такого подхода состоит в том, чтобы по возможности как можно большую часть блока накладных издержек как можно точнее отнести на продукты в соответствии с принципом причинности, а для оставшейся части накладных расходов определить общие небольшие ставки распределения и разнести затраты по их носителям. Принцип калькулирования на основе базовых величин состоит в том, чтобы в отдельных местах возникновения затрат определять соответствующие специфические базовые величины, являющиеся причиной затрат, и закладывать их в основу распределения накладных расходов по продуктам. Для затрат на изготовление, в частности, применяется метод расчета базовых ставок в машино-часах Союза немецких машиностроителей (Verband Deutscher Maschinen und Anlagenbau - VDMA).
Согласно этому методу материальные, административные и сбытовые накладные расходы, как правило, распределяются на базе прямых материальных, а также производственных затрат, накладные расходы изготовления калькулируются на базе ставок в машино-часах (станко-часах) или ставок расходов в машино-часах в зависимости от времени работы необходимых для изготовления продукта станков.
Ставка в машино-часах (ДМ/час) есть частное от деления запланированных затрат, связанных с работой станков, и нормативного времени работы станков в одном периоде. Ее можно исчислять для отдельного станка, отдельного рабочего места, группы схожих станков/рабочих мест или комбинации нескольких станков/рабочих мест.
Если ставки в машино-часах должны быть использованы в расчетах при принятии решений, то часовые ставки необходимо разложить на зависящие (переменные) и не зависящие (постоянные) от использования мощностей составляющие затрат.
Образуемые таким образом ставки издержек в машино-часах умножают затем на необходимое для соответствующего продукта время обработки на станках. Получаемый таким образом продукт как носитель издержек содержит в себе затраты на работу станков. Такие расчеты проводят по каждому станку (рис. 96б).

Рис. 96б. Пример дифференцированной косвенной калькуляции на базе расчета ставок в машино-часах
4.3.4. Расчет затрат по процессам
Рост доли накладных расходов непроизводственных подразделений (например, НИОКР, планирования производства, снабжения, логистики, качества) в совокупных затратах в целом привел к идее относить прямо на продукт наряду с производственными накладными расходами специфические накладные расходы непроизводственных подразделений или обусловленных производством и сбытом продукции процессов. Для подобной калькуляции был разработан метод попроцессного учета издержек.
Для калькуляции продукта на основе попроцессного учета издержек в непроизводственных подразделениях (местах их возникновения) идентифицируют несколько процессов, устанавливают характеризующие их базовые величины (например, длительность процесса и число операций), а также соответствующие объемы выполнения этих процессов при плановой загрузке. Отсюда исчисляют по возможности сравнимым образом, как при традиционном планировании накладных расходов, затраты по процессам. Делением плановых попроцессных затрат на соответствующий объем процессов (например, выраженную в единицах времени длительность осуществления процессов) получают попроцессные ставки затрат, при помощи которых затраты по местам их возникновения в непроизводственных подразделениях в зависимости от потребности в них для продуктов можно прямо вносить в продуктовые калькуляции.
Попроцессные затраты, которые сложно или невозможно прямо отнести на продукты (например, административные), относят на продукты согласно процентным ставкам. Если отдельные взаимосвязанные процессы логически объединимы в цепочки, то затраты таких комплексных процессов допускается прямо относить на продукты.
В сущности, расчет затрат по процессам позволяет применить апробированный в производственной сфере инструментарий исчисления прямых базовых величин с двойной функцией (измерение эффективности и калькуляция продукта, например, на базе ставок в машино-часах) к непроизводственным местам возникновения накладных расходов. Условие внедрения попроцессного учета затрат - наличие формализованных, повторяющихся процессов с измеряемыми результатами. На рис. 97а представлены в этой связи специфические базовые величины различных подразделений, где возникают накладные расходы, данные о которых можно использовать в продуктовых калькуляциях.

Рис. 97а. Факторы (базовые величины), обусловливающие отнесение на продукт различных накладных расходов
Ориентированная на процессы себестоимость продукта может быть основой для планирования разработок продуктов и процессов. Она дает сигнальную информацию о причинах затрат по продуктам/программе. Стратегические решения, принимаемые на базе расчетов попроцессных затрат, не могут считаться удовлетворительными. Для краткосрочных оперативных решений расчеты попроцессных затрат в представленной форме на базе полных затрат также принципиально не подходят. При дифференцированном расчете попроцессных затрат в рамках постатейной калькуляции появляются возможности их применения в оперативной области (рис. 976).

Рис. 97б. Схема косвенной калькуляции на базе ставок в машино-часах и ставок попроцессных затрат
Функционально-стоимостной анализ накладных расходов по всем цепочкам процессов позволяет выявить факторы или базовые величины, обусловливающие ставки попроцессных расходов, и может стать отправной точкой для разработки мероприятий по сокращению неэффективных процессов и соответственно накладных расходов.

Планирование полей бизнеса с интегрированным планированием функциональных и региональных стратегий
Дитгер Хан 'ПиК: Планирование и контроль: концепция контроллинга'III. Интегрированные планово-контрольные расчеты на предприятиях с функциональной организационной структурой
3. ПиК в рамках стратегического планирования
3.1. Планирование полей бизнеса с интегрированным планированием функциональных и региональных стратегий
Планирование полей бизнеса составляет ядро стратегического планирования. Оно включает долгосрочное планирование продуктовой программы и соответствующего потенциала на уровне отдельных полей бизнеса и предприятия в целом.
Стратегическое поле бизнеса характеризуется следующими признаками:
Таким образом, стратегические поля бизнеса являются "носителями успеха" со своими собственными шансами и рисками, сильными и слабыми сторонами, с собственными целями, как монетарными (оборот, денежные потоки, результат за период, ценность капитала и др.), так и немонетарными (численность персонала), и могут быть определены как "предприятие в миниатюре" (мини-фирма). Стратегические поля бизнеса представляют отдельные продукты, продуктовые группы и продуктовые программы с соответствующим потенциалом. Они должны по возможности соответствовать оперативным структурным единицам для обеспечения единства оперативного и стратегического управления.
На предприятии с функциональной организационной структурой хозяйственна самостоятельность стратегических полей бизнеса как организационных единиц существенно ограничена. Ограничения затрагивают в основном использование ресурсов, так как различные стратегические поля бизнеса часто используют один и тот же потенциал (например, производственное оборудование, каналы сбыта).
В этом случае трудно обеспечить соответствие полей бизнеса оперативным организационным единицам, ибо последние в любом случае должны создаваться для выполнения таких сквозных функций, как производство, снабжение, сбыт, управление персоналом, финансирование. Раздельная ответственность за управление по полям бизнеса возможна поэтому лишь на уровне менеджеров по продукту или полю бизнеса, которые в экстремальных случаях могут быть выделены в самостоятельные организационные единицы с оперативными полномочиями (чистая матричная организация) или преобразованы в форму так называемой двойственной организации и курироваться руководством предприятия. В последнем случае большая часть базовых и сквозных функций накладывается одна на другую, а ответственность существующих организационных единиц расширяется до стратегической ответственности за поля бизнеса. В обоих случаях возникают типичные для матричных структур проблемы согласования.
В качестве примера полей бизнеса на предприятии, производящем офисную мебель, можно привести, с одной стороны, серийное производство блочной металлической и деревянной мебели, шкафов и стенок, а с другой стороны, единичное производство оборудования для банков и обособленное серийное производство стульев. На предприятии средств механизации производство лифтов и эскалаторов.
На практике для планирования и анализа часто используют классификацию полей бизнеса.
В зависимости от своей рыночной привлекательности, сильных и слабых сторон, а также вклада в успех деятельности предприятия в целом отдельные поля бизнеса или их группы (последние часто называют сегментами или областями бизнеса) могут характеризоваться как:
В дополнение к этому в зависимости от запланированного направления развития поля бизнеса могут делиться:
(рис. 53, а также примеры из хозяйственной практики концернов Сименс, Даймлер-Бенц, Ленинец).

Рис. 53. Классификация полей (групп полей) бизнеса
Стратегии полей бизнеса являются принципиальным способом рыночно ориентированного формирования полей бизнеса. Эти стратегии вырабатываются в ходе бизнес-планирования и включаются в планы полей бизнеса (бизнес-планы). Бизнес-стратегии классифицируются следующим образом:
Применение бизнес-стратегий все в большей степени концентрируется на генерировании взаимосвязанных продуктов и услуг, т.е. на комплексных системных решениях. Требуемое для реализации этих продуктов, услуг и системных решений изменение потенциала влечет за собой изменения в других планах предприятия и поэтому должно учитываться при бизнес-планировании.
Успешное использование всех шансов предполагает не только разработку и принятие бизнес-стратегии, но и синхронизацию ее с инновационными функциональными и региональными стратегиями.
Так, динамика технического прогресса и различающиеся социально-культурные и экономические условия в отдельных регионах требуют особого внимания к выработке:
Функциональные стратегии (стратегии функциональных сфер деятельности) представляют собой принципиальные подходы к достижению специфических целей этих сфер, которые конкретизируются и реализуются через программы мероприятий. Функциональные стратегии служат для конкретизации планов полей бизнеса, так как они планомерно отражают их воздействие на отдельные функции предприятия. Одновременно функциональные стратегии выполняют координирующую функцию, устанавливая согласованные принципы и правила принятия решений и действий внутри отдельных подразделений предприятия и между ними.
Региональные стратегии принципиальные подходы к достижению специфических целей в различных регионах (странах).
Функциональные и региональные стратегии могут разрабатываться частично как самостоятельные виды стратегий, однако они оказывают воздействие на стратегии полей бизнеса.
Говоря о бизнес-стратегиях с интегрированными функциональными и региональными стратегиями, в конечном счете подразумевают ориентированные на рынок стратегии инвестирования в трудовой и материальный потенциал, а также в инфраструктуру предприятия (природоохранные сооружения, административные здания, социальные программы и т.п.).
В рамках стратегического планирования необходимо разработать такую комбинацию бизнес-стратегий и инфраструктурных стратегий, которая позволила бы оптимальными методами достичь генеральных целей деятельности предприятия.
Исходя из видения и генеральных целей интегрированное планирование полей бизнеса, функциональных и региональных стратегий осуществляют на двух уровнях управления (рис. 54):

Рис.54. Ориентированное на конкуренцию бизнес-планирование с интегрированным планированием функциональных и региональных стратегий на уровне предприятия в целом и отдельных полей бизнеса
В ходе бизнес-планирования, осуществляемого с точки зрения интересов предприятия в целом, устанавливается, в каких полях бизнеса хочет действовать предприятие и в каком соотношении должны находиться эти отдельные пол бизнеса. При общефирменном бизнес-планировании рассматривается общее поле деятельности предприятия в виде портфеля полей бизнеса (бизнес-портфеля), в который могут быть включены новые поля бизнеса, ликвидированы старые, а все остающиеся поля бизнеса могут развиваться самым различным образом. Планирование по отдельным полям бизнеса, наоборот, осуществляется с точки зрения интересов этих отдельных полей, но в рамках целей всего предприятия. Бизнес-стратегии определяют принципиальное поведение предприятия в отдельных полях бизнеса, необходимое для поддержания его конкурентоспособности.
В ходе планирования на уровне полей бизнеса оцениваются соответствующие продукты и продуктовые программы и необходимый потенциал. В рамках планирования на уровне предприятия в целом проводят сведение с учетом обратной связи всех продуктовых программ и потенциала полей бизнеса и тем самым устанавливают желаемые с точки зрения предприятия в целом направления развития. Таким образом, на обоих уровнях управления в принципе решаются одинаковые задачи планирования продуктовой программы и потенциала, хотя и с разным уровнем агрегирования и степенью детерминации. Абсолютно новые для предприятия продукты и поля бизнеса с соответствующими ресурсами должны планироваться исключительно на уровне всего предприятия.
Кроме того, в обоих случаях бизнес-планирование интегрируется с планированием функциональных и региональных стратегий. На уровне предприятия в целом объединяются и гармонизируются функциональные и региональные стратегии отдельных полей бизнеса, что особенно важно для предприятий с функциональной организационной структурой.
На малых и средних предприятиях бизнес-планирование с соответствующими функциональными и региональными стратегиями может осуществляться и без образования полей бизнеса, исключительно на уровне всего предприятия.
3.1.1. Этап постановки проблемы в бизнес-планировании: рассмотрение предмета и целей интегрированного планирования продуктовой программы и потенциала
При бизнес-планировании на уровне предприятия и отдельных полей бизнеса речь идет о планировании номенклатуры и объемов производства продуктов в долгосрочной перспективе, требуемого для их производства потенциала и необходимых функциональных, региональных и инфраструктурных стратегий. Планирование продуктовой программы и потенциала систематический процесс подготовки и принятия управленческих решений относительно продуктовой программы и потенциала (рис. 55).

Рис. 55. Процесс интегрированного планирования продуктовой программы и потенциала (планирование полей бизнеса)
Исходным пунктом интегрированного планирования продуктовой программы и потенциала являются монетарные, материальные и социальные цели, сформулированные в процессе генерального целевого планирования:
реализуются установленные цели по периодам (например, результата и ликвидности);
Задачей бизнес-планирования на уровне предприятия в целом является определение целевых позиций отдельных полей бизнеса в общем бизнес-портфеле предприятия. Такой бизнес-портфель показывает рыночную, технологическую и экологическую привлекательность каждого поля бизнеса, его относительные конкурентные преимущества и другие ключевые экономические параметры (рис. 56а). При ориентации развития предприятия на цели максимизации ценности капитала стратегическое позиционирование полей бизнеса и тем самым планирование роста или свертывания потенциала ориентируется на целевые показатели за период: результата и денежного потока, а также обеспечение приемлемого уровня риска полей бизнеса.
При этом следует иметь в виду, что общефирменный бизнес-портфель должен быть в целом сбалансирован с точки зрения результата, денежных потоков и риска. Из-за возможности внешнего финансирования и необходимости сдвинутого по времени дефинансирования (возврат кредитов) проблема балансирования полей бизнеса должна рассматриваться во взаимосвязи с долгосрочным финансовым планированием.

Рис. 56а. Динамический рыночный, технологический и экологический бизнес-портфель предприятия
На уровне полей бизнеса для достижения запланированных по отдельным полям бизнеса целевых результатов следует разработать альтернативные варианты продуктовых программ и потенциала. Затем при помощи прогнозно-аналитических методов определить такую комбинацию продуктов и потенциала с соответствующими функциональными и региональными стратегиями, которая позволит оптимизировать ценность совокупного капитала каждого поля бизнеса или желаемые конкурентные преимущества с учетом достижения целевых показателей по периодам (оборота, денежного потока, результата, численности персонала).
Майкл Портер в этой связи выделил две базисные стратегии успеха для поля бизнеса: стратегию лидерства в издержках и стратегию лидерства в качестве продукта. Начальным пунктом для выбора базисной стратегии успеха является, с одной стороны, анализ динамики спроса, а также структуры и поведения конкурентов в значимых для предприятия отраслях или сегментах рынка, определяющих в совокупности привлекательность отрасли, рынка или рыночной ниши. С другой стороны, Портер исходит из результатов анализа процессов создания стоимости на предприятии, которые при соответствующем их формировании могут привести к обретению долгосрочных конкурентных преимуществ и тем самым к обеспечению относительно (по сравнению с конкурентами) сильных рыночных позиций. В основе разработки базисных стратегий успеха лежит ориентация на конкурентную среду, а также на возможности формирования процессов создания стоимости (ориентация на вертикальную интеграцию).
Эти два фактора основа выявления рыночных шансов и рисков, а также относительно сильных и слабых сторон деятельности самого предприятия.
Для целей анализа, прогнозирования и планирования по каждому продукту может быть также проведено портфельное позиционирование (рис. 56б).

Рис. 56б. Динамический рыночный, технологический и экологический бизнес-портфель поля бизнеса
По соответствующим ключевым и специальным полям бизнеса дифференцирование в зависимости от стадии жизненного цикла (расширяемые, защищаемые и бесперспективные) при помощи специфических продуктово-рыночных комбинаций (альтернативных программ продуктов и потенциалов) устанавливаются соответствующие базисные стратегии роста, стабилизации или свертывания бизнеса. При этом в зависимости от положения продукта или продуктовой группы на кривой жизненного цикла и других факторов возможна смена действовавшей до сих пор базисной стратегии успеха. В специальной литературе можно найти детально разработанные концепции конкурентных стратегий. Проблема состоит в том, чтобы связать лидерство в качестве с лидерством в издержках, например, через нововведения: внедрение гибких автоматизированных производств, модульного конструирования и производства, гибкого линейного управления.
Таким образом, главная задача интегрированного планирования продуктовой программы и потенциала состоит с точки зрения предприятия в целом и отдельных полей бизнеса в определении направлений и масштабов роста и тем самым предотвращении в будущем возможных "провалов" по показателям оборота и финансового результата. Речь идет о выборе ориентированных на видение, оптимальных в долгосрочном плане с позиции результата путей развития предприятия на базе его ключевых и специальных полей бизнеса.
3.1.2. Этап поиска в планировании полей бизнеса: разработка альтернативных продуктовых программ и потенциала с учетом специфических ограничений
Альтернативными решениями на уровне предприятия или полей бизнеса являются различным образом сформированные возможные комбинации будущих продуктовых программ и потенциала, дифференцированные по видам продуктов, объемам производства, местам размещения производств и времени.
На уровне полей бизнеса альтернативные программы формируются из данных по отдельным продуктам и продуктовым группам; на уровне предприятия в целом из комбинаций полей бизнеса. Альтернативы различаются также своим влиянием на показатели оборота, результата и денежных потоков, а также капитала и имущества в будущих периодах. Речь идет об определенных вариациях объемов, а иногда объемов и номенклатуры продукции, и потенциала (производственных мощностей и рабочей силы). При подобных синхронных изменениях продуктовой программы и потенциала происходит изменение внутренних или внешних размеров предприятия, т.е. мощностей и мест расположения производств.
Разработка вариантов продуктовых программ является предметом планирования продуктовых программ и процессов производства (продуктовое и производственное планирование).
3.1.2.1. Продуктовое и производственное планирование как база разработки альтернативных продуктовых программ и потенциала
3.1.2.1.1. Основы
При продуктовом планировании в рамках стратегического планирования продуктовой программы должны решаться следующие основные проблемы.
Следует установить, рассматривать ли в качестве альтернатив (будущих продуктовых программ) существующие или новые продукты на действующих или новых рынках. При этом возможен выбор таких стратегий, как расширение старых, открытие новых рынков, разработка новых продуктов и диверсификация (см. рис. 55).
Новые продукты, включаемые в продуктовую программу, могут .быть закупаемыми на стороне готовыми товарами, производимыми на основании лицензионных соглашений, появившимися вследствие внешнего расширения предприятия (приобретения других предприятий) или результатом собственных НИОКР. При этом можно задать при помощи так называемого профиля качества продуктов (в табличной форме или в форме диаграммы типа "звезда") желаемые параметры качества продуктов. В продуктовую программу также включаются в качестве результативных показателей данные ранее проведенных НИОКР по новым продуктам, прошедшим технические и рыночные испытания.
Концепция продукта планируется в несколько этапов (поиск и отбор идей, разработка и оценка продуктовых предложений). Концепция продукта служит основой для заключения договоров на проведение НИОКР по новым продуктам. На рис. 57 показан процесс интеграции стратегического концептуального продуктового и производственного планирования с оперативным и стратегическим планированием продуктовой программы и потенциала. В ходе этого процесса применением метода синхронного инжиниринга (Simultaneous Engineering), т.е. одновременной разработки изделия и подготовки производства и рынка, достигается необходимая синхронизация планирования продуктовой программы и потенциала на оперативном уровне управления.

Рис. 57. Интегрированное планирование продуктовой программы и потенциала
В рамках продуктового планирования по всем существующим и новым продуктовым альтернативам необходимо откорректировать или разработать вновь специфические кривые жизненного цикла (рис. 58а).

Рис. 58а. Стадии жизненного цикла продуктов и динамика показателей выплат и поступлений, издержек и выручки
На рис. 58б в виде дерева принятия решений показаны некоторые расчеты по стадиям жизненного цикла (НИОКР, сбыт и утилизация) предлагаемого к включению в продуктовую программу продукта. При этом сначала необходимо принципиальное решение о выборе между собственной разработкой продукта и приобретением лицензии. Из схемы на рис. 58б видно, что если идти по пути собственной разработки, шансы на неудачу продукта незначительны. В случае успешной разработки продукта возможен как хороший, так и плохой сбыт и соответственно хорошая или проблематичная утилизация продукта, что на "дереве" выглядит как четыре возможные ответвления.

Рис. 58б. Дерево принятия решений по стадиям жизненного цикла предлагаемого продукта
Оптимальную продуктовую альтернативу выбирают по целевому критерию ценности капитала, а также с учетом других количественных критериев. При помощи такого подхода на основе учета динамики риска можно сравнивать и несколько продуктовых альтернатив.
При этом по каждой альтернативе можно определять момент, когда необходимо снижение риска для улучшения экономического результата.
Кривая оборота (реализации) определяется индивидуально для каждого предприятия на основе прогнозов состояния внешней среды, статистических данных, а также с учетом действий предприятия и возможных ответных реакций со стороны конкурентов.
Для продуктового планирования важно знать, на какой стадии находится жизненный цикл закупаемых готовых товаров, лицензионных продуктов или продуктов присоединенных (поглощенных) предприятий, включаемых в продуктовую программу.
Кроме того, при интегрированном планировании продуктовой программы и потенциала и связанном с ним планировании сбыта особое значение имеет то, что на кривую жизненного цикла могут оказывать влияние проводимые как самим предприятием, так и конкурентами сбытовые мероприятия и мероприятия по внедрению на рынок новых продуктов.
3.1.2.1.2. Инструменты оценки
Для оценки продуктовых и соответствующих производственных альтернатив наряду с анализом и прогнозом кривой жизненного цикла используют следующие методы:
Большой интерес представляет портфельный анализ на уровне предприятия в целом привлекательности и относительных конкурентных преимуществ полей бизнеса, продуктов и соответствующих производственных процессов.
Для оценки возможных продуктовых и производственных альтернатив очень важен анализ полезности и целевых издержек продуктов и производства. Для такого анализа разрабатывают так называемые профили оценки продуктов: сначала грубый профиль, а затем для представляющих интерес продуктов детальный. Эти профили позволяют получить все существенные характеристики продукта, а также их возможные экстремальные и средние оценки, причем особое внимание необходимо уделить анализу и оценке связанных с продуктом плановых и контрольных показателей: величины оборота, сумм покрытия, издержек.
На рис. 59а показан пример профиля оценки нового продукта и возможный перечень критериев оценки. Оценка проводится с учетом важности критериев.

Рис.59а. Пример оценки нового продукта при помощи построения профиля
Для более точной оценки компонентов успеха отдельных продуктов на основе анализа и прогноза развития рынка, а также соответствующих кривых жизненного цикла необходимо сделать в разрезе сфер деятельности предприятия приблизительную разработку мероприятий и расчет ресурсов, требуемых для производства и внедрения на рынок этих продуктов. Затем при помощи показателей издержек и выручки исчисляют затраты на производство по периодам и составляют предварительные калькуляции себестоимости новых продуктов.
На рис. 59б показана схема продуктового и производственного планирования с учетом технологических, рыночных и экономических аспектов.

Рис. 59б. Принципиальная схема планирования продуктов и процессов в рамках общей системы планирования
На рис. 59в в табличной форме представлены результаты долгосрочной оценки издержек и выручки по новому продукту, запускаемому в серийное производство. Необходимо оценить возможные изменения цен на рынках снабжения, сбыта и рабочей силы, а также при помощи функционально-стоимостного анализа возможности снижения производственных издержек. В системе плановых и контрольных показателей по продукту особое значение имеют показатели сумм покрытия I, а также ожидаемые затраты на НИОКР и подготовку производства и сбыта во временном разрезе. Если на предприятии существует система управления по продукту, то для новых продуктов необходимо учесть издержки, связанные с содержанием соответствующего управленческого аппарата.

Рис.59в. Форма для оценки выручки и издержек продуктовой альтернативы
Часто целесообразно исходя из кривых жизненного цикла организовать в рамках продуктового планирования раздельный учет денежных потоков, что имеет большое значение для инвестиционных расчетов, расчетов издержек по продукту за период и для сводного финансового планирования.
В связи с продуктовым планированием все большее распространение получает концепция управления по целевым издержкам (Target Costing), которая используется чаще всего в сборочном производстве и характеризуется следующими чертами:
1) ориентированным на рынок формированием функций продукта (функции потребления и предпочтения), а также профиля качества, цен и объемов производства; разработкой рыночного прототипа;
2) состыковкой желаемых продуктовых функций с компонентами (узлами) продукта, реализующими эти функции. Узлы продукта должны быть далее детализированы. Также может иметь место установление взаимосвязи функции продукта с услугами, оказываемыми предприятием по этому продукту (например, сервиса);
3) расчетом при помощи ориентированной на конкуренцию "обратной" калькуляции "допустимых" издержек, обеспечивающих сохранение целевой нормы прибыли на единицу продукта;
4) расчетом при помощи прямой калькуляции на базе сложившихся фактических или прогнозируемых собственных издержек себестоимости единицы продукта;
5) сопоставлением рассчитанных допустимых издержек с фактически сложившимися или прогнозируемыми и определением целевых издержек для продукта в целом, его узлов, деталей и связанных с ним услуг;
6) переориентацией планирования продуктовых концепций и продуктовых НИОКР на достижение желаемых целевых издержек. При необходимости для достижения требуемого уровня целевых издержек на основе данных функционально-стоимостного анализа и анализа накладных расходов в продуктовые концепции вносятся соответствующие коррективы;
7) утверждением рассчитанных целевых издержек в качестве нового норматива (стандарта).
Метод управления по целевым издержкам уже довольно длительное время применяется в продуктовом планировании на немецких предприятиях. Так, если на предприятии хотят разработать модель нового легкового автомобиля с определенным профилем качества или варианты этой модели для разных рынков, то рассчитывают с учетом существующих на разных страновых рынках цен и объемов спроса и предложения обратную калькуляцию с ориентированными на конкуренцию издержками по всем узлам, деталям и сервисным услугам и сравнивают ее с собственными фактически складывающимися издержками с учетом их будущих изменений.
В ходе многократно повторяющихся обсуждений выявляются резервы снижения себестоимости будущего продукта, и только после этого окончательно утверждают концепцию продукта и составляют его плановую калькуляцию.
Управление по целевым издержкам имеет особенно важное значение в крупносерийном производстве, но может применяться и в единичном, и в мелкосерийном производствах. Главными целями использования метода управления по целевым издержкам являются:
1) усиление рыночной ориентации, а именно ориентации на потребителей, конкурентов и поставщиков, при продуктовом планировании внутри отдельных полей бизнеса;
2) оказание постоянного давления на разработчиков продукта с целью ориентировать их на требования потребителей, конкуренцию и снижение издержек в процессе разработки продукта (стоимостной инжиниринг);
3) принуждение к осуществлению своевременного контроля собственного производства, поставщиков и разработчиков на всех ступенях производства;
4) принуждение к синхронной разработке и подготовке производства (синхронный инжиниринг) в соединении с планированием производственных мощностей и их загрузки;
5) принуждение к постоянному анализу всех связанных с производством, реализацией и утилизацией продукта процессов и их влияния на стоимостные показатели предприятия.
Для определения продуктов, выводимых в долгосрочной перспективе из продуктовой программы, также можно использовать кривые жизненного цикла, профили оценки продуктов и многоступенчатые экономические расчеты результатов производства и реализации продукции. При этом речь может идти или о свертывании производственных мощностей (дезинвестициях), или о замене исключаемых из программы продуктов в долгосрочной перспективе другими, представляющими интерес в стратегическом плане и обеспечивающими сохранение или расширение производственных мощностей.
3.1.2.2. Альтернативные программы продуктов и потенциала внутренние и внешние инвестиционные / дезинвестиционные альтернативы
Альтернативные программы на уровне отдельных полей бизнеса представляют собой возможные в будущих периодах комбинации новых и существующих продуктов определенного качества и в необходимых для определенных рынков или этапов производства объемах. Альтернативные программы на уровне предприятия могут разрабатываться и сводиться как на основе соответствующих альтернативных программ отдельных полей бизнеса, так и непосредственно на уровне предприятия в целом.
Продуктовые альтернативы должны быть реализованы в рамках соответствующих стратегий роста, стабилизации или свертывания.
Альтернативные продуктовые программы составляют вместе с планами сбыта основу для планирования оборота и поступлений средств в будущих периодах. Степень сложности планирования продуктовой программы в целом и по отдельным продуктам зависит прежде всего от сложности внешних рыночных и внутрифирменных взаимосвязей. При этом особое значение имеет отношение к риску лиц, принимающих решения.
Для осуществления будущих продуктовых программ требуется синхронное планирование функциональных стратегий и необходимого потенциала, причем исходят прежде всего из варьирования имеющимся в распоряжении предприятия и приобретаемым в рамках инвестирования потенциалом (см. рис. 55). В зависимости от происхождения или места нахождения потенциала различают альтернативы изменения потенциала или размера предприятия внутреннее или внешнее.
Внутреннее изменение размера предприятия происходит, когда создаются новые производительные комбинации средств производства. Рост внутреннего размера предприятия может быть осуществлен:
Внешнее изменение размера предприятия происходит, когда приобретают права на управление уже существующими производительными комбинациями, например путем приобретения производств (заводов), которые были созданы другими предприятиями и уже использовались для производственных целей.
В соответствии с немецким законодательством возможны следующие пути внешнего роста размера предприятия:
Определенные формы кооперации, при которых имеет место распределение между предприятиями прав на управление производственными ресурсами, также могут представлять собой инвестиционные альтернативы роста. Речь идет, например, о создании совместных предприятий в рамках альянса или совместного приобретения участий (паев).
Альтернативные программы развития потенциала вместе с планами материально-технического обеспечения образуют основу для планирования издержек и выплат будущих периодов.
При интегрированном планировании продуктовой программы и потенциала в рамках стратегии свертывания может рассматриваться также и возможность уменьшения размера предприятия. Внутренние размеры предприятия могут уменьшаться за счет консервации части или всех мощностей существующих производств или даже их ликвидации путем отказа от прав на управление существующими производительными комбинациями аналогично внешнему расширению предприятия (продажа долевого участия, сдача в аренду и т.д.).
Изменение потенциала проводится как планирование проектов.
3.1.3. Этап оценки планов полей бизнеса: ориентированная на результат и возможности финансирования оценка альтернативных программ продуктов и потенциала
3.1.3.1. Основы
Варианты продуктовой программы и потенциала представляются в виде объектов инвестирования или инвестиционных программ на уровне предприятия и полей бизнеса. В рамках стратегического планирования во временном интервале минимум в 5 лет, а для некоторых отраслей и более новые инвестиции необходимо оценивать с учетом уже осуществленных и ранее запланированных инвестиций. При подборе альтернатив, охватывающих несколько периодов, следует четко выделить эти периоды и описать их с точки зрения важнейших целей и возможностей внешнего расширения предприятия, например через финансовые инвестиции в участия в других фирмах, по сравнению с внутренним расширением.
Альтернативные варианты продуктовой программы и потенциала (связанные инвестиционные программы) оценивают по критерию их влияния на достижение целей. Необходимо, насколько это возможно, установить, в какой степени отдельные или связанные инвестиционные объекты будут способствовать достижению принятых целей предприятия.
На рис. 60 представлен комплекс возможных инструментов оценки стратегических альтернатив продуктовой программы и потенциала.

Рис. 60. Инструменты оценки стратегических альтернатив
Главным целевым монетарным критерием для оценки стратегических альтернатив является ценность капитала, дополнительным критерием желаемые конкурентные преимущества предприятия. При оценке альтернатив также часто учитывают и другие стоимостные и нестоимостные показатели эффекта.
Базу для оценки стратегических альтернатив образуют методы анализа и прогнозирования, прежде всего методы раннего предупреждения и разработки сценариев, при помощи которых приобретается необходимая аналитическая и прогнозная информация. Одним из основных инструментов анализа и планирования полей бизнеса является портфельный анализ, позволяющий позиционировать их с точки зрения привлекательности рынка и конкурентоспособности. Наряду с интегрированными рыночными, технологическими и экологическими портфелями необходимо разрабатывать детализированные портфели. Кроме того, следует проводить стоимостной анализ отдельных продуктов, процессов и ресурсов, позволяющий улучшать параметры объектов анализа. Затем необходим анализ влияния стратегий на достижение внутренних и внешних кадровых и социальных целей предприятия. Стоимостные эффекты отдельных стратегических альтернатив определяются в рамках динамических инвестиционных расчетов, а по отдельным продуктам дополнительно в рамках долгосрочного калькулирования. При этом оба расчета должны быть взаимосвязаны. При многокритериальной оценке стратегических альтернатив при наличии ограничений используют методы анализа "полезности затрат", матрицы принятия решений, а также компьютерное моделирование на базе аналитических и имитационных моделей предприятия.
В любом случае для ориентированной на результат и ликвидность оценки стратегических альтернатив необходима система обобщающих показателей финансового и экономического планирования, что обеспечивает возможность многовариантных расчетов показателей результата и ликвидности, оценки необходимых и возможных изменений внешнего финансирования и ценности капитала до и после реализации стратегической альтернативы.
Для стоимостной оценки стратегических альтернатив необходимо рассчитывать ценность капитала предприятия в целом до и после осуществления стратегического проекта.
С точки зрения философии, политики и видения предприятия необходимо проводить анализ реализуемости ("формы"), т.е. внутренней способности предприятия реализовывать стратегические альтернативы, результаты которого могут вызвать необходимость изменения стратегии. Кроме того, в рамках подготовки решений особое значение имеют анализ чувствительности и анализ организационных возможностей (сетевой анализ).
Представленные инструменты оценки стратегических альтернатив используются как на уровне предприятия в целом, так и на уровне отдельных полей бизнеса, причем для предприятия в целом главными инструментами оценки альтернатив являются общефирменный (корпоративный) бизнес-портфель и сводные показатели результата, финансирования и ценности капитала.
Исходя из продуктовой программы при заданном потенциале все возможные альтернативные стратегии роста оценивают по отдельности или в комбинации одна с другой в пределах установленного планового горизонта. Это предполагает сведение на уровне предприятия в целом всех рассматриваемых альтернатив или их комбинаций по отдельным полям бизнеса и по всем периодам, а также соответствующих инвестиций в объекты инфраструктуры и функциональные сферы деятельности предприятия.
В завершение в рамках стратегического планирования полей бизнеса и инфраструктуры необходимо оценить с учетом дополнительных целевых критериев максимизирующие ценность капитала варианты развития предприятия.
После оценки при помощи рассмотренных выше инструментов стратегических альтернатив необходимо установить, какой стратегии конкуренции нужно придерживаться по отдельным полям бизнеса: стратегии лидерства в качестве или стратегии лидерства в издержках.
Для этого необходимо идентифицировать поля бизнеса как: ключевые или специальные поля бизнеса; расширяемые, защищаемые или бесперспективные поля бизнеса.
С экономической точки зрения для оценки альтернатив интерес представляют прежде всего те показатели ПиК, которые могут быть рассчитаны на основе имеющейся прогнозной информации. Анализ и оценка альтернативных вариантов продуктовой программы и потенциала, ориентированные на результат, ликвидность и возможности финансирования, проводятся для следующих случаев:
Прежде всего необходимо рассмотреть классические методы инвестиционных расчетов: статические и динамические расчетные модели оценки эффективности отдельных инвестиций, при помощи которых можно изучить их влияние на целевые показатели прибыли, издержек, рентабельности или денежных потоков.
3.1.3.2. Ориентированная на результат оценка отдельных инвестиционных объектов на базе статических инвестиционных расчетов
Наиболее часто используемые статические методы инвестиционных расчетов методы сравнения издержек, прибыли и рентабельности.
Краткая характеристика
В рамках метода сравнения издержек сравниваются издержки, связанные с реализацией анализируемых вариантов инвестиций. В результате выбирают наиболее приемлемый с точки зрения издержек вариант. При этом исследуются все вызванные инвестициями издержки (пример I, рис. 61 а).

где К совокупные издержки, связанные с инвестиционным объектом; Kf постоянные издержки; Кv переменные издержки.

По издержкам инвестиционный объект I наилучшая альтернатива.

Инвестиционные объекты
Рис. 61а. Пример оценки инвестиционных объектов методом сравнения издержек (графический подход)
Основные предпосылки использования метода сравнения издержек
Применение метода сравнения издержек предполагает, что объем производства за период одинаков для сравниваемых инвестиционных альтернатив, т.е. установлена степень загрузки производственных мощностей по каждому проекту.
Кроме того, предполагается, что цены на продукцию и соответственно выручка по рассматриваемым альтернативам также равны.
Согласно этому методу оперируют средними величинами, например средней величиной инвестированного капитала, средними калькуляционными (расчетными) процентами.
Распределение издержек во времени, как и при любом статическом методе, не принимается во внимание.
Если цены и соответственно выручка от продажи продукции различаются по альтернативным вариантам, то используется метод сравнения прибыли (пример II, рис. 61б).


Рис. 61б. Пример оценки инвестиционных объектов методом сравнения прибыли (графический подход)
Критерий выбора калькуляционная (расчетная) прибыль: разность между ожидаемой выручкой и издержками. И в этом случае наилучшим является первый инвестиционный объект, и выгоду от использования резервов мощности отдельных инвестиционных объектов можно охарактеризовать путем сравнения показателей удельных издержек и прибыли, рассчитанных на базе максимально возможной загрузки мощностей.
Если хотят учесть, что дня получения одинаковой по величине прибыли требуются различные объемы начальных инвестиций, т.е. различные средние величины инвестированного капитала, то используют метод сравнения рентабельности. Для этого полученную в результате инвестиций дополнительную прибыль соотносят со средней за период величиной инвестированного капитала:

При этом к калькуляционной прибыли в числителе необходимо прибавить величину калькуляционных процентов. Процент на заемный капитал, как правило, не рассматривается, ибо в такого рода простых методах инвестиционных расчетов абстрагируются от источников финансирования, кроме того, не требуется определение рентабельности собственного капитала.
Проблематичным может быть нахождение средней величины инвестированного капитала. Относительно простой метод расчета предлагается в примере I на базе линейной равномерной амортизации. Если одновременно с этим исходить из нулевой ликвидационной стоимости оборудования, то упрощенно в качестве средней величины инвестированного капитала можно брать половину величины начальных капиталовложений (затрат на приобретения) в здания и оборудование. При этом необходимо дополнительно учесть и среднюю величину вложений в оборотные средства.
Если хотят сравнить два альтернативных варианта инвестиций с различными начальными капиталовложениями при помощи метода расчета рентабельности, то разница в размерах капиталовложений должна быть учтена как дополнительное капиталовложение, приносящее прибыль в виде процентов. Если речь идет о чистых финансовых инвестициях, то разность между суммами капиталовложений служит базой для начисления процентов. При капиталовложениях в материальные активы для простоты используется только средняя величина инвестированного капитала.

* Калькуляционная прибыль + калькуляционный процент (из примеров I и II) = прибыль на вложенный капитал.
Основные предпосылки использования метода сравнения рентабельности
Предполагается одинаковая по величине прибыль по сравниваемым вариантам инвестиций. Не учитывается различный срок жизни альтернативных инвестиционных объектов.
Информационная ценность для руководства предприятия
При использовании статических методов не учитываются временные аспекты инвестиций, т.е. различия в величине издержек или прибыли на протяжении срока жизни объекта не отражаются на принятии решения.
При изолированном рассмотрении отдельных вариантов инвестиций не учитываются возможные взаимосвязи между объектами. Поэтому при использовании статических методов невозможно определить влияние инвестиций на все сферы деятельности, а также на финансовые планы и планы результатов работы предприятия.
В рамках стратегического планирования руководствоваться результатами статических методов расчета эффективности инвестиций не рекомендуется.
Однако при оценке не ориентированных на рынок инвестиций (например, в инфраструктуру) эти методы могут найти свое применение.
Для ориентированной на результат оценки инвестиций в подразделения, сферы бизнеса, дочерние предприятия или в предприятие в целом используют динамические методы оценки на базе системы показателей RoI за период. Посредством этой системы можно задать направления использования ресурсов, поскольку совокупный инвестируемый капитал или имущество в момент рассмотрения оценивается по текущей или восстановительной стоимости, а проценты начисляются на базе рыночной стоимости имущества, что увеличивает реальную стоимость, например, земельного участка в сравнении со стоимостью приобретения. Таким образом, в расчетах учитываются все изменения рыночной ценности инвестированного капитала (имущества).
3.1.3.3. Ориентированная на результат оценка отдельных инвестиционных объектов на базе динамических методов инвестиционных расчетов
3.1.3.3.1. Основы определения ценности капитала
К важнейшим динамическим методам инвестиционных расчетов относятся метод расчета ценности капитала (приведенной прибыли) и метод внутренней нормы доходности (рентабельности).
Краткая характеристика
Метод расчета ценности капитала (чистого дисконтированного дохода или интегрального эффекта, net present value) позволяет оценивать альтернативные варианты инвестиций по величине ценности капитала (фактической стоимости) соответствующих инвестиционных объектов.
Этот показатель рассчитывают на основе приведенных (дисконтированных) к определенному моменту денежных потоков, связанных с анализируемыми вариантами инвестиций. Как правило, дисконтируемые величины приводятся к началу планового периода. Однако денежные потоки могут быть приведены и к концу планового периода (метод оценки по ликвидационной стоимости имущества). Хотя последний метод с теоретической точки зрения имеет ряд преимуществ, в практике стратегического планирования более широкое применение нашло приведение к началу периода.
В результате процесса дисконтирования фактическая ценность денежных потоков становится тем меньше, чем дальше во времени отстоят они от начального момента. Такой метод наилучшим образом отражает увеличение рисков будущих денежных потоков.
Величина ценности капитала С0 = 0 означает, что норма рентабельности (доходности) анализируемых вариантов инвестиций равна используемой в расчетах норме дисконта. В соответствии с этим методом инвестиции тем эффективнее, чем выше величина ценности капитала при требуемой норме дисконта. Величина положительной приведенной чистой прибыли может быть использована в качестве масштаба измерения доходности инвестиций. Чем выше величина ценности капитала, тем выше его фактическая доходность.
Требуемая в рамках метода ценности капитала расчетная ставка процента (норма дисконта) это величина, которая удовлетворяет требованиям руководства или акционеров предприятия. Необходимая норма дисконта представляет собой минимальную величину, которую можно рассчитать как среднюю величину издержек собственного и заемного капитала, взвешенную по структуре капитала. Издержки заемного капитала определяются на момент оценки процентом по кредитам (например, по банковским кредитам или ссудам). При определении издержек собственного капитала исходят из сравнимых (на взгляд акционеров) возможностей его альтернативных вложений, существующих на рынке, прежде всего с учетом ожидаемого риска. Кроме того, норма дисконта ориентируется на рентабельность возможных альтернативных инвестиций на самом предприятии.
Объектами для применения рассматриваемого метода могут быть отдельные инвестиционные проекты, инвестиционные программы и предприятие в целом. В зависимости от того, учитывается ли при расчете величины денежных потоков процент по заемному капиталу, ценность капитала может определяться в форме показателей ценности собственного или совокупного капитала предприятия.


Ценность капитала (собственного или совокупного) при ограниченном сроке жизни проекта с учетом сроков фактических поступлений и выплат определяется по формуле


Норма ценности капитала

Ценность капитала при неограниченном сроке жизни проекта (N -> бесконечность):



При периодизованном учете начальных инвестиционных выплат через амортизацию, с чем всегда связаны существенные трудности по отнесению этой величины на тот или иной период, можно использовать формулу
Пример использования метода ценности капитала при неограниченной жизни инвестиционного проекта (в данном случае предприятия с возможностью увеличения заемного и собственного капитала).

Отдельные (единичные) инвестиционные объекты, как правило, должны оцениваться на базе показателя ценности совокупного капитала без учета происхождения источников капитала, но с учетом налоговых платежей (рис. 61в). Дополнительно отдельные инвестиционные проекты, особенно крупные внешние и внутренние инвестиции, а также инвестиционные программы, могут быть оценены в зависимости от их влияния на ценность капитала всего предприятия.


Рис. 61в. Пример оценки инвестиционного объекта на базе показателя ценности совокупного капитала (графический подход)
Метод внутренней нормы рентабельности (внутренней нормы доходности, возврата инвестиций, internal rate of return) базируется на разложении основного уравнения ценности капитала через q по р. Посредством математической или графической интерполяции определяется приблизительная величина нормы дисконта, при которой ценность капитала равна нулю. Если ценность капитала положительна, то изначально принятую норму дисконта нужно ступенчато увеличивать до тех пор, пока не будет достигнуто условие С0 = 0. Затем возможно ранжирование альтернатив по величине, соответствующей внутренней ставке процента (норме дисконта).
Существенные предпосылки использования методов ценности капитала и внутренней нормы рентабельности.
Расчет показателей по этим методам на основе данных денежных потоков предполагает, что все связанные с инвестициями поступления и выплаты известны, т.е. можно сделать достаточно точные предположение об их величине и временной структуре.
При сравнении множества альтернатив по второму методу при различной величине инвестиций (или различных сроках жизни проектов) необходимо учитывать возможность дополнительных вложений.
При различном налоговом влиянии альтернатив они должны быть приведены в сравнимый вид, например, путем использования в расчетах данных о прибыли после уплаты налогов при инвестировании внутри страны и за границей.
Исходят из того, что прибыль может быть реинвестирована под процент, соответствующий норме дисконта/внутренней норме рентабельности. Если использование одного из двух рассматриваемых методов оценки альтернативных проектов приводит к противоречивым результатам, то рекомендуется отдать предпочтение методу ценности капитала, так как в его основе лежат более реалистичные исходные предпосылки, чем при методе внутренней нормы рентабельности.
Метод внутренней нормы рентабельности может быть применен только тогда, когда он дает единственный результат. Этот метод должен предоставлять единственное реальное с экономической точки зрения решение. Это возможно далеко не всегда, ибо внутренняя норма рентабельности получается в результате решения уравнения n-й степени (с n решениями, среди которых могут быть и отрицательные).
С точки зрения инвесторов и продавцов собственности определение ценности (стоимости) всегда субъективно, поэтому необходим учет всех влияющих факторов.
Информационная значимость инвестиционных расчетов для руководства предприятия
При использовании динамических методов оценки инвестиций учитывается временной аспект структура поступлений и выплат во времени. Различные инвестиционные проекты (с точки зрения сроков их жизни или времени осуществления платежей) делаются сравнимыми посредством дисконтирования. При раздельном рассмотрении инвестиционных проектов в рамках динамических методов тоже не учитываются взаимосвязи между проектами, а также влияние инвестиционного планирования на планы функциональных подразделений и общефирменные планы результата и финансовые планы.
3.1.3.3.2. Определение ценности капитала предприятия в целом (ценности совокупного, собственного (акционерного) капитала и чистой ценности предприятия)
Метод ценности капитала может быть использован, с одной стороны, в рамках стратегического планирования для определения ценности предприятия в целом или его отделений как объекта купли-продажи. В этом случае в качестве базы при расчете покупной (продажной) цены применяют только показатель ценности собственного капитала.
С другой стороны, оценка предприятия как целого служит для определения ценности предприятия до и после реализации стратегического плана (для сравнения альтернативных стратегий развития предприятия на основе их влияния на изменение ценности предприятия). В этом случае ценность предприятия может быть выражена в форме:
Показатели ценности капитала предприятия можно определять для ограниченного или неограниченного срока жизни предприятия с использованием данных финансового плана (сумм поступлений и выплат) или плана прибыли и убытков и планового баланса. Аналогично эти показатели могут быть рассчитаны для отдельных подразделений предприятия (дочерних предприятий, продуктовых отделений), являющихся юридическими лицами. При этом все показатели должны быть исчислены по данным после уплаты налогов.
Для оценки ценности предприятия в целом или его отдельных, осуществляющих разработку баланса отделений как контролируемая величина представляет интерес реальна ценность имущества.

где S реальная ценность имущества; V имущество по текущей стоимости; FK заемный капитал.
При расчете ценности совокупного капитала исходят из величин выплат и поступлений до уплаты дивидендов инвесторам. При этом возможны два подхода к оценке предприятия (рис. 62а):

Рис. 62а. Возможности определения величины свободного денежного потока
(1) Определение ценности совокупного капитала предприятия на базе чистого общего денежного потока, связанного с результатами его основной, производственной, а также неосновной, финансовой деятельности.
(2) Определение ценности совокупного капитала предприятия посредством разделения денежных потоков от производственной и финансовой деятельности. Эта ценность складывается из величин денежных потоков от производственной деятельности операционного (текущего) денежного потока (Operating Cash-flow), и от финансовой деятельности неоперационного денежного потока (Non-Operating Cash-flow).
В обоих случаях все объемы денежных потоков определяются с учетом инвестиций, необходимых для поддержания текущей деятельности предприятия. Должны учитываться также зависящие от результата налоги. Все выплаты, связанные с инвесторами (дивиденды, проценты и т.п.), а также операции по финансированию и дефинансированию, при расчете сальдо поступлений и выплат не учитываются. Итак, определенные различным образом объемы денежных потоков за период (совокупный денежный поток и сумма операционных и неоперационных денежных потоков) являются теми денежными средствами, которые остаются в распоряжении предприятия для выплат инвесторам и кредиторам, для целей различного рода инвестирования или дополнительного стимулирования персонала. Поэтому часто говорят о так называемых свободных денежных потоках (Free Cash-flow) предприятия.
K(l):
Если ценность совокупного капитала оценивается на базе общего денежного потока, то никакие различия между производственной и финансовой деятельностью не проводятся. Ценность совокупного капитала исчисляется по двум компонентам: фактической ценности свободного денежного потока в течение планового периода и после его окончания. Объемы свободных денежных потоков планового периода, например пятилетнего, могут быть запланированы с достаточной степенью точности, а сальдо платежей или свободные денежные потоки, лежащие за пределами планового периода, учитываются через величину остаточной ценности (стоимости) предприятия, принимаемой равной величине денежного потока, рассчитанной на базе данных о денежном потоке последнего планового периода. Общепризнано следующее правило: информационная значимость метода ценности капитала снижается, когда фактическая величина остаточной стоимости предприятия значительно превышает фактический объем денежных потоков в рамках планового периода.
В зависимости от субъективности оценки будущих перспектив развития предприятия сальдо денежных поступлений, требуемых для расчета остаточной стоимости предприятия, можно варьировать при помощи коэффициента, большего или меньшего единицы. Определяющими здесь являются прогнозы относительно рыночного потенциала, уровня НИОКР и человеческих ресурсов и их влияние на будущее предприятия. Например, остаточная стоимость может быть увеличена, когда предприятие обладает перспективными, пользующимися растущим спросом продуктами.


Конкретно планируемые (положительные или отрицательные) величины денежных потоков и остаточная стоимость предприятия дисконтируются по выбранной норме дисконта с целью определить ценность совокупного капитала. В качестве нормы дисконта при этом берется средняя, взвешенная по структуре капитала величина издержек по обслуживанию заемного и собственного капитала WACC (Weighted Average Cost of Capital). Издержки по собственному капиталу при этом могут быть рассчитаны с учетом состояния рынка капиталов на базе модели САРМ (Capital Asset Pricing Models), в которой взаимосвязь между ожидаемой нормой дисконта для рискового капиталовложения и величиной риска определяется по формуле
Ожидаема доходность рискового капиталовложения соответствует, таким образом, на равновесном рынке капиталов доходности безрискового вложения плюс премия за риск, которая исчисляется как произведение величины риска и рыночной цены риска. Последняя представляет собой разность между ожидаемой доходностью рыночного портфеля и доходностью безрискового вложения, деленную на величину обычного риска по рыночному портфелю.
В качестве издержек по заемному капиталу берут процент по нему, требуемый кредиторами на данный момент. Компонента заемного капитала должна быть соответствующим образом скорректирована с учетом налоговых требований к нему. Структуру капитала целесообразно определять на основе данных балансов о текущей или рыночной стоимости либо по желаемой (целевой) структуре. На практике часто из соображений снижения риска доля заемного капитала может быть ограничена.
На рис. 62б представлен простой пример определения издержек капитала.

Рис. 62б. Пример определения взвешенных издержек по обслуживанию капитала
К (2):
Второй подход к определению ценности капитала основан на раздельном рассмотрении денежных потоков, связанных с производственной и финансовой деятельностью. Операционные денежные потоки непосредственно связаны с производственной (основной) деятельностью. Денежные потоки, которые не связаны непосредственно с производственной деятельностью (денежные потоки по финансовым инвестициям и прочим необязательным для деятельности предприятия инвестициям), образуют неоперационные денежные потоки. На практике ценность капитала чаще всего рассчитывается при подобном разделении денежных потоков.
В рамках такого подхода прежде необходимо определить операционные денежные потоки планового периода. Как эти потоки, так и остаточная стоимость оперативного денежного потока на конец планового периода дисконтируется при помощи выбранной нормы дисконта, в результате чего получаются текущая ценность операционного денежного потока и текущая остаточная ценность предприятия (рис. 62в).

Рис. 62в. Определение дифференцированной ценности капитала на базе величины совокупного денежного потока
В качестве третьей составляющей определяют текущую ценность неоперационных денежных потоков. Хотя при определении сальдо поступлений по производственной деятельности последние разделяются с поступлениями по непроизводственной деятельности, от дисконтирования будущих неоперационных денежных потоков, как правило, отказываются. Вместо этого для упрощения расчетов значение неоперационных денежных потоков принимают равным текущей рыночной стоимости соответствующих активов на момент оценки (например, финансовые вложения по их курсовой стоимости). Тем самым упрощенно текущая стоимость активов предприятия, не являющихся необходимыми для производственного процесса, привлекается в качестве компоненты ценности совокупного капитала.
Текущая стоимость операционных сальдо поступлений, текущая остаточная стоимость активов, не являющихся необходимыми для производственной деятельности, образуют ценность совокупного капитала предприятия (рис. 62г).

Рис. 62г. Определение дифференцированной ценности капитала на базе операционного денежного потока
Таким образом, ценность совокупного капитала рассчитывается на базе величин дисконтированных денежных потоков до вычета из них всех выплат инвесторам. Она показывает выгодность инвестиционного проекта и позволяет сделать выводы о его общей рентабельности. Значит, показатель ценности совокупного капитала может служить в качестве важнейшего ориентированного на результат инструмента принятия решений по распределению ресурсов на предприятии. Если рассчитанная ценность совокупного капитала предприятия положительна, то это означает, что получаемая в результате осуществления проекта прибыль позволит не только выплатить проценты по собственному и заемному капиталу и сделать другие необходимые в будущих периодах выплаты, но и получить сверхприбыль. Если этот показатель отрицателен, то это означает, что рассматриваемый проект не в состоянии удовлетворить даже требования инвесторов и обеспечить необходимые в будущем платежи. Ценность совокупного капитала может определяться также и для оценки отдельных инвестиционных проектов, которые трудно классифицировать по источникам финансирования. Структура и издержки финансирования могут быть учтены при помощи рассчитанной соответствующим образом нормы дисконта. Кроме того, ценность совокупного капитала может быть использована для предприятия в целом при необходимости оценить его доходность как объекта инвестирования.
Рассчитанная для предприятия в целом ценность совокупного капитала может быть дифференцирована на ценность заемного капитала и ценность собственного (или акционерного) капитала. В первом случае речь идет о рыночной ценности задействованного на предприятии заемного капитала. Ценность собственного капитала при этом определяется простым вычитанием из ценности совокупного капитала ценности заемного капитала и представляет собой основной критерий принятия решений для собственников и потенциальных инвесторов. Концепция ценности акционерного капитала базируется на том, что все дисконтированные доходы (сальдо поступлений) принадлежат только акционерам предприятия.
Однако эти доходы являются результатом совместных усилий как собственников (акционеров), так и персонала предприятия. Поскольку величина дисконтированных доходов превышает согласованные договорами притязания на доход кредиторов и инвесторов, то остающийся чистый доход за период в соответствии с нашей концепцией его использования должен идти на цели развития предприятия, а также для дополнительного распределения между инвесторами (собственниками), выплаты тантьем руководству и участия в прибыли персонала. При этом притязания акционеров на то, чтобы распределить чистый доход между ними пропорционально вложенному капиталу, должны регулироваться договорным путем на базе показателей номинальной, реальной или рыночной стоимости капитала, т.е. с учетом развития рыночной ситуации. Соответственно остающийся чистый убыток в случае исчерпания финансовых резервов также должен погашаться за счет акционеров и персонала предприятия.
Для использования остаточного дохода или убытка необходимо рассчитать остаточную чистую ценность капитала предприятия на момент принятия решения, так как она, базируясь на объемах дисконтированных денежных потоков (с учетом согласованных в договорном порядке претензий инвесторов и кредиторов), отражает положительную или отрицательную ценность предприятия. Если. остаточная ценность капитала предприятия положительна, то полученный чистый доход может быть (в качестве дополнительных выплат) поделен между основными субъектами предприятия. Когда рассматриваемый показатель отрицателен, в планируемом периоде ожидаются убытки, которые должны быть предотвращены путем более эффективной работы предприятия. Если последнее не удается, то это ведет к нарушению обязательств перед инвесторами. Если же, несмотря на отрицательную величину остаточной чистой ценности капитала, минимальные дивиденды по акциям все равно выплачиваются, то это возможно по крайней мере краткосрочно только за счет уменьшения акционерного капитала. То же самое верно в аналогичных ситуациях в отношении выплат руководству и другим сотрудникам предприятия.
Приведенные выше рассуждения можно проиллюстрировать на следующей схеме:

Остаточная чиста ценность капитала предприятия может быть определена непосредственно путем дисконтирования чистых денежных потоков будущих периодов, которые отличаются от денежных потоков за период на величину минимальных дивидендов, процентов по заемному капиталу, а также других платежей по капиталу (включая претензии инвесторов на возврат его средств) (рис. 62д, 62е). Если при расчете объемов денежных потоков учитывать лишь платежи, связанные с заемным капиталом, то после их вычета получают сальдо платежей по собственному капиталу, которые позволяют определить ценность собственного (акционерного) капитала.

Рис. 62д. Сальдо платежей (операционный и неоперационный денежный поток) для определения ценности совокупного капитала перед реализацией стратегии

Рис. 62е. Сальдо платежей для определения ценности акционерного капитала и остаточной (чистой) ценности капитала предприятия после реализации стратегии
Примеры на рис. 62ж, 62з поясняют расчеты, связанные с определением рассмотренных выше показателей ценности собственного (акционерного) капитала и остаточной чистой ценности капитала предприятия двумя способами. Косвенным: путем вычитания показателя ценности заемного капитала и согласованных в договорном порядке претензий инвесторов и персонала на собственный капитал из показателя ценности совокупного капитала и прямым: путем учета выплат, связанных с кредиторами и инвесторами, в доходах будущих периодов. В последнем случае необходимо помнить, что эти платежи дисконтируются соответственно по своей специальной ставке процента. В примере на рис. 62з дополнительно с четвертого по шестой периоды предусмотрено привлечение кредита, что приводит к изменению средневзвешенной расчетной ставки процента в этих периодах и тем самым к изменению ценности капитала. В каждом периоде средневзвешенная расчетная ставка процента должна рассчитываться с учетом структуры капитала и процентов на собственный и заемный капитал.

Рис. 62ж. Пример расчета ценности капитала для предприятия в целом без изменения величины капитала в рассматриваемом периоде

Рис.62з. Пример расчета ценности капитала для предприятия в целом с учетом поступления и возврата заемного капитала в рассматриваемом периоде.
В рамках стратегического планирования полей бизнеса предприятие в целом должно быть оценено до и после реализации стратегии на основе всех рассмотренных выше показателей ценности капитала, для того чтобы можно было сравнить разные стратегии с точки зрения их влияния на увеличение ценности капитала предприятия. Среди альтернативных стратегий полей бизнеса лишь та будет оптимальной, которая обеспечивает наибольший прирост ценности собственного (акционерного) капитала и тем самым остаточной чистой ценности предприятия. Положительная разница между ценностью (стоимостью) предприятия до и после реализации стратегии означает увеличение ценности (Value Creation), отрицательная разница уменьшение ценности (Value Destruction).
Увеличение ценности может быть достигнуто путем проведения производственных и финансовых мероприятий и основывается на более эффективной комбинации элементов труда и капитала. Если бы данный прирост перераспределялся только в пользу собственников капитала, то у персонала не было бы мотивации для достижения более высокого уровня дохода. Во избежание такой ситуации и для того, чтобы направить принятие решений и мер на зарабатывание оптимальной ценности капитала предприятия, в рамках системы стимулирования руководителей рекомендуется привязать их стимулирование к приросту ценности совокупного капитала. Если часть полученного прироста ценности капитала используется для повышения эффективности работы предприятия, например для расширения НИОКР, то тем самым для всех участников гарантируется успешное дальнейшее развитие предприятия.
Ожидаемое или фактическое снижение ценности должно вести к изменению стратегии, к инновациям, а при необходимости и возможности к ограничению претензий на доход со стороны поставщиков, государства, а также инвесторов и персонала.
В других случаях это может вызвать перебазирование производств, замену руководителей и сокращение персонала, а возможно, частичную либо полную остановку предприятия. Концепция остаточной чистой ценности капитала требует в экстремальных случаях уступок как со стороны персонала, так и вкладчиков капитала предприятия.
3.1.3.4. Ориентированная на результат оценка взаимосвязанных инвестиционных проектов с использованием дерева принятия решений
Оценка связанных во времени и функционально инвестиционных альтернатив, которые можно реализовать в плановом и последующих периодах, может быть облегчена использованием дерева принятия решений. Это метод представления и математического решения комплексных проблем с учетом различных альтернатив состояния внешней среды. Он способствует гибкому планированию; наряду с решением проблемы в рамках данного плана развития могут быть учтены и подготовлены возможные альтернативные планы.
Важнейшими этапами применения данного метода в рамках стратегического планирования являются:
(1) выяснение проблемы и значимых целей;
(2) поиск возможных вариантов решения (инвестиционных альтернатив);
(3) разработка основных принципов оценки инвестиционных проектов.
Представление дерева принятия решений
Дерево принятия решений это схематично представленный комплекс решаемых проблем. Взаимосвязи между принимаемыми решениями и их воздействием в будущих условиях внешней среды (состояния, случайные события, рыночная ситуация), а также возможные будущие решения представляются и разъясняются при помощи древовидной схемы.
Обычно дерево принятия решений строится при помощи узлов и соединяющих их линий (ветвей). Узел в форме квадрата ситуация принятия решений или результат. Узел в форме круга представляет возможные будущие события. Линии символизируют переходные связи, для которых задаются вероятности осуществления событий. Все альтернативные решения и ситуации во внешней среде должны взаимно исключаться.
Расчет результатов альтернативных решений
При помощи дерева принятия решений определяют все важнейшие решения, причем в зависимости от принятого метода расчета могут быть выбраны разные пути решения.
Различают следующие методы расчета:
Метод с полным перечислением,
предполагающий оценку всех возможных решений (в том числе и промежуточных), из которых выбирается наилучшее. Использование этого метода наиболее целесообразно, если количество альтернатив невелико, особенно в том случае, когда речь идет об одноразовых неповторяющихся проблемах, для которых необходимо разрабатывать особый способ решения. Поскольку стратегические проблемы, как правило, связаны с ограниченным количеством возможных альтернатив, которые могут быть проанализированы достаточно грубо или частично, применение данного метода здесь представляется возможным. В этом случае оптимальное решение ищут обычно непосредственно на дереве принятия решений, возвращаясь каждый раз к узлам разветвления проблем (Roll-back-method).
Метод с ограниченным перечислением, метод динамического планирования, метод ответвлений и скачков (Branching and Bounding-Verfahren) дают другие возможности расчета оптимальных или близких к оптимальным решений для связанных содержательно и во времени проблем. Границы использования этих методов зависят от числа возможных комбинаций, счетных возможностей компьютера и затрат. Их применение предполагает специальный алгоритм преимущественно для решения повторяющихся проблем с одинаковой структурой.
Проблема:
Оптимальное планирование потенциала для нового продукта с предполагаемым сроком жизни 10 лет.
Альтернативы:
Строительство большой или маленькой фабрики к плановому сроку; при усилении спроса возможно расширение маленькой фабрики через два года.
База оценки:
Прогнозы относительно денежных потоков при различных состояниях внешней среды, оценки вероятности наступления событий, расчеты ценности капитала (методом обратного анализа). На рис. 63 данная проблема представлена в виде дерева принятия решений.

Рис. 63. Дерево решений с полным перечислением условий принятия ориентированных на результат решений относительно продуктовой программы и потенциала
Информационная ценность метода дерева решений значительна, поскольку дает руководству предприятия следующие возможности:
В рамках стратегического планирования при помощи дерева принятия решений можно оценивать внутренние и внешние возможности роста.

3.1.3.5. Ориентированная на результат оценка инвестиционных проектов/программ и объема внешнего финансирования
Если не исходить из имеющегося капитала, то для оценки инвестиционных возможностей руководству предприятия потребуется информация о влиянии различных возможностей мобилизации капитала на результат.
На практике ставка процента в зависимости от устойчивости предприятия растет при увеличении потребности в капитале. Если оценивать различные возможности финансирования с точки зрения результата, без ограничения финансирования, то они могут быть проранжированы в . зависимости от роста процентной ставки; этому противопоставляются проранжированные по падающей доходности возможности инвестирования. Точка пересечения этих кривых оптимальная с позиции результата программа инвестирования и финансирования (рис. 64а), так как рентабельность инвестиций выше точки пересечения кривых будет меньше, чем издержки необходимого для этого капитала.

Рис. 64а. Оптимальные объемы инвестирования и финансирования при неограниченном предложении капитала
На практике, однако, возможности привлечения капитала ограничены. Эти границы устанавливают инвесторы на основании допустимого с их точки зрения уровня задолженности. Исходя из определенного объема собственного капитала, возможность увеличения которого существенно ограничена в зависимости от рыночной ситуации, отношений собственности и желаемого соотношения собственного и заемного капитала, определяют максимально возможную к получению величину заемного капитала и соответственно долю внешнего финансирования.
Таким образом, можно установить ограничения по масштабам инвестирования (рис. 64б).

Рис. 64б. Инвестиционная программа при ограниченном предложении капитала
При заданной величине собственного капитала возможность финансирования за счет заемных средств может быть определена также по оптимальному с точки зрения издержек капитала уровню задолженности. Оптимальное с точки зрения издержек соотношение собственного и заемного капитала может быть получено из кривых норм издержек собственного и заемного капитала и соответственно из рассчитанных на их основе взвешенных норм издержек всего инвестированного капитала (рис. 65а).

Рис. 65а. Определение оптимального по издержкам уровня задолженности при заданном объеме собственного капитала
В функции издержек выражено отношение, с одной стороны, собственников, а с другой стороны, кредиторов к рискам в финансовой сфере предприятия. Это касается рисков, связанных со структурой капитала и финансированием. Причем эти риски взаимосвязаны один с другим и с общим риском существования предприятия. В соответствии с большим объемом финансирования, требуемым при имеющемся объеме собственного капитала, потенциальные объекты инвестирования ранжируют по их доходности.
Исход из средней величины RoI предприятия также можно рассчитать максимальную с точки зрения результата величину капитала при оптимальной его структуре. В плановом периоде это делают, суммируя полученные под различный процент (не превышающий рентабельность инвестиций) объемы заемного капитала. При низкой потребности в капитале сначала используют капитал со сравнительно низкими процентными ставками (рис. 65б).

Рис. 65б. Определение оптимальных объемов инвестирования и финансирования
Модель может быть дополнена учетом влияния отдельных видов капитала на общие издержки финансирования, а также учетом фактора риска.
Исход из ожидаемой величины средней рентабельности инвестированного в предприятие капитала максимальную величину капитала и его структуру можно определить даже в том случае, когда варьируется не только величина заемного, но и собственного капитала при известных в каждом случае ставках процента.
Также эта оценка возможна при нелинейности функций издержек капитала (см. пунктирные линии на рис. 65в).

Рис. 65в. Определение оптимального уровня задолженности при переменном собственном и заемном капитале
Эти ориентированные на результат и возможности финансирования плановые расчеты в качестве информации для руководства предприятия показывают границы теоретически и практически возможного объема инвестиций. Представленные здесь подходы к определению объема инвестирования и финансирования при оптимальных издержках не гарантируют текущую ликвидность предприятия. При планировании инвестиций и их финансирования не учитываются сроки кредитов, и они не включаются в финансовые планы предприятия в целом. Поэтому информационное содержание таких расчетов ограниченно.
3.1.3.6. Ориентированная на результат и ликвидность финансовая оценка инвестиционных проектов/программ в рамках моделей сводного планирования
Ориентированные на результат и ликвидность и тем самым на финансирование инвестиционные проекты/программы могут оцениваться на базе общефирменных моделей (см. раздел 5.4). Такие модели должны описывать с математической точки зрения все или по крайней мере важнейшие события, происходящие на предприятии. При этом для планирования полей бизнеса наибольший интерес представляют два типа моделей.
К первому типу относятся используемые для имитации описательные модели, построенные в форме простых или сложных систем уравнений, которые трансформируются в модели принятия решений путем введения целевой функции. Ко второму типу аналитические модели принятия решений, основанные на использовании линейного или смешанного целочисленного программирования.
При этом речь идет либо о моделях, содержащих исключительно стоимостные показатели, так называемых финансовых моделях, и моделях результатов (балансовых моделях), либо о моделях, которые наряду со стоимостными показателями содержат натуральные и временные параметры. Причем для стратегического планирования интерес представляют прежде всего высокоабстрактные модели, т.е.
укрупненные модели, во главу угла которых ставится планирование продуктовой программы и потенциала и их влияния на результат и ликвидность. Однако должно также учитываться влияние специфических функциональных и региональных стратегий.
Ниже рассматриваются модели, которые позволяют максимизировать ценность капитала при учете заданных целей по периодам (дополнительные условия).
При помощи таких моделей можно на базе ряда определяющих результат и ликвидность факторов проанализировать влияние альтернативных продуктовых программы и потенциала на высшие монетарные цели предприятия. Причем в случае имитационных моделей можно просчитать и сравнить лишь ряд определенных альтернатив, тогда как при использовании аналитических моделей можно рассмотреть все возможные альтернативы и посредством определенных алгоритмов найти оптимальное решение при учете дополнительных условий.
3.1.3.6.1. Имитационные модели
Для нас представляют интерес общие имитационные модели, которые дают базу для ориентированного на результат и ликвидность принятия решений относительно планировани альтернативных продуктовых программ и потенциала или инвестицонных проектов и программ и позволяют рассчитать ценность капитала. Следовательно, основой для принятия решения являются:
В качестве примера имитационной модели рассмаривается в обобщенном виде "СОРЕ" (Computer Oriented Project Evaluation), разработанная фирмой Kreditanstalt fur Wiederaufbau, Frankfurt/Main.
Основные элементы модели
COPE это модель для расчета показателей проектов на уровне отдельных предприятий и народного хозяйства в обычной для фирм, консультантов или банков форме с целью определить эффективность и целесообразность финансирования крупных инвестиционных проектов и программ.
При помощи такой модели могут разрабатываться прогнозы и проводиться ретроспективные аналитические расчеты. Модель СОРЕ представляет собой методически целостную программу, где показатели приводятся как к текущим, так и к постоянным ценам базисного года. Модель СОРЕ может быть использована для оценки:
В модели СОРЕ делаются расчеты для оценки с точки зрения данного предприятия или всего народного хозяйства:
При этом модель СОРЕ обеспечивает:
Требования к техническому и программному обеспечению
Модель СОРЕ предназначена для пользователей, профессионально владеющих методикой расчетов экономической эффективности, но не имеющих никаких специальных знаний по информатике.
В качестве базового программного продукта для реализации модели СОРЕ используется программа Lotus 1-2-3 версия 3.x. Кроме того, необходим персональный IBM-совместимый компьютер с объемом свободной памяти не менее 8 МБ.
Для пользования программой достаточны минимальные знания о базовом программном продукте. Пользователю предлагается следующая помощь:
Возможна подгонка программы под условия конкретного предприятия-пользователя, в частности:
Структура модели
Модель СОРЕ состоит из 25 входных (исходных) и 29 выходных (результирующих) таблиц (рис. 66а). Входные таблицы включают четыре блока (общие данные, сведения об инвестициях, финансировании, себестоимости продукции и реализации), дополненные данными о налогах для расчета рентабельности, а также финансового анализа и анализа чувствительности. Таблицы на выходе содержат важнейшие результирующие данные (об инвестиционных расчетах, расчетах издержек, данные о прибылях и убытках, балансе, денежных потоках, финансовом плане). Анализ чувствительности, а также расчет важнейших параметров посредством задания целевой функции максимизации результата представляют собой важнейшие инструменты, позволяющие определять реалистичный "коридор результатов", а в зависимости от этого возможные тенденции развития.

Рис. 66а. Модель СОРЕ обзор входной и выходной информации
Реализация модели
Обработка информации о развитии ситуации с ценами, инфляцией и обменными курсами
Модель СОРЕ позволяет оценить рентабельность инвестиций на базе реальных цен, т.е. по покупательной способности определенного базового года. Финансовый анализ, как правило, осуществляется в текущих ценах. Данные для расчета инвестиций, издержек и выручки в зависимости от покупательной способности базового периода могут быть приведены в соответствие с текущим уровнем цен при помощи временных рядов (индексов роста). Реальный уровень цен выясняют, деля номинальные годовые значения на индекс (дефлятор), выражающий степень обесценения денег. Так, можно наглядно представить последствия изменения структуры цен (разница между изменением цен на товары и прогнозируемым обесценением денег), а также определить реальные величины ценности капитала и внутренней нормы рентабельности. Выбрав нужный дефлятор, расчеты реальных величин можно ориентировать на сохранение покупательной способности или на сохранение основных средств предприятия (рис. 66б). Если рассматриваются инвестиции за рубеж, все данные по издержкам и выручке при необходимости можно представить в национальной и иностранной валюте. Исходя из прогнозируемой тенденции общего развития цен для обеих валют в соответствии с принципом паритетности покупательной способности посредством модели рассчитывают ряд обменных курсов в текущих ценах. На практике представляется целесообразным ограничивать такие прогнозы обозримым временным промежутком, например пятью годами.

Рис. 66б. Схема исчисления цен с учетом покупательной способности базисного года (проверка проекта) при ретроспективном расчете
Описываемая методика позволяет учитывать влияние изменения цен, общего уровня инфляции и обменных курсов валют как важнейшие параметры при инвестициях за рубежом. Причем речь идет не об одном возможном результате, а об оценке "коридора", в котором наиболее реально получить результат.
Параметры для прогнозирования результатов
Для прогнозирования задают величины показателей инвестиций, оборотных средств, издержек и выручки предприятия. Кроме того, задают временной горизонт (до 30 лет с возможностью разделения на периоды ввода в действие и полномасштабного производства), сроки жизни отдельных компонентов инвестиционного проекта, параметры для оценки необходимой величины оборотных средств (дебиторскую задолженность, складские запасы и т.п.), производственные коэффициенты, а также механизмы ценообразования и формирования обменного курса. На базе этой информации оцениваются показатели ценности капитала, внутренней нормы рентабельности, период возврата вложенных средств и динамическая себестоимость (перераспределение фактических затрат по отдельным продуктам). Для финансового анализа необходимы дополнительные данные о финансировании (собственном и заемном капитале, условиях привлечения капитала), амортизации, оценке складских запасов, налоге на прибыль, дивидендах и т.д. При помощи этой информации посредством модели разрабатывается план инвестирования и финансирования, рассчитываются издержки и суммы покрытия, формируются план прибылей и убытков, плановый баланс и финансовый план с учетом валютных денежных потоков. Кроме того, эти расчеты можно трансформировать в народнохозяйственные расчеты. Отдельные элементы рассматриваемой модели представлены на рис. 66в.
213

Рис. 66в. Расчетная модель СОРЕ

Информационное содержание
Модель СОРЕ представляет собой гибкий расчетный инструмент, который при помощи внешних модулей может быть адаптирован для решения специальных проблем (например, для оценки сбыта). Она хорошо приспособлена для оценки как отдельных, так и взаимосвязанных инвестиционных проектов. Результатом реализации модели являются расчет рентабельности и комплексный финансовый анализ. Интегрированный пакет графиков и управленческих рекомендаций позволяет наглядно представить результаты для руководителей. Модель особенно хорошо приспособлена к оценке зарубежных инвестиций.
Для оценки стратегических альтернативных продуктовых программ и потенциала применяются также долгосрочные имитационные модели планирования результата и финансового планирования, которые позволяют одновременно оценивать альтернативные оперативные планы с максимальной степенью детализации в первом (бюджетном) году. Подобная модель будет рассмотрена в разделе 5.4.
3.1.3.6.2. Аналитические модели
Здесь представляют интерес аналитические модели, имеющие характер общих моделей предприятия. Речь идет об аналитических моделях, позволяющих максимизировать ценность капитала в рамках синхронного планирования продуктовой программы и потенциала с учетом прочих целей периода (дополнительных условий). В качестве примера такой модели, которая может применяться в качестве укрупненной модели планирования полей бизнеса, интегрированной с функциональным планированием, можно рассмотреть модель Поппа. Эта модель была разработана специально для решения проблемы стыковки стратегического и среднесрочного планирования на предприятиях.
Для определения системы целевых функций Попп предлагает две возможности:

В качестве дополнительных условий принимаются:
Ниже представлена модель для первой возможности. При этом в качестве целевой функции выступает максимизация ценности капитала С0, которая определяется суммированием приведенных к начальному периоду денежных потоков за некий плановый период t:

К (1): изменение верхних границ сбыта в результате проведения мероприятий по расширению сбыта и замене продуктов может быть ограничено нижними и верхними пределами.
К (2): объемы производства и сбыта не могут превышать измененной верхней границы сбыта. К (3): потоки замены продукта i в сумме равны 1.
б) В сфере производства:

Загрузка производственной мощности вида г ограничена существующей производственной мощностью и возможностями ее расширения.
в) В сфере персонала:

Использование персонала по каждой группе работающих w ограничивается сверху и снизу, г) Для плана ликвидности:

Ликвидность рассчитывается нарастающим итогом до соответствующего периода как превышение поступлений минус затраты по инвестициям в сфере производства и сбыта, минус затраты связанные с заменой продуктов. Для этих показателей могут быть заданы минимально допустимые значения.
д) Для плана прибыли:

Прибыль (G) рассчитывается как сумма покрытия минус амортизация в производственной сфере минус затраты по мероприятиям в сфере сбыта и по замене продуктов.
В завершение необходимо учесть следующие условия неотрицательности и целочисленности:

При необходимости данную модель можно расширить таким образом, что в процессе оптимизации можно будет учесть уменьшение производственных мощностей, осуществление финансирования за счет заемного капитала, проведение финансовых инвестиций, изменение акционерного и собственного капитала и т. д.

Обозначения символов в модели Поппа:
Параметры:
Для оптимизации данной модели необходимо придать линейную форму нелинейным функциям. Затем оптимизационные расчеты выполняются при помощи существующих программ смешанного целочисленного программирования.
В модели учитываются возможность и объем замены одного продукта другим, причем при замене допускаются потери в объемах. При этом при помощи модели можно планировать зависящие одно от другого стратегические поля бизнеса в противовес "классическому" портфельному анализу.
Кроме того, учитывается возможная взаимозависимость отдельных функциональных областей, таких, как сбыт, производство, персонал, финансы. Это особенно хорошо видно при планировании специальных мероприятий, например системы стимулирования сбыта или изменения производственных мощностей, где наряду с физическими эффектами в соответствующих функциональных областях рассматриваются и влияние на финансовую сферу, т.е. на денежные потоки и прибыль.
Объемы продуктов описываются соответственно х1, ..., хn, а переменные для управления специальными мероприятиями у1, ..., уn.
Представление переменных в форме "кнопок" указывает на то, что они являются ключевыми, определяющими принятие решения. Переменные "х" непрерывны или дискретны и неотрицательны, переменные "у" неотрицательны и целочисленны.
При помощи дополнительного включения параметра времени ключевые переменные и функциональные области взаимоувязываются и во времени.
Особенностью этой модели можно считать учет стратегических мероприятий и эффектов замещения в сфере сбыта. Учет (посредством введения дополнительных условий) прибыли позволяет на базе оптимизационных расчетов определить наиболее эффективные комбинации прибыли и ценности капитала. Практические расчеты показали, что снижение нижней границы прибыли ведет к снижению ценности капитала или вообще к отсутствию решения. Дополнительные расчеты позволяют определить RoI.
Применение модели на практике позволяет выявить интересные и существенные возможности повышения эффективности. Есть примеры реализации модели в некоторых отраслях: производстве обоев, продуктов питания, приборов и в фармацевтической промышленности.
Информационное содержание моделей для руководства предприятия
Информационное содержание рассматриваемых аналитических моделей связано с возможностью синхронной разработки:
Далее при помощи анализа чувствительности и комбинирования входных данных можно определить исходные пункты для разработки стратегий в разрезе основных направлений деятельности подразделений.
Модели синхронного производственного и инвестиционного планирования получили большое распространение в начале 60-х годов нашего столетия. Наряду с моделями Поппа были предложены модели, где главное внимание уделялось инвестиционному и финансовому планированию. В последнее время был предложен ряд общих моделей предприятия, базирующихся на аналитических моделях, в рамках которых довольно полно рассматривались возможности оперативного планирования и сводного общефирменного планирования прибыли и финансового планирования (см.
раздел 5.4).
Как правило, на практике не представляет особой сложности приспособление общей модели предприятия к условиям данной конкретной фирмы. Однако особая трудность в поиске и предоставлении всей необходимой для долгосрочного планирования информации.
3.1.4. Этап принятия решения при планировании полей бизнеса: выбор продуктовой программы и производственного потенциала
Представленная база оценки, ориентированная прежде всего на результат, служит основным инструментом принятия решения об интегрированных продуктовых программах и производственном потенциале в плановом периоде.
С одной стороны, анализируемые альтернативные варианты потенциала и соответствующие продуктовые программы, т.е. инвестиционные проекты и программы, классифицируются с точки зрения сформулированных целей прибыли и на основе результатов динамических инвестиционных расчетов. Это может осуществляться как на базе ценности капитала, так и на базе внутренней нормы рентабельности. При использовании дерева принятия решений, имитационных или аналитических оптимизационных моделей можно получить оптимальные с точки зрения ценности капитала или результата инвестиционные программы с определенной последовательностью инвестиций как для планового периода, так и для будущих периодов.
При оценке инвестиционных проектов необходимо принимать во внимание не только цель достижения результата, но и прочие количественные и качественные цели. Если речь идет о частично или полностью конкурирующих целях, то необходимо ранжировать их по важности.
С другой стороны, необходимо анализировать влияние различных инвестиционных программ на перспективные цели, а также на возможность их реализации в будущих периодах. С точки зрения сформулированных на несколько периодов целей оборота, результата (прибыли) и ликвидности этот анализ должен осуществляться на базе общефирменных планов прибыли и финансовых планов. Необходимо проанализировать, каким образом ожидаемые денежные потоки, а также капитал в рассматриваемых инвестиционных альтернативах способствуют достижению закрепленных в рамках общефирменного целевого планирования целей предприятия.
Развитие при этом определяется отчасти уже сделанными или находящимися в стадии освоения инвестициями. При этом может потребоваться ранжирование целей по их важности, например в том случае, когда инвестиции при очень высокой ценности капитала обещают прибыль лишь через ряд лет, причем вследствие снижения объемов реализации они не удовлетворяют цели расширения доли рынка. Однако использование моделей с достаточно хорошо сформулированными целями по периодам частично освобождает от необходимости проводить сравнение и согласование целей. Но даже в этом случае необходимо проверять, смогут ли введенные в модель значения показателей, например о внешнем финансировании или изменении численности персонала, быть достигнуты в определенном объеме в будущих периодах.
С завершением этого этапа процесса принятия решения принимаются долгосрочные интегрированные продуктовая программа и план потенциала.

Планирование полей бизнеса в концернах с централизованной организацией управления
Дитгер Хан 'ПиК: Планирование и контроль: концепция контроллинга'IV. Интегрированные планово-контрольные расчеты на многозвенных предприятиях (в концернах) с дивизиональной организационной структурой
3. ПиК на уровне штаб-квартиры концерна в рамках стратегического планирования
3.2. Планирование полей бизнеса в концернах с централизованной организацией управления
Вопрос централизации принятия решений в концернах часто регулируется таким образом, что штаб-квартира наряду с полномочиями планирования генеральных целей обладает полномочиями на принятие других существенных решений, вследствие чего отделениям остается лишь право вносить предложения.
В концернах с дивизиональной организационной структурой представляется целесообразным управлять отделениями посредством стратегического планирования, в особенности бизнес-планирования, и делегировать им право принимать только оперативные решения по поводу целей и мероприятий.
Успех внедрения дивизиональной организационной структуры существенно зависит от того, удастся ли интегрировать отделения в единое целое, задав им систему целей и контроля за их осуществлением так, чтобы руководство концерна не вмешивалось в текущую деятельность и принятие текущих решений. Перед руководителем продуктового отделения должны быть поставлены стратегические цели, чтобы он, с одной стороны, достаточно свободно мог проявлять предпринимательскую инициативу и более эффективно использовать информацию, а с другой стороны, действия отделения наилучшим образом "подгонялись" под общую концепцию концерна.
Возможны два варианта стратегического планирования. Либо штаб-квартира передает отделениям разработанные ею автономно долгосрочную интегрированную продуктовую программу и план развития потенциала с возможной дальнейшей дифференциацией по продуктам и рынкам, либо штаб-квартира совместно с руководителями отделений разрабатывает на основе представленных ими проектов планов долгосрочный план всего концерна и отделений. При этом стирается грань между централизованным и децентрализованным управлением.
Однако контроль в любом случае остается за штаб-квартирой.
При утверждении стратегического плана высшее руководство устанавливает долгосрочную продуктовую программу и связанные с ней баланс мощностей и план территориального размещения производств по отделениям. Оно принимает решения о включении новых продуктов и продуктовых групп в программу и о том, какому отделению будет поручено производство новой продукции; с учетом кривой жизненного цикла и калькуляций себестоимости оно решает, какие продукты должны быть изъяты из программы, а какие должны быть поддержаны; какие продукты будут производиться по лицензии, а какие должны быть разработаны собственными силами.
С этим тесно связаны стратегические решения о НИОКР. Наряду с координацией исследований и разработок, выполняемых отделениями, центральный отдел НИОКР часто сам проводит фундаментальные исследования, передавая прикладные разработки отделениям.
При централизованном управлении из блока решений, касающихся инвестиций, в компетенции отделений остаются лишь решения о финансировании мероприятий по рационализации производства и восполнению выбывающих основных средств, причем эти решения должны удовлетворять общеконцерновым критериям эффективности. Наряду с важнейшими инвестиционными решениями, обусловливающими изменения "внутренних размеров" концерна, штаб-квартира принимает решения об изменении "внешних размеров", например, решения о покупке или продаже дочерних предприятий. В компетенцию штаб-квартиры входит также принятие решений относительно изменения места размещения производств, организационной и юридической структуры концерна и расстановки руководящих кадров. Причем принимаемые штаб-квартирой решения должны утверждать соответствующие компетентные органы.
Все эти решения в рамках стратегического планирования даже в условиях централизованного управления должны готовить ключевые, координирующие и штабные отделы штаб-квартиры, по возможности совместно с руководством и аппаратом управления отделений.Однако окончательно планы утверждает высшее руководство концерна, к которому принадлежат и руководители отделений.
На рис. 165б представлен процесс согласования продуктовой программы и инвестиций штаб-квартирой и отделениями концерна в условиях централизованного управления.

Рис. 165б. Координация действий штаб-квартиры и отделений в области стратегического программного планирования (при централизованном управлении)

Планирование полей бизнеса вконцернах с децентрализованнойорганизацией управления
Дитгер Хан 'ПиК: Планирование и контроль: концепция контроллинга'IV. Интегрированные планово-контрольные расчеты на многозвенных предприятиях (в концернах) с дивизиональной организационной структурой
3. ПиК на уровне штаб-квартиры концерна в рамках стратегического планирования
3.1. Планирование полей бизнеса в концернах с децентрализованной организацией управления
При децентрализованной организации управления руководящие органы отделений в составе концерна обладают значительными правами относительно принятия решений, касающихся бизнес-планирования. Центральные координирующие отделы обладают в этом случае преимущественно консультационными функциями. Консультационная поддержка по специальным вопросам оказывается отделениям, но главным образом руководству концерна. Процесс консультирования должен быть достаточно интенсивным, поэтому соответствующим центральным отделам необходимо иметь в своем составе сильных, пользующихся большим авторитетом специалистов, которые одновременно контролировали бы соблюдение общеконцерновых приоритетов, поскольку существует опасность, что отделения будут преследовать собственные интересы, не всегда соответствующие целям всего концерна.
При децентрализованном управлении стратегическое планирование полей бизнеса и тем самым продуктовой программы и потенциала осуществляют отделения на основе генеральных целевых планов концерна автономно.
При планировании продуктовой программы отделения принимают решения: о номенклатуре, уровне качества, ценах и объемах производства продукции; включении в программу новых или снятии с производства устаревших изделий; покупке лицензий или о самостоятельной разработке новых продуктов; региональном распределении каналов сбыта и т.д. Центральные службы должны интегрировать эти планы отделений в общий план концерна, поддерживая при этом постоянный контакт с руководством отделений, консультировать их о путях разрешения возникающих противоречий между целями отделений и всего концерна. Однако окончательное решение остается за руководством отделений.
Такая самостоятельность, если это соответствует целям руководства концерна, может зайти столь далеко, что отделения, выпуская одинаковую продукцию, начинают конкурировать между собой на всех или определенных рынках.
Каждое отделение, по крайней мере в пределах своих накопленных амортизационных отчислений, само реализует свои инвестиционные проекты, если они соответствуют общеконцерновым критериям эффективности. Для инвестиционных расчетов и оценки инвестиций штаб-квартира предоставляет отделениям необходимые общие прогнозные данные, сведения о ставках налогов и прочую информацию для унификации расчетов.
В отдельных случаях, особенно в международных концернах, отделения могут автономно принимать все решения, касающиеся внешнего финансирования.
Однако в целях соблюдения общеполитических интересов концерна при планировании продуктовой программы и потенциала требуется постоянное согласование стратегических действий с руководством концерна.
Руководство концерна обладает в процессе бизнес-планирования по отношению к руководству отделений лишь пассивным правом наложить вето на принимаемые ими решения. Ориентированный на финансово-экономические результаты контроль за продуктовыми программами и потенциалом отделений ведет штаб-квартира концерна, сравнивая фактические показатели получаемой отделениями и перечисляемой концерну прибыли с запланированными.
На рис. 165а показаны информационные потоки между штаб-квартирой и отделениями концерна в процессе интегрированного планирования продуктовой программы и потенциала в условиях децентрализованной системы управления.

Рис. 165а. Координация действий штаб-квартиры и отделений в области стратегического программного планирования (при децентрализованном управлении)

Планирование продуктовой программы
Дитгер Хан 'ПиК: Планирование и контроль: концепция контроллинга'III. Интегрированные планово-контрольные расчеты на предприятиях с функциональной организационной структурой
4. ПиК в рамках оперативного планирования
4.1. Планирование продуктовой программы
Оперативное планирование продуктовой (номенклатурной) программы может также проводиться в соответствии с этапами процесса принятия решения. Результатами такого планирования являются среднесрочные и краткосрочные номенклатурные программы, на базе которых затем разрабатываются планы по функциональным сферам деятельности, в первую очередь планы сбыта, производства, снабжения.
При помощи компьютерных моделей можно интегрировать оперативное продуктовое планирование с функциональным и общефирменным планированием результата и финансовым планированием, а также со стратегическим планированием.
Процесс оперативного планирования продуктовой программы может быть упрощенно представлен так:
Цель: разработка оптимальной с точки зрения прибыли и сумм покрытия продуктовой программы на базе суммы покрытия по продуктам и рынкам.
Разработка альтернативных продуктовых программ (комбинации видов изделий и объемов их производства) с учетом дополнительных условий:
Оценка альтернатив в зависимости от различных ситуаций принятия решения:
Выбор подходящей альтернативы: утверждение плановой продуктовой программы.
4.1.1. Этап постановки проблемы: предмет и цели среднесрочного и краткосрочного планирования продуктовой программы
При оперативном планировании продуктовой программы речь идет об установлении видов и объемов производства и сбыта изделий в среднесрочном и краткосрочном периодах, а также о расчетах в соответствующих закупочных и отпускных ценах показателей издержек, выручки, сумм покрытия и результата. Планирование продуктовой программы представляет собой целенаправленную, систематическую подготовку и принятие решений об альтернативных программах продуктов при заданных внутренних и внешних условиях (ограничениях).
С одной стороны, исходным пунктом продуктового планирования являются сформулированные в рамках генерального целевого планирования стоимостные цели. Наряду с общими императивами (стремлением к прибыли и обеспечению ликвидности), интерес представляют прежде всего средне- и краткосрочные стоимостные цели по периодам (прибыль и оборот), которые в свою очередь могут корректироваться с изменением продуктовой программы.
С другой стороны, исходной базой для средне- и краткосрочного продуктового планирования служит как долгосрочная продуктовая программа, разработанная в рамках стратегического планирования, так и предусматриваемый в планируемом периоде потенциал или его изменения.
Разработанная в рамках оперативного планирования оптимальная по периодам с точки зрения прибыльности и сумм покрытия продуктовая программа всегда есть результат специфических процессов использования потенциала, характеризуемых в необходимых случаях планами загрузки мощностей по каждой группе оборудования (рис. 74а).

Рис.74а. Принципиальные взаимосвязи между оперативным планированием продуктовой программы и планированием производственных процессов (планирование заказов)
При оперативном планировании следует принимать во внимание тип производства на данном предприятии.
На моно-номенклатурном продуктовом предприятии с массовым производством продуктовое планирование не представляет особых проблем. Здесь получают оптимальную по результату и сумме покрытия продуктовую программу, доводя объем производства в рамках имеющихся свободных мощностей и при обеспечении положительной суммы покрытия изделия до уровня максимально возможного сбыта.
При серийном и единичном, а также побочном (с одновременным производством непрофильной продукции) и стапельном (в условиях стройплощадки) типах производства при оперативном продуктовом планировании следует учитывать проблему ограниченности производственной мощности. Здесь необходим отбор изделий для включения в производственную программу с использованием соответствующих оптимизационных расчетов и в зависимости от имеющихся на предприятии "узких мест".
При серийном и/или сортовом производстве, в котором различные виды продукции, технологически мало отличающиеся один от другого, производятся последовательно на одном и том же оборудовании или на взаимосвязанных, следующих одна за другой по ступеням производства группах оборудования, при планировании продуктовой программы определяются оптимальные с точки зрения издержек размеры партии и последовательность запуска партий в производство.
На предприятиях с единичным производством, т.е. производством с единичным размером партии, продуктовая программа может состоять из различных заказов, в том числе и целостных, не делимых на части. Кроме того, при планировании должна учитываться неопределенность поступления заказов в будущем. В условиях единичного производства необходимо интегрировать планирование продуктовой программы и процессов в единое мультипроектное планирование.
Особые проблемы возникают на предприятиях с партионным (Chargenproduktiori) и побочным (Nebenproduktiori) типами производства.
При продуктовом планировании на предприятиях с партионным производством особое внимание следует обратить на то, что размеры отдельных партий могут варьироваться лишь в узких пределах.
При наличии на предприятии побочного производства, когда в рамках одного производственного процесса одновременно неизбежно изготавливаются по меньшей мере два различных вида продуктов, соотношение объемов производимых продуктов может быть как жестко определено, так и меняться.
Стапельное производство характеризуется прежде всего несвязанностью факторов производства с местом монтажа (сборки, производства) и в то же врем привязанностью самого продукта к месту монтажа на длительный период. Речь идет при этом, как правило, об ориентированном непосредственно на потребителя или покупателя индивидуальном единичном производстве о серийном производстве, например в строительстве. Проблемы с продуктовой программой в такого типа производствах возникают из-за постоянной неопределенности получения заказов. Оперативное номенклатурное планирование можно охарактеризовать в этом случае как планирование потенциального предложения, базирующегося на данных долгосрочной продуктовой программы и уже имеющихся заказах (рис. 746).

Рис.74б. Взаимосвязь между оперативным планированием продуктовой программы и планированием заказов (проектов) при стапельном производстве
При планировании продуктовой программы во всех типах производства, кроме единичного и стапельного, нужно обязательно предусматривать определенные объемы незавершенного производства, балансировать путем создания складских запасов объема производимой и реализуемой продукции.
Рассмотрим более подробно планирование продуктовой программы на промышленном предприятии с мелкосерийным и крупносерийным типами производства. Цели и подходы к решению данной задачи могут применяться и в номенклатурном планировании на промышленных предприятиях с другими типами производства.
При помощи аналитических моделей и моделей принятия решения можно определить влияние различных альтернатив на достижение целей и выбрать программу, позволяющую наилучшим образом достигать цель (цели) в рамках краткосрочного или среднесрочного планового периода. В данном примере речь идет об одном годовом периоде.
Исход из концепции целевого результата, путем комбинирования производственных программ можно определить достигаемую сумму покрытия за период (ожидаемая переменная) по формуле



Сумма покрытия на единицу одного вида продукта (удельная сумма покрытия) получается как разница между ценой или чистой выручкой за единицу продукции и переменными (предельными) издержками единицы каждого вида продукции. Чистая выручка не включает скидки, премии, суммы переоценки. Переменные издержки включают прямые издержки (затраты на основные материалы и заработную плату производственных рабочих) и переменные косвенные издержки (затраты на энергию). Переменные издержки зависят от изменения объемов производства и применяемых технологий.
Если задать целевой результат в виде максимизации суммы покрытия за период, то целевая функция в модели принятия решения будет выглядеть так:

Ограничения минимально допустимые значения сумм покрытия или другие влияющие факторы должны учитываться путем введения дополнительных условий.
При неизменных постоянных издержках с максимизацией общей суммы покрытия за период одновременно максимизируется и прибыль.
4.1.2. Этап поиска: определение альтернативных продуктовых программ с учетом ограничений
Альтернативные продуктовые программы и их технико-экономические показатели рассматриваются как качественные и количественные переменные планирования. К качественным переменным относятся виды (наименования) изделий и их параметры, к количественным переменным физические объемы производства и влияющие факторы (например, размеры партий). За стоимостные переменные при расчетах сумм покрытия альтернативных номенклатурных программ по периодам принимаются цены на входе и выходе.
В практике продуктового планирования цены, издержки или суммы покрытия берутся в качестве некоторых констант (коэффициентов по видам продукции).
При разработке альтернативных продуктовых программ необходимо для установленных в рамках общей стратегической программы видов продукции учитывать ограничения, возникающие в различных функциональных сферах деятельности предприятия.
4.1.2.1. Ограничения по сбыту
При планировании продуктовых программ необходимы определенные данные о предполагаемых ситуациях на рынках сбыта и возможных действиях сбытовых подразделений предприятия, на базе которых формулируются ограничения и устанавливаются связи между альтернативными действиями и ожидаемыми переменными.
Во-первых, необходимо как можно детальнее изучить условия сбыта, которые при планировании продуктовой программы могут выступать в форме ограничений по объемам сбыта и в форме альтернативных возможностей установления цен. Причем ограничения по ценам могут быть не зависимыми одна от другой величинами, а объем сбыта может зависеть от уровня цен.
Во-вторых, при планировании сбыта эти взаимозависимости необходимо учитывать во времени при изменении цен и краткосрочном балансировании сбытовых и производственных возможностей путем регулирования размеров складского запаса готовой продукции. Причем следует принимать во внимание уже имеющийся портфель заказов (объем продукции по заключенным договорам).
Ограничения по объему сбыта могут быть трех видов: максимально возможный, минимально допустимый или обусловленный структурой ассортимента продукции.
Основанием планирования максимально возможных объемов сбыта для отдельных продуктов служат результаты рыночных исследований. Особенно важны здесь учет степени насыщения рынка и его способности воспринимать продукцию предприятия в будущих периодах, собственной рыночной доли и запланированных рыночных мероприятий предприятия, а также поведения конкурентов.
При таком подходе отдельные виды продукции должны отличаться один от другого не технологическими параметрами, а сбытовыми и экономическими. Если рыночная ситуация позволяет дифференцировать цены на схожие по технологии производства продукты на различных региональных рынках или для различных сегментов потребителей, то для планирования продуктовой программы требуется раздельное задание дифференцированных по районам сбыта или группам потребителей максимальных объемов сбыта.
Область принятия решения при краткосрочном продуктовом планировании определяется также требованием обеспечить в плановом периоде минимально допустимый объем сбыта. Это требование может быть обусловлено необходимостью выполнить уже заключенные долгосрочные договоры, по которым предприятие обязано поставлять определенное количество продукции по заранее установленным условиям или необходимостью для предприятия сохранить свое присутствие с определенным минимальным предложением продукции на рынках, привлекательных в долгосрочном плане. Иначе эту возможность легко упустить в погоне за краткосрочной максимизацией прибыли.
Максимальные и минимальные объемы сбыта как ограничения в моделях планирования продуктовой программы выражаются неравенствами. Нужно принимать также во внимание, что при планировании продуктовой программы скорректированные на величину предусматриваемых изменений складских запасов оценки сбыта задаются как минимальные и максимальные объемы сбыта. Тогда ограничения по сбыту в модели можно выразить следующим образом:

где МА, НА минимальный и максимальный объемы сбыта продукта j. Если ограничение по минимальному объему сбыта отсутствует, то принимается МА= = 0.
Наличие в продуктовой программе продуктов, оказывающих взаимное влияние на сбыт, может потребовать введения дополнительных ограничений. Если реализуемые продукты взаимно дополняют или замещают один другой, то минимальные и максимальные объемы их сбыта не могут быть установлены независимо один от другого.
Если увеличение (уменьшение) сбыта одного продукта ведет к росту (увеличению) сбыта другого продукта, то такие продукты считаются взаимодополняемыми. Если же изменения объема сбыта одного продукта вызывают противоположные изменения в объеме сбыта другого продукта, то такие продукты называются взаимозамещаемыми.
Взаимовлияние продуктов при сбыте можно выразить математически так, что объем сбыта одного продукта будет функцией объема сбыта другого продукта, например:

В модели планирования продуктовой программы при формулировании ограничений необходимо учитывать взаимовлияние продуктов при сбыте.
Для одного из двух продуктов максимальный или минимальный объем сбыта может быть задан в виде неравенства, а для связанного с ним продукта в зависимости от вида его влияния: взаимодополнения или замещения. Тогда ограничения для двух продуктов х, и х~ могут быть приняты в форме неравенства и уравнений вида

Для практики уравнение должно быть линейным.
Взаимосвязи между ценами и объемами сбыта продукции предприятия в модели планирования продуктовой программы обычно не принимаются во внимание. В большинстве случаев предполагается, что они устанавливаются независимо одни от других, и предприятие определяет оптимальные с точки зрения результата объемы сбыта при заданных ценах.
Такое поведение характерно для многих предприятий, но оно не всеобщее. При планировании продуктовой программы отделу сбыта необходимо попытаться, по меньшей мере для важнейших видов продукции, рассчитать ценовую эластичность сбыта (функцию цена/сбыт). При планировании необходимо хотя бы принимать во внимание зависимость объемов сбыта от цен, а для наиболее значимых продуктов в программе проводить отдельные расчеты их взаимосвязи.
Также и для других инструментов сбытовой политики можно оценить и встроить в модель их воздействие на изменение объемов реализации и величину сбытовых издержек и тем самым на размер сумм покрытия.
4.1.2.2. Производственные ограничения
Формирование номенклатурной программы ограничивают два условия производственной сферы: во-первых, предприятие всегда располагает потенциалом (средства производства и рабочая сила) только определенного вида и объема с ограниченными возможностями его использования во времени; во-вторых, необходимо учитывать обусловленные производственно-техническими условиями взаимосвязи продуктов.
Состав средств производства и рабочей силы по виду и объему при оперативном планировании продуктовой программы необходимо принимать как постоянную заданную величину. Некоторая степень свободы все же имеется при установлении сроков использования заданного потенциала.
При этом, как правило, длительность использования средств производства может варьироваться в большей степени, чем рабочей силы.
Максимально располагаемый фонд времени использования средств производства для реализации продуктовой программы определяется общей длительностью планового периода за минусом времени, необходимого для ремонта и обслуживания оборудования, для технического перевооружения, а также резервов на непредусмотренные простои.
Максимально располагаемый фонд времени единицы рабочей силы значительно меньше, чем оборудования. Установленная в тарифных соглашениях нормальная продолжительность рабочего дня может быть только в ограниченных случаях увеличена за счет сверхурочной работы и введения дополнительных смен. Однако часто трудно ввести на предприятии многосменный режим работы. Только направление "прыгающих работников" для ликвидации простоев обеспечивает большую гибкость и возможность лучшего использования фонда располагаемого времени работы оборудования.
На практике, как правило, только при высокоавтоматизированных производственных процессах, в которых задействовано незначительное число рабочих с наблюдательными функциями, при планировании продуктовой программы можно варьировать в полном объеме загрузку потенциала.
До определения ограничений по видам и объемам потенциала должна быть известна мощность каждого элемента потенциала относительно каждого вида продукции.
Для типов производства, в которых из-за сильных различий разных видов продукции невозможно измерить мощности физическими объемами продукции на выходе, потребность в мощностях и их загрузку измеряют в показателях времени.
Ограничения, вытекающие из ограниченности фонда располагаемого времени использования потенциала, а также из необходимости распределения мощностей по отдельным видам продукции, учитываются в модели планирования продуктовой программы в форме неравенств. Производственно-техническое пространство принятия решений при определении видов и объемов производства про-


Коэффициенты Ьв каждом столбце j матрицы процесса воспроизводят при этом потребление потенциала через каждый цикл производства каждого вида продукции. Одинаковые по сбыту виды продукции, которые могут изготавливаться в ходе различающихся производственных процессов, должны быть представлены в матрице как различные х-.
Мощности потенциала В}, а также коэффициенты Ь-, соответственно измеряемые временем производства, могут рассматриваться в продуктовом планировании как в определенной мере изменяемые. Значения Е{, определяемые на базе нормального для предприятия рабочего времени, могут быть на предприятии с одно-двухсменным режимом работы увеличены за счет сверхурочного времени; коэффициенты by, рассчитываемые на базе оптимальной интенсивности работы оборудования, могут быть изменены, если это возможно технически, путем увеличения или уменьшения интенсивности производственного процесса. Использование этих вариационных возможностей следует учитывать, принимая решения о продуктовой программе. Поскольку с увеличением располагаемых мощностей В4 или повышением интенсивности производственных процессов, выражаемой коэффициентом by, в целом связано прогрессивное увеличение прямых издержек (например, заработная плата, энергия, затраты на исправление брака), то увеличение объема производства при росте В4
или снижении Ьимеет смысл только в том случае, когда эти изменения ведут к увеличению общей прибыли предприятия.
4.1.2.3. Ограничения по снабжению
Услови в сфере снабжения предприятия также могут сузить область принятия решения. Эти ограничения существенны, если для полного использования возможностей производства и сбыта недостанет отдельных потребляемых материалов, например сырья или комплектующих. Такие ограничения могут быть на предприятиях всех отраслей в период высокой конъюнктуры при избыточном спросе и при снижении объемов предложения.
В модели планирования продуктовой программы ограничения по снабжению можно учесть по аналогии с ограничениями по мощностям в производственной сфере.
Продуктовая программа представляется в виде матрицы, в которой ограничения по снабжению задаются неравенствами.
Если в рассматриваемом плановом периоде есть h (h=l,...,k) видов материалов, используемых в процессе производства в количестве НВ, а потребность в материалах по видам и продуктам составляет ehj, то при п видах продуктов (п=1,...,п) получаются следующие неравенства:
Ограничения сферы снабжения:

4.1.3. Этап оценки: ориентированная на результат оценка альтернативных продуктовых программ
Альтернативные продуктовые программы в рамках оперативного планирования оцениваются с точки зрения цели достижения результата одного периода, как правило, по критерию максимизации суммы покрытия за период с учетом или без учета других целей и ограничений.
Предпосылкой для такой оценки является знание ожидаемой ситуации с загрузкой мощностей в плановом периоде. Эта ситуация влияет на планирование программы, ибо при разной загрузке используются различные основы принятия решений об оптимальных по результату ценах и объемах продукции. При переходе от большой недогрузки к частичной или полной загрузке мощностей планирование продуктовой программы усложняется. Использование методов линейного программирования при планировании в условиях полной загрузки всех мощностей более затруднительно, чем при планировании в условиях минимум двух полностью загруженных локальных мощностей.
Влияние ситуации с загрузкой на планирование продуктовой программы зависит от наличия и числа "узких мест" в сфере производства и/или снабжения предприятия. Интерес представляют три случая:
(а) На предприятии нет "узких мест".
Возможности предприятия при планировании программы полностью зависят от возможностей сбыта. В сфере снабжения или производства предприятия нет "узких мест".
(б) На предприятии существует одно "узкое место".
Планирование программы будет ограничено возможностями сбыта и "узким местом" в производстве или снабжении.
(в) На предприятии существует несколько "узких мест".
При планировании программы должны быть учтены возможности сбыта и имеющиеся "узкие места" в сфере производства или снабжения.
Цель максимизации суммы покрытия по периодам равнозначна цели максимизации прибыли по периодам, поскольку величина постоянной части издержек по периодам не зависит от принимаемых по продуктовой программе плановых решений и потому не учитывается в модели.
Рассмотрим процесс планирования продуктовой программы на примере модели предприятия, серийно выпускающего стандартные технологически не связанные между собой изделия. При этом предположим, что на предприятии варьируются объемы производства, т.е. при заданных ценах рассчитывают физические объемы каждого вида продукции, максимизирующие прибыль.
Далее будет проверено, как изменяется продуктовая программа в условиях не зависимых одно от другого установления цен и определения объемов.
В качестве еще одной проблемы изучены решения о принятии или отклонении дополнительных заказов, т.е. вопрос о нижней границе цены дополнительного заказа.
4.1.3.1. Планирование продуктовой программы в условиях отсутствия на предприятии "узких мест"
Когда на предприятии нет "узких мест", оптимальную продуктовую программу определяют только с точки зрения возможностей сбыта. Максимальный объем сбыта может задаваться в качестве оптимального объема производства до тех пор, пока отдельные продукты имеют положительные суммы покрытия (превышение выручки над переменными издержками). Продукты с положительной суммой покрытия вносят вклад в покрытие постоянных издержек и получение прибыли. В плановом периоде могут быть приняты к исполнению дополнительные заказы, имеющие положительные суммы покрытия. Если при принятии дополнительного заказа на предприятии возникает "узкое место", то следует применить подход, изложенный в части III, раздел 4.1.3.2.

Плановый объем производства определяется исключительно возможностями сбыта:

Условие для включения заказа в производственную программу при наличии свободных мощностей в сфере производства и снабжения имеет следующий вид:
Сумма покрытия и прибыль периода исчисляются соответственно по формуле


Если предприятие имеет возможности проводить активную ценовую политику, то оно не будет стремиться к максимизации объемов сбыта, а сможет применять инструменты ценовой политики для максимизации суммы покрытия за период. Цены отдельных изделий в этом случае устанавливаются таким образом, чтобы максимизировать совокупную сумму покрытия по продукту. Плановый объем за период можно определить из функции

и
При наличии взаимодополняющих сбытовых взаимосвязей между продуктами может наступить случай, когда критерий принятия решения р= к= > 0 будет применим не ко всем продуктам. Возможно, в программу должен быть включен продукт, цена которого ниже переменных издержек, если это гарантирует или улучшает сбыт продукта с положительной суммой покрытия. Если продукты j и j+1 взаимодополняемы, то действует следующий критерий принятия решения:

Если взаимодополняемость продуктов при сбыте проявляется таким образом, что для ее поддержания необходимы различные объемы производства каждого вида продукта, то это должно формально учитываться для гарантирования положительности суммы покрытия.


Принимая дополнительные заказы, нужно также учитывать, что такое решение не следует автоматически только на основе критерия:
Нужно также учитывать, что установление низких цен при дополнительных заказах может привести к требованию снизить цены на другие заказы планового периода или к падению цен в последующие периоды.
При этом, однако, следует
Ранг значимости отдельных видов продуктов определяется величиной удельной (на единицу объема каждого вида продукции) суммы покрытия, исчисляемой как

помнить, что увеличение производства всех видов продукции требует соответственно увеличения сбытовых издержек по каждой единице продукции.
4.1.3.2. Планирование продуктовой программы при наличии на предприятии одного "узкого места"
Если решения относительно продуктовой программы принимаются, когда есть одно "узкое место", то располагаемых мощностей одного производственного подразделения (участка, цеха) или имеющегося объема материалов недостаточно, чтобы использовать все возможности сбыта, поэтому для определения оптимальной программы критерия pj k> 0 уже недостаточно.
В этом случае определение оптимальной структуры программы происходит в два последовательных этапа.
На первом этапе рассчитывают ожидаемые удельные суммы покрытия по всем продуктам, и продукты с отрицательной суммой покрытия исключаются из дальнейшего рассмотрения. Изделия, которых не касается проблема "узких мест", могут сразу же включаться в программу. На втором этапе на базе возможного объема сбыта исчисляют объем производства остальных видов продуктов так, чтобы обусловленные "узким местом" производства или снабжения потери сумм покрытия были минимальными.
Критерием принятия решения может служить специфическая (удельная) сумма покрытия

(сумма покрытия по каждой единице "узкого места"), показывающая величину суммы покрытия продукта j, приходящуюся на единицу "узкого места" Е (например, машино-час, трудочас, количество материала) производственного подразделения (участка, цеха) или вида сырья. Ее определяют следующим образом:


Выражения

показывают время обработки продукта j в "узком месте" или объем дефицитного сырья, необходимого для производства продукта. Для определения оптимальной структуры программы продукты ранжируют по убывающей величине их удельных сумм покрытия.
Так формируется ранжированный перечень, который позволяет оценить предпочтительность отдельных видов продуктов с точки зрения максимизации прибыли в "узких местах".
В такой ранжированной последовательности, умножая максимальный объем сбыта каждого продукта на соответствующую величину использования "узкого места", рассчитывают его загрузку отдельными продуктами до тех пор, пока не будет достигнут предел мощности "узкого места".
В программу включают объемы продукции, которые удовлетворяют условию:


Определение специфических сумм покрытия показано в примерах на рис. 75а, 756 и 75в.
Если продукты отдельных видов должны быть произведены в минимальном количестве (например, для выполнения обязательных поставок, поддержания доли рынка), то сначала непременно планируют эти виды продукции исходя из потребности в мощности "узкого места" для этих видов продукции.
Определение дальнейшего состава программы происходит, как описано выше.
Планирование продуктовой программы с одним "узким местом" позволяет максимизировать прибыль до тех пор, пока спрос совершенно не эластичен относительно изменения цен. Но если есть функциональная зависимость между ценой и объемом сбыта, то необходимы альтернативные расчеты для различных комбинаций цен и объемов продукции.
| Продукт А | Продукт В | Продукт С | |
| Выручка (pj) ДМ/t Переменные издержки (Ы ДМ/t | 300 200 | 500 300 | 200 80 |
| Сумма покрытия ДМ/t | 100 | 200 | 120 |
| Время обработки единицы продукции в "узком месте" (Ь: ) ч/t | 0,2 | 0,5 | 1,0 |
| Сумма покрытия на 1 час "узкого места" (уj ) ДМ/ч "узкого места" | 500 | 400 | 120 |
| Последовательность включения в продуктовую программу | 1 | 2 | 3 |
| Продукт А | Продукт В | Продукт С | |
| Выручка (Pj) ДМ/t | 300 | 500 | 200 |
| Переменные издержки (Ы ДМ/t | 200 | 300 | 80 |
| Сумма покрытия ДМ/t | 100 | 200 | 120 |
| Расход дефицитного сырья | |||
| ("узкое место") в тоннах t | |||
| на тонну готового изделия (е j ) t/t | 1 | 3 | 1,5 |
| Сумма покрытия на тонну | |||
| дефицитного сырья (у! ) ДМ/t | 100 | 66,6 | 80 |
| Последовательность включения | |||
| в продуктовую программу | 1 | 3 | 2 |
Пример планирования в условиях одного "узкого места" при производстве двух продуктов (без учета максимальных и минимальных объемов сбыта):

Общая сумма покрытия (DB): DB = 180xj + 540х2.
Ограничение по "узкому месту": 20xj + 40х2
< 6000.
При полном использовании мощности "узкого места" получают: для X1 = 0 -> х2 = 150; для х2
= 0 -> Xj = 300.
Оптимальная сумма покрытия в рассмотренном примере достигается при производстве 150 ед. продукта х2. На рис. 75в показано графическое определение оптимальной с точки зрения суммы покрытия продуктовой программы. Мощность "узкого места" без учета минимальных и максимальных объемов сбыта полностью задействуется производством продукта х2, так как этот продукт имеет самую высокую специфическую сумму покрытия (y1 = 9 ДМ/ч; у2 = 13,5 ДМ/ч).

Рис. 75в. Планирование продуктовой программы из двух продуктов с одним "узким местом"
Если после определения оптимальной программы в ситуации принятия решения с одним "узким местом" необходимо выяснить, увеличит ли дополнительный заказ результат, то в этом случае критерием принятия решения будет специфическая сумма покрытия. Поскольку из-за полной загрузки "узких мест" дополнительное включение в программу нового заказа возможно лишь при отказе от продуктов, которые уже были предусмотрены в программе, специфическая сумма покрытия для дополнительного заказа должна быть больше, чем для продукта, от которого можно полностью или частично отказаться. Нижняя граница цены дополнительного заказа характеризуется суммой его переменных издержек и суммой покрытия для исключаемого из программы продукта.
Если дополнительный заказ вытесняет из программы только некоторый объем какого-либо продукта и при этом в качестве "узкого места" выступает производственное подразделение (участок, цех), то нижнюю границу цены единицы дополнительного заказа находят по формуле


Стимулирование производства продуктов с высокими специфическими суммами покрытия для увеличения объема сбыта выгодно только тогда, когда прирост сумм покрытия по этим продуктам превышает потери сумм покрытия вследствие уменьшения объемов производства и сбыта продуктов с более низкими специфическими суммами покрытия, включая затраты на стимулирование сбыта.
Если, принимая решение в ситуации с одним "узким местом", осуществляют меры по стимулированию сбыта, то это приводит в целом к возникновению новой ситуации принятия решения: могут появиться дополнительные "узкие места".
Причем формирование оптимальной программы в простых случаях возможно только при изолированном анализе специфических сумм покрытия (например, ограниченное число продуктов, два "узких места").
4.1.3.3. Планирование продуктовой программы при наличии на предприятии нескольких "узких мест"
Если при планировании программы необходимо учитывать наличие нескольких "узких мест", то специфические суммы покрытия, определяемые изолированно по отдельным "узким местам", не могут служить основой принятия решения, поскольку тогда невозможно в целом однозначно проранжировать продукты по критерию прибыльности. Отдельные виды продуктов могут быть проранжированы только как более или менее предпочтительные в зависимости от того, какое "узкое место" в данный момент рассматривается. Составить программу с оптимальной суммой покрытия в этой ситуации позволяют только методы, применяя которые при расчете альтернативных программ можно учесть пределы загрузки мощностей ("узкие места"). Делается это при помощи имитационного моделирования на простых аналитических моделях (расчеты балансов мощностей, матричные модели) или при помощи аналитических моделей принятия решения с использованием методов линейного программирования.
4.1.3.3.1. Ориентированное на результат планирование продуктовой программы и производственных процессов
Для альтернативных продуктовых программ, которые с учетом состояния складских запасов готовой продукции соответствуют программам сбыта, обычно при помощи простых аналитических моделей рассчитывают балансы мощностей и ожидаемые суммы покрытия или прибыль за период. В серийном производстве для различных комбинаций заказов с учетом ограничений по мощностям планируют производственные процессы (расчеты использования потенциала). В результате получают реализуемую продуктовую программу.
Базой для такого планирования являются:
1. Прогнозные производственные программы с учетом пополнения складских запасов, заказов потребителей, заказов собственного производства.
2. Подетальная структура изделий (спецификации, рецептуры).
3. Спецификации на материалы и прогнозы потребности в них по видам; поступление материалов (складские запасы и возможности снабжения).
4. Технологические карты (технологические маршруты, пооперационные планы, рабочие планы), содержащие:
5. Потребности в мощностях по заказам и видам мощностей (во временном разрезе); располагаемые мощности (по видам и времени).
6. Прочие ограничения, в частности, в серийном производстве размеры оптимальных партий, если одновременно планируются размеры партий и производственные процессы.
7. Цены и переменные издержки по продуктам; постоянные издержки на период.
При одновременном планировании продуктовой программы и загрузки мощностей пытаются в соответствии со структурой технологического процесса покрыть потребность в мощностях для рассматриваемой программы путем загрузки свободных мощностей по каждому их носителю. Это следует делать с учетом оптимальных размеров партий.
Расчет загрузки мощностей позволяет установить последовательность принятия заказов к выполнению на определенных мощностях в рамках одного периода и момент наступления потребности в материалах для производства. Такой расчет делает возможным позаказное планирование с учетом ограничений в мощностях.
Проблемы появляются, когда на производственных участках возникает ситуация ожидания очереди. В этом случае требуется определить последовательность выполнения заказов или их частей на отдельных мощностях. Решение может быть принято при помощи метода приоритетов.
В зависимости от того, планируется выполнение заказов "сверху" или "снизу", а также в зависимости от методов определения приоритета влияние на загрузку мощностей, среднее время производства, конечные сроки выполнения отдельных заказов или их серий и тем самым на реализуемые программы и суммы покрытия по периодам будет различным.
Для определения оптимальных по суммам покрытия продуктовых программ необходимо установить все возможные последовательности выполнения заказов с учетом ограничений, по меньшей мере для случая с полной загрузкой. При J заказах и М станках возможны (при отсутствии ограничений) (J!)M
комбинаций; при жестко заданной последовательности обработки (при серийном многоступенчатом производстве) получается еще J! комбинаций последовательностей выполнения заказов. Например, для j = 3 заказам (А, В, С) и заданной последовательности использования станков получается J! = 3! = 3x2x 1 вариантов последовательности выполнения заказов.
Последовательность выполнения заказов:

При возможности изменения последовательности обработки на станках получается при М = 2 станкам (Л)м = (З!)2 = (3 х 2 х I)2 = 36 вариантов, при М = 3 : 216 вариантов.
Определяя суммы покрытия за период, приходится обходиться лишь некоторыми возможными комбинациями. Для этих целей служит имитационное моделирование. Введя целевую функцию в аналитические модели, можно перейти к моделям принятия решения (рис. 76).

Рис. 76. Имитационное моделирование расчета оптимальной с точки зрения суммы покрытия производственной программы
Информационная ценность подобных расчетов для высшего руководства предприятия состоит в том, что при краткосрочном планировании (помесячном или в качестве базы для составления бюджета) в серийном производстве с учетом ограничений по сбыту и производству можно сформировать сравнительно выгодную с точки зрения прибыли продуктовую программу. Поскольку такая программа представляет собой результат альтернативного грубого планирования производственного процесса, облегчается и его детальное планирование. Причем можно заранее планировать мероприятия по устранению "узких мест".
4.1.3.3.2. Многовариантные расчеты показателей, влияющих на результат за период
Посредством линейной функции выручки, издержек и производственной функции можно в одной модели наряду с продуктовой программой учитывать и другие факторы, влияющие на краткосрочный результат за период, и определять меру их влияния на базе матричных расчетов.
Подобная модель, разработанная Г. Лассманом (G. Lassmann), применяется в металлургическом производстве. На рис. 77 представлены первичные и вторичные целевые показатели, влияющие факторы и ограничения этой модели.

(Источник: LafimannG. Gestaltungsformen der Kostenund Erlosrechnung im Hinblick auf Planungsund Kontrollaufgaben, WPg, 1973.-S. 4ff.)
Рис.77. Расчетные показатели модели определения результата прибыли за период
Исходя из конкретной ситуации сбыта (объемов и целей сбыта) и прочих ограничений для альтернативных производственных программ предприятия в целом или его отдельных подразделений при помощи линейных функций издержек и выручки можно рассчитать результат за период. Основы для расчета функции издержек образует производственная функция, которая при заданном потенциале может быть описана системой функций потребления. При помощи матричных расчетов линейной функцией устанавливается зависимость между факторами, влияющими на издержки (время и объем потребления ресурсов), и самими издержками. При использовании моделей издержек и сбыта в планировании продуктовой программы переменными являются компоненты самой программы. Все другие влияющие факторы считаются постоянными. Расчеты ведутся для альтернативных программ. На рис. 78 показано изменение издержек и выручки альтернативных программ; при изменяемых на входе и выходе ценах получаются нелинейные функции издержек и выручки.

Рис. 78. Определение прибыли за период в альтернативных продуктовых программах (реальна загрузка мощностей 60 100%)
Расчеты объемов в модели делаются для программ продуктовой и потенциала, а также сбыта и снабжения. После этапа оценки получают сводные данные об издержках и выручке, причем в калькуляции учитываются полная и неполная себестоимость каждого продукта и средняя выручка.
Информационная ценность результатов подобных модельных расчетов для руководства очень высока. Модель позволяет оценить с точки зрения прибыли: альтернативные по структуре программы; альтернативные размеры партий; альтернативные варианты использования материалов; альтернативные с точки зрения затрат варианты времени использовани средств производства; альтернативные цены приобретения и реализации.
4.1.3.3.3. Стандартные решения при линейном программировании
Пока соблюдаются определенные условия, руководство предприятия может спланировать оптимальную по результату продуктовую программу при наличии нескольких "узких мест" при помощи методов линейного программирования.
При планировании продуктовой программы при заданном потенциале методами линейного программирования целевая функция задается функцией сумм покрытия, причем прежде всего исходят из постоянных сумм покрытия на единицу продукта. Постоянные издержки, наоборот, не должны включаться в целевую функцию, они существуют постоянно в том же объеме независимо от реализуемой программы. Ограничения в одной или нескольких функциональных областях учитываются в зависимости от ситуации принятия решения в плановом периоде, например ограничения по сбыту, ограничения по производственным мощностям и в известных случаях ограничения по снабжению.
Ограничения в финансировании должны быть учтены после разработки продуктовой программы и определения связанных с ее реализацией поступлений и выплат в средне- и краткосрочном общефирменном финансовом планировании.
Учет минимально необходимого объема сбыта в модели прост. Оптимизационные расчеты значительно сократятся, если необходимые для обеспечения минимального объема сбыта мощности вычесть из общих имеющихся мощностей и оставшиеся мощности распределить при помощи методов линейного программирования по видам продуктов.
В стандартной модели линейного программирования целевая функция и ограничения по сбыту и снабжению могут включаться в качестве переменных абсолютные или относительные показатели объемов продукции.
СТАНДАРТНАЯ МОДЕЛЬ ЛИНЕЙНОГО ПРОГРАММИРОВАНИЯ

Оптимальное решение находят симплекс-методом.
Симплекс-критерий линейного программирования с экономической точки зрения представляет собой не что иное, как анализ сумм покрытия по каждому "узкому месту". При помощи симплекс-критерия для всех видов продуктов j, еще не включенных в программу, расчитывают специфические суммы покрытия, с которыми сравнивается специфическая сумма покрытия продукта, уже включенного в производственную программу и считающегося до сих пор наивыгодной альтернативой.
После этого в программу включаются продукты, которые имеют большую сумму покрытия по "узкому месту", чем продукты, уже включенные в программу. Достоинство симплекс-метода в том, что необходимые для оценки решения специфические суммы покрытия не входят в расчеты как заданные, а определяются в процессе расчетов с учетом всех возникающих при реализации одного решения "узких мест". Кроме того, на каждом этапе расчетов вывляютс потребности в мощностях.
На рис. 79 показаны важнейшие данные на входе и выходе для продуктовой программы предприятия с серийным производством 5 видов продуктов, полученные методом линейного программирования.

Рис.79. Важнейшие входные и выходные показатели продуктовой программы при использовании линейного программирования
4.1.3.3.4. Дополнительные возможности и практическое применение метода линейного программирования
Использование методов линейного программирования для формирования оптимальной продуктовой программы возможно лишь при соблюдении определенных математических условий:
1. Целевая функция и ограничения должны быть заданы в линейной форме.
2. Количественные ограничения должны быть заданы в форме постоянных (констант).
3. Значения решения могут выступать в любой делимой форме.
Условие линейности с экономической точки зрения означает, что как коэффициенты целевой функции, т.е. суммы покрытия по продуктам, так и коэффициенты ограничений, т.е. потребности в мощностях по продуктам, должны быть постоянными величинами. Постоянство специфических сумм покрытия предполагает постоянство рыночных цен и постоянство издержек на единицу продукта. Эти условия значительно ограничивают возможности применения методов линейного программирования, прежде всего для определения оптимальной производственной программы. Предположение о постоянстве сбытовых цен означало бы для предприятия отказ от проведения определенной политики цен (например, предоставления скидок за большие и надбавок за минимальные объемы поставок); постоянство производственных издержек означало бы, что предприятие не будет приспосабливаться к изменениям цен рынка снабжения и не станет проводить внутрипроизводственные мероприятия по использованию сбытовых шансов (например, сверхурочная работа).
Применение стандартного метода линейного программирования возможно только в таких ситуациях принятия решения, в которых от указанных выше мероприятий отказываются сознательно, или на предприятиях, на которых подобные мероприятия невозможны в силу технических особенностей производственного процесса либо параметров рынка.
Однако эти ограничения во многих случаях можно относительно просто устранить, модифицировав стандартный метод линейного программирования. Если, например, различным группам клиентов предоставляются разные скидки, то это можно учесть в модели планирования, в которой минимальные и максимальные объемы сбыта определяются раздельно для отдельных интервалов скидок. В этом случае суммы покрытия в целевой функции устанавливаются в каждом интервале скидок и по каждому виду продукта (при трех интервалах скидок один вид продукта появляется три раза с различной суммой покрытия). При формулировании ограничений по сбыту отдельные виды продуктов в различных интервалах скидок задаются в максимальных объемах. В целом нелинейная целевая функция распадается при этом на несколько линейных функций, и сфера действия кусочных функций определяется при установлении ограничений по сбыту.
Подобные случаи встречаются на практике часто, так что применение методов линейного программирования возможно даже в случае, когда условие постоянства коэффициентов целевой функции и ограничений выполняется не полностью.
Если отдельные производственные процессы осуществляются с различной степенью интенсивности, то методы линейного программирования могут быть использованы как альтернативные для расчета соответствующих уровней интенсивности с различными суммами покрытия и коэффициентами производственных ограничений по каждому виду продуктов, что определяет соответствующую оптимальную продуктовую программу. Сравнение общих сумм покрытия для отдельных оптимальных программ покажет наиболее выгодный уровень интенсивности при заданных возможностях производства и сбыта. Эта возможность предоставляется, в частности, в том случае, когда уровень интенсивности всех производственных процессов на предприятии может меняться в одинаковой степени.
Модифицировав стандартный метод линейного программирования, можно наряду с оптимальным выбором адаптирующих мероприятий интегрировать определение производственной программы, максимизирующей прибыль, с выбором оптимальных технологических процессов. Для этого производственные процессы с возможными технологиями по каждому виду продукции описываются в параметрах времени (основное рабочее время, сверхурочные часы) и определяются как изолированные процессы в отдельных интервалах интенсивности.
Модификация рассматриваемого метода позволяет соблюдать условие линейности и при сложных производственных и рыночных условиях. Но пока существуют производственные и рыночные отношения, при которых сумма покрытия на единицу продукта с увеличением объемов сбыта непрерывно меняется, методы линейного программирования для планирования оказываются несостоятельными. Определение оптимальной программы в этом случае возможно лишь более сложными методами нелинейного программирования, требующими значительно более высоких вычислительных затрат.
Количественные ограничения в форме констант в практике работы предприятий налагаются в случае производства с постоянными мощностями. Это условие в краткосрочном плановом периоде может рассматриваться как выполнимое. Возможные краткосрочные изменения мощностей при этом могут учитываться через процессы адаптации во времени и/или по интенсивности.
Целочисленность решения означает в экономическом плане любую делимость произведенных объемов продукции и действующих факторов производства. Это условие не ограничивает возможности применения методов линейного программирования в серийном и массовом производстве. Выпускаемые объемы продукции при этих типах производства так велики, что округление нецелочисленного результата решения может лишь незначительно изменить оптимальное его значение. При количественном определении ресурсов использование средств производства и рабочей силы может измеряться в любых делимых единицах времени. Неделимость величин, описывающих применяемые материалы, устраняется путем округления значений решения.
На предприятиях с единичным или монопродуктовым производством использование методов линейного программирования при планировании производственной программы возможно лишь условно. Округление результата может привести к значительным изменениям значения оптимального решения.
В основе всех рассмотренных до сих пор методов линейного программирования, применяемых при планировании, лежат детерминантные оценки. Но ситуация с внутрипроизводственными и внешними данными на предприятии часто такова, что условие детерминантности значений не выполняется и приходится исходить из стохастических (вероятностных) значений. Часто достаточно знать область рассеивания изменений коэффициентов целевой функции и ограничений по мощностям или специфических сумм покрытия, или действующих мощностей, которые незначительно меняют оптимальное значение решения, принятого посредством методов линейного программирования. Для определения области рассеивания в уравнения линейного программирования вводят дополнительные переменные для всех коэффициентов, значения которых могут меняться внутри этой области.
Можно решить эту проблему методами параметрического линейного программирования и ответить на интересующие вопросы, например, как меняется решение целевой функции в зависимости от изменения коэффициентов или какие значения коэффициентов нужно установить, чтобы значение целевой функции не опустилось ниже необходимого минимума.
При помощи параметрического линейного программирования возможно также взаимосвязанное планирование производственной программы и сбыта.
Таким образом, методы линейного программирования приемлемы для планирования оптимальной с точки зрения результата (прибыли) программы в серийном производстве при наличии "узких мест", а при линейном подходе к планированию производственной (продуктовой) программы можно интегрировать ряд других плановых задач.
Информационная ценность планирования продуктовой программы для руководства предприятия увеличивается, если при крупносерийном производстве оно строится на планировании оптимальной программы производства и детализируется посредством моделирования.
В заключение можно показать возможности использования методов линейного программирования на примере планирования оптимальной продуктовой программы в автомобильной промышленности.
Для краткосрочного и среднесрочного планирования продуктовой программы на одном из крупных автомобилестроительных предприятий делаются расчеты по видам и объемам выпуска автомобилей и узлов, которые должны изготавливаться и продаваться на рынке в последующие один-два месяца и плановый год. Если не принимать во внимание закупаемые предприятием готовые изделия для комплектации автомобилей и внеплановые изменения складских запасов, то продуктовая программа должна находиться в границах между максимальным и минимальным объемами продукции с учетом объемов по уже заключенным контрактам каждого типа продукта в разрезе рынков, наличия производственных мощностей и ограничений по объемам поставок определенных узлов и комплектующих. Планируемый объем продуктовой программы зависит от общего числа вариантов продуктов (например, легковой автомобиль с различным стандартным и дополнительным оснащением), дифференцирован по группам страновых или региональных рынков. Поскольку для отдельных вариантов продуктов исчислены специфические (поштучные) суммы покрытия, а потребности в мощностях могут быть определены посредством установления пропорций, то для оптимизации продуктовой программы можно использовать методы линейного программирования.
Проведенное еще в 1979 г. на одном из крупных предприятий автомобильной промышленности совместно с Институтом планирования предприяти Университета Гиссена (Institutfur Unterneh-mungsplanung (ЮР), Gifieri) предварительное исследование показало, что уже на основании некоторого числа отобранных переменных и ограничений можно получить хорошие практические результаты.
Для экспериментального проекта было выбрано 8 продуктовых линий (семь типов легковых машин и один тип двигателя, поставляемого на сторону), которые были дифференцированы по вариантам оснащения и по группам страновых рынков (Индия, Европа, США и Канада) на 90 переменных принятия решения. Система ограничений состояла из 99 неравенств по следующим группам ограничений:
Проведенные на ЭВМ расчеты показали преимущества оптимизации, которые особенно проявились при анализе чувствительности сумм покрытия (целевая функция), а также ограничений при параметрических изменениях ограничений в сфере сбыта и при альтернативных расчетах для нескольких сбытовых и производственных стратегий.
В учебных целях задача оптимизации продуктовой программы была разработана более детально (около 1500 переменных). Достоинства планирования при помощи модели состоят не только в оптимизации сумм покрытия продуктовой программы, но и в более детальном учете свободных мощностей и лучшем понимании сущности альтернативных издержек "узких мест". Для подготовки решений на базе программы оптимизации периодически проводился анализ чувствительности и параметрический анализ, а также определялись альтернативные стратегии, которые затем учитывались в текущем планировании. На практике модель может быть использована и для подготовки годовых и внутригодовых бюджетов с учетом фактической информации отделов сбыта, снабжения, производства и контроллинга.
4.1.4. Этап принятия решения: определение предпочтительной продуктовой программы
После определения при помощи аналитических моделей или моделей принятия решения предпочтительной продуктовой программы из агрегированных плановых расчетов нужно вывести и утвердить детализированные плановые показатели объемов производства, выручки и издержек по видам продуктов.
Прежде чем могут быть установлены плановые задания по показателям, необходимо выявить связь между оперативным программным и финансовым планированием. Нужно проверить, какие поступления и выплаты денежных средств вытекают из запланированных оборотов и издержек, как эти денежные потоки будут влиять на общефирменное финансовое планирование и могут ли появиться "узкие места" в финансовой сфере, мешающие реализации оптимальной продуктовой программы.
Если они могут появиться, например не обеспечивается покрытие всех затрат планового периода, то нужно выяснить возможности корректировки плановой продуктовой программы, чтобы гарантировать платежеспособность предприятия при уменьшении прибыли.
Поскольку должны быть также приняты во внимание качественные, не учитываемые в моделях цели, при известных условиях может потребоваться корректировка результатов плановых расчетов.
На базе таких скорректированных результатов по продуктовой программе определяются другие плановые показатели, которые, с одной стороны, обеспечивают планирование целей и мероприятий в функциональных подразделениях предприятия, а с другой стороны, являются основой для разработки общефирменных планов. К этим показателям относятся: виды и физические объемы продукции; переменные и постоянные издержки по видам и группам продуктов; обороты и суммы покрытия по видам и группам продуктов.
Наряду с годовыми показателями в отдельных формах планируются квартальные или месячные показатели (см. рис. 42д). В этих же формах приводятся фактические данные прошлых лет и плановые на среднесрочную и долгосрочную перспективу.
Эти показатели должны планироваться во времени по предприятию в целом и дифференцирование по подразделениям, рынкам, группам потребителей (крупные потребители и прочие) и представляться также в графическом виде.
256
Дополнительно к плановым цифрам для нескольких краткосрочных периодов плановые показатели одного периода, например годового или квартального планов, могут быть представлены в матричной форме по группам продуктов (отдельным продуктам) и рынкам (потребителям) (рис. 80).

Рис. 80. Планирование и контроль продуктовой программы в матричной форме
Если максимальный объем сбыта по предварительным оценкам оказался больше оптимальной программы (например, из-за наличия "узких мест" в производстве или снабжении), то при составлении программы сбыта необходимо решить, каким рынкам или потребителям придется недопоставить требуемые объемы продукции.
Эта проблема не может быть решена только с позиций краткосрочной максимизации результата, необходимо учитывать и долгосрочные планы.
4.1.5. Этап контроля: ориентированный на результат контроль за реализацией плановой продуктовой программы
Контрольные расчеты необходимое дополнение ориентированных на результат плановых расчетов. Периодические контрольные расчеты после окончания каждого планового периода и после исчисления объема фактически реализованной продукции позволяют определить отклонения между плановыми и фактическими результатами в той мере, в какой эти отклонения объясняются изменениями в запланированной и реализованной программах или насколько они связаны с изменениями ситуации принятия решения при планировании программы. Интерес представляют также ожидаемые отклонения, получаемые путем сравнения плановых и ожидаемых результатов.
Результаты краткосрочных контрольных расчетов позволяют провести анализ причин отклонений. В центре внимания при этом находятся отклонения от плана сумм покрытия по отдельным продуктам и продуктовым группам. Результаты такого анализа дают руководству предприятия представление о надежности использованных в плановых расчетах внутренних и внешних данных, а также о возможных возмущающих факторах, повлиявших на реализацию запланированной продуктовой программы, которые могут проявиться снова.
Благодаря анализу причин отклонений можно проводить анализ последствий и разрабатывать необходимые корректирующие мероприятия, например по сокращению непродуктивных материальных издержек, разработке более точных нормативов издержек или улучшению учета сезонных колебаний спроса для оценки объемов сбыта. Такой анализ позволяет повысить качество планирования продуктовой программы в будущем.
Контрольные расчеты дают возможность разложить общее отклонение между плановыми и фактическими суммами покрытия продуктовой программы на компоненты и анализировать их по отдельности.
Однако общее отклонение фактических сумм покрытия за период от плановых нельзя однозначно разложить на составляющие, поскольку это общее отклонение обусловлено многими причинами.
Целесообразно разделить общее отклонение на следующие частные величины:
а) изменение результата вследствие изменения установленных программой объемов (отклонения по структуре программы);
б) изменение результата вследствие изменения заданных цен (отклонения по ценам),
в) изменение результата вследствие изменения заданных издержек (отклонения по издержкам).
На примере (рис. 81) показано разделение общего отклонения на частные отклонения.

Рис. 81. Контрольные расчеты по продуктовой программе

Графы 2-7 содержат данные оптимальной продуктовой программы на плановый период. В графах 8-15 определяется часть общего отклонения, обусловленная изменениями (структурными сдвигами) в программе.
Графы 16-18 служат для определения части общего отклонения, обусловленного изменениями плановых цен на рынке сбыта. Это отклонение получается как разница между плановой и фактической выручкой. Отклонения по ценам должны анализироваться в отделе сбыта.
В графах 19-23 определяется часть общего отклонения в результате изменения издержек. Отклонения по издержкам получаются как разница между переменными плановыми и фактическими издержками. Анализ этой части отклонений будет иметь реальный смысл только в случае, когда это частное отклонение в свою очередь разложено на вызвавшие его отклонения вследствие изменения цен (изменения издержек в результате изменения цен потребленных ресурсов), изменений в производственных технологиях (разница между плановыми издержками фактического объема продукции, произведенной по плановой технологии, и плановыми издержками фактического объема продукции, произведенной по фактически действовавшей технологии) и изменения в потреблении ресурсов (оставшаяся часть отклонения). Эти отклонения должны анализироваться в отделах снабжения и производства.
Различные частные отклонения определяются как для отдельных продуктов, так и для программы в целом. Определение частных отклонений по отдельным продуктам позволяет выявить негативные влияния, которые в отклонениях программы в целом компенсируются положительными факторами и поэтому не могут быть вскрыты.
Разложение общего отклонения по видам продуктов дает возможность целенаправленно анализировать причины отклонений в тех подразделениях, где они произошли.
При помощи метода расчета потока сумм покрытия можно повысить информационную ценность контрольных расчетов продуктовой программы.
Цель применения этого метода состоит в том, чтобы выявить количественные причины изменений сумм покрытия в течение периода путем прямого учета количественных объемов (реализованных изделий), стоимостных (цены продаж, нормативы издержек) и структурных (агрегированные количественные компоненты) изменений. Особое значение на практике имеют именно структурные сдвиги в рамках продуктовой программы.
Поэтому при расчете сумм покрытия учитывают не только отклонения фактических показателей от плановых, но и данные за несколько уже прошедших периодов.
Первый шаг в расчете потока сумм покрытия определение влияния изменений объемов реализации, цен и нормативов издержек на величину сумм покрытия каждого вида продукта. На втором шаге влияния изменений агрегируют по группам продуктов и продуктовой программе в целом с учетом структурных сдвигов. Для простейшего случая программы из двух продуктов определяют, какие доли имеют по объемам продукты в период tj, какой условный объем сбыта при такой структуре продуктовой программы мог бы быть получен в период tj и какая сумма покрытия соответствует структурным сдвигам (разница между фактическим и условным объемами сбыта в период Ц).
Описанный выше метод подходит и для планирования продуктовой программы. С одной стороны, через ретроспективный расчет сумм покрытия за несколько периодов выявляются тенденции и причины, которые могут служить базой для планирования. С другой стороны, при помощи компьютерного моделирования можно выявить последствия влияния различных факторов на результат.
Посредством контрольных расчетов показателей продуктовой программы на базе неполных затрат можно дополнительно проводить на базе показателей покрытия постоянных издержек за период контрольные расчеты, чтобы использовать их затем в качестве базы принятия решений или по меньшей мере получать сигнальную информацию для инвестиционного планирования.
В такие контрольные расчеты включаются не только переменные, но и постоянные издержки, насколько они могут быть разнесены по отдельным продуктам или продуктовым группам и находятся под влиянием долгосрочных решений (постоянные издержки по видам и группам продуктов). Сопоставление показателей выручки и издержек в форме ступенчатых расчетов сумм покрытия позволяет судить о том, какой вклад вносят отдельные виды или группы продуктов сверх покрытия своих переменных издержек в покрытие обусловленных ими постоянных издержек и в прибыль (рис. 82).


Рис. 82. Расчет покрытия постоянных издержек по продуктам (носителям затрат) и местам возникновения затрат
Информация о расчете величин покрытия постоянных издержек может быть представлена графически как диаграмма безубыточности (точка безубыточности, или критическая точка) (рис. 83).

Рис. 83. Графическое отображение покрытия постоянных издержек одним подразделением предприятия (диаграмма безубыточности)
Основная идея анализа точки безубыточности состоит в выяснении, каково воздействие изменений уровня загрузки (объемов выпуска) на связанные с ним изменения функций издержек и выручки. Таким образом достигается наглядность воздействия изменений сбытовых цен и/или издержек на положение точки или зоны безубыточности. Используемые показатели могут быть как плановыми, так и фактическими, поэтому анализ значений в критической точке может служить инструментом планирования и контроля. Модель для определения критической точки может быть модифицирована за счет, например, учета налога на прибыль. Точно так же в модели можно разложить издержки по их видам или уровням постоянных затрат (см. рис.83).
Из диаграммы видно, какого уровня загрузки (объема производства) нужно достичь (и какое количество различных изделий должно быть произведено/продано), чтобы покрыть отдельные виды постоянных издержек (точки покрытия постоянных издержек хт, хп, хш, x,v). Полученная на рисунке сумма покрытия подразделения определяется в такой форме только в том случае, когда можно точно рассчитать выручку данного подразделения.
Вклад данного подразделения в сумму покрытия должен вместе с вкладами других подразделений перекрывать общефирменные постоянные издержки.
При оценке плановых и фактических показателей и анализе производительных (полезных) и непроизводительных (холостых) издержек по видам оборудования можно получить важные данные о резервах мощностей. При сравнении ожидаемых и плановых издержек можно получить информацию о том, какие продукты должны быть выведены из программы в долгосрочном периоде, поскольку их вклад в результат слишком мал, а производство каких видов продуктов в силу их большей доли в общей сумме покрытия требуется расширить.
Если суммы покрытия или их компоненты (суммы покрытия II и суммы покрытия III до уплаты процентов) относятся к инвестируемому в производство капиталу, то на их базе можно рассчитать плановые и фактические квазипоказатели рентабельности инвестированного капитала (рис. 84).

* Если можно отнести прямо на соответствующее подразделение.

Рис. 84. Оценка продуктовых групп на основе расчета покрытия постоянных затрат
В связи с планированием и контролем продуктовой программы по отдельным продуктам возможна разработка предварительной, промежуточной и заключительной калькуляции на базе неполных издержек (по неполной себестоимости). Если же имеются абсолютные значения или нормативы разнесения затрат по местам их возникновения, то вышеупомянутые калькуляции разрабатываются на базе полных издержек (по полной себестоимости). На предприятиях с массовым производством такие калькуляции составляют при помощи простых методов (калькуляция делением), на предприятиях с серийным производством при помощи метода дифференцированной калькуляции делением, постатейной (косвенной) или комбинированной калькуляции, а на предприятиях с единичным производством только при помощи метода постатейной (косвенной) калькуляции. При использовании метода косвенной калькуляции часто рекомендуется интегрированный расчет ставок в машино-часах. Поскольку разнести накладные расходы по отдельным продуктам точно невозможно, калькулирование на базе полных затрат служит только в качестве информационного вспомогательного средства при планировании цен (см.раздел 4.3 этой части).
На базе оперативного планирования и контроля продуктовой программы проводятся планирование и контроль деятельности подразделений предприятия.

Планирование проектов
Дитгер Хан 'ПиК: Планирование и контроль: концепция контроллинга'VIII. Создание новой системы управления ОАО Холдинговая компания 'Ленинец'
6. Планирование проектов
Особое место в системе планирования в компании занимает планирование инвестиционных проектов, которое является составляющей как стратегического, так и оперативного планирования. Задача планирования проектов состоит прежде всего в их классификации, оценке и формировании ранжированного перечня проектов для принятия решений о финансировании.
Под проектом в компании понимают совокупность мероприятий, направленных на создание, освоение производства и рынка конкретного продукта (или услуги), реализация которых требует задействовать инвестиционные ресурсы.
Согласно существующему в компании порядку принятие решений о целесообразности реализации инвестиционного проекта проходит поэтапно:
Этап 1. Предварительная заявка на финансирование инвестиционного проекта.
Этап 2. Экспертиза предварительной заявки на финансирование инвестиционного проекта.
Этап 3. Выяснение малым президентским советом компании целесообразности более глубокой проработки проекта.
Этап 4. Развернутая заявка на финансирование инвестиционного проекта.
Этап 5. Экспертиза развернутой заявки на финансирование инвестиционного проекта.
Этап 6. Выяснение малым президентским советом компании целесообразности вынесения проекта на предварительное рассмотрение стратегического совета.
Этап 7. Предварительное рассмотрение проекта стратегическим советом компании.
Этап 8. Назначение руководителя проекта на второй стадии подготовки проекта.
Этап 9. Разработка технико-экономического обоснования проекта.
Этап 10. Рассмотрение стратегическим советом компании технико-экономического обоснования проекта.
Этап 11. Принятие окончательного решения о целесообразности реализации проекта уполномоченным органом (в соответствии с регламентом холдинговой компании).
Наиболее важное значение имеет первый этап составления предварительной заявки на финансирование инвестиционного проекта, которое осуществляется по специально разработанной методике. Основная цель данного этапа заключается в систематизации информации, необходимой: для оценки степени соответствия бизнес-идеи стратегическому плану компании; для отнесения проекта к определенному типу по способу и форме инвестирования; для оценки экономического потенциала бизнес-идеи; для оценки степени соответствия бизнес-идеи интересам холдинговой компании.
Предварительную заявку заполняет инноватор, предложивший бизнес-идею проекта.

Планирование системы управления
Дитгер Хан 'ПиК: Планирование и контроль: концепция контроллинга'III. Интегрированные планово-контрольные расчеты на предприятиях с функциональной организационной структурой 3. ПиК в рамках стратегического планирования 3.3. Планирование системы управления
Предпосылкой планирования системы управления является двойственность в интерпретации управления: с одной стороны, это процесс планирования, регулирования и контроля, связанный со специфическим поведением, а с другой стороны, - совокупность субъектов процесса переработки информации. Отсюда задачи планирования системы управления связаны как с самим плановым процессом, так и с субъектами этого процесса.
Планирование и стимулирование руководящих кадров имеют целью решение запланированных задач определенным качественным и количественным составом руководителей, представляющим собой важнейший элемент кадрового потенциала, и создание им возможностей и стимулов для поддержания оптимальной работоспособности и постоянной готовности к работе. Задача Планирования информационной системы менеджмента - формирование информационных предпосылок для оптимального восприятия комплексных процессов планирования, регулирования и контроля на предприятии.
Планирование полей бизнеса и организационных структур предприятия предопределяет планирование системы руководства. Она характеризует будущие сферы деятельности и органы управления и поэтому определяет требования к качеству и численности руководителей, а также их мотивации и информационной системе.
Планирование руководящих кадров, включающее планирование привлечения, расстановки, развития (карьеры) и освобождения руководителей, а также планирование системы стимулирования и информационной системы менеджмента, осуществляется в соответствии с рассмотренными уже этапами процесса принятия решений. Вспомогательным средством при планировании может служить матрица принятия решения.
3.3.1. Планирование руководящих кадров
Стратегическое планирование руководящих кадров включает все ориентированные на долгосрочную перспективу мероприятия, связанные с привлечением, расстановкой, движением (повышение квалификации, перемещение) и высвобождением руководителей и созданием их резерва.
При этом под руководящими кадрами понимаются наряду с членами правления и директорами все руководящие служащие или лица, относящиеся в высшему, среднему и нижнему уровню управления. Состав таких лиц устанавливается на каждом предприятии индивидуально.
В рамках стратегического планирования различают планирование резерва руководителей и карьеры руководителей (рис. 69). При планировании резерва исходят в первую очередь из перспективной потребности предприятия в руководителях. Планирование карьеры, напротив, опирается прежде всего на индивидуальные цели и перспективы отдельных руководителей. В рамках планирования резерва сначала оценивают руководителей предприятия, делают соответствующие расчеты и принимают решение о внутренних и внешних источниках удовлетворения ожидаемой потребности в руководителях. При планировании карьеры отдельных руководителей тестируют на соответствие занимаемой должности и утверждают, смотря по обстоятельствам, кандидатом на следующую руководящую должность, а также проводят связанные с развитием индивидуальной карьеры необходимые мероприятия. При этом непрерывное планирование карьеры может происходить в обратном порядке: не от планирования полей бизнеса через организационное планирование к расстановке руководящих кадров (производный подход), а имеющийся потенциал руководителей определяет организационную структуру и поля бизнеса предприятия (первичный подход).

Рис. 69. Интегрированное планирование руководящих кадров
До гармонизации целей предприятия и индивидуальных целей руководящих кадров резерв и карьеру необходимо планировать во взаимосвязи.
3.3.2. Планирование системы стимулирования руководителей
Для выполнения задач по руководству к менеджерам постоянно предъявляются все возрастающие требования. Поэтому разработка системы стимулирования руководителей носит стратегический характер. Под системой стимулирования понимается совокупность сознательно созданных условий труда, принимающих форму материальных и моральных стимулов для достижения определенных целей и определенным образом влияющих на поведение руководителей.
Главная цель формирования системы стимулирования способствовать высокомотивированному, целенаправленному поведению руководителей.
Стимулы можно дифференцировать на внутрифирменные и внешние. К последним могут относиться географические, социально-культурные и политико-правовые условия (например, специфическая для данного региона система налогов и социального страхования, условия жизни и возможности свободного времяпрепровождения и отдыха) места расположения предприятия. К внутрифирменным стимулам относят следующие.
Материальные стимулы:
Нематериальные стимулы:
На рис. 70 показаны элементы связанной с общефирменным планированием системы стимулирования труда руководителей. Она строится на постоянном годовом окладе (твердое вознаграждение), устанавливаемом на уровне требований к соответствующему кругу решаемых задач и квалификации руководителя, а также с учетом специфики отрасли и состояния рынка. Составляющей твердого вознаграждения могут быть дополнительные выплаты (надбавки), например пенсионное страхование и специальные права пользования. Может быть полезным предоставлять руководителям самим возможность выбора различных дополнительных выплат из определенного набора. Так, из подобного "меню" (метод кафетерия), например, при предстоящем повышении постоянного оклада руководитель может выбрать либо повышение оклада, либо равноценное предоставление специфических дополнительных надбавок. Систему дополнительных выплат по методу кафетерия в последнее время все чаще увязывают со специфическими формами организации рабочего времени руководителей.

Рис. 70. Элементы системы стимулирования руководящих кадров, связанной с результатами выполнения планов
Переменное (дополнительное) вознаграждение привязывают к уровню достижения согласованных оперативных и стратегических целей собственным подразделением, а также к уровню достижения целей вышестоящей организационной единицей или предприятием в целом.
Одним из еще недостаточно используемых видов стимулирования руководителей является их участие в капитале фирмы на длительный срок. Участие в капитале стимулирует руководителя вести себя как собственник предприятия. Этот вид мотивации используется преимущественно на семейных предприятиях. Из участия в капитале могут возникнуть другие переменные элементы вознаграждения. Они складываются, с одной стороны, из участия в прибыли в соответствии с долей вложенного капитала, с другой из увеличения рыночной стоимости этой доли.
Работа подобной системы стимулирования руководителей, увязанной с системой планирования, основывается на некоторых предпосылках:
На предприятиях с функциональной организационной структурой только для руководителей отделов сбыта, а при некоторых условиях для менеджеров, отвечающих за продуктовые группы и проекты, в качестве целей, с которыми увязывается стимулирование, задаются показатели сумм покрытия или прибыли. При стимулировании руководителей других подразделений исходят из показателей затрат (издержек), а сами эти подразделения считаются центрами затрат.
При разработке системы стимулирования руководителей на каждом предприятии должны быть прежде всего уточнены некоторые аспекты проблемы:
1) определен круг лиц, принадлежащих к руководящим кадрам, и уровни управления;
2) определены размеры постоянного (твердого) годового вознаграждения и максимальные пределы переменного вознаграждения для каждого уровня управления. В этой связи следует также решить, должна ли переменная часть вознаграждения вообще быть ограничена сверху. Как правило, исходят из величины совокупного дохода, к которому стремятся при 100%-ном выполнении плана, и отсюда рассчитывают возможную верхнюю границу общей суммы (рис. 71);

Рис. 71. Вознаграждение руководителей в зависимости от достижения целей (по отклонениям от плана)
3) определено, какая часть переменного вознаграждения за год должна зависеть от достижения оперативных и стратегических целей в рамках закрепленной за руководителем области ответственности. Поскольку с увеличением числа уровней иерархии в организации все больше стратегических задач должно передаваться на верхние уровни, то для руководителей более высокого уровня и для высшего руководства доля переменной части годового вознаграждения за реализацию стратегических планов может устанавливаться сравнительно выше (рис. 72);

Рис. 72. Вознаграждение (стимулирование) руководителей различных категорий в зависимости от достижения согласованных оперативных и стратегических целей
4) установлено, должна ли часть переменного вознаграждения за год зависеть от достижения оперативных целей соответствующим вышестоящим центром прибыли или центром затрат, а также должна ли вообще выплачиваться определенная доля переменного вознаграждения в зависимости от общего финансового результата деятельности предприятия;
5) четко определены показатели, на базе которых ведется расчет тантьем. При стимулировании за достижение оперативных целей в качестве базовых показателей должны быть выбраны расчетный результат, сумма покрытия и издержки привлечения капитала в плановом периоде или бюджетном году. При выборе нескольких показателей в качестве базы стимулирования возникает проблема определения их относительной важности. Для высшего руководства предприятия и для руководителей концерна в качестве оперативного базового показателя для расчета тантьем используется показатель балансового результата. При стимулировании за достижение качественно определенных стратегических целей: реализации стратегических задач или проектов в соответствующем плановом периоде или бюджетном году (например, включение в состав концерна нового предприятия, создание сервисной сети в определенной стране) - в качестве базового показателя для расчета тантьем может использоваться показатель прироста ценности капитала;
6) выяснено, должна ли определенная часть переменного вознаграждения устанавливаться по усмотрению вышестоящего руководителя. Это позволит учесть при регулировании размера вознаграждения возможные особые заслуги или, наоборот, ошибки сотрудников;
7) установлено, будут ли применяться и в каких пределах санкции за недостижение запланированных целей, т.е. на сколько будет уменьшена переменна часть вознаграждения от величины максимально возможной при стопроцентном выполнении плана премии;
8) выяснено, имеет ли смысл для руководителей штабных отделов и подразделений, где планирование затруднительно (например, отделы НИОКР), привязывать стимулирование руководителей к показателям издержек или к выполнению установленных индивидуальных заданий оперативного и стратегического характера и одновременно предусматривать тантьему, завязанную на прибыль всего предприятия; '
9) установлено, что для разбора спорных вопросов и конфликтных ситуаций собирается комиссия, которая с учетом причин отклонений от плана в соответствующей области задач, а также общей ситуации на предприятии обеспечивает справедливое разрешение конфликтов;
10) имеется правовая база, позволяющая через соответствующие трудовые договоры (контракты) внедрять систему стимулирования руководителей, увязанную с общефирменным планированием. К преимуществам подобной системы стимулирования руководителей можно отнести следующие:
Реализация рассмотренной концепции стимулирования руководителей делает возможным целенаправленное управление на всех уровнях предприятия, однако эта концепция действенна только в рамках общей интегрированной системы ПиК, ориентированной на достижение конечных результатов.
3.3.3. Планирование информационной системы менеджмента
Информационная система менеджмента должна обеспечивать потребность руководителей в соответствующим образом обработанной информации. Информационные предпосылки для оптимального выполнения управленческих задач создаются при организации целенаправленной системы планирования, регулирования и контроля.
Планирование информационной системы руководителя включает также оптимальную организацию обработки аналитической, прогнозной и фактической информации. При построении планово-отчетной системы, служащей также и для целей регулирования, необходимо исходить из того, что такая система сама является предметом планирования. Система ПиК с соответствующей информацией должна удовлетворять следующие требования:
Информационная система должна охватывать:
Информационная система менеджмента должна быть соединена с информационной распорядительной системой, в центре которой наряду с оперативными задачами ПиК стоят задачи и информация регулирования и документирования.
Сегодня на предприятиях в основном используются автоматизированные информационные системы, интегрированные банки технико-экономических данных, моделей и знаний, требуемые для выполнения управленческих задач. Центр тяжести в деятельности людей смещается при этом в сторону решения задачи формирования информационной системы и контроля за ее работой.

Планирование территориального размещения
Дитгер Хан 'ПиК: Планирование и контроль: концепция контроллинга'VII. Планирование и контроль в системе управления концерном Сименс
9. Долгосрочное планирование потенциала концерна
9.3. Планирование территориального размещения
9.3.1. Общие цели территориальной стратегии
Планирование территориального размещения как подготовительный этап инвестиционного планирования - важный элемент общей системы управления и контроля на фирме и одно из средств обеспечения конкурентных преимуществ сегментам бизнеса концерна.
При региональном позиционировании предприятий концерна речь идет об использовании соответствующих ресурсов многих стран мира. В центре территориальной стратегии находятся задачи проникновения на рынки и расширения рынков, доступа к технологическим ноу-хау, использования преимуществ в производственных затратах и обеспечения эффективного снабжения.
Кроме того, территориальная стратеги имеет целью в определенных случаях выравнивание рисков, например защиту от колебания валютных курсов путем симметричного распределения затрат и доходов по регионам деятельности и валютным зонам. Базой для этого является соответствующее взвешенное распределение элементов процесса воспроизводства.
Хозяйственная политика концерна Сименс строилась с самого начала на интернациональной основе. За простыми экспортными сделками следовали шаг за шагом мероприятия по организации сбыта и производства продукции за рубежом. Помимо этого было заявлено о необходимости создания групп исследователей и разработчиков в регионах, имеющих решающее значение и подготовленных к инновационным технологиям.
После второй мировой войны речь шла о восстановлении концерном Сименс зарубежных производств, прежде всего путем выкупа экспроприированных зарубежных предприятий. И только с начала 70-х годов территориальная политика была нацелена в первую очередь на рынок США с целью приобретения сильных позиций на крупнейшем мировом рынке электротехнической продукции. В результате создания мощностей за границей, прежде всего в США, доля зарубежных предприятий в обороте концерна Сименс увеличилась за 1970-1990 г.
с 41 до 54%.
Однако региональное распределение бизнеса при доле оборота в Германии, составляющей 46%, и примерно 75% в будущем объединенном рынке Европы, по мнению руководства концерна, одностороннее и требует улучшения. Усиливающиеся тенденции глобализации ведут к дальнейшему сдвигу территориальной структуры в пользу зарубежных регионов.
9.3.2. Территориальные концепции бизнес-отделений
Территориальные концепции отделений концерна показывают, каким образом должна быть реализована стратегия бизнеса или достигнуты запланированные объемы деятельности отделений на региональном уровне при помощи соответствующего территориального размещения подразделений сбыта, НИОКР и производств (рис. 59). Изменение территориального ландшафта отделения может сводиться к увеличению или сокращению числа опорных пунктов в старом регионе или к созданию новых опорных пунктов в новом регионе. Концепции территориального размещения разрабатывают одновременно с продуктовыми и маркетинговыми концепциями группы стратегического планирования отделения при поддержке центральных отделов и утверждает руководство отделения в качестве долгосрочного плана территориального размещения. По концепциям территориального размещения отделений можно судить, какие региональные сбытовые, производственные, снабженческие и сервисные организационные структуры должны обрабатывать рынки и каким образом должны быть приведены в соответствие региональным целеустановкам размеры, функции, оснащение и логистика этих территориальных структурных единиц.

Рис. 59. Концепции территориального размещения бизнес-отделения
Верхние границы зоны размещения определяются в зависимости от возможностей управления, величины и пригодности территории, нижние границы - в зависимости от факторов эффективности (например, от соотношения численности управленческого и производственного персонала). При размещении сбытовых организаций может быть целесообразным сведение небольших региональных сбытовых подразделений в крупный сбытовой центр не только по экономическим причинам, но и с политической целью создать единое представительство концерна Сименс в данном регионе.
Как правило, определение точных размеров зоны размещения производств не связано с проблемами недвижимости, а зависит от объемов и сложности производимых изделий и роли территории в производственной кооперации.
Так, различают территории размещения главных производств, имеющих в своем составе конструкторские подразделения, основных производств или производств только комплектующих деталей и узлов, или только сборочных производств. Решающими факторами при определении роли территории размещения производств являются ее реальное состояние, функциональная и региональная пригодность для реализации производственных, конструкторских и маркетинговых целей. Причем зоны территориального размещения формируются таким образом, чтобы по возможности гибко реагировать на изменения условий деятельности отделения. Следует избегать широкого распыления так же, как и односторонней концентрации в одной зоне.
Территории, приобретаемые путем покупки расположенных на них предприятий, должны быть интегрированы с учетом концепций размещения отделений, т.е. необходимы мероприятия по консолидации мест размещения. Этот аспект приобретает особый вес, когда принимают решение о покупке предприятий, ибо меры территориальной консолидации, следующие за приобретением, часто сопряжены со значительными затратами (перераспределение мощностей, социальные расходы) и большой нагрузкой на менеджеров.
Концепции территориального размещения отделений рассматриваются в рамках бизнес-планирования и утверждаются в ходе обсуждения целей.
9.3.3. Региональные и страновые концепции размещения
Региональные и страновые концепции размещения служат для определения возможностей долгосрочного развития отделений на географически установленном рынке или в экономическом регионе. Цель состоит в повышении эффективности на основе координации развития отделений на уровне регионов и стран.
Региональная концепция размещения формулируется либо для одного большого региона (например, Юго-Восточной Азии), либо для группы стран в регионе (страны ASEAN); страновая концепция размещения относится к отдельной стране или ее части (например, Индонезия).
Причем необходимо установить, где должны размещаться региональные центры ответственности, могут ли они использоваться соответствующим образом и каким стратегиям размещения следуют главные конкуренты.
На предварительном этапе изучаются социально-экономические условия региона, факторы, обусловливающие уровень региональных затрат, рынок рабочей силы, потенциал НИОКР и сервисного обслуживания. Важно изучить цели и объемы государственного регулирования экономики в соответствующих странах и регионах во избежание проблем при согласовании с различными органами власти. Принятие решений, связанных с региональным продвижением, хотя и обусловливается уровнем производственных затрат в регионе, не определяется им целиком, поскольку не рассчитано на длительную перспективу.
Перечень задач, связанных со страновой концепцией, с учетом национальных особенностей страны согласовывается с представительствами концерна Сименс в соответствующих странах и бизнес-отделениями прежде, чем главный отдел недвижимости предложит центральному правлению для принятия решения детализированный план мероприятий.
9.3.4. Концепции территориального размещения в узком смысле
Концепции территориального размещения в узком смысле - концепции размещения в больших городских регионах с пригородами. Потребность в разработке подобных концепций возникает в том случае, когда отделения расширяют свою деятельность в регионах с динамично развивающейся экономикой (например, в Берлине и Милане) и, наоборот, когда регионы теряют свое значение для отделений и возникает необходимость перераспределять избыточные производственные мощности.
Главный отдел недвижимости выполняет координирующую функцию, устанавливая различные требования отделений к площадям согласно общей региональной концепции. Для этого разрабатываются долгосрочные прогнозы потребностей в земельных участках и в площадях зданий. Успешное прогнозирование потребностей в площадях предполагает наряду с опытом планирования, накопленным за долгие годы, знание ассортимента продукции и воздействие таких факторов, как плотность интеграции, эффект рационализации и сокращение рабочего времени.
9.3.5. Генеральные планы застройки
Генеральный план застройки - связующая нить между предварительными обоснованиями и планированием проектов (рис. 60). Он регулирует условия функционирования территории, определяет возможности ее расширения с учетом границ застройки и оценки масштабов отдельных инвестиций в освоение земельного участка. Генеральным планом застройки устанавливаются в рамках строительного законодательства объемы строительства и обеспечивается архитектурная привязка зданий к пятнам застройки. Важную роль при этом играют такие факторы, как интенсивность потоков людей и материалов, подъездные пути, коммуникации. На эскизе выделяются зоны производственных, складских, офисных, вспомогательных и других зданий и сооружений, размещаемых в соответствии с интенсивностью связей между ними.

Рис. 60. Генеральный план застройки
В процессе согласования отдельных инвестиций участвует главный отдел недвижимости, обеспечивающий контроль соответствия проектов застройки территориальной концепции. Тем самым этот отдел оказывает, с одной стороны, внутрифирменные услуги, выступая в качестве консультанта отделений, а с другой стороны, разрабатывает генеральную концепцию строительства в рамках планирования мест размещения и оценивает по поручению центрального правления инвестиции в недвижимость.
9.3.6. Атлас мест размещения - портфель мест размещения
Важными инструментами управления недвижимостью и оценки мест размещения являются атлас и портфель мест размещения.
Атлас мест размещения - перечень всех принадлежащих концерну на правах собственности или аренды мест размещения в разных странах мира с кратким описанием (внешняя среда, функции, земельный участок, здания) и схемой расположения.
Портфель мест размещения - матрица, служащая для сравнительной оценки качества размещения сбытовых, производственных и административных организаций концерна с точки зрения фактора недвижимости. Оценке подлежат социально-экономическая среда, качество земельных участков и зданий (рис. 61).

Рис. 61. Портфель мест размещения с главной задачей оценки развития операций с недвижимостью в отдельных регионах
Каждое место размещения оценивается примерно по 30 важнейшим критериям по шкале от 1 до 10.
По набранным каждым местом размещения баллам и его позиции в портфеле намечают мероприятия по улучшению качества места размещения: инвестиции в обновление и расширение, объединение земельных участков, подготовка к их продаже и т.д.
Портфель содержит качественные характеристики мест размещения для оценки ситуации с недвижимостью, что необходимо для принятия инвестиционных решений.

Планово-контрольные расчеты как выражениеколичественного планирования и контроля
Дитгер Хан 'ПиК: Планирование и контроль: концепция контроллинга'I. Основы
2. Планирование, контроль и планово-контрольные расчеты на предприятии
2.3. Планово-контрольные расчеты как выражение количественного планирования и контроля
Планирование и контроль как процессы получения, переработки и передачи информации осуществляются на базе количественной и качественной информации.
Результаты планирования и контроля находят свое выражение в планах и отчетах в виде плановой, ожидаемой и фактической информации, а также информации об отклонениях фактических показателей от плановых.
Преобразование качественной и количественной информации в информацию для планирования и контроля создает предмет планово-контрольных расчетов, под которыми понимается как сам процесс, так и результат переработки информации. Планово-контрольные расчеты представляют собой выраженные в конкретных показателях цели, альтернативы достижения целей, последствия воздействия альтернатив на цели, фактические результаты реализации управленческих решений, отклонения от запланированных результатов. Поэтому планово-контрольные расчеты служат важнейшим инструментом руководства при определении целей предприятия и разработке мероприятий по их достижению.
Система показателей планово-контрольных расчетов включает натурально-вещественные, временные и стоимостные показатели, характеризующие в количественном выражении развитие событий на предприятии до начала и в конце планового периода. Совокупность стоимостных (денежных) показателей и механизмы их расчета, позволяющие направлять все процессы на предприятии на достижение высших денежных целей - получение прибыли и поддержание необходимого уровня ликвидности, называются планово-контрольными расчетами, ориентированными на финансовый результат и ликвидность. Они базируются прежде всего на показателях производственного и финансового учета и охватывают планирование и контроль продуктовой программы, целей и мероприятий функциональных сфер деятельности, проектов и общефирменное финансовое планирование.
Механизм планово-контрольных расчетов позволяет определять и координировать не только материальные (продуктовая программа) и финансово-экономические цели и мероприятия, но и необходимые социальные цели и мероприятия в той мере, в какой они могут быть представлены в стоимостной форме.
Плановые расчеты основаны на задокументированной (фактической) и прогнозной информации о будущем развитии различных факторов. Эти количественно выраженные данные трансформируются в плановую информацию. Естественно, речь идет об ожидаемых оценках, получаемых при помощи различного рода моделей.
Описательные (дескриптивные) модели содержат небольшое число элементов, взаимосвязи между которыми могут быть представлены в количественной форме и описаны простыми математическими уравнениями (например, плановые калькуляции, простые инвестиционные расчеты). Эти модели не отражают функциональные взаимосвязи и ограничения, однако они создают основу для построения и использования более сложных моделей.
Объясняющие (аналитические) модели представляют собой функциональные уравнения, в которых отражены связи между зависимыми и независимыми переменными (например, информационные модели предприятия или расчеты прибыли и убытков за несколько периодов, балансовые и финансовые модели). Ожидаемые переменные в таких моделях выполняют функцию зависимых переменных, получаемых в результате воздействия изменений независимых переменных - параметров действий. Независимые переменные уточняют содержащиеся в модели фактические данные (возможности действий).

где Е - анализируемая ожидаемая переменная; а, b, с - параметры мероприятий (решений).
Аналитические уравнения дополняются системой ограничений, лимитирующих свободу действий, например дефицит мощностей и ограничения в сфере сбыта. Ожидаемые переменные могут быть однозначными или многозначными в зависимости от того, сколько значений ожидаемых переменных может быть получено при имеющейся комбинации параметров.
Что касается производственных аналитических моделей, речь может идти об аналитических функциях с одной или несколькими переменными в зависимости от того, изменяется один параметр при постоянстве других или изменяются несколько параметров.
В статических моделях переменные относятся к одному временному периоду, в динамических моделях - к различным.
В зависимости от количества охватываемых параметрами решений различают также общие и локальные аналитические модели. В производственной практике используются преимущественно локальные модели.
Значение анапитических моделей состоит в том, что они дают возможность представлять ожидаемые переменные как последствия возможных действий (так называемые модели "если..., то..."). Ожидаемые переменные могут показывать степень достижения поставленных целей (они сами могут быть заданы в качестве целевых показателей). Если аналитическая модель содержит целевую функцию, то она называется моделью принятия решения:

или

Посредством целевой функции в модели принятия решения задаются или экстремальные значения (оптимум) цели в качестве максимальных либо минимальных значений, или интервальные значения в виде приближения, достижения либо превышения определенного желательного уровня.
Ограничения в моделях принятия решений принимают специфическую форму простых или аналитических уравнений. Их называют также дополнительными условиями. Они могут выступать и как главные, и как дополнительные цели. Так, максимальная прибыль с учетом минимально допустимого объема сбыта может быть принята как главная цель, а определяемый сбытом возможный объем производства и сальдо поступлений денежных средств в каждый момент - как дополнительные цели.
Значение моделей принятия решений в том, что они позволяют находить оптимальное решение через расчетный алгоритм и выбирать такие возможные мероприятия, которые вследствие своей ожидаемой ценности гарантируют наилучшее достижение цели. Параметры этой ожидаемой ценности могут быть заданы в качестве плановых показателей.
Аналитические модели принятия решения (например, модели линейного программирования для определения производственной программы с оптимальной суммой покрытия) позволяют рассмотреть все варианты действий в анализируемой сфере принятия решения и оценить их с точки зрения воздействия на достижение целей.
Результат будет представлять собой абсолютный оптимум (экстремальное значение).
Если в описательных и аналитических моделях принятия решений по практическим соображениям исследуется только ограниченное число альтернатив, то при помощи имитационных моделей можно рассчитать ожидаемые значения (ценность) различных вариантов действий и сравнить их при заданных условиях. Результат сравнения в имитационной модели принятия решения будет представлять собой относительный оптимум (приблизительную оценку).
Связи между различными моделями показаны на рис. 10.

Рис. 10. Использование различных моделей в процессе принятия решений
Рассмотренные виды моделей особенно необходимы на этапе оценки вариантов решений (фаза 3), причем отдельные их элементы (главные и дополнительные цели, альтернативы, постоянные параметры) должны быть разработаны уже на фазах 1 и 2 процесса планирования.
В информационной системе предприятия происходит трансформация прогнозной информации в плановую, которую лица, принимающие решения, затем могут утверждать в качестве плановых заданий. Эти плановые показатели представляют собой результат процесса планирования, являющегося в свою очередь частью общего управленческого процесса. Информационная система наряду с предварительными плановыми данными предоставляет руководству предприятия для изучения данные по ранее сформированным планам, фактические данные и сведения по отклонениям плановых данных от фактических.

Планово-контрольные расчеты при различныхгипотезах о состоянии внешней среды и способахзадания целей
Дитгер Хан 'ПиК: Планирование и контроль: концепция контроллинга'I. Основы
2. Планирование, контроль и планово-контрольные расчеты на предприятии
2.4. Планово-контрольные расчеты при различных гипотезах о состоянии внешней среды и способах задания целей
Планирование является предвосхищением будущих событий посредством целенаправленного поиска, оценки и отбора альтернатив и основывается на определенных гипотезах о будущем состоянии внешней среды. Плановые решения принимаются обычно и в условиях однозначных, и в условиях многозначных ожиданий будущей ситуации во внешней среде предприятия.
Целеустановки в процессе планирования могут быть простыми (например, максимизация прибыли) и множественными (например, максимизация прибыли и оборота при сохранении минимального числа рабочих мест). Кроме того, цели и уровни их достижения измеряются количественно - числовым показателем, качественно - при помощи оценок предпочтения, например, хорошо, удовлетворительно, плохо, или номинально - цель достигнута или не достигнута.
Результаты достижения количественно и качественно измеряемых целей могут быть заданы в виде экстремальной оценки (оптимума, максимума или минимума результата) или в виде некоего достаточного (удовлетворительного) предела (достижение удовлетворительного уровня результата), или в виде номинальной оценки, т.е. как достижение либо недостижение некоторого удовлетворительного уровня.
В практике планирования чаще всего встречаются плохо поддающиеся количественному измерению или вовсе количественно не измеряемые цели. Во многих случаях пытаются найти оптимальное решение исходя из постановки экстремальной цели в качестве главной, например, при заданных ресурсах хотят достичь максимальной прибыли или определенной прибыли при минимальных ресурсах.
(1) Решения при однозначных ожиданиях будущего состояния внешней среды (решения в условиях определенности)
Принимая решения в условиях определенности, исходят из существования в будущем конкретной ситуации во внешней среде.
Эффект той или иной альтернативы решения может определяться в этом случае через однозначный уровень достижения цели.
Бели при целепостановке выдвигается одна простая главная цель, то ее задают в виде экстремума. Оптимальным решением в этом случае будет альтернатива, которая приводит к максимизации уровня достижения экстремально заданной цели при соблюдении установленных ограничений или дополнительных целей. Достижение абсолютного или относительного оптимума можно проверить при помощи расчетов на аналитических моделях, в частности, математическим программированием.
Если главная цель задана качественно в виде предпочтительных оценок, то существует несколько альтернатив ее достижения. В этом случае поиск единственного оптимального решения возможен только через изменение уровня достижения главной цели, что в конечном счете соответствует формулированию экстремальной цели, или через изменение ограничений (дополнительных целей).
Если при целепостановке выдвигается множество главных целей, то проблем не возникает до тех пор, пока главные цели формулируются как экстремумы и нет конкуренции целей. В этом случае наилучшим решением является альтернатива, которая обеспечивает большую степень достижения целевых показателей при заданных ограничениях.
Если цели конкурируют и к тому же заданы в виде экстремумов, то нужно проверить, какую следующую из имеющегося набора альтернатив необходимо использовать, чтобы получить сравнительно лучшее или компромиссное решение, удовлетворяющее руководство предприятия. Причем возможны ситуации, когда альтернативы выбирают из бесконечного множества либо из определенного конечного множества альтернативных решений.
Выбор решения из бесконечного множества альтернатив
Здесь возможны два подхода:
Посредством так называемого нежесткого линейного программированния можно в обоих случаях очень эффективно найти компромиссное решение (теория нечетких множеств).
Выбор решения из ограниченного числа альтернатив
В этом случае также используют различные подходы:
Из перечисленных выше методов на практике чаще применяется анализ затрат и результатов, или матрица принятия решений, поскольку этот метод позволяет при помощи простых шагов, оценивая воздействие альтернатив на достижение количественно или качественно заданных целей, выбрать подходящую альтернативу решения комплексной проблемы любого вида (например, оценить и выбрать вариант инвестиций, месторазмещения предприятия, организационной структуры, подбора руководящих кадров).
Не существует строго определенных правил или моделей анализа затрат и результатов.
Расчеты рекомендуется проводить в так называемых оценочных матрицах, или матрицах принятия решений в определенной последовательности:
Формулирование проблемы с раскрытием и установлением значимых целей или целевых критериев (Zj), называемых также требованиями. При этом в первую очередь следует выделить цели-условия, которые должны быть выполнены обязательно (например, использование имеющихся транспортных путей, соблюдение действующих законодательных норм, согласие лиц, принимающих решения). Для прочих целей задаются весовые коэффициенты (коэффициенты важности целей) (цЛ. Если цель может быть разложена на отдельные подцели, то сумма весовых коэффициентов подцелей должна быть равна 1.
Выработка и описание альтернатив (Аi). Речь должна идти о взаимоисключающих альтернативах. По меньшей мере необходимо рассмотреть не менее трех альтернатив.
Определение воздействий (последствий, эффектов, степени достижения цели) каждой альтернативы на поставленные количественно или качественно выраженные цели. Качественно выражаемые цели и степень их достижения должны характеризоваться лишь вербально. В этом случае можно говорить только о достижении или о недостижении цели (номинальное измерение), что чаще всего относится к обязательным целям-условиям.
Количественно выражаемые цели позволяют использовать для определения результатов их реализации аналитические модели.
Количественно и качественно выраженные цели требуют для приведения в сопоставимый вид некоторой их трансформации и учета субъективно установленных, зависящих от предпочтения принимающих решения лиц весовых коэффициентов. Если альтернативы оценивают по их эффектам от достижения количественных и качественных целей, то количественно выраженные эффекты следует перевести по качественной шкале оценки, чтобы добиться сравнимости результатов (например, при оценке целей получения прибыли и обеспечения независимости предприятия). Трансформация всех показателей эффекта от достижения целей по качественной шкале оценки может также потребоваться, если количественно измеряемые цели и эффекты выражаются в разных единицах (например, прибыль - в стоимостных единицах, а мощности или степень их загрузки - в единицах времени либо процентах).
При помощи качественной шкалы оценки эффекты от реализации целей можно суммировать лишь в том случае, когда все стоимостные показатели выражены качественно (например, в баллах: хорошо = 3, удовлетворительно = 2, плохо =1). Правда, в этом случае снова приходят к количественным, точнее квазиколичественным, расчетам.
При задании нескольких целей после переведения выраженных количественно показателей степени достижения целей в балльные оценки необходимо перемножить соответствующую балльную оценку степени достижения цели и весовой коэффициент (коэффициент относительной важности) (определение Wij • qj). Общий эффект каждой альтернативы исчисляют суммированием полученных взвешенных показателей степени достижения цели.
Альтернативы с относительно оптимальной степенью достижения цели, или эффектом, отбирают, сравнивая суммированные взвешенные показатели степени достижения целей по каждой альтернативе.
При наличии целей-условий, измеряемых только номинально (достигнуты - не достигнуты), сразу же отбрасывают альтернативы, не обеспечивающие достижение этих обязательных целей. Если обязательные цели или степень их достижения могут быть выражены количественно или качественно, то для них необходимо установить предельные значения, недовыполнение или перевыполнение которых приведет к отбраковке соответствующих альтернатив в процессе их оценки. В некоторых случаях для подобного вида целей, чтобы избежать целевого барьера, при помощи специальных мероприятий можно варьировать целевую функцию или содержание альтернатив.
Если при постановке главной цели речь идет о нескольких целях, заданных в виде некоторого удовлетворительного уровня, то при использовании матрицы принятия решения возникают проблемы, поскольку на основе спрогнозированных эффектов альтернатив достижение целевого уровня обеспечивает более чем одна альтернатива. В этом случае довольствуются несколькими удовлетворительными решениями или ищут оптимальное решение путем изменения уровня целей, расширения количества главных целей или изменения ограничений и дополнительных условий.
При задании цели как экстремума, например в виде максимума эффекта, анализ затрат и результатов сводится к имитационному моделированию принятия решения, делающему возможным упрощенное решение комплексных проблем планирования или принятия решений. Такой анализ требует субъективных оценок от многих лиц, принимающих решения (взвешивания целей, оценочных шкал и балльной оценки эффектов). Эти оценки локализуемы и осуществимы. Анализ затрат и результатов рекомендуется в тех случаях, когда отсутствует другой аналитический метод решения, адекватный проблеме.
Пример на рис. 11 убедительно доказывает, что метод оценки выбора в анализе затрат и результатов, или матрица принятия решений содержит важнейшие компоненты этапов процесса планирования: цели, альтернативы, определение и сравнение эффектов, ранжирование альтернатив.

Рис. 11. Пример использования матрицы принятия решений для оценки альтернативных инвестиционных объектов в условиях определенности состояния внешней среды
При постановке нескольких целей нужно следить, чтобы не было дублирования эффектов во избежание их двойного учета. Отметим также, что анализ эффективности может проводиться ступенчато в соответствии со структурой дерева целей.
При использовании метода парных сравнений (АНР-метод) расчеты также рекомендуется проводить по отдельным этапам, соответствующим основным фазам процесса приняти решения или планирования (см. рис. 11).
Формулирование проблемы с раскрытием, определением и взвешиванием значимых целей или целевых критериев (Zj или Kj). Важной особенностью АНР-метода является построение многоуровневого дерева целей (целевых критериев), содержащего уровни высших целей, целей, критериев и субкритериев. При АНР-методе весовые оценки целей (критериев) (q=) включаются в общую взаимосвязь не прямо, а косвенно через попарное сравнение целей или критериев. Если цель делится на критерии, то, как и при анализе затрат и результатов, сумма весов образованной так группы критериев должна быть равна 1.
При попарном сравнении внутри каждой группы целей или критериев все критерии попарно сравниваются один с другим на базе заданных относительных предпочтений.
Оценки относительных предпочтений откладываются на установленной качественной оценочной шкале.
Результаты попарного сравнения заносятся в матрицу парных сравнений (=(n,n)-матрица). В головной столбец этой матрицы помещаются базисные критерии (i), в головную строку - сравниваемые критерии (j), в клетки матрицы - относительные оценки предпочтения (аij), задающие предпочтение пользователя модели базисных критериев по отношению к сравнительным критериям. Элементы главной диагонали (аij
при i=j) всегда равны 1 (критерий в сравнении с самим собой). В дальнейшем действует аji = 1/аij.
На следующем этапе матрицу парных сравнений необходимо нормализовать, для чего элементы столбцов матрицы делятся на соответствующие суммы по столбцам. В нормализованной таким образом матрице определяют суммы по строкам, которые затем делят на число строк (число строк = числу столбцов) матрицы. Результаты деления образуют относительные оценки предпочтений отдельных базисных (построчных) критериев, называемых также весами. Сумма относительных оценок предпочтений, получаемая таким образом из матрицы парных сравнений, снова будет равна 1 (сумма весов критериев одной области должна быть постоянно равна 1).
Для каждой матрицы парных сравнений субъективные предпочтения пользователя модели должны быть проверены на консистентность.
Групповые относительные оценки предпочтений перемножаются затем с относительными оценками предпочтений верхнего иерархического уровня целей, и в результате получают веса критериев или так называемые АНР-веса (qj) для оценки альтернатив. Сумма всех АНР-весов равна 1.
Здесь также должны быть выделены обязательные цели или критерии.
Выработка и описание альтернатив (А;). Речь должна идти о взаимоисключающих альтернативах. Альтернативы, которые не удовлетворяют обязательным целям или критериям, должны исключаться из дальнейшего рассмотрения.
Определение воздействий (эффектов, степени достижения цели) каждой альтернативы на количественно или качественно выраженные цели при помощи попарного сравнения альтернатив.
Если на этом этапе в рамках метода анализа затрат и результатов эффект (степень достижения цели) по каждой альтернативе определяется в абсолютных значениях (например, показателем абсолютной величины ценности капитала), отражается затем на качественной шкале (например, очень хорошо, хорошо, удовлетворительно и т.д.) и оценивается в баллах (например, очень хорошо = 6, хорошо = 4 и т.д.), то для обеспечения сравнимости целевых эффектов в рамках АНР-метода эффект по каждой альтернативе сопоставляется с соответствующими эффектами всех остальных альтернатив. Эти попарные сравнения также проводятся при помощи оценочной шкалы. Полученные результаты, как и в случае взвешивания критериев, заносятся в матрицу парных сравнений. Затем матрица парных сравнений снова нормализуется путем деления элементов каждого столбца на сумму элементов соответствующего столбца. В результате получается так называемая нормализованная матрица парных сравнений для альтернатив. Далее для полученной матрицы подсчитывают суммы по строкам, которые затем делят соответственно на число строк матрицы (число строк = числу столбцов). Результаты этого деления образуют относительные оценки позиций (ценность) отдельных альтернатив для рассматриваемых целей или критериев (Рij). Сумма рассчитанных относительных значений ценности альтернатив равна 1.
Разработка конечной матрицы происходит путем перемножения относительных значений ценности отдельных альтернатив и соответствующих весов целей/критериев (Рij * qj). Далее путем сложения по строкам полученных таким образом результатов находят общую относительную оценку позиции (ценность) каждой альтернативы.
Выбор альтернативы с наивысшей относительной ценностью. На рис. 12 представлен пример применения метода парных сравнений (АНР-метода), когда используются те же базисные данные, что и в примере выбора альтернатив методом оценки затрат и результатов. На первом уровне иерархии целей (критериев) при помощи парных сравнений взвешиваются группы стоимостных (Z1), материальных (Z2) и социальных целей (Z3).
На втором уровне речь идет о критериях стоимостной цели - ценности капитала (K1); материальной цели - возможности расширения производства путем нового строительства (К2); социальной цели - изменении занятости (К3) и имиджа предприятия (К4).

Рис. 12. Пример применения метода парных сравнений (АРН-метода) для оценки альтернативных инвестиционных объектов
В целом процесс применения метода парных сравнений (АНР-метода) состоит из 8 этапов:
Достоинство метода парных сравнений заключается в возможности графического представления иерархии целей/критериев и в использовании математических и логических заключений с интегрированной проверкой однородности получаемых результатов. Процесс оценки транспарентен, хорошо контролируем и компьютеризируем. Недостатком этого метода является большее по сравнению с методом оценки затрат и результатов (матрицы принятия решений) количество этапов, что требует от пользователя модели больших затрат времени на обучение и проведение оценки.
(2) Решения при многозначных ожиданиях (решения в условиях неопределенности)
Если, принимая решения или в процессе планирования, исходят не из одной определенной ситуации во внешней среде, а из нескольких возможных ситуаций, то говорят о принятии решения или планировании в условиях неопределенности внешней среды.
Если может быть задана вероятность наступления той или иной ситуации во внешней среде, то говорят о принятии решения в условиях риска (стохастическая ситуации принятия решения).
При часто повторяющихся ситуациях принятия решения может быть рассчитана статистическая вероятность наступления целевого эффекта. Если это невозможно, то приходится исходить из субъективной оценки вероятности. Сумма оценок вероятности наступления ситуаций должна быть постоянно равна 1. Если дисперсия взвешенных целевых эффектов при постановке одиночных и множественных качественно выраженных целей не слишком велика, то оптимальным решением будет альтернатива с максимальной суммой произведений вероятности степени достижения целей. На рис. 13а и 136 представлены примеры планирования с использованием матрицы принятия решения в условиях риска и при задании множественных целей.
В примере на рис. 13а степень достижения количественно измеряемых целей (ценность капитала, изменение занятости) также выражается в количественных величинах и преобразуется в качественные позднее на этапе создания матрицы ожидаемых взвешенных оценок. В примере на рис. 13б, наоборот, трансформация количественно измеряемых показателей степени достижения целей по качественной шкале оценки происходит на более ранней стадии уже при разработке матриц оценки ситуации во внешней среде. В этом примере альтернатива с наименьшим риском соответствует альтернативе, которая была выбрана в условиях определенности. Равенство результатов подчеркивает субъективность принятого решения, обусловленную в данном случае процессом разработки матрицы принятия решения.

Рис. 13а. Пример использования матрицы принятия решений для оценки альтернативных инвестиционных объектов в условиях неопределенности (с более поздней трансформацией количественных величин в качественные)

Рис. 13б. Пример использования матрицы принятия решении для оценки альтернативных инвестиционных объектов в условиях неопределенности (с более ранней трансформацией количественных величин в качественные)
Также и в случае задания поставленных одиночных и множественных целей в виде некоторого удовлетворительного уровня для оценки их достижения могут использоваться суммы произведений значений степени достижения целей и вероятности их наступления.
Например, в компьютерных расчетах прибылей и убытков за несколько периодов, балансовых и финансовых моделях, при помощи которых изучаются воздействия изменения статей расходов и доходов, а также статей баланса на финансовые результаты за период, денежные потоки и другие показатели, эти изменения соответственно перемножаются с вероятностью их наступления.
Если нет возможности получить данные о вероятности наступления той или иной ситуации во внешней среде, решения принимаются в условиях неопределенности. В литературе в этом случае предлагается отбирать альтернативы по правилам, соответствующим принципиальным установкам лиц, принимающих решения, в отношении феномена неопределенности (например, по правилу мини- макса, макси-макса, пессимизма-оптимизма). При этом понятие тотальной неопределенности может иметь содержание только в том смысле, что о том, что может случиться в будущем, не задумывались вообще. Это не имеет практического значения, поскольку в принципе всегда можно определить субъективную вероятность наступления той или иной ситуации в будущем.
В практике предприятий с феноменом неопределенности постоянно сталкиваются несмотря на использование показателей вероятности и формулирование обязательных для соблюдения ограничений, факторов безопасности, альтернативного планирования и анализа чувствительности.
При помощи критериев безопасности пытаются учесть неопределеность, устанавливая надбавки или скидки (например, надбавка к ставке процента или скидка с рассчитанной прибыли при инвестиционных расчетах). При многовариантном планировании планы разрабатывают на базе расчетов, осуществляемых для двух или более возможных ситуаций во внешней среде. В процессе анализа чувствительности на моделях разного вида определяют, в какой мере влияние изменений параметров на результаты отклоняется от определенного интервала. На практике, рассматривая стратегические проблемы, решения всегда принимают в условиях неопределенности при соблюдении соответствующих ограничений (например, при соблюдении определенных балансовых соотношений или определенной структуры оборота по странам, продуктам, потребителям и т.д.).
Процесс контроля осуществляется на базе соответствующей фактической и плановой информации. Только при сравнении ожидаемых фактических показателей с плановыми необходимо установить, оценивалась ли ожидаемая динамика фактических показателей на базе одной или нескольких ситуаций во внешней среде.

Поля бизнеса
Дитгер Хан 'ПиК: Планирование и контроль: концепция контроллинга'VII. Планирование и контроль в системе управления концерном Сименс
4. Формирование структуры концерна, соответствующей предпринимательским целям
4.2. Поля бизнеса
Наименьшими плановыми стратегическими единицами концерна Сименс являются поля бизнеса. Они образуют базу:
Примерно 300 полей бизнеса отражают деятельность концерна Сименс в той степени детализации, которая достаточна для стратегического планирования. Поле бизнеса есть группа продуктово-рыночных сегментов, для которых может быть сформирована долгосрочная, независимая от других единиц и целостна стратегия, позволяющая создать и сохранить конкурентные преимущества.
Планирование полей бизнеса задача бизнес-отделений. Разработанные планы проверяет центральный отдел концернового планирования и развития. Процесс определения полей бизнеса достаточно четко формализован (рис. 15).

Рис. 15. Цели разграничения и основные этапы процесса определения полей бизнеса
При планировании новых полей бизнеса постоянно проверяют также актуальность уже существующих полей бизнеса для того, чтобы границы между ними соответствовали меняющимся продуктово-рыночным условиям и поведению потребителей и конкурентов.
Поля бизнеса являются прежде всего инструментом стратегического управления для правлений бизнес-отделений концерна.
Для сквозного анализа на уровне всего концерна поля бизнеса классифицируются, например, в соответствии с их стратегическими позициями в портфельной матрице:
Такая группировка создает базу для проведения структурной политики фирмы.

Понятие системы планирования и контроля исистемы планов и отчетов
Дитгер Хан 'ПиК: Планирование и контроль: концепция контроллинга'I. Основы
3. Система планирования и контроля / система планов и отчетов предприятия
3.1. Понятие системы планирования и контроля и системы планов и отчетов
Планирование и контроль представляют собой процессы обработки информации руководителями, которым оказывает в этом поддержку вспомогательный управленческий персонал. Эти процессы осуществляются с использованием специфических методов и инструментов. Входом для этих процессов служит информация о внешней и внутренней среде предприятия. Выходом, или результатом этих процессов, является планово-контрольная информация, отражаемая в планах и отчетах. Плановая информация определяет цели и мероприятия (с учетом или без учета изменений в потенциале предприятия), характеризующие будущие события, имеющие отношения к предприятию. Исходя из задокументированной (фактической) информации, отражающей уже произошедшие события, путем сравнения фактической информации с плановой можно получить контрольную информацию (соотношение плановых данных с фактическими).
С позиций системного подхода в зависимости от того, рассматриваются в качестве элементов системы субъекты планирования и контроля, процессы обработки информации или их результаты, различают, во-первых, систему планирования и контроля и, во-вторых, систему планов и отчетов (планово-отчетную систему).
При первом рассмотрении элементами системы планирования и контроля становятся субъекты и процессы планирования и контроля.
С одной стороны, в качестве элементов системы планирования и контроля могут рассматриваться руководители и вспомогательный управленческий персонал, осуществляющие процессы планирования и контроля, а значит, и соответствующие планово-контрольные расчеты, результаты которых - планово-контрольная информация - представляются в форме планов и отчетов.
С другой стороны, в качестве элементов системы планирования и контроля могут рассматриваться процессы планирования и контроля, результаты которых - планово-контрольная информация - также находят свое выражение в планах и отчетах.
Таким образом, система планирования и контроля может быть интерпретирована как целеориентированное множество субъектов планирования и контроля или как целеориентированное множество процессов планирования и контроля, между которыми существуют специфические связи.
При втором рассмотрении элемент системы составляет планово-контрольная информация, содержащаяся в планах и отчетах, так что последние также становятся элементами системы планирования и контроля.
В соответствии с этим система планов и отчетов - целеориентированное множество планов и отчетов, между которыми существуют специфические связи. Субъектами планирования и контроля и при таком рассмотрении остаются руководители и вспомогательный управленческий персонал, осуществляющие процессы планирования и контроля, а значит, и планово-контрольные расчеты.
Первый и второй способы рассмотрения не исключают один другого, поскольку планы и отчеты представляют собой информационную составляющую любой системы планирования и контроля.
Систему планирования и контроля, вследствие дополняющего характера функции контроля, часто называют просто системой планирования, а систему планов и отчетов - системой планов, используя оба понятия: "система планирования" и "система планов" - как синонимы.
В дальнейшем будет рассматриваться система планирования и контроля, понимаема как целеориентированная совокупность процессов планирования и контроля, между которыми существуют специфические связи (ПиК).
Такая система в качестве составляющих частей включает в себя:
1. Элементы со специфическими параметрами, т.е. сами процессы планирования и контроля в отношении конкретных объектов, характеризующихся специфическими признаками:
2. Специфические связи между элементами, т.е. специфические структуры процессов планирования и контроля, прежде всего структуры самих планов и отчетов.
Система планирования и контроля является результатом целенаправленной интеграции всех существенных процессов планирования и контроля и образует базу для их координации.
Система планирования или система планов должна соответствовать определенным требованиям. Она всегда имеет специфическую структуру, обусловленную предметом планирования.

Потенциал концерна, обусловленный интеграцией в концерне
Дитгер Хан 'ПиК: Планирование и контроль: концепция контроллинга'VI. Стратегическое и оперативное управление в концерне Даймлер-Бенц: философия и инструментарий
2. Предпринимательская философия концерна Даймлер-Бенц
2.1. Потенциал концерна, обусловленный интеграцией в концерне
Ввиду крупномасштабности четырех бизнес-отделений, каждое из которых относится к числу крупнейших предприятий Германии и уже само является концерном, необходимо ответить на вопрос, какую дополнительную выгоду в принципе может обеспечить их объединение под одной крышей. Ответ на этот вопрос важен потому, что с объединением неизбежно связаны регламентирующие условия: появление дополнительных уровней принятия решений; более дорогостоящая система отчетности, дополнительные затраты на выполнение новых управленческих функций.
Какие же позитивные эффекты могут быть положены на чашу весов, чтобы общий баланс оказался в пользу концерна?
Рис. 5 дает представление о положительных эффектах, которые возникают в связи с объединением. Причем делается различие между синергическими эффектами (возникающими преимущественно в рамках уже действующих хозяйственных структур) и эффектами, обусловленными новыми стратегическими организационными решениями.

Рис. 5. Потенциал успеха, обусловленный интеграцией в концерне
Далее будет описано, каким образом за счет интеграции на уровне концерна должны быть повышены эффективность ("умение правильно делать намеченное") и результативность ("умение правильно наметить, что делать").
2.1.1. Синергические эффекты, возникающие в рамках существующих хозяйственных структур
В этой связи имеют значение три вида синергических эффектов, которые возникают и действуют на уровне полей бизнеса концерна в форме ряда преимуществ в издержках, времени и качестве и которые при известных условиях приводят к разработке новых продуктов.
Передача ноу-хау
В концерне Даймлер-Бенц во всех функциональных областях деятельности (т.е. не только в сфере НИОКР, но и в производстве, и в области организации и контроллинга) идет интенсивный обмен опытом между отделениями.
Однако для использования ноу- хау за пределами одного отделения решающее значение имеет то, что в концерне известно, где и какие ноу-хау существуют. При этом особое значение приобретает компьютеризованная система информации и коммуникаций.
Совместное использование ресурсов
Совместное использование ресурсов всегда ведет к экономии на затратах, там где возможно совместное использование ноу-хау или мощностей, поскольку исключает дублирование работ и дает дополнительные инвестиции. В качестве примера приведем опыт центрального отдела НИОКР концерна (рис. 6).

Рис. 6. Центральный отдел НИОКР - пример совместного использования ресурсов в концерне
В непосредственном подчинении правления концерна находятся имеющие матричную структуру три научно-исследовательских института и один технологический отдел. НИИ в своей работе руководствуются непосредственно интересами бизнес-отделений. Для взаимодействия между НИИ их руководители выполняют также комплексные функции, в рамках которых разрабатываются фундаментальные межотраслевые научно-исследовательские темы, например, в области транспортной техники, материаловедения, микроэлектроники и микросистем, информационных технологий, производственных технологий и охраны окружающей среды.
Синергические эффекты в сфере НИОКР проявляются прежде всего относительно следующих аспектов:
Автоматическое действие синергических эффектов
Различные преимущества должны "действовать" в крупном диверсифицированном концерне "сами по себе".
В качестве примеров можно назвать:
2.1.2. Эффекты, обусловленные новыми стратегическими организационными решениями
Если описанные выше синергические эффекты возникают и действуют преимущественно в рамках существующих хозяйственных структур, то в крупном концерне есть, кроме того, шансы реализовать на уровне концерна в целом конкурентные преимущества, проведя структурные изменения. В связи с этим особое значение приобретают фокусирование ключевых функций и перераспределение ресурсов между бизнес-отделениями.
Фокусирование ключевых функций
В условиях ужесточающейся конкуренции многие предприятия стремятся систематически оптимизировать глубину вертикальной производственной интеграции при одновременной концентрации усилий на факторах, определяющих получение прибыли от бизнеса.
Эта концепция важна с двух точек зрения:
Речь идет о том, чтобы, во-первых, постоянно совершенствовать критические этапы технологического цикла создания изделий и, во-вторых, обеспечивать соответствие между объемами производства продукции и требованиями рынка и конкуренции. При этом некоторые особые преимущества по сравнению с конкурентами могут проявится как раз в связи с ключевой способностью фокусировать объемы производства новых продуктов. Так, во многих областях становится все более важным предложение комплексных системных решений (например, АСУ для железнодорожного и воздушного транспорта).
При этом комплексность решения заказчики все чаще характеризуют не только чисто техническими параметрами. Кроме них для успеха в получении заказов неизбежно требуются соответствующие финансово-производственные концепции. В такой ситуации фокусировка имеющегося в различных полях бизнеса потенциала обеспечивает возможность предложить клиенту комплексное решение всех его проблем "из одних рук", что при определенных обстоятельствах может стать решающим преимуществом в конкурентной борьбе (например, предложение лизинга, интегрированных систем менеджмента на транспорте).
Перераспределение ресурсов между бизнес-отделениями
Оптимизация бизнес-портфеля - одна из ключевых задач стратегического управления концерном. Обоснованные решения, касающиеся вопросов сбалансированности, например, между продуктовыми группами, обеспечивающими высокую доходность, и продуктовыми группами, требующими интенсивной подготовки производства и рынка, а также вопросы нивелирования риска, могут быть приняты только на межотраслевом уровне.
С усилением кадрового, финансового и технологического потенциала концерна в целом растут возможности перераспределения ресурсов (управленческих и финансовых) в пользу проектов будущего и новых полей бизнеса.

и контроль: концепция контроллинга" соединяет
Дитгер Хан 'ПиК: Планирование и контроль: концепция контроллинга'Предисловие к русскому изданию
Книга "Планирование и контроль: концепция контроллинга" соединяет теорию и практику в области управления предприятием. Процессы планирования и контроля (ПиК), планово-контрольные расчеты и системы планирования и контроля в разделах с I по V рассматриваются сначала с точки зрения экономической теории, а затем в разделах с VI по VIII - с точки зрения хозяйственной практики.
В пятом издании книги "ПиК", которое было полностью переработано и дополнено с учетом современных данных, сохранена теоретически проработанная и зарекомендовавшая себя на практике принципиальная концепция системы планирования и контроля, включающая интегрированные планово-контрольные расчеты. В центре рассмотрения книги находятся генеральное целевое планирование, стратегическое планирование, оперативное планирование, а также планирование результата и финансовое планирование на уровне предприятия в целом. Все эти подсистемы с соответствующими планово-контрольными расчетами, а также планами и отчетами освещаются в книге и как задачи, и как инструмент управления на предприятиях с функциональной и дивизиональной организационными структурами. Учтены новейшие разработки и нормативные требования, необходимые для комплексного, ориентированного на долгосрочное видение диалогового управления. Особое внимание в книге уделяется стратегическому управлению, ориентированному на рынок и финансовый результат, начиная с анализа целевых затрат и конча определением направлений развития предприятия, оптимальных по критерию ценности капитала. При рассмотрении оперативного планирования основной акцент также делается на ориентацию на рынок и финансовый результат, начиная с разработки продуктовой программы, оптимальной по критерию суммы покрытия, и кончая определением калькуляционного и балансового результата за период и соответствующих целевых показателей рентабельности. При этом в книге проводится мысль, что обеспечение ликвидности в процессе финансового планирования является важнейшей целью управления.
В книге показано, что целевая ориентация на рынок, результат и ликвидность подходит для всех заинтересованных в предприятии групп субъектов - от потребителей, инвесторов и персонала до государства. Разработка и эффективное использование систем ПиК и соответствующих плановых и контрольных расчетов, информационно обеспечивающих ориентированное на результат управление предприятием, являются ключевыми задачами контроллинга. В пятом издании книги "ПиК" вследствие все возрастающего значения планирования и контроля проектов они выделены в самостоятельную главу.
В частях книги, посвященных практике предприятий, изучается современный уровень развития систем ПиК с относящимися к ним плановыми и контрольными расчетами в концернах Daimler-Benz, Siemens и Ленинец. При этом на первый план выдвигаются по-разному акцентированные в рассмотренных компаниях стратегические и (или) оперативные аспекты, однако с общей направленностью на создание и обеспечение преимуществ в конкурентной борьбе.
Аналогичное переплетение теории и практики применительно к структурам и функциям управления присутствует у Кнута Бляйхера в его книге "Организации: стратегии, структуры, культуры" (2-е изд., Висбаден, 1991). В ней вопросы планирования и организации систематизированы в прикладном аспекте как две важнейшие основы управления.
Книга "ПиК" обращена к руководителям-практикам, преподавателям и студентам вузов, которые интересуются планированием и контролем в целом как элементом экономики предприятия и специально - в плане изучения контроллинга.
За участие в подготовке нового издания книги "ПиК" я выражаю глубокую благодарность господам доктору Рольфу Ханссену и Манфреду Реммелю (Daimler-Benz AG, Штуттгарт), а также доктору Андреасу Циммерману (Siemens AG, Мюнхен).
За совместную работу с Холдинговой компанией Ленинец
(Санкт-Петербург) благодарен прежде всего господам Анатолию А. Турчаку, Леониду Г. Головачу, а также Михаилу Л. Лукашевичу. В ходе этого сотрудничества возникла глава, посвященная реорганизации концерна Ленинец в управляющий холдинг с новой стратегией развития и соответствующей системой управления.
За перевод книги на русский язык я выражаю глубокую благодарность господину Михаилу Л. Лукашевичу и его коллегам: кандидатам экономических наук госпоже Елене Н. Тихоненковой, господам Игорю В. Королеву и Анатолию Г. Чермошнюку (Санкт-Петербург), а также госпоже Галине В. Уваровой (Минск).
За ценные замечания и обсуждение я особенно благодарен господам доктору Эберхарду Дисселькампу и доктору Харальду Хунгенбергу. В заключение я хочу выразить свою особую благодарность за помощь, оказанную в переработке книги, моим сотрудникам дипломированному экономисту Андреасу Баушу, доктору Лущу Кауфманну, доктору Михаэлю Шнайдеру, доктору Петеру Штраубе, дипломированным экономистам Кристине Ульбер и Эккехарду Везеру, а также доктору Удо Циммерманну.
Свою благодарность л приношу также господину доктору Райнхольду Роски из издательства "Габлер" (Висбаден), а также госпоже Алевтине Н. Звоновой, директору издательства "Финансы и статистика" (Москва).
Дитгер ХАН

Российские предприятия переживают непростой этап
Дитгер Хан 'ПиК: Планирование и контроль: концепция контроллинга'Предисловие
Российские предприятия переживают непростой этап своего развития. На фоне экономического кризиса накапливается опыт работы в условиях рынка, идут процессы приватизации и реорганизации, поиска новых рыночных ниш и эффективных механизмов внутрифирменного управления и планирования. В этих условиях большое значение имеет опыт стран, развитие которых происходит в рамках так называемой модели социально-рыночного хозяйства. Германия, например, демонстрирует устойчивый рост, отсутствие серьезных социальных конфликтов, высокую эффективность экономики. Крупные германские предприятия накопили огромный опыт корпоративного планирования в условиях сильных социальных ограничений, с одной стороны, и жесткой международной конкуренции - с другой. Этот опыт находит успешное применение на предприятиях бывшей ГДР, Польши, Чехии, куда экспансируют западногерманские концерны. Думается, что этот опыт будет полезен и российским крупным предприятиям. Российский менеджмент, находящийся на этапе становления именно в качестве новой системы, настойчиво путем проб и ошибок ищет свой путь. Такого рода менеджмент часто называют "менеджментом здравого смысла", он вбирает в себя все лучшее из теории и практики управления западными предприятиями и опыта работы предприятий в централизованной плановой экономике. Так, опыт реорганизации концерна Ленинец, описанный в самостоятельной части этой книги, демонстрирует образцы такого менеджмента; при его разработке учитывались некоторые элементы системы управления концернами Сименс и Даймлер-Бенц и концепция контроллинга, представленная в книге. Профессор Д. Хан наряду с автором части "Планирование и контроль в системе управления концерном Сименс", бывшим руководителем центрального отдела планирования концерна, доктором А. Циммерманом, своими ценными советами и консультациями внес определенный вклад в создание новой системы управления Холдинговой компанией Ленинец.
Что такое контроллинг как концепция экономического управления, уже известно нашим читателям из переведенных на русский язык и вышедших в издательстве "Финансы и статистика" книг Р. Манна и Э. Майера "Контроллинг для начинающих" и Э. Майера "Контроллинг как система мышления и управления".
В книге профессора Д. Хана также развивается концепция контроллинга как инструмента интегрированного планирования и контроля применительно к предприятиям разного организационного строения и разной величины. При этом контроллинг выступает в качестве интегрированной, базирующейся на непрерывном потоке внутренней и внешней информации системы ПиК. Такая система является незаменимой базой принятия решений менеджерами на всех уровнях и во всех сферах управления предприятия. Это хорошо видно на примерах немецких концернов, представленных в книге.
Немецкий подход к управлению предприятием, на наш взгляд, близок к российскому. Он характеризуется основательностью и детальностью всех планово-контрольных процедур. Большое внимание предприниматели уделяют вопросам безопасного в плане ликвидности развития предприятия и стратегическому подходу. Поэтому в качестве критериев существования предприятия в краткосрочном периоде выступают показатели результата и ликвидности, а в качестве долгосрочной цели - увеличение ценности капитала предприятия; краткосрочная же прибыль рассматривается только как источник финансирования перспективного развития. В отличие от американской системы корпоративного управления, в немецких фирмах персонал непосредственно включен в управление предприятием через участие в наблюдательных (на крупных АО) и производственных советах. Распределение полученной прибыли или финансового результата предприятия изучается с точки зрения вкладов в него труда и капитала. Акционеры практически уравнены в правах с персоналом, что делает предприятие более устойчивым. Важное значение имеют на немецких предприятиях регламентация процессов управления и вовлечение в эти процессы персонала.
В частности, это происходит через управление по целям и систему стимулирования руководителей и персонала, привязанную к уровню достижения целевых показателей. Подобного рода подходы к управлению, планированию и стимулированию известны или даже возникли на наших предприятиях, но были дискредитированы и незаслуженно забыты.
Книгу пронизывает системный подход. В ней предприятие последовательно анализируется как социально-техническая система; управление им - как система принятия решений; планирование и контроль - как функции системы управления предприятием; планово-контрольные расчеты - как метод разработки планов и отчетов предприятия. Все вместе автор представляет в виде законченной концепции контроллинга, ядром которой выступают планирование и контроль.
С практической точки зрения книга профессора Хана предназначена в первую очередь для работников плановых и финансовых служб крупных промышленных предприятий, для которых проблема планирования и контроля (в первую очередь ликвидности) - вопрос выживания.
Применение контроллинга на российских предприятиях сталкивается со значительными трудностями: прежде всего нет эффективной системы управленческого учета, разделения затрат на переменные и постоянные, учета по центрам прибыли, зачастую менеджеры не готовы следовать рекомендациям контроллера. Поэтому данная книга внесет свой вклад в становление контроллинга на российских предприятиях.
Автор книги, доктор экономических наук, профессор кафедр экономики предприятия Университета Юстуса-Либига города Гиссена и Берлинского технического университета, Дитгер Хан, известен как один из крупнейших в Германии специалистов по проблемам контроллинга, стратегического управления и экономики производства. Профессор Д. Хан возглавляет также Институт планирования на предприятиях, среди учредителей которого известные концерны Германии, является членом наблюдательных советов и консультантом ряда средних и крупных промышленных предприятий. Книга "Планирование и контроль" выдержала в Германии уже 5 изданий, это признанный учебник для студентов экономических отделений университетов и вузов и широко используется в качестве учебного пособия на различных курсах и семинарах по переподготовке руководящих кадров немецкой промышленности.
В русское издание книги вошли пять основных частей и две практические части (в оригинале пятого издания - пять практических частей), содержащих комплексные примеры из практики управления германских концернов. Кроме того, дополнительно была включена часть, описывающая систему управления Холдинговой компании Ленинец, в создании концепции которой автор принимал активное участие. Русский перевод незначительно сокращен за счет исключения некоторых рисунков и ссылок на многочисленные немецкие источники по теме.
В части I "Основы" в системном подходе излагаются теоретические основы работы предприятия и управления им; вопросы содержания системы планирования и отчетности на промышленном предприятии.
В части II "Характеристика интегрированных ориентированных на результат и ликвидность планово-контрольных расчетов" раскрывается методология плановых и контрольных расчетов на предприятии в рамках интегрированной системы ПиК. Основное внимание уделяется экономическим целям предприятия, расчетам финансово-экономических результатов деятельности предприятия, его рентабельности и ликвидности, содержанию концепции контроллинга.
В части III "Интегрированные планово-контрольные расчеты на предприятиях с функциональной организационной структурой" последовательно освещаются вопросы формирования и контроля за реализацией стратегических и оперативных планов, касающихся практически всех сфер деятельности на рынке и внутри предприятия. Подробно анализируется применяемая система показателей и плановых форм. Излагается содержание расчетов, относящихся к планированию продуктовой про- граммы, потенциала, функциональных сфер деятельности предприятия: производства, снабжения, маркетинга, организации, финансов.
В части IV "Интегрированные планово-контрольные расчеты на многозвенных предприятиях (в концернах) с дивизиональной организационной структурой" изучаются особенности планирования и контроля на крупных предприятиях и в их объединениях (концернах), где вопросы контроллинга исследуются уже на нескольких уровнях: продуктовых групп, регионов, стратегических хозяйственных центров и на общеконцерновом уровне.
Большое внимание уделяется в данной части книги стратегическому анализу и планированию для концерна в целом и его отделений, вопросам консолидирования планов и отчетов на уровне штаб-квартиры.
В части V "Организация и автоматизированная обработка информации в системе ПиК" рассматриваются вопросы структуры и функций служб контроллинга предприятий. Большое значение придается применению информационных технологий в управлении процессами планирования и контроля, раскрываются содержание и организация интегрированной информационной системы менеджмента, анализируются примеры действующих информационных систем.
В частях VI-VII анализируется систематизированный опыт экономического управления в крупных промышленных концернах Германии: Daimler-Benz AG и Siemens AG, а также российской Холдинговой компании Ленинец. Материал излагается таким образом, что содержание данных частей может быть использовано в качестве практического пособия по реорганизации предприятия и созданию на нем интегрированной системы экономического управления. Эти части подготовлены непосредственно высшими руководителями указанных концернов.
Книга содержит множество рисунков, блок-схем, форм плановой и отчетной документации, хорошо структурирована. Теория, методология и практика, представленные в книге, хорошо взаимосвязаны друг с другом и сбалансированы по объему.
В ходе научного редактирования книги мы столкнулись с проблемой адекватного перевода на русский язык специальных терминов финансового и управленческого учета, принятых в немецкой теории и практике. Мы не старались искать полное соответствие применяемым в России терминам. Это зачастую было невозможно, поскольку некоторые показатели, используемые в Германии (напри- мер, суммы покрытия), в российской практике почти не применяются и не находят соответственно отражения в экономической и нормативной литературе. Системы финансового и управленческого учета, действующие в России, Германии и США, значительно различаются. Правда, понятия и термины англо-американской системы управленческого и финансового учета находят все более широкое применение в издаваемой в России учебной и практической экономической литературе, хотя их перевод зачастую неточен, что приводит к дополнительной путанице.
Можно сказать, что практики на "старых" российских предприятиях оперируют достаточно устоявшейся экономической, бухгалтерской и финансовой терминологией, перешедшей из плановой советской экономики, а в вузах и на "новых" предприятиях все более широкое распространение находит принятая в англоязычной литературе и практике экономическая терминология. Типичный пример понятие cash flow (денежный поток, поток наличности, поток наличных средств предприятия, наличные средства). Этот термин иногда приводится как в немецкой (чаще), так и в русской литературе (реже), без перевода, но при этом он понятен для специалистов по расчетам эффективности и финансам. Возможно, в будущем станут использовать общепринятые стандартные обозначения тех или иных понятий и показателей, что, в частности, происходит в процессе европейской интеграции. В немецкой литературе все чаще появляются без перевода американские термины и понятия, стандартизируются балансы и отчеты о прибылях и убытках и т.п.
При переводе переводчики и научный редактор стремились сохранить авторское понимание используемых в немецкой экономической литературе и практике основных понятий и показателей, что не всегда совпадает с принятыми в англоязычной и русской литературе и практике. В качестве типичного примера можно привести понятия Kapitalwert, которое в немецко-русских словарях переводится как "стоимость капитала", "совокупный капитал". В действительности же речь идет о показателе дисконтированного чистого дохода, который используется для оценки ценности бизнеса, расчетов эффективности инвестиционных проектов. В русских переводах американских книг "процентная ставка", характеризующая издержки, связанные с капиталом (cost of capital), часто переводится как "стоимость капитала", что вносит смысловую путаницу. Поэтому мы переводили Kapitalwert как ценность капитала фирмы, ценность инвестиции. Если в оригинале использовались английские тер- мины, например cash flow, они интерпретировались так, как это принято в переводной англоязычной научной литературе.
Широко применяемые в оригинале понятия: издержки, расходы, затраты, выплаты - и противостоящие им понятия: выручка, доходы, расходы, поступления - в отечественной литературе часто выступают как синонимы. Мы старались сохранить оригинальную терминологию там, где это имело принципиальное значение. Например, в финансовом планировании и инвестиционных расчетах использованы термины "поступления" и "выплаты" (денежных средств), в производствен- ном планировании - термины "издержки" и "выручка". Наибольшие трудности вызвал перевод понятия "результат", поскольку вся авторская концепция книги построена на планировании и контроле результата и финансов. При этом автор четко разделяет финансовый и расчетный результат как показатели сферы финансового и управленческого учета. Первый выявляется из баланса и предстает в форме балансового излишка или дефицита, второй в зависимости от уровня - в форме производственного результата (прибыль или убыток от основной, производственной деятельности, сумма покрытия), результата деятельности предприятия, включающего, кроме производственного результата, затраты и доходы от прочей деятельности.
Толкование наиболее часто встречающихся в книге показателей дается в словаре терминов. Термины, вошедшие в словарь, как правило, выделены в тексте жирным шрифтом, в скобках дается оригинальное немецкое слово. В словаре приведены также синонимы данного термина, используемые в российской экономической практике и в тексте перевода.
Мы надеемся, что читателями этой книги станут студенты и преподаватели вузов по специальностям "менеджмент" и "производственный менеджмент", слушатели курсов переподготовки и повышения квалификации руководителей и специалистов, менеджеры и работники плановых и финансовых служб промышленных предприятий.
Перевод книги выполнен в основном по четвертому изданию 1994 г., а раздел 6 части III и раздел 2 части V - по пятому немецкому изданию книги 1996 г.
Работа над книгой в силу ее огромного объема, сложности терминологии заняла много времени и потребовала привлечения большого числа специалистов.
Научные редакторы в этой связи хотели бы выразить свою глубокую благодарность автору, профессору Д. Хану, оказывавшему помощь на протяжении всей работы над переводом и редактированием книги; преподавателям Санкт-Петербургской государственной инженерно-экономической академии: профессорам Л.М. Лукашевичу, А.Г. Медведеву, П.А. Ватнику, доцентам С.В. Пименову, И.Ю. Исаеву, Д.Т. Осипову и В.А. Петренко, любезно согласившимся дать свои ценные замечания по отдельным разделам книги и терминологии; В.А. Маркову, генеральному директору консультационно-аудиторской фирмы "Эккона", А.А. Кантарович и И.Б. Гриценко, оказавшим большую организационную и техническую помощь при подготовке рукописи перевода к изданию и разработавшим компьютерный оригинал-макет книги. Выпуск такого объемного издания был бы невозможен без финансовой поддержки холдинговой компании Ленинец, поэтому мы приносим нашу глубокую благодарность руководству планово-финансовой и юридической службы этой компании.
Особую благодарность мы бы хотели выразить директору издательства "Финансы и Статистика" А.Н. Звоновой, сделавшей все возможное для того, чтобы книга увидела свет.
Перевод книги выполнен: доцентом Белорусского государственного университета информатики и радиоэлектроники, к.э.н. Г.В. Уваровой - части I, II, III; остальные разделы - преподавателями и аспирантами Санкт-Петербургской инженерно-экономической академии: к.э.н. А.Г. Чермошнюком - часть IV; доцентом, к.э.н. Е.Н. Тихоненковой - части V и VI, предисловие; доцентом, к.э.н. М.Л. Лукашевичем и к.э.н. И.В. Королевым - часть VII.
Словарь экономических терминов подготовлен доцентами М.Л. Лукашевичем и Е.Н. Тихоненковой.
Профессор А.А. ТУРЧАК
Профессор Л.Г. ГОЛОВАЧ
Доцент М.Л. ЛУКАШЕВИЧ

Предпосылки и цели реорганизации
Дитгер Хан 'ПиК: Планирование и контроль: концепция контроллинга'VIII. Создание новой системы управления ОАО Холдинговая компания 'Ленинец'
2. Предпосылки и цели реорганизации
Для предприятий ВПК, к которым относится и Холдинговая компания "Ленинец", ситуация, возникшая в 1991-1993 гг., в какой-то степени типична. Она имеет следующие признаки:
С одной стороны, следствием сложившейся ситуации в народном хозяйстве для "Ленинца" явились угроза неуправляемости, технологического распада научно-производственного комплекса и потери лидерства в высокотехнологичном сегменте радиоэлектронного авиационного оборудования; и эту угрозу руководство осознавало. С другой стороны, опыт, накопленный менеджментом в процессе реорганизаций и работы в форме государственного концерна, добровольно объединявшего более 30 самостоятельных предприятий, создавал важные предпосылки для организационной перестройки и выживания в труднейших рыночных условиях. Поэтому необходимо было опережающими темпами провести организационную реформу компании, сохранить конкурентоспособность в традиционных продуктовых сегментах и создать организационно-технические и экономические условия для выхода на новые сегменты рынка, занятия перспективных рыночных ниш.

Предпосылки реформы
Дитгер Хан 'ПиК: Планирование и контроль: концепция контроллинга'VII. Планирование и контроль в системе управления концерном Сименс
2. Реформирование организационной структуры и системы управления в 1989 г.
2.1. Предпосылки реформы
2.1.1. Исторический аспект
Срок жизни предприятия в отличие от сроков жизни занятых на нем людей не ограничивается биологически; предприятие приспосабливается к изменяющимся условиям внешней среды (технология, рынок, конкуренция, общество). Поэтому история фирмы Сименс - это также история постоянного приспособления его структуры к динамическим изменениям технологии и рынка электротехнической промышленности.
Обычно это непрерывная эволюция, когда постепенно и неуклонно организация приспосабливается к изменениям. Однако периодически необходимы существенные реорганизации, переломные в жизни предприятия, становящиеся вехами в его истории. В 1921, 1941 и 1966-1969 гг. были заложены основы дальнейшего организационного развития фирмы. Реформа 1966-1969 гг. была обусловлена достигнутой к тому времени величиной и ожидаемым ростом предприятия, а также обозначившимися технологическими изменениями и изменениями рыночных условий. Появились новые перспективные подотрасли, например компьютерная и полупроводниковая техника. Основное внимание в то время было направлено на создание децентрализованной вертикальной структуры с ориентацией на тесные технические и рыночные взаимосвязи как наилучшего условия для будущего бизнеса фирмы. Образец выбранной в свое время базовой организационной структуры - классическая матричная структура (рис. 10), характеризующаяся:

Рис. 10. Организационная структура концерна Сименс по уставу 1969 г. (состояние на март 1988 г.)
Эта структура в течение длительного времени неоднократно корректировалась в связи с развитием новых технологий (полупроводниковая техника, обработка данных), выходом на новые региональные рынки (например, в США). Правда, существенных изменений не было: она прошла испытание временем и стала одной из лучших страниц в истории фирмы.
2.1.2. Причины организационной реформы
В середине 80-х годов оказалось, что существовавшая организационная структура должна получить дальнейшее развитие, чтобы соответствовать изменившимся требованиям 90-х годов.
Во-первых, организационная структура 1969г. была рассчитана на оборот в 12 млрд ДМ в 1969-1970 финансовом году. Между тем оборот достиг почти 60 млрд ДМ, т.е. увеличился почти в 5 раз менее чем за 20 лет. При этом величина оборота некоторых отраслевых отделений составила более 10 млрд ДМ и тем самым превзошла обороты некоторых сравнимых крупных предприятий.' Появились новые области деятельности внутри отраслевых отделений. Эти процессы отчасти нашли отражение в изменении названия отделений, например вместо "Энергетика" - "Энергетическое оборудование и автоматизация". Структура этих отраслевых отделений стала в конце концов глубокоэшелонированной.
Во-вторых, при изменившихся внешних условиях бизнес приобрел за последние 20 лет совсем другое содержание и масштабы. Образование новых групп потребителей и рыночных сегментов, например автоматизация офисов и производства, автомобильная электроника или проникновение на рынок США, и быстрый технологический дрейф в сторону микроэлектроники вызвали появление новых изделий, новых областей их применения и новых каналов сбыта.
Связанные с переориентацией электротехнической отрасли обстоятельства привели к тому, что конкуренция все в большей мере происходила между глобальными специализированными предприятиями. Поэтому универсальные предприятия посредством перестройки своей структуры должны были воспринять организацию и поведение специализированных предприятий.
Далее было необходимо обеспечить значительно большую близость к рынкам и потребителям, большую мобильность и действенность самостоятельных бизнес-единиц, чем это позволяло существовавшее разделение ответственности между региональными сбытовыми организациями и отраслевыми отделениями. Близость к рынкам и потребителям должна была однозначно иметь преимущество перед синергией.
Поэтому в соответствии с названными причинами потребовались структуры, обладающие особой способностью к адаптации, при помощи которых можно было бы быстро приспосабливаться к изменяющимся требованиям и в будущем.
2.1.3. Цели совершенствования организации
Совершенствование организации должно было выдвинуть на первый план бизнес с такими его свойствами, как близость к рынку и гибкость, причем эффект комплексности использовался бы только на решающих участках посредством организационного объединения.
Цель поэтому состояла в создании небольших и легкоконтролируемых подразделений с собственным руководством, с четким рыночным и конкурентным профилем, большой близостью к рынкам и потребителям, высоким уровнем гибкости, обеспечивающим по возможности прямой доступ ко всем ресурсам, необходимым для их бизнеса.
Поддержка подразделениям должна была оказываться через горизонтальную управленческую иерархию с короткими путями прохождения решений, необходимыми полномочиями и высоким качеством решений и существенно ограниченным числом органов управления, имеющих право участвовать в принятии решений.
Такая структура должна была не только повысить эффективность, сократить административно-управленческие расходы и усилить конкурентоспособность, но и создать условия, позволяющие раскрывать и развивать предпринимательские таланты сотрудников, чтобы они могли брать на себя и нести ответственность не только за локальные функции, но и за все поле бизнеса.
Все это должно было быть осуществлено при условии сохранения единства концерна Сименс. Поэтому решение об организационной реформе концерна приняли одновременно с решением не избирать в качестве базовой холдинговую конструкцию.

Предприятие
Дитгер Хан 'ПиК: Планирование и контроль: концепция контроллинга'VII. Планирование и контроль в системе управления концерном Сименс
1. Сименс в меняющейся хозяйственной среде
1.1. Предприятие
Предприятие было основано в 1847 г. Вернером фон Сименсом. В то время он не только решительно содействовал молодой науке электротехнике своими изобретениями, но и способствовал как предприниматель развитию электротехнической промышленности. В этом отношении история фирмы Сименс является частью истории промышленности.
Фирма Сименс постоянно стремилась быть ведущим предприятием мировой электропромышленности. В финансовом 1990-1991 г. товарооборот достиг 73 млрд ДМ при численности работающих на 30 сентября 1991 г. 402 000 чел. (в 1993-1994 г. оборот составил 85 млрд ДМ при численности занятых 382 000 чел.), что соответствует увеличению оборота за последние 40 лет в среднем на 12% в год и обусловлено прежде всего внутренним ростом и выгодными приобретениями концерна (рис. 1).

Рис. 1. Динамика оборота и численности персонала за полтора столетия истории концерна Сименс
В начале становления фирмы произошли два события в области технологии, которые имели решающее значение не только для предприятия, но и для электротехнической промышленности в целом. Изобретение электромагнитного стрелочного телеграфа (1847 г.) послужило основой развития техники связи и привело непосредственно к основанию в Берлине фирмы Telegraphen Bau-Anstalt Siemens & Halske. Важное значение имело также открытие динамоэлектрического принципа основателем фирмы Вернером фон Сименсом (1866 г.), которое стало базой развития энергетики, т.е. получения и использования мощного электрического тока.
Оба события явились в то время структурообразующими факторами, которые сегодня можно сравнить с микроэлектроникой, основной материал которой - чистый кремний - был получен в начале 50-х годов в лабораториях фирмы Сименс.
В основе бизнеса фирмы лежит идея универсального технико-экономического использования электрического тока.
В связи с этим очень быстро расширились международные связи фирмы: были созданы дочерние предприятия в России (1885 г.), Англии (1858 г.) и Австрии (1879 г.).
В результате строительства индоевропейской телеграфной линии протяженностью 11 000 км между Лондоном и Калькуттой, которая была закончена в 1870 г. и эксплуатировалась до 1931 г., предприятие доказало уже на раннем этапе своей деятельности способность участвовать в международном бизнесе, связанном с большими объектами и системами. Это и сегодня относят к сильным сторонам деятельности концерна.
Среди предприятий мира, выпускающих электротехническую продукцию, Сименс занимает шестое место после AT&T, Hitachi, IBM, Matsushita и General Electric. Около 3/4 всех хозяйственных операций концерна приходятся на Европу, а доля систематически проводимых в течение 20 последних лет операций в США достигла 10%.
Дом Сименс1 характеризуется как предприятие, которое:
1 Понятие "дом Сименс" охватывает собственно АО Сименс и его дочерние предприятия с долей капитала Сименса более 75%, а также многочисленные ассоциированные предприятия, входящие в группу Сименс. (Мы будем в дальнейшем использовать понятие "концерн", или "фирма Сименс". - Примеч. научн. ред.)

Примеры интегрированных УИС
Дитгер Хан 'ПиК: Планирование и контроль: концепция контроллинга'V. Организация и автоматизированная обработка информации в системе ПиК
2. Автоматизация обработки информации в системе ПиК
2.5. Примеры интегрированных УИС
2.5.1. Общие положения
Компьютеры нового поколения позволили дополнительно к обработке договоров и проведению документационных расчетов реализовать систему ПиК в форме интегрированной УИС.
Для обработки договоров и документирования, как правило, имеются в наличии и применяются модульные стандартные решения, а возможности программирования различных видов управленческой деятельности ограничены уже в следствие характера выполняемых задач. Однако, несмотря на это, и в этой области возможны различные варианты планово-контрольных расчетов.
Компьютеры новых поколений обеспечивают хорошую поддержку процесса обработки договоров в таких функциональных сферах деятельности, как снабжение, производство и сбыт, логистика и учет. Кроме того, основная область использования компьютеров в рамках оперативного планирования лежит в сфере общефирменного планирования результата и финансового планирования.
В сфере генерального целевого и стратегического планирования компьютеры реализуют преимущественно функцию накопления данных и дают возможность работать со сложными локальными моделями, например в проектном планировании, и с имитационными общефирменными моделями. При помощи последних можно проанализировать влияние на цели предприятия альтернативных вариантов продуктовых программ и потенциала.
Стандартные и модульные программы предлагаются производителями программного обеспечения преимущественно для:
Процесс оценки и выбора модульных программ, предлагаемых на рынке программного обеспечения, и принятие решения о предпочтении относительно одной из систем ставит пользователя перед значительными информационными проблемами. С точки зрения потребителя, наряду с ценой, затратами средств и времени на внедрение существенными критериями для сравнения различных систем являются продуктивность отдельных модулей, поддержка режима "клиент-сервер", удобство пользования, возможность интеграции, заменяемость и адаптируемость.
В дальнейшем в качестве примера эффективного интегрированного модульного стандартного программного обеспечения будут представлены система R/3, разработанная фирмой SAP (R/3-System SAP AG, Walldorf) и система Тритон фирмы Baan (Triton-System Baan BV, Ede).
2.5.2. Система R/З фирмы SAP AG
Система R/З является стандартным модульным программным продуктом, предназначенным для использования в режиме "клиент-сервер" на открытых hardware-платформах. Она базируется на многолетнем опыте использования программы R/2 той же фирмы SAP, которая создавалась для использовани на предприятиях с централизованными компьютерами. Система R/З с 4000 инсталляциями и более чем 400 000 пользователями представляет наиболее широко применяемую экономическую стандартную программу "клиент-сервер".
Система R/З поддерживает все протекающие на предприятии экономические процессы и объединяет их в режиме реального времени в компьютерную систему, которая может быть использована в целях планирования, регулирования и контроля деятельности предприятия. Отдельные модули R/3 отражают при этом экономические явления в форме стандартизованных процессов, представленных в информационных моделях и объединенных в систему.
Представленный на рис. 199 обзор основных блоков системы R/З показывает, что при их помощи поддерживается как система расчетов, так и часть интегрированной УИС.

Рис. 199. Обзор модулей системы R/3
Ядро системы R/3 образуют три связанные между собой программные базовые подсистемы "учет", "логистика", "управление персоналом", а также три локальные подсистемы "офис и коммуникации", "управление проектами" и "отраслевые решения".
Благодаря открытости архитектуры блоки системы R/З могут быть использованы на базе различных компьютерных и программных систем, баз данных и сетей. Система R/З может быть применена на предприятиях любых отраслей и величины, а благодаря своей адаптируемости она может гибко отвечать любым индивидуальным требованиям предприятий.
Специальный блок "отраслевые решения" облегчает применение системы R/3 в банках, страховых компаниях, издательствах, больницах, на электростанциях, нефтеперерабатывающих предприятиях и др. Кроме того, для транснациональных корпораций R/3 предлагает возможность поддержки единых экономических решений для предприятий, находящихся в разных странах (например, многоязычность, многовалютность, учет национальных особенностей в сфере налогообложения). Отдельные компоненты R/3 являются частями одной интегрированной сетевой общей модели, что гарантирует охват всех функций. Информация о каком-либо процессе сохраняется лишь один раз в общем связанном банке данных (управление основными данными) и относится в режиме реального времени к отдельным модулям, участвующим в соответствующем информационном круге. Например, если отдел сбыта произвел поставку продуктов, то автоматически выписывается счет. Счета за поставленный материал балансируются также автоматически. Если запасы на складе материалов достигли установленного минимального уровня, то в отдел снабжения или собственное производство автоматически поступает заказ на новые детали. Благодаря такой интеграции отдельных модулей создается возможность представления экономических показателей предприятия в согласованной для конкретных нужд УИС форме в режиме online. В R/3 открывается возможность интеграции модулей в рамках модели данных предприятия (модель связи всех функциональных структур данных) и модели процессов (описание интеграционных процессов).
Типичные производственные и коммерческие процессы определяются в рамках специальной модели "референт". Отраслевые и ориентированные на потребности клиентов задачи решаются без сложных модификаций программы путем управления электронными таблицами.
Так как стандартные модули, несмотря на отвечающую требованиям пользователя параметризацию, все-таки не позволяют покрыть весь спектр пожеланий клиентов, программа может быть дополнена внешним программным обеспечением или самостоятельно написанными программами на предлагаемом фирмой SAP языке программирования четвертого поколения АВАР/4 (Advanced Business Application Programming). Кроме того, существуют возможности встраивания в R/З уже существующих на предприятии компьютерных и программных систем.
Компьютерный парк, используемый для системы R/З, включает:
Базовая система R/З образует структурные рамки для отдельных систем и программ, обеспечивает оптимальное взаимодействие программ в системной среде и определяет рамки для расширения системы.
Наряду с интеграцией программ, единой пользовательской средой, единой системой управления данными и информацией, а также единой концепцией управления различными процессами базовая система R/3 содержит инструменты для управления всеми подсистемами и обеспечивает распределение ресурсов и отдельных компонентов системы. Кроме того, она формирует интерфейс для децентрализованных компонентов системы и сторонних систем и обеспечивает тем самым возможность использования R/3 и ее инструментов.
В активном словаре АВАР/4 все управляемые программой данные трансформируются в единый рациональный банк данных. Кроме того, здесь могут быть установлены логические взаимозависимости между отдельными электронными таблицами или их полями.
Обзор программного модуля "учет и отчетность"
Этот модуль охватывает программные решения для финансового и производственного учета, учета основных средств и контроллинга.
Задачи документирования и управления как часть банка базовых моделей дополнены модулем (банком управленческих моделей) для подготовки экономической информации к оперативным и стратегическим решениям.
Интерфейс для логистики и управления персоналом создает возможность единого представления внутрифирменных процессов.
Спектр функций "финансы" включает программные решения для таких сфер бухгалтерского учета, как главная бухгалтерия, учет дебиторской и кредиторской задолженности, а также для сфер финансового контроллинга, финансовых инвестиций, консолидации и контроля финансовых средств. Центральный принцип финансового учета - упорядоченность бухгалтерии: базой всех проводок являются данные первичной учетной документации; центральный элемент интеграции - совместно используемый план счетов, обеспечивающий автоматическую проводку всех операций в соответствии с единой классификацией счетов.
Функциональная область "главная бухгалтерия" поддерживает все функции внешнего учета (для внешних целей). Программный продукт обеспечивает возможность свободного выбора структуры счетов, ведение нескольких Главных книг, параллельное ведение Главной книги и счетов управленческого учета, формирование различных версий баланса, а также специфическую для условий конкретного предприятия обработку экономической информации. Балансы, как и счет прибылей и убытков, базируются на актуальной информации и могут быть сформированы в режиме реального времени.
Модули "учет кредиторов и дебиторов" наряду с текущим автоматизированным охватом в режиме online дебиторской и кредиторской задолженности, реализуют также и классические задачи управления дебиторами и кредиторами (анализ счетов, контроль за поступлением платежей и выставлением претензий, осуществление выплат и выставление векселей и т.д.) При помощи внутренних информационных потоков осуществляется регулярное информационное обеспечение служб снабжения и сбыта. Интерфейсы с расчетами прибыли и рыночных результатов, а также с управлением наличностью охватывают результативную и финансовую стороны каждого процесса.
Ядром функционального спектра "управление наличностью" является автоматическая организация платежных потоков с учетом всех распределительных процессов.
Кроме того, при помощи данного блока осуществляются актуальное представление движения счетов, электронных платежей, расчеты финансовых потоков и поддержка прямого финансового планирования.
Анализ и оптимизация структуры и управления капиталом (финансирование и дефинансирование) поддерживаются модулем "управление ценными бумагами".
Связанный с блоком управления активами и другими частями финансов модуль "консолидация" осуществляет в условиях концерна объединение отдельных отчетов в общий отчет концерна. Наряду с отчетами, регламентированными законодательством, могут разрабатываться консолидированные планы и внутригодовые отчеты.
Полностью интегрированный в блок учета модуль "расчет финансовых средств" поддерживает планирование и регулирование движения и распределения всех финансовых средств предприятия. Также поддерживается своевременное и детальное бюджетирование, составление отчетности об использовании средств и контроль исполнения бюджета, как и регулирование во времени использования средств для инвестиций, производства и поддержки текущей деятельности предприятия. Так как структура бюджета соответствует организационной структуре предприятия, контроль ответственности за исполнение бюджета значительно облегчается.
Использование блока "управление основными средствами" дает возможность сопровождать различные позиции основных средств на всем протяжении их жизненного цикла - от этапа планирования инвестиций до утилизации или продажи основных средств - и охватывает ключевые элементы инвестиционного контроллинга, учета активов, а также (в широком смысле) техническое управление основными средствами. Благодаря информационной связи с модулями учета и логистики открывается возможность сквозного управлени активами.
Модуль "инвестиционный контроллинг" поддерживает планирование, регулирование и контроль инвестиций и дезинвестиций. В распоряжении пользователей имеются также различные альтернативные методы инвестиционных расчетов и имитационных моделей.
Модуль " учет основных средств" обеспечивает учет и обработку информации, связанной с амортизацией, выбытием и поступлением активов, а также с переносом информации с одного счета на другой. Пользователь имеет свободу выбора метода амортизации, способа оценки активов, а также ставки процента и условий страхования.
Модуль "техническое управление основными средствами" поддерживает осуществление договоров по обслуживанию и ремонту оборудования. В этот модуль входят также планирование и контроль затрат на техническое обслуживание оборудования.
Блок "контроллинг" является базой, обеспечивающей ориентированное на результат планирование, регулирование и контроль всех процессов на предприятии. Он включает такие ключевые элементы, как учет по местам возникновения затрат; учет объемов производства; краткосрочное планирование и контроль издержек; учет издержек по договорам и проектам; учет издержек по их носителям (с различными видами калькуляции - по штукам, группам, времени); расчеты результатов по рыночным сегментам, группам продуктов и услуг; расчеты по центрам прибыли и по процессам; а также контроллинг предприятия в целом как программный модуль, поддерживающий банк управленческих моделей. Благодаря данным элементам контроллинг составляет основу интегрированной УИС или компьютеризованной системы планирования и контроля. Реализуемые в рамках R/3 сквозные расчеты обеспечивают предприятию возможность монетарного представления последствий изменения продуктовой программы, потенциала и реализации альтернативных мероприятий. В результате формируется интегрированная информационная база целенаправленного управленческого процесса, охватывающая все аспекты деятельности предприятия от снабжения и НИОКР до производства и сбыта. Стратегические управленческие решения также поддерживаются специальной управленческой информацией.
Модуль "учет по местам возникновени затрат" обеспечивает планирование и контроль по видам издержек в местах их возникновения в индивидуализированной для различных функций форме.
Разные методы учета издержек (например, учет на базе полных или маржинальных плановых издержек, учет издержек по процессам) предполагают использование различных способов калькулирования. Обеспечивается также согласование с бухгалтерским учетом.
Модуль "учет объемов производства" обеспечивает планирование, регулирование и контроль издержек и результативности производства и позволяет более точно разносить затраты.
При помощи модуля "учет издержек по договорам и проектам" в рамках интегрированного контроллинга обеспечивается детальный учет в разрезе договоров и проектов. Путем сравнения плановых и фактических показателей обеспечивается возможность текущего контроля.
Модуль "учет издержек по продуктам" поддерживает калькуляции по продуктам и договорам. Кроме того, он позволяет контролировать структуру издержек по их видам и рабочим процессам, а также прогнозировать затраты по периодам и объектам.
Модуль "учет по видам издержек" обеспечивает возможность прогнозировать и анализировать результаты за период по отдельным продуктам и продуктовым группам.
Модуль "учет результата по рынкам" позволяет путем многоступенчатого расчета сумм покрытия планировать прибыль и объемы сбыта по продуктам, договорам и рынкам. Помимо прочего, этот модуль обеспечивает анализ актуальных рынков и позиции предприятия на этих рынках.
Модуль "учет по центрам прибыли" позволяет определять результаты за период по отдельным подразделениям предприятия, особенно в условиях дивизиональной организационной структуры.
В качестве последнего модуля блока контроллинга можно назвать модуль "контроллинг предприятия в целом". Являясь частью банка управленческих моделей EIS (Executive Information System), этот модуль позволяет собирать информацию о подразделениях предприятия и представлять ее при необходимой степени агрегирования в форме управленческой информации. Свободное определение структуры отчетов позволяет проводить индивидуализированный анализ и исследования.
Управленческая информация, т.е. информаци для целей планирования, регулирования и контроля, формируется автоматически в рамках модели открытого информационного склада (Open-Information-Warehous}. Эта модель передает подготовленную модулями системы R/3 управленческую информацию менеджерам на различных уровнях управления. Базой для подготовки такой индивидуализированной информации являются информационные системы отдельных модулей (логистика, контроллинг, финансы, персонал) (рис. 200).

Рис. 200. Концепция открытого информационного склада (Open-Information- Warehouse-Konzept)
EIS позволяет объединять информацию, получаемую из подразделений предприятия, а также из внешних источников (например, рыночные данные) и тем самым дает возможность высшему руководству быть в курсе всех экономических явлений и процессов на предприятии даже при децентрализованной системе управления.
Модуль "проектная система" представляет собой комплексный инструмент планирования, регулирования, реализации и контроля проектов. Целью является оптимизация хозяйственных процессов на предприятии, а также сокращение объемов рутинной деятельности.
При этом модуль поддерживает различные проекты, например проекты НИОКР, отдельные заказы на единичное производство, инвестиционные и маркетинговые проекты. Модуль обеспечивает независимо от отраслевых особенностей решение всех задач в сфере управления проектами. Интеграци проектной системы в общую структуру R/3 обеспечивает учет требований различных функциональных подразделений, а также поддержку на всех фазах проекта.
2.5.3. Система Triton фирмы Baan BV
Система Triton так же, как и система R/3, является открытым модульным программным продуктом с архитектурой клиент-сервер. До настоящего времени уже сделано 2100 инсталляций этой системы, что позволяет отнести ее к числу ведущих. Среди стандартных программных продуктов, базирующихся на Unix, система Triton по собственным данным фирмы-производителя - лидер на рынке.
Будучи инсталлированной в полном объеме система Triton поддерживает все протекающие на предприятии экономические процессы и объединяет их в режиме реального времени в интегрированную компьютеризованную систему, используемую для целей внутрифирменного планирования, регулирования и контроля.
Ключевыми элементами системы Triton, поддерживающими учетную и управленческую информацию, являются девять интегрированных программных подсистем: предприятие, распределение, финансы, сервис и установка, организация и цели, проекты, производство, транспортировка и складирование, инструменты (рис. 201).

Рис. 201. Обзор модулей системы Triton
Ключевые элементы системы Triton подразделяются в свою очередь на пользовательские и сервисные модули. Последние поддерживают, например, осуществление и отражение хозяйственных процессов на предприятии. Структурные рамки пользовательских и сервисных модулей формируются посредством инструментов и хранилища (репозитария).
Так же, как и R/3, система Triton характеризуется открытостью, пригодностью для различных отраслей и стран, интегративностью, модульностью.
Система Triton формирует на базе типовых хозяйственных процессов стандартные референтные модели, что требует адаптации к индивидуальным требованиям пользователей. Стандартный пакет системы Triton может быть адаптирован к любому предприятию, инсталлирован на любых платформах, а при недостаточной функциональности может быть расширен за счет стандартных интерфейсов или самостоятельно разработанных программ.
Инструментарий системы Triton вместе с хранилищем формирует структурные рамки для пользовательских модулей и организационных программ, обеспечивает взаимодействие модулей в системной среде и определяет рамки для расширения системы. Кроме того, инструментарий позволяет управлять системой, адаптировать или расширять ее, а также документировать, переводить, распределять, инсталлировать и использовать отдельные программы.
Пользовательские интерфейсы и построение экрана могут быть представлены единым образом для всех модулей. Поддерживаемый посредством инструментов системы Triton дизайн отвечает как требованиям эргономичности и делимости экранного изображения, банков данных и модулей, так и требованиям открытости интерфейса, внешней и внутренней расширяемости общей системы. Особо необходимо упомянуть словарь данных, представляющий собой рационально организованный банк данных, в котором сохраняются и непрерывно дополняются данные и информация, представляемые в единой форме.
Специальные инструменты предлагают возможность удобного ввода, сохранения, обработки и выдачи информации. Сервер банка данных управляет установленными в словаре правилами интегрирования.
Обзор модуля "финансы"
Модуль "финансы" - один из важнейших модулей системы Triton - состоит из пяти подсистем: финансовый учет, распределение и попроцессный учет издержек, управление планами, отчетность, управление основными данными, которые могут быть интегрированы в общую концепцию Triton, либо использоваться как отдельные подсистемы.
Путем объединения модуля "финансы" с другими модулями системы Triton создается возможность целостного анализа финансово-экономических процессов. Посредством индивидуально сформулированного пользователями плана счетов в режиме реального времени учитываются и сводятся в единую интегрированную таблицу стоимостные и натуральные показатели других модулей.
Модуль "финансы" предоставляет следующие возможности:
Базовый пакет "финансовая бухгалтерия" включает программные продукты для ведения главной бухгалтерии, учета дебиторской и кредиторской задолженности, управления наличными средствами и платежами, а также учета основных средств.
Программа "главная бухгалтерия" поддерживает все функции внешнего учета и позволяет свободно выбирать структуру счетов, формировать варианты балансов и счетов прибылей и убытков, а также анализировать экономическую информацию на любом уровне управленческой иерархии.
Программы учета дебиторской и кредиторской задолженности позволяют наряду с широким учетом в режиме online контролировать все процессы, связанные с обслуживанием кредиторской и дебиторской задолженностей. Соответствующая информация может в любой структурированной форме по запросам вызываться на экран или на печать.
Программа управления наличными средствами и платежами обеспечивает автоматическую организацию платежного оборота. Наряду с поддержкой всех существующих методов платежей этот блок позволяет прогнозировать ликвидность в рамках долгосрочного прямого финансового планирования, а также анализировать статистику платежей (например, средние объемы поступления платежей, средние отклонения по срокам платежей).
Вся информация, касающаяся основных средств, учитывается и управляется блоком "учет основных средств". В этом блоке также содержится информация по договорам страхования и лизинга. Методы расчета амортизации и процентные ставки пользователь может выбирать самостоятельно, что позволит ему при помощи имитационных моделей оптимизировать расчеты.
Программы блока "распределение затрат и попроцессный учет издержек" поддерживают контроль затрат на предприятии. Гибкое планирование объемов производства доводится до уровня рабочих мест. Ставки машино-часов можно анализировать в разрезе различных компонентов и использовать в процессе калькуляции.
Программа "управление планами" предлагает широкие возможности для расчета плановых величин и управления ими. При этом плановые показатели подразделений могут сводиться на вышестоящих уровнях управления в "общий результат предприятия". Система поддерживает также и планирование по принципу "сверху вниз".
При помощи программы "отчетность" пользователь может составлять и корректировать финансовые отчеты за различные периоды на всех уровнях управления. Базой для разработки финансовых отчетов является зарегистрированная в блоке финансов информация (например, материальные счета и связанные с ними аналитические субсчета).
Финансовые отчеты могут включать как фактические, так и плановые показатели. Отклонения фиксируются в абсолютной, относительной и любой другой удобной для пользователя форме. Обобщенная информация выдается в форме графиков, текста или таблиц. Кроме того, при помощи модуля "отчетность" можно формировать и рассчитывать любые показатели по желанию пользователя.
Модуль "управление основными данными" работает с данными различных блоков, обеспечивающими модуль "финансы" (например, данными о персонале предприятия, поставщиках, потребителях). Наряду с вводом, обработкой, актуализацией, сохранением и выдачей данных по функциональным подразделениям этот блок позволяет определять общие параметры (например, условия платежей, коды налогов).
Обзор модуля "проекты"
Программный модуль "проекты" поддерживает управление проектами различного вида и отраслевой направленности (проекты НИОКР или осуществление специальных заказов).
Интеграция модуля "проекты" в систему Triton обеспечивает учет интересов всех функциональных сфер, а также оценку влияния отдельных проектов на подразделения предприяти (например, с точки зрения ликвидности и потенциала). Программный модуль "проекты" состоит из подсистем определения проектов, планирования, калькулирования, бюджетирования, диспозиции, контроля хода реализации и результатов, фактурирования и управления основными данными.
Программа поддерживает этапы укрупненного и детального планирования, утверждения, реализации и контроля проектов. В рамках планирования проекта посредством формирования структуры работ и сетевого плана проекта устанавливается целенаправленная последовательность действий. Планируются соотношения между процессами (определяются базовые процессы, контрольные точки, зависящие от времени процессы), а также их длительность и издержки, кроме того, оценивается критический путь. Укрупненное планирование может конкретизироваться в форме краткосрочных планов осуществления проектов.
Калькулирование проекта осуществляется посредством параллельно работающих программ предварительной, текущей и окончательной (фактической) калькуляции. Бюджетирование поддерживается на уровнях всего проекта, отдельных процессов и элементов (деталей, узлов).
Достижение целей проекта по времени, издержкам и качеству поддерживается посредством централизованного управления данными программой "реализация проекта". Все изменения, возникающие по ходу проекта, могут непрерывно отслеживаться, а при возникновении отклонений проводиться корректирующие мероприятия.
В рамках программы "диспозици проекта" в ходе реализации проекта осуществляется автоматический контроль наличия финансовых средств, кадрового и материального потенциалов, а также производственных и вспомогательных средств. Посредством интеграции в общую систему все осуществляемые в рамках отдельных модулей процессы выполняются автоматически (например, выдача со склада, заявка, резервирование). Все фактические показатели данных сфер деятельности автоматически относятся на соответствующий проект.
Блок "контроль достижения целей проекта" обеспечивает объединение информации на уровне всего проекта или его частей, а также представление информации в необходимой для руководства форме. Таким образом, например, могут быть оценены фактические затраты по проекту и проведено их сравнение с плановыми показателями. Результаты могут быть затребованы непосредственно другими модулями (например, для отражения в балансе). Аналогично могут быть спрогнозированы ожидаемые общие результаты осуществления проекта (издержки, доходы, суммы покрытия).
Функциональный блок "фактурирование" обеспечивает расчет цен по проекту. При этом поддерживаются предварительное фактурирование, ценообразование методом издержки плюс прибыль, частичное фактурирование и дополнения к контракту. Определяемые в результате фактические затраты могут быть отнесены полностью или частично на одно место возникновения затрат, учтены как активы или отнесены на прибыль.
Обзор концепции контроллинга
Благодаря широкой интеграции девяти модулей и сквозному формированию всех функций, система Triton позволяет рассчитывать показатели деятельности предприятия на основании данных отдельных блоков и представлять их в режиме online в единой форме. Таким образом, система Triton обеспечивает информационную поддержку ориентированного на результат планирования, регулирования и контроля всех событий и процессов, происходящих на предприятии. Контроллинговые программы доступны для контроллеров различных подразделений в рамках отдельных модулей и образуют единую концепцию контроллинга (рис. 202).

Рис. 202. Обзор функций контроллинга в рамках системы Triton
Так, функция инвестиционный контроллинг реализуется модулями "учет основных средств" и "проекты". Аналогично может быть представлена сфера проектного контроллинга.
Посредством интеграции отдельных подсистем программного продукта формируется широкая система информационного обеспечения управленческого процесса, имеющая своей целью оптимизацию результата (прибыли) при поддержании необходимой ликвидности. Обеспечивается сквозной информационный поток между отдельными объектами и процессами, а также между оперативными и стратегическими информационными подсистемами. Высшее руководство предприятия всегда имеет представление о протекающих в подразделениях процессах даже в условиях децентрализации управления.
Для нужд центрального отдела контроллинга сформировано визуализированное меню.
Особое внимание в области контроллинга следует обратить на информационную систему предприятия (EIS), которая предоставляет пользователям предварительно определенные в едином банке управленческих моделей технико-экономические и логистические показатели. Кроме того, EIS обеспечивает индивидуализированный доступ к различным программам вплоть до уровня исходной информации и формирование деревьев показателей рентабельности (деревьев RoI). Предварительно установленные границы изменения показателей образуют основу для регулирующей деятельности контроллеров, которые должны принимать меры только при появлении "красных" показателей, свидетельствующих о негативном развитии событий.

Принципиальная схема планирования и контроля
Дитгер Хан 'ПиК: Планирование и контроль: концепция контроллинга'II. Характеристика интегрированных ориентированных на результат и ликвидность планово-контрольных расчетов
4. Интегрированная система показателей планово-контрольных расчетов, ориентированных на результат и ликвидность
4.1. Принципиальная схема планирования и контроля
Исходя из важнейших монетарных целей предприятия, которые сами одновременно являются предметом и результатом процесса принятия решения, или планирования, можно сформировать единую плановую систему целевых показателей результата и ликвидности для различных (интересующих руководство) объектов планирования. Если в рамках этой системы показателей определять также и фактические значения контролируемых показателей (и их отклонения от плановых), то можно построить систему ориентированных на результат и ликвидность планово-контрольных расчетов. Эти расчеты охватывают построение плановой и контрольной информации на базе стоимостных категорий и методов управленческого и финансового учета, а также методов исследования операций. В идеальном случае такие расчеты должны быть взаимоувязаны со всеми значимыми для предприятия качественными и количественными немонетарными показателями. Совокупность показателей, содержащих в концентрированной форме особо значимую для принятия управленческих решений информацию, образует систему показателей планирования и контроля (ПиК). Образно говоря, по двум основным компонентам эту систему показателей можно также назвать расширенной системой показателей рентабельности и денежного потока (системой показателей RoI/Cash-flow) предприятия.
Основные целевые показатели этой системы:
а) целевые показатели, ориентированные на результат:

Компонентами этих целевых показателей являются показатели выручки, издержек и инвестируемого капитала (имущество, или основные и оборотные средства), сумм покрытия и производные от них относительные показатели в качественном, количественном и временном измерении.
Эти показатели используется в основном для внутренних информационных целей.
Балансовый брутто-результат, или результат предприятия (годовое превышение/дефицит, или годовое сальдо):

Компоненты этих целевых показателей - позиции счета прибылей и убытков и баланса и образованные на их базе относительные показатели, используемые как для внутренних, так и для внешних информационных целей.
Ценность капитала в форме показателей:
Компонентами этих целевых показателей являются дисконтированные по выбранной ставке процента выплаты и поступления (иногда затраты и доходы). Показатели ценности капитала используются для внутренних, но также во все возрастающей мере и для внешних информационных целей.
Очевидно, что корреспондируют целевые показатели:
б) Целевые показатели, ориентированные на результат и ликвидность:
Компонентами этого целевого показателя являются показатели выплат и поступлений (затрат и доходов, или издержек и выручки). Эти показатели используется для внутренних и внешних информационных целей.
в) Целевые показатели, ориентированные на ликвидность:
Компонентами этих целевых показателей являются показатели выплат, поступлений и состояния (остатков) платежных средств. Эти данные служат прежде всего для внутренних информационных целей.
Интегрированные планово- контрольные расчеты, ориентированные на результат и ликвидность, могут проводиться для одного или нескольких периодов, а также дифференцированно по объектам (предприятию в целом, его подразделениям, продуктово-ассортиментным программам, продуктовым группам, рынкам, группам потребителей, процессам и мероприятиям, проектам, ресурсам и потенциалу). Планово-контрольные расчеты должны строиться с учетом методов подготовки и принятия стратегических и оперативных управленческих решений.
На рис. 31 в виде блок-схемы представлена сформированная на основе высших монетарных целей принципиальная система показателей ПиК в разрезе основных разделов плана (частных планов) предприятия. Эта система показателей отражает для одного планового периода (в данном случае одного года) основные взаимосвязи между:


Рис.31. Принципиальная схема ПиК-система абсолютных и относительных показателей ПиК
При многопериодном (на несколько периодов) планировании по каждому периоду, кроме того, планируют показатели ценности капитала для предприятия в целом, его подразделений, а также для оценки изменений продуктово-ассортиментной программы и потенциала. Это относится и к другим стратегическим объектам (проектам).
Из принципиальной схемы ПиК видно, что речь идет об интегрированных планово-контрольных расчетах, которые позволяют координировать все частные планы с точки зрения результата и ликвидности. Отдельные планы увязываются в общую систему при помощи блока показателей расчетного и балансового результата и блока финансовых расчетов.
Блок планово-контрольных показателей позволяет как на определенный момент, так и на период:
Отдельные планы на предприятии увязываются один с другим посредством односторонних и многосторонних информационных потоков. Процесс взаимоувязки и интеграции отдельных планов может осуществляться во времени синхронно или последовательно.
Базовая система абсолютных и относительных плановых и фактических показателей ПиК рассматривается в дальнейшем для случая последовательного планирования на период. Расчет и дезагрегирование общих монетарных целевых показателей может проводиться в рамках стратегического и оперативного планирования двумя способами.
(1) При первом способе исходными пунктами планирования являются планы оборота (реализации), издержек, сумм покрытия в разрезе определенных продуктов/продуктовых программ. Их разрабатывают на основе взаимосвязанных планов снабжения, производства и сбыта, а в особых случаях - на основе комплексных планов интегрированных функций (маркетинг, социальна сфера). На базе нормативов сумм покрытия по продуктам или производственным программам и нормативов накладных расходов (только постоянных) сначала по подсистемам предприятия определяют плановый расчетный результат, а затем в целом и плановый производственный результат (применяя метод учета по полным издержкам, можно считать изменение запасов равным 0). В дальнейшем можно исчислять издержки, а также в необходимых случаях выручку и суммы покрытия в разрезе проектов, потенциала, операций и объектов.
Если интерес представляет рентабельность капитала, то находят показатель рентабельности имущества - RoI (в оценке по текущей или восстановительной стоимости). На рис. 31 приведены компоненты системы показателей Rol для предприятия в целом и его подсистем - центров прибыли и центров затрат, рассчитанные на базе блока показателей производственного учета и внутреннего баланса. Показатели рентабельности капитала при определенных условиях можно исчислять в разрезе продуктов и продуктовых групп, а также отдельных средств производства, инвестиционных объектов.
Исходя из расчетного (калькуляционного) результата можно планировать балансовый результат предприятия в целом и его подсистем путем разработки плана прибылей и убытков, в частности плана нейтральной (внепроизводственной и чрезвычайной) прибыли и планового баланса. Запланированное распределение прибыли (балансовой прибыли/дивидендов), сформированная на этой основе политика в области амортизации, образования резервов и налогообложения вместе с запланированными перед этим показателями производственного и нейтрального результатов являются важнейшими условиями определения валового балансового результата, или финансового результата (годового сальдо). После этого становится возможным планирование рентабельности собственного капитала предприятия в целом как соотношения годового сальдо и собственного капитала. Исходя из годового сальдо, скорректированного на величину перенесенной с прошлого года прибыли/убытка, следует рассчитать и установить в качестве плановых величины изменений резервов и показатель чистого балансового результата, или балансовой прибыли/убытка.
На базе блока показателей доходов и затрат рассчитывают показатель вновь созданной на предприятии стоимости (доходы минус затраты на материалы, покупные изделия и услуги со стороны, а также амортизация). Запланированная величина вновь созданной стоимости показывает, в каком объеме могут быть выделены средства на оплату труда и социальные выплаты работникам, на выплату процентов и дивидендов собственникам и кредиторам, налогов и сборов, на пополнение резервов из нераспределенной прибыли и другие затраты, необходимые для сохранения и дальнейшего развития предприятия. Такой детальный расчет использования вновь созданной стоимости, дифференцированный по другим объектам и сферам (например, затраты на защиту окружающей среды), составляет часть социального баланса предприятия (отчета перед обществом).
Одним из самых важных показателей для оценки дальнейшего развития предприятия является в этой связи соотношение вновь созданной стоимости и затрат на заработную плату и социальные выплаты (показатель вновь созданной стоимости на единицу затрат на персонал).
Если увеличить валовой балансовый результат, или результат деятельности предприятия на величину амортизации и некоторых корректирующих величин, то можно получить для предприятия в целом и в некоторых случаях для его подсистем показатель денежного потока (Cash Flow) как выражение внутреннего потенциала финансирования и потенциальной доходности (прибыльности). Выведенный в данном случае косвенным образом из данных плана прибылей и убытков и планового баланса показатель денежного потока может быть рассчитан и прямо путем вычитания затрат (равных выплатам) из доходов (равных поступлениям) либо по данным частных оперативных планов и плана инвестирования и финансирования. На базе прямо или косвенно рассчитанной величины денежного потока для предприятия в целом можно разработать финансовый план, содержащий данные о выплатах и поступлениях соответствующего периода с учетом фактического состояния платежных средств на начало периода и желательного состояния платежных средств на конец периода. Финансовый план наряду с данными о денежном потоке содержит информацию о поступлениях от дезинвестиционных мероприятий (например, продажи оборудования), а также выплатах, связанных с инвестициями и дефинансированием (погашением кредитов). С учетом фактического и желаемого состояния денежных средств, т.е. соответствующего показателя ликвидности, или ликвидных резервов, выявляют дефицит ликвидных средств, который должен быть покрыт за счет внешнего финансирования, или их излишек, который может быть использован. Границы возможностей внешнего финансирования обуславливаются в конечном счете допустимой с точки зрения риска степени задолженности. Сведения об инвестициях и дезинвестициях образуют компоненты периодического инвестиционного плана, а сведения о финансировании и дефинансировании - компоненты периодического плана внешнего финансирования - плана финансовых инвестиций (участий) и кредитного плана. Совокупность планов внешнего финансирования и денежных потоков можно назвать планом финансирования.
Ценность капитала предприятия в целом должна в принципе рассчитываться на базе блока показателей финансовых планов на несколько периодов или при необходимости на базе плановых балансов. В качестве высшей монетарной цели, к которой необходимо стремиться, принимается максимизация чистой (остаточной) ценности предприятия или ценности собственного (акционерного) капитала. Ее величина обусловливается поступлениями и выплатами в будущих периодах в соответствии со стратегическими и оперативными планами и с учетом процентных ставок, отражающих приемлемый для предприятия уровень риска. Прежде всего показатели ценности капитала необходимо рассчитать по инвестиционным программам, выходящим за рамки одного периода, и отдельным крупным инвестиционым проектам, чтобы определить их влияние на показатели годовых планов, а также обусловленные этими инвестициями изменения ценности капитала предприятия в целом.
Если желаемые значения ценности капитала и/или результата по отдельным периодам и показателей ликвидности не достигаются, то необходимо разработать новые стратегические и оперативные планы.
На рис. 32 на числовом примере представлена принципиальная система показателей рентабельности капитала и денежного потока. На рис. 33а отражены соответствующие принципиальной схеме ПиК ключевые монетарные (денежные) показатели предприятия. На рис. 33б при помощи числового примера показан переход от калькуляционного результата к балансовому. На рис. 33в представлен долгосрочный финансовый план, разработанный косвенным путем на базе блока показателей производственного и финансового учета.

Рис. 32. Принципиальная схема планово-контрольных расчетов, проиллюстрированных на числовом примере (часть 1)

Рис. 32. Принципиальная схема планово-контрольных расчетов, проиллюстрированных на числовом примере (часть 2)

Рис. 33а. Ключевые показатели предприятия

Рис. 33б. Числовой пример перехода от калькуляционного (производственного) результата к балансовому результату (результату работы предприятия)

Рис. 33в. Долгосрочный косвенно рассчитываемый финансовый план

Рис. 33г. Принципиальная схема разработки финансового плана прямым способом
(2) Первый способ составления плана используется преимущественно на практике, но некоторые предприятия постепенно приходят к тому, чтобы в процессе скользящего среднесрочного и долгосрочного планирования разрабатывать систему монетарных планов на базе показателей поступлений и выплат. В рамках этого второго способа финансового планирования денежные потоки рассчитывают по периодам напрямую на базе текущих выплат и поступлений по данным отдельных планов: с одной стороны, на базе натуральных и временных показателей оперативного планирования и прогнозных цен и, с другой стороны, на базе данных о выплатах дивидендов, налогов и процентов. Собранные в один блок данные о выплатах и поступлениях, связанные с изменением активов и инвестициями, берутся прямо из стратегического плана; план финансирования охватывает платежи, связанные с кредитами и финансовыми вложениями (участиями) в другие предприятия. Исходя из плана платежей, после его периодизации разрабатывают план балансового результата, из которого после выделения нейтрального результата через первичные издержки формируют план расчетного результата. В рамках краткосрочного планирования эти планы согласовываются с бюджетом, разрабатываемым традиционным методом.
Расчеты ценности капитала в процессе скользящего планирования осуществляются во всех случаях в отношении отдельных инвестиционных объектов, инвестиционных программ и предприятия в целом на базе показателей платежей.
Увязка во времени планово-контрольных показателей при планировании на несколько периодов показана на примере разработки финансового плана, формируемого напрямую из данных других частных планов, на рис 33г.
Информативность планово-контрольных показателей возрастет, если разработать единый перечень важнейших внутренних и внешних факторов, влияющих на результат и ликвидность. Внутрифирменные факторы определяет руководство предприятия, внешние факторы представляют собой ограничения, накладываемые внешней средой предприятия.
Принципиальная схема расчетов абсолютных и относительных плановых и фактических показателей может быть реализована для вариантов комплексного последовательного и синхронного планирования на несколько периодов при помощи имитационного и аналитического компьютерного моделирования (подробнее см. часть III, раздел 5.4).
По объему и содержанию модели предприятия можно классифицировать так:
а) ориентированные на результат модели планирования продуктовой программы, увязанные с моделями функционального планирования;
б) модели планирования издержек, выручки и результата (бюджетные модели);
в) модели планирования баланса, прибылей и убытков и модели финансового планирования;
г) тотальные модели предприятия (включая проекты).
При помощи имитационного моделирования можно за достаточно короткое время рассчитывать влияние на целевые показатели стратегических и оперативных альтернатив, в том числе в области балансовой и финансовой политики. Модели, в которых реализуется принцип "если..,..то", полезны и как вспомогательный инструмент для принятия решений, и как аналитический плановый инструмент. Если ввести в модель целевую функцию, то данная модель преобразуется в модель принятия решения, при помощи которой можно находить оптимальное решение. Так, на планируемый период можно рассчитать оптимальную программу производства и сбыта, а также инвестиционную программу, максимизирующие ценность капитала и обеспечивающие поддержание заданного уровня ликвидности и получение минимально необходимой прибыли (см. часть III, раздел 5.4).
При помощи системы показателей ПиК все элементы механизма технико-экономических расчетов и все немонетарные частные планы предприятия связываются в единой концепции планирования и контроля, которая обеспечивает реализацию как главной монетарной цели предприятия - стремления к результату, так и дополнительной цели - гарантированной ликвидности. Благодаря ориентированным на прибыль и ликвидность планово-контрольным расчетам в центр планово-аналитической работы на предприятии ставятся, с одной стороны, цели получения финансового результата и обеспечения ликвидности, а с другой стороны, идеи планирования и контроля, когда для сбора и обработки плановой и отчетной информации наряду с традиционными методами производственного и финансового учета используются современные методы исследования операций.
Концепция интегрированного планирования и контроля связывает известные в теории и практике расчетные методы планирования и контроля и показатели в один инструмент управления с многосторонними возможностями использования и развития.
Особое значение концепции интегрированных планово-контрольных расчетов как инструмента управления состоит в том, что при ее помощи высшее руководство предприятия может исходя из определенных предпосылок (экономически значимых переменных и постоянных) ставить цели и распределять необходимые для их достижения ресурсы на основании данных анализа и оценки нескольких альтернативных вариантов стратегических и оперативных решений. При этом посредством блока показателей системы ПиК можно оценивать альтернативы с точки зрения их воздействия на изменение ценности капитала предприятия на определенный момент и на определенный период, а также координировать и направлять частные цели и мероприятия всех уровней управления на достижение высших целей предприятия.
Если в течение одного или нескольких периодов запланированные цели по обороту, результату и/или ликвидности не достигнуты, то при помощи принципиальной схемы ПиК можно выявить или разработать соответствующие предпринимательские альтернативы, которые приведут к достижению целей. К таким альтернативам относят, например, изменение производственной программы; структуры потенциала; процессов и ресурсов; сбытовых и закупочных цен с соответствующими расчетами их влияния на показатели оборота, издержек и ликвидности; проведение мероприятий балансовой политики, включая изменение дивидендной, кредитной и инвестиционной политики. Если запланированная на определенный момент цель не достигнута, то, применяя базовую схему ПиК, можно найти подходы к изменению ситуации.
В практике работы предприятий плановая и отчетная информация, полученная в результате интегрированных финансово-экономических расчетов, рассматривается и согласовывается на заседаниях комитетов по планированию (плановых конференциях).
Отобранные в процессе планирования целей, стратегий и мероприятий альтернативы находят свое выражение в построенных по принципу пирамиды планах целей, стратегий и мероприятий.
Способ проведения (т.е. применяемые методы) ориентированных на результат и ликвидность планово-контрольных расчетов и представление их результатов в виде показателей ПиК зависит от следующих факторов:
Базовая схема интегрированного ПиК на предприятиях с различными типами продуктовых программ и организационными структурами может индивидуализироваться в собственных системах планов - регламентах планирования. Такие регламенты позволяют описывать планирование целей, стратегий и мероприятий предприятия в качественной и количественной форме.

Принципиальные подходы к построениюсистемы планирования и контроля
Дитгер Хан 'ПиК: Планирование и контроль: концепция контроллинга'I. Основы
3. Система планирования и контроля / система планов и отчетов предприятия
3.3. Принципиальные подходы к построению системы планирования и контроля
Сама разработка системы планирования и контроля является предметом планирования (метапланирование). В ходе этого процесса определяются вид и число подсистем или разделов общего плана, их содержательные и временные взаимосвязи. При этом должны учитываться специфические требования и возможности каждого предприятия.
Планы и отчеты как выражение результатов процессов планирования и контроля должны образовывать в совокупности пирамидальную структуру, обладать концентрированной, дифференцированной по уровням управления информативностью, эшелонироваться по срокам разработки (краткосрочные, среднесрочные и долгосрочные). Система планов должна строиться по принципу кибернетического контура регулирования и образовывать информационную систему, обеспечивающую постоянное сравнение плановых данных с фактическими и обладающую большой гибкостью, актуальностью и эффективностью.
При формировании системы планирования на предприятии, особенно на промышленном, исходят из понимания предприятия как центра деловой активности или как целеориентированной структуры потенциала, процессов и объектов.
3.3.1. Цели, потенциал, процессы и объекты как предметы качественного и количественного планирования
Система планирования с точки зрения ее предмета состоит из отдельных плановых комплексов (подсистем) или разделов общего плана:
Планирование целей, или целевое планирование, предметом которого являются высшие материальные, стоимостные и социальные цели, в совокупности определяющие политику предприятия или генеральное целевое планирование. К предмету целевого планирования относятся также программы (продуктовые программы и иные целевые комплексы) и отдельные цели-мероприятия. Планирование программ может быть дифференцировано на планирование программ сбыта, исследований и разработок, производства и снабжения и др.
Планирование потенциала охватывает планирование по видам, объемам и структуре потенциала. Например, планирование численности и структуры персонала, видов, объемов и структуры средств производства, организационной и территориальной структуры предприятия.
Планирование процессов и объектов определяет во времени и пространстве последовательность осуществления процессов (операций, видов деятельности), необходимых для достижения целей во времени и пространстве, и тем самым устанавливает виды и объем использования в соответствующих процессах субъектов (потенциала) и объектов (информации, материальных объектов, денежных средств). Планирование процессов охватывает также отдельные проекты.
Планирование и контроль, как правило, осуществляются в условиях изменяющегося и заданного (неизменного) потенциала предприятия. В первом случае речь идет о долгосрочном планировании продуктовой программы и потенциала, во втором - о среднесрочном и краткосрочном планировании производственной программы, процессов и объектов в условиях имеющегося потенциала (рис. 16).

Рис. 16. Принципиальная схема подсистем планирования на предприятии
Плановые расчеты - количественное выражение планирования. Они основываются на объемных и временных показателях и производных от них стоимостных показателях.
Для того чтобы рассчитать влияние изменений продуктовой программы и потенциала на цели результата и ликвидности, необходимы количественные данные на выходе и входе в форме показателей управленческого и финансового учета предприятия. Сбор и обработка этих данных - предмет монетарного (денежного) планирования, финансового планирования и планирования затрат и результатов или ориентированных на прибыль и ликвидность планово-контрольных расчетов предприятия.
Планирование результата и финансовое планирование может осуществляться либо изолированно от формирования других разделов плана, либо в тесной взаимосвязи с ним. При изолированном рассмотрении денежных показателей получают традиционные разделы управленческого и финансового учета - стоимостное планирование и контроль издержек, бухгалтерский учет, инвестиционные расчеты и финансирование.
При рассмотрении стоимостных показателей во взаимосвязи с другими подсистемами планирования приходят к интегрированным ориентированным на финансово-экономические результаты и ликвидность планово-контрольным расчетам. При этом в обоих случаях только общефирменное (корпоративное) планирование результатов и финансовое планирование (планирование производственного результата, баланса, прибылей и убытков, финансовое планирование) осуществляются в рамках отдельной подсистемы с соответствующими самостоятельными планами. Корпоративное планирование результатов и финансовое планирование могут проводиться как синхронно с формированием планов в других подсистемах планирования, так и последовательно, надстраиваясь над ними.
Планирование целей, потенциала и процессов, а также сводное планирование результатов и финансовое планирование могут осуществляться в отношении различных сфер (плановых полей, плановых единиц):
На этой основе можно разрабатывать любую закрытую планово-контрольную систему с соответствующими планами.
3.3.2. Система планирования на базе периодических и непериодических планов для организационных единиц и проектов
При разработке системы планирования и соответствующих планов различают 3 основных случая:
(1) Периодическое планирование (планирование на период) для организационных единиц
В этом случае система планирования соответствует организационной структуре предприятия таким образом, что у каждой организационной единицы (предприятие в целом, отдельные структурные подразделения) имеется свой план, в рамках которого на определенные периоды планируются цели, мероприятия и необходимый потенциал.
Поскольку организационные единицы образуют устойчивую в достаточно продолжительном промежутке времени структуру, то совокупность планов организационных единиц и процессов их разработки в рамках единой организационной системы предприятия будет представлять собой непрерывную систему периодического планирования.
Такая система планирования для организационных единиц ориентирована на существующую на предприятии организационную структуру. При этом различают:

Рис. 17. Система периодического планирования на предприятии с функциональной организационной структурой
(2) Непериодическое планирование проектов
В этом случае предметом планирования являются проекты - ограниченные во времени целеориентированные комплексы мероприятий с изменением или без изменения потенциала. Планирование проектов в силу своей нерегулярности - непериодическое планирование. Проекты могут осуществляться как в рамках одного планового периода, так и на протяжении нескольких периодов.
Планирование проектов может относиться к предприятию в целом (например, проект создания нового предприятия). В этом случае оно представляет собой всеохватывающее разовое целеориентированное планирование процессов и потенциала, а система планов полностью соответствует организационной структуре предприятия.
Значительно чаще встречается планирование проектов с изменением или без изменения потенциала в рамках одной или нескольких подсистем существующего предприятия.
Примерами планировани проектов с изменением потенциала служит планирование приобретения стороннего предприятия или расширения состава правления. Поскольку изменение потенциала в этом случае стоит на первом месте, такие проекты называют планированием потенциала, или планированием структуры потенциала.
Примерами планирования без изменения потенциала, т.е.
на базе имеющегося потенциала, является планирование рекламной кампании или специфического производственного заказа. Поскольку в этом случае на переднем плане находятся процессы, такое планирование называют еще планированием процессов или мероприятий.
Наконец, планирование проектов может происходить частично с изменением потенциала и одновременно в условиях имеющегося потенциала, например планирование разработки, производства и внедрения на рынок нового продукта.
(3) Интегрированная система сводного планирования на базе периодических и непериодических частных планов
В этом случае периодическое и непериодическое планирование сливается в интегрированную Систему планирования.
Интеграция всех периодических и непериодических планов достигается при помощи ориентированных на результат и ликвидность планово-контрольных расчетов, результаты которых отражаются в сводных или консолидированных общефирменных планах технико-экономических показателей и финансовых планах (рис. 18).

Рис. 18. Интегрированная система планирования на предприятии с функциональной организационной структурой

Принципы консолидации впланировании и контроле
Дитгер Хан 'ПиК: Планирование и контроль: концепция контроллинга'IV. Интегрированные планово-контрольные расчеты на многозвенных предприятиях (в концернах) с дивизиональной организационной структурой
5. Планирование результата и финансовое планирование на уровне штаб-квартиры концерна
5.1. Принципы консолидации в планировании и контроле
Общеконцерновое планирование и контроль осуществляются на основе планово-контрольных расчетов, уже проведенных в каждой подсистеме концерна. В этом случае под консолидацией понимается построенный на определенных принципах процесс калькуляционного и балансового планирования результатов деятельности концерна как единой экономической системы.
5.1.1. Основные принципы консолидации
Немецкое законодательство в части регулирования консолидации построено на том, что концерн в силу своей хозяйственно-экономической целостности и в правовом отношении есть целостная структурная единица.
Консолидируемый круг включает материнскую компанию (штаб-квартиру концерна), а также все национальные и зарубежные дочерние предприятия, в капитале которых участвует материнская компания и в отношении которых она осуществляет единое управление. В соответствии с концепцией контроля такое единое управление возможно тогда, когда материнская фирма (штаб-квартира) обладает прямо или косвенно большинством голосов или имеет большинство своих представителей в органах управления дочерних предприятий либо единое управление обусловлено договорными отношениями1.
1 Из обязательной консолидации дочерние предприятия исключаются только в тех случаях, когда осуществление права материнской компании на управление бизнесом или имуществом оказывает в течение длительного времени отрицательное влияние на положение дочернего или материнского предприятия, или данные, необходимые для разработки консолидированного годового отчета, требуют очень больших затрат средств и времени, или материнская компания владеет капиталом в дочерних предприятиях исключительно в целях их продажи. Включение в круг консолидации может также не осуществляться, если показатели дочерних предприятий в целом не оказывают существенного влияния на показатели концерна.
От включения показателей дочернего предприятия в консолидированный отчет следует также воздержаться, если оно отрицательно воздействует на представление об имущественном и финансово-экономическом положении концерна (материнской компании).
Консолидируемому кругу планируемых показателей должен соответствовать определенный круг контрольных (отчетных) показателей. В случае изменения одного круга консолидации соответственно должен изменяться и другой.
Если дата, на которую формируется отчетность отдельных дочерних предприятий, включаемых в концерновую отчетность, более чем на три месяца опережает дату составления общеконцерновой отчетности, то дочерние предприятия должны разрабатывать промежуточные отчеты. На дочерних предприятиях (в отделениях), где сроки составления отчетности отличаются от сроков разработки общеконцерновой отчетности, планово-контрольные расчеты должны распределяться по нескольким временным интервалам, совпадающим с периодом планирования и контроля для всего концерна. В этом случае говорят о "наложении временных интервалов в процессе планирования и контроля" (см. рис. 169).

Рис.169. Накладывающиеся одна на другой плановые периоды
При информативном консолидированном планово-контрольном документообороте предполагается, что в концерне действуют единые правила составления балансов и оценки его статей. Для концернов, у которых материнская компания (штаб-квартира) находится на территории Германии, предполагается прежде всего выполнение законодательных требований к структуре баланса. Позиции балансов дочерних предприятий, консолидируемых в концерновом отчете, должны корреспондировать с такими статьями баланса материнской компании, как активы, долги, статьи, разграничивающие учет затрат и поступлений в смежных отчетных периодах, а также с доходами и затратами в отчете о прибылях и убытках. Если есть возможность выбора метода оценки, то для всех (обязанных консолидировать свои балансы) предприятий концерна должны применяться единые правила интерпретации статей баланса.
В этом случае действует принцип экономической (хозяйственной) целостности концерна, предопределяющий применение единых принципов оценки.
Используемые в некоторых консолидируемых отчетах масштабы оценки должны соответствовать один другому и в плановых, и в отчетных расчетах. Использование единых принципов консолидации в концерне исключительно в плановых расчетах делает невозможными сравнения плановых и фактических показателей.
Если уже на уровне отдельных отчетов не соблюдаются единые правила расчетов, то консолидация показателей приведет к получению неинформативных данных. Это будет просто набор цифр.
Консолидированная концерновая отчетность формируется по консолидационным этапам.
При консолидации капитала доли капитала предприятий концерна (чистая балансовая стоимость из баланса материнской компании) и капиталы дочерних предприятий, которые должны консолидироваться, при необходимости после переоценки на день составления баланса должны взаимно компенсироваться.
Возможны два метода консолидации капитала: метод приобретения (Purchase-Methode) и метод совмещения интересов (Pooling of Interests-Methode). В основном используют первый метод, второй применяют только при определенных условиях.
Особенность метода приобретения при консолидации капитала - разделение первой и последующей консолидации. Таким разделением достигается раздельный показ наличных резервов дочернего предприятия до его первого включения в консолидируемый круг и резервов, образованных, когда предприятие уже находилось в составе концерна. Предпосылкой для такой дифференциации является то, что при первом включении в консолидируемый круг разница (активные или пассивные статьи, разграничивающие учет затрат и поступлений по смежным отчетным периодам) между первоначальными стоимостями участий у материнской компании и долевого капитала дочерних предприятий показывается в зависимости от происхождения. На сумму этой разницы по рассматриваемым позициям баланса дочернего предприятия следует увеличить или уменьшить балансовую стоимость.
Увеличение балансовой стоимости возможно до тех пор, пока долевой собственный капитал дочернего предприятия не превысит величину балансовой стоимости участия в годовом отчете материнской компании. Если при переоценке стоимость увеличивается, то положительную разницу для целей консолидации нужно в следующем году учитывать нарастающим итогом исходя из срока службы основных средств, которым эта стоимость соответствует. Если после отнесения разницы на отдельные объекты основных средств есть остаток, то его показывают в балансе обособленно в качестве фирменной ценности (Goodwill). Пассивный остаток отражается как "разница, возникающая в результате консолидации капитала" (Badwill). Поскольку остающаяся разница должна быть зафиксирована в активе баланса, ее к моменту первой консолидации можно списывать или на имеющиес резервы концерна, или в каждом следующем финансовом году по меньшей мере в размере четверти суммы, или планомерно по оцененному сроку использования.
При консолидации капитала по методу приобретения возможны два варианта оценки капитала: по балансовой и по восстановительной стоимости.
При оценке по восстановительной стоимости в концерновый отчет переносятся как исходные стоимости балансов дочерних предприятий, так и вся разница стоимостей, а, кроме того, соответственно скорректированные доли акционеров с небольшими пакетами акций. Нераспределенная разница по обоим вариантам оценки учитывается только в размере, соответствующем доле акционера, владеющего контрольным пакетом.
Влияние на финансовый результат оценки по восстановительной стоимости больше, чем оценки по балансовой стоимости. Если принять во внимание ряд факторов (например, капиталовложения, учет прибыли в зависимости от пропорций между крупными и мелкими акционерами), то оценка по восстановительной стоимости предпочтительнее. Поэтому результаты, отраженные в концерновой отчетности и отчетности дочерних предприятий, следует корректировать исходя из варианта оценки.
Применяя метод совмещения интересов, материнская компания может в определенных условиях консолидировать балансовую стоимость своего участия только с заявленной долей капитала дочернего предприятия.
В этом случае данные о балансовой стоимости из балансов дочерних предприятий переходят без изменений в баланс концерна. Возникающие расчетные разницы немедленно списывают на нейтральные с точки зрения результата статьи капитала концерна.
При консолидации капитала в процессе планирования и контроля возможные изменения капитала и соотношений участи должны прогнозироваться заранее. Это относится также к курсам покупки или продажи долей капитала. При изменении отношений участия происходят сдвиги между долями меньшинства акционеров и корректировочными статьями консолидации капитала, или резервами капитала и прибыли концерна в целом.
Если одно предприятие управляется другим предприятием, отчетность которого включается в годовую отчетность концерна, и одним или несколькими другими предприятиями, отчетность которых не включается в отчетность концерна, то согласно торговому праву в качестве альтернативы предлагается долевая, или квотированная консолидация. При совместном руководстве эта форма консолидации отграничивается от формы полной консолидации. Долевая консолидаци - форма для ассоциированных предприятий, реализуемая при помощи метода чистой стоимости фирмы (Equity-Methods). При долевой консолидации все позиции годовой отчетности совместно управляемого предприятия переходят в годовую отчетность концерна лишь в соответствии с долей концерна в этом предприятии.
Участие в предприятии, при котором материнская компания может оказывать значительное влияние на предпринимательскую и финансовую политику ассоциированных предприятий, должно оцениваться в рамках отчетности концерна по методу чистой стоимости. Оценку собственного капитала по чистой стоимости в литературе часто называют "консолидацией в одной строке". При этом в отчетность концерна переходят данные исключительно о стоимости собственного капитала ассоциированных предприятий. Отсюда следует, что и при оценке такой формы участия по чистой стоимости должны быть пройдены все этапы консолидационного процесса.
Кроме того, стоимость участия в годы после первой консолидации может меняться в результате привлечения или уменьшения капитала или в результате выплаты дивидендов.
Дебиторская и кредиторская задолженность одних участников концерна другим должны быть исключены в процессе консолидации задолженности. Обычно в национальном концерне дебиторская и кредиторская задолженность равновелики.
При планировании и контроле на уровне всего концерна за период, так же, как при планировании и контроле на определенный, момент (дату), в соответствии с принципом экономической (хозяйственной) целостности из расчетов должны быть исключены и частично реструктуризованы внугриконцерновые доходы и расходы. Условие нормального протекания этого процесса - налаженные планирование и учет технико-экономических результатов по дочерним предприятиям и сторонним организациям. Исключение внутриконцернового оборота приводит в целом к нейтральному результату, если отдельные расчетные величины доходов и затрат концерна равновелики и запасы не изменяются.
Если размер запасов вследствие внутриконцерновых поставок увеличился, необходимо исключить из отчета о прибылях и убытках и соответственно из расчетов издержек и выручки промежуточные суммы прибылей и убытков.
Из-за внутриконцерновых кооперированных поставок необходимо исключать промежуточные суммы прибылей и убытков. Размер исключаемых внутриконцерновых сумм зависит от стоимостей, отраженных в отчетности дочерних предприятий и всего концерна. При расчетах внутриконцерновой стоимости приобретенных товаров и услуг и себестоимости продукции право выбора метода оценки этих показателей имеют и дочерние предприятия, и концерн в целом.
При корректировке величины запасов для всего концерна любое увеличение запасов вследствие внутриконцерновых поставок оценивают по плановой внутриконцерновой стоимости приобретения или производственной себестоимости.
Следует однако помнить, что исключение сумм прибылей и убытков во многом ограничено законодательством.
Объект налогообложения, как правило, - финансовый результат деятельности предприятий, входящих в концерн.
В соответствии с немецким законодательством консолидированный концерновый годовой отчет не является базой для налогообложения.
Рассмотренные принципы консолидации лежат в основе планово-контрольных расчетов на базе стоимости приобретения. Если планово-контрольные расчеты будут осуществляться по восстановительной или текущей стоимости, как при калькулировании финансово-экономических результатов деятельности предприятия, то все принципы консолидации могут применяться без изменений.
Если в балансе материнской компании, где данные приводятся по восстановительной или текущей стоимости, величина участий учитывается также по текущей стоимости, то определяемая в результате переоценки часть резервов должна быть включена в консолидацию капитала. Однако переоценка участий на практике почти не применяется. Гораздо чаще участия, оцененные по балансовой стоимости, оставляют без изменения в балансе материнской компании. В этом случае часть резервов, образованных вследствие переоценки, не включается в консолидированный капитал. Как правило, данные о переоцененных резервах из балансов предприятий показывают особыми статьями в консолидированном балансе. Если при оценке по текущей стоимости обязательная для исключения прибыль гораздо больше или меньше, чем при оценке по балансовой стоимости, то возникающую разницу нужно учесть отдельно. Таким образом увеличиваются или уменьшаются резервы.
5.1.2. Особенности консолидации в международных концернах
При наличии в составе концерна зарубежных дочерних предприятий в процессе консолидации необходимо делать пересчет показателей отчетов, приведенных в иностранных валютах, в единую валюту.
По всем балансовым статьям должен быть указан курс, по которому будет сделан пересчет статей баланса, оцениваемых в различных иностранных валютах: по курсу на день приобретения (исторический курс) или по курсу на день составления баланса. Для данных по прибылям и убыткам чаще всего используют усредненный курс за отчетный период. Если данные об основных фондах пересчитывались по курсу на день приобретения (платежа), то аналогично должна быть пересчитана и сумма амортизации в отчете о прибылях и убытках.
В практике международного консолидирования, однако, до сих пор не найдены единые методы пересчета.
При пересчете по курсу на день приобретения балансовая стоимость имущества пересчитывается по всем дням приобретения (платежа) по курсу соответствующего дня приобретения активов. Таким образом, в годовом отчете стоимость имущества концерна (за исключением амортизированной стоимости) остается без изменений. Если брать текущий курс, то, напротив, изменения обменного курса отражаются в течение всего отчетного периода через соответствующие изменения показателей в консолидированном отчете.
Пересчет по курсам на день приобретения равнозначен составлению отчетности в твердой валюте. При этом заграничное дочернее предприятие ведет дополнительную отчетность в валюте, считающейся твердой. Как правило, при этом выбирается та же валюта, в которой осуществляются консолидированное планирование и контроль.
Пересчет всех позиций годового отчета по курсу на день приобретения в практике консолидации почти не применяется и проводится только по активам и собственному капиталу.
При определении предприятий, включаемых в круг консолидации в международных концернах, используют те же подходы, что и в национальных, ориентируясь при этом на законодательство как страны материнской компании, так и стран дочерних предприятий.
При консолидации капитала заграничных дочерних предприятий, как правило, особых проблем не возникает. Необходимо лишь убедиться в том, что для пересчета консолидируемого капитала используются единые методы.
Для определения величины резервов концерна, образуемых из прибыли, большое значение с точки зрения консолидации имеют динамика изменения резервов заграничных дочерних предприятий и курсовых валютных разниц. Однако и здесь международная практика консолидации предлагает широкий выбор различных методов. Чаще всего используются следующие методы:
Если консолидируемый капитал зарубежного дочернего предприятия равен его собственному капиталу, то вся разница, возникающая при пересчете, поступает в резерв прибыли концерна.
Для плановых расчетов нет необходимости раздельного определения курсов при пересчете капитала. Собственный капитал, равный чистым активам, получается в качестве сальдо. Курсовая разница, таким образом, отражается в балансе автоматически.
При консолидации задолженности разница в величине оценки как результат разницы в курсах на дату образования задолженности и дату составления баланса учитывается как влияющая на прибыль.
В расчетах за период суммы, обязательные к консолидации, противопоставляются одна другой с исключением курсовых разниц, возникающих, например, из-за несовпадения курсов на момент поставки основных средств и ввода их в эксплуатацию.

Принципы построения интегрированной УИС
Дитгер Хан 'ПиК: Планирование и контроль: концепция контроллинга'V. Организация и автоматизированная обработка информации в системе ПиК
2. Автоматизация обработки информации в системе ПиК
2.2. Принципы построения интегрированной УИС
Если в области финансово-экономических расчетов и других областях есть стандартные программы, то построение интегрированной УИС на базе ЭВМ требует специальной разработки индивидуально для каждого предприятия, включая:
В зависимости от вида этих концепций и предусматриваемых для их реализации субсистем информационной системы выбирают компьютерное оборудование (конфигурации компьютеров).
2.2.1. Разработка общей концепции мультифункциональной системы ПиК и детализация ее субсистем
Основная цель при разработке общей концепции интегрированной УИС на базе ЭВМ - структурировать последнюю таким образом, чтобы каждый участник внутрифирменного коммуникационного процесса был в нужное время обеспечен необходимой количественной и качественной информацией, требуемой для выполнения стоящих перед ним задач, и мог осуществлять желаемые рабочие операции либо прямо через компьютер, либо при его помощи. В любом случае управленческие и исполнительские задачи должна выполнять машиной только в экономически допустимом объеме.
В соответствии с этим обязательна часть концепции для системы в целом должна содержать прежде всего проект системы ПиК на верхнем уровне управления предприятием и на уровне руководства его подразделениями, описание связанной с этим структуры информационных потоков, банков данных и моделей, инструкции по учету данных, системе кодирования, по форме и частоте предоставляемой и обрабатываемой информации. Такую концепцию, имеющую высокий уровень комплексности задач, может создать только рабочая группа в рамках специального проекта. Наряду с системными аналитиками в ней должны принимать участие руководители всех подразделений предприятия.
Одновременно следует разрабатывать систему расчетов и базирующуюся на ней систему ПиК.
Проект УИС в целом еще не обязывает к ее синхронной реализации. Чтобы уменьшить риск в связи с ограниченностью численности персонала и отсутствием у него опыта, рекомендуется параллельно разрабатывать и внедрять отдельные субсистемы.
Однако предварительно сформированна концепция УИС в целом обеспечивает стыковку уже разработанных и еще разрабатываемых субсистем.
Особой проблемой при создании проекта общей концепции интегрированной УИС, детализированных концепций субсистем является разработка процесса уплотнения информации с целью формирования многосторонней количественно оцениваемой информационной пирамиды. Здесь можно сравнить две группы процессов уплотнения информации:
Каждый набор данных может быть представлен посредством различных способов уплотнения (рис. 195).

Рис. 195. Типы уплотнения (агрегирования) управленческой информации
При уплотнении (агрегировании, обобщении) нескольких наборов данных возникает множество возможностей их представления за счет комбинирования различных ступеней уплотнения. Например, возможна ситуация, когда из одного набора данных получают информацию несколько различных пользователей: сотрудник отдела сбыта - по показателям объема продаж, сумм покрытия и запасов в разрезе одного продукта; менеджер продуктового отдела по тем же показателям - в разрезе продуктовой группы; менеджер продуктового направления по тем же показателям - в разрезе продуктового направления; руководство предприятия - относительно показателей совокупного объема продаж, общих сумм покрытия и всего объема запасов. Однако это не означает, что руководство предприятия не может, например, получить информацию о динамике показателей по определенному продукту. Доступ к информации, имеющейся на иерархически более низких ступенях, всегда должен оставаться открытым.
Прежде всего за счет внедрения децентрализованно оборудованных диалоговых станций на каждом уровне управления может быть сгенерирована и получена соответствующая специфическая информация в разрезе продуктов, рынков и клиентов, относительно персонала и производства, мероприятий и проектов.
От вида системы расчетов и особенностей построенной в форме пирамиды УИС с соответствующими возможностями обработки данных, предусмотренными на отдельных рабочих местах, в значительной степени зависит структура банков данных и моделей.
2.2.2. Разработка банков данных и банков моделей
Банки данных и банки моделей предназначены для хранения и обработки данных с определенной целью. Они включают прежде всего количественные плановые и отчетные показатели всего предприятия, а отчасти и вербальную информацию. В рамках интегрированной УИС различают: банки базовых данных и банки базовых моделей, банки управленческих данных и банки управленческих моделей.
В соответствии с уже имеющейся иерархией компьютеров могут быть созданы общефирменные банки данных и моделей и локальные по рабочим местам (рис. 196).

Рис. 196. Система ЭВМ с доступом к банкам управленческих и базовых данных и моделей
2.2.2.1. Банк базовых данных и моделей
(1) Банк базовых данных
Основой для успешного получения, хранения, подготовки, передачи и представления данных в интегрированной УИС является соответствующим образом структурированный банк технико-экономических данных, или общефирменный банк данных, как часть общей системы банков данных. Такой банк данных понимается как свод всех технических и экономических данных предприятия в соответствии с единым организационным принципом. Если единый организационный принцип касается всех важнейших для предприятия данных, то говорят о банке базовых данных (банке базовой информации).
В системе банка данных, т.е. в системной программе управления данными этого банка, все пользователи прикладных программ на предприятии получают необходимые им данные за счет обращения к банку данных при помощи системы управления банком данных.
К разрабатываемым банкам данных предъявляются следующие требования:
1. Независимость данных.
Независимость данных от прикладных программ означает их хранение, не зависящее от программ, в которых они возникают или используются. Независимость логической организации данных от физической означает, что пользователь должен знать только структуры данных. В его распоряжении должны находиться процедуры поиска, модификации, ввода и удаления данных. Физическая независимость данных означает, что система банка данных сама регулирует работу периферийных устройств, блокирует и вызывает данные, заполняет свободные области памяти и т.д.
2. Удобство интерфейса банка данных.
Пользование системой банка данных должно облегчаться за счет простого в изучении языка управления банком данных.
3. Многократность доступа.
Любой пользователь банка данных, зарегистрировавший свое имя, может иметь доступ к хранящимся в нем данным.
4. Гибкость.
Должна существовать возможность объединения данных любым способом, а также возможность обеспечения непрерывного доступа к данным.
5. Быстрота.
Время, необходимое на вызов и обработку данных, внесение изменений и дополнений в банк данных, должно быть незначительным.
6. Защита данных.
Данные должны быть защищены от несанкционированного доступа.
7. Обеспечение сохранности и целостности данных.
Банк данных должен быть в состоянии предотвратить повреждения, которые могут возникнуть, например, при неправильном вводе, сбоях в работе системы, ошибках внешних устройств и т.д. Кроме того, после обнаружения повреждений должна быть предусмотрена возможность восстановления исходного состояния банка данных.
8. Отсутствие избыточности.
Каждый элемент данных должен быть по возможности записан только один раз.
(2) Банк базовых моделей
Банк моделей в качестве набора схем преобразования и поиска данных содержит соответствующие программы обработки данных. Программы банка моделей должны обеспечивать структуризацию, пользование и оценку банка данных. В связи с этим можно выделить три вида программ:
а) программы управления файлами с целью формирования и работы с ними;
б) системы доступа (обращения), которые обеспечивают каждому зарегистрированному пользователю банка данных необходимую возможность вызова данных;
в) прикладные программы, предназначенные для выполнения расчетов, документирования, планирования, контроля и регулирования. Виды и объемы прикладных программ зависят от предприятия и от разбиения решаемых на нем задач на отдельные области, а в итоге - от закрепления задач за отдельными рабочими местами, для которых и создаются банк данных и банк моделей.
Таким образом, банк моделей представляет собой библиотеку программ. Примеры взаимосвязи банков данных и банков моделей показаны на рис. 197.
В банке базовых моделей хранят прежде всего модели, предназначенные для выполнения расчетов и оценок, модели планирования, регулирования и контроля деятельности на более низких уровнях управления. На практике в банках базовых моделей все в большем масштабе используют модульные программы, которые обрабатывают обособленные комплексы задач предприятия.

Рис. 197. Пример взаимосвязей между банками данных и моделей
2.2.2.2. Банки управленческих данных и моделей
Необходимость иерархического построения файлов и различный характер задач на разных уровнях управления имеет следующее значение для концепции интегрированной информационной системы: становится возможным создать специальный локальный централизованный или комбинированный централизованно-децентрализованный банк управленческих данных и банк моделей, которые, будучи связанными со всеми другими банками данных предприятий, станут, однако, выполнять собственные функции. Решение о том, следует создавать специальные банки управленческих данных и моделей или данные можно представить в качестве части общего банка данных, зависит от следующих факторов:
а) уровня организационного развития предприятия;
б) имеющихся технических средств;
в) объема используемых данных;
г) вида программы обработки данных.
В связи с более быстрым доступом к данным обособленные банки управленческих данных и моделей имеют большие преимущества перед банками базовых данных и моделей.
Большая часть массивов данных создана таким образом, что в той форме, которая определяется исполнительским уровнем, едва ли может служить непосредственно в качестве управленческой информации. Массив данных содержит, однако, элементы данных, которые после соответствующего обобщения и пересчета будут представлять собой интересующую управленческую информацию.
Типичным примером здесь является файл окладов сотрудников. Он содержит для каждого сотрудника набор данных, в котором отражены все необходимые для проведения рутинных расчетов параметры, касающиеся персонала. Эти рутинные операции проводятся к определенным датам. Однако руководство предприятия вряд ли будет интересоваться окладами отдельных сотрудников, за исключением особых случаев. Ему нужны прежде всего сводные данные по оплате труда в разрезе тарифных классов или налоговых групп, или других организационных признаков. Этот способ рассмотрения требует значительно меньшего объема данных. Такая принципиально обобщенная управленческая информация хранится в этом случае в соответствующем банке управленческих данных.
С другой стороны, в банках управленческих данных и моделей могут содержаться специальные плановые показатели и методы их расчета, например, для стратегического планирования, которые не 'Используются в общих банках базовых данных и базовых моделей.
(1) Банк управленческих данных
Банк управленческих данных в качестве справочного файла постоянно доступен для системы обработки данных. При тщательной организации работы с ним он имеет то преимущество, что существенно разгружает банк базовых данных с непосредственным доступом. Поскольку содержащиеся в нем данные соответствуют информационным потребностям руководителей, то обращения к системе могут быть реализованы значительно быстрее, ибо не требуется привлечения всех исходных данных. Поскольку банк управленческих данных содержит вторичные файлы, обобщающие первичные файлы, а не входные учетные документы, их актуальность так же велика, как и первичных файлов.
Кроме того, у руководителей всегда сохраняется прямой доступ к банку базовых данных.
(2) Банк управленческих моделей
Информация в рамках всеобъемлющей системы ПиК может быть подготовлена только в том случае, когда в банке управленческих моделей есть в распоряжении соответствующие модели решения проблем, позволяющие получать на основе внешней и имеющейся в банке управленческой информации актуальные плановые и контрольные данные, которые в свою очередь уже частично отражены в документальном учете и строятся на данных системы обработки заказов (договоров).
В качестве важнейших моделей можно назвать:
Особое значение в связи с ее интегрирующей и координирующей функцией для всех подразделений предприятия имеет система ПиК, ориентированная на прибыль и ликвидность. Это касается прежде всего сводного общефирменного планирования результата (прибыли) и финансового планирования. В качестве примеров таких программ обработки данных, входящих в банк управленческих моделей, могут быть названы:
Такие модели используются и в рамках стратегического и оперативного планирования;
Во всех подсистемах ПиК требуются модели подготовки данных для обобщенного представления управленческой информации различным уровням руководства.
В связи с этим в последние годы все большее значение приобретают создаваемые специально для верхнего уровн управления исполнительные информационные системы (Executive Information Systems - EIS). Здесь речь идет о банках управленческих данных и моделей, структурированных в соответствии с особыми информационными и техническими потребностями руководителей верхнего уровня. Подобные системы характеризуются прежде всего следующими признаками:
В зависимости от конфигурации банков управленческих данных и моделей существуют различные возможности внедрени EIS.
Если базовые управленческие данные некоторой EIS организованы в виде чисто документальной библиотеки, то пользователь получает в распоряжение стандартизованные каталоги планов и отчетов. В этом случае нельзя селекционировать отдельные данные. Для такого гибкого запроса с прямым обращением к желаемой информации требуется более высокая степень разделения базовых управленческих данных. Это может быть достигнуто, например, если превратить структуру управленческих данных в реляционную модель данных.
Наряду с чистым представлением данных в форме таблиц банк управленческих моделей EIS должен предлагать и другие, построенные на этой основе варианты. Важный вклад в решение задачи сокращения информационного потока может внести система выборочной отчетности (Exception Reporting). При помощи оптического выделения выходящих за границы допустимых отклонений параметров внимание пользователя сосредоточивается на важных проблемных вопросах. Должна также существовать возможность преобразования большого количества числового материала в стандартизованные, а частично и в свободно создаваемые графики. Нередко представляемая в такой форме информация дополняется различными вариантами ее анализа. В этом случае EIS расширяется до системы поддержки принятия решений (Decision Support Systems - DSS) с включением в нее соответствующих основных элементов. Инструментами для элементарной подготовки решений служат прежде всего анализ тенденций (трендов) и анализ типа "что, если...".
В плане программного обеспечения между банками управленческих данных и моделей и банками базовых данных и моделей нет принципиальных различий.

Принципы предпринимательской деятельности
Дитгер Хан 'ПиК: Планирование и контроль: концепция контроллинга'VII. Планирование и контроль в системе управления концерном Сименс
3. Цели деятельности концерна
3.1. Принципы предпринимательской деятельности
"Наш концерн стал великим потому, что для него завтрашний день важнее сегодняшнего, технический прогресс значил больше сиюминутной прибыли и еще потому, что всегда считалось: главный капитал - это люди, которые связали свою судьбу с судьбой фирмы".
Так говорил Эрнст фон Сименс - последний внук основателя фирмы, вступая в феврале 1956 г. на пост председателя наблюдательного совета двух основных фирм, составлявших ядро концерна: Siemens und Halske AG и Siemens-Schukkert AG.
Эта центральная идея существования концерна принадлежит основателю фирмы; идею развил его сын Карл Фридрих фон Сименс, создавая крупный промышленный концерн. В этой идее - ключ к успешному развитию фирмы после 1945 г.; о людях здесь помнят всегда.
При реформе концерна сформулировали шесть основополагающих предпринимательских принципов (рис. 13).

Рис. 13. Основополагающие предпринимательские принципы концерна Сименс
Предпринимательская политика концерна Сименс традиционно рассчитана на долгосрочную перспективу; она базируется на конструктивных, поддающихся контролю надежных связях со всеми партнерами и в рамках фирмы, и за ее пределами и на том, что предпринимательская деятельность может быть успешной в течение длительного периода только в том случае, когда все участники извлекают из нее заранее определенную пользу:

Принципы управления
Дитгер Хан 'ПиК: Планирование и контроль: концепция контроллинга'VII. Планирование и контроль в системе управления концерном Сименс
4. Формирование структуры концерна, соответствующей предпринимательским целям
4.1. Принципы управления
При управлении фирмой особое значение имеет поддержание баланса между единой стратегической политикой предприятия и сохранением свободы оперативных действий для руководителей хозяйственных подразделений. Следует так распределить управленческие полномочия, чтобы можно было оптимально использовать в будущем значительный потенциал получения прибыли. Однако это не может происходить только в рамках централизованного планового процесса "сверху вниз", так как для этого руководителям следует не только понимать, что такое бизнес на местах, но и давать решающие импульсы для постановки целей.
Все решения в концерне принимаются после обсуждения с заинтересованными руководителями. Исключение составляют решения, касающиеся эпохальных поворотных событий, принципиально меняющих облик фирмы. Эти решения принимаются сначала в самом узком кругу высших руководителей вне институциональных органов и вне зависимости от существующего порядка планирования.
Для рутинных процессов стратегического и оперативного управления принятию решений предшествуют многосторонние согласования. Четким разграничением ответственности гарантируется, что полномочия и ответственность "не потеряются" и не будут заблокированы или что цели не будут определяться только "снизу". Поэтому в уставе фирмы и в регламенте управления ответственность между центральным правлением, отвечающим за стратегическое управление всем концерном, и правлениями бизнес-отделений, несущих ответственность за соответствующее поле бизнеса, однозначно разграничена. Центральное правление обладает, таким образом, полномочиями не только для выработки политики и стратегии фирмы, но и для планирования численности, движения и развития управленческих кадров, структуры фирмы, важнейших функциональных задач.

Дитгер Хан 'ПиК: Планирование и контроль: концепция контроллинга'
VII. Планирование и контроль в системе управления концерном Сименс
8. Система управления заграничной деятельностью
8.2. Принципы управления
Заграничные (страновые) дочерние общества (как и сбытовые организации и опорные пункты за рубежом) прямо подчинены центральному правлению и имеют равные права с бизнес-отделениями и центральными отделами концерна. Они отвечают за хозяйственную деятельность концерна в целом в закрепленных за ними географических областях и реализуют цели бизнес-отделений. Для решения этой задачи отделения делегируют заграничным обществам часть своей ответственности. При этом бизнес-отделения должны учитывать, что страновые общества не являются просто их "придатком" за границей, а несут собственную предпринимательскую ответственность. Поэтому поле хозяйственной деятельности региональных единиц должно быть достаточно широким. Через широкий, учитывающий технологические и рыночные требования продуктовый спектр область деятельности заграничных организационных единиц должна определяться: с одной стороны, "по горизонтали" объемом работ по координации различных мероприятий, касающихся потребителей и общественности в стране пребывания, с другой стороны, "по вертикали" необходимостью поддержания баланса между продуктовой и региональной ответственностью. Организационные решения различаются в зависимости от вида и масштабов бизнеса и страны-пребывания, а также от глобальных рыночных тенденций, в частности перемещения этапов создания новой стоимости в развивающиеся экономические регионы. Поэтому подразделения концерна, участвующие в координационных процессах, должны ясно понимать свои роли. Их права и обязанности фиксируются в письменном виде, а отношения должны быть доверительными и дружественными. Предпринимательская деятельность заграничных подразделений в соответствующих странах состоит в заключении соглашений и коммерческих договоров, реализации общих с бизнес-отделениями целей и в использовании имени и торговых марок концерна Сименс.

Процесс и элементы оперативного управления на уровне всего концерна
Дитгер Хан 'ПиК: Планирование и контроль: концепция контроллинга'VI. Стратегическое и оперативное управление в концерне Даймлер-Бенц: философия и инструментарий
3. Стратегическое и оперативное управление на уровне концерна в целом
3.2. Процесс и элементы оперативного управления на уровне всего концерна
3.2.1. Концепция оперативного управления
Оперативное управление в концерне Даймлер-Бенц базируется, как и стратегическое управление, на принципе управления по целям при одновременном саморегулировании и самостоятельной ответственности отделений концерна. Поскольку АО Даймлер-Бенц - управляющий холдинг, управление на уровне всего концерна осуществляется прежде всего путем согласования стратегических целей полей бизнеса. Последние в рамках системы оперативного управления в ходе многоступенчатого процесса согласования целей дезагрегируются на подцели, в частности целевые показатели результата (прибыли) по периодам и центрам прибыли, и действуют в течение года. Причем цели по прибыли на уровне всего концерна согласовывают в соответствии с регламентом управления правление концерна и четыре бизнес-отделения.
Отделения концерна несут ответственность за достижение согласованных с центральным правлением целей по прибыли и должны самостоятельно проводить необходимые для этого мероприятия. Для всего концерна отслеживается уровень достижения этих целей и при необходимости согласовываются корректирующие мероприятия по достижению целей. Поэтому перед службой контроллинга концерна стоит задача предоставить правлению концерна общие данные, результаты анализа чувствительности и обоснованности целевых показателей, оценки с позиции концерна и при необходимости рекомендации относительно мероприятий, чтобы правление могло получить представление о хозяйственной ситуации и развитии как концерна в целом, так и его отделений.
В рамках оперативного управления на первом плане стоят задачи обеспечения доходности бизнеса и достижения стратегических целей на оперативном уровне. В соответствии с этим ПСП и скользящее оперативное планирование (ОП), охватывающее последующий 5-летний период, тесно взаимосвязаны.
В процессе ПСП формируются руководящие установки, целевые показатели и мероприятия (например, касающиеся инвестиций) для ОП. От системы ОП поступают сигналы обратной связи, предназначенные для инициирования действий по приспособлению или корректировке стратегической линии. На рис. 28 показаны эти взаимосвязи между стратегическим и оперативным планированием.

Рис. 28. Увязка периодического стратегического и оперативного планирования
В ходе расширения концерна должны были создаваться предпосылки для работы системы ОП и отчетности на уровне всего концерна. В связи с этим в концерне необходимо было согласовать процедуры и показатели отчетности так, чтобы достичь единообразия.
3.2.2. Производственный результат как главный показатель оперативного управления
В системе оперативного управления в концерне Даймлер-Бенц главным инструментом является показатель производственного результата, который определяется как разность между выручкой от реализации1 и затратами.
1 С учетом особенностей полей бизнеса сферы услуг у Дебис используется показатель результата - доход от процентов за оказание финансовых услуг.
Результат определяют для концерна в целом, дочерних предприятий, бизнес-отделений, продуктовых групп и подгрупп (например, классов легковых автомобилей), рынков.
При расчетах производственного результата по единым для концерна правилам и при калькулирования себестоимости продуктов и услуг прежде всего должно быть обеспечено:
При этом действуют определенные принципы.
Сохранить активы (основные и оборотные средства), приобретенные за счет собственных финансовых средств, помогают расчеты амортизации на базе восстановительной стоимости активов. В соответствии с принципом оценки по номинальной стоимости, действующим в системе внешней отчетности, налог на прибыль должен быть определен на базе так называемой мнимой прибыли, до того как будет показан фактический результат.
Чтобы гарантировать соответствующий процент на примененный в производственном процессе капитал, следует учитывать затраты по обслуживанию не только заемного, но и собственного капитала.
Для выполнения обязательств по пенсионному обеспечению персонала следует учитывать .связанные с этим затраты предприятия.
При таком подходе в условиях сбалансированного производственного результата гарантируется как минимум достижение целей по сохранению материальных активов, начислению процентов на капитал и покрытию затрат, связанных с пенсионным обеспечением. Остающаяся сверх этого прибыль идет на дальнейшее развитие предприятия в соответствии с поставленными целями.
3.2.3. Система сводного планирования и отчетности в концерне
Стратегическое и оперативное планирование образуют вместе интегрированную систему планирования на всех уровнях иерархии в концерне, которая дополняется системой отчетности для всего концерна, предоставляющей информацию об экономическом развитии и уровне достижения целей. Обзор процедур планирования и отчетности в концерне дан на рис. 29.

Рис. 29. Процессы планирования и формирования отчетности в концерне Даймлер-Бенц
Цикл планирования начинается в рамках периодического стратегического планирования в первом квартале каждого года, основные результаты которого обобщаются в годовом отчете о ходе реализации стратегии концерна. В заключение этого процесса на закрытом стратегическом заседании правления концерна, в мае, согласовываются руководящие директивы (контрольные цифры) по получению результата (прибыли), предназначенные в последующем для уровня бизнес-отделений концерна. Основа этого процесса - согласованные цели и принятые в прошедший период стратегические установки. Кроме того, для концерна в целом определяют важные ключевые сроки и процедуры, делают прогнозы динамики общеэкономических показателей, например обменных курсов валют, уровня инфляции и процентных ставок. При реализации планов руководящие директивы доводят до плановых отделов бизнес-отделений.
Далее идет пронизывающий весь концерн многоступенчатый процесс планирования и согласования целей для системы ОП на последующие 5 лет, причем первый плановый год или первые два плановых года прорабатываются детально.
На основе предметных планов составляют планы по объемам реализации (выручке) продукции и услуг и затратам. Плановые расчеты производственного результата со своей стороны образуют базу для взаимосвязанного планирования финансов, баланса и налогов (рис. 30).

Рис. 30. Интегрированное оперативное планирование в концерне Даймлер-Бенц
Отделения концерна в декабре представляют в холдинг свои планы в единой для всего концерна форме. На этой базе между центральным отделом контроллинга концерна и отделами контроллинга отделений проводятся интенсивные обсуждения с целью предоставить правлению концерна ясную и четкую информацию о планах развития концерна в Целом и его бизнес-отделений, степени напряженности планов, связанных с реализацией планов шансах и рисках. Эти данные включаются в проекты плана концерна в форме оценок и рекомендаций. В декабре правление концерна утверждает на этой базе представленный проект плана и согласовывает с отделениями цели по результату (прибыли) на следующие 3 года. После принятия решения правлением концерна в феврале планы представляются в наблюдательный совет АО Даймлер-Бенц на согласование.
В течение первого планового года достижение согласованных целей по прибыли отслеживается по квартальным отчетам. В дополнение к этой ежеквартальной отчетности, касающейся ожидаемых значений показателя результата, ведется ежемесячная отчетность по фактической динамике других показателей, характеризующих экономические процессы.
3.2.4. Оперативная отчетность
Наиболее существенные результаты и показатели, получаемые в процессе ОП, обобщаются на уровне концерна в виде отчета о планировании, который представляется в правление концерна и в наблюдательный совет (рис. 31). Этот плановый документ содержит общие данные о концерне, оперативные планы входящих в него бизнес-отделений, совместных предприятий и холдинга Даймлер-Бенц.

Рис. 31. Отчет об оперативном планировании в концерне Даймлер-Бенц
Раздел общих данных начинается с описания стратегических позиций, занимаемых концерном Даймлер-Бенц, и тенденций их развития.
Подобная " стратегическая завязка" служит для объединения стратегического и оперативного планирования. Здесь в деталях описывается, как согласованные стратегические цели должны быть трансформированы в конкретные мероприятия в рамках ОП.
После этого идет раздел показателей производственного результата. Здесь, во-первых, определяется, какова динамика этих показателей в течение планового периода и какой вклад вносят в достижение результата бизнес-отделения. Особое значение в рамках системы управления по целям придается сравнениям типа "план-план", когда значениям в принятых планах противопоставляются первоначальные контрольные цифры (рис. 32). Сравнения типа "план-план" позволяют увидеть, в какой степени еще достижимы установленные цели по прибыли с сегодняшней точки зрения.

Рис. 32. Сопоставление "план - план" показателей концернового производственного результата
Чтобы учесть неопределенность, возникающую в рамках трехлетнего периода планирования, анализируют чувствительность и показывают основные шансы и риски, связанные с реализацией разработанных планов, желательно в количественном измерении, а также их возможное воздействие на достижение целевого результата по отдельным плановым годам. Такой анализ служит основой для оценок достоверности и реализуемости планов, а кроме того, в качестве системы раннего предупреждения образует базу для инициирования возможных корректирующих мероприятий.
Раздел общих данных о концерне содержит, помимо этого, также оценку планов входящих в него дочерних предприятий и бизнес-отделений с точки зрения интересов концерна в целом. Существенными составляющими здесь являются оценка динамики показателей производственного результата и степени напряженности планов, описание шансов и рисков с позиции концерна в целом, оценка степени пригодности мероприятий, зафиксированных в оперативных планах, для достижения стратегических целей.
Наряду с показателями производственного результата в рамках системы ОП для бизнес-отделений, входящих в концерн, описываются и анализируются динамика чистого оборота (продаж), использования производственных ресурсов, материальные активы и затраты на НИОКР и на персонал.
Показатели объемов инвестиций в материальные активы и затрат на НИОКР, запланированные на трехлетний период, сравниваются с соответствующими показателями оперативного плана за предыдущий год.
В отчете по планированию далее описывается, какое воздействие окажут ожидаемое в трехлетнем периоде развитие бизнеса и соответствующие запланированные мероприятия на финансовое состояние концерна. Главные критерии здесь - показатели текущего денежного потока (полученное в результате хозяйственной деятельности превышение поступлений над выплатами, уменьшенное на величину налоговых выплат, а также инвестиций в материальные активы и в участия в капитале других предприятий), текущих средств (ликвидности) и задолженности. Финансовые результаты деятельности лизинговых и финансовых организаций, входящих в Дебис, показывают особо, ввиду их высокой капиталоемкости.
В части финансового ОП концерна рассматривается, какое влияние на внешнюю отчетность оказывает имущественное и финансово-экономическое положение концерна. Для этого разрабатывают плановый годовой отчет, включающий плановый баланс и план прибылей и убытков, базирующийся на расчетах производственного результата. Центральное место в плановом годовом отчете концерна занимает показатель балансовой прибыли. Кроме того, для аналитических целей в отчете по оперативному планированию представлено большое количество дополнительных показателей для внешней отчетности, в частности дохода на акцию, балансового денежного потока, уровня покрытия основных средств (собственный капитал, отнесенный к стоимости основных средств) и доли собственного капитала.
В заключение раздела общих данных о концерне даются предложения по мероприятиям, разработанным с точки зрения интересов концерна в целом. Они базируются на результатах оперативного планирования и возможной потребности в определенных оперативных или стратегических действиях.
Планы отделений и совместных предприятий концерна отражаются в отчете по оперативному планированию в той же структуре и содержании, что и в разделе общих данных о концерне.
Глубина представления показателей бизнес- отделений доходит до уровня полей бизнеса.
3.2.5. Внутригодовая отчетность
Для первого планового года уровень достижения согласованных в рамках оперативного планирования целей по результату, за которые несут ответственность бизнес-отделения и СХЕ концерна, отслеживается поквартально. В системе квартальной отчетности по данным о динамике фактических показателей прошлого года разрабатывают прогноз результата (ожидаемое выполнение плана) в целом за год; таким образом, поквартальные данные о результате не представляются. Показатель ожидаемого выполнения сопоставляют с утвержденным целевым показателем по схеме "план-факт"; при наличии отклонений анализируются их причины. На рис. 33 в упрощенной форме показано, каким образом в квартальном отчете выявляются причины некоторых отклонений от запланированного производственного результата концерна.

Рис. 33. Сопоставление "план-факт" и анализ отклонений на уровне всего концерна
Кроме того, квартальные отчеты содержат ожидаемые значения показателей оборота, прибыли, текущих средств и задолженности концерна в целом, бизнес-отделений и совместных предприятий.
Установленные позднее фактические значения показателей производственного результата в бизнес-отделениях концерна сравниваются с соответствующими целевыми показателями оперативных планов в специальном отчете о фактическом выполнении плана; возникающие при этом отклонения комментируются. Задокументированный в отчете фактический производственный результат служит одновременно основой для расчета переменной составляющей вознаграждения руководителей.
Наряду с квартальными составляются еще и ежемесячные отчеты, содержащие важные для отделений концерна показатели экономического развития, например оборота, поступления заказов, объемов сбыта и производства, движения персонала. В ежемесячных отчетах приводятся динамика фактических значений этих показателей в отчетном месяце в сравнении с данными за соответствующий месяц прошлого года и прогноз ожидаемого выполнения плана до конца планового года.
Цикл процесса оперативного управления, который начинался с согласования целей по производственному результату, заканчивается процедурой отслеживания целей при помощи внутригодовой отчетности. На уровне всего концерна на переднем плане стоит стратегическое управление, а на уровне отделений большее значение имеет оперативное управление.

Процесс и элементы стратегическогоуправления на уровне концерна в целом
Дитгер Хан 'ПиК: Планирование и контроль: концепция контроллинга'VI. Стратегическое и оперативное управление в концерне Даймлер-Бенц: философия и инструментарий
3. Стратегическое и оперативное управление на уровне концерна в целом
3.1. Процесс и элементы стратегического управления на уровне концерна в целом
3.1.1. Значение и этапы развития стратегического планирования в концерне Даймлер-Бенц
В условиях рыночного хозяйства предприятие должно постоянно утверждать свои позиции в конкурентной борьбе. С учетом этой генеральной целеустановки стратегическое управление служит конкретизации целей предприятия, описанию и согласованию путей их достижения. Таким образом, стратегии являются информационным инструментом управления на соответствующих уровнях по отношению к внешним и внутренним объектам. Стратегии позволяют принимать принципиальные решения, на которые могут быть быстро и просто сориентированы отдельные оперативные мероприятия.
В концерне Даймлер-Бенц страгическое управление понимается и реализуется как итеративный процесс на отдельных уровнях. При этом на уровне концерна в целом, как это видно из схемы на рис. 8, должно быть обеспечено равновесие между тем:

Рис.8. Цели и условия стратегического управления
Причем особое значение имеет то, что развитие концерна, включая и общую его стратегическую ориентацию, и развитие отдельных стратегий - динамический процесс, который требует определения соответствующих приоритетов. Связанная с этим пошаговая проработка стратегических вопросов требует также расстановки специфических приоритетов с учетом знания и использования инструментария контроллинга и планирования.
Как и следовало ожидать, на этапе присоединения новых предприятий движение к созданию интегрированного технологического концерна имело следствием наличие в бизнес-портфеле множества видов бизнеса, среди которых было значительно число не вписывающихся в рамки наше" философии. В результате анализа связанных с этим факторов комплексности и гетерогенности, взаимопересекаемости различных областей деятельности появились стратегические задачи, решить которые можно только поэтапно. Причем каждый этап представляет собой, с одной стороны, отдельную содержательную задачу (предметный уровень рассмотрения), а с другой - требует значительных усилий в сфере человеческих взаимоотношений (личностный уровень рассмотрения).
Как видно из рис. 9, на первом этапе надо было привести систему стратегического управления в соответствие с требованиями, предъявляемыми новой миссией концерна. Это реализовали, создав управляющий холдинг, главная задача которого, как уже говорилось, заключается в координации деятельности на стратегическом уровне и в общей структуризации отдельных направлений, а также в разработке стратегии концерна в целом. Оперативная деятельность и разработка отдельных стратегий в своя очередь находятся в компетенции четырех бизнес-отделений. Одновременно была разработана и внедрена концепция периодического стратегического планирования (ПСП), при помощи которой на уровне концерна в целом определяются стратегические позиции, позволяющие получать комплексный обзор ситуации по всем направлениям деятельности и определять необходимые мероприятия.
Обеспечиваема таким образом транспарентность концерна в окружающей его рыночной конкурентной среде стал важной содержательной предпосылкой для проведения дальнейших мероприятий.

Рис. 9. Этапы реализации и совершенствования стратегии концерна
На втором этапе правление холдинга провело содержательное обсуждение и согласование стратегий полей бизнеса, предложенных бизнес-отделениями концерна. Одновременно был принят регламент бизнеса, документ, описывающий поля деятельности концерна и определяющий "роли" отдель
Этот второй этап, на котором решались вопросы результативности работы концерна в целом и ставились цели для отдельных направлений бизнеса, явился в свою очередь необходимой предпосылкой для третьего этапа реорганизации (продолжающейся по настоящее время), на котором решаются вопросы использования и развития межотраслевого потенциала на уровне концерна в целом.
Параллельно с этапами разработки новых структур на предметном уровне были проведены разнообразные мероприятия по улучшению информационных и коммуникационных процессов и процессов принятия решений. В качестве примеров можно привести следующие.
В рамках групповых обсуждений (в узком кругу высших руководителей концерна) и концерновых семинаров (для менеджеров среднего уровня) рабочие группы прорабатывают и представляют в правление для принятия решений проекты стратегического развития концерна.
В рамках мероприятий по повышению квалификации руководящих кадров регулярно читаются лекции, доклады и проводятся дискуссии по проблемам стратегий концерна.
Проводятся конгрессы концерна Даймлер-Бенц с участием руководящих кадров дочерних предприятий концерна, расположенных в разных странах, по вопросам, затрагивающим интересы как всего концерна, так и дочерних предприятий.
3.1.2. Концепция стратегического планирования
С развитием концерна Даймлер-Бенц возникла принципиальная потребность в регламентации стратегического планирования для отдельных структурных единиц: определения целей, осуществления процедур, применения методики и составления отчетности - по единому стандарту для всех структурных единиц.
При этом с учетом специфики отдельных видов бизнеса достижению большего эффекта у потребителя отдавалось предпочтение по сравнению с формальными моментами. Как раз в силу гетерогенности бизнеса, значительного позитивного синергического потенциала и необходимости принятия комплексных решений стратегическое планирование вносит существенный вклад в развитие способностей каждого отдельного руководителя принимать решения и действовать.
Это не обязательно само собой разумеется. Поскольку предприятие - интегрированная составляющая разветвленной динамичной системы, его развитие в итоге не может быть предсказано совершенно определенно, даже на основе самых тонких методов прогнозирования. В соответствии с этим было бы неверно ожидать от системы стратегического планирования, чтобы она обеспечивала надежность принятия решений. Признание, которое она получила в качестве инструмента управления, обусловлено в большей степени тем, что в условиях невозможности исключения неопределенности она формирует процесс овладения пониманием системных взаимосвязей, шансов и рисков, тенденций развития отрасли, стратегий конкурентной борьбы и т.д. и управляет этим процессом, и это позволяет в разумных пределах оперировать фактором неопределенности.
В этой связи широко используют инструментарий разработки сценариев развития, чтобы выявить возможные рамки действия и проверить стратегические цели и мероприятия. Кроме того, на уровне всего концерна внедрили концепцию управления конфликтами (Issue-management) с целью выяснить, каково отношение персонала и общественности к проблемам, имеющим существенное значение для концерна.
Таким образом, система стратегического планирования в концерне Даймлер-Бенц направлена на стимулирование дискуссий менеджеров по стратегическим вопросам и на ориентацию полей бизнеса относительно общих целей концерна. В этом заключается первичная задача линейных менеджеров.
Исходя из той же аргументации ненадежности прогнозов стратегии в концерне Даймлер-Бенц оценивают и по тому, в какой мере они зависят от наступления определенных ожидаемых событий и оправдания предположений и насколько гибко они могут учитывать изменения условий внешней среды.
Поэтому дополнительно разработаны процедуры, при помощи которых систематически исследуются тенденции внутреннего развития предприятий концерна и изменения состояния внешней среды, контролируется ход реализации утвержденных стратегий и принимаются в случае необходимости и целесообразности решения о корректировке или принципиальном изменении стратегии.
В этом смысле стратегическое планирование в концерне Даймлер-Бенц базируется на двух принципиальных установках (рис. 10).

Рис. 10. Общая концепция стратегического планирования
К разработке стратегий приступают в соответствии с решением правления, независимо от того, касается это определенного (существующего или нового) поля бизнеса или концерна в целом. В связи с межотраслевым характером задач и их высокой комплексностью стратегические планы разрабатываются принципиально только в рамках стратегических проектов. В ходе обсуждения таких проектов полномочный орган принимает соответствующие стратегические решения.
В процессе контроля за ходом реализации стратегий один раз в год решается вопрос о необходимости внесения принципиальных изменений в стратегии как полей бизнеса, так и концерна в целом. Поскольку этот контроль ограничен рамками развития в прошедшем году, он не требует много времени.
Если нет необходимости предпринимать принципиальные меры, то действующая стратегия с небольшими изменениями может реализовываться и дальше. В этом случае достаточно отчета о важнейших произошедших событиях, тенденциях развития и их стратегической оценке (Д - отчет).
Если же появляется необходимость принимать принципиальные меры, то стратегию заново обдумывают и формируют в рамках соответствующего проекта.
Все стратегические проекты структурированы по "категориям проектов", которыми устанавливается ответственность за планы и уровень принятия окончательного решения (правление концерна или правления бизнес-отделений). Конкретно различают:
А-проекты, ответственность за планирование которых и принятие окончательного решения ложится на концерн в целом, в частности:
В-проекты, ответственность за планирование которых лежит на бизнес-отделениях, в частности:
Аналогично в принципе обстоит дело и с проектами присоединения и слияния с другими предприятиями (с небольшими особенностями в регламентации).
Таким образом, значение стратегического планирования заключается в том, что оно:
3.1.3. Сегментация бизнеса
Концерн Даймлер-Бенц, являясь крупным диверсифицированным предприятием, оперирует на большом числе рынков в разных странах, с самыми разными группами клиентов, предлагая им множество технических решений и продуктов. В связи с этим возник вопрос, для каких полей бизнеса целесообразно разрабатывать собственные стратегии.
Сначала следует определить критерии, позволяющие проводить стратегически целесообразное сегментирование независимого от существующих организационных единиц. Задача в такой постановке может быть решена только в ходе итеративного процесса. Ведь проведенное сегментирование влияет на стратегические позиции, а значит, косвенным образом - на стратегические цели.
Поэтому сегментирование служит существенным внешним фактором определения стратегии. Одновременно оно является и элементом стратегии, особенно если его рассматривать в качестве критерия разграничения областей конкуренции. Поскольку стратегическое сегментирование приводило к отклонениям от существующих в концерне организационных процедур, правил управления и составления отчетности, возникали связанные с этим проблемы по адресации стратегических целей, подготовке информации и т.д.
Процесс сегментирования как составляющая стратегии не имеет стандартных правил оптимизации. Для формирования стратегических полей бизнеса в концерне Даймлер-Бенц используют три критерия однородности сегментов.
(а) Однородность рыночных сегментов или рыночных задач. Прежде всего такой подход не связан непосредственно с проблемными решениями (продуктами и системами) и, как правило, ориентирован на длительный период. Стратегическая ориентация полей бизнеса на рыночные сегменты или рыночные задачи дает преимущество в относительной стабильности бизнеса (примерами рыночных задач в этом смысле могут служить безопасность или перевозка грузов и/или людей).
(б) Однородность технологий. Этот критерий сегментации рекомендуется особенно в тех случаях, когда базисные технологии широко применяются и влияют на различные сегменты рынка или на решение большого числа проблемных задач (пример - микроэлектроника).
(в) Однородность (схожесть) продуктов.
В результате процесса сегментирования в концерне выделили 150 видов бизнеса. Эти стратегические хозяйственные единицы (СХЕ) представляют собой наименьшие ориентированные на рынок и конкуренцию элементы, для которых должны разрабатываться и утверждаться целостные стратегии.
СХЕ образуются там, где возможно их организационное разграничение и где есть соответствующие руководители (ответственные за бизнес), на которых можно возложить ответственность за разработку стратегии и оперативные результаты. Если из-за переплетения производственных и сбытовых процессов введение самостоятельной ответственности за данное поле бизнеса нецелесообразно (например, при совместном производстве и/или сбыте продукции нескольких СХЕ), то СХЕ представляют собой обычные плановые единицы.
Для удобства рассмотрения и обсуждения на правлении концерна СХЕ объединяют в представленные на рис. 11 группы - стратегические поля бизнеса общеконцернового уровня, которых в настоящее время в концерне насчитывается 33.

Рис. 11. Стратегические поля бизнеса концерна Даймлер-Бенц
Сегментирование являлось необходимой предпосылкой для разработки соответствующих адекватных стратегий полей бизнеса, причем удалось четко разграничить различные задачи. Каждая СХЕ обязана и в состоянии самостоятельно нести ответственность за предложение конкурентоспособных продуктов и услуг в своей области деятельности. Эта ответственность распространяется и на вопрос, предлагать все или только определенные решения для конкретной рыночной задачи. Такие решения обсуждаются и согласовываются на разных уровнях управления в соответствии с принятой системой иерархической ответственности.
Такой дифференцированный процесс нужен еще и потому, что предлагаемый концерном ассортимент продуктов и услуг охватывает не только широкий спектр сегментов рынка, но и различные виды бизнеса, например производство компонентов, систем, оказание услуг (и в меньшей степени капитальное строительство, комплектные поставки оборудования). Эти виды бизнеса подчиняются определенным закономерностям, которые должны быть учтены при их оценке и принятии решений и которые являются также предметом обсуждения при оптимизации структуры бизнеса и регламентации хозяйственной деятельности в концерне.
3.1.4. Элементы и задачи стратегий полей бизнеса
3.1.4.1. Разработка стратегий полей бизнеса
На основе разностороннего опыта работы над проектами по разработке стратегий были созданы типовые формы реализации таких проектов, оказывающие сильное влияние на качество содержательной части стратегий и на эффективность во времени всего процесса. Однако ответственные линейные менеджеры имеют определенную степень свободы в процессе разработки стратегий в зависимости от особенностей того или иного вида бизнеса; централизованных требований, процедурного или формального единообразия здесь нет.
3.1.4.1.1. Организация разработки стратегии
Поскольку стратегии полей бизнеса уже по своей сути предназначены для решения комплексных задач, то линейные организационные структуры, основывающиеся, как правило, на разделении задач и специализации, не годятся для процесса формирования стратегий. Для этих целей больше подходят гибкие проектные организационные структуры, позволяющие без значительных трений преодолевать проблемы, связанные с вопросами разделения полномочий и функций.
На рис. 12 представлена базовая структура проекта разработки стратегии; показанные функции определены в соответствии с типовыми правилами проектного менеджмента.

Рис. 12. Принципиальная структура проекта по разработке стратегии
Структура проекта позволяет разгрузить ответственных менеджеров, освобождая их от создания информационной и аргументационной базы, способствуя тем самым существенному повышению качества разработки стратегии и установлению ключевых сроков ее дальнейшего рассмотрения и принятия. Однако ответственность за окончательное утверждение стратегии остается за коллегиальным органом управления.
3.1.4.1.2. Процесс разработки стратегии
Процесс разработки стратегии в части, касающейся содержания отдельных этапов и их последовательности, достаточно четко регламентирован. Выделяются основные этапы процесса (рис. 13).

Рис. 13. Процесс разработки стратегии
(а) Этап определения
Этап определения - это этап подготовки к собственно проектной работе. На данном этапе фиксируют границы будущей работы над проектом и определяют потребность в необходимых для этого ресурсах. Речь здесь идет о следующих наиболее существенных аспектах:
Эти подготовительные мероприятия проводит, как правило, небольшая инициативная группа.
Независимо от того, исходит инициатива от органа, принимающего решения (планирование сверху вниз) или от соответствующих штабных либо линейных подразделений (снизу вверх), проект должен быть представлен соответствующему органу, принимающему решение, для получения разрешения на дальнейшее проведение. Последний тем самым берет на себя роль заказчика.
(б) Формирование базы исходных данных
На этом этапе процесса формируется информационная база исходных данных, предназначенная для разработки стратегии. Эта работа может быть в значительной степени делегирована на уровень штабных отделов или приглашенным экспертам либо сторонним организациям; здесь широко используются формализованные и вспомогательные средства и методы. Исходя из параметров пол бизнеса и сегментации рынка сосредоточиваются на четырех основных содержательных задачах:
(в) Разработка и выбор стратегических альтернатив
Задача на этом этапе состоит в том, чтобы на основании наиболее существенных исходных данных, руководствуясь в качестве ориентиров стратегическими ключевыми вопросами, установить возможные рамки действия для стратегии. Далее разработанным таким образом альтернативам дается количественная оценка и, если возможно на этом этапе, грубая экономическая оценка.
Обобщающая оценка отдельных стратегических альтернатив возможна только на основании следующей минимальной информации:
Поскольку альтернативы, как правило, существенно различаются по вероятности достижения успеха (степени напряженности, риска), специфическим потребностям в ресурсах, стратегической привлекательности, следует использовать методы комплексной оценки.
Альтернативы подробно обсуждает коллегиальный орган, принимающий решения. Причем часто могут возникать и другие альтернативы, для которых проектная группа разрабатывает конкретные бизнес-планы (рис. 14). Этот этап заканчивается принятием решения о выборе одной из альтернатив.

Рис. 14. Бизнес-планы как база для выбора стратегических альтернатив
(г) Планирование реализации
Рассмотренные на предыдущем этапе основные стратегические альтернативы основываются на предварительных расчетах, поэтому они в дальнейшем должны быть спланированы детально по необходимым материальным и временным затратам.
Для утвержденного варианта стратегам следует обеспечить такую глубину и плотность информации, чтобы можно было преобразовать общие предположения в конкретные мероприятия и стадии работ. Разумеется, на этом этапе могут еще возникать вопросы, оказывающие влияние на положенную в основу разработки стратегии общую концепцию. Результатом этапа планирования реализации является комплекс мероприятий, разработанных во времени, адресованный конкретным ответственным исполнителям и в таком виде включаемый в систему оперативного планирования. В рамках оперативного планирования стратегические планы могут быть реализованы и в форме проектов.
3.1.4.2. Ревизия стратегий полей бизнеса (периодическое стратегическое планирование)
Систематизированный, комплексный подход к разработке стратегий в состоянии заметно повысить вероятность успеха стратегических концепций. Однако, поскольку проблему ненадежности прогнозов решить невозможно, был разработан инструментарий периодического стратегического планирования (ПСП).
Ключевым событием ПСП, которое происходит соответственно в первом квартале каждого года, является обсуждение ответственными линейными менеджерами вопроса о том, как оценить прошедшие этапы развития и определить, возникла ли потребность в каких-либо принципиальных мероприятиях по модификации или даже переориентации соответствующей стратегии. Если появляются принципиальные проблемы, то инициируется разработка нового стратегического проекта; в рамках периодической ревизии стратегические решения в принципе не принимаются.
По времени процесс ПСП ограничен трем месяцами, поскольку оцениваются лишь изменения, произошедшие за один истекший год. В качестве исходной информации для ПСП служат имеющиеся данные текущей отчетности и краткие описания стратегий.
Ревизии проводят линейные менеджеры при помощи рабочих групп в рамках закрытых совещаний правления. Результат ревизии - стратегическая оценка развития за прошедший год собственных стратегических полей бизнеса, а также вытекающие из этого корректирующие мероприятия и на стратегическом, и на оперативном уровне планирования.
3.1.5. Элементы и задачи концерновой стратегии
Задачей концерна является создание большей прибавочной стоимости, чем сумма прибавочных стоимостей его подразделений. Поэтому возникает необходимость в разработке общеконцерновой, или корпоративной, стратегии.
Разработка такой стратегии - совершенно самостоятельная задача, ключевая для правления концерна. В ее рамках решается задача согласования элементов корпоративной стратегии и стратегий развития полей бизнеса с точки зрения усиления их позиций в конкурентной борьбе (рис. 15).

Рис. 15. Элементы концерновой стратегии
Центральным элементом концерновой стратегии является установление общеконцерновых рамок (регламента) хозяйствования, или определения архитектуры концерна. Такая постановка задачи в концерне Даймлер-Бенц охватывает:
Таким образом, ключевая задача концерновой стратегии понимается более широко по сравнению с тем, как обычно трактуется портфельный менеджмент, или управление концерновым портфелем.
При этом стратегии полей бизнеса, как уже упоминалось, - задачи соответствующих линейных менеджеров на уровне отделений концерна с целевой установкой, заключающейся в обеспечении конкурентоспособности отдельных полей бизнеса и в следовании закрепленным за ними ролям.
Дополнительные преимущества в конкурентной борьбе, которые появляются в концерне как целом, реализуются в рамках общеконцерновых функциональных стратегий (НИОКР, финансы, персонал, связи с общественностью), а также в рамках общеконцерновых бизнес-стратегий (прежде всего региональных стратегий, стратегических альянсов).
Рассмотренные отдельные элементы целенаправленно и комплексно объединяются в ходе длительного процесса оптимизации в общую корпоративную стратегию, ориентированную в свою очередь на целевую картину концерна (философию, систему ценностей). Поскольку в целом стратегам детализированы, объемны, абстрактны, рационально построены, а значит, трудно воспринимаемы, философия концерна и в равной мере вытекающие из нее директивы отделениям служат для быстрой ориентации в существе задачи и, как уже упоминалось, представляют собой важное средство коммуникации.
3.1.5.1. Регламент бизнеса и распределение ролей
Регламентом хозяйственной деятельности устанавливаются поля бизнеса, в которых концерн хочет оперировать. В настоящее время в концерне Даймлер-Бенц имеется 33 таких стратегических поля бизнеса общеконцернового значения, являющихся предметом стратегической отчетности концернового уровня (см. рис. 11). Задачи различны в зависимости от принадлежности полей бизнеса к ключевым или специальным.
В настоящее время в концерне установлены следующие ключевые области бизнеса, которые в свою очередь подразделяются на 22 общеконцерновых стратегических поля бизнеса:
Эти ключевые области бизнеса в соответствии с предпринимательской миссией концерна должны быть связаны одна с другой общими технологиями и системами, причем акцент сделан на транспортных средствах и системах. Они в качестве несущей опоры всего концерна идентифицируются с понятием интегрированного технологического концерна и должны обеспечивать уровни доходов и ликвидности, которые необходимы как для упрочения и расширения позиций этих областей бизнеса в конкурентной борьбе и для инвестиций в их будущее развитие, так и для удовлетворения акционеров.
Насколько то или иное ключевое поле бизнеса в состоянии длительное время выполнять эту роль, нельзя понять только на основании сегодняшней ситуации с прибылью. Для этого установлены дополнительные критерии стратегического значения, на базе которых можно определять перспективные позиции в конкуренции и уровень доходности (рис. 16).

Рис. 16. Требования к ключевым полям бизнеса
В соответствии с этими критериями требования, предъявляемые к ключевым полям бизнеса, конкретизируются так: ключевые поля бизнеса должны обладать потенциалом успеха. Примеры такого потенциала:
Поскольку промышленные структуры динамично развиваются, это вызывает постоянные изменения требований, предъявляемых к спектру предлагаемых на рынке продукции, работ и услуг.
Такой аспект, как способность к интеграции систем, приобрел во многих полях бизнеса решающее значение. Многие возникающие в последнее время проблемы стали из-за высоких темпов развития некоторых технологий настолько комплексными, что клиенты больше не интересуются, как раньше, отдельными компонентами системы с тем, чтобы затем самостоятельно, в рамках собственной компетенции интегрировать их в общую систему. Теперь клиенты делают единый заказ одному разработчику всей системы. Производители компонентов теряют в связи с этим контакт с привычным кругом клиентов и оказываются в роли субпоставщиков со всеми вытекающими отсюда последствиями. Так, производитель систем переходит к самостоятельному производству соответствующих компонентов (подобные тенденции развития характерны в настоящее время, например, для железнодорожных систем).
Таким образом, чтобы обеспечить доходность конкретного поля бизнеса, ответственные менеджеры должны ясно представлять себе тенденции развития в своей отрасли, чтобы заранее подготовить необходимый потенциал успеха и предусмотреть проведение соответствующих мероприятий.
В ключевых полях бизнеса должен быть налажен достаточно большой объем выпуска продукции, особенно если речь идет о серийном производстве, а также в случаях, когда операции осуществляются преимущественно на глобальных рынках, где существует противостояние глобально ориентированным конкурентам, чтобы достичь необходимого эффективного объема производства и конкурентоспособных позиций по издержкам. Именно поэтому данные поля бизнеса должны занимать доминирующие позиции на важнейших рынках. В этом случае также справедливо, что позиция собственного поля бизнеса зависит в том числе от сегментирования и определения важнейшего рынка.
Наконец, речь идет о том, чтобы сегодня и на длительную перспективу обеспечить высокую доходность по ключевым полям бизнеса.
Ключевые поля бизнеса должны соответствовать всем требованиям, обусловленным их ролью. Если возникают провалы в работе или ожидается их появление в связи с определенными тенденциями развития, то требуется убедительная концепция развития, показывающая, каким образом за ограниченный период эти провалы могут быть устранены или обеспечено дальнейшее исполнение определенной для этого поля роли. В соответствии со значением для концерна ключевые поля бизнеса претендуют на первоочередное наделение их ресурсами, прежде всего такими ограниченными ресурсами, как финансовые средства и управленческие кадры. Ресурсы выделяются не по правилам финансовых приоритетов или критериям ликвидности, а прежде всего согласно стратегическим и хозяйственным критериям.
Ко второй категории стратегических полей бизнеса в концерне относятся специальные поля. В зависимости от позиции и поставленных задач в концерне Даймлер-Бенц различают три группы, относящиеся к специальным полям бизнеса: интегрированные поля бизнеса; единичные поля бизнеса; подготовительные поля бизнеса.
В качестве интегрированных в настоящее врем определены 9 полей бизнеса:
Интегрированные поля бизнеса должны обеспечивать особый вклад в успех ключевых полей бизнеса. Именно в этом заключается иде интегрированного технологического концерна. Причем речь идет прежде всего об интегрированных технологиях (таких, как микроэлектроника) или интегрированных услугах (таких, как финансовые). Значит, для интегрированных полей бизнеса изначально не ставится цель достижения доминирующих позиций на рынке. Тем не менее они должны иметь успех на рынке и не могут длительное время быть только потребителями денежных ресурсов. В соответствии с выполняемой ими специфической миссией интегрированные поля бизнеса претендуют на выделение им ресурсов в зависимости от их значимости для ключевых полей бизнеса и обеспечения целевых позиций на внешних рынках (рис. 17).

Рис. 17. Виды специальных полей бизнеса и требования к ним
Существующие в концерне в настоящее время 2 единичных поля бизнеса (бытовые приборы и медицинская техника) не имеют непосредственного отношения к миссии концерна, т.е. они стратегически незначимы для ключевых полей бизнеса и поэтому их отношение к стратегии развития концерна относительно независимо. Они претендуют на ограниченные ресурсы и должны при этом давать хороший вклад в совокупную прибыль концерна. Их существование в портфеле концерна следует периодически критически переосмысливать.
Для поддержки инновационного потенциала концерна некоторые поля бизнеса можно временно отнести к категории подготовительных, в частности это относится к исследованиям по переносу эффекта одних технологий и рынков на другие. Они обеспечивают доступ к потенциально значимым технологиям и рынкам. Подготовительные поля бизнеса претендуют на ограниченные по времени и объему ресурсы, что, конечно, предполагает наличие убедительной стратегической и экономической концепций, а также подтверждение потенциала успеха этих полей. Окончательное решение относительно их существования или продажи принимают позже.
Таким образом, регламентированные роли определяют миссию на уровне всего концерна. Эта миссия обязательна, ее выполнение контролируется в рамках ежегодной проверки хода реализации стратегий.
Критерии распределения ролей базируются на принципиальных стратегических закономерностях, которые позволяют целенаправленно оценивать стратегическое позиционирование полей бизнеса с точки зрения их способности обеспечивать длительное врем доходность или решать вспомогательные задачи.
Проводимый в этих рамках анализ, с одной стороны, касается оценки сегодняшней ситуации по сравнению с "лучшей на рынке", а с другой стороны - оценки стратегий, нацеленных на сохранение или исполнение определенной роли с точки зрения риска использования ресурсов, бюджета времени. Анализ показывает, насколько стратегии сбалансированы и есть ли необходимость поставить их "под вопрос".
В связи с этим на первом этапе сначала описывается исходная ситуация в целом, относящаяся к законченному, "очищенному" от конъюнктурных и других специфических влияний хозяйственному году. Затем на основе количественных и обобщенных качественных показателей определяются параметры фактической стратегической позиции (рис. 18).

Рис. 18. Позиционирование общеконцерновых стратегических полей бизнеса
Стратегам развития полей бизнеса всегда направлены на исполнение принятой роли в полном объеме, т.е. на достижение требуемой целевой стратегической позиции. При помощи визуализации "отрезка пути" от фактической позиции к целевой и соответствующих оценок отдельных полей бизнеса можно создать картину напряженности деятельности концерна в целом (рис. 19).

Рис. 19. Целевое улучшение исполнения роли
Теперь правление концерна должно выяснить, насколько сбалансированы привлекательность установленных целевых позиций и связанный с их достижением риск, с одной стороны, и потребность в ресурсах - с другой. Главное - обобщение этой задачи для концерна в целом. Если отдельному полю бизнеса уже ранее отказали в ресурсах, то это учитывается при обсуждении на правлении. Критическими проблемами, которыми должен заниматься концерн в целом, могут быть:
В результате этого обсуждения устанавливают, требуется ли вносить изменения в корпоративный бизнес-портфель; однако для окончательного принятия решения относительно изменения ролей отдельных полей бизнеса или даже дезинвестирования этого недостаточно.
Поле бизнеса, которое в результате такого анализа не может сохранять или исполнять предписанную ему роль или чья стратегия по исполнению роли не согласуется с самой ролью в смысле потребности в ресурсах, риска реализации и т.д., представляет опасность для стратегического равновесия концерна в целом.
Решение о том, оставлять ли такое поле бизнеса в корпоративном портфеле, что принципиально связано с вопросом о дезинвестировании, следует принимать отдельно.
Согласование вопроса о распределении ролей имеет далеко идущее значение для интегрированного технологического концерна Даймлер-Бенц, особенно для использования потенциала успеха.
Таким образом, обсуждение ролей служит для выявления способности отдельных стратегических полей бизнеса к обеспечению своей доходности, определения мероприятий по устранению "пробелов в эффективности" или препятствий при исполнении ролей и тем самым для изыскания возможности разработки и внедрения корпоративного портфеля как целого, (рис. 20). Такое обсуждение есть база для постановки цели сбалансированности корпоративного бизнес-портфеля.

Рис. 20. Концерновая стратегия как динамичный процесс поиска равновесия между внутренними и внешними требованиями
3.1.5.2. Сбалансированность концернового бизнес-портфеля
Для обеспечения свободы и гибкости деятельности при одновременном учете шансов, связанных с будущим, на уровне концерна в целом необходимо заботиться о том, чтобы бизнес-портфель был сбалансирован (рис. 21).

Рис. 21. Сбалансированность концернового портфеля как стратегическое условие
Требование стратегической сбалансированности касается структуры бизнеса, ресурсной базы (особенно технологической) и региональной ориентации концерна.
Сбалансированность структуры бизнеса определяется следующими факторами:
Сбалансированность технологической базы определяется:
Региональная направленность определяется:
Важной задачей концерновой стратегии является обеспечение дальнейшего развития концерна при сбалансированности приведенных выше факторов и с учетом изменений во внешней среде (рис. 22). При этом считается, что требование сбалансированности без ограничений действует только на уровне концерна в целом; отдельные поля бизнеса могут быть несбалансированными.

Рис. 22. Целевые направления дальнейшего развития концерна с учетом сбалансированности концернового портфеля
Сбалансированность на уровне концерна в целом достигается прежде всего при последовательном использовании элементов потенциала успеха концерна, таких как:
3.1.5.3. Общеконцерновые функциональные стратегии
Оптимизаци производственных функций (НИОКР, производство, сбыт, логистика, управление персоналом, финансами, работа с общественностью и т.д.) означает оптимизацию ресурсов, которую в итоге следует проводить как на уровне стратегий полей бизнеса, так и на уровне стратегии концерна в целом.
В отдельных стратегиях полей бизнеса должны учитываться функциональные аспекты, так что на этом уровне на специфические вопросы относительно функций уже должен быть дан ответ, например:
Концентрированно на уровне всего концерна сначала должно быть принято решение относительно того, существует ли вообще за рамками бизнес-отделений возможность повышения эффективности выполнения той или иной функции, а тем самым и бизнеса, например, путем объединения или обмена ноу-хау, мощностей и т.д.
Цель реализации функциональных стратегий на уровне всего концерна, кроме того, - совершенствование процессов интеграции в концерне. Они включены в стратегии развития концерна и позволяют координировать выполнение соответствующих функций на различных уровнях управления.
До сих пор именно в этом смысле разрабатывались стратегии для таких функций, как управление персоналом, НИОКР, финансами и связями с общественностью. Для этого сначала в ходе многоступенчатого процесса необходимо было ответить на основные вопросы:
Оказалось, что изменения во внешней конкурентной среде, появление нового или непривычного стратегического инструментария, например разнообразных альянсов и совместных предприятий, ставят совершенно новые требования к функциональным сферам деятельности. Это относится как к оперативному уровню использования нового инструментария, так и к концептуальной стратегической постановке задачи.
Часть этих требований не может быть выполнена только усилиями имеющегося резерва кадров в соответствующей функциональной среде: ведь не из каждого сотрудника традиционных планово-экономических служб получится современный специалист-контроллер и не каждый кадровик подходит на роль стратега в области персонала; как эффективно организовать процесс формирования функциональной стратегии? Основная предпосылка заключается в том, чтобы интегрировать стратегии функциональных сфер деятельности в стратегии полей бизнеса или концерна в целом. Из разработанных бизнес-стратегий вытекают и требования к функциональным стратегиям, которые прорабатываются поэтапно в такой, например, последовательности:
Рис. 23 дает обзор элементов и показывает процесс разработки функциональной стратегии на примере технологической стратегии концерна.

Рис. 23. Элементы и процесс разработки технологической стратегии концерна
3.1.5.4. Концерновые бизнес-стратегии
Чтобы создать и использовать потенциал концерна, обеспечить его сбалансированность, необходимо разработать целостные стратегии для различных полей бизнеса. Это целесообразно только в том случае, когда таким образом реализуются стратегические преимущества, которыми отдельные поля бизнеса не обладают совсем или обладают в недостаточной мере.
Примерами этих стратегий на уровне всего концерна являются глобализация его деятельности и стратегические альянсы, приобретающие все большее значение.
3.1.5.4.1. Глобализация деятельности концерна
Рост рынков, создание крупных экономических блоков и интернационализация конкуренции стали важными факторами, давшими толчок к активизации деятельности концерна. Построенная на них стратегия глобализации находится при этом в поле действия трех различных требований (рис. 24):

Рис. 24. Оперативное поле разработки стратегии глобализации деятельности концерна
(1) В рамках отдельных стратегий полей бизнеса в ходе дальнейшего развития существующих и новых видов бизнеса должно быть обеспечено как можно более широкое освоение региональных рынков.
(2) Специфические требования, диктуемые рынком и конкуренцией в отдельных странах и регионах, должны быть учтены при формировании соответствующих региональных стратегий, причем для приведения этих требований в соответствие с параметрами отдельных полей бизнеса и бизнес-отделений концерна нужны определенные хозяйственные усилия, выходящие за рамки деятельности концерна; это касается таких регионов, как Восточная Европа или Восточная/Юго-Восточная Азия.
(3) Решения относительно территориального размещения предприятий нужно принимать на фоне динамики международного разделения труда с учетом интересов и сбалансированности работы концерна в целом.
Стратегические инициативы, выдвигаемые согласно этим требованиям, должны быть уравновешены и на уровне полей бизнеса, и на уровне концерна в целом. При этом наряду с целями сохранения или выборочного расширения позиций в отдельных странах главным образом преследуются две далеко идущие цели (рис. 25).

Рис. 25. Основные направления глобализации деятельности концерна
С одной стрроны, считается, что необходимо еще глубже проникнуть на ключевые рынки триады (Западна Европа-США-Япония). Эти ключевые рынки характеризуются развитой экономикой, высоким финансовым потенциалом, широкой конкуренцией без прямого вмешательства государства, свободной конвертируемостью валюты. Эти рынки, таким образом, в основном доступны для всех полей бизнеса, недостающий потенциал должен быть создан непосредственно в рамках бизнес-отделений.
Прибавочная стоимость в концерне возникает тогда, когда за счет стратегических альянсов, выходящих за рамки концерна, реализуются преимущества, связанные с временными и другими факторами конкурентной борьбы.
С другой стороны, все интенсивнее осваиваются пограничные рынки триады (наряду со странами Восточной Европы и СНГ это касается Юго-Восточной Азии и Мексики), которые в качестве целевых рынков и дополнительного плацдарма для проникновения на ключевые рынки триады, а также в качестве стран для размещения производств приобретают все большее стратегическое значение.
Усиление существующих позиций на ключевых и пограничных рынках триады в рамках специфических региональных стратегий - одна из главных целевых установок для отдельных полей бизнеса. Эти установки на уровне всего концерна поддерживаются прежде всего на пограничных рынках триады, на которых такое качество, как способность к комплексному решению проблем, становится решающим фактором успеха для проникновения на рынок и его освоения.
Таким образом, эти рынки при освоении их отдельными хозяйственными единицами оказываются труднодоступными или недоступными вовсе, однако для всего концерна такая задача решаема. Причем концерн должен действовать только в тех случаях, когда благодаря объединению усилий, координации, политическому лоббированию, предоставлению специализированных услуг (например, по финансированию, получению валютных средств) возникает реальный дополнительный полезный эффект. Так, развитие в странах СНГ невозможно без всеобъемлющих решений относительно промышленности. Создание современных производств, преодоление проблем инфраструктуры, транспорта и логистики, обучение кадров эксплуатации современных систем, предоставление валютных кредитов - комплексные вопросы, для поиска ответов на которые в концерне требуетс тесное сотрудничество, для чего в свою очередь необходимо приобрести, развить и использовать соответствующие качества, способности и навыки.
Совершенствование качеств, обеспечивающих решение комплексных проблем, не должно связываться с достижением успеха только на рынках стран с переходной экономикой.
Комплексность крупномасштабных решений в промышленности и потребность в необходимых для этого финансовых средствах открывают все больше рынков и в развитых странах, в которых растет спрос на такие решения.
Делая шаги в направлении усиленного освоения региональных рынков, следует рассматривать предложения по дальнейшей интернационализации процессов собственно производства и снабжения. Примеры - далеко идущие планы размещения производств концерна в Южной Корее, Индии, Китае, Мексике и США.
3.1.5.4.2. Стратегические альянсы
Глубокие динамичные изменения в мировой экономике привели к тому, что прежние пути приспособления к этим процессам, например преодоление технологических разрывов собственными силами, теперь уже часто не подходят либо следование по ним связано со слишком большими рисками. Такие факторы, как глобализация рынков при все увеличивающейся стоимости подготовительных работ и сокращающихся инновационных циклах, требование системных решений проблем бизнеса, обусловливают высокий уровень нагрузки с точки зрения использования финансовых и кадровых ресурсов. Кроме того, имеющееся в распоряжении время часто становится еще одним ограничивающим фактором при решении проблем собственными силами. Все перечисленные причины являются движущей силой создания стратегических альянсов. Поэтому уже давно образовались альянсы, например, в оборонной, авиационной и космической отраслях. В этих отраслях наряду с распределением между партнерами финансового и производственного бремени часто на первом месте стояло преодоление национальных барьеров.
Прибавочная стоимость, получаема концерном в этом случае, становится особенно хорошо видна благодаря тому, что даже небольшие, не слишком значимые члены концерна получают сильных партнеров. Эти партнеры считают принадлежность к концерну базой для создания необходимого уровня доверия, поскольку оно гарантирует наряду с требуемыми финансовыми предпосылками возможность долгосрочной ориентации, стабильность имущественного положения и солидность в сотрудничестве.
Одновременно принадлежность к концерну снижает риски, которые связаны с созданием альянса, особенно с более сильным в данной области партнером.
Стратегические альянсы поддерживаютс инструментарием системы ПиК на этапах предварительного обсуждения, разработки и реализации. В качестве примера здесь следует привести наиболее существенные аспекты:
Обоснование предложений по созданию альянсов представляет собой комплексные стратегические программы, которые в концерне Даймлер-Бенц формируются и реализуются соответственно в форме проектов. Сюда же включается и соответствующая система отчетности о деятельности альянсов.
В концерне Даймлер-Бенц есть богатый опыт стратегических альянсов, из которых самый известный, безусловно, альянс с Мицубиси (Mitsubishi). Мицубиси не совсем концерн в общепринятом смысле, а группа фирм, объединенных в большей мере неформальными отношениями (Keiretsu). В стратегический альянс входят четыре самостоятельных предприятия группы Мицубиси, которые сотрудничают по конкретным направлениям с соответствующими партнерами от концерна Даймлер-Бенц:
3.1.5.5. Закрытые стратегические заседани правления концерна
По окончании ежегодной ревизии хода реализации стратегий во всех бизнес-единицах концерна в рамках системы периодического стратегического планирования (ПСП) в мае проводится закрытое стратегическое заседание правления концерна, в ходе которого по отдельным элементам концерновых стратегий (см. рис. 15) обсуждаютс серьезность изменений произошедших по сравнению с прошлым годом (как ответ на первые слабые сигналы) или появление новой важной информации. Кроме того, рассматриваются другие специфические ключевые вопросы, затрагивающие интересы концерна в целом. Цель при этом заключается в том, чтобы обозначить потребность в определенных мероприятиях и наметить задания по их разработке, а также при определенных обстоятельствах принять принципиальное решение о корректировке концерновой стратегии. Специальные решения относительно стратегий развития полей бизнеса, как правило, не являются предметом рассмотрения на закрытых заседаниях правления концерна; они принимаются в течение года на обычных заседаниях правления.
В качестве основы для обсуждения на закрытых стратегических заседаниях правления служит отчет о ходе реализации стратегии концерна, структура которого соответствует специфике рассматриваемых вопросов (рис. 26).

Рис. 26. Отчет о ходе реализации концерновых стратегий
Отчет показывает, насколько концерн продвинулся за год в смысле достижения стратегических целей и, значит, на каком уровне реализации находится идея создания интегрированного технологического концерна. Таким образом, отчет содержит и предложения по основным проблемам (дискуссионным темам) на будущий год. Одна из важных частей этого отчета - директивы (контрольные цифры) для системы среднесрочного оперативного планирования.
Эти директивы формируются на базе показателей денежного потока, являющегося критерием оценки доходности полей бизнеса. Взаимосвязь экономических инструментов стратегического и оперативного планирования показана на рис. 27. Стратегические показатели (денежный поток, капитализация, прирост ценности капитала) и оперативные показатели (производственный результат, рентабельность капитала и капиталовложения) связываются в общую систему через показатель процента (дохода) на вложенный капитал, отражающий притязани акционеров на доход на акцию.

Рис. 27. Инструменты стоимостного стратегического и оперативного планирования

Процесс ПиК
Дитгер Хан 'ПиК: Планирование и контроль: концепция контроллинга'VII. Планирование и контроль в системе управления концерном Сименс
5. Структура и организация процесса ПиК
5.3. Процесс ПиК
5.3.1. Календарный план
Планирование и контроль в системе управления предприятием - постоянно возобновляемый процесс, в котором все элементы содержательно и во времени логически взаимосвязаны. Так как масштабы и скорость изменений предпринимательской среды постоянно возрастают, быстрая адаптация к изменившимся условиям является важным фактором процесса планирования.
С позиции руководства концерна протекание во времени процессов планирования, принятия решений и контроля определяется тремя основными моментами (рис. 23).

Рис. 23. График протекания процессов планирования, принятия решений и контроля
В ходе обсуждения целей в мае-июне рассматриваются и утверждаются бизнес-планы отделений и общеконцерновый план. При этом, с одной стороны, определяют круг проблем, которые с точки зрения центрального правления необходимо тщательно обсудить в течение года. С другой стороны, согласованные в процессе бизнес-планирования рамки бюджета кладутся в основу бюджетного планирования в наступающем финансовом году. Проектировки бюджетов рассматриваются на бюджетных совещаниях, и к началу нового финансового года бюджеты должны быть утверждены.
Для заканчивающегося финансового года в ноябре-декабре обсуждаются отчеты, которые затем сводятся в общий годовой отчет концерна Сименс, утверждаемый в январе наблюдательным советом и в марте - главным собранием акционеров.
5.3.2. Бизнес-планирование и обсуждение целей
Плановый цикл начинается с бизнес-планирования. В конце марта бизнес-планы утверждаются внутри отделений и в начале апреля передаются в центральный отдел планирования и развития, где их анализируют и сводят для подготовки обсуждений целей и стратегий, а также ожидаемых среднесрочных результатов.
В центре обсуждений находятся проблемы развития сегментов бизнеса и вопрос, в какой степени предложенные планы будут соответствовать целям, установленным центральным правлением по принципу "сверху вниз" для соответствующих сегментов бизнеса, и тем самым структуре целей концерна в целом.
Параллельно с этим после обработки планов полей бизнеса проводится комплексный сквозной анализ с позиции концерна в целом, и разрабатываются рекомендации для организационной политики.
Для подготовки обсуждения целей с бизнес-отделениями в начале мая проводят стратегическое заседание центрального правления (рис. 24), на котором руководитель центрального отдела планирования и развития раскрывает:

Рис. 24. Процесс обсуждения целей
Затем следуют обсуждения целей с бизнес-отделениями (полдня на каждое отделение): с одной стороны, возможностей и требований сегментов бизнеса; с другой стороны, общеконцерновых целевых установок. При этом согласовываются цели и определяются сроки и содержание проблем, которые должны быть проработаны углубленно.
Цели обсуждаются также с центральными отделами НИОКР, производства и логистики. Зарубежные общества не принимают участия в этом процессе. Поскольку бизнес-отделения планируют и представляют свой бизнес в мировом масштабе, международные стратегии отделений находят свое отражение в их общих стратегиях бизнеса. Для постановки региональных целей и формирования региональных стратегий разрабатываются страновые концепции, тоже анализируемые в ходе обсуждений хозяйственной политики.
После того как круг обсуждения целей замкнулся, руководитель центрального отдела планирования и развития докладывает общему правлению концерна о полученных результатах и представляет ему на утверждение проект общеконцернового плана вместе с необходимыми приложениями и проектами решений.
5.3.3. Планирование и обсуждение бюджета
Среднесрочные цели, мероприятия и распределение ресурсов, разработанные в ходе бизнес-планирования и обсуждения целей, становятся исходным пунктом для финансово-экономического планирования.
Связующим звеном с краткосрочным бюджетным планированием являются бюджетные рамки (контрольные цифры) (рис. 20), которые характеризуют представления руководства бизнес-отделений о развитии в будущем хозяйственном году и то, насколько они совпадают с целями и требованиями высшего руководства концерна.
Руководитель центрального отдела финансов как главный контроллер концерна уже на предварительном этапе может вносить по согласованию с центральным правлением коррективы в детальную планировку бюджета, что позволяет обеспечить взаимосвязь содержания и сроков в процессе планирования.
В заданных бюджетных рамках и условиях отделения разрабатывают свои бюджеты (см. раздел 7.1 настоящей части). Это и есть сквозное детальное планирование снизу вверх, которое идет по вертикали от продуктовых групп через поля бизнеса, а по горизонтали в функциональном разрезе -от мест возникновения затрат через отделы и центры прибыли к бюджетам сегментов бизнеса и в итоге - к бюджетам бизнес-отделений.
Мероприятия и цели на каждом уровне уточняются и согласовываются с вышестоящими органами управления.
Разработанные таким образом снизу вверх проекты бюджетов отделений анализируются и сводятся в центральном отделе финансов для проведения обсуждений бюджета.
Бюджет обсуждают осенью. Рассматривается текущий вопрос о размерах оборота концерна и использовании связанных с этим ресурсов. В первую очередь берут показатели денежных потоков и доходов в соответствующем хозяйственном году.
Бюджеты обсуждают сначала с бизнес-отделениями и самостоятельными областями бизнеса концерна (по полдня на каждое отделение), потом с зарубежными обществами; при необходимости (в ходе двухдневных заседаний) непосредственно "на местах" или (полудневных заседаний) в штаб-квартире концерна. На заключительном этапе рассматривают общий бюджет центральных отделов концерна. Со стороны центрального правления в обсуждениях бюджета участвуют руководители центральных отделов планирования и финансов и соответствующие кураторы.
О результатах бюджетных обсуждений руководитель центрального отдела финансов докладывает центральному правлению. После чего бюджет концерна Сименс утверждает общее правление.
5.3.4. Годовой отчет
Бизнес-отделения и заграничные общества раскрывают свои результаты в истекшем хозяйственном году в отчетах, содержащих сравнения плановых показателей с фактическими. Сюда же относится вопрос о соблюдении важнейших условий, имеющих особое значение для дальнейшего развития. Поэтому большую роль играет анализ достигнутых конкурентных позиций и эффективности работы (см. раздел 7.2 настоящей части).
5.3.5. Обсуждение хозяйственной политики на заседаниях центрального правления
Центральное правление проводит свои заседания несколько раз в месяц. Кроме обсуждения текущих вопросов о развитии концерна, персональных дел и особых событий проводятся специальные обсуждения хозяйственной политики (рис. 22) и заседания, посвященные инвестиционным проектам (см. раздел 8.2 этой части) отделений и зарубежных обществ. Отделения и зарубежные общества сами вносят предложения о рассмотрении соответствующих проектов. Для комплексных проектов под патронажем центрального отдела планирования создаются проектные группы, которые разрабатывают необходимые для принятия решения предложения.

Процесс планирования целей
Дитгер Хан 'ПиК: Планирование и контроль: концепция контроллинга'III. Интегрированные планово-контрольные расчеты на предприятиях с функциональной организационной структурой
2. Планирование и контроль в рамках генерального целевого планирования
2.1. Процесс планирования целей
Процесс планирования генеральных целей можно рассматривать по-разному. Согласно первому подходу определенные цели отдельных субъектов предприятия могут быть взяты в качестве генеральных целей предприятия (например, цели только акционеров); при другом подходе определенные цели отдельных субъектов, которые хотят видеть их в качестве генеральных целей предприятия, можно рассматривать как исходный пункт процесса планирования целей, в ходе которого различные индивидуальные цели разных групп согласовываются (например, цели акционеров, персонала и менеджеров). В последнем случае система целей есть результат компромисса. Таков процесс целеобразования при постановке всех генеральных целей предприятия. Ход и результат процесса целепостановки зависят от индивидуальных желаний и образа действий, а также числа и компетентности участвующих в этом процессе заинтересованных субъектов. Наряду с отношениями собственности, правовой формой и степенью участия персонала в управлении предприятием решающими факторами при разработке генеральных целей являются структура предприятия (функциональная или дивизиональная), организация управления и распределение ролей среди высшего руководства.
Первоначальна постановка целей необходима на стадии создания предприятия. Для действующего предприятия процесс целепостановки связан с изменениями с течением времени внешней среды и самого предприятия и вытекающей отсюда необходимостью постоянной или разовой корректировки либо даже новой формулировки целей.
На этапе создания предприятия монетарные цели (результат и ликвидность) в большинстве случаев формулируются как общий императив. Области деятельности также определяются глобально. Согласно гражданскому праву Германии в формулировке этих целей, фиксируемых в уставе предприятия, принимают участие только акционеры.
На действующем предприятии материальные, монетарные и социальные цели выходят за рамки общего императива, они конкретизируются и дифференцируются по уровням управления, по подразделениям (подсистемам), а также по продуктовым группам, элементам потенциала и процессам.
Право разработки специфических генеральных целей и общих норм поведения на действующем предприятии принадлежит высшему руководству, которое согласовывает их с центрами волеизъявления (инвесторами, персоналом). В акционерных обществах с функциональной организационной структурой формулировкой целей должно заниматься правление, как правило, совместно с наблюдательным советом и руководителями ключевых отделов, а некоторые цели согласовываются также с производственным советом.
Процесс целеобразования, понимаемый как процесс планирования целей, охватывает все этапы процесса принятия решений и представляет собой межличностный, взаимосвязанный во времени и пространстве, многоступенчатый процесс с обратной связью. При этом в процессе целеобразования варьируются индивидуальные цели и цели, общие для всего предприятия, вплоть до утверждения и передачи полномочий на реализацию утвержденных целей предприятия.
(1) Этап постановки проблемы
Проблема формулирования генеральных целей становится актуальной, когда изменение ситуации во внешней и внутренней среде предприятия не способствует удовлетворительному достижению уже поставленных целей или когда существующая система целей не гарантирует эффективности принимаемых решений и осуществляемых мероприятий. В этом случае следует провести анализ состояния внешней и внутренней среды, при помощи которого участники процесса целепостановки могут уточнить свои представления о целях. После чего ставятся задачи по организации и стимулированию процесса разработки и реализации целей всеми субъектами предприятия. Процесс целеобразования проводится в рамках скользящего планирования.
(2) Этап поиска альтернатив
Альтернативные материальные, монетарные и социальные цели формулируют представители высшего руководства, получающие информационную поддержку со стороны плановых органов предприятия.
Важнейшие монетарные цели: оборот, результат, ликвидность, выраженные соответствующими целевыми показателями, формулируются для предприятия в целом, его подсистем и продуктовых групп, элементов потенциала и процессов либо на определенный период, либо на конкретный момент.
Принципиально возможны два пути формирования целевых альтернатив.
В первом случае формулируются монетарные цели для предприятия в целом, а затем исследуются возможности их достижения через специфические продуктово-ассортиментные программы на базе имеющегося либо нового потенциала. При таком подходе размерность монетарных целей определяется по имеющимся и возможным будущим разработкам (своим и других предприятий). В заключение в зависимости от степени риска и "агрессивности" руководства определяются конкретные значения целевых показателей и временные горизонты их достижения.
Во втором случае пытаются при помощи оценок или расчетов определить их результирующее воздействие на денежные потоки и монетарные цели возможных продуктово-ассортиментных программ, отдельных продуктов и мероприятий с изменениями или без изменений потенциала.
(3) Этап оценки альтернатив
Возможные комбинации целей оцениваются с учетом индивидуальных или групповых целей участников процесса целепостановки, а также с учетом уставных целей и ограничений. Участники этого процесса выступают либо как "адаптеры" (приспосабливающиеся), либо как "творцы". На этом этапе также уточняют, каковы взаимосвязи между целями, и ранжируют их.
(4) Этап принятия решения
Решение о системе целей как комбинации целевых альтернатив принимает в конечном итоге высшее руководство предприятия. Генеральные цели утверждаются и персонифицируются согласно требованиям ключевых субъектов власти. Решающим моментом для окончательного принятия целей является расстановка сил среди участников этого процесса.
Сформированная таким образом система целей предприятия содержит общие безотносительно времени уставные (императивные) цели, цели по периодам и моментные цели как сформулированные результаты будущих действий.Значит, система целей становится директивой для принимаемых в будущем действий. Конечно, некоторые решения как исключение могут приниматься за рамками утвержденной системы целей. И сама система целей может подвергаться принципиальным изменениям через определенное время.
Примеры видения и формулировок генеральных целей приведены в разделах книги, где описан опыт концернов Сименс и Даймлер-Бенц.

Рабочие области (сегменты бизнеса)
Дитгер Хан 'ПиК: Планирование и контроль: концепция контроллинга'VII. Планирование и контроль в системе управления концерном Сименс
4. Формирование структуры концерна, соответствующей предпринимательским целям
4.3. Рабочие области (сегменты бизнеса)
Управление при помощи полей бизнеса затруднено для центрального правления по содержательным и временным причинам, так как на общеконцерновом уровне невозможно оценить и согласовать цели для 300 полей бизнеса. В рамках текущего планирования руководство концерна должно было от уровня полей бизнеса перейти к более крупным структурным единицам. И только в исключительных случаях центральное правление занимается отдельными полями бизнеса.
По этой причине в концерне Сименс ввели уровень рабочих областей, или сегментов бизнеса, которые образуются из полей бизнеса, обладающих стратегической общностью (рис. 16).

Рис. 16. Критерии образования сегментов бизнеса
Бизнес-отделения, или отраслевые управления, объединяют более мелкие организационные единицы "области бизнеса ", которые, за редким исключением, образованы по тем же критериям, что и сегменты бизнеса. Таким образом, в большей степени рыночная единица "сегмент бизнеса" соответствует организационной единице "область бизнеса".
На уровне концерна существует примерно 70 сегментов бизнеса.
Пример. Сегмент бизнеса "Оснастка для станков" является одновременно областью бизнеса бизнес-отделения "Оборудование для автоматизации процессов" и состоит из 4 полей бизнеса:
Поскольку пол бизнеса в концерне Сименс не являются, как правило, структурными единицами с собственными управлением и ответственностью за результаты, то единое управление ими происходит на уровне сегментов бизнеса. Это обеспечивает руководству концерна возможность непосредственно через ответственных за бизнес согласовывать и контролировать стратегические цели и мероприятия для соблюдения общих интересов концерна, не ограничивая предпринимательскую свободу руководства бизнес-отделений при выработке и реализации ими стратегий в отдельных полях бизнеса.
Посредством создания сегментов бизнеса из нескольких соседствующих полей бизнеса гарантируется, что при стратегическом планировании не останется неиспользованных коммерческих возможностей. Помимо прочего, привлекая имеющиеся ноу-хау, в пересекающихся сегментах легче формировать новые поля бизнеса.
Образование сегментов бизнеса позволяет повысить конкурентоспособность благодаря эффекту комплексности, получаемому от совместного использования ресурсов и согласования стратегий и мероприятий по соответствующим полям бизнеса.

Развитие концерна на базе сегментов бизнеса
Дитгер Хан 'ПиК: Планирование и контроль: концепция контроллинга'VII. Планирование и контроль в системе управления концерном Сименс
4. Формирование структуры концерна, соответствующей предпринимательским целям
4.4. Развитие концерна на базе сегментов бизнеса
Постановка целей для сегментов бизнеса осуществляется в три этапа (рис. 17).

Рис. 17. Этапы постановки целей для сегментов бизнеса
4.4.1. Определение стратегических позиций сегментов бизнеса
Стратегические позиции сегментов бизнеса оцениваются с точки зрения внутренних и внешних перспектив. С точки зрения внутренних перспектив по определенным критериям оцениваются собственные возможности и конкурентоспособность, а с точки зрения внешних перспектив анализируется привлекательность сегмента бизнеса, т.е. отрасли. Последняя характеризуется такими факторами, как:
На передний план здесь выступают три момента:
И наконец, по результатам анализа выясняется, можно ли здесь в течение длительного времени зарабатывать хорошие деньги.
Для принятия решения необходимо сравнить результаты анализа привлекательности сегмента бизнеса с возможностями предприятия в этой сфере деятельности. Причем учитываются положение на рынке, преимущество и отставание от конкурентов в уровне издержек, технологий, организации сбыта и сервиса, а также имеющиеся ресурсы (людские, финансовые и т. д.).
4.4.2. Роль сегментов бизнеса в структуре целей концерна
Привлекательность и компетентность в отношении сегментов бизнеса - основа для разработки структуры целей предприятия. При этом важно определить роль сегмента бизнеса на фирме.
Регионально-стратегические перспективы
Дитгер Хан 'ПиК: Планирование и контроль: концепция контроллинга'VII. Планирование и контроль в системе управления концерном Сименс
8. Система управления заграничной деятельностью
8.6. Регионально-стратегические перспективы
Зарубежная экспансия концерна Сименс проводилась после второй мировой войны в различных организационных формах: от экспорта готовой продукции через создание представительств, опорных пунктов за рубежом, чистых сбытовых дочерних предприятий до страновых обществ, имеющих подразделени НИОКР, производства и сбыта на местах. В зависимости от вида бизнеса и уровня развития той или иной страны все эти организационные формы международной деятельности существуют и сегодня. Они требуют для своей реализации соответственно различных организационных структур и гибких концепций управления (рис. 40).

Рис. 40. Гибкие концепции управления зарубежной деятельностью
Для выбора вида и способа включения зарубежных структур в систему управления концерна Сименс необходима оценка перспектив их дальнейшего развития. При этом следует учитывать ряд действующих тенденций. Необходимость обеспечения конкурентоспособности в глобальном масштабе заставляет во все большей степени распределять по многим странам выполнение некоторых этапов создания новой стоимости (непроизводственного процесса), хотя с чисто экономической точки зрения было бы эффективнее их централизовать. Дня этого региональная организация должна при возрастающей открытости и интеграции рынков концентрироваться на отдельных ключевых способностях страны нахождения, т.е. специализировать страну и не стремиться к высокому уровню вертикальной интеграции, при котором все необходимое для как можно большего числа полей бизнеса в стране создается и приобретается в этой же стране. Цель состоит в создании новых стоимостей только там, где это экономичнее. Экономия на масштабах производства означает сегодня не только низкие затраты на оплату труда, но и в большей степени технические способности, например разрабатывать и производить программные продукты.
Такие тенденции приводят по отношению к заграничным обществам, с одной стороны, к сокращению традиционного уровня вертикальной интеграции бизнеса: можно получить требуемые стоимости лучше и дешевле у коллег, которые на этом специализируются. С другой стороны, в зарубежных странах проводится все больше и больше хозяйственных операций, которые не согласуются с первоначальными задачами заграничных обществ - обслуживать локальные страновые рынки. Управление и коммерческа ответственность за эти операции уже не может быть задачей руководства странового общества. В то же время все операции в зарубежной стране нуждаются в координации как внешней (по отношению к властям страны), так и внутренней (например, при финансировании, решении правовых и налоговых вопросов, управлении персоналом). На многих, прежде всего крупных страновых рынках функция обслуживания местного рынка переходит от существовавшего ранее единственного в стране зарубежного общества, служившего в качестве крыши для всех операций концерна Сименс, к нескольким юридически самостоятельным и ориентированным на разные бизнес-отделения страновым обществам. Причины такого разделения лежат в процессах кооперирования и слияния предприятий. Растущее число дочерних обществ с различными задачами в одной стране некоординируемо в достаточной степени ни штаб-квартирой концерна в Германии, ни старыми страновыми обществами. Поэтому требуются принципиально новые организационные инструменты координации зарубежной деятельности. Концерн Сименс использовал с 1989 г. для выполнения своей самой слабой функции координации прежде всего руководителя странового общества, являвшегося полномочным представителем концерна в стране. Он отвечал и за разработку страновой концепции. Однако на крупных страновых рынках с большим числом полей бизнеса такого рода координации уже недостаточно. Поэтому следующим шагом в совершенствовании организации международной деятельности концерна стало создание, как, например, в США, Франции, Великобритании, страновых (зарубежных) холдингов.
Холдинг выполняет задачи по координации деятельности в стране, оказывает услуги дочерним предприятиям и отделениям концерна, обладает полномочиями на финансирование, разработку консолидированных балансов и отчетности. Включение дочерних предприятий концерна Сименс в стране в единый плановый процесс гарантирует, что руководитель странового холдинга, который представлен и в наблюдательном органе концерна, может выполнить свои задачи. Возникновение общего делового пространства - в первую очередь общего европейского рынка - также требует изменения организационной и управленческой структур. Общий европейский рынок нивелирует цены и издержки, устанавливая их на более низком уровне, что приводит к широкому межстрановому предложению услуг. Многие давние клиенты концерна Сименс также прошли процесс "европеизации", или интернационализации, своего бизнеса. Это заставляет концерн соответствующим образом приспосабливать организацию сбыта, делая его межстрановым. До сих пор эксклюзивное право на сбыт на определенной территории давалось только страновому обществу. Однозначного ответа на вопрос о будущих формах организации зарубежной деятельности с учетом существующих глобальных тенденций в настоящее время нет. Кажется, однако, что новые структуры будут более дифференцированными в зависимости от вида бизнеса и стран, чем до сих пор.

Региональные стратегии
Дитгер Хан 'ПиК: Планирование и контроль: концепция контроллинга'VII. Планирование и контроль в системе управления концерном Сименс
6. Инструменты стратегического планирования
6.3. Региональные стратегии
Так как ни одно из полей бизнеса концерна Сименс не ограничивается только Германией, то регионально-стратегический фактор - один из основных при планировании полей бизнеса и бизнес-планировании. Поэтому большие и интенсивно "обрабатываемые" региональные рынки, такие, как Германия и США, часто разделяются на региональные сегменты в отдельных областях региона. Под "регионом", за редким исключением (например, Бельгия/Люксембург), понимают всегда территорию одной страны. Мультирегиональные стратегии для многих стран (например, Латинской Америки) были действенны до настоящего момента только в исключительных случаях. Эта точка зрения изменится, вероятно, когда общий европейский рынок начнет работать в полном масштабе.
Региональные стратегии разрабатывают всегда на двух уровнях (рис. 29).

Рис. 29. Два уровня разработки региональной стратегии
На первом уровне даются ответы на вопросы:
Вопрос об операциях в тех или иных странах находится во взаимосвязи с определением стратегий сегментов бизнеса и решается совместно центральным правлением и руководством отделения.
Второй уровень разработки региональной стратегии, на котором решается вопрос, с какими продуктовыми группами необходимо оперировать на рынке данной страны, носит другой характер, ; Он определяется содействием региональных ответственных за бизнес на местах, в частности руководителей зарубежных обществ. Здесь стратегии сегментов и полей бизнеса должны быть приведены в соответствие с общей стратегией для данной страны или зарубежного общества, предметом которой в любом случае является оптимизация рыночных позиций и результатов деятельности в стране, т.е.
поддержание странового равновесия.
При этом бизнес- отделение не может самостоятельно решать, с какими полями бизнеса и как ему действовать за рубежом, а зарубежное общество - в каких сегментах бизнеса в стране оно хочет оперировать. Необходимо постоянное и тесное согласование стратегий отделения и зарубежного общества, что делается в различных формах и с разной степенью глубины в течение всего хозяйственного года. '
Результат процесса формулирования стратегии отражается в страновых концепциях, не формализованных и нерегулярно принимаемых в ходе обсуждений экономической политики. Цель разработки страновых концепций: в одной стране нужно работать только с теми полями бизнеса, которые занимают лидирующие конкурентные позиции или смогут приобрести их в обозримом будущем.
Затраты на разработку такой региональной стратегии велики, ибо конкурентные позиции поля бизнеса в стране не могут быть определены простым сравнением показателей оборота и емкости рынка страны. Для концерна Сименс и его важнейших конкурентов скорее необходимо стимулировать обороты на зарубежных рынках при помощи скидок и премий, создавать для этого специальные структуры. Это одна из причин того, почему зарубежные общества отстраняются от составления текущих стратегических планов и связанных с этим обсуждений целей, а страновые концепции рассматривают и принимают только от случая к случаю.

Регламент управления Холдинговой компанией 'Ленинец'
Дитгер Хан 'ПиК: Планирование и контроль: концепция контроллинга'VIII. Создание новой системы управления ОАО Холдинговая компания 'Ленинец'
4. Регламент управления Холдинговой компанией "Ленинец"
Управление на основании регламента является вторым основополагающим принципом структурной реорганизации компании. Регламент обеспечивает единство управления на всех уровнях компании, он определяет порядок создания и функции органов управления, а также взаимоотношения между ними.
Регламент управления холдинговой компанией содержит положения об органах управления, структурных подразделениях и службах компании; описание систем планирования и контроля, информационной системы и системы контроллинга, методики ценообразования, технико-экономических расчетов, порядок обоснования инвестиций и другие нормативные документы, определяющие внутренние взаимоотношения структурных подразделений и органов управления холдинговой компании (рис. 2).

Рис. 2. Структура регламента управления Холдинговой компанией "Ленинец"
Регламент должен сбалансировать отношения всех структурных единиц и способствовать становлению компании как единой системы, в которой холдинг защищает и поддерживает развитие всех структурных единиц, а структурные единицы обеспечивают единство и развитие холдинга.
В соответствии с регламентом под компанией понимается совокупность юридических лиц (предприятий), являющихся элементами единой системы управления и объединенных участием в их капитале ОАО Холдинговая компания "Ленинец". По отношению к последней эти предприятия являются дочерними, или зависимыми. Дочерние предприятия строят отношения с ОАО Холдинговая компания "Ленинец" на основе генеральных соглашений, ассоциативные члены компании - на основании соглашений о партнерстве или исключительно на основании предоставления им всех прав и обязанностей как акционерам или участникам на равных правах с другими акционерами или участниками.
В организационном плане компани делится на: штаб-квартиру компании (ШКК); стратегические хозяйственные центры (СХЦ) и области бизнеса (ОБ); функциональные сферы деятельности (ФСД); дочерние акционерные общества (ДАО); общества с участием в капитале (ОУ); стратегические хозяйственные единицы (СХЕ).
Высшим органом управления компанией является совет директоров ОАО ХК "Ленинец", а высшим исполнительно-распорядительным органом - президент компании, которым по должности является председатель совета директоров компании. Для руководства ключевыми функциями президент назначает вице-президентов, которым он делегирует ряд своих полномочий (рис. 3).

Рис. 3. Структура и основные функции малого президентского совета Холдинговой компании "Ленинец"
Вице-президенты компании образуют малый президентский совет компании.
Вице-президент по экономике и финансам одновременно является первым вице-президентом компании и по должности - исполнительным директором штаб-квартиры компании.
Вице-президент по диверсификации производства, маркетинговым исследованиям, сбыту и внешнеэкономическим связям одновременно является по должности директором штаб-квартиры по аналогичному функциональному направлению деятельности и полномочным представителем компании во внешних сношениях.
Вице-президент по научно-техническому сопровождению, подготовке серийного производства и контролю качества одновременно является по должности директором по аналогичному функциональному направлению штаб-квартиры и генеральным конструктором компании.
Управление компанией как единым целым осуществляется штаб-квартирой, которая представляет собой место нахождения руководящих органов, штабных и центральных служб.
Высшим органом управления ШКК является совет директоров ОАО Холдинговая компания "Ленинец", работой которого руководит председатель совета директоров; он же осуществляет функциональное руководство исполнительным директором штаб-квартиры компании. Штаб-квартира компании обозначает юридическое лицо ОАО Холдинговая компания "Ленинец".
Единоличным исполнительным органом ШКК является исполнительный директор, которому в свою очередь подчиняются директора по функциональным направлениям штаб-квартиры компании, объединенным в соответствующие функциональные управления.
По объему и характеру полномочий управления ШКК относятся или к штабным, или к центральным службам.
Штабные службы ШКК выполняют функции по связям с общественностью, юридическому обеспечению, ревизии, текущей организации, прогнозированию внешней среды и стратегическому планированию. Эти службы выполняют исключительно консультационные функции по отношению к высшему руководству и другим отделам компании, а также по отношению к СХЦ и ДАО, которые в свою очередь могут содержать соответствующие собственные штабные отделы.
Центральные службы ШКК занимаются выработкой основных направлений (директив), контролем и координацией в рамках поставленных им задач. Центральные службы решают задачи и предоставляют услуги, которые с точки зрения компании должны выполняться централизованно в функциональном и/или региональном разрезах.
Важную роль в управлении компании, особенно в процессе подготовки решений, играют различного рода советы.
Уже упомянутый выше малый президентский совет является совещательным органом, вырабатывающим коллективное мнение руководителей компании по вопросам концепции управления центральными и штабными службами, отдельными подразделениями, путей реализации планов.
Расширенный президентский совет включает наряду с вице-президентами председателей правлений СХЦ, руководителей ФСД и ряда служб штаб-квартиры. Расширенный совет разрабатывает концепции управления областями бизнеса компании в целом, решает конфликты, возникающие между подразделениями, координирует исполнение стратегических и оперативных решений совета директоров. Работой этих советов руководит президент компании.
Важную роль в управлении компанией играет стратегический совет, который является совещательным органом при президенте. Стратегический совет вырабатывает коллективное мнение специалистов в разных областях по вопросам стратегического управления компанией, рассматривая инвестиционные и организационные проекты, продуктовые, функциональные и региональные стратегии.
Совет главных конструкторов компании, работой которого руководит вице-президент, рассматривает вопросы научно-технической и производственной политики компании, результаты наиболее важных НИОКР, разрабатывает стратегии развития перспективных продуктовых и научных направлений.
Для координации деятельности и обсуждения проблем финансово-экономической политики существует экономический совет.
Стратегические хозяйственные центры (СХЦ) образуют объектный (отраслевой) разрез управления компанией. СХЦ являются в своих рабочих областях (областях бизнеса) носителями бизнеса. Вследствие чего они ответствены за все научно-исследовательские, производственные и сбытовые мероприятия, проводимые в закрепленных за ними областях деятельности, а также результаты своего бизнеса. Для выполнения своих задач СХЦ объединяют профильные производства ДАО компании.
В настоящий момент функционируют 7 СХЦ и специальные дирекции по перспективным исследованиям в области аэрокосмической техники и авиационной электроники. Правовое положение СХЦ различно. Некоторые не обладают самостоятельным юридическим статусом и функционируют на правах отраслевых отделов штаб-квартиры компании. СХЦ 3 "Бытовая электротехника и приборы" и СХЦ 6 "Инвестиционно-финансовый холдинг" находятся в процессе реорганизации в компании с собственным правовым статусом акционерного общества (промежуточные холдинги). Органами управления СХЦ являются правления.
Функциональный срез компании образуют три функциональные сферы деятельности (ФСД), которые по аналогии с СХЦ представляют собой объединение на основании генеральных соглашений ДАО непроизводственного профил (снабженческие, транспортные, социальные) и ряда функциональных подразделений.
Дочерние (зависимые) акционерные предприятия образуют нижний уровень управления, в котором холдинг имеет большинство голосующих акций или контрольные пакеты. Интересы холдинга в советах директоров ДАО представляют члены совета директоров компании, правлений СХЦ и директора центральных отделов штаб-квартиры.
Личная уния руководителей, входящих в органы управления различного уровня (прежде всего в советы директоров): члены президентского совета компании, члены правления СХЦ, директора функциональных управлений и отделов штаб-квартиры, члены советов директоров ДАО обеспечивают единство управления в компании.
Стратегические хозяйственные центры как внутрихолдинговые структурные единицы создаются путем заключения генеральных соглашений между президентом компании и генеральными директорами дочерних предприятий. В рамках таких соглашений в соответствующий СХЦ добровольно объединяются ДАО холдинга, продукция и разработки которых соответствуют профилю (области бизнеса) данного СХЦ, и передают последнему ряд прав по руководству данной областью бизнеса. В частности, генеральными соглашениями предусматриваются перечисление ДАО финансовых средств дл управленческой деятельности и содержания аппарата управления СХЦ; представление руководству СХЦ необходимой информации о ходе хозяйственной деятельности ДАО и заключение хозяйственных договоров свыше установленных объемов; выполнение указаний правления СХЦ; передача ДАО полномочий по представлению своих стратегических интересов во внешней среде. В свою очередь правление СХЦ обязуется не принимать решений, противоречащих уставам ДАО.
В компетенции правления СХЦ находится решение следующих вопросов:

Руководители и специалисты как субъекты контроллинга
Дитгер Хан 'ПиК: Планирование и контроль: концепция контроллинга'II. Характеристика интегрированных ориентированных на результат и ликвидность планово-контрольных расчетов
5. Интегрированные планово-контрольные расчеты как составляющая концепции контроллинга
5.3. Руководители и специалисты как субъекты контроллинга
Планирование (разработка и утверждение планов), регулирование (выдача плановых заданий и стимулирование достижения запланированных результатов) и контроль за реализацией планов рассматриваются в качестве предмета деятельности руководителей предприятия. Все руководители планируют, регулируют и контролируют цели и мероприятия в своих подразделениях.
Таким образом, принятие плана (утверждение целей и мероприятий), выдача плановых заданий (задание целей и мероприятий), а также контроль реализации плана (всеобщий или частичный контроль) являются обязательными (неотъемлемыми) видами деятельности руководителей (линейных инстанций, а также координирующих инстанций с исключительными правами принятия функциональных решений и отдачи распоряжений). С возрастанием значения планирования руководители должны принимать участие не только в формулировании плановой проблемы и постановке важнейших целей, но и в поиске и оценке альтернатив, т.е. подключаться ко всем этапам процесса планирования.
В принципе, руководители на всех уровнях управления при разработке планов и контроле за их осуществлением пользуются помощью руководителей других уровней и вспомогательного управленческого персонала - лиц, занимающихся исключительно или преимущественно подготовкой планов (решений) и/или их контролем для руководителей.
Система ПиК в описываемой в книге форме представляет собой переплетенные во времени и функционально многоступенчатые процессы, с которыми сопряжена плановая и контрольная деятельность отдельных лиц на всех уровнях управления предприятием.
Для обеспечения целеориентированого и эффективного планирования и контроля (на предприятии) создаются структурные единицы (подразделения, подсистемы), централизованно осуществляющие функциональную деятельность по разработке планов (информирование, консультирование, координирование) и контроль за ходом реализации планов (выявление и анализ отклонений).
В обязанность этих служб входит также формирование и дальнейшее совершенствование системы ПиК. К таким структурным единицам (подразделениям, подсистемам) прежде всего относятся центральный отдел контроллинга и/или центральный отдел планирования предприятия (на малых предприятиях этим занимаются помощники руководителя). Оба этих отдела на средних и крупных предприятиях должны иметь в своем составе собственных штатных сотрудников или уполномоченных по планированию, или периферийных (децентрализованных) контроллеров, исполняющих свои обязанности вне штаб-квартиры предприятия - в его продуктовых и региональных отделениях, а также поддерживаться советами (комиссиями) и проектными группами. Как уже упоминалось, на крупных предприятиях часто создается особый отдел стратегического планирования, который может решать задачи стратегического контроллинга.
На малых предприятиях формирование системы ПиК с выполнением соответствующих финансово-экономических расчетов и текущим планированием и отчетностью может передаваться по договору внешним сервисным контроллинговым центрам.

Сбалансированность развития концерна
Дитгер Хан 'ПиК: Планирование и контроль: концепция контроллинга'VII. Планирование и контроль в системе управления концерном Сименс
3. Цели деятельности концерна
3.4. Сбалансированность развития концерна
Фундаментальная задача руководства - обеспечить будущее концерна. Для этого необходимо, чтобы при продвижении к цели в каждый момент выполнялись определенные условия сбалансированности для защиты концерна от постоянно существующих рисков. Сбалансированное развитие обеспечивается соблюдением четырех принципов ведения бизнеса, когда оперируют в областях:
Только так можно гарантировать сохранение фирмы в будущем.

Рис. 14. Четыре принципа, определяющих сбалансированность развития концерна

Система органов управления
Дитгер Хан 'ПиК: Планирование и контроль: концепция контроллинга'VII. Планирование и контроль в системе управления концерном Сименс
2. Реформирование организационной структуры и системы управления в 1989 г.
2.4. Система органов управления
Высший орган управления - общее правление. Из его состава с согласия наблюдательного совета выбирают центральное правление (ZV). Оно согласно акционерному праву является коллегиальным органом, которому в границах, допускаемых законодательством и уставом, передается руководство концерном.
Значит, центральное правление есть практически высший руководящий орган.
Оно осуществляет стратегическое управление концерном. Его члены напрямую не руководят. Трансформация стратегических целей центрального правления в цели бизнеса - задача руководителей бизнес-отделений, которые в отличие от членов центрального правления связаны определенными директивами.
Центральное правление в принципе свободно от ведомственной опеки; решения всегда принимаются коллегиально. Только в случае, когда член центрального правления возглавляет дополнительно какой-либо центральный отдел концерна, он руководит им самостоятельно под персональную ответственность.
В рамках разделения труда отдельные члены центрального правления (кураторы) курируют утвержденный набор прямо подчиненных центральному правлению подразделений. Кураторы представляют интересы этих подразделений в центральном правлении и доводят до них решения центрального правления.
Центральному правлению подчинены (рис. 12):

Рис. 12. Упрощенная структура органов управления концерна Сименс
Другие подразделения и дочерние предприятия концерна подчинены одному из названных выше структурных подразделений, отвечающих непосредственно перед центральным правлением.
Бизнес-отделениями руководит правление отделения: это не регламентированный законодательством орган управления, хотя в него могут входить и полномочные члены правления фирмы Siemens AG.
В правление отделений входят обычно три члена, которых назначает центральное правление. Председатель правления отделения распределяет обязанности между членами правления и оказывает влияние на общее управление в концерне; он отстаивает интересы своего отделения перед центральным правлением и представляет отделение во внешних сферах.
Правление отделения руководит самостоятельно своим отделением в рамках общей политики концерна, выработанной центральным правлением. Члены правления отделения несут коллективную ответственность за хозяйственное руководство. В рамках этой ответственности каждый член правления отделения руководит самостоятельно под персональную ответственность решением своего круга задач. Общая ответственность за коммерческие функции отделения возложена на определенного члена правления.
Некоторые члены центрального правления или непосредственно руководят центральными отделами и центральными бюро, например центральными отделами финансов, персонала, планирования и развития концерна, производства и логистики, или курируют, например, центральный отдел НИОКР.
Зарубежными обществами руководят правления, сформированные в соответствии с законодательствами стран пребывания. В наблюдательном совете присутствует и имеет право голоса по крайней мере один руководящий представитель концерна; крупные зарубежные общества курирует член центрального правления концерна.
Функционально руководит концерном на первом уровне центральное правление; второй уровень образуют совместно с другими членами общего правления Siemens AG правления отделений и руководители главных отделов в составе центральных отделов. Вместе оба уровня составляют высший уровень управления концерном.

Система планов
Дитгер Хан 'ПиК: Планирование и контроль: концепция контроллинга'IV. Интегрированные планово-контрольные расчеты на многозвенных предприятиях (в концернах) с дивизиональной организационной структурой
1. Предпосылки ПиК в концерне и обзор показателей
1.2. Система планов
Организационная структура и система планирования должны соответствовать одна другой. В многоступенчатом концерне для того чтобы выйти на замкнутую систему планирования, включающую целевое, стратегическое, оперативное и сводное финансово-экономическое планирование, в каждой структурной единице требуется разработать соответствующие планы. К этому необходимо добавить апериодическое планирование проектов.
В каждом концерне с учетом специфики его организационной структуры должна быть разработана соответствующая система планов. Ниже на примере одноступенчатого концерна с однородной продуктовой программой и регионально ориентированной организационной структурой (тип II.1) (рис. 145) представлена система планов и соответствующая ей система показателей ПиК (рис. 146).

Рис. 145. Одноступенчатый концерн с однородной продуктовой программой и регионально ориентированной организационной структурой (с управлением по продуктам и проектам)

Рис. 146. Ключевые показатели концерна
В дальнейшем более подробно рассмотрены особенности использования системы планово-контрольных показателей при планировании деятельности отделений и консолидированном планировании результатов деятельности концерна в целом.

Система планово-контрольныхпоказателей как инструмент управления
Дитгер Хан 'ПиК: Планирование и контроль: концепция контроллинга'IV. Интегрированные планово-контрольные расчеты на многозвенных предприятиях (в концернах) с дивизиональной организационной структурой
1. Предпосылки ПиК в концерне и обзор показателей
1.3. Система планово-контрольных показателей как инструмент управления
Перечень планово-контрольных показателей для концерна с продуктовой или регионально ориентированной организационной структурой должен включать наиболее существенные показатели, основанные на плановой, отчетной и контрольной информации и могущие служить на всех уровнях концерна в качестве инструмента управления, ориентированного на финансовый результат и ликвидность.
Для каждого концерна согласно концепции планирования и разрабатываемой на ее основе системе планов, а также в соответствии с принципиальной схемой планирования и контроля (см. рис. 31) должны быть разработаны перечень показателей и система планов и отчетов, которая сводит воедино содержащиеся в отдельных разделах и планах важнейшие показатели результативности и ликвидности. Кроме того, здесь могут быть приведены необходимые объяснения.
В многоступенчатом концерне целесообразно выделить в особый раздел планово-контрольные показатели штаб-квартиры, характеризующие финансово-экономическое положение и развитие концерна в целом. В этом разделе важнейшие показатели должны быть дифференцированы по бизнес-отделениям (дочерним предприятиям); так выстраивается мостик к системе показателей и функциональным планам отделений. В многоступенчатом концерне обзор (свод) планово-контрольных показателей содержит три части:
(1) Пояснения к обзору показателей.
(2) Планово-контрольные показатели штаб-квартиры.
(3) Планово-контрольные показатели отделений (дочерних предприятий и не обладающих юридической самостоятельностью отделений).
Система планов одноступенчатого концерна с однородной продуктовой программой
1. Общие положения для штаб-квартиры и отделений
1.1. Общеконцерновые установки (директивы)
1.2. Ситуационный анализ внешней и внутренней среды концерна
1.3. Прогнозы развития внешней среды концерна
1.4. Видение, целевая картина концерна
2. Планы штаб-квартиры
2.1. Генеральные целевые планы концерна, частично дифференцированные в укрупненном виде по отделениям (материальные, стоимостные и социальные цели)
2.2. Стратегические планы концерна
2.2.1. Стратегические планы полей бизнеса (бизнес-стратегии) и планы развития инфраструктуры на уровне концерна и отделений с дифференциацией по дочерним предприятиям и регионам (по объектам планирования)
2.2.2. Стратегические планы развития функциональных сфер деятельности . (функциональные стратегии)
2.2.3. Региональные стратегии
2.2.4. План совершенствования организационной структуры и правовой формы
концерна; план развития руководящих кадров и системы их стимулирования, план совершенствования информационной системы менеджмента 2.3 Оперативные планы концерна
2.3.1. Продуктовая программа в рамках имеющегося потенциала концерна, дифференцированная по продуктовым группам и рынкам, а также по продуктовым группам и отделениям
2.3.2. Функциональные планы концерна
2.3.2.1. План маркетинга концерна, дифференцированный по продуктовым группам, рынкам, группам потребителей (покупателей) и отделениям
2.3.2.2 План производства концерна, дифференцированный по продуктовым группам и отделениям
2.3.2.3. План материально-технического обеспечения концерна, дифференцированный по группам материалов, поставщиков и отделениям
2.3.2.4. План транспортно-складского хозяйства концерна, дифференцированный по видам транспорта, продуктовым группам и отделениям
2.3.2.5. План развития персонала концерна, дифференцированный по группам работающих и отделениям
2.3.2.6. План оборудования концерна, дифференцированный по видам оборудования и отделениям
2.3.2.7. План расстановки (штатное расписание) высшего административно-управленческого и вспомогательного персонала отделов контроллинга, финансов, информации и коммуникаций, а также общих административных служб штаб-квартиры концерна
2.3.3. Планы реализации общеконцерновых проектов
2.4. Общеконцерновые планы экономических результатов и финансовые планы
2.4.1. План калькуляционного результата
2.4.2. План балансового результата (головного предприятия)
2.4.2.1. План прибылей и убытков
2.4.2.2. Плановый баланс
2.4.3. План консолидированных балансовых результатов
2.4.3.1. План консолидированных прибылей и убытков
2.4.3.2. Плановый консолидированный баланс
2.4.4. Финансовый план
2.4.4.1. План денежных потоков
2.4.4.2. План инвестиций и дезинвестиций
2.4.4.3. План финансирования и дефинансирования
2.4.4.4. Сводный план поступлений и выплат денежных средств
(финансовый план концерна)
2.5. Сводный перечень планово-контрольных показателей концерна
3. Планы отделений
3.1. Отделение I
3.2. Отделение II
3.3. Отделение III
Так как перечень планово- контрольных показателей для производственных отделений, входящих в состав промышленного концерна, в общем и целом соответствует структуре показателей обычного предприятия с функциональной организационной структурой, в дальнейшем более подробно будут описаны показатели штаб-квартиры концерна, которые могут служить в качестве инструмента управления для высшего руководства концерна, его ключевых, координирующих и штабных отделов, а также советов и комиссий. Сами эти показатели являются во многом результатом деятельности работников этих отделов и частично работников отделений.
(1) Пояснения к системе планово-контрольных показателей концерна
Свод планово-контрольных показателей штаб-квартиры и отделений содержит важнейшие стоимостные показатели скользящего пятилетнего или по крайней мере трехлетнего планирования, причем данные на первый плановый год должны быть представлены с разбивкой по кварталам (месяцам). Табличная форма представления данных может дополняться графиками различных типов и текстовыми комментариями.
Хотя долго-, средне- и краткосрочные планы в принципе строятся по одинаковой схеме, на практике краткосрочное планирование целесообразно выделять в форме одно- или двухгодичных планов в обособленный блок планово-контрольной документации.
Специальная информация, например, о поступлении заказов и обороте, характеристика денежных потоков могут представляться чаще (например, каждый месяц). В условиях применения компьютеров и современных средств коммуникации определенные показатели могут быть получены путем непосредственных запросов.
Свод показателей ПиК штаб-квартиры основан по большей части на данных, получаемых от отделений. По объективным причинам между моментом составления сводок показателей отделений и штаб-квартиры существует временной лаг, который, однако, может быть сокращен даже в международных концернах.
Каждый свод показателей ПиК должен содержать расшифровку понятий и терминов. Кроме того, должны быть установлены единые для всего концерна положения и нормативы по планированию и контролю, расчету издержек и ведению бухгалтерского учета, инвестированию и финансированию, а также методы определения трансфертных (расчетных) цен.
(2) Показатели ПиК штаб-квартиры
Для дальнейшего исследовани планово-контрольных показателей штаб-квартиры в качестве примера будут использоваться плановые формы одноступенчатого концерна с однородной продуктовой программой и регионально ориентированной организационной структурой (рис. 145), представленные на рис. 146-160.
(2.1) Ключевые показатели ПиК генерального целевого планирования
Ключевые планово-контрольные показатели ПиК являются информационным инструментом высшего руководства концерна, обладающим максимально концентрированным содержанием. Они характеризуют положение и тенденции развития концерна и его важнейших отделений с точки зрения генеральных стоимостных целей и их достижения (рис. 146-149). Детализированные плановые и фактические значения показателей, а также их позитивные и негативные отклонения могут содержаться в стратегических и оперативных планах, в плане результатов, финансовом плане концерна и отделений. При этом, как правило, сначала анализируются данные на уровне штаб-квартиры, а затем - на уровне продуктовых групп, рынков и других возможных объектов.
Регионы сбыта, продуктовые группы, функции или функциональные области и отделения могут быть первичными критериями классификации сводки показателей.
Затраты, связанные с обеспечением деятельности отделов штаб-квартиры, и полученные ими от собственной деятельности финансовые результаты (например, внереализационная прибыль) могут быть при анализе соответствующих ключевых показателей представлены особо.
(2.2) Показатели ПиК стратегического планирования
Эти показатели служат для характеристики и оценки планов концерна с точки зрения важнейших изменений:
В этом разделе, с одной стороны, должны быть представлены объекты стратегического планирования уровня концерна в целом, например кардинальное обновление продукции, приобретение акций или поглощение других предприятий. С другой стороны, в сводку планово-контрольных показателей штаб-квартиры должны быть включены важнейшие объекты стратегического планирования отделений в разрезе рыночно ориентированных (внешних) и инфраструктурных (внутренних) инвестиций. Поля бизнеса должны быть также представлены в форме портфельных матриц (рис. 150 и 151).
Для характеристики и оценки полей бизнеса достаточно методов, используемых на обычных предприятиях, организованных по функциональному принципу. К этим методам в зависимости от классификации полей и стратегий бизнеса (например, на ключевые и специальные поля бизнеса; расширение, защиту и свертывание позиций) относятся портфельный анализ, расчеты ценности капитала и др. (рис. 60).
Для планирования организационной структуры, правовой формы и системы управления концерна особых показателей не существует. Информацию, например, о составе и структуре руководящих кадров можно получить из соответствующих планов отделений и штаб-квартиры.
Для каждого планового объекта должны быть указаны конкретные руководители и структурные единицы, ответственные за планирование и реализацию планов.
(2.3) Показатели ПиК оперативного планирования
Показатели оперативного планирования ориентированы на краткосрочные результаты и контроль текущей деятельности.
(а) Планирование и контроль продуктовой программы
Результаты планирования продуктово-ассортиментной программы характеризуются показателями издержек и выручки концерна, дифференцированными по продуктовым группам, рынкам и отделениям концерна (рис. 152-154).
Представление этих показателей в динамике в матричной форме по продуктам позволяет дать целевую оценку продуктовых групп, рынков и рыночных сегментов, производственных и сбытовых отделений.
(б) ПиК функциональных областей деятельности (функциональных подразделений) Планирование и контроль функциональных областей деятельности по всем отделениям возможны главным образом в концернах с однородной производственной программой.
В этом случае соответствующие координирующие отделы штаб-квартиры разрабатывают как для концерна в целом, так и для отделений (в сжатой форме) программы сбыта, производства и материально-технического обеспечения; мероприятия, необходимые для их осуществления, и устанавливают соответствующие целевые показатели затрат и выручки (рис. 155). Аналогичный подход используется и для таких функциональных сфер, как НИОКР, персонал, оборудование. Задачи по координации этих функциональных сфер и разработке соответствующих показателей должны решатьс в концернах любого типа. Важное значение в планировании функциональных областей деятельности (подразделений) имеют показатели издержек и сумм покрытия, которые используются для оценки целей и мероприятий нескольких отделений, например, программы и мероприятия по рекламе и повышению квалификации, а также для анализа (сравнения) затрат и результатов деятельности подразделений дочерних предприятий и отделений концернов с однородной продуктовой программой.
| 425 |

Рис. 147. Динамика показателей оборота и результата концерна перед налогообложением

Рис. 148. Ключевые показатели отделения (дочернего предприятия) концерна

Рис. 149. Динамика показателей оборота по отделениям (дочерним предприятиям) концерна

Рис. 150. Показатели ПиК важнейших объектов стратегического планирования концерна

Рис. 151. Бизнес-портфель концерна со специфическими функциональными и региональными стратегиями

Рис. 152. Плановая продуктовая программа концерна

Рис. 153. Динамика показателей оборота и суммы покрытия плановой продуктовой программы концерна

Рис.154. Плановая продуктовая программа в разрезе продуктовых групп и отделений концерна

Рис. 155. Накладные расходы по функциональным подразделениям отделений (дочерних предприятий) и штаб-квартиры концерна

Рис. 156. План результатов материнского предприятия концерна

Рис. 157. Консолидированный план прибылей и убытков

Рис. 158. Консолидированный баланс концерна

Рис. 159. Долгосрочный косвенно рассчитываемый финансовый план концерна

Рис. 160. Краткосрочный прямо рассчитываемый финансовый план концерна
(в) ПиК проектов
При планировании проектов, с одной стороны, речь идет о разработке планов изменения продуктовой программы и/или потенциала в рамках стратегического либо оперативного планирования штаб-квартиры концерна (рис. 145), в ходе которого отдельные проекты должны быть увязаны с соответствующими субпроектами затрагиваемых отделений. Планирование и контроль таких проектов осуществляются либо при помощи показателей затрат и доходов, либо на базе информации о поступлениях и выплатах денежных средств, с последующей возможностью расчета показателей ценности капитала по проектам. С другой стороны, в отчет штаб-квартиры могут быть включены данные о важнейших проектах, реализация которых предусмотрена стратегическими и оперативными планами дочерних предприятий и отделений концерна.
(2.4) ПиК показателей общеконцернового результата и финансового планирования Здесь представляют интерес следующие планы:
(а) план результата деятельности головной (материнской) компании концерна (рис. 156);
(б) план прибылей и убытков, а также плановый баланс материнской компании с планируемой политикой в области дивидендов, резервов и амортизации;
(в) консолидированные плановый баланс и план прибылей и убытков (рис. 157 и 158);
(г) долго- и краткосрочный финансовый план концерна (рис. 159 и 160), а также план денежных потоков, инвестиционный план и план внешнего финансирования. Очень часто в национальных концернах отделени не разрабатывают свои собственные финансовые планы, а составляют лишь планы инвестиций и денежных потоков, на базе показателей которых осуществляетс централизованный финансовый контроль со стороны штаб-квартиры.
Общеконцерновый план результата является сводом всех отдельных планов. Его важнейшие показатели - особенно финансово-экономические результаты деятельности концерна в целом и отделений - являются ключевыми показателями и образуют при комбинированном планировании "сверху вниз" и "снизу вверх" основу для периодического планирования и контроля в концерне.
Если показатели общеконцернового финансового плана базируются на данных предварительных планов отделений и штаб-квартиры, то такой план будет производным. Планирование финансирования в концерне, проводимое только на основе централизованного финансового плана, в этом случае называется оригинальным.
(3) ПиК показателей
В сводку планово-контрольных показателей концерна отдельным разделом входят составленные по единому образцу сводки ключевых показателей отделений. Эти сводки служат для руководителей отделений и штаб-квартиры унифицированными инструментами планирования и контроля. Совместно с общеконцерновыми показателями показатели отделений образуют соответствующий организационной структуре многоуровневый, ориентированный на результат и ликвидность инструмент управления (рис. 183 и 184).

Системная характеристика предприятия какцелеориентированного центра действий
Дитгер Хан 'ПиК: Планирование и контроль: концепция контроллинга'I. Основы
1. Предприятие и управление предприятием
1.1. Системная характеристика предприятия как целеориентированного центра действий
1.1.1. Основные понятия теории систем
Под системой здесь и далее понимается упорядоченная совокупность элементов, между которыми существуют определенные связи. Связи - это соединения между элементами, влияющие на поведение элементов и систему в целом. Виды элементов и связей могут быть самые разные. Выбор тех или иных элементов и связей из множеств реально существующих в качестве предмета исследования зависит от постановки проблемы. Система может состоять из различных частных систем (субсистем, подсистем) и сама в тоже врем являться подсистемой другой или многих других систем (суперсистемы, внешней системы). Элементы системы могут рассматриваться в качестве подсистем, если исследуется их структура.
Различают конкретные и абстрактные системы. В конкретной системе связи между элементами осуществляются посредством передачи материальных и нематериальных объектов, вследствие чего между элементами возникают входные и выходные потоки. Элементы воздействуют на объекты при помощи ресурсов (потенциала). Эти действия (процессы) в свою очередь влияют на входные и выходные потоки. Абстрактная система представляет собой систему высказываний (например, математическая система уравнений) или классификационную систему (например, периодическая система элементов). В ней элементы соподчиняются без входных и выходных потоков (например, система целей предприятия).
В зависимости от того, есть связи между рассматриваемой системой и ее внешней средой или нет, говорят об открытых или закрытых системах. В действительности закрытые системы являются, скорее, исключениями, поэтому рассматриваемые нами системы представляются, как правило, открытыми.
С точки зрения сложности (вид, число элементов и связей) различают простые, сложные и сверхсложные системы, а в зависимости от степени предсказуемости поведения системы - детерминированные и вероятностные.
Системы, созданные человеком, целенаправленные. Цели могут при этом задаваться создателями системы или людьми, являющимися ее элементами.
Система связей между элементами называется структурой системы. Если рассматривать систему как некую сеть, то в каждый конкретный момент элементы представляют собой узлы, а связи - соединительные нити этой сети.
Таким образом, под системами можно понимать целеориентированные целостные структуры.
1.1.2. Характеристика предприятия как системы и его основных подсистем
1.1.2.1. Предприятие как система
Предприятие можно представить как сверхсложную открытую социально-техническую систему, связанную специфическими отношениями с ее внешней средой. Чтобы получить прибыль и достичь других целей, на предприятии производят блага (товары и услуги) для удовлетворения спроса со стороны. При этом элементы потенциала предприятия (персонал и средства производства) взаимодействуют с объектами. К этим действиям относятся процессы, связанные с получением, переработкой, передачей и накоплением материальных и нематериальных, реальных и номинальных благ (денег). Под реальными благами в дальнейшем понимаются преимущественно информация и материальные блага, поскольку для промышленного предприятия характерно прежде всего производство материальных благ (выход) в результате действий людей и/или машин, перерабатывающих или обрабатывающих в ходе технологического процесса сырье, материалы и полуфабрикаты (вход). С производством товаров связано также оказание услуг (сервис).
Информация, материальные и номинальные блага - объекты, с которыми совершают действия, - представляют собой элементы входа и выхода. Если выход одного элемента является входом другого элемента, то между ними образуются информационные, товарные (материальные), а также денежные потоки. Эти потоки проходят через предприятие и связывают его с внешней средой. Информационные потоки частично проходят без сопровождающих их потоков товаров и денег. Потоками товаров и другими реальными потоками, а также денежными потоками можно управлять при помощи информационных потоков.
Промышленное предприятие можно рассматривать как элемент или подсистему всего народного хозяйства и как "черный ящик" с названными выше входными и выходными потоками (рис. За).

Рис. 3а. Предприятие как подсистема народного хозяйства
Предприятие, особенно промышленное предприятие, можно охарактеризовать через его цели и необходимые для их достижения потенциал и действия с информацией, материальными и номинальными благами, а также через его связи как системы со специфическими подсистемами. Потенциал и действия должны быть структурированы относительно целей (рис. 36).

Рис. 36. Предприятие как система - целеориентированная структура
1.1.2.2. Базовые подсистемы предприятия
1.1.2.2.1. Система целей предприятия
Люди как элементы, обладающие потенциалом особого рода, преследуют определенные личные цели: экономические или неэкономические. Под целью можно понимать состояние, к которому стремятся в будущем. Для более точной характеристики цели необходимо определить ее параметры: содержание, размерность и временной горизонт. Кроме того, интерес представляют носители целей и взаимосвязи между целями.
Под целями понимают то, чего желают достичь люди. Желание - это процесс волеизъявления, направленный на достижения определенного состояния. Причины желания составляют мотивы (стимулы) поведения людей. Цели достигаются через действия (реализация желаний) при помощи определенных средств.
а) Смысл, цели и ограничения
Предприятие может быть представлено как инструмент, при помощи которого люди пытаются наилучшим образом достичь своих индивидуальных целей. По своей природе эти цели могут быть экономическими, например максимизация личного дохода, и неэкономическими, например стремление к самореализации личности. Такие индивидуальные цели можно назвать первичными целями, они как цели человеческой деятельности стоят в начале каждой цепочки "цель - средство", и от них исходит самый сильный импульс для развития предприятия.
Таким образом, можно констатировать, что цели предприятия есть производные от индивидуальных целей людей.
Кроме того, предприятие дает многим людям или их группам возможность или стимулы достичь своих индивидуальных экономических и частично неэкономических целей. В этом смысле предприятие представляет собой центр интересов людей.
Так, инвесторы, вкладывая в предприятие свои финансовые средства, требуют как минимум сохранения своего капитала, по возможности, его возмещения и выплаты подобающего процента на свой вложенный капитал в виде дивиденда, а в качестве собственников капитала - и возможности соуправления предприятием. Поэтому цели предприятия должны состоять в получении такого уровня доходов в результате собственной финансово-хозяйственной деятельности, который бы позволил выплатить (минимальные и, если получится, дополнительные) дивиденды, а также проценты, гарантировать сохранение и возврат капитала и дать возможность собственникам капитала участвовать в управлении, если не с правом принятия оперативных решений, то по крайней мере с правом контроля.
Персонал отдает в распоряжение предприятия свою производительную силу, навыки, знания и требует в обмен предоставления, сохранения и развития соответствующих сфер деятельности, справедливой заработной платы и жалованья, а также, по возможности, участия в прибылях. Кроме того, руководители и представители наемных работников требуют права участия в управлении предприятием. Поэтому цели предприятия должны также состоять и в обеспечении выплаты заработной платы в соответствии с тарифным соглашением и премии из прибыли, гарантии рабочих мест и признания индивидуальных результатов труда работников.
Потребители (клиенты) продукции и услуг делают возможным для предприятия сбыт его продукции и получение выручки от реализации. Поэтому целями предприятия должны быть соответственно производство с оптимальными затратами товаров и услуг разного рода, удовлетворяющих по качеству и ценам, дифференцированный спрос различных групп покупателей и регионов сбыта.
Поставщики предлагают предприятию сырье, материалы, полуфабрикаты, энергию и другие ресурсы, которые оно должно оплатить по рыночным ценам.
Государство обеспечивает правовой и законодательный порядок, создает инфраструктуру и принимает меры по стимулированию хозяйственной деятельности, требуя от предприятий выплаты необходимых налогов и отчислений.
Деятельность предприятия как механизма или организации, с его целями, структурными единицами и субъектами хозяйствования, а также связями с заинтересованными в нем лицами, общественными группами или институтами, регулируется множеством правовых норм (законы, законодательные нормы и договоры). С точки зрения внешних и внутренних связей предприятия его можно охарактеризовать и как центр договоров. Причем целенаправленные связи предприятия в широком смысле могут базироваться не только на письменных договорах, но и на устных соглашениях или даже на молчаливом согласии.
Инвесторы и персонал, особенно руководящие кадры, рассматриваются как главные заинтересованные лица и субъекты-носители идеи предприятия, ибо только их взаимодействие, регулируемое договорами и соглашениями, делает возможным функционирование предприятия. Эта точка зрения о двух главных носителях идеи предприятия возникла после второй мировой войны в связи с изменением системы общественных ценностей и нашла свое отражение в паритетном представительстве собственников капитала и наемных работников в наблюдательных советах акционерных обществ и крупных обществ с ограниченной ответственностью.
Сохранение и успешное развитие предприятия становится главным смыслом или высшей целью предприятия с точки зрения всех заинтересованных групп, которые тем самым получают шанс на реализацию своих индивидуальных целей.
Финансово-экономические расчеты отражают события, происходящие на предприятии, через показатели выручки и издержек и в конечном счете через поступления и выплаты денежных средств за период. В условиях конкуренции эффективное функционирование предприятия, а также наиболее полное удовлетворение запросов потребителей, достигается при стремлении к максимизации дисконтированного дохода - ценности капитала (Kapitalwert) или в крайнем случае - к максимизации расчетной прибыли (Kalkulatorisches Gewinri).
Соответственно и управление ресурсами, потребляемыми предприятием, ориентировано на эти цели. Стремление к оптимизации дисконтированного финансового результата или к максимизации расчетной прибыли (минимизации убытков) за период является предпосылкой существования и успешного развития предприятия. Другое важнейшее условие существования предприятия в конкурентной экономической среде - поддержание его постоянной ликвидности.

Рис. 4а. Заинтересованные группы и генеральные монетарные цели (принципы) предприятия
Ценность капитала представляет собой сумму всех дисконтированных превышений поступлений денежных средств над выплатами (или наоборот), которые образуются в результате хозяйственной деятельности предприятия. В зависимости от формы выражения ценность капитала является подходящим целевым показателем для различных заинтересованных в предприятии групп лиц.
Если денежные потоки дисконтируются при помощи ставки процента, отражающей минимальные притязания как акционеров, так и кредиторов, то величина приведенной чистой прибыли будет характеризовать ценность совокупного капитала предприятия (Gesamtkapitalwert). Она является важнейшей целевой величиной для инвесторов и руководства предприятия. В рамках системы управленческого учета ценность совокупного капитала предприятия выражается целевым показателем расчетной (калькуляционной) прибыли с капитала (расчетная прибыль + расчетный процент на инвестированный, необходимый для осуществления производства собственный и заемный капитал).
Если из ценности совокупного капитала предприятия вычесть ценность заемного капитала (в упрощенном виде: выплаты, связанные с возмещением затрат на заемный капитал), то полученная величина будет характеризовать ценность собственного капитала (Eigenkapitalwert) предприятия. В этом случае она может служить в качестве максимизируемого целевого показателя для акционеров как инвесторов и тем самым для руководства предприятия. Особенно большое значение этой величине, также называемой ценностью акционеров (Shareholder Value), придается в экономической теории и практике США.
В традиционном управленческом учете отсутствует соответствующий показателю ценности собственного капитала целевой показатель превышения за период, поскольку в определяемую за период расчетную прибыль не входят расчетные проценты, представляющие собой начисленные на весь необходимый для предприятия капитал (собственный и заемный) минимальные проценты. Если из расчетной прибыли на совокупный капитал вычесть расчетные проценты на заемный капитал за период, то можно получить расчетную прибыль на собственный капитал за период (расчетная прибыль + расчетный процент на собственный капитал).
После вычета из ценности собственного капитала дивидендов, отражающих притязания собственников капитала, ценность капитала принимает форму так называемой чистой (остаточной) ценности предприятия (Residualer Unternehmungskapitalwert). Притязания акционеров регулируются договорным путем на базе оценки номинальной, реальной либо рыночной стоимости капитала предприятия. Такая чистая ценность капитала представляет собой высшую денежную цель руководства предприятия, если исходить из того, что прибыль, остающаяся после удовлетворения притязаний кредиторов на выплату минимального процента и инвесторов - на минимальный дивиденд, будет находиться в полном распоряжении обоих главных субъектов - акционеров и персонала, особенно руководства предприятия. Таким образом, чистая ценность капитала предприятия является наиболее подходящей денежной целью с точки зрения как собственников капитала, так и персонала предприятия, в особенности его руководства. Она базируется на чистых доходах будущих периодов - на ожидаемых поступлениях денежных средств по периодам за вычетом: выплат по наиболее эффективным с точки зрения рынка капиталов инвестиционным проектам; выплат процентов и дивидендов по обязательствам предприятия перед собственными акционерами и кредиторами; платежей по заработной плате, окладам и социальному обеспечению; платежей за использованные материалы, энергию, а также налогов и прочих платежей.
Чиста ценность предприятия может быть рассчитана и путем дисконтировани непосредственно чистых превышений поступлений над выплатами будущих периодов. Чистые превышения отличаются от совокупных превышений за период на величину минимальных дивидендов, процентов по заемному капиталу и платежей, связанных с собственным и заемным капиталом.
В управленческом учете чистой ценности капитала предприятия соответствует целевой показатель расчетной чистой прибыли (дохода).
Равенство чистой ценности капитала предприятия нулю свидетельствует о том, что результаты будущей деятельности предприятия способны удовлетворить в денежной форме только минимальные требования заинтересованных в предприятии групп лиц. В этом случае могут быть выполнены только договорные обязательства перед акционерами и кредиторами. Если же чистая ценность капитала предприятия больше нуля - это говорит о том, что часть прибыли после выполнения минимальных обязательств перед акционерами и кредиторами остается в распоряжении предприятия. Наконец, чистая ценность капитала предприятия меньше нуля означает, что результат будущей деятельности предприятия не позволит удовлетворить даже минимальные денежные требования инвесторов и других заинтересованных в предприятии групп.
Увеличение чистой ценности капитала предприятия непосредственно вызывает увеличение ценности собственного (акционерного) капитала. Это означает, что после удовлетворения минимальных требований заинтересованных в успешной деятельности предприятия групп и после выполнения договорных обязательств перед акционерами и кредиторами предприятие будет обладать дополнительной ценностью. В соответствии с концепцией ценности акционерного капитала (в американском варианте) такой прирост ценности увеличивает доходы лишь акционеров и называется вновь созданным акционерным доходом (Shareholder Value Creation). Однако такой положительный эффект может быть достигнут только в результате совместных усилий акционеров и персонала предприятия. Поэтому авторская концепция распределения доходов базируется на том, что полученный прирост ценности капитала должен быть употреблен на пользу всем заинтересованным в предприятии лицам и инвесторам, а не только акционерам.
Этот прирост должен быть распределен между акционерами, руководством и персоналом и, кроме того, использован для укрепления позиций предприятия в качестве инструмента всех заинтересованных в нем групп лиц.
Использование полученного прироста чистого дохода согласно концепции автора служит:
Принципы распределения чистого дохода на предприятии устанавливаются заранее на договорной основе.
Концепция использования чистого дохода, остающегося в распоряжении предприятия, должна быть принята на предприятиях любого типа, управляемых как менеджером-собственником, так и наемными менеджерами. И на предприятиях с присутствием в наблюдательных советах представителей персонала, и на предприятиях, где этого нет, при определении критериев инвестирования, выплат дивидендов и материального стимулирования необходимо воспитывать готовых к риску инвесторов и высококвалифицированных менеджеров, деятельность которых хорошо мотивирована.
Если ожидается снижение чистой ценности капитала предприятия, то следует либо принимать меры для повышения эффективности работы, либо ограничивать притязания акционеров и персонала, либо реорганизовывать предприятие в целом или его отдельные подразделения, либо перемещать производство в другие страны, либо закрывать предприятие.
При стремлении к максимальной ценности капитала прагматически руководствуются ценностью совокупного капитала, определяемой на базе смешанной ставки расчетного процента. Данный подход особенно незаменим, когда нельзя точно определить источник финансирования для оцениваемого инвестиционного объекта: отдельного вложения, инвестиционной программы, подразделения предприятия или предприятия в целом.
В этом случае, однако, остается нерешенным вопрос оптимизации структуры финансирования и тем самым издержек капитала, с точки зрения инвестора собственного капитала. Поэтому идеальной высшей денежной целью предприятия считается ценность собственного (акционерного) капитала или чистая (остаточная) ценность капитала предприятия. Эти цели связаны одна с другой с точки зрения их достижения, поскольку увеличение (снижение) ценности собственного капитала непосредственно влечет за собой увеличение (снижение) чистой ценности капитала предприятия и наоборот. Однако они существенно различаются по лежащим в их основе концепциям использования дохода: в соответствии с концепцией чистой ценности капитала использование последней нацелено не только на владельцев собственного капитала, но и на персонал и руководящие кадры предприятия, а также через стратегическое усиление предприятия учитываются интересы прочих общественных групп.
Таким образом, предприятие, являющееся центром действий, интересов и договоров, можно определить и как социально-техническую систему, в которой в целях максимизации ценности капитала или в крайнем случае расчетной прибыли (стоимостные, монетарные цели) и с учетом целей социальной сферы (социальные цели) и прочих требований внутренней и внешней среды (рамочные условия) производятся товары и услуги (материальные цели), удовлетворяющие спрос со стороны.
Выделим важнейшие группы целей, необходимые для успешного функционирования и развития предприятия (рис.4б).
Материальные цели (цели достижения определенных материальных результатов), к которым относятся будущая продуктово-рыночная программа предприяти (в дальнейшем для краткости - продуктовая программа). Материальные цели могут иметь также и стоимостное выражение. Материальные цели достигаются посредством реализации мероприятий (целей-действий);
Стоимостные (денежные) цели: ожидаемые в будущем финансовые результаты (например, ценность капитала, расчетная и балансовая прибыль) или отдельные компоненты этих финансовых результатов (поступления и выплаты, выручка от реализации продукции, издержки, доходы и затраты), а также необходимый для существовани предприятия уровень ликвидности и компоненты ликвидности (наличие оборотных средств, поступления и выплаты денежных средств).
Стоимостные цели могут характеризоваться абсолютными и относительными показателями (например, годовая прибыль и рентабельность). Стоимостные цели реализуются только через достижение материальных целей и целей-действий.
Социальные цели (гуманитарные цели) - желаемые в будущем взаимоотношения между людьми как на самом предприятии, так и с общественностью вне предприятия. Социальные цели обуславливают модель поведения по отношению к персоналу, лицам и общественным группам в подсистемах самого предприятия и ко внешней среде. Отчасти это поведение закреплено законодательно. Речь идет как о денежных, так и неденежных целях (например, уровень доходов персонала, интересная работа, культура предприятия, идентификация работников с предприятием и его целями, имиджем предприятия, защита окружающей среды).
Социальные цели могут быть достигнуты через реализацию материальных, стоимостных целей и прочих целей-действий.
Вследствие постоянных изменений внешней и внутренней среды такие свойства предприятия, как гибкость и приспособляемость, приобретают важное значение в качестве особых, лежащих в другой плоскости рассмотрения целей.

Рис. 46. Смысл, цели и условия существования предприятия как общественного института
Наконец, следует выяснить, могут ли все первичные цели быть достигнуты непосредственно как цели-действия, или это требует предварительного проведения специальных целевых мероприятий с использованием ресурсов.
С точки зрения масштабности можно выделить экстремальные и уровневые цели, а с точки зрения их временного горизонта - цели, достигаемые на определенный момент (точечные цели) и цели, действующие в течение определенного периода (траекторные цели).
При конкурентной экономике все цели можно характеризовать также в сравнении с целями предприятий-конкурентов как цели, обеспечивающие конкурентные преимущества.
Содержание, масштабность и временной горизонт целей верхнего уровня определяются в основном интересами высшего руководства предприятия. Особое значение имеет при этом их видение будущего, т.е.
концентрированное выражение желаемого состояния предприятия в будущем: смысл его существования, высшие цели и уровень притязаний. Видение детализируется в дальнейшем в так называемой целевой картине предприятия (Leitbild), а также в принципах предприятия и принципах управления им. Высшие цели, видение, целевая картина, принципы предприятия и принципы управления образуют предмет политики предприятия.
К высшим целям предприятия должны относиться также и жизненно важные, кардинальные ограничения (условия), определяемые законодательством и общественным мнением, в частности:
В интересах самого предприятия для достижения его главной цели - успешного функционирования и развития - соблюдение этих внешних условий на практике означает некоторые добровольные ограничения.
Общество требует от собственников и руководителей предприятия принять на себя ответственность за планируемые и фактически совершенные действия, чтобы в свою очередь доверять и содействовать предприятиям. Усиливающееся негативное воздействие предприятий на окружающую среду, процессы концентрации в экономике, а также проблемы, связанные с отделением прав собственности от управления, все настойчивее призывают руководство предприятий к диалогу. Сегодня особенно важно объяснять и обсуждать принимаемые на предприятии решения и совершаемые действия, доводить их до сведения общественности и на самом предприятии, и вне его.
б) Связи между целями
Цели могут быть взаимосвязаны по-разному. Различают вертикальные и горизонтальные связи между целями. Вертикальные связи между целями можно представить в виде объективных соподчинений целей разного уровня, как соотношение целей и средств. Цель более низкого уровня является средством достижения цели более высокого уровня.
Вертикальные связи позволяют формировать иерархию целей в виде дерева целей. Горизонтальное разделение целей на главные и дополнительные основано на субъективных оценках лиц, принимающих решения. Как по горизонтали, так и по вертикали могут возникать дополнительные связи между целями, обусловленные областью принятия соответствующих решений. Кроме того, цели могут находиться по отношению одна к другой в состоянии взаимодополнения, идентичности, нейтральности, конкуренции и противоречия. Установить характер связей между целями можно только при знании конкретной ситуации принятия решений.
Высшие, или генеральные цели предприятия формулируются в процессе переговоров между лицами, принимающими решения на самом предприятии, а отчасти и вне его. Процесс целеобразования на предприятии является процессом согласования целей в результате конфликтов и компромиссов между заинтересованными в предприятии лицами или общественными группами. Поэтому с точки зрения процесса целеобразования под предприятием часто понимают некую коалицию людей и их групп.
Высшие цели предприятия: цели доходности и ликвидности, материальные и социальные цели должны быть преобразованы в операциональные подцели-задания для исполнителей, на базе которых затем формируются программы (цели-действия, комплексы задач). Программы реализуются посредством мероприятий и операций в рамках установленных ограничений по издержкам или заданий по выручке от продаж. Разукрупнение целей проводится по всем уровням в соответствии с действующей организационной структурой предприятия. Таким образом, совокупность целей предприятия и их связей образует структуру целей предприятия, котора может быть представлена в виде дерева целей.
1.1.2.2.2. Система потенциала и процессов предприятия
Цели предприятия реализуются через воздействие элементов потенциала на объекты. Предприятие как центр действий (процессов), ориентированных на цели, представляет собой целеориентированную структуру потенциала и процессов. Совокупность этих элементов можно назвать организацией предприятия.
Хотя процессы связаны с потенциалом, элементы организации можно рассматривать отдельно, с одной стороны, целеориентированную структуру потенциала (систему потенциала; организационную структуру), с другой - целеориентированную структуру действий (операциональную систему; организацию процессов).
Элементами системы потенциала являются персонал, средства производства и их комбинации. Потенциал может характеризоваться качественными и частично количественными параметрами. К элементам потенциала относятся также запасы и производственные мощности, которыми предприятие распоряжается, как правило, в течение длительного периода.
В отличие от средств производства только люди со своей инициативой и волей являются субъектами оригинальных действий, особенно оригинальных процессов целеобразования. Из средств производства только машины обладают непосредственной производительностью, земля и здания - лишь косвенной.
Элементы потенциала находятся между собой в пространственной и иерархической связях, как правило, редко изменяющихся в течение длительных периодов. Между людьми складываются межличностные, социальные связи.
Целеориентированная структура потенциала, включающая человеческий фактор и предназначенная для существования в течение относительно длительного периода, называется организационной структурой предприятия.
Все задачи, решаемые на предприятии, должны быть распределены между людьми и средствами производства во времени и пространстве и выполняться ими посредством специфических действий (процессов). Наименьшая способная к самостоятельным действиям организационная единица называется базисной системой. Такие базисные системы, связанные различными отношениями соподчинения в более крупные промежуточные системы, образуют в совокупности иерархическую организационную систему предприятия.
При этом базисные и промежуточные системы формируются по уровням предприятия, сферам деятельности, видам работ, объектам деятельности и субъектам предприятия. В зависимости от вида, числа и способа связей между промежуточными системами различают следующие основные модели организационной структуры предприятия:
Потребность в принятии решений и распределении обязанностей между членами организационных единиц предприятия регулируется путем установления вида информационной деятельности. Связи партнеров по информации образуют коммуникационную структуру предприятия. Если две организационные единицы одного уровня или большее их число получают право участия в принятии решения или право принятия решения и распоряжения по отношению к сотрудникам другой организационной единицы, то возникает матричная, или векторная организационная структура.
Соединение трудового потенциала и средств производства должно происходить в определенной последовательности, образующей систему процессов (операционную систему). Операционная система также структурируется во времени и пространстве в зависимости от специфики целей. Сами целенаправленные операции и их последовательность называются мероприятиями. В процессе деятельности, связанной с информацией, материальными и номинальными благами, осуществляемой в определенной последовательности, образуются информационные, материальные и денежные потоки.
Целеориентированная структура процессов в достаточно продолжительном периоде характеризует организацию процессов на предприятии. Для реализации различных, прежде всего регулярно повторяющихся и рутинных задач процессы взаимодействия конкретных элементов потенциала с информацией, материальными и денежными факторами должны быть упорядочены во времени и пространстве.
Целеориентированные структуры процессов, ограниченные во времени, образуют проекты, участники которых формируют для реализации этих проектов новую временную организационную единицу.
Операционные системы могут образовываться также по видам процессов (например, процессы сбыта, производства и снабжения), объектам действий (например, информационные процессы), сферам деятельности (например, национальные или международные процессы снабжения или информационные процессы), а также по субъектам действий (процессы, осуществляемые человеком, и машинные процессы) (рис. 5).

Рис. 5. Процесс планирования на промышленном предприятии с функциональной организационной структурой
1.1.3. Промышленное предприятие и предприятие по оказанию услуг
На рис. 6 представлена система промышленного предприятия как целеориентированная структура потенциала, процессов и объектов и ее подсистемы.

Рис. 6. Промышленное предприятие как система
Существуют различные классификации промышленных предприятий.
С точки зрения производства как конкретной подсистемы предприятия можно выделить важнейшие элементарные типы предприятий с одним значимым производственно-хозяйственным признаком, характеризующим выход, процесс и вход. Для оценки проблем предприятия и подходов к их решению, а также для характеристики предприятий с одинаковыми или схожими признаками, формируют различные типы комбинаций с одним ведущим признаком.
Рассматриваемые в дальнейшем системы планирования и контроля относятся как к промышленным предприятиям с единичным производством, так и к предприятиям с серийным и массовым типами производства.
На предприятиях по оказанию услуг выделяются такие же, как и на промышленных предприятиях, подсистемы. Только вместо подсистемы производства материальных благ в зависимости от специфики задач анализируются подсистемы складирования и отгрузки, транспортировки или другие специфические операционные комплексы, например ремонт и обслуживание оборудования, автоматизированная обработка информации, консультирование и т.д.
В любом случае независимо от типа предприятия планирование и контроль на нем являются центральными задачами руководства.

Системный анализ характерных признаковсистемы планированияи контроля /планово-отчетной системы
Дитгер Хан 'ПиК: Планирование и контроль: концепция контроллинга'I. Основы
3. Система планирования и контроля / система планов и отчетов предприятия
3.2. Системный анализ характерных признаков системы планирования и контроля / планово-отчетной системы
Согласно системному подходу система планирования, или система планов, должна обладать целенаправленностью, целостностью или полнотой, а также специфическим описанием и целеориентированной структурой. Система планирования и контроля должна быть наделена определенной степенью гибкости. Как источник актуальной информации для руководства предприятия она сама является предметом металланирования.
Важнейшими требованиями, предъявляемыми к системе планирования и контроля, и одновременно ее признаками являются следующие:
(1) Целенаправленность
Цели верхнего уровня предприятия - исходный пункт всего процесса планирования и контроля, а также его результат. Формирование отдельных разделов общего плана или частных планов должно вытекать из целей верхнего уровня предприятия (материальных, стоимостных и социальных) и, наоборот, после проверки возможностей достижения этих целей сводиться к ним. Планы служат инструментом наглядного представления целевых показателей и возможностей их достижения, а отчеты - инструментом наглядного представления фактического уровня достижения целей.
Планово-контрольные расчеты должны строиться на основе важнейшей стоимостной цели - стремления к возможно более высокому финансовому результату с учетом других целей и прежде всего цели обеспечения ликвидности. Планово-контрольные расчеты должны помогать менеджерам принимать решения, проводить мероприятия и осуществлять контроль, ориентируясь на показатели результата и ликвидности, а также должны способствовать росту ответственности за конечные результаты деятельности во всех подразделениях предприятия.
(2) Целостность и полнота
При помощи системы планирования и контроля руководство предприятия получает информацию о свершившихся и будущих событиях, которая отражает экономические процессы и взаимосвязи предприятия и рынка.
Однако только совокупность взаимопересекающихся планов дает системное представление о событиях и процессах. Поскольку процессы разработки различных разделов плана взаимозависимы, то система планов только в том случае позволит сделать содержательные выводы, когда она будет полной.
Планово-контрольные расчеты должны обеспечивать эффективное планирование и контроль финансового результата и его компонентов с учетом взаимопересекающихся целей, потенциалов и мероприятий во всех подсистемах и на предприятии в целом.
(3) Структуризация планов по содержанию, масштабам и временным параметрам
Процессы планирования и отдельные планы характеризуются содержанием, объемом и параметрами времени. При этом следует начинать с желаемого выхода, т.е. со специфицированных планов, поскольку таким образом в значительной степени определяются сами процессы и требуемый выход.
С точки зрения содержания планы должны быть проблемно-ориентированы.
С точки зрения масштаба представления и степени детализации представляемой информации в зависимости от целевого' назначения планов и потребностей менеджеров различают укрупненные (грубые) и детализированные (уточненные) планы.
С точки зрения временных параметров (срочности) различают краткосрочные (на один год и меньше), среднесрочные (на 3-5 лет) и долгосрочные (на 5-10 лет и более) планы с соответствующими плановыми периодами. При планировании специальных объектов (проектов) в качестве плановых периодов иногда выделяют подготовительный период и эффективный период (период осуществления).
Планово-контрольные расчеты должны обладать проблемно-ориентированной информативностью. Это достигается при использовании, по возможности, количественно выраженных агрегированных экономически значимых показателей. Планово-контрольные расчеты как количественное выражение процессов планирования и контроля могут быть детальными и грубыми (предварительными), кратко-, средне- и долгосрочными. Причем долгосрочное планирование всегда будет грубым.
(4) Целеориентированная интеграция разделов плана (частных планов)
Планы и лежащие в их основе процессы планирования и контроля должны быть интегрированы с ориентацией на цели, т.е. все они должны быть содержательно связаны одни с другими.
а) Содержательная интеграция
Содержательна интеграция плановых задач и субъектов, отвечающих за их решение, осуществляется в рамках организационной структуры. Организационная структура предприятия и система планирования, т.е. организационная и плановая пирамиды, должны при наложении одна на другую совпадать по структуре и контурам.
Планово-контрольная информация, подготавливаемая руководителями на всех уровнях организационной пирамиды для решения задач соответствующего блока, и, следовательно, планы и отчеты должны содержательно и с привязкой к проблемам согласовываться одни с другими как по горизонтали, так и по вертикали, а по некоторым объектам планирования (например, по проектам) - и по диагоналям. Показатели должны содержательно агрегироваться при переходе с одного уровня управления на другой, более высокий. Отдельные разделы плана представляют собой в системе планирования содержательный взаимосвязанный информационный концентрат.
б) Интеграция во времени
В зависимости от регулярности осуществления процессов планирования и контроля различают непериодическое (нерегулярное, от случая к случаю) и периодическое (регулярно повторяющееся, текущее или стандартное) планирование.
Периодическое планирование в зависимости от последовательности временных периодов может быть скользящим (с перекрывающими один другой периодами) или последовательным (рис. 14).

Рис. 14. Виды планирования во временной последовательности
в) Содержательная и временная интеграция
Целеориентированное согласование всех разделов плана по содержанию и во времени может осуществляться последовательно или синхронно. Это означает, что содержание двух или более планов может согласовываться одно с другим следующим образом:
Взаимозависимость всех структурных подразделений предприятия обусловливает и согласование всех планов. Обычно такое согласование проводится по ступеням управления (последовательно).
Процесс планирования, в котором на предприятии участвует множество лиц, осуществляется, как правило, комбинированно "сверху вниз и снизу вверх" в соответствии с так называемым принципом встречного потока. Представители как минимум двух уровней управления должны согласовать свои цели и представления о путях их достижении в ходе многократно повторяющихся совещаний (плановых конференций), являющихся основой формирования и утверждения плана (рис. 15а).

Рис. 15а. Комбинированное планирование "сверху вниз" и "снизу вверх"
При комбинированной форме содержательной и временной интеграции разделов плана следует начинать с первичного, или исходного, плана, являющегося базой для разработки одного или нескольких вторичных (производных) планов, на основе которых в свою очередь могут разрабатываться другие планы. Относительно первичных и производных планов следует различать два случая: 1. Первичный план может быть грубым предварительным планом, из которого вытекают все производные детализированные планы. Обе эти формы планирования различаются только степенью абстракции или детализации. Первичным планом подобного рода является, например, план финансовых результатов предприятия в целом как часть высшего целевого планирования.
2. Первичный план может быть доминирующим планом, который в краткосрочном периоде требует подстраивания под себя производных (вторичных) планов, последние в этом случае будут подчиненными планами. Первичным доминирующим планом может быть план соответствующего "узкого места" на предприятии. Такие виды планов представлены на рис. 15б. При наличии доминирующих планов необходимо руководствоваться законом выравнивания (сглаживания) планирования в течение периода краткосрочного действия доминирующего плана (узкого места). При долгосрочном воздействии узкого места правило выравнивания планирования свидетельствует о том, что имеется тенденция приведения узкого места к уровню других сфер предприятия (согласование).

Рис. 15б. Виды планирования в их ранговой последовательности
Путем такого двух- или многоступенчатого согласования планов нельзя добиться оптимального в строгом смысле этого понятия плана предприятия (общего решения). Однако разработать единый (общий) план предприятия в процессе синхронного планирования практически вообще невозможно: слишком велико число влияющих факторов и ограничений, которые должны быть приняты во внимание. Кроме того, слишком детализированное синхронное планирование может ограничить самостоятельность менеджеров и оказать на них демотивирующее воздействие. Однако на основе разумного отбора и упрощения при помощи моделей предприятия необходимо пытаться синхронизировать разработку и согласование отдельных многопериодичных планов. Если на предприятии вынуждены осуществлять последовательное планирование, то все равно необходимо стремиться к по меньшей мере частично квазисинхронному планированию, реализуемому в форме конференций и совещаний по планированию и контролю (см. часть V, раздел 1.1.3.). Как правило, при этом формируются обратные связи, действующие в течение нескольких циклов планирования.
Для того чтобы планово-контрольные расчеты стали инструментом управления предприятием на всех уровнях, они должны быть построены по меньшей мере в виде периодической информационной системы, имеющей пирамидальную структуру и передающей снизу вверх систематически агрегируемые от одного уровня управления к другому и обладающие концентрированной информативностью показатели. При скользящем планировании планово-контрольные расчеты отличаются особой интегрированностью по содержанию и во времени.
Важное место при согласовании планов в подразделениях предприятия и между ними занимают плановые расчеты, отражающие влияние показателей результата и ликвидности на предприятие в целом. Расчетное и балансовое планирование финансового результата, а также финансовое планирование выполняют естественную функцию интеграции и координации целевых планов и планов мероприятий в подразделениях предприятия.
(5) Гибкость, актуальность, эффективность
Чтобы успешно выполнять свое предназначение в качестве инструмента управления, система планирования и контроля должна отличаться гибкостью, актуальностью и экономичностью.
Гибкостью система планирования и планов обладает тогда, когда она может приспосабливаться к изменениям внутренней и внешней среды предприятия. При проведении крупных реорганизаций система планирования в любом случае должна быть приспособлена к новой организационной структуре. Для повышения уровня гибкости системы планирования рекомендуется разрабатывать альтернативные планы.
Требование актуальности системы планирования и контроля относится к выходу, осуществлению и входу процесса переработки информации.
Учет этих требований не должен приводить к формированию такой системы планирования и контроля, издержки, связанные с планированием и контролем которой превышали бы получаемый от ее внедрения эффект. Необходимость совершенствовать систему планирования и контроля должна быть обусловлена улучшением положения с прибылью и ликвидностью предприятия.
При формировании системы планирования и контроля нельзя переходить некоторые границы, за которыми начинается "избыток планирования", сковывающий инициативу и снижающий мотивацию персонала.
Для создания и успешного функционирования системы планирования и планово-контрольных расчетов на предприятии должны быть созданы определенные предпосылки:
Кадровые, т.е. готовность руководства управлять предприятием в рамках системы планирования и контроля на основе четко сформулированных высших целей и принципов управления.
Организационные, т.е. дееспособная организация предприятия. Органы управления и организационные единицы, образующие соответственно плановую и организационную пирамиды, должны перекрывать друг друга. Процесс организации планирования должен идти параллельно с разработкой системы планов и утверждаться перед внедрением последней.
Информационные, т.е. наличие эффективного инструментария для сбора, переработки и передачи планово-контрольной информации.
К такому инструментарию относятся:

Словарь терминов
Дитгер Хан 'ПиК: Планирование и контроль: концепция контроллинга'Приложения
Словарь терминов
Авансовые издержки (Vorleistungskosten). Издержки на предыдущих стадиях производственного процесса.
Баланс движения имущества и капитала (Bewegungsbilanz). Отражает изменения по позициям следующих друг за другом годовых балансов, что позволяет определить выплаты и поступлени за период; называется также третьим годовым отчетом предприятия.
Балансовый валовой (брутто) результат (bilanzielles Bruttoergebnis). Вся валовая прибыль/ убыток предприятия, полученная в текущем хозяйственном году. Этот показатель также называют результатом предприятия (Unternehmungsergebnis), годовым излишком/дефицитом (Jahresuberschuss/ Fehlbetrag),
Балансовый чистый (нетто) результат (bilanzielles Nettoergebnis). Балансовая прибыль/убыток, в которой учтены прибыли/убытки, переходящие с прошлого года, и обязательные отчисления в резервные фонды; используется для выплаты дивидендов, увеличения резервов.
Бизнес (Geschaft). В значениях "коммерческая сделка", "коммерческая деятельность", "коммерческое предприятие". Бизнес может структурироваться на продуктово-рыночные комбинации или бизнес-единицы: отдельные сделки, поля, сегменты (области) бизнеса.
Бизнес-стратегии (Geschuftsstrategien, Geschaftsfeldstrategien). Генеральная программа действий предприятия, устанавливающая стратегические цели, ресурсы и последовательность действий в отношении бизнес-единиц; существуют различные виды бизнес-стратегий: нормативные, частные, комбинированные.
Бюджетирование на нулевой базе (Zero-Base-Budgeting). Один из методов снижения косвенных затрат в функциональных подразделениях предприятия; основан на отказе от экстраполяции прошлых данных о затратах и планировании, если исходить из предположения, что деятельность подразделения начинается как бы заново.
Ведомость учета затрат (Betriebsabrechnungsbogen). Основной методический инструмент, используемый в системе учета затрат по элементам и местам их возникновения и представляющий собой в общем случае таблицу, в которой по горизонтали располагаются места возникновения затрат, а по вертикали - элементы затрат.
Видение предприятия (Vision). Желаемое, выраженное в концентрированной форме будущее предприятия; ориентир развития.
Внепроизводственные затраты и доходы (Betriebsfremder Aufwand und Ertrag). Не связанные с производством профильных товаров затраты и доходы; результаты финансовых операций, осуществляемых помимо основной производственной деятельности предприятия.
Внешняя среда предприятия (Unternehmungsumwelt). Совокупность внешних по отношению к предприятию условий и институтов. Различают среду экономическую, политическую, социальную, технологическую и т.п.
Внутризаводская кооперация (innerbetriebliche Leistungen). Работы и услуги, которые выполняются и предоставляются одними местами возникновения затрат (МВЗ) другим МВЗ.
Вторичные издержки (sekundare Kosten). Затраты, которые в процессе разнесения были отнесены с одних МВЗ на другие.
Выплаты (Auszahlungen). Непосредственный расход денежных (платежных) средств без учета кредитных операций. Показатель, используемый в финансовом и инвестиционном планировании.
Выпуск (Leistung). Материальный результат производства за период; характеризуется показателями объема произведенной продукции (работ, услуг) в натуральном и стоимостном выражении.
Выручка (Erlas). Средства от продажи продукции и за предоставленные услуги.
Гибкий расчет (учет) на базе полных плановых издержек (flexible Vollplankostenrechnung). Метод планирования косвенных (накладных) расходов, заключающийся в параллельном использовании как схемы отнесения всех (полных) затрат на продукт, так и схемы разделения затрат на постоянные и переменные.
Гибкий расчет (учет) на базе предельных плановых издержек (flexible Grenzplankostenrechnung). Метод планирования косвенных (накладных) расходов, заключающийся в отказе от использования схемы отнесения всех (полных) затрат на продукт. При этом постоянные затраты учитываются единым блоком как затраты периода, а по продукту выделяют только предельные (переменные) затраты.
Группа мест возникновения затрат (Kostenstellengruppe). Объединяет несколько мест возникновения затрат в соответствии с организационной структурой предприятия и служит для укрупненного учета затрат.
Денежный поток (Cash-flow). В общем виде - превышение суммарных наличных денежных средств предприятия над его наличными расходами; показатель, используемый в расчетах ликвидности предприятия.
Дефицит (Unterdeckung). Превышение денежных выплат над поступлениями, недопокрытие активов.
Дифференцированна косвенная калькуляция (differenzierte Zuschlagskalkulation). Метод калькулирования себестоимости, при котором для различных групп косвенных затрат выбираются различные коэффициенты их распределения на продукты (различная база распределения косвенных затрат).
Доход (Ertrag). Средства, получаемые от всех видов деятельности предприятия за период; показатель, используемый в расчетах прибылей и убытков.
Затраты (Aufwand). Средства, идущие на осуществление всех видов деятельности предприятия за период; показатель, используемый в расчетах прибылей и убытков.
Издержки (Kosten). Средства, идущие на осуществление нормальной производственной и сбытовой деятельности предприятия; показатель, используемый в расчетах себестоимости, объемов производства, цен и выручки. При переводе термины "издержки", "затраты" и "расходы" использовались как синонимы, хотя в немецкой литературе в действительности таковыми не являются.
Издержки административные (Venvaltungskosten). Косвенные расходы, возникающие в сфере управления предприятием и относимые на продукцию при расчете полной себестоимости пропорционально производственным издержкам.
Издержки изготовления продукции (Fertigungskosten). Часть производственных затрат, включающая прямую заработную плату основных производственных рабочих и косвенные производственные расходы.
Издержки материальные (Materialkosten). Часть производственных затрат, включающая прямые затраты на основные сырье, материалы и покупные полуфабрикаты, а также косвенные расходы в сфере снабжения.
Издержки производственные (Herstellkosten). Включают затраты на материалы, изготовление, а также специальные прямые затраты.
Издержки сбытовые (Absatzkosten). Специальные прямые затраты в сфере сбыта, а также косвенные расходы, относимые на продукцию при расчете полной себестоимости пропорционально производственным издержкам.
Использование мощностей (Beschaftigungsgrad, Auslastungsgrad). Коэффициент загрузки мощностей, определяемый как отношение фактически использованной и имеющейся (располагаемой) производственной мощности.
Калькуляционные издержки (kalkulatorische Kosten). Расчетные затраты, относимые на продукцию и услуги; в них включаются калькуляционная амортизация (kalkulatorische Abschreibung), калькуляционна арендная плата за пользование собственными помещениями (kalkulatorische Miete), калькуляционная заработная плата предпринимателя в индивидуальных частных предприятиях и товариществах (kalkulatorische Unternehmerlohn), калькуляционные проценты на весь примененный капитал (kalkulatorische Zin-sen), калькуляционный риск (kalkulatorische Wagnis).
Калькуляционный производственный результат (kalkulatorisches Betriebsergebnis). Расчетный финансовый результат основной производственной деятельности предприятия.
Калькуляция делением (Divisionskalkulation). Простой метод калькулирования, при котором все затраты за период делятся на соответствующее количество продукции.
Калькуляция на основе ставок базовых величин (Bezugsgroftenkalkulation). Метод калькулирования, при котором косвенные затраты относятся на продукт через расчетные ставки базовых показателей (величин), специфических для различных мест возникновения затрат.
Конечное, самостоятельное место возникновения затрат (Endkostenstelle, selbstandige Kosten-stelle). МВЗ, затраты которого непосредственно списываются на носители (объекты) затрат - продукт, заказ, услуги и т.п. На практике часто не делают различий между основными и конечными МВЗ, с одной стороны, и обслуживающими и предварительными МВЗ, с другой стороны.
Контроллинг (Controlling). Система интегрированного информационного обеспечения, планирования и контроля. В Германии под контроллингом часто понимают систему управления прибылью предприятия.
Концерн (Konzern). Организационная форма объединени предприятий, остающихся юридически самостоятельными, но передающих часть своей хозяйственной самостоятельности под общее руководство концерна.
Существуют различные классификации концернов. В частности, различают фактические концерны (Organschaft), когда входящие в его состав юридически самостоятельные предприятия практически полностью теряют свою хозяйственную самостоятельность; договорные концерны (Verragskonzern), основанные на договорах между предприятиями; концерны холдингового типа (Holding) и концерны на базе головного (материнского) предприятия (Stammhauskonzern).
Косвенная калькуляция (Zuschlagskalkulation). Метод постатейного калькулирования, при котором косвенные расходы относят на объект калькуляции при помощи соответствующих коэффициентов.
Коэффициент косвенных затрат (Verrechnungssatz, Kalkulationssatz). Ставка накладных расходов; рассчитывается как отношение величины накладных расходов и соответствующего базового показателя, например, для производственных накладных расходов базой является заработная плата основных производственных рабочих, для накладных расходов в сфере управления и сбыта - производственные издержки.
Коэффициент распределения затрат (Kostenverteilungsschlufiel). Коэффициент, показывающий, пропорционально какой величине косвенные затраты распределяются между МВЗ; может выражаться в натуральных единицах (например, численность сотрудников), стоимостных единицах (например, заработная плата) или быть безразмерной величиной.
Культура предприятия (Unternehmungskultur). Исторически обусловленные, сохраняемые и частично формализованные образы мышления, принятия решений и поведения сотрудников предприятия.
Логистика (Logistik). Система интегрированного планирования, организации и контроля материально-вещественных потоков на предприятии в материально-техническом обеспечении, производстве и сбыте, включая поставку готовой продукции покупателю.
Материнское предприятие (Muttergesellschaft). Головное предприятие концерна; предприятие, участвующее в капитале других (дочерних) предприятий.
Место возникновения затрат (МВЗ) (Kostenplatz, Kostenstelle). В иерархии МВЗ на самом нижнем уровне в качестве первичного места учета затрат может быть выбрано рабочее место (Kostenplatz), в общем же случае одно МВЗ может объединять несколько рабочих мест или целый участок, а также соответствовать таким структурным подразделениям, как цех, отдел.
Метод калькулирования (Kalkulationsverfahren). Метод расчета себестоимости объекта калькуляции (например, изделия, партии изделий, заказа).
Миссия (Mission). Общественное предназначение, смысл, главна содержательная цель бизнеса. Термин, по смыслу аналогичный термину "видение", однако используется применительно к отдельным видам (полям) бизнеса.
Многоступенчата калькуляция (mehrstufige Kalkulation). Метод калькулировани с разбивкой по технологическим переделам.
Накладные (косвенные) расходы (Gemeinkosten). Все затраты в зависимости от выбора объекта отнесения затрат разделяются по способу их отнесения на прямые и косвенные. Причем косвенные по отношению к продукту расходы (Gemeinkosten) могут быть как прямыми (direkte Kosten), так и косвенными (indirekte Kosten) по отношению к МВЗ.
Нейтральные затраты и доходы (neutralen Aufwendungen und Enrage). Затраты и доходы, не учитываемые при расчете производственного результата (Betriebsergebnis); они включают обусловленные методом оценки внепроизводственные и экстраординарные (чрезвычайные) нейтральные затраты и доходы. Разность между нейтральными доходами и затратами образует нейтральный результат (neutrales Ergebnis).
Неосновное (обслуживающее) место возникновения затрат (Nebenkostenstelle). МВЗ, которое косвенно (опосредованно ) связано с производством и сбытом продукции и предназначено для обслуживания основных МВЗ, например инструментальный цех, энергообеспечивающая служба, ремонтно-механический цех.
Носитель затрат (Kostentrager). Изделие, продукт, работа, услуга, заказ, партия изделий, программа, на которые списываются затраты. Как синонимы в тексте используются поняти "объект калькуляции", "объект затрат".
Оборачиваемость капитала (Kapitalumschlag). Скорость оборота инвестированного капитала; отношение оборота к инвестированному капиталу; показатель, используемый в системе расчета RoI
Оборот (Umsatz). Объем продаж в стоимостном выражении; объем реализованной продукции, учтенный по отгрузке, по факту выставления счета-фактуры.
Этот показатель используется в расчетах прибылей и убытков.
Оборотные средства (Umlaufvermogen). Быстрореализуемые активы; включают запасы, дебиторскую задолженность, кассовую наличность и некоторые другие элементы.
Обусловленные методом оценки нейтральные затраты и доходы (bewertungsbedingter neutralen Aufwand und Ertrag). Затраты и доходы, по своей природе относящиеся к расчету производственного результата, но не совпадающие с ним по величине, например, величина калькуляционной амортизации в расчетах производственного результата может рассчитываться на базе восстановительной стоимости и, таким образом, отличаться от балансовой амортизации.
Общее место возникновения затрат (allgemeine Kostenstelle). Обслуживающее МВЗ, которое работает преимущественно на все остальные МВЗ (основные и неосновные), например транспортный цех, заводская столовая.
Общее отклонение (Gesamtabweichung). Отклонение по результату производственной программы в целом без анализа факторов, обусловивших появление частных отклонений различного рода.
Общество (Gesellschqft). Правовая форма предприятия. В тексте под обществом понимается, как правило, объединение капиталов в форме акционерного общества или общества с ограниченной ответственностью.
Обязательства (Verbindlichkeiten). Долговые обязательства, кредиторска задолженность предприятия.
Ожидаемые издержки (Soll-Kosten). Плановые затраты, пересчитанные по гибкой смете на фактическую загрузку (выпуск продукции). Иногда этим термином обозначают предельно допустимые затраты.
Основное место возникновения затрат (Hauptkostenstelle). MB3, непосредственно связанное с производством и сбытом продукции, предназначенной для продажи (например, производственный цех, отдел сбыта).
Основные средства (Anlagevemogen). Вещественные, финансовые и нематериальные активы длительного пользования. В качестве синонимов в книге используются термины "основные фонды" и "постоянные активы".
Остаточное превышение (residualer UberschuB). Префицит, излишек, положительное сальдо поступлений и выплат за период за вычетом минимальных дивидендов, процентов за привлеченный капитал.
Отделение (Bereich). Обособленное, имеющее определенную хозяйственную, а в концернах и юридическую самостоятельность подразделение предприятия. В зависимости от целей и выполняемых ролей выделяют: крупные отделения, как правило, дочерние предприятия или промежуточные концерны (Unternehmungsbereiche), продуктовые бизнес-отделения (Geschtiftsbereiche), функциональные отделения (Funktionsbereiche) и региональные или страновые отделения (Regionalbereiche, Landerge-sellschaften). Обычно отделения разрабатывают собственные стратегии.
Отклонение общее (Gesamtabweichung). Отклонение от планового результата выполнения производственной программы в целом без анализа факторов, обусловивших появление частных отклонений различного рода.
Отклонение по загрузке (Beschaftigungsabweichung). Отклонение от планового результата, вызванное изменением загрузки производственных мощностей, вследствие чего происходит перераспределение косвенных затрат по производственным МВЗ; это отклонение идентично "холостым" затратам (Leerkosten).
Отклонение по закупочным ценам (Materialpreisweichung). Отклонение от планового результата, обусловленное изменениями цен на приобретаемые ресурсы.
Отклонение по издержкам (Kostenabweichung). Отклонение от планового результата, обусловленное разницей между переменными нормативными затратами и переменными фактическими затратами; анализируется в отделе закупок и в производственных подразделениях.
Отклонение по ресурсам (Verbrauchsabweichung). Отклонение от планового результата, вызванное изменениями в потреблении производственных ресурсов (материальных, трудовых, времени). В свою очередь эти изменения могут быть обусловлены несоблюдением стандартов, неправильным нормированием и другими причинами.
Отклонение по ценам продажи (Preisabweichung). Отклонение от планового результата, обусловленное изменениями отпускных цен на готовую продукцию и услуги; анализируется в отделе продажи (сбыта).
Отклонени нормативных (плановых) значений от фактических (Sollist-Abweichungen). Комплекс отклонений, рассчитываемых по определенным методикам в зависимости от используемого варианта планирования затрат (прямых и накладных).
Отклонения частные (Teilabweichungen). Отклонения от планового результата, обусловленные действием конкретных факторов: изменением структуры программы, цен, объемов используемых ресурсов.
Первичные издержки (Primarkosten). Затраты, которые при распределении затрат в системе учета по МВЗ были первый раз отнесены на определенные МВЗ.
Переменные издержки (variable Kosten, Produktkosten). Затраты, изменяющиеся в зависимости от уровня загрузки производственных мощностей, например заработная плата основных производственных рабочих, стоимость основных сырья и материалов.
Периодическое планирование (periodische Planting). Регулярно повторяющееся планирование по периодам или на период (месячное, квартальное, годовое).
Планирование (Planting). Согласно авторской концепции ориентированный в будущее систематический процесс принятия решений.
Плановые рамки (Planrahmen). Состав, разделы плана; часто понимаются как регламент по планированию на конкретном предприятии.
Поле бизнеса (Geschdftsfeld). Минимальный объект стратегического планирования, характеризующийс рядом продуктовых, рыночных и организационно-структурных признаков, для которого можно разработать бизнес-план. Поля бизнеса могут объединяться в более крупные образования: сегменты (области) бизнеса.
Политика предприятия (Unternehmungspolitik). Совокупность видения, генеральных целей, принципов ведени бизнеса и управления персоналом. Часто политикой предприятия называют также совокупность решений, принимаемых высшим руководством и ориентированных на достижение прежде всего генеральных целей предприятия. Политика предприятия является выражением его философии.
Попроцессный учет издержек (Prozesskostenrechnung). Калькулирование затрат по производственным процессам (операциям); проводится аналогично калькулированию на основе ставок базовых величин для непроизводственных МВЗ, где все работы (процессы, операции) характеризуются соответствующими базовыми показателями.
Портфельная матрица (Portfolio). Инструмент стратегического планирования, позволяющий позиционировать и анализировать объекты планирования (поля бизнеса, регионы, страны, проекты и др.) в системе координат "рост рынка - относительная доля рынка" (матрица Бостон Консалтинг Групп) или "привлекательность отрасли - относительные конкурентные преимущества" (матрица Мак-Кинси).
Постоянные издержки (Fixkosten). Затраты, не изменяющиеся в зависимости от уровня загрузки производственных мощностей (например, арендная плата, амортизационные отчисления, оклады руководителей и т.д.). В качестве синонимов используются термины: "условно-постоянные затраты", "структурные затраты", "затраты на поддержание готовности к производству".
Поступления (Einzahlungen). Приход денежных (платежных) средств без учета кредитных операций.
Потенциал (Potentiate). Персонал, средства производства и их комбинации, позволяющие превращать ресурсы, поступающие на вход производственной системы, в готовые продукты и услуги на выходе. В книге под потенциалом понимаются прежде всего персонал и производственные мощности предприятия. Целевая структура потенциала предприятия соответствует его организационной структуре.
Предельные издержки (Grenzkosten). Переменные (продуктовые) затраты, приходящиеся на единицу продукции, сохраняют свое значение независимо от объема производства.
Предприятие (Unternehmung). Правовая форма бизнеса: фирма, корпорация, концерн, общество и социально-техническая система, место создания результата - фабрика, завод.
Приход (Einnahmen). Средства, равные сумме поступлений и увеличения дебиторской задолженности (или уменьшения кредиторской задолженности).
Продукт (Produkt). Изделие, работа, услуга, предлагаемые в качестве товара на рынке. Продукты, объединенные по определенным признакам, образуют продуктовые группы и продуктово-рыноч-ные комбинации.
Производственный учет (Kosten/Erlasrechnung). Учет издержек и выручки, ориентированный на соответствующих менеджеров предприятия; в книге часто используется как синоним термина "управленческий учет".
Прямые издержки (Einzelkosten, direkte Kosten). Затраты, прямо относимые на продукт или место возникновения затрат.
Раскладка затрат (Kostenumlage). Расчетная процедура, представляющая собой списание затрат одних МВЗ (обслуживающих, предварительных) на другие МВЗ (как обслуживающие, предварительные, так и основные, конечные); осуществляется для других МВЗ в соответствии с выполненными работами и предоставленными услугами; является вторым этапом расчетов на основе ведомости учета затрат и результатов по элементам и местам их возникновения.
Распределение затрат по местам их возникновения (Kostenverteilung). Осуществляетс в соответствии с принципом причинности (Verursachungsprinzip) в системе учета затрат и представляет собой первый этап расчетов на основе данных ведомости учета затрат по элементам и МВЗ.
Расходы (Ausgaben). Средства, равные сумме выплат и прироста кредиторской задолженности (или уменьшения дебиторской задолженности).
Расчет коэффициентов косвенных затрат (Kostenverrechnung). Ставки косвенных (накладных) расходов определяют с целью расчета себестоимости продукции на основе метода косвенной (постатейной) калькуляции; представляет собой третий этап расчетов на основе данных ведомости учета затрат по элементам и МВЗ.
Расчет (учет) по местам возникновения затрат (Kostenstellenrechnung). Один из блоков системы учета затрат и результата; позволяет определить коэффициенты косвенных затрат с целью их последующего отнесения на продукт.
Расчет (учет) по носителям затрат (Kostentrugerrechnung). Один из блоков системы учета затрат и результата; включает калькулирование себестоимости единицы продукции (услуг) и расчет результатов производственной деятельности за определенный период.
Расчет (учет) по элементам затрат (Kostenartenrechnung). Один из блоков системы учета затрат и результата; включает разделение затрат на прямые и косвенные, а также постоянные и переменные.
Расчет производственного результата за период (Kostentrugerzeitrechnung, kurzfristige Erfolgs-rechnung). Один из блоков системы учета затрат и результата; позволяет определить прибыль/убыток от основной производственной деятельности за период.
Расчет сумм покрытия (Deckungsbeitragsrechnung). Система расчета результата в условиях неполной загрузки мощностей. Результат получается как разность между величиной общей суммы покрытия по производственной программе за период и блоком постоянных затрат. Различают одноступенчатую (einstufige) и многоступенчатую (mehrstufige) схемы расчета: при многоступенчатом расчете блок постоянных затрат структурируется на составляющие (например, прямые постоянные затраты по продукту, постоянные затраты по подразделению или центру прибыли, общие постоянные затраты) и поэтапно вычитаются из суммы покрытия I с выделением промежуточных значений сумм покрытия II, III и т.д.
Данные показатели используются как критерии оценки эффективности продукта, мероприятий или подразделений.
Региональные стратегии (Regionalstrategien). Стратегии в отношении регионов и стран сбыта продукции и размещения производств.
Результат хозяйственной деятельности (Ergebnis des Wirtschaftsprozesses). Финансовый результат хозяйственной деятельности предприятия, принимающий различные формы: суммы покрытия, производственного результата, результата предприятия и др.
Рентабельность инвестированного капитала (Return on Investment, Rol). Отдача на инвестиции; система показателей эффективности деятельности предприятия, его подразделений, видов бизнеса, отдельных проектов. Рассчитывается как произведение показателей рентабельности оборота и оборачиваемости капитала при помощи дерева Rol.
Рентабельность оборота (Umsatzgewinnrate). Коэффициент прибыли с оборота, удельный вес чистой прибыли в общей сумме оборота; показатель, используемый в системе расчетов Rol.
Руководство (Fuhrwg). Осуществляемый людьми (руководителями различных уровней) информационно-коммуникационный процесс при проведении планирования, регулирования и контроля; в книге используется как синоним терминов "управление", "менеджмент".
Себестоимость (Selbstkosten). Полная себестоимость единицы продукции (серии, партии, заказа и т.п.); включает производственные издержки и затраты в сфере управления и сбыта.
Создание стоимости (Wertschopfung). Чистая продукция, вновь созданная, добавленная стоимость. Вновь созданные на каждом этапе воспроизводственного процесса стоимости образуют "цепочку стоимости".
Специальные прямые издержки (Sondereinzelkosten). Имеются в виду специальные прямые затраты по продукту, например, в сфере производства это могут быть лицензионные платежи, относимые на конкретный продукт, в сфере сбыта - затраты на спецупаковку или фрахт.
Ставка машино-часа (Maschinenstundensatz). Стоимость единицы времени работы оборудования; рассчитывается по специальной методике и служит дл определения затрат на изготовление путем умножения ставки машино-часа на продолжительность рабочей операции.
Структурные отклонения (Programmabweichung). Отклонения от планового результата, обусловленные структурными (количественными) сдвигами в производственной программе, анализируются на уровне руководства продуктовой группы.
Сумма покрытия (Deckungsbeitrag). Показатель, рассчитываемый для единицы продукта как разность между ценой продажи и его предельными (переменными) издержками; данный показатель при определенных условиях может интерпретироваться как критерий оценки выгодности продукта дл предприятия; общая сумма покрытия на программу за период определяется как разность между совокупной выручкой от реализации за период и совокупными переменными издержками за период.
Суммарная косвенная калькуляция (summarischen Zuschlagskalkulation). Метод калькулирования, при котором для всех косвенных затрат выбирается один и тот же коэффициент.
Сфера возникновения затрат (Kostenbereich, Kostenstellenbereich). Объединяет несколько групп МВЗ в соответствии с организационной структурой предприятия и является самой крупной единицей в системе учета затрат по местам их возникновения. Как правило, выделяют функциональные сферы возникновения затрат: материально-техническое обеспечение, маркетинг, производство, управление, сбыт, НИОКР, персонал и др.
Сценарий (Szenario-Technik). Метод прогнозирования, позволяющий на основе количественной и качественной информации разрабатывать альтернативные картины будущего состояния внешней среды.
Точка безубыточности (Break-even Point). Минимальный объем продаж, необходимый для покрытия всех затрат предприятия при заданной цене; определяется как усредненно по предприятию в целом, так и по отдельным продуктам и продуктовым группам.
Требования (Forderungen). Долговые обязательства, дебиторска задолженность предприятию.
Удельная сумма покрытия (spezifischer Deckungsbeitrag). Показатель, рассчитываемый как отношение абсолютной величины суммы покрытия для единицы продукта к величине некоторого показателя, характеризующего наличие "узкого места" в сфере производства или сбыта продукции.
Участие (Beteiligung). Инвестирование долевого или акционерного капитала в другое предприятие с приобретением прав на управление им. Как правило, под участием понимаются инвестиции, обеспечивающие контрольный пакет акций.
Учет и отчетность (Rechnungswesen). Систематический учет, контроль и оценка всех хозяйственных операций предприятия в соответствии с законодательными требованиями и стандартом предприятия; термин, объединяющий понятия бухгалтерского, финансового и управленческого учета и отчетности; делится на внешний, т.е. финансовый учет и отчетность, рассчитанные на внешних субъектов предприятия, и внутренний - управленческий учет, ориентированный на менеджеров предприятия.
Учет на базе оборота (Umsatzkostenverfahren). Метод определения производственного результата, в соответствии с которым выручка от реализации фактически проданных изделий сравнивается с фактическими издержками производства и реализации этой продукции.
Учет на базе совокупных издержек (Gesamtkostenverfahren). Метод составления отчета о прибылях и убытках, в соответствии с которым общим затратам за период, дифференцированным по видам, противопоставляется вся произведенная в данном периоде продукция, включая прирост запасов готовой продукции на складе и увеличение незавершенного производства.
Философия предприятия (Unternehmungsphilosophie). Выражение общих или согласованных между различными участниками принятия решений верхнего уровня ценностных представлений.
Финансовое хозяйство (Finanzwesen). Финансы, финансовая система предприятия; этот термин часто употребляетс как синоним термина "финансовый учет" (Finanzrechnung).
Функциональные стратегии (Funktionsbereichsstrategien). Стратегии функциональных сфер деятельности предприятия; различают стратегии НИОКР, стратегии маркетинга и сбыта, стратегии производства, стратегии в отношении персонала и др.
Целевая картина (Leitbild). Концепция бизнеса, документ, содержащий качественно выраженную совокупность генеральных целей и принципов предприятия, конкретизирующих его видение.
Цели материально-вещественные (Sachziele, Leistungsziele). Цели, выражаемые натуральными показателями по достижению материальных, физических результатов производства и деятельности; цели в области рынков и производства продуктов и оказания услуг; целевая продуктовая программа или программа услуг предприятия.
Цели социальные (Sozialziele). Будущее состояние конкретного сотрудника, групп людей на предприятии и вне его; частично регулируются законодательством; могут выражаться в материально-вещественной и стоимостной форме.
Цели стоимостные, монетарные (Wertziele, monetare Ziele). Будущий результат в денежной (стоимостной) форме (ценность капитала, калькуляционная и балансовая прибыль) или компоненты результата в денежной форме (выручка и издержки, затраты и доходы, приход и расходы, поступления и выплаты). Термин "монетарный" чаще всего используется при финансовом планировании, а "стоимостной" - при планировании выпуска и издержек, прибылей и убытков.
Ценность акционерного/собственного капитала (Sharenholder/Eigenkapitalwert). Показатель, характеризующий эффективность использования акционерного/собственного капитала предприятия в долгосрочном плане; определяется путем вычитания из показателя ценности совокупного капитала приведенных (дисконтированных) поступлений и выплат по заемному капиталу; является целевым критерием оценки деятельности предприятия для акционеров и пайщиков (Eigenkapitalgeber).
Ценность заемного капитала (Fremdkapitalwert). Показатель, характеризующий эффективность использования заемного (стороннего) капитала предприятия в долгосрочном плане; определяется путем вычитания из показателя ценности совокупного капитала приведенных (дисконтированных) поступлений и выплат по акционерному/собственному капиталу; является целевым критерием оценки деятельности предприятия для кредиторов (Fremdkapitalgeber).
Ценность капитала (Kapitalwert). Показатель, характеризующий эффективность деятельности предприятия в долгосрочном плане с точки зрения различных групп субъектов (акционеров/пайщиков; кредиторов, персонала, высшей администрации); определяется путем дисконтирования различных денежных потоков (превышений соответствующих поступлений над выплатами), возникающих в результате деятельности предприятия в течение рассматриваемого периода.
В зависимости от целей использовани показатель ценности капитала принимает форму ценности совокупного капитала, ценности акционерного/собственного капитала; ценности заемного капитала и чистой ценности капитала предприятия. Используется в качестве целевого показателя в стратегическом планировании и планировании инвестиций.
Ценность совокупного капитала (Gesamtkapitalwert). Показатель, характеризующий эффективность деятельности предприятия в целом в долгосрочном плане без учета структуры капитала; определяется путем дисконтирования всех (совокупных) денежных потоков (превышений поступлений над выплатами) по ставке процента, удовлетворяющей минимальные требования акционеров/ пайщиков, кредиторов, руководство предприятия; служит в качестве целевого показателя дл инвесторов и высшего руководства предприятия.
Центр издержек (Cost Center). Хозяйственно самостоятельное децентрализованное подразделение предприятия, отвечающее за внутризаводские поставки, прежде всего за номенклатуру и издержки.
Центр прибыли (Profit Centre). Хозяйственно самостоятельное децентрализованное подразделение предприятия, отвечающее за все внутренние и внешние (рыночные) результаты своей деятельности, прежде всего за оборот, прибыль, рыночную долю. Центры прибыли ориентированы на рынок.
Чистая ценность капитала предприятия (residualer Unternehmungskapitalwert). Показатель, характеризующий эффективность деятельности предприятия в долгосрочном плане с точки зрения собственников капитала, персонала и руководства предприятия; представляет собой остающуюся в распоряжении предприятия чистую приведенную (дисконтированную) стоимость всех будущих денежных потоков предприятия; определяется путем вычитания из показателя ценности собственного капитала величины обязательного минимального дивиденда, обеспечивающего возврат инвестиций собственникам капитала.
Штаб-квартира (Zentrale). Местонахождение правления и центральных управленческих служб концерна. В качестве штаб-квартиры может выступать холдинговое общество, материнское или головное предприятие концерна.В единичном предприятии под штаб-квартирой понимается офис, заводоуправление, дирекция.
Эквивалентное калькулирование (Aquivalenzziffernkalkulation). Метод калькулирования с использованием коэффициентов эквивалентности; простой метод калькулирования, при котором коэффициенты эквивалентности отражают соотношения между стоимостью производства различных разновидностей (сортов) продукта.
Экстраординарные затраты и доходы (ausserordentlicher Aufwand und Ertrag). Чрезвычайные затраты и доходы, обусловленные чрезвычайными обстоятельствами, например пожаром, а также случайные и не относящиеся к данному периоду затраты и доходы.

Содержание, размерность и временной горизонт целей предприятия
Дитгер Хан 'ПиК: Планирование и контроль: концепция контроллинга'II. Характеристика интегрированных ориентированных на результат и ликвидность планово-контрольных расчетов
2. Цели предприятия: результат и ликвидность как отправной пункт создания системы планово-контрольных расчетов
2.2. Содержание, размерность и временной горизонт целей предприятия
2.2.1. Результат и рентабельность
2.2.1.1. Содержание целей результата и рентабельности
При планировании с современных позиций в качестве результата хозяйствования предприятия в будущих периодах (по годам) можно рассматривать показатель ценности капитала, охватывающий дисконтированные по выбранной ставке процента (норме дисконта) поступления и выплаты или сальдо платежей по годам в рассматриваемом периоде.
Ценность капитала можно определить по формуле

где С0 - ценность капитала; Et - поступления в период t; At - выплаты в период t; N - число периодов; t - текущий индекс периода (t = 0, .... N); q - фактор дисконтирования, или сложный декурсивный коэффициент (1 + i); i - ставка процента, выраженная в десятичных дробях, р/100; р - ставка процента.
Различают чистую (остаточную) ценность предприятия, ценность собственного (акционерного) капитала и совокупного капитала (см. часть I, раздел 1.1.2.2.1; часть Ш, разделы 2.2 и 3.1.3.3.2). Если при расчете чистой ценности предприятия в поступления и выплаты за период включают вce платежи, связанные с собственным и заемным капиталом, то при определении ценности собственного капитала учитывают только платежи, связанные со сторонними инвесторами. При расчете ценности совокупного капитала в поступлениях и выплатах анализируемых периодов не принимаются во внимание платежи, связанные со всеми инвесторами. Структура и издержки финансирования учитывают по взвешенной расчетной ставке процента.
Ценность капитала предприятия можно определить и на базе балансовой прибыли (см. также часть Ш, раздел 3.1.3.3.2).
Применительно к годовому периоду или внутригодовым периодам различают три абсолютных и при относительных понятия прибыли в качестве характеристики позитивного результата.
Абсолютная ( полученная или планируемая) прибыль может быть выражена через следующие виды прибыли (рис. 26).

Рис. 26. Различные аспекты понятия прибыли
Калькуляционная (расчетная) прибыль - самое узкое из представленных понятий прибыли. Это прибыль от реализации производственной программы предприятия при использовании соответствующего необходимого для производства капитала.
Балансовая прибыль (балансовая валовая прибыль, годовое превышение, прибыль до образования резервов) отличается от расчетной прибыли на величину нейтрального результата (внепроизводственного, финансового, чрезвычайного).
Интерес представляет, кроме того, годовое превышение как результат от инвестированного всеми инвесторами капитала. Расширенное таким образом понятие позитивного финансового результата есть прибыль с вложенного капитала.
Если отнести прибыль к капиталу, то можно говорить о рентабельности капитала (часто просто рентабельности), если к обороту, то - о рентабельности оборота (норме или доле прибыли в обороте). Рентабельность капитала часто рассматривается в качестве существенной цели деятельности предприятия.
При расчетах рентабельности капитала в знаменателе используются показатели как совокупного, так и собственного (акционерного) капитала. При выборе числителя исходят из принципа соответствия. Показателю собственного капитала в знаменателе соответствует в качестве числителя только показатель валовой (балансовой) прибыли, поскольку годовое превышение после вычета из него процентов на заемный капитал можно отнести к собственному капиталу.
Отношение валовой прибыли (G ) или годового превышения (JU) к собственному капиталу (ЕК) называется рентабельностью собственного капитала (REK):

В качестве числителя при расчете рентабельности совокупного капитала подходит только показатель балансовой прибыли с вложенного капитала (балансовая прибыль плюс проценты на заемный капитал (FKZ).
Отношение прибыли с капитала к совокупному капиталу (К) называется рентабельностью совокупного капитала (Rv):

Рентабельность в пассиве баланса показывает процент на весь имеющийся в распоряжении предприятия капитал без его деления по источникам происхождения на собственный (ЕК) и заемный (FK).
Если при расчете рентабельности рассматривать актив баланса, то можно определить рентабельность имущества. Она показывает процент на капитал (IK), инвестированный на предприятии в виде основных (AV) и оборотных (UV) средств, независимо от источников его происхождения.
Рентабельность совокупного капитала (Кк).и рентабельность инвестированного капитала (RIK) не идентичны, если прибыль с капитала (GIK) рассчитывается только для определенной, "работающей" на предприятии части имущества. Это может быть, например, в случае, когда прибыль с капитала определяется только по необходимой для производственного процесса его части.

Рентабельность инвестированного капитала, рассчитываемая применительно к различным объектам (системе, подсистеме, потенциалу) и в различной форме, в США носит название Return on Investment (Rol). Рентабельность инвестированного капитала можно определять при помощи показателей оборота или выручки (Е) и рассчитанных на этой основе показателей рентабельности оборота

RoI, несмотря на снижающуюся норму прибыли в обороте, может расти, поскольку негативное воздействие падающей рентабельности оборота компенсируется ускорением оборачиваемости капитала, и наоборот. Формула RoI служит для руководства предприятия внутренним инструментом контроля и управления инвестированным капиталом, правда, без учета влияния финансирования, т.е. без учета возможностей финансирования, издержек финансирования и тем самым без учета структуры капитала.
2.2.1.2. Критерий результатной цели
Наряду с определением содержания цели (качественная конкретизация) необходимо установить масштабы цели (количественая конкретизация). С точки зрения результата в зависимости от желаемой величины результата (прибыли или убытка) различают несколько типов целевых критериев, из которых ниже будут рассмотрены только максимизация и лимитирование прибыли.
Критерий максимизации прибыли имеет в специальной литературе и многочисленных противников, и многочисленных защитников.
При рассмотрении критериев, или измерителей цели, будут использоваться показатели абсолютной прибыли.
В качестве высшей цели деятельности предприятия рассматривается стремление к максимизации ценности капитала в реальных условиях хозяйствования, т.е. в условиях ограниченности и неопределенности информации, различной скорости адаптации к изменениям и т.д., или, помимо прочего, стремление к максимизации расчетной прибыли по периодам в рамках измеряемого ценностью капитала роста предприятия. При этом необходимо учитывать дополнительные условия, или ограничения, в частности минимальные ставки процента на работающий на предприятии капитал, минимальные ставки заработной платы, узкие места в сферах сбыта, производства и снабжения и другие ограничения. Среди названных дополнительных условий первые являются результатом переговоров и складываются на практике с учетом ситуации на рынках капитала, рабочей силы и валютных рынках; другие ограничения формируются в зависимости от конъюнктуры на рынках сбыта и снабжения и ситуации на самом предприятии (см. часть III, раздел 2.2).
Максимизация расчетной прибыли наиболее целесообразна с точки зрения оптимизации структуры капитала при условии, что процент на собственный капитал не равен проценту на заемный.
Стремление к максимизации балансовой прибыли можно также рассматривать в качестве целевого критерия при некоторых дополнительных условиях. Инвесторы акционерного капитала могут максимизировать балансовую прибыль при условии, что будут удовлетворены и другие заинтересованные группы.
Таким образом, критерий максимизации прибыли может быть задан в качестве условия поддержания равновесия предприятия.
В самом простом случае выручка и издержки зависят от количества одного вида продукта х.


Особо отметим, что доля постоянных затрат в совокупных издержках не оказывает никакого влияния на состояние равновесия.
В модели принятия решений стремление к прибыли фиксируется в целевой функции, ограничения учитываются как дополнительные условия.
Лимитирование прибыли может зависеть от многих причин. Первая причина - трудность точного определения максимума. Для этого должны быть известны функции предельных издержек и предельной выручки. Но если для однопродуктового предприятия предельные издержки еще можно определить, то для многопродуктового предприятия, как правило, нет. Для упрощения можно допустить, что известна линейная функция издержек.
Другая причина - стремление предприятия к безопасности, поскольку использование всех шансов на прибыль одновременно увеличивает риск конкуренции, к тому же нужно учитывать возможную негативную реакцию общественности при максимизации прибыли в ситуации ограниченной конкуренции.
После принятия в качестве цели на период показателя удовлетворительной (или нормальной) прибыли, т.е. соответствующей уровню притязаний прибыли, ее величину устанавливают в качестве заданной (константы) и рассматривают как исходный пункт при комбинированном возвратно-поступательном планировании. Переменными величинами будут необходимые для достижения заданной прибыли объемы ресурсов.
Лимитированную прибыль определяют часто как минимальную прибыль, которую необходимо достичь или превысить. В модели принятия решения минимальная прибыль часто устанавливается в качестве дополнительного условия при достижении других целей, например максимизации оборота.
Максимизацию прибыли предприятия в целом следует задавать с учетом структуры хозяйственных процессов на предприятии в качестве высшей цели. Другие цели принимаются при этом как дополнительные условия или ограничения. В долгосрочном плане наряду с максимизацией финансовых результатов по периодам нужно стремиться к максимизации ценности капитала.
С точки зрения техники планирования целесообразно использовать критерий лимитирования прибыли в качестве главной цели предприяти в смысле достижения некоторого обязательного объема минимальной прибыли. Критерий максимизации прибыли должен использоваться для оценки и отбора альтернатив (например, инвестиционных объектов).
Причем в некоторых случаях можно сознательно отказаться от максимизации прибыли как цели в пользу других целей, например, если предприятие не располагает детальными, практичными, интегрированными оптимизационными моделями. С другой стороны, лимитирование прибыли не может использоваться для сравнения и ранжирования альтернатив при отсутствии других критериев выбора, по меньшей мере один из которых задан в качестве экстремальной цели (см. часть I, раздел 2.4).
Таким образом, целесообразно использовать несколько целевых показателей прибыли с дифференциацией их по видам измерителей.
2.2.1.3. Временной аспект результатной цели - ценность капитала и цели по периодам
Чтобы сформулировать цель, нужно определить временное пространство или период ее достижения. По количеству и продолжительности периодов различают:
(1) краткосрочный и среднесрочный период получения прибыли (от 1 до 5 лет);
(2) долгосрочный период получения прибыли (5 и более лет).
При рассмотрении нескольких периодов интерес представляет измерение прибыли и ее компонентов в их абсолютном значении по периодам. Для оценки совокупной прибыли необходимо ее приведение за различные периоды к определенному или к настоящему моменту. Отдельные показатели прибыли по периодам должны дисконтироваться на рассматриваемый период (см. часть II, раздел 2.2.1.1).

Рассчитанная на базе показателей поступлений и выплат формула имеет следующий вид (см.часть II, раздел 2.2.1.1):

Последний рассматриваемый период n в любом случае ограничен плановым горизонтом предприятия. Но нужно иметь в виду, что по мере увеличения числа периодов размер плановой прибыли будет характеризоваться все большей степенью неопределенности. Число периодов, для которых устанавливается цель по прибыли, зависит от требований операциональности задания цели.
При среднесрочном или даже долгосрочном многовариантном планировании прибылей и убытков, балансовом и финансовом планировании на уровне предприятия в целом, на базе рассмотренных выше плановых показателей прибыли могут быть рассчитаны для различных вариантов экономического развития предприятия и сравнены один с другим показатели ценности капитала. Такой способ целесообразно использовать по крайней мере при оценке эффективности покупки предприятий и реализации крупных инвестиционых проектов.
Для устранения влияния на прибыль проводимых предприятием мероприятий балансовой политики ценность капитала рассчитывают на базе показателей поступлений и выплат (см. часть III, раздел 3.1.3.3).
При оценке альтернативных стратегических и оперативных планов и отдельных чисто финансовых мероприятий интерес представляет экономический эффект альтернатив как на определенный момент, выражаемый показателем ценности капитала, так и за определенные периоды, выражаемые годовыми, квартальными и месячными показателями прибыли и ликвидности.
2.2.2. Ликвидность
Под ликвидностью понимают платежеспособность предприятия в каждый рассматриваемый момент, т.е. состояние его текущих средств. Ликвидность выражается следующей основной формулой:
Остаток текущих средств на начало периода + поступления (за период) - выплаты (за период) =остаток текущих средств на конец периода.
Ликвидность может быть представлена фактическим значением, ожидаемым (прогнозным) значением и плановым или нормативным значением.
Резервом ликвидности в узком смысле называют установленную по желанию в целях безопасности существования предприятия минимальную величину ликвидности (минимальна наличная сумма платежных средств). В широком смысле под резервом ликвидности часто понимают и сумму легкореализуемых в краткосрочном периоде активов (например, ценных бумаг и некоторых векселей) и даже неиспользованные кредитные линии.
Строго говоря, предприятие только тогда платежеспособно, когда сумма производимых в каждый момент выплат не превышает сумму приходящихся на этот же момент поступлений и остатка переходящих платежных средств.
Из практических соображений платежеспособность рассматривается не в каждый данный момент, а за определенный период (квазимомент платежей), например за день, декаду, квартал. Для этого сопоставляют остаток платежных средств на начало периода с суммой поступлений и выплат за период:


Платежеспособность является важнейшим условием существования предприятия. Поэтому она задается в качестве обязательной дополнительной цели предприятия.Так, правление в соответствии с законом об акционерных обществах обязано в случае неплатежеспособности предприятия или его сверхзадолженности заявить об открытии процедуры банкротства.
Ликвидность, определяемая путем сопоставления фактических потоков поступлений и выплат с учетом переходящего остатка платежных средств, как это представлено выше, называется фактической, или актуальной, ликвидностью и является предметом финансового планирования. Кроме того, на практике для оценки финансовых рисков используют показатели так называемой структурной ликвидности (показатели вертикальной и горизонтальной структуры баланса).

Сопоставления плановых показателей с фактическими и прогнозными
Дитгер Хан 'ПиК: Планирование и контроль: концепция контроллинга'VII. Планирование и контроль в системе управления концерном Сименс
7. Оперативное краткосрочное планирование и контроль
7.2. Сопоставления плановых показателей с фактическими и прогнозными
Сопоставления "план-факт"
Плановые показатели сравнивают с фактическими в течение всего финансового года и после его завершения. Критерием оценки достигнутых значений показателей являются данные принятого бюджета, который остается неизменным в течение всего финансового года и отражает то, что наметили центральное правление и отделения в начале года. Он задает ориентацию на успех бизнеса и не корректируется, даже если происходят события, ставящие под вопрос успешное исполнение утвержденного бюджета.
Однако нельзя рассматривать бюджет как что-то неизменное даже при изменившихся условиях. Хотя руководители отделений обязаны даже при изменении условий по возможности достичь намеченных целей, приняв соответствующие меры, например своевременно уменьшив объем потребляемых ресурсов, если оборот против ожидаемого снижается, но лишь в той степени, в какой можно избежать ошибок в управлении. В таких случаях следует принять новый план, при помощи которого можно отреагировать на изменившиеся условия "предпринимательским образом".
Поэтому изменение соотношения показателей еще не дает повода к корректировке бюджета, но служит для анализа отклонений. Причем отклонения являются сначала "нейтральными по оценке" и только в экономическом контексте подвергаются "позитивной или негативной критике".
Ожидаемое выполнение бюджета
Для эффективного управления прогноз выполнения бюджета необходим, чтобы информировать руководство отделений или концерна в течение финансового года о том, какое воздействие оказывают последние события, не предусмотренные бюджетом, на ключевые показатели. Поэтому отделения три раза в год представляют полный отчет об ожидаемом выполнении запланированных ключевых показателей по бизнес-плану, бюджету и годовому отчету (балансу).
Кроме того, в промежуточных месячных отчетах даются оценки ключевых показателей, по которым в существующих условиях следует ожидать изменений по сравнению с предыдущим месяцем. Тем самым руководство быстро получает информацию раннего предупреждения. Эта информация отражает прежде всего отклонения по объемам оборота и прибыли.

Специфические субъекты ПиК
Дитгер Хан 'ПиК: Планирование и контроль: концепция контроллинга'V. Организация и автоматизированная обработка информации в системе ПиК
1. Организация ПиК
1.1. Специфические субъекты ПиК
1.1.1. Штабной или центральный отдел планирования на предприятии
Эти отделы обслуживают прежде всего высшее руководство предприятия, а также руководителей других подразделений при осуществлении ими плановой и контрольной деятельности.
В то время как штабной отдел планирования на предприятии выполняет исключительно задачи консультационного характера, центральный отдел планирования обладает также директивными полномочиями.
Такие централизованные службы планирования на предприятии наряду с разработкой и дальнейшим совершенствованием системы ПиК могут выполнять перечисленные ниже задачи:
(1) Формальные задачи:
Формальные требования фиксируются во внутрифирменных справочниках, или регламентах по планированию и контролю в форме плановых директив и планов-графиков.
(2) Содержательные задачи:
Поддержка руководителей и их помощников при подготовке и проведении работ по составлению планов и их контролю.
В качестве единой информационной базы центральный отдел планирования на предприятии представляет материалы по анализу и прогнозам динамики состояния внешней среды, а также по анализу деятельности предприятия.
Чтобы облегчить процесс составления планов для высших руководителей предприятия и отделений, можно сформулировать предварительные цели. Руководители и другие работники служб управления могут в случае возникновения сложных проблем при планировании, например при оценке альтернативных проектов планов, прибегнуть к помощи внешних консультантов. Текущий контроль за ходом реализации планов и представление данных об отклонениях осуществляются централизованно. Однако ни в коем случае не следует отстранять руководителей верхнего уровня и их помощников на самом предприятии и в его подразделениях от составления текущих планов и тем более от их согласования, анализа причин отклонений и разработки предложений по корректировке планов и поручать эти работы только сотрудникам центрального отдела планирования. Разработка, согласование и доведение планов до исполнителей - задачи линейных и (или) ключевых и координирующих подразделений; вспомогательный управленческий персонал только оказывает поддержку при разработке и контроле планов. Причем стратегические планы, в первую очередь имеющие высокую степень конфиденциальности (например, если есть потенциальна возможность приобретения доли какого-либо предприятия), разрабатываются исключительно в центральном отделе планирования, который в зависимости от поставленной задачи привлекает специалистов из других подразделений.
Подготовка генеральных целевых планов и стратегических решений для высшего руководства есть ключевая содержательная задача, стоящая перед лучшими специалистами центрального отдела планирования. При этом предполагается, что такие специалисты, кроме прочего, знают основные разделы общефирменного плана, составленного в рамках системы скользящего планирования.
Координация разделов плана и разработка сводного плана.
Обязательно содержательное согласование разделов плана на конференциях по планированию и составление сводного плана, как правило, путем проведения нескольких плановых циклов, частично на основе моделирования при помощи ЭВМ.
Поскольку все объемные и временные планы, для того чтобы быть оцененными с точки зрения финансовых результатов, принимают форму планов издержек, выручки и при необходимости имущества (средств), а ключевые монетарные показатели приводятся в сводных общефирменных планах калькуляционного и балансового результата, координация этих разделов плана, а также связанного с ними контроля неизбежно осуществляется в рамках общефирменного планирования результата (прибыли). Все эти или только некоторые задачи центрального отдела планирования на предприятии могут быть возложены и на отдел контроллинга.
1.1.2. Отдел контроллинга и финансовый отдел
Отдел контроллинга и финансовый отдел могут рассматриваться как специфические субъекты ПиК, ориентированного на показатели результата (прибыли) и ликвидности. Важнейшие задачи отдела контроллинга в настоящее время состоят в выполнении специфических функций ПиК с главной целью - обеспечить получение оптимальной прибыли, а важнейшие задачи финансового отдела - решение специфических задач ПиК с главной целью - обеспечить ликвидность.
Таким образом, на отдел контроллинга и финансовый отдел возлагается реализация различных элементов ПиК, иногда сюда входит проведение первичного учета и решение некоторых административных задач, например страхование.
На основе рассмотренной системы ПиК задачи отдела контроллинга и финансового отдела детально могут быть описаны, как показано ниже, причем данный перечень задач может быть изменен или дополнен индивидуально для каждого предприятия:
(1) Задачи отдела контроллинга (в первую очередь ориентированы на результат):
а) содействие принятию решений при разработке и утверждении текущих планов, т.е. активное участие:
Консультирование и самостоятельное проведение специальных экономических исследований:
б) координация разделов плана и разработка сводного монетарного плана, а при необходимости плана в натуральном выражении; ответственность за проведение на уровне предприятия в целом:
долгосрочного и краткосрочного планирования калькуляционного и балансового результата (прибыли);
долгосрочного производного финансового планирования (совместно с финансовым отделом);
в) осуществление ориентированного на результат контроля:
контроля прибыли в рамках текущих планово-контрольных расчетов и содействие в проведении контрольных проверок;
г) внутрифирменное информационное обеспечение - подготовка сводок плановых и контрольных показателей для руководителей и специалистов подразделений, участвующих в процессах планирования и контроля.
Внешнее информационное обеспечение заинтересованных субъектов о ситуации с прибылью и динамике развития;
д) принятие решений или участие в принятии решений относительно системы, методов и организации контроллинга, прежде всего касающихся системы планирования и отчетности и использования для этих целей ЭВМ.
(2) Задачи финансового отдела (в первую очередь ориентированы на ликвидность):
а) консультирование при составлении и утверждении текущих планов, прежде всего при планировании генеральных целей, иногда и при разработке определенных стратегических планов;
б) финансовое планирование и финансирование:
в) проведение ориентированного на ликвидность контроля:
г) внутрифирменное информационное обеспечение, касающееся ситуации с ликвидностью и ее динамики;
внешнее информационное обеспечение, касающееся экономического и прежде всего финансового развития в рамках поддержания связей с банками, отслеживания ситуации на рынках капитала.
(3) Задачи отдела контроллинга, финансового отдела или другой обособленной службы.
Нижеприведенные задачи могут быть возложены как на отдел контроллинга, так и на финансовый отдел или могут быть переданы другому отделу, подчиняющемуся непосредственно высшему органу управления и отвечающему за всю систему финансово-экономических расчетов на предприятии в целом:
Еще раз следует отметить, что на отдел контроллинга могут быть возложены все формальные задачи центрального отдела планирования на предприятии, а также разработка материалов по прогнозированию и анализу динамики состояния внешней и внутренней среды предприятия.
Отдел контроллинга, таким образом, становится главным координатором общефирменного функционального и бизнес-планирования, долгосрочного и краткосрочного планирования. Кроме того, он обеспечивает обратную связь планирования и контроля; отвечает за получение оптимального финансово-экономического результата и с этой целью занимается подготовкой соответствующей управленческой информации для руководителей всех уровней предприятия, для чего использует базу показателей системы экономических расчетов. Ему может быть подчинен или только внутренний учет, или весь учет, а при необходимости и другие административные функции.
В настоящее время преимущественно на крупных предприятиях проявляется тенденция передавать подготовительные и координационные работы процесса стратегического планирования из отдела контролллинга в центральный отдел стратегического планирования предприятия с подчинением последнего правлению или только председателю правления предприятия.
1.1.3. Комиссии (комитеты) и проектные группы
Для проведения процессов планирования в целом или его разделов: планирования генеральных целей, стратегического, оперативного планирования, а также общефирменного планирования прибыли и финансового планирования - могут быть образованы специальные комиссии (комитеты). К работе в этих организационных единицах, создаваемых на длительный срок, в зависимости от конкретных проблем привлекаются различные руководители и вспомогательный управленческий персонал, причем сами комиссии по планированию могут наделяться разными полномочиями. Такие комиссии проводят конференции (совещания) по планированию и контролю. Возможно проведение специальных совещаний для анализа данных об отклонениях от плана, на которых руководители и специалисты вырабатывают представления о плановых целях и мероприятиях, делают соответствующие доклады и обсуждают их, рассматривают альтернативные варианты планов и координируют действия по их реализации. Необходимую документацию должен готовить центральный отдел планирования или отдел контроллинга, а при необходимости плановые комиссии.
Важнейшими задачами совещаний по планированию являются утверждение и доведение планов до руководителей линейных и функциональных подразделений предприятия. При утверждении планов необходимо участие по меньшей мере руководителей соответствующего уровня, которых эти планы касаются непосредственно.
Персональный состав участников совещаний по планированию зависит от организационной структуры предприятия и принципов управления им, а также от соответствующего объекта планирования. На предприятии с функциональной организационной структурой в состав комиссии и тем самым для участия в совещаниях по планированию, касающихся вопросов планирования генеральных целей, стратегического, оперативного планирования, планирования прибыли и финансового планирования для уровня предприятия в целом, входят:
В целом при решении задач функциональных подразделений представители высшего руководства принимают участие только в совещаниях по подготовке и утверждению планов своего направления. На предприятии с дивизиональнальной организационной структурой в состав комиссии могут входить:
при проведении горизонтальных плановых совещаний (по определенным функциям):
при проведении вертикальных плановых совещаний (по отделениям и дочерним предприятиям):
Полностью централизованное планирование также возможно лишь для определенных комплексов, например крупных объектов стратегического планирования. При решении вопроса о соотношении централизации и децентрализации в планировании определяющее значение имеет принципиальное регламентирование полномочий по принятию решений и подчиненности для субъектов планирования в подразделениях предприятия, а кроме того, важную роль играют вид и значимость соответствующего объекта планирования.
Состав участников совещаний (конференций) по контролю, называемых по психологическим причинам совещаниями (конференциями) по обсуждению финансово-экономических результатов, следует в принципе формировать так же, как и для совещаний по планированию, независимо от того, организовано предприятие по функциональному или дивизиональному принципу. Это вытекает из взаимосвязи планирования и контроля.
Часто совещания по планированию являются одновременно совещаниями по финансово-экономическим результатам, в ходе которых проводится анализ развития за прошедшие периоды.
Как показывают эмпирические исследования, в процессе планирования высшее руководство предприятия и менеджеры подразделений занимаются преимущественно идентификацией проблем, доведением (распределением, постановкой) плановых заданий и утверждением планов. Прочие формальные координационные задачи возлагаются на центральный отдел планирования или контроллинга и частично децентрализованные плановые отделы подразделений. Работа в рамках комиссий по планированию широко используется в настоящее время в хозяйственной практике предприятий промышленности и торговли.
Проектное планирование и отчасти контроль за реализацией проектов осуществляются обычно особыми, проблемно-ориентированными проектными группами. Такие группы - это структурные единицы, создаваемые на длительный срок для решения специальных задач. Если речь идет о мультифункциональных проектах, то в состав проектных групп могут входить представители всех подразделений предприятия. Для крупных мультифункциональных проектов в каждом случае членом проектной группы должен быть сотрудник отдела контроллинга или центрального отдела планирования, чтобы прежде всего можно было обеспечить согласование проектов с общефирменным планом результатов и финансовым планом. Для крупных стратегических проектов участником проектной группы при обсуждении соответствующих вопросов является также руководитель центрального отдела стратегического планирования. Междисциплинарный состав участников проектной группы обеспечивает использование обширных знаний и принятие необходимых обоснованных решений. Утверждение проектных планов и частично контроль за реализацией проектов осуществляются в принципе на совещаниях по планированию и контролю в рамках текущего общефирменного планирования или на специальных совещаниях по стратегическому планированию, или на заседаниях высших органов управления предприятием.
1.1.4. Внешние сервисные организации
Для уменьшения объема задач, возлагаемых на центральные отделы предприятия, в последнее время особенно интенсивно обсуждается вопрос о передаче подготовки решения вспомогательных управленческих задач сторонним консультационным фирмам или индивидуальным консультантам. Передача на сторону таких работ по поддержке управленческой деятельности в принципе целесообразна тогда, когда внешние консультанты могут предложить качественно лучшие и (или) более экономически выгодные условия. А для этого у внешних консультантов должна быть соответствующая квалификация. Кроме того, необходима "передаваемость" самих задач и готовность к этому руководства предприятия. Часто даже рекомендуется подключать внешних консультантов к процессу планирования и контроля. Они могут, например, разрабатывать новую или совершенствовать действующую информационную систему предприятия на базе ЭВМ, а также внедрять ее, как правило, совместно с работниками данного предприятия.
Помимо этого, прежде всего на мелких и средних предприятиях внешним консультантам могут быть переданы текущие вспомогательные задачи. Следует подумать, например, о текущих плановых и отчетных расчетах, которые могли бы выполнять сторонние специалисты. Содержательная подготовка, обсуждение, утверждение, доведение до исполнителей и ответственность за реализацию целевых, стратегических и оперативных планов, в первую очередь планов по прибыли и финансам, для предприятия в целом в любом случае возлагается на руководителей данного предприятия. Следует также проводить совещания по планированию и обсуждению результатов с привлечением внешних специалистов или представителей консультационных фирм.
Преимущества передачи части вспомогательных задач управления на сторону - прежде всего в использовании профессиональных знаний внешних специалистов, которые к тому же объективнее работников предприятия. Однако следует с осторожностью относиться к передаче внутрипроизводственной информации внешним экспертам.

Стоимостные показатели управленческого и финансового учета
Дитгер Хан 'ПиК: Планирование и контроль: концепция контроллинга'II. Характеристика интегрированных ориентированных на результат и ликвидность планово-контрольных расчетов
1. Стоимостные показатели производственного и финансового учета как основа ориентированных на результат и ликвидность планово-контрольных расчетов
1.2. Стоимостные показатели управленческого и финансового учета
Показатели издержек и выручки должны планировать и контролировать руководители всех подразделений предприятия при помощи качественных, количественных (объемных) и временных измерителей. Речь идет прежде всего о показателях издержек, выручки, сумм покрытия и результатов.
Подготовка и обработка количественных показателей затрат и доходов, поступлений и выплат, включая относящиеся к ним изменения запасов, должна осуществляться в подсистемах управленческого и финансового учета, планирования предприятия или, за исключением чисто финансовых задач, в отделе контроллинга. Поддержание по меньшей мере краткосрочной ликвидности, а также обеспечение процессов финансирования и дефинансирования является задачей исключительно финансового учета. Если раньше на переднем плане находился документальный учет, то сегодня для ориентированных на результат и ликвидность планово-контрольных расчетов, служащих в качестве инструмента дифференцированного управления на всех уровнях предприятия, на передний план выходит блок показателей управленческого и финансового учета.
Структура отдельных элементов управленческого и финансового учета должна гарантировать получение информации, необходимой для ориентированного на результат и ликвидность планирования, документирования и контроля во всех подсистемах предприятия. Кроме того, структура финансового и управленческого учета должна гарантировать получение любой информации, которую предприятие обязано предоставлять в законодательном порядке.
Стремление руководства предприятия получать из систем финансового и управленческого учета информацию для оценки влияния процессов, происходящих на предприятии, на результаты и ликвидность обусловливает традиционное разделение области задач управленческого и финансового учета на две главные сферы:
Кроме того, информация обеих сфер необходима руководству при расчетах ценности капитала.
На рис. 23 показано традиционное разграничение задач управленческого (производственного) и финансового учета. В специальной литературе и на практике эти понятия иногда используются как синонимы или в несколько отличной от представленной здесь интерпретации.

Рис. 23. Некоторые области традиционного управленческого и финансового учета с возможностью расчета ценности капитала предприятия
(1) Область расчетов издержек и выручки
Планирование и контроль издержек различного вида, а также инвестированного капитала, выручки, сумм покрытия и расчетной (калькуляционной) прибыли осуществляются на уровнях:
Для целей планирования и контроля расчетной прибыли и ее компонентов, а также, принимая решения, при расчетах издержек оперируют:
При этом проектные или плановые издержки могут быть стандартными (нормативными) и сметными.
Стандартные (нормативные) издержки
используются там, где можно точно рассчитать нормативы затрат на потребление ресурсов в производственном процессе - преимущественно при планировании прямых производственных издержек, таких, как заработная плата и материалы.
Для видов издержек, по которым нельзя рассчитать нормативы (например, накладные производственные издержки и издержки других подразделений предприятия), в качестве плановых используют донные о бюджетных издержках. Сметные издержки - прогнозируемые (в будущем фактические издержки при ожидаемом уровне загрузке мощностей). Их определяют на базе фактических издержек и при фактическом уровне загрузки мощностей за прошедшие периоды.
Отчетность по хозяйственным результатам за период составляют на базе данных о фактических издержках.
Сметная, или плановая, выручка - это ожидаемая в будущем фактическая выручка в определенной рыночной ситуации (с учетом факторов сезонности, конъюнктуры и конкуренции). Ее планируют и контролируют и как валовую (брутто), и как чистую (нетто) выручку.
Издержки, стоимость имущества (фондов) и выручку учитывают и относят на предприятие в целом, его подразделения и продуктовые группы, отражая плановые и фактические издержки по их видам, местам возникновения и носителям.
Таким же образом учитывают издержки и выручку в разрезе потенциала, операций, сегментов рынка и групп потребителей, проектов.
Расчет издержек по видам (элементам затрат) состоит из оценки в натурально-вещественной и стоимостной форме потребленных для целей производства и реализации продукции материалов, товаров и услуг. Для целей планирования и контроля в зависимости от возможностей отнесения издержек тех или иных видов на изделия различают прямые и косвенные (накладные) издержки; в зависимости от поведения издержек при изменении загрузки мощностей (по местам возникновения) - постоянные и переменные (пропорциональные). Если на издержки влияют прочие факторы, возможна их дальнейшая дифференциация.
Расчет издержек по местам их возникновения
(по функциональным сферам, подразделениям и рабочим местам) служит для дальнейшего отнесения накладных расходов на группы изделий и другие объекты калькуляции (носители издержек) и обеспечивает качественные планирование и контроль затрат и доходов, а также позволяет проводить ступенчатый расчет сумм покрытия по подсистемам предприятия.
Расчет издержек по носителям и во времени
(расчет краткосрочных результатов) показывает ( производственный результат за период через сравнение возникших в этом периоде издержек и соответствующей выручки. Краткосрочный результат может быть рассчитан по методу общих издержек или по методу издержек оборота. В рамках расчета по первому методу для определения производственного результата сравнивают показатели оборота (выручки) и изменения запасов незавершенного производства и готовой продукции за период с общими издержками этого периода. В рамках расчета де второму методу для определения производственного результата, напротив, сопоставляют выручку (оборот) за период с издержками реализованной продукции.
Определение расчетного результата и сумм покрытия для предприятия в целом, его подразделений и групп носителей издержек происходит путем сопоставления выручки и издержек в различной форме. Выручка и издержки могут быть отнесены на предприятие в целом, его подразделения и носители издержек по методу гибкого учета полных плановых издержек и более простому методу учета предельных, или прямых издержек.
В рамках первого метода наряду с производственным результатом определяют нетто-результат по группам продуктов.
Особое значение для планирования и контроля производственного результата и сумм покрытия имеет расчет предельных, или прямых, издержек на основе ступенчатогого покрытия постоянных издержек. В рамках учета предельных издержек на носители издержек относят только прямые переменные и косвенные переменные расходы. При использовании метода учета прямых издержек из расчетов исключаются также и косвенные переменные расходы. В обоих случаях не отнесенные на отдельные объекты калькуляции издержки либо суммируются, либо относятся (по принципу причинности) на группы носителей издержек или места возникновения затрат. При этом дополнительно к расчету производственного результата, по возможности, делают расчет соответствующих ступенчатых сумм покрытия.
В качестве инструмента планирования расчет издержек по носителям и во времени может в специфической форме служить и для оценки альтернативных производственных программ.
Калькулирование издержек на единицу продукции (предварительная, промежуточная и фактическая калькуляция) позволяет рассчитать плановые и фактические издержки на единицу произведенной продукции. Калькуляционной единицей в общем случае является конечный продукт (штука, серия, партия, заказ), однако это может быть и полуфабрикат или другой носитель издержек. Такое калькулирование в зависимости от цели возможно по методам расчета на базе полных и неполных издержек. В первом случае издержки на единицу продукции содержат прямые, переменные и постоянные накладные расходы (полную себестоимость), а во втором случае - только прямые или прямые и переменные накладные расходы.
Взаимосвязь подсистем управленческого и финансового учета показана на рис. 24.

Рис. 24. Области расчетов калькуляционного результата
Балансовый и калькуляционный (расчетный) результаты разграничиваются при помощи разделительных счетов, на которых учитываются внепроизводственные, экстраординарные или обусловленные способом оценки результаты. Сумма таких результатов (до уплаты процентов) называется также нейтральным результатом.
(2) Область расчетов затрат и доходов, баланса
Планирование и контроль показателей затрат и доходов, балансовых позиций и балансового результата осуществляется на уровнях:
Для целей планирования и контроля балансового результата и его компонентов интерес представляет плановый баланс и прежде всего отчет о прибылях и убытках, разрабатываемые в рамках торгового и налогового законодательства. Если на предприятии есть подразделения, которые обязаны по закону или имеют объективную возможность составлять собственный баланс, то возникает необходимость в консолидированных расчетах показателей.
Балансовый результат в качестве планируемого может использоваться также при расчетах показателей ценности капитала предприятия.
(3) Область расчетов выплат и поступлений
Планирование и контроль показателей выплат и поступлений, а также резервов платежных средств осуществляется на уровнях:
Данные о поступлениях и выплатах денежных средств в разные периоды можно привести в сопоставимый вид при помощи дисконтирования через расчет ценности капитала.
Для целей планирования и контроля ликвидности и ее компонентов на период и на момент интерес представляет финансовая сводка, т.е. сводка данных обо всех потоках поступлений и выплат денежных средств по текущей хозяйственной деятельности; распределении выплат по инвестициям и поступлений от дезинвестиций, потоков платежей по заемному и собственному капиталу, а также остатках (наличии) платежных средств.
Главная задача финансового учета состоит в обеспечении предприятия капиталом и его распределении таким образом, чтобы одновременно гарантировать его ликвидность и поддерживать стремление к прибыли.
На рис. 20 (часть I, раздел 3.4.1) на принципиальной схеме планирования представлены области и взаимосвязи планово-контрольных расчетов, ориентированных на результат и ликвидность. Система планов показывает, что качественное и количественное планирование при помощи блока стоимостных расчетов направлено на высшую монетарную цель предприятия. Постановка высших монетарных целей, направленность на них всех подсистем планирования, констатация и оценка уровня достижения целей возможны посредством блока планово-контрольных расчетов, ориентированных на результат и ликвидность. Наряду с традиционными методами производственного и финансового учета, к которым относятся также и простые методы расчета эффективности инвестиций, в практике планово-контрольных расчетов используют методы исследования операций, в частности:

Стратегическое планирование
Дитгер Хан 'ПиК: Планирование и контроль: концепция контроллинга'VIII. Создание новой системы управления ОАО Холдинговая компания 'Ленинец'
5. Стратегическое планирование
Стратегическое планирование как составляющая общефирменного планирования охватывает принципиальные жизнеобеспечивающие параметры предприятия, которые должны быть созданы или защищены в долгосрочной перспективе. К таким параметрам можно отнести области бизнеса предприятия, организационную структуру и систему управления, важнейшие продуктовые группы и сегменты потребителей, структуру и объемы потенциала (материальные и финансовые активы, мощности, кадровый потенциал, структуру капитала) и ключевые технико-экономические и финансовые показатели.
В условиях крупного многопродуктового (многоотраслевого) предприятия, как правило, концерна или холдинга задача разработки стратегического плана чрезвычайно усложняется из-за большого числа продуктовых групп, рыночных сегментов и других факторов, с которыми должно считаться предприятие в рыночной среде. Развитие таких факторов (рыночная конъюнктура, конкуренция, наличие и стоимость ресурсов) неодинаково в разных областях деятельности компании. Кроме того, сами области бизнеса имеют различную ценность с позиций возможного успеха и соответственно вклада в общие результаты деятельности предприятия и потребности в ресурсах. Поэтому в отличие от мелкого или среднего предприятия с узкой номенклатурой продукции и небольшим числом рынков на крупном многопродуктовом предприятии с точки зрения стратегического планирования имеют в виду разработку ряда стратегических планов отдельных областей бизнеса, стратегических планов функциональных сфер деятельности и самостоятельных в хозяйственном и правовом отношении подразделений (дочерних предприятий), крупных проектов, имеющих общефирменное значение, и сведение их в некий общий документ, который можно назвать стратегическим планом компании.
В отечественных условиях стратегическое планирование должно быть направлено прежде всего на поиск путей, с одной стороны, сохранения ключевых областей деятельности и прогрессивной технологической и научной базы, а с другой - на поиск новых рыночных ниш, которые дадут новый импульс в развитии предприятия.
Эти задачи могут решаться путем одновременного планирования "сверху вниз" и "снизу вверх", т.е. когда высшая администрация компании методологически и организационно руководит разработкой планов нижестоящих уровней. А на последних выдвигаются цели, предлагаются стратегии и мероприятия в общеконцерновый план, которые подлежат оценке и обобщению со стороны высшего руководства. Таким образом, процесс стратегического планирования становится двусторонним и итеративным. Он базируется на общих целях концерна и дочерних предприятий - сохранение потенциала ключевых областей бизнеса и его развитие (или создание) в новых областях.
В Холдинговой компании "Ленинец" процесс стратегического планирования состоит из ряда этапов.
Разработка стратегического плана холдинга представляет собой типичный организационный проект. Поэтому, как для любого проекта, для проекта разработки стратегического плана первоначально создали временную рабочую группу (ВРГ), подчиняющуюся непосредственно президенту компании и состоящую из ведущих специалистов разного профиля (разработчиков, производственников, сбытовиков, экономистов, юристов), включая внешних консультантов. В задачу ВРГ прежде всего входило методическое и организационное обеспечение и руководство разработкой стратегического плана (разработка методики, вопросников и формуляров, сбор и обработка документов, проведение расчетов, консультирование подразделений). Сообщения о ходе и результатах работы ВРГ регулярно заслушивались и обсуждались на заседаниях стратегического совета и правления компании.
Наиболее важен первоначальный этап определения областей бизнеса, идентификация и анализ нынешних стратегических позиций и перспектив. Трудность этого этапа в том, что необходимо было разработать классификатор и систему критериев, а затем проанализировать несколько десятков продуктовых групп на предмет их отнесения к той или иной СХЕ.
Для оценки имеющихся в настоящее время и потенциально интересных для "Ленинца" областей бизнеса была разработана система критериев, которая позволила отнести СХБ в ту или иную группу стратегической важности (рис. 4).
| Сегодняшние ключевые области | Рынок стабилен. Большая емкость рынка. Стабильные покупательная способность, структура и поведение потребителей. Налаженные связи с потребителями. Отрасль в целом развивается стабильно. Имеются возможности экспорта. Государственная поддержка | Имеется и сохранится лидирующее положение на рынке. Хороший имидж, большая известность у отечественных и потенциальных зарубежных потребителей. Имеется развитый научно-технический и производственный потенциал. Относительная независимость от поставщиков | Вносят значительный вклад в общеэкономические и финансовые результаты. Являются базовым источником для сохранения научных и технологических позиций в отрасли и для развития других направлений бизнеса. Привлекательны для зарубежных партнеров и инвесторов | Высокая степень комплексности и интеграции: комплексные системы, подсистемы, узлы, компоненты. Существующий потенциал НИОКР, заделы и ноу-хау могут быть в значительной степени использованы в других областях бизнеса. Преимущественно системные решения |
| Будущие ключевые области | Возможен высокий спрос и рост рынков. Большая емкость рынков. Новые группы потребителей (отрасли, регионы). Наличие платежеспособного спроса. Большая привлекательность для партнеров и инвесторов | Большие шансы стать рыночным лидером или обеспечить хорошие позиции в конкуренции. Имеются небольшие научные заделы и производственная база. Необходимы существенные инвестиции и привлечение ноу-хау | Могут приобрести важное значение для концерна в целом и делать существенный вклад в общие технико-экономические и финансовые результаты концерна | Хорошая связь с ключевыми областями. Могут использоваться научные и технологические заделы, частично производственные мощности и кадры сегодняшних областей |
| Расширяемые области | Возможен рост спроса и емкости рынков. Шансы на прибыль и рентабельность | Возможно усиление имеющихся рыночных позиций. Собственного потенциала недостаточно. Необходимы существенные инвестиции и привлеченные ноу-хау | Улучшают и расширяют спектр технико-экономических и финансовых результатов концерна в отделениях и дочерних предприятиях | Хорошая связь с ключевыми областями. Перенос технологии и хорошего имиджа ключевых областей |
| Ниши (узкие области) | Ограниченный потенциал рынка | Есть или могут быть созданы хорошие рыночные позиции в "узких" сегментах рынка. Собственный потенциал ограничен | Имеют ограниченное значение для концерна в целом, но важное значение для отдельных дочерних предприятий | Слабая связь с ключевыми областями. Извлекается эффект из принадлежности к концерну |
| Специальные области | Высокий потенциал рынка. Возможен рост спроса. Хорошие шансы на прибыль и рентабельность. Привлекательны для партнеров и инвесторов | Имеются хорошие рыночные позиции в отдельных отраслях и регионах. Рыночные позиции могут быть усилены только в жесткой конкурентной борьбе. Собственный потенциал развития ограничен | Вносят значительный вклад в общие результаты концерна в целом. Имеют преимущественное значение для некоторых отделений и дочерних предприятий | Слабая связь с ключевыми областями. Извлекается эффект из принадлежности к концерну. Часто территориально обособлены. Может использоваться организационный и частично производственный опыт ключевых областей |
| Проблемные области | Рыночный потенциал ограничен. Свертывание или стагнирование рынка. Низкие шансы на прибыль и рентабельность | Слабые рыночные позиции. Невозможность догнать конкурентов. Ограниченность собственного потенциала. Трудности с привлечением инвесторов | Малая важность и большая опасность для интересов концерна в целом. Имеют большое значение для некоторых дочерних предприятий |
Не имеют связи с другими областями бизнеса. Не способны к развитию в рамках концерна |
| Интегрированные и сквозные области | Рыночный потенциал ограничен. Возможен большой спрос со стороны собственных дочерних предприятий | Есть и может быть развит собственный потенциал | Имеют большую важность для концерна в целом и для отдельных дочерних предприятий | Имеют связи и оказывают существенное влияние на все области бизнеса |
Рис. 4. Критерии выделения областей бизнеса
На следующем этапе при помощи специальных анкет проводился анализ фактических стратегических позиций продуктовых групп (СХЕ) (рис. 5) и их вкладов в общий результат соответствующих ДАО, СХЦ и холдинга в целом, а также анализ потенциала сфер деятельности ДАО и СХЦ (рис. 6).

Рис. 5. Форма для стратегического анализа продуктовых групп (СХЕ) и разработки альтернатив их развития

Рис. 6. Форма оценки вкладов и потенциала подразделения (СХЦ, ДАО) концерна
Естественно, при отсутствии развитой сети внешней рыночной и отраслевой, да и внутрифирменной информации основной упор делался на мнения экспертов, в качестве которых выступали специалисты и руководители СХЦ, ДАО и штаб-квартиры концерна. Тем не менее и имеющаяся информация позволила прийти к определенным выводам.
Фактическое рыночное положение каждой продуктовой группы (СХЕ) оценивали посредством портфельной матрицы "рыночная привлекательность - конкурентные преимущества", в которой на основе количественных и качественных показателей, оцененных экспертами в баллах, устанавливались стратегические позиции продуктовой группы или в дальнейшем поля бизнеса относительно рынка (отрасли) и конкурентов.
Таким образом, каждая продуктовая группа или область бизнеса была отнесена к той или иной категории корпоративного портфеля в соответствии с критериями, представленными на рис. 6. Причем такое отнесение может быть фактическим на данный момент, перспективным или целевым. В последнем случае сам процесс группировки или отнесения есть процесс выработки стратегий.
Результат процесса стратегического планирования - согласованный документ, который можно назвать стратегическим планом компании. Он содержит укрупненный общехолдинговый план, стратегические планы развития СХЦ, ФСД и ДАО.
Что касается структуры стратегического плана, то имеется в виду структура системы планов, охватывающих все уровни планирования и взаимоувязанных. Такая структура представляет собой пирамиду, в которой вершиной является стратегический план холдинга в целом (общеконцерновый план), интегрирующий важнейшие рыночные и финансово-экономические цели и принципы функционирования компании, области бизнеса в разрезе СХЦ и важнейшие инвестиционные проекты.
Уровень областей бизнеса (СХЦ) содержит стратегические планы и бизнес-планы отдельных СХЦ и их СХЕ с соответствующими технико-экономическими расчетами и инвестиционными проектами, имеющими значение для развития СХЦ и СХЕ. Функциональные стратегии интегрируют цели, мероприятия и проекты, необходимые для реализации стратегий СХЦ и СХЕ и развития комплексных функций холдинга, например внешнеэкономической деятельности, технологических НИОКР, универсальных производственных мощностей и др. И наконец, стратегические планы дочерних предприятий интегрируют касающиеся их цели и мероприятия вышестоящих уровней управления с учетом собственных целей развития, прежде всего финансово-экономических и социальных. Структура стратегических планов компании приведена на рис. 7.

Рис. 7. Структура стратегических планов компании
Процесс разработки стратегического плана требует высокого уровня культуры, поскольку является коммуникационным процессом. План разрабатывается в ходе переговоров всех заинтересованных в нем органов управления и специалистов. Как показал опыт стратегического анализа и разработки стратегического плана Холдинговой компании "Ленинец", эта работа должна быть систематической и вестись под руководством отдела стратегического планирования и лично президента компании.
На базе результатов стратегического анализа, выявивших стратегические позиции и перспективы продуктовых групп и предприятий холдинга были разработаны основные направления возможного развития. При этом вершину пирамиды стратегических планов составляет видение, или главная качественная цель: сохранить потенциал ключевых областей деятельности компании и создать потенциал для развития будущих ключевых областей.
Основные стратегические интересы компании лежат в области разработки и серийного производства радиоэлектронных комплексов, систем и компонентов для военной и гражданской авиации, где компания традиционно занимала лидирующие позиции. Эта область - ключевая для деятельности компании, определяющая ее профиль, и должна быть сохранена в качестве ядра в любом случае.
Ключевые области бизнеса могут расширяться в направлении использования радиоэлектронных комплексов (РЭК) и их компонентов для других транспортных средств.
Другими стратегически важными направлениями бизнеса, когда используется синергический потенциал ключевых областей, являются медицинское приборостроение, геологоразведка, коммуникационные и информационные системы, системы безопасности.
В качестве специальных непрофильных областей бизнеса принимались производство бытовой электротехники, приборов для влажного бритья, сельскохозяйственного оборудования и ряда других, присутствие которых в продуктовой программе холдинга целиком определяется их рыночными перспективами и способностью приносить постоянный доход. В последнее время некоторые из этих направлений попали, скорее, в категорию проблемных.
Бизнес в области строительства, недвижимости, финансовых инвестиций, страхования относится к растущим, быстрооборачиваемым и в то же время рискованным направлениям. В принципе эти области деятельности не связаны с ключевыми. Их рост и рентабельность в большой степени связаны с текущей и перспективной общехозяйственной конъюнктурой, т.е. зависят от состояния платежеспособности промышленности и населения. При ухудшении конъюнктуры более быстрыми темпами будет увеличиваться риск операций на этих рынках. Однако данный сектор может быстро стать источником доходов, которые могут инвестироваться в сохранение и расширение ключевых областей бизнеса компании. Эти направления можно отнести к интегрирующим и сквозным полям бизнеса. В частности, для управления внешними финансовыми и инвестиционными операциями организован специальный СХЦ "Инвестиционно-финансовый холдинг".
И наконец, к проблемным областям можно отнести производство бытовой радиоаппаратуры, добиться конкурентоспособности и достаточной прибыльности которой представляется проблематичным.
В рамках функциональных стратегий холдинга, к которым относятся стратегия развития НИОКР, материально-технического обеспечения, маркетинга и сбыта, производства, финансовая, организационна стратегия, стратегии информатизации, кооперации и альянсов, предусмотрены технологические и организационные мероприятия по унификации разрабатываемых и производимых изделий, перегруппировке производственных мощностей, организации новых структурных единиц, снижению прямых и косвенных расходов.

Структура концерна
Дитгер Хан 'ПиК: Планирование и контроль: концепция контроллинга'VI. Стратегическое и оперативное управление в концерне Даймлер-Бенц: философия и инструментарий
1. Концерн Даймлер-Бенц
1.2. Структура концерна
В настоящее время под крышей холдинга Даймлер-Бенц объединены четыре бизнес-отделения, имеющих правовую форму самостоятельных акционерных обществ (рис. 2).

Рис. 2. Структура концерна Даймлер-Бенц
Эти четыре отделения несут ответственность за результаты (прибыль) оперативной деятельности концерна. Все они связаны с Даймлер-Бенц АГ договорами о подчиненности и об отчислении прибыли. Тем самым наряду с налоговой оптимизацией обеспечиваются стратегические интересы концерна в целом.
Названные четыре бизнес-отделения подразделяются в свою очередь на стратегические и организационно-управленческие поля бизнеса концерна (области деятельности или продуктовые области), сформированные в соответствии со стратегической оценкой развития рынков.
Как и прежде, основным направлением деятельности концерна является автомобильный бизнес, сконцентрированный в Мерседес-Бенц АГ и составляющий 2/3 оборота концерна. Ответственность за получение прибыли делегирована по этому направлению продуктовым отделениям "Легковые автомобили" и "Специальные транспортные средства".
АЕГ оперирует в основном в пяти полях бизнеса: железнодорожная техника, дизельные двигатели, энергетическое оборудование и средства автоматизации, микроэлектроника.
Уже при создании Дойче-Эйроспейс (ДАСА) - с 1995 г. - Даймлер-Бенц Эйроспейс - бьшо предусмотрено, что одновременно с включением в ее состав фирм Дорнье, МВБ, МТУ и ТСТ в качестве структурных подразделений их области деятельности объединяются также в рамках общей структуры полей бизнеса. В настоящее время Дойче-Эйроспейс включает такие пол бизнеса, как аэронавтика (с пассажирскими самолетами для местных и дальних авиалиний, военными самолетами и вертолетами), космонавтика, авиационные двигатели, военная техника и гражданские системы (European defence systems, Information und Kommunicatiori).
Даймлер-Бенц-Интерсервис (Дебис) специализируется на предложении разнообразных услуг высокого качества. Его деятельность охватывает такие пол бизнеса, как системные компьютерные услуги (компьютерно-коммуникационные услуги, компьютерные проекты и продукты, консультирование по вопросам компьютеризации), финансовые услуги, страхование, торговля, маркетинг, мобильна связь и управление недвижимостью.
Наряду со структуризацией концерна на четыре бизнес-отделения в рамках основной идеи создания интегрированного технологического концерна преследовалась цель защиты существующих и вскрытия новых возможностей для бизнеса на путях концентрации по крупным полям бизнеса и интеграции имеющегося потенциала на внутриконцерновых совместных предприятиях. В качестве первых примеров в этой области может служить передача оперативного бизнеса в области интегрированных систем управления транспортом вновь созданной фирме Интертраффик (Intertraffic (ITF)); вступление в европейскую ассоциацию по лизингу транспортных средств и предоставлению услуг по перевозке (Contract Hire-Geschafi) с созданием фирмы Мерседес-Бенц Чартервей (Mercedes-Benz CharterWay),
Даймлер-Бенц AT выполняет роль управляющего холдинга. Данная модель управления предполагает, что требуемое (на стратегическом и оперативном уровне) приспособление к постоянно меняющимс условиям рынка и конкуренции - первичная задача оперативных подразделений (в этом данная модель отличается от концепции концерна на базе головного предприятия), решение которой делает необходимым активное регламентирование хозяйственной деятельности для концерна в целом. Регулирование этого процесса приспособления на уровне холдинговой компании предполагает такое понимание бизнеса на оперативном уровне, которое простирается значительно дальше, чем это принято в обычном финансовом холдинге.
Управляющий холдинг Деймлер-Бенц АГ концентрирует свое внимание на стратегических вопросах, координации и контроле за бизнес-отделениями (полями бизнеса) для достижения общих целей концерна.
Он не занимается оперативными задачами, только выполняет отдельные функции, для которых очевидны преимущества централизации, например финансовое, балансовое и налоговое планирование. В этом смысле он принимает решения и отвечает за хозяйственную политику, планирование и результаты деятельности концерна в целом в рамках поставленных целей. Кроме того, он отвечает за оптимальное использование ресурсов и передачу знаний внутри концерна.
Наряду с председателями правления четырех бизнес-отделений (концернов нижнего уровня) в правление Даймлер-Бенц АГ входят руководители центральных служб "Председатель правления", "Финансы и материалы", "Персонал", "Исследования и техника".
Чтобы правление концерна могло реализовать управленческие функции, его обеспечивает главным образом отдел концернового планирования и контроллинга (КПК), который подчинен непосредственно председателю правления.
КПК выполняет в первую очередь три функции, касающиеся концерна в целом:
Кроме того, отдел выполняет задачи планирования, контроллинга и организации, относящиеся к самому холдингу.
Подобная структуризация задач на уровне всего концерна доказала свою целесообразность с точки зрения интеграции стратегического и оперативного планирования и отчетности.
Процесс развития концерна привел к тому, что другое функциональные службы холдинга решают задачи широкого круга вплоть до оказания услуг на коммерческой основе.
С этим связаны вопросы обеспечения "обозримости" в отношении общего спектра результатов, экономического управления и дальнейшего взаимозачета результатов. На фоне этих задач различают:
На основе данной структуризации функций и при помощи соответствующих экономических инструментов управления предпринимательская деятельность широко обеспечивается в самом управляющем холдинге. При этом специфические претензии центральных функциональных служб к руководству касаются наличия в концерне таких органов управления (подразделений), как центры производства, издержек, услуг и прибыли (рис. 3).

Рис. 3. Структуризация функций как предпосылка дифференцированного предпринимательского управления
Концепция создания этих центров позволяет на основе структуризации функций не только обеспечить "обозримость" результатов и стимулировать предпринимательскую деятельность в холдинге посредством руководства и координации работы отдельных центров, но и создает основу для консолидации внутриконцерновых результатов. Внутриконцерновые поставки и услуга оплачиваются их потребителями или путем выставления им счетов (по продукции и услугам центров прибыли и центров услуг), или посредством распределения их стоимости полностью в рамках внутреннего учета прибылей и убытков при помощи специальных коэффициентов (услуга управленческих отделов концерна).
В бизнес-отделениях концерна есть аналогичные концепции управленческих центров, ориентированные на решение их специфических задач.

Структура стоимостных показателей
Дитгер Хан 'ПиК: Планирование и контроль: концепция контроллинга'II. Характеристика интегрированных ориентированных на результат и ликвидность планово-контрольных расчетов
1. Стоимостные показатели производственного и финансового учета как основа ориентированных на результат и ликвидность планово-контрольных расчетов
1.1. Структура стоимостных показателей
Планирование целей, потенциала и операций, необходимых для их достижения, а также соответствующий контроль осуществляются на основе стоимостных показателей производственного и финансового учета, а именно:
Из этих базовых показателей могут выводиться различные абсолютные и относительные показатели, в частности:
Перечисленные стоимостные показатели могут быть компонентами результатной цели, а поступления и выплаты денежных средств являются компонентами только цели ликвидности.
Оценка и поддержание так называемой фактической ликвидности, т.е. платежеспособности в любой момент, возможны только на базе данных о поступлениях и выплатах денег с учетом начального состояния платежных средств.
Если не учитывать начальный запас платежных средств, то получим следующую взаимосвязь:
поступления - выплаты = сальдо платежей (излишек/дефицит платежных средств).
Если при оценке хозяйственной деятельности на предприятии нет необходимости в периодизации получаемых сальдо финансовых средств, то последовательно рассчитывают показатель результата как положительную или отрицательную разницу между поступлениями и выплатами денежных средств. Для того чтобы привести в сопоставимый вид показатель результата на момент принятия решения и результаты будущих периодов, осуществляют дисконтирование, т.е.
приводят результаты к одному периоду при помощи выбранной ставки процента (нормы дисконта). Такая операция называется расчетом приведенного дохода, или ценности капитала, или капитализированного дохода, который используют часто при определении эффективности и оценке отдельных инвестиционных объектов и оценке стоимости предприятия в целом.
Чтобы иметь возможность оценивать результат (сальдо платежных средств) с учетом кредитных процессов, стоимостной эквивалент любого потока благ, идущего на рынки сбыта и снабжения и, наоборот, от них на предприятие, называют расходом и приходом денежных средств.
Расход = выплаты + прирост кредиторской задолженности (+ уменьшение дебиторской задолженности)
Приход = поступления + прирост дебиторской задолжености (+ уменьшение кредиторской задолженности)
процессы кредитования
К этому добавляют денежный поток, связывающий предприятие с рынком денег и капиталов и выступающий в форме поступлений и выплат денежных средств, получения и погашения кредитов (финансово-обусловленные расходы и приходы).
Приход - расход = превышение прихода или расхода.
При рассмотрении на определенный момент говорят о показателях наличия (объема) платежных средств, дебиторской и кредиторской задолженности.
Для определения и сравнения результатов хозяйственной деятельности за более короткие, установленные на предприятии календарные периоды (например, год, квартал, месяц) показателей поступлений и выплат, притоков и оттоков недостаточно. В этом случае интерес представляют такие стоимостные показатели, как доходы и затраты, выручка и издержки.
Стоимостная оценка использованных (потребленных) на предприятии за определенный период ресурсов (вход) и произведенной за этот период продукции и оказанных услуг (выход) представляет собой соответственно затраты и доходы. Разница между ними дает результат хозяйственной деятельности. В зависимости от причин возникновения и периодизации различают внепроизводственные и неординарные (экстраординарные, чрезвычайные), а также связанные с производством затраты и доходы и соответственно результат. Затраты являются периодизованным расходом, доходы - периодизованным приходом средств.
Разница между стоимостной оценкой непотребленных предприятием ресурсов (входов) и еще находящихся на предприятий произведенных товаров (выходов) представляет собой запасы.
Доходы - затраты = балансовый брутто-результат/результат деятельности предприятия / годовое сальдо прибыли (брутто-успех; балансовая валовая прибыль/убыток).
Издержки, которыми оцениваются ресурсы, потребленные в ходе основной хозяйственной деятельности предприятия (производства и реализации продукции и услуг), отличаются от затрат предприятия, кроме всего прочего, различной стоимостной оценкой в объеме (расчетные амортизация, проценты и риск, а также расчетная заработная плата предпринимателя). Стоимость реализованных производственных результатов (продукции и услуг) предприятия называется оборотом, или выручкой от реализации.
Общий объем производства за период отличается от выручки за период на величину изменения запасов готовой и незавершенной продукции, а также на величину внутрипроизводственного оборота.
Объем производства (выручка) - издержки = калькуляционный результат / производственный результат.
Описанные выше взаимосвязи компонентов результата (успеха) и компонентов ликвидности наглядно представлены на рис. 22а и 22б.
Пример: хозяйственной операции

Рис. 22а. Разграничение стоимостных показателей планово-контрольных расчетов на числовом примере

Рис. 22б. Взаимосвязь категорий "расходы" и "приход"; "затраты" и "доходы", "издержки" и "стоимость продукции"
В специальной литературе и хозяйственной практике понятия прихода и поступлений, расхода и выплат часто применяют параллельно для характеристики движения безналичных и наличных денег. В дальнейшем для описания денежных потоков будут использоваться исключительно понятия поступлений и выплат.
Для планово-контрольных расчетов, ориентированных на результат и ликвидность, особое значение имеет то, что рассмотренные стоимостные показатели, характеризующие ресурсы (вход) и результаты производства и сбыта (выход) содержательно взаимно не покрываются и поэтому дают различные по содержанию результаты. Это связано наряду с несовпадениями объектов и периодов в большой мере с различными методами оценки соответствующих показателей. Если затраты оцениваются по фактической величине на базе цен приобретения, то издержки - по фактической величине на базе восстановительной стоимости. Применение цен приобретения гарантирует в принципе только номинальное сохранение капитала, а по восстановительной стоимости при наличии соответствующих предпосылок - количественное и даже качественное сохранение стоимости активов. Балансовый результат получают на базе стоимостных оценок прошлого периода (он показывает, например, что дали вложения капитала). Расчетный (калькуляционный) результат рассчитывают по стоимостным оценкам будущих периодов (он показывает, например, что дали бы вложения" капитала при продолжении деятельности). При формировании плановой информации на основе этих важнейших показателей для стоимостной оценки будущих периодов иногда затушевываются возможные различия между оценкой по ценам приобретения и восстановительным ценам.

Сводка ключевых показателей системы ПиК как инструмент управления
Дитгер Хан 'ПиК: Планирование и контроль: концепция контроллинга'III. Интегрированные планово-контрольные расчеты на предприятиях с функциональной организационной структурой
1. Система планов и планово-контрольные показатели
1.2. Сводка ключевых показателей системы ПиК как инструмент управления
Сводка, являющаяся результатом планово-контрольных расчетов и содержащая в табличной форме ключевые плановые и отчетные показатели и отклонения фактических показателей от плановых, - основной инструмент управления для высшего руководства предприятия. Сводный обзор показателей содержит следующие основные разделы:
(1) Общие положения и комментарии к обзору.
(2) Показатели генерального целевого планирования.
(3) Показатели стратегического планирования.
(4) Показатели оперативного планирования:
(а) показатели продуктово-ассортиментной программы;
(б) показатели функциональных сфер деятельности;
(в) показатели важнейших проектов.
(5) Показатели планирования результата и финансового планирования.
Обзор показателей дает в концентрированной форме стоимостную картину предполагаемого и реального развития предприятия в заданном плановом периоде. Как правило, такие обзоры разрабатываются при помощи компьютеров в рамках исполнительной информационной системы предприятия руководителем планового (главным контроллером) или финансового отдела на материале всех планов и отчетов. Он дополняется также обзором специфических показателей подразделений: снабжения, сбыта, производства, НИОКР и др.
На рис. 42а-о представлены принципиальная структура сводного обзора ключевых показателей и набор форм, входящих в обзор.
ОБЗОР КЛЮЧЕВЫХ ПОКАЗАТЕЛЕЙ
Принципиальная схема для высшего руководства предприятий
с функциональной организационной структурой
Содержание:
1. Общие положения и комментарии к обзору показателей:
Ссылки на другие обзоры, плановые и отчетные документы.
Ссылки на внутренние и внешние нормативные документы.
2. Показатели генерального целевого планирования:
3. Показатели стратегического планирования:
4. Показатели оперативного планирования.
4.1. Показатели производственной программы:
4.2. Показатели функциональных сфер деятельности:
4.3. Показатели проектов:
5. Показатели общефирменного планирования результата и финансового планирования.
5.1. Показатели результатов:
5.2 Прочие финансово-экономические показатели.
ПОЯСНЕНИЯ К ОБЗОРУ КЛЮЧЕВЫХ ПОКАЗАТЕЛЕЙ
К разделу 1 "Общие положения и комментарии к обзору показателей"
Обзор ключевых показателей охватывает, как правило, пятилетний плановый период (возможен также двух- и трехлетний плановый период) с возможной разбивкой первого года по кварталам или месяцам нарастающим итогом. Данные таблиц могут быть проиллюстрированы графиками и комментариями.
В зависимости от профиля деятельности предприятия некоторые показатели, например оборот, могут подаваться понедельно, а показатели ликвидности - даже ежедневно в виде дополнительных распечаток компьютерных данных.
Некоторые фирмы выпускают ежемесячные обзоры ключевых показателей, дополненные обзором важнейших событий, происшедших как на фирме, так и вне ее и существенным образом повлиявших на те или иные показатели.
К разделу 2 "Показатели генерального целевого планирования"
Эти показатели служат высшему руководству информационным инструментом, в концентрированной форме показывающим фактическое положение и развитие всего предприятия с точки зрения достижения целей результата и ликвидности (рис. 42а и 426).
В пояснениях к этому разделу приводятся причины и возможные последствия обнаруженных отклонений от целевых величин.

Рис. 42а. Ключевые показатели предприятия

Рис. 42б. Динамика показателей оборота и результата перед налогообложением
К разделу 3 "Показатели стратегического планирования"
Показатели этого раздела служат для характеристики и оценки:
Особый интерес представляют сводные показатели, характеризующие продуктовые программы и потенциал в разрезе полей бизнеса, поскольку речь в этом случае идет как о непосредственно ориентированных на рынок инвестициях, так и об инвестициях в НИОКР, подготовку кадров, компьютеризацию информационных и управленческих процессов, защиту окружающей природной среды.
Показатели стратегического планирования образуют основу для оценки целенаправленных изменений продуктово-ассортиментной программы и/или потенциала предприятия прежде всего с точки зрения будущей прибыли. В рамках отдельных плановых периодов особое значение имеют также показатели оборота, издержек, сумм покрытия, привлечения капитала, рентабельности инвестированного капитала, денежных потоков и др. Дня характеристики инвестиционных объектов в соответствующих формах представлены показатели ценности капитала и внутренней нормы рентабельности. Эти показатели позволяют руководству осуществлять предварительный и окончательный выбор и ранжирование инвестиционных объектов в увязке с другими показателями (рис. 42в). По общефирменному портфелю (рис. 42г) можно судить обо всей совокупности объектов инвестирования.

Рис. 42в. План инвестиционных объектов

Рис. 42г. Общефирменный бизнес-портфель
К разделу 4 "Показатели оперативного планирования"
(а) Показатели производственной программы
Показатели этого раздела представлены в разрезе продуктовых групп, а внутри них - по отдельным (важнейшим) видам продукции и заказам, а также по предприятию в целом, по рынкам сбыта (сегментам рынка) и потребителям (заказчикам) продукции (рис. 42д и 42е), что позволяет видеть результат и его компоненты в разрезе продуктов и рынков. Кроме того, в формах приводятся и другие показатели, характеризующие объемы и эффективность производства и сбыта отдельных продуктовых групп. Однако ввиду трудности, а подчас и невозможности объективного распределения постоянных (накладных) расходов по продуктовым группам часто ограничиваются показателями оборота, сумм покрытия и размера запасов готовой продукции. Для наглядности можно использовать графики изменения показателей, характеризующих продуктовые группы в разрезе рынков и групп заказчиков. Такое многоаспектное представление продуктово-ассортиментной программы позволяет руководству оценивать с точки зрения результата и отдельные продуктовые группы (продукты), и соответствующие сегменты рынка и заказчиков (рис. 42ж и 42з).

Рис. 42д. Плановая продуктово-ассортиментная программа в разрезе продуктовых групп

Рис. 42е. Динамика показателей оборота и суммы покрытия плановой продуктово-ассортиментной программы предприятия в целом

Рис. 42ж. План затрат по местам их возникновения/План результата работы подразделения

Рис. 42з. Динамика показателей издержек и сумм покрытия по подразделениям
При единичном производстве при планировании и контроле производственной программы в разрезе продуктовых групп особое значение имеет информация по отдельным заказам (например, затраты на НИОКР, авансы на приобретение материалов и полуфабрикатов, распределение производственных мощностей). В обзорах ключевых показателей информация о крупных заказах может выделяться особо.
(б) Показатели функциональных сфер деятельности
Сферы деятельности, представленные соответствующими функциональными подразделениями и службами в системе ПиК, являются организационными единицами предприятия.
На предприятии с функциональной организационной структурой функциональные подразделения могут иметь достаточно сложную внутреннюю структуру.
С точки зрения ПиК все функциональные подразделения можно разделить на центры издержек (места возникновения затрат) и центры прибыли (например, сбытовые подразделения), в которых в свою очередь в зависимости от их внутренней организационной структуры могут выделяться более мелкие центры издержек или прибыли. Если в системе ПиК продуктовых групп на первом плане стоят показатели выручки и переменных издержек, то для функциональных подразделений как центров издержек главными объектами планирования и контроля являются переменные и постоянные затраты. В обзоре ключевых показателей по каждому центру издержек приводятся наиболее важные постоянные затраты, а в подразделениях, являющихся центрами прибыли, кроме того, - показатели результата, оборота, запасов (рис. 42и и 42к).

Рис. 42и. План результатов

Рис. 42к. Динамика показателей оборота и производственного результата
(в) Показатели проектов
Для планирования и контроля крупных проектов, например разработки и внедрения новых продуктов, проведения больших строительных и ремонтных работ, кроме обычных показателей выручки и издержек используются специфические показатели, поскольку часто не представляется возможным отнести полученную выручку на проект.
Проекты стратегического характера представляются в обзоре специфическими показателями ценности капитала, внутренней нормы рентабельности, срока окупаемости.
К разделу 5 "Показатели общефирменного планирования результата и финансового планирования"
Показатели, содержащиеся в этом разделе обзора, - результат всего планового процесса на предприятии и одновременно база для контроля и анализа всех других планов.
(а) Общефирменный план производственного результата и его составляющие (рис. 42л и 42м) содержат основные показатели затрат и доходов, сумм покрытия, производственного результата, рентабельности.

Рис. 42л. План прибылей и убытков

Рис. 42м. Плановый баланс
(б) План прибылей и убытков, плановый баланс и их составляющие (рис. 42н и 42о) характеризуют предполагаемую динамику показателя результата деятельности предприятия до и после уплаты налогов и тем самым эффективность воздействия проводимой руководством балансовой политики, особенно в части выплаты дивидендов, создания резервов и начисления амортизации. Ожидаемая рентабельность собственного капитала и возможный размер дивидендов являются важнейшей информацией для проведения соответствующей политики в отношении внешних субъектов предприятия.
(в) Долгосрочный косвенно рассчитываемый финансовый план (рис. 42н) дает представление о предполагаемом внутреннем и внешнем финансировании, инвестициях и ликвидности. Краткосрочный прямо рассчитываемый финансовый план (рис. 42о) представляет собой ожидаемые в плановом периоде поступления и выплаты денег и служит для планирования необходимого уровня ликвидности и контроля за ним.

Рис. 42н. Долгосрочный косвенно рассчитываемый финансовый план

Рис. 42о. Краткосрочный прямо рассчитываемый финансовый план

Учет движения капитала
Дитгер Хан 'ПиК: Планирование и контроль: концепция контроллинга'VII. Планирование и контроль в системе управления концерном Сименс
7. Оперативное краткосрочное планирование и контроль
7.5. Учет движения капитала
Учет движения капитала - часть общей системы учета на предприятии, и направлен он на обеспечение краткосрочной и долгосрочной ликвидности в зависимости от факторов рентабельности и риска. Поэтому он тесно связан с учетом финансовых результатов (прибылей и убытков). Учет прибыли направлен на отражение доходов и затрат за период, учет движения капитала - на отражение важнейших финансовых потоков. Оба вида учета тесно взаимосвязаны, ибо изменение ликвидности в течение какого-либо периода можно вывести косвенно из показателей счета прибылей и убытков и изменений балансовых позиций. Расчеты, связанные с движением капитала, используются как для долгосрочного планирования и регулирования экономического равновесия предприятия, так и для краткосрочного размещения денежных средств. Наряду с этим существуют и финансовые расчеты, связанные с проектами, например с капитальным строительством и инвестициями.
7.5.1. Структура отчета о движении капитала
В концерне Сименс внутренний и внешний учет движения капитала, по существу, одинаков. Отчет о движении капитала за 1990-1991 гг. представлен на рис. 38.

Рис 38. Отчет о движении капитала концерна Сименс (за 1990-1991 гг., млн ДМ)
С 1992-1993 хозяйственного года в соответствии с международными стандартами в отчете о движении капитала расходование и накопление денежных средств дифференцируются по категориям: "от хозяйственной деятельности", "на инвестиции", "от финансовых операций".
При определении величин денежных потоков к годовому финансовому результату (из торгового баланса) после вычета налогов добавляются амортизация основных активов и изменения резервов. Денежный поток - измеритель финансовых средств, полученных в отчетном периоде от реализации продукции. Поэтому денежный поток есть дополнительный критерий прибыльности и свидетельствует о способностях хозяйственной единицы генерировать наличность.
Денежный поток имеет решающее значение при оценке эффективности. Величина денежного потока в части амортизации в значительной степени определяется капиталоемкостью производства, а в части резервов - видом бизнеса (капитальное строительство, производство продукции), поэтому по данной величине не обо всем можно судить. Важнее вопрос, насколько денежного потока хватит для финансирования увеличивающейся с ростом объемов реализации потребности в оборотном капитале и инвестициях.
Во внутреннем учете движения капитала три основных показателя: величина денежного потока, изменение чистых оборотных активов и использование денежных средств на инвестиции - объединяются в показателе остатка денежных средств и выделяются из платежей по финансовым операциям.
7.5.2. Учет движения капитала по этапам планирования
Расходование или накопление денежных средств в среднесрочном и долгосрочном периодах зависит от стратегических планов полей бизнеса. Новые и быстрорастущие поля бизнеса требуют, как правило, увеличения чистых оборотных активов, инвестиций в основной капитал, в некоторых случаях приобретения долей капитала в других предприятиях. Растущие поля бизнеса часто не могут финансироваться из денежного потока и испытывают дефицит денежных средств, у других же полей бизнеса возникает избыток денег.
Поэтому для сохранения равновесия в концерне в рамках стратегического планирования финансовые планы отдельных полей бизнеса сводятся в общеконцерновый план.
Дефицит денежных средств, возникающий у отдельных полей бизнеса, должен быть ликвидирован в ходе планирования финансовых операций. Эту задачу для концерна в целом решает центральный отдел финансов. Если дефицит финансирования не может быть ликвидирован в краткосрочном или среднесрочном периоде, то использование денежных средств, запланированных для полей бизнеса, должно быть ограничено, например, увеличением сроков инвестирования (в краткосрочном периоде) или корректировкой стратегических планов полей бизнеса (в средне- и долгосрочном периоде).
Кроме того, центральный отдел финансов делает специальные краткосрочные финансовые расчеты, связанные со специфическими поступлениями и выплатами денежных средств.
Тем самым складываются три этапа финансового планирования, не считая отдельных планов финансирования проектов (рис. 39).

Рис. 39. Учет движения капитала по стадиям планирования
Цель учета движения капитала в рамках стратегического планирования состоит в том, чтобы уже на ранних этапах выявлять долгосрочную потребность полей бизнеса в ликвидных средствах и удовлетворять ее путем планирования финансовых операций, соблюдая при этом как интересы концерна, так и интересы его акционеров.
В оперативном планировании при помощи бюджета устанавливаются финансовые рамки, в которых должны оперировать подразделения.
Целью краткосрочного планирования финансовых средств является поддержание оптимальной ликвидности.

Управление предприятием на основе теориипринятия решений
Дитгер Хан 'ПиК: Планирование и контроль: концепция контроллинга'I. Основы
1. Предприятие и управление предприятием
1.2. Управление предприятием на основе теории принятия решений
1.2.1. Понятия управления
Рассматривая управление системой предприятия, следует исходить из неоднозначности этого понятия. С одной стороны, под управлением понимают деятельность по руководству предприятием, с другой стороны - совокупность субъектов этой деятельности, т.е. руководящие кадры предприятия. В дальнейшем в книге термины руководство (как деятельность) и управление принимаются равнозначными.

Под управлением как деятельностью подразумевается процесс волеобразования и реализации этой воли (организация работы по плану), выражающийся в получении, переработке и передаче информации. Речь идет о процессах планирования, управления и контроля. Под руководством как органом управления понимаются отдельные лица или группы лиц - руководителей, участвующих в процессе волеобразования и реализации этой воли по отношению к другим лицам. Система управления охватывает тем самым часть социальной и информационной системы предприятия.
1.2.2. Управление как институт
Руководители образуют институт (руководящий орган), если они единолично или коллективно на основании правовых или административных норм наделены полномочиями давать указания другим лицам, обязанным следовать этим указаниям.
Немецкое право в качестве легитимных руководителей предприятия признает: акционеров и их представителей; наемных руководителей (менеджеров); представителей наемных трудящихся на предприятиях, на которые распространяется закон об участии в управлении (в акционерных обществах и крупных обществах с ограниченной ответственностью); представителей профсоюзов и общественности.
Во внутрифирменном управлении, которое осуществляется на постоянной основе в рамках действующей организационной структуры предприятия, различают несколько уровней управления (высший, средний и низший). Наряду с руководителями линейных и центральных отделов, наделенных полномочиями принятия решений и отдачи распоряжений, к институту управления в широком смысле относят вспомогательный персонал, служащий для поддержки и обеспечения управленческой деятельности руководителей и не обладающий полномочиями отдачи собственных распоряжений.
Речь идет прежде всего о сотрудниках, занятых в штабных отделах.
К высшему внутреннему управлению относятся правление, или генеральная дирекция, взаимодействующая с внешними центрами волеизъявления: общим собранием акционеров (собранием учредителей), наблюдательным советом (советом директоров), в который кроме представителей акционеров могут входить также представители трудового коллектива, общественности и партнеры по рынку. Члены этих органов управления выполняют по действующему законодательству или по договору (устав, общественный договор, генеральное соглашение) специфические функции управления время от времени. Их постоянная профессиональная деятельность проходит, как правило, за пределами предприятия. Такие органы управления часто называют внешним руководством предприятия.
Наемные работники имеют собственные представительные органы, например производственные советы, хозяйственные комиссии, советы представителей, а в акционерных обществах и крупных обществах с ограниченной ответственностью - своих представителей в наблюдательном совете предприятия. На предприятиях горнодобывающей промышленности собственники и трудящиеся представлены в наблюдательных советах на паритетных началах или так называемым нейтральным членом; кроме того, выбранный трудящимися директор по трудовым отношениям является членом правления предприятия. На предприятиях, деятельность органов управления которыми регламентируется законом о соуправлении 1976 г., также действует принцип паритетного представительства собственников и трудящихся в наблюдательном совете. Однако в спорных ситуациях принятия решений председатель наблюдательного совета, представляющий интересы собственников предприятия, наделяется дополнительным голосом. Кроме того, на предприятиях могут создаваться советы руководителей разного уровня (рис. 7).

Рис. 7. Органы управления предприятием
Согласно немецкому законодательству на предприятиях действует двухступенчатая модель, или модель разделения управления, в соответствии с которой высшее руководство предприятием разделено на непосредственно оперативное руководство и контроль, осуществляемые соответственно двумя самостоятельными органами управления: правлением или генеральной дирекцией (Vorstand, Geschaftsfuhrung) и наблюдательным (контрольным) советом (Aufsichtsrat, Beirat).
В англоязычных странах, напротив, существует одноступенчатая модель, или модель объединения, при которой на высшем уровне руководства задачи управления и контроля решает один орган - совет директоров.
В совет директоров (Board of Directors), над которым по американскому законодательству стоит только общее собрание акционеров, входят внутренние и внешние директора. Внутренние директора, объединенные в хозяйственное руководство, являются ведущими служащими корпорации и членами совета директоров. Внешние директора, являясь также членами совета директоров, осуществляют только функцию контроля за хозяйственным руководством, опираясь при этом на аудиторский комитет. Совет директоров назначает одного из внутренних директоров в качестве высшего руководителя корпорации - исполнительным директором (Chief Exicutive Officer), несущего ответственность перед всем советом директоров. Он может быть одновременно избран и председателем совета директоров.
Для гармонизации законодательства, регулирующего управление акционерными предприятиями, в странах Европейского сообщества постепенно объединяют немецкую двухступенчатую модель руководящих органов предприятия (наблюдательный совет - правление) с англосаксонской одноступенчатой моделью (совет директоров). В качестве нового органа управления создаются административные советы (Verwaltungsrat) - модифицированные советы директоров, в которых, однако, задачи оперативного руководства и функции контроля разделены более жестко, чем в американских советах директоров.
Кроме формальных руководителей, на процесс управления предприятием большое влияние оказывают и так называемые частично или полностью нелегитимные либо неформальные руководящие органы и лица, например кредиторы, поставщики, клиенты, конкуренты, консультанты или даже неформальные лидеры трудовых коллективов на самом предприятии. Чем больше число прямо или косвенно участвующих в управлении руководителей, тем сложнее проблемы управления предприятием.
Личные качества руководителей, их численность и уровень формального и неформального подчинения, с одной стороны, объем и интенсивность информационных и межличностных связей между руководителями и исполнителями внутри и вовне предприятия, с другой стороны, решающим образом влияют на ход процесса управления.
1.2.3. Управление как процесс
Управление определяется как процесс волеобразования и реализации воли. Его можно рассматривать также как процесс решения проблем в ходе достижения целей. Выделяются шесть фаз (комплексов операций) этого процесса:

Если отсутствуют глобальные представления о цели или если цель не задана в ходе предшествующего процесса принятия решения, то может возникнуть необходимость в фазе постановки цели перед фазой постановки проблемы.
Эмпирические исследования процесса целепостановки показали, что это процесс, требующий времени, а не разовое мероприятие. Он не заканчивается с началом процесса решения проблемы и не является первой фазой этого процесса. Решение проблемы и целепостановка - взаимосвязанные действия в рамках одного интеллектуального процесса. Поиск и оценка альтернатив могут привести к расширению или сужению спектра целей. Поэтому нужно различать цели, поставленные перед процессом принятия решения и цели, уточненные в процессе решения проблем.
Процесс принятия решения, как правило, взаимосвязан содержательно и во времени с двумя видами решений: собственно управленческими решениями и оперативными решениями относительно реализации.
Процесс принятия решения считается управленческим процессом до тех пор, пока он относится к "подлинно" управленческим решениям, под которыми понимаются сознательные волевые акты, затрагивающие внутренние и внешние сферы деятельности предприятия и задающие им определенное направление развития, влияющие на доходы предприятия и принимающиеся в условиях неопределенности.
"Исполнительские решения", или программируемые управленческие решения, наоборот, определяются полностью или преимущественно установленными правилами и распоряжениями и не являются в этом смысле истиными управленческими решениями.
Управленческие решения обоих видов готовятся и принимаются на всех уровнях управления.
Существенным признаком управления (речь идет о деятельности только легитимных руководителей) является возложение (принятие и передача) ответственности за операции по подготовке и реализации принимаемых решений. Ответственность означает при этом долг и готовность руководителей действовать определенным образом по отношению к самим себе, вышестоящему руководству, подчиненным, а также общественности, т.е.
к различным лицам и группам лиц на предприятии и вне его.
Управление в узком смысле слова, таким образом, означает:
процесс волеобразования и реализации воли, осуществляемый совместно и по отношению к другим подчиненным лицам, направленный на достижение одной цели или нескольких целей и требующий принятия связанной с этим ответственности.
Определенная часть управленческих операций может делегироваться полностью или частично руководителями или вспомогательным управленческим персоналом на более низкие уровни управления. Однако собственно принятие решения, отдача распоряжения по реализации и связанная с этим ответственность являются неотъемлемыми сущностными признаками руководства и поэтому не делегируются. В фазе постановки проблемы и контроля ее решения могут делегироваться только отдельные задачи.
Ответственность в процессе управления можно нести либо только за собственную руководящую деятельность (ответственность за себя), либо за делегированную (ответственность за других).
Управление является постоянным информационным и коммуникационным процессом. Систематически осуществляемый и направленный на будущие события процесс волеобразования может быть интерпретирован при этом как процесс планирования, а процесс реализации воли - как регулирование и контроль.
Из определения управления следует, что оно постоянно связано с мотивацией других людей. Решение мотивационных задач зависит в свою очередь прежде всего от вида управленческой деятельности и от способа поведения руководителей в ходе информационных и коммуникационных процессов.
Вид реализации отдельных операций или фаз управленческой деятельности, управленческое поведение характеризуются формой, или стилем управления. В зависимости от степени участия подчиненных в процессе решения управленческих задач различают (как экстремальные случаи) авторитарный и кооперативный стиль управления. Например, цель может ставиться единолично или в процессе обсуждения и согласования с сотрудниками (управление по целям), побуждение к реализации цели может производиться путем отдачи приказа или при помощи убеждения, контроль может быть сплошным или ограниченным (управление по отклонениям).
Процесс управления зависит, с одной стороны, от вида и числа проблем, которые должны быть решены, с другой стороны, от вида и числа участвующих в нем людей и их межличностных информационных и социальных связей. Эффективность процесса управления определяется достижением взаимодействия в ходе решения проблем между теми, кто инициирует и движет решение проблем (лидерами), и теми, кто тормозит их решение (оппонентами). С этой точки зрения всех руководителей можно классифицировать по занимаемому ими месту в управленческой иерархии или их профессиональным знаниям как лидеров власти и специальности и на оппонентов власти и специальности.
Исторически сложившийся и частично сформированный руководством тип мышления, принятия решений и поведения работников предприятия называют культурой предприятия.

Управление проектами
Дитгер Хан 'ПиК: Планирование и контроль: концепция контроллинга'VII. Планирование и контроль в системе управления концерном Сименс
2. Реформирование организационной структуры и системы управления в 1989 г.
2.3. Управление проектами
На структуру предприятия и тем самым на стратегическое и оперативное планирование все больше влияют организационные формы, связанные с проектами и процессами их планирования. Для успеха комплексных проектов часто решающим является фактор времени. Основные признаки комплексных проектов:
Не считая проектов реорганизации, проектный менеджмент в концерне Сименс проводится прежде всего:
Управление проектами в большей или меньшей степени обособлено от существующей организационной структуры. Управление инвестициями, разработкой и внедрением новой продукции, НИОКР, как правило, теснее связано со структурой предприятия, чем глобальные не повторяющиеся по содержанию проекты, например интеграция в концерн крупного приобретенного предприятия или разработка базовой техники, выходящая за рамки деятельности бизнес-отделений.
Для успеха проекта решающим является и его правильное позиционирование в структуре предприятия.
Для этого есть четыре основные возможности:
Две последние формы очень чувствительны к успеху, и их следует особенно тщательно планировать. В первом случае управление проектом полностью выделяется из существующей структуры, включая необходимый для этого персонал, ответственность целиком переходит на проектную организацию. В результате руководитель проекта получает однозначные директивы и ясные управленческие полномочия. Если речь идет о больших проектах, то может возникнуть опасность слишком сильного обособления и замкнутости.
Во втором случае речь идет о разделе полномочий между проектными группами и функциональными отделами. Хотя эта форма требует меньше затрат и более гибкая в отношении предоставления кадров, она может привести к нечеткому распределению ответственности и тем самым к заранее запрограммированным конфликтам по вопросам распределения полномочий.
Ключ к успеху проекта - квалификация участников и особенно руководителя проекта. Наряду с необходимыми образованием и опытом в организации, планировании и контроле от руководителя проекта требуются компетентность в вопросах руководства, инициативность и "пробивные" способности, сила убеждения и умение вести переговоры, готовность к кооперации и гибкость.
Проектные организации не должны подрывать существующие систему управления и организационную структуру предприятия. Если слишком велик спрос на проекты, то возникает вопрос, а удовлетворяют ли существующие структура и система управления потребностям бизнеса.

Внешняя хозяйственная среда
Дитгер Хан 'ПиК: Планирование и контроль: концепция контроллинга'VII. Планирование и контроль в системе управления концерном Сименс
1. Сименс в меняющейся хозяйственной среде
1.3. Внешняя хозяйственная среда
Условия, которые диктует сегодня предприятиям рынок, никогда еще не были такими жесткими, краткосрочными и в высшей степени изменчивыми одновременно по всем параметрам, как с конца 80-х годов. Под воздействием факторов рынка и конкуренции облик электротехнической промышленности все больше изменяется, вследствие чего предъявляются высокие требования к способности оперирующих на рынке предприятий адаптироваться к этим условиям и одновременно учиться. Необходима также и своевременная ориентированная на перспективу адаптация организационной и управленческой системы предприятия.
1.3.1. Изменение технологии
В начале 70-х годов произошел поворот от обычной электротехники к электронике. Пиком изменений стала микроэлектроника с ее полупроводниковыми технологиями, позволяющими на небольшом пространстве размещать все большее количество элементов. При этом резкие изменения на всех ступенях воспроизводства - от НИОКР через производство до продажи и обслуживания - повысили производительность труда до такой степени, какую едва ли можно было представить ранее. В результате затронуты почти все сферы жизни, так как электроника используется все больше.
Рост мирового рынка электротехнических изделий определяется, тем самым, электроникой. Причем происходят значительные структурные изменения рынка: центр тяжести смещается от обычной электротехники к промышленной электронике, и здесь существенно возрастает значение соответствующего программного обеспечения. В течение только 3D лет - с 1970 по 2000 г. - доля промышленной электроники на мировом рынке электротехнических изделий увеличится с 1/3 до почти 3/4 (рис. 4).

Рис.4. Изменение структуры мирового рынка электротехнической продукции с 1970 по 2000 г.
Вследствие высокого темпа развития электроники реальные предсказанные темпы роста мирового электротехнического рынка будут составлять к 2000 г.
почти 7% в год.
Изменения в воспроизводственном процессе отражаются среди прочего на структуре занятости. В течение 20 лет численность занятых непосредственно в производстве продукции сократилась с 51% до 40%; одновременно увеличилось число занятых в области НИОКР, в сфере сбыта, включая монтаж и сервисное обслуживание.
Значительно повысился уровень образования персонала. Так, численность служащих фирмы Сименс увеличилась за тот же период на 20%, достигнув 57%; при этом численность работающих с законченным высшим университетским и специальным высшим образованием возросла более чем в 2 раза - с 20 000 до 47 000 чел.
Вторым следствием увеличивающейся доли электроники явился значительный рост мощности выпускаемых изделий, например, в области информационной и коммуникационной техники, измерительного оборудования, приборов управления и регулирования. В области базовой технологии мощность чипов памяти возрастает в 4 раза каждые 3-4 года. Это находит свое отражение в снижении цен, обусловленном нововведениями, и приводит к быстрому улучшению соотношения цена-мощность.
В результате сокращения жизненного цикла затраты на разработку и внедрение электронных изделий и соответствующего программного обеспечения, а также связанные с этим производственные инвестиции должны быстро расти. Задержка с внедрением на рынок даже на несколько месяцев может существенно уменьшить потенциал прироста объемов продаж и, следовательно, доходов. Поэтому фактор времени становится определяющим в конкурентной борьбе. Быстрота и маневренность предприятия в соединении с эффектом масштаба производства - решающие факторы успеха.
Для высокотехнологичных изделий, таких, как полупроводниковая элементная база, измерительная техника и техника регулирования, автомобильная электроника, но прежде всего информационные и коммуникационные системы, можно прогнозировать значительный реальный прирост. Причем доля последних в общем объеме рынка увеличится с 35% в 1990 г. до 40% в 2000 г.; информационные и коммуникационные системы останутся, таким образом, и в дальнейшем доминирующим сегментом электротехнического рынка (рис. 5).

Рис. 5. Тенденции развития мирового рынка электротехники с 1990 по 2000 г. по продуктовым сегментам
1.3.2. Глобализация рынков
Другой признак развития отрасли - глобализация рынков. За этим явлением стоят существенные изменения условий деятельности фирмы: равномерно возрастающий спрос на стандартные изделия и системы, всевозрастающая потребность в либерализации существующих и открытии новых рынков.
Так как одновременно затраты на разработки во многих областях бизнеса выросли в огромных масштабах, что может быть компенсировано только за счет роста объемов сбыта, необходимы мышление в масштабах мировых рынков, глобальные стратегии, способность координировать свои действия на всех жизненно важных рынках и при этом удовлетворять специфические запросы региональных потребителей.
Тот, кто хочет достичь успеха в новых областях бизнеса, должен вынести на емкие рынки большие физические объемы продукции и занять ведущие конкурентные позиции. В связи с повышением значения фактора времени эти конкурентные позиции должны формироваться более или менее параллельно на всех региональных рынках. Так как примерно 80% рынка электротехнических изделий сконцентрировано в Северной Америке, Западной Европе и Юго-Восточной Азии, именно эти рынки составили ядро региональной стратегии концерна: только на них могут быть обеспечены конкурентные позиции электротехнической промышленности, которые гарантируют при соответствующих объемах производства максимальные доходы (рис. 6).

Рис.6. Региональная структура мирового рынка электротехнической продукции в 1994 г.
В данной региональной структуре мирового рынка электротехнической продукции значительные изменения не произойдут до 2000 г.
Рынки Юго-Восточной Азии растут темпами выше средних, хотя уже и не так быстро, как в 70-х или начале 80-х годов нашего столетия, когда рынок и производство электротехнических изделий, например в Японии, увеличились более чем в 3 раза.
К другому мнению приходят, когда регион Юго-Восточной Азии оценивают в качестве места производства электроники.
При положительном сальдо во внешней торговле электротехникой порядка 120 млрд ДМ (1989г.) японцы проникли на мировые рынки и заняли лидирующее положение в сегменте потребительской электроники и полупроводников.
1.3.3. Изменение структуры конкуренции
В течение последних 20 лет ощутимо сместились региональные акценты конкуренции. В 1970г. из 15 самых крупных предприятий мира, выпускающих электротехнические изделия, 8 предприятий США обладали десятипроцентной долей мирового рынка, а в 1990 г. только 3 американских предприятия имели суммарную долю порядка 6,5%.
Победителем в конкуренции оказалась Япония: 7 японских предприятий имеют сегодня на мировом рынке долю около 13%. Доля европейских предприятий увеличилась за это время с 6,5 до 8%. Среди самых крупных в мире предприятий, выпускающих электротехнические изделия, - 5 европейских концернов: Siemens (5-е место), Philips (8-е место), Alkatel Alsthom (9-е место), ABB (10-е место) и Bosch (14-е место) (рис. 7).

Рис. 7. Сравнение позиций 15 крупнейших электротехнических предприятий в 1970 -1990 гг.
В результате усилившейся глобализации бизнеса и интернационализации предприятий теряет значение фактор местонахождение штаб-квартиры фирмы (юридический адрес). Гораздо большее значение приобретает усилившийся с 1970 г. процесс концентрации. Доля 15 крупнейших фирм, выпускающих электротехнические изделия, в общем объеме производства за этот период увеличилась с 22 до 27%. За этим стоит драматическое изменение структуры конкуренции в отрасли.
Расстановка конкурентов при этом должна была во многих сегментах бизнеса измениться. Необходимость наращивания объемов сбыта для достижения критической массы, объединение Европы в действительно общий рынок вызвали в последние годы процессы концентрации капитала: во-первых, в направлении создания небольшого числа крупных концернов с широким спектром деятельности -"универсалов"; во-вторых, в направлении образования большого количества очень гибких и глобально ориентированных предприятий - "специалистов". Примеры новой структуры конкуренции в подотрасли оборудования для производства и распределения энергии представлены на рис. 8.

Рис. 8. Концерны ABB и GEC А1stholт как примеры концентрации капитала в энергетическом машиностроении
В отраслях с особенно высокими затратами на НИОКР и производственными инвестициями необходимо объединяться в различного рода "стратегические альянсы", чтобы удержать в допустимых пределах бремя затрат и риск для отдельного предприятия. Примером такого союза являются фирмы Сименс и ИБМ при разработке поколения чипов памяти в 16 и 64 Мегабайта. Кооперация конкурентов в одних областях не исключает их серьезной конкуренции в других.
Такие изменения характера конкурентной борьбы никоим образом не уменьшают давления конкуренции внутри отрасли. Как показывает опыт, при этом значительно возрастает интенсивность борьбы за доли рынка: концентрация предприятий сопровождается постоянным появлением новых, агрессивных и динамичных фирм прежде всего там, где речь идет о новых областях применения техники и программном обеспечении.
Вызванная развитием электроники необходимость определенных минимальных объемов производства в отдельных полях бизнеса, например в производстве коммуникационных систем, еще ничего не говорит о степени вертикальной интеграции. Проявляется стратегическая тенденция: специализированные субпоставщики снабжают своими компонентами многих конкурентов.
Технологические нововведения, обусловленные появлением микроэлектроники; изменение объемов бизнеса с тенденцией к созданию глобальных рыночных структур, подготовка предприятий к деятельности на общеевропейском внутреннем рынке; выводы, сделанные из этого конкурентами, коренным образом изменили внешнюю среду деятельности концерна Сименс (рис. 9). Эти изменения во внешней среде и уже не соответствовавшая им управленческая система, созданная свыше 20 лет назад, дали толчок к реорганизации концерна Сименс в 1988-1989 гг.

Рис. 9. Причины реорганизации системы управления концерна Сименс

Внутриконцерновые трансфертные цены
Дитгер Хан 'ПиК: Планирование и контроль: концепция контроллинга'IV. Интегрированные планово-контрольные расчеты на многозвенных предприятиях (в концернах) с дивизиональной организационной структурой
1. Предпосылки ПиК в концерне и обзор показателей
1.4. Внутриконцерновые трансфертные цены
В концерне, отделения которого поставляют одно другому по кооперации товары и услуги, результаты деятельности этих отделений будут зависеть кроме прочего и от выбора метода определения трансфертных (расчетных) цен. Если внутриконцерновый оборот между отделениями или юридически самостоятельными дочерними предприятиями велик, то соответственно повышается и роль системы расчетных цен внутри концерна. Поскольку информативность планово-контрольных показателей ;в значительной степени зависит от выбранной системы расчетных цен, представляется необходимым остановиться более подробно на этой теме.
1.4.1. Понятие, виды и цели установления трансфертных цен в концернах
Трансфертные цены, или внугриконцерновые расчетные цены между отделениями представляют собой действующие в рамках концерна стоимостные оценки (нормативы стоимости) продукции и услуг, передаваемых одним отделением другому. Эта продукция может состоять из поставок или временно передаваемых товаров, информации, прав, а также из различных видов выполняемых работ и оказываемых услуг. Рыночная цена образуется в результате игры спроса и предложения на рынке, а трансфертные цены - результат внутрифирменной оценки стоимости продукции.
Вид и величина цен, используемых в качестве трансфертных, определяются на основе целей, которые могут быть достигнуты при помощи этих цен. В рамках планирования и контроля, ориентированных на финансово-экономические результаты и ликвидность, трансфертные цены в концерне должны выполнять прежде всего две задачи:
В зависимости от преследуемых в каждом конкретном случае целей можно рассмотреть несколько способов определения трансфертных цен на основе издержек или рыночных цен.
С точки зрения подразделения-поставщика товаров и услуг целесообразно рассчитывать трансфертные цены на базе:
Трансфертные цены могут быть установлены либо только штаб-квартирой, либо по согласованию между штаб-квартирой и отделениями, либо только отделениями с учетом принципов внутриконцерновой ценовой политики. Трансфертные цены должны определяться в ходе обсуждений, например, между поставщиками и потребителями.
В зависимости от целей и ситуации с загрузкой мощностей трансфертные цены могут действовать и в течение одного, и в течение нескольких периодов, быть неизменными или гибкими.
В отличие от обычного, единого в правовом отношении предприятия передача продукции между отделениями внутри концерна является в юридическом плане коммерческим оборотом и, следовательно, выбор методов расчета и размеры трансфертных цен должны быть приемлемы для руководства концерна с точки зрения разрешенности законодательством и экономической целесообразности.
1.4.2. Допустимость внутриконцерновых трансфертных цен с точки зрения торгового и налогового законодательства
(1) Допустимость внутриконцерновых трансфертных цен с точки зрения торгового законодательства
Закон об акционерных обществах ФРГ 1965 г. содержит нормы, регулирующие управленческие полномочия и ответственность в концерне, в частности отношения между руководством концерна и руководством входящих в концерн дочерних предприятий, в которых, однако, есть сторонние акционеры, имеющие долю менее 25% общего капитала.
Уровень полномочий и ответственности в концерне и связанный с этим выбор возможных трансфертных цен регулируются этим законом по-разному в зависимости от следующих условий:
Так как в концернах, по крайней мере национальных, для оформления отношений между дочерними предприятиями и штаб-квартирой, как правило, действуют нормы закона об акционерных обществах независимо от юридической формы дочерних предприятий и штаб-квартиры, выбор метода установления трансфертных цен определяется в соответствии с Торговым кодексом ФРГ.
(а) Внутриконцерновые трансфертные цены в договорных концернах или при сильной взаимозависимости предприятий
В этом случае, если иное не установлено договором, правления зависимых предприятий должны следовать всем указаниям головной компании или штаб-квартиры концерна. Отсюда следует, что в этом случае руководство головной компании (штаб-квартиры) имеет неограниченные возможности для выбора метода установления трансфертных цен.
При наличии договора о подчинении и об отчислении прибыли данное условие также справедливо, ибо закон об акционерных обществах в обоих случаях предполагает защиту интересов "чужих для концерна" групп акционеров и кредиторов. Так, для акционеров предусмотрена гарантия получения дивидендов, возможность обмена своих акций на акции головной компании или определенная компенсация наличными. Защите кредиторов среди прочего служат более жесткие требования относительно создания резервов.
Руководство концерна имеет аналогичные неограниченные возможности устанавливать тип и величину трансфертных цен, если речь идет о включенных, т.е.
взаимозависимых, предприятиях. При этом руководство головной компании (штаб-квартиры) концерна имеет неограниченные руководящие полномочия в отношении включенных предприятий.
Опасения меньшинства, интересы которого при включении в концерн могут пострадать, теряют свои основания: кредиторы зависимой компании в результате присоединения попадают под защиту головной компании, поскольку именно она отвечает за обязательства включенных предприятий.
(б) Внутриконцерновые трансфертные цены в фактическом концерне
В этом случае закон об акционерных обществах запрещает головной компании (штаб-квартире) принуждать дочерние предприятия заключать договоры или проводить мероприятия, могущие повлечь за собой убытки для последних, или, наоборот, она не должна мешать осуществлению мероприятий по устранению ущерба.
Правления зависимых предприятий должны составлять отчет о зависимости, в котором отражаются детальные сведения о прибыльных и убыточных сделках между взаимосвязанными предприятиями концерна. Таким образом, в случае фактического концерна его руководство (штаб-квартира) ограничено в выборе методов определения внутриконцерновых трансфертных цен необходимостью балансирования прибылей и убытков дочерних предприятий.
Проблема балансирования прибылей и убытков не возникает, если кооперированные поставки осуществляются по рыночным ценам, принимаемым в качестве трансфертных. Если в качестве трансфертных цен будут использоваться цены, отличные от рыночных, то необходимо проверить, перевесят ли преимущества от введения таких цен затраты по балансированию прибылей и убытков отдельных дочерних предприятий.
Если дл внутриконцерновых кооперированных поставок нет рыночных цен, то чтобы избежать необходимости балансирования прибылей и убытков дочерних предприятий и не нарушить налоговое законодательство, трансфертные цены можно установить на уровне, близком к рыночным.
(2) Допустимость внутриконцерновых трансфертных цен с точки зрения налогового законодательства
По налоговому законодательству ФРГ налогообложению подвергается не результат деятельности концерна как целостной хозяйственной единицы, а сумма результатов деятельности составляющих концерн компаний.
Субъективная налоговая ответственность остается, даже если дочерние предприятия фактически подчинены материнскому и заключен договор об отчислении прибыли.
В рамках налогообложения оборота фактическое финансовое, хозяйственное и организационное включение дочерних предприятий в состав концерна (фактическое подчинение, при котором оборот подчиненных предприятий облагается налогом с оборота) не оказывает никакого влияния на величину внутриконцерновых трансфертных цен. Признание фактического подчинения при налогообложении с оборота со времени введения налога на добавленную стоимость практически потеряло свое значение, потому что, если оборот подчиненных (фактически включенных в концерн) предприятий не облагаетс налогом, все кооперированные поставки внутри концерна также de facto не облагаются налогом с оборота. Суммам налога на добавленную стоимость на внутриконцерновые поставки предприятий-поставщиков соответствуют каждый раз удерживаемые суммы авансовых выплат налога на доходы предприятий-потребителей внутриконцерновых кооперированных поставок.
Выбор метода определения внутриконцерновых трансфертных цен поэтому ограничен с точки зрения корпоративного налога (налога на прибыль юридических лиц) и промыслового налога (налога на вид деятельности) также и при наличии отношений фактического подчинения дочерних предприятий головному.
Если международный концерн владеет дочерними предприятиями за границей, то в результате свободного выбора внутриконцерновых трансфертных цен для услуг и поставок между дочерними предприятиями внутри страны и за рубежом может появиться возможность перемещения прибыли и тем самым скрытого перераспределения прибыли, скрытых вложений, а также двойного налогообложения. Чтобы избежать этого или по крайней мере создать возможность для объективной оценки таких явлений, разработали порядок финансового управления международной экономической деятельностью.
Организация экономического сотрудничества и развития (Organisation for Economic Co-operation and Development - OECD) разработала примерный договор об избежании двойного налогообложения, которым установлен абстрактный принцип: хозяйственные связи между предприятиями в рамках международного концерна должны рассматриваться как отношения между независимыми компаниями.
Речь идет о международно признанном принципе "dealing at arm's length" ("действовать на почтительном расстоянии"), в соответствии с которым кооперированные поставки между дочерними предприятиями концерна и за границу, и из-за границы должны по стоимости оцениваться так же, как и по отношению к третьей стороне.
Многие страны, в частности Германия, в соответствии с этим принципом ввели аналогичные формулировки в свои договоры по двойному налогообложению. Договоры по двойному налогообложению содержат положения, нацеленные на защиту международных концернов, и одновременно положения, противодействующие возможному скрытому перемещению прибыли. Для предотвращения двойного налогообложения применяют методы взаимозачета и освобождения от налогообложения. Кроме того, на уровне финансовых служб используется метод уведомления, согласно которому между задействованными финансовыми службами поддерживается широкий международный обмен информацией, что способствует облегчению расчетов и учета прибыли в международных концернах.
Помимо этого, налоговая комиссия при OECD выпустила в 1979 г. доклад, содержащий рекомендации правительствам стран-участниц по учету при проверке внутриконцерновых трансфертных цен, основанных на принципе "dealing at arm's length".
Германское федеральное финансовое ведомство разработало также "Основные принципы проверки разграничения доходов в международных концернах (административные принципы)", базирующиеся на рекомендациях OECD.
В соответствии с административными принципами для определения внутриконцерновых трансфертных цен или сторонних цен предлагаютс следующие методы:
а) сравнения цен (Comparable uncontrolled price method);
б) цены повторной продажи (Resale price method);
в) надбавки к издержкам (Cost plus method).
а) Метод сравнения цен
В данном случае согласовываемая цена сравнивается с ценой, устанавливаемой между независимыми партнерами на рынке при заключении аналогичных сделок. Это может осуществляться посредством:
б) Метод цены повторной продажи
В соответствии с этим методом исходят из продажной цены, по которой дочернее предприятие за границей, являющееся потребителем кооперированной поставки, должно было бы приобретать эти поставки у третьей стороны. И из этой цены вычитают соответствующую прибыль.
в) Метод надбавки к издержкам
По этому методу калькулируют цены как по поставкам для третьих фирм. Исходным пунктом калькуляции здесь является себестоимость, к которой добавляется норма прибыли, соответствующая нормальной для данной отрасли.
Эти установленные административными принципами методы расчета трансфертных цен уже много лет применяются в США. Правда, там эти методы определенным образом ранжируются, что не отражено в административных принципах. На практике необходимо выбирать метод, который при прочих равных условиях позволяет получать трансфертные цены, близкие к рыночным ценам. Если нет уверенности, следует выбирать методы, для применения которых имеется достаточная информация о сделках между дочерними предприятиями концерна и третьими фирмами.
На основании сказанного выше можно сделать следующие выводы.
С точки зрения торгового законодательства свободный выбор внутриконцерновых трансфертных цен, отклонение которых от рыночных цен по текущим сделкам не влечет за собой корректировок прибыли в балансах дочерних предприятий, возможен только внутри страны при наличии договора о подчинении (господстве) и/или об отчислении прибыли, а также при фактическом финансовом, хозяйственном и организационном включении дочерних предприятий в концерн. Аналогично и в случае 100% владения капиталом дочерних предприятий.
С точки зрения налогового законодательства свободный выбор трансфертных цен, при котором в случае отклонения по текущим сделкам трансфертных цен от рыночных не требовалось бы осуществлять корректировку прибыли в балансах дочерних предприятий, невозможен. Поэтому при кооперированных поставках между юридически независимыми предприятиями, входящими в состав концерна, должны использоваться рыночные или аналогичные им трансфертные цены.
Независимо от того, по каким трансфертным ценам осуществляются кооперированные поставки между компаниями в составе концерна, из годового отчета концерна должны быть обязательно исключены промежуточные (внутриконцерновые) прибыли и убытки.
1.4.3. Экономические критерии выбора трансфертных цен
Выбор целесообразных трансфертных цен при существующих юридических возможностях - довольно трудная экономическая проблема, часто обсуждаемая в специальной литературе. Ниже рассмотрены два аспекта вероятного расчета и оценки трансфертных цен. Трансфертные цены представляют интерес:
(1) Трансфертные цены как база для установления цен и учета прибыли
Когда дочерние предприятия на базе соответствующего ценообразования должны показывать в своих балансах прибыль, применяются следующие методы определения трансфертных цен:
а) Если для поставок между предприятиями в составе концерна существуют рыночные цены и подобные поставки могут быть получены от внешних поставщиков по этим рыночным ценам, то в качестве трансфертной цены может быть выбрана рыночная цена или цена немного ниже рыночной (вследствие более низких расходов, например на рекламу). В данном случае действует принцип, по которому трансфертные цены должны устанавливаться так, как они были бы установлены для третьих (сторонних) фирм в целях достижения оптимальной кратко- и долгосрочной прибыли.
При этом следует избегать ситуации, когда дочерние предприятия предлагают одно другому кооперированные поставки по ценам, существенно выше или ниже конкурентных.
Использование в качестве трансфертных цен рыночных чаще всего возможно в горизонтально структурированных концернах для поставок сырья, материалов и комплектующих изделий. Иногда трансфертные цены устанавливают и для номинальных благ (кредитов). Если в концерне по балансовым соображениям сознательно отходят от рыночного принципа установления трансфертных цен, то в случае фактического концерна в конце каждого отчетного периода должны балансироваться (сглаживаться) прибыли и убытки дочерних предприятий.
б) Если не существуют рыночные цены для кооперированных поставок внутри концерна, то следует рассчитывать трансфертные цены на базе издержек или по методу повторных продаж (методу вычитания прибыли). В этом случае действует принцип, согласно которому трансфертные цены должны устанавливаться таким образом, как если бы это было нужно для получения оптимальной прибыли при различных вариантах загрузки мощностей между центрами издержек дочерних предприятий или по отношению к независимым третьим фирмам. Определение трансфертных цен на базе издержек особенно эффективно в вертикально структурированных концернах.
При полной (или близкой к ней) загрузке мощностей трансфертные цены можно рассчитывать на основе издержек внутренних производителей по полной себестоимости (нормативной или плановой).
При помощи межфирменных сравнений, опросов потенциальных сторонних поставщиков, а также составления вариантных калькуляций при собственном производстве комплектующих необходимо установить, что внутренние производители (отделения-поставщики) концерна могут делать поставки по приемлемым сравнимым затратам. Наряду с калькулированием цены на базе полной себестоимости, включающей минимальную рентабельность, можно рассчитать цену при средней рентабельности отделений для случая, когда эти же самые кооперированные поставки идут одновременно и на сторону.
Трансфертные цены при достаточной загрузке мощностей и согласованных между отделениями в ходе обсуждения планов объемов кооперированных поставок должны приниматься на длительный срок (например, один год). Дополнительная прибыль, образующаяся у поставщика после покрытия всех согласованных плановых издержек, оставляется в его распоряжении; убыток от недопокрытия издержек (например, из-за отказа от поставки) переносится на отделение, виновное в этом, или штаб-квартиру.
При многоступенчатом, ориентированном на результат калькулировании трансфертных цен в условиях недогрузки мощностей или "ценовой войны" наряду с недостаточно информативными калькуляциями по полной себестоимости необходимо рассчитывать предельные (переменные) издержки как компонент трансфертной цены, что позволит в этой ситуации оценить ее нижнюю границу.
При хронической недогрузке мощностей все трансфертные цены должны рассчитываться исключительно на базе предельных издержек. Кроме того, необходимо проверить, не будет ли для концерна эффективнее закрыть недогруженное производство и перейти на кооперированные поставки со стороны.
Возможно также независимо от ожидаемой загрузки производственных мощностей устанавливать трансфертные цены на уровне (постоянном на длительный период) предельных (переменных) издержек, а постоянные расходы, запланированные для поддержания мощностей, относить периодически единым блоком на заказчика (потребителя). При этом исчезает проблема перерасчетов при излишнем покрытии и недопокрытии издержек. Калькулирование издержек по полной себестоимости в принципе необходимо лишь для определения балансовых стоимостей, для расчета налогов, при инвентаризациях. Оно возможно только при наличии данных по всем статьям затрат внутренних поставщиков, поэтому проще рассчитывать трансфертные цены на базе предельных издержек (нижней границы цены) и валовых сумм покрытия.
(2) Трансфертные цены как инструмент оперативного и стратегического планирования
Для краткосрочного планирования производственной программы в рамках имеющегося потенциала необходимо рассчитывать предельные издержки, общие суммы покрытия и удельные суммы покрытия по каждому "узкому месту", поскольку они не изменяются в течение длительного времени, в противном случае потребуются данные о характере нелинейного развития издержек и выручки при различном уровне загрузки мощностей.
Оптимальная производственная программа в условиях недогрузки или перегрузки (наличия "узких мест") мощностей в рамках всего концерна может быть разработана в принципе только центральной службой обработки информации. Это верно и в том случае, когда предельные издержки и суммы покрытия могут приниматься в качестве неизменных на длительный период.
При долгосрочном планировании продуктовой программы и потенциала необходимо учитывать в рамках инвестиционных расчетов все связанные с инвестициями изменения хозяйственных результатов. При наличии внешних источников снабжения возможность использования собственных внутренних поставщиков инвестиционных товаров зависит от ситуации с загрузкой производственных мощностей. В этом случае при определении трансфертных цен в качестве базы принимаются рыночные цены или полна себестоимость с надбавкой на прибыль, или предельные издержки. При внутренних поставках материалов и комплектующих в долгосрочной перспективе все отношения между отделениями внутри концерна должны строиться на базе рыночных цен в рамках долгосрочных договоров. В любом случае все инвестиционные расчеты, касающиеся внутриконцерновых поставок, должны быть проверены и оценены штаб-квартирой, чтобы принимаемые решения были оптимальны с позиций всего концерна.
Решение проблемы трансфертных цен, которое связано с большими сложностями, особенно в концернах с сильными внутренними технологическими и производственными взаимосвязями и при отсутствии рыночных цен, возможно, если будет создана и станет эффективно работать планово-, контрольная информационная система.

Бенц АГ до июня 1994
Дитгер Хан 'ПиК: Планирование и контроль: концепция контроллинга'VI. Стратегическое и оперативное управление в концерне Даймлер-Бенц: философия и инструментарий
Введение
Доктор Рольф А. Хансен,
член правления АЕГ Даймлер-Бенц и председатель правления МТУ-Фридрихсхафен; директор Даймлер- Бенц АГ до июня 1994 г.
Манфред Реммель,
член правления Мерседес-Бенц АГ
Стремление ближе ознакомить заинтересованную общественность со стратегическим и оперативным управлением в таком большом и многогранном концерне, как Даймлер-Бенц, - настолько же привлекательная, насколько трудная задача. Авторы понимали, что в связи с многоотраслевой направленностью деятельности концерна Даймлер-Бенц и вытекающим отсюда многообразием тематики неизбежно выделение ключевых вопросов. Кроме того, важна динамика рынков, которая, естественно, отражаетс на философии управления концерном. Поэтому в дальнейшем предметами рассмотрени будут основные принципы управления и построенные на них инструментарий и специфические процедуры.
Глубокие перемены в экономике, ставшие причиной новой стратегической направленности и в итоге - расширения концерна, потребовали заново определить цели деятельности концерна и тем самым внести изменения в его философию, сориентировав ее на идею интегрированного технологического концерна. На фоне связанных с этим требований необходимо было разработать специальные формы стратегического и оперативного управления в концерне.
С учетом этого аспекта в центре внимания данного раздела книги находится процесс и элементы управления на уровне концерна в целом. Затем с целью раскрытия взаимодействия между отделениями концерна и полями бизнеса философия управления конкретизируется и углубляется на примере отделения легковых автомобилей Мерседес-Бенц как ключевого направления деятельности концерна. При этом для наглядности и ясности изложения отдельные проблемы освещаются соответственно либо с позиции концерна в целом, либо с позиции только отделения легковых автомобилей. В итоге раскрывается сквозная концепция, способствующая формированию единого предпринимательского типа мышления и деятельности на каждом уровне ответственности в концерне.
Представленный материал отражает реализацию концепции развития стратегического и оперативного управления в концерне по состоянию на конец 1994 г. и является итогом процесса принятия решений, в котором были задействованы все уровни концерна. Здесь следует принести благодарность небольшой группе, которая способствовала успешной работе над книгой, давая ценные замечания и идеи.

Взаимосвязи между целевыми показателями прибыли и рентабельности
Дитгер Хан 'ПиК: Планирование и контроль: концепция контроллинга'II. Характеристика интегрированных ориентированных на результат и ликвидность планово-контрольных расчетов
3. Связи между целевыми показателями результата, рентабельности и ликвидности
3.1. Взаимосвязи между целевыми показателями прибыли и рентабельности
3.1.1. Взаимосвязи при постоянном и переменном капитале
Прежде всего интерес представляет соотношение целей максимизации прибыли и максимизации рентабельности капитала и особенно вопрос, достигаются ли обе эти цели при одном и том же объеме производства или при различных объемах производства. В последнем случае эти цели оказывают различное влияние на предпринимательские решения об объемах производства продукции.
Если определить эти цели сначала недифференцированно в виде

то очевидно, что при условии постоянства капитала (К) выбор в качестве целевых показателей прибыли и рентабельности не может оказывать различного влияния на предпринимательские решения, поскольку при постоянном значении знаменателя (К) рентабельность (R) будет максимальна в случае максимизации числителя (G). Обе цели - максимизация прибыли и рентабельности - в этом случае дополняющие одна другую. При дифференцировании капитала на постоянную и переменную составляющие получается:

При этом условии максимизация рентабельности капитала достигается путем максимизации прибыли, т.е. максимум рентабельности капитала достигается при таком же объеме производства х, при котором достигается максимальная прибыль. Это происходит в случае нелинейной функции при равенстве предельных издержек и предельной выручки:

Если исходить в краткосрочном и среднесрочном периодах из постоянства (неизменности) капитала, то через формулу рентабельности инвестированного капитала (RoI) графическим путем можно наглядно показать взаимосвязи между рентабельностью капитала, рентабельностью оборота и скоростью оборота капитала. На рис. 27 видно, что рентабельность оборота и оборачиваемость капитала являются ключевыми переменными, определяющими величину рентабельности капитала.
Дитгер Хан 'ПиК: Планирование и контроль: концепция контроллинга'
II. Характеристика интегрированных ориентированных на результат и ликвидность планово-контрольных расчетов
3. Связи между целевыми показателями результата, рентабельности и ликвидности
3.2. Взаимосвязи между целевыми показателями прибыли и оборота
Взаимосвязи между целями максимизации прибыли и оборота существенно проще для понимания. Стремление к максимизации оборота рассматривается здесь как важнейшее выражение стремления к росту. Показатель оборота - один из компонентов, расчета показателя прибыли. Из функции G(х) = Е(х) - Ко(х) можно вывести соответствующие взаимосвязи между целями. При нереальном условии постоянства издержек (Ко) целевые показатели становятся взаимодополняющими, т.е. постановка различных целей приводит к одинаковым предпринимательским решениям.

Если отказаться от нереального условия неизменности издержек, то взаимосвязи между целями максимизации прибыли и максимизации оборота (выручки) необходимо анализировать, беря за основу соответствующие кривые издержек и выручки.
В самом простом случае функции издержек и выручки линейны. Из рис. 30 видно, что цели максимизации прибыли и оборота полностью взаимодополняемы. Максимальные значения обеих функций лежат в области бесконечности или определяются пределом производственной мощности. В первом случае на рис. 29 при линейной функции издержек и функции выручки, соответствующей предполагаемой функции цена - сбыт, легко увидеть, что на отдельных участках взаимосвязи между целями частично непостоянны. Во втором случае на рис. 29 при дегрессивно-прогрессивной функции издержек и линейной функции выручки взаимосвязи между целями также частично непостоянны.

Рис. 30. Взаимосвязи между максимизацией прибыли, с одной стороны, и максимизацией рентабельности капитала, оборота, издержек и экономичности, с другой стороны
Наконец, следует учесть еще случай, когда функции издержек и выручки нелинейны. В этом случае максимизирующий прибыль объем производства меньше объема производства, максимизирующего выручку, что приводит к частично переменным связям между целями.
Таким образом, только при неизменности издержек или при линейных функциях издержек и выручки цели максимизации прибыли и оборота полностью взаимодополняют одна другую. В иных случаях взаимосвязи между целями частично непостоянны.

Линии "равной рентабельности" (изокривые рентабельности) - это геометрическое место точек, в которых произведение рентабельности оборота и скорости оборота капитала постоянно.

Рис. 27. Связи между рентабельностью капитала, рентабельностью оборота и скоростью оборота капитала
Определенный процент на инвестированный капитал, или определенная желаемая норма рентабельности капитала, может быть достигнут при различной величине рентабельности оборота. Кривые показывают, что, например, при скорости оборота капитала, равной 2, и рентабельности оборота 10% достигается такая же рентабельность капитала, как при оборачиваемости капитала, равной 1, и рентабельности оборота 20%.
Однако предположение о постоянстве капитала (собственного и заемного) в долгосрочной перспективе нереалистично.
При условии переменности (изменяемости) капитала максимум рентабельности капитала совпадает с максимумом прибыли только тогда, когда выполнено условие:

или когда эластичность прибыли равна эластичности капитала. Утверждение, что максимум прибыли не совпадает с максимумом рентабельности капитала, равноценно утверждению о том, что между целями максимизации прибыли и максимизации рентабельности капитала существуют локальные частично дополняемые и частично конкурирующие взаимосвязи целей.
Рассмотрим фундаментальный принцип формулирования целей, вытекающий из максимизации частного (правила частного). Для максимизации частного Q справедливо следующее:

т.е. частное тогда достигает максимума, когда эластичность числителя равна эластичности знаменателя. Экономическое значение этого принципа для максимизации абсолютных и относительных целевых показателей огромно. Согласно нему просто объясняются связи между прибылью и показателями рентабельности даже тогда, когда частное содержит только показатели, из которых складывается прибыль, например только оборот и издержки, так что влияние чисто формальных различий в формулировке целей в разных предпринимательских решениях становится очевидным.
Перечисленные ниже относительные показатели можно максимизировать следующим образом:
рентабельность оборота

рентабельность издержек

экономичность

Преобразуя абсолютные величины в относительные, легко увидеть, что реализуется один и тот же принцип: эластичность числителя равна эластичности знаменателя. Если заменить в условии равновесия G на Е - К0, a G' на Е' - К0', то для трех величин получим одинаковые максимальные значения:

т.е. все три целевые величины будут максимизированы при одинаковом объеме производства х. Таким образом, несмотря на различное формулирование целей, на принятие предпринимательского решения оказывается одинаковое влияние. Вообще различие этих формулировок целей для максимизации прибыли очевидно, поскольку максимальное значение получается при

Между целями максимизации рентабельности оборота, рентабельности издержек и экономичности, с одной стороны, и целью максимизации прибыли, с другой стороны, существуют отношения как взаимодополнения, так и конкуренции целей. Из приведенных условий равновеси (уравнений максимизации) видно, что при максимизации прибыли встречаются только относительные (производные) показатели, а именно только Е'(х) и Ко'(х), при максимизации рентабельности в широком смысле - еще и абсолютные показатели, а именно G(x), К(х), Е(х) и Ко(х). Отсюда вытекает, что конкретные утверждения о соотношениях целей, областях дополнительных и конкурентных отношений между ними можно делать, если исходить из абсолютных величин издержек, выручки и капитала. Эти взаимосвязи можно показать графически, что обеспечивает достаточную точность.
3.1.2. Взаимосвязи между целевыми показателями прибыли и рентабельности при нелинейной функции прибыли
Прежде всего необходимо уточнить, каковы различия между максимизацией прибыли и максимизацией рентабельности капитала и тем самым связи между этими целевыми показателями. На рис. 28 во втором квадранте представлена функция прибыли G = G(x). При этом исходят из ее нелинейности, т.е. максимум прибыли достигается при объеме производства х = ОА.

Рис. 28. Связь между максимизацией прибыли и максимизацией рентабельности капитала
В третьем квадранте представлена линейная функция капитала К = К(х). Если спроецировать функцию прибыли на функцию капитала, то в первом квадранте получим функцию прибыли от инвестированного капитала, т.е. G = G(K). Проекцию можно объяснить на примере грех точек, через которые проходят штриховые линии проекции. Отрезки между точками этой кривой и осью абсцис образуют угол а. Тангенс угла а выражает рентабельность R = О/К. Рентабельность достигает максимума в точке, где отрезок линейной функции становится касательной кривой ОТ. Для получения этой максимальной рентабельности необходимо инвестировать капитал в размере OR, а для получения максимума прибыли - в размере OS. Максимизирующему рентабельность объему инвестируемого капитала OR соответствует максимизирующий рентабельность объем производства 0В, максимизирующий же прибыль объем производства равен ОА, но ОА^ОВ. Относительно объема производства х цели максимизации прибыли и максимизации рентабельности капитала в области 0В взаимодополняемы, а в области ВА - наоборот, конкурирующие. Прирост прибыли вызывает снижение рентабельности капитала. Относительно инвестируемого капитала К цели в области OR взаимодополняемы, а в области RS - конкурирующие.
После выявления взаимосвязей между максимизацией прибыли и максимизацией рентабельности капитала можно выявить взаимосвязи между максимизацией прибыли и максимизацией рентабельности оборота, рентабельности издержек и экономичности.
На рис. 29 изображены кривые издержек и выручки для двух важных случаев. В первом случае представлены кривая выручки при предполагаемой функции цена - сбыт и линейна функция издержек. Во втором случае представлена линейная функция выручки в условиях атомистической конкуренции и депрессивно-прогрессивная функция издержек. Из разности обеих функций получают функцию прибыли G = G(x). Далее на рисунке представлены кривые средних издержек (удельных, или штучных издержек), предельных издержек и предельной выручки.
Максимум прибыли получается в точке касания кривой прибыли и линии параллельной оси абсцис. Максимум прибыли в обоих, случаях равен Gmax = ОН. Максимизирующий прибыль объем производства в обоих случаях равен х = OF. При таком объеме производства кривая предельной выручки пересекает кривую предельных издержек в точке G. Касательная в точке Е показывает одинаковый подъем кривых выручки и издержек.

Рис. 29. Связи между максимизацией прибыли, с одной стороны, и максимизацией рентабельности оборота, рентабельности издержек и экономичности, с другой стороны (первый случай: заданы предполагаемая функция цена - сбыт и линейная функция издержек; второй случай: заданы условия атомистической конкуренции и дегрессивно-прогрессивная функция издержек)
Для определения объема производства, максимизирующего рентабельность оборота, действует условие:

Поскольку

то отсюда следует:

или

т.е. максимальная рентабельность оборота достигается при j АВ. Этот случай показан на рис. 29, где 0В является максимизирующим рентапбельность объемом производства. При этом

Таким образом, область от точки 0 до точки В является областью взаимодополнения целей, а от точки В до точки F - областью конкуренции целей. Увеличение объема производства сверх значения в точке В ведет к росту прибыли, но одновременно уменьшает рентабельность оборота, рентабельность издержек и экономичность. Во втором случае, представленном на рис. 29, максимизирующий рентабельность объем производства совпадает с производственным оптимумом, под которым понимается минимум средних издержек. В первом случае он не задан, поэтому производственный оптимум предприятия лежит в области бесконечности.
Оба случая совместны, поскольку одна из двух функций Е(х) или Ко(х) линейна. Здесь особенно легко применим метод касательных, ибо касательные к кривым линейных функций сами описываются линейными функциями. Необходимо только продолжить кривую до пересечения с осью абсцис. Эти соотношения не выдерживаются в случае, когда обе функции нелинейны.
3.1.3. Взаимосвязи между целевыми показателями прибыли и рентабельности при линейной функции прибыли
На рис. 30 эти взаимосвязи показаны для случая линейности всех функций.
Если исходить из линейных функций издержек и выручки, то получается уже не кривая прибыли с одним максимумом, а линейно возрастающая функция прибыли. Поскольку при исследовании взаимосвязей между целями максимизации прибыли и рентабельности капитала (рис. 28) исходили из того, что прибыль характеризуется кривой, и в рассматриваемом случае положим в основу также линейную функцию прибыли (рис. 30, верхняя часть). Очевидно, что максимум всех этих целевых показателей находится в области бесконечности. Если, однако, исходить из того, что при максимизации производственных средств предприятия объем производства будет максимальным и равным пределу производственной мощности (хmax), а выручка, соответствующая такому максимальному объему производства, будет максимальной, то и все целевые показатели также будут иметь свой максимум.
В случае линейного изменения издержек и выручки и роста функции издержек в меньшей степени, чем функции выручки, можно сформулировать принципиальное и исключительно важное для взаимосвязи целевых показателей следствие: все целевые показатели при условии линейности функций полностью взаимодополняемы, или, иначе, максимизирующий прибыль объем производства также максимизирует и рентабельность капитала, рентабельность издержек и экономичность. Этот объем производства является предельным относительно производственной мощности.
Для руководства предприятия отсюда вытекает простое, но важное правило: производить как можно больше, до тех пор, пока прибыль (или какой-либо из показателей рентабельности) не достигнет своего максимума. Поэтому, принимая предпринимательское решение, можно руководствоваться любыми из вышеназванных целевых показателей, поскольку в данном случае выбор различных целей влечет за собой одинаковые последствия.

Взаимосвязи между целевыми показателями результата и ликвидности
Дитгер Хан 'ПиК: Планирование и контроль: концепция контроллинга'II. Характеристика интегрированных ориентированных на результат и ликвидность планово-контрольных расчетов
3. Связи между целевыми показателями результата, рентабельности и ликвидности
3.4. Взаимосвязи между целевыми показателями результата и ликвидности
Относительно взаимосвязей между целями стремления к прибыли и структурной ликвидности, определенному соотношению собственного и заемного капитала следует лишь отметить, что при некоторых условиях можно определить структуру капитала, оптимальную с точки зрения финансового результата и издержек. Минимальный по издержкам уровень задолженности можно рассчитать, если известны данные об издержках, связанных с использованием собственного и заемного капитала (в зависимости от различных оценок риска инвесторов), и задан процент на инвестированный или инвестируемый в предприятие капитал (см. часть III, раздел 3.1.3.5).
В дальнейшем будут затронуты лишь взаимосвязи между фактической (диспозитивной) ликвидностью и прибылью. Для снижения финансового риска можно увеличить ликвидные резервы, например, взять дополнительный кредит, что увеличит сумму наличных платежных средств. Но это, с одной стороны, приведет к повышению ликвидности, а с другой стороны, в результате дополнительных выплат процентов - к снижению прибыли. Конфликт между целями получения прибыли и поддержания ликвидности становится очевидным. Следует также учитывать, что любой объем кассовой наличности, рассматриваемой в качестве ликвидных резервов, не используется в процессе производства и потому не приносит никакой прибыли. Эти альтернативные издержки можно скалькулировать при помощи внутренней нормы рентабельности. При этом они также рассматриваются как уменьшающие прибыль.
В заключение следует отметить, что для целеориентированных планово-контрольных расчетов важно учесть следующее: одни цели должны вытекать из стремления к прибыли, а другие - из требования обеспечения ликвидности. При этом цель получения прибыли всегда, за исключением кризисных периодов, является главной целью.

Заключительные замечания
Дитгер Хан 'ПиК: Планирование и контроль: концепция контроллинга'VII. Планирование и контроль в системе управления концерном Сименс
2. Реформирование организационной структуры и системы управления в 1989 г.
2.5. Заключительные замечания
Новую организацию и систему управления концерна Сименс следует оценивать с учетом трех аспектов.
Во-первых, реструктуризация всегда понималась как совокупность изменений организационных элементов (отделения, центральные отделы, региональные единицы), системы управления (органы управления, инструменты и процессы планирования и контроля) и образа мышления и поведения сотрудников.
Последнее, однако, является длительным процессом, протекающим и поныне.
Во-вторых, по ряду причин многие организационные мероприятия не были завершены до 1 октября 1989 г. (например, создание внутренней и зарубежной сетей потребовало много времени). С самого начала реформы имелось четкое представление о конечном виде организационной структуры и путях, ведущих к ней, поэтому все последующие улучшения структуры проводились в очень узких границах.
В-третьих, поскольку новая организационная структура направлена на то, чтобы концерн был в состоянии быстро, гибко и небюрократически реагировать на изменения внешней среды и стратегии, проходящие с 1989 г. (например, приобретение фирмы Nixdorf) и будущие организационные изменения не затрагивают принципиальную структуру концерна Сименс1.
1 К существенным изменениям структуры бизнес-отделений с 1989 г. можно отнести ликвидацию отделения периферийных приборов (РЕ); приобретение Nixdorf AG и включение его в бизнес-отделение информационных систем; присоединение Hell GmbH к Linotype AG\ создание новой самостоятельной области бизнеса "сети мобильной связи" в рамках отделения "государственные коммуникационные сети".

[Введение]
Дитгер Хан 'ПиК: Планирование и контроль: концепция контроллинга'I. Основы
1. Предприятие и управление предприятием
[Введение]
Предприятие и управление им с точки зрения теории принятия решений и теории систем схематично представлены на рис. 1.
![[Введение]](image/pik02001_3.jpg)
Рис. 1. Виды управленческой деятельности и ее предмет
Теория принятия решений служит изначально для описания и формирования процесса управления, если в качестве главных направлений деятельности руководителей рассматривать планирование, управление и контроль. При этом речь идет о межличностных информационных и коммуникационных процессах.
Планирование занимает в теории принятия решений центральное место и представляет собой ориентированный в будущее регулярно повторяющийся процесс принятия решений, в котором соединяются вместе различные виды управленческой деятельности: волеизъявление (волеобразование) и претворение в жизнь этой воли. С последним тесно связана деятельность по регулированию и контролю. Процессы планирования и контроля за реализацией планов во многом зависят от специфики стиля управления на предприятии и связаны с принятием руководителями на себя определенной ответственности. Поэтому теоретическую базу процесса управления образуют также психология, социология, философия и предпринимательская этика.
Подход к управлению с точки зрения теории систем позволяет прежде всего дать характеристику принципиальной модели предприятия, под которым понимается целеориентированный центр действий, где люди (кадровый потенциал) ставят определенные цели и производят для их достижения действия с объектами, используя для этого материальный потенциал предприятия.
![[Введение]](image/pik02001_4.jpg)
Рис. 2. Подсистемы интегрированной системы планирования и контроля
Согласно этим теоретическим положениям формируются частные комплексы (подсистемы) системы планирования и контроля (ПиК) и блоки интегрированных планово-контрольных расчетов (рис. 2). Система планирования и контроля и организационная система предприятия должны соответствовать одна другой.
С позиций системного подхода организация предприятия представляет собой долговременную целеориентированную структуру потенциала и действий (процессов), которые в значительной степени обуславливают систему планирования и контроля на предприятии.
![[Введение]](image/pik_2.gif)
Дитгер Хан 'ПиК: Планирование и контроль: концепция контроллинга'
II. Характеристика интегрированных ориентированных на результат и ликвидность планово-контрольных расчетов
[Введение]
Система финансово-экономических показателей управленческого (производственного) и финансового учета в этой части книги будет представлена в процессе ее формирования как инструмента управления. Она образует часть общей информационной системы предприятия. В соответствии с генеральной экономической целью - стремлением к прибыли и дополнительной целью - гарантией ликвидности эта система позволяет представить все процессы на предприятии в виде расчетов результата и ликвидности и их связи с рынком в процессе планирования и реализации плана. Ориентированные на результат и ликвидность планово-контрольные расчеты охватывают монетарное (денежное) планирование, а также контроль достижения целей. При помощи информации системы планово-контрольных расчетов можно формировать "вход", "преобразование" и "выход" системы материальных благ (материалы, производственные процессы, товары и услуги), а также "вход" и "выход" системы номинальных благ (денежной системы) и управлять ими. Монетарная информация планово-контрольных расчетов основывается на количественных, качественных и временных показателях предприятия.
![[Введение]](image/pik_2.gif)
Дитгер Хан 'ПиК: Планирование и контроль: концепция контроллинга'
II. Характеристика интегрированных ориентированных на результат и ликвидность планово-контрольных расчетов
2. Цели предприятия: результат и ликвидность как отправной пункт создания системы планово-контрольных расчетов
[Введение]
Денежные цели в общем являются показателями, на которых строится система планово-контрольных расчетов, ориентированных на результат и ликвидность. В свою очередь при помощи системы планово-контрольных расчетов все процессы на предприятии можно направлять на достижение этих целей. Прибыль и ликвидность, а также их компоненты - важнейшие критерии выбора плановых альтернатив, если их эффект может быть выражен стоимостными показателями.
![[Введение]](image/pik_2.gif)
Дитгер Хан 'ПиК: Планирование и контроль: концепция контроллинга'
II. Характеристика интегрированных ориентированных на результат и ликвидность планово-контрольных расчетов
3. Связи между целевыми показателями результата, рентабельности и ликвидности
[Введение]
В практике планирования для выражения монетарных целей предприятия и его подсистем на один или несколько периодов используют показатели расчетной и балансовой прибыли, рентабельности и ликвидности, а для выбора стратегических направлений развития - и ценности капитала предприятия.
Предпосылкой для применения подобных целевых показателей в качестве годовых или квартальных является знание взаимосвязей между показателями абсолютной и относительной прибыли, с одной стороны, и между показателями прибыли, оборота и ликвидности, с другой стороны.
![[Введение]](image/pik_2.gif)
Дитгер Хан 'ПиК: Планирование и контроль: концепция контроллинга'
II. Характеристика интегрированных ориентированных на результат и ликвидность планово-контрольных расчетов
4. Интегрированная система показателей планово-контрольных расчетов, ориентированных на результат и ликвидность
[Введение]
В данной главе будет рассмотрена базирующаяся на высших целях предприятия система показателей, обеспечивающая возможность осуществления ориентированных на результат и ликвидность процессов планирования, регулирования и контроля. При помощи этой системы показателей будут определяться, задаваться и контролироваться монетарные цели структурных подразделений предприятия и критерии оценки отдельных управленческих проблем, требующих решения в течение определенных периодов и к определенному моменту. Возможность принимать обоснованные решения на будущее и контролировать их исполнение зависит от того, насколько эффект изменений вносимых в продуктово-ассортиментную программу, потенциал и процессы на предприятии, может быть выражен через стоимостные показатели результата и ликвидности. Основным принципом планирования и принятия решения является принцип маржинальности (принцип предельных величин). Интерес представляют воздействия на высшие цели предприятия и его подсистем, а также на отдельные проекты возможных и фактических изменений продуктовой программы, потенциала и процессов, происходящих на предприятии.
Базирующиеся на рассматриваемых в этой главе показателях планово-контрольные расчеты, ориентированные на результат и ликвидность, - часть общей интегрированной системы планирования на предприятии.
![[Введение]](image/pik_2.gif)
Дитгер Хан 'ПиК: Планирование и контроль: концепция контроллинга'
III. Интегрированные планово-контрольные расчеты на предприятиях с функциональной организационной структурой
[Введение]
Представленная в книге принципиальна концепция ПиК может быть использована как на промышленных предприятиях, так и на предприятиях других отраслей. Формирование системы ПиК и соответствующей ей системы планово-контрольных расчетов зависит от организационной структуры предприятия, его продуктовой программы, размещения производств и стиля управления. Для выполнения своих задач руководители всех организационных единиц должны разрабатывать планы и отчеты. Утвержденные планы становятся директивами для всех будущих решений и действий, а также основой для контроля.
Исходя из принципиальной концепции ПиК в данной части книги мы рассмотрим систему планово-контрольных расчетов на предприятиях акционерной формы собственности (без филиалов и дочерних обществ) с функциональной организационной структурой и однородной продуктовой программой.
![[Введение]](image/pik_2.gif)
Дитгер Хан 'ПиК: Планирование и контроль: концепция контроллинга'
III. Интегрированные планово-контрольные расчеты на предприятиях с функциональной организационной структурой
2. Планирование и контроль в рамках генерального целевого планирования
[Введение]
Планово-контрольные расчеты, базирующиеся на анализе и прогнозе развития внутренней и внешней среды предприятия, направлены, с одной стороны, на определение целей результата и ликвидности, а с другой - они основаны на стремлении предприятия максимизировать результат при обеспечении ликвидности. Все решения и действия предприятия направлены на достижение этих целей и их компонентов, конечно, с учетом социальных целей и ограничений. Генеральные цели - результат и ликвидность - определяются либо автономно, либо являются результатом процесса систематического целевого планирования и включаются в качестве директивных генеральных целей для стратегического, оперативного и общефирменного финансово-экономического планирования в общую систему целей.
При осуществлении процесса постановки и планирования целей следует принимать во внимание философию предприятия, т.е. общие представления о системе ценностей, которой придерживается высшее руководство, и культуру предприятия, т.е. исторически сложившийся и отчасти вновь формируемый образ мыслей, решения и поведение руководства и персонала. В этой связи особое значение приобретает видение, понимаемое как желаемая, составленная в лаконичной форме картина будущего предприятия. Видение становится исходным пунктом для общефирменного планирования и контроля за выполнением планов.
Видение, генеральные цели и выбранный образ действий в отношении заинтересованных в нем внешних и внутренних субъектов сводятся в целевой картине. Они также находят свое выражение в принципах предпринимательства и руководства предприятием.
![[Введение]](image/pik_2.gif)
Дитгер Хан 'ПиК: Планирование и контроль: концепция контроллинга'
III. Интегрированные планово-контрольные расчеты на предприятиях с функциональной организационной структурой
3. ПиК в рамках стратегического планирования
[Введение]
Согласно видению, генеральным целям и рамочным условиям стратегическое планирование охватывает следующие элементы:
![[Введение]](image/pik04008_2.jpg)
Рис. 52. Основные элементы стратегического планирования на предприятии
![[Введение]](image/pik_2.gif)
Дитгер Хан 'ПиК: Планирование и контроль: концепция контроллинга'
III. Интегрированные планово-контрольные расчеты на предприятиях с функциональной организационной структурой
4. ПиК в рамках оперативного планирования
[Введение]
Оперативное планирование (планирование программ и мероприятий) строится на результатах стратегического планирования (планирование продуктовой программы, объема и структуры потенциала). В рамках оперативного планирования исходя из заданной продуктовой программы, существующего потенциала и организационно-правовой структуры предприятия определяются и утверждаются ведущие к достижению генеральных целей в среднесрочном и краткосрочном периодах:
Процесс реализации сопровождается и завершается соответствующим контролем.
На рис. 73 представлены элементы комплекса оперативного планирования в общей системе планирования на предприятии.
![[Введение]](image/pik04012_2.jpg)
Рис. 73. Основные элементы оперативного планирования
ПиК в рамках оперативного планирования делает возможным формирование оптимальной или обеспечивающей достижение заданного уровня результата продуктовой программы, а также комплексов соответствующих функциональных и проектных мероприятий. При оперативном планировании руководствуются блоком показателей издержек и выручки, рассчитанных на базе текущих цен и оценок имущества по восстановительной стоимости.
Для того чтобы добиться целенаправленного использования имеющегося потенциала (ресурсов) в рамках заданной продуктовой программы и с учетом различных сбытовых, производственных и снабженческих ограничений в качестве целевых критериев результата в зависимости от конкретной ситуации принятия решения, следует рассчитывать показатели сумм покрытия.
Постоянные издержки, определенные прежде всего в рамках стратегического планирования потенциала, в оперативном планировании принимаются как заданные. При планировании по функциональным сферам деятельности постоянные издержки вводятся в качестве плановых показателей на период (например, калькуляционные проценты и амортизационные отчисления). Постоянные издержки в оперативном планировании являются только предметом контроля (они могут меняться лишь при определенных изменениях некоторых элементов потенциала и условий загрузки мощностей). Постоянные издержки в оперативном планировании представляют интерес лишь в том случае, когда калькулирование изделий и проектов осуществляется на базе учета полной себестоимости или имеется особая необходимость учета постоянных затрат.
![[Введение]](image/pik_2.gif)
Дитгер Хан 'ПиК: Планирование и контроль: концепция контроллинга'
III. Интегрированные планово-контрольные расчеты на предприятиях с функциональной организационной структурой
5. Общефирменное планирование результата и финансовое планирование
[Введение]
Общефирменное планирование результата и финансовое планирование охватывают:
![[Введение]](image/pik04016_2.jpg)
Рис. 98. Общефирменное планирование результата и финансовое планирование
Эти планы разрабатывают ежегодно как скользящие оперативные планы на срок от одного до трех или пяти лет, причем показатели первого планового года рассчитывают детально.
![[Введение]](image/pik_2.gif)
Дитгер Хан 'ПиК: Планирование и контроль: концепция контроллинга'
IV. Интегрированные планово-контрольные расчеты на многозвенных предприятиях (в концернах) с дивизиональной организационной структурой
[Введение]
Рассматриваемая в этой части принципиальная концепция системы ПиК с интегрированными, ориентированными на результат и ликвидность расчетами может быть использована для предприятий любой отрасли.
Система ПиК и связанная с ней система расчетов разрабатываются главным образом в рамках действующей организационной структуры предприятия, кроме того, они тесно связаны и с продуктовой программой, и с местом производства, и с практикуемым стилем руководства. Руководство каждого подразделения, или организационной единицы, для более эффективного выполнения их задач в рамках существующей системы планирования и контроля должно разрабатывать собственные специальные планы. Принятые планы представляют собой руководство к действию при реализации будущих решений и мероприятий, а также базу для необходимого в будущем контроля.
На основе принципиальной концепции ПиК ниже будут раскрыты принципы разработки системы планово-контрольных расчетов для многозвенного предприятия (концерна). Подобные предприятия состоят из головного предприятия, или штаб-квартиры (Zentrale), и хозяйственно самостоятельных производств (Divisions), часто называемых бизнес-отделениями (Unternehmungsbereiche).
Штаб-квартира управляет всем концерном и отвечает за постановку и достижение целей, решает задачу координации деятельности как на уровне отделений, так и для концерна в целом.
Отделения в зависимости от финансирования и частных функций выполняют либо все основные функции предприятия с функциональной организационной структурой (в этом случае они называются производственными отделениями), либо функции управления по отношению к другим отделениям (в этом случае их называют координирующими отделениями). Однако и производственные, и координирующие отделения всегда прямо или косвенно (через несколько уровней управления) находятся под единым управлением штаб-квартиры.
Дитгер Хан 'ПиК: Планирование и контроль: концепция контроллинга'
IV. Интегрированные планово-контрольные расчеты на многозвенных предприятиях (в концернах) с дивизиональной организационной структурой
1. Предпосылки ПиК в концерне и обзор показателей
[Введение]
Предпосылками успешного применения планово-контрольных расчетов в качестве инструмента управления концерном, как на обычном предприятии, являются ясная и отвечающая задачам предприятия организационная структура и построенная на ее основе система планирования, кодифицированная в системе планов. Системе планирования должна соответствовать система отчетности, в рамках которой происходит оборот отчетных данных и контрольной информации.
Система планов - это формализованная совокупность всех качественных, а также количественных стоимостных и нестоимостных планов. Таким образом, система планов отражает и движение информации в рамках ориентированных на результат и ликвидность планово-контрольных расчетов в концерне.
Планируемые цели, система планов, анализ внешней и внутренней среды концерна, прогноз развития внешней среды, а также количественные и качественные частные планы, методы и организация планирования и контроля, включая использование автоматизированных систем обработки информации, сводятся для практического использования в руководство по планированию в концерне.
В этом руководстве в качестве основы для планирования должны быть отражены принципы расчета внутриконцерновых трансфертных цен. Дня транснационального концерна, кроме того, должны быть указаны принципы трансформации показателей зарубежных дочерних предприятий с целью последующей интеграции их в управленческую информацию штаб-квартиры концерна.
![[Введение]](image/pik_2.gif)
Дитгер Хан 'ПиК: Планирование и контроль: концепция контроллинга'
IV. Интегрированные планово-контрольные расчеты на многозвенных предприятиях (в концернах) с дивизиональной организационной структурой
3. ПиК на уровне штаб-квартиры концерна в рамках стратегического планирования
[Введение]
Если исходить из генеральных целей, то общеконцерновое стратегическое планирование охватывает следующие частные плановые комплексы:
Поскольку методы стратегического планирования для предприятий с функциональной и дивизиональной организационными структурами в принципе не отличаются один от другого, в данной главе рассмотрены те из них, которые отражают особенности общеконцернового стратегического планирования областей бизнеса на уровне штаб-квартиры. Прежде всего это методы разработки и представления стратегических альтернатив развития концерна, например портфельный анализ, расчеты ценности капитала, а также модели финансового планирования и планирования результатов деятельности концерна. Кроме того, представляют интерес распределение полномочий по разработке и утверждению стратегических планов между штаб-квартирой и отделениями и организация контроля за реализацией планов.
Планирование организационной и юридической структур концерна, расстановка руководящих кадров и разработка системы их стимулирования в концерне, определяющие кадровую политику и политику в области оплаты труда руководства штаб-квартиры и отделений в составе концерна, а также планирование информационной системы менеджмента, как правило, находятся в компетенции штаб-квартиры концерна.
Дитгер Хан 'ПиК: Планирование и контроль: концепция контроллинга'
IV. Интегрированные планово-контрольные расчеты на многозвенных предприятиях (в концернах) с дивизиональной организационной структурой
5. Планирование результата и финансовое планирование на уровне штаб-квартиры концерна
[Введение]
Общий обзор состояния и движения финансов и финансово-экономических результатов концерна и многозвенного предприятия можно получить только в ходе:
Концерн с экономической точки зрения образует одну планово-контрольную единицу. В соответствии с принципом экономической целостности при отражении в документации концерна денежных и материальных потоков необходимо исключить из рассмотрения стоимостное выражение внутриконцерновых производственных и финансовых связей между юридически самостоятельными дочерними предприятиями (отделениями). Только таким образом консолидированная система показателей отражает экономическое положение и развитие концерна в целом.
![[Введение]](image/pik_2.gif)
Дитгер Хан 'ПиК: Планирование и контроль: концепция контроллинга'
V. Организация и автоматизированная обработка информации в системе ПиК
1. Организация ПиК
[Введение]
Предпосылка для успешного проведения интегрированных, ориентированных на результат и ликвидность плановых и контрольных расчетов, которые являются ядром системы ПиК на предприятии, - принятый на длительный период регламент управления, регулирующий обязанности по разработке и утверждению планов, доведению плановых заданий до исполнителей и соответствующему контролю, а также распределению во времени плановой и контрольной деятельности на предприятии. Таким образом, требуется структурная и процедурная организация процессов ПиК на предприятии.
Ранее руководители были определены как первичные субъекты планирования и контроля, несущие ответственность за содержание планирования и принятие соответствующих решений. В связи с комплексным характером процессов ПиК при выполнении плановых и контрольных задач им оказывает помощь вспомогательный управленческий персонал, или центры подготовки решений, на которые возлагается решение вспомогательных задач и которые в связи с этим несут ответственность за информационное обеспечение руководителей.
С точки зрения выполнения вспомогательных плановых и контрольных задач особенно важен вопрос централизации и децентрализации. Системоформирующие интеграционные задачи и системоэксплуатирующие координационные задачи, относящиеся ко всему предприятию, в принципе нужно решать централизованно, как и вопросы планирования отдельных крупных проектов. Остальные задачи ПиК следует, по возможности, выполнять децентрализованно, чтобы использовать соответствующую профессиональную компетентность менеджеров, обеспечить своевременность и гибкость планирования и путем усиления мотивации повысить ответственность за составление планов и их реализацию.
Внутрифирменными центрами подготовки решений, которым можно поручить выполнение централизованных задач планирования, являются:
Дитгер Хан 'ПиК: Планирование и контроль: концепция контроллинга'
V. Организация и автоматизированная обработка информации в системе ПиК
2. Автоматизация обработки информации в системе ПиК
[Введение]
Эффективное использование ориентированной на результат и ликвидность системы ПиК в качестве инструмента управления требует автоматизации обработки информации. Возникающая при этом необходимость использования ЭВМ обусловлена, с одной стороны, большим объемом данных, которые должны быть обработаны и сохранены, необходимостью постоянного обращения с различными целями к исходным данным, а с другой стороны, большим количеством расчетных операций, которые требуется проделать за возможно более короткое время, чтобы своевременно подготовить текущую проблемно структурированную управленческую информацию.
![[Введение]](image/pik_2.gif)
Дитгер Хан 'ПиК: Планирование и контроль: концепция контроллинга'
VI. Стратегическое и оперативное управление в концерне Даймлер-Бенц: философия и инструментарий
2. Предпринимательская философия концерна Даймлер-Бенц
[Введение]
Со времени расширения диапазона предпринимательской деятельности во второй половине 80-х годов нашего столетия понятие "интегрированного технологического концерна" определяет философию предпринимательства в концерне Даймлер-Бенц. Основная идея в том, что ключевые направления деятельности (в качестве "несущих конструкций" концерна) связаны одно с другим интегрирующими функциями, чтобы можно было использовать возникающие в связи с этим преимущества (рис. 4).
![[Введение]](image/pik07004_2.jpg)
Рис. 4. Основная идея "Интегрированного технологического концерна" Даймлер-Бенц
Реализация этой принципиальной идеи - генеральная стратегическая цель деятельности концерна. Из этого следует, что аспекту интеграции придается особое значение в качестве противовеса стремлению к децентрализации предпринимательской ответственности.
![[Введение]](image/pik_2.gif)
Дитгер Хан 'ПиК: Планирование и контроль: концепция контроллинга'
VI. Стратегическое и оперативное управление в концерне Даймлер-Бенц: философия и инструментарий
4. Стратегическое и оперативное управление на уровне бизнес-отделения на примере концерна Мерседес-Бенц (легковые автомобили)
[Введение]
Выше отмечалось, что в связи с новой стратегической ориентацией концерна Даймлер-Бенц в центре внимания находились вопросы философии предпринимательства и ее распространения на принципы управления в концерне. Поэтому большое значение должно придаваться концерновой стратегии как главной задаче управленческого холдинга. В рамках концерновой стратегии разработка и реализация стратегий развития отдельных полей бизнеса - первичная задача линейных менеджеров, несущих ответственность за результаты работы бизнес-отделений концерна. Концепция бизнес-планирования рассмотрена подробнее на примере Мерседес-Бенц, являющегося дочерним концерном холдинга Даймлер-Бенц и его бизнес-отделения "Легковые автомобили" (ЛА).
На уровне бизнес-отделений ЛА и "Специальные автомобили" (СА) на фирме Мерседес-Бенц наряду с классическими задачами: НИОКР, производство, сбыт, решение коммерческих вопросов - поставлены также задачи и установлена ответственность за продуктово-рыночные сегменты. Параллельно осуществляется однозначное организационно-управленческое упорядочение децентрализованных структурных единиц, например заводов и сбытовых организаций. Такой подход выливается в многоаспектную концепцию управления, философия и основные принципы которой требуют более подробного анализа.
![[Введение]](image/pik_2.gif)
Дитгер Хан 'ПиК: Планирование и контроль: концепция контроллинга'
VII. Планирование и контроль в системе управления концерном Сименс
[Введение]
Доктор Андреас Циммерман,
руководитель Главного отдела стратегического планирования Сименс АГ1
1 До 30 сентября 1991 г. Рукопись этой части 4-го издания книги была закончена 25 июня 1992 г. При подготовке 5-го издания в рукопись внесены изменения, отражающие ситуацию в концерне по состоянию на 30 сентября 1994г. Автор выражает признательность доктору Карлу Людвигу Ределю, директору Сименс АГ за помощь в переработке рукописи.
![[Введение]](image/pik_2.gif)
Дитгер Хан 'ПиК: Планирование и контроль: концепция контроллинга'
VII. Планирование и контроль в системе управления концерном Сименс
3. Цели деятельности концерна
[Введение]
Цели деятельности определяются на различных уровнях концерна и выражаются по-разному в зависимости от степени их конкретизации. Процесс целепостановки начинается с осмысления цели существования предприятия, осознания персоналом своей роли, а заканчивается формулированием конкретных целей в пределах временного горизонта для руководителей, чьими основными инструментами являются краткосрочное и среднесрочное планирование и контроль.
![[Введение]](image/pik_2.gif)
Дитгер Хан 'ПиК: Планирование и контроль: концепция контроллинга'
VII. Планирование и контроль в системе управления концерном Сименс
6. Инструменты стратегического планирования
[Введение]
Принятые в концерне инструменты стратегического планирования включают:
Оба плана имеют схожую структуру и включают следующие разделы:
Ответ на этот вопрос позволяет разработать ключевые цели развития бизнеса. Эти цели, например достижение желаемой рыночной позиции или выбор в качестве приоритетных национального или мирового рынков, формулируются первоначально на качественном уровне, ранжируются по важности и преобразуются на следующем этапе в конкретные цели бизнеса; в разделе стратегий и планов раскрывается будущая политика поля/сегмента бизнеса в отношении конкурентных позиций и экономических результатов. В этом же разделе описываются мероприятия, ресурсы, важнейшие проекты, например в области НИОКР, производства и логистики. Для контроля устанавливаются сроки окончания важнейших этапов; ключевые финансово-экономические показатели ожидаемых от реализации стратегий и планов роста оборота, объемов используемых ресурсов (численность персонала, затраты на НИОКР, инвестиции) и доходов на пятилетний плановый период.
![[Введение]](image/pik_2.gif)
Дитгер Хан 'ПиК: Планирование и контроль: концепция контроллинга'
VII. Планирование и контроль в системе управления концерном Сименс
7. Оперативное краткосрочное планирование и контроль
[Введение]
Установленные в ходе бизнес-планирования стратегические цели для всего концерна, его отделений, сегментов/областей и полей бизнеса должны постоянно трансформироваться в оперативные цели в процессе краткосрочных расчетов на период. Для этого существуют планово-контрольные инструменты:
![[Введение]](image/pik_2.gif)
Дитгер Хан 'ПиК: Планирование и контроль: концепция контроллинга'
VII. Планирование и контроль в системе управления концерном Сименс
9. Долгосрочное планирование потенциала концерна
[Введение]
Наряду с регулярно повторяющимся планированием существует ряд специальных плановых процессов, направленных на достижение определенных целей или выполнение определенных функций. Они тесно связаны с обычным стратегическим и оперативным планированием.
При достижении стратегических целей речь идет о своевременном и определенным образом направленном формировании необходимого потенциала, поэтому существенное значение имеет разработка специальных планов: НИОКР; инвестиций; территориального размещения производств; персонала.
В современном мире технологии становятся все более сильным оружием в международной конкуренции экономических союзов и предприятий. Расходы на НИОКР ведут к росту совокупных затрат фирмы и, являясь по своей сути заделами, обусловливающими рост оборота, должны покрываться за счет доходов от текущих операций; кроме того, они связаны с большим риском.
Одновременно с ростом доли затрат на НИОКР в стоимости продукции растет удельный вес амортизации основного капитала и расходов на подготовку и повышение квалификации персонала. Только на эти три вида обеспечивающих будущее концерна Сименс затрат приходилось в 1990-1991 хозяйственном году 18,3 ДМ из каждых 100 ДМ выручки от реализации по сравнению с 4 ДМ в 1983-1984 хозяйственном году (рис. 41). Абсолютная сумма затрат на эти цели составила почти 3 млрд ДМ.
![[Введение]](image/pik08038_2.jpg)
Рис. 41. Затраты в обеспечение будущего концерна Сименс (с 1983-1984 по 1990-1991 г.)
![[Введение]](image/pik_2.gif)
Дитгер Хан 'ПиК: Планирование и контроль: концепция контроллинга'
VIII. Создание новой системы управления ОАО Холдинговая компания 'Ленинец'
[Введение]
Анатолий Турчак
кандидат технических наук, профессор, президент ОАО Холдингова компания "Ленинец", Санкт-Петербург
Леонид Головач
кандидат экономических наук, профессор, исполнительный директор и первый вице-президент ОАО Холдинговая компания "Ленинец", Санкт-Петербург
Диггер Хан,
доктор экономики, профессор Университета Юстуса-Либига г. Гиссена и Технического университета г. Берлина, научный руководитель Института планирования предприятий
Михаил Лукашевич,
кандидат экономических наук, доцент, научный руководитель Центра стратегических исследований "РУФ"
![[Введение]](image/pik_2.gif)
Бухгалтерия: Автоматизация - Система 1С
- Бухгалтерия
- Бухгалтерская отчетность
- Автоматизация бухгалтерии
- Расчет налогов
- Бухгалтерские расчеты
- Бухгалтерский учет
- Бухгалтерия в 1С
- 1С - конфигурации
- 1С версия 7.7
- 1С версия 8.0
- 1С 8.0 программирование