Финансы - Моделирование
Тюрин Е. - Многофакторная модель Дюпон анализа эффективности деятельности компании
Система финансового анализа Дюпон (The DuPont System of Analysis) в первую очередь исследует способность предприятия эффективно генерировать прибыль, реинвестировать ее, наращивать обороты.
Расщепление ключевых показателей на факторы (множители), их составляющие, позволяет определить и дать сравнительную характеристику основных причин, повлиявших на изменение того или иного показателя и определить темпы экономического роста компании. В литературе широко известна формула Дюпона - расщепление рентабельности капитала на произведение рентабельности оборота и оборачиваемости активов, причем каждый из факторов сам является содержательным финансовым показателем.
Этот же подход применим и к анализу других ключевых показателей финансово- экономического состояния предприятия.
Ниже мы подробно рассмотрим ключевые коэффициенты, используемые в модели Дюпон: Рентабельность продаж Оборачиваемость чистых активов Рентабельность чистых активов Рентабельность собственного капитала Показатель экономического роста компании
Средневзвешенная стоимость капитала.
Рентабельность продаж (Profitability Ratio)
Это способность генерировать прибыль от продаж.
Прибыль до налогообложения ^OperatingProfitor^B|T^^^^^^
Объем продаж (Sales)
Данный показатель отражает только оперативную деятельность предприятия. Он не имеет ничего общего с финансовой деятельностью.
Средний уровень рентабельности продаж в разных отраслях разный, поэтому не существует какого-либо единого стандарта для данного показателя. Этот показатель является хорошим критерием для сравнения состояния предприятия с отраслевым стандартом.
Это ключевой управленческий показатель. Он хорош для того, чтобы быстро увидеть, как каждый элемент данной блок-схемы влияет на рентабельность продаж.
Сами по себе все показатели имеют небольшое значение, но они могут быть полезными, чтобы сравнивать:
- Изменение их во времени;
- Фактические результаты с бюджетом;
- Бизнес единицы (Business Units) между собой.

Блок-схема рентабельности продаж
Оборачиваемость чистых активов (Activity Ratio)
Данный показатель характеризует количество продаж, которое может быть сгенерировано данным количеством активов. Он показывает, насколько эффективно используются активы.
Объем продаж (Sales)
Чистые активы (Net Assets)
Он показывает, сколько раз в году суммарный капитал оборачивается внутри компании.

Чтобы максимизировать этот показатель необходимо:
Минимизировать текущие или/и фиксированные активы;
Максимизировать текущие обязательства.
Как это сделать? Необходимо выработать комплекс решений, направленных на определение стратегии развития показателя:
Дебиторская задолженность: необходимо определить оптимальный уровень дебиторской задолженности и по возможности добиваться увеличения ее оборачиваемости.
Запасы: необходимо определить оптимальный уровень запасов, и, если возможно, добиться увеличения оборачиваемости запасов.
Кредиторская задолженность: необходимо определить оптимальный уровень кредиторской задолженности означает, и, по возможности, стремиться к увеличению ее абсолютной величины и сроков погашения, что приведет к уменьшению чистых активов. Однако, при принятии решения относительно кредиторской задолженности нельзя забывать об ограничивающих факторах:
- увеличение кредиторской задолженности может привести к снижению ликвидности компании;
- увеличение сроков погашения кредиторской задолженности может иметь и негативный эффект, как например потеря возможных скидок от поставщиков за быструю оплату.
Фиксированные активы: при принятии решения относительно фиксированных активов необходимо руководствоваться принципом:
чем меньшей суммой активов удастся обеспечить максимальный объем продаж, производства и прибыли, тем лучше.
Исходя из этого предприятие должно:
- по возможности избавляться от неиспользуемой части фиксированных активов;
- стремиться к обновлению основных фондов;
- при принятии решения о приобретении основных фондов необходимо анализировать альтернативные варианты: покупка; аренда; лизинг.
Рентабельность чистых активов (Return on Net Assets or RONA)
Рентабельность чистых активов характеризует результат оперативной деятельности предприятия. Он показывает тот возврат, который генерируется фондами (собственным капиталом и кредитами банков), используемыми в бизнесе.
Рентабельность чистых активов является первичным показателем, который:
позволяет контролировать эффективность бизнеса;
который связывает баланс и отчет о прибылях и убытках;
оценить бизнес не только на основании получаемой прибыли.
Формула для расчета показателя:
RONA = _Оперативная прибыль_
Чистые активы
Элементы RONA
Чистые активы = Фиксированные активы + Рабочий капитал = Суммарный капитал = Собственный капитал + Кредиты (долгосрочные и краткосрочные).
Оперативная прибыль: прибыль до выплаты процентов по кредитам и налога на прибыль.
RONA разделяет оперативные и финансовые аспекты деятельности предприятия.

Показатель возможности генерировать оперативную прибыль
Блок-схема Рентабельности чистых активов
Оперативная при- Объем продаж PBIT быль (PBIT) * (Sales) =
Объем продаж Чистые активы (Sales) (Net Assets) na
Показатель возможности генерировать продажи данным количеством активов
Далее приводятся фрагменты отчета программы Олимп:ФинЭксперт с таблицами , в которых рассчитаны основные показатели модели Дюпон.
Рентабельность продаж,
рентабельность чистых активов (RONA)
Рентабельность чистых активов (RONA) за последний период увеличилась, что является положительной тенденцией. Факторы, определяющие ее динамику, изменились следующим образом:
- рентабельность продаж увеличилась; - оборачиваемость чистых активов увеличилась.
Оба фактора указывают га положительные тенденции.
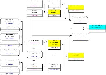
Схема факторного анализа Рентабельности чистых активов , сформированная программой Олимп:ФинЭксперт , приводится на рис.1.

Рис.1. Схема факторного анализа Рентабельности чистых активов
Рентабельность собственного капитала (Return on Equity or ROE)
нии за счет кредитов банков. Таким образом, эффект от кредитования деятельности предприятия за счет банка может быть либо отрицательным, либо нулевым, либо положительным.
Основным критерием оценки эффективности финансового рычага является ставка банковского кредита. Если кредитная ставка ниже показателя рентабельности чистых активов, то увеличение доли кредитов в структуре постоянного капитала (PERMANENT CAPITAL = кредиты банка плюс собственный капитал) приводит к росту показателя рентабельности собственного капитала и наоборот, если банковская ставка выше рентабельности чистых активов, то увеличение доли кредитов в структуре капитала будет приводить к снижению рентабельности собственного капитала.
Подробнее смотри раздел Средневзвешенная стоимость капитала.
Данный показатель является наиболее важным с точки зрения акционеров компании. Он характеризует прибыль, которая приходится на собственный капитал.
Этот коэффициент включает в себя такие важные эффекты, как платежи по процентам за кредит, налог на прибыль, а также эффект от используемой суммы кредитов.
ROE = NPAT E
где
NPAT - чистая прибыль после налогообложения (Net Profit after Tax);
E - собственный капитал (Equity).
Финансовый рычаг (Financial Leverage)
Данный показатель характеризует предел, до которого может быть улучшена деятельность компа-Рентабельность собственного капитала (ROE)
Существует два способа измерения плеча финансового рычага:
^редиты^LoansorBorrowwings^^ или ^редиты+Собственныйкалита^^^= ^редит^^^^^^+1
Собственный капитал (Equity) Собственный капитал Собств. капи
тал
В модели Дюпон используется второй вариант вычисления финансового рычага. В числителе данной дроби находится фактически сумма чистых активов, если мы рассматриваем активную часть баланса. Поэтому при умножении показателя рентабельности чистых активов на финансовый рычаг происходят следующие сокращения:
Операт. прибыль_ * Объем продаж_ * Чистые активы_= Опер.прибыль
Объем продаж Чистые активы Соб. капитал Соб. капитал
Операция перехода к показателю ROE еще не закончена. Для того, чтобы закончить данный переход, необходимо ввести в формулу поправочный коэффициент, т.к. в числителе показателя рентабельности собственного капитала должна находиться прибыль после налогообложения.
Оператив. прибыль * (P -1) * (1 - T) = NPAT
Собств. капитал P Собств. капитал
где Р - оперативная прибыль;
I - сумма процентов по кредиту;
Т - процентная ставка налога на прибыль (в нашем законодательстве Т = 0,35 или 35%);
NPAT - чистая прибыль после налогообложения.
Окончательно коэффициент ROE выглядит следующим образом:

Блок-схема Рентабельности чистых активов
Какая величина финансового рычага может считаться достаточной? Как показывают многочисленные исследования структуры капитала различных предприятий западных стран, значение плеча финансового рычага не должно быть ниже 3, т.е. соотношение заемных и собственных средств не должно быть меньше, чем 2. Почему так? Потому что всегда выгоднее финансировать бизнес за счет заемных средств, увеличивая тем самым доход на акционерный капитал.
Однако слишком большое значение финансового рычага тоже плохо, так как это сопряжено с высоким риском. В чем заключается данный риск?
Чем сильнее финансовый рычаг, тем опаснее оставить своих акционеров без обещанной прибыли в случае даже незначительного непредвиденного снижения прогнозируемого объема продаж, при этом возможны случаи резко отрицательных значений ROE.
В России доля заемных средств в пассивах, составляющая 60-70%, считается очень большой из-за слишком больших процентных ставок (30-50% годовых в валюте против 7-10 % в западных странах).
Коэффициент реинвестирования (Retention Ratio)
Существует 2 способа заинтересовать потенциальных акционеров вкладывать деньги в бизнес:
- обещание высоких дивидендов через короткий промежуток времени;
- обещание быстрого роста компании и, как следствие, хороших доходов в долгосрочной перспективе.
Поэтому коэффициент реинвестирования фактически характеризует дивидендную политику предприятия, т.е. показывает, какую часть чистой прибыли после налогообложения фирма изымает из обращения в виде выплачиваемых дивидендов, а какую реинвестирует в производство.
У любой компании существует 3 источника увеличения долгосрочного капитала:
Кредитные средства.
Увеличение финансового рычага, но необходимо помнить, что компании это будет обходиться увеличением выплат процентов по кредитам;
Выпуск акций
Увеличение собственного капитала, но необходимо помнить, что компании это будет обходиться увеличением выплат дивидендов;
Реинвестированная прибыль
Увеличение собственного капитала, но не сопряжено с увеличением каких-либо затрат.
Если показатель ROE данной компании выше среднеотраслевых, то необходимо максимизировать коэффициент реинвестирования. Если ROE ниже, то это означает, что предприятие не способно в сложившейся ситуации поддерживать достаточный рост капитала.
При этом необходимо начать выплачивать дивиденды с той целью, чтобы привлечь новых акционеров и начать вкладывать средства в развитие новых продуктов.
Дивидендная политика компании должна полностью соответствовать стратегии развития и должна соотноситься с потенциалом роста компании. Это является важным фактором для привлечения новых акционеров.
Дивидендная политика должна строиться в зависимости от потребностей предприятия.
Рис.2. Матрица Boston Consulting Group Цель любой компании - добиться высокой доли быстрорастущего, прибыльного рынка. Политика данного рынка - 100% реинвестирование прибыли, т.е. добиться значения показателя реинвестирования равного 1.
Коэф. реин- = Реинвестированная прибыль
вестировани Чистая прибыль после нало-яия гообложения
Если теперь данный коэффициент умножить на показатель ROE, то мы получим следующую формулу:
NPAT Реинвестированная при- RE
_ быль_ _
Собственный * NPAT =E капитал
где RE - реинвестированная прибыль (Retained Earnings);
Если полученный коэффициент, чтобы быть технически аккуратным, умножить на поправочный коэффициент соотношения собственного капитала на конец года к собственному капиталу на начало года, то мы получим окончательную формулу коэффициента экономического роста модели DuPont:
RE
* Closing E =
Экономический рост компании =
RE
CLOSING
Opening
(SUSTAINABLE
Е(1)
E
E
GROWTH)
где RE- реинвестированная прибыль, а Е™ -собственный капитал на начало периода.
Рентабельность собственного капитала за последний период увеличилась, что является положительной тенденцией.
Факторы , определяющие ее динамику , изменились следующим образом:
рентабельность чистых активов за последний период увеличилась, что является положительной тенденцией; леверидж за последний период также увеличился.
Экономический рост компании (SUSTAINABLE GROWTH )
В американских университетских учебниках по финансовому менеджменту для характеристики скорости экономического роста компании, способности наращивать оборот применяется показатель достижимого уровня роста SGR (Sustainable Growth Rate), равный отношению приращения выручки (оборота) за период к величине выручки за предыдущий период,
SGR= S/S,.
Здесь мы проведем факторный анализ показателя экономического роста компании (SG) , очень близкого по своей сути к показателю SGR.
Суть показателя SG отражается в количестве прибыли, которую реинвестирует предприятие в течении одного календарного года как процент к собственному капиталу, который был у предприятия на начало года,
SGR=RE/E1.
Экономический рост компании - это показатель того максимума роста в продажах, которого может достичь компания при сохранении пропорций своего финансового состояния. В этом случае
SGR= S/S= ?/?, =SG,
то есть при самоподобном росте компании по-казатесли SGR и SG совпадают.
Итак, коэффициент экономического роста SG может быть представлен в виде:
SG =Profitability * Activity * Leverage * *Retention Ratio *(P-I)*(1 - T)/P* E2/En,
или
5С=Рентабельность чистых активов* Рычаг* Коэффициент реинвестирования* (Чистая прибыль/ Оперативная прибыль) * Ё2/Ё1.
Если мы говорим, что хотим на будущий год добиться того, чтобы показатель оборачиваемости чистых активов (Activity) не изменился, но при этом добиться увеличения объема продаж, то это означает, что нам необходимо увеличить количество чистых активов.
С другой стороны, увеличение объема продаж при условии неизменности коэффициентов, входящих в формулу приведет к увеличению реинвестированной прибыли, что в свою очередь увеличит собственный капитал компании, а это означает, что мы можем увеличить сумму кредитов. Все это приводит к росту долгосрочного капитала, а соответственно и активов компании, что влечет за собой генерирование еще большего объема продаж, и как окончательный результат, к дальнейшему росту реинвестированной прибыли.
Основным достоинством данного показателя является его комплексность, т.к. факторы, его составляющие, позволяют отслеживать всю деятельность компании. С помощью данного показателя мы может оценить рынки наших продуктов, сами продукты, а также финансовую деятельность предприятия.
Мы можем проверить, насколько хорошо наша финансовая деятельность поддерживает производственные и маркетинговые планы. Если потенциал нашего роста недостаточен, то мы можем принять решение об изменении рентабельности продаж, оборачиваемости чистых активов, финансового рычага, коэффициента реинвестирования.
Когда финансовая стратегия внутренне и внешне полностью соотносится с производственной и маркетинговой стратегиями, тогда можно говорить о максимальной ценности бизнеса.
Ниже приводится расчет показателя экономического роста по программе ОлимгъФинЭксперт.

В анализируемом отчетном периоде наблюдается увеличение показателя экономического роста. Факторы, составляющие этот показатель, изменились следующим образом:
Произошло увеличение Рентабельности собственного капитала (ROE), основной составляющей показателя экономического роста. Это является положительным фактором.
Если ROE больше, чем его значение у конкурентов и среднеотраслевое, выгодно увеличить долю реинвестированной прибыли для ускорения роста компании.
Коэффициент реинвестирования в отчетном периоде увеличился. Коэффициент реинвестирования необходимо максимизировать, если рентабельность собственного капитала высока и есть возможность расширения доли рынка.
Темп роста собственного капитала увеличился. Эта тенденция оптимальна при высокой доле рынка и высокой прибыльности.
Средневзвешенная стоимость капитала (WACC)
Как уже было отмечено, показатель рентабельности чистых активов (RONA) является мерилом оперативной деятельности предприятия. Он показывает тот возврат, который генерируется инвестирующими фондами. Поэтому финансовому менеджеру очень полезно знать, какое минимально допустимое значение RONA возможно для данного предприятия.
С чем это связано? Чистые активы - это те активы, которые обеспечиваются инвестирующими фондами (долгосрочным капиталом), а данный капитал имеет определенную стоимость в виде обещания предприятия гасить проценты по кредитам и выплачивать дивиденды.
Таким образом, финансовому менеджеру также необходимо знать, сколько предприятию стоит постоянный капитал.
В западной экономике данный показатель называется средневзвешенной стоимостью капитала (Weighted Average Cost of Capital, WACC). Формула для его вычисления достаточно проста:
R(1-T)L DE L E
WACC=-+-=R(1-T)-+D-L+E L+E L+E L+E

RONA =
где:
R - кредитная ставка банка;
Т - ставка налога на прибыль;
L - сумма кредитов банка;
Е - собственный капитал;
D - процент дивидендов
Вывод данной формулы достаточно прост и связан с выведением зависимости между величиной оперативной прибыли, рентабельностью чистых активов и величиной чистой прибыли перед выплатой дивидендов. Окончательно данная зависимость может быть представлена в следующем виде:
WACC 1 - T
О чем говорит данная формула? Если рентабельность чистых активов выше средневзвешенной стоимости капитала (с поправкой на налог на прибыль), то предприятие способно выплатить не только проценты по кредитам и обещанные дивиденды, но также часть чистой прибыли реинвестировать в производство.
Если левая и правая часть уравнения равны, то это значит, что предприятие способно только рассчитаться по текущим обязательствам перед банком и перед акционерами, при этом ничего не оставив для реинвестирования. Если RONA ниже WACC, то это значит, что у предприятия могут возникнуть серьезные проблемы с привлечением нового капитала.
Именно поэтому отслеживание данного соотношения является одной из важнейших задач финансового менеджера.
Обсуждение
Управление чистыми активами в сторону их уменьшения входит в противоречие с традиционно советской методикой оценки эффективности бизнеса, где ключевым показателем является ликвидность компании. На самом деле данный показатель никак не связан с оценкой потенциала роста компании и характеризует сиюминутную ситуацию, поэтому предприятие, работающее на перспективу, должно уделять показателю ликвидности намного меньше внимания.
При знакомстве с западной переводной литературой очень часто приходится сталкиваться с разночтениями в подходах к использованию части показателей модели DuPont. Большинство авторов книг по финансовому анализу принадлежат к так называемой американской школе. Данная школа не делает большого различия между беспроцентными кредитными средствами (текущие обязательства за вычетом краткосрочных кредитов банков) и обязательствами, которые стоят предприятию дополнительных выплат денег в виде процентов.
Таким образом, в традиционном подходе отсутствуют краткосрочные кредиты в чистых активах. В российской практике краткосрочные кредиты заменяют долгосрочные, поскольку последние, как правило, вообще отсутствуют.
Поэтому при традиционной трактовке чистых активов из поля зрения финансового менеджера в российской практике выпадают некоторые важные для управления бизнесом моменты, такие как сравнение RONA и WACC, а показатели оборачиваемости приобретают совершенно иной смысл.
Из этого можно сделать один важный вывод: во избежание серьезных просчетов в планировании финансовых ресурсов, особенно учитывая нестабильность российской экономики, нами рекомендуется для финансового анализа использовать понятие чистых активов, включающих краткосрочные кредиты.
Программа финансового анализа Олимп: ФинЭксперт
Программа Олимп:ФинЭксперт - это профессиональная программа анализа финансового состояния предприятия, созданная специалистами Департамента информационных технологий фирмы Росэкспетиза.
Программа адресована руководящему звену предприятий, финансовым менеджерам, аналитикам, сотрудникам аудиторских и консультационных фирм, кредитных и инвестиционных отделов банков.
Методика финансового анализа, реализованная в программе "ФинЭксперт", создана специалистами "Росэкспертизы" для компьютерного анализа финансового состояния предприятия и использует для анализа данные внешней бухгалтерской отчетности. Наша методика является синтезом лучших методик и приемов отечественного финансового анализа (В. Ковалев , А. Шеремет) и западных методик, адаптированных к отечественной практике (Е.
Стоянова, В. Ковалев). Это в первую очередь расчет эффектов финансового и операционного рычагов, широко применяемые в зарубежной практике .
В программе Олимп:ФинЭксперт реализована также многофакторная модель корпорации Дюпон расчета ключевых финансово-экономических показателей развития предприятия: Рентабельности чистых активов (RONA), Экономического роста компании (SG), Средневзвешенной стоимости капитала (WACC). Факторный анализ позволяет найти первопричины изменений этих результирующих показателей.
Оригинальная методика сравнения финансового состояния предприятий и ранжирования предприятий по величине интегрального показателя, реализованная в программе, позволяет проводить эффективное сравнение предприятий.
Важным преимуществом нашей методики является возможность математико-статистического прогнозирования баланса и моделирования последствий управленческих решений.
Программа работает в следующих режимах:
- Проверка отчетности
- Экспресс-анализ
- Полный анализ
- Методика федерального управления по банкротствам
- Многофакторная модель Дюпон анализа рентабельности и экономического роста
- Сравнение и ранжирование предприятий по комплексным финансовым показателям
- Моделирование и прогнозирование финансового состояния предприятия.
Анализируемыми данными являются данные Баланса (Форма 1) , Отчета о финансовых результатах (Форма 2), Отчета о движении денежных средств, то есть данные внешней бухгалтерской отчетности за ряд временных периодов. В случае анализа годовой отчетности программа использует также данные Приложения к балансу (Форма 5).
Желательно иметь данные по нескольким (4-8) кварталам, чтобы исследовать изменения показателей во времени и применить математико-статистические методы анализа временных рядов при прогнозировании.
Основные достоинства и преимущества программы Олимп:ФинЭксперт
1) Программа проводит полный и детальный анализ по всем разделам финансового анализа, рассчитывается более 100 финансово - экономических параметров и коэффициентов.
2) Программа обеспечивает детальную финансово-экономическую информационную поддержку по всем разделам, таблицам, финансовоэкономическим показателям. Программа содержит свыше 300 информационных блоков.
3) Программа автоматически формулирует результаты проведенного анализа, формирует выводы по проведенному анализу и экспертные оценки финансового состояния предприятия.
4) Программа проводит детальный анализ эффектов финансового и операционного рычагов, что позволяет оценить степень совокупного производственного и финансового риска.
5) Программа позволяет провести очистку данных от инфляционного искажения и проанализировать динамику баланса в сопоставимых ценах.
6) Программа позволяет осуществлять прогнозирование финансового состояния предприятия.
7) Программа осуществляет импорт данных бухгалтерской отчетности из текстовых, DBF и Excel файлов.
8) Профессиональная версия программы позволяет пользователю изменять формулы расчета показателей, формировать новые аналитические таблицы, реализовать в программе собственные методы финансового анализа.
9) Программа формирует баланс и Отчет о прибылях и убытках в форме GAAP.
Многофакторная модель Дюпон реализует новые подходы к учету и анализу, успешно используемые западными компаниями.
10) Программа реализована под Windows в среде Excel , что позволяет использовать богатые технологические и графические возможности этой Среды.
Маркетинг: Практика - Рынок - Анализ - Финансы