ПДУ - выключатель света
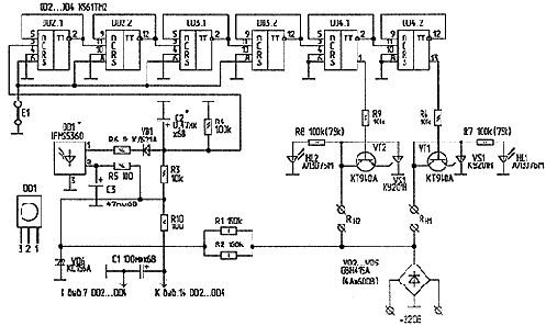
В [1] описано устройство включения освещения при помощи любого пульта ДУ. Однако, на мой взгляд, устройство обладает низкой помехоустойчивостью. При управлении бытовыми приборами пультом ДУ, отраженный сигнал попадает на фотоприемник и вызывает ложные срабатывания. Кроме того, при длительном нажатии на кнопку ПДУ лампа освещения мигает с частотой около 5 Гц. На рис.1 приведено устройство дистанционного включения освещения, свободное от указанных недостатков. В исходном состоянии (при отсутствии команд с ПДУ) конденсатор С2 емкостью 0,47...1,2 мкФ заряжен примерно до напряжения 4,5 В. При облучении светодиода DD1 модулированным ИК-сигналом на его выводе 1 появляются пачки импульсов, которые разряжают конденсатор С2 до напряжения порядка 0,4 В (уровень логического "0"). После прохождения пачки импульсов, до прихода следующей, конденсатор успевает зарядиться. Таким образом, на входе С (вывод 3) элемента D2.1 появляется последовательность импульсов, которая вызывает переключение триггера.
На элементах D2.1...D3.2 собран делитель частоты на 16 (24), что обеспечивает помехоустойчивость устройства за счет введения задержки переключения примерно на 3 с. Последовательно включенные триггеры D4.1 и D4.2 обеспечивают переключение ламп, включенных в клеммы "RH1" и "RH2" по алгоритму:
RH1—RH1 + RH2—RН2 — все погашены (и дальше по кольцу). Временные диаграммы работы устройства приведены на рис.2 и 3.


Светодиоды HL1 и HL2 служат для индикации исправности цепи питания ламп. При погашеной лампе светится соответствующий светодиод. На элементах R1, R2, VD6 собран параметрический стабилизатор, необходимый для питания ИМС. Элементы R6, СЗ и R10, С1 образуют фильтры развязки по питанию для аналоговой и цифровой частей соответственно. Потребляемый самим устройством ток от сети не превышает 7...10 мА.
От тока потребления ламп зависит тип применяемых тиристоров и диодного моста. При использовании указанных на схеме элементов мощность нагрузки на один канал не должна превышать 180 Вт, а на оба канала одновременно - 300 Вт, при этом диодный мост GBH415А необходимо установить на теплоотвод площадью около 25 см2. Указанные выше потребляемые мощности нагрузок соответствуют пятиламповой люстре с лампами мощностью 60 Вт каждая. Конденсатор С2 подбирают для соответствующего пульта ДУ (при необходимости). Чем больше емкость конденсатора, тем меньше радиус действия ПДУ, но выше помехоустойчивость. На рис.4 приведена печатная плата устройства.

Конструктивно устройство размещается в корпусе, изготовленном из полупрозрачной мыльницы. Вместо ИМС К561ТМ2 подойдут К176ТМ2, 564ТМ2. Фотоприемник IFMS5360 производства НПО "Интеграл" можно заменить на TFMS5360, TFMS5380 фирмы Philips. Импортный диодный мост GBH415A заменять допускается лишь на диоды с номинальным током не менее 4 А и обратным напряжением не ниже 400 В (например, КД202Р). Единственным недостатком устройства является невозможность включения его в разрыв провода питания лампы, вместо штатного выключателя. Однако это не вызывает существенных неудобств при его установке вблизи разветвительной коробки, в которой соединяются провода, идущие к выключателю и люстре. Схема (рис.1) имеет бестрансформаторное питание от сети, поэтому при наладке следует соблюдать осторожность. Лучше всего проверить схему (без силовой части), подключив ее к источнику питания напряжением 5...6 В. Знак "корпус" на схеме показан для упрощения графики. Соединять его с землей ни в коем случае нельзя! Источники
Дата публикации: 22.09.2003
Реклама: Создание - PR - Софт
- Реклама
- Виды рекламы
- Реклама в СМИ
- Интернет реклама
- Создание рекламы
- Рекламные формы
- Русская реклама
- Рекламный софт
- QuarkXPress и реклама
- Publisher и реклама
- Adobe InDesign и реклама
- Adobe PageMaker
- Public Relations (PR)
- Русский PR
- Видео в DivX для PR
- Софт для звука и музыки для PR
- Создание звука для PR
- История музыки для PR