Cinema 4D
Активные позиции меню выделены
Рисунок 1.26 Активные позиции меню выделены галочками, а справа от команд показываются «горячие» клавиши
Библиотека файлов
Рисунок 1.41 Библиотека файлов
Браузер отображает используемые в сценах файлы
Рисунок 1.15 Браузер отображает используемые в сценах файлы
Браузер
БраузерЗакладка проводника используется как библиотека файлов, которые Cinema 4D может прочитать (Рисунок 1.41). Файлы из библиотеки можно перетаскивать в другие менеджеры. Настройка браузера описана выше в разделе «Настройки браузера».
Быстрое затенение
Рисунок 1.54 Быстрое затенение
Диалоговое окно Attributes (Viewport)
Рисунок 1.49 Диалоговое окно Attributes (Viewport)
Для настройки вида окна и создания фона выполните:
Для каждого элемента интерфейса можно изменить цвет
Рисунок 1.7 Для каждого элемента интерфейса можно изменить цвет
Способ задания цвета выделенного элемента зависит от установки переключателя RGB, Bitmap (Растровое изображение) и Reference (Образец). В первом случае вы можете щелкнуть по прямоугольному образцу цвета и выбрать нужный цвет из палитры или настроить цвет с помощью бегунков, соответствующих основным компонентам цвета. Для Bitmap вы можете выбрать необходимое изображение, щелкнув по кнопке [...]. Установив переключатель Reference, можно выбирать цвет элемента на основе любого другого.
Категория Viewport (Окно проекции) управляет параметрами отображения окон проекций, такими как затенение, безопасные зоны, обновление окон (рис 1.8):
Для открытия окна Browser Preference
Рисунок 1.16 Для открытия окна Browser Preference перейдите на вкладку Browser и выберите Edit Preferences
Для открытия окна Preferences выберите Edit > Preferences
Рисунок 1.4 Для открытия окна Preferences выберите Edit > Preferences
Для упрощения поиска команд выберите
Рисунок 1.18 Для упрощения поиска команд выберите в меню нужный раздел команд
Флажок Edit Palettes позволяет
Рисунок 1.32 Флажок Edit Palettes позволяет настраивать панели инструментов
Основы работы в Cinema 4D
Глава 1. Основы работы в Cinema 4D| Начиная работу с таким мощным инструментом трехмерного моделирования, хочется сразу же испробовать в действии все имеющиеся возможности и средства программы. Эти средства в сочетании с вашим воображением позволят создавать не только фантастических существ и несуществующие миры, но и весьма реалистичные объекты и ЗD-анимацию. Но прежде все-таки следует уделить некоторое внимание основам работы, рассмотреть интерфейс программы и подготовиться к созданию трехмерных сцен. В этой главе показывается первый шаг в работе с Cinema 4D - установка и настройка программы, а также подробно описываются параметры настройки программы, текущего проекта, визуализации. Кроме этого, описывается интерфейс программы и возможности его оптимизации для работы над конкретной задачей. Также вы узнаете об использовании «горячих» клавиш и контекстных меню. Также рассматривается настройка окон проекций и интерфейса программы для работы по созданию проекта с учетом особенностей его моделирования. Изучив основную информацию, приведенную в этой главе, вы получите достаточно знаний для освоения материала следующих глав. |
Главное окно программы
Главное окно программыРазмещение инструментов программы оптимально для решения основных задач по ЗD-проектированию. Ниже мы рассмотрим основные группы используемых инструментов, приведем описание их функций и вариантов работы с ними.
Работать с программой рекомендуется при разрешении монитора 1024x768. Если ваш экран меньше, доступ к не поместившимся кнопкам панелей инструментов можно осуществлять путем прокрутки мышью.
Используйте категорию Viewport
Рисунок 1.8 Используйте категорию Viewport для настройки отображения окон проекций
В подкаталоге Colors (Рисунок 1.9) задаются цвета для элементов окна просмотра, как, например, фона, сетки, камер, осей объектов. Подкаталоги OpenGL Shading и Software Shading служат для определения настроек выбранного режима затенения.
Каталог BodyPaint определяет параметры этого модуля (Рисунок 1.10). В полях Max. Memory Usage (Максимальная используемая память) и At Least ... Steps (Не меньше ... шагов) группы Undo Buffer for Textures (Буфер отмены для текстур) задаются соответственно объем памяти, используемой для хранения шагов отката, и число шагов отката. В выпадающее меню Default Texture Format (Формат текстуры по умолчанию) можно выбрать один из трех форматов графических файлов.
Изменение размеров окна
Изменение размеров окнаДля изменения размеров окна достаточно поднести курсор мыши к рамке окна проекции - изображение курсора изменится на сдвоенную стрелку. Стрелка указывает направление изменения размера (вертикальное или горизонтальное). Удерживая правую клавишу мыши, добиваемся нужного размера менеджера. Окружающие окна подстраиваются, избегая разрывов или перекрытий.
Элементы интерфейса
Элементы интерфейсаОбщение пользователя с программой осуществляется путем задания команд. Количество команд достигает несколько десятков тысяч, что осложняет прямой доступ к ним с интерфейса программы. Эта проблема решена путем выноса на главную рабочую часть интерфейса наиболее часто используемых команд, остальные скрыты.
В этой главе будет рассмотрен начальный вариант интерфейса (Рисунок 1.23). При продолжительной работе с программой вы можете преобразовать ее рабочий вид под свой стиль работы.
Элементы управления относящиеся
Рисунок 1.11 Элементы управления, относящиеся к работе с файлами, расположены в каталоге Document
Каталог BodyPaint определяет параметры этого модуля
Рисунок 1.10 Каталог BodyPaint определяет параметры этого модуля
Каталог Document (Файл) содержит элементы управления, относящиеся к работе с файлами (Рисунок 1.11):
Категория Interface позволяет
Рисунок 1.6 Категория Interface позволяет настраивать элементы интерфейса
Помимо перечисленных свойств категория Interface содержит подкатегорию Colors (Цвета). При ее выделении большую часть окна занимает список элементов интерфейса (Рисунок 1.7), для которых вы можете изменить цвет. Расположенный сверху значок Live Refresh (Автоматическое обновление) позволяет увидеть изменения непосредственно после их осуществления.
Каждая группа содержит соответствующие команды
Рисунок 1.19 Каждая группа содержит соответствующие команды
Separator 2 отделяет кнопки небольшим свободным пространством (Рисунок 1.21). После окончания настройки панелей инструментов не забудьте снять флажок Edit Palettes.
В нижней части окна Commands содержится информация о команде: ее увеличенный значок, название и описание. В полях Current (Текущий) для Shortcut 1 (Комбинация клавиш 1) и Shortcut 2 (Комбинация клавиш 2) указывается имеющиеся «горячие» клавиши для выбранной команды. Чтобы убрать комбинацию, достаточно щелкнуть по красному крестику справа. В поле Assign (Назначить) можно ввести нужную комбинацию и щелкнуть по зеленой галочке для ее назначения команде. Для ввода комбинации необходимо щелкнуть мышью по полю Assign и нажать сочетание обычной клавиши и одну или несколько вспомогательных: Shift, Ctrl, Alt. Если введенная комбинация уже используется, под полем появится надпись Assigned to: ... (Назначена ...) и название команды, которой назначено это сочетание клавиш. В этом случае необходимо ввести новое сочетание или удалить комбинацию для прежней команды.
Командные панели
Командные панелиДля упрощения доступа к наиболее важным командам программы в начальном варианте компоновки Cinema 4D введено две командные панели (Рисунок 1.28 и 1.29). Панели можно представить в виде иконок, текста или как иконок, так и текста. У некоторых иконок можно обнаружить маленький черный треугольник, который означает то, что у этой кнопки есть несколько выпадающих команд. Получить доступ к ним можно, нажав и удерживая левую клавишу мыши.
Команды для подгонки масштаба окна проекции
Рисунок 1.44 Команды для подгонки масштаба окна проекции
Команды отображаются в виде пиктограмм
Рисунок 1.33 Команды отображаются в виде пиктограмм
Команды отображаются в виде текста
Рисунок 1.34 Команды отображаются в виде текста
Контекстное меню командной панели
Контекстное меню командной панелиИзменить способ отображения команд можно, войдя в контекстное меню командной панели (щелкнуть правой кнопкой мыши на командной панели).
В случае выбора опции Icons (Значки) команды отображаются в виде значков (Рисунок 1.33). При выборе опции Text (Текст) команды будут представлены в виде текста (Рисунок 1.34). Можно выбрать сразу две опции - в этом случае команда имеет свой значок с текстовой подписью. Текстовые надписи появляются справа от значка (Рисунок 1.35).
Применение опции Vertical (Вертикально) переносит надпись под значок. Также в контекстном меню командной панели доступна функция Transpose (Повернуть), позволяющая выравнивать команды по горизонтали/вертикали.
Для удобства расположения большого количества команд можно применять разбиение панели Rows/Columns (Сроки/Столбцы) на несколько столбцов (при вертикальном выравнивании) или на несколько строк (для горизонтального выравнивания).
Менеджер Coordinates
Рисунок 1.40 Менеджер Coordinates
Менеджер Coordinates
Вы можете использовать менеджер Coordinates (Координаты) для точного проектирования ваших 3D сцен (Рисунок 1.40). С окна менеджера можно указать размер и положения объекта более точно, чем при тех же изменениях через панель View.
Еще один плюс менеджера координат - поля являются цифровыми, что позволяет вводить математические операции.
Менеджер команд
Менеджер командМенеджер команд открывается в окне Commands (Команды) и позволяет создавать и настраивать панели инструментов, а также определять комбинации клавиш (так называемые «горячие» клавиши) для быстрого вызова команд. Эти настройки сохраняются при выходе из программы.
Чтобы открыть менеджер команд, выберите Window > Layout > Command Manager (Окна > Компоновка > Менеджер команд). В окне Commands (Рисунок 1.17) в алфавитном порядке перечисляются все команды, доступные в программе.
Если установить флажок Edit Palettes (Правка панелей инструментов), то, ухватившись кнопкой мыши за нужную команду, можно перетащить ее на любую создаваемую панель инструментов, либо изменить уже существующие панели.
Для удобства нахождения той или иной команды используйте выпадающее меню в верхней части окна, в котором перечислены заголовки групп команд (Рисунок 1.18). Выберите нужную группу, и ниже появится небольшой список команд, содержащихся в этой группе (Рисунок 1.19).
Кроме того, над списком команд расположены разделители Separator 1 (Разделитель 1) и Separator 2 (Разделитель 2), которые также можно перетаскивать на панели инструментов. Separator 1 создает разделитель в виде небольшой линии между кнопками панели (Рисунок 1.20).
Менеджер Materials
Менеджер MaterialsВсе материалы, используемые для составления сцены, содержатся в окне менеджера Materials (Материалы) - Рисунок 1.39. Двойной щелчок мышью по значку материала откроет редактор, позволяя изменить параметры материала.
Применять материал к объекту можно простым перетаскиванием материала из менеджера на тело объекта.
Рисунок 1.39 Менеджер Materials

Менеджер меню позволяет настраивать
Рисунок 1.22 Менеджер меню позволяет настраивать панели инструментов и создавать новые
Менеджер меню
Менеджер менюПомимо настройки панелей инструментов, Cinema 4D предоставляет также возможность настройки меню программы и создания собственных. Эти функции осуществляет менеджер меню, открывающийся в окне Menu Manager (Менеджер меню) - Рисунок 1.22. В верхней части расположено выпадающее меню, содержащее список всех меню программы. По умолчанию в поле списка указано меню M_EDITOR (Меню редактора), содержащее подменю основной строки меню, такие как File, Edit и др.
Двойной щелчок по меню раскрывает его, отображая содержимое. При этом вы можете перемещать, удалять или добавлять подменю и команды, например, перетаскивая их из менеджера команд. Для сворачивания меню также требуется двойной щелчок по его названию.
В нижней части окна находится группа кнопок Details (Детали), в которой содержатся следующие кнопки:
Менеджер Objects
Менеджер ObjectsОсобенность менеджера Objects (Объекты) заключается в том, что объекты сцены организованы в строгую иерархию. Это позволяет при построении сцены распределить все объекты по группам, определить главные, второстепенные, дочерние (Рисунок 1.38).
Для редактирования объекта необходимо найти его в менеджере объектов и щелкнуть по его имени.
С объектом связаны теги, характеризующие свойства объектов. Например, материал, кинематика и т.д.
Рисунок 1.38 Менеджер Objects

Менеджеры
МенеджерыОсновными элементами Cinema 4D являются, безусловно, менеджеры. В каждом менеджере можно работать независимо, это называется многопоточным процессом. Любое изменение мгновенно отразится в остальных связанных менеджерах (например, любое перемещение объекта в панели просмотра ведет к незамедлительному изменению координат в менеджере координат).
Минимальные системные требования
Минимальные системные требованияПрограммное обеспечение:
На панели присутствует как текст так и значок команды
Рисунок 1.35 На панели присутствует как текст, так и значок команды
Опция Icon Size (Размер значка) позволяет вам настроить размер значков командной панели по вашему желанию. Существует три варианта: маленький размер, средний размер, крупный размер (по умолчанию).
Для уменьшения количества отображаемых команд их можно объединять в группы. Чтобы осуществить это, установите флажок Edit Palettes (Правка палитры), поместите курсор над командой и, щелкнув правой кнопкой мыши, вызовите контекстное меню. Выберите Fold Palettes.
Полученный таким образом значок имеет вложенные команды, вызываемые нажатием и удержанием левой клавишей мыши (Рисунок 1.36). Если для этого значка не установлена опция Lock Icon (Зафиксировать значок), в командной панели отобразится значок выбранной вложенной команды. Если же опция Lock Icon установлена, то, несмотря на выбор, значок останется тем же.
Ненужные команды рекомендуется удалять. Для этого подведите курсор к удаляемой команде и нажмите правую кнопку мыши. В открывшемся контекстном меню выберите Delete Command (Удалить команду).
Настроенные окна
Рисунок 1.52 Настроенные окна
Настройка интерфейса для рисования автомобиля
Настройка интерфейса для рисования автомобиляВы можете легко изменять вид и расположение окон программы, настраивая их под конкретную задачу, выбрав один из вариантов, предлагаемых программой. Для этого используется кнопка Revert to Default Layout (Вернуться к исходной компоновке), расположенная на панели инструментов Tools (Инструменты). Cinema предлагает следующие варианты предустановок (Рисунок 1.47):
Настройка проекта
Настройка проектаОсобенность настроек в окне Project Settings (Настройки проекта) в том, что они применяются только к активному проекту и сохраняются при сохранении файла проекта. Для вызова этого окна выберите Edit > Project Settings (Правка > Настройки проекта).
Рекомендация: Для открытия окна Project Settings можно также использовать сочетание клавиш Ctrl+D.
Окно Project Settings содержит четыре поля (Рисунок 1.13):
Настройка программы
Настройка программыДля облегчения использования множества функций, заложенных в Cinema 4D, разработчиками предложен свободно настраиваемый интерфейс. Это предусматривает различные формы настроек. Настройка программы позволяет изменять наборы параметров, применимых ко всей программе и сохраняющихся при выходе из нее.
Для изменения настроек программы выберите Edit > Preferences (Правка > Настройки) (Рисунок 1.4). При этом открывается окно Preferences (Настройки), которое разделено на две области: левая представляет собой дерево категорий параметров, правая - набор параметров выбранной категории. Пусть вас не пугает многообразие параметров и настроек, большинство из них имеет установки по умолчанию, которые вам не потребуется изменять, по крайней мере, на первых этапах работы. По мере изложения материала книги будут упоминаться те или иные настройки, и вы сможете вернуться к этому разделу.
Настройка соответствия изображений
Рисунок 1.51 Настройка соответствия изображений
Имя и путь файла отобразятся в поле, расположенном справа от кнопки.
Настройки браузера
Настройки браузераДля удобства работы вы можете отобразить все используемые в сценах файлы в окне браузера (Рисунок 1.15). Среди этих файлов могут быть графические, звуковые файлы, клипы и др. В окне, установив соответствующие флажки, можно не только просматривать изображения, видеофайлы, а также прослушивать звуковые файлы.
Более подробно браузер описан ниже в разделе «Элементы интерфейса», а в этом разделе ограничимся описанием окна настройки Browser Preferences (Настройки браузера).
Для вызова этого окна (Рисунок 1.16) перейдите на вкладку Browser (Браузер) и выберите Edit > Preferences (Правка > Настройки).
В окне Browser Preference в поле Thumbnail Size (Размер значка) указывается горизонтальный (X) и вертикальный (Y) размеры пиктограмм в пикселях. Кроме этого, окно содержит набор флажков:
Настройки визуализации
Настройки визуализацииСтруктура окна Render Settings (Настройки визуализации) напоминает структуру окна Preferences. Чтобы открыть окно настройки визуализации, выберите Render > Render Settings (Визуализация > Настройки визуализации).
Рекомендация: Быстро открыть окно Render Settings позволит сочетание клавиш Ctrl+B.
В окне задается множество параметров, определяющих свойства рендеринга для текущего проекта и сохраняющихся вместе с файлом проекта (Рисунок 1.14).
Необходимо ввести серийные номера для всех модулей программы
Рисунок 1.3 Необходимо ввести серийные номера для всех модулей программы
Общие параметры содержатся в категории Common
Рисунок 1.5 Общие параметры содержатся в категории Common
Рекомендация: Для открытия окна Preferences можно также использовать сочетание клавиш Ctrl+E.
Категория Common (Общие) содержит параметры, относящиеся к общим свойствам программы и интерфейса (Рисунок 1.5):
Окна проекции
Рисунок 1.37 Окна проекции
Окно Commands содержит все команды доступные в программе
Рисунок 1.17 Окно Commands содержит все команды, доступные в программе
Окно менеджера
Окно менеджераКаждый менеджер обладает своим собственным окном. Любое окно можно свободно перемещать или же стыковать с главным окном Cinema 4D. В первоначальном варианте компоновки менеджеры уже состыкованы.
При желании произвести расстыковку окон щелкните по значку стыковки соответствующего окна (Рисунок 1.24) и выберите Undock (Расстыковать). Чтобы «пристыковать» окно обратно, надо перетащить его иконку в главное окно. Место стыковки укажет черная линия.
Окно проекции (перспектива)
Рисунок 1.43 Окно проекции (перспектива)
Окно Project Settings содержит
Рисунок 1.13 Окно Project Settings содержит настройки, применяемые только к активному проекту
Основные менеджеры
Основные менеджерыРассмотрим основные менеджеры, доступные при первом запуске программы, более подробно о каждом из них можно будет прочитать ниже в соответствующей главе. Все менеджеры перечислены в окне Window (Окно), и могут быть вызваны с его помощью.
Отображение значка упрощает поиск
Рисунок 1.27 Отображение значка упрощает поиск нужной команды, но занимает лишнее место
Панель Animation
Панель AnimationПанель Animation (Анимация) используется при построении простых анимированных сцен (Рисунок 1.42). Для более сложных сцен необходимо использовать окно Timeline (Временная шкала), которое будет рассмотрено позже (смотрите ниже главу «Анимация»).
Рисунок 1.42 Панель Animation

Панель меню
Панель менюЛюбой менеджер обладает собственной панелью меню (Рисунок 1.25).
В любом меню:
Панель Standard (Стандартная)
Рисунок 1.28 Панель Standard (Стандартная)
Панель Tools (Инструменты)
Рисунок 1.29 Панель Tools (Инструменты)
Командные панели позволяют всячески изменять их, добавлять дополнительные команды из меню и даже создавать совершенно новые панели.
Для создания новой командной панели выполните одно из следующих действий:
Панель View
Панель ViewПанель View (Просмотр) состоит из четырех видовых окон (Рисунок 1.37). В этой панели происходят все процессы построения и анимации ваших моделей.
Подгонка масштаба окна проекции
Подгонка масштаба окна проекцииДля выравнивания вида в окне проекции вы можете выбрать одну из oпций меню Edit (Правка) - Рисунок 1.44:
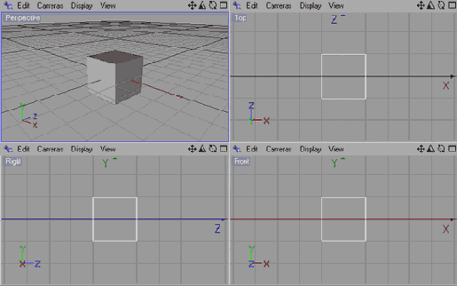
Работа с окнами проекций
Работа с окнами проекцийЛюбую сцену или объект можно полностью описать тремя проекциями. Этот принцип положен и в основу Cinema 4D.
Любой объект вы можете видеть с четырех направлений, назначив каждому окно проекции. Для удобства создания 3D сцены вы можете подбирать количество, расположение, виды этих окон.
Основные составляющие окна проекции (Рисунок 1.43):
Для активизации окна проекции необходимо щелкнуть в неактивном окне правой клавишей мыши. Рамка окна станет синей, что сообщит вам о том, что окно активизировано. Активизировать окно можно и левой клавишей мыши, но тогда выделения из старого окна будут сброшены.
Рекомендуемые системные требования
Рекомендуемые системные требованияПрограммное обеспечение:
Режим отображения Shaded Box
Рисунок 1.57 Режим отображения Shaded Box
Режим отображения в виде изобат
Рисунок 1.56 Режим отображения в виде изобат
Режим отображения в виде каркаса
Рисунок 1.55 Режим отображения в виде каркаса
Режим отображения в виде каркасных блоков
Рисунок 1.58 Режим отображения в виде каркасных блоков
Separator 1 создает разделитель
Рисунок 1.20 Separator 1 создает разделитель в виде небольшой линии между кнопками панели
Separator 2 отделяет кнопки небольшим
Рисунок 1.21 Separator 2 отделяет кнопки небольшим свободным пространством
В Cinema 4D некоторые клавиши являются зарезервированными. Чтобы увидеть команды с зарезервированными клавишами, выберите в выпадающем меню в верхней части окна пункт Hotkeys («Горячие» клавиши).
Щелкните по кнопке Browse для
Рисунок 1.2 Щелкните по кнопке Browse для указания пути установки или оставьте путь по умолчанию
При первом запуске программы появится диалоговое окно (Рисунок 1.3), в котором необходимо указать информацию о пользователе и ввести регистрационные данные для каждого из модулей программы. Даже если вам кажется, что вы не будете использовать тот или иной модуль, все же придется указать его серийный номер. Зато в дальнейшем, применяя какой-либо модуль, вам не придется беспокоиться о его регистрации. Впоследствии вы сможете изменить эту информацию, выбрав команду Help > Personalize (Помощь > Персонализировать) .
Щелкните по кнопке Next для продолжения установки
Рисунок 1.1 Щелкните по кнопке Next для продолжения установки
Смена вида окна проекции
Смена вида окна проекцииСуществует 12 вариантов проекций камеры в окне проекции (Рисунок 1.45), а также виды камер, которые можно создать (об этом смотрите в главе «Камеры»).
Создайте собственную панель перетащив
Рисунок 1.31 Создайте собственную панель, перетащив на нее наиболее часто используемые кнопки
Добавлять команды в панель можно простым перетаскиванием команды из существующих командных панелей либо из менеджера команд. Также вы можете перетаскивать разделители для выделения групп кнопок.
Для добавления команды:
Создание новой панели инструментов
Рисунок 1.30 Создание новой панели инструментов
Стандартный интерфейс содержащий
Рисунок 1.23 Стандартный интерфейс, содержащий команды, наиболее часто используемые в начале работы над проектом
Для этого необходимо нажать на одном из разделителей панели правой кнопкой мыши и, не отпуская ее, перетащить влево или вправо, вверх или вниз.
Степень детализации
Степень детализацииИзменение степени детализации позволяет вам регулировать такую совокупность параметров, как качество изображения - скорость работы.
Строки меню различных менеджеров
Рисунок 1.25 Строки меню различных менеджеров
Структура окон проекций
Структура окон проекцийВ зависимости от решаемых задач вам дана возможность подбирать окна проекции, их количество, расположение, вид.
Для изменения щелкните по меню Views Panels (Виды > Панели) окна проекции.
Доступны следующие варианты расположения:
Установка Cinema 4D
Установка Cinema 4DУбедитесь в наличии достаточного дискового пространства для установки и закройте все открытые приложения. Если вы используете систему Windows NT 4.0, Windows 2000 или Windows XP, убедитесь, что работаете под учетной записью с правами администратора.
Поместив компакт-диск с программой в CD-ROM, откройте его и щелкните дважды по значку SETUP для начала инсталляции.
Появится диалоговое окно, приглашающее к установке программы (Рисунок 1.1). В окне предлагается щелкнуть по кнопке Cancel (Отмена) для выхода из программы установки, чтобы закрыть открытые приложения, или нажать кнопку Next (Дальше) для продолжения установки.
Убедитесь, что закрыты все приложения и нажмите кнопку Next.
Следующее окно предлагает выбрать язык: английский, немецкий или испанский. Выберите английский язык, поскольку данная книга описывает работу с интерфейсом на этом языке, и щелкните по кнопке Next.
Нажмите кнопку Browse (Обзор) для выбора пути установки программы или используйте путь по умолчанию и перейдите непосредственно к установке (Рисунок 1.2).
Кнопка Back (Назад) в этом и других окнах позволяет вернуться к предыдущим окнам и изменить введенную информацию.
После окончания установки щелкните по кнопке Finish (Закончить) для выхода из программы установки.
Для запуска программы выберите Пуск > Программы > Maxon Cinema 4D R9 > Cinema 4D.
Установка и настройка программы
Установка и настройка программыДля работы программы потребуется одна из двух операционных систем: Windows или Маc, а также довольно мощный компьютер. Ниже приведены минимальные и желательные характеристики системы для комфортной работы в Cinema 4D.
В настраиваемом окне проекции выберите Edit > Configure
Рисунок 1.48 В настраиваемом окне проекции выберите Edit > Configure
В окне Render Settings содержатся
Рисунок 1.14 В окне Render Settings содержатся параметры, определяющие свойства визуализации
Примером таких параметров могут быть разрешение изображения, частота кадров, пределы визуализации, использование теней, путь и формат файла визуализации, эффекты. Более подробно настройка визуализации рассмотрена в главе, посвященной визуализации.
Варианты проекций камеры в окне проекции
Рисунок 1.46 Варианты проекций камеры в окне проекции
Чем ниже качество, тем быстрее представление сцены:
Варианты проекций камеры
Рисунок 1.45 Варианты проекций камеры
Все возможные виды указаны в меню Cameras (Камеры). Среди них:
Вид автомобиля сверху
Рисунок 1.50 Вид автомобиля сверху
Возможные компоновки для различных задач
Рисунок 1.47 Возможные компоновки для различных задач
Кроме использования указанные настроек для выполнения конкретных этапов работы вы можете создать на их основе собственные компоновки, располагая соответствующим образом нужные окна.
Поскольку в следующей главе мы начнем создавать проект - моделировать простейшие элементы автомобиля, необходимо выбрать компоновку Modeling.
Для этого:
Для настройки фона щелкните по кнопке [...] в группе Back (Задний фон), после чего, установите флажок Show Picture (Показать изображение), расположенной ниже.
Для соответствия окон вам понадобится настроить размер картинки в полях Size X (Горизонтальный размер) и Size Y (Вертикальный размер), а также сдвиг в полях Offset X (Горизонтальный сдвиг) и Offset Y (Вертикальный сдвиг).
Все примитивы содержатся в меню
Рисунок 1.36 Все примитивы содержатся в меню, которое вызывается нажатием на значок только одного из них - куба
Вы можете изменить единицы измерения
Рисунок 1.12 Вы можете изменить единицы измерения, используемые в программе, способ вращения и систему настройки цвета в каталоге Unit
В каталоге Texture Path (Размещение текстур) можно указать папки, в которых программа будет искать текстуры и анимацию после просмотра папки сцены, папки Тех в директории установки Cinema 4D и в папке сцены. Для указания пути размещения папки текстур щелкните по кнопке Path с номером пути (от 1 до 10) и выберите папку в открывшемся окне или введите путь вручную в соответствующее поле.
В каталоге Unit (Единицы измерения) содержится флажок Display Units (Отображать единицы измерения), включающий отображение единиц во всех числовых полях программы (Рисунок 1.12), флажок Use HPB System (Использовать систему курс-тангаж-крен), при установке которого невозможно свободное вращение объектов с помощью мыши. Вращение осуществляется только с помощью курса, тангажа и крена. Эта функция используется при задании анимации опытными пользователями. Кроме этого, категория содержит выпадающее меню Basic Units (Основные единицы измерения), позволяющее выбрать нужную единицу измерения линейных размеров метрической и американской системы, меню Animation Units (Единицы анимации) для выбора кадров, секунд или временного кода SMPTE (Мин:Сек:Кадр) для отсчета времени анимации. Выпадающее меню Color System (Цветовая система) позволяет выбрать одну из систем настройки цвета: RGB (Red-Green-Blue, «красный-зеленый-синий») или HSV (Hue-Saturation-Value, «оттенок-насыщенность-значение»), а также изменение значений в процентном соотношении, в диапазоне 0...255 или диапазоне 0...65 535.
Вы можете присоединять и отсоединять отдельные окна
Рисунок 1.24 Вы можете присоединять и отсоединять отдельные окна
Также есть возможность изменять размер окон менеджеров. Для этого достаточно поднести курсор мыши к рамке окна до изменения изображения курсора на сдвоенную стрелку. Стрелка указывает направление изменения размера (вертикальное или горизонтальное). Удерживая правую кнопку мыши, добиваемся нужного размера менеджера. Окружающие окна подстраиваются, исключая разрывы либо перекрытия.
Чтобы перетащить окно, сначала поднесите курсор мыши к заголовку окна и, удерживая левую клавишу, переместите окно в другое место. Остальные менеджеры автоматически перераспределятся, уступая место новому окну.
Задайте цвета для элементов окна
Рисунок 1.9 Задайте цвета для элементов окна просмотра в подкаталоге Colors
Закладки
ЗакладкиДля увеличения пространства дисплея окна и командные панели по вашему желанию могут быть представлены в виде закладок. Закладки также обеспечивают быстрый запуск команд. В начальном варианте компоновки в виде закладок представлены менеджер Objects (Объекты), менеджер Structure (Структура) и Brouser (Браузер).
В случае нехватки места для размещения всех закладок в окне непомещающиеся закладки скрываются. Просмотреть их можно, нажав на маленькую стрелочку в верхнем правом углу окна.
Затенение по Гуро
Рисунок 1.53 Затенение по Гуро
Cinema 4D
Четыре ребра образуют полигон
Рисунок 2.3 Четыре ребра образуют полигон
По мере совершенствования ваших навыков в моделировании вы научитесь создавать кажущиеся сложными сцены, которые на самом деле будут содержать небольшое число полигонов. Для более экономичного расходования ресурсов системы не создавайте излишних объектов, которые не будут видны при визуализации сцены, и не усложняйте детализацию объектов, не играющих существенную роль в окончательном продукте. Также иногда бывает целесообразным в качестве фона использовать растровое изображение или технологию проецирования камеры (смотрите главу 10).
Если объект определяется математическими уравнениями, то такой объект называется параметрическим. Вы можете легко изменить форму, задав новые параметры, не изменяя его структуры на уровне полигонов. Однако таким образом вы можете изменить ограниченное число настроек, определяемых математическими параметрами.
Cinema 4D содержит набор параметрических объектов, называемых примитивами, определяющих обычные геометрические формы, такие как куб, конус, цилиндр, шар и др. Несмотря на их простоту, примитивы являются довольно мощным инструментом. Изменяя параметры и комбинируя примитивы, вы можете создавать сцены и модели любой сложности (Рисунок 2.4).
Цистерна
ЦистернаЦистерна похожа на капсулу, отличие в том, что крышка у цистерны не перетечет в боковую поверхность, а образует с ней кромку.
Рисунок 2.37 Цистерна

Add Oiltank Object (Добавить цистерну). При нажатии этой кнопки создается цистерна с радиусом 100 м и высотой 100 м, ориентированная вверх по оси Y (Рисунок 2.37).
Параметры цистерны аналогичны параметрам капсулы.
Диск создаваемый по умолчанию
Рисунок 2.29 Диск, создаваемый по умолчанию
Группа Object содержит следующие параметры (Рисунок 2.30):
Диск
ДискAdd Disc Object (Добавить диск) - эта кнопка служит для добавления круглого диска или плоского кольца. По умолчанию диск создается в центре координат с внешним радиусом 100 м и ориентированным вверх по оси Y (Рисунок 2.29).
Добейтесь совпадения колеса с объектом Tube
Рисунок 2.53 Добейтесь совпадения колеса с объектом Tube
Фигура
ФигураAdd Human Figure (Добавить человеческую фигуру) - с помощью данной кнопки создается человеческая фигура, которую в дальнейшем можно применить для анимации (Рисунок 2.47). Это существенно облегчает работу, поскольку фигуры уже определена иерархическая структура.
Флажок Caps отключен
Рисунок 2.22 Флажок Caps отключен
Фрактал
ФракталAdd Landscape Object (Добавить ландшафт) - для создания различных видов ландшафта - горного, холмистого, равнинного, морских рифов - можно использовать данную кнопку. Ландшафт образуется на основе плоскости, преобразованной с помощью фрактальных зависимостей (Рисунок 2.45).
Работа с примитивами
Глава 2. Работа с примитивами| В основе трехмерного моделирования лежит разложение моделируемого объекта или сцены на простейшие элементы. В зависимости от того, какие элементарные объекты используются в этом случае - примитивы, сплайновые объекты - результат будет разным. В этой главе вы найдете описания различных видов объектов, подробное рассмотрение примитивов, их создание и настройку. Кроме того, глава содержит описание создание примитивов, которые будут использованы в модели автомобиля. |
Группа параметров Basic
Рисунок 2.12 Группа параметров Basic
Вкладка Coord, содержит три группы полей для определения положения объекта, его масштаба и поворота (Рисунок 2.13).
Первая группа имеет поля Р. X, P. Y и P. Z, в которых содержатся значения координат соответственно по оси X, Y и Z.
Вторая группа полей S. X, S. Y и S. Z отвечает за масштаб объекта по соответствующим осям.
Для вращения объекта используются поля R. Н (Курс) - для вращения относительно оси Y, R. Р (Тангаж) - для вращения относительно оси X, R. В (Крен) - для вращения относительно оси Z.
Группа параметров Caps для конуса
Рисунок 2.21 Группа параметров Caps для конуса
В группе Caps устанавливаются параметры, влияющие на поверхности, ограничивающие коническую поверхность (Рисунок 2.21):
Группа параметров Coord
Рисунок 2.13 Группа параметров Coord.
Группа Object содержит следующие элементы (Рисунок 2.14):
Группа параметров Object для диска
Рисунок 2.30 Группа параметров Object для диска
В группе Slice (Ломтик) вы можете вырезать из диска ломтик аналогично тому, как описано для конуса (Рисунок 2.31).
Группа параметров Object для капсулы
Рисунок 2.35 Группа параметров Object для капсулы
Параметры в группах Basic, Coord и Slice аналогичны параметрам остальных примитивов. Группа параметров Slice отображена на Рисунок 2.36.
Группа параметров Object для куба
Рисунок 2.14 Группа параметров Object для куба
Кроме перечисленных инструментов вы можете использовать для настройки параметров куба ручки интерактивного редактирования. Они исходят из центра объекта и имеют на конце точки красного цвета (Рисунок 2.15). Щелкнув мышью по точке и удерживая кнопку мыши, можно изменять размеры объекта по соответствующим осям, передвигая курсор. Для изменения положения объекта необходимо ухватиться мышью за стрелку, также исходящую из центра объекта. При этом цвет стрелки должен измениться с красного на желтый. Перемещая курсор мыши, вы можете перемещать объект только вдоль выбранной оси.
Группа параметров Object для ландшафта
Рисунок 2.46 Группа параметров Object для ландшафта
Группа параметров Object для объекта человеческой фигуры
Рисунок 2.48 Группа параметров Object для объекта человеческой фигуры
Группа параметров Object для пирамиды
Рисунок 2.33 Группа параметров Object для пирамиды
Группа параметров Object для Платоновых тел
Рисунок 2.39 Группа параметров Object для Платоновых тел
Группа параметров Object для рельефа
Рисунок 2.50 Группа параметров Object для рельефа
Группа параметров Object для тора
Рисунок 2.42 Группа параметров Object для тора
Вы также можете вырезать ломтик тора с помощью параметров группы Slice.
Группа параметров Object для трубы
Рисунок 2.44 Группа параметров Object для трубы
Так же, как и для других объектов, вы можете вырезать ломтики с помощью параметров группы Slice.
Группа параметров Slice для капсулы
Рисунок 2.36 Группа параметров Slice для капсулы
Группа параметров Slice для конуса
Рисунок 2.24 Группа параметров Slice для конуса
Группа параметров Slice позволяет вырезать из диска ломтик
Рисунок 2.31 Группа параметров Slice позволяет вырезать из диска ломтик
Икосаэдр созданный по умолчанию
Рисунок 2.38 Икосаэдр, созданный по умолчанию
В группе Object содержатся следующие параметры (Рисунок 2.39):
Из конуса вырезан ломтик
Рисунок 2.25 Из конуса вырезан ломтик
Группа Slice (Ломтик) содержит параметры (Рисунок 2.24):
Элементы задней части машины созданные с помощью примитивов
Рисунок 2.68 Элементы задней части машины, созданные с помощью примитивов
Элементы задней части машины, созданные с помощью примитивов, изображены на Рисунок 2.68.
Капсула созданная по умолчанию
Рисунок 2.34 Капсула, созданная по умолчанию
Группа Object для капсулы имеет следующие параметры (Рисунок 2.35):
Капсула
КапсулаAdd Capsule Object (Добавить капсулу) - с помощью этой кнопки создается капсула - цилиндр, ограниченный полусферическими крышками. По умолчанию капсула имеет высоту 200 м и радиус 50 м (Рисунок 2.34).
Колеса автомобиля
Колеса автомобиляДля начала создадим шину колеса. Для этого:
Труба будет сориентирована вверх по оси Z и примет положение, соответствующее колесу автомобиля на заднем фоне.
Команды выделения
Рисунок 2.8 Команды выделения
Конус создаваемый по умолчанию
Рисунок 2.19 Конус, создаваемый по умолчанию
Конус
КонусAdd Cone Object (Добавить конический объект). Используя эту кнопку, вы можете создать конус или пирамиду, имеющую в основании правильный многоугольник. По умолчанию создается конус, расположенный в центре системы координат, имеющий высоту 200 м, радиус основания 100 м и сориентированный вверх по оси Y (Рисунок 2.19).
Помимо указанных выше трех групп, конических объект имеет еще две группы параметров: Caps (Крышка) и Slice (Срез).
В группе Object определяются следующие параметры (Рисунок 2.20):
Куб создаваемый по умолчанию
Рисунок 2.11 Куб, создаваемый по умолчанию
Группа основных параметров, расположенных на вкладке Basic, содержит (Рисунок 2.12):
Ландшафт созданный с помощью объекта Landscape
Рисунок 2.45 Ландшафт, созданный с помощью объекта Landscape
Группа Object содержит большое число параметров для настройки фрактала (Рисунок 2.46):
Настройте положение лучей
Рисунок 2.64 Настройте положение лучей
Навигация в окнах проекций
Навигация в окнах проекцийПеремещение в окнах проекций может осуществляться с помощью инструментов:
Панорамирование осуществляется с помощью инструмента Move Camera (Переместить камеру). Инструмент вызывается с помощью нажатия кнопки расположенной в правом верхнем углу окна проекции. Затем, удерживая кнопку и перемещая мышь в любом направлении, вы можете перемещать вид.
Рекомендация: Удобнее и быстрее панорамировать окно проекции, удерживая нажатой клавишу 1.
Масштабирование - перемещение проекции ближе или дальше от пользователя, позволяющие увидеть мелкие элементы или рассмотреть целиком всю сцену.
Инструмент, применяемый для масштабирования, называется Scale Camera (Масштабировать камеру) и вызывается нажатием и удерживанием кнопки, расположенной справа от кнопки Move Camera. Для масштабирования перемещайте курсор мыши влево для уменьшения и вправо для увеличения.
Рекомендация: «Горячая» клавиша для масштабирования - 2. Кроме этого, вы можете приближать и удалять объекты, вращая колесико мыши.
Масштабирование осуществляется относительно центра окна. Cinema 4D имеет также инструмент Magnify (Лупа), масштабирующий проекцию относительно выбранного центра. Для этого необходимо:
Для вращения используется инструмент Rotate Camera (Вращение камеры), вызываемый кнопкой, расположенной справа от кнопки Scale Camera.
Центром вращения является геометрический центр выделенного объекта или группы объектов.
Рекомендация: Для вращения также удобно использовать клавишу 3.
Называйте объекты так чтобы позже
Рисунок 2.51 Называйте объекты так, чтобы позже вы смогли легко отыскать их
Объект Human Figure
Рисунок 2.47 Объект Human Figure
В группе Object содержатся только два параметра (Рисунок 2.48):
Объект пирамида
Рисунок 2.32 Объект пирамида
Объект Plane
Рисунок 2.28 Объект Plane
Объект Polygon
Рисунок 2.26 Объект Polygon
Параметры в группах Basic и Coord. аналогичны параметрам прямоугольника и остальных примитивов.
Группа Object содержит следующие элементы (Рисунок 2.27):
Панель Tools
Рисунок 2.7 Панель Tools
Для того чтобы выделить все элементы сцены, используйте команду Edit > Select All (Правка > Выделить все) - Рисунок 2.8. Будут выделены все объекты высшего уровня иерархии. Для выделения объектов нижних уровней выберите команду Edit > Select Children (Правка > Выделить потомки). Снять выделение со всех объектов можно с помощью команды Edit > Deselect All (Правка > Снять выделение со всех).
Рекомендация: Для выделения всех объектов в Cinema 4D (и во многих других приложениях) применяется сочетание клавиш Ctrl+A. Для снятия выделения нажмите Ctrl+Shift+A.
Наконец, выделять объекты можно с помощью дерева иерархии на вкладке Objects (Объекты) в правой части экрана. При выделении нескольких объектов используйте клавишу Shift. Названия выделенных объектов изменят свой цвет на красный.
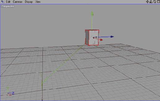
Параллелепипед
ПараллелепипедAdd Cube Object (Добавить куб) - эта кнопка используется для создания параллелепипеда. При щелчке создается куб, расположенный по умолчанию в центре системы координат и имеющий длину, высоту и ширину равными 200 м (Рисунок 2.11). Вы можете оставить объект таким и продолжить работу, создавая Другие объекты или модифицируя имеющиеся. Но если вам необходимо получить прямоугольник с определенными свойствами, следует продолжить создание этого объекта и настроить параметры объекта. Параметры разделены на три группы, которым соответствуют вкладки окна Attributes (Атрибуты): Basic (Основные), Coord. (Координаты), Object (Объекты).
Параметры группы Object для конуса
Рисунок 2.20 Параметры группы Object для конуса
Параметры группы Object для полигона
Рисунок 2.27 Параметры группы Object для полигона
Параметры группы Object для сферы
Рисунок 2.17 Параметры группы Object для сферы
Параметры скругления
Рисунок 2.55 Параметры скругления
Аналогичным образом создается внутренний обод колеса, координаты которого будут совпадать с координатами шины (Рисунок 2.58).
Перетащите название пирамиды под массив в дереве иерархий
Рисунок 2.62 Перетащите название пирамиды под массив в дереве иерархий
Пирамида
ПирамидаAdd Pyramid Object (Добавить пирамиду) - для создания пирамиды используйте данную кнопку. При ее нажатии появляется пирамида, имеющая четырехугольное основание, длину, ширину и высоту - 200 м (Рисунок 2.32).
Группа Object имеет следующие параметры (Рисунок 2.33):
Платоновы тела
Платоновы телаПлатоновы тела - правильные однородные выпуклые многогранники, то есть выпуклые многогранники, все грани и углы которых равны, причем грани -правильные многоугольники.
Add Platonic Object (Добавить Платоновы тела). В Cinema 4D с помощью данной кнопки вы можете создать б типов фигур: тетраэдр, гексаэдр, октаэдр, додекаэдр, икосаэдр и букибол. При нажатии кнопки создается икосаэдр радиусом 100 м (Рисунок 2.38).
Плоскость
ПлоскостьAdd Plane Object (Добавить полигон). Плоскость создается с помощью этой кнопки. Основное отличие плоскости от полигона в том, что плоскость всегда, I четырехугольна, и для плоскости вы можете задать число разбиений вдоль каждой из осей. По умолчанию плоскость имеет ширину и высоту 400 м, а число разбиений по ширине и высоте - 20 (Рисунок 2.28).
Под массивом появились названия пяти копий пирамиды
Рисунок 2.63 Под массивом появились названия пяти копий пирамиды
Создать задние фары и выхлопные трубы также просто, поскольку для этого нужно использовать все те же объекты - цилиндр и трубу.
Фара состоит из двух элементов: внутреннего цилиндра и внешней трубы с теми же координатами.
Выхлопная труба представляет собой трубу.
Полигон
ПолигонAdd Polygon Object (Добавить полигон) - с помощью этой кнопки вы можете создать четырехугольный или треугольный полигон. По умолчанию создается четырехугольный полигон, расположенный в центре системы координат, имеющий высоту 100 м, ширину 100 м и расположенный в плоскости XZ (Рисунок 2.26).
Полученное колесо
Рисунок 2.65 Полученное колесо
Полученные размеры колеса
Рисунок 2.54 Полученные размеры колеса
Пример сплайна
Рисунок 2.5 Пример сплайна
NURBS (сокращенно от Non-Uniform Rational B-Splines) - неоднородные рациональные В-сплайны, которые имеют улучшенные средства управления кривизной для моделирования сложных форм. NURBS-объекты используют другие объекты сцены, такие как сплайны или примитивы, для создания новых объектов с помощью встроенного набора инструментов.
Основное преимущество NURBS в том, что для изменения геометрии объекта достаточно изменить исходный сплайн или полигон. При этом программам автоматически просчитает измененный объект, и вам не придется изменять большое число параметров, как для полигонального объекта, составленного из примитивов. Однако моделирование объектов NURBS требует больших знаний и опыта работы с программой, и в этой книге данным объектам будет уделено большое внимание. Но для начала следует изучить работу с примитивами.
Примитивы в Cinema 4D
Рисунок 2.4 Примитивы в Cinema 4D
Помимо полигональной структуры, широко используются сплайны. Сплайны (splines) - линии, задаваемые набором контрольных точек, расположенных в трехмерном пространстве и определяющих гладкость кривой. Соединенные сегментами точки образуют линию-сплайн, которая, однако, не отображается при визуализации. В Cinema 4D предусмотрены пять типов сплайнов и большая коллекция сплайновых форм, которые будут рассмотрены ниже. Сплайны используются для создания различных геометрических форм, задания пути анимации, а также для моделирования NURBS-объектов (Рисунок 2.5).
Ребро соединяющее вершины
Рисунок 2.2 Ребро, соединяющее вершины
Разумеется, чем большее число полигонов содержит модель, тем более гладкой и реалистичной будет выглядеть форма. Однако следует по возможности ограничивать число полигонов, составляющих объект. Это вызвано тем, что возможности любого компьютера ограничены, и в сложных объектах приходится уменьшать качество сглаживания поверхностей, что приводит к уменьшению времени перерисовки экрана (screen redraw time). Если же ваш объект требует большого количества полигонов, и система не успевает просчитать их. Для корректного вывода на экран, то вам следует изменить режим отображения (подробнее о режимах отображения смотрите выше в главе 1).
Рельеф на основе одной из текстур
Рисунок 2.49 Рельеф на основе одной из текстур
Чтобы задать файл изображения, щелкните по кнопке справа от поля Texture (Текстура). В открывшемся окне Open File (Открыть файл) выберите нужный файл. Название файла появится в поле Texture.
В группе Object также содержатся параметры (Рисунок 2.50):
Знаки «+» и «-» определяют как будет ориентирован конус: по оси или против;
Рельеф
РельефAdd Relief Object (Добавить рельеф) - если вам необходимо создать рельефную поверхность не на основе фрактальных алгоритмов, а по собственным параметрам, то используйте данную кнопку. Рельеф строится исходя из яркости пикселей указанного вами изображения (Рисунок 2.49).
Результат скругления кромок усеченного конуса
Рисунок 2.23 Результат скругления кромок усеченного конуса
С помощью управляющих точек вы
Рисунок 2.15 С помощью управляющих точек вы можете редактировать параметры куба
При установленном флажке Fillet появляются три дополнительные ручки, управляющие радиусом закругления.
Сфера созданная по умолчанию
Рисунок 2.16 Сфера, созданная по умолчанию
Параметры в группах Basic и Coord, аналогичны параметрам прямоугольника и остальных примитивов.
Группа Object содержит следующие элементы (Рисунок 2.17):
Сфера
СфераAdd Sphere Object (Добавить сферический объект) - для создания сферы используется данная кнопка. Чтобы получить сферу, нажмите кнопку Add Cube Object (Добавить куб) и удерживайте ее. В появившемся списке выберите сферу и отпустите кнопку мыши. По умолчанию сфера расположена в центре системы координат и имеет радиус 100 м (Рисунок 2.16).
Шина с внутренним ободом и диском
Рисунок 2.60 Шина с внутренним ободом и диском
Шина с внутренним ободом
Рисунок 2.58 Шина с внутренним ободом
Add Cylinder Object (Добавить цилиндр) - чтобы создать диск колеса, используйте данную кнопку. Дайте колесу соответствующее название и выполните все действия по выравниванию колеса по заданному фону (Рисунок 2.59. и 2.60).
Для того чтобы создать лучи диска колеса:
Шина со округлением
Рисунок 2.56 Шина со округлением
Создание примитивов для автомобиля
Создание примитивов для автомобиляХотя в основном модель автомобиля будет состоять из сплайновых объектов, все Же некоторые простые детали имеет смысл создать на основе примитивов. В этом Разделе мы подробно рассмотрим создание колес, задних фар и выхлопных труб.
Создание примитивов
Создание примитивовБлагодаря своей простоте примитивы широко используются при моделировании самых разных сцен. Важным преимуществом примитивов является также легкое изменение их геометрии благодаря тому, что они являются параметрическими объектами. Хотя вместо примитива вы можете построить аналогичную сплайновую форму, но математические уравнения, описывающие параметры примитива, позволяют сэкономить ресурсы системы и уменьшить время, требуемое для прорисовки и визуализации таких объектов.
Создание различных видов примитивов
Создание различных видов примитивовТипы многоугольников
Рисунок 2.40 Типы многоугольников
Тор
ТорAdd Torus Object (Добавить торовый объект) - для создания тора используйте данную кнопку. По умолчанию тор имеет радиус направляющей 200 м и радиус образующей - 50 м (Рисунок 2.41).
Рисунок 2.41 Тор

В группе Object определены следующие параметры (Рисунок 2.42):
Трехмерное изображение
Рисунок 2.57 Трехмерное изображение
Труба
ТрубаЧтобы создать трубу, используйте кнопку Add Tube Object (Добавить трубу). При этом появится труба, ориентированная вверх по оси Y и имеющая внешний радиус 200 м, внутренний - 50 м и высоту - 100 м (Рисунок 2.43).
Рисунок 2.43 Труба

В группе Object можно настроить следующие параметры (Рисунок 2.44):
Устанавливайте размеры так чтобы
Рисунок 2.59 Устанавливайте размеры так, чтобы добиться полного соответствия
Установите размеры пирамиды
Рисунок 2.61 Установите размеры пирамиды
В результате получены такие координаты
Рисунок 2.52 В результате получены такие координаты
Вершина каркасного объекта
Рисунок 2.1 Вершина каркасного объекта
Виды объектов
Виды объектовОсновными элементами каркасных объектов являются вершины (vertices) - элементарные точки, которые не видны при визуализации (Рисунок 2.1). При соединении вершин прямыми линиями образуются ребра (edges) - Рисунок 2.2. Объединив три или четыре грани, можно получить полигон (polygons) - Рисунок 2.3. Полигоны - двумерные объекты треугольной или прямоугольной формы, которые уже отображаются при визуализации. Из полигонов могут быть составлены примитивы или криволинейные поверхности. В центре каждого полигона расположен перпендикулярный вектор - нормаль поверхности (normal), используемый для определения направления и ориентации полигона.
Виды примитивов
Виды примитивовCinema 4D содержит 16 стандартных примитивов (Рисунок 2.6):
Возможные фигуры образующие сферу
Рисунок 2.18 Возможные фигуры, образующие сферу
Все доступные примитивы
Рисунок 2.6 Все доступные примитивы
Все эти объекты можно увидеть, щелкнув по кнопке Add Cube Object (Добавить куб), удерживая при этом кнопку мыши. Эта кнопка располагается на панели инструментов Standard (Стандартная) в верхней части экрана.
Для начала выберите понравившийся примитив и щелкните по соответствующей кнопке. В центре окна проекции появится созданный примитив, имеющий заданные по умолчанию параметры и координаты центра (0,0,0).
Здесь следует сделать небольшое отступление и познакомиться со средствами выделения объектов для применения к ним команд и навигации в окне просмотра, что позволит рассмотреть объект с разных сторон, приблизить его или переместить вид.
Выделение объектов
Выделение объектовПеред применением команд или перемещением необходимо выделить нужные объекты, полигоны, ребра или вершины.
Для выделения объекта достаточно щелкнуть по нему мышью с активизированным инструментом выделения. Если вы хотите выделить элементы полигональной структуры, то есть вершину, ребро или полигон, сначала необходимо выделить весь объект, затем нажать соответственно кнопки:
Инструменты выделения выбираются нажатием и удерживанием кнопки курсор на панели инструментов Standard (Стандарт). Cinema 4D предоставляет несколько инструментов выделения:
Для выделения нескольких отстоящих друг от друга элементов при нажатии кнопки мыши удерживайте клавишу Shift.
Инструмент Rectangle Selection (Выделение прямоугольником) задает прямоугольную область, выделяющую все попадающие в нее объекты. При работе с этим инструментом вы задаете первый угол области, щелкнув в нужном месте мышью, и, удерживая кнопку, протягиваете область, заключая в нее требуемые объекты.
Для Rectangle Selection на вкладке Attribute в режиме (Mode) Tool можно установить флажок Tolerant Selection (Толерантное выделение). При этом будут выделяться все элементы, попадающие в область и пересекаемые границами области.
Инструмент Freehand Selection (Выделение от руки) отличается от инструмента выделения прямоугольником тем, что нужную форму области вы задаете, проводя по ее контуру мышью. Для этого нажимается и удерживается кнопка мыши и курсором обводится граница области. После того, как вы отпустите кнопку, первая и последняя точки автоматически соединяются, закрывая область.
Для Freehand Selection на вкладке Attribute в режиме (Mode) Tool можно также установить флажок Tolerant Selection (Толерантное выделение).
Инструмент Polygon Selection (Выделение полигонов) предназначен для, выделения полигонов или точек. Область выделения определяется точками, которые вы задаете; и прямыми линиями, соединяющими эти точки. Для закрытия такой области установите последнюю точку возле первой.
Перечисленные инструменты могут быть также выбраны с помощью контекстного меню: щелкните в любой части окна правой кнопкой мыши и выберите в нижней части появившегося меню нужный инструмент.
Выделенный полигон
Рисунок 2.10 Выделенный полигон
Отличить выделенные объекты на экране можно по красной рамке, окаймляющей объект (Рисунок 2.9). Выделенные точки и ребра также становятся красными, а полигоны приобретают серый цвет и ограничивающие его красные ребра (Рисунок 2.10).
Выделенный примитив
Рисунок 2.9 Выделенный примитив
Выхлопная труба
Рисунок 2.67 Выхлопная труба
Задние фары
Рисунок 2.66 Задние фары
Cinema 4D
Блокировка осей
Блокировка осейЧасто при перемещении, повороте или масштабировании необходимо ограничить трансформацию относительно одной или нескольких осей. С помощью следующих кнопок панели инструментов Standard вы можете заблокировать каждую ось либо несколько сразу:
Для каждого вида трансформации - перемещения, вращения и масштабирования - кнопки блокировки занимают индивидуальное положение. Если, например, при повороте у вас заблокирована ось X, то при переходе в режим перемещения вам не придется разблокировать ее. Состояние сохраняется при последующем возвращении в режим вращения.
Примечание: В отличие от осей мировой системы координат, оси объекта не имеют подписей. Однако вы можете безошибочно определить вид оси по ее цвету: ось X имеет красный цвет, ось Y - зеленый, ось Z - синий.
Булевы объекты
Булевы объектыБулевы, или логические, объекты названы так, поскольку для своих построений применяют булеву алгебру, разработанную английским математиком Джорджем Булем (George Boole). Применяя булевы операции к примитивам и полигональным объектам, вы можете получить эффект исключения, объединения, вырезания и пересечения объектов.
Для создания булевого объекта нажмите на кнопку Add Array Object панели инструментов Standard и удерживайте ее. В появившемся списке объектов подведите указатель к кнопке Add Boole Object (Добавить Булев объект) и опустите кнопку мыши. Вы можете также вызвать команду Objects > Modeling > Boole (Объекты > Моделирование > Булев объект) - Рисунок 3.73.
Чтобы создать флаг с закрепленным
Рисунок 3.41 Чтобы создать флаг с закрепленным на флагштоке краем, переместите деформатор так, чтобы ось Y совпадала с неподвижным краем флага
Деформация объектов
Деформация объектовОчень важной составляющей процесса моделирования является геометрическое преобразование объектов, называемое деформированием. Инструменты деформации Cinema 4D позволяют изменять геометрию любого объекта, будь то примитив, объект NURBS, сплайн или полигональный объект (Рисунок 3.1).
Деформация по формуле
Деформация по формулеВы можете задать деформацию параметрически, используя математическую формулу в деформаторе Formula (Формула). Вызывается этот деформатор нажатием кнопки Add Formula Deformation
(Добавить деформирование формулой) или вызовите команду Object > Deformation > Formula (Объект > Деформация > Формула) - Рисунок 3.36.
Деформатор Formula вызывается
Рисунок 3.36 Деформатор Formula вызывается командой Object > Deformation > Formula
С помощью трех ручек управления оранжевого цвета вы можете изменять размеры габаритного контейнера деформатора. Остальные параметры настраиваются в окне Attributes. Кроме полей Size (Размер), там содержится меню Effect (Эффект), определяющее каким образом будет применяться формула для деформации объекта. Меню содержит опции (Рисунок 3.37):
Деформатор Polygon Reduction создается
Рисунок 3.63 Деформатор Polygon Reduction создается командой Object > Deformation > Polygon Reduction
В окне Attributes настраиваются следующие параметры деформатора (Рисунок 3.64):
Деформатор раздутие при положительном
Рисунок 3.18 Деформатор раздутие при положительном и отрицательном значении Strength
Деформатор создается вызовом команды
Рисунок 3.55 Деформатор создается вызовом команды Object > Deformation > Melt
Сила расплавления настраивается в поле Strength или с помощью ручки управления. Сила обозначает степень расплавления в процентах: при 0% объект не деформирован, при 100% - полностью расплавлен и «растекся по плоскости».
В поле Radius (Радиус) задается радиус, определяющий часть поверхности, плавящуюся более равномерно.
Поля Vertical Randomness (Вертикальная беспорядочность) и Radial Randomness (Радиальная беспорядочность) указывают на неравномерность плавления по высоте объекта и в зависимости от угла.
Размер расплавленного объекта определяется в поле Melted Size (Размер расплавленного), где в процентах от первоначального размера указывается окончательный размер.
Значение поля Noise Scale определяет неровность поверхности расплавления.
Деформатор Spherify
Рисунок 3.65 Деформатор Spherify
Рисунок 3.68 Деформатор Spherify

Деформатор сужения
Рисунок 3.24 Деформатор сужения
Деформатор Wrap (Оборачивание)
Рисунок 3.59 Деформатор Wrap (Оборачивание)
Деформирование объектов
Рисунок 3.1 Деформирование объектов
Инструменты деформации являются довольно мощными инструментами трехмерного проектирования и позволяют создать всю модель автомобиля.
Но все же в данной книге построение модели в основном будет осуществлено с помощью объектов NURBS, которые представляют большой интерес для нас и расширяют возможности моделирования.
Увидеть список инструментов деформации объектов можно с помощью нажатия и удерживания левой клавиши мыши на значке, который соответствует команде Add Bend Deformation (Добавить деформацию изгиба), вызывающей один из видов деформаций. При удержании клавиши мыши появится список из 18 инструментов деформации (Рисунок 3.2). Такое многообразие инструментов позволяет превратить простые примитивы в твердотельные объекты с самой разной по сложности формой. Применяя к объекту последовательно различные деформации и комбинируя их, можно добиться реализации практически любого проекта. В вашем распоряжении такие способы деформации, как закручивание, расплавление, изгиб, кручение, сжатие, сдвиг, деформация взрывом и многие другие. Ниже в этом разделе мы подробно рассмотрим все деформации и примеры их использования, в том числе и деформирование объектов для дальнейшего их применения в сцене с автомобилем.
Деформирование свободной формой
Деформирование свободной формойДеформатор FFD - Free Form Deformation (Деформирование свободной формой) позволяет деформировать не на основе определенной зависимости, а с помощью создаваемого вручную контейнера деформации. Точки, расположенные в узлах сетки контейнера свободной деформации, обладают свойством «притягивать» поверхность деформируемого объекта. Создав деформатор и применив его к объекту, вы назначаете число управляющих точек вдоль каждой оси и, перемещая отдельно каждую точку, создаете форму, которая будет деформировать объект.
Для создания деформатора щелкните по кнопке Add Free Form Deformation (Добавить деформирование свободной формой) или вызовите команду Object Deformation > FFD (Объект > Деформация > Деформирование свободной формой) - Рисунок 3.27.
Действие деформатора Shear
Рисунок 3.22 Действие деформатора Shear
Создав деформатор и применив его к объекту, используйте оранжевую ручку управления для настройки сдвига. Удаление оранжевой точки от оси Y отвечает за силу сдвига, то есть расстояние между сдвинутыми и неподвижными частями. Направление, в котором отходит ручка управления, указывает на направление сдвига.
Вы можете настроить эти параметры и в окне Attributes (Рисунок 3.23). Сила сдвига указывается в поле Strength. Направление сдвига задается в поле Angle (угол), в котором указывается угол между осью X и направлением сдвига.
Для сдвига части объекта вызовите
Рисунок 3.21 Для сдвига части объекта вызовите команду Object > Deformation > Shear
Для создания деформации изгиба
Рисунок 3.7 Для создания деформации изгиба вызовите команду Object > Deformation > Bend
Для объекта, к которому применяется этот деформатор, имеет значение число сегментов, расположенных по оси деформирования (обычно это ось Y), в то время как по другим осям число сегментов может быть минимальным.
Самый простой способ изогнуть объект - использовать ручки управления. После того, как вы создали деформацию и сделали ее подобъектом соответствующего объекта, перемещайте оранжевую ручку, перпендикулярную оси Y и исходящую из нее. При этом интерактивно будут изменяться и параметры деформации. Удаление оранжевой точки от оси Y соответствует силе изгиба, то есть углу между нормалями нижней и верхней грани контейнера деформатора. Направление, в котором ручка отходит от оси Y, соответствует направлению, в котором происходит изгиб.
Для точной настройки параметров изгиба используйте группу параметров Object окна Attributes (Атрибуты). В полях Size (Размер) задаются размеры габаритного контейнера деформатора по осям X, Y и Z (Рисунок 3.8).
Для создания деформации кручения
Рисунок 3.13 Для создания деформации кручения вызовите команду Object > Deformation > Twist
Разместив деформатор в качестве подобъекта деформируемого объекта в менеджере объектов, вы можете с помощью оранжевой ручки закручивать объект в интерактивном режиме. При удалении оранжевой точки от оси Y увеличивается угол закрутки.
Точная настройка закрутки (Рисунок 3.14) осуществляется в окне Attributes:
Для создания деформации раздутия
Рисунок 3.19 Для создания деформации раздутия вызовите команду Object > Deformation > Bulge
Деформация раздутия имеет два основных параметра:
Остальные параметры, в том числе и размер габаритного контейнера, способ и кривизна раздутия, задаются в окне Attributes в полях Size, Mode, Curvature соответственно (Рисунок 3.20).
Для создания деформации взрывом
Рисунок 3.57 Для создания деформации взрывом вызовите команду Object > Deformation > Shatter
Также как и при взрыве, число осколков определяется числом сегментов, составляющих деформируемый объект. Сила дробления, то есть степень совершения процесса, от 0% до 100%, указывается в поле Strength или настраивается с помощью оранжевой ручки управления (Рисунок 3.58). Поле Angle Speed (Угловая скорость) определяет в градусах угол закрутки осколков в конце процесса и, таким образом, скорость закрутки.
Для вызова деформатор Explosion
Рисунок 3.45 Для вызова деформатор Explosion FX вызовите команду Object > Deformation > Explosion FX
Среди возможных эффектов вы можете найти такие, как взрывная волна, гравитация, толщина осколков, вращение частиц, закручивание, ветер и др.
Для настройки взрыва кроме обычных трех групп параметров Basic, Coord. и Object имеется еще пять групп: Explosion (Взрыв), Cluster (Пучок осколков), Gravity (Гравитация), Rotation (Вращение) и Special (Дополнительные) - Рисунок 3.46.
Для вызова деформатора Free Form
Рисунок 3.27 Для вызова деформатора Free Form Deformation выберите Object > Deformation > FFD
В отличие от рассмотренных выше деформаторов, деформатор свободной формой не имеет интерактивной ручки управления. Однако его настройка не сводится только к установке значений параметров в окне Attributes (Рисунок 3.28):
Для вызова деформатора Taper выберите
Рисунок 3.25 Для вызова деформатора Taper выберите Object > Deformation > Taper
С помощью оранжевой ручки управления вы можете настроить силу сужения, то есть конусность деформатора. При удалении оранжевой точки от оси Y сила сужения увеличивается.
В окне Attributes вы можете также настроить размер контейнера деформатора в полях Size, способ деформации в меню Mode, кривизну сужения в поле Curvature и установить флажок Fillet для скругления объекта в верхней и нижней части (Рисунок 3.26).
Дробление объекта деформатором Shatter
Рисунок 3.56 Дробление объекта деформатором Shatter
Для создания дробления щелкните по кнопке Add Shatter Deformation (Добавить деформацию взрывом) или вызовите команду Object > Deformation > Shatter (Объект > Деформация > Дробление) - Рисунок 3.57.
Дробление
ДроблениеДействие деформатора Shatter (Дробление) похоже на действие взрыва (Рисунок 3.56). Отличие в том, что при дроблении осколки деформируемого объекта не разлетаются во все стороны, а падают и распространяются по поверхности XZ.
Вспомогательные средства работы с примитивами
Глава 3. Вспомогательные средства работы с примитивамиНесмотря на многообразие примитивов, предлагаемых Cinema 4D, при создании любой более-менее сложной модели или сцены вы не сможете обойтись без специальных инструментов для работы с такими объектами, как деформаторы, массивы, зеркальные отражения, ограничители осей, булевы объекты и др. С их помощью вы сможете изменить форму и внешний вид примитива, сделать зеркальные копии или упорядоченный набор копий, натянуть оболочку на объект, сгруппировать объекты и создать объекты с помощью логических операций.
Многие из описанных здесь инструментов могут применяться не только к примитивам и параметрическим объектам, но и к сплайнам и полигональным объектам, а также NURBS. Кроме того, в этой главе будут приведены примеры применения различных инструментов и продолжена работа над моделью автомобиля.
Группа параметров Cluster
Рисунок 3.49 Группа параметров Cluster
Группа параметров Explosion
Рисунок 3.48 Группа параметров Explosion
Группа параметров Gravity
Рисунок 3.50 Группа параметров Gravity
Ускорение частиц под действием силы тяготения указывается в поле Acceleration (Ускорение). По умолчанию стоит значение ускорения свободного падения в поле тяготения Земли 9.81. Чтобы варьировать это значение для различных частиц, укажите в поле Variation значение в процентах, определяющее диапазон разброса.
Направление действия силы притяжения выбирается в меню Direction (Направления), где указаны оси координат. Если вы выберете опцию None (Нет), эффект гравитации не будет действовать.
В поле Range (Область действия) определяется диапазон, при попадании в который на частицы будет действовать сила тяжести. Это значение можно также варьировать для различных частиц в поле Variation.
Группа параметров Rotation (Вращение) описывает настройки вращения каждого осколка относительно собственной оси при взрыве - Рисунок 3.51. Скорость вращения задается в поле Speed (Скорость). Вы можете также указать ослабление вращения при удалении от эпицентра взрыва в поле Decay (Ослабление). Так, при значении 100% при достижении границы взрыва частицы прекращают вращение. Чтобы изменять значения скорости для различных частиц, используйте поле Variation.
Группа параметров Object
Рисунок 3.47 Группа параметров Object
Группа Explosion содержит основные параметры взрыва (Рисунок 3.48):
Группа параметров Rotation
Рисунок 3.51 Группа параметров Rotation
Ось вращения частиц выбирается в меню Rotation Axis (Оси вращения), где вы можете указать одну из трех осей объекта X, Y и Z или Center of Gravitation (Центр гравитации). Направление вращения также может варьироваться в поле Variation.
Группа параметров Special (Дополнительные) настраивает эффекты ветра и закручивания - Рисунок 3.52.
Группа параметров Special
Рисунок 3.52 Группа параметров Special
Ветер, действующий на частицы, «дует» вдоль оси Z, его сила настраивается в поле Wind (Ветер) и может меняться для различных частиц в зависимости от значения поля Variation.
С помощью эффекта Twist (Закручивание) вы можете создать эффект вращения частиц относительно оси Y деформируемого объекта. Скорость вращения указывается в поле Twist, а ее разброс - в поле Variation.
Как вы можете видеть в окне просмотра, при создании деформатора Explosion FX вокруг объекта появляются разноцветные окружности (Рисунок 3.53). Две окружности одного цвета ограничивают в пространстве сферические области, соответствующие области действия того или иного параметра. Так, зеленые окружности соответствуют области влияния взрыва, а изменение их радиуса соответствует изменению значения поля Blast Speed (Скорость взрывной волны) и Time (Время).
Группы настроек для деформатора Explosion FX
Рисунок 3.46 Группы настроек для деформатора Explosion FX
Группа Object содержит только один параметр - Time (Время), определяющее отображаемый на экране момент взрыва в процентах от всего времени взрыва (Рисунок 3.47).
Изгиб
ИзгибДеформатор Bend (Изгиб) производит простое сгибание объекта в одном из направлений. Для его вызова щелкните по кнопке Add Bend Deformation (Добавить деформацию изгиба) на панели инструментов Standard или вызовите команду Object > Deformation > Bend (Объект > деформация > Изгиб) - Рисунок 3.7.
Экземпляр
ЭкземплярИспользуя объект Instance (Экземпляр), вы можете создать копии объекта, обладающие всеми параметрами и деформаторами оригинала. При изменении параметров исходного объекта все экземпляры также будут изменены соответствующим образом.
Для создания экземпляра объекта щелкните по кнопке кнопка Add Instance Object (Добавить экземпляр) или выберите команду Objects > Modeling > Instance (Объекты > Моделирование > Экземпляр) - Рисунок 3.77.
Элементы управления в окне Attributes
Рисунок 3.71 Элементы управления в окне Attributes
Амплитуда волнового массива, то есть разброс объектов по оси перпендикулярной плоскости массива, определяется в поле Amplitude (Амплитуда). Увидеть волновой характер массива при изменении амплитуды вы сможете только в том случае, если в массиве содержится большое число объектов (Рисунок 3.72).
Команда Objects > Modeling
Рисунок 3.73 Команда Objects > Modeling > Boole позволяет создать булев объект
После этого поместите два объекта, над которыми вы хотите провести логические операции на нижний уровень иерархии булева объекта в менеджере объектов. При этом первый в списке объект получит имя операнд А, а второй - операнд В.
Логическая операция булева объекта определяется в меню Boolean Type (Тип булевой операции) окна Attributes. Здесь вы можете выбрать (Рисунок 3.74):
Контейнер вокруг объекта показывает характер деформации
Рисунок 3.6 Контейнер вокруг объекта показывает характер деформации
Кость
КостьЭтот инструмент позволяет создавать кости скелета для анимации персонажей и является альтернативой инверсной кинематики. Объект Bone (Кость) может применяться как для параметрических объектов, так и для сплайнов, полигональных объектов и NURBS-объектов. Создавая кость за костью, вы получаете структуру скелета, что позволяет легко и быстро моделировать и анимировать объект.
Более подробно этот вопрос рассмотрен ниже в главе 5 «Создание персонажей».
Кручение
КручениеЕсли вам необходимо закрутить объект относительно его оси Y, используйте деформатор кручения. Для его создания щелкните по кнопке Add Twist Deformation (Добавить деформацию кручения) или вызовите команду Object > Deformation > Twist (Объект > Деформация > Кручение) - Рисунок 3.13.
Массив
МассивДля создания кругового массива копий объекта, расположенных по окружности в одной плоскости (Рисунок 3.68) или имеющих форму пространственной волны, используйте объект Array (Массив). Для его создания используйте кнопку Add Array Object (Добавить массив), расположенную на панели инструментов Standard, или вызовите команду Objects > Modeling > Array (Объекты> Моделирование > Массив) - Рисунок 3.69.
Меню Boolean Type
Рисунок 3.74 Меню Boolean Type
В качестве примера продолжим работу с зеркалом заднего вида и отсечем переднюю часть заготовки, полученной с помощью окружности и деформатора FFD. Для этого мы создадим второй объект и проведем операцию логического исключения:
Меню Effect
Рисунок 3.37 Меню Effect
Метабол
МетаболМетабол (Metaball) предназначен для создания эластичной оболочки для различного типа объектов, таких как сферы, сплайны и полигональные объекты (Рисунок 3.81). Причем у последних точки вершин рассматриваются как сферы.
Настройка деформации осуществляется в окне Attributes
Рисунок 3.8 Настройка деформации осуществляется в окне Attributes
Значение поля Strength (Сила) задает степень изгиба - угол в градусах. А угол в поле Angle (Угол) - угол от оси X, показывающий направление изгиба. Например, при значении поля Angle 90°, объект изгибается к оси Z.
Выпадающее меню Mode (Способ) определяет способ преобразования объекта в зависимости от того, находится ли он внутри контейнера тора. Имеется три возможных варианта (Рисунок 3.9):
Настройка деформатора Explosion
Рисунок 3.44 Настройка деформатора Explosion
Настройка деформатора свободной формы
Рисунок 3.28 Настройка деформатора свободной формы
Настройки деформатора Shatter
Рисунок 3.58 Настройки деформатора Shatter
Поле End Size (Конечный размер) аналогично взрыву характеризует размер осколков в конце раздробления.
В поле Randomness (Беспорядочность) указываются проценты отклонения размера и угловой скорости осколков.
Настройки в менеджере объектов
Рисунок 3.31 Настройки в менеджере объектов
Настройки зеркального отражения
Рисунок 3.80 Настройки зеркального отражения
Настройте положение по рисунку заднего фона
Рисунок 3.30 Настройте положение по рисунку заднего фона
Нажмите Object > Deformation
Рисунок 3.39 Нажмите Object > Deformation > Wind, чтобы создать деформатор Wind
Изменять амплитуду и длину образуемых волн можно с помощью оранжевых ручек управления. Ручка, направленная вдоль оси Z, отвечает за амплитуду волн, при удалении оранжевой точки амплитуда увеличивается. Ручка, направленная вдоль оси X, определяет длины волны в направлении X и Y.
Эти параметры можно настроить также в окне Attributes. Кроме них там содержатся (Рисунок 3.40):
Название исходного объекта экземпляра
Рисунок 3.78 Название исходного объекта экземпляра можно увидеть в поле Reference Object
Создание групп объектов с помощью нулевого объекта
Нулевой объект (Null Object) содержит в себе только систему координат, но все-таки находит большое применение. Иногда необходимо объединить несколько объектов в одну группу. Это позволяет выделять, изменять и анимировать с всю группу объектов. Для группировки объектов достаточно создать объект и поместить в него в качестве подобъектов группируемые объекты.
Чтобы создать группу объектов, нажмите кнопку Add Null Object (Добавить нулевой объект), после чего в менеджере объектов переместите группируемые объекты под нулевой объект в качестве его подобъектов.
Рекомендация: Для группировки объекта вы можете выделить нужные объекты и нажать кнопку G. При этом будет создан новый нулевой объект, в который будут перемещены группируемые объекты.
Кроме того, нулевой объект используется для вращения объектов. В случае, когда объект уже повернут относительно какой-либо оси вместе со своей локальной системой координат, бывает довольно трудно повернуть его относительно осей мировой системы координат (или системы координат родительского объекта). В этом случае объект также помещается в нулевой объект, который и вращается в нужном направлении.
Для настройки нулевого объекта применяются параметры окна Attributes (Рисунок 3.79):
Оборачивание
ОборачиваниеИспользуя деформатор Wrap (Оборачивание), вы можете обернуть деформируемый объект вокруг сферической или цилиндрической поверхности (Рисунок 3.59). Для создания деформатора используйте кнопку Add Wrap Deformation (Добавить деформацию оборачиванием) или вызовите команду Object > Deformation > Wrap (Объект > Деформация > Оборачивание) - Рисунок 3.60.
Окно Attributes
Рисунок 3.14 Окно Attributes
Округление
ОкруглениеДеформатор Spherify (Округление) позволяет сделать более округлым объект любой формы (Рисунок 3.65). Деформатор создается нажатием кнопки Add Spherify Deformation (Добавить деформацию округления) или вызовите команду Object > Deformation > Spherify (Объект > Деформация > Округление) - Рисунок 3.66.
Окружности отмечают области различных параметров
Рисунок 3.53 Окружности отмечают области различных параметров
Окружности красного действия относятся к параметру Blast Range (Область взрывной волны) и отмечают область, в пределах которой взрывная волна действует на объект.
Окружности синего цвета ограничивают область действия эффекта гравитации и соответствуют параметру Range (Область действия).
В местах пересечения окружностей с осью X расположены оранжевые точки, перемещая которые, можно настраивать радиусы сфер.
Параметры деформатора Bulge
Рисунок 3.20 Параметры деформатора Bulge
Также в окне Attributes вы можете установить флажок Fillet (Скругление), благодаря чему деформированный объект будет сглажен в верхней и нижней части.
Параметры деформатора Polygon Reduction
Рисунок 3.64 Параметры деформатора Polygon Reduction
Параметры деформатора Shear
Рисунок 3.23 Параметры деформатора Shear
Кроме того, в окне настраиваются размер контейнера деформатора в полях Size, режим деформации в меню Mode, и устанавливается флажок Fillet для сглаживания верхней и нижней объекта. Также вы можете настроить значение поля Curvature для задания кривизны сдвига.
Параметры деформатора Spherify
Рисунок 3.67 Параметры деформатора Spherify
Заметьте, что деформируемый объект раздувается равномерно к форме сферы, только если он находится в центре голубой сферы деформатора. При перемещении сферы относительно объекта характер деформации изменится, объект раздувается в радиальном направлении. Чем дальше объект находится от центра голубой сферы, тем в меньшей степени он деформирован.
Параметры деформатора Taper
Рисунок 3.26 Параметры деформатора Taper
Параметры деформатора Wrap
Рисунок 3.62 Параметры деформатора Wrap
Параметры для настройки деформатора Wind
Рисунок 3.40 Параметры для настройки деформатора Wind
Параметры метабола
Рисунок 3.83 Параметры метабола
Параметры нулевого объекта
Рисунок 3.79 Параметры нулевого объекта
Перспектива
Рисунок 3.35 Перспектива
Для того чтобы из полученной фигуры сделать зеркало заднего вида автомобиля, необходимо еще отсечь часть объекта и создать зеркальную поверхность. Для того чтобы отсечь часть объекта, мы применим булевы объекты, о которых будет рассказано ниже в этом разделе.
Первый шаг создание простой сферы
Рисунок 3.29 Первый шаг -создание простой сферы
Плоская поверхность соответствует
Рисунок 3.61 Плоская поверхность соответствует первоначальному объекту, а криволинейная - поверхности, на которую он будет наложен
Для настройки оборачивания используются следующие параметры (Рисунок 3.62):
Порядок объектов при применении деформации
Рисунок 3.4 Порядок объектов при применении деформации
Если вы хотите применить к объекту несколько деформаций, вам необходимо расположить их в менеджере объектов таким образом, чтобы все деформаторы находились на одном уровне иерархии, но первый применяемый деформатор находился выше последующего. Изменение порядка следования деформаторов в значительной степени влияет на конечный результат.
Также менеджер объектов позволяет активировать и деактивировать деформации. При включенном деформаторе справа от названия находится значок с зеленой галочкой. Для деактивации деформатора щелкните по нему, и значок сменится на значок с красным крестиком, а деформации перестанут действовать на объект.
Повторный щелчок по значку активирует деформацию. Кроме того, вы можете одновременно отключить все деформаторы, сняв флажок Use Deformers (Использовать деформаторы) меню Edit (Правка) главного окна (Рисунок 3.5). При этом деформации не будут действовать, несмотря на то, что значок будет активирован. Чтобы включить все деформации, снова установите этот флажок.
Порядок размещения объектов в иерархии булева объекта
Рисунок 3.76 Порядок размещения объектов в иерархии булева объекта
При взрыве куба со сторонами содержащими
Рисунок 3.43 При взрыве куба со сторонами, содержащими по 3 сегмента, образуется такая картина
Для настройки параметров взрыва используются следующие элементы окна Attributes (Рисунок 3.44):
Применение деформатора свободной формы
Применение деформатора свободной формыИспользование деформирования рассмотрим на примере создания зеркала заднего вида автомобиля. Основой зеркала будет обычная сфера, которая после деформирования примет неправильную форму зеркала. Для этого:
Пример создания эластичной оболочки для набора сфер
Рисунок 3.81 Пример создания эластичной оболочки для набора сфер
Для создания экземпляра объекта щелкните по кнопке Add Metaball Object (Добавить метабол) или выберите команду Objects > Modeling > Metah (Объекты > Моделирование > Экземпляр).
Обтягиваемые оболочкой объекты должны быть подобъектами метабола (Рисунок 3.82). При использовании в качестве основы сплайнов вы можете для управления толщиной применять второстепенный сплайн, который должен быть такого же типа и быть подобъектом основного.
Расплавление объектов осуществляется деформатором Melt
Рисунок 3.54 Расплавление объектов осуществляется деформатором Melt
Деформатор создается нажатием кнопки Add Melt Deformation (Добавить деформацию расплавлением) или вызовите команду Object > Deformation > Melt (Объект > Деформация > Расплавление) - Рисунок 3.55.
Расплавление
РасплавлениеДеформатор Melt (Расплавление) позволяет создать эффект плавления деформируемого объекта (Рисунок 3.54). При этом объект «стекает» в вертикальном направлении и растекается по плоскости XY.
Расположение деформатора относительно сферы
Рисунок 3.32 Расположение деформатора относительно сферы
Расположение объектов в менеджере объектов
Рисунок 3.82 Расположение объектов в менеджере объектов
Для настройки метабола в окне Attributes используйте (Рисунок 3.83):
Расположение в менеджере объектов
Рисунок 3.70 Расположение в менеджере объектов
После этого вы можете настроить параметры массива с помощью элементов управления в окне Attributes (Рисунок 3.71). Поле Radius определяет, на каком расстоянии от центра массива расположены объекты. Задать число копий, создаваемых массивом, позволяет поле Copies (Копии). Помните, что число объектов в массиве равно числу копий плюс первоначальный объект. Минимальное значение поля Copies - 1, но при этом в массиве два объекта.
Раздутие
РаздутиеДеформатор раздутия позволяет сделать объект выпуклым или сжатым (Рисунок 3.18). Вызывается деформатор нажатием кнопки Add Bulge Deformation (Добавить деформацию раздутие) или с помощью команды Object > Deformation > Bulge (Объект > Деформация > Раздутия) - Рисунок 3.19.
Режим деформации в контейнере
Рисунок 3.11 Режим деформации в контейнере
Рисунок 3.16 Режим деформации в контейнере

Режим неограниченной деформации
Рисунок 3.12 Режим неограниченной деформации
Установка флажка Keep Y Axis Length (Сохранять длину по оси Y) обеспечивает неизменность длины объекта по оси Y, вдоль которой происходит деформирование.
Рисунок 3.17 Режим неограниченной деформации

Режим ограниченной деформации
Рисунок 3.10 Режим ограниченной деформации
Рисунок 3.15 Режим ограниченной деформации

Режимы преобразования
Рисунок 3.9 Режимы преобразования
Сдвиг
СдвигДля того чтобы осуществить сдвиг части объекта, примените к нему деформатор Shear (Сдвиг). Деформатор сдвига вызывается с помощью кнопки Add Shear Deformation (Добавить деформацию сдвига) или команды Object > Deformation > Shear (Объект > Деформация > Сдвиг) - Рисунок 3.21 и 3.22.
Снижение числа полигонов
Снижение числа полигоновОдна из основных задач при трехмерном моделировании состоит в том, чтобы, создавая реалистичную модель, использовать минимальное число полигонов. Это позволяет, экономя системные ресурсы упростить анимацию сложных объектов и снизить время визуализации сцен. Однако очень часто созданные различными способами модели содержат чрезмерное число полигонов. Снизить количество полигонов позволяет деформатор Polygon Reduction (Снижение числа полигонов). Для его вызова воспользуйтесь кнопкой Add Polygon Reduction Object (Добавить снижение числа полигонов) или вызовите команду Object > Deformation > Polygon Reduction (Объект > Деформация > Снижение числа полигонов) - Рисунок 3.63.
Сняв флажок Use Deformers (Использовать
Рисунок 3.5 Сняв флажок Use Deformers (Использовать деформаторы) меню Edit (Правка), вы можете отключить деформаторы
Не следует забывать о том, что на эффект деформации и его качество влияет количество сегментов на соответствующей поверхности или оси, которое вы указали при создании объекта. При создании объекта число сегментов в нем по умолчанию может быть равно одному, поэтому не удивляйтесь, если применение деформатора произведет неожиданный эффект.
О том, как устанавливать число сегментов, вы узнали из предыдущей главы. Но вы также можете изменять число сегментов объекта после его создания и применения к нему деформатора. Поэкспериментировав с этим параметром, вы увидите, что число сегментов при их небольшом количестве влияет на характер деформации, а при большом - на качество и гладкость.
При создании деформатора в окне появляется габаритный контейнер, окрашенный в голубой цвет. Контейнер показывает характер деформации, и его расположение относительно деформируемого объекта влияет на результат деформации (Рисунок 3.6).
Создайте прямоугольник который
Рисунок 3.75 Создайте прямоугольник, который отсечет часть сферы для создания зеркала
Сужение
СужениеДеформатор сужения позволяет сузить или расширить верхнюю часть объекта (рис 3.24). Вызывается деформатор нажатием кнопки Add Taper Deformation (Добавить деформацию сужения) или с помощью команды Object > peformation > Taper (Объект > Деформация > Сужение) - Рисунок 3.25.
Ветер
ВетерДеформатор Wind (Ветер) создает колебания поверхности XY, образованные под воздействием ветра, «дующего» вдоль оси X.
Вызывается деформатор нажатием кнопки Add Wind Deformation (Добавить деформацию ветром) или с помощью команды Object > Deformation > Wind (Объект > Деформация > Ветер) - Рисунок 3.39.
Вид сбоку
Рисунок 3.33 Вид сбоку
Вид сверху
Рисунок 3.34 Вид сверху
Виды деформаторов в Cinema 4D
Рисунок 3.2 Виды деформаторов в Cinema 4D
При использовании инструмента деформации создается соответствующий объект, называемый деформатор. При этом в менеджере объектов появляется соответствующий значок (Рисунок 3.3).
Волновой массив
Рисунок 3.72 Волновой массив
Волновой массив анимирован, то есть при воспроизведении волны будут «бежать» по окружности массива. Скорость перемещения волн указывается в поле Frequency (Частота), а число волн в массиве определяется в поле Array Frequency (Частота массива).
В качестве примера рассмотрим создание диска колеса, состоящего из пяти лучей, расположенных по окружности и направленных радиально от центра. Заготовка из пирамиды уже создана в предыдущей главе и сейчас мы рассмотрим, как расположить их по окружности с помощью объекта Array:
Выберите команду Objects >
Рисунок 3.77 Выберите команду Objects > Modeling > Instance для создания экземпляра объекта
Преимущества создания экземпляров при большом числе копий очевидны. Во-первых, это существенно экономит системные ресурсы, поскольку экземпляры не являются отдельными объектами, содержащими геометрию, а отображением одного, исходного объекта. Во-вторых, если в вашей сцене содержится множество однотипных объектов, то при изменении какого-либо параметра применение экземпляров сэкономит ваше время.
Применение экземпляров к анимированным объектам позволит создать набор объектов, имеющих одинаковую анимацию с оригиналом.
Единственными параметрами, которые не наследуются экземплярами, являются положение, масштаб и ориентация.
Чтобы создать экземпляр:
Вызовите команду Obiect > Deformation
Рисунок 3.66 Вызовите команду Obiect > Deformation > Spherify для создания округления
Для настройки деформатора используются два параметра в окне Attributes (Рисунок 6.67)
Вызовите команду Object > Deformation
Рисунок 3.42 Вызовите команду Object > Deformation >Explosion для создания деформации взрывом
Число образуемых осколков определяется числом сегментов, из которых состоит деформируемый объект (Рисунок 3.43).
Рисунок 3.60 Вызовите команду Object > Deformation > Wrap для создания оборачивания

Создав деформатор, вы увидите две голубые поверхности: плоскую и криволинейную. Плоская поверхность соответствует первоначальному объекту, а криволинейная - поверхности, на которую он будет наложен (Рисунок 3.61). Изменяя соотношения их площадей, можно определять, полностью будет закрывать объект криволинейную поверхность, частично или внахлест.
Вызовите команду Objects >
Рисунок 3.69 Вызовите команду Objects > Modeling > Array для создания кругового массива
Создав массив и размножаемый объект, необходимо поместить объект на нижний уровень иерархии относительно объекта массива в менеджере объектов (Рисунок 3.70). Сразу после этого вы увидите эффект применения массива - семь копий, расположенных по окружности радиусом 250 м относительно центра первоначального объекта. Последний, при применении массива не исчезает, а также выстраивается в окружность.
Взрыв FX
Взрыв FXЭтот тип взрыва существенно сложнее и содержит множество настраиваемых параметров. Благодаря этому можно получить интересный и правдоподобный эффект взрыва.
Чтобы создать взрыв FX, щелкните по кнопке Add Explosion FX Deformation (Добавить деформацию взрывом FX) или вызовите команду Object > Deformation > Explosion FX (Объект > Деформация > Взрыв) - Рисунок 3.45.
Взрыв
ВзрывДеформатор Explosion (Взрыв) разрывает объект на осколки и разносит их во всех направлениях. При этом осколки закручиваются и с удалением от объекта могут уменьшаться или увеличиваться.
Для создания деформации взрывом щелкните по кнопке Add Explosion Deformation (Добавить деформацию взрывом) или вызовите команду Object > Deformation > Explosion (Объект > Деформация > Взрыв) Рисунок 3.42.
Задание формулы вручную
Рисунок 3.38 Задание формулы вручную
При выборе остальных опций активизируется поле d(u,v,x,y,z,t), в котором указывается зависимость от временного параметра t от трех линейных геометрических координат x,y,z и двух сферических координат u и v.
Зеркальное отражение
Зеркальное отражениеСущественно упростить создание симметричных объектов позволяет объект Symmetry Object (Симметрия). Вы можете создать лишь половину объекта, например, половину автомобиля или живого существа, а затем симметрично отразить его, образуя целую модель. При этом необходимо учитывать, что при изменении параметров исходной половины ее отражение будет также меняться, всегда оставаясь зеркальной копией.
Зеркальное отражение создается при нажатии кнопки Add Symmetry Object (Добавить объект симметрии) или при вызове команды Objects > Modeling > Symmetry (Объекты > Моделирование > Симметрия).
Создав объект симметрии, необходимо поместить исходный объект на нижний уровень иерархии симметрии, то есть сделать первую половину подобъектом симметрии.
Настроить параметры симметрии позволяет окно Attributes, содержащее элементы управления (Рисунок 3.80):
Значок соответствующий деформации
Рисунок 3.3 Значок, соответствующий деформации кручения, отображается в менеджере объектов
Для того чтобы применить деформацию к какому-либо объекту, необходимо, чтобы деформатор был прямым подобъектом деформируемого объекта (Рисунок 3.4). Перемещение по менеджеру объектов осуществляется простым нажатием и перетаскиванием клавишей мыши. Удерживая кнопку нажатой на названии деформатора, вы подводите указатель к деформируемому объекту до тех пор, пока не появится значок со стрелкой, после чего вы отпускаете кнопку мыши.
Cinema 4D
Бампер созданный методом Sweep
Рисунок 4.71 Бампер, созданный методом Sweep
Безье NURBS
Безье NURBSПри использовании инструмента Bezier NURBS (Безье NURBS) создает поверхность, управляемую контрольными точками, притягивающими к себе поверхность. При его создании дополнительные сплайны не используются (Рисунок 4.44).
Боковые стекла создаются с помощью инструмента Loft
Рисунок 4.81 Боковые стекла создаются с помощью инструмента Loft
Для создания бампера инструментом
Рисунок 4.70 Для создания бампера инструментом Sweep используйте два сплайна - направляющий и образующий
Для создания поперечных сечений
Рисунок 4.29 Для создания поперечных сечений группы сплайнов начертите несколько сплайнов в разных плоскостях
Добавление вершин
Добавление вершинИнструмент Add Points (Добавить вершины) доступен при работе с полигонами в режиме редактировании вершин при нажатой кнопке Use Point Tool (Использовать инструмент вершин). Найти его можно в меню Structure > Add Points (Структура > Добавить вершины), Рисунок 4.55, или в контекстном меню, появляющемся при щелчке правой кнопкой мыши в окне проекции.
Дуга
ДугаДля создания дуги и элементов, основанных на ней, используется объект Arc (Дуга). Помимо дуги вы можете создать сектор (дуга с линией, соединяющей ее концы), сегмент (часть круга, определяемая дугой) или кольцо (Рисунок 4.9).
Работа с генераторами
Глава 4. Работа с генераторамиГотовая модель автомобиля
Рисунок 4.84 Готовая модель автомобиля
Группы параметров для настройки сплайна
Рисунок 4.10 Группы параметров для настройки сплайна
В группе Object содержатся параметры, определяющие форму сплайна (Рисунок 4.11):
И повернув вид вы увидите замкнутые кривые
Рисунок 4.31... и, повернув вид, вы увидите замкнутые кривые
Эти кривые представляют собой отдельные сплайны, которые могут быть настроены также с помощью вершин. Эту команду удобно использовать при создании объектов методом Loft, о котором рассказано ниже.
Вы можете ограничить угол наклона линии поперечного сечения, если при ее создании будете удерживать клавишу Shift. Значение угла можно задать в поле Constrain Angle (Ограничить угол) вкладки Attribute в режиме (Mode) Tool (Рисунок 4.32).
Инструмент Add Points создает
Рисунок 4.55 Инструмент Add Points создает новые вершины полигонального объекта
Для того чтобы начать полигональный объект с расстановки вершин, необходимо сначала создать пустой полигональный объект. Для этого вызовите команду Objects > Poligon Object (Объект > Полигональный объект).
Создав полигональный объект и выбрав инструмент Add Points, вы можете устанавливать точки, щелкая в нужном месте мышью и удерживая клавишу Ctrl.
Инструмент Create Polygon объединяет вершины в полигоны
Рисунок 4.56 Инструмент Create Polygon объединяет вершины в полигоны
Порядок выделения вершин полигона определяет направление нормали полигона. При выделении в направлении часовой стрелки нормаль будет направлена на вас. Параметры настройки этого инструмента показаны на Рисунок 4.57.
Инструмент Create Polygon
Инструмент Create PolygonИмея несколько точек, с помощью инструмента Create Polygon (Создать полигон), вы можете объединить их в полигоны.
Выбрав инструмент в меню Structure > Create Polygon (Структура > Создать полигон), Рисунок 4.56, или в контекстном меню, щелкните последовательно по всем точкам будущего полигона, после чего щелкните дважды по последней точке или опять по первой точке. При этом, щелкая по вершинам, вы увидите тонкую черную линию, которая обозначает границы полигона.
Инструмент Extrude позволяет вытянуть
Рисунок 4.60 Инструмент Extrude позволяет вытянуть по нормали один или несколько полигонов
При этом создаются новые полигоны, соединяющие выдавленный полигон с его первоначальным положением.
Для работы с инструментом Extrude вы должны использовать полигональный объект или примитив, конвертированный в полигональный, и находиться в режиме редактирования полигонов, то есть при нажатой кнопке Use Polygon Tool (Использовать инструмент полигонов), или в режиме редактирования ребер Use Edge Tool (Использовать инструмент ребер) для вытягивания ребер.
Выделив нужные полигоны, вызовите команду Structure > Extrude (Структура > Выдавить), Рисунок 4.61, или воспользуйтесь контекстным меню, щелкнув в окне проекции правой кнопкой мыши.
Инструмент Extrude
Инструмент ExtrudeИнструмент Extrude (Выдавить) позволяет вытянуть по нормали один или несколько полигонов (Рисунок 4.60).
Инструмент Hard Interpolation острые углы при вершинах
Рисунок 4.24 Инструмент Hard Interpolation - острые углы при вершинах
Для применения инструмента ко всем вершинам выделение должно быть снято со всех точек.
Инструмент Soft Interpolation (Мягкая интерполяция) также применяется к сплайнам Безье и переключает выделенные точки на жесткую интерполяцию.
Это означает, что длины всех управляющих ручек приобретают стандартную длину и направление, что приводит к сглаживанию сплайна (Рисунок 4.25).
Инструмент Knife разрезает полигоны на более мелкие
Рисунок 4.58 Инструмент Knife разрезает полигоны на более мелкие
После этого щелкните мышью и, удерживая кнопку мыши нажатой, проведите на полигоне линию разреза. Если вы разрезаете одну из граней полигонального объекта, примыкающие грани будут тоже разделены соответствующим образом для сохранения правильной полигональной структуры.
Примечание: Вы можете быстро вызвать инструмент Knife, используя «горячую» клавишу К.
Во вкладке Attribute в режиме (Mode) Tool вы найдете следующие параметры (Рисунок 4.59):
Инструмент Knife
Инструмент KnifeС помощью инструмента Knife (Нож) вы можете «разрезать» полигоны, разделяя их на новые, более мелкие. Для вызова инструмента используйте команду Structure > Knife (Структура > Нож), Рисунок 4.58, или контекстное меню.
Инструмент Soft Interpolation сглаживает острые углы
Рисунок 4.25 Инструмент Soft Interpolation сглаживает острые углы
Инструмент Equal Tang Length (Выровнять длины касательных) позволяет настроить длины управляющих ручек выделенных вершин Безье так, чтобы их длины с правой стороны соответствовали длинам с левой стороны вершины.
Инструмент Equal Tang Direction (Выровнять направление касательных) применяется для вершин Безье, у которых управляющие ручки с разных сторон имеют различное направление. Использование инструмента заставляет ручки выделенных вершин выровнять свое направление вдоль одной прямой.
Сплайн может состоять из нескольких сегментов, как, например, кольцо или текст. Объединить несколько кривых сплайна в одну позволяет инструмент Join Segment (Объединить сегмент). Для этого необходимо выделить одну или несколько точек обоих кривых и использовать этот инструмент. При этом начальная точка одной кривой соединится сегментом с конечной точкой другого. Для объединения всех кривых сплайна нужно снять выделение со всех точек.
Обратное действие осуществляет инструмент Break Segment (Разбить сегмент). Используя его для получения новой кривой сплайна, вы выделяете точку или несколько точек, которые хотите отделить, и применяете команду. Сегменты, соединяющие выделенные вершины с кривой, удаляются, и образуется новая кривая.
При использовании инструмента Set First Point (Установить первую вершину) порядок следования вершин перестраивается таким образом, что выделенная вершина становится первой. Визуально это отразится цветом кривой: он изменяется от желтого цвета начальной точки до красного цвета конечной.
Инструмент Reverse Sequence (Обратить последовательность) перестраивает порядок следования вершин так, что начальная точка становится конечной, а конечная - начальной.
Инструмент Move Down Sequence (Переместить последовательность вниз) смещает порядок следования вершин таким образом, что первая точка становится второй, вторая - третьей и так далее. Последняя точка становится первой.
Инструмент Move Up Sequence (Переместить последовательность вверх) осуществляет обратное действие. При его использовании первая точка становится последней, вторая - первой и т.д. Последняя точка становится предпоследней.
Инструмент Chamfer (Скругление) разбивает выделенную вершину на две, соединенные сегментом с мягкой интерполяцией. Длины всех управляющих ручек первоначальных вершин сплайна обращаются в ноль. Если ни одна точка не выделена, то инструмент применяется ко всем точкам сплайна, кроме начальной и конечной точки для открытого сплайна. При создании скругления вы можете управлять его радиусом, если, удерживая нажатой кнопку мыши, будете перетаскивать курсор. Радиус скругления ограничивается в поле Radius вкладки Attribute в режиме (Mode) Tool (Рисунок 4.26). Там же находится флажок Flat (Плоское), при установке которого образуется прямолинейная фаска вместо скругления.
Инструменты создания NURBSобъектов
Рисунок 4.34 Инструменты создания NURBS-объектов
Рассмотрим подробно применение всех этих инструментов.
Инструменты выделения
Рисунок 4.22 Инструменты выделения
С инструментом Live Selection (Живое выделение) вы выделяете все точки, попадающие в окружность, описанную вокруг курсора. Радиус окружности можно настраивать в поле Radius (Радиус) вкладки Attribute в режиме (Mode) Tool .
Инструмент Rectangle Selection (Прямоугольное выделение) позволяет выделить все точки, попадающие в прямоугольник выделения. Чтобы задать прямоугольник, щелкните в точке, соответствующей одному из углов прямоугольника и, удерживая кнопку мыши, протащите курсор до вершины противоположного угла, после чего отпустите кнопку.
Задать произвольную область выделения, ограниченную прямыми линиями, можно с помощью инструмента Polygon Selection (Выделение полигоном). Щелкая мышью, вы определяете вершины многоугольного полигона. Все точки, лежащие внутри него, выделяются.
Используя инструмент Freehand Selection (Выделение «от руки») , вы чертите произвольную область, выделяющую лежащие внутри нее вершины. Для задания области обведите курсором точки, которые необходимо выделить, удерживая при этом нажатой кнопку мыши.
Помимо перемещения, вращения и масштабирования вы можете использовать и другие инструменты редактирования сплайнов. Они доступны с помощью контекстного меню, вызываемого нажатием правой кнопки в окне просмотра или в меню Structure > Edit Spline (Структура >Редактировать сплайн) - Рисунок 4.23.
Команда Selection > Select
Рисунок 4.54 Команда Selection > Select Connected позволяет определить связанные полигоны
Также важно учитывать, что HyperNURBS лучше работает с четырехугольными сегментами, чем с треугольными, поэтому старайтесь при создании каркаса применять четырехугольные сегменты.
Обычно создание начинают с моделирования низкополигонального каркаса, который затем разбивается и округляется. Для создания каркаса вы можете использовать любой примитив, который затем может быть модифицирован с помощью соответствующих инструментов. Кроме того, вы можете создать полигональный объект, используя отдельные полигоны, и поместить его в HyperNURBS. Второй способ сложнее, но позволяет достичь лучших результатов.
Команда Structure >Optimize
Рисунок 4.53 Команда Structure >Optimize позволяет преобразовать сетку так, чтобы каждый полигон имел толькоодин соседний полигон на одном ребре

Команды редактирования сплайнов
Рисунок 4.23 Команды редактирования сплайнов
Инструмент Hard Interpolation (Жесткая интерполяция) применяется к сплайнам Безье и переключает выделенные точки на жесткую интерполяцию. Это означает, что длины всех управляющих ручек становятся равными нулю, что приводит к образованию острых углов при вершинах (Рисунок 4.24).
Крышки MURBSобъектов
Крышки MURBS-объектовВсе NURBS-объекты, за исключением Безье NURBS, имеют на вкладке Attributes группу параметров Caps (Крышки), определяющие характер торцевых поверхностей в начале и конце объекта (Рисунок 4.46).
Куб помещенный в HyperNURBS
Рисунок 4.52 Куб, помещенный в HyperNURBS
В низкополигональной модели каждый полигон должен иметь только один соседний полигон на одном ребре. В противном случае вы можете воспользоваться командой Structure > Optimize (Структура > Оптимизировать) - Рисунок 4.53. Кроме того, скругляемые полигоны должны быть связанными. Команда Selection > Select Connected (Выделение > Выделить связанные) позволяет определить связанные полигоны (Рисунок 4.54).
Лофтинг
ЛофтингИнструмент Loft (Лофт) позволяет создать объект на основе двух или более опорных сечений (Рисунок 4.40).
Методы проецирования
Рисунок 4.33 Методы проецирования
Моделирование автомобиля
Моделирование автомобиляДля создания модели автомобиля нам потребуются инструменты создания NURBS-объектов, такие как Loft, Extrude и Sweep, для которых необходимо предварительно создать сплайны, соответствующие обводам кузова. После получения с помощью этих инструментов основных поверхностей некоторые из них будут преобразованы в полигональные объекты для более точной правки. Кроме того, мы применим булевы (логические операции) для вырезания определенных частей автомобиля. Мы смоделируем только половину автомобиля, после чего отразим ее относительно оси симметрии.
Первой создаваемой поверхностью будет передняя часть кузова. Для ее образования удобно использовать инструмент Loft. Однако перед созданием сплайнов, на которые будет натянут лофтинговый объект, следует обвести сплайном контур детали, который облегчит эту работу:
Начертите сплайны на которые будет натянута поверхность
Рисунок 4.67 Начертите сплайны, на которые будет натянута поверхность
Настройка дуги
Рисунок 4.11 Настройка дуги
Настройка HyperNURBS
Рисунок 4.51 Настройка HyperNURBS
Если вы поместите в HyperNURBS несколько из объектов, то произойдет разбиение только одного объекта. Для работы с несколькими необходимо предварительно сгруппировать их, поместив в нулевой объект.
Результат применения HyperNURBS зависит от числа сегментов, составляющих объект-каркас. Если куб, являющийся каркасом, имеет один сегмент на каждой стороне, сглаженный объект будет напоминать сферу, если же сегментов будет много, то в результате получится куб со скругленными ребрами (Рисунок 4.52).
Настройка инструмента Bezier NURBS
Рисунок 4.45 Настройка инструмента Bezier NURBS
Настройка инструмента Chamfer
Рисунок 4.26 Настройка инструмента Chamfer
С помощью инструмента Create Outline (Создать контур) вы можете быстро создать контур сплайна, подобный ему (Рисунок 4.27). Выбрав этот инструмент, щелкните кнопкой мыши и, удерживая ее, переместите курсор. Образуется новая кривая, которая будет соединена с концами открытого сплайна или в виде отдельной кривой для замкнутого.
Настройка инструмента Create Outline
Рисунок 4.28 Настройка инструмента Create Outline
При установленном флажке Create New Object (Создать новый объект) контур создается в виде отдельного сплайна, не соединенного с исходным и имеющего собственные настройки.
В поле Distance (Расстояние) укажите расстояние между сплайном и его контуром, причем это может быть отрицательное значение, отвечающее внутреннему контуру. Нажмите клавишу Enter - и на указанном расстоянии от объекта появится контур.
Инструмент Cross Section (Поперечное сечение) создает сплайн, образующий поперечное сечение группы сплайнов. Создав несколько лежащих в разных плоскостях сплайнов (Рисунок 4.29) и сгруппировав их, выберите этот инструмент и начертите линию, являющуюся проекцией поперечного сечения (Рисунок 4.30).
Настройка инструмента Extrude NURBS
Рисунок 4.37 Настройка инструмента Extrude NURBS
Настройка инструмента Extrude
Рисунок 4.62 Настройка инструмента Extrude
Настройка инструмента Lathe
Рисунок 4.39 Настройка инструмента Lathe
Настройка инструмента Loft
Рисунок 4.41 Настройка инструмента Loft
Настройка инструмента Sweep
Рисунок 4.43 Настройка инструмента Sweep
Настройка метода интерполяции
Рисунок 4.7 Настройка метода интерполяции
Возможно использование следующих методов:
Каждый сплайн имеет первую и последнюю вершины, положение которых имеет значение при задании пути анимации или применения генератора лофтинга. При этом первая и последняя точки обычно не сливаются в одну даже для замкнутых фигур. При замыкании сплайна создается дополнительный сегмент, соединяющий их. Если сплайн редактируемый, то вы можете видеть, что при переходе от первой к последней точке сплайн меняет свой цвет от красного к желтому. Флажок Reverse позволяет расположить вершины в обратном порядке и сделать первую вершину последней.
Помимо непосредственного использования сплайновых примитивов в сцене, вы можете применять их как основу для собственных оригинальных форм. Создав определенный сплайн-примитив и настроив его параметры, вы можете преобразовать объект в непараметрический. При этом вам станут доступны настройки вершины сплайна и элементы управления ими, и вы сможете выбрать тип сплайна. В то же время вам не удастся изменить параметры исходного объекта. Для преобразования сплайнового примитива в непараметрический сплайновый объект щелкните по кнопке Make Object Editable (Сделать объект редактируемым) панели инструментов Tools (Инструменты).
Рассмотрим более подробно особенности создания отдельных сплайнов-примитивов. Для того чтобы увидеть список всех примитивов, необходимо нажать и удерживать кнопку Draw Freehand Spline (Нарисовать сплайн «от руки») или открыть меню Objects > Spline Primitive (Объект > Сплайновый примитив) - Рисунок 4.8. При выборе одного из сплайнов на кнопке панели инструментов Tools в дальнейшем будет отображаться значок этого сплайна.
Настройка окружности
Рисунок 4.13 Настройка окружности
Сплайновые кривые всегда создаются в активном окне просмотра. Если вид плоский, то созданная кривая будет лежать в плоскости XZ.
Для открытия списка всех видов сплайнов необходимо нажать и удерживать кнопку Draw Freehand Spline (Нарисовать сплайн «от руки») или открыть меню Objects > Create Spline (Объект > Создать сплайн) - Рисунок 4.14. Найти среди значков эти типы сплайнов можно по коричневым точкам, обозначающим вершины.
Настройка точности инструмента
Создание сплайна БезьеКак уже говорилось выше, вершины сплайнов Безье имеют две управляющие ручки, позволяющие регулировать кривизну и направление сплайна в вершине. Вершины такого типа широко используются как в трехмерной, так и в двумерной графике, и являются очень гибким и удобным инструментом настройки.
Щелкнув по кнопке Draw Bezier Spline (Начертить сплайн Безье) или вызвав команду Objects > Create Spline > Bezier (Объект > Создать сплайн > Безье), Рисунок 4.18, вы можете щелкать мышью в окне проекции, создавая вершины сплайна. При этом создаваемый сплайн будет иметь прямолинейные сегменты. Конечно, вы можете настроить их кривизну позднее, но удобнее делать это сразу при создании. Для этого при создании точки не спешите отпускать кнопку мыши, а, удерживая ее, поводите курсором. При этом вы увидите розовые управляющие ручки, которые будут изменяться при движении мыши и определять поведение кривой (Рисунок 4.19).
Объект Сплайн При вызове команды
Объект Сплайн При вызове команды Objects > Spline Object (Рисунок 4.15) создается пустой сплайн, который может быть использован для создания сплайновых кривых.Обведите контур фары сплайном
Рисунок 4.72 Обведите контур фары сплайном
Обведите контур поверхности сплайном Акима
Рисунок 4.63 Обведите контур поверхности сплайном Акима
Обведите в виде сверху отверстия
Рисунок 4.78 Обведите в виде сверху отверстия окон и вытяните их с помощью инструмента Extrude
Ограничение угла наклона линии
Рисунок 4.32 Ограничение угла наклона линии
Инструмент Line Up (Выстроить) выравнивает все выделенные точки в линию, образуемую первой и последней точкой выделения. Если точки не выделены, встраивается весь сплайн между начальной и конечной точкой.
Инструмент Round (Округлить) преобразовывает кривую в более сглаженную, добавляя дополнительные вершины на сегментах, соединяющих выделенные точки, или на всем массиве, если точки не выделены. При использовании инструмента появляется диалоговое окно Round, в котором вы должны указать число добавляемых вершин в поле Points (Точки) и тип интерполяции в поле Interpolation (Интерполяция).
Инструмент Project (Спроецировать) позволяет спроецировать сплайн на любой объект сцены. При использовании инструмента появляется диалоговое окно Project Spline (Спроектировать сплайн). Оно содержит меню Projection (Проекция), в котором вы можете выбрать следующие опции (Рисунок 4.33):
Окончательная доводка автомобиля
Рисунок 4.82 Окончательная доводка автомобиля
Окружность
ОкружностьОбъект Circle (Окружность) позволяет создавать сплайны в форме окружности, эллипса или кольца (Рисунок 4.12).
Основные инструменты для работы с HyperNURBS
Основные инструменты для работы с HyperNURBSПри использовании любого из способов создания каркасов, обрабатывая их, вы должны будете воспользоваться инструментами обработки полигональных объектов. Рассмотрим более подробно основные из них.
Параметры инструмента Knife
Рисунок 4.59 Параметры инструмента Knife
Параметры крышек
Рисунок 4.46 Параметры крышек
Меню Start (Начало) и End (Конец) позволяют выбрать несколько типов торцевых поверхностей:
Параметры настройки инструмента Create Polygon
Рисунок 4.57 Параметры настройки инструмента Create Polygon
Похожим образом действует и инструмент Bridge (Мост). При его применении вы щелкаете по первой точке полигона, и, удерживая нажатой кнопку мыши, проводите линию будущей границы полигона. Отпустив кнопку мыши, вы увидите, что выделенные точки станут красными. После этого вы можете аналогичным образом выделить две другие вершины и получить в результате четырехугольный полигон, или же провести линию от одной из выделенных вершин до третьей точки для создания треугольного полигона.
При установленном флажке Triangulate if Necessary (Триангулировать при необходимости) все неплоские полигоны будут создаваться треугольными.
Примечание: Вы можете быстро вызвать инструмент Bridge, используя «горячую» клавишу В.
Перетащите сплайны в менеджере
Рисунок 4.68 Перетащите сплайны в менеджере объектов так, чтобы они стали подобъектами объекта Loft NURBS
Получение объекта вращением сплайна со сдвигом
Рисунок 4.38 Получение объекта вращением сплайна со сдвигом
Для получения NURBS-объекта методом вращения воспользуйтесь кнопкой Add Lathe NURBS Object (Создать NURBS-объект вращением) или вызовите Команду Objects > NURBS > Lathe NURBS. После чего поместите базовый сплайн в качестве подобъекта NURBS. При этом сплайн тоже лежать в плоскости XY или ZY, поскольку вращение происходит вокруг оси Y.
Настроить параметры вращения можно в группе параметров Object (Рисунок 4.39):
Понятие генераторов
Понятие генераторовВ предыдущих главах мы рассмотрели технику моделирования для создания объектов с помощью использования наборов примитивов. Преимущества этого метода в том, что он является весьма наглядным, объекты создаются легко и быстро и сразу появляются в сцене. Но, несмотря на многообразие примитивов, этот метод все же достаточно ограничен. Поэтому Cinema 4D предлагает большой набор различных инструментов моделирования, позволяющих существенно расширить диапазон возможных форм и средств для их настройки.
Большая часть этих инструментов использует принцип генераторов. Генераторы - объекты, использующие другие формы и объекты для создания новых объектов с новой геометрией. При этом объекты, используемые в генераторах, остаются независимыми, и вы сможете изменить их геометрию для настройки новых объектов, созданных генератором. Это упрощает процесс проектирования, поскольку вы в любой момент можете изменить нужные настройки объекте, лежащих в основе сложных форм.
В предыдущей главе вы уже имели дело с генераторами. Этими генераторами являлись деформаторы, работающие в основном с примитивами.
Наиболее распространенным типом объектов-генераторов являются л NURBS-объекты (сокращенно от Non-Uniform Rational B-Splines, неоднородные рациональные В-сплайны). NURBS-объекты в действительности не содержат полигонов. Их смысл в том, что с помощью набора сплайнов вы можете быстро создавать различные формы, которые просчитываются программой быстрее, чем наборы полигонов. Обычно моделирование подразделяют на полигональное моделирование и моделирование с помощью NURBS. Однако сказать, что NURBS-объекты являются независимыми от полигонов, было бы не совсем правильно. Перед тем как программа проводит визуализацию сцены, она заменяет формы, созданные этим генератором, на полигоны. Хоть этот процесс и не отображается в сцене и происходит незаметно, но следует помнить об этом при работе со сложными моделями или сценами, требующими большого объема оперативной памяти.
Поверхность создаваемая инструментом Bezier NURBS
Рисунок 4.44 Поверхность, создаваемая инструментом Bezier NURBS
Для создания Безье NURBS используйте кнопку Add Bezier NURBS Object (Добавить NURBS-объект Безье) или вызовите команду Objects > NURBS > Bezier NURBS (Объект > NURBS > Безье NURBS).
В группе параметров Object вы можете настраивать следующие параметры (Рисунок 4.45):
Правка сплайнов
Правка сплайновВторым этапом моделирования сплайновых фигур после создания сплайна является точная настройка формы и параметров сплайна.
Для правки сплайновых примитивов необходимо сначала преобразовать их в непараметрические объекты. Для этого нажмите кнопку Make Object Editable (Сделать объект редактируемым) панели инструментов Tools. Но помните, что редактируемый объект теряет возможность быть настроенным с помощью параметров, содержащихся в группе параметров Object.
В режиме точек при нажатой кнопке Use Point Tool (Использовать инструмент точек) вы можете видеть все вершины сплайна и редактировать их. Для достижения нужной формы кривой вы можете перемещать, масштабировать и вращать точки. При работе с отдельными точками в основном используется инструмент перемещения, но, выделив группу вершин, вы можете использовать вращение и масштаб. При перемещении вершины в направлении, перпендикулярном плоскости сплайна, он становится трехмерным.
Рассмотрим более подробно способы выделения точек. Если у вас выбран один из инструментов Move , Rotate или Scale , то для выделения точки достаточно щелкнуть по ненулевой кнопкой мыши. При этом вершина приобретет розовый цвет, и возле нее появятся оси координат. Для выделения нескольких точек удерживайте нажатой клавишу Shift. Также с помощью клавиши Shift вы можете снять выделение с точки, щелкнув по ней. Для снятия выделения со всех точек щелкните мышью в свободном месте экрана.
Помимо этого в вашем распоряжении есть четыре инструмента выделения, расположенные на панели инструментов Standard (Рисунок 4.22).
Применение инструмента Loft
Рисунок 4.40 Применение инструмента Loft
Сплайны, соответствующие опорным сечениям, должны быть размещены в качестве подобъектов в порядке их соединения объектом лофтинга. Если в качестве подобъекта используется только один сплайн, то в результате вы получите плоскую фигуру в форме, определяемой сплайном.
Объект Loft создается с помощью кнопки Add Loft NURBS Object (Создать NURBS-объект лофтингом) или командой Objects > NURBS > Loft NURBS (Объект > NURBS > Лофт NURBS).
Для настройки используйте параметры во вкладке Object (Рисунок 4.41):
Применение инструмента Sweep
Рисунок 4.42 Применение инструмента Sweep
Сплайн контура должен лежать в плоскости XY. Вы также можете разворачивать сплайны, которые состоят из нескольких кривых. Кроме того, можно использовать и третий сплайн, называемый рельсом, который будет управлять масштабом контура по длине пути его вращением.
Для вызова инструмента воспользуйтесь кнопкой Add Sweep NURBS Object (Добавить NURBS-объект разверткой с заметанием) или вызовите команду Objects > NURBS > Sweep NURBS (Объект >NURBS > NURBS развертка с заметанием). Поместите сплайн контура в качестве первого подобъекта, а сплайн направляющей - вторым подобъектом.
В группе параметров Object вы можете настраивать следующие параметры (Рисунок 4.43):
Применение объектов HyperNURBS
Применение объектов HyperNURBSИнструмент HyperNURBS - самый быстрый и простой инструмент создания органических высокополигональных форм. Он использует метод разбиения поверхностей, то есть для автоматического разбиения и закругления низкополигональных форм. Низкополигональная модель, разбиваемая HyperNURBS, называется каркасом.
Для создания HyperNURBS используется кнопка Add HyperNURBS Object (Добавить HyperNURBS) или вызовите команду Objects > NURBS > HyperNURBS. Объект-каркас помещается на уровень подобъекта HyperNURBS.
Для настройки отображения HyperNURBS в окнах проекции и при визуализации используются параметры Object (Рисунок 4.51):
Применение объектов NURBS
Применение объектов NURBSNURBS-объекты - генераторы, использующие онлайновые объекты для создания собственной геометрии. Более гибким этот инструмент делает то, что вы в любой момент можете изменить базовый объект и перестроить таким образом NURBS.
NURBS-объекты не содержат точек и полигонов. Однако вы можете редактировать объект на полигональном уровне, если конвертировать его в редактируемый объект с помощью кнопки Make Object Editable (Сделать объект редактируемым) панели инструментов Tools или команды Structure > Make Editable (Структура > Сделать Редактируемым).
В вашем распоряжении пять инструментов создания NURBS-объектов: выдавливание, вращение, развертка с заметанием, лофтинг, создание Безье NURBS. Для доступа к этим инструментам нажмите и удерживайте кнопку Add HyperNURBS Object (Добавить HyperNURBS) панели инструментов Standard. Появится меню, содержащее кнопки создания NURBS-объектов (Рисунок 4.34).
Произведите окончательную настройку объекта Loft NURBS
Рисунок 4.69 Произведите окончательную настройку объекта Loft NURBS
Проведите линии поперечных сечений ...
Рисунок 4.30 Проведите линии поперечных сечений...
Повернув вид в окне перспективы или переключившись на другие окна проекций, вы увидите замкнутую кривую, проходящую через все точки пересечения сплайнов с задающей прямой (Рисунок 4.31).
Размещение объектов в булевом объекте
Рисунок 4.74 Размещение объектов в булевом объекте
Размещение сплайна и генератора в менеджере объектов
Рисунок 4.36 Размещение сплайна и генератора в менеджере объектов
Если вы хотите выдавить объект из нескольких сплайнов, то вам необходимо сгруппировать их. Из нескольких объектов, помещенных в NURBS, восприниматься будет только первый в списке.
Для настройки параметров выдавливаемого объекта используется настройки во вкладке Attributes. Первые две группы параметров Basic и Coord. содержат общие для всех объектов параметры, которые мы рассматривали в главе 3.
В группе параметров Object содержатся (Рисунок 4.37):
Развертка с заметанием
Развертка с заметаниемНазвание инструмента Sweep в переводе на русский язык, применительно к трехмерной графике, обозначает развертку с заметанием. Под этим подразумевается пространственное выдавливание сплайновой формы по нелинейному пути. Вы создаете две кривые, одна из которых является образующей, или контуром, и вытягивается вдоль второго сплайна, называемого направляющей кривой, или путем (Рисунок 4.42).
Создайте отверстия для колес
Рисунок 4.77 Создайте отверстия для колес
Создание контура с помощью инструмента Create Outline
Рисунок 4.27 Создание контура с помощью инструмента Create Outline
Настраиваются параметры контура во вкладке Attribute в режиме (Mode) Tool (Рисунок 4.28).
Создание кубического сплайна и BSpline
Рисунок 4.21 Создание кубического сплайна и B-Spline
Используйте этот вид сплайна, когда вы хотите получить не очень точную, но очень сглаженную кривую.
Создание кубического сплайна и сплайна Акима
Рисунок 4.20 Создание кубического сплайна и сплайна Акима
Линейный сплайн создается при помощи кнопки Draw Linear Spline (Начертить линейный сплайн) или команды Objects > Create Spline > Linear (Объект > Создать сплайн > Линейный).
Различия этих видов кривых описаны выше в этом разделе. При их создании вы просто обозначаете мышью вершины сплайна, а программа соединяет их сегментами, с методами интерполяции, соответствующими типу сплайна.
Создание линейного и кубического сплайна и сплайна Акима
Создание линейного и кубического сплайна и сплайна АкимаПри создании этих двух видов сплайнов используются инструменты Draw Cubic Spline (Начертить кубический сплайн) и Draw Akima Spline (Начертить сплайн Акима). Вы также можете использовать команды Objects > Create Spline > Cubic (Объект > Создать сплайн >Кубический) и Objects > Create Spline > Akima (Объект > Создать сплайн > Акима) -Рисунок 4.20.
Создание сплайна «от руки» Первый
Создание сплайна «от руки» Первый из инструментов создания сплайнов Draw Freehand Spline (Начертить сплайн «от руки») предоставляет наибольшую свободу при их вычерчивании, но, в то же время, ограничивает возможности управления им. С его помощью вы можете, нажав один раз кнопку мыши и проведя курсором линию, создать нужный сплайн. При совмещении первой и начальной точки сплайн будет закрыт.Таким образом, вы без особых усилий создаете требуемую вам форму. Однако число и расположение вершин определяете уже не вы, а программа.
Вы можете настроить точность сплайновой кривой с помощью поля Tolerance (Допуск), расположенного на вкладке Attribute в режиме (Mode) Tool - Рисунок 4.17.
Создание Всплайна
Создание В-сплайнаВ-сплайн позволяет создавать различные криволинейные формы. Основное его отличие от других типов сплайнов состоит в том, что он проходит не через созданные вами точки, а скорее рядом с ними. При создании очередной вершины с помощью щелчка мыши сплайн проходит через эту точку, однако стоит вам создать следующую, и он уже поворачивается к новой точке, не успев дойти до предыдущей. Когда сплайн открыт, только две вершины лежат на кривой; первая и последняя точки. У закрытого сплайна ни одна точка не лежит на кривой.
Создается сплайн с помощью кнопки Draw B-Spline (Начертить В-сплайн) или команды Objects > Create Spline > B-Spline (Объект > Создать сплайн > В-сплайн) - Рисунок 4.21.
Сплайн Безье позволяет управлять
Рисунок 4.5 Сплайн Безье позволяет управлять кривизной и касательными к кривой в вершине
Сплайновые формы не визуализируются, а отображаются только в окне редактора. Они представляют собой линии нулевой толщины, расположенные в трехмерном пространстве, но не имеющие третьего измерения. Только применив к ним генератор, например выдавив из сплайна объекта или закрутив его вокруг оси, вы сможете увидеть результат в визуализированной сцене.
С помощью Cinema 4D вы можете создавать объекты как самостоятельно устанавливая вершины и определяя соединяющие их сегменты, так и на основе сплайнов-примитивов.
Cinema 4D содержит 20 сплайновых форм (Рисунок 4.6): 6 типов сплайнов и 14 примитивов.
Сплайн Дуга
Рисунок 4.9 Сплайн Дуга
Объект создается с помощью кнопки Create Arc Spline (Создать дугу) или команды Objects > Spline Primitive > Arc (Объект > Сплайновый примитив > Дуга).
Основные характеристики и положение сплайнового примитива задаются аналогично примитивам, рассмотренным в главе 3, в группах параметров Basic (Основные) и Coords. (Координаты) вкладки Attributes (Рисунок 4.10).
Сплайн Окружность
Рисунок 4.12 Сплайн Окружность
Для ее вызова используйте кнопку Create Circle Spline (Создать окружность) панели инструментов Standard (Стандартные) или команду Objects > Spline Primitive > Circle (Объект > Сплайновый примитив > Окружность).
Вы можете изменять следующие параметры (Рисунок 4.13):
Сплайновый объект Для создания
Рисунок 4.16 Создание отдельной кривой сплайна
Сплайны для боковых стекол
Рисунок 4.80 Сплайны для боковых стекол
Сплайны для создания кузова
Рисунок 4.76 Сплайны для создания кузова
Сплайны в Cinema4D
Рисунок 4.6 Сплайны в Cinema4D
Кнопки, расположенные в первых двух колонках, вызывают инструменты рисования шести типов сплайнов вручную. Остальные кнопки создают сплайновые примитивы: окружность, прямоугольник, дуга, звезда, многоугольник, текст и др. Использование сплайновых примитивов аналогично применению примитивов, описанному в предыдущей главе. При создании сплайна-примитива на экране сразу же появляется нужная фигура, имеющая параметры, устанавливаемые по умолчанию. Вы можете задать нужные параметры, используя соответствующие элементы управления, и получить сплайн требуемого вида. В отличие от сплайнов, создаваемых вручную, в сплайнах-примитивах не доступны вершины и средства управления ими.
Начнем рассмотрение со сплайнов, создаваемых с помощью примитивов. Каждый из этих сплайнов имеет индивидуальные характеристики, которые могут быть как простыми, например размер или положение фигуры, так и более сложными, определяющими форму примитива или позволяющие выбрать одну из его модификаций. Кроме того, все сплайны имеют общие параметры, одинаковые для всех. К ним относятся параметры интерполяции, определяющие разбиение сплайна на сегменты и их поведение вблизи вершин. Изменяя эти настройки, вы можете влиять на гладкость кривых, которая изменяется благодаря созданию новых дополнительных точек помимо вершин, через которые будет проходить сплайн. Настройки будут иметь эффект только при использовании сплайнов в генераторах или при конвертировании объектов в полигоны.
Метод интерполяции выбирается в поле Intermediate Points (Промежуточные очки) группы параметров Object (Объект) вкладки Attributes (Атрибуты) - рис 4.7.
Сплайны
СплайныКлючевыми элементами при создании большинства объектов NURBS являются сплайны. Однако применение сплайнов не ограничено лишь использованием в NURBS. Вы можете использовать сплайны для создания различного рода объектов, в том числе путей анимации и организации объектов в цифровом пространстве. Однако в этом разделе мы будем рассматривать сплайны в качестве средства моделирования.
Сплайнами называют линии, соединяющие контрольные точки (вершины) и изгибающиеся в них под заданным углом. Сплайн составляют два элемента:
Тип торца Fillet Cap
Рисунок 4.50 Тип торца Fillet Cap
При выборе закругления объекта становятся доступны параметры:
Тип торца Fillet
Рисунок 4.49 Тип торца Fillet
Тип торца None
Рисунок 4.47 Тип торца None
Тип торца Сар
Рисунок 4.48 Тип торца Сар
Углы кубического сплайна более
Рисунок 4.3 Углы кубического сплайна более сглажены (а); сплайн Акима более точен (б)
В-сплайн - в этом сплайне получаются наиболее гладкие кривые, однако они не проходят непосредственно через вершины, а лишь направляются ими. Чем ближе вершина расположена к кривой, тем большее влияние она на нее оказывает (рис 4.4).
Управляющие ручки определяют поведение кривой
Рисунок 4.19 Управляющие ручки определяют поведение кривой
Установите привязку к сплайнам
Рисунок 4.66 Установите привязку к сплайнам
В окне вида спереди можно легко
Рисунок 4.65 В окне вида спереди можно легко установить высоты всех вершин сплайна
В вершинах линейного сплайна образуются острые углы
Рисунок 4.2 В вершинах линейного сплайна образуются острые углы
Кубический сплайн - сегменты, соединяющие вершины, являются криволинейными. При этом кривые могут сильно отходить от прямолинейного пути между вершинами, то есть иметь отклонение. Благодаря отклонениям сплайн выглядит более гладким - Рисунок 4.3 (а).
Сплайн Акима - в отличие от кубического сплайна, сплайн Акима не имеет отклонений, и интерполированная кривая всегда точно проходит через вершины близко к прямолинейному пути. Это делает ее более точной, но более резкой и ломаной - Рисунок 4.3 (б).
В Всплайне кривые не проходят через вершины
Рисунок 4.4 В В-сплайне кривые не проходят через вершины
Сплайн Безье - образует плавную кривую с большими возможностями управления ее кривизной. При создании вершины или ее выделении появляются ручки управления. Изменяя их длины, вы можете настраивать радиус кривизны сегмента в этой вершине, а изменяя направление - определять касательную к кривой в этой точке, то есть направление кривизны (Рисунок 4.5).
Вершина сплайна
Рисунок 4.1 Вершина сплайна
Вид автомобиля спереди
Рисунок 4.83 Вид автомобиля спереди
Виды сплайнов
Виды сплайновНастраивая положение каждой точки, вы изменяете и соединяющие их кривые, а соответственно и форму всего сплайна.
Сегменты, соединяющие вершины, могут иметь разный вид: прямые или изогнутые, с острыми углами или интерполированные, проходящие через контрольные вершины или лежащие рядом с ними. В зависимости от типа применяемых сегментов различают пять видов сплайнов:
Вращение
ВращениеИнструмент Lathe (Токарный станок) позволяет создать поверхность вращения, закручивая исходный сплайн вокруг оси Y (Рисунок 4.38).
Выбор примитива
Рисунок 4.8 Выбор примитива
Выбор способа создания сплайна
Рисунок 4.14 Выбор способа создания сплайна
Вы можете создавать сплайны с помощью этих инструментов или используя инструмент Object Spline (Сплайновый объект), вызываемый с помощью меню Objects > Spline Object. Все эти инструменты создают сплайновые кривые с помощью вершин, но каждый использует немного отличающийся от других метод создания, то есть различные способы интерполяции и соединения вершин.
Выдавите объект инструментом Extrude NURBS
Рисунок 4.73 Выдавите объект инструментом Extrude NURBS
Выдавливание
ВыдавливаниеС помощью инструмента Extrude (Выдавливание) вы создаете трехмерный объект, вытягивая сплайн в любом направлении (Рисунок 4.35).
Выравнивание точек лежащих на
Рисунок 4.64 Выравнивание точек, лежащих на оси симметрии, важно для получения качественно отраженной детали
Вырезанное отверстие под фару
Рисунок 4.75 Вырезанное отверстие под фару
Вырезанные отверстия для окон
Рисунок 4.79 Вырезанные отверстия для окон
Вызов инструмента Extrude
Рисунок 4.61 Вызов инструмента Extrude
После этого, ухватившись мышью за полигон, вытяните его на нужное расстояние.
Для более точной настройки параметров выдавливания используйте вкладку Attribute в режиме (Mode) Tool, содержащую следующие элементы настройки (Рисунок 4.62):
Вызовите Objects > Create Spline
Рисунок 4.18 Вызовите Objects > Create Spline > Bezier, чтобы создать сплайн Безье
Звезда вытянутая инструментом Extrude
Рисунок 4.35 Звезда, вытянутая инструментом Extrude
Для вызова инструмента выдавливания используйте кнопку Add Extrude NURBS Object (Создать NURBS-объект выдавливанием) или вызовите команду Objects > NURBS > Extrude NURBS (Объект > NURBS > Выдавить NURBS).
При вызове инструмента в менеджере объектов появляется новый объект Extrude NURBS. Поместите исходный сплайн на уровень подобъекта NURBS (Рисунок 4.36).
Cinema 4D
Для работы с цепочками костей
Рисунок 5.24 Для работы с цепочками костей в инверсной кинематике нажмите на кнопку Use Inverse Kinematics Tool
При использовании цепочек костей для удобства управления в инверсной кинематике обычно создаются дополнительные нулевые объекты, которые помещаются в иерархию в качестве самого верхнего и самого нижнего ее объекта. При этом нулевой объект в вершине иерархии называется опорой, а самый нижний объект - эффектором.
Настройка инверсной кинематики осуществляется с помощью ограничений кинематики. Вы можете задавать углы, которыми будет ограничиваться вращение костей. Обычно этого бывает достаточно, чтобы имитировать цепочку костей живого существа, поскольку расстояния между суставами остаются постоянными. Также можно определять жесткость сочленения, которая будет задавать скорость вращения одних костей по отношению к другим костям в той же цепочке.
При анимации или настройке позиции фигуры иногда бывает удобным использовать цели для костей. Кость, имеющая цель, будет выравниваться на нее и при изменении цепочки стремиться в сторону цели.
Для создания ограничения вращения используется тег Kinematic (Кинематика). Вы можете назначить ограничиваемому объекту этот тег двумя способами: щелкнув по нему правой кнопкой мыши в менеджере объектов и выбрав в контекстном меню Cinema 4d Tag > Kinematic (Тег Cinema 4d > Кинематика), или выделив объект и выбрав команду меню File > Cinema 4d Tag > Kinematic (Файл > Тег Cinema 4d > Кинематика). В результате в менеджере объектов справа от названия объекта появится значок, обозначающий тег кинематики.
Настройка тега осуществляется в группе параметров Tag (Тег) окна Attributes, которая открывается при щелчке мышью по значку тега - Рисунок 5.25. Здесь находятся три флажка Heading (Курс), Pitch (Тангаж) и Bank (Крен), соответствующие трем направлениям вращения в системе координат объекта. При установке флажка возле одного из них становятся доступными поля Minimum (Минимальный) и Maximum (Максимальный), позволяющие задать предельные углы для вращения объекта относительно выбранной оси.
Фиксация кости
Рисунок 5.23 Фиксация кости
При фиксации скелета кости автоматически активируются. Вы можете активировать и дезактивировать их вручную, щелкая по зеленой галочке или красному крестику справа от названия кости в менеджере объектов.
Создание персонажей
Глава 5. Создание персонажейГотовые модели в Cinema 4D
Рисунок 5.9 Готовые модели в Cinema 4D
Инструмент Auto Redraw
Инструмент Auto RedrawИнструмент Auto Redraw (Автоматическая перерисовка) используется при работе с инструментами Soft IK и приводит к постоянному обновлению окна редактора, благодаря чему редактирование происходит в режиме «онлайн» и эффект действия различных инструментов отчетливо виден. В основном инструмент следует применять при создании и настройке Soft IK, во время же анимации он не оказывает существенного влияния. Для вызова инструмента используйте кнопку AutoRedraw (Автоматическая перерисовка) или вызовите команду Plugins > МОССА > Auto Redraw (Модули > МОССА > Автоматическая перерисовка).
Инструмент Bone Mirror
Инструмент Bone MirrorИнструмент Bone Mirror (Отражение костей) позволяет создавать только половину структуры симметричного скелета, которая затем отражается вместе со всеми костями, весами, элементами Soft IK. Для его применения нажмите кнопку Bone Mirror (Отражение костей) или вызовите команду Plugins > MOCCA > Bone Mirror (Модули > MOCCA > Отражение костей).
Инструмент Bone Tool вызывается
Рисунок 5.8 Инструмент Bone Tool вызывается командой Plugins > MOCCA > Bone Tool (Модули > MOCCA > Инструмент Кость)
После создания кости используйте обычные инструменты перемещения и вращения Move и Rotate для окончательной настройки. Кроме того, недостатком этого инструмента является то, что он особым образом определяет, как кость будет вращаться вокруг оси z (крен). Часто это бывает удобным, но иногда вам может потребоваться изменить крен отдельных костей после использования инструмента Bone, поскольку углы тангажа, крена и курса в значительной степени влияют на движения в сочлененных структурах.
Инструмент Bone
Инструмент BoneДля вызова этого инструмента используется кнопка Bone Tool (Инструмент Кость) или команда Plugins > МОССА > Bone Tool (Модули > МОССА > Инструмент Кость) - Рисунок 5.8. Этот инструмент рекомендуется использовать только при первоначальном создании костей, но при их настройке пли добавлении нулевых или вспомогательных костей лучше применять другие инструменты.
Инструмент Cappucino
Инструмент CappucinoДля применения инструмента Cappucino (Каппучино) нажмите на кнопку Cappucino или вызовите команду Plugins > МОССА > Cappucino. Этот инструмент предназначен для записи в реальном времени перемещений мыши. В основном это используется для распределения во времени анимации. Вместо анимации реального объекта вы можете использовать какой-либо простой объект, например сферу для определения времени движения.
Если вы применяете Cappucino к реальному объекту, то используйте инструмент KeyReducer (Редуктор ключей), нажав кнопку KeyReducer или вызвав команду Plugins > МОССА > KeyReducer (Модули > МОССА > Редуктор ключей). Редуктор ключей позволяет снизить число ключей, поскольку Cappucino создает по ключу на каждый кадр.
Инструмент Claude Bonet
Инструмент Claude BonetИнструмент Claude Bonet вызывается кнопкой Claude Bonet или с помощью команды Plugins > MOCCA > Claude Bonet. Он предназначен для назначения вершинам сетки определенного веса, определяющего степень влияния отдельных костей. Выбрав этот инструмент, вы указываете нужную кость и непосредственно в окне просмотра раскрашиваете оболочку в интерактивном режиме, сразу же наблюдая результат.
Если при раскрашивании нажать и удерживать кнопку Ctrl, то точки будут исключаться из зоны влияния. Преимуществом этого инструмента является то, что вы можете перенести выделение Claude Bonet от одной кости к другой, однако вы не сможете перенести назначенный вес от одного объекта к другому. В этом случае удобнее использовать карты вершин (Vertex Maps), которые можно перетащить, удерживая кнопку Ctrl, к другим объектам. По сравнению с картами вершин инструмент Claude Bonet более прост, но менее гибок и ориентирован на персонажи. Вы можете использовать оба метода для различных частей персонажа. Карты вершин можно использовать для частей, которые могут быть перенесены на другие персонажи.
Инструмент MoMix
Инструмент MoMixИнструмент MoMix (Movement Mix - смешение движений) аналогичен инструменту PoseMixer с той лишь разницей, что вы смешиваете не положения персонажа, а движения. Вы также должны иметь в сцене несколько объектов, а именно четыре: исходная, неанимированная структура, две анимированные структуры с разными движениями и структура, которая будет анимироваться инструментом MoMix.
Инструмент MoMix вызывается с помощью кнопки MoMix Object (Объект MoMix) или команды Plugins > МОССА > MoMix Object (Модули > МОССА > Объект MoMix).
Инструмент PoseMixer
Инструмент PoseMixerИнструмент PoseMixer (Смеситель поз) позволяет добавить дополнительное управление персонажем при каких-либо изменениях при движении от позы к позе. Недостаток инструмента PoseMixer в том, что при создании с его помощью анимации вам необходимо иметь в сцене три объекта: исходную модель, конечную модель и модель, которая будет отображаться в анимации и изменяться объектом PoseMixer. Первые две модели должны быть скрытыми.
С другой стороны, существование конечной модели позволяет вам управлять процессом анимации. Поскольку вы передаете управление структурой этому инструменту, вы можете влиять только на конечную модель, анимировать ее или использовать несколько конечных моделей, смешивая их в процессе анимации. Инструмент PoseMixer вызывается с помощью кнопки Add PoseMixer Object (Добавить объект смеситель поз) или команды Plugins >МОССА > Pose Mixer (Модули >МOCCA > Смеситель поз).
Инструмент Р2Р
Инструмент Р2РР2Р - сокращенно от Pose-to-Pose (От позы к позе). Этот инструмент позволяет создать набор позиций или анимировать персонаж между этими позициями. Для его вызова нажмите кнопку Add P2P Library Object (Добавить библиотеку Р2Р) или вызовите команду Plugins > МОССА > Р2Р Library (Модули > МОССА > Библиотека Р2Р). Основной недостаток инструмента в том, что он трансформирует объект только от одной формы к другой, и потому он чаще применяется для анимации отдельных частей персонажа, чем всего объекта. Используйте этот инструмент, например, при движении модели, создав несколько основных положений для рук.
Инструмент Timewarp
Инструмент TimewarpЕсли выделен инструмент Timewarp (Преобразование времени), вы можете перемещать анимацию во времени с помощью простого нажатия и перемещения мыши в том или обратном направлении. Это позволяет при анимации не переходить все время на панель временной шкалы, а изменять момент времени в процессе работы.
Инструмент Timewarp вызывается с помощью кнопки Timewarp (Преобразование времени) , или команды Plugins > МОССА > Timewarp (Модули > МОССА > Преобразование времени).
Инструменты МОССА
Инструменты МОССАВ Cinema 4D разработчиками добавлен дополнительный модуль МОССА, содержащий набор инструментов, которые облегчают моделирование и анимацию. Инструменты МОССА доступны в меню Plugins > МОССА (Модули > МОССА). Вы также можете создать отдельную панель, содержащую палитру инструментов этого модуля, вызвав команду Plugins > МОССА > МОССА Palette (Модули > МОССА > Палитра МОССА) - Рисунок 5.6.
Рисунок 5.6 Инструменты МОССА

Однако если вы хотите работать с моделированием персонажей или с их анимацией наиболее удобным способом, оптимизирующим ваше рабочее пространство, то необходимо использовать соответствующую компоновку. Чтобы сменить ее, щелкните по кнопке Revert to Default Layout (Вернуться к компоновке по умолчанию) панели инструментов Tools и, удерживая кнопку мыши нажатой, выберите в выпадающем меню Mocca(Рисунок 5.7).
Инструменты Soft IK
Инструменты Soft IKНабор инструментов Soft IK (Гибкая инверсная кинематика) предоставляет большие возможности по управлению персонажами. С их помощью персонаж будет в ваших руках марионеткой и выполнять все задаваемые движения. Несмотря на простоту и удобство настройки персонажей, этот инструмент имеет свои недостатки.
Следует избегать чрезмерной перегруженности элементами управления Soft IK и не использовать их для управления всей моделью, поскольку, во-первых, чтобы заставить вести себя нужным образом, потребуется довольно тонкая настройка. Многие элементы персонажа гораздо быстрее и проще настраиваются и управляются вручную или с помощью выражений. Во-вторых, применение Soft IK требует дополнительных расчетов процессора, что может привезти к снижению скорости работы и отображения анимации в окне редактора.
Кисть руки состоит из 20 костей
Рисунок 5.20 Кисть руки состоит из 20 костей
Создавая верхние фаланги пальцев, вы можете настроить их длину гак, чтобы они выступали за пределы оболочки. Это позволит упростить ее деформацию.
При создании костей старайтесь, чтобы суставы располагались ближе к верхней части руки, чем к нижней. Взглянув на свою руку, вы можете увидеть, что нижняя часть деформируется сильнее, в то время как верхняя остается более прямой. Чтобы создать такой эффект, суставы должны располагаться ближе к верхней части сетки. Это применимо для суставов, сгибающихся в одном направлении, как, например, в пальцах, локтях и коленях.
Когда весь скелет, а если быть точным, вся его половина готова, настройте диапазон влияния каждой кости. Это необходимо, когда вы хотите ограничить влияние каждой кости на определенный участок оболочки, например кости запястья на все руку. Для настройки диапазона деформации используются параметры в окне Attributes (Атрибуты), в группе параметров Object, где вы можете указать минимальный и максимальный радиусы действия - Рисунок 5.21.
Кость плеча не должна исходить из вершины кости позвоночника
Рисунок 5.18 Кость плеча не должна исходить из вершины кости позвоночника
Для того чтобы обнулить значение полей вращения для этого объекта, можно воспользоваться нулевой костью. Это необходимо, чтобы избежать неожиданного поведения кости при ее дальнейшем вращении. Настроив нужным образом размещение кости плеча, перейдите на вкладку Attribute в режиме (Mode) Tool и щелкните по кнопке Add/Update Null Bone (Добавить/Обновить нулевую кость). Таким образом, значения поворота кости плеча будет обнулено внутри родительского объекта.
Обычно локоть образуют из двух костей вместо одной для достижения достаточной подвижности запястья. Итак, руку будут составлять четыре кости: плечо, предплечье и две кости локтя - Рисунок 5.19.
Кости образующие руку
Рисунок 5.19 Кости, образующие руку
Кисть руки довольно сложна и представляет большой интерес, поскольку позволяет понять принцип работы руки человека. Кисть состоит из двадцатисеми костей, из которых восемь образуют запястье и имеют неправильную форму. Наибольшую подвижность имеет сустав, расположенный в основании большого пальца. Остальные кости запястий имеют малую подвижность или почти неподвижны.
В качестве запястья мы создадим только одну кость, родительскую для всех костей кисти, которая будет управлять перемещением всей кисти как единого целого. Ее положение определяется положением основания большого пальца. Кость может быть как нулевым объектом, так и обычной костью. Это не имеет особого значения, поскольку все фаланги пальцев лягут точно вдоль руки.
Обратите внимание на ориентацию осей X и Y. Поскольку большинство костей кисти могут сгибаться только в одном направлении, выберите одну из осей, которая будет всегда указывать вверх или вниз для каждого пальца.
Ладонь руки состоит из пяти костей, называемых пястью. Каждый палец, кроме большого, состоит из трех костей-фаланг. Создав один палец, состоящий из последовательности костей, вы можете скопировать его три раза, перетащив в менеджере объектов при нажатой кнопке Ctrl, и настроить соответствующим образом. Большой палец, кроме кости пясти, состоит из двух фаланг - Рисунок 5.20.
Лицо подростка
Рисунок 5.5 Лицо подростка
Лицо ребенка тоже существенно отличается от лица взрослого. Кроме большей нежности и миниатюрности черт лица ребенка, можно выделить несколько важных деталей. Лицо ребенка имеет меньшие размеры по отношению к размерам головы, и линия глаз расположена ниже средней линии, как у взрослого. Обычно нос ребенка мал и вздернут вверх, а переносица более плоская. Радужная оболочка кажется большей, чем у взрослого из-за меньшего раскрытия глаз. Ресницы кажутся более длинными относительно размера лица ребенка. Нижняя челюсть ребенка принимает горизонтальное положение, а в процессе роста опускается, в результате чего лицо вытягивается. Губы кажутся более пухлыми и выпуклыми, а на щеках часто проявляются «ямочки». Брови ребенка тоньше, чем у взрослого человека.
При старении человека также происходят некоторые заметные изменения, например, фигура становится сгорбленной, голова подается вперед, шея становится тоньше, брови у женщин редеют, а у мужчин становятся кустистыми. В области висков появляются впадины. Скулы, глаза и подбородок выступают вперед. Морщины обычно появляются в области уголков рта, глаз и на лбу.
Следует также уделить внимание цвету кожи персонажей. В реальности не бывает абсолютно ровного цвета по всей поверхности, а содержит участки с разными оттенками и цветами. Кроме того, цвет может зависеть и от национальности, и от возраста, и даже от погодных условий (воздействие солнечных лучей, ветра, мороза на кожу и др.).
Мужская и женская фигуры
Рисунок 5.1 Мужская и женская фигуры
Следует помнить основные параметры, отличающие мужскую фигуру от женской. Обычно мужчины выше и их плечи шире. Итак, у мужчин ширина плеч составляет две высоты головы, в то время как у женщины - две ширины головы. Бедра у мужчин уже: две ширины головы против двух с половиной у женщин. Чтобы сделать женскую фигуру ниже, следует уменьшать высоту бедер и верхнюю часть рук. Таз женщины короче и шире, располагается он глубже и немного наклонен вперед. Руки и ноги женщин немного короче мужских. В целом фигура женщины выглядит более изящной.
Кроме того, важно знать, что локти обычно располагаются чуть выше талии, кисти рук расположены на уровне промежности. Также помните, что голова вместе с торсом имеет высоту равную половине общей высоты тела, длина руки от основания ладони до вершины среднего пальца соответствует расстоянию от подбородка до середины лба, а ширина глаза обычно соответствует ширине головы, уменьшенной в пять раз.
Лица людей, несмотря на множество различий, делающих непохожими и индивидуальными всех людей планеты, все же имеют сходные пропорции (Рисунок 5.2).
Настройка диапазона действия кости
Рисунок 5.21 Настройка диапазона действия кости
Для настройки диапазонов действия выполните следующие шаги:
Настройка инверсной кинематики
Настройка инверсной кинематикиКогда мы создаем иерархию объектов так, чтобы одни объекты (потомки) оказывались подобъектами других (предков), происходит их связка, которая осуществляется сверху вниз. Это значит, что при изменении, деформировании или анимации объектов-предков все эффекты передаются потомкам. Обратного действия не происходит, изменения объектов-потомков остаются локальными изменениями. В некоторых случаях такой тип связывания бывает полезным,. но его нельзя использовать для имитации цепочек костей, которые применяются для анимации живых существ. В этом случае перемещение одного объекта приводит к изменению всех связанных с ним объектов на основе их положений и свойств их суставов. Поэтому в таких случаях используется инверсная кинематика (Inverse Kinematics).
В инверсной кинематике вся цепочка костей управляется с помощью перемещения и вращения одного из объектов цепочки объекта, называемого эффектором. При этом все потомки объекта-эффектора наследуют от него трансформации, аналогично объектам, связанным обычной иерархией, а объекты-предки эффектора перемещаются и вращаются в соответствии с настройками инверсной кинематики так, чтобы сохранять целой кинематическую цепочку. Например, при перемещении кисти руки вся рука движется за ней, подчиняясь заданным ограничениям.
Если вы используете инверсную кинематику, то важно понимать связь между локальной системой координат объекта и локальной системой координат предка объекта. При создании иерархии объектов в инверсной кинематике следует выравнивать локальную систему координат иерархии с объектами, а сами объекты - с системой World. При создании иерархии следует учитывать, что при вращении объектов вращается локальная система координат, трансформация объектов на уровне подобъектов влияет на подобъекты, но не изменяет локальной системы координат, а при присоединении объекта к иерархии вместо его локальной системы координат используется система координат выбранного объекта.
Как вы уже знаете, цепочки инверсной кинематики определяются с помощью костей, которые создаются с помощью инструмента Bone. Если вы выберете инструмент Inverse Kinematics, нажав на кнопку Use Inverse Kinematics Tool (Использовать инструмент инверсной кинематики) или вызвав команду Tools > Inverse Kinematics (Инструменты > Инверсная кинематика), Рисунок 5.24, то, перемещая любую из костей последовательности, вы увидите ее воздействие на остальные кости, связанные с ней.
Настройка весов
Настройка весовВ этом разделе мы рассмотрим настройку весов для созданной структуры скелета. Веса применяются для исключения точек оболочки из области влияния каждой кости на точки сетки.
Для этого вы можете использовать инструмент Claude Bonet, который позволяет интерактивно настраивать вес, «раскрашивая» сетку, результат деформирования которой отображается сразу же в окне редактора.
Выделив нужную кость, вызовите инструмент Claude Bonet с помощью кнопки Claude Bonet. При этом вы увидите, что сетка, связанная со скелетом, примет серый цвет, означающий, что выделенная кость не имеет связанной карты вершин и будет воздействовать на всю сетку в пределах диапазона влияния заданных при создании вершин. Проводя кистью по оболочке, вы увидите, что сетка под кистью становится зеленой. Чем интенсивнее цвет, тем сильнее будет воздействовать кость на точку. При переходе к другой кости окрашенные области примут другой цвет, соответствующий каждой кости. Зеленым цветом всегда окрашивается сетка в текущем выделении.
Для снятия краски необходимо при раскрашивании удерживать нажатой кнопку Ctrl.
Для настройки размера кисти используйте поле Radius (Радиус) в окне Attribute в режиме (Mode) Tool, где задается радиус окружности, при попадании в которую будут закрашиваться все точки. Бегунок Strength (Сила) определяет в процентах степень влияния кости на точки в центре кисти, которая отображается в поле справа от бегунка. При повторном проведении кистью по точкам степень влияния увеличивается соответствующим образом. Если вы нажмете на кнопку Set Value (Установить значение), то указанное в поле значение силы будет применено ко всей оболочке.
Кнопка Remove Paint (This Bone) (Удалить краску с выделенной кости) позволяет вернуть в исходное состояние настройки сетки и начать раскрашивание снова. Кнопки Remove Paint (Hierarchy) (Удалить краску с иерархии) и Remove Paint (Scene) (Удалить краску со сцены) действуют аналогичным образом на иерархию костей и на всю сцену в целом.
Перед раскрашиванием оболочки следует назначить пустую карту Claude Bonet каждой кости, вес которой вы настраиваете. Для этого необходимо выделить кость, установить бегунок в окне Attribute в режиме (Mode) Tool на нулевое значение и нажать кнопку Set Value. В результате оболочка примет черный цвет, означающий, что кость не будет деформировать ни одной точки сетки. Эту операцию следует проделать для всех костей скелета.
Теперь вы можете последовательно назначить веса точек для всех костей скелета. Чтобы проверить правильность выделения, вы можете повращать кость и исправить неточности.
Настройка веса занимает достаточно много времени, но, осуществив ее несколько раз, вы будете назначать вес быстрее. Возможно, в последующих версиях Cinema 4D эта процедура станет автоматической. Но даже в этом случае вам придется потратить некоторое время на доводку и исправление результатов автоматической настройки веса.
Настройки тега Kinematic
Рисунок 5.25 Настройки тега Kinematic
Последнее поле в окне Attributes - поле Damping (Демпфирование). Значение этого поля определяет насколько «легко» будет осуществляться вращение настраиваемого объекта. Если другие кости в цепочке имеют меньшее значение демпфирования, то они будут вращаться быстрее.
Установить кинематическую цель объекту вы можете двумя способами:
Настройте две зеленые сетки соответствующие
Рисунок 5.22 Настройте две зеленые сетки, соответствующие максимальному и минимальному диапазонам действия
Убедитесь, что все кости названы нужным образом, согласно их предназначению, и легко находятся в списке.
Теперь вы можете применить скелет к оболочке. Для этого перетащите его в менеджере объектов на сетку персонажа. Чтобы зафиксировать скелет, необходимо щелкнуть по верхней в иерархии скелета кости и выбрать в контекстном меню Fix Bones (Фиксировать кости) - Рисунок 5.23. В появившемся диалоговом окне, спрашивающем, хотите ли вы зафиксировать также все кости-потомки, необходимо нажать кнопку ОК. Вы можете в любой момент восстановить положение костей, которое они принимали при фиксации. Для этого необходимо вызвать команду Reset Bones (Восстановить кости) в контекстном меню любой кости.
Ногу составляют три кости
Рисунок 5.14 Ногу составляют три кости
При создании позвоночника начните с кости, которая будет основной костью скелета. Она должна располагаться в центре массы модели - в области таза с направлением Z, указывающим в сторону позвоночника, и осью Y, указывающей назад. При этом кость должна быть расположена точно в центре персонажа, чтобы при зеркальном отражении разместилась правильно. Для этого используйте группу Coords. (Координаты), настроив координату по оси X так, чтобы она совпадала с координатой оболочки. После настройки необходимо преобразовать ее в нулевой объект, используя флажок Null (Нулевой) - Рисунок 5.15.
Обычно лицо можно разделить на
Рисунок 5.3 Обычно лицо можно разделить на части горизонтальными линиями. Центральная линия расположена на уровне глаз
Уголки губ обычно располагаются на уровне центров глаз. Расстояние между верхней губой и нижней кромкой носа равняется ширине глаза и сохраняется при улыбке.
Обычно крайние уголки глаз расположены выше внутренних. Глаза не должны располагаться на одной линии. Сам глаз является самой глубокой точкой поверхности лица. Обычно для создания поверхности глаз рисуют сферы, помещенные внутри головы. Асимметрия глаз создается за счет разной формы нижнего и верхнего века. Наивысшая точка верхнего века не совпадает по горизонтали с самой низкой точкой нижнего. При закрытии глаз движется в основном верхнее веко, а нижнее при этом совершает небольшое встречное движение.
При расфокусированном взгляде радужные оболочки глаз направлены параллельно вперед. При фокусировке взгляда на каком-либо предмете радужные оболочки смещаются ближе к носу, и чем ближе к лицу расположен предмет, тем ближе друг к другу сдвигаются радужные оболочки и зрачки (Рисунок 5.4).
Основные принципы моделирования персонажа
Основные принципы моделирования персонажаПрежде чем приступать к моделированию, имеет смысл изучить соотношение размеров различных частей тела человека. Это позволит избежать непропорциальности, приводящей к неестественно удлиненным конечностям, уменьшенной голове или торсу и к прочим ошибкам, портящим впечатление от персонажа.
Среди художников принято выражать размеры частей тела человека в высоте головы. Для взрослого человека рост обычно равен от 7 до 8 высот головы. Однако это соотношение может изменяться в зависимости от возраста, пола или расы.
Типовые модели людей делятся по половому признаку - мужские и женские (Рисунок 5.1).
Отражение скелета
Отражение скелетаТеперь, когда мы имеем готовую структуру скелета с настроенными весами, можно отразить его. Перед этим необходимо установить все кости в исходное положение. После чего выделите структуру скелета и воспользуйтесь инструментом Bone Mirror (Отражение костей), для вызова которого нажмите кнопку Bone Mirror или выберите пункт меню Plugins > МОССА > Bone Mirror (Модули > МОССА > Отражение костей).
При вызове инструмента появляется диалоговое окно Bone Mirror - Рисунок 5.27.
Параметры кости
Рисунок 5.16 Параметры кости
Переместите в менеджере объектов кость бедра вместе с вложенными костями на уровень подобъекта основной кости скелета (нулевой).
Теперь последовательно создайте несколько костей, соответствующих позвоночнику и шее. Проследите, чтобы все кости лежали в одной плоскости - плоскости вида справа. Вытягивая одну кость за другой в своеобразную цепочку, убедитесь, что при этом выделена предыдущая кость. В этом случае каждая новая будет подобъектом предшествующей. В итоге вы должны получить три или четыре кости, приходящиеся на позвоночник, две на шею и одну кость для черепа - Рисунок 5.17.
Персонажи в компьютерной графике
Персонажи в компьютерной графикеПожалуй, самым интересным и увлекательным видом работы с трехмерной графикой является моделирование и анимация персонажей, будь то реалистичная модель человека, животного, мультяшного героя или невиданного инопланетного существа.
Не только в компьютерных играх, но и в кинематографе все чаще на главные роли выдвигают виртуальных героев, даже компьютерные модели животных, как, например, в известных фильмах про динозавров и драконов. Живые актеры вытесняются из кадра трехмерными персонажами, обладающими неограниченными возможностями и выглядящими порой не менее реалистично.
Персонажи могут и не являться компьютерными моделями людей, но все же обладать определенными реалистичными или же гиперболизированными чертами характера и поведения человека. Это достигается секретными приемами, накопленными художниками-мультипликаторами за многие годы. Благодаря им персонажи выглядят живыми.
Сегодня трехмерное моделирование становится широкодоступным и для неспециалистов. Трехмерные модели применяют во многих областях, начиная с компьютерных игр и заканчивая оформлением Internet-страниц. Многие создатели являются скорее компьютерными специалистами, чем художниками-аниматорами. В ходе усовершенствования систем трехмерного моделирования, получаемые с их помощью модели, также усложняются. Поскольку не все художники имеют классического художественного образования, многие модели выглядят слишком искусственно.
Моделирование и анимация персонажа включает в себя несколько этапов: проектирование оболочки модели, создание скелета, настройка весов в иерархии скелета и непосредственно анимация.
Для создания самого персонажа вы можете использовать уже описанные инструменты NURBS и HyperNURBS, которые позволят создать оболочку персонажа по имеющимся эскизам или «на глаз». Оболочка так и останется статичной оболочкой, которую нельзя реалистично анимировать. Однако достаточно легко можно заставить персонаж выглядеть естественно с помощью инструмента Bone (Кость), позволяющего создать кости, соединяющие различные части тела и образующие скелет.
Для того чтобы задать взаимосвязи между различными костями, необходимо настроить иерархию элементов скелета.
Чтобы определить степень влияния каждой кости на вершины сетки, необходимо настроить вес костей.
Настройка анимации во многом зависит от выбранного метода анимации: Forward Kinematics (Прямая кинематика), при которой рисуются последовательно кадр за кадром анимации, или Inverse Kinematics (Обратная кинематика), при которой создаются ключевые кадры, а потом дорисовываются промежуточные. Этот метод мультипликации не следует путать с инверсной кинематикой, применяемой при создании анимируемых моделей в пакетах трехмерной графики. Инверсная кинематика позволяет управлять цепочкой связанных объектов, перемещая только один из объектов-потомков.
Все эти этапы будут подробно рассмотрены на примере создания модели водителя ниже в этой главе, но вначале расскажем об основных принципах моделирования персонажа.
Последовательно создайте несколько
Рисунок 5.17 Последовательно создайте несколько костей, соответствующих позвоночнику и шее
Перейдем к созданию руки персонажа. Чтобы было удобнее ее рисовать, перейдите на вид спереди. Основание руки должно быть прикреплено в верхней части позвоночника, но не должно исходить из ее вершины. Для этого вышлите верхнюю кость позвоночника и, удерживая нажатой кнопку Ctrl, вытащите новую кость, которая будет работать в качестве плеча. После этого выберите инструмент Move (Переместить) и настройте положение кости соответствующим образом (Рисунок 5.18).
Расположите бедренную кость соответствующим образом
Рисунок 5.12 Расположите бедренную кость соответствующим образом
Чтобы создать кость голени, необходимо вытянуть ее из вершины первой кости, удерживая нажатой кнопку Ctrl. Создаваемая кость автоматически становится подобъектом кости бедра. Настройте кость с помощью оранжевой точки у вершины как показано на Рисунок 5.13.
Сделайте оболочку полупрозрачной
Рисунок 5.11 Сделайте оболочку полупрозрачной, установив флажок Display > X-Ray
Для создания первой кости щелкните по кнопке Add Bend Deformation и, удерживая кнопку мыши нажатой, в появившемся меню нажмите кнопку Add Bone Deformation (Добавить деформацию костью) или вызовите команду Objects > Deformation > Bone (Объекты > Деформация > Кость). Появится кость в форме пирамиды, направленная по оси Z и имеющая неподходящие для нас положение и размер. Для настройки положения используйте стрелки, исходящие из основания пирамиды, или перетаскивайте кость за габаритный контейнер. Для настройки размера и направления ухватитесь мышью за оранжевую точку у вершины кости и перетаскивайте ее. Используя различные виды, расположите кость так, как показано на Рисунок 5.12.
Создайте основную кость
Рисунок 5.15 Создайте основную кость
Для настройки параметров кости используйте группу параметров Object (Объект) окна Attributes (Атрибуты) - Рисунок 5.16:
Создание скелета водителя
Создание скелета водителяВ первом разделе мы рассмотрели основные этапы моделирования и анимирования персонажей, а также общие правила для построения реалистичных моделей человека. Имея оболочку персонажа, вы можете разбить ее на части и применить к ним анимацию, однако результат будет не очень привлекательным: управлять такой анимацией сложно - и в области сгибов суставов образуются разрывы. В этом случае применяются кости скелета, помещаемого внутрь оболочки. Перемещая и вращая кости скелета, вы сможете менять положение персонажа. При этом оболочка будет сгибаться и растягиваться соответствующим образом, обеспечивая правдоподобность модели.
При создании костей они формируются в определенную иерархию, образуя родительские кости и кости-потомки. При перемещении или вращении кости деформируется вся оболочка, связанная с родительской костью и всеми костями-потомками. Вы можете сгруппировать кости в собственную структуру на одном уровне иерархии или связать их непосредственно с оболочкой. Вы также можете использовать нулевые кости, которые не осуществляют деформации сетки, изменяя только кости-потомки, и служат для организации структуры и создания дополнительных осей для выравнивания и вращения.
Вы можете использовать модели людей, входящие в комплект Cinema 4D. Программа содержит пять готовых моделей (Рисунок 5.9):
В диалоговом окне Bone Mirror
Рисунок 5.27 В диалоговом окне Bone Mirror вы можете определить отражаемые элементы
Здесь вы можете указать плоскость симметрии (YZ, XY, XZ) в меню Plane (Плоскость). В меню Origin (Начало координат) вы можете выбрать объект, относительно системы координат которого будет отражаться скелет:
С помощью флажков в правой части вы можете определять, какие элементы будут копироваться:
Вид головы в профиль и анфас показывает
Рисунок 5.2 Вид головы в профиль и анфас показывает расположение различных частей лица
Так, следует иметь в виду, что линия центров глаз расположена посередине высоты лица. Линия, соединяющая нижние кончики ушей и нижнюю кромку носа, выше подбородка на треть высоты от подбородка до верха лба. Расстояние между этой линией и верхом лба делит пополам линия лба (Рисунок 5.3). Уши расположены между верхом глаз и основанием носа, а расстояние от внутреннего уголка глаза до ноздри равняется ширине глаза.
Выберите в контекстном меню объекта
Рисунок 5.26 Выберите в контекстном меню объекта Cinema 4d Tags> IK, чтобы создать кинематическую цель
Вы можете легко копировать ограничения и цели кинематики с одного объекта на другой с помощью перетаскивания их в менеджере объектов с нажатой клавишей Ctrl.
Рассмотрим применение ограничений кинематики для настройки цепочки костей, составляющих ногу нашего персонажа.
Выбор компоновки МОССА
Рисунок 5.7 Выбор компоновки МОССА
В нижней части окна программы вместо окон Materials (Материалы) и Coordinates (Координаты) появятся окна Timeline (Временная шкала) и F-Curve (F-кривая), которые будут подробнее рассмотрены в главе, посвященной анимации. В верхней части экрана появятся две вкладки: Standard и Character (Персонаж). Первая соответствует панели инструментов стандартной компоновки, а при выборе вместо панели Standard появляется панель с инструментами МОССА.
Рассмотрим более подробно назначение некоторых из них.
Выбор модели человека
Рисунок 5.10 Выбор модели человека
Мы создадим только половину скелета персонажа, которую симметрично отразим после настройки весов.
Создание скелета начнем с костей ноги. Для этого необходимо создать три кости, соответствующие бедру, голени и ступне.
При создании скелета не забывайте давать всем костям индивидуальные названия. Это значительно облегчит вашу дальнейшую работу с ними, например, настройку весов.
Начнем с бедренной кости. Размещать скелет будем внутри оболочки, поэтому следует сделать ее полупрозрачной. Для этого установите флажок Display > X-Ray (Отображение > Просвечивать) в окне проекции - Рисунок 5.11.
Вытяните вторую кость удерживая клавишу Ctrl
Рисунок 5.13 Вытяните вторую кость, удерживая клавишу Ctrl
Аналогичным образом создайте третью кость, образующую ступню, и расположите ее так, как показано на Рисунок 5.14.
Женское лицо выглядит более мягким и гладким
Рисунок 5.4 Женское лицо выглядит более мягким и гладким
Если вы рисуете ребенка, следует обратить более пристальное внимание на соотношение размеров. Дело в том, что соотношение размеров у детей меняется очень быстро, год за годом. Так, голова младенца равна половине головы взрослого человека, а высота головы семилетнего ребенка имеет уже высоту в три четверти высоты головы взрослого человека. Это следует учитывать при измерении частей тела в высотах головы.
У новорожденного рост составляет четыре высоты головы. В трехлетнем возрасте высота ребенка равна пяти высотам головы, а в шесть лет достигает шести, в десять лет - шести с половиной. К шестнадцати годам высота ребенка равна семи высотам головы, при этом высота головы практически равна высоте головы взрослого человека. В двадцать лет обычно человек достигает своего полного роста - и рост останавливается (Рисунок 5.5).
Cinema 4D
Анимация движения автомобиля
Анимация движения автомобиляТеперь, познакомившись с основами анимации в Cinema 4D, мы можем продолжить работу по созданию и настройке модели автомобиля. В этом разделе мы рассмотрим создание несложной анимации, в которой автомобиль будет двигаться на зрителя и совершит разворот перед ним. Движение автомобиля будет состоять всего из четырех элементарных позиций: перемещение автомобиля по траектории, разворот кузова автомобиля вдоль траектории, вращение колес вдоль собственной оси и поворот передних колес вдоль траектории. После настройки анимации мы создадим предварительный просмотр и сохраним видеоролик.
Для настройки анимации модели автомобиля выполните следующие действия:
Автомобиль следует пути но не поворачивается вдоль него
Рисунок 6.77 Автомобиль следует пути, но не поворачивается вдоль него
Чтобы оценить действительное время
Рисунок 6.4 Чтобы оценить действительное время анимации, используют предварительный просмотр, который вызывается с помощью команды Render > Make Preview
Следом за кнопками управления воспроизведением следует кнопка Sound (Звук), позволяющая включать и отключать звук в анимации.
Следующие кнопки позволяют определить, как и когда записывать ключевые кадры. Это кнопки:
Чтобы показать треки объекта в
Рисунок 6.34 Чтобы показать треки объекта в окне Timeline, используйте команду Show Track
При этом в списке появится название объекта, а справа будет отображен его трек.
Если в сцене уже есть анимированные объекты, вы можете щелкнуть правой кнопкой мыши в этой области или в области треков и выбрать в контекстном меню Show All Animated (Показать все анимированные), в результате чего в окне Timeline отобразятся все анимированные объекты и все треки, которые имеют ключи анимации.
Чтобы очистить окно от объектов, щелкните правой кнопкой по ненужному объекту и нажмите в контекстном меню Remove Object (Удалить объект) или Remove All (Удалить все), чтобы удалить из окна Timeline все объекты. При этом сами объекты и их анимация останутся в окне проекции.
Справа от списка объектов расположена область треков - Рисунок 6.35.
Чтобы поместить объект в слой
Рисунок 6.28 Чтобы поместить объект в слой, необходимо выделить его и вызвать меню окна Timeline команду Layer > Color Selection > Layer 1 ...8
Вы также можете, выбрав объект, щелкнуть по цветному прямоугольнику слоя, удерживая нажатой клавишу Ctrl.
Чтобы выделить все объекты, содержащиеся в слое, вызовите команду Layer > Layer Selection > Layer 1...8 (Слой > Выбор слоя > Слой 1...8), Рисунок 6.29, или, удерживая нажатой клавишу Shift, щелкнуть по цветному прямоугольнику слоя.
Чтобы разбить кривую на дополнительные
Рисунок 6.66 Чтобы разбить кривую на дополнительные точки, используйте команду Curves > Bake Curve
Используя новые точки, настройте кривую нужным образом, после чего вы можете убрать лишние точки. Для этого используйте команду Curves > Simplify Curve (Кривые > Упростить кривую), действующую обратным способом.
На графике можно включать и выключать вспомогательные элементы: сетку, перекрестие, скорость (Рисунок 6.67).
Чтобы разбить последовательность
Рисунок 6.40 Чтобы разбить последовательность на две последовательности, разделенные определенным зазором, выберите команду Insert Preview Range
Если же вы используете команду Delete Preview Range (Удалить диапазон предварительного просмотра), будут созданы также две последовательности, но их суммарная длина будет меньше длины исходной, то есть диапазон просмотра вырежет из последовательности соответствующий участок со всеми расположенными на нем ключами.
Чтобы удалить бесполезные участки последовательности, расположенные между началом последовательности и первым кадром на ней или последним кадром и концом последовательности, и очистить место для создания новых последовательностей, вы можете использовать команду Sequences > Adjust (Последовательности > Подогнать), Рисунок 6.41, доступную также в контекстном меню.
Чтобы удалить участки последовательности
Рисунок 6.41 Чтобы удалить участки последовательности, расположенные между началом последовательности и первым кадром на ней или последним кадром и концом последовательности, вы можете использовать команду Sequences > Adjust
Для соединения двух расположенных рядом последовательностей выделите их и вызовите команду Sequences > Connect (Последовательности > Соединить) - Рисунок 6.42.
Чтобы выделить все объекты содержащиеся
Рисунок 6.29 Чтобы выделить все объекты, содержащиеся в слое, вызовите команду Layer > Layer Selection > Layer 1...8
По умолчанию все объекты создаются в первом слое и являются видимыми. Если вы выберете в меню Layer > Toggle Layer > Layer 1...8 (Слой > Переключение слоя > Слой 1...8), то выбранный слой станет невидимым и запертым. Повторным вызовом команды вы вернете его в исходное состояние. С помощью команды Solo Layer (Один слой) можно выбрать слой, которые будет единственным видимым и незапертым. Опция All Layers (Все слои) позволяет одновременно устанавливать видимость и фиксацию для всех слоев.
Справа от системы управления слоями вы можете видеть шкалу с нанесенными на ней штрихами с числовыми значениями (Рисунок 6.30).
Диалоговое окно Divide
Рисунок 6.43 Диалоговое окно Divide
С помощью команды Sequences > Markers from Selection (Последовательности > Маркеры из выделения), Рисунок 6.44, вы можете создать маркеры, расположенные на кадрах всех ключей анимации, а также начальных и конечных кадрах выделенной последовательности, или только на выделенных кадрах.
Диалоговое окно Move/Scale позволяет
Рисунок 6.45 Диалоговое окно Move/Scale позволяет изменять длину и положение последовательности
Чтобы расположить ключи анимации на целых значениях кадров вместо дробных, используйте команду Sequences > Quantize (Последовательности > Квантовать).
Для установки ключа на последовательности достаточно щелкнуть по ней кнопкой мыши, удерживая нажатой кнопку Ctrl, или выбрать в контекстном меню или меню File команду New Key (Новый ключ) - Рисунок 6.46. В последнем случае появится диалоговое окно, в котором необходимо ввести позицию создаваемого ключа.
Диалоговое окно Project Settings
Рисунок 6.38 Диалоговое окно Project Settings
Чтобы создать в треке дополнительную последовательность, выделите трек и выберите в контекстном меню или меню File команду New Sequence (Новая последовательность). Появится диалоговое окно Sequence (Рисунок 6.39), в котором необходимо указать начальный и конечный кадр последовательности.
Диалоговое окно Sequence определяет
Рисунок 6.39 Диалоговое окно Sequence определяет продолжительность последовательности
Имейте в виду, что последовательности в одном треке не должны накладываться друг на друга. В диалоговом окне Sequence вы можете также настроить число циклов или общую длину зацикленной последовательности в полях Loops (Циклы) и Length (Длина) соответственно. Эти поля взаимосвязаны, и поэтому значение вводится только в одно из них. Для настройки уже созданной последовательности выделите ее и перейдите к окну Attributes. Здесь вы можете задать название последовательности в поле Name, определить границы последовательности в полях Left Border (Левая граница) и Right Border (Правая граница), границу зацикленной последовательности в поле Loop Border (Граница цикла) или число циклов в поле Loops (Циклы).
Альтернативный способ создания последовательности - провести курсором мыши по участку последовательности при нажатой клавише Ctrl.
Вы можете разбить последовательность на две последовательности, разделенные определенным зазором. Для этого установите зеленые маркеры, ограничивающие область предварительного просмотра на последовательности так, чтобы между ними был нужный зазор, и выберите команду Insert Preview Range (Вставить диапазон предварительного просмотра) в контекстном меню или меню Sequences. При этом образуются две последовательности, общая длина которых равна длине исходной последовательности, то есть второй участок сдвигается вправо ж величину зазора (Рисунок 6.40).
Диалоговое окно Time определяет
Рисунок 6.32 Диалоговое окно Time определяет положение, название и слой маркера
По умолчанию маркеры обозначаются числами от 0 и далее и принадлежат второму слою, что видно по их желтому цвету. Вы можете создавать маркеры автоматически, щелкая в нужном месте временной шкалы, удерживая нажатой клавишу Ctrl. Для удаления маркера щелкните по нему и, удерживая кнопку мыши нажатой, перетащите его за пределы временной шкалы и области последовательностей, пока курсор мыши не примет вид мусорного бака, после чего отпустите кнопку мыши.
Чтобы удалить сразу все маркеры, вызовите команду Edit > Remove All Markers (Правка > Удалить все маркеры) окна Timeline. Маркеры помогают точно установить положение ключа анимации, перемещаемого по области последовательностей. Также вы можете использовать его при настройке панорамирования, применяя команду Frame Marker (Выровнять по маркеру) меню View (Вид), или для установки маркера текущего положения, применяя команду Go to Marker (Перейти к маркеру) контекстного меню.
Под системой управления слоями находится список анимируемых объектов и групп объектов (Рисунок 6.33).
Для настройки положения точки
Рисунок 6.65 Для настройки положения точки используйте команду Curves > Move
В диалоговом окне Values (Значения) укажите в поле Time (Время) величину перемещения точки по оси абсцисс, а в поле Data (Данные) - по оси ординат. Вы также можете масштабировать положение точки по осям с помощью команды Curves > Scale (Кривые > Масштабировать). При этом используется аналогичное диалоговое окно Values.
Для настройки сложной формы кривой можно разбить ее большее число точек с помощью команды Curves > Bake Curve (Кривые > Отжечь кривую). При этом задайте в диалоговом окне Bake Curve значение поля Frequency (Частота), определяющего, на какое количество кадров создается дополнительная точка (Рисунок 6.66).
Для отображения Fкривых объекта
Рисунок 6.63 Для отображения F-кривых объекта используйте команду Show F-Curves
Для настройки интерполяции ключевого кадра выделите соответствующую ему точку на кривой и войдите в меню Curves (Кривые). В подменю Custom Tangents (Пользовательские касательные) содержатся опции (Рисунок 6.64):
Для соединения двух расположенных
Рисунок 6.42 Для соединения двух расположенных рядом последовательностей выделите их и вызовите командуSequences > Connect

Между последовательностями создается дополнительный участок, соединяющий их. Обратное действие осуществляется с помощью команды Divide (Разделить). При применении этой команды появляется диалоговое окно Divide (Рисунок 6.43), где в поле Time (Время) необходимо указать время или кадр, при которых произойдет разрыв.
Для создания маркера используйте
Рисунок 6.31 Для создания маркера используйте команду File > New Marker
При этом появляется диалоговое окно Marker, в котором указывается в поле Time (Время) время или кадр, где будет установлен маркер в зависимости от выбранных единиц анимации. В поле Name (Имя) указывается название маркера, а в меню Color (Цвет) выбирается слой, в котором будет лежать маркер и соответствующий цвет (Рисунок 6.32).
Для создания трека вручную выберите
Рисунок 6.36 Для создания трека вручную выберите пункт меню New Track > Parameter
Откроется подменю со списком возможных треков анимации. В списке в основном перечислены параметры, содержащиеся в группах параметров Basic (Основные) и Object (Объект) окна Attributes (Атрибуты). Выбрав нужный параметр, щелкните по нему. Появится трек с содержащейся в нем последовательностью. Вы можете создать трек, включающий любое количество последовательностей.
Оставшаяся нерассмотренной область, занимающая большую часть окна Timeline, называется областью последовательностей - Рисунок 6.37.
Дополнительные возможности
Дополнительные возможностиВ предыдущих разделах употреблялось слово интерполяция. Интерполяция -это процесс вычисления программой значений кадров, расположенных между ключевыми кадрами. Благодаря этому значительно экономятся ваши усилия.
При создании ключевых кадров программа устанавливает по умолчанию между ними мягкую интерполяцию. Однако вы можете задавать, как будут интерполироваться значения во времени. Другими словами, скорость, с которой изменяются значения от одного ключевого кадра к другому, может оставаться постоянной, возрастать или уменьшаться. Можно даже указать отсутствие интерполяции, так что значение ключевого кадра удерживается до тех пор, пока не будет достигнут следующий ключевой кадр.
Важно понимать, что метод интерполяции влияет не на время между ключевыми кадрами, а только на скорость изменения значений между кадрами. Например, представьте себе, что вы анимируете двух персонажей так, чтобы они оба перемещались на одинаковое горизонтальное расстояние за сто кадров. Для обоих анимация начинается в одно и то же время, но для одного установлена линейная интерполяция, а для другого - для интерполяции первого ключевого кадра. Когда вы воспроизводите анимацию, первый клип сразу же начинает равномерное движение к следующему ключевому кадру, в то время как второй набирает скорость. Хотя первый клип отстает от первого, он постепенно догоняет его, и оба клипа достигают конечного положения одновременно.
Характер интерполяции может быть отображен с помощью F-кривых, которые можно увидеть в окне F-Curves (F-кривые), описанном ниже (Рисунок 6.58).
Две точки разделяющие восходящий
Рисунок 6.15 Две точки, разделяющие восходящий и нисходящий участки траектории примерно пополам, могут быть использованы для настройки формы траектории
Fкривые
Рисунок 6.58 F-кривые
Например, при анимации положения F-кривыми для треков Position. X, Position. Y и Position. Z будут проекции траектории движения объекта на соответствующие плоскости.
Отличительная особенность Cinema 4D R9 состоит в том, что в новой версии вы можете просмотреть мини-вариант F-кривых, щелкнув по значку с плюсом слева от названия трека в окне Timeline. При этом раскрывается новая область, где кадры представлены в виде точек, соединенных линиями (Рисунок 6.59). В случае линейной интерполяции линии прямые, при мягкой - криволинейны.
Анимация
Глава 6. АнимацияСлово анимация произошло от латинского слова animare, которое переводится как «оживлять». Анимация способна оживить неподвижное изображение, заставив объекты сцены изменять свои параметры, такие как положение, масштаб, ориентация, материал и многие другие.
Помимо оживления объектов вы можете создать анимацию для камер или освещения сцены, что позволит сделать видео естественным и захватывающим.
Инструменты создания анимации
Инструменты создания анимацииПри создании трехмерной анимации вы определяете ключевые кадры, задавая параметры или трансформируя объекты во времени. Из ключей анимации формируются последовательности, определяющие характер интерполяции между ключевыми кадрами. Управление анимацией осуществляется с помощью панели инструментов Animation (Анимация), содержащих элементы управления воспроизведением и параметрами последовательностей. Для удобства доступа к этим инструментам и оптимальной организации рабочего пространства вы можете использовать стандартную компоновку для анимации. Для этого необходимо нажать кнопку Revert to Default Layout (Вернуться к компоновке по умолчанию) панели инструментов Tools (Инструменты) и, удерживая кнопку мыши нажатой, выбрать в появившемся меню пункт Animation. В результате в нижней части экрана появятся окна Timeline (Временная шкала), F-Curve (F-кривая) и панель инструментов управления воспроизведением (Рисунок 6.2). Ниже мы подробно рассмотрим их содержание и назначение.
Ящик совершает два прыжка в разных направлениях
Рисунок 6.54 Ящик совершает два прыжка в разных направлениях
Кнопка Options вызывает выпадающее
Рисунок 6.6 Кнопка Options вызывает выпадающее меню, позволяющее настроить интерполяцию и скорость воспроизведения анимации
Первые три относятся к интерполяции, то есть к способу заполнения программой промежуточных кадров между ключевыми. Первый пункт - Default Interpolation (Интерполяция по умолчанию), задающий стандартную интерполяцию. Если вы выберете второй пункт - Custom Interpolation (Пользовательская интерполяция) - то вам станет доступным третий пункт - Edit Interpolation (Редактировать интерполяцию). При его выборе откроется окно (Рисунок 6.7), в котором можно настроить интерполяцию вручную. Методы интерполяции мы рассмотрим ниже в этой главе.
Масштабируйте и панорамируйте
Рисунок 6.51 Масштабируйте и панорамируйте область последовательностей так чтобы была отображена вся анимация
Меню View помогает настроить отображение
Рисунок 6.26 Меню View помогает настроить отображение области последовательностей
Минивариант Fкривых в окне Timeline
Рисунок 6.59 Мини-вариант F-кривых в окне Timeline
Для настройки интерполяции кадра используются параметры в окне Attributes (Атрибуты) - Рисунок 6.60.
На нисходящем участке траектории ящик наклоняется назад
Рисунок 6.14 На нисходящем участке траектории ящик наклоняется назад
На восходящем участке траектории ящик наклоняется вперед
Рисунок 6.13 На восходящем участке траектории ящик наклоняется вперед
Направьте автомобиль вдоль траектории
Рисунок 6.78 Направьте автомобиль вдоль траектории
Настройка параметров интерполяции
Рисунок 6.60 Настройка параметров интерполяции
Помимо параметров ключевых кадров, описанных выше, вы сможете изменять параметры интерполяции, как, например, флажок Link Tangents (Связать касательные), который устанавливает одинаковую интерполяцию слева и справа ключевого кадра. Если флажок не установлен, то ниже отображаются параметры для левой и правой интерполяции ключевого кадра, помеченные соответственно буквами L и R. В меню Interpolation (Интерполяция) выбирается тип интерполяции слева или справа от ключевого кадра - Рисунок 6.61.
Настройте длительность анимации
Рисунок 6.50 Настройте длительность анимации
Настройте параметры предварительного
Рисунок 6.72 Настройте параметры предварительного просмотра так, чтобы получить нужный результат, сэкономив время расчета
В группе параметров Preview Range (Диапазон предварительного просмотра) выберите одну из опций:
После настройки параметров предварительного просмотра нажмите кнопку ОК. Будет создан ролик, который автоматически воспроизводится по окончании создания предварительного просмотра.
Незакрашенные красные точки отмечают анимируемые параметры
Рисунок 6.5 Незакрашенные красные точки отмечают анимируемые параметры
Если вы выбрали режим автоматической записи ключевых кадров, то вокруг окна проекции появится красная рамка, напоминающая вам об этом. Кроме рамки появится выделение красным цветом названий параметров, которые могут быть анимированы.
Следующие три кнопки определяют, какие типы ключевых кадров будут записываться:
объектов;
Кнопки, определяющие записываемые параметры, очень важны. Если вы не используете в анимации объекта какой-либо из видов трансформации, например масштабирование, то при нажатой кнопке Scale программа все равно будет создавать ключевые кадры для масштабирования, которые не будут нести полезной информации. И хотя это не сказывается на окончательном результате работы, но приводит к тому, что программа обрабатывает ненужные данные, отбирая на это дополнительное время. Кроме того, если в какой-то момент вы вдруг решите использовать анимацию масштабирования, вам придется удалять созданные программой ключевые кадры, чтобы не получить неожиданные эффекты. Поэтому перед началом анимации следует решить, какие параметры будут использоваться в анимации и отключить ненужные на панели Animation.
Последняя кнопка на панели называется Options (Опции). При ее нажатии и удерживании кнопки мыши на ней появляется выпадающее меню, содержащее набор опций (Рисунок 6.6).
Оба участка криволинейны обеспечивая
Рисунок 6.12 Оба участка криволинейны, обеспечивая плавный переход траектории между точками
Область последовательностей
Рисунок 6.37 Область последовательностей
Сам по себе трек не содержит никакой информации, а выполняет роль контейнера для последовательностей. Последовательность - это набор ключевых кадров, определяющих анимацию. В окне Timeline последовательность отображается в виде полоски цвета, соответствующего слою, в котором лежит последовательность. Когда трек выделен, то положение последовательности обозначается на временной шкале розовой полоской и ограничивается двумя красными маркерами.
По умолчанию создаваемая последовательность имеет протяженность равную длине анимации сцены (по умолчанию 90 кадров), но вы можете настраивать ее длину, перетаскивая красные маркеры по временной шкале. Длина анимации сцены в области последовательностей обозначается более светлой областью на темно-сером фоне.
Длина анимации устанавливается в настройках проекта. Для настройки вызовите команду Edit > Project Settings (Правка > Настройки проекта) окна Timeline или главного окна программы, или используйте сочетание клавиш Ctrl+D. В появившемся диалоговом окне Project Settings в поле Minimum (Минимальный) указывается номер начального кадра, а в поле Maximum (Максимальный) - номер конечного (Рисунок 6.38). Также здесь можно изменить значение частоты смены кадров в поле Frame Rate (Частота кадров).
Одним из основных приемов в анимации
Рисунок 6.1 Одним из основных приемов в анимации является сплющивание и растяжение тела при движении
Следует также обращать внимание на трудноуловимые движения лица и тела персонажа. Несмотря на свою незаметность, они придают ощущение естественности. С помощью языка тела можно передавать настроение и характер.
Поза помогает лицу выразить эмоции. Так, например, огорченный персонаж медленно опускает голову и руки, рассерженный делает резкие движения и выпады вперед, испуганный человек закрывает лицо руками. Выражение лица должно быть хорошо читаемым зрителем и сценичным. Но даже если выражение лица естественно, отсутствие подходящей позы может помешать передаче эмоционального состояния персонажа.
Если движения персонажа стремительны и непредсказуемы, это указывает на то, что он молод, энергичен и проворен, а повышенная предсказуемость и инертность показывает преклонный возраст и пассивность персонажа.
Другой прием мультипликации называется наложение, или перекрытие движений. Подразумевается, что персонаж никогда не совершает движения строго последовательно, начиная каждое новое действие только после того, как закончит предыдущее. Для сохранения непрерывности движений персонажа действия должны накладываться друг на друга, персонаж не должен останавливаться перед очередным движением. Использование этого приема позволяет сделать анимацию более плавной.
Каждое движение персонажа должно состоять их трех этапов: подготовка к действию, само действие и завершающий этап. В обычных мультфильмах очень хорошо видно, что персонажи в подготовительной стадии также совершают некоторое движение, иногда даже направленное в сторону, противоположную основному. Таким движением может быть, например, раскачивание перед перетаскиванием тяжелого предмета, занесение руки для броска, приседание перед прыжком. Перед тем как встать, персонаж может отклонить спину немного назад, после чего происходит более резкое движение вперед.
С помощью подготовительного движения можно акцентировать внимание на предстоящем движении, чтобы выделить его.
Завершающее движение позволяет сохранить эффект реалистичности до окончания действия, которое обычно не завершается резкой остановкой. Как правило, движение некоторых частей тела запаздывает относительно других при совершении каких-либо движений. Большая часть движений тела начинается с бедер, за которыми перемещаются ноги. После этого обычно движется торс с прикрепленными к нему плечами, руками, пальцами. Когда более тяжелая ведущая часть тела останавливается, прикрепленные к ней более легкие конечности продолжают двигаться но инерции.
Не менее важны для достижения реалистичности вторичные движения, то есть те, которые происходят не самостоятельно, а в результате действия других, основных движений. Они не несут особой логической нагрузки в сцене и довольно трудоемки в создании, поэтому вторичные движения часто не принимают во внимание при создании анимации, однако они придают эффект реального существования героя.
Вторичным движением может быть, например, развевание волос и одежды бегущего персонажа, покачивание навеcного брелка в салоне трясущегося по бездорожью грузовика, колебания жировых складок тучного персонажа и другие.
Также среди важных приемов, взятых из мультипликации, можно выделить преувеличение. Благодаря преувеличению действия перестают быть реалистичными, однако его разумное применение позволит ярче передать характер персонажа или движения. Чтобы преувеличить действие, достаточно усилить обычное движение, сделав его длиннее или короче. Преувеличение должно осуществляться в меру: если все объекты и движения в сцене будут преувеличены, то эффект пропадает. Зрителю для выделения преувеличенных объектов необходимы и обычные объекты для сравнения.
Окно Edit Interpolation позволяет
Рисунок 6.7 Окно Edit Interpolation позволяет настроить интерполяцию вручную
Следующие два пункта отвечают за скорость воспроизведения анимации. Если установлен флажок All Frames (Все кадры), программа будет пытаться проиграть все кадры анимации, при этом продолжительность воспроизведения будет зависеть от сложности сцены и мощности компьютера и может гораздо превышать реальную продолжительность анимации. Когда флажок отключен, Cinema 4D будет стремиться воспроизвести анимацию за реальное время, однако при этом будут отображаться не все кадры, например один или два кадра в секунду. Если установлен флажок Project, то анимация будет воспроизводиться с частотой смены кадров, которая задана в настройках программы. При этом также могут пропускаться некоторое кадры.
Ниже следуют значения частот смены кадров, которые вы можете выбрать для воспроизведения анимации. Эта функция не будет очень полезной, поскольку, если мощность компьютера позволяет проигрывать со скоростью, заданной в настройках программы, то следует использовать ее. Если же мощность системы не позволяет этого, то вы можете выбрать, проигрывать ли анимацию с реальной скоростью, но с пропущенными кадрами, или же проигрывать все кадры с меньшей скоростью. Возможность выбора частоты смены кадров может быть использована в отдельных случаях, когда нужно получить очень высокие или очень низкие частоты.
Все функции, выполняемые с помощью панели Animation, могут быть вызваны и в выпадающем меню Animation. Вы также можете определить характер воспроизведения: единичное (single), когда анимация проигрывается один раз, после чего воспроизведение останавливается, цикличное (cycle), когда анимация проигрывается непрерывно раз за разом, и пинг-понг (ping-pong), когда при достижении конца анимации воспроизведение продолжается в обратном направлении и так далее. Для настройки вызовите в меню Animation > Play Mode (Анимация > Режим воспроизведения), Рисунок 6.8, и выберите одну из опций Single, Cycle или Ping-Pong. Если вы установите флажок Preview Range (Диапазон предварительного просмотра), то будет воспроизводиться только участок, выделенный как область предварительного просмотра или видимая область, которая задается в окне Timeline (описано ниже).
Окно Timeline
Окно TimelineВ ЗD-анимации создаваемые ключевые кадры для изменения объектов помещаются контроллерами анимации, выполняющими функцию младших мультипликаторов, в ключи анимации - и значения промежуточных кадров мгновенно интерполируются. Анимационный трек - это последовательность действий, управляемая контроллерами анимации. Они состоят из наборов ключей анимации или графического отображения входных данных.
Для управления этими механизмами в последних версиях Cinema 4D появилось окно Timeline (Временная шкала), обеспечивающее простую и наглядную работу по настройке треков и ключей (Рисунок 6.24).
Определение кривой с помощью интерполяции
Рисунок 6.64 Определение кривой с помощью интерполяции
Отобразите автомобиль в окне Timeline
Рисунок 6.75 Отобразите автомобиль в окне Timeline
Панель инструментов Animation
Панель инструментов AnimationПанель находится непосредственно под окнами проекции (Рисунок 6.3).
Рисунок 6.3 Панель инструментов Animation

Несмотря на простоту, панель имеет некоторые интересные особенности, которые позволяют работать быстрее, чем с другими инструментами анимации. В случае несложных анимационных роликов вам вполне будет достаточно панели Animation.
Элементы управления на панели довольно просты. Слева располагается бегунок, называемый Current Time Marker (Маркер текущего времени). Перемещая синий прямоугольник бегунка, вы можете менять текущий момент времени и переходить от кадра к кадру, при этом в окнах проекции будет отображена измененная сцена в этот момент времени. На бегунке обозначен номер кадра, на котором в данный момент он находится. В правой части строки прокрутки указывается общее число кадров в анимации (по умолчанию 90).
Справа от маркера текущего времени расположены кнопки управления воспроизведением. Они включают в себя следующие кнопки:
Когда вы нажимаете на кнопку Play Forwards (Проигрывать вперед), программа пытается проиграть все кадры с максимально возможной скоростью. Однако чем сложнее и насыщеннее становится сцена, тем медленнее программа успевает обработать данные, скорость воспроизведения уменьшается - и анимация будет казаться длиннее, чем на самом деле. Чтобы оценить действительное время анимации, используют предварительный просмотр, который вызывается с помощью команды Render > Make Preview (Визуализировать > Создать предварительный просмотр) - Рисунок 6.4. При этом создается черновой вариант видеоклипа, по которому можно оценить продолжительность воспроизведения.
Параметры ключа
Рисунок 6.47 Параметры ключа
Здесь вы можете настроить параметры:
Для выделения элементов анимации используйте как обычный щелчок по объектам, так и прямоугольное выделение. Чтобы выделить последовательно несколько объектов, удерживайте нажатой клавишу Shift или сочетание Shift+Ctrl для замены старого выделения новым. Вы также можете выбрать, какие из элементов анимации будут доступны в окне Timeline. Для этого установите в меню Edit (Правка) нужные флажки - Рисунок 6.48:
Подкорректируйте траекторию движения автомобиля
Рисунок 6.74 Подкорректируйте траекторию движения автомобиля
Поместите ящик в самую верхнюю
Рисунок 6.10 Поместите ящик в самую верхнюю точку траектории в середине анимации
Поместите объекты колес в окно Timeline
Рисунок 6.80 Поместите объекты колес в окно Timeline
После отталкивания при прыжке
Рисунок 6.19 После отталкивания при прыжке вверх ящик вытягивается вдоль направления полета
Последовательность трека Position
Рисунок 6.53 Последовательность трека Position.Y скопирована внутри трека на 100-й кадр
При падении ящик удлиняется
Рисунок 6.21 При падении ящик удлиняется
При создании анимации на основе
Рисунок 6.70 При создании анимации на основе сплайна появляются три трека положения
В результате объект будет иметь три трека: Position. X, Position. Y и Position. Z. F-кривые для этих параметров будут представлять собой проекции сплайна на оси YZ, XZ и YX соответственно. Рекомендуется в качестве сплайна использовать сплайн Безье. В этом случае объект будет следовать точно пути сплайна. Для других сплайнов путь объекта будет проходить через контрольные точки сплайна, но способ их соединения может отличаться из-за разных способов интерполяции.
Вы также можете осуществлять обратную операцию, то есть преобразовывать анимацию объекта, созданную с помощью ключевых кадров в сплайн. Это позволяет, например, отредактировать анимацию в сплайновой форме, после чего преобразовать сплайн обратно в анимацию. Для создания сплайна из анимации необходимо выделить анимированный объект в окне Timeline и вызвать команду Object > Position Track to Spline (Объект > Трек положения в сплайн).
После того, как анимация создана, вы можете просмотреть ее не только в окне редактора, но и с помощью предварительной визуализации. Для создания предварительного просмотра вызовите команду Render > Make Preview (Визуализировать > Создать предварительный просмотр) - Рисунок 6.71.
При ударении об поверхность ящик снова сжимается
Рисунок 6.22 При ударении об поверхность ящик снова сжимается
Придайте траектории более реалистичную форму
Рисунок 6.16 Придайте траектории более реалистичную форму
Приемы из мультипликации
Приемы из мультипликацииТрадиционная анимация, применяемая при создании, например, мультфильмов, подразумевает последовательность неподвижных изображений, которые сменяют друг друга со скоростью от 24 до 30 кадров в секунду. Благодаря инерции зрительного восприятия в человеческом мозгу создается эффект плавного и непрерывного движения.
Из-за высокой частоты кадров анимация довольно длительного ролика требует очень большого числа картинок. В мультипликации работа по их созданию распределяется следующим образом: старший мультипликатор рисует ключевые кадры, отображающие важные и переходные моменты анимации, а младшие, менее опытные помощники, дорисовывают все промежуточные кадры, создавая эффект непрерывности.
При работе в Cinema 4D используется тот же метод, что и в обычной мультипликации. В качестве старшего мультипликатора выступаете вы, а программа заполняет кадры между указанными вами ключевыми кадрами. Вы можете управлять способом, которым программа делает это, задавая методы интерполяции с помощью описанных ниже F-кривых.
В этой главе мы рассмотрим принципы анимации сцен, используемые для этого инструменты, средства настройки анимации и интерполяции. Кроме того, мы рассмотрим примеры создания анимации, в том числе и анимацию автомобиля.
Для того чтобы анимация не казалась искусственной и бездушной, вы можете использовать несколько приемов, выработанных профессиональными мультипликаторами и придающих персонажам естественный вид, «оживляя» их. Одним из первых мультипликаторов, выработавших и применявших на практике эти приемы, был Уолт Дисней. Просмотрев знаменитые мультфильмы его студии, вы сможете почерпнуть немало эффектов, которые затем примените в своей анимации.
Одним из основных приемов является сплющивание и растяжение тела при движении. Так, при прыжке тело растягивается на восходящей линии полета и сжимается при движении вниз, а при касании поверхности сплющивается (Рисунок 6.1). При этом объем объекта должен оставаться постоянным, какую бы форму он не принял. При усилении этого эффекта персонаж становится более мультяшным, но сохраняет натуральность.
Прямолинейный сплайн обозначает текущую траекторию движения
Рисунок 6.11 Прямолинейный сплайн обозначает текущую траекторию движения
Работа с Fкривыми
Рисунок 6.62 Работа с F-кривыми
В левой части окна расположен список анимируемых объектов. Возле названия каждого объекта расположен значок с плюсом, раскрывающий объект и отображающий содержащиеся в нем треки анимации. Справа от названия трека расположен цветной прямоугольник, задающий цвет отображения кривой трека на графике. При щелчке по прямоугольнику раскрывается диалоговое окно Цвет, позволяющее выбрать цвет кривой. Справа от цветного прямоугольника находится значок, изображающий замок. При щелчке по нему мышью замок закроется - и кривая станет недоступной для редактирования.
В правой части окна расположен график с отображенными на нем F-кривыми. Ось абсцисс графика соответствует значению времени, а ось ординат - значению анимируемого параметра.
Если в списке, расположенном в левой части, выбран объект, то на графике отображаются F-кривые всех треков выбранного объекта. Если выделен один или несколько треков, то отображаются только их кривые.
В верхней правой части окна расположены кнопки панорамирования и масштабирования, которые применяются аналогично кнопкам окна Timeline.
Вы можете настраивать ключевые кадры, перетаскивая их в пределах окна графика, или устанавливать тип интерполяции между ними, выбирая соответствующий пункт контекстного меню и перемещая управляющие векторы, касательные к кривым в контрольных точках.
Для отображения F-кривых объекта необходимо щелкнуть по нему в окне проекции или менеджере объектов правой кнопкой и выбрать в контекстном меню команду Show F-Curves (Показать F-кривые) - Рисунок 6.63.
С помощью команды Sequences >
Рисунок 6.44 С помощью команды Sequences > Markers from Selection вы можете создать маркеры, расположенные на кадрах всех ключей анимации
Измените длину и положение последовательности с помощью команды Move/Scale. Выделив последовательность и вызвав Sequences > Move/Scale (Последовательности > Переместить/Масштабировать), укажите в поле Move диалогового окна Move/Scale число кадров или секунд, на которые будет смещена последовательность вправо (или влево, если число отрицательное) - Рисунок 6.45. В поле Scale можно указать значение масштаба, на которое будет изменен размер последовательности.
Скопируйте любую из последовательностей
Рисунок 6.55 Скопируйте любую из последовательностей трека Position.Y внутри трека на позицию 200-го кадра
как описано в пункте 10.
Соедините последовательности используя
Рисунок 6.57 Соедините последовательности, используя команду Sequences > Connect
Создайте путь анимации
Рисунок 6.73 Создайте путь анимации
Создайте трек для вращения относительно оси Y
Рисунок 6.81 Создайте трек для вращения относительно оси Y
Создание нового ключа
Рисунок 6.46 Создание нового ключа
При выделении ключа появляется красный маркер, отмечающий его положение на временной шкале, и свойства ключа отображаются в окне Attributes (Атрибуты) - Рисунок 6.47.
Создание предварительного просмотра
Рисунок 6.71 Создание предварительного просмотра
В диалоговом окне Make Preview установите в группе параметров Preview Mode (Режим предварительного просмотра) один из режимов: As Editor (Как в редакторе), для создания предварительного просмотра отображающего вид окна редактора, или Full Render (Полная визуализация) - Рисунок 6.72, для создания предварительного просмотра со всеми свойствами визуализации, то есть отображением текстур, освещения и т.д.
Создание звукового рендеринга
Рисунок 6.68 Создание звукового рендеринга
При вызове команды 2D Sound Rendering появляется диалоговое окно Render 2D Sound. Чтобы указать путь к звуковому файлу, в который будет производиться рендеринг звука, введите его в поле Path (Путь) или нажмите кнопку Path, чтобы найти файл с помощью проводника. В меню Range (Диапазон) можно определить количество кадров, которые будут участвовать в рендеринге.
Опция Document (Документ) позволяет просчитывать общую продолжительность анимации сцены. Опция Preview (Предварительный просмотр) использует для рендеринга только кадры, входящие в область, определенную как область предварительного просмотра. Опция Raytracer (Рейтрейсер) использует для рендеринга число кадров, определенное в настройках рендеринга документа. Если установлен флажок Play Sound When Ready (Воспроизвести звук после рендеринга), то файл будет автоматически воспроизведен после окончания рендеринга.
Для рендеринга пространственных звуковых данных используется команда File > 3D Sound Rendering (Файл > 3D звуковой рендеринг). Если в сцене содержатся микрофоны, то при использовании команды для каждого из них создается отдельный звуковой файл. В зависимости от положения и скорости микрофона программа рассчитывает громкость и тон каждого звукового файла. При вызове команды 3D Sound Rendering появляется диалоговое окно Render 3D Sound, содержащее параметры, аналогичные окну Render 2D Sound.
Кроме способов создания анимации, описанных выше, вы можете использовать сплайновую анимацию. При этом в окне редактора создается сплайн, который будет соответствовать пути анимации объекта (Рисунок 6.69).
Список объектов анимация которых
Рисунок 6.33 Список объектов, анимация которых настраивается в окне Timeline
Для того чтобы объект отобразился в этом списке, необходимо щелкнуть по нему в окне проекции или по его названию в менеджере объектов правой кнопкой мыши и выбрать в контекстном меню Show Track (Показать трек) - Рисунок 6.34.
Справа от списка объектов расположена область треков
Рисунок 6.35 Справа от списка объектов расположена область треков
Треки представляют собой характеристики анимации и могут отвечать за изменение положения, ориентации, масштаба, геометрических параметров, свойств материала, видимости, освещения, при этом каждому параметру соответствует собственный трек. Слева от названия трека находится точка, цвет которой отражает принадлежность трека к определенному слою. Этим же цветом обозначена и соответствующая треку последовательность.
Трек создается автоматически при создании первого ключа анимации для какого-либо параметра объекта, отображенного в списке анимируемых объектов. При анимации изменения в окне проекции обычно создается девять треков, по три на перемещение, масштабирование и вращение для каждой оси. Чтобы не создавать лишних треков, вы можете выбрать параметры, для которых будут создаваться треки.
Вы также можете создать трек вручную, для чего выделите объект в окне Timeline, щелкните по нему правой кнопкой мыши и выберите пункт New Track > Parameter (Новый трек > Параметр) - Рисунок 6.36.
Сжатие ящика начинается при контакте с поверхностью
Рисунок 6.23 Сжатие ящика начинается при контакте с поверхностью
В результате мы получили довольно симпатичный прыгающий пластилиновый ящик. Вы можете подкорректировать его, добавить какие-нибудь детали или продолжить его движения дальше. Сохраните файл с этой анимацией, поскольку она пригодится нам при последующем рассмотрении.
Такое положение занимает ящик перед прыжком
Рисунок 6.18 Такое положение занимает ящик перед прыжком
Трек Rotation H содержит ключи
Рисунок 6.79 Трек Rotation. H содержит ключи, определяющие выравнивание автомобиля по траектории
Треки анимированного ящика отображаются в окне Timeline
Рисунок 6.49 Треки анимированного ящика отображаются в окне Timeline
Треки вращения колес
Рисунок 6.84 Треки вращения колес
Три нижних флажка позволяют включать
Рисунок 6.67 Три нижних флажка позволяют включать и отключать отображение сетки, перекрестия, график скорости изменения параметра
Для отключения сетки необходимо снять флажок в меню View > Grid (Вид > Сетка). Перекрестие включается установкой флажка View > Crosshair (Вид > Перекрестие) и помогает определить точные координаты выделенной вершины, проводя через нее прямые.
Установив флажок View > Velocity (Вид > Скорость), вы сможете использовать график скорости изменения анимируемого параметра.
Кроме анимации объектов, окно Timeline позволяет создавать рендер для звука. С помощью команды File > 2D Sound Rendering (Файл 2D звуковой рендеринг) (Рисунок 6.68) вы можете использовать окно Timeline как многотрековый аудиомикшер, создающий аудиотреки, назначая им WAV-файлы. Вы можете настраивать звук и баланс аудиотреков, их временные характеристики. В аудиотреках можно вырезать, вставлять и смешивать различные звуковые файлы.
Тройной прыжок
Рисунок 6.56 Тройной прыжок
Удобное для создания анимации
Рисунок 6.2 Удобное для создания анимации расположение окон можно получить, вызвав компоновку Animation
Установите флажок Edit > Use as Render View
Рисунок 6.86 Установите флажок Edit > Use as Render View
Установите колесо параллельно касательной к траектории
Рисунок 6.83 Установите колесо параллельно касательной к траектории
Установите угол колеса в конечной точке анимации
Рисунок 6.82 Установите угол колеса в конечной точке анимации
В меню Animation > Play Mode
Рисунок 6.8 В меню Animation > Play Mode вы можете определить характер воспроизведения
В заключение знакомства с панелью управления Animation попробуем создать пример небольшой анимации с помощью только этой панели. Заставим небольшой упругий ящик, например из пластилина, подпрыгнуть на довольно большую высоту. При этом будем использовать некоторые из советов по приданию реалистичности персонажам, перечисленные в первом разделе этой главы. Рассмотрим этот процесс подробно:
В меню Edit вы можете выбрать
Рисунок 6.48 В меню Edit вы можете выбрать, какие из элементов анимации будут доступны в окне Timeline
Чтобы переместить анимацию, то есть набор треков, с одного объекта на другой, выделите исходный объект и перетащите его в списке объектов анимации на конечный объект. При этом будет перемещена вся анимация, включающая треки, последовательности, ключевые кадры. Если иерархия конечного объекта отличается от исходного, программа изменит настройки анимации применительно к новому объекту, например удалит лишние треки. Если не нажимается клавиша Ctrl, исходный объект потеряет треки, то есть станет не анимированным.
Ключевые кадры могут перемещаться даже в пределах треков разных типов, например вращение и масштабирование, однако существуют и ограничения. Если типы несовместимы, например трек непрерывно изменяющегося параметра и параметра, имеющего только два значения on/off, курсор мыши при перетаскивании сменится на запрещающий знак в виде перечеркнутого кружка, и вы не сможете осуществить перемещение или копирование. Последовательность также можно перетащить, только если в новом положении она не будет пересекаться с уже существующей там последовательностью.
Рассмотрим небольшой пример, который поможет усвоить основы работы с ключами и последовательностями в окне Timeline. На основе анимированного ящика, созданного чуть выше, в разделе, посвященном панели Animation, создадим более длинную анимацию, в которой ящик будет осуществлять три прыжка и возвращаться в итоге на исходную позицию. Последовательность действий для ее создания следующая:
В меню Interpolation (Интерполяция)
Рисунок 6.61 В меню Interpolation (Интерполяция) выбирается тип интерполяции слева или справа от ключевого кадра
Вам доступны следующие опции меню:
В менеджере F-кривых вы можете видеть две основные области - Рисунок 6.62.
В окне Timeline вы легко сможете
Рисунок 6.24 В окне Timeline вы легко сможете настраивать ключевые и последовательности кадры
Окно Timeline расположено под панелью Animation, если используется компоновка Animation или вызывается в меню Window > Timeline (Окно > Временная шкала) - Рисунок 6.25.
В трек Position X скопирована
Рисунок 6.52 В трек Position.X скопирована последовательность из трека Position.Z
В верхней точке траектории ящик сжимается
Рисунок 6.20 В верхней точке траектории ящик сжимается
Временная шкала
Рисунок 6.30 Временная шкала
Шкала называется временной шкалой, а штрихи в зависимости от настроек могут отмечать кадры, время или SMPTE (временной код СМПТЕ). По умолчанию в качестве единиц анимации установлены кадры. Чтобы сменить их, откройте диалоговое окно настроек программы, вызвав команду Edit > Preferences (Правка > Настройки) или используя сочетание клавиш Ctrl+E. В появившемся окне Preferences в правой части в списке настраиваемых категорий выберите Units (Единицы), после чего выберите в меню Animation Units (Единицы анимации) нужную опцию: Frames (Кадры), Seconds (Секунды) или SMPTE (временной код СМПТЕ). Если вы выберете опцию SMPTE, то единицы будут отображаться в виде Минуты:Секунды:Кадры.
Кроме единиц анимации вы можете заметить на временной шкале цветные маркеры. Синий маркер называется маркером текущего положения и отмечает текущую позицию в анимации. Перемещая этот маркер по временной шкале, вы меняете текущее положение, при этом соответствующим образом перемещается бегунок в панели Animation.
Чтобы установить маркер на точное положение какого-либо кадра, щелкните по нему правой кнопкой и выберите в контекстном меню опцию Go to Frame (Перейти к кадру). В появившемся диалоговом окне укажите номер требуемого кадра и нажмите ОК. Кроме того, вы можете перемещать маркер текущего положения на первый, последний, предыдущий, последующий кадр аналогично бегунку панели Animation, выбирая в контекстном меню соответствующую команду или используя перечисленные выше сочетания клавиш.
Два зеленых маркера ограничивают область просмотра. На временной шкале область просмотра обозначена светло-зеленой полосой. Перемещая эти маркеры, вы можете регулировать величину и положение области просмотра. Так же, как и для маркеров текущего времени, вы можете использовать контекстное меню для точной настройки положения маркеров.
Вы можете создавать собственные маркеры, которые будут выполнять роль меток и облегчать навигацию по временной шкале и точную установку ключевых кадров. Для создания маркера вы можете использовать команду New Marker (Новый маркер), которая доступна в контекстных меню при щелчке по временной шкале, областях списка объектов и треков, или в меню окна Timeline File > New Marker (Файл > Новый маркер) - Рисунок 6.31.
Вы можете организовать ваше рабочее
Рисунок 6.27 Вы можете организовать ваше рабочее пространство и работу с анимацией и другими инструментами с помощью этих кнопок
С их помощью и с помощью кнопок, расположенных под ними, вы можете организовать ваше рабочее пространство и работу с анимацией и другими инструментами.
Когда сцена содержит множество объектов, которые можно разбить на несколько функциональных групп, удобно это делать с помощью слоев. Вы можете поместить в слой объект, группу объектов, трек, последовательность и отдельные ключи. Так, например, вы можете поместить анимируемые совместно объекты в один слой и отключить отображение других объектов, освободив, таким образом, рабочее пространство.
Каждый слой имеет собственный цвет, обозначенный в цветном прямоугольнике. Под ним расположена кнопка в виде глаза для включения и отключения отображения слоя в окне временной шкалы. При щелчке по ней глаз закрывается, и слой становится невидимым. Ниже находится кнопка в виде замка, позволяющая запирать и отпирать слои. При запирании слоя объекты, содержащиеся в нем, не могут быть выделены или отредактированы.
Чтобы поместить объект в слой, необходимо выделить его и вызвать меню окна Timeline команду Layer > Color Selection > Layer 1...8 (Слой > Выбор цвета > Слой 1...8) - Рисунок 6.28.
Вы можете создать сплайн который
Рисунок 6.69 Вы можете создать сплайн, который будет затем преобразован в траекторию объекта
Для того чтобы задать объекту сплайновую анимацию, поместите его в окно Timeline, щелкнув по нему правой кнопкой и выбрав в контекстном меню Show Tracks. После этого выделите его и вызовите команду Object > Spline to Position Track (Объект > Сплайн в трек положения) - Рисунок 6.70.
Выберите вид камеры
Рисунок 6.85 Выберите вид камеры
Выбор сплайна для трека
Рисунок 6.76 Выбор сплайна для трека
Вызов окна Timeline
Рисунок 6.25 Вызов окна Timeline
Окно состоит из нескольких областей, выполняющих отдельные функции. В верхней части окна находятся выпадающие меню, содержащие основные команды по настройке анимации и работе с окном.
Справа от выпадающих меню расположены две кнопки, аналогичные кнопкам панорамирования и масштабирования окон проекции. Функции их также похожи, только направлены они на область, содержащую последовательности. Часто бывает, что эта область насыщена ключами или имеет большую протяженность. В таких случаях вы можете растянуть какой-либо участок нажав на кнопку, удерживая кнопку мыши нажатой и перемещая ее вправо или влево.
Для перемещения по области последовательностей удерживайте нажатой кнопку панорамирования. Так же, как и при работе с окнами проекции вы можете использовать кнопки 1 и 2 для панорамирования и масштабирования соответственно. Кроме того, для настройки отображения этой области вы можете использовать меню View (Вид), которое содержит следующие опции (Рисунок 6.26):
Задайте сжатие ящика на начальном участке
Рисунок 6.17 Задайте сжатие ящика на начальном участке
Заставим этот немного вытянутый
Рисунок 6.9 Заставим этот немного вытянутый вверх ящик подпрыгнуть на довольно большую высоту
Реклама: Создание - PR - Софт
- Реклама
- Виды рекламы
- Реклама в СМИ
- Интернет реклама
- Создание рекламы
- Рекламные формы
- Русская реклама
- Рекламный софт
- QuarkXPress и реклама
- Publisher и реклама
- Adobe InDesign и реклама
- Adobe PageMaker
- Public Relations (PR)
- Русский PR
- Видео в DivX для PR
- Софт для звука и музыки для PR
- Создание звука для PR
- История музыки для PR