Кабанцева Н. Г. - Страховое дело

ВВЕДЕНИЕ
Страхование - одна из древнейших экономических категорий общественных отношений, последовательно развивавшаяся в разных экономических формациях и получившая наиболее полную реализацию в современных рыночных условиях. Именно рыночная экономика создает наиболее благоприятные условия для развития страховых отношений, так как негосударственный сектор экономики нуждается во всеобщей страховой защите.
Страхование, с одной стороны, позволяет юридическим и физическим лицам обезопасить себя от последствий возможных рисков путем возмещения ущерба, с другой стороны, служит одним из способов концентрации накоплений и эффективного их использования. Другими словами, страхование повышает инвестиционный потенциал государства, обеспечивает решение проблем социального и пенсионного обеспечения, способствует поддержанию достойного уровня жизни граждан.
Страхование, являющееся в настоящее время наиболее динамично развивающейся отраслью российской экономики, обладает своей спецификой, своей системой законов, закономерностей и тенденций, которые, в свою очередь, определяют методы организации, планирования и управления страховыми процессами, а также содержание дисциплины "Страховое дело".
Эта дисциплина охватывает вопросы теории и практики организации страховых операций, формирования и использования страховых фондов, правового обеспечения страхования, экономики и финансовых основ страхового дела и т.д.
Целями учебной дисциплины "Страховое дело" является формирование у студентов целостной системы знаний о страховом процессе и организации страхового дела на основе теоретического и практического материала, обобщения законодательных и нормативных документов.
Изучение дисциплины позволяет студентам приобрести знания о конкретных видах страхования, особенностях их проведения, основах формирования и развития российского страхового рынка, зарубежной практики организации страховых операций и т.д.
Учебное пособие предназначено для аудиторных и самостоятельных занятий студентов. Оно подготовлено в соответствии с требованиями Государственного образовательного стандарта, его материал может быть использован при изучении курса вне зависимости от формата учебных планов, то есть количества часов, отводимых для его освоения.
Структура учебного пособия предусматривает ознакомление с теорией вопроса и заданиями для самостоятельной работы, предусматривающей последующий контроль знаний в форме тестов, задач.
ЭКОНОМИЧЕСКАЯ СУЩНОСТЬ СТРАХОВАНИЯ
1.1. Сущность страхования и его функции в современной экономике
Страхование - один из важнейших экономических институтов, который существовал в разных экономических формациях. Идея объединения заинтересованных лиц по возмещению материального (имущественного) ущерба путем его солидарной раскладки между участниками объединения возникла еще в XVIII в. до нашей эры. Страховые отношения, закрепленные в письменном договоре страхования как гражданско-правовая сделка, известны по крайней мере с эпохи позднего Средневековья. Тогда благодаря великим географическим открытиям заметно расширились горизонты морской международной торговли. Предпринимателям потребовались крупные капиталы, чтобы использовать открывшиеся возможности. Наиболее примитивной формой раскладки ущерба было натуральное страхование, которое по мере развития товарноденежных отношений уступило место страхованию в денежной форме. Использование денег в процессе раскладки ущерба в значительной степени упростило и расширило возможности проведения страховых операций. Страхование превратилось в универсальное, эффективное средство по защите имущественных интересов физических и юридических лиц при наступлении определенных неблагоприятных событий - страховых случаев. Погашение ущерба осуществлялось за счет выплат из денежных фондов, сформированных из уплачиваемых страхователями страховых взносов. Исторически возникнув в связи с необходимостью обеспечить компенсации убытков, не подлежащих переложению на других лиц, страхование претерпело в ходе своего длительного развития существенные изменения и распространяется сейчас на многие случаи, когда наступление убытков связано с гражданско-правовой ответственностью их причинителя.
Наиболее полно страхование реализуется в условиях рыночной экономики, так как наряду с удовлетворением насущной фундаментальной потребности человека в обеспечении безопасности оно становится важнейшим источником концентрации накоплений физических и юридических лиц и эффективного их использования. Страхование повышает инвестиционный потенциал государства, способствует росту благосостояния нации, позволяет решать проблемы социального и пенсионного обеспечения.
В современных условиях развития экономики страхование является наиболее динамично развивающейся отраслью. Развитие данного вида услуг обусловлено развитием негосударственного сектора хозяйства, нуждающегося во всеобъемлющей страховой защите.
Задачей страхования является обеспечение непрерывности, бесперебойности и сбалансированности общественного воспроизводства, то есть в обеспечении социальной и экономической стабильности в обществе за счет полноты и своевременности возмещения ущерба; участии временно свободных средств страхового фонда в инвестиционной деятельности страховых организаций.
Страхование представляет собой систему экономических отношений, включающую совокупность форм и методов формирования целевых фондов денежных средств и их использования на возмещение ущерба при различных непредвиденных неблагоприятных явлениях (рисках), а также на оказание помощи гражданам при наступлении определенных событий в их жизни.
Это особый вид экономической деятельности, связанный с перераспределением риска нанесения ущерба имущественным интересам среди страхователей и осуществляемый специализированными организациями (страховщиками), обеспечивающими аккумуляцию страховых взносов, формирование страховых резервов и осуществление страховых выплат при возникновении ущерба (наступлении страхового случая).
Страхование является частью системы финансовых отношений общества, так как связано с формированием и использованием страховых денежных фондов.
Предоставление страховой защиты - это вид финансовых услуг, которые производят и продают страховые организации.
Главными предпосылками страхования как финансовой услуги являются:
1) наличие рискового сообщества;
2) осуществление страховой выплаты только при условии наступления страхового случая;
3) страхование только определенных рисков, ущерб от наступления которых подлежит денежной оценке.
Рисковое сообщество - это определенное количество лиц или хозяйственных единиц, подверженных одному и тому же риску. Лица, принадлежащие одному рисковому сообществу, являются потенциальными страхователями.
Вторая предпосылка означает, что право на страховую выплату страхователь получает только при наступлении страхового случая, что обеспечивает сохранение страхового фонда в интересах всех его участников.
Третья предпосылка означает, что страхованию подвержены только те риски, ущерб от наступления которых можно оценить в денежной форме.
Вместе с тем страхование имеет ряд особенностей, отличающих его от других финансовых категорий:
- возникновение денежных перераспределительных отношений, обусловленных наличием страхового риска как вероятности и возможности наступления страхового случая, способного нанести материальный или иной ущерб;
- замкнутые перераспределительные отношения между его участниками, связанные с солидарной раскладкой суммы ущерба;
- создание денежного страхового фонда целевого назначения, формируемого за счет фиксированных взносов участников страхования;
- создание запасного фонда как источника возмещения чрезвычайного ущерба в неблагоприятный период;
- возвратность мобилизованных в страховой фонд платежей;
- вероятностный характер страховых отношений.
Экономическими признаками страхования как метода управления рисками и метода формирования страхового фонда являются:
- передача риска другому лицу;
- возмездность, предполагающая уплату страховых взносов за принятие риска;
- ограниченный перечень рисков, подчиняющихся статистически вероятным распределениям убытков;
- замкнутый характер распределения убытков;
- эквивалентность во времени и в пространстве между страховыми взносами и страховыми выплатами;
- уплата страховых премий и выплата страховых компенсаций в денежной форме;
- наличие специализированной организации, созданной в целях страхования.
В ряду основополагающих принципов страхования следует различать экономические принципы функционирования системы страхования и принципы осуществления страховых правоотношений (табл. 1).
|
Таблица 1. Принципы страхования |
Экономические
принципы
страхования |
1. Принцип наличия страхового интереса. |
|
2. Принцип страхуемости риска. |
|
3. Принцип эквивалентности. |
Принципы
осуществления
страховых
правоотношений |
1. Принцип наивысшего доверия сторон. |
|
2. Принцип выплаты возмещения в размере действительного убытка. |
|
3. Принцип наличия причинно-следственной связи убытка и события, его вызвавшего. |
|
4. Принцип контрибуции. |
|
Принцип наличия имущественного интереса. Согласно общему правилу, то есть, независимо от отрасли страхования, страховой интерес должен присутствовать на момент заключения договора (кроме страхования грузов) или заинтересованное лицо должно иметь страховой интерес на момент наступления страхового случая (транспортное страхование грузов).
Статья 928 ГК РФ содержит перечень интересов, в отношении которых не допускается страхование. В частности:
1) противоправные интересы;
2) убытки от участия в играх, лотереях и пари;
3) расходы, к которым лицо может быть принуждено в целях освобождения заложников.
Кроме того, объектом страхования не может выступать:
1) риск ответственности за нарушение договора, если это риск не самого страхователя (п. 2 ст. 932 ГК РФ);
2) предпринимательский риск лица, который не является страхователем (ст. 933 ГК РФ);
3) риск утраты (повреждения, уничтожения) имущества при отсутствии у страхователя интереса в сохранении данного имущества.
Принцип страхуемости риска. Риск лежит в основе страхования и определяется как вероятность распределения результата хозяйственной деятельности и жизнедеятельности субъекта в областях благоприятных и неблагоприятных отклонений. Другими словами, риск сводится к вероятностному распределению ущербов. Выделяют общие критерии страхуемости риска:
1) случайный характер событий (факторов), повлекших возникновение ущерба;
2) возможность экономической оценки риска;
3) однозначность выделения (идентификации) риска;
4) однородность и множественность рисков;
5) субъективность риска.
Случайный характер событий (факторов), повлекших возникновение ущерба, - это первый критерий, который определяет решение страховщика, поддается ли данный риск страхованию. Случайный характер проявляется в неизвестности самого факта (например, в страховании ответственности) и (или) времени возникновения ущерба (например, страхование жизни).
Возможность экономической оценки риска означает, что последствия реализации риска должны быть объективно измеримы, т.е. должна существовать возможность количественной характеристики вероятностного распределения ущерба, а также возможности оценить максимальный ущерб от реализации риска.
Однозначность выделения (идентификации) риска означает, что риски (опасности), принимаемые на страхование, должны иметь четкое определение в договоре страхования. Идентификация может быть достигнута за счет формирования структуры страховой защиты, то есть поименования опасностей, или на основе страхования "от всех рисков".
Однородность и множественность рисков. Чтобы риск поддавался страхованию, необходимо отнести его к какой-либо категории однородных "похожих" рисков. Именно этот факт позволяет применять теорию и практику вероятностного распределения ущербов.
Субъективность риска. Данный критерий предполагает, что риск должен иметь воздействие на результаты конкретного субъекта, чьи имущественные интересы приняты на страхование.
Принцип эквивалентности. Данный принцип означает, что за определенный отрезок времени, как правило период страхования, должно достигаться экономическое равенство между общей суммой страховой нетто-премии, уплаченной конкретным страхователем за тарифный период, и совокупной суммой возмещения, выплаченной страховщиком в связи с наступлением страхового случая.
В доктрине и практике реализации страховых правоотношений выделяют следующие принципы:
- принцип наивысшего доверия сторон;
- принцип выплаты страхового возмещения в размере действительного убытка;
- принцип наличия причинно-следственной связи убытка и события, его вызвавшего;
- принцип контрибуции;
- принцип суброгации.
Принцип наивысшего доверия сторон заключается в обязанности сторон страхового договора раскрывать друг другу все существенные обстоятельства, имеющие к нему отношение. При этом существенными признаются те обстоятельства, которые четко обозначены страховщиком в стандартной форме договора (страхового полиса) или запрошены в письменной форме. Письменным запросом, как правило, является письменное заявление (заявление-вопросник) на страхование, заполняемое страхователем до заключения договора страхования. Последствия нарушения данного принципа могут привести к требованию страховщика считать договор страхования недействительным (п. 2 ст. І79 ГК РФ).
Принцип выплаты страхового возмещения в размере действительного убытка означает, что выплачиваемое страховщиком возмещение должно вернуть страхователя, потерпевшего ущерб, точно в такое же финансовое положение, в каком он был до наступления ущерба. Другими словами, страхование не может быть источником извлечения выгоды.
Принцип наличия причинно-следственной связи убытка и события, его вызвавшего. Событие, на случай наступления которого проводится страхование, является одним из существенных условий договора страхования. Важна четкая формулировка причины, вызвавшей наступление страхового события, а также разделение фактической и непосредственной причины его наступления.
Принцип контрибуции призван контролировать распределение суммы возмещения между страховщиками при двойном и многократном страховании таким образом, чтобы страхователь не смог дважды или несколько раз получить возмещение по одному и тому же событию. Говорить о применимости принципа контрибуции возможно, если существует по меньшей мере два полиса:
- защищающих один и тот же страховой интерес;
- в отношении одного и того же предмета страхования;
- об одной и той же опасности.
Статья 951 ГК РФ также закрепляет данный принцип. Так, если страховая сумма, указанная в договоре имущественного страхования, превышает страховую стоимость в результате страхования одного и того же объекта у двух или нескольких страховщиков, договор считается ничтожным в той части страховой суммы, которая превышает страховую стоимость.
Принцип суброгации представляет собой продолжение принципа наивысшего доверия сторон договора страхования. Он предполагает переход к страховщику, выплатившему возмещение страхователю, права требования в пределах выплаченной суммы, которое последний имеет к виновнику убытка. В рамках указанного права страхователь обязан передать страховщику все документы и доказательства, а также сообщить ему все сведения, необходимые для осуществления страховщиком перешедшего к нему права требования.
Основополагающие принципы страхования в целом и реализация страховых правоотношений нашли свое законодательное закрепление в российском законодательстве. К таковым можно отнести:
- принцип наличия страхового интереса (ст. 929 Гражданского кодекса содержит понятие имущественного интереса как объекта страхования);
- принцип предоставления полной и всеобъемлющей информации о риске в широком толковании этого принципа (содержится в ст. 944 Гражданского кодекса);
- принцип пропорционального возмещения (ст. ст. 949 и 951 Гражданского кодекса);
- принцип наличия причинно-следственной связи между страховым событием и убытком, причиненным предмету страхования (ст. ст. 929 - 934 Гражданского кодекса);
- принцип суброгации (ст. 965 Гражданского кодекса).
Сущность, общественное назначение любой экономической категории, в том числе и страхования, можно проследить на примере функций, выполняемых этой категорией. В теории отечественного страхования существуют различные подходы к определению количества и содержания функций страхования. В частности, одни авторы считают, что страхованию присущи рисковая, предупредительная, сберегательная, контрольная, социальная функции. Другие в качестве функций страхования выделяют формирование специализированного страхового фонда денежных средств; возмещение ущерба и личное материальное обеспечение граждан; предупреждение страхового случая и минимизацию ущерба. Рассмотрим последовательно каждую из них.
Функция формирования специализированного страхового фонда денежных средств как платы за риски, принимаемые на ответственность страховщиками, является одной из важнейших функций страхования. Она реализуется в системе запасных и резервных фондов, обеспечивающих стабильность страхования, гарантию выплат и возмещений. Специализированный страховой фонд может формироваться как в обязательном, так и в добровольном порядке. В процессе выполнения данной функции страховщики решают проблемы инвестиций временно свободных средств в банковские и другие финансовые структуры (вложение средств в недвижимость, ценные бумаги и т.д.).
Функция возмещения ущерба и личное материальное обеспечение граждан отражает сущность, природу страхования как экономической категории. Посредством этой функции получает реализацию полнота страховой защиты. Следует, однако, отметить, что в практике страхования существуют определенные условия (ограничения) выполнения данной функции. А именно право на возмещение имущественного ущерба или право на страховую выплату имеют только те физические и юридические лица, которые участвовали в формировании страхового фонда. Порядок возмещения ущерба определяется страховщиками исходя из условий договоров страхования и регулируется государством через систему лицензирования. Страховое возмещение обычно направляется на восстановление частично поврежденных или полностью утраченных материальных ценностей.
Необходимо понять, выгода лиц, застраховавших свои имущественные интересы, заключается в том, что при наличии страховой защиты им не потребуется в ограниченный отрезок времени заниматься поиском денежных средств для компенсации потерь. Заключив договор страхования и регулярно уплачивая сравнительно небольшие взносы, участники страхования получают гарантию страховой защиты.
Предупредительная функция страхования проявляется в двух аспектах. Во-первых, часть получаемых взносов по заключенным договорам страхования страховщики направляют на формирование резервов предупредительных мероприятий, или фонда превенций. Аккумулируемые средства из этих резервов используются для финансирования мер, направленных на предотвращение возникновения страхового случая (аварий, пожаров, несчастных случаев и т.д.). Такие мероприятия позволяют снизить риск наступления страхового случая или отчасти минимизировать ущерб, что, с одной стороны, выгодно страхователям, у которых снижается риск возникновения страхового случая, а с другой - страховщикам, которые несут меньше затрат на возмещение убытков.
Во-вторых, страховые компании требуют от страхователей осуществления определенных мер, направленных на снижение вероятности наступления страхового случая, от которого застрахован клиент.
Существование рисковой функции страхования обусловлено наличием риска. Именно в рамках действия рисковой функции происходит перераспределение денежной формы стоимости среди участников страхования. Эта функция раскрывает вероятностный характер нанесения ущерба имуществу в результате стихийных бедствий и других непредвиденных событий, а также угрозы нанесения ущерба жизни и здоровью личности.
Сберегательная функция присуща только долгосрочным видам страхования, а именно личному страхованию (страхование жизни, рентное страхование и т.д.). Она позволяет накопить в счет заключенного договора страхования заранее обусловленную сумму (страховую сумму) денежных средств. Страховая сумма формируется за счет периодического поступления страховых взносов (премий), уплачиваемых страхователем.
Контрольная функция страхования заключается в обеспечении строго целевого формирования и использования средств страхового фонда на основании законодательства, регулирующего страховую деятельность. Осуществление контрольной функции реализуется через финансовый контроль за законностью проведения страховых операций страховыми компаниями.
Социальная функция страхования проявляется в нескольких аспектах. Во-первых, при наличии соответствующей страховой защиты страховщики выплачивают страховое возмещение застрахованным лицам при утрате трудоспособности, наступлении инвалидности в результате несчастных случаев и заболеваний в виде финансирования лечения и реабилитации потерпевших. В случае повреждения имущества граждан, выплачивая возмещение, страховщики способствуют сохранению достигнутого ими уровня материального достатка. Таким образом, страхование играет роль стабилизатора уровня жизни граждан.
Во-вторых, в последнее время существенно возрастает роль страхования в пенсионном обеспечении. Договоры пенсионного страхования, заключаемые за собственный счет граждан или средства их работодателей, с одной стороны, могут повысить уровень пенсий, а с другой -снижают финансовую нагрузку на государство.
В-третьих, страховые компании являются работодателями. В странах с рыночной экономикой сектор страхования обеспечивает большое количество рабочих мест.
Страховщики осуществляют, как правило, два вида деятельности: собственно страхование и инвестиционную деятельность, обусловленную тем, что возникает разрыв во времени в оплате заключенного договора и использовании средств, предназначенных для возмещения ущерба или компенсации в договорах личного страхования. Следовательно, страхование выполняет инвестиционную функцию.
1.2. Страховой фонд, формы его организации
Обязательным элементом общественного воспроизводства является страховой фонд. Он представляет собой особую форму резерва материальных и денежных средств для покрытия чрезвычайного ущерба, причиняемого обществу стихийными бедствиями, техногенными катастрофами и различного рода случайностями.
Источниками формирования фонда служат платежи юридических и физических лиц, взимаемые как в добровольном порядке, так и в обязательной форме.
Теория страхового фонда является основополагающей категорией современной российской теории страхования. В эпоху социализма господствующей теорией была теория страхового фонда. Она представляет собой совокупность научных взглядов К. Маркса, согласно которым источником образования страхового фонда служит прибавочная стоимость. Эта теория получила свое развитие в "Капитале", где утверждалось, что страховой фонд нельзя заранее отнести ни к фонду накопления, ни к фонду потребления и служит ли он фактически фондом накопления или только покрывает пробелы воспроизводства - зависит от случайности. Отсюда делался вывод, что расходы на страхование, другими словами - на формирование страхового фонда, должны покрываться за счет прибавочной стоимости. "Необходимо, - указывает К. Маркс, - чтобы всегда имело место добавочное производство, то есть производство в более широком масштабе, чем требуется для простого возмещения и воспроизводства существующего богатства... для того, чтобы иметь в распоряжении средства производства для устранения последствий тех чрезвычайных разрушений, которые называются случайностями и силами природы".
Амортизационная теория страхового фонда - это совокупность научных взглядов, возникших на рубеже XIX - XX вв., согласно которым источником образования страхового фонда являются издержки производства. Основные идеи амортизационной теории страхового фонда были в наиболее общей форме сформулированы и научно обоснованы немецким ученым Адольфом Вагнером. Согласно идее А. Вагнера, страховой фонд создается путем постепенного перехода части стоимости средств производства на готовый продукт. Амортизационная теория характеризует закономерный процесс постепенного снашивания любого имущества. Автор указывал на то, что страхование отражает лишь общую вероятность наступления ущерба, которую нельзя заранее относить к каким-либо объектам.
Учение К. Маркса о страховом фонде, как отмечалось выше, было наиболее востребовано и получило практическое воплощение в бывшем СССР и странах социалистического содружества. В настоящее время это учение утратило актуальность в связи с обратным процессом -демонополизацией страхового дела и восстановлением страхового рынка в рамках нового геополитического пространства.
По современным научно-теоретическим представлениям, страховой фонд - это средства, изъятые из национального дохода и совокупного общественного продукта. И абсолютный размер страхового фонда указывает на размер потерь, которые несет общество в результате ущерба, покрываемого страхованием.
Понятие общенационального страхового фонда может иметь два толкования. Во-первых, как совокупность всех страховых фондов и резервов, сформированных в обществе; во-вторых, как совокупность средств, формируемых в целях обеспечения страховой защиты методом страхования.
В первом случае - это совокупность государственных резервов на случай чрезвычайных ситуаций, страховых фондов страховых организаций в национальной экономике, фондов социального и пенсионного страхования, индивидуальных резервов субъектов хозяйственной деятельности и граждан на случай непредвиденных неблагоприятных ситуаций.
Во втором - это ряд организационных форм, включающих:
- государственные страховые фонды;
- фонды самострахования;
- фонды страховых компаний.
Государственные страховые фонды формируются как фонды социальной поддержки населения за счет обязательных платежей граждан и юридических лиц. Средства этих фондов используются в строгом соответствии с установленными нормативами и при наличии определенных условий (наступление нетрудоспособности, старости и т.п.).
Фонд самострахования - это, как правило, децентрализованный, организационно обособленный фонд преимущественно в виде натуральных запасов хозяйствующего субъекта. Вместе с тем возможна и денежная форма фонда самострахования. Фонд дает возможность преодолеть временные затруднения в процессе производства.
В аграрном секторе экономики с помощью механизма самострахования образуются семенной, фуражный и другие натуральные фонды, призванные смягчить или устранить отрицательное воздействие природно-климатического фактора на результаты деятельности хозяйств.
Фонды самострахования создаются на предприятиях и в домашних хозяйствах на добровольной основе. Исключение составляют лишь акционерные общества, которым Федеральным законом "Об акционерных обществах" предписано создание резервных фондов (15% от уставного капитала).
В условиях рынка с помощью фонда самострахования предприятия и другие хозяйствующие субъекты стремятся обеспечить себе устойчивое развитие, возможность работать без финансовых и производственных срывов.
Самострахование имеет как положительные, так и отрицательные стороны; рассмотрим некоторые из них.
Преимущества самострахования:
а) отчисления в фонд самострахования, как правило, ниже, так как отсутствуют расходы на комиссионные, административные расходы и прибыль;
б) доходы от инвестирования средств фонда остаются у страхователя. Их можно использовать для увеличения фонда или для последующего уменьшения отчислений в этот фонд;
в) существует непосредственный стимул уменьшения риска потерь;
г) отсутствуют споры со страховщиками по вопросу претензий;
д) расходы страхователя на самострахование не увеличиваются, так как они не подвержены внешним влияниям;
е) самострахование присуще крупным организациям, которые, как правило, располагают квалифицированным страховым персоналом для управления фондом;
ж) прибыль от деятельности фонда поступает в распоряжение страхователя.
Недостатки самострахования:
а) катастрофический убыток может привести не только к прекращению деятельности самого фонда, но и к банкротству самого страхователя;
б) капитал должен быть использован на краткосрочные и ликвидные инвестиции, что, возможно, не обеспечит высокой доходности, какую дает широкий спектр направлений инвестиций, доступный для страховой организации;
в) получаемые статистические данные по страховым претензиям недостаточны, чтобы сделать точный прогноз в отношении будущих расходов по претензиям;
г) взносы в фонд нельзя рассматривать как средства, не подлежащие налогообложению, в то время как в отношении страховых премий это считается допустимым;
д) нарушается один из основных принципов страхования - принцип передачи риска.
Фонды страховых организаций (компаний) образуются на основе передачи им функций страхования со стороны клиентов. Это коллективные страховые фонды, создаваемые на основе страховых взносов заинтересованных лиц, управляемые профессионалами и обеспечивающие страховую защиту от конкретных рисков. Источниками страхового фонда коммерческой страховой организации являются:
а) уставный капитал страховой организации, состоящий из вкладов учредителей (акционеров) страховой компании;
б) поступления страховых взносов по договорам страхования и перестрахования;
в) доходы от инвестиций страховых резервов и свободных собственных средств;
г) иные доходы от деятельности страховщиков, не запрещенной законодательством.
В современных условиях страховой фонд страховщиков формируется только в денежной форме. Расходование средств фонда производится на конкретные цели - на возмещение ущерба и выплату страховых сумм в соответствии с установленными страховщиками правилами и условиями страхования. Объем денежных ресурсов фонда, необходимых для выплаты страхового возмещения и страховых сумм, определяется на основе статистики, эмпирических прогнозов, теории вероятностей. Чем больше число участников фонда, тем более достоверными будут показатели, определяющие объем его финансовых ресурсов. В рамках страхового фонда страховщиков достигается довольно высокая эффективность использования денежных средств, имеющихся в их распоряжении. Убытки в данном случае как бы раскладываются на всех участников страхового фонда, происходит значительное перераспределение средств, что в конечном итоге приводит к их большей маневренности и оборачиваемости.
1.3. Основные понятия и термины страхования
Совокупность понятий и терминов, применяемых в страховании, составляет профессиональную страховую терминологию. Каждый страховой термин определяет характерные черты и содержание какой-либо группы страховых отношений. В наиболее общей форме всю совокупность страховых терминов можно свести в четыре группы (рис. 1).
|
I |
группа |
|
|
Понятия и термины, |
выражающие |
|
наиболее общие |
условия |
страхования |
II группа
III группа
Термины, связанные / Группировка \ Термины, связанные с процессом \ страховых / с процессом
\терминов / \ /
\ /
расходования
страхового
фонда
формирования
страхового
фонда
IV группа
Основные международные термины
Рис. 1. Группировка терминов и понятий страхования
Первая группа страховых отношений включает те, которые связаны с проявлением специфических страховых отношений большинства участников страхования. Они ограничиваются рамками национального страхового рынка.
Страхователь - физическое или юридическое лицо, осуществляющее имущественное или личное страхование и уплачивающее за это положенные взносы (премии) страховщику согласно договору.
Страховщик - юридическое лицо любой организационно-правовой формы, созданное для проведения страхования, перестрахования, взаимного страхования и имеющее лицензию на право проведения этой деятельности.
Застрахованный - лицо, на имя которого заключен договор личного страхования.
Выгодоприобретатель - физическое лицо, назначенное страхователем по условиям договора в качестве получателя страховой суммы.
Объект страхования - не противоречащие законодательству РФ имущественные интересы:
- связанные с жизнью, здоровьем, трудоспособностью и пенсионным обеспечением страхователя или застрахованного лица (личное страхование);
- связанные с владением, пользованием, распоряжением имуществом (имущественное страхование);
- связанное с возмещением страхователем причиненного им вреда личности либо имуществу физического или юридического лица (страхование ответственности).
Страховая ответственность - обязанность страховщика выплатить страховую сумму или страховое возмещение. Устанавливается законом или договором страхования.
Страховой интерес - мера материальной заинтересованности физического или юридического лица в страховании.
Страховая сумма - денежная сумма, в которой страхуется объект при заключении страхового договора; основной элемент договора, определяющий размер страхового обеспечения при наступлении страхового события.
Страховой полис (свидетельство) - документ установленного образца, выдаваемый страховщиком страхователю в удостоверение заключенного договора страхования и содержащий его условия; представляется после уплаты разового или первого взноса.
Договор страхования - соглашение (юридическая сделка) между страховщиком и страхователем, регулирующее их взаимные обязательства в соответствии с условиями данного вида страхования.
Вторая группа терминов связана прежде всего с формированием страхового фонда в рамках национального страхового рынка.
Страховая премия - плата за страховой риск страхователя страховщику в силу закона или договора страхования; определяется исходя из тарифной ставки, страховой суммы, срока страхования и других факторов.
Страховой тариф - брутто-ставка в денежном выражении или в процентах со 100 единиц страховой суммы. Основу тарифной ставки составляет нетто-ставка, которая предназначена исключительно для выплат страхового возмещения и страховых сумм. В составе брутто-ставки, кроме нетто-ставки, имеется нагрузка, предназначенная для покрытия расходов на ведение дела, предупредительных мероприятий, получения прибыли и др.
Страховая оценка - термин имущественного страхования. Под страховой оценкой понимается определение стоимости объектов для целей страхования.
Страховое обеспечение - уровень страховой оценки по отношению к стоимости имущества, принятой для целей страхования. В практике отечественного страхования используется шесть систем страховой ответственности: система пропорциональной ответственности, система первого риска, система предельной ответственности, система действительной стоимости, система восстановительной стоимости, система дробной части.
Страховая стоимость - действительная (фактическая) стоимость объекта страхования.
Страховой взнос - плата страхователя за страхование, которую он обязан внести страховщику в соответствии с договором страхования или законом.
Страховой портфель - совокупность страховых взносов (премий, платежей), принятых данной страховой компанией, или число заключенных и оплаченных договоров.
Лимит страхования - максимальная денежная сумма, на которую можно застраховать материальные ценности и страховую ответственность.
Инвестиции - вложения средств страховщика в непроизводственную сферу с целью получения прибыли. Видами инвестиций страховщика являются денежные средства на депозитах, в ценных бумагах и т.д.; движимое имущество, авторские права и т.д.
Третья группа состоит из терминов, связанных с процессом расходования, распределения средств страхового фонда. Право расходования средств страхового фонда закреплено законодательно за страховщиком. Эти расходы имеют целевой характер и предназначены на выплату страховых сумм и страхового возмещения.
Страховой случай - событие, при наступлении которого в силу закона или договора страховщик обязан выплатить страховое возмещение (страховую сумму).
Страховые резервы - специальные фонды, которые образуются из страховых взносов и расходуются в первую очередь для осуществления страховых выплат, формируются в зависимости не от доходов, а от обязательств страховщика.
Страховое событие - потенциально возможное причинение ущерба объекту страхования.
Убыток страховой - а) подлежащий возмещению страховщиком ущерб, причиненный объекту страхования при наступлении страхового случая; б) установленный факт наступления страхового случая (реализация страхового риска).
Убыточность страховой суммы - экономический показатель деятельности страховщика, характеризующий соотношение между выплатами страхового возмещения и страховой суммой. Позволяет сопоставить расходы и выплаты с объемом ответственности страховщика.
Франшиза - условия договора страхования, предусматривающие освобождение страховщика от возмещения части убытков, не превышающих определенного размера.
Четвертая группа страховых отношений связана с функционированием международного страхового рынка. Их содержание закреплено в нормах международного права и регулируется рядом международных договоров.
Абандон - отказ страхователя от своих прав на застрахованное имущество в пользу страховщика с целью получения от него полной страховой суммы.
Аддендум - письменное дополнение к ранее заключенному договору страхования и перестрахования, в котором содержатся согласованные между сторонами изменения ранее оговоренных условий.
Андеррайтер - лицо, уполномоченное страховой компанией принимать на страхование риски, определять тарифные ставки и конкретные условия договора.
Аннуитет - договор, по которому страхователь сразу или по частям платит страховщику страховые взносы, а потом страховщик в течение определенного срока выплачивает страхователю некоторую гарантированную сумму. Используется при страховании ренты и пенсии.
Бонус - скидка со страхового платежа или возврат части денег (поощрение) за предотвращение страхователем страхового случая.
Бордеро - документально оформленный перечень рисков, принятых к страхованию и подлежащих перестрахованию. Содержит их подробную характеристику.
Дисклоуз - норма страхового права, предусматривающая обязанность страхователя немедленно поставить в известность страховщика (сюрвейера) о любых фактах (рисковых обстоятельствах), характеризующих объект страхования, имеющих существенное значение для изменения степени риска, принятого на страхование.
Диспашер - специалист в области международного морского права, составляющий расчеты по распределению расходов по общей аварии между судном, грузом и фрахтом.
Риторно - удержание страховщиком части ранее оплаченной страхователем премии при расторжении договора страхования без уважительной причины.
Сюрвейер - эксперт, осуществляющий по просьбе страховщика или страхователя осмотр судов и грузов и дающий заключение об их состоянии.
Слип - высылаемый перестрахователем потенциальным перестраховщикам документ, предложение на перестрахование.
Тантьема - комиссия (вознаграждение) с прибыли перестраховщика перестрахователю за предоставление участия в перестраховочных договорах.
Шомаж - страхование потери прибыли и других финансовых потерь, связанных с приостановкой производства в результате наступления страхового случая.
1.4. Классификация страхования
Классификация страхования представляет собой научную систему деления страхования на сферы деятельности, отрасли, подотрасли и виды, звенья которых располагаются так, что каждое последующее звено является часть предыдущего. В основе такого деления лежат различия в объектах страхования, категориях страхователей, объеме страховой ответственности и форме проведения страховых операций.
Отрасль страхования - это звено классификации страхования, характеризующее в широком смысле слова страхование жизни и здоровья человека, материальных ценностей, обязательств страхователя перед третьими лицами. Исходя из объектов страхования различают две отрасли страхования: личное, имущественное.
Подотрасль страхования (вид страховой деятельности) - это совокупность видов страхования близких по содержанию и происхождению имущественных интересов от характерных для них страховых рисков (опасностей).
Разновидность страхования - это страхование однородных объектов в определенном объеме страховой ответственности.
По российскому страховому законодательству выделяют две отрасли страхования: личное, имущественное - и 23 лицензируемых вида деятельности в рамках этих отраслей (ст. ст. 4, 32.9 Закона РФ "Об организации страхового дела в РФ").
Личное страхование имеет своим объектом защиту имущественных интересов граждан, связанных с жизнью, здоровьем, трудоспособностью, пенсионным обеспечением (табл. 2).
|
Таблица 2. Классификация личного страхования |
|
Подотрасли |
Виды страховой деятельности |
Страхование
жизни |
1. Смешанное страхование жизни |
|
2. Страхование детей |
|
3. Страхование к бракосочетанию |
|
4. Пенсионное страхование |
|
5. Пожизненное страхование на случай смерти и утраты трудоспособности |
Страхование от несчастных
случаев |
1. Страхование от несчастных случаев (индивидуальное) |
|
2. Страхование работников за счет организаций |
|
3. Страхование пассажиров |
Медицинское
страхование |
1. Страхование общих медицинских расходов |
|
2. Страхование медицинских расходов при поездке за границу |
|
3. Прочее медицинское страхование |
|
Объектом личного страхования могут быть имущественные интересы, связанные:
- с дожитием граждан до определенного возраста или срока, со смертью, с наступлением иных событий в жизни граждан;
- с причинением вреда жизни, здоровью граждан, оказанием им медицинских услуг (страхование от несчастных случаев и болезни, медицинское страхование).
Имущественное страхование имеет своим объектом имущественные интересы застрахованного лица, связанные с владением, пользованием и распоряжением данным имуществом (табл. 3).
|
Таблица 3. Классификация имущественного страхования |
|
Подотрасли |
Виды страховой деятельности |
Имущественное
страхование |
1. Страхование имущества юридических лиц |
|
2. Страхование имущества физических лиц |
|
3. Страхование средств транспорта |
|
4. Страхование грузов |
|
5. Сельскохозяйственное страхование |
Страхование
предпринимательских
рисков |
1. Страхование коммерческих рисков |
|
2. Страхование финансовых рисков |
|
3. Страхование технических рисков |
Страхование
ответственности |
1. Страхование гражданской ответственности владельцев транспортных средств |
|
2. Страхование гражданской ответственности владельцев за неисполнение обязательств |
|
3. Страхование гражданской ответственности владельцев ППО |
|
4. Страхование гражданской ответственности за причинение вреда вследствие недостатков товаров, работ, услуг |
|
5. Страхование гражданской ответственности за причинение вреда третьим лицам |
|
Объектом имущественного страхования могут быть имущественные интересы, связанные:
- с владением, пользованием и распоряжением имуществом (страхование имущества);
- с обязанностью возместить вред, причиненный жизни, здоровью или имуществу других лиц либо причиненный юридическим лицам (страхование гражданской ответственности);
- с осуществлением предпринимательской деятельности (страхование предпринимательских рисков).
Отрасли страхования классифицируются также по видам страховых выплат и исходя из структуры баланса (табл. 4).
|
Таблица 4. Классификация страхования по видам выплат |
|
Виды выплат |
Виды страхования |
|
Страхование ущерба (возмещение ущерба) |
1. Личный ущерб, например связанный с затратами на лечение |
|
2. Материальный ущерб, например от пожара, кражи и т.д. |
|
3. Денежный ущерб, например по ответственности перед третьими лицами |
Страхование суммы (выплата
согласованной суммы) |
1. Страхование жизни |
|
2. Страхование от несчастного случая |
|
3. Медицинское страхование |
|
Балансовая классификация отраслей страхования имеет важное значение в риск-менеджменте при формировании программы страховой защиты для предприятия и предусматривает деление страховых операций на страхование активов, пассивов, доходов.
К страхованию активов относятся все важнейшие отрасли страхования ущерба. Это страхование материальных ценностей, к которым относятся основные средства, производственные запасы, готовая продукция, товары, дебиторская задолженность и так далее.
При страховании пассивов страхуется не имущественный интерес, а те ущербы, которые возникают из пассивных долгов без погашения. Например, из законодательно определенных обязательств предпринимателя, страхование ущерба в случае отклонения необоснованных претензий, страхование кредита и т.д.
Страхование доходов предполагает страхование недополученных средств (доходов). Например, в результате прекращения работы предприятия в случае пожара или крупной аварии.
По форме организации страхование выступает как государственное, акционерное, взаимное, кооперативное. Особой организационной формой является медицинское страхование.
Государственное страхование представляет собой организационную форму, где в качестве страховщика выступает государство в лице специально уполномоченных на это организаций. В отличие от социалистической системы хозяйствования роль государственных страховых компаний в настоящее время не столь значительна. Государственное страхование является своеобразной формой вмешательства государства в деятельность страхового рынка. Государственное страхование проводится в форме обязательного и реже - добровольного страхования. Оно распространяется на обычные и специфические особо крупные риски: военные, политические, инвестиционные, космические, атомные, природно-климатические и другие риски.
Акционерное страхование - это негосударственная организационная форма, где в качестве страховщиков выступает, как правило, частный капитал в виде акционерного общества. В акционерных обществах уставный капитал представлен пакетом акций, которые выкупаются учредителями - юридическими и физическими лицами. Это позволяет при сравнительно ограниченных средствах оперативно обеспечить эффективную работу страховых компаний. Акционерная форма организации страхования является приоритетной в России. Из общего количества российских страховщиков в статусе закрытых обществ функционирует 54%, соответственно открытых - 20%. Такое превалирование акционерной формы на рынке страховых услуг было характерно и для дореволюционной России. Крупнейшими акционерными обществами являлись: Первое Российское страховое от огня общество, учрежденное в 1827 г., "Жизнь" - 1835 г., "Россия" - 1881 г., "Саламандра" - 1908 г.
Взаимное страхование - негосударственная организационная форма, которая выражает договоренность между группой физических, юридических лиц о возмещении друг другу будущих возможных убытков в определенных долях согласно принятым условиям. Оно создается на основе добровольного соглашения, является юридическим лицом и отвечает по своим обязательствам всем имуществом. Минимальное количество членов-пайщиков общества взаимного страхования определяется уставом общества. Отличительной чертой обществ является некоммерческий характер проведения страховых операций. В настоящее время в России отсутствует правовая база функционирования обществ взаимного страхования, что сдерживает развитие этой организационной формы страхования. За рубежом данные общества имеют широкое распространение и являются активными участниками страхового рынка.
Кооперативное страхование - негосударственная организационная форма. В Российской Федерации кооперативное страхование начало функционировать в 1918 г., когда был организован Всероссийский кооперативный страховой союз. С 1921 г. кооперативным организациям было разрешено проводить страхование собственного имущества от стихийных бедствий с правом самостоятельно устанавливать формы, виды страхования и размеры страховых ставок. Всероссийский кооперативный страховой союз координировал работу в части страхования объектов сельскохозяйственной, промысловой, жилищно-строительной и других видов кооперативной деятельности. Страховая секция Центросоюза осуществляла кооперативное страхование для системы потребительской кооперации. В 1931 г. кооперативное страхование как организационная форма было ликвидировано, а все операции данного направления сосредоточены в Госстрахе СССР. Возрождение кооперативного страхования связано с принятием в 1988 г. Закона СССР о кооперации, в соответствии с которым кооперативам и их союзам было разрешено создавать кооперативные страховые учреждения, определять условия, порядок и виды страхования.
Медицинское страхование - особая организационная форма страхования. В России выступает как форма социальной защиты интересов населения в охране здоровья. Цель его -гарантировать гражданам при возникновении страхового случая получение медицинской помощи за счет накопленных средств и финансировать профилактические мероприятия (диспансеризацию, вакцинацию и т.д.). В качестве субъектов медицинского страхования выступают граждане (страхователь), страховая медицинская организация (страховщик), медицинское учреждение (поликлиника, больница и т.д.).
В ст. 3 Закона "Об организации страхового дела в Российской Федерации" закреплены такие организационно-правовые формы осуществления страхования, как обязательное и добровольное страхование. Норма об обязательной и добровольной формах страхования содержится также в ст. 927 Гражданского кодекса РФ. Каждой из этих форм присущи определенные принципы организации (табл. 5).
|
Таблица 5. Принципы организации добровольного и обязательного страхования |
|
Формы страхования |
Принципы |
Обязательное
страхование |
1. Действие в силу закона |
|
2. Сплошной охват |
|
3. Автоматичность |
|
4. Бессрочность |
|
5. Независимость от уплаты страховых платежей |
|
6. Нормирование страхового обеспечения |
Добровольное
страхование |
1. Добровольность |
|
2. Выборочный охват |
|
3. Срочность |
|
4. Зависимость от внесения страховых платежей |
|
5. Самостоятельность страхователя в расчете страхового обеспечения |
|
При добровольном страховании страховое правоотношение возникает в силу добровольного волеизъявления сторон - граждан, их коллективов или юридических лиц. Добровольное страхование осуществляется на основе договора страхования между страхователями и страховщиками. Правила добровольного страхования, в котором закреплены общие условия и порядок его проведения, определяются страховщиками самостоятельно в соответствии с требованиями законодательства и подлежат согласованию с органами исполнительной власти по надзору за страховой деятельностью при получении лицензии на право осуществлять страховую деятельность.
Обязательное страхование отражает общественную (общегосударственную) потребность в страховании. Для этих целей государство в законодательном порядке устанавливает обязательность страхования (например, ответственности предприятий - источников повышенной опасности за вред, причиненный третьим лицам, а также окружающей природной среде). Результатом этого становится принятие соответствующего закона об обязательном страховании. Таким образом, обязательное страхование - это страхование в силу закона.
Обязательное страхование как форма организации страхования имеет такую важную особенность, как всеобщность. Объектами обязательного страхования могут быть имущественные интересы, связанные с жизнью, здоровьем, имуществом, гражданской ответственностью.
К обязательным видам страхования в РФ в настоящее время относятся: обязательное медицинское страхование; обязательное государственное страхование жизни и здоровья граждан (военнослужащих, сотрудников милиции, налоговой полиции, доноров, работников государственных и муниципальных учреждений здравоохранения, обеспечивающих диагностику и лечение ВИЧ-инфекции и так далее); страхование имущества, принадлежащего гражданам (строения, крупный рогатый скот); страхование пассажиров; страхование ответственности (ответственности владельцев автотранспортных средств, ответственности нотариусов, ответственности лиц, занимающихся частной детективной и охранной деятельностью, ответственности перевозчиков, ответственности организаций, эксплуатирующих опасные производственные объекты, и так далее).
Вопросы для самопроверки
1. Что представляет собой страхование?
2. Какие социально-экономические функции выполняет страхование?
3. Определите сущность понятия "страховой фонд".
4. Дайте характеристику основных форм страховых фондов.
5. Перечислите отличительные признаки страхования как экономической категории.
6. Назовите основные источники формирования страхового фонда страховой организации.
7. Перечислите и охарактеризуйте основополагающие экономические принципы страхования.
8. Перечислите и охарактеризуйте основополагающие принципы реализации страховых правоотношений.
9. Какие понятия и термины выражают наиболее общие условия страхования?
10. Какие понятия и термины связаны с процессом формирования и распределения средств страхового фонда?
11. Какие международные термины используются наиболее часто в отечественной практике страхования?
12. Что такое классификация в страховании?
13. Какие критерии классификации страхования можно выделить? Раскройте содержание каждого из них.
14. Какие виды страхования относятся к личному страхованию? Имущественному страхованию? Страхованию ответственности?
15. В чем отличия добровольного страхования от обязательного?
16. Какие виды обязательного страхования вы знаете? Раскройте содержание каждого из них. Приведите примеры со ссылкой на нормативные акты.
Ответы
Что представляет собой страхование? Страхование представляет собой систему экономических отношений, включающую совокупность форм и методов формирования целевых фондов денежных средств и их использования на возмещение ущерба при различных непредвиденных неблагоприятных явлениях (рисках), а также на оказание помощи гражданам при наступлении определенных событий в их жизни.
Какие социально-экономические функции выполняет страхование? В теории отечественного страхования существуют следующие функции: функция формирования специализированного страхового фонда денежных средств как платы за риски, принимаемые на ответственность страховщиками; функция возмещения ущерба и личное материальное обеспечение граждан; предупредительная функция; сберегательная функция; контрольная функция; социальная функция.
Определите сущность понятия "страховой фонд". Страховой фонд представляет собой особую форму резерва материальных и денежных средств для покрытия чрезвычайного ущерба, причиняемого обществу стихийными бедствиями, техногенными катастрофами и различного рода случайностями.
Дайте характеристику основных форм страховых фондов. Государственные страховые фонды формируются как фонды социальной поддержки населения за счет обязательных платежей граждан и юридических лиц. Средства этих фондов используются в строгом соответствии с установленными нормативами и при наличии определенных условий (наступление нетрудоспособности, старости и т.п.).
Фонд самострахования - это, как правило, децентрализованный, организационно обособленный фонд преимущественно в виде натуральных запасов хозяйствующего субъекта. Вместе с тем возможна и денежная форма фонда самострахования. Фонд дает возможность преодолеть временные затруднения в процессе производства.
Фонды самострахования создаются на предприятиях и в домашних хозяйствах на добровольной основе. Исключение составляют лишь акционерные общества, которым Федеральным законом "Об акционерных обществах" предписано создание резервных фондов (15% от уставного капитала).
Фонды страховых организаций (компаний) образуются на основе передачи им функций страхования со стороны клиентов. Это коллективные страховые фонды, создаваемые на основе страховых взносов заинтересованных лиц, управляемые профессионалами и обеспечивающие страховую защиту от конкретных рисков. В современных условиях страховой фонд страховщиков формируется только в денежной форме. Расходование средств фонда производится на конкретные цели - на возмещение ущерба и выплату страховых сумм в соответствии с установленными страховщиками правилами и условиями страхования.
Перечислите отличительные признаки страхования как экономической категории. Страхование имеет ряд особенностей, отличающих его от других финансовых категорий: возникновение денежных перераспределительных отношений, обусловленных наличием страхового риска как вероятности и возможности наступления страхового случая, способного нанести материальный или иной ущерб; замкнутые перераспределительные отношения между его участниками, связанные с солидарной раскладкой суммы ущерба; создание денежного страхового фонда целевого назначения, формируемого за счет фиксированных взносов участников страхования; создание запасного фонда как источника возмещения чрезвычайного ущерба в неблагоприятный период; возвратность мобилизованных в страховой фонд платежей; вероятностный характер страховых отношений.
Назовите основные источники формирования страхового фонда страховой организации. Источниками страхового фонда коммерческой страховой организации являются: а) уставный капитал страховой организации, состоящий из вкладов учредителей (акционеров) страховой компании; б) поступления страховых взносов по договорам страхования и перестрахования; в) доходы от инвестиций страховых резервов и свободных собственных средств; г) иные доходы от деятельности страховщиков, не запрещенной законодательством.
Перечислите и охарактеризуйте основополагающие экономические принципы страхования. К экономическим принципам страхования относятся: принцип наличия страхового интереса; принцип страхуемости риска; принцип эквивалентности.
Согласно общему правилу, то есть независимо от отрасли страхования, страховой интерес должен присутствовать на момент заключения договора (кроме страхования грузов) или заинтересованное лицо должно иметь страховой интерес на момент наступления страхового случая (транспортное страхование грузов). Статья 928 ГК РФ содержит перечень интересов, в отношении которых не допускается страхование. В частности: противоправные интересы; убытки от участия в играх, лотереях и пари; расходы, к которым лицо может быть принуждено в целях освобождения заложников. Кроме того, объектом страхования не может выступать: риск ответственности за нарушение договора, если это риск не самого страхователя (п. 2 ст. 932 ГК РФ); предпринимательский риск лица, который не является страхователем (ст. 933 ГК РФ); риск утраты (повреждения, уничтожения) имущества при отсутствии у страхователя интереса в сохранении данного имущества.
Принцип страхуемости риска определяется как вероятность распределения результата хозяйственной деятельности и жизнедеятельности субъекта в областях благоприятных и неблагоприятных отклонений. Выделяют общие критерии страхуемости риска: случайный характер событий (факторов), повлекших возникновение ущерба; возможность экономической оценки риска; однозначность выделения (идентификации) риска; однородность и множественность рисков; субъективность риска.
Принцип эквивалентности означает, что за определенный отрезок времени, как правило период страхования, должно достигаться экономическое равенство между общей суммой страховой нетто-премии, уплаченной конкретным страхователем за тарифный период, и совокупной суммой возмещения, выплаченной страховщиком в связи с наступлением страхового случая.
Перечислите и охарактеризуйте основополагающие принципы реализации страховых правоотношений. В доктрине и практике реализации страховых правоотношений выделяют следующие принципы: принцип наивысшего доверия сторон; принцип выплаты страхового возмещения в размере действительного убытка; принцип наличия причинно-следственной связи убытка и события, его вызвавшего; принцип контрибуции; принцип суброгации.
Принцип наивысшего доверия сторон заключается в обязанности сторон страхового договора раскрывать друг другу все существенные обстоятельства, имеющие к нему отношение. При этом существенными признаются те обстоятельства, которые четко обозначены страховщиком в стандартной форме договора (страхового полиса) или запрошены в письменной форме. Последствия нарушения данного принципа могут привести к требованию страховщика считать договор страхования недействительным (п. 2 ст. 179 ГК РФ).
Принцип выплаты страхового возмещения в размере действительного убытка означает, что выплачиваемое страховщиком возмещение должно вернуть страхователя, потерпевшего ущерб, точно в такое же финансовое положение, в каком он был до наступления ущерба. Другими словами, страхование не может быть источником извлечения выгоды.
Принцип наличия причинно-следственной связи убытка и события, его вызвавшего, означает, что событие, на случай наступления которого проводится страхование, является одним из существенных условий договора страхования. Важна четкая формулировка причины, вызвавшей наступление страхового события, а также разделение фактической и непосредственной причины его наступления.
Принцип контрибуции призван контролировать распределение суммы возмещения между страховщиками при двойном и многократном страховании таким образом, чтобы страхователь не смог дважды или несколько раз получить возмещение по одному и тому же событию. Статья 951 ГК РФ также закрепляет данный принцип. Так, если страховая сумма, указанная в договоре имущественного страхования, превышает страховую стоимость в результате страхования одного и того же объекта у двух или нескольких страховщиков, договор считается ничтожным в той части страховой суммы, которая превышает страховую стоимость.
Принцип суброгации предполагает переход к страховщику, выплатившему возмещение страхователю, права требования в пределах выплаченной суммы, которое последний имеет к виновнику убытка.
Какие понятия и термины выражают наиболее общие условия страхования? Страхователь, страховщик, застрахованный, выгодоприобретатель, объект страхования, страховая ответственность, страховой интерес, страховая сумма, страховой полис (свидетельство), договор страхования.
Какие понятия и термины связаны с процессом формирования и распределения средств страхового фонда? Страховая премия, страховой тариф, страховая оценка, страховое обеспечение, страховая стоимость, страховой взнос, страховой портфель, лимит страхования, страховой случай, страховые резервы, страховое событие, убыток страховой, убыточность страховой суммы, франшиза.
Какие международные термины используются наиболее часто в отечественной практике страхования? Абандон, аддендум, андеррайтер, аннуитет, бонус, бордеро, дисклоуз, диспашер, риторно, сюрвейер, слип, тантьема, шомаж.
Что такое классификация в страховании? Классификация страхования представляет собой научную систему деления страхования на сферы деятельности, отрасли, подотрасли и виды, звенья которых располагаются так, что каждое последующее звено является частью предыдущего.
Какие критерии классификации страхования можно выделить? Раскройте содержание каждого из них. Критериями классификации страхования являются объекты страхования, категории страхователей, объем страховой ответственности и формы проведения страховых операций.
Какие виды страхования относятся к личному страхованию? Имущественному страхованию? Личное страхование имеет своим объектом защиту имущественных интересов граждан, связанных с жизнью, здоровьем, трудоспособностью, пенсионным обеспечением. Объектом личного страхования могут быть имущественные интересы, связанные: а) с дожитием граждан до определенного возраста или срока, со смертью, с наступлением иных событий в жизни граждан; б) с причинением вреда жизни, здоровью граждан, оказанием им медицинских услуг (страхование от несчастных случаев и болезни, медицинское страхование). В отечественной практике существуют следующие подотрасли личного страхования: страхование жизни (смешанное страхование жизни, страхование детей, страхование к бракосочетанию, пенсионное страхование и т.д.); страхование от несчастных случаев (индивидуальное страхование от несчастных случаев, страхование работников за счет организаций, страхование пассажиров); медицинское страхование.
Имущественное страхование имеет своим объектом имущественные интересы застрахованного лица, связанные с владением, пользованием и распоряжением данным имуществом. Объектом имущественного страхования могут быть имущественные интересы, связанные с: а) владением, пользованием и распоряжением имуществом (страхование имущества); б) обязанностью возместить причиненный вред жизни, здоровью или имуществу других лиц, а также вред, причиненный юридическим лицам (страхование гражданской ответственности); в) осуществлением предпринимательской деятельности (страхование предпринимательских рисков). Видами имущественного страхования являются: страхование имущества юридических (физических) лиц, страхование средств транспорта, сельскохозяйственное страхование, страхование финансовых рисков, страхование технических рисков, страхование коммерческих рисков, страхование гражданской ответственности владельцев транспортных средств, страхование гражданской ответственности владельцев ППО, страхование гражданской ответственности за причинение вреда вследствие недостатков товаров, работ, услуг и т.д.
В чем отличия добровольного страхования от обязательного? При добровольном страховании страховое правоотношение возникает в силу добровольного волеизъявления сторон -граждан, их коллективов или юридических лиц. Добровольное страхование осуществляется на основе договора страхования между страхователями и страховщиками. Правила добровольного страхования, в котором закреплены общие условия и порядок его проведения, определяются страховщиками самостоятельно в соответствии с требованиями законодательства и подлежат согласованию с органами исполнительной власти по надзору за страховой деятельностью при получении лицензии на право осуществлять страховую деятельность.
Обязательное страхование отражает общественную (общегосударственную) потребность в страховании. Для этих целей государство в законодательном порядке устанавливает обязательность страхования. Результатом этого становится принятие соответствующего закона об обязательном страховании. Таким образом, обязательное страхование - это страхование в силу закона.
Обязательное страхование как форма организации страхования имеет такую важную особенность, как всеобщность.
Какие виды обязательного страхования вы знаете? К обязательным видам страхования в РФ в настоящее время относятся: обязательное медицинское страхование; обязательное государственное страхование жизни и здоровья граждан (военнослужащих, сотрудников милиции, налоговой полиции, доноров, работников государственных и муниципальных учреждений здравоохранения, обеспечивающих диагностику и лечение ВИЧ-инфекции, и так далее); страхование имущества, принадлежащего гражданам (строения, крупный рогатый скот); страхование пассажиров; страхование ответственности (ответственности владельцев автотранспортных средств, ответственности нотариусов, ответственности лиц, занимающихся частной детективной и охранной деятельностью, ответственности перевозчиков, ответственности организаций, эксплуатирующих опасные производственные объекты, и так далее).
Глава 2. ЮРИДИЧЕСКИЕ ОСНОВЫ СТРАХОВЫХ ОТНОШЕНИЙ
2.1. Основы страхового права
Общественные экономические отношения, возникающие в связи с предоставлением страховщиками услуг по страховой защите имущественных интересов физических и юридических лиц от различного рода неблагоприятных событий, называют страховыми правоотношениями. Совокупность страховых правоотношений неоднородна по своему составу и включает как отношения, возникающие при заключении и исполнении договора страхования, так и отношения, возникающие в связи с регулированием государством деятельности страховых организаций и других субъектов страхового рынка.
Совокупность юридических норм, регулирующих страховые правоотношения, представляют собой страховое право.
Комплексность и неоднородность страховых правоотношений предопределяет сложную структуру их правового регулирования. Страховое право, являясь комплексной отраслью права, использует методы регулирования страховых правоотношений и нормы, присущие основным отраслям права: гражданского права, административного права, финансового права, международного права.
Гражданское право регламентирует заключение, исполнение и прекращение договора страхования, а также создание и ликвидацию страховщиков, страховых посредников, общие и специальные вопросы действительности сделок по страхованию.
Административное право является важнейшим инструментом надзора за деятельностью страховых организаций и регулирует отношения между государством и субъектами страхового рынка.
Государственное право регламентирует правовую форму органа страхового надзора, его место и функции в системе федеральных органов государственной исполнительной власти.
Финансовое право регламентирует отношения между страховыми организациями, страхователями и государством по поводу определения состава затрат субъектов страховых отношений, определения налогооблагаемой базы страховщиков, расчета и уплаты налога на прибыль, НДС, иных видов налогов и обязательных платежей, порядок образования, инвестирования и движения страховых резервов, порядок ведения бухгалтерского учета страховыми организациями и определения финансовых результатов их деятельности.
Международное частное право находит применение в случаях, когда страховые правоотношения возникают при участии гражданского права, которое в Российской Федерации в области страхования претерпело существенные изменения в связи с принятием главы 48 "Страхование" Гражданского кодекса Российской Федерации.
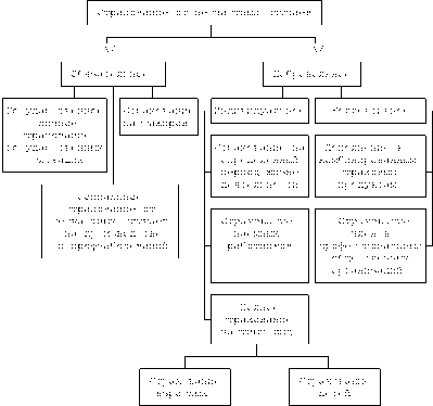
Всю совокупность нормативных актов, регулирующих страховые правоотношения, можно разделить на три уровня.
Первый уровень - общее законодательство, которое охватывает правовые акты, регулирующие деятельность всех субъектов права, независимо от вида предпринимательской деятельности, рода занятий. Важнейшим нормативным актом здесь является Гражданский кодекс
Российской Федерации. Он определяет принципы взаимоотношений субъектов на всех уровнях: начиная от граждан и заканчивая государством - и является главным регулятором экономической жизни общества. Наряду с ним к первому уровню можно отнести Налоговый кодекс РФ, Федеральный закон "О бухгалтерском учете" и другие законы.
Специфика гражданского законодательства в сфере страхования состоит в том, что оно обеспечивает равноправие всех субъектов страховых сделок, но при приоритете интересов страхователя. Это обусловлено меньшей защищенностью последнего, что, в свою очередь, выражается в следующих моментах:
1) страхователь уплачивает страховщику в момент заключения договора реальные деньги, а взамен получает не равноценный по стоимости товар, а лишь обещание страховой защиты;
2) страхование отличается сложностью процедур, связанных с расчетом страховых тарифов, ущербов, сумм выплат по ним, и основано на специфической терминологии, что затрудняет понимание страховых документов и различных аспектов страховых сделок неподготовленными страхователями;
3) на страже интересов страховщиков стоят имеющиеся в их штате профессиональные юристы, тогда как страхователь в большинстве своем не обладает такими знаниями.
Второй уровень - специальное, отраслевое законодательство, которое регулирует правовые и экономические отношения в конкретных отраслях экономики. К отраслевому законодательству в страховании относятся гл. 48 Гражданского кодекса РФ и Федеральный закон "Об организации страхового дела в Российской Федерации", который в первоначальной редакции носил название "О страховании" и был введен в действие Постановлением Верховного Совета Российской Федерации от 27 ноября 1992 г. Федеральным законом от 31 декабря 1997 г. "О внесении изменений и дополнений в Закон Российской Федерации "О страховании" было изменено первоначальное название Закона, исключена глава 2, посвященная договору страхования, и внесены некоторые другие изменения. Эти Законы являются своеобразной "отраслевой конституцией" и определяют принципы организации страхового дела, дают трактовку основных страховых понятий, являются базой для разработки других законов (Закон РФ "О медицинском страховании граждан Российской Федерации", Федеральный закон "Об обязательном страховании гражданской ответственности владельцев транспортных средств", Кодекс торгового мореплавания (гл. 15) и т.д.), постановлений, указов и нормативных актов второго и третьего уровня, а также документов страховых компаний.
В Гражданском кодексе РФ, принятом Государственной Думой 22 декабря 1995 г., страхованию посвящена глава 48, включающая в себя 44 статьи (ст. ст. 927 - 970), основная часть которых рассматривает условия заключения, действия, прекращения (расторжения) договора страхования по всем видам и формам страхования, применяемым в отечественной практике.
Закон РФ "Об организации страхового дела в Российской Федерации" в первоначальной редакции состоял из пяти глав:
Третий уровень - ведомственные нормативные документы, которые занимают особое место в системе законодательства, регулирующего деятельность страховщиков. Они принимаются в пределах их компетенции различными органами исполнительной власти. В эту группу следует отнести нормативные акты президента, правительства, министерств и ведомств, в частности Министерства финансов Российской Федерации, Департамента страхового надзора Минфина России, Министерства по налогам и сборам и т.д. Примером законодательства третьего уровня может служить Указ Президента "Об обязательном личном страховании пассажиров (туристов, путешественников)" и т.д.
Документы третьего уровня конкретизируют отдельные статьи отраслевых законов, освобождают их от излишней детализации и поясняют порядок их исполнения в отношении тех или иных аспектов страховой деятельности.
Трехуровневое нормативное обеспечение определяет для каждой страховой компании: во-первых, четко сформулированный круг обязанностей перед клиентами, партнерами, государством и, во-вторых, определенные права. Реализация этих прав и обязанностей осуществляется через документы, разрабатываемые каждым конкретным субъектом страхового рынка. К ним относятся: общие условия страхования, правила страхования, формы заявлений на страхование, договоров страхования, страховых полисов и т.д. (рис. 2).
 |
і-1-1--1-1
\/ \/ \/ \/ \/
Общие условия Правила Заявление Договор Страховой
страхования страхования на страхование страхования полис
Рис. 2. Схема взаимосвязи трехуровневого нормативного обеспечения с документами страховой компании |
Большинство отраслей законодательства в отечественной практике подразделяется на общую и особенную части. Степень систематизации страхового законодательства также позволяет подразделить всю совокупность норм на общую и особенную части.
К общей части страхового законодательства можно отнести: 1) главы I и IV Закона РФ "Об организации страхового дела в Российской Федерации"; 2) главу 48 Гражданского кодекса РФ.
К особенной части страхового законодательства следует отнести: 1) законы и иные правовые акты по отдельным видам страхования (медицинское, морское, пенсионное, социальное страхование, обязательные виды страхования); 2) специальное финансовое законодательство (глава III Закона РФ "Об организации страхового дела в Российской Федерации" и изданные на ее основе подзаконные акты органа страхового надзора).
В совокупности нормы страхового права исполняют функцию регулятора общественных экономических отношений по поводу страхования. Эффективность такого регулирования тем выше, чем более взаимно увязаны нормы различных отраслей права, оказывающие влияние на регулирование страховых правоотношений.
2.2. Государственный надзор за деятельностью страховщиков
Совокупность правовых норм, регламентирующих правоотношения между государством и страховыми организациями, страховыми посредниками и другими субъектами страхового рынка, по поводу осуществления страховой деятельности в международной практике, принято называть правом страхового надзора.
Необходимость государственного надзора определяется важной ролью страхования в экономической жизни общества, связанной с ликвидацией последствий, неблагоприятных событий и аккумуляцией инвестиционных ресурсов, а также потребностью защиты интересов страхователей.
Цель и полномочия страхового надзора установлены в Законе РФ "Об организации страхового дела", а также в Постановлениях Правительства РФ от 08.04.2004 N 203 "Вопросы Федеральной службы страхового надзора", от 30.06.2004 N 330 "Об утверждении Положения о Федеральной службе страхового надзора". Они состоят в обеспечении соблюдения требований действующего законодательства о страховании, эффективного развития страховых услуг, защиты прав и интересов страхователей, страховщиков и иных заинтересованных лиц и государства.
В Российской Федерации современная система страхового надзора опирается на Федеральную службу страхового надзора Министерства финансов Российской Федерации, которая, помимо лицензирования страховщиков и последующего контроля за их деятельностью, готовит предложения по изменению и дополнению страхового законодательства, а также законов и законодательных актов, оказывающих влияние на целостность страхового рынка и его дальнейшее развитие.
Начиная с 1992 г. название, функции федерального органа по надзору за страховой деятельностью, его юридический статус, подчиненность, система финансирования изменялись четыре раза, что в конечном счете привело к ослаблению контрольного органа, снижению неэффективности исполнения им надзорных функций и его изоляции от международных органов надзора как в рамках стран СНГ, так и всего международного сообщества. В этой связи крайне необходимо принятие федерального закона о страховом надзоре, устанавливающего его юридический статус, структуру, функции, источники финансирования и так далее. В настоящее время Федеральная служба страхового надзора имеет статус федерального органа исполнительной власти и находится в ведении Министерства финансов Российской Федерации. Финансирование расходов на содержание Федеральной службы осуществляется за счет средств, предусмотренных в федеральном бюджете. Предложения о формировании проекта федерального бюджета в части финансового обеспечения деятельности службы представляет ее руководитель, назначаемый на должность и освобождаемый от нее Правительством РФ по представлению Министерства финансов.
Юридические основания осуществления надзора за страховой деятельностью и основной перечень контрольных функций, осуществляемых надзором, установлены в ст. ст. 30, 31, 33 Закона РФ "Об организации страхового дела в Российской Федерации". Государственный надзор за страхованием связан с осуществлением следующих контрольных функций:
- лицензирование страховой деятельности, включая контроль за финансовым состоянием, условиями страхования и обоснованностью страховых тарифов (в подавляющем большинстве стран ЕС предварительный контроль за условиями страхования и страховыми тарифами отменен, а главным элементом в системе контроля является контроль за финансовой устойчивостью и платежеспособностью страховщика);
- установление порядка формирования страховых резервов;
- установление правил размещения страховых резервов (точнее - активов, покрывающих страховые резервы);
- установление нормативного соотношения между активами и обязательствами страховщика (маржа платежеспособности);
- установление форм и сроков представления бухгалтерской и статистической отчетности;
- регистрация страховых брокеров;
- ведение реестра страховщиков;
- приостановление и отзыв лицензий на право осуществления страховой деятельности.
С точки зрения результативности осуществления надзора необходимо соблюдение следующих принципов:
- стабильность системы органов надзора;
- стабильность, прозрачность и ясность законодательства, обеспечивающего осуществление надзорных функций;
- соответствие функций, структуры и методов надзора задачам, установленным в законодательстве;
- обеспечение эффективного взаимодействия с другими органами исполнительной и законодательной власти;
- неотвратимость и обязательность применения предусмотренных законодательством санкций.
В отечественной практике можно выделить три стадии (формы) осуществления государственного надзора за деятельностью страховых организаций: предварительный (лицензионный), текущий (контрольный), последующий (статистический) (табл. 6).
|
Таблица 6. Характеристика форм надзора за страховой деятельностью |
|
Форма надзора |
Цель надзора |
Целесообразный статус надзорного органа |
|
Лицензионная |
Формирование института страховщиков,
отвечающего установленному законодательством РФ стандарту
предпринимательской
деятельности |
Вне и выше национальной системы страхования.
Мировой опыт показывает (Франция, Германия), что функция выдачи и отзыва лицензии исполняется вышестоящим органом, например Министерством финансов |
|
Контрольная |
Соблюдение интересов субъектов страховой деятельности -государства, страховщиков, страхователей |
Общегосударственные контрольные органы и внутрисистемный для национальной страховой системы орган надзора |
|
Статистическая |
Управление развитием отрасли |
Общегосударственные статистические органы и внутрисистемный для национальной страховой системы орган надзора |
|
Лицензионная форма надзора регулируется процедурой принятия решения о выдаче лицензии на право осуществления страховой деятельности. Полученная страховщиком лицензия дает право на проведение тех видов страхования, которые указаны в ней с учетом правил страхования, зафиксированных в приложении к лицензии. При необходимости расширения перечня предоставляемых страховых услуг (видов страхования) страховщик вновь проходит процедуру лицензирования и наряду с этим подвергается контролю со стороны надзорного органа за соблюдением нормативного соотношения между активами и обязательствами.
Предметом контрольной формы надзора является ведение страховщиками финансовых операций, связанных с формированием страховых резервов, размещением активов, обеспечением наличия свободных активов в размере установленных нормативов, а также соответствие деятельности выданной лицензии.
Статистическая форма надзора базируется на финансовой отчетности, представляемой страховщиками в органы страхового надзора. Состав и формы бухгалтерской отчетности, принципы бухгалтерского учета и план счетов утверждены соответствующими нормативными документами. Согласно российскому законодательству (ст. 29 Закона РФ "Об организации страхового дела в РФ") страховые компании обязаны публиковать в средствах массовой информации годовую отчетность о своей деятельности по итогам отчетного года после подтверждения достоверности ее содержания независимыми аудиторами.
Российское законодательство предусматривает двухступенчатую процедуру "появления" страховой организации. Нормами гражданского законодательства регулируется процедура учреждения страховой организации, а нормами административного права - получение лицензии на право осуществления страховой деятельности.
Лицензирование страховой деятельности на территории РФ регламентируется Федеральным законом от 8 августа 2001 г. N 128-ФЗ "О лицензировании отдельных видов деятельности". Лицензирование деятельности страховых медицинских организаций, занимающихся обязательным медицинским страхованием, осуществляется в соответствии с Постановлением Правительства РФ от 29.03.1994 N 251 "Об утверждении Правил лицензирования деятельности страховых медицинских организаций, осуществляющих обязательное медицинское страхование". Условия лицензирования других обязательных видов страхования регламентируются специальными документами. Лицензирование осуществляется органами страхового надзора.
Основные условия получения лицензии на право осуществления деятельности в сфере страхового дела предусматривают:
- регистрацию соискателя на территории РФ;
- наличие уставного капитала, оплаченного в соответствии с действующим законодательством;
- выполнение определенных нормативных соотношений между собственными средствами и размерами страховой премии, планируемыми по данному виду страхования на первый год деятельности;
- выполнение ограничения по показателю максимальной ответственности по отдельному риску.
В соответствии с Законом РФ "Об организации страхового дела в Российской Федерации" для получения лицензии на осуществление добровольного и (или) обязательного страхования, взаимного страхования необходимо представить в орган страхового надзора следующие документы:
- заявление о предоставлении лицензии;
- учредительные документы соискателя лицензии;
- документ о государственной регистрации соискателя лицензии в качестве юридического
лица;
- протокол собрания учредителей об утверждении учредительных документов;
- сведения о составе акционеров (участников);
- документы, подтверждающие оплату уставного капитала в полном размере;
- сведения о руководителе (руководителях) коллегиального исполнительного органа, главном бухгалтере, руководителе ревизионной комиссии;
- сведения о страховом актуарии;
- правила страхования;
- расчеты страховых тарифов, с приложением используемой методики актуарных расчетов и указанием источника исходных данных, а также структуры тарифных ставок;
- положение о формировании страховых резервов;
- экономическое обоснование осуществления видов страхования.
В соответствии с директивами Европейского союза при лицензировании страховой деятельности действуют различные регламентации и состав документов для осуществления страхования жизни и иных страхований. Более того, установлен запрет на осуществление одним юридическим лицом этих отраслей страхования одновременно. Такой запрет связан с необходимостью различного регулирования формирования страховых резервов и размещения активов, их покрывающих. В Российской Федерации, в отличие от большинства стран, сохраняется возможность проведения одним страховщиком как страхования жизни, так и других видов страхования.
Одним из существенных недостатков отечественной системы лицензирования, в отличие от норм директив по страхованию в ЕС, является невозможность на стадии регистрации страховщика повлиять на состав учредителей, ознакомиться с их платежеспособностью, происхождением капитала и т.д. В отличие от стран ЕС в случае сомнений по поводу репутации учредителей, основанных на результатах их предшествующей деятельности, российский страховой надзор не имеет права отказать в выдаче лицензии на право осуществления страховой деятельности.
2.3. Договор страхования как основа реализации страховых отношений
Ключевым моментом в организации страховых отношений является заключение договора страхования (табл. 7). Договорные отношения в страховании строятся на основе норм Гражданского кодекса РФ, регулирующего все гражданско-правовые договоры, в частности гл. 48 "Страхование". В первой редакции Закона РФ "Об организации страхового дела в Российской Федерации" вопросам договорных отношений была посвящена глава II, новая редакция данного Закона ее не предусматривает.
|
Таблица 7. Договор страхования |
|
Форма договора (ст. 940 ГК) |
1. Договор, подписанный двумя сторонами |
|
2. Страховой полис (свидетельство, сертификат) |
Участники договора (ст. ст. 929,
934, 938 ГК) |
1. Страховщик |
|
2. Страхователь |
|
3. Выгодоприобретатель |
|
4. Застрахованное лицо |
Условия
договора |
1. Существенные условия (страховая сумма, страховой случай, застрахованное лицо, срок) |
|
2. Несущественные условия (форма договора, место заключения)
В Гражданском кодексе РФ нет общего (единого) определения договора страхования. В законодательном акте представлено определение двух его видов, а именно договора имущественного страхования (ст. 929) и договора личного страхования (ст. 934).
Договор страхования представляет собой взаимное добровольное соглашение между страхователем и страховщиком об установлении и реализации, изменении или прекращении прав и обязанностей в связи со страховой защитой имущественных интересов страхователя (застрахованного лица, выгодоприобретателя) при наступлении страховых случаев, включая обязанность страховщика по страховой выплате другой стороне (или третьим лицам) и обязанность страхователя по уплате страховой премии страховщику за страхование.
Непосредственно в основе договора страхования лежат правила страхования, которые разрабатываются страховщиком по каждому виду страхования.
Существуют некоторые виды страхования, которые не оформляются договором. К ним относятся: обязательное государственное страхование жизни и здоровья определенных категорий государственных служащих, государственное социальное страхование, взаимное страхование.
Договор страхования вступает в силу: при уплате наличными - либо с момента внесения денег в кассу, либо с 00 часов дня, следующего за днем уплаты взносов; при внесении взносов безналичным путем - либо с момента поступления средств на расчетный счет страховщика, либо с 00 часов следующего дня.
Конкретный вариант определения момента превращения формальных страховых отношений в реальные каждая страховая компания выбирает сама, главным является то, что договор страхования вступает в силу только после уплаты страховой премии или первого ее взноса (ст. 957 ГК).
Договор прекращает свое действие, если: истек срок страхования; страховщик в связи со страховым случаем произвел выплату в полном объеме; договор расторгается в связи с несоблюдением его условий какой-либо стороной; в связи с признанием договора недействительным.
Страховое свидетельство должно содержать следующие позиции:
- наименование документа;
- наименование, юридический адрес и банковские реквизиты страховщика;
- фамилию, имя, отчество или наименование страхователя и его адрес;
- указание объекта страхования;
- номер страховой суммы;
- указание страхового риска (страхового события);
- размер страхового взноса, сроки и порядок его внесения;
- срок действия договора;
- порядок изменения и прекращения договора;
- другие условия по соглашению сторон, в том числе дополнения к правилам страхования либо исключения из них.
В конце договора в обязательном порядке указываются реквизиты сторон. Договор подписывается только руководителем страховой компании (или его представителем) и скрепляется круглой печатью организации, а также страхователем.
Юридическое регулирование страховых правоотношений охватывает в первую очередь права и обязанности участников страховых отношений (табл. 8).
|
Таблица 8. Права и обязанности сторон страховых правоотношений |
|
|
Страхователь |
Страховщик |
|
Права |
1. Получение страховых выплат при наступлении страхового случая |
1. Проверка состояния объекта страхования |
|
2. Получение информации |
2. Оценка риска |
|
3. Досрочное расторжение договора |
3. Отказ от исполнения договорных обязательств |
|
4. Право назначения выгодоприобретателя |
|
|
Обязанности |
1. Своевременная уплата страховой премии |
1. Ознакомление клиента с правилами страхования |
|
|
|
2. Сообщение важных для страховщика сведений |
2. Своевременное производство выплат |
|
|
3. Забота о сохранности |
3. Возмещение расходов |
|
|
имущества, минимизации |
по предотвращению |
|
|
ущерба |
(уменьшению) ущерба |
|
|
4. Уведомление о |
4. Неразглашение |
|
|
наступлении страхового случая |
страховой информации |
|
|
5. Уведомление об |
5. Уведомление о |
|
|
изменении условий |
досрочном расторжении |
|
|
страхования |
договора |
|
|
6. Уведомление |
6. Перезаключение |
|
|
о досрочном расторжении |
договора страхования |
|
|
договора |
(по требованию клиента) |
|
|
7. Обеспечение суброгации |
|
Вопросы для самопроверки
1. Что понимается под системой страхового права?
2. Назовите основные источники страхового права.
3. В чем состоит смысл деления правового обеспечения страхования на уровни?
4. Назовите основные нормативные документы, регулирующие страховую деятельность в РФ.
5. В чем заключается необходимость государственного надзора за страховой деятельностью?
6. Каковы основные функции органов страхового надзора в РФ?
7. Сравните системы регулирования страховой деятельности в РФ и ЕС.
8. Какова процедура лицензирования страховой деятельности в РФ?
9. Охарактеризуйте стадии страхового контроля.
10. Какие меры могут принимать органы страхового надзора по отношению к страховщикам, нарушающим законодательство?
11. Дайте характеристику основных субъектов страховых отношений.
12. Какова роль договора в страховом процессе?
13. Какие существуют виды условий договоров страхования?
14. Каковы основания для отказа страховщика произвести страховые выплаты?
15. Права и обязанности страховщика и страхователя.
Ответы
Что понимается под системой страхового права? Совокупность юридических норм, регулирующих страховые правоотношения, представляет собой страховое право.
Назовите основные источники страхового права. Страховое право, являясь комплексной отраслью права, использует методы регулирования страховых правоотношений и нормы, присущие основным отраслям права: гражданского права, административного права, финансового права, международного права.
В чем состоит смысл деления правового обеспечения страхования на уровни? Вся совокупность нормативных актов, регулирующих страховые правоотношения, подразделяется на три уровня.
Первый уровень - общее законодательство, которое охватывает правовые акты, регулирующие деятельность всех субъектов права независимо от вида предпринимательской деятельности, рода занятий. Важнейшим нормативным актом здесь является Гражданский кодекс Российской Федерации. Он определяет принципы взаимоотношений субъектов на всех уровнях: начиная от граждан и заканчивая государством - и является главным регулятором экономической жизни общества. Наряду с ним к первому уровню можно отнести Налоговый кодекс РФ, Федеральный закон "О бухгалтерском учете" и другие законы.
Второй уровень - специальное, отраслевое законодательство, которое регулирует правовые и экономические отношения в конкретных отраслях экономики. К отраслевому законодательству в страховании относятся гл. 48 Гражданского кодекса РФ и Федеральный закон "Об организации страхового дела в Российской Федерации". Эти законы являются своеобразной "отраслевой конституцией" и определяют принципы организации страхового дела, дают трактовку основных страховых понятий, являются базой для разработки других законов (Закон РФ "О медицинском страховании граждан в Российской Федерации", Федеральный закон "Об обязательном страховании гражданской ответственности владельцев транспортных средств", Кодекс торгового мореплавания (гл. 15) и т.д.), постановлений, указов и нормативных актов второго и третьего уровня, а также документов страховых компаний.
Третий уровень - ведомственные нормативные документы, которые занимают особое место в системе законодательства, регулирующего деятельность страховщиков. Документы принимаются различными органами исполнительной власти в пределах их компетенции. В эту группу следует отнести нормативные акты президента, правительства, министерств и ведомств, в частности Министерства финансов Российской Федерации, Департамента страхового надзора Минфина России, Министерства по налогам и сборам и т.д. Документы третьего уровня конкретизируют отдельные статьи отраслевых законов, освобождают их от излишней детализации и поясняют порядок их исполнения в отношении тех или иных аспектов страховой деятельности.
В чем заключается необходимость государственного надзора за страховой деятельностью? Необходимость государственного надзора определяется важной ролью страхования в экономической жизни общества, связанной с ликвидацией последствий, неблагоприятных событий и аккумуляцией инвестиционных ресурсов, а также потребностью защиты интересов страхователей.
Каковы основные функции органов страхового надзора в РФ? Органы страхового надзора выполняют следующие функции: лицензирование страховой деятельности, включая контроль за финансовым состоянием, условиями страхования и обоснованностью страховых тарифов (в подавляющем большинстве стран ЕС предварительный контроль за условиями страхования и страховыми тарифами отменен, а главным элементом в системе контроля является контроль за финансовой устойчивостью и платежеспособностью страховщика); установление порядка формирования страховых резервов; установление правил размещения страховых резервов (точнее - активов, покрывающих страховые резервы); установление нормативного соотношения между активами и обязательствами страховщика (маржа платежеспособности); установление форм и сроков представления бухгалтерской и статистической отчетности; регистрация страховых брокеров; ведение реестра страховщиков; приостановление и отзыв лицензий на право осуществления страховой деятельности.
Какова процедура лицензирования страховой деятельности в РФ? Лицензирование страховой деятельности на территории РФ регламентируется Федеральным законом "Об организации страхового дела в Российской Федерации", Федеральным законом "О лицензировании отдельных видов деятельности", Условиями лицензирования страховой деятельности на территории Российской Федерации, утвержденными Приказом Федеральной службы России по надзору за страховой деятельностью от 19 мая 1994 г. Лицензирование деятельности страховых медицинских организаций, занимающихся обязательным медицинским страхованием, осуществляется в соответствии с Правилами лицензирования, утвержденными Постановлением Правительства РФ от 29 марта 1994 г. Условия лицензирования других обязательных видов страхования регламентируются специальными документами. Лицензирование осуществляется органами страхового надзора. Основные условия получения лицензии на право осуществления деятельности в сфере страхового дела предусматривают: регистрацию соискателя на территории РФ; наличие уставного капитала, оплаченного в соответствии с действующим законодательством; выполнение определенных нормативных соотношений между собственными средствами и размерами страховой премии, планируемыми по данному виду страхования на первый год деятельности; выполнение ограничения по показателю максимальной ответственности по отдельному риску.
Охарактеризуйте стадии страхового контроля. В отечественной практике можно выделить три стадии (формы) осуществления государственного надзора за деятельностью страховых организаций: предварительный (лицензионный), текущий (контрольный), последующий
(статистический).
Лицензионная форма надзора регулируется процедурой принятия решения о выдаче лицензии на право осуществления страховой деятельности. Полученная страховщиком лицензия дает право на проведение тех видов страхования, которые указаны в ней с учетом правил страхования, зафиксированных в приложении к лицензии. Предметом контрольной формы надзора является ведение страховщиками финансовых операций, связанных с формированием страховых резервов, размещением активов, обеспечением наличия свободных активов в размере установленных нормативов, а также соответствие деятельности выданной лицензии. Статистическая форма надзора базируется на финансовой отчетности, представляемой страховщиками в органы страхового надзора. Состав и формы бухгалтерской отчетности, принципы бухгалтерского учета и план счетов утверждены соответствующими нормативными документами. Согласно российскому законодательству (ст. 29 Закона РФ "Об организации страхового дела в РФ") страховые компании обязаны публиковать в средствах массовой информации годовую отчетность о своей деятельности по итогам отчетного года после подтверждения достоверности ее содержания независимыми аудиторами.
Сравните системы регулирования страховой деятельности в РФ и ЕС. В соответствии с директивами Европейского союза при лицензировании страховой деятельности действуют различные регламентации и состав документов для осуществления страхования жизни и иных страхований. Более того, установлен запрет на осуществление одним юридическим лицом этих отраслей страхования одновременно. Такой запрет связан с необходимостью различного регулирования формирования страховых резервов и размещения активов, их покрывающих. В Российской Федерации, в отличие от большинства стран, сохраняется возможность проведения одним страховщиком как страхования жизни, так и других видов страхования.
Одним из существенных недостатков отечественной системы лицензирования, в отличие от норм директив по страхованию в ЕС, является невозможность на стадии регистрации страховщика повлиять на состав учредителей, ознакомиться с их платежеспособностью, происхождением капитала и т.д. В отличие от стран ЕС в случае сомнений по поводу репутации учредителей, основанных на результатах их предшествующей деятельности, российский страховой надзор не имеет права отказать в выдаче лицензии на право осуществления страховой деятельности.
Права и обязанности страховщика и страхователя. В обязанности страхователя входят: своевременная уплата страховой премии, сообщение важных для страховщика сведений, забота о сохранности имущества, минимизация ущерба, уведомление о наступлении страхового случая, уведомление об изменении условий страхования, уведомление о досрочном расторжении договора, обеспечение суброгации. Правами страхователя являются: получение страховых выплат при наступлении страхового случая, получение информации, долгосрочное расторжение договора, право назначения выгодоприобретателя. К обязанностям страховщика относятся: ознакомление клиента с правилами страхования, своевременное производство выплат, возмещение расходов по предотвращению (уменьшению) ущерба, неразглашение страховой информации, уведомление о досрочном расторжении договора, перезаключение договора страхования по требованию клиента. Правами страховщика являются: проверка состояния объекта страхования, оценка риска, отказ от исполнения договорных обязательств.
Глава 3. ЭКОНОМИКА СТРАХОВАНИЯ И ФИНАНСОВЫЕ ОСНОВЫ СТРАХОВОЙ ДЕЯТЕЛЬНОСТИ
3.1. Основы построения страховых тарифов, актуарные расчеты
Специфическим товаром страхового рынка является страховая услуга, предоставляемая страховыми организациями. Как и всякий товар, страховая услуга имеет потребительскую стоимость и стоимость.
Потребительская стоимость страховой услуги состоит в обеспечении страховой защиты. Страховая защита заключается в снятии риска со страхователя.
Стоимость страховой услуги, или ее цена, выражается в страховом взносе (премии), который страхователь уплачивает страховщику. Она устанавливается при заключении договора страхования и остается неизменной в течение срока его действия, если иное не оговорено условиями договора. Премия исчисляется относительно определенной базы, в качестве которой выступает страховая сумма. Отношение величины страховой премии к базе дает страховой тариф. То есть страховой тариф является ценой единицы страховой услуги и применяется для определения величины страхового взноса страхователя, который, в свою очередь, является долей участия страхователя в страховом фонде.
Величина страховой премии должна быть достаточна, чтобы:
- покрыть ожидаемые претензии в течение страхового периода;
- создать страховые резервы;
- покрыть издержки страховщика на ведение дела;
- обеспечить определенный размер прибыли.
Страховая премия как цена страховой услуги имеет определенную структуру, ее отдельные элементы должны обеспечивать финансирование всех функций страховщика (табл. 9).
|
Таблица 9. Структура страховой премии |
|
Элементы премии |
Назначение |
|
Чистая нетто-премия по риску + |
Финансирование платежей при |
|
Страховая надбавка = Нетто-премия |
наступлении страховых случаев и |
|
по риску |
формировании страховых резервов |
|
+ Надбавка на покрытие расходов |
Оплата расходов, включая заработную |
|
страховой компании
плату персонала, издержки по содержанию офиса, на рекламу, комиссионные посредникам |
|
+ Надбавка на прибыль |
Формирование прибыли |
|
= Брутто-премия (страховой тариф) |
|
|
В страховой практике используются разные виды страховых взносов (премий), в том числе по назначению страховой взнос разделяют на рисковой, нетто-премию (ставку), сберегательный (накопительный), достаточный, брутто-премию (тарифную ставку).
Рисковой взнос (премия) - это чистая нетто-премия, то есть часть денежного страхового взноса, предназначенная на покрытие риска. Она зависит от степени вероятности наступления страхового случая, конкретной ситуации, объекта страхования, времени и места проявления риска.
Нетто-премия - часть страхового взноса, которая необходима для покрытия страховых платежей за определенный промежуток времени по данному виду страхования. Так как на практике возможны положительные и отрицательные отклонения от планируемого развития страховой ситуации, то нетто-ставка включает в себя помимо рискового взноса гарантийную или стабилизационную надбавку.
Сберегательный (накопительный) взнос используется в договорах страхования жизни для покрытия платежей страхователя по истечении срока договора страхования. Его размер меняется в течение срока действия договора страхования, происходит накопление взносов.
Достаточный взнос равен сумме нетто-премии и нагрузки, которые включены в издержки страховщика.
Брутто-ставка (премия) - страховой тариф (тарифная ставка), или окончательная цена страховой услуги, который включает в себя определенную норму прибыли.
Размер страхового тарифа в значительной степени определяет финансовое положение страховщика, его платежеспособность. Связь структуры страхового тарифа со структурой доходов и расходов страховой компании можно проиллюстрировать следующим образом (рис. 3).
|
Покрытие \ |
|
Формирование \ |
|
Формирование |
|
Покрытие \ |
|
текущих расходов |
|
|
|
|
|
|
|
от страховой \ |
|
резервов для \
будущих выплат \ |
|
расходов \
на ведение \ |
|
расходов \
на расширение |
|
деятельности |
|
или на случай |
|
|
|
|
|
в отчетном периоде |
|
недостатка средств\ |
|
дела \ |
|
дела и создание\ накоплений \ |
|
РНП |
РЗУ |
РПНУ |
СР |
ИР |
РВД |
РПМ |
П |
|
\/ |
|
\/ |
1 Д О Х О Д Ы \/ |
\\ / |
\\ / |
\\ / |
Рис. 3. Взаимосвязь структуры страхового тарифа со структурой доходов и расходов страховщика
РНП - часть тарифа, предназначенная для формирования резерва незаработанной премии; РЗУ - часть тарифа, предназначенная для формирования резерва заявленных, но неурегулированных убытков; РПНУ - часть тарифа, предназначенная для формирования резерва произошедших, но незаявленных убытков; СР - часть тарифа, предназначенная для
формирования стабилизационного резерва; ИР - часть тарифа, предназначенная для
формирования иных резервов; РДВ - часть тарифа, предназначенная для формирования расходов на ведение дела; РПМ - часть тарифа, предназначенная для формирования расходов на предупредительные мероприятия; П - часть тарифа для формирования прибыли от чисто страховой деятельности (тарифной прибыли).
В целях проведения успешного и безубыточного страхования страховщик проводит определенную тарифную политику, то есть осуществляет комплекс мер, направленных на разработку, применение и уточнение базовых тарифных ставок для заключения договоров страхования.
К основным принципам тарифной политики относятся:
- обеспечение эквивалентности экономических отношений между страховщиком и страхователем на основе равенства полученной за тарифный период страховой нетто-премии и общей суммы убытков (страховых выплат) в связи со страховыми случаями;
- доступность страховых тарифов для широкого круга потенциальных страхователей, то есть обеспечение экономической целесообразности страхования для потребителей;
- стабильность страховых тарифов и расширение по возможности страховой ответственности при постоянных тарифах;
- обеспечение самоокупаемости и рентабельности страховых операций;
- обеспечение гибкости и индивидуальный подход при разработке и применении страховых тарифов при заключении договоров страхования, то есть проведение страховщиком гибкой ценовой политики.
Вопросы актуарных расчетов занимают центральное место в деятельности любого страховщика. Значение актуарных расчетов определяется тем, что страховщик, как правило, проводит ряд различных по содержанию и характеру видов страхования, требующих адекватного математического измерения взятых по договорам обязательств. Актуарные расчеты представляют собой систему статистических и экономико-математических методов расчета тарифных ставок и определения финансовых взаимоотношений страховщика и страхователя.
Актуарные расчеты отражают механизм образования и расходования фонда в долгосрочных страховых операциях, на их основе определяется доля участия каждого страхователя в создании страхового фонда, производится перерасчет страховых взносов при изменении условий договоров страхования.
Задачами актуарных расчетов являются:
- изучение и классификация рисков по определенным признакам (группам) в рамках страховой совокупности;
- исчисление математической вероятности наступления страхового случая, определение частоты и степени тяжести последствий причинения ущерба как в отдельных рисковых группах, так и в целом по страховой совокупности;
- математическое обоснование необходимых расходов на организацию процесса страхования;
- математическое обоснование необходимых резервных фондов страховщика и источников их формирования;
- исследование нормы вложения капитала (процентной ставки) при использовании страховщиком собранных страховых взносов в качестве инвестиций и тенденций их изменения в конкретном временном интервале, определение зависимости между процентной ставкой и величиной брутто-ставки.
Актуарные расчеты можно классифицировать по отраслям страхования, по временному признаку, по иерархическому признаку.
Актуарные расчеты по отраслям страхования подразделяются на расчеты по личному страхованию, имущественному страхованию.
По временному признаку актуарные расчеты делятся на отчетные и плановые.
Отчетные - это расчеты, которые производятся по уже совершенным операциям страховщика, то есть имеющимся отчетным данным. Они ориентированы на деятельность страховщика в будущем периоде времени при проведении данного вида страхования. Поэтому отчетные актуарные расчеты называют еще последующими.
Плановые актуарные расчеты производятся при введении нового вида страхования, по которому отсутствуют какие-либо достоверные наблюдения риска. В этом случае используют результаты актуарных расчетов по однотипным или близким по содержанию видам страхования, которые уже проводятся страховой компанией. По истечении определенного срока (не менее трех лет) анализируются полученные статистические данные по данному риску и в плановые актуарные расчеты вносятся соответствующие коррективы. Таким образом, плановые актуарные расчеты превращаются в отчетные.
По иерархическому признаку актуарные расчеты могут быть федеральными, то есть общими для всей территории РФ; региональными, то есть произведенными для отдельных регионов (республика, область, край, город), и индивидуальными, выполняемыми для конкретного страхового общества (страховой компании).
3.2. Финансовые основы страховой деятельности
Экономика страховой организации, как и любой другой предпринимательской структуры, строится на принципах соизмерения доходов страховщика, получаемых от осуществления страховых операций и расходов, связанных с их осуществлением. Соизмерение доходов и расходов позволяет оценить эффективность работы страховой организации.
Понятие дохода в деятельности страховых компаний можно трактовать в двух направлениях. В широком смысле доходом страховой компании является совокупная сумма денежных поступлений, перечисляемая на ее счет в результате осуществления страховщиком всех видов деятельности, не запрещенных законодательством.
Механизм получения, состав и структура дохода страховых организаций отражают отраслевую специфику и стратегию каждой отдельной компании. В связи с тем что страховые компании являются многопрофильными организациями, их деятельность связана не только с реализацией страховых продуктов (услуг), но и с финансовыми вложениями, предоставлением информационно-консультационных услуг, подготовкой кадров в области страхования и так далее. Многопрофильность деятельности страховщиков определяет классификацию их доходов (рис. 4), они подразделяются на три группы:
- доходы непосредственно от страховой деятельности;
- доходы от инвестиционной деятельности;
- прочие доходы.
Доходы страховых организаций
\/
\/
\/
Прочие доходы
Доходы от страховой деятельности
Доходы от инвестиционной деятельности
Доходы
от деятельности, связанной со страхованием
Доходы
от размещения страховых резервов и собственного капитала
Суммы возврата страховых резервов
->
Возмещение доли убытков по рискам, переданным в перестрахование
Доходы
от деятельности, не связанной со страхованием
Начисления депо премий
Комиссионные и брокерские вознаграждения
и
\/
|
\/ |
|
Прибыль от |
|
Доходы |
|
реализации |
|
от сдачи |
|
основных |
|
в аренду |
|
средств |
|
|
|
\/
\/ |
|
Доходы |
|
Суммы, |
|
от проведения |
|
полученные |
|
консультаций, |
|
в порядке |
|
обучения |
|
регресса |
|
Страховые премии
Страховые премии по прямому страхованию
Страховые премии, полученные в порядке сострахования
<j
Страховые премии, полученные в порядке перестрахования
Рис 4. Классификация доходов страховых организаций
В состав доходов от страховой деятельности (страховых операций) включаются:
а) страховые взносы по договорам прямого страхования, сострахования и по рискам, принятым в перестрахование. При этом страховые премии по договорам сострахования включаются в состав доходов страховщика (состраховщика) в размере его доли страховой премии, установленной в договоре сострахования;
б) полученные вознаграждения и тантьемы по рискам, переданным в перестрахование. Перестраховочное вознаграждение, уплачиваемое перестраховщиком цеденту, предназначено для покрытия аквизиционных расходов прямого страховщика;
в) возмещение перестраховщиками доли страховых выплат по договорам, переданным в перестрахование. Перестраховщик участвует в убытках страхователя в части, соответствующей условиям договора перестрахования, а также несет свою долю расходов по урегулированию убытка. Поскольку ответственным перед страхователем в полном объеме является прямой страховщик, перестраховщик обязан возместить цеденту свою долю в страховых выплатах;
г) суммы возврата (уменьшения) страховых резервов, образованных в предыдущие отчетные периоды с учетом изменения доли перестраховщиков. До определения финансового результата страховщик на основании специального расчета производит отчисления в страховые резервы, а также возврат страховых резервов, образованных в предыдущие отчетные периоды;
д) суммы вознаграждений, полученные за оказание услуг страховых агентов, брокеров, сюрвейеров, аварийных комиссаров. Страховщики могут оказывать друг другу агентские услуги, оказывать содействие в оценке страхового риска, определении страховой стоимости имущества, оценке последствий страховых случаев и урегулировании страховых выплат.
В состав доходов от инвестиционной деятельности включаются:
а) доходы, полученные от долевого участия в других предприятиях, дивиденды по акциям и паям, доходы по облигациям, депозитным сертификатам, векселям, находящимся в распоряжении страховой организации и так далее;
б) суммы полученных процентов, начисленных на депо премий по рискам, переданным в перестрахование. Если условиями договора перестрахования предусматривалось депонирование у цедента всей либо части страховой премии по договорам, переданным в перестрахование, то по окончании срока действия договора, при его безубыточном прохождении, сумма депонированной премии перечисляется перестраховщику вместе с начисленными на нее процентами.
Депо премии (взноса) - это часть страховой премии, причитающаяся перестраховщику и временно удерживаемая перестрахователем в качестве финансовой гарантии выполнения первым обязательств по договору перестрахования. Формирование депо премий позволяет перестрахователю (цеденту) оперативно возмещать ущерб страхователю (клиенту) при наступлении страхового случая. Если же перестраховщик оказывается неплатежеспособным, депо премий служит источником оплаты его доли при возникновении убытка в принятом в перестрахование риске. Размер, порядок удержания и возврата депо премий определяются договором. Поскольку перестраховщик лишен возможности получать доход от инвестирования средств, отвлеченных в депо премий, перестрахователь в качестве компенсации начисляет в пользу перестраховщика определенный процент.
Прочие доходы страховой компании подразделяются на доходы, непосредственно связанные с процессом страхования, и доходы, не связанные с предоставлением страховых услуг. К первой группе относятся:
а) доходы от реализации перешедшего страховщику в соответствии с законодательством права требования страхователя (выгодоприобретателя) к лицам, ответственным за причиненный ущерб;
б) штрафы, пени, неустойки за нарушение условий договоров;
в) поступления в возмещение причиненных страховой организации убытков;
г) суммы кредиторской и депонентской задолженности, по которой истек срок исковой давности;
д) доходы от проведения информационно-консультационных услуг обучения и переподготовки специалистов страхового дела.
Доходы от деятельности, не связанной со страхованием, включают в себя:
а) доходы от передачи за плату имущества во временное пользование;
б) доходы от реализации основных средств и нематериальных активов;
в) поступления, возникшие как последствия чрезвычайных обстоятельств хозяйственной деятельности, в том числе стихийных бедствий, пожара, аварии.
Более узкое понимание доходов страховой организации характерно для учетной политики. В соответствии с Положением по бухгалтерскому учету "Доходы организации" ПБУ 9/99 доходами организации признается увеличение экономических выгод в результате наступления активов (денежных средств, иного имущества) и (или) погашения обязательств, приводящее к увеличению капитала этой организации, за исключением вкладов участников (собственников имущества).
Доходы страховой организации в соответствии с Положением подразделяются на две основные группы (табл. 10):
- доходы от обычных видов деятельности;
- доходы от прочей деятельности.
|
Таблица 10. Группировка доходов страховой организации |
|
Признаки |
Виды доходов |
Доходы от обычных видов
деятельности |
1. Поступления по договорам прямого страхования |
|
2. Поступления по договорам сострахования |
|
3. Поступления по договорам перестрахования |
|
Доходы от прочей деятельности |
|
В ходе своей деятельности страховщик несет определенные расходы, связанные с предоставлением страховой защиты.
В соответствии с Положением по бухгалтерскому учету "Расходы организации" ПБУ 10/99 расходами организации признается уменьшение экономических выгод в результате выбытия активов (денежных средств, иного имущества) и (или) возникновения обязательств, приводящих к уменьшению капитала этой организации, за исключением уменьшения вкладов по решению участников (собственников имущества).
Согласно ПБУ 10/99 расходы страховой организации можно подразделить на основные группы (табл. 11):
- расходы от обычных видов деятельности;
- расходы от прочей деятельности.
|
Таблица 11. Группировка расходов страховой организации |
|
Признаки |
Виды расходов |
Расходы по обычным видам
деятельности |
1. Расходы, связанные с заключением и исполнением договоров страхования и сострахования |
|
2. Расходы, связанные с заключением и исполнением договоров перестрахования |
|
Расходы от прочей деятельности |
|
В состав прочих расходов страховых организаций включаются следующие элементы:
а) административно-управленческие и представительские расходы;
б) амортизационные отчисления и расходы на ремонт основных средств управленческого и общехозяйственного назначения;
в) арендная плата за помещения общехозяйственного назначения;
г) расходы по оплате информационных, аудиторских, консультационных и иных услуг;
д) расходы по инвестиционной деятельности страховщика, не имеющие непосредственного отношения к проведению страховых операций (расходы, связанные с продажей объекта инвестирования и финансовых вложений; затраты, связанные с предоставлением в аренду активов, и так далее);
е) внереализационные расходы;
ж) расходы, возникающие как последствия чрезвычайных обстоятельств хозяйственной деятельности.
В зависимости от целей управления страховой компании и составления бухгалтерской отчетности расходы страховщика классифицируются по следующим признакам (табл. 12):
- по отношению к основной деятельности (связанные со страховыми операциями или не связанные с ними);
- по времени осуществления (последовательности финансирования);
- по целевому назначению (содержание операций).
|
Таблица 12. Классификация расходов страховой организации |
|
Признаки |
Виды расходов |
По отношению к
страховой
деятельности |
1. Связанные со страхованием (страховые выплаты, отчисления в страховые резервы, расходы на ведение дела) |
|
2. Не связанные со страхованием (прочие) |
|
|
По целевому назначению |
1. Расходы по подготовке к заключению договора |
|
2. Расходы по исполнению договора |
|
3. Расходы по ведению договора |
|
По времени осуществления |
1. Предваряющие заключение договора |
|
2. Осуществляемые при заключении договора и в процессе его ведения |
|
3. При наступлении страхового случая |
|
4. Текущие |
Основной статьей расходов страховой компании, связанных с исполнением договоров страхования и сострахования, являются страховые выплаты (оплаченные убытки). При проведении операций по перестрахованию страховщик несет затраты в виде перечисления взносов по рискам, принятым в перестрахование, уплаты комиссионного вознаграждения и тантьемы.
Следующей по значимости статьей расходов страховщика являются отчисления в страховые резервы, обеспечивающие исполнение обязательств страховой компании перед клиентами по договорам страхования в будущем. Страховщик помимо страховых резервов обязан сформировать резервы для финансирования предупредительных мероприятий.
В составе расходов на ведение дела выделяют затраты, имеющие место на любом другом предприятии, и расходы, отражающие специфику страховой деятельности. Расходы по ведению дела включают:
- материальные расходы, расходы на оплату труда;
- комиссионные вознаграждения, уплачиваемые страховым агентам и страховым брокерам;
- оплату проезда и труда экспертов, осуществляющих оценку риска, действительной стоимости объекта страхования или медицинское освидетельствование застрахованных лиц; расходы на изготовление страховых полисов;
- оплату рекламных, консультационных, аудиторских услуг;
- расходы на аренду и так далее.
В страховании финансовый результат рассматривается в двух направлениях: формирование нормативной прибыли или прибыли в тарифах; формирование прибыли как конечного финансового результата.
Нормативная прибыль заложена в цене страховой услуги и представляет собой элемент нагрузки к нетто-ставке тарифа. Это расчетный показатель, который планируется по конкретному виду страхования. Однако на практике не всегда удается обеспечить получение нормативной прибыли. Вероятностный характер рисков, принимаемых на страхование, обусловливает отклонение фактических результатов от расчетной величины.
Величина прибыли как конечного финансового результата деятельности страховой компании зависит от множества факторов, влияние которых оценивается в процессе анализа финансовохозяйственной деятельности страховщика.
Наряду с показателями прибыли финансовая деятельность страховой компании характеризуется и рядом других показателей: абсолютных и относительных (табл. 13).
|
Таблица 13. Классификация расходов страховой организации |
|
Показатели |
Содержание показателей |
|
Абсолютные |
1. Число заключенных договоров |
|
2. Страховая сумма по застрахованным объектам |
|
3. Выплаты страхового возмещения |
|
4. Объем поступившей страховой премии |
|
5. Объем доходов и расходов страховщика |
|
6. Размер страховых резервов |
|
Относительные |
1. Рентабельность в целом и по видам страхования |
|
2. Норматив выплат по видам страхования |
|
3. Уровень расходов |
|
4. Структура прибыли |
|
Число заключенных договоров характеризует страховой портфель компании и степень охвата страхового поля, а также определяет спрос на страховую услугу и место страховщика на страховом рынке.
Страховую сумму рассматривают как совокупную величину и как среднюю величину на один договор. Данный показатель отражает объем ответственности, принимаемой на себя страховщиком.
Выплаты страхового возмещения характеризуют объем исполненной ответственности и действительный уровень платежеспособности страховщика. Наряду с общими суммами выплат рассчитываются средние показатели. Важным моментом является определение отклонений фактических размеров выплат от плановых и установление причин этих отклонений.
Объем поступления страховых платежей выражает размер текущих финансовых средств, которыми располагает страховщик. Этот показатель определяется в целом по страховой компании, по отдельным видам страхования, по отдельным договорам.
Объемы доходов и расходов рассматриваются в динамике, выявляются факторы их увеличения или снижения.
Объем страховых резервов используется для оценки платежеспособности страховой организации.
Рентабельность страховых операций рассчитывается как в целом по компании, так и по отдельным видам страхования. Существуют два подхода к расчету данного показателя:
1) определяется как отношение балансовой прибыли к собственному капиталу;
2) определяется как отношение прибыли от страховой деятельности к сумме расходов и отчислений по ней.
Норматив выплат, заложенный в тарифе, соотносится с фактическим уровнем выплат, определяемым как отношение фактических выплат к собранным страховым премиям.
Уровень расходов определяется как отношение страховых выплат и расходов на ведение дела к сумме собранных страховых взносов (коэффициент убыточности).
Структура прибыли определяется на основе сопоставления прибыли от нестраховой деятельности с прибылью от страховой деятельности.
Мощность финансового потенциала страховой организации является предпосылкой ее успешной деятельности на рынке. Размеры финансового потенциала страховщика определяются объемом и качеством финансовых ресурсов, находящихся в его распоряжении.
Финансовые ресурсы представляют собой денежные доходы и поступления, используемые страховой организацией для осуществления операций страхования и перестрахования от момента заключения договоров до выполнения обязательств по ним. Они предназначены для производства страховых выплат, а также для осуществления инвестиций и прочих затрат, обеспечивающих ведение договоров страхования, экономическое стимулирование сотрудников, совершенствование и повышение качества страховых продуктов (рис. 5).
Финансовые ресурсы страховщика
I--1
\/ \/
Собственный капитал
Привлеченный капитал
1
\/
I
\/ |
|
Уставный |
|
Страховые |
|
капитал |
|
резервы |
|
\/
Добавочный
капитал |
i-
\/ |
і
\/ |
Резервный
капитал |
|
|
Перераспределенная
прибыль |
|
Кредиторская
задолженность |
\/
Кредит
\/
I--1
\/ \/ \/
|
Целевые |
|
Фонды |
|
Фонды |
|
поступления и |
|
накопления |
|
социальной |
|
финансирование |
|
|
|
сферы |
Рис. 5. Структура финансовых ресурсов страховой организации
Финансовый потенциал страховой организации складывается из двух частей - собственного и привлеченного капитала, причем последний явно преобладает. Это обусловлено спецификой страховой деятельности. Страхование основано на создании денежных фондов, источником которых являются средства страхователей.
Величина собственного капитала имеет существенное значение на начальном этапе функционирования страховой компании при получении лицензии на право заниматься страховой деятельностью. Наряду с этим собственный капитал страховщика может быть использован для исполнения обязательств перед страхователями, если страховой фонд неспособен на первых порах противостоять крупным ущербам. Основными элементами собственного капитала страховой компании являются:
- уставный капитал;
- добавочный капитал;
- резервный капитал;
- нераспределенная прибыль.
Уставный капитал страховой компании формируется из вкладов его участников-учредителей. Согласно ст. 25 Федерального закона "Об организации страхового дела в Российской Федерации" страховщики должны обладать полностью оплаченным капиталом, размер которого должен быть не ниже установленного законом минимального размера уставного капитала. Минимальный размер уставного капитала определяется на основе базового размера, равного 30 миллионам рублей, и коэффициентов, предусмотренных пунктом 3 ст. 25 Федерального закона.
Источниками формирования добавочного капитала являются:
- средства, полученные в результате переоценки объектов основных активов;
- эмиссионный доход от размещения акций;
- средства, безвозмездно переданные другими организациями.
Резервный капитал страховой компании не имеет отраслевой специфики и формируется за счет чистой прибыли в соответствии с законодательными и учредительными документами. Резервный капитал служит дополнением к уставному капиталу. В акционерных обществах величина резервного капитала должна составлять не менее 15% уставного капитала.
В составе привлеченного капитала страховщика есть элементы, которые с полной уверенностью можно назвать заемным капиталом. Это кредиторская задолженность, например задолженность по оплате труда, и собственно заемный капитал - банковский кредит. Страховые организации иногда прибегают к услугам банка в случае необходимости получения кредита для выплаты заработной платы и так далее. Следует отметить, что и кредиторская задолженность, и кредиты занимают незначительный удельный вес в составе привлеченного капитала.
Главной особенностью финансов страховщика является выделение в составе привлеченного капитала страховых резервов (табл. 14).
|
Таблица 14. Целевое назначение страховых резервов |
Природа
резервов |
Рисковые виды страхования |
Страхование жизни |
|
Для будущих выплат |
Резерв незаработанной премии. Стабилизационный резерв |
Резервы по страхованию жизни (математические резервы) |
|
Для текущих выплат |
Резерв заявленных, но неурегулированных убытков.
Резерв произошедших, но незаявленных убытков |
Резерв усиленного фактора риска |
|
Понятие страховых резервов определено в Законе РФ "Об организации страхового дела в РФ". Статья 26 гласит: "Для обеспечения обязательств по страхованию, перестрахованию страховщики в порядке, установленном нормативным актом органа страхового надзора, формируют страховые резервы".
Потребность в формировании страховых резервов обусловлена вероятностным характером страховых событий и неопределенностью момента наступления и величины ущерба.
Страховые резервы - это сумма, представляющая фактическую или потенциальную ответственность, сохраняемую страховщиком для покрытия обязательств перед держателями полисов.
Страховые резервы являются финансовой гарантией выполнения страховщиком своих обязательств перед страхователями. Средства страховых резервов принадлежат совокупности страхователей, участвовавших своими денежными взносами в формировании страхового фонда.
Резервы страховых организаций в соответствии с требованиями страхового законодательства разделяются на:
- резервы по страхованию жизни;
- резервы по видам страхования иным, чем страхование жизни (рисковые виды страхования) (рис. 6).
|
Страховые резервы по видам страхования иным, чем страхование жизни (технические резервы) |
 |
Резерв заявленных, но неурегулированных убытков
<- |
<J
Резерв произошедших, но незаявленных убытков
Стабилизационный резерв
г>
Дополнительные резервы
L>
Иные страховые резервы
Рис. 6. Структура страховых резервов по видам страхования иным, чем страхование жизни
Такое разделение вызвано различным содержанием, функциями и задачами страховой защиты, характером рисков, методологией расчета тарифов.
Резервы по страхованию жизни в России формируются как единый фонд, в странах ЕС состоят из двух частей: математических резервов, предназначенных для будущих выплат, и резерва усиленного фактора риска, предназначенного для текущих выплат.
Резерв незаработанной премии - сумма всех премий, представляющая часть полисов или договоров с неистекшим сроком действия, которые отражены в перечне дел страховщика или перестраховщика.
Резерв заявленных, но неурегулированных убытков является оценкой не исполненных или исполненных не полностью на отчетную дату обязательств страховщика по осуществлению страховых выплат, возникших в связи со страховыми случаями, о факте наступления которых ему заявлено в установленном законом либо договором порядке в отчетном или предшествующих периодах. В этот резерв включаются суммы денежных средств, необходимые страховщику для оплаты экспертных, консультационных и иных услуг, связанных с оценкой размера и снижением ущерба, нанесенного имущественным интересам страхователя (расходы по урегулированию убытков).
Резерв произошедших, но незаявленных убытков является оценкой обязательств страховщика по осуществлению страховых выплат. Он включает в себя урегулирование убытков, возникших в связи со страховыми случаями, произошедшими в отчетном и предшествующих ему периодах, о факте наступления которых страховщику не заявлено в установленном законом или договором порядке. Действующим порядком установлено, что величина данного резерва исчисляется в размере 10% суммы брутто-премии.
Стабилизационный резерв является оценкой обязательств страховщика, связанных с осуществлением будущих страховых выплат в случае образования отрицательного финансового результата от проведения страховых операций в результате действий факторов, не зависящих от воли страховщика, или в случае превышения коэффициента состоявшихся убытков над его средним значением.
Коэффициент состоявшихся убытков рассчитывается как отношение суммы произведенных в отчетном периоде страховых выплат по страховым случаям, произошедшим в этом периоде, резерва заявленных, но неурегулированных убытков и резерва произошедших, но незаявленных убытков, рассчитанных по убыткам, произошедшим в отчетном периоде, к величине заработанной страховой премии за этот же период.
В российском законодательстве стабилизационные резервы обозначаются как резерв колебаний убыточности и резерв катастроф.
Основой для расчета технических резервов, за исключением резерва заявленных, но неурегулированных убытков, служат так называемая базовая брутто-премия, то есть сумма взносов, поступившая в отчетном периоде, за минусом фактически выплаченного (начисленного) комиссионного вознаграждения за заключение договоров страхования и суммы средств, направленных на формирование резерва превентивных (предупредительных) мероприятий.
Резерв предупредительных мероприятий (превенций) создается по всем видам страхования без исключения. При этом страховые резервы не подлежат изъятию в федеральный и иные бюджеты (п. 3 ст. 26 ФЗ "Об организации страхового дела в РФ").
Нормирование и использование средств резерва превенций осуществляется страховщиками на основании разработанного ими и согласованного с органами надзора положения о резерве предупредительных мероприятий. Формирование осуществляется путем отчислений от страховой брутто-премии, поступившей по договорам страхования в отчетном периоде. Размер отчислений определяется исходя из процента, предусмотренного в структуре тарифной ставки на эти цели, но не более 15%. За органами надзора остается право на установление предельных процентов отчислений в резерв по отдельным видам страхования.
3.3. Финансовая устойчивость страховой компании, методы ее обеспечения
Под финансовой устойчивостью страховой компании понимается такое состояние ее финансовых ресурсов, при котором страховщик в состоянии своевременно и в предусмотренном объеме выполнять взятые на себя текущие и будущие финансовые обязательства перед всеми субъектами за счет собственных и привлеченных средств.
Наряду с понятием финансовой устойчивости страховой компании существует понятие более узкое, а именно финансовая устойчивость страховых операций. Это способность страховщика к сохранению баланса между доходами от страховой деятельности и расходами на выполнение обязательств перед страхователями. Признаком финансовой устойчивости страховых операций считается бездефицитный финансовый результат от их проведения.
Понятие финансовой устойчивости в сфере страховой деятельности несколько отличается от того же понятия, применимого к другим секторам экономики. Нестраховая компания, используя привлеченные средства, как правило, точно знает, когда и сколько ей нужно заплатить своим деловым партнерам.
В страховой организации дело обстоит иначе. Основную часть своих активов страховщик формирует за счет привлеченных средств, однако сроки и размеры предстоящих выплат он может оценить с большой степенью вероятности. Это обстоятельство заставляет страховщика при выполнении своих страховых обязательств ориентироваться не только на средства страховых резервов, специально предназначенные для осуществления страховых выплат, но и на собственные средства, свободные от выполнения любых других обязательств.
Финансовая устойчивость страховой компании обеспечивается за счет внешних и внутренних факторов, имеющих определенные признаки (табл. 15).
|
Таблица 15. Факторы обеспечения финансовой устойчивости страховой организации |
|
Факторы |
Содержание |
Внешние
(неуправляемые) |
1. Состояние экономики страны |
|
2. Состояние страхового рынка |
|
3. Государственное регулирование страховой деятельности |
|
4. Состояние конъюнктуры страхового рынка |
|
5. Состояние инфраструктуры страхового рынка |
|
6. Состояние фондового рынка |
|
7. Платежеспособность населения и т.д. |
Внутренние
(управляемые) |
1. Размер страховой организации, ее специализация |
|
2. Развитость и устойчивость клиентской базы |
|
3. Организационная структура управления |
|
|
|
4. Сбалансированность страхового портфеля |
|
|
5. Состав и структура страховых резервов |
|
|
6. Тарифная политика |
|
|
7. Перестраховочная политика |
|
|
8. Инвестиционная политика |
|
|
9. Управление расходами и т.д. |
Особое значение приобретают прежде всего внешние обстоятельства, которые компания не может изменить и к которым вынуждена приспосабливаться.
К числу внешних факторов относятся общее состояние национальной экономики, государственное регулирование страховой деятельности, конъюнктура страхового и фондового рынков, платежеспособность и потребительские предпочтения населения.
Внутренние факторы обеспечения финансовой устойчивости охватывают управляемые параметры организации страхования, включая организационную структуру, сбалансированность страхового портфеля, тарифную, перестраховочную инвестиционную политику страховщика и так далее.
Проблема обеспечения финансовой устойчивости может рассматриваться двояко: как определение системы вероятности дефицита средств в каком-либо году и как отношение доходов к расходам за истекший тарифный период.
Степень дефицитности средств страховой компании во многом зависит от величины страхового портфеля (совокупности страховых взносов). Для определения степени вероятности дефицитности средств используется коэффициент профессора Ф.В. Коньшина:
К = 1 - Т / n x Т,
где Т - средняя тарифная ставка по страховому портфелю;
n - количество застрахованных объектов.
Для оценки финансовой устойчивости как отношения доходов к расходам за тарифный период можно использовать коэффициент финансовой устойчивости страхового фонда (К ):
сф
К = Д + Зф / Р, сф
где Д - сумма доходов за тарифный период;
Зф - сумма средств в запасных фондах;
Р - сумма расходов за тарифный период.
Финансовая устойчивость страховых операций будет тем выше, чем больше будет коэффициент устойчивости страхового фонда.
3.4. Инвестиционная деятельность страховой компании
Сфера деятельности страховых организаций помимо обеспечения страховой защиты включает в себя и инвестиционную деятельность. Эта деятельность основана на механизме размещения страховых резервов. Проблема использования страховых резервов и активов является важнейшей экономической задачей не только для отдельной страховой компании, но и для государства в целом. Следует особо отметить, что рациональное инвестирование страховых резервов не является самоцелью при управлении финансовыми ресурсами страховщиков, а способом обеспечить основную цель - финансовую устойчивость страховой компании для покрытия обязательств по убыткам.
Эффективная или неэффективная инвестиционная деятельность страховой компании на макроуровне оказывает серьезное влияние на возможность и условия существования данной компании на рынке.
Во-первых, инвестиционная деятельность определяет саму возможность предоставления страховых услуг за счет обеспечения формирования достаточного страхового фонда. Прежде всего это касается тех видов страхования, где планируемая доходность от инвестиций учитывается при расчете тарифов (страхование жизни), или там, где обязательства страховщика выражены в единицах, отличных от денежных единиц, в которых формируются страховые резервы (договоры страхования в валютном эквиваленте, договоры, где обязательства выражены в МРОТ, и т.д.).
Во-вторых, хорошо организованная инвестиционная деятельность обеспечивает качество предоставляемых услуг, а следовательно, и рыночное положение страховщика, так как она влияет:
а) на собственно условия страхового продукта, которые определяются, в частности, предлагаемой доходностью по договорам страхования жизни или возможностью защиты от инфляции по договорам рискового страхования;
б) на фактическое исполнение обязательств страховщика, определяемое прежде всего быстротой страховых выплат;
в) инвестирование дает возможность для владельцев страховой компании развивать свой бизнес и самостоятельно управлять им. Данный аспект обусловлен тем, что за счет инвестирования страховых фондов происходит накопление средств для выполнения требований регламентирующих органов в условиях постепенного повышения требований к величине уставного капитала и иных собственных средств без привлечения внешний инвестиций и, как следствие, без риска возможного ослабления позиций владельцев компании из-за необходимости расширения круга акционеров.
На макроуровне, при соответствующем государственном регулировании, успешная инвестиционная деятельность страховых компаний является источником долгосрочных инвестиций, что в среднесрочной и долгосрочной перспективе дает значительно больший экономический эффект, чем сиюминутная выгода от неоправданно жестокого по объемам и видам рисков налогообложения страховых операций.
Мировая практика показывает, что инвестиции страховых компаний оказывают мощное стабилизирующее влияние на экономику и фондовый рынок, что особенно заметно в кризисные периоды. При этом объемы аккумуляции капитала через страховой сектор и пенсионные фонды не уступают сберегательному делу, а в ряде случаев даже превосходят его.
Наибольший инвестиционный ресурс имеют страховые компании, занимающиеся страхованием жизни, где значительную часть составляют долгосрочные договоры на 10 - 15 и более лет. Так, например, около 30% долгосрочных займов в США приходится на средства страховщиков, осуществляющих операции по страхованию жизни. В Великобритании на долю таких страховых компаний приходится около 80% всех инвестиций страховщиков.
В России, к сожалению, объем страховых инвестиций не так значителен. Доля активов российских страховщиков в ВВП чуть выше 3%. Для сравнения: доля иностранных страховых компаний во внутренних инвестициях достигает 70%.
Поскольку страховые резервы формируются страховщиками для обеспечения выплат страхователям при наступлении страхового события, орган государственного страхового надзора регулирует и контролирует состав и структуру активов, покрывающих резервы (табл. 16). Требования государства состоят в том, что в покрытие страховых резервов принимаются не любые активы, а только часть из них, называемая "разрешенными активами". Перечень "разрешенных активов" представлен в Требованиях, предъявляемые к составу и структуре активов, принимаемых для покрытия собственных средств страховщика, утвержденных Приказом Минфина России от 16.12.2005 N 149н.
|
Таблица 16. Структурные соотношения |
|
Активы, представленные в покрытие страховых резервов |
Не более |
|
Стоимость государственных ценных бумаг субъектов РФ и муниципальных ценных бумаг |
30% от наибольшего из двух показателей, указанных в п. 7
Требований, предъявляемых к составу и структуре активов, принимаемых для покрытия собственных средств страховщика (далее -Требования) |
|
Стоимость государственных ценных бумаг одного субъекта РФ |
15% от наибольшего из двух показателей, указанных в п. 7
Требований |
|
Стоимость муниципальных ценных бумаг одного органа местного самоуправления |
10% от наибольшего из двух показателей, указанных в п. 7
Требований |
|
Стоимость векселей банков и вкладов (депозитов), в том числе удостоверенных депозитными сертификатами, в банках, имеющих рейтинг одного из международных рейтинговых агентств "Standart & Poor's",
"Moody's Investor Service", "Fitch Inc" не ниже уровня BB, Ba3 и BB -соответственно или рейтинг одного из российских рейтинговых агентств категории (класса), соответствующей уровню удовлетворительной кредитоспособности (финансовой надежности) |
60% от наибольшего из двух показателей, указанных в п. 7
Требований |
|
Стоимость векселей банков и вкладов (депозитов), в том числе удостоверенных депозитными сертификатами в банках, не имеющих рейтинги, указанные в п. 4 настоящих Структурных соотношений |
20% от наибольшего из двух показателей, указанных в п. 7
Требований |
|
Максимальная стоимость векселей банков и вкладов (депозитов) в банках, в том числе удостоверенных депозитными сертификатами |
60% от наибольшего из двух показателей, указанных в п. 7
Требований |
|
Максимальная стоимость векселей банков и вкладов (депозитов), в том числе удостоверенных депозитными сертификатами, в одном банке |
20% от наибольшего из двух показателей, указанных в п. 7
Требований |
|
Стоимость акций |
15% от наибольшего из двух показателей, указанных в п. 7
Требований |
|
Стоимость облигаций (кроме федеральных государственных ценных бумаг и ценных бумаг, обязательства по которым гарантированы РФ, государственных ценных бумаг субъектов РФ, муниципальных ценных бумаг и ипотечных ценных бумаг) |
20% от наибольшего из двух показателей, указанных в п. 7
Требований |
|
Стоимость векселей организаций, за исключением векселей банков |
10% от наибольшего из двух показателей, указанных в п. 7
Требований |
|
Стоимость инвестиционных паев паевых инвестиционных фондов и сертификатов долевого участия в общих фондах банковского управления |
10% от наибольшего из двух показателей, указанных в п. 7
Требований |
|
Стоимость прав собственности на долю в общих фондах банковского управления одного доверительного управляющего |
15% от наибольшего из двух показателей, указанных в п. 7
Требований |
|
Суммарная стоимость ценных бумаг, эмитированных одним юридическим лицом |
10% от наибольшего из двух показателей, указанных в п. 7
Требований |
|
Стоимость недвижимого имущества |
40% от наибольшего из двух показателей, указанных в п. 7
Требований |
|
Стоимость одного объекта недвижимости |
20% от наибольшего из двух показателей, указанных в п. 7
Требований |
|
Стоимость слитков золота, серебра, платины и палладия, а также памятных монет РФ из драгоценных металлов |
10% от наибольшего из двух показателей, указанных в п. 7
Требований |
|
Стоимость ипотечных ценных бумаг |
5% от наибольшего из двух показателей, указанных в п. 7
Требований |
|
Стоимость активов, необходимых для осуществления финансово-хозяйственной деятельности, за исключением недвижимого имущества |
30% от размера уставного капитала |
|
Суммарная стоимость активов, принимаемых |
20% от наибольшего из двух |
|
для покрытия собственных средств, не |
показателей, указанных в п. 7 |
|
относящихся к находящимся на территории РФ |
Требований |
В новой редакции Правил перечень активов, принимаемых для покрытия страховых резервов, является закрытым и содержит 20 видов активов. В соответствии с Приказом расширяется перечень активов, принимаемых в покрытие, за счет включения в него ипотечных ценных бумаг, займов страхователям по договорам страхования жизни, векселей организаций.
В то же время значительно ужесточены требования и критерии, которые следует соблюдать при размещении средств страховых резервов. В частности, изменения коснулись ценных бумаг, введены рейтинговые требования к эмитентам ценных бумаг, в том числе к эмитентам векселей. Из списка активов, принимаемых для покрытия страховых резервов, исключены доли в уставном капитале обществ с ограниченной ответственностью и вклады в складочный капитал товариществ на вере. Согласно новой редакции Правил рыночная стоимость недвижимого имущества должна быть подтверждена независимым оценщиком.
Новацией является то, что страховщики могут осуществлять размещение средств страховых резервов путем передачи их части в доверительное управление (до 20% от суммарной величины резервов).
Активы, принимаемые в покрытие страховых резервов, не могут служить предметом залога или источником уплаты кредитору денежных сумм по обязательствам гаранта (поручителя).
Сроки размещения резервов должны быть приближены к срокам обязательств страховщиков по договорам страхования.
Общая стоимость активов, принимаемых в покрытие страховых резервов, должна быть не менее суммарной величины страховых резервов. Суммарная величина страховых резервов определяется без исключения доли перестраховщиков.
На инвестиционную активность страховщиков существенное влияние оказывают размеры и структура страхового портфеля по видам страхования, величина аккумулируемых резервов и сроки распоряжения ими.
Существенно различается структура инвестиций и инвестиционная политика в целом страховых компаний, занимающихся страхованием жизни и иными видами страхования (табл. 17).
|
Таблица 17. Сравнительная характеристика инвестиционной деятельности по страхованию жизни и страхованию иному, чем страхование жизни |
Характер
инвестирования |
Страхование жизни |
Страхование иное, чем страхование жизни |
|
Долгосрочность |
В связи с длительными сроками договоров
страхования могут
применяться долгосрочные
инвестиции |
В связи с относительно
короткими сроками
договоров страхования (год) инвестиции носят краткосрочный характер |
|
Доходность |
Необходимо получение стабильного дохода, так как прибыль от инвестиционной
деятельности учитывается
при определении страховой премии |
Меньшие требования к доходности по сравнению с ликвидностью вложений |
|
Ликвидность |
Не играет столь большой роли - потребность в денежных средствах
покрывается за счет
согласования сроков выплат
со сроками инвестирования |
Является важнейшим
принципом инвестирования |
Учет
инфляционных
процессов |
Необходимо учитывать инфляцию, так как договоры долгосрочные |
По большинству видов страхования инфляцию можно не учитывать |
|
|
|
|
|
Объем
инвестиций |
Значительный, часто увеличивающийся за счет капитализации |
Объем инвестиций переменный |
Согласование
сроков
выплат |
Срок выплат определен в
страхования на дожитие) |
часто
договоре (страхование |
Срок выплаты является случайной величиной; необходимо учитывать распределение убытков в течение года по различным
видам страхования и длительный характер урегулирования крупных
страховых случаев |
Размещение страховых резервов, а следовательно, и инвестиционная деятельность страховщиков должны осуществляться на условиях выполнения определенных принципов (табл. 18).
|
Таблица 18. Принципы инвестиционной политики страховщика |
|
Принципы |
Сущность |
|
Диверсификации (смешивания и рассеивания) |
Обеспечивает распределение инвестиционных рисков на различные виды вложений и гарантирует тем самым большую устойчивость инвестиционного портфеля страховщика |
|
Возвратности |
Подразумевает максимально надежное размещение активов, обеспечивающее их возврат в полном объеме |
Доходности
(прибыльности) |
Означает, что активы размещаются с учетом конъюнктуры фондового рынка и должны приносить достаточно высокий и стабильный доход |
|
Ликвидности |
Означает, что структура вложений должна быть такой, чтобы обеспечить наличие ликвидных средств или активов, без труда обращаемых в наличные средства для производства страховых выплат |
|
Вопросы для самоподготовки
1. Какова структура страхового тарифа и назначения его составляющих?
2. Что такое страховая премия? Из чего она состоит?
3. Какова общая структура доходов страховой организации?
4. Что входит в состав доходов, связанных со страховой деятельностью?
5. Охарактеризуйте виды и назначение страховых взносов.
6. Тарифная политика страховой компании, принципы ее построения.
7. Что относится к доходам, косвенно связанным со страхованием?
8. Охарактеризуйте доходы страховщика от страховой, инвестиционной деятельности, прочие доходы.
9. Какова структура расходов страховой компании?
10. Дайте классификацию расходов страховых организаций.
11. Что относится к расходам на ведение дела?
12. Охарактеризуйте состав финансовых ресурсов страховой компании.
13. Определите основные и относительные показатели, характеризующие финансовые результаты деятельности страховщика.
14. Какими экономическими причинами объясняется необходимость формирования страховых резервов?
15. Классифицируйте состав резервов страховой организации.
16. Дайте характеристику техническим резервам страховщика.
17. В чем состоят особенности формирования страховых резервов по договорам страхования жизни?
18. Поясните условия, которым должны удовлетворять активы, принимаемые в покрытие страховых резервов.
19. Охарактеризуйте сущность и принципы организации инвестиционной деятельности страховых компаний.
20. Дайте определение понятию "финансовая устойчивость страховщика". Какие факторы ее обусловливают?
21. Перечислите методы расчета финансовой устойчивости страховой компании.
22. Как рассчитывается нормативный уровень платежеспособности страховых организаций в
РФ?
Ответы
Какова структура страхового тарифа и назначения его составляющих? Страховой тариф является ценой единицы страховой услуги и применяется для определения величины страхового взноса страхователя, который, в свою очередь, является долей участия страхователя в страховом фонде. Рисковой взнос - это чистая нетто-премия, то есть часть денежного страхового взноса, предназначенная на покрытие риска. Она зависит от степени вероятности наступления страхового случая, конкретной ситуации, объекта страхования, времени и места проявления риска. Нетто-премия - часть страхового взноса, которая необходима для покрытия страховых платежей за определенный промежуток времени по данному виду страхования. Так как на практике возможны положительные и отрицательные отклонения от планируемого развития страховой ситуации, нетто-ставка включает в себя помимо рискового взноса гарантийную или стабилизационную надбавку. Сберегательный (накопительный) взнос используется в договорах страхования жизни для покрытия платежей страхователя по истечении срока договора страхования. Его размер меняется в течение срока действия договора страхования, происходит накопление взносов. Достаточный взнос равен сумме нетто-премии и нагрузки, которые включены в издержки страховщика. Брутто-ставка - страховой тариф (тарифная ставка), или окончательная цена страховой услуги, который включает в себя определенную норму прибыли.
Что такое страховая премия? Из чего она состоит? Стоимость страховой услуги, или ее цена, выражается в страховом взносе (премии), который страхователь уплачивает страховщику. Она устанавливается при заключении договора страхования и остается неизменной в течение срока его действия, если иное не оговорено условиями договора. Премия исчисляется относительно определенной базы, в качестве которой выступает страховая сумма. Страховая премия как цена страховой услуги имеет определенную структуру, ее отдельные элементы должны обеспечивать финансирование всех функций страховщика. Нетто-премия по риску предназначена для финансирования платежей при наступлении страховых случаев и формировании страховых резервов. Надбавка на покрытие расходов страховщика предназначена на оплату расходов, включая заработную плату персонала, издержки по содержанию офиса, на рекламу, комиссионные посредникам. Брутто-премия - окончательная цена страховой услуги - включает в себя определенную норму прибыли.
Тарифная политика страховой компании, принципы ее построения. Тарифная политика страховщика представляет собой комплекс мер, направленных на разработку, применение и уточнение базовых тарифных ставок для заключения договоров страхования. К основным принципам тарифной политики относятся: обеспечение эквивалентности экономических отношений между страховщиком и страхователем на основе равенства полученной за тарифный период страховой нетто-премии и общей суммы убытков (страховых выплат) в связи со страховыми случаями; доступность страховых тарифов для широкого круга потенциальных страхователей, то есть обеспечение экономической целесообразности страхования для потребителей; стабильность страховых тарифов и расширение по возможности страховой ответственности при постоянных тарифах; обеспечение самоокупаемости и рентабельности страховых операций; обеспечение гибкости и индивидуальный подход при разработке и применении страховых тарифов при заключении договоров страхования, то есть проведение страховщиком гибкой ценовой политики.
Какова общая структура доходов страховой организации? Доходом страховой компании является совокупная сумма денежных поступлений, перечисляемая на ее счет в результате осуществления страховщиком всех видов деятельности, не запрещенных законодательством. Многопрофильность деятельности страховщиков определяет классификацию их доходов, они подразделяются на три группы: доходы непосредственно от страховой деятельности, доходы от инвестиционной деятельности, прочие доходы.
Что входит в состав доходов, связанных со страховой деятельностью? В состав доходов от страховой деятельности (страховых операций) включаются: а) страховые взносы по договорам прямого страхования, сострахования и по рискам, принятым в перестрахование. При этом страховые премии по договорам сострахования включаются в состав доходов страховщика (состраховщика) в размере его доли страховой премии, установленной в договоре сострахования; б) полученные вознаграждения и тантьемы по рискам, переданным в перестрахование.
Перестраховочное вознаграждение, уплачиваемое перестраховщиком цеденту, предназначено для покрытия аквизиционных расходов прямого страховщика; в) возмещение перестраховщиками доли страховых выплат по договорам, переданным в перестрахование. Перестраховщик участвует в убытках страхователя в части, соответствующей условиям договора перестрахования, а также несет свою долю расходов по урегулированию убытка. Поскольку ответственным перед страхователем в полном объеме является прямой страховщик, перестраховщик обязан возместить цеденту свою долю в страховых выплатах; г) суммы возврата (уменьшения) страховых резервов, образованных в предыдущие отчетные периоды с учетом изменения доли перестраховщиков. До определения финансового результата страховщик на основании специального расчета производит отчисления в страховые резервы, а также возврат страховых резервов, образованных в предыдущие отчетные периоды; д) суммы вознаграждений, полученные за оказание услуг страховых агентов, брокеров, сюрвейеров, аварийных комиссаров. Страховщики могут оказывать друг другу агентские услуги, содействие в оценке страхового риска, определении страховой стоимости имущества, оценке последствий страховых случаев и урегулировании страховых выплат.
Охарактеризуйте доходы страховщика от страховой, инвестиционной деятельности, прочие доходы. В состав доходов от инвестиционной деятельности включаются: а) доходы, полученные от долевого участия в других предприятиях, дивиденды по акциям и паям, доходы по облигациям, депозитным сертификатам, векселям, находящимся в распоряжении страховой организации, и так далее; б) суммы полученных процентов, начисленных на депо премий по рискам, переданным в перестрахование. Если условиями договора перестрахования предусматривалось депонирование у цедента всей либо части страховой премии по договорам, переданным в перестрахование, то по окончании срока действия договора, при его безубыточном прохождении, сумма депонированной премии перечисляется перестраховщику вместе с начисленными на нее процентами. Прочие доходы страховой компании подразделяются на доходы, непосредственно связанные с процессом страхования, и доходы, не связанные с предоставлением страховых услуг. К первой группе относятся: а) доходы от реализации перешедшего страховщику в соответствии с законодательством права требования страхователя (выгодоприобретателя) к лицам, ответственным за причиненный ущерб; б) штрафы, пени, неустойки за нарушение условий договоров; в) поступления в возмещение причиненных страховой организации убытков; г) суммы кредиторской и депонентской задолженности, по которой истек срок исковой давности; д) доходы от проведения информационно-консультационных услуг обучения и переподготовки специалистов страхового дела. Доходы от деятельности, не связанной со страхованием, включают в себя: а) доходы от передачи за плату имущества во временное пользование; б) доходы от реализации основных средств и нематериальных активов; в) прочие доходы: поступления, возникшие как последствия чрезвычайных обстоятельств хозяйственной деятельности, в том числе стихийных бедствий, пожара, аварии.
Какова структура расходов страховой компании? Расходами организации признается уменьшение экономических выгод в результате выбытия активов (денежных средств, иного имущества) и (или) возникновения обязательств, приводящих к уменьшению капитала этой организации, за исключением уменьшения вкладов по решению участников (собственников имущества). Согласно ПБУ 10/99 расходы страховой организации можно подразделить на основные группы: расходы от обычных видов деятельности (расходы, связанные с заключением и исполнением договоров страхования, сострахования, перестрахования); расходы от прочей деятельности.
Дайте классификацию расходов страховых организаций. В зависимости от целей управления страховой компании и составления бухгалтерской отчетности расходы страховщика классифицируются по следующим признакам: по отношению к основной деятельности; по времени осуществления (последовательности финансирования); по целевому назначению (содержание операций). В первую группу входят следующие расходы: связанные со страхованием (страховые выплаты, отчисления в страховые резервы, расходы на ведение дела) и не связанные со страхованием (прочие расходы). По целевому назначению расходы подразделяются на: расходы по подготовке договора страхования, расходы по исполнению договора, расходы по ведению договора, предваряющие договор расходы. В третью группу входят: текущие расходы, расходы при наступлении страхового случая, расходы по заключению и ведению договора страхования.
Что относится к расходам на ведение дела? В составе расходов на ведение дела выделяют затраты, имеющие место на любом другом предприятии, и расходы, отражающие специфику страховой деятельности. Расходы по ведению дела включают: материальные расходы, расходы на оплату труда; комиссионные вознаграждения, уплачиваемые страховым агентам и страховым брокерам; оплату проезда и труда экспертов, осуществляющих оценку риска, действительной стоимости объекта страхования или медицинское освидетельствование застрахованных лиц; расходы на изготовление страховых полисов; оплату рекламных, консультационных, аудиторских услуг; расходы на аренду и так далее.
Охарактеризуйте состав финансовых ресурсов страховой компании. Финансовые ресурсы представляют собой денежные доходы и поступления, используемые страховой организацией для осуществления операций страхования и перестрахования от момента заключения договоров до выполнения обязательств по ним. Они предназначены для производства страховых выплат, а также для осуществления инвестиций и прочих затрат, обеспечивающих ведение договоров страхования, экономическое стимулирование сотрудников, совершенствование и повышение качества страховых продуктов.
Какими экономическими причинами объясняется необходимость формирования страховых резервов? Страховые резервы - это сумма, представляющая фактическую или потенциальную ответственность, сохраняемую страховщиком для покрытия обязательств перед держателями полисов. Потребность в формировании страховых резервов обусловлена вероятностным характером страховых событий и неопределенностью момента наступления и величины ущерба. Страховые резервы являются финансовой гарантией выполнения страховщиком своих обязательств перед страхователями. Средства страховых резервов принадлежат совокупности страхователей, участвовавших своими денежными взносами в формировании страхового фонда.
Определите абсолютные и относительные показатели, характеризующие финансовые результаты деятельности страховщика. Финансовая деятельность страховой компании характеризуется и рядом других показателей: абсолютных и относительных. К первым относятся: число заключенных договоров страхования, страховая сумма по застрахованным объектам, страховые выплаты, объем поступившей премии, объем доходов и расходов, размер страховых резервов. В состав относительных показателей можно включить: рентабельность в целом и по видам страхования, норматив выплат по видам страхования, уровень расходов, структуру прибыли.
Классифицируйте состав резервов страховой организации. Резервы страховых организаций в соответствии с требованиями страхового законодательства разделяются на: резервы по страхованию жизни; резервы по видам страхования иным, чем страхование жизни (рисковые виды страхования). Такое разделение вызвано различным содержанием, функциями и задачами страховой защиты, характером рисков, методологией расчета тарифов.
Дайте характеристику техническим резервам страховщика. Технические резервы формируются по рисковым видам страхования и подразделяются на обязательные (резерв убытков (резерв заявленных, но неурегулированных убытков и резерв произошедших, но незаявленных убытков), резерв незаработанной премии) и дополнительные (стабилизационный резерв, прочие резервы). Резерв незаработанной премии - сумма всех премий, представляющая часть полисов или договоров с неистекшим сроком действия, которые отражены в перечне дел страховщика или перестраховщика. Резерв заявленных, но неурегулированных убытков является оценкой не исполненных или исполненных не полностью на отчетную дату обязательств страховщика по осуществлению страховых выплат, возникших в связи со страховыми случаями, о факте наступления которых ему заявлено в установленном законом либо договором порядке в отчетном или предшествующих периодах. В этот резерв включаются суммы денежных средств, необходимые страховщику для оплаты экспертных, консультационных и иных услуг, связанных с оценкой размера и снижением ущерба, нанесенного имущественным интересам страхователя (расходы по урегулированию убытков). Резерв произошедших, но незаявленных убытков является оценкой обязательств страховщика по осуществлению страховых выплат. Он включает урегулирование убытков, возникших в связи со страховыми случаями, произошедшими в отчетном и предшествующих ему периодах, о факте наступления которых страховщику не заявлено в установленном законом или договором порядке. Действующим порядком установлено, что величина данного резерва исчисляется в размере 10% суммы брутто-премии.
Стабилизационный резерв является оценкой обязательств страховщика, связанных с осуществлением будущих страховых выплат в случае образования отрицательного финансового результата от проведения страховых операций в результате действий факторов, не зависящих от воли страховщика, или в случае превышения коэффициента состоявшихся убытков над его средним значением. В российском законодательстве стабилизационные резервы обозначаются как резерв колебаний убыточности и резерв катастроф.
Поясните условия, которым должны удовлетворять активы, принимаемые в покрытие страховых резервов. Поскольку страховые резервы формируются страховщиками для обеспечения выплат страхователям при наступлении страхового события, орган государственного страхового надзора регулирует и контролирует состав и структуру активов, покрывающих резервы. Требования государства состоят в том, что в покрытие страховых резервов принимаются не любые активы, а только часть из них, называемая "разрешенными активами". Перечень "разрешенных активов" представлен в Требованиях, предъявляемые к составу и структуре активов, принимаемых для покрытия собственных средств страховщика, утвержденных Приказом Минфина России от 16.12.2005 N 149н. Согласно этому Приказу страховщики обязаны были
привести активы, принимаемые для покрытия страховых резервов, в соответствие с Требованиями в срок до 30.06.2007.
В новой редакции Правил перечень активов, принимаемых для покрытия страховых резервов, является закрытым и содержит 20 видов активов. В соответствии с Приказом расширяется перечень активов, принимаемых в покрытие, за счет включения в него ипотечных ценных бумаг, займов страхователям по договорам страхования жизни, векселей организаций. Активы, принимаемые в покрытие страховых резервов, не могут служить предметом залога или источником уплаты кредитору денежных сумм по обязательствам гаранта (поручителя). Сроки размещения резервов должны быть приближены к срокам обязательств страховщиков по договорам страхования. Общая стоимость активов, принимаемых в покрытие страховых резервов, должна быть не менее суммарной величины страховых резервов. Суммарная величина страховых резервов определяется без исключения доли перестраховщиков.
Охарактеризуйте сущность и принципы организации инвестиционной деятельности страховых компаний. Сфера деятельности страховых организаций помимо обеспечения страховой защиты включает в себя и инвестиционную деятельность. Эта деятельность основана на механизме размещения страховых резервов. Проблема использования страховых резервов и активов является важнейшей экономической задачей не только для отдельной страховой компании, но и для государства в целом. Следует особо отметить, что рациональное инвестирование страховых резервов не является самоцелью при управлении финансовыми ресурсами страховщиков, а способом обеспечить основную цель - финансовую устойчивость страховой компании для покрытия обязательств по убыткам. Размещение страховых резервов, а следовательно, и инвестиционная деятельность страховщиков должны осуществляться на условиях выполнения определенных принципов. Принцип диверсификации (смешивания и рассеивания) обеспечивает распределение инвестиционных рисков на различные виды вложений и гарантирует тем самым большую устойчивость инвестиционного портфеля страховщика. Принцип возвратности подразумевает максимально надежное размещение активов, обеспечивающее их возврат в полном объеме. Принцип доходности (прибыльности) означает, что активы размещаются с учетом конъюнктуры фондового рынка и должны приносить достаточно высокий и стабильный доход. Принцип ликвидности означает, что структура вложений должна быть такой, чтобы обеспечить наличие ликвидных средств или активов, без труда обращаемых в наличные средства для производства страховых выплат.
Дайте определение понятию "финансовая устойчивость страховщика". Какие факторы ее обусловливают? Под финансовой устойчивостью страховой компании понимается такое состояние ее финансовых ресурсов, при котором страховщик в состоянии своевременно и в предусмотренном объеме выполнять взятые на себя текущие и будущие финансовые обязательства перед всеми субъектами за счет собственных и привлеченных средств. Финансовая устойчивость страховой компании обеспечивается за счет внешних и внутренних факторов, имеющих определенные признаки. Особое значение приобретают прежде всего внешние обстоятельства, которые компания не может изменить и к которым вынуждена приспосабливаться. К числу внешних факторов относятся общее состояние национальной экономики, государственное регулирование страховой деятельности, конъюнктура страхового и фондового рынков, платежеспособность и потребительские предпочтения населения. Внутренние факторы обеспечения финансовой устойчивости охватывают управляемые параметры организации страхования, включая организационную структуру, сбалансированность страхового портфеля, тарифную, перестраховочную инвестиционную политику страховщика и т.д.
Перечислите методы расчета финансовой устойчивости страховой компании. Проблема обеспечения финансовой устойчивости может рассматриваться двояко: как определение системы вероятности дефицита средств в каком-либо году и как отношение доходов к расходам за истекший тарифный период. Степень дефицитности средств страховой компании во многом зависит от величины страхового портфеля (совокупности страховых взносов). Для определения степени вероятности дефицитности средств используется коэффициент профессора Ф.В. Коньшина. Для оценки финансовой устойчивости как отношения доходов к расходам за тарифный период можно использовать коэффициент финансовой устойчивости страхового фонда. Финансовая устойчивость страховых операций будет тем выше, чем больше будет коэффициент устойчивости страхового фонда.
Как рассчитывается нормативный уровень платежеспособности страховых организаций в РФ? Нормативный размер маржи платежеспособности страховщика по страхованию жизни равен произведению 5% резерва по страхованию жизни и поправочного коэффициента. Поправочный коэффициент определяется как отношение резерва по страхованию жизни за минусом доли перестраховщиков в резерве по страхованию жизни к величине данного резерва. В случае если поправочный коэффициент меньше 0,85, для расчета он принимается равным 0,85.
Нормативный размер маржи платежеспособности по страхованию иному, чем страхование жизни, равен наибольшему из двух показателей, умноженному на поправочный коэффициент.
Первый показатель равен 16% от суммы страховых премий, начисленных по договорам страхования, сострахования и договорам, принятым в перестрахование, за расчетный период, уменьшенной на сумму: страховых премий, возвращенных страхователям (перестрахователям) в связи с расторжением договоров страхования, сострахования и договоров, принятых в перестрахование; отчислений от страховых премий по договорам страхования, сострахования в резерв предупредительных мероприятий на расчетный период; других отчислений от страховых премий по договорам страхования, сострахования в случаях, предусмотренных действующим законодательством, за расчетный период.
Расчетным периодом для вычисления данного показателя является год (12 месяцев), предшествующий отчетной дате. Второй показатель равен 23% от одной трети суммы: страховых выплат, фактически произведенных по договорам страхования, сострахования и начисленных по договорам, принятым в перестрахование, за минусом сумм поступлений, связанных с реализацией перешедшего к страховщику права требования, которое страхователь имеет к лицу, ответственному за убытки, возмещенные в результате страхования, за расчетный период; изменения резерва заявленных, но неурегулированных убытков, и резерва произошедших, но незаявленных убытков по договорам страхования, сострахования и договорам, принятым в перестрахование, за расчетный период. Расчетным периодом для вычисления данного показателя являются 3 года (36 месяцев), предшествующие отчетной дате. Поправочный коэффициент определяется как отношение суммы: страховых выплат, фактически произведенных по договорам страхования, сострахования и начисленных по договорам, принятым в перестрахование, за минусом начисленной доли перестраховщиков в страховых выплатах за расчетный период; изменения резерва заявленных, но неурегулированных убытков по договорам страхования, сострахования и начисленных по договорам, принятым в перестрахование, за минусом изменения доли перестраховщиков в указанных резервах за расчетный период к сумме (не исключая доли перестраховщиков): страховых выплат, фактически произведенных по договорам страхования, сострахования и начисленных по договорам, принятым в перестрахование, за расчетный период; изменения резерва заявленных, но неурегулированных убытков по договорам страхования, сострахования и начисленных по договорам, принятым в перестрахование, за расчетный период. Расчетным периодом является год (12 месяцев), предшествующий отчетной дате. В случае если поправочный коэффициент меньше 0,5, то в целях расчета он принимается равным 0,5, если больше 1 - равным 1. В случае если на конец отчетного года фактический размер маржи платежеспособности превышает нормативный менее чем на 30%, страховщик представляет для согласования в МФ России в составе годовой бухгалтерской отчетности план оздоровления финансового положения.
Глава 4. ОТРАСЛИ, ПОДОТРАСЛИ И ВИДЫ СТРАХОВАНИЯ
4.1. Личное страхование
В рамках системы социальной защиты населения существуют три подсистемы, обеспечивающие благополучие человека путем страхования:
- государственное социальное страхование;
- коллективное личное страхование по месту работы, профессиональной принадлежности или месту проживания;
- индивидуальное личное страхование.
Основной предпосылкой, обусловившей появление социального страхования, была и остается рисковая природа человеческого существования. Процесс воспроизводства человека подвержен рискам прерывания на физиологическом, экономическом и социальном уровнях.
Социальное страхование - это механизм реализации социальной политики государства, основа системы социальной защиты населения.
Социальное страхование можно определить как систему отношений по перераспределению национального дохода, заключающихся в формировании за счет обязательных страховых взносов работников и работодателей специальных страховых фондов и использовании средств этих фондов для компенсации утраты трудового дохода или его поддержания вследствие действия определенных универсальных социальных рисков.
Организация социального страхования базируется на ряде принципов, которые определяют ее эффективность, возможность адаптации к экономическим изменениям и подконтрольность:
- социальное страхование является обязательным для всех граждан и регулируется государством;
- обязанность по уплате взносов на социальное страхование несут совместно работники и работодатели с привлечением при необходимости финансовых средств государства;
- размер фондов социального страхования соответствует той степени защиты, которая необходима населению, исходя из установленных общественных стандартов уровня и качества жизни;
- социальные выплаты определяются размерами, сроками и другими условиями уплаты страховых взносов;
- право на получение социальных выплат определяется фактами уплаты взносов и наступления социального риска без дополнительной проверки нуждаемости в доходе.
Социальное страхование обладает рядом существенных признаков, которые принципиально отличают его от государственного социального обеспечения и личного страхования. Совокупность этих признаков определяет ведущее место социального страхования в системе управления социальными рисками (табл. 19).
|
Таблица 19. Сравнительная характеристика социального страхования и других элементов социальной защиты |
Критерии
сравнения |
Государственное социальное обеспечение |
Социальное
страхование |
Личное
страхование |
|
Предмет |
Риски, связанные со снижением дохода ниже
минимальных
государственных гарантий, специальные риски |
Универсальные социальные риски,
связанные с потерей трудового дохода |
Любые социальные риски, которые носят страховой характер и связаны с
любыми
имущественными
интересами
граждан |
|
Объект |
Нетрудоспособные граждане или граждане, прошедшие тест на нуждаемость |
Работающие граждане и члены их семей (иждивенцы) |
Любые физические лица, имеющие средства для
личного
страхования |
Финансовый
механизм |
Государственное
бюджетное
финансирование |
Страхование |
Страхование |
Источники
финансирования |
Налоги и другие бюджетные поступления |
Обязательные страховые взносы работников, работодателей, государства |
Страховые взносы любых
юридических или физических лиц |
|
Организация и управление |
Полностью находится в ведении органов государственной власти |
Может находиться в ведении органов государственной власти, а может осуществляться через независимые организации, но в любом случае по установленным законодательством правилам |
Осуществляется любыми юридическими лицами, имеющими право (лицензию) на осуществление данного страхования
по
индивидуальным
правилам |
Принцип
возмещения
ущерба |
Принцип солидарности (в зависимости от нуждаемости без учета индивидуального участия в
финансировании выплат) |
Принцип ограниченной эквивалентности (в зависимости от нуждаемости, но с учетом индивидуального участия в финансировании выплат) |
Принцип эквивалентности (выплаты строго пропорциональны
степени
индивидуального риска и уплаченным страховым взносам) |
|
|
Право на |
Только по результатам |
При наличии |
Кроме права на |
|
социальные |
проверки нуждаемости |
покрытия |
выплаты, при |
|
выплаты |
при наличии |
социальных |
наступлении |
|
|
последствий |
рисков, но при |
страхового |
|
|
действия социальных |
соблюдении |
случая |
|
|
рисков |
определенных |
существует право |
|
|
|
условий уплаты |
на возврат |
|
|
|
взносов |
уплаченных |
|
|
|
(страховой, |
страховых |
|
|
|
трудовой стаж |
взносов |
|
|
|
и т.д.) |
(выкупной суммы) |
Социальное страхование отличается от добровольного личного страхования, прежде всего обязательным характером и направленностью на защиту основного контингента населения от универсальных социальных рисков. Перечень этих рисков и уровень их финансирования с помощью методов социального страхования определяются государственной социальной политикой.
Обязательное социальное страхование является, как отмечалось выше, разновидностью государственных социальных гарантий, обеспечиваемых через целевые внебюджетные фонды. Здесь реализуется принцип неполного самофинансирования. То есть в случае дефицита средств в данных фондах государство оказывает им финансовую помощь за счет средств бюджета, оно выступает гарантом финансовой устойчивости внебюджетных фондов и реализации программ обязательного социального страхования.
Система социального страхования в России включает четыре отрасли, управляемые тремя внебюджетными фондами: государственное социальное страхование; обязательное страхование от несчастных случаев; обязательное медицинское страхование; обязательное пенсионное страхование (табл. 20).
|
Таблица 20. Функциональная структура системы социального страхования РФ |
|
Элементы |
Отрасли |
Государ
ственное
социальное
страхование |
Обязательное
страхование
от несчастных
случаев |
Обязательное
медицинское
страхование |
Обязательное
пенсионное
страхование |
Страхуемые
социальные
риски |
Временная
нетрудоспо
собность,
смерть |
Нетрудоспособность и смерть от производственных травм и
профзаболеваний |
Расходы на
медицинское
обслуживание |
Постоянная
нетрудоспо
собность,
смерть |
|
Страховщики |
Фонд
социального
страхования
РФ (ФСС) |
Фонд
социального страхования РФ (ФСС) |
Федеральный и территориальные фонды ОМС (ФОМС), страховые медицинские
компании
(СМО) |
Пенсионный фонд РФ (ПФР) |
|
Страхователи |
Юридические
лица;
граждане,
использующие
наемный
труд |
Юридические лица; граждане, использующие наемный труд |
Все
хозяйствующие
субъекты;
местные
органы
исполнительной
власти |
Все
хозяйству
ющие
субъекты |
|
Страховые тарифы по плоской шкале (для работодателей), % |
4,0 |
0,2 - 8,5 (всего
22 разряда по классу
профессионального
риска) |
3,6 |
14,0
(суммарно) |
|
Застрахо
ванные |
Наемные
работники,
их дети,
некоторые
категории
неработающих |
Наемные
работники |
Все население |
Работающее
население |
До 2001 г. существовал еще один вид социального страхования - государственное страхование по безработице, которым управляла Государственная служба занятости. Однако при введении единого социального налога страховые взносы в фонд занятости в размере 1,5% и сам фонд были упразднены. Установленные законодательством социальные гарантии по безработице были сохранены, но переданы на финансирование из федерального бюджета. Таким образом, страхование по безработице перешло в разряд государственного социального обеспечения.
Отечественная система социального страхования имеет важную особенность в покрытии риска временной нетрудоспособности. В России термин "социальное страхование" употребляется для обозначения двух различных понятий. В широком смысле "социальное страхование" означает всю систему обязательного социального страхования социальных рисков в масштабах общества в целом, как и принято в остальном мире. С другой стороны, исторически "социальное страхование" одновременно имеет и более узкий смысл: страхование временной нетрудоспособности, осуществляемое Фондом социального страхования.
В настоящее время риск временной нетрудоспособности, связанный с заболеванием, покрывается двумя различными отраслями. Государственное социальное страхование, осуществляемое ФСС, компенсирует временную утрату трудового дохода. Обязательное медицинское страхование, реализуемое через соответствующие фонды, оплачивает расходы на медицинское обслуживание.
Социальное страхование имеет две формы: обязательную и добровольную. Соотношение этих форм различно для разных стран и этапов развития страховых отношений.
В практике социального страхования выделяют обязательное общее страхование и обязательное профессиональное страхование. Первое распространяется на всех без исключения лиц, работающих по трудовому договору или контракту. Второе - лишь на лиц, занятых на работах, связанных с повышенным травматизмом, особо опасными и неблагоприятными условиями труда. Уровень страховых взносов при обязательном профессиональном страховании выше, чем при обязательном общем страховании, и, соответственно, выше уровень материального обеспечения.
Добровольное социальное страхование строится на принципах коллективной солидарности и взаимопомощи при отсутствии государственной поддержки. Отличительными чертами данной формы социального страхования являются:
- демократизм управления страховыми фондами;
- наиболее полная реализация принципа самоуправления;
- социальное партнерство работодателей и наемных работников;
- тесная зависимость страховых выплат и программ от уровня доходов страхователей.
Личное страхование представляет собой существенное дополнение к социальному
страхованию. Причем, как показывает международная практика, это дополнение тем существеннее, чем меньший объем защиты рисков, связанных с жизнью человека и ее материальным обеспечением, берут на себя государственная и коллективная системы социального страхования и чем выше уровень жизни населения.
Личное страхование - это отрасль страхования, в которой объектом страхования являются имущественные интересы, связанные с жизнью, здоровьем, трудоспособностью и пенсионным обеспечением страхователя и застрахованного лица.
Этот вид страхования сочетает рисковые и сберегательные функции. При этом временно свободные денежные средства, аккумулируемые в страховом фонде, служат для страховщика источником инвестиций, а для страхователя - источником капитализации взносов.
По Условиям лицензирования страховой деятельности на территории РФ в отрасли личного страхования выделяют три подотрасли: страхование жизни; страхование от несчастных случаев и болезней; медицинское страхование (табл. 21).
Таблица 21. Сущностная характеристика подотраслей личного страхования
Подотрасли
страхования
Сущность страхования
Страхование
жизни |
Предусматривает обязанности страховщика по договорам со сроком не менее 1 года и страховым выплатам в случаях:
1) дожития застрахованного лица до окончания срока страхования или определенного договором страхования возраста;
2) смерти застрахованного лица;
3) выплаты пенсии (ренты, аннуитета) застрахованному лицу при выполнении договоров страхования по достижении застрахованным определенного возраста, смерти кормильца, постоянной утраты трудоспособности;
4) текущей выплаты (аннуитеты) в период действия договора страхования и др. |
|
Страхование |
Предусматривает обязанности страховщика по страховым |
|
от несчастных |
выплатам в фиксированной сумме либо в размере частичной |
|
случаев |
или полной компенсации дополнительных расходов |
|
и болезней |
застрахованного лица, вызванных наступлением страхового случая (при этом возможна комбинация обоих видов выплат).
В объем ответственности страховщика включаются обязанности произвести выплату при наступлении следующих случаев:
1) нанесение вреда здоровью застрахованного вследствие несчастного случая или болезни;
2) смерть застрахованного в результате несчастного случая или болезни;
3) постоянная или временная утрата общей либо профессиональной трудоспособности в результате несчастного случая и болезни, за исключением видов страхования, относящихся к медицинскому страхованию |
|
Медицинское |
Предусматривает обязанности страховщика по осуществлению |
|
страхование |
страховых выплат (выплат страхового обеспечения) в размере частичной или полной компенсации дополнительных расходов застрахованного, вызванных обращением застрахованного в медицинские учреждения за медицинскими услугами, включенными в программу медицинского страхования |
В практике европейского страхования принята иная классификация видов личного страхования, основным отличием которой является выделение в отдельную отрасль страхования жизни. Действительно, страхование жизни имеет существенные особенности в своей организации, связанные прежде всего с его долгосрочным характером и использованием механизмов капитализации страховых премий.
Страхование от несчастных случаев и медицинское страхование в международной практике организации страхового дела принято относить к рисковым видам, предполагающим в первую очередь замкнутую раскладку ущерба и функционирующим на принципах распределения риска между страхователями.
В соответствии с Третьей директивой по страхованию жизни ЕС (1992 г.) компании по страхованию жизни могут также заниматься медицинским страхованием и страхованием от несчастных случаев, но более никакими другими рисковыми видами страхования.
В отличие от международной практики в Российской Федерации принята классификация, основанная на характере рисков: к личному страхованию относят риски, связанные с жизнью и здоровьем граждан, независимо от используемых при этом финансовых механизмов. При этом большая часть российских страховых компаний являются универсальными, то есть отечественное законодательство не запрещает наряду со страхованием жизни осуществлять и другие рисковые виды страхования, в том числе и относящиеся к имущественному страхованию и страхованию ответственности.
Наряду с приведенной выше классификацией при группировке операций личного страхования используются и другие критерии: количество застрахованных и способы организации страхования; формы выплаты страхового обеспечения; степень регламентации и т.д. (табл. 22).
Таблица 22. Группировка личного страхования
Критерии группировки
Формы договорных отношений
|
По степени регламентации |
1. Добровольное (как взаимное волеизъявление страхователя и страховщика).
2. Обязательное (в силу закона) |
|
По объему риска |
1. На случай дожития или смерти.
2. На случай инвалидности или недееспособности.
3. На оплату медицинских расходов |
|
По количеству лиц -субъектов договора |
1. Индивидуальное страхование (страхователем выступает одно отдельно взятое физическое лицо).
2. Коллективное страхование (страхователем или застрахованным выступает группа физических лиц) |
|
По продолжительности страхования |
1. Краткосрочное (менее одного года).
2. Среднесрочное (до 5 лет).
3. Долгосрочное (более 5 лет, иногда весь период до смерти или достижения пенсионного возраста застрахованного лица) |
По форме выплаты
страхового
обеспечения |
1. С единовременной выплатой страховой суммы.
2. С периодической выплатой страховой суммы в форме ренты |
|
По форме уплаты страховых взносов (премий) |
1. С уплатой единовременных взносов (премий).
2. С уплатой взносов (премий) в рассрочку |
Организация личного страхования основана на следующих принципах:
1. Наличия имущественного интереса. Чтобы застраховать какое-либо лицо, страхователь должен иметь имущественный интерес, то есть потенциальную возможность получить компенсацию вследствие материальных потерь от смерти застрахованного. Страховой интерес имеют: страхователь в собственной жизни; супруг в жизни другого супруга; работодатель в жизни своих работников и т.д.
2. Непосредственной причины. Страховщик выплачивает страховое обеспечение после реализации только тех страховых случаев, которые зафиксированы в договоре.
3. Высшей добросовестности. Страхователь и страховщик должны быть честны друг с другом в отношении всех фактов, имеющих материальное значение.
Страхование жизни является важнейшей составляющей в системе страховой защиты интересов граждан (табл. 23). Страхование жизни - это подотрасль личного страхования, классификационным признаком которой является выплата страховщиком определенной условиями договора страхования денежной суммы (страхового обеспечения) при дожитии застрахованным до определенного возраста, в случае его смерти или при окончании договора страхования.
|
Таблица 23. Виды страхования жизни |
Вид
страхования |
Содержание страхования |
Смешанное
страхование
жизни |
Страхуется риск дожития до окончания срока страхования, к которому могут быть присоединены и другие риски, связанные с жизнью, здоровьем, трудоспособностью страхователя (риски на случай смерти от любой причины в течение срока договора, на случай причинения вреда здоровью от последствий несчастного случая или болезни). Комбинация рисков зависит от желания страхователя |
Страхование
детей |
Обеспечивает интересы ребенка (застрахованного лица), в пользу которого заключен договор страхования, в случае смерти страхователя |
Пенсионное
страхование |
Проводится для обеспечения лиц, выходящих на пенсию, дополнительным доходом |
Страхование
ренты |
Осуществляется для получения дополнительного дохода в оговоренные сроки либо пожизненного дохода путем выплаты ренты на накопленную сумму |
|
Страхование на случай смерти |
Гарантирует выплату выгодоприобретателю соответствующей суммы в случае смерти страхователя (обычно включается в договор страхования вместе с другими видами страхования) |
|
Страхование Страхуется риск дожития застрахованного до окончания срока на дожитие страхования. Позволяет повысить уровень благосостояния за __счет создания накоплений_
Страхование жизни, предлагая широкий набор страховых гарантий и инвестиционных услуг, позволяет человеку решить целый комплекс социально-экономических проблем. Условно их можно объединить в две группы: социальные и финансовые (табл. 24). Решение первых позволяет преодолеть недостатки системы государственного социального страхования и обеспечения. Решение вторых, наряду с предоставлением финансовых гарантий при осуществлении целого ряда финансово-кредитных операций, способствует увеличению личных доходов граждан.
|
Таблица 24. Цели и функции страхования жизни |
|
Функции |
Цели |
|
Социальные |
1. Защита семьи в случае потери кормильца и дохода умершего члена семьи |
|
2. Обеспечение случаев временной или постоянной утраты нетрудоспособности (инвалидности) |
|
3. Обеспечение дополнительной пенсии в старости |
|
4. Накопление средств для оказания материальной поддержки детям при достижении совершеннолетия, например для оплаты образования |
|
5. Оплата ритуальных услуг |
|
Финансовые |
1. Накопления, связанные с получением инвестиционного дохода и вложениями в капитал |
|
2. Защита частного бизнеса, сохранение предприятия в случае смерти партнера по бизнесу, руководителя предприятия или "ключевого" персонала |
3. Защита наследства путем:
а) оплаты налога на наследство за счет страховой суммы, полученной по полису страхования жизни;
б) облегчения передачи наследуемого имущества одному из наследников за счет личного права бенефициара на страховую сумму, свободную от прав кредиторов и других наследников;
в) законодательно установленного освобождения страховой суммы от налога на наследство |
|
4. Увеличение личных доходов за счет предоставления льгот по налогообложению премий и выплат по страхованию жизни |
|
Страхование жизни оформляется договором, согласно которому одна из сторон - страховщик - принимает на себя обязательство выплатить обусловленную сумму, если в течение срока страхования произойдет предусмотренный страховой случай в жизни застрахованного, при условии получения им страховых премий, уплачиваемых страхователем (рис. 7).

|
Заключение договора страхования |
 |
|
Рис. 7. Алгоритм заключения и действия договора страхования жизни |
Участниками договора страхования жизни являются страховщик и страхователь (застрахованный). Выделяют договоры страхования собственной жизни, когда страхователь и застрахованный являются одним и тем же лицом, и договоры страхования третьего лица, когда личности страхователя и застрахованного не совпадают, но у страхователя наличествует страховой интерес в отношении жизни застрахованного.
Участником обязательств по страхованию жизни может быть также выгодоприобретатель (бенефициар) - физическое или юридическое лицо, обладающее страховым интересом, в пользу которого заключен договор страхования жизни, то есть лицо, обладающее правом на получение страховых выплат в случае смерти держателя страхового полиса.
Практика страхования жизни показывает огромное разнообразие заключаемых страховыми организациями договоров страхования (табл. 25). Это обусловлено тем, что отрасль, работающая с населением в области страхования их доходов, очень быстро реагирует на изменения в функционировании финансового рынка.
|
Таблица 25. Классификация договоров страхования жизни |
Критерии
классификации |
Формы договорных отношений |
Объект
страхования |
1. Договоры в отношении собственной жизни.
2. Договоры в отношении жизни другого лица.
3. Договоры совместного страхования |
Предмет
страхования |
1. Страхование на случай смерти.
2. Страхование на дожитие |
|
Порядок уплаты страховых премий |
1. Договоры с единовременной (однократной) премией.
2. Договоры с периодическими премиями |
|
Период действия |
Пожизненное страхование (на всю жизнь).
Страхование жизни на определенный срок |
|
Форма страхового покрытия |
1. Страхование на твердо установленную сумму.
2. Страхование с убывающей страховой суммой.
3. Страхование с возрастающей страховой суммой.
4. Увеличение страховой суммы за счет прямого инвестирования страховых премий в специализированные инвестиционные фонды |
|
Вид страховых выплат |
1. Страхование жизни с выплатой ренты (аннуитета).
2. Страхование жизни с выплатой пенсий |
|
|
Способ заключения |
1. Индивидуальный. |
|
договора |
2. Коллективный |
В страховой практике принято выделять три базовых типа полисов, имеющих существенные различия по целой совокупности отмеченных выше критериев: срочное страхование жизни; пожизненное страхование; смешанное страхование (табл. 26).
|
Таблица 26. Базовые типы договоров страхования |
Тип
страхования |
Страховое
покрытие |
Премии |
Наличие
инвести
ционного
элемента |
Возможность
выкупа |
Характеристика
страхования |
|
Срочное |
Выплата
страховой суммы
бенефициару,
если
застрахованный
умрет
раньше срока, обозначенного в договоре |
Периодические |
Нет |
Нет |
Более дешевый и простой с высокой гарантией в случае
преждевременной
смерти |
|
Пожизненное |
Выплата
страховой
суммы
бенефициару в момент смерти застрахованного
независимо
от времени ее наступления |
Периодические
или
однократные |
Да |
Право на выкуп
появляется
только через
определенное
время
действия
договора |
Наиболее
полное
обеспечение наследников с неограниченным сроком и
элементами
капитализации |
|
Смешанное |
Выплата страховой суммы и в случае смерти
застрахованного до окончания договора, и в случае дожития
согласно
договору |
Периодические
или
однократные |
Да |
Да |
Наиболее выгодные договоры в целях
инвестирования и создания накоплений, но с невысокими гарантиями в случае смерти |
|
В отдельные группы выделяют также договоры, производные от базовых типов и покрывающие специфические риски: договоры пенсионного страхования; аннуитеты, или рентное страхование жизни.
Пенсии предусматривают обеспечение дохода после прекращения трудовой деятельности. Пенсионное страхование предусматривает основные выплаты страхового обеспечения по достижении страхователем пенсионного возраста, но с согласия сторон в договоре может быть установлен возраст, с которого следует начать выплату ренты (дополнительной пенсии).
Договор может быть заключен дееспособным физическим или юридическим лицом. Максимальный возраст застрахованного ограничен (для женщин - 54 годами, для мужчин - 59 годами). На страхование принимаются граждане независимо от состояния здоровья. Страховые взносы могут производиться как в единовременной, так и в регулярной форме.
В случае смерти застрахованного в течение трудовой деятельности определенная часть накопленных пенсионных взносов может быть выплачена наследникам. Пенсионный аннуитет, как правило, предусматривает пожизненную выплату ренты, но в индивидуальном страховании могут использоваться и другие формы аннуитетов. Факторами, определяющими размер пенсии, являются:
- динамика индивидуальных доходов;
- тариф удерживаемых взносов;
- продолжительность периода уплаты взносов;
- динамика средней продолжительности жизни;
- возраст выхода на пенсию;
- учетная ставка для определения инвестиционного дохода.
Аннуитет представляет собой страховой договор, по которому выплачивается годовая рента в течение какого-либо периода жизни застрахованного в обмен на уплату однократной премии при подписании договора (табл. 27).
|
Таблица 27. Виды аннуитетов |
|
Виды |
Сущность проводимых операций |
|
Простой |
При оплате однократной премии застрахованному выплачивается годовая рента пожизненно |
|
Отложенный |
Предусматривается период между заключением договора и началом выплаты ренты. На этот отложенный период назначаются периодические премии для оплаты страхователем аннуитета |
|
Срочный |
Страховой договор предусматривает выплату ренты только до строго оговоренной даты или до наступления смерти, в зависимости от того, какой из периодов будет короче |
Гаранти
рованный |
По договору предусматривается выплата ренты в течение гарантированного срока независимо от того, наступила в этот период смерть застрахованного или нет. То есть в случае смерти застрахованного в течение фиксированного периода рента будет выплачиваться наследникам. Общая сумма ренты может быть выплачена наследникам единовременно |
|
Отсроченный |
По договору страхования предусматривается наличие выжидательного периода между окончанием периода уплаты взносов и началом выплаты аннуитетов |
|
С защитой капитала |
По договору застрахованный или его наследники получают полную стоимость уплаченных премий в любом случае. Первому гарантируется пожизненная выплата дохода, вторым - в случае смерти застрахованного, выплата разницы между уплаченными взносами и выплаченной рентой |
|
В отличие от обычного страхования "на дожитие", когда производится единовременная выплата в размере страховой суммы, такой вид страхования является долговременным, то есть гарантирует выплату периодических сумм дохода, пока застрахованный остается в живых.
Аннуитеты могут быть пренумерандо (выплачиваются заранее) и постнумерандо (выплачиваются с опозданием). В первом случае выплата осуществляется в первый день периода, за который назначена рента, то есть в начале года, квартала, месяца. Во втором случае выплата наступает по окончании выплатного периода. Чаще всего аннуитеты покупают при выходе на пенсию. Не менее распространено заключение договоров страхования аннуитета в пользу третьих лиц (оплата образования ребенка).
В договорах страхования ренты могут содержаться разные условия по внесению взносов страхователем и выплате аннуитетов страховщиком. По срокам действия договора принято выделять три периода:
- период уплаты взносов;
- выжидательный период (например, до достижения застрахованным лицом определенного возраста);
- период выплаты аннуитетов.
Страхование от несчастных случаев и болезней - один из традиционных видов отечественного страхования.
Целью данного вида страхования является возмещение вреда, причиненного здоровью и жизни застрахованного в результате несчастного случая.
Страхование от несчастных случаев - совокупность видов личного страхования, предусматривающих обязанности страховщика по страховым выплатам в фиксированной сумме либо в размере частичной или полной компенсации дополнительных расходов застрахованного, вызванных наступлением страхового случая (при этом возможна комбинация обоих видов выплат).
Объектом страхования по таким договорам являются имущественные интересы страхователей, связанные с причинением вреда здоровью или со смертью застрахованного в результате несчастного случая.
Под несчастным случаем в страховании понимают внезапное, непредвиденное разрушительное внешнее воздействие на организм человека.
Традиционно к числу несчастных случаев (страховых событий) относятся:
- травма или увечье, в том числе в результате вождения или пользования транспортными средствами, занятий любительским спортом, спасения имущества или людей и так далее;
- асфиксия (удушье) в результате утопления, погружения, аварийного выброса газа или пара, удара электротоком, попадания инородного тела в дыхательные пути;
- ожоги, вызванные действием огня, ударом молнии, вдыханием ядовитых веществ, а также обморожение;
- отравление химическими веществами, ядовитыми растениями, лекарствами.
В отечественной практике существуют определенные критерии отнесения случившегося с застрахованным к категории несчастного случая (табл. 28).
|
Таблица 28. Критерии определения страхового события |
|
Критерии |
Сущность явления |
|
Внезапность воздействия |
Предполагает, что событие должно быть относительно кратковременным по своему вредоносному воздействию на человеческий организм |
|
Воздействие, не зависящее от воли застрахованного |
Означает, что причинение вреда жизни и здоровью страхователя (застрахованного) произошло неумышленно, не по воле застрахованного |
|
Воздействие носит внешний характер |
Под внешним воздействием понимаются как действия людей, так и явления природы или механические воздействия, причиняющие вред анатомической и физиологической целостности человека |
Воздействие, идентифицируемое по времени и месту
возникновения |
Является важным аспектом для установления самого факта наступления страхового случая |
|
Воздействие, проявившееся в нарушении внутренних и внешних функций организма |
Предполагает констатацию болезни или смерти |
|
По договору страхования от несчастных случаев при реализации страхового события, оговоренного договором, застрахованный обязан:
- немедленно обратиться к врачу;
- сразу же или в определенный договором срок сообщить о несчастном случае страховщику;
- представить страховщику заявление на страховую выплату, приложив подлинник страхового полиса и документы, подтверждающие факт, обстоятельства, причины несчастного случая;
- предоставить возможность врачу, назначенному страховщиком, провести медицинский осмотр после несчастного случая;
- в случае смерти застрахованного в течение года после наступления несчастного случая выгодоприобретатель представляет страховщику все соответствующие документы, в том числе подтверждающие право на наследование.
Страхование от несчастных случаев осуществляется в двух формах: обязательной и добровольной (рис. 8).
 |
|
Рис. 8. Классификация страхования от несчастных случаев |
В дополнение к гарантиям государства в рамках социального страхования и обеспечения страхование от несчастных случаев на производстве и профессиональных заболеваний предусматривает ответственность страховщика за те события, которые произошли при выполнении застрахованным своих профессиональных обязанностей.
Страхователями в этом случае являются работодатели, а застрахованными - их работники.
Размер страхового тарифа установлен федеральным законом исходя из класса профессионального риска отрасли (подотрасли) экономики, к которой относится страхователь.
Государственное страхование жизни и здоровья государственных служащих осуществляется в отношении тех категорий работников, специфической особенностью профессиональной деятельности которых является повышенный риск несчастного случая.
В объем страховой ответственности входит покрытие рисков смерти, временной или постоянной потери трудоспособности.
Размер страхового обеспечения зависит от ведомственной или отраслевой принадлежности страхователя и может исчисляться либо из должностного оклада, либо исходя из размера минимальной оплаты труда.
Страховая защита в этом случае обеспечивается в течение времени работы застрахованного в соответствующем ведомстве или учреждении.
Страхование пассажиров, перевозимых воздушным, водным, железнодорожным, автомобильным транспортом, предполагает покрытие риска смерти и получения травмы и телесных повреждений в результате несчастного случая, связанного с поездкой.
Минимальная страховая сумма, подлежащая выплате в случае гибели пассажира, установлена законодательством в размере 120 МРОТ на дату приобретения проездного билета. В случае получения травмы и увечья размер страхового возмещения рассчитывается пропорционально тяжести полученных в результате аварии телесных повреждений.
Страхователями выступают сами пассажиры, которые уплачивают страховой взнос по обязательному личному страхованию при покупке билета.
Тарифы по данному виду страхования утверждаются органом страхового надзора и согласуются с Министерством транспорта РФ и Министерством путей сообщения РФ.
Страхование от несчастных случаев предлагает четыре базовых гарантии. Однако на практике страховщики могут использовать различные комбинации этих стандартных покрытий или исключать некоторые из них из частных условий страхования (например, российские страховщики редко предлагают покрытие медицинских расходов, возникающих при лечении больных).
Наряду с базовыми гарантиями в отечественной практике существует ряд дополнительных гарантий, используемых в индивидуальных договорах страхования (рис. 9).
 |
|
Рис. 9. Виды гарантий (покрытий) в страховании от несчастных случаев |
Гарантия на случай смерти предполагает выплату бенефициару денежной суммы (капитала).
Гарантия на случай инвалидности обеспечивает застрахованному выплату возмещения, определяемого расчетным путем (сумма страховой выплаты = страховая сумма x коэффициент нетрудоспособности).
Гарантия на случай временной нетрудоспособности обеспечивает застрахованному возмещение в виде ежедневного пособия за время лечения и реабилитации.
Гарантия оплаты медицинских расходов предусматривает возмещение затрат на госпитализацию, амбулаторное лечение, лекарства, уход.
В соответствии с Условиями лицензирования страховой деятельности на территории РФ медицинское страхование представляет совокупность видов страхования, предусматривающих обязанности страховщика по осуществлению выплат страхового обеспечения в размере частичной или полной компенсации дополнительных расходов застрахованного в медицинских учреждениях за медицинские услуги, включенные в программу медицинского страхования.
Предметом страхования является здоровье застрахованного лица, а объектом - его имущественные интересы, связанные с возмещением затрат на лечение.
Страховым случаем в данном виде страхования является обращение застрахованного в медицинское учреждение в связи с болезнью или определенным состоянием здоровья, которые требуют оказания медицинской помощи или услуг, предусмотренных программой страхования. Страховой случай считается урегулированным, когда по медицинским показаниям исчезает необходимость в дальнейшем лечении.
В Законе РФ "О медицинском страховании граждан РФ" выделено три направления в здравоохранении:
- научные исследования, целевые программы (скорая помощь, родовспоможение и т.д.), субсидирование отдельных территорий для выравнивания уровня здравоохранения, медпомощь в зонах стихийных бедствий, катастроф, эпидемий;
- жизненно необходимое лечение и диагностика в амбулаторных условиях и в стационаре - в пределах установленных норм;
- лечение повышенного качества.
Финансирование первого направления обеспечивается за счет средств государственного бюджета, а также Федерального фонда обязательного медицинского страхования. Второе направление финансируется за счет аналогичных источников регионального уровня. Медицинские услуги и лечение повышенного качества обеспечиваются за счет средств граждан, средств предприятий-работодателей, посредством приобретения полисов добровольного медицинского страхования.
Обязательное и добровольное медицинское страхование имеют ряд отличий, которые можно классифицировать по ряду критериев (табл. 29).
|
Таблица 29. Основные отличия обязательного и добровольного медицинского страхования |
|
Критерии |
Сущность отличий |
Классификация
отраслей |
ОМС - один из видов социального страхования.
ДМС - один из видов личного страхования |
|
Круг(охват) страхователей |
Для ОМС характерен всеобщий (массовый) охват.
Для ДМС характерен выборочный охват |
Инструменты
правового
регулирования |
ОМС регламентируется Законом о медицинском страховании граждан РФ.
ДМС регулируется действующим гражданским законодательством и специальным страховым законодательством (ГК РФ, Закон РФ "Об организации страхового дела в РФ") |
Субъектный
состав |
ОМС осуществляется, как правило, государственными страховщиками, и страхователями являются работодатели.
ДМС осуществляется частными страховщиками, и страхователями являются юридические и физические лица |
Порядок
установления
условий
страхования |
В ОМС определяется государством.
В ДМС определяется коммерческими страховыми организациями по согласованию с органом по надзору за страховой деятельностью |
Источники
финансирования |
В ОМС - это взносы работодателей, государственный бюджет.
В ДМС - это личные доходы граждан, прибыль работодателей |
Объем
страхового
покрытия |
В ОМС - стандартный минимальный объем услуг, утверждаемый, как правило, компетентным органом государственной власти.
В ДМС - программа страхования и объем услуг устанавливаются правилами и договором страхования |
|
|
Контроль |
В ОМС контроль осуществляется компетентным |
|
качества |
органом государственной власти. |
|
медицинских |
В ДМС система контроля качества |
|
услуг |
устанавливается договором страхования |
Обязательное медицинское страхование - один из наиболее важных элементов системы охраны здоровья и получения необходимой медицинской помощи в случае заболевания.
Основной целью ОМС является сбор и капитализация страховых взносов и предоставление за счет собранных средств медицинской помощи всем категориям граждан на законодательно установленных условиях и в гарантированных размерах. С одной стороны, это составная часть государственной системы социальной защиты населения наряду с пенсионным и социальным страхованием. С другой стороны, ОМС представляет собой финансовый механизм обеспечения дополнительных к бюджетным ассигнованиям денежных средств на финансирование здравоохранения и оплату медицинских услуг.
Финансовые средства государственной системы ОМС формируются за счет обязательных взносов различных категорий страхователей. Все хозяйствующие субъекты независимо от форм собственности и организационно-правовых форм обязаны платить страховые взносы за работающее население в составе единого социального налога. За неработающее население страховые взносы уплачивают органы исполнительной власти с учетом объемов территориальных программ ОМС в пределах средств, предусмотренных в соответствующих бюджетах на здравоохранение.
Система обязательного медицинского страхования в России состоит из трех уровней (рис.
10).
I уровень
Федеральный фонд обязательного медицинского страхования. Является самостоятельным государственным некоммерческим финансово-кредитным учреждением, подотчетным Законодательному собранию и Правительству РФ. Осуществляет общее нормативное и организационное руководство системой ОМС России
II уровень
Территориальные фонды ОМС (ТФОМС) и их филиалы. Создаются органами представительной и исполнительной власти субъектов РФ
III уровень
Страховые медицинские организации (СМО)
Рис. 10. Система обязательного медицинского страхования
Правовым обеспечением добровольного медицинского страхования являются Федеральные законы "О медицинском страховании граждан РФ" и "Об организации страхового дела в РФ".
Существует множество видов добровольного медицинского страхования, классификация которых представлена в табл. 30.
Таблица 30. Классификация видов добровольного медицинского
страхования |
Критерии
группировки |
Виды ДМС |
Экономические
последствия |
Страхование затрат, связанных с лечением, восстановлением здоровья.
Страхование потерь дохода, вызванных наступлением заболевания |
|
Медико
реабилитационные
последствия |
Страхование амбулаторного лечения.
Страхование стационарного лечения.
Страхование стоматологического обслуживания.
Страхование диагностики заболеваний.
Страхование расходов на приобретение лекарств и т.д. |
Объем
страхового
покрытия |
Полное страхование медицинских расходов.
Частичное страхование медицинских расходов.
Страхование расходов только по одному риску |
Типы
применяемых
страховых
тарифов |
Страхование по полному (комбинированному) страховому тарифу.
Страхование по тарифу с собственным участием страхователя.
Страхование по тарифу с лимитом ответственности страховщика.
Страхование с динамическими тарифами |
4.2. Имущественное страхование
Имущественное страхование является основополагающим в страховании ином, чем страхование жизни. Согласно Гражданскому кодексу Российской Федерации (ст. 929) под имущественным страхованием подразумевается процесс заключения и исполнения договоров, в которых страховщик за определенную плату (страховую премию) обязуется при наступлении страхового события возместить страхователю или другому лицу, в чью пользу заключен договор (выгодоприобретателю), причиненные вследствие этого события убытки в застрахованном имуществе либо убытки в связи с иными имущественными интересами страхователя в пределах определенной договором страховой суммы.
Иными словами, имущественное страхование - это отрасль страхования, в которой объектом страховых отношений выступают различные материальные ценности и имущественные права, а целью является возмещение ущерба, возникшего вследствие страхового случая.
В соответствии с ГК РФ (ст. 929) по договору имущественного страхования могут быть застрахованы следующие имущественные интересы:
- риск утраты (гибели), недостачи или повреждения определенного имущества (ст. 930 ГК);
- риск ответственности по обязательствам, возникающим вследствие причинения вреда жизни, здоровью или имуществу других лиц, а в случаях, предусмотренных законом, также ответственности по договорам - риск гражданской ответственности (ст. ст. 931,932 ГК);
- риск убытков от предпринимательской деятельности из-за нарушения своих обязательств контрагентами предпринимателя или изменения условий этой деятельности по независящим от предпринимателя обстоятельствам, в том числе риск неполучения ожидаемых доходов -предпринимательский риск (ст. 933 ГК).
Таким образом, имущественное страхование в соответствии с нормами ГК РФ включает не только имущественное страхование как таковое и страхование предпринимательских (финансовых) рисков, но и страхование гражданской ответственности. Закон РФ "Об организации страхового дела в РФ" (ст. 4), определяя объекты страхования, также объединяет имущественное страхование и страхование ответственности в одну отрасль. Вместе с тем осуществление страховых операций, непосредственно относящихся к защите интересов страхователей, связанных с владением, пользованием, распоряжением имуществом, имеет свои отличительные черты.
В частности, имущественное страхование отличается от страхования ответственности, где отношения хотя и возникают, как правило, на основе использования определенного имущества, но не зависят от стоимости этого имущества.
От личного страхования имущественное отличается тем, что в первом взаимоотношения страховщика и страхователя не связаны с каким-либо имуществом.
В теории и практике существуют различные группировки имущественного страхования: по подотраслям, формам собственности, по видам страховых рисков и т.д. (табл. 31,32).
Таблица 31. Группировка имущественного страхования
Критерии
Виды страхования
По
подотраслям |
Страхование различных материальных ценностей (строений, средств транспорта, грузов и т.д.).
Страхование имущественных прав и капитала (титула собственности, инвестиций и т.д.).
Страхование от возможных потерь дохода и непредвиденных расходов (перерывов в производстве, нарушений обязательств контрагентами и т.д.) |
По видам
страховых
рисков |
Страхование от огня и иных опасностей.
Страхование ущербов от перерывов в производстве.
Страхование технических рисков.
Страхование от кражи.
Транспортное страхование грузов |
|
По формам проведения операций |
Добровольное имущественное страхование.
Обязательное имущественное страхование |
|
По формам собственности и категориям страхователей |
Страхование имущества государственных предприятий.
Страхование имущества кооперативных и общественных организаций.
Страхование имущества граждан
Таблица 32. Сущностная характеристика отдельных подотраслей имущественного страхования |
Вид
страхования |
Сущность страхования |
Страхование
средств
наземного,
водного,
воздушного
транспорта |
Предусматривает обязанности страховщика по страховым выплатам в размере полной или частичной компенсации ущерба, нанесенного объекту страхования -имущественным интересам застрахованного лица, которые связаны с владением, пользованием, распоряжением транспортным средством, вследствие повреждения или уничтожения (угона, кражи) |
Страхование
грузов |
Предусматривает обязанности страховщика по страховым выплатам в размере полной или частичной компенсации ущерба, нанесенного объекту страхования -имущественным интересам застрахованного лица, которые связаны с владением, пользованием, распоряжением грузом, вследствие повреждения или уничтожения (пропажи) груза (товаров, багажа или иных грузов) независимо от способа его транспортировки |
Страхование
финансовых
рисков |
Предусматривает обязанности страховщика по страховым выплатам в размере полной или частичной компенсации потери доходов (дополнительных расходов) застрахованного лица, вызванных следующими событиями:
а) остановка производства или сокращение объемов производства в результате оговоренных событий;
б) потеря работы (для физических лиц); в) банкротство; г) валютные риски; д) непредвиденные расходы;
е) неисполнение (ненадлежащее исполнение) договорных обязательств контрагентом застрахованного лица, являющегося кредитором по сделке; ж) несение застрахованным лицом судебных расходов (издержек); з) иные события, страхование которых возможно |
Специфическое
имущественное
страхование |
Предусматривает обязанности страховщика по страховым выплатам в размере полной или частичной компенсации ущерба, нанесенного объекту страхования -имущественным интересам застрахованного лица, которые связаны с владением, пользованием, распоряжением имуществом, вследствие повреждения или уничтожения имущества, не подпадающего под перечисленные выше виды страхования имущества |
Имущественное страхование базируется на классических принципах страхования, с учетом специфики предоставления данного страхового продукта (табл. 33).
|
Таблица 33. Принципы имущественного страхования |
|
Принцип |
Сущность |
Наличия
страхового
интереса |
Согласно ГК РФ (ст. 930) договор страхования имущества может быть заключен в пользу лица (страхователя или выгодоприобретателя), имеющего законный интерес в сохранении этого имущества. При страховании предпринимательского риска может быть застрахован риск только самого предпринимателя и только в его пользу. Если страхового интереса нет, то договор страхования признается недействительным |
Высшей
добросовестности |
Означает наличие обязанностей страхователя и страховщика быть предельно честными друг с другом при изложении фактов, имеющих существенное значение для имущественного страхования |
Возмещения
ущерба |
Означает, что в имущественном страховании страхователь имеет право только на компенсацию ущерба, но не на прибыль. Рисковое страхование, разновидностью которого является имущественное страхование, обеспечивает сохранение достатка страхователя на прежнем уровне и не должно способствовать улучшению его финансового состояния |
|
Реальной оценки страховой суммы |
Страховая сумма по договору имущественного страхования не может превышать действительной стоимости имущества на момент заключения договора |
Непосредственной
причины |
Означает, что страховщик возмещает ущерб только от тех рисков, которые застрахованы в договоре, и в размере прямого ущерба. Косвенные убытки покрываются только при их включении в страховое покрытие |
|
Контрибуции |
Предусматривает право страховщика в случае двойного страхования обратиться к другим страховщикам, участвующим в страховании того же объекта, с предложением разделить между собой расходы по возмещению ущерба |
|
Суброгации |
Означает, что после выплаты страхового возмещения страхователю страховщик получает право на компенсацию своих расходов на основе предъявления регрессного иска к лицу, виновному в причинении ущерба |
Двойного
страхования |
Означает, что при заключении договоров с несколькими страховщиками на сумму, превышающую в общей сложности страховую стоимость имущества, страховое возмещение, получаемое страхователем от всех страховщиков, не может превышать фактической стоимости ущерба |
|
Из всех перечисленных выше принципов принципы возмещения и исключения двойного страхования в полной мере присущи только имущественному страхованию, поскольку оно основано на страховании ущерба, в отличие от страхования жизни, основанного на страховании суммы.
Организационную структуру имущественного страхования можно представить в виде табл. 34.
|
Таблица 34. Организационная структура имущественного страхования |
|
Элемент |
Характеристика элемента |
|
Субъекты |
Страховщики, страхователи, выгодоприобретатели |
|
|
Предмет |
Имущество юридических лиц (основные фонды и оборотные средства, находящиеся в собственности или принадлежащие страхователю на праве хозяйственного ведения и оперативного управления).
Имущество, полученное в аренду, для переработки, перевозки и т.д.; сельскохозяйственные культуры, многолетние кустарники и плодово-ягодные насаждения; сельскохозяйственные животные; прочее имущество.
Имущество физических лиц (строения собственные и арендованные; домашнее имущество, включая предметы быта и домашнего обихода; транспортные средства; сельскохозяйственные животные; прочее имущество) |
Рисковые
обстоятельства |
Присущи определенному объекту страхования и рассматриваются как признаки риска, то есть представляют собой факторы, которыми определяется регистрация риска для данной рисковой совокупности.
Объективные рисковые обстоятельства отражают реальный подход к действительности и не зависят от деятельности человека (стихийные бедствия).
Субъективные - всецело связаны с деятельностью человека (интенсивное движение транспорта, загрязнение окружающей среды и т.д.) |
Оценка
стоимости
риска |
Определение вероятности наступления страхового события, на случай которого производится страхование, и его последствий, выраженных в денежной форме.
Основой для определения стоимости риска являются статистические данные, характеризующие частоту возникновения страховых событий и ущерб от их наступления |
Ситуация
риска |
Совокупность рисковых обстоятельств, характеризующая естественное состояние объекта страхования и обстановку, в которой он находится |
Страховое
событие |
Пожар, удар молнии, взрыв газа и т.д.; стихийные бедствия (бури, град, землетрясения, шторм и т.д.); падение летательных аппаратов и их обломков; противоправные действия третьих лиц, включая грабежи и кражи; наезд наземного транспорта, столкновение, удар, опрокидывание; прочие события |
Страховая
сумма |
Сумма, на которую страхователь фактически застраховал свое имущество. В зависимости от желания и финансовых возможностей страхователя страховая сумма может быть равна или меньше действительной стоимости имущества |
Страховая
оценка |
Исходный показатель для всех последующих расчетов: определения страховой суммы, страховых взносов, размера ущерба и страхового возмещения |
Страховая
стоимость |
Фактическая, действительная стоимость имущества, принимаемого на страхование. Страховая стоимость объектов недвижимости, производственного, технологического и офисного оборудования определяется как восстановительная, балансовая, рыночная стоимость.
Выбор метода оценки осуществляется с учетом возмещения возможного ущерба. Страховая стоимость товара, сырья, домашнего имущества определяется исходя из суммы, необходимой для их приобретения |
Страховой
взнос
(премия) |
Плата за страхование, которую страхователь обязан внести страховщику в размере, порядке и сроки, которые определены договором. Размер страховой премии рассчитывается по соответствующей базовой тарифной ставке, скорректированной с учетом особенностей страхуемого имущества на повышающие, понижающие коэффициенты (скидки, надбавки) |
Страховой
случай |
Совершившееся событие, предусмотренное договором страхования (в добровольном страховании) или законом (в обязательном страховании), с наступлением которого возникает обязанность страховщика произвести страховую выплату. Гибель (уничтожение), повреждение или утрата (пропажа) имущества |
Страховой
ущерб
(убыток) |
Потери страхователя в денежной форме в результате страхового случая. Различают прямой (подлежащий возмещению ущерб, выражающийся в непосредственном изменении состояния застрахованного имущества) и косвенный (скрытый ущерб, как правило невозмещаемый) |
|
Франшиза |
Определенная часть ущерба (убытка) страхователя, не подлежащая возмещению страховщиком в соответствии с условиями страхования имущества. Устанавливается в абсолютном и относительном выражении (в % от стоимости имущества, суммы ущерба, страховой суммы). Различают условную и безусловную франшизу. При условной франшизе страховщик освобождается от ответственности за убыток, если его размер не превышает размера франшизы, и возмещает его полностью, если сумма убытка больше франшизы. При безусловной франшизе ответственность страховщика определяется размером убытка за минусом франшизы |
Страховое
возмещение |
Сумма денежных средств, выплачиваемых страховщиком в покрытие ущерба при наступлении страхового случая с имуществом. Соотношение ущерба и страхового возмещения обусловливается размером страховой суммы и системой страховой ответственности |
Величина, условия и метод страхового возмещения убытка в имущественном страховании зависят от системы страховой ответственности, которая обусловливает соотношение между суммой застрахованного имущества и фактическим убытком, то есть определяет степень возмещения ущерба. В отечественной практике выделяют несколько систем страховой ответственности.
Система действительной стоимости. Страхование по данной системе предусматривает выплату страхового возмещения в размере фактической стоимости застрахованного имущества на день заключения договора страхования.
Система пропорциональной ответственности. Страхование по данной системе означает неполное страхование стоимости объекта (частичный интерес), и определение величины страхового возмещения производится по формуле:
В = С x У / О,
где В - величина страхового возмещения, руб.;
С - страховая сумма по договору, руб.;
У - фактическая сумма ущерба, руб.;
О - стоимостная (страховая) оценка объекта, руб.
Страхование по системе первого риска. Организационная форма страхового обеспечения, предусматривающая выплату страхового возмещения в размере фактического ущерба, но не больше, чем заранее установленная сторонами договора страховая сумма. При этом весь ущерб в пределах страховой суммы (первый риск) компенсируется полностью, а ущерб сверх страховой суммы (второй риск) вообще не возмещается.
Система восстановительной стоимости. Страхование по восстановительной стоимости означает, что страховое возмещение за объект равно цене нового имущества соответствующего вида, то есть износ имущества не учитывается. Страхование по данной системе в наибольшей степени отвечает принципу полноты страховой защиты.
Система дробной части. Страхование по данной системе предусматривает установление двух страховых сумм: страховой суммы и показанной стоимости. По показанной стоимости страхователь получает покрытие риска, выраженное натуральной дробью или в процентах. Ответственность страховщика ограничена размерами дробной части, поэтому страховая сумма меньше показанной стоимости и ее дробной части. Страховое возмещение равно ущербу, но не может быть выше страховой суммы.
В случае, когда показанная стоимость равна действительной (страховой оценке объекта), страхование по системе дробной части соответствует страхованию по системе первого риска.
В случае, когда показанная стоимость меньше действительной стоимости, страховое возмещение рассчитывается по формуле:
В = П x У / О,
где В - величина страхового возмещения, руб.;
П - показанная стоимость, руб.;
У - фактическая сумма ущерба, руб.;
О - стоимостная (страховая) оценка объекта, руб.
Система предельной ответственности. Страхование с использованием данной системы означает наличие определенного предела суммы страхового возмещения. Величина страхового возмещения ущерба определяется как разница между заранее установленным пределом и достигнутым уровнем доходности. Если в результате наступления страхового случая уровень доходов страхователя будет меньше установленного предела, то возмещению подлежит разница между пределом и фактически полученным доходом. Страхование по системе предельной ответственности, как правило, используется при страховании крупных рисков, страховании в сфере агропромышленного производства и т.д.
Страхование грузов - это вид имущественного страхования, предусматривающий возмещение убытков при гибели (повреждении) грузов, перевозимых по суше, водным или воздушным путем (табл. 35).
|
Таблица 35. Варианты условий страхового покрытия |
|
Варианты |
Сущность |
|
Ответственность за все риски |
1. Убытки от повреждения или полной гибели всего либо части застрахованного груза, возникающие от любых причин (кроме особо оговоренных, например военных рисков, воздействия радиации) |
|
2. Убытки, расходы и взносы от общей аварии |
|
3. Необходимые и целесообразно произведенные расходы по спасению и сохранению груза, по предотвращению дальнейшего его повреждения |
|
Ответственность за частную аварию (ограниченная ответственность) |
1. Убытки от повреждения или полной гибели всего либо части застрахованного груза вследствие стихийных бедствий, крушения перевозочных средств |
|
2. Пропажи перевозочных средств без вести |
|
3. Расходы по несчастным случаям при погрузке, укладке, выгрузке грузов |
|
4. Возмещение убытков, расходов и взносов по общей аварии |
|
Без ответственности за повреждения, кроме случаев крушения |
Возмещаются только убытки от полной гибели всего или части груза (убытки от повреждения груза не застрахованы) |
|
Карго (исп. "cargo" - нагрузка, погрузка) - обозначение в международной практике перевозимых на каком-либо транспортном средстве грузов, подлежащих страхованию. Применяется в случаях, когда не указывается точное наименование груза.
Каско (итал. "casco") - страхование средств транспорта. Оно подразумевает страхование только самих средств транспорта (судов, самолетов, автомобилей и т.д.) и не включает страхование связанных с перевозочными средствами имущественных интересов (фрахт, ответственность перед третьими лицами в связи со столкновениями, грузы, оборудование).
4.3. Страхование ответственности
Гражданская ответственность - это предусмотренная законом или договором мера государственного принуждения, применяемая для восстановления нарушенных прав потерпевшего и удовлетворения их за счет нарушителя. Она имеет имущественный характер, то есть лицо, причинившее ущерб (имущественный или физический), обязано полностью возместить убытки потерпевшему. Под убытками закон понимает расходы, которые лицо, чье право нарушено, произвело или должно будет произвести для восстановления нарушенного права, утрату либо повреждение имущества, а также неполученные доходы (упущенная выгода) вследствие нарушенного права (ст. 15 ГК РФ). Однако убытки могут возмещаться в меньшем размере, если это предусмотрено законом (ограниченная ответственность по ст. 400 ГК РФ) или условиями договора.
Страхование общегражданской ответственности предполагает страхование ответственности физических и юридических лиц при осуществлении ими определенной деятельности за причинение вреда жизни, здоровью и имуществу других лиц. При этом под такой деятельностью понимается не только какая-либо производственная, торговая деятельность, но и вообще совершение лицом каких-либо действий и бездействие: например, владение имуществом, эксплуатация машин и оборудования, владение животным и так далее.
Страхование ответственности - это подотрасль страхования, объектом которой выступают имущественные интересы, связанные с возмещением страхователем причиненного им вреда (ущерба) личности или имуществу физического лица (гражданина), а также юридическому лицу (предприятию).
Целью страхования ответственности является предохранение страхователя от возможных убытков.
Страхование ответственности является самой молодой и наиболее динамично развивающейся отраслью страхования. Ее появление и дальнейшее развитие связано с развитием технического прогресса и негативными последствиями его влияния на жизнедеятельность человека.
Факторами, способствующими дальнейшему интенсивному развитию страхования ответственности в нашей стране, являются:
- осознание гражданами своих прав; рост благосостояния населения и, следовательно, увеличение платежеспособности и размеров ущерба;
- увеличение числа вызывающих ущерб причин, связанных с индустриализацией общества, развитием техники и технологий;
- рост числа случаев причинения ущерба;
- новые инициативы законодательной власти в сфере гражданской ответственности;
- расширение сферы практического применения законов по гражданской ответственности.
В зависимости от основания ответственности в гражданском праве различают договорную и внедоговорную (деликтную) ответственность.
Договорная ответственность вытекает из неисполнения или ненадлежащего исполнения обязательства, возникшего из договора, и, таким образом, является санкцией за нарушение договорных обязательств.
Внедоговорная (деликтная) ответственность имеет место тогда, когда убытки причинены потерпевшей стороне субъектом, не состоящим с ней в договорных отношениях.
Основным отличительным признаком договорной и внедоговорной ответственности является то, что первая может наступать как в случаях, предусмотренных по закону, так и в случаях, предусмотренных сторонами в договоре, тогда как деликтная устанавливается только законом.
Гражданский кодекс выделяет:
1) страхование ответственности за причинение вреда - ст. 931;
2) Страхование ответственности по договору - ст. 932.
Статья 931 "Страхование ответственности за причинение вреда" ГК РФ относит этот вид операций к внедоговорной деликтной ответственности и предусматривает следующие условия:
1. По договору страхования риска ответственности по обязательствам, возникающим вследствие причинения вреда жизни, здоровью или имуществу других лиц, может быть застрахован риск ответственности самого страхователя либо иного лица, на которое такая ответственность может быть возложена.
2. Лицо, риск ответственности которого за причинение вреда застрахован, должно быть названо в договоре страхования. Если это лицо в договоре не названо, считается застрахованным риск ответственности самого страхователя.
3. Договор страхования риска ответственности за причинение вреда считается заключенным в пользу лиц, которым может быть причинен вред (выгодоприобретателей), даже если договор заключен в пользу страхователя или иного лица, ответственных за причинение вреда, либо в договоре не сказано, в чью пользу он заключен.
4. В случае, когда ответственность за причинение вреда застрахована в силу того, что ее страхование обязательно, а также в других случаях, предусмотренных законом или договором страхования такой ответственности, лицо, в пользу которого считается заключенным договор страхования, вправе предъявить непосредственно страховщику требование о возмещении вреда в пределах страховой суммы.
Основным объектом страхования гражданской ответственности является именно внедоговорная ответственность.
Статья 932 "Страхование ответственности по договору" ГК РФ определяет следующие условия проведения страхования договорной ответственности:
1. Страхование риска ответственности за нарушение договора допускается в случаях, предусмотренных законом.
2. По договору страхования риска ответственности за нарушение договора может быть застрахован только риск ответственности самого страхователя. Договор страхования, не соответствующий этому требованию, ничтожен.
3. Риск ответственности за нарушение договора считается застрахованным в пользу стороны, перед которой по условиям этого договора страхователь должен нести соответствующую ответственность, - выгодоприобретателя, даже если договор страхования заключен в пользу другого лица либо в нем не сказано, в чью пользу он заключен.
Страховщик предоставляет страховую защиту в отношении различных имущественных интересов. При нанесении вреда личности возникает необходимость покрытия расходов потерпевшей стороне, связанных с лечением, спасением жизни, пенсионным обеспечением по инвалидности или временной нетрудоспособности и так далее.
При нанесении ущерба имуществу третьего лица возникает обязанность по возмещению стоимости ремонта, восстановления или приобретения заново.
Страховым случаем при страховании ответственности считается событие, повлекшее за собой причинение вреда третьим лицам, являющееся или могущее быть основанием в соответствии с нормами гражданского права для возникновения и предъявления требований третьих лиц к страхователю о возмещении причиненного им вреда, а также непосредственно связанное с деятельностью страхователя, страхование которой предусматривается договором страхования.
К условиям предъявления иска о возмещении вреда относятся:
- наличие ущерба;
- наличие вины или противоправного действия (бездействия);
- существование связи между ними.
Все исковые требования (претензии) о возмещении физического вреда и (или) имущественного ущерба, возникшего в результате одного и того же события, считаются заявленными в тот момент, когда первое из этих требований заявлено страхователю или страховщику.
Требование потерпевшей стороны лишь тогда считается предъявленным, когда письменное уведомление о таком требовании получено страхователем либо страховщиком, независимо от того, кто первым его получил.
Правила страхования ответственности при наступлении страхового случая предусматривают следующие обязанности застрахованного:
- сообщить о любом ущербе в течение определенного договором или законодательством срока;
- точно описать, как возник (причинен) ущерб;
- без согласования со страховой компанией не производить платежей пострадавшим и не делать заявлений об обязанности возмещения вреда или ущерба;
- немедленно известить свою страховую компанию, если предъявлено требование о возмещении ущерба через суд;
- немедленно заявить возражение против направленного вам приказа об уплате просроченного долга.
К числу возмещаемых убытков (ущерба) в страховании ответственности следует отнести:
- убытки, связанные с причинением вреда имуществу юридических и физических лиц (имущественный интерес), включающие затраты на приобретение и ремонт поврежденного имущества, расходы по очистке территории, на которой был нанесен вред имуществу, и приведение ее в состояние, соответствующее нормативам;
- необходимые и целесообразные расходы по спасению жизни и имущества лиц, которым в результате страхового случая причинен вред (дополнительный расход);
- необходимые и целесообразные расходы по предварительному выяснению обстоятельств дела, судебные издержки и расходы (претензионные расходы);
- убытки, связанные с причинением вреда жизни и здоровью граждан (физический вред). Содержание, объем, понятия регулируются главой 59 ГК РФ и включают в себя обязательства страховщика по возмещению убытков: а) при причинении третьему лицу увечья или иного повреждения его здоровья; б) в связи со смертью кормильца, произошедшей в результате страхового случая.
Согласно ГК РФ страхование имущества, предпринимательских рисков и страхование ответственности объединены в один класс, но последнее имеет ряд существенных отличий. Принципиально отличны подходы к установлению страховой суммы (ст. 947 ГК РФ) и определению
круга лиц, в пользу которых может быть заключен договор страхования (ст. 932 ГК РФ), иной порядок признания факта наступления страхового события и т.д.
Классификация страхования ответственности представлена в ст. 32.9 ФЗ "Об организации страхового дела в РФ" (см. гл. 1).
Страхование гражданской ответственности в большинстве своем является добровольным (табл. 36).
|
Таблица 36. Обязательные виды страхования гражданской ответственности |
|
Виды страхования ответственности |
Законодательные основы |
|
Страхование гражданской ответственности предприятий -источников повышенной опасности |
Закон от 21 июля 1997 г.
"О промышленной безопасности опасных производственных объектов" |
|
Страхование профессиональной ответственности нотариусов |
Основы законодательства РФ о нотариате, утвержденные Верховным
Советом РФ 11 февраля 1993 г. |
|
Страхование профессиональной ответственности оценщиков |
Постановление Правительства РФ от 11 апреля 2001 г. "О лицензировании оценочной деятельности" |
|
Страхование профессиональной ответственности таможенных брокеров |
Приказ ГТК России от 15 июня 1998 г.
"Об утверждении Порядка лицензирования и контроля за деятельностью таможенного брокера со стороны таможенных органов";
Таможенный кодекс РФ |
|
Страхование организаций, эксплуатирующих объекты атомной энергии |
Закон от 21 ноября 1995 г. "Об использовании атомной энергии" |
|
Страхование гражданской ответственности по обязательствам, возникающим вследствие причинения вреда жизни, здоровью физических лиц, имуществу физических и юридических лиц в результате аварии гидротехнического сооружения |
Закон РФ от 21 июля 1997 г. "О безопасности гидротехнических сооружений" |
|
Страхование ответственности аудиторов (при проведении обязательного аудита аудиторская организация обязана страховать риск ответственности за нарушение договора) |
Федеральный закон от 7 августа 2001 г.
"Об аудиторской деятельности" |
|
Страхование гражданской ответственности владельцев автотранспортных средств |
Федеральный закон от 25 апреля 2002 г.
"Об обязательном страховании гражданской ответственности владельцев транспортных средств" |
|
Кроме того, в стране существует ряд нормативных актов, констатирующих необходимость тех или иных видов страхования ответственности в обязательном порядке.
В соответствии со ст. 18 Федерального закона от 10 января 2002 г. N 7-ФЗ "Об охране окружающей среды" в России может осуществляться обязательное государственное экологическое страхование предприятий, учреждений, организаций, а также граждан, объектов их собственности и доходов на случай экологического и стихийного бедствия, аварий и катастроф.
Закон от 30.12.1995 "О соглашениях, о разделе продукции" устанавливает обязанность инвестора застраховать свою ответственность на случай аварии, повлекшей за собой вредное влияние на окружающую природную среду.
Закон РФ от 20.08.1993 "О космической деятельности" устанавливает обязательное страхование ответственности организаций и граждан, которые эксплуатируют космическую технику или по заказу которых осуществляется создание и использование ее в научных и хозяйственных целях, на случай причинения имущественного ущерба третьим лицам.
Воздушным кодексом РФ от 19.03.1997 предусматривается проведение в обязательном порядке четырех видов страхования ответственности, связанных с эксплуатацией авиационной техники.
Страхование гражданской ответственности владельцев автотранспорта - вид страхования ответственности, объектом которого является гражданская ответственность владельцев автотранспорта, которую они несут в силу закона как обладатели источника повышенной опасности перед третьими лицами (физическими и юридическими).
Данный вид страхования обеспечивает выплату потерпевшему денежного возмещения (обеспечения) в размере суммы, которая была бы взыскана с владельца средств транспорта по гражданскому иску в пользу третьих лиц (или их правопреемников) в случае увечья или смерти, а также повреждения или гибели принадлежащего им имущества, произошедших по вине страхователя в результате аварии или другого дорожно-транспортного происшествия (ДТП).
При данном страховании заранее определены только страховщик (страховая организация) и страхователь (владелец средств транспорта), которые, вступая во взаимоотношения, создают за счет средств страхователей специальный фонд для расчета с потерпевшими.
Поскольку при страховании ответственности владельцев автотранспорта отсутствует конкретное застрахованное лицо или конкретное имущество, страховая сумма также не может быть заранее установлена. Ее роль выполняет лимит ответственности страховщика по данному виду страхования или фактическая сумма причиненного потерпевшему вреда (ущерба) при ДТП, если такой лимит отсутствует.
Наряду с единовременными выплатами (например, за повреждение или гибель средств транспорта, витрин магазина, домашних животных, а также в случаях причинения вреда здоровью людей, вызвавшего временную утрату трудоспособности) производятся долговременные выплаты, связанные с возмещением утраченного заработка или со смертью кормильца.
Дифференциация страховых тарифов учитывает мощность мотора или рабочий объем цилиндров двигателя средства транспорта, сложившиеся в данной местности показатели аварийности и убыточности страховых операций и некоторые другие факторы, определяющие степень риска в данном виде страхования.
Условия страхования нередко предусматривают соответствующие скидки с платежей для аккуратных водителей, не допускающих аварий и других страховых случаев, и надбавки для недисциплинированных водителей.
В европейских странах, где обязательное страхование ответственности владельцев автотранспортных средств действовало уже в начале 1950-х годов, была введена так называемая "Зеленая карта" - система международных договоров и страхового удостоверения обязательного страхования автогражданской ответственности. Документ (полис), выданный по системе "Зеленая карта" владельцу транспорта, служит подтверждением наличия этого страхования на территории всех стран, участвующих в соглашении.
Страхование ответственности предприятий - источников повышенной опасности базируется на установленном законодательством РФ (ст. 931 ГК РФ) праве потерпевшего на возмещение вреда в полном объеме, а также вследствие возникновения у причинителя вреда (ущерба) обязанности его возмещения.
В этом виде страхования ответственности страхователем является юридическое лицо -владелец источника повышенной опасности, его имущественные интересы и выступают объектом страхования.
Владелец источника повышенной опасности несет ответственность и без вины. Для возникновения обязанности по возмещению вреда достаточно факта его причинения соответствующей деятельностью и причинной связи между деятельностью и наступившим ущербом.
Под источником повышенной опасности понимаются (ст. 1079 ГК РФ) создающие опасность для окружающих:
- определенные предметы (механизмы, устройства, автомашины), которые в процессе эксплуатации могут не в полной мере поддаваться контролю человека;
- некоторые виды деятельности (использование электрической энергии высокого напряжения, атомной энергии, взрывчатых веществ, сильнодействующих ядов и т.д.).
Договор, заключаемый между страхователем и страховщиком, имеет цель предоставления финансовых гарантий возмещения вреда, причиненного страхователем потерпевшему.
По договору данного вида страхования потерпевшему лицу возмещаются убытки, вызванные причинением вреда:
- повреждение или уничтожение имущества;
- упущенная выгода;
- моральный вред;
- затраты на ликвидацию прямых последствий страхового случая.
Страховым случаем является достоверный факт возникновения обязательства у владельца источника повышенной опасности возместить вред, причиненный потерпевшему в результате использования источника повышенной опасности.
Размер страхового взноса (страховой премии) по договору устанавливается в зависимости от объема принимаемых страховщиком обязательств, перечня страховых рисков, лимитов страховой ответственности, срока страхования и других факторов.
Отличительными особенностями страхования гражданской ответственности предприятий -источников повышенной опасности являются:
- широкий перечень оснований для возникновения у страхователя обязательств перед третьими лицами;
- катастрофический характер последствий страхового случая;
- сложность предвидения последствий и убытков при некоторых видах опасной деятельности;
- длительность проявления последствий, затрудняющая установление факта причинения вреда.
Страхование профессиональной ответственности осуществляется на случай возникновения каких-либо упущений, недосмотров, неосторожности в профессиональной деятельности.
Объектом страхования являются имущественные интересы профессионального лица в связи с обязанностью возместить ущерб, нанесенный третьим лицам при осуществлении профессиональной деятельности. Факт наступления страхового случая признается после вступления в законную силу решения суда, устанавливающего ответственность частного специалиста (страхователя) за причинение материального ущерба клиенту и его размер. Кроме того, страховым случаем может признаваться факт установления ответственности страхователя за нанесение ущерба третьим лицам при досудебном урегулировании претензий, но при наличии бесспорных доказательств причинения вреда специалистом.
Основными рисками при осуществлении страхования профессиональной ответственности являются:
- риски, связанные с возможностью нанесения третьим лицам телесных повреждений и причинения вреда здоровью. Такие случаи встречаются в практике врачей (хирургов, дантистов, фармацевтов);
- риски, связанные с возможностью причинения материального (экономического) ущерба, куда включается утрата права предъявления претензий (деятельность нотариусов, архитекторов, инженеров-строителей, различных консультантов).
Страховым случаем при страховании профессиональной ответственности являются непреднамеренные ошибки страхователя при осуществлении им профессиональной деятельности, приведшие к убыткам третьих лиц. Убытки должны быть подтверждены решением суда.
К числу возмещаемых убытков (ущерба) в страховании профессиональной ответственности следует отнести:
- материальный ущерб, причиненный хозяйствующему субъекту в ходе выполнения страхователем профессиональных обязанностей;
- суммы потерянного дохода (упущенная выгода) вследствие наступления отрицательных последствий для хозяйствующего субъекта из-за непреднамеренных ошибок страхователя (застрахованного лица);
- расходы по ведению в судебных органах дел по страховым случаям;
- целесообразные расходы по уменьшению вреда (ущерба), причиненного страховым случаем.
Страхование ответственности перевозчиков включает: страхование ответственности автоперевозчиков, страхование ответственности судовладельцев, страхование ответственности авиаперевозчиков.
Объем и сумма ответственности в данном виде страхования определяются на базе положений, регулирующих организацию международных перевозок, и национального законодательства по внутренним перевозкам.
Страхование гражданской ответственности международных перевозчиков регулируется нормами международного права: Варшавская конвенция 1929 г.; Римская конвенция 1952 г.; Гаагский протокол 1955 г.; Конвенция о договоре международной дорожной перевозки грузов 1956 г.; Таможенная конвенция международной дорожной перевозки 1975 г.
Перевозчик (страхователь) - это транспортное предприятие, которое выдает перевозочный документ (например, коносамент, билет и др.) и осуществляет перевозку грузов и (или) пассажиров.
Ответственность перевозчика - мера принудительного имущественного воздействия, применяемая на основании законодательства к перевозчику, нарушившему договорные условия и
правила перевозки. Ответственность выражается во взыскании штрафа либо в возмещении ущерба.
Страхование гражданской ответственности перевозчика ориентировано на имущественные интересы, связанные с ответственностью страхователя (транспортной компании) за вред, причиненный пассажирам, грузовладельцам и иным третьим лицам (например, грузополучателям).
При страховании гражданской ответственности перевозчиков потерпевшим физическим и юридическим лицам выплачивается денежное возмещение в суммах, которые были взысканы по гражданскому иску в пользу потерпевших в случае причинения им увечья или смерти и (или) гибели или повреждения их имущества в результате страхового события.
Вопросы для самоподготовки
1. В чем заключается суть личного страхования?
2. В чем заключается суть социального страхования?
3. В чем заключаются отличия социального страхования от добровольного личного страхования?
4. На каких принципах базируется личное страхование?
5. Определите сущность, функции и цели страхования жизни.
6. В каких видах проводится страхование жизни?
7. В чем заключается суть пенсионного страхования?
8. Дайте характеристику основным видам аннуитетов.
9. Какие формы и виды страхования от несчастных случаев приняты в РФ?
10. В чем состоят особенности организации ОМС в РФ?
11. В чем сущность и содержание имущественного страхования?
12. Классификация имущественного страхования.
13. Субъекты страховых отношений в имущественном страховании.
14. Перечислите и охарактеризуйте принципы имущественного страхования.
15. Дайте характеристику элементам организационной структуры имущественного страхования.
16. Охарактеризуйте системы страховой ответственности.
17. Определите понятие и сущность транспортного страхования.
18. Определите сущность и назначение страхования финансовых рисков.
19. Сущность и назначение страхования технических рисков.
20. Охарактеризуйте страхование имущества юридических и физических лиц.
21. Охарактеризуйте варианты страхового покрытия.
22. В чем заключается суть страхования ответственности?
23. Охарактеризуйте сущность договорной и внедоговорной (деликтной) ответственности. Определите отличительные особенности каждой.
24. Что является предметом, объектом и страховым случаем в страховании
ответственности?
25. В чем состоят особенности организации страхового процесса в страховании
ответственности?
26. Перечислите обязанности застрахованного при проведении страхования ответственности.
27. Перечислите возмещаемые убытки в процессе проведения страхования ответственности.
28. Какие обязательные виды страхования ответственности вы знаете?
29. В чем заключается специфика страхования ответственности предприятий - владельцев источников повышенной опасности?
30. Каковы особенности страхования ответственности владельцев автотранспортных средств?
31. В чем заключается суть страхования ответственности перевозчиков?
32. Каковы основные моменты страхования профессиональной ответственности?
33. Какие причины способствовали быстрому развитию страхования ответственности?
Ответы
В чем заключается суть личного страхования? Личное страхование - это отрасль страхования, в которой объектом страхования являются имущественные интересы, связанные с жизнью, здоровьем, трудоспособностью и пенсионным обеспечением страхователя и застрахованного лица. Этот вид страхования сочетает рисковые и сберегательные функции. При этом временно свободные денежные средства, аккумулируемые в страховом фонде, служат для страховщика источником инвестиций, а для страхователя - источником капитализации взносов. По Условиям лицензирования страховой деятельности на территории РФ в отрасли личного
страхования выделяют три вида: страхование жизни; страхование от несчастных случаев и болезней; медицинское страхование.
В чем заключается суть социального страхования? Социальное страхование - это механизм реализации социальной политики государства, основа системы социальной защиты населения.
Социальное страхование можно определить как систему отношений по перераспределению национального дохода, заключающихся в формировании за счет обязательных страховых взносов работников и работодателей специальных страховых фондов и использовании средств этих фондов для компенсации утраты трудового дохода или его поддержания вследствие действия определенных универсальных социальных рисков. Организация социального страхования базируется на ряде принципов, которые определяют ее эффективность, возможность адаптации к экономическим изменениям и подконтрольность: социальное страхование является обязательным для всех граждан и регулируется государством; обязанность по уплате взносов на социальное страхование несут совместно работники и работодатели с привлечением при необходимости финансовых средств государства; размер фондов социального страхования соответствует той степени защиты, которая необходима населению, исходя из установленных общественных стандартов уровня и качества жизни; социальные выплаты определяются размерами, сроками и другими условиями уплаты страховых взносов; право на получение социальных выплат определяется фактами уплаты взносов и наступления социального риска без дополнительной проверки нуждаемости в доходе.
В чем заключаются отличия социального страхования от добровольного личного страхования? Социальное страхование отличается от добровольного личного страхования прежде всего обязательным характером и направленностью на защиту основного контингента населения от универсальных социальных рисков. Перечень этих рисков и уровень их финансирования с помощью методов социального страхования определяются государственной социальной политикой.
На каких принципах базируется личное страхование? Организация личного страхования основана на следующих принципах: а) наличия имущественного интереса. Чтобы застраховать какое-либо лицо, страхователь должен иметь имущественный интерес, то есть потенциальную возможность получить компенсацию вследствие материальных потерь от смерти застрахованного. Страховой интерес имеют: страхователь в собственной жизни; супруг в жизни другого супруга; работодатель в жизни своих работников и так далее; б) непосредственной причины. Страховщик выплачивает страховое обеспечение после реализации только тех страховых случаев, которые зафиксированы в договоре; в) высшей добросовестности. Страхователь и страховщик должны быть честны друг с другом в отношении всех фактов, имеющих материальное значение.
Определите сущность, функции и цели страхования жизни. Страхование жизни - это подотрасль личного страхования, классификационным признаком которой является выплата страховщиком определенной условиями договора страхования денежной суммы (страхового обеспечения) при дожитии застрахованным до определенного возраста, в случае его смерти или при окончании договора страхования.
Страхование жизни, предлагая широкий набор страховых гарантий и инвестиционных услуг, позволяет человеку решить целый комплекс социально-экономических проблем. Условно функции и цели данного вида страхования можно объединить в две группы: социальные и финансовые. Первая позволяет преодолеть недостатки системы государственного социального страхования и обеспечения. Целями осуществления социальной функции являются: защита семьи в случае потери кормильца и дохода умершего члена семьи; обеспечение случаев временной или постоянной утраты нетрудоспособности (инвалидности); обеспечение дополнительной пенсии в старости; накопление средств для оказания материальной поддержки детям при достижении совершеннолетия, например для оплаты образования; оплата ритуальных услуг. Вторая наряду с предоставлением финансовых гарантий при осуществлении целого ряда финансово-кредитных операций способствует увеличению личных доходов граждан. В свою очередь, целями осуществления финансовой функции страхования жизни являются: накопления, связанные с получением инвестиционного дохода и вложениями в капитал; защита частного бизнеса, сохранение предприятия в случае смерти партнера по бизнесу, руководителя предприятия или "ключевого" персонала; защита наследства путем: а) оплаты налога на наследство за счет страховой суммы, полученной по полису страхования жизни; б) облегчения передачи наследуемого имущества одному из наследников за счет личного права бенефициара на страховую сумму, свободную от прав кредиторов и других наследников; в) законодательно установленного освобождения страховой суммы от налога на наследство; увеличение личных доходов за счет предоставления льгот по налогообложению премий и выплат по страхованию жизни.
В каких видах проводится страхование жизни? Основными видами страхования жизни являются: а) смешанное страхование жизни (страхуется риск дожития до окончания срока страхования, к которому могут быть присоединены и другие риски, связанные с жизнью, здоровьем, трудоспособностью страхователя (риски на случай смерти от любой причины в течение срока договора, на случай причинения вреда здоровью от последствий несчастного случая или болезни). Комбинация рисков зависит от желания страхователя); б) страхование детей (обеспечивает интересы ребенка (застрахованного лица), в пользу которого заключен договор страхования, в случае смерти страхователя); в) страхование ренты (осуществляется для получения дополнительного дохода в оговоренные сроки либо пожизненного дохода путем выплаты ренты на накопленную сумму); г) страхование на случай смерти (гарантирует выплату выгодоприобретателю соответствующей суммы в случае смерти страхователя (обычно включается в договор страхования вместе с другими видами страхования)); страхование на дожитие (страхуется риск дожития застрахованного до окончания срока страхования. Позволяет повысить уровень благосостояния за счет создания накоплений).
В чем заключается суть пенсионного страхования? Пенсионное страхование предусматривает основные выплаты страхового обеспечения по достижении страхователем пенсионного возраста, но с согласия сторон в договоре может быть установлен возраст, с которого следует начать выплату ренты (дополнительной пенсии). Договор может быть заключен дееспособным физическим или юридическим лицом. Максимальный возраст застрахованного ограничен (для женщин - 54 годами, для мужчин - 59 годами). На страхование принимаются граждане независимо от состояния здоровья. Страховые взносы могут производиться как в единовременной, так и в регулярной форме. В случае смерти застрахованного в течение трудовой деятельности определенная часть накопленных пенсионных взносов может быть выплачена наследникам. Пенсионный аннуитет, как правило, предусматривает пожизненную выплату ренты, но в индивидуальном страховании могут использоваться и другие формы аннуитетов. Факторами, определяющими размер пенсии, являются: динамика индивидуальных доходов; тариф удерживаемых взносов; продолжительность периода уплаты взносов; динамика средней продолжительности жизни; возраст выхода на пенсию; учетная ставка для определения инвестиционного дохода.
Дайте характеристику основным видам аннуитетов. Аннуитет представляет собой страховой договор, по которому выплачивается годовая рента в течение какого-либо периода жизни застрахованного в обмен на уплату однократной премии при подписании договора. В отличие от обычного страхования "на дожитие", когда производится единовременная выплата в размере страховой суммы, такой вид страхования является долговременным, то есть гарантирует выплату периодических сумм дохода, пока застрахованный остается в живых. На практике существуют следующие виды аннуитетов: простой (при оплате однократной премии застрахованному выплачивается годовая рента пожизненно); отложенный (предусматривается период между заключением договора и началом выплаты ренты. На этот отложенный период назначаются периодические премии для оплаты страхователем аннуитета); срочный (страховой договор предусматривает выплату ренты только до строго оговоренной даты или до наступления смерти, в зависимости от того, какой из периодов будет короче); гарантированный (по договору предусматривается выплата ренты в течение гарантированного срока независимо от того, наступила в этот период смерть застрахованного или нет. То есть в случае смерти застрахованного в течение фиксированного периода рента будет выплачиваться наследникам. Общая сумма ренты может быть выплачена наследникам единовременно); отсроченный (по договору страхования предусматривается наличие выжидательного периода между окончанием периода уплаты взносов и началом выплаты аннуитетов); с защитой капитала (по договору застрахованный или его наследники получают полную стоимость уплаченных премий в любом случае. Первому гарантируется пожизненная выплата дохода, вторым - в случае смерти застрахованного, выплата разницы между уплаченными взносами и выплаченной рентой).
Какие формы и виды страхования от несчастных случаев приняты в РФ? Страхование от несчастных случаев и болезней - один из традиционных видов отечественного страхования. Целью данного вида страхования является возмещение вреда, причиненного здоровью и жизни застрахованного в результате несчастного случая. Под несчастным случаем в страховании понимают внезапное, непредвиденное разрушительное внешнее воздействие на организм человека. В отечественной практике существуют две формы страхования от несчастного случая -добровольная и обязательная. Добровольная форма, в свою очередь, подразделяется на индивидуальную и коллективную. К первой группе относятся следующие виды страхования: страхование на определенный период жизнедеятельности, страхование наемных работников, страхование частных лиц (взрослых и детей). Коллективное страхование предусматривает страхование членов профессиональных, общественных организаций, дополнение к комбинированным страховым продуктам. Обязательная форма страхования от несчастных случаев включает в себя государственное личное страхование государственных служащих, страхование пассажиров, социальное страхование от несчастных случаев на производстве и профзаболеваний.
В чем состоят особенности организации ОМС в РФ? Обязательное медицинское страхование - один из наиболее важных элементов системы охраны здоровья и получения необходимой медицинской помощи в случае заболевания. Основной целью ОМС является сбор и капитализация страховых взносов и предоставление за счет собранных средств медицинской помощи всем категориям граждан на законодательно установленных условиях и в гарантированных размерах. С одной стороны, это составная часть государственной системы социальной защиты населения наряду с пенсионным и социальным страхованием. С другой стороны, ОМС представляет собой финансовый механизм обеспечения дополнительных к бюджетным ассигнованиям денежных средств на финансирование здравоохранения и оплату медицинских услуг. Финансовые средства государственной системы ОМС формируются за счет обязательных взносов различных категорий страхователей. Все хозяйствующие субъекты независимо от форм собственности и организационно-правовых форм обязаны платить страховые взносы за работающее население в составе единого социального налога. За неработающее население страховые взносы уплачивают органы исполнительной власти с учетом объемов территориальных программ ОМС в пределах средств, предусмотренных в соответствующих бюджетах на здравоохранение. Система обязательного медицинского страхования в России состоит из трех уровней.
В чем сущность и содержание имущественного страхования? Имущественное страхование -это отрасль страхования, в которой объектом страховых отношений выступают различные материальные ценности и имущественные права, а целью является возмещение ущерба, возникшего вследствие страхового случая. Отличительной особенностью осуществления имущественного страхования является обязательное наличие убытка.
Классификация имущественного страхования. Имущественное страхование подразделяется в зависимости от подотраслевой принадлежности на: страхование различных материальных ценностей (строений, средств транспорта, грузов и т.д.); страхование имущественных прав и капитала (титула собственности, инвестиций и т.д.); страхование от возможных потерь дохода и непредвиденных расходов (перерывов в производстве, нарушений обязательств контрагентами и т.д.); в зависимости от видов страховых рисков на: страхование от огня и иных опасностей; страхование ущербов от перерывов в производстве; страхование технических рисков; страхование от кражи; транспортное страхование грузов; по формам проведения операций на: добровольное и обязательное; по формам собственности и категориям страхователей на: страхование имущества государственных предприятий; страхование имущества кооперативных и общественных организаций; страхование имущества граждан. Наряду с этой классификацией существует группировка имущественного страхования по четырем направлениям: страхование наземного, водного, воздушного транспорта (предусматривает обязанности страховщика по страховым выплатам в размере полной или частичной компенсации ущерба, нанесенного объекту страхования - имущественным интересам застрахованного лица, которые связаны с владением, пользованием, распоряжением транспортным средством, вследствие повреждения или уничтожения (угона, кражи)); страхование грузов (предусматривает обязанности страховщика по страховым выплатам в размере полной или частичной компенсации ущерба, нанесенного объекту страхования - имущественным интересам застрахованного лица, которые связаны с владением, пользованием, распоряжением грузом, вследствие повреждения или уничтожения (пропажи) груза (товаров, багажа или иных грузов) независимо от способа его транспортировки); страхование финансовых рисков (предусматривает обязанности страховщика по страховым выплатам в размере полной или частичной компенсации потери доходов (дополнительных расходов) застрахованного лица, вызванных следующими событиями: а) остановка производства или сокращение объемов производства в результате оговоренных событий; б) потеря работы (для физических лиц); в) банкротство; г) валютные риски; д) непредвиденные расходы; е) неисполнение (ненадлежащее исполнение) договорных обязательств контрагентом застрахованного лица, являющегося кредитором по сделке; ж) понесение застрахованным лицом судебных расходов (издержек); з) иные события, страхование которых возможно); специфическое страхование (предусматривает обязанности страховщика по страховым выплатам в размере полной или частичной компенсации ущерба, нанесенного объекту страхования - имущественным интересам застрахованного лица, которые связаны с владением, пользованием, распоряжением имуществом, вследствие повреждения или уничтожения имущества, не подпадающего под перечисленные выше виды страхования имущества).
Перечислите и охарактеризуйте принципы имущественного страхования. Имущественное страхование базируется на классических принципах страхования, с учетом специфики предоставления данного страхового продукта. Принцип наличия страхового интереса - согласно ГК РФ (ст. 930) договор страхования имущества может быть заключен в пользу лица (страхователя или выгодоприобретателя), имеющего законный интерес в сохранении этого имущества. При страховании предпринимательского риска может быть застрахован риск только самого предпринимателя и только в его пользу. Если страхового интереса нет, то договор страхования признается недействительным. Принцип высшей добросовестности означает наличие обязанностей страхователя и страховщика быть предельно честными друг с другом при изложении фактов, имеющих существенное значение для имущественного страхования. Принцип возмещения ущерба означает, что в имущественном страховании страхователь имеет право только на компенсацию ущерба, но не на прибыль. Рисковое страхование, разновидностью которого является имущественное страхование, обеспечивает сохранение достатка страхователя на прежнем уровне и не должно способствовать улучшению его финансового состояния. Принцип реальной оценки страховой суммы - страховая сумма по договору имущественного страхования не может превышать действительной стоимости имущества на момент заключения договора. Принцип контрибуции предусматривает право страховщика в случае двойного страхования обратиться к другим страховщикам, участвующим в страховании того же объекта, с предложением разделить между собой расходы по возмещению ущерба. Принцип непосредственной причины означает, что страховщик возмещает ущерб только от тех рисков, которые застрахованы в договоре, и в размере прямого ущерба. Косвенные убытки покрываются только при их включении в страховое покрытие. Принцип суброгации означает, что после выплаты страхового возмещения страхователю страховщик получает право на компенсацию своих расходов на основе предъявления регрессного иска к лицу, виновному в причинении ущерба. Принцип двойного страхования означает, что при заключении договоров с несколькими страховщиками на сумму, превышающую в общей сложности страховую стоимость имущества, страховое возмещение, получаемое страхователем от всех страховщиков, не может превышать фактической стоимости ущерба.
Дайте характеристику элементам организационной структуры имущественного страхования. Субъекты - страховщики, страхователи, выгодоприобретатели. Предмет - имущество юридических лиц (основные фонды и оборотные средства, находящиеся в собственности или принадлежащие страхователю на праве хозяйственного ведения и оперативного управления; имущество, полученное в аренду, для переработки, перевозки и т.д.; сельскохозяйственные культуры, многолетние кустарники и плодово-ягодные насаждения; сельскохозяйственные животные; прочее имущество); имущество физических лиц (строения собственные и арендованные; домашнее имущество, включая предметы быта и домашнего обихода; транспортные средства; сельскохозяйственные животные; прочее имущество). Рисковые обстоятельства присущи определенному объекту страхования и рассматриваются как признаки риска, то есть представляют собой факторы, которыми определяется регистрация риска для данной рисковой совокупности. Объективные рисковые обстоятельства отражают реальный подход к действительности и не зависят от деятельности человека (стихийные бедствия). Субъективные всецело связаны с деятельностью человека (интенсивное движение транспорта, загрязнение окружающей среды и т.д.). Оценка стоимости риска - определение вероятности наступления страхового события, на случай которого производится страхование, и его последствий, выраженных в денежной форме. Основой для определения стоимости риска являются статистические данные, характеризующие частоту возникновения страховых событий и ущерб от их наступления. Ситуация риска -совокупность рисковых обстоятельств, характеризующая естественное состояние объекта страхования и обстановку, в которой он находится. Страховое событие - пожар, удар молнии, взрыв газа и т.д.; стихийные бедствия (бури, град, землетрясения, шторм и т.д.); падение летательных аппаратов и их обломков; противоправные действия третьих лиц, включая грабежи и кражи; наезд наземного транспорта, столкновение, удар, опрокидывание; прочие события. Страховая сумма - сумма, на которую страхователь фактически застраховал свое имущество. В зависимости от желания и финансовых возможностей страхователя страховая сумма может быть равна или меньше действительной стоимости имущества. Страховая оценка - сходный показатель для всех последующих расчетов: определения страховой суммы, страховых взносов, размера ущерба и страхового возмещения. Страховая стоимость - фактическая, действительная стоимость имущества, принимаемого на страхование. Страховая стоимость объектов недвижимости, производственного, технологического и офисного оборудования определяется как восстановительная, балансовая, рыночная стоимость. Выбор метода оценки осуществляется с учетом возмещения возможного ущерба. Страховая стоимость товара, сырья, домашнего имущества определяется исходя из суммы, необходимой для их приобретения. Страховой взнос -плата за страхование, которую страхователь обязан внести страховщику в размере, порядке и сроки, которые определены договором. Размер страховой премии рассчитывается по соответствующей базовой тарифной ставке, скорректированной с учетом особенностей страхуемого имущества на повышающие, понижающие коэффициенты (скидки, надбавки). Страховой случай - совершившееся событие, предусмотренное договором страхования (в добровольном страховании) или законом (в обязательном страховании), с наступлением которого возникает обязанность страховщика произвести страховую выплату. Страховой ущерб - потери страхователя в денежной форме в результате страхового случая. Различают прямой (подлежащий возмещению ущерб, выражающийся в непосредственном изменении состояния застрахованного имущества) и косвенный (скрытый ущерб, как правило невозмещаемый). Страховое возмещение -сумма денежных средств, выплачиваемых страховщиком в покрытие ущерба при наступлении страхового случая с имуществом. Соотношение ущерба и страхового возмещения обусловливается размером страховой суммы и системой страховой ответственности. Франшиза -определенная часть ущерба (убытка) страхователя, не подлежащая возмещению страховщиком в соответствии с условиями страхования имущества. Устанавливается в абсолютном и относительном выражении (в % от стоимости имущества, суммы ущерба, страховой суммы). Различают условную и безусловную франшизу. При условной франшизе страховщик освобождается от ответственности за убыток, если его размер не превышает размера франшизы, и возмещает его полностью, если сумма убытка больше франшизы. При безусловной франшизе ответственность страховщика определяется размером убытка за минусом франшизы.
Охарактеризуйте системы страховой ответственности. Величина, условия и метод страхового возмещения убытка в имущественном страховании зависят от системы страховой ответственности, которая обусловливает соотношение между суммой застрахованного имущества и фактическим убытком, то есть определяет степень возмещения ущерба. В отечественной практике выделяют несколько систем страховой ответственности. Система действительной стоимости: страхование по данной системе предусматривает выплату страхового возмещения в размере фактической стоимости застрахованного имущества на день заключения договора страхования. Система пропорциональной ответственности: страхование по данной системе означает неполное страхование стоимости объекта (частичный интерес). Система первого риска предусматривает выплату страхового возмещения в размере фактического ущерба, но не больше чем заранее установленная сторонами договора страховая сумма. При этом весь ущерб в пределах страховой суммы (первый риск) компенсируется полностью, а ущерб сверх страховой суммы (второй риск) вообще не возмещается. Страхование по восстановительной стоимости означает, что страховое возмещение за объект равно цене нового имущества соответствующего вида, то есть износ имущества не учитывается. Страхование по данной системе в наибольшей степени отвечает принципу полноты страховой защиты. Система дробной части: страхование по данной системе предусматривает установление двух страховых сумм - страховой суммы и показанной стоимости. По показанной стоимости страхователь получает покрытие риска, выраженное натуральной дробью или в процентах. Ответственность страховщика ограничена размерами дробной части, поэтому страховая сумма меньше показанной стоимости и ее дробной части. Страховое возмещение равно ущербу, но не может быть выше страховой суммы. Страхование с использованием предельной ответственности означает наличие определенного предела суммы страхового возмещения. Величина страхового возмещения ущерба определяется как разница между заранее установленным пределом и достигнутым уровнем доходности. Если в результате наступления страхового случая уровень доходов страхователя буден меньше установленного предела, то возмещению подлежит разница между пределом и фактически полученным доходом. Страхование по системе предельной ответственности, как правило, используется при страховании крупных рисков, страховании в сфере агропромышленного производства и т.д.
В чем заключается суть страхования ответственности? Страхование общегражданской ответственности предполагает страхование ответственности физических и юридических лиц при осуществлении ими определенной деятельности за причинение вреда жизни, здоровью и имуществу других лиц. При этом под такой деятельностью понимается не только какая-либо производственная, торговая деятельность, но и вообще совершение лицом каких-либо действий и бездействие: например, владение имуществом, эксплуатация машин и оборудования, владение животным и так далее. Страхование ответственности - это отрасль страхования, объектом которой выступают имущественные интересы, связанные с возмещением страхователем причиненного им вреда (ущерба) личности или имуществу физического лица (гражданина), а также юридическому лицу (предприятию). Целью страхования ответственности является предохранение страхователя от возможных убытков.
Охарактеризуйте сущность договорной и внедоговорной (деликтной) ответственности. Определите отличительные особенности каждой. В зависимости от основания ответственности в гражданском праве различают договорную и внедоговорную (деликтную) ответственность. Договорная ответственность вытекает из неисполнения или ненадлежащего исполнения обязательства, возникшего из договора, и, таким образом, является санкцией за нарушение договорных обязательств. Внедоговорная (деликтная) ответственность имеет место тогда, когда убытки причинены потерпевшей стороне субъектом, не состоящим с ней в договорных отношениях. Основным отличительным признаком договорной и внедоговорной ответственности является то, что первая может наступать как в случаях, предусмотренных по закону, так и в случаях, предусмотренных сторонами в договоре, тогда как деликтная устанавливается только законом. Основным объектом страхования гражданской ответственности является именно внедоговорная ответственность.
Что является предметом, объектом и страховым случаем в страховании ответственности? Страховщик предоставляет страховую защиту в отношении различных имущественных интересов. При нанесении вреда личности возникает необходимость покрытия расходов потерпевшей стороне, связанных с лечением, спасением жизни, пенсионным обеспечением по инвалидности или временной нетрудоспособности и так далее. При нанесении ущерба имуществу третьего лица возникает обязанность по возмещению стоимости ремонта, восстановления или приобретения заново. Страховым случаем при страховании ответственности считается событие, повлекшее за собой причинение вреда третьим лицам, являющееся или могущее быть основанием в соответствии с нормами гражданского права для возникновения и предъявления требований третьих лиц к страхователю о возмещении причиненного им вреда, а также непосредственно связанное с деятельностью страхователя, страхование которой предусматривается договором страхования.
Перечислите обязанности застрахованного при проведении страхования ответственности. Правила страхования ответственности при наступлении страхового случая предусматривают следующие обязанности застрахованного: сообщить о любом ущербе в течение определенного договором или законодательством срока; точно описать, как возник (причинен) ущерб; без согласования со страховой компанией не производить платежей пострадавшим и не делать заявлений об обязанности возмещения вреда или ущерба; немедленно известить свою страховую компанию, если предъявлено требование о возмещении ущерба через суд; немедленно заявить возражение против направленного вам приказа об уплате просроченного долга.
Перечислите возмещаемые убытки в процессе проведения страхования ответственности. К числу возмещаемых убытков (ущерба) в страховании ответственности следует отнести: убытки, связанные с причинением вреда имуществу юридических и физических лиц (имущественный интерес), включающие затраты на приобретение и ремонт поврежденного имущества, расходы по очистке территории, на которой был нанесен вред имуществу, и приведение ее в состояние, соответствующее нормативам; необходимые и целесообразные расходы по спасению жизни и имущества лиц, которым в результате страхового случая причинен вред (дополнительный расход); необходимые и целесообразные расходы по предварительному выяснению обстоятельств дела, судебные издержки и расходы (претензионные расходы); убытки, связанные с причинением вреда жизни и здоровью граждан (физический вред). Содержание, объем, понятия регулируются главой 59 ГК РФ и включают в себя обязательства страховщика по возмещению убытков: а) при причинении третьему лицу увечья или иного повреждения его здоровья; б) в связи со смертью кормильца, произошедшей в результате страхового случая.
Какие обязательные виды страхования ответственности вы знаете? Страхование гражданской ответственности в большинстве своем является добровольным, исключение составляют следующие виды страхования ответственности: страхование гражданской ответственности предприятий - источников повышенной опасности, страхование профессиональной ответственности нотариусов; страхование профессиональной ответственности оценщиков; страхование профессиональной ответственности таможенных брокеров; страхование организаций, эксплуатирующих объекты атомной энергии; страхование гражданской ответственности по обязательствам, возникающим вследствие причинения вреда жизни, здоровью физических лиц, имуществу физических и юридических лиц в результате аварии гидротехнического сооружения; страхование ответственности аудиторов (при проведении обязательного аудита аудиторская организация обязана страховать риск ответственности за нарушение договора); страхование гражданской ответственности владельцев автотранспортных средств.
В чем заключается специфика страхования ответственности предприятий - владельцев источников повышенной опасности? Страхование ответственности предприятий - источников повышенной опасности базируется на установленном законодательством РФ (ст. 931 ГК РФ) праве потерпевшего на возмещение вреда в полном объеме, а также вследствие возникновения у причинителя вреда (ущерба) обязанности его возмещения. В этом виде страхования ответственности страхователем является юридическое лицо - владелец источника повышенной опасности, его имущественные интересы и выступают объектом страхования. Владелец источника повышенной опасности несет ответственность и без вины. Для возникновения обязанности по возмещению вреда достаточно факта его причинения соответствующей деятельностью и причинной связи между деятельностью и наступившим ущербом.
Договор, заключаемый между страхователем и страховщиком, имеет цель предоставления финансовых гарантий возмещения вреда, причиненного страхователем потерпевшему. По договору данного вида страхования потерпевшему лицу возмещаются убытки, вызванные причинением вреда: повреждение или уничтожение имущества; упущенная выгода; моральный вред; затраты на ликвидацию прямых последствий страхового случая. Страховым случаем является достоверный факт возникновения обязательства у владельца источника повышенной опасности возместить вред, причиненный потерпевшему в результате использования источника повышенной опасности. Размер страхового взноса (страховой премии) по договору устанавливается в зависимости от объема принимаемых страховщиком обязательств, перечня страховых рисков, лимитов страховой ответственности, срока страхования и других факторов. Отличительными особенностями страхования гражданской ответственности предприятий -источников повышенной опасности являются: широкий перечень оснований для возникновения у страхователя обязательств перед третьими лицами; катастрофический характер последствий страхового случая; сложность предвидения последствий и убытков при некоторых видах опасной деятельности; длительность проявления последствий, затрудняющая установление факта причинения вреда.
Каковы особенности страхования ответственности владельцев автотранспортных средств? Страхование гражданской ответственности владельцев автотранспорта - вид страхования ответственности, объектом которого является гражданская ответственность владельцев автотранспорта, которую они несут в силу закона как обладатели источника повышенной опасности перед третьими лицами (физическими и юридическими). Данный вид страхования обеспечивает выплату потерпевшему денежного возмещения (обеспечения) в размере суммы, которая была бы взыскана с владельца средств транспорта по гражданскому иску в пользу третьих лиц (или их правопреемников) в случае увечья или смерти, а также повреждения или гибели принадлежащего им имущества, произошедших по вине страхователя в результате аварии или другого дорожно-транспортного происшествия (ДТП). При данном страховании заранее определены только страховщик (страховая организация) и страхователь (владелец средств транспорта), которые, вступая во взаимоотношения, создают за счет средств страхователей специальный фонд для расчета с потерпевшими. Поскольку при страховании ответственности владельцев автотранспорта отсутствует конкретное застрахованное лицо или конкретное имущество, страховая сумма также не может быть заранее установлена. Ее роль выполняет лимит ответственности страховщика по данному виду страхования или фактическая сумма причиненного потерпевшему вреда (ущерба) при ДТП, если такой лимит отсутствует. Наряду с единовременными выплатами (например, за повреждение или гибель средств транспорта, витрин магазина, домашних животных, а также в случаях причинения вреда здоровью людей, вызвавшего временную утрату трудоспособности) производятся долговременные выплаты, связанные с возмещением утраченного заработка или со смертью кормильца. Дифференциация страховых тарифов учитывает мощность мотора или рабочий объем цилиндров двигателя средства транспорта, сложившиеся в данной местности показатели аварийности и убыточности страховых операций и некоторые другие факторы, определяющие степень риска в данном виде страхования.
В чем заключается суть страхования ответственности перевозчиков? Страхование ответственности перевозчиков включает: страхование ответственности автоперевозчиков, страхование ответственности судовладельцев, страхование ответственности авиаперевозчиков. Объем и сумма ответственности в данном виде страхования определяются на базе положений, регулирующих организацию международных перевозок, и национального законодательства по внутренним перевозкам. Перевозчик (страхователь) - это транспортное предприятие, которое выдает перевозочный документ (например, коносамент, билет и др.) и осуществляет перевозку грузов и (или) пассажиров. Ответственность перевозчика - мера принудительного имущественного воздействия, применяемая на основании законодательства к перевозчику, нарушившему договорные условия и правила перевозки. Ответственность выражается во взыскании штрафа либо в возмещении ущерба. Страхование гражданской ответственности перевозчика ориентировано на имущественные интересы, связанные с ответственностью страхователя (транспортной компании) за вред, причиненный пассажирам, грузовладельцам и иным третьим лицам (например, грузополучателям). При страховании гражданской ответственности перевозчиков потерпевшим физическим и юридическим лицам выплачивается денежное возмещение в суммах, которые были взысканы по гражданскому иску в пользу потерпевших в случае причинения им увечья или смерти и (или) гибели или повреждения их имущества в результате страхового события.
Каковы основные моменты страхования профессиональной ответственности? Страхование профессиональной ответственности осуществляется на случай возникновения каких-либо упущений, недосмотров, неосторожности в профессиональной деятельности. Объектом страхования являются имущественные интересы профессионального лица в связи с обязанностью возместить ущерб, нанесенный третьим лицам при осуществлении профессиональной деятельности. Факт наступления страхового случая признается после вступления в законную силу решения суда, устанавливающего ответственность частного специалиста (страхователя) за причинение материального ущерба клиенту и его размер. Кроме того, страховым случаем может признаваться факт установления ответственности страхователя за нанесение ущерба третьим лицам при досудебном урегулировании претензий, но при наличии бесспорных доказательств причинения вреда специалистом. Основными рисками при осуществлении страхования профессиональной ответственности являются: риски, связанные с возможностью нанесения третьим лицам телесных повреждений и причинения вреда здоровью (такие случаи встречаются в практике врачей (хирургов, дантистов, фармацевтов)); риски, связанные с возможностью причинения материального (экономического) ущерба, куда включается утрата права предъявления претензий (деятельность нотариусов, архитекторов, инженеров-строителей, различных консультантов). Страховым случаем при страховании профессиональной ответственности являются непреднамеренные ошибки страхователя при осуществлении им профессиональной деятельности, приведшие к убыткам третьих лиц. Убытки должны быть подтверждены решением суда. К числу возмещаемых убытков (ущерба) в страховании профессиональной ответственности следует отнести: материальный ущерб, причиненный хозяйствующему субъекту в ходе выполнения страхователем профессиональных обязанностей; суммы потерянного дохода (упущенная выгода) вследствие наступления отрицательных последствий для хозяйствующего субъекта из-за непреднамеренных ошибок страхователя (застрахованного лица); расходы по ведению в судебных органах дел по страховым случаям; целесообразные расходы по уменьшению вреда (ущерба), причиненного страховым случаем.
Какие причины способствовали быстрому развитию страхования ответственности? Страхование ответственности является самой молодой и наиболее динамично развивающейся отраслью страхования. Ее появление и дальнейшее развитие связано с развитием технического прогресса и негативными последствиями его влияния на жизнедеятельность человека. Факторами, способствующими дальнейшему интенсивному развитию страхования ответственности в нашей стране, являются: осознание гражданами своих прав; рост благосостояния населения и, следовательно, увеличение платежеспособности и размеров ущерба; увеличение числа вызывающих ущерб причин, связанных с индустриализацией общества, развитием техники и технологий; рост числа случаев причинения ущерба; новые инициативы законодательной власти в сфере гражданской ответственности; расширение сферы практического применения законов по гражданской ответственности.
Глава 5. ОСНОВЫ ПЕРЕСТРАХОВАНИЯ
5.1. Сущность и функции перестрахования
Согласно отечественному законодательству (ст. 25 Закона РФ "Об организации страхового дела в РФ") важным условием обеспечения финансовой устойчивости страховой компании наряду с формированием уставного капитала и страховых резервов является система перестрахования.
Перестрахование является самостоятельной отраслью страхования. Традиционно оно защищает прямого страховщика от финансовых потерь, которые он понес бы в случае необходимости производить страховые выплаты по договорам страхования, не имея перестраховочного покрытия.
Принято считать, что история перестрахования насчитывает более 600 лет. Первый известный договор перестрахования, предметом которого являлись товары, перевозимые на морском судне, был заключен в Генуе в 1730 г. между агентом страховщика и двумя торговцами, выступившими в роли перестраховщиков. Длительное время перестрахование ограничивалось рисками, связанными с морскими перевозками грузов. Начало формирования полноценного рынка перестрахования относят к первой половине XIX века, когда процесс экономического развития и рост промышленного производства способствовали появлению на рынке страхования все более крупных, сложных и разнообразных рисков. Первым профессиональным перестраховщиком стало независимое Кельнское перестраховочное общество, созданное в 1846 г. в Кельне (Германия).
Следует отметить, что перестрахование, как в момент своего становления, так и сейчас, является одним из способов поддержки страховщиков при увеличении объемов и использовании новых форм страхования. Какими бы значительными ни были собственные активы страховщика, его индивидуальные возможности по страхованию, а также по гарантии полной и своевременной выплаты крупного единичного риска достаточно ограниченны. Система перестрахования позволяет прямому страховщику, с одной стороны, полностью выполнить принятые на себя финансовые обязательства, с другой - облегчить бремя выплаты по любому страховому событию, сохранив свою финансовую устойчивость.
Перестрахование - это система экономических отношений, особая организационно-правовая форма страховой деятельности, в соответствии с которой страховщик, принимая на страхование риски, часть ответственности по ним передает на согласованных условиях другим страховщикам с целью создания сбалансированного портфеля страхований, обеспечения финансовой устойчивости страховых операций.
С помощью перестрахования страховщик может увеличить емкость своего страхового портфеля посредством заключения договоров прямого страхования по рискам, превышающим по своей полной стоимости его финансовые ресурсы.
Рынок перестраховочных услуг достаточно специализирован и специфичен. Специфика функционирования этого рынка обусловлена:
- своеобразием потребителей, которыми являются самостоятельные страховые компании, заинтересованные в обеспечении и сохранении своей финансовой устойчивости, гарантированном покрытии принятой страховой ответственности как по отдельным рискам, так и по всему страховому портфелю. Прямые перестраховщики не только получают перестраховочные услуги, но и определенным образом участвуют в их реализации;
- своеобразием самих перестраховочных услуг, предполагающих серьезное предпродажное и послепродажное сервисное обслуживание, такое как анализ страхового портфеля и финансовое состояние компании, разработку и предложение адекватных форм и методов перестрахования, текущее обслуживание договоров, помощь в урегулировании ущербов и т.д.;
- интернациональным характером перестраховочных отношений. Само экономическое содержание перестрахования указывает на то, что этот вид финансовой деятельности не может быть зафиксирован в рамках одной страны. Даже в годы государственной монополии на страхование в России такая страховая компания, как Ингосстрах, активно занималась перестраховочной деятельностью на мировом рынке. Правовой основой перестрахования является не столько национальное законодательство, сколько обычаи международного делового оборота. Ни в одной стране страховое законодательство не содержит положений, подробно регулирующих вопросы перестрахования.
Перестрахование позволяет минимизировать страховой компании влияние целого комплекса рисков, связанных со страховой деятельностью.
Риск случайных убытков (отклонений):
- неравномерные колебания в размере страховых выплат;
- неравномерное поступление заявлений о страховых выплатах от страхователей в течение страхового года.
Риск изменения обстоятельств:
- колебания валютных курсов и инфляция могут вызвать рост цен и заработной платы и в результате рост величины страховых выплат, риск которых был первоначально принят на страхование (особенно в страховании ответственности и медицинском страховании);
- технологическое развитие может привести к тому, что первоначально принятые на страхование риски не будут соответствовать новым опасностям, равно как и согласованные ставки страховой премии.
Риск заблуждений (ошибок) - неверные предположения, сделанные при расчете ставки премии (например, ошибочное толкование статистических данных).
Риск кумуляции ущерба (риск катастроф) - природные катастрофы и несчастные случаи, причиняющие чрезвычайно большой ущерб, когда страховщик вынужден оплатить обязательства по страховым выплатам по большому числу договоров страхования в результате одного страхового случая (кумуляция убытков).
Перестрахование является как бы продолжением страхования и иногда называется вторичным страхованием. Договоры страхования и перестрахования взаимосвязаны. Распределение ролей на рынке перестрахования представлено ниже (рис. 11).
 |
т-
\/ |
\/
\/
1 |
|
Второй перестраховщик |
|
Третий перестраховщик |
|
(ретроцессионарий) |
|
(ретроцессионарий) |
|
\/
\/
И т . д .
И т . д . |
Рис. 11. Организационная структура перестрахования
Объектом договора перестрахования является риск, застрахованный страховщиком-перестрахователем. Без договора страхования не может быть договора перестрахования. Ответственным перед страхователем по договору страхования остается страховщик, его заключивший, независимо от заключенных им договоров перестрахования.
Наряду с представленными на рисунке участниками перестраховочных операций (перестрахователь, перестраховщик, ретроцессионарий) в их осуществлении могут принимать участие и другие посредники, такие как перестраховочные брокеры.
Перестраховочный брокер, так же как и брокер в страховании, должен обладать обширными знаниями в области законодательства и практики перестрахования. Преимуществами брокера являются хорошее знание рынка, виртуозное владение техникой и технологией перестрахования. Он, как правило, является агентом перестрахователя и не несет юридической ответственности перед перестраховщиком. В случае некачественного выполнения своих профессиональных обязанностей и нанесения вследствие этого ущерба клиенту брокер обязан его возместить. В ряде случаев к услугам перестраховочных брокеров прибегают перестраховщики, в основном это относится к зарубежной деятельности. Брокеру предоставляется право по размещению перестраховочных договоров на рынке.
Следует отметить, что значение деятельности посредников на рынке перестрахования заметно возрастает. Страховые организации, занимающиеся страхованием и перестрахованием, лишены зачастую возможности самостоятельно поддерживать отношения со своими цедентами и в большей степени зависят от брокеров.
Участником рынка перестрахования является также перестраховочный пул, представляющий собой объединение компаний для организации перестраховочной защиты, где каждая компания (в отличие от пула страхового) проводит страхование самостоятельно, передавая пулу лишь часть принятой ответственности. Перестраховочный пул действует на рынке как посредник, распределяющий передаваемые в перестрахование риски между своими членами. Многие пулы сочетают страховую и перестраховочную деятельность.
Значение перестрахования в современном мировом страховом хозяйстве связано с выполнением ряда основополагающих функций:
- предоставление дополнительной финансовой емкости (капитала) для принятия страховщиком рисков на страхование;
- вторичное перераспределение принятого на страхование риска;
- обеспечение сбалансированности результатов деятельности страховщика за каждый отчетный год;
- участие в налоговом планировании прямого страховщика;
- предоставление условий для накопления активов прямыми страховщиками;
- влияние на улучшение показателей платежеспособности прямого страховщика;
- предоставление ликвидных активов для быстрого урегулирования убытков прямым страховщиком при наступлении страховых случаев с застрахованными.
В основе перестрахования лежит договор, участниками которого являются цедент и цессионарий.
Характерной чертой договора перестрахования является его соответствие принципу возмездности, заключающемуся в том, что перестраховщик обязан выплатить цеденту страховую сумму или страховое возмещение, пропорционально доле участия и только в том случае, если цедент выплатил причитающуюся страховую сумму (страховое возмещение) страхователю.
При этом цедент обязан предоставить перестраховщику полную и достоверную информацию о цедированном риске. Это условие называется принципом доброй воли. Документом, содержащим данную информацию и предваряющим процесс заключения договора, является слип.
Слип содержит информацию о наиболее важных положениях и условиях договора и высылается перестрахователем потенциальным перестраховщикам. В перестраховочном слипе обычно указывается:
- наименование и местоположение перестрахователя (юридический адрес);
- страховая сумма;
- условия перестрахования, то есть положения договора о том, что перестрахование подчиняется тем же условиям, что и оригинальное страхование;
- характеристика, местонахождение, риск;
- размер собственного удержания передающей компании;
- условия оплаты убытков;
- условия заключения, вступления в силу, действия и расторжения договора перестрахования;
- ставка премии.
За перестраховщиком остается право запросить любую информацию, которую он считает необходимой для решения вопроса о принятии или отклонении предлагаемого в перестрахование риска. Если перестраховщик согласен принять риск, то он ставит на слипе долю и сумму своей ответственности, дату, подпись и пересылает документ перестрахователю. Перестраховочный слип не имеет юридической силы, но при последующем оформлении перестрахования может служить доказательством времени вступления перестраховщика в сделку.
После согласования основных условий и текста договора последний подписывается. Договоры облигаторного перестрахования обычно вступают в силу с 1 января текущего года, срок договора факультативного перестрахования, как правило, совпадает со сроком действия договора прямого страхования, риск по которому был передан в перестрахование.
Процедура заключения договора перестрахования и связанных с этим взаимоотношений сторон зависит от того, относится ли данный договор к активному или пассивному страхованию.
Активное перестрахование заключается в принятии на перестрахование договоров, заключенных прямыми страховщиками, или передаваемых долей от иных перестраховщиков.
Пассивное перестрахование означает передачу своих рисков перестраховщикам или приобретение страховых гарантий.
Перестрахование является весьма специфической областью страховых отношений, что обусловливает использование особой терминологии.
Основные понятия и термины, применяемые в перестраховании, перечислены ниже (табл. 37).
|
Таблица 37. Основные термины и понятия в перестраховании |
|
Понятия |
Характеристика |
|
Перестрахователь |
Страховщик, передающий определенную долю риска по заключенным договорам прямого страхования перестраховщику |
|
Перестраховщик |
Страховая организация, специализирующаяся исключительно на принятии рисков в перестрахование.
Функции перестраховщика, если это разрешено национальным законодательством, может исполнять прямой страховщик |
|
Цессия |
Процесс передачи рисков, принятых в страхование, перестрахование (лат. "Cessia" - уступка кому-либо требований по обязательствам другого лица, передача кому-либо своих прав на что-либо) |
|
Ретроцессия |
Процесс передачи принятых рисков перестраховщиком другому перестраховщику (третичное и все последующие размещения рисков) |
Перестраховочная
премия |
Премия по договору перестрахования, которая подлежит уплате страховщиком-перестрахователем перестраховщику в качестве вознаграждения за принятые обязательства по договору перестрахования |
|
Перестраховочная
комиссия |
Сумма денежных средств (фиксированная или в процентах от брутто - перестраховочной премии), которую перестраховщик уплачивал перестрахователю для возмещения расходов последнего, связанных с заключением договоров прямого страхования, уплаты налогов и сборов, покрытия административных расходов, связанных с ведением бизнеса прямого страховщика. В настоящее время перестраховочная премия все в большей степени становится элементом ценообразования при расчете стоимости перестрахования |
|
Эксцедент |
Излишек страховой суммы, образующийся сверх максимума собственного удержания страховщика или перестраховщика и поступивший полностью в перестрахование |
Приоритет
(собственное
удержание
цедента) |
1. Размер убытка, не подлежащего компенсации перестраховщиком и остающегося на риске прямого страховщика (договор непропорционального перестрахования).
2. Собственное удержание, определяющееся или в процентах при квотном перестраховании в пределах установленного лимита, или размером линии при перестраховании на основе эксцедента сумм (договор пропорционального перестрахования) |
Лимит
перестрахования |
Максимальная сумма, в пределах которой могут возникнуть обязательства перестраховщика осуществить перестраховочную выплату.
В договоре непропорционального перестрахования лимит определяет максимально возможную сумму обязательств перестраховщика при наступлении убытка по договору прямого страхования, если размер убытка превышает согласованный в договоре приоритет страховщика.
В договоре пропорционального перестрахования на основе эксцедента суммы лимит отражает перестраховочную емкость, предоставленную страховщику для перестрахования согласованных рисков |
|
Линия |
В договоре пропорционального перестрахования на основе эксцедента сумм означает минимальную величину собственного удержания страховщика в каждом риске, подлежащем перестрахованию |
Перестраховочная
емкость |
Оценка финансовой возможности перестраховщика принять риск на перестрахование. Максимальная сумма, установленная в договоре, в пределах которой перестраховщик обязан оплатить страховщику приходящиеся на его долю убытки |
|
Бордеро |
Документально оформленный перечень рисков, принятых к страхованию и подлежащих перестрахованию.
Содержит их подробную характеристику.
Бордеро премии - ежеквартальная информация, которая предоставляется перестраховщику перестрахователем, о договорах, подлежащих перестрахованию, и страховых суммах по ним, страховой премии, полученной перестраховочной комиссией, и перестраховочной премии, подлежащей уплате перестраховщику.
Бордеро убытков - перечень заявленных и оплаченных страховщиком убытков (с указанием даты, причины, размера, доли перестраховщика), подлежащих возмещению со стороны перестраховщика |
|
Ковер |
Форма соглашения, применяемая как промежуточная форма между перестраховочными договорами, покрывающими портфель компании по видам риска, и перестрахованиями (факультативными), покрывающими отдельные риски |
|
Нотис |
Статья перестраховочного договора, предусматривающая обязанность перестраховщика уведомить перестрахователя о решении расторгнуть договор на следующий год или пересмотреть отдельные его положения |
|
Квота |
Пропорция, в которой осуществляется распределение страховых взносов и ущерба |
|
Тантьема |
Форма поощрения перестраховщиком перестрахователя за предоставление возможности участвовать в договоре перестрахования и за осмотрительное ведение дела. Она выплачивается ежегодно как определенный процент от чистой прибыли, полученной перестраховщиком от перестраховочных договоров, предоставленных прямым страховщиком |
5.2. Формы и виды перестрахования
Понятие "форма перестрахования" объясняет характер взаимоотношений между страховщиком и перестраховщиком и отражает наличие взаимных обязательств сторон в течение всего срока действия договора перестрахования. Понятие "вид страхования" отражает технические особенности расчета взаимных обязательств участников перестраховочных отношений и устанавливает правила определения соответствующей доли риска, переданной в перестрахование, перестраховочной премии и оплаты перестраховщиком убытков по договору (рис. 12).
Структура перестраховочных отношений
Г-
\/
1
\/
Виды перестрахования
Формы перестрахования
-1-
\/
\/
\/ \/
|
Пропорциональное |
і-
\/ |
1
\/ |
Квотно
эксцедентные |
|
|
Эксцедентные |
|
|
\/ |
Г-
\/
1
\/
Факультативное, облигаторное (договорное)
Непропорциональное
Договоры
эксцедента
убытка
Договоры
эксцедента
убыточности
Квотные
Рис. 12. Формы и виды перестрахования
Факультативное перестрахование - это самая ранняя форма перестрахования, существовавшая на протяжении веков. Факультативный метод перестрахования заключается в
том, что перестрахователю (цеденту) и перестраховщику (цессионарию) предоставлена возможность оценки рисков, которые могут быть переданы в перестрахование полностью или частично. При факультативном перестраховании каждая из сторон свободна в решении вопроса о вступлении в перестраховочные отношения, а также в выборе партнера и условий перестрахования. Прямой страховщик в случае необходимости перестрахования сам решает, кому из перестраховщиков предложить риск в перестрахование, а перестраховщик, проведя оценку риска и проанализировав имеющуюся информацию, соотносит их с основными принципами своей деятельности и решает, принять ли часть риска, какую перестраховочную емкость (капитал) предоставить и на каких условиях. Это индивидуальная сделка, касающаяся в основном одного риска.
Факультативное перестрахование - это единственная форма перестрахования, при которой перестраховщик получает возможность до принятия обязательств детально рассмотреть риски, предлагаемые в перестрахование. При этом риск не считается перестрахованным до тех пор, пока не будет подписана перестраховщиком страховочная оферта.
Факультативное перестрахование используется, как правило, вновь созданными страховщиками, не имеющими еще базы для облигаторного перестрахования, или страховщиками, желающими расширить географию перестрахования и завязать новые деловые связи.
Облигаторное (договорное) перестрахование представляет собой обязательную форму перестрахования. Это вид перестрахования, по которому перестрахователь (цедент) обязан передавать в перестрахование все обусловленные договором риски, а перестраховщик (цессионарий) обязан принимать эти риски.
Облигаторное перестрахование позволяет получить цеденту автоматическую перестраховочную защиту по определенному виду страхования или по всему страховому портфелю. Это наиболее развитая в настоящее время форма перестрахования, приносящая перестраховочным компаниям основную часть премий.
Прямой страховщик обладает правом принимать риски по собственному усмотрению в рамках согласованного с перестраховщиком компетентного андеррайтинга и условий страхования, определять страховую премию, принимать надлежащие меры в отношении управления договорами страхования, для которых должно быть осуществлено перестрахование, и урегулировать убытки в общих интересах перестрахователя и перестраховщика. Перестраховщик, в отличие от перестрахователя, лишается права отбора рисков. Однако, если перестрахователь действует вопреки интересам перестраховщика, последний может быть освобожден от своих обязательств.
Информация о переданных в перестрахование рисках предоставляется перестраховщику, как правило, ежеквартально посредством бордеро премий-убытков (см. раздел 5.1). Все расчеты между перестрахователем и перестраховщиком осуществляются на основании бордеро путем зачета встречных требований.
Договор облигаторного перестрахования должен содержать:
- определение вида рисков, подлежащих перестрахованию;
- метод передачи рисков и размер рисков, оставляемых цедентом на собственном удержании;
- лимит ответственности перестраховщика;
- определение расчетов по премии (взносам) и убыткам;
- размер комиссии;
- срок действия договора;
- правила решения спорных вопросов.
Договор облигаторного перестрахования заключается, как правило, на один год (календарный или "год наступления убытков"). При облигаторном пропорциональном перестраховании договор перестрахования автоматически пролонгируется на срок следующего календарного года, если стороны за три месяца до окончания текущего календарного года не уведомили друг друга о его расторжении. В договорах непропорционального перестрахования договор продлевается только в случае специального согласия сторон.
Условиями прекращения облигаторного договора перестрахования являются:
- неспособность одной из сторон оплатить свои долги, ее банкротство (ликвидация);
- отзыв лицензии на ведение операций;
- утрата одной из сторон всего оплаченного капитала или его части;
- слияние одной из сторон с другим юридическим лицом либо переход под контроль другого лица или государства;
- ситуация, когда страна, где находится или зарегистрирована одна из сторон договора, ведет боевые действия против другой стороны или оккупирована другим государством.
Перестрахование может осуществляться в двух направлениях (видах): на базе страховой суммы, на базе эксцедента убытка (табл. 38).
|
Таблица 38. Виды перестрахования |
База
перестрахования |
Сущность |
На базе
страховой суммы |
Пропорциональное перестрахование (первичный страховщик отдает в перестрахование часть своего страхового портфеля, при этом страховые взносы, ответственность и ущерб делятся между страховщиком (перестрахователем) и перестраховщиком в определенной пропорции) |
На базе
эксцедента
убытка |
Непропорциональное перестрахование (размер выплат перестраховщика определяется исходя из величины фактического ущерба. Ответственность перестраховщика по осуществлению выплат возникает только тогда, когда величина ущерба превосходит сумму собственного удержания (приоритет) первичного страховщика) |
|
Сущность пропорционального перестрахования заключается в том, что страховая премия, страховое возмещение распределяются между страховщиком и перестраховщиком пропорционально их долям ответственности. Это наиболее распространенный способ определения размеров обязательств сторон по договорам перестрахования.
Как отмечалось выше, различают три основных вида договоров пропорционального перестрахования: квотный, эксцедентный, квотно-эксцедентный.
По квотному договору перестрахования цедент обязуется передать перестраховщику, а тот обязуется принять определенную долю во всех рисках определенного вида. Перестраховщику передается причитающаяся ему доля премии по заключенным договорам страхования, и в той же доле он возмещает перестрахователю все оплаченные им в соответствии с условиями страхования убытки. Перестраховщик может устанавливать определенные лимиты ответственности и разделяет судьбу цедента в пределах этого лимита.
Квотное перестрахование используется при перестраховании большого количества примерно однородных рисков, с относительно небольшими колебаниями страховых сумм, таком как страхование автогражданской ответственности, или автокаско. Данный договор достаточно часто используется вновь образованными страховыми компаниями.
Договор квотного перестрахования достаточно прост в обслуживании, что можно отнести к его достоинствам. Недостатками квотного договора перестрахования являются:
- необходимость передачи в перестрахование большей частью небольших, а значит, не представляющих серьезной опасности рисков, которые при других формах перестрахования перестрахователь мог удержать на собственной ответственности, оставляя за собой страховые премии;
- отсутствие возможности выравнивания оставшихся у перестрахователя рисков.
Эксцедентное перестрахование - старейший вид перестрахования. Этот вид
перестрахования используется в основном в тех видах страхования, где страхуемые риски значительно отличаются по своим страховым суммам, с целью балансировки страхового портфеля.
Согласно условиям по эксцедентному договору перестрахования все принятые на страхование риски, страховая сумма которых превышает собственное удержание страхователем, подлежат передаче в перестрахование в пределах определенного лимита.
Максимум собственного участия цедента в покрытии возможного ущерба называется эксцедентом. Собственное удержание цедента может быть установлено на основе размера собственных средств двумя способами: в соответствии со страховой суммой; на базе максимально возможного убытка. Собственное удержание цедента должно иметь разумное соотношение с лимитом ответственности перестраховщика, так как в противном случае страховщик не заинтересован в страховом полисе. Лимит ответственности перестраховщика определяется путем умножения собственного удержания перестрахователя на оговоренное количество раз (линий).
Ключевым моментом эксцедентного перестрахования является тот факт, что перестраховщик обязан возместить определенный процент от любого убытка независимо от его величины. Цедент обязан установить для себя максимальный уровень участия в страховой сумме. Сумму, оставшуюся на своей ответственности сверх перестрахованного эксцедента, страховщик может: оставить на собственном удержании; перестраховать факультативно; заключить еще один договор эксцедента сумм.
Непропорциональные договоры перестрахования предполагают не перестрахование каждого отдельного риска, а перестрахование определенного портфеля рисков страховщика от крупных убытков, превышающих определенную, согласованную в договоре сумму (договоры эксцедента убытков) или высокий, согласованный в договоре процент убыточности страхового портфеля страховщика (договоры эксцедента убыточности).
Определение договора как непропорционального означает, что доля перестраховщика в сумме убытка непропорциональна страховой премии. Ответственность перестраховщика наступает только после того, как выплаты по убытку передающего страховщика превышают заранее определенную сумму. После этого доля перестраховщика в урегулировании последующего ущерба является основной.
Различают договоры непропорционального перестрахования на базе эксцедента отдельного убытка и договоры перестрахования на базе эксцедента годовой убыточности (табл. 39).
|
Таблица 39. Договоры непропорционального перестрахования |
|
Вид договора |
Сущность |
Договор
эксцедента
убытка |
Перестраховщик берет на себя покрытие отдельного убытка в части, превышающей приоритет.
Ответственность перестраховщика ограничена установленной максимальной суммой |
Договор
эксцедента
убыточности |
Ответственность перестраховщика наступает в том случае, когда сумма убытков первичного страховщика за год превышает установленный в договоре перестрахования приоритет. Ответственность перестраховщика ограничена установленной максимальной суммой |
|
Вопросы для самоподготовки
1. Что такое перестрахование? Каковы его функции в системе предоставления страховой защиты?
2. В чем разница между сострахованием и перестрахованием?
3. Приведите классификацию перестраховочных отношений и дайте характеристику основным ее элементам.
4. Перечислите и дайте характеристику участникам рынка перестрахования.
5. В чем проявляется специфика функционирования рынка перестрахования?
6. Охарактеризуйте основные термины и понятия перестрахования.
7. В чем состоят назначение и особенности факультативного перестрахования?
8. В чем состоят назначение и особенности облигаторного перестрахования?
9. Какие договоры относятся к пропорциональным видам договоров перестрахования?
10. Охарактеризуйте договор квотного перестрахования.
11. Охарактеризуйте договор эксцедентного перестрахования.
12. Какие договоры относятся к непропорциональным видам договоров перестрахования?
13. Какие обязательные элементы должен включать в себя договор перестрахования?
14. Определите основы правового регулирования перестраховочной деятельности в РФ.
Ответы
Что такое перестрахование? Каковы его функции в системе предоставления страховой защиты? Перестрахование - это система экономических отношений, особая организационноправовая форма страховой деятельности, в соответствии с которой страховщик, принимая на страхование риски, часть ответственности по ним передает на согласованных условиях другим страховщикам с целью создания сбалансированного портфеля страхований, обеспечения финансовой устойчивости страховых операций. Значение перестрахования в современном мировом страховом хозяйстве связано с выполнением ряда основополагающих функций: предоставление дополнительной финансовой емкости (капитала) для принятия страховщиком рисков на страхование; вторичное перераспределение принятого на страхование риска; обеспечение сбалансированности результатов деятельности страховщика за каждый отчетный год; участие в налоговом планировании прямого страховщика; предоставление условий для накопления активов прямыми страховщиками; влияние на улучшение показателей платежеспособности прямого страховщика; предоставление ликвидных активов для быстрого урегулирования убытков прямым страховщиком при наступлении страховых случаев с застрахованными.
Приведите классификацию перестраховочных отношений и дайте характеристику основным ее элементам. Понятие "форма перестрахования" характеризует характер взаимоотношений между страховщиком и перестраховщиком и отражает наличие взаимных обязательств сторон в
течение всего срока действия договора перестрахования. Понятие "вид страхования" отражает технические особенности расчета взаимных обязательств участников перестраховочных отношений и устанавливает правила определения соответствующей доли риска, переданной в перестрахование, перестраховочной премии и оплаты перестраховщиком убытков по договору. Основными формами перестрахования являются факультативное и облигаторное (договорное). Факультативный метод перестрахования заключается в том, что перестрахователю (цеденту) и перестраховщику (цессионарию) предоставлена возможность оценки рисков, которые могут быть переданы в перестрахование полностью или частично. Облигаторное (договорное) перестрахование - это вид перестрахования, по которому перестрахователь (цедент) обязан передавать в перестрахование все обусловленные договором риски, а перестраховщик
(цессионарий) обязан принимать эти риски.
Перечислите и дайте характеристику участникам рынка перестрахования. Основными участниками перестраховочного рынка являются страхователь, перестрахователь (цедент), перестраховщик (цессионарий), ретроцессионарий, перестраховочный брокер. Перестрахователь -это страховщик, передающий определенную долю риска по заключенным договорам прямого страхования перестраховщику. Перестраховщик - это страховая организация,
специализирующаяся исключительно на принятии рисков в перестрахование. Функции перестраховщика, если это разрешено национальным законодательством, может исполнять прямой страховщик. Перестраховочный брокер является посредником на рынке перестрахования. Преимуществами брокера являются хорошее знание рынка, виртуозное владение техникой и технологией перестрахования. Он, как правило, является агентом перестрахователя и не несет юридической ответственности перед перестраховщиком. В случае некачественного выполнения своих профессиональных обязанностей и нанесения вследствие этого ущерба клиенту брокер обязан его возместить. Участником рынка перестрахования является также перестраховочный пул, представляющий собой объединение компаний для организации перестраховочной защиты, где каждая компания (в отличие от пула страхового) проводит страхование самостоятельно, передавая пулу лишь часть принятой ответственности. Перестраховочный пул действует на рынке как посредник, распределяющий передаваемые в перестрахование риски между своими членами. Многие пулы сочетают страховую и перестраховочную деятельность.
В чем проявляется специфика функционирования рынка перестрахования? Рынок перестраховочных услуг достаточно специализирован и специфичен. Специфика функционирования этого рынка обусловлена: своеобразием потребителей, которыми являются самостоятельные страховые компании, заинтересованные в обеспечении и сохранении своей финансовой устойчивости, гарантированном покрытии принятой страховой ответственности как по отдельным рискам, так и по всему страховому портфелю (прямые перестраховщики не только получают перестраховочные услуги, но и определенным образом участвуют в их реализации); своеобразием самих перестраховочных услуг, предполагающих серьезное предпродажное и послепродажное сервисное обслуживание, такое как анализ страхового портфеля и финансовое состояние компании, разработку и предложение адекватных форм и методов перестрахования, текущее обслуживание договоров, помощь в урегулировании ущербов и т.д.; интернациональным характером перестраховочных отношений. Само экономическое содержание перестрахования указывает на то, что этот вид финансовой деятельности не может быть зафиксирован в рамках одной страны. Даже в годы государственной монополии на страхование в России такая страховая компания, как Ингосстрах, активно занималась перестраховочной деятельностью на мировом рынке. Правовой основой перестрахования является не столько национальное законодательство, сколько обычаи международного делового оборота. Ни в одной стране страховое законодательство не содержит положений, подробно регулирующих вопросы перестрахования.
Охарактеризуйте основные термины и понятия перестрахования. Цессия - процесс передачи рисков, принятых в страхование, перестрахование (лат. "Cessia" - уступка кому-либо требований по обязательствам другого лица, передача кому-либо своих прав на что-либо). Ретроцессия -процесс передачи принятых рисков перестраховщиком другому перестраховщику (третичное и все последующие размещения рисков). Перестраховочная премия - премия по договору перестрахования, которая подлежит уплате страховщиком-перестрахователем перестраховщику в качестве вознаграждения за принятые обязательства по договору перестрахования. Перестраховочная комиссия - сумма денежных средств (фиксированная или в процентах от брутто - перестраховочной премии), которую перестраховщик уплачивал перестрахователю для возмещения расходов последнего, связанных с заключением договоров прямого страхования, уплаты налогов и сборов, покрытия административных расходов, связанных с ведением бизнеса прямого страховщика. В настоящее время перестраховочная премия все в большей степени становится элементом ценообразования при расчете стоимости перестрахования. Эксцедент -излишек страховой суммы, образующийся сверх максимума собственного удержания страховщика или перестраховщика и поступивший полностью в перестрахование. Приоритет (собственное удержание эксцедента):
а) размер убытка, не подлежащего компенсации перестраховщиком и остающегося на риске прямого страховщика (договор непропорционального перестрахования);
б) собственное удержание, определяющееся или в процентах при квотном перестраховании в пределах установленного лимита, или размером линии при перестраховании на основе эксцедента сумм (договор пропорционального перестрахования). Лимит перестрахования -максимальная сумма, в пределах которой могут возникнуть обязательства перестраховщика осуществить перестраховочную выплату. В договоре непропорционального перестрахования лимит определяет максимально возможную сумму обязательств перестраховщика при наступлении убытка по договору прямого страхования, если размер убытка превышает согласованный в договоре приоритет страховщика. В договоре пропорционального перестрахования на основе эксцедента суммы лимит отражает перестраховочную емкость, предоставленную страховщику для перестрахования согласованных рисков. Перестраховочная емкость - оценка финансовой возможности перестраховщика принять риск на перестрахование. Максимальная сумма, установленная в договоре, в пределах которой перестраховщик обязан оплатить страховщику приходящиеся на его долю убытки.
В чем состоят назначение и особенности факультативного перестрахования? При факультативном перестраховании каждая из сторон свободна в решении вопроса о вступлении в перестраховочные отношения, а также в выборе партнера и условий перестрахования. Прямой страховщик в случае необходимости перестрахования сам решает, кому из перестраховщиков предложить риск в перестрахование, а перестраховщик, проведя оценку риска и проанализировав имеющуюся информацию, соотносит их с основными принципами своей деятельности и решает, принять ли часть риска, какую перестраховочную емкость (капитал) предоставить и на каких условиях. Это индивидуальная сделка, касающаяся в основном одного риска. Факультативное перестрахование - это единственная форма перестрахования, при которой перестраховщик получает возможность до принятия обязательств детально рассмотреть риски, предлагаемые в перестрахование. При этом риск не считается перестрахованным до тех пор, пока не будет подписана перестраховщиком страховочная оферта. Факультативное перестрахование используется, как правило, вновь созданными страховщиками, не имеющими еще базы для облигаторного перестрахования, или страховщиками, желающими расширить географию перестрахования и завязать новые деловые связи.
В чем состоят назначение и особенности облигаторного перестрахования? Облигаторное перестрахование позволяет получить цеденту автоматическую перестраховочную защиту по определенному виду страхования или по всему страховому портфелю. Это наиболее развитая в настоящее время форма перестрахования, приносящая перестраховочным компаниям основную часть премий. Прямой страховщик обладает правом принимать риски по собственному усмотрению в рамках согласованного с перестраховщиком компетентного андеррайтинга и условий страхования, определять страховую премию, принимать надлежащие меры в отношении управления договорами страхования, для которых должно быть осуществлено перестрахование, и урегулировать убытки в общих интересах перестрахователя и перестраховщика. Перестраховщик, в отличие от перестрахователя, лишается права отбора рисков. Однако, если перестрахователь действует вопреки интересам перестраховщика, последний может быть освобожден от своих обязательств.
Какие договоры относятся к пропорциональным видам договоров перестрахования? Сущность пропорционального перестрахования заключается в том, что страховая премия, страховое возмещение распределяются между страховщиком и перестраховщиком пропорционально их долям ответственности. Это наиболее распространенный способ определения размеров обязательств сторон по договорам перестрахования. Различают три основных вида договоров пропорционального перестрахования: квотный, эксцедентный, квотноэксцедентный.
Охарактеризуйте договор квотного перестрахования. Квотное перестрахование используется при перестраховании большого количества примерно однородных рисков, с относительно небольшими колебаниями страховых сумм, таком как страхование автогражданской ответственности, или автокаско. Данный договор достаточно часто используется вновь образованными страховыми компаниями. По квотному договору перестрахования цедент обязуется передать перестраховщику, а тот обязуется принять определенную долю во всех рисках определенного вида. Перестраховщику передается причитающаяся ему доля премии по заключенным договорам страхования, и в той же доле он возмещает перестрахователю все оплаченные им в соответствии с условиями страхования убытки. Перестраховщик может устанавливать определенные лимиты ответственности и разделяет судьбу цедента в пределах этого лимита.
Охарактеризуйте договор эксцедентного перестрахования. Эксцедентное перестрахование -старейший вид перестрахования. Этот вид перестрахования используется в основном в тех видах страхования, где страхуемые риски значительно отличаются по своим страховым суммам, с целью балансировки страхового портфеля. Согласно условиям по эксцедентному договору перестрахования все принятые на страхование риски, страховая сумма которых превышает собственное удержание страхователем, подлежат передаче в перестрахование в пределах определенного лимита. Ключевым моментом эксцедентного перестрахования является тот факт, что перестраховщик обязан возместить определенный процент от любого убытка, независимо от его величины. Цедент обязан установить для себя максимальный уровень участия в страховой сумме. Сумму, оставшуюся на своей ответственности сверх перестрахованного эксцедента, страховщик может: оставить на собственном удержании; перестраховать факультативно; заключить еще один договор эксцедента сумм.
Какие договоры относятся к непропорциональным видам договоров перестрахования? Непропорциональные договоры перестрахования предполагают не перестрахование каждого отдельного риска, а перестрахование определенного портфеля рисков страховщика от крупных убытков, превышающих определенную, согласованную в договоре сумму (договоры эксцедента убытков) или высокий, согласованный в договоре процент убыточности страхового портфеля страховщика (договоры эксцедента убыточности). Определение договора как непропорционального означает, что доля перестраховщика в сумме убытка непропорциональна страховой премии. Ответственность перестраховщика наступает только после того, как выплаты по убытку передающего страховщика превышают заранее определенную сумму. После этого доля перестраховщика в урегулировании последующего ущерба является основной. Различают договоры непропорционального перестрахования на базе эксцедента отдельного убытка и договоры перестрахования на базе эксцедента годовой убыточности.
Какие обязательные элементы должен включать в себя договор перестрахования? Характерной чертой договора перестрахования является его соответствие принципу возмездности, заключающемуся в том, что перестраховщик обязан выплатить цеденту страховую сумму или страховое возмещение, пропорционально доле участия и только в том случае, если цедент выплатил причитающуюся страховую сумму (страховое возмещение) страхователю. При этом цедент обязан предоставить перестраховщику полную и достоверную информацию о цедированном риске. Это условие называется принципом доброй воли. Документом, содержащим данную информацию и предваряющим процесс заключения договора, является слип. Слип содержит информацию о наиболее важных положениях и условиях договора и высылается перестрахователем потенциальным перестраховщикам. В перестраховочном слипе обычно указывается: наименование и местоположение перестрахователя (юридический адрес); страховая сумма; условия перестрахования, то есть положения договора о том, что перестрахование подчиняется тем же условиям, что и оригинальное страхование; характеристика, местонахождение, риск; размер собственного удержания передающей компании; условия оплаты убытков; условия заключения, вступления в силу, действия и расторжения договора перестрахования; ставка премии.
Глава 6. СТРАХОВОЙ РЫНОК РОССИИ
6.1. Понятие страхового рынка, его институциональный состав и структура
Страховой рынок является специфической рыночной сферой, которая существует в единстве с товарным рынком, является его разновидностью и развивается в рамках общих законов.
Страховой рынок - это сфера формирования спроса и предложения на страховые услуги. Он выражает отношения между различными страховыми организациями (страховщиками), предлагающими соответствующие услуги, а также юридическими и физическими лицами, нуждающимися в страховой защите (страхователями).
Так же как и рынок любых других товаров, работ, услуг, страховой рынок подвержен цикличности, экономически закономерным колебаниям в росте и снижении цен на страховые услуги.
Факторами, определяющими цикличность страхового рынка, являются:
- привлечение избыточного капитала в страхование в благоприятные годы и, как следствие, -снижение цен на страховые услуги;
- рост эффективности превентивных мероприятий, способных снизить негативные последствия неблагоприятных, непредвиденных явлений;
- относительное снижение последствий неблагоприятных событий в благоприятные годы;
- наступление катастрофических убытков, которые ведут к удорожанию стоимости страховой и перестраховочной защиты.
Как известно, сущность любой экономической категории, в том числе и такой, как рынок, проявляется в функциях, ею выполняемых. Страховому рынку присущи следующие функции:
- посредническая функция состоит в том, что рынок соединяет страховщиков и страхователей, предоставляя им возможность общения, используя экономический язык цен, спроса, предложения и т.д.;
- ценообразующая функция проявляется в процессе конкуренции и столкновения спроса и предложения на страховые услуги. Результатом является появление стоимостной оценки страхового продукта, предлагаемого на рынке;
- информирующая функция проявляется в том, что через ценовой механизм участники страхового рынка получают сведения о его состоянии в целом в разрезе отдельных отраслей (объем страховых премий, выплат и т.д.);
- регулирующая функция осуществляется через механизм свободных рыночных отношений и способствует перекачке денежных средств из менее прибыльных отраслей (видов) страхования в более прибыльные;
- стимулирующая функция, осуществляемая с помощью рыночных цен, обеспечивает приоритетное развитие наиболее востребованных и качественных с точки зрения страхователей услуг;
- оздоравливающая функция проявляется в своеобразной селекции страховых компаний, обеспечивая конкурентоспособность национального страхового рынка.
Страховой рынок предполагает конкуренцию независимых страховых компаний за привлечение страхователей, мобилизацию денежных средств в страховые фонды, побуждая к разработке и внедрению новых видов страхования, совершенствованию их условий, ориентированных на интересы конкретных социально-экономических групп населения, потребности предприятий различных отраслей хозяйства и форм собственности.
Средствами конкурентной борьбы на страховом рынке являются:
- предложения новых видов страхования (страхование специфических рисков);
- снижение страховых тарифов в сравнении с другими страховщиками;
- улучшение качества обслуживания страхователей;
- разработка договоров страхования с различными комбинациями рисков в интересах страхователей.
По масштабам деятельности различают национальный, региональный и международный страховые рынки.
Национальный страховой рынок - сфера деятельности страховых организаций в отдельной стране. Институционально национальный страховой рынок состоит из страховых компаний, специализированных перестраховочных организаций, страховых брокеров и агентов. Вся страховая деятельность на национальном рынке осуществляется в рамках национального страхового законодательства, контроль за исполнением которого возложен на орган государственного страхового надзора.
Региональный страховой рынок объединяет страховые организации, национальные рынки страхования отдельных регионов, связанных между собой тесными интеграционными связями. Крупнейшим региональным рынком является Североамериканский страховой рынок (США, Канада).
Международный страховой рынок - это совокупность национальных и региональных рынков страхования. В узком смысле слова - в качестве международного рынка выступают локальные страховые рынки, характеризующиеся высоким удельным весом международных страховых операций (Нью-Йорк, Лондон, Цюрих).
Основными субъектами национального страхового рынка являются профессиональные участники страхового рынка (страховые и перестраховочные компании, страховые посредники), страхователи, субъекты инфраструктуры рынка (актуарии, аудиторы, сюрвейеры и т.д.).
Страховые (перестраховочные) компании составляют основу институциональной структуры страхового рынка. В соответствии с Федеральным законом "Об организации страхового дела в Российской Федерации" (ст. 6) деятельность российских страховщиков разрешена только в статусе юридического лица в любой предусмотренной законодательством организационно-правовой форме при условии получения лицензии на осуществление страховой деятельности в установленном законом порядке.
Сферой их деятельности является исключительно страхование (перестрахование), то есть процесс, связанный с заключением договоров страхования, получением и накоплением страховых взносов, формированием на этой основе страховых резервов и осуществлением выплат страхового возмещения и страхового обеспечения в установленных договорами страхования случаях. Страховым компаниям запрещается производственная, торгово-посредническая и банковская деятельность. Основой гарантии выполнения обязательств страховой компании является уставный капитал, размер которого устанавливается законодательно в зависимости от направления деятельности компании. Внутренняя структура и органы управления страховой компании определяются ее уставом.
Страховые компании могут быть классифицированы по ряду признаков: форме собственности; размеру капиталов; зоне обслуживания клиентов; направлениям деятельности (табл. 40).
|
Таблица 40. Классификация страховых компаний |
|
Признаки |
Виды страховых компаний |
|
Форма собственности |
1. Государственные |
|
2. Частные |
|
3. Совместные |
|
4. Взаимные |
|
Размер капитала |
1. Крупные |
|
2. Средние |
|
3. Мелкие |
|
Зона обслуживания клиентов |
1. Региональные |
|
2. Национальные |
|
3. Международные |
|
Направления деятельности |
1. Универсальные |
|
2. Специализированные |
|
Специализированные страховые компании осуществляют операции только по одному виду страховой деятельности, универсальные проводят операции по группе видов страховой деятельности. В ряде зарубежных стран деятельность универсальных компаний запрещена. В то же время наблюдается тенденция к ликвидации узкой специализации в страховании.
Особое место в данной группировке занимают так называемые "кэптивные" компании, учреждаемые одним или несколькими юридическими лицами (как правило, корпорациями, финансово-промышленными группами) в целях обеспечения страховой защиты имущественных интересов самих корпораций или входящих в их состав хозяйствующих единиц. Причинами создания таких компаний являются:
- применение более низких тарифов по сравнению с рыночным страхованием;
- контроль над средствами корпорации, уплачиваемыми в качестве страхового взноса;
- возможность открытия компаний в офшорных зонах с более низкими требованиями к числу учредителей и размеру уставного капитала, а также более льготным налогообложением;
- невозможность найти соответствующее страховое покрытие у других страховщиков.
Присущей только страхованию организационно-правовой формой предпринимательства
являются общества взаимного страхования (ОВС).
Уникальность этой формы организации страховых отношений отметил крупнейший теоретик страхования - немецкий экономист, профессор А. Манес, писавший в 1910 г.: "Акционерные общества применяются почти во всех отраслях экономики. Взаимные общества - почти исключительно в страховом деле".
Их специфика заключается в том, что страхователи одновременно выступают и в роли страховщиков, а страховой фонд создается на паевых началах. Данный вид страхования является формой защиты, альтернативной государственному и коммерческому страхованию.
Различие между взаимным и коммерческим страхованием заключается в праве собственности на страховой фонд. Страховой фонд может превысить фактические убытки. Это превышение является для страховщика прибылью, принадлежащей ему и распределяемой по его усмотрению (в зависимости от организационно-правовой формы страховой организации). Напротив, в обществах взаимного страхования такое превышение является собственностью страхователей и распределяется между ними или остается в обществе.
Следует также отметить, что интересы обществ взаимного страхования сконцентрированы на удовлетворении запросов своих страхователей-совладельцев, в то время как коммерческие страховщики обязаны учитывать интересы своих акционеров. Как правило, конфликт интересов при коммерческой форме организации страхового фонда разрешается в пользу акционеров.
Общества взаимного страхования имеют и еще одно преимущество перед коммерческим страхованием. В то время как банки, ставшие владельцами многих акционировавшихся страховых компаний, стали настаивать на негласном отстранении от обслуживания клиентов с низкой платежеспособностью или плохой кредитной историей, ОВС, напротив, всегда позиционировали свои услуги как доступные для всех слоев общества. Стоимость страховой услуги при организации взаимного страхования на порядок ниже, чем в коммерческом страховании, где они достаточно дороги, а суть услуг зачастую остается непонятной большинству потребителей, неискушенных в тонкостях финансового и страхового дела.
Страхователи объединяются в общества взаимного страхования по принципу единства интересов и однородности рисков.
Следует отметить, что взаимное страхование нашло наибольшее распространение в личном страховании, а именно в страховании жизни. В имущественном страховании степень распространения обществ взаимного страхования существенно ниже, так как здесь, по сравнению с личным страхованием, труднее внедрять принцип взаимности.
Итак, главными отличительными особенностями обществ взаимного страхования являются:
- бесприбыльный, или некоммерческий, характер страховых операций;
- однородность состава участников общества;
- относительно низкая стоимость страховой услуги.
Общества взаимного страхования могут различаться:
- по географическому охвату - региональные, национальные, международные;
- по специализации - специализированные, многопрофильные;
- по объему операций - от небольших компаний взаимного страхования от огневых рисков во Франции и Голландии до гигантских обществ в США и Японии.
Организация и структура обществ взаимного страхования регламентируется в России ст. 7 Закона РФ "Об организации страхового дела в РФ" и ст. 968 ГК РФ. Более детальной проработки нормативной базы для ОВС пока нет.
Допускается существование обществ взаимного страхования в двух организационноправовых формах: некоммерческой и коммерческой.
Некоммерческие общества взаимного страхования могут осуществлять страхование имущества и иных имущественных интересов своих членов без оформления договора страхования, т.е. непосредственно на основании членства и правил страхования.
Коммерческие общества взаимного страхования могут страховать интересы лиц, не являющихся членами общества. При этом ОВС должно иметь лицензию на осуществление страховой деятельности и в обязательном порядке заключать договоры страхования.
По своей сути общество взаимного страхования - это форма организации страхового фонда путем объединения средств на основе паевого участия его членов. Страхователи - члены обществ взаимного страхования определяют общие направления его операций на ежегодном или чрезвычайном общем собрании. Здесь же выбирается совет директоров, который собирается 3 - 4 раза в год для решения наиболее важных вопросов деятельности общества. Управляющая компания, которая может или наниматься обществом, или создаваться им, осуществляет повседневные функции: наем работников, обработку документации, ведение отчетности и т.д.
Взаимность на уровне общества проявляется в том, что страховые услуги предоставляются по себестоимости: сумма доходов обществ взаимного страхования (премии и доход от инвестиционной деятельности) равна его расходам (платежи по убыткам, отчисления в технические резервы, расходы на ведение дела, платежи перестраховщикам).
Однако абсолютная эквивалентность в связи с колебаниями убыточности невозможна. На практике общества взаимного страхования взимают премию несколько выше себестоимости и формируют свободные резервы (запасные фонды), используемые при значительных колебаниях убыточности. Некоторые общества, в основном занимающиеся "оптовыми" видами страхований, с относительно небольшим числом членов практикуют затем возврат части накопленных фондов. Существует и другой подход, когда, накопив значительные средства в фондах, общество перестает взимать с членов страховую премию. Такой подход был характерен для дореволюционных обществ взаимного страхования.
Другой способ покрытия дефицита по операциям - взимание дополнительных взносов. Он применяется в основном при страховании юридических лиц в обществах с постоянным составом участников. По окончании каждого финансового года общество определяет размер дополнительного взноса с учетом имеющихся резервных фондов.
Превышение доходов над расходами идет в первую очередь на пополнение резервных фондов. Остаток средств может быть распределен в форме дивидендов между пайщиками или в форме уменьшения страховой премии, подлежащей уплате в следующем году.
Следует отметить, что у обществ взаимного страхования наряду с бесспорными достоинствами имеется и ряд недостатков, иногда побуждающих потенциального страхователя обращаться за страховой услугой к акционерному обществу, а не к взаимному. Одним из таких недостатков является нестабильность, изменчивость страховых премий. Как отмечалось выше, убытки взаимного страхования вместе с расходами по организации и управлению страховыми операциями распределяются между членами данного страхового сообщества. Таким образом, доля страховых взносов (премий) в обществах взаимного страхования будет колебаться в зависимости от размера страховых убытков. Тогда как в акционерном обществе определен твердый размер премий, уплачиваемых страхователем, а недостаток средств для покрытия страховых убытков компенсируется за счет акционерного капитала.
В первые годы работы при недостатке средств некоторые общества вводят ограничения в сумме страховых выплат, то есть обязуются возмещать страховой убыток не полностью, а в определенной пропорции, например 70 - 80% потерянной ценности, а иногда - настолько, насколько позволяют средства. Эти ограничения также приводят к оттоку страхователей.
Изменчивость премий, неполное возмещение убытков характерны для начальной стадии функционирования обществ взаимного страхования, пока не собран достаточный резервный капитал, не сформирована широкая клиентура, не организовано перестрахование. В дальнейшем в результате укрепления финансового положения общества эти недостатки нивелируются.
В странах с развитой системой страхования широко распространена такая форма организации страховых операций, как страховой пул. Страховой пул - это добровольное объединение страховщиков, не являющееся юридическим лицом и создаваемое на основе соглашения между ними в целях обеспечения финансовой устойчивости страховых операций на условиях солидарной ответственности его участников за исполнение обязательств.
Формирование и функционирование страховых пулов в РФ регулируется Федеральным законом "Об организации страхового дела в Российской Федерации" а также косвенно -отдельными статьями ГК РФ. Так, ст. 953 устанавливает, что участники совместного страхования солидарно отвечают перед страхователем за выплату страхового возмещения или страховой суммы, если в договоре не определены обязанности и права каждого страховщика.
Страховые пулы создаются преимущественно при приеме на страхование опасных, крупных или малоизвестных и новых рисков.
Деятельность страховых пулов строится на принципе сострахования. С каждым страховщиком при вступлении в пул согласовывается доля принимаемой им ответственности по передаваемым в пул застрахованным рискам, обычно оформляемая договорным соглашением. В соответствии с этой долей страховщик получает часть страховой премии по рискам, принятым на страхование.
Руководящие органы страховых пулов - это общее собрание членов, правление (комитет) и центральный административный орган, осуществляющий оперативное руководство деятельностью пула.
Согласно п. 2 ст. 4.1 Закона РФ "Об организации страхового дела в Российской Федерации" субъектами страхового дела, а следовательно, и страхового рынка являются наряду со страховыми организациями страховые брокеры и страховые актуарии.
Страховые агенты и брокеры являются связующим звеном между страховщиками и страхователями и выступают как посредники между ними. Именно посредники, оперативно реагирующие на изменение рыночной конъюнктуры, активно влияют на продвижение страховых продуктов на страховом рынке.
Страховые агенты - это физические или юридические лица, действующие от имени и по поручению страховщика и осуществляющие в его интересах, в рамках предоставленных полномочий, заключение договоров страхования, получение страховых взносов и другие операции по обслуживанию договора страхования.
Правовая сторона деятельности страховых агентов регламентируется гл. 52 "Агентирование" ГК РФ. Квалификация страховых агентов законодательно не регламентируется.
Страховой агент может представлять одну или несколько страховых компаний. Он может выполнять свои функции в соответствии с доверенностью страховщика или на основе агентского соглашения, заключаемого в письменной форме между ним и страховой компанией на определенный срок или без указания срока. Страховщик в агентском соглашении может установить для агента территорию обслуживания (участок работы) или перечень видов страхования, по которым разрешается заключение договоров страхования.
Оплата труда страхового агента основана на комиссионном (агентском) вознаграждении в форме установленного процента от суммы страховых взносов по заключенным агентом договорам страхования.
Страховые брокеры - это юридические или физические лица, зарегистрированные в установленном законодательством РФ порядке в качестве индивидуальных предпринимателей, осуществляющие посредническую деятельность по страхованию (перестрахованию) от своего имени на основании поручения страхователя или страховщика.
По своему статусу страховой брокер является агентом - представителем страхователя. Он должен быть экспертом в области законодательства и практики страхования, для того чтобы подыскать страхователю страховую компанию (группу компаний), обладающую достаточной финансовой устойчивостью, и обеспечивать оптимальные условия страхования по объему ответственности и размеру ставок платежей. При наступлении страхового случая брокер должен оказать помощь страхователю в получении возмещения в полном объеме. Вместе с тем он получает комиссионное вознаграждение от страховщика, несет перед ним ответственность за уплату страхователем страховых взносов.
В соответствии с действующим законодательством страховые брокеры не имеют право осуществлять деятельность, не связанную со страхованием, а также выступать в качестве страховых агентов и страховщиков.
Согласно российскому законодательству, страховой брокер обязан пройти государственную регистрацию с последующим занесением его в реестр брокеров. Ведение реестра брокеров осуществляет орган страхового надзора.
Страховые актуарии - это физические лица, постоянно проживающие на территории Российской Федерации, имеющие квалификационный аттестат и осуществляющие на основании трудового договора или гражданско-правового договора со страховщиком деятельность по расчетам страховых тарифов, страховых резервов страховщика, оценке его инвестиционных проектов с использованием актуарных расчетов.
Как отмечалось выше, деятельность актуариев подвержена аттестации. Требования к порядку проведения квалификационных экзаменов страховых актуариев, выдачи и аннулирования квалификационных аттестатов устанавливается органом страхового надзора (ст. 8.1 ФЗ "Об организации страхового дела в РФ").
Роль актуариев в деятельности страховых организаций весьма заметна как на стадии образования (лицензирования), так и в ходе текущей работы. Это обусловлено законодательными и рыночными предпосылками. В частности, в соответствии с действующим российским законодательством предоставление ставок страховых тарифов, а также расчета их экономического обоснования является непременным условием принятия документов страховой организации к рассмотрению для выдачи лицензии. Наряду с этим страховщики по итогам финансового года обязаны проводить актуарную оценку принятых страховых обязательств (страховых резервов), а результаты этой оценки, отраженные в соответствующем заключении, представляются в орган страхового надзора.
Если рассматривать рыночный аспект, то актуарии принимают участие в разработке и пакетировании страховых продуктов, расчете их экономической эффективности, создании продуктовых рядов и т.д.
6.2. Инфраструктура страхового рынка
Важным элементом в организации страхового рынка является его инфраструктура.
Слово "инфраструктура" происходит от латинских слов "infra" - "под" и "structure" - "структура" и означает дословно взаиморасположение, строение. Понятие "инфраструктура" трактуется в многочисленных источниках по-разному, исходя из контекста предложенного материала. Рассматривая данное понятие как составную часть страхового рынка, следует отдать предпочтение следующей трактовке инфраструктуры - структура видов деятельности, которая способствует эффективному функционированию определенной отрасли хозяйственной деятельности.
Деятельность страховой организации по обслуживанию потребителей страховых услуг предполагает определенный цикл, включающий в себя, помимо общей хозяйственной деятельности страховщика как хозяйствующего субъекта, следующие стадии:
а) сбор информации о риске, который предполагается принять на страхование, оценка степени риска и иные подготовительные мероприятия, связанные с вынесением решения о принятии риска на страхование;
б) заключение договоров страхования;
в) сопровождение договоров страхования (внесение дополнений, изменений, прекращение и
т.п.);
г) исполнение договоров страхования - урегулирование требований, вытекающих из договоров страхования (выплата страхового возмещения/обеспечения).
Все стадии отражают различные этапы реализации договора страхования. Причем многие из них предполагают участие специалистов различных отраслей и специализаций, в том числе и тех, которых у страховой компании нет - по объективным (например, в силу специальных требований к лицензированию деятельности, как у аудиторов) либо субъективным (экономически нецелесообразно) причинам.
Основу инфраструктуры страхового рынка составляют такие субъекты, как аварийные комиссары, аудиторы, сюрвейеры, диспашеры, аджастеры, специализированные и многопрофильные консультанты.
Аварийный комиссар - это доверенное физическое или юридическое лицо, обладающее знаниями и опытом, к услугам которого прибегают страховые компании для организации одного из важнейших элементов технологии урегулирования претензий (убытков):
- организации процедур документального оформления страхового случая;
- оценки ущерба;
- подготовки материалов для обоснования и доказывания страхового требования страхователя в связи с наступлением страхового случая.
Аварийный комиссар, действуя в строгом соответствии с инструкцией страховщика, проводит осмотр застрахованного имущества, пострадавшего в результате страхового события, устанавливает причины, характер и размер ущерба, определяет наличие виновной стороны и т.д. По поручению страховщика комиссар может произвести розыск пропавшего имущества, а также оплатить убытки за счет страховщика в пределах установленных полномочий (лимитов). По результатам работы аварийный комиссар составляет аварийный сертификат, подтверждающий характер, размер и причины убытка.
Использование страховщиком услуг аварийного комиссара обусловлено несколькими причинами. Во-первых, застрахованное имущество зачастую находится в значительном удалении от места расположения самой страховой компании. В результате наступления страхового случая страховщику достаточно сложно срочно попасть на место происшествия, не исключено также, что знаний откомандированного представителя компании будет недостаточно для решения вопросов урегулирования убытков. Во-вторых, не каждая страховая компания может иметь в штате высококвалифицированных, а следовательно, высокооплачиваемых специалистов, обладающих обширными знаниями, опытом и навыками в различных областях жизнедеятельности.
Сюрвейер - это эксперт, осуществляющий осмотр судов, грузов, имущества предприятий и иных объектов и предоставляющий страховщику или, по запросу аварийного комиссара, аварийному комиссару заключения:
а) о состоянии указанных объектов, об особенностях объектов, о факторах, могущих повлечь наступление страхового события, и т.д.;
б) о причине наступления страхового случая, характере и размере повреждений - на стадии урегулирования убытков.
По итогам проведения осмотра сюрвейер составляет акт осмотра объекта, который может быть использован на любом этапе осуществления договора страхования, в том числе для разрешения возможных споров в судебных инстанциях.
Аджастер - физическое или юридическое лицо, представляющее интересы страховщика при решении вопросов, связанных с урегулированием заявленных страхователем или выгодоприобретателем требований по возмещению ущерба, возникшего в связи с наступлением страхового случая. Аджастер выполняет следующие функции:
- анализирует причины и обстоятельства наступления страхового случая;
- производит расчеты величины ущерба;
- ведет от имени страховщика переговоры со страхователем (выгодоприобретателем) о сумме подлежащего выплате страхового возмещения;
- составляет расчеты по распределению убытков между транспортным средством, грузом и фрахтом в связи с общей аварией на транспорте;
- подготавливает для страховщиков экспертные заключения о причинах, обстоятельствах наступления страхового случая, размерах ущерба и подлежащего выплате страхового возмещения.
Аджастер может выполнять функции диспашера и аварийного комиссара.
Диспашер - специалист по составлению расчета аварии (в морском страховании - синоним убытка или ущерба) и распределению общей аварии между участниками морской перевозки. Диспашеры имеются у государственных и негосударственных страховых компаний. В России функции по назначению диспашеров лежат на президиуме Торгово-промышленной палаты. Диспашеры действуют на основании Положения об Ассоциации диспашеров и порядке составления диспаш.
Страховые аудиторы - специалисты, осуществляющие в соответствии с требованиями органов страхового надзора проверку следующих направлений деятельности страховщиков:
а) наличия и соответствия действующему законодательству РФ документов, подтверждающих право на осуществление страховой деятельности (учредительных документов; свидетельства о государственной регистрации; лицензии на осуществление страховой деятельности);
б) соответствия проводимых видов страхования разрешенным лицензией на осуществление страховой деятельности на территории РФ;
в) полноты и своевременности формирования уставного капитала;
г) наличия, правильности оформления и соблюдения принятой на год учетной политики, правильности применения Плана счетов бухгалтерского учета, финансово-хозяйственной деятельности страховых организаций;
д) правильности составления, юридического оформления и учета договоров страхования, сострахования и перестрахования;
е) обоснованности и своевременности осуществления страховых выплат, обоснованности отказов страхователям в страховых выплатах;
ж) обоснованности формирования страховых резервов, соответствия размещения страховых резервов условиям, предусмотренным действующим законодательством;
з) правильности учета долгосрочных инвестиций;
и) правильности оформления финансовых результатов и т.д.
Аудиторское заключение состоит из аналитической части и итоговой части. Итоговая часть аудиторского заключения - это краткая и однозначная для толкования формулировка, отражающая состояние финансовой отчетности. Она должна содержать мнение аудитора (аудиторской фирмы) о достоверности годовой бухгалтерской (финансовой) отчетности страховой организации.
В Российской Федерации правовые основы осуществления аудиторской деятельности определены Федеральным законом от 7 августа 2001 г. N 119-ФЗ "Об аудиторской деятельности", а государственное регулирование осуществляется Комиссией по аудиторской деятельности при Президенте Российской Федерации.
Требования к профессиональному уровню аудитора, порядок проведения аттестаций, формирование аттестационных комиссий, уровень оплаты за аттестацию, а также порядок лицензирования аудиторской деятельности утверждаются Правительством Российской Федерации по представлению Комиссии по аудиторской деятельности. Лицензирование на право осуществления аудиторской деятельности проводится в соответствии с Федеральным законом "О лицензировании отдельных видов деятельности", а также соответствующими постановлениями Правительства Российской Федерации.
Лицензирование аудиторской деятельности в РФ осуществляет Министерство финансов РФ, при этом лицензии выдаются сроком на один, два или три года. По истечении указанного срока лицензия не продлевается, но может быть выдана новая лицензия при условии отсутствия фактов неоднократного неквалифицированного проведения аудиторских проверок или оказания аудиторских услуг.
Специализированные и многопрофильные консультанты - это юридические и физические лица, вовлеченные в сферу оказания консультационных услуг в самых разных областях деятельности и обладающие необходимыми знаниями, навыками и опытом как в страховании, так и в смежных и (или) иных отраслях. В качестве таких консультантов могут выступать консультационные бюро, адвокатские конторы, аудиторские фирмы и т.д.
6.3. Современное состояние страхового рынка России
Возникновение и становление страхового рынка в России началось в конце восьмидесятых -начале девяностых годов прошлого столетия и было обусловлено преодолением монополии государства на проведение страховых операций. Наряду с принадлежащими государству Госстрахом и Ингосстрахом начали создаваться независимые страховые организации различных организационно-правовых форм.
В 1992 г. произошло акционирование Госстраха СССР и его преобразование в Российскую государственную страховую компанию "Росгосстрах", весь пакет акций которой принадлежал государству. В состав Росгосстраха вошло 80 дочерних предприятий, созданных по территориальному признаку и ведущих свою деятельность на началах полного хозрасчета и самофинансирования. Росгосстрах является и в настоящее время крупнейшей национальной страховой компанией, на долю которой приходится 12% общего объема страховых премий.
Определяющим для развития страхового рынка России явился Закон Российской Федерации "О страховании" (1992 г.) (Закон "Об организации страхового дела в Российской Федерации" в редакции от 31 декабря 1997 г.), установивший, что страховщиками могут быть юридические лица любой организационно-правовой формы, предусмотренной законодательством, созданные для осуществления страховой деятельности и получившие соответствующую лицензию.
Особенностью формирования российского страхового рынка на начальном этапе явилось массовое появление новых компаний, учредители и служащие которых зачастую не имели опыта проведения страховых операций. Это объяснялось весьма либеральными условиями учреждения страховых компаний и заниженными требованиями к их финансовым ресурсам. Процессы приватизации играли здесь гораздо меньшую роль, чем в других отраслях.
На начало 2007 г. в государственном реестре было официально зарегистрировано 1230 страховых организаций. Формирование страхового рынка России с точки зрения количества представленных на нем страховщиков характеризуется неравномерностью развития.
В первой половине девяностых годов наблюдается бурный рост количества страховых компаний (1992 г. - 900, 1995 г. - 2800). Это было обусловлено, как отмечалось выше, отсутствием серьезных барьеров для вступления в отрасль и заинтересованностью государства в наращивании численности страховщиков. Максимальной численности страховых организаций российский страховой рынок достиг в 1995 г. Но по мере формирования страхового законодательства, ужесточения требований, предъявляемых к страховщикам, развития конкуренции их численность стала снижаться. Начало нынешнего тысячелетия характеризуется относительной стабильностью количества страховых организаций. В данный период не наблюдается серьезного увеличения или сокращения численности страховщиков. Стабильность количественного состояния страхового рынка России свидетельствует о привлекательности данного сектора экономики.
Несмотря на значительное количество страховых компаний, уровень конкуренции на страховом рынке России нельзя признать высоким. Фактические показатели свидетельствуют о высоком уровне монополизации этого рынка, который к тому же возрастает. По данным Министерства по антимонопольной политике РФ, страхование является самой монополизированной отраслью российской экономики. На долю 10 крупнейших страховых компаний приходится 58% рынка по добровольным видам страхования, а 50 крупнейших страховщиков собирают 80% всего объема страховых премий.
Следует отметить, что значительная часть лидеров страхового рынка - это "кэптивные" страховщики, учрежденные промышленными и банковскими структурами. Так, Газпром является соучредителем страховых компаний "СОГАЗ" и "Газпроммедстрах". РАО "ЕЭС России" владеет контрольными пакетами акций страховых компаний, обслуживающих электроэнергетику, в числе которых "Лидер", "Энергогарант", "Энергополис", "Росэнерго", "МАКС". В нефтяной промышленности почти каждая крупная компания создала свою страховую организацию: "Роснефть" - "Нефтеполис", "Славнефть" - "Сибирь", "Татнефть" - "Чулпан" и другие. В обороннопромышленном комплексе работают страховые компании, учрежденные Рособоронэкспортом: "Русский страховой центр", "Жива", "Мегарусс"; в авиации - "Авиа" и "ЭФЕС". На железнодорожном транспорте учреждены страховые компании "ЖАСО", "ЖАСКО", "ТЭСТ-ЖАСО". Финансовопромышленные группы имеют в своем составе собственные страховые компании, такие как "Альфа-Страхование", "Спасские ворота", "Промышленно- страховая компания" и другие.
Монополизация страхового рынка логически завершается процессами объединения страховых компаний в страховые группы, формирование которых существенно ускорилось в связи с активным внедрением в страхование промышленно-финансового капитала. В их числе: группа "Согласие", работающая прежде всего в металлургии и объединяющая 11 страховых компаний, включая "Интеррос-Согласие" и "Капитал-Полис"; группа Военно-страховой компании, включающая кроме ВСК Военно-медицинскую СК, "ВСК-Тур", Фонд социальной помощи "Пиния жизни" и ряд других финансовых, сервисных, торговых и производственных организаций; группа "НАСТА" (Национальная страховая группа), ориентированная на работу с крупными корпоративными клиентами и представленная в 70 регионах страны; группа "Лукойл", созданная на базе СК "ЛУКойл", в состав которой вошли "Медведь ПК", "Индустрия РЕ", "ПК-Сити", "Русская СК", НПФ "ЛУКойл Гарант"; группа "РОСНО", включающая "РОСНО-МС", "РОСНО-Центр", НПФ "РОСНО", "Медэкспресс", "Самара-РОСНО" и так далее.
Крупными страховыми группами являются Росгосстрах, имеющий 80 дочерних обществ в субъектах РФ, и Ингосстрах, имеющий 10 дочерних и зависимых страховых компаний в России и ряд дочерних организаций за рубежом.
В институциональном аспекте страховой рынок РФ представлен достаточно полно. Начиная с 2000 г. наметилась тенденция ухода государства со страхового рынка, выражающаяся в продаже принадлежащих ему пакетов акций. Например, Росгосстрах передан в управление компании "Тройка Диалог", принято решение о выходе государства из числа владельцев Ингосстраха. В настоящее время кроме Росгосстраха и Ингосстраха государство косвенным образом участвует в капитале таких страховых компаний, как "Гута-Страхование", "Инкасстрах", "Чрезвычайная СК", "СК Правоохранительные органы", "Русский страховой центр", "Жива", "Мегарусс".
На начало 2007 г. структура российского страхового рынка в разрезе основных организационно-правовых форм выглядела следующим образом (рис. 13):
ООО
64,8%
ОАО
14,9%
*****
*****
*****
***** |  |
/////
/////
/////
/////
/////
/////
/////
/////
/////
Рис. 13. Организационно-правовые формы страховых организации
Более интенсивный процесс развития страхового рынка в России сдерживается низким уровнем капитализации, другими словами - недостаточными размерами уставных капиталов большинства отечественных страховых организаций.
В Концепции развития страхования в Российской Федерации отмечается: "Размер уставного капитала должен соответствовать не только возрастающим объемам обязательств, но и уровню, позволяющему российским страховым организациям конкурировать на международном рынке страховых услуг".
В соответствии со ст. 25 Федерального закона "Об организации страхового дела в РФ" страховые организации должны располагать минимальным уставным капиталом в размере не менее 30 млн. рублей. Наряду с этим в зависимости от вида страховой и перестраховочной деятельности при расчете минимального размера уставного капитала применяются повышающие коэффициенты.
Несмотря на позитивные изменения в отношении структуры совокупного уставного капитала, наблюдаемые в 2007 г., по-прежнему остается довольно большое количество страховщиков с уровнем капитализации ниже требований, предъявляемых российским законодательством. Это позволяет прогнозировать тенденцию к сокращению числа страховых организаций и возможное скорое их слияние и поглощение.
Для российского страхового рынка характерна значительная дифференциация страховых организаций по размеру уставного капитала (табл. 41). Более того, у некоторых страховщиков уставный капитал не полностью оплачен денежными средствами и иногда для его оплаты используются различные финансовые механизмы и схемы. Другими словами, балансовая отчетность не всегда отражает реальную стоимость капитала.
|
Таблица 41. Структура российского страхового рынка по величине уставного капитала страховщиков |
|
Размер уставного капитала |
Количество страховщиков (%) |
|
Менее 30 млн. руб. |
33,7 |
|
От 30 до 120 млн. руб. |
42,2 |
|
От 120 до 150 млн. руб. |
10,1 |
|
От 150 до 500 млн. руб. |
3,7 |
|
От 500 млн. руб. до 1 млрд. руб. |
4,5 |
|
Свыше 1 млрд. руб. |
2,8 |
|
Уровень капитализации российских страховщиков по-прежнему ниже показателей и требований, предъявляемых в промышленно развитых странах к размерам уставных капиталов. Так, в Европейском союзе минимальные требования к размеру собственных средств страховщика -минимальной величине гарантийного фонда - по страхованию иному, чем страхование жизни, составляют от 200 до 400 тыс. евро в зависимости от класса страхования, осуществляемого страховщиком. Лишь незначительное количество отечественных страховых компаний могут приблизиться к европейским стандартам, о чем свидетельствуют данные, приведенные в табл. 42.
|
Таблица 42. Структура совокупного уставного капитала российских страховщиков |
|
Размер уставного капитала, долл. США |
Количество,
ед. |
Удельный вес от общего числа страховщиков, % |
|
970000 - 3200000 |
120 |
8,5 |
|
3200000 - 16100000 |
74 |
5,3 |
|
Свыше 16100000 |
26 |
2,0 |
|
Важнейшими показателями, характеризующими современное состояние и динамику развития рынка страховых услуг, являются страховая премия (страховой взнос) и страховые выплаты.
Динамика абсолютного показателя совокупных страховых премий отражает сложный процесс развития страхового рынка России. Следует отметить, что наиболее емким в России является рынок добровольного страхования. В послекризисный период общепринятых и объективных причин для развития классического добровольного страхования - страхования жизни (накопительного страхования жизни) - не имелось. Рост поступлений страховых премий был обусловлен, на наш взгляд, прежде всего развитием инструментов минимизации налоговых выплат через полисы страхования жизни, "зарплатных" схем, с которыми пытались и пытаются бороться государственные органы власти.
В последние годы состояние и развитие отечественного страхового рынка обусловлено влиянием двух факторов. Во-первых, значительным сокращением сборов страховой премии по добровольным видам страхования (за счет снижения объемов страховых взносов по страхованию жизни), связанным с изменениями налогового законодательства, что привело к сокращению размеров "псевдострахования". Во-вторых, принятием и реализацией Закона "Об обязательном страховании гражданской ответственности владельцев транспортных средств", что привело к росту доли обязательного страхования. При этом произошли существенные изменения в структуре страховой премии по обязательному страхованию. Наблюдается перераспределение между добровольным и обязательным страхованием ответственности автовладельцев в пользу последнего.
Важнейшим фактором развития страхования как отрасли хозяйства любой страны, в том числе и России, является создание эффективного института перестрахования. Среди страховщиков распространено мнение, что если страхование является арифметикой, то перестрахование - высшей математикой, потому что именно через перестрахование страховщики получают защиту своих портфелей, хранящих имущественные интересы их клиентов.
Российский рынок перестрахования развивается в условиях острой конкуренции между национальными перестраховочными обществами и международными брокерами и перестраховщиками. При существующей низкой капитализации российского страхового и перестраховочного рынка потребность в международном перестраховании очень высока. На сегодняшний день больше двух третей перестраховываемых в России премий передается за границу. Небольшие страховые компании пользуются услугами западных профессионалов не только для обеспечения своей финансовой устойчивости, но и с целью привлечения опытных специалистов по управлению риском. Доля получаемых из-за рубежа рисков невелика, она составляет около 20% принятых в перестрахование премий. Предложения по размещению риска в России поступают в основном из Белоруссии, Украины, Казахстана, Армении.
На страховом рынке России работает около 70 профессиональных перестраховочных компаний. В 2007 г. всего было перестраховано рисков на сумму 60,2 млрд. руб. (без учета ОМС). Выплаты перестраховочных компаний за этот год составили соответственно 3,7 млрд. руб. Основной удельный вес составляет имущественное перестрахование, на него приходится 22,5 млрд. руб. премий (72,2%) и 1,4 млрд. руб. (38,3%) перестраховочных выплат.
В настоящее время имеет место процесс формирования в экономической системе России полноценного рынка страховых и перестраховочных услуг, тесно связанного с интеграцией этого рынка в мировую финансовую систему. Можно утверждать, что существуют объективные предпосылки того, чтобы российские компании заняли достойное место в международной системе перестрахования.
Вместе с тем, анализируя отечественный рынок перестрахования, можно отметить и ряд негативных особенностей его развития:
- низкий уровень капитализации и недостаточная емкость вынуждают перестраховщиков использовать перестраховочные емкости других компаний (прежде всего зарубежных). Доля ретроцессии в портфелях российских перестраховщиков колеблется от 40 до 90%;
- российское происхождение основной части рисков в перестраховании. В последние годы лишь в незначительной степени намечаются перестраховочные связи со странами СНГ;
- универсальный характер перестраховочного портфеля и слабая специализация по классам бизнеса. Вместе с тем в мировой практике наметилась тенденция создания "кэптивных" перестраховщиков (прежде всего для обслуживания потребностей энергетических и транспортных отраслей);
- преобладание в портфеле факультативных краткосрочных перестрахований и почти полное отсутствие перестрахования жизни;
- высокая концентрация бизнеса (на первые 10 отечественных перестраховщиков приходится более 80% премии и более 75% оплаченных убытков);
- относительно низкий уровень убыточности, не превышающий, как правило, 45 - 50%;
- слабое развитие перестраховочной инфраструктуры специализированного сервиса, что во многом обусловливает низкую конкурентоспособность отечественных перестраховщиков;
- ограниченность инвестиционных возможностей и слабая диверсификация направлений формирования резервов перестраховочных обществ.
Основными показателями, характеризующими уровень развития страховой отрасли, а следовательно, и страхового рынка в любой стране являются:
- доля страховых услуг в валовом национальном продукте;
- инвестиционный потенциал страховой отрасли, в том числе размер привлеченных инвестиций в экономику страны через систему страхования;
- уровень развития структуры национального страхового рынка, степень его интеграции в систему международного страхового хозяйства;
- уровень востребованности страхования как инструмента реализации государственных программ, повышения их экономической эффективности;
- уровень занятости в страховой отрасли;
- степень защищенности имущественных интересов страхователей от наиболее распространенных рисков и так далее.
Страховой рынок России характеризуется относительно невысоким показателем соотношения совокупной страховой премии к валовому национальному продукту по сравнению с национальными страховыми рынками развитых стран.
Как отмечалось выше, доля совокупной премии в валовом национальном продукте является ключевым макроэкономическим индикатором развития страхового рынка. С сожалением следует констатировать, что даже в наиболее благоприятные периоды развития отечественного рынка страховых услуг этот показатель ниже, чем в большинстве европейских стран, США, Японии (США - 8,6%, Швейцария - 12,8%, Великобритания - 13,4%, Люксембург - 30,1%, Франция - 8,5%, Германия - 6,5%, Япония - 11,2%). Итоги развития рынка страхования в последние годы отражают необходимость принятия дополнительных мер по его стимулированию.
Изучая мировой опыт взаимосвязи страхования и инвестиционной деятельности страховых организаций, можно сделать вывод о том, что роль страхования в обеспечении непрерывности, бесперебойности и сбалансированности общественного производства проявляется в конечных результатах его проведения, одним из которых является участие временно свободных средств страхового фонда в инвестиционной деятельности страховых организаций.
В мире накоплен достаточный опыт аккумулирования и использования средств страхового фонда. От инвестиционной деятельности западные страховые компании получают до 20% своего дохода. Их инвестиции оказывают мощное стабилизирующее влияние на экономику и фондовый рынок, что особенно заметно в кризисные периоды. При этом объемы аккумуляции капитала через страховую систему и пенсионные фонды не уступают сберегательному делу, а в ряде случаев даже превосходят его. Инвестиционный потенциал страховых компаний способен сыграть также роль стимулятора инвестиций за счет страхования сопутствующих инвесторам рисков. Объемы инвестиций страховых компаний ведущих европейских стран во второй половине девяностых годов двадцатого столетия представлены ниже.
Особенно большой инвестиционный ресурс имеет страхование жизни, в котором значительную часть составляют долгосрочные договоры на 10 - 15 и более лет. Достаточно сказать, что около 30% долгосрочных займов в США приходится на средства компаний по страхованию жизни, активы которых примерно в три раза превышают активы страховщиков, осуществляющих операции по рисковым видам страхования.
В Великобритании на долю компаний страхования жизни приходится около 80% всех инвестиций страховщиков. Страховые компании Великобритании владеют более чем 20% акционерного капитала всех зарегистрированных на Лондонской фондовой бирже акционерных компаний, огромной недвижимостью в Лондоне и тому подобными ликвидными активами.
В Германии капиталовложения страховых учреждений обеспечивают 25% всех инвестиций в экономику, а доходы от них формируют более 1/5 валового дохода страховщиков и играют важную роль в их деятельности.
В Швейцарии одним из условий успешной деятельности страховых компаний является активная инвестиционная деятельность на рынке капиталов. Более половины всех активов страховых компаний размещено в форме ссуд и инвестиций в облигации.
Общая сумма инвестиций, которыми управляют страховые организации Европы, США и Японии, составляет несколько триллионов долларов, а объем инвестиций страховщиков в экономику стран ЕЭС на рубеже тысячелетий оценивался в размере 350 млрд. евро.
Усилившаяся конкуренция на рынке страховых услуг, вызванное ею снижение страховых тарифов, выбор потенциальными страхователями альтернативных способов защиты от рисков ставят проблему развития инвестиционной активности российских страховщиков в разряд одной из наиболее актуальных.
Недостаточное развитие страховой инвестиционной деятельности в России объясняется несколькими причинами:
- во-первых, фондовый рынок в России все еще недостаточно развит, а выбор надежных фондовых инструментов ограничен. Гарантированную доходность и ликвидность обеспечивают лишь государственные долговые обязательства, ценные бумаги естественных монополий и финансовых институтов с государственным участием;
- во-вторых, налицо недостаточность государственного регулирования инвестиционных процессов, следствием чего является нестабильный инвестиционный климат в стране;
- в-третьих, в отличие от западных страховых компаний, российские страховые организации еще не имеют значительных объемов средств, которыми можно оперировать в инвестиционной деятельности. Мизерные объемы реального долгосрочного страхования жизни и пенсионного страхования также не способствуют повышению инвестиционной активности;
- в-четвертых, ощущается нехватка научных исследований по проблемам эффективности страховой инвестиционной деятельности, профессиональных кадров в этой области.
К числу факторов, оказывающих негативное влияние на развитие инвестиционной деятельности отечественных страховых организаций, можно отнести недостаток открытой информации о потенциальных объектах инвестирования, что приводит к неправильным прогнозам эффективности вложений, недостаточный государственный контроль за деятельностью субъектов фондового рынка, отсутствие многих социально значимых обязательных видов страхования.
Отрицательное влияние этих факторов подтверждается статистическими данными. Так, если в 2000 г. удельный вес инвестиций в структуре активов российских страховщиков составлял 51,2%, в 2005 г. он составил уже 43,7, а в 2007 г. - 37,2%.
Проблему повышения эффективности страховой инвестиционной деятельности можно условно разделить на две части. С одной стороны, необходим ряд мер по усилению регулирующей роли государства в инвестиционном и страховом секторах экономики. С другой - важную роль в повышении эффективности страхового инвестирования должны сыграть совершенствование финансового менеджмента страховых организаций и модернизация маркетинговой политики страховщиков в направлении разработки и внедрения в страховую практику новых долгосрочных видов страховых услуг.
Страховой рынок России, по мнению отечественных и зарубежных экспертов, является достаточно перспективным и динамично развивающимся экономическим организмом. Об этом свидетельствуют статистические данные о емкости рынка, росте страховщиков и других участников его инфраструктуры. За десять лет количество страховых организаций, функционирующих на отечественном страховом рынке, увеличилось почти в полтора раза - с 900 единиц в 1992 г. до 1230 единиц в 2007 г. Динамично развивается и инфраструктура страхового рынка. В практике страховых отношений появились такие, ранее известные российским страховщикам чисто теоретически, участники, как страховые брокеры, аварийные комиссары, сюрвейеры, диспашеры, актуарии, страховые аудиторы.
Мнение специалистов в отношении емкости страхового рынка России или охвата страхованием рисковой составляющей отечественной экономики оценивается различно. В 1998 г. в Основных направлениях развития национальной системы страхования в Российской Федерации отмечалось, что в России страхуется менее 10 процентов потенциальных рисков (против 90 - 95% в большинстве развитых стран), 90% собственности предприятий не обеспечено страховой защитой. На этом основании делается вывод о потенциальной возможности 8 - 9-кратного роста поступлений премий, даже при сохранении прежней глубины страхования (текущих страховых покрытий и страховых сумм).
В настоящее время в связи с введением обязательного страхования гражданской ответственности владельцев транспортных средств ситуация несколько изменилась. Суммарный охват страховой защитой организаций и граждан в связи с введением ОСАГО, по оценкам различных экспертов, сложился в настоящее время в пределах 15 - 25%.
Сделаны первые шаги по пути интеграции страхового рынка в международный страховой бизнес. В Концепции развития страхования в Российской Федерации предусмотрено, что "главной задачей либерализации рынка страховых услуг должно стать нахождение оптимального соотношения интеграции российской страховой системы с мировой системой. Решения о характере и условиях доступа иностранных страховых компаний на российский страховой рынок, принимаемые в ходе переговоров о присоединении России к Всемирной торговой организации, будут иметь стратегическое значение, а также учитывать темпы роста российской экономики и развития страхования".
Участие России в международной торговле страховыми услугами предусматривает предоставление права страховым компаниям с иностранным капиталом осуществлять деятельность на российском страховом рынке. В свою очередь, российские страховщики также обретают свободный доступ на страховые рынки Европы, Азии, Америки.
Сотрудничество с международными страховыми рынками на долгосрочной основе является важнейшим стимулом развития страхования в России.
Несмотря на некоторые ограничения доступа иностранных страховщиков на отечественный рынок страховых услуг, имеющиеся в нашем страховом законодательстве, процесс интеграции весьма заметен.
На российском рынке сегодня работают 54 страховые организации с иностранным капиталом. Сумма собранных ими премий составила 21 млрд. рублей, или 7,6% совокупных страховых взносов. Экспансия зарубежных страховщиков до сих пор сдерживается законодательными нормами, несмотря на предстоящее вступление России в ВТО. Тем не менее на российском страховом рынке уже присутствует ряд ведущих страховых компаний мира.
Крупнейшая германская страховая "Allians AG" учредила в России страховую компанию "Ост-Вест-Альянс" и вошла в число акционеров компании "РОСНО". Американская страховая группа "AIG" в лице "AIG Россия" активно занимается накопительным страхованием жизни и проявляет интерес к приобретению акций российских страховщиков. Швейцарская страховая компания "Zuerich" создала дочернюю компанию "Цюрих - Русь". Германские страховые компании "Colonia" и "Alte Leipziger" приобрели крупные пакеты российских СК "Россия" и "Русь" соответственно.
На российском рынке представлено несколько крупных брокеров, работающих как в прямом страховании, так и в перестраховании. В их числе "March @ MeLennan" (США), "Willis Faber @ Dumas" (Великобритания), "Сканмаринконсалтинг" (Норвегия).
С российскими страховщиками активно работают крупнейшие перестраховочные компании мира, такие как "Munich Re" и "General @ Cologne Re" (Германия), швейцарская "Swiss Re", а также и "American Re" (США).
Сделки по приобретению страхового бизнеса в России становятся обычным явлением рыночных отношений. Ведущие мировые страховщики заинтересованы в освоении российского страхового рынка, так как в глазах зарубежных партнеров он имеет ряд привлекательных сторон:
- российский страховой бизнес, в отличие от многих других отраслей реальной экономики, не обременен долгами перед западными финансовыми институтами;
- потенциальная емкость отечественного страхового рынка страховых услуг оценивается в сотнях миллиардов долларов США;
- рост благосостояния населения России и связанное с этим повышение платежеспособного спроса населения на страховые услуги;
- имеется реальная возможность создания работоспособной и прибыльной модели взаимодействия капиталов и технологий западных и российских страховщиков.
В этой связи постепенно формируется цена на разные типы страховых компаний. Так, например, стоимость российской компании с известным брендом и широкой филиальной и агентской сетью, по некоторым оценкам, может составлять 30 - 50 млн. долл. США. Называют и различные сроки окупаемости вложений в страховой бизнес - от 8 до 25 лет.
Страховой рынок является достаточно емким потребителем квалифицированных трудовых кадров. В странах с развитой рыночной системой страхования занято не менее 3,5 млн. человек, или более 1% от всего трудоспособного населения. Только в США число занятых в страховании, включая страховых посредников, составляет более 2,2 млн. человек, в европейских странах: во Франции более 220 тыс. человек, в Германии - более 250 тыс., в Великобритании - более 350 тыс. человек. В России масштабы занятости значительно скромнее. В Концепции развития страхования в Российской Федерации, одобренной распоряжением Правительства РФ от 25 сентября 2002 г. N 1361-р, занято от 250 до 300 тыс. человек. Однако статистика свидетельствует, что на страховом рынке на тот период работало около 110 тыс. страховых агентов. Поступательный процесс развития отечественного страхового рынка предполагает вовлечение в сферу страхового предпринимательства все большего количества специалистов. Подготовка квалифицированных кадров для отрасли проводится как на уровне высшей школы, где задействованы ведущие экономические вузы страны, так и в процессе разнообразных стажировок, в том числе за рубежом.
Вопросы для самопроверки
1. Что представляет собой страховой рынок, каковы условия его существования?
2. Факторы, определяющие цикличность развития страхового рынка.
3. Охарактеризуйте особенности развития российского страхового рынка.
4. В каких организационно-правовых формах разрешена деятельность российских страховщиков?
5. Назовите субъектов инфраструктуры страхового рынка.
6. Для решения каких задач и в каких формах создаются объединения страховщиков?
7. В чем состоят особенности страховых пулов в России по сравнению с международной практикой?
8. В чем преимущества организационной формы общества взаимного страхования?
9. Охарактеризуйте современное состояние отечественного рынка страховых услуг.
10. Перечислите позитивные и негативные факторы, влияющие на развитие отечественного рынка перестрахования.
11. Какие показатели характеризуют уровень развития страхового рынка?
Ответы
Что представляет собой страховой рынок, каковы условия его существования? Страховой рынок - это сфера формирования спроса и предложения на страховые услуги. Он выражает отношения между различными страховыми организациями (страховщиками), предлагающими соответствующие услуги, а также юридическими и физическими лицами, нуждающимися в страховой защите (страхователями).
Факторы, определяющие цикличность развития страхового рынка. Факторами, определяющими цикличность страхового рынка, являются: привлечение избыточного капитала в страхование в благоприятные годы и, как следствие, - снижение цен на страховые услуги; рост эффективности превентивных мероприятий, способных снизить негативные последствия неблагоприятных, непредвиденных явлений; относительное снижение последствий неблагоприятных событий в благоприятные годы; наступление катастрофических убытков, которые ведут к удорожанию стоимости страховой и перестраховочной защиты.
Охарактеризуйте особенности развития российского страхового рынка. Особенностью формирования российского страхового рынка на начальном этапе явилось массовое появление новых компаний, учредители и служащие которых зачастую не имели опыта проведения страховых операций. Это объяснялось весьма либеральными условиями учреждения страховых компаний и заниженными требованиями к их финансовым ресурсам. Процессы приватизации играли здесь гораздо меньшую роль, чем в других отраслях. На начало 2007 г. в государственном реестре было официально зарегистрировано 1230 страховых организаций. Формирование страхового рынка России с точки зрения количества представленных на нем страховщиков характеризуется неравномерностью развития. Несмотря на значительное количество страховых компаний, уровень конкуренции на страховом рынке России нельзя признать высоким. Фактические показатели свидетельствуют о высоком уровне монополизации этого рынка, который к тому же возрастает. По данным Министерства по антимонопольной политике РФ, страхование является самой монополизированной отраслью российской экономики. Для российского страхового рынка характерна значительная дифференциация страховых организаций по размеру уставного капитала, а также низкий уровень капитализации по сравнению с зарубежными страховщиками.
В каких организационно-правовых формах разрешена деятельность российских страховщиков? Специализированные страховые компании, "кэптивные" компании, общества взаимного страхования, страховые пулы.
Назовите субъектов инфраструктуры страхового рынка. Основными субъектами национального страхового рынка являются профессиональные участники страхового рынка (страховые и перестраховочные компании, страховые посредники), страхователи, субъекты инфраструктуры рынка (актуарии, аудиторы, сюрвейеры и т.д.).
Для решения каких задач и в каких формах создаются объединения страховщиков? Объединения страховщиков создаются в основном для увеличения емкости страхового (перестраховочного) рынка, снижения стоимости страховых услуг, повышения финансовой устойчивости страховых (перестраховочных) операций, расширения спектра страховых услуг. Объединения создаются в форме обществ взаимного страхования, страховых пулов.
В чем преимущества организационной формы общества взаимного страхования? Главными отличительными особенностями обществ взаимного страхования являются: бесприбыльный, или некоммерческий, характер страховых операций; однородность состава участников общества; относительно низкая стоимость страховой услуги. Преимуществами данной организационной формы являются: концентрированность на удовлетворении запросов своих страхователей-совладельцев; право собственности страхователей на страховой фонд; доступность страховой услуги для всех клиентов вследствие низкой ее стоимости.
Охарактеризуйте современное состояние отечественного рынка страховых услуг. В последние годы состояние и развитие отечественного страхового рынка обусловлено влиянием двух факторов. Во-первых, значительным сокращением сборов страховой премии по добровольным видам страхования (за счет снижения объемов страховых взносов по страхованию жизни), связанным с изменениями налогового законодательства, что привело к сокращению размеров "псевдострахования". Во-вторых, принятием и реализацией Закона "Об обязательном страховании гражданской ответственности владельцев транспортных средств", что привело к росту доли обязательного страхования.
Перечислите позитивные и негативные факторы, влияющие на развитие отечественного рынка перестрахования. Позитивные факторы: рост числа перестраховочных компаний и укрепление их финансового положения, интеграция в международное перестраховочное сообщество. Негативные факторы: низкий уровень капитализации и недостаточная емкость вынуждают перестраховщиков использовать перестраховочные емкости других компаний (прежде всего зарубежных) (доля ретроцессии в портфелях российских перестраховщиков колеблется от 40 до 90%); российское происхождение основной части рисков в перестраховании (в последние годы лишь в незначительной степени намечаются перестраховочные связи со странами СНГ); универсальный характер перестраховочного портфеля и слабая специализация по классам бизнеса (вместе с тем в мировой практике наметилась тенденция создания "кэптивных" перестраховщиков (прежде всего для обслуживания потребностей энергетических и транспортных отраслей)); преобладание в портфеле факультативных краткосрочных перестрахований и почти полное отсутствие перестрахования жизни; высокая концентрация бизнеса (на первые 10 отечественных перестраховщиков приходится более 80% премии и более 75% оплаченных убытков); относительно низкий уровень убыточности, не превышающий, как правило, 45 - 50%; слабое развитие перестраховочной инфраструктуры специализированного сервиса, что во многом обусловливает низкую конкурентоспособность отечественных перестраховщиков; ограниченность инвестиционных возможностей и слабая диверсификация направлений формирования резервов перестраховочных обществ.
Какие показатели характеризуют уровень развития страхового рынка? Основными показателями, характеризующими уровень развития страховой отрасли, а следовательно, и страхового рынка в любой стране являются: доля страховых услуг в валовом национальном продукте; инвестиционный потенциал страховой отрасли, в том числе размер привлеченных инвестиций в экономику страны через систему страхования; уровень развития структуры национального страхового рынка, степень его интеграции в систему международного страхового хозяйства; уровень востребованности страхования как инструмента реализации государственных программ, повышения их экономической эффективности; уровень занятости в страховой отрасли; степень защищенности имущественных интересов страхователей от наиболее распространенных рисков и т.д.
Глава 7. МИРОВОЕ СТРАХОВОЕ ХОЗЯЙСТВО
7.1. Глобализация мирового рынка страховых услуг: условия и основные тенденции
Глобализация мировой экономики в полной мере затрагивает и мировой рынок страхования, который является важнейшим элементом системы современных экономических отношений. Глобализация мирового рынка страховых услуг проявляется главным образом в процессе стирания законодательных и экономических барьеров национальными страховыми хозяйствами и имеет в качестве конечной цели формирование единого страхового пространства. Основными направлениями реализации данной цели являются:
1) слияние и поглощение субъектов страхового рынка в лице страховых и перестраховочных компаний и, как следствие, формирование крупнейших транснациональных страховых обществ;
2) формирование крупнейших международных страховых брокеров путем слияния и приобретения мелких и средних посредников;
3) переплетение страхового, банковского и ссудного капиталов с формированием транснациональных финансовых групп (ТНФГ), что дает возможность потребителю получать целый комплекс финансовых услуг в рамках одной группы;
4) появление новых форм и видов страховых услуг вследствие изменяющегося спроса на традиционные страховые услуги;
5) либерализация торговли страховыми услугами и расширение доступа иностранных операторов страхового рынка на ранее недоступные национальные рынки стран Центральной и Восточной Европы, Латинской Америки, Азии;
6) изменение рыночной среды в условиях возможности использования Интернета для предоставления страховых услуг;
7) увеличение масштабов страховых убытков в результате развития урбанизации, технического прогресса, удорожания частной и корпоративной собственности, влияния глобальных климатических изменений.
Глобализация и интеграция на рынке страховых услуг проявляются в изменении экономической мощи субъектов страхового рынка. Этому способствуют крупные слияния и поглощения, особенно активно проявившиеся на мировом рынке страховых услуг во второй половине 90-х гг.
Первой подобной сделкой стало приобретение в 1995 г. компанией "Employers Reinsurance Corporation" своих двух основных конкурентов - "Frankona Re" и "Aachen Re" - за общую сумму около 850 млн. долл. США. Статистика свидетельствует, что в период с 1995 г. по 1997 г. наблюдается интенсивный рост слияний. Общая сумма таких сделок превысила 76 млрд. долл. США. В 2007 г. сумма крупнейших сделок по слиянию компаний в сфере страхования составила более 160 млрд. долл. США.
Передовые позиции в процессе слияния и поглощения занимают европейские страховые компании. Из 44 приобретений, совершенных европейскими страховыми обществами, 16 приходится на страховщиков из США (причем четыре сделки превысили сумму 2 млрд. долл. США), 15 - на Юго-Восточную Азию, 12 - на Латинскую Америку и 1 - на Южную Африку. В свою очередь, из 34 зарубежных сделок по приобретению страховых компаний страховщиками США 15 компаний были куплены в Латинской Америке, 8 - в Юго-Восточной Азии, 8 - в Великобритании и всего 3 - в континентальной Европе.
Основными причинами процесса массового слияния и поглощения страховых компаний на рубеже веков являются:
- противостояние жесткой конкуренции на национальных и мировых страховых рынках, которая обусловлена появлением большого количества страховых компаний;
- необходимость увеличения объемов страховой премии путем захвата в результате слияния дополнительной части рынка;
- сокращение расходов на ведение дела;
- необходимость увеличения собственной капитализации для принятия на страхование крупных рисков, а также возможности обеспечения надежной страховой защиты интересов (рисков) собственных транснациональных финансовых и промышленных компаний без участия независимых национальных страховщиков;
- возможность расширения географии деятельности компании и проникновение на новые страховые рынки, что, в свою очередь, способствует диверсификации рисков и стабилизации страхового портфеля;
- потребность в улучшении показателей финансовой устойчивости, которые характеризуются присвоением рейтингов. Присвоение рейтингов страховым компаниям является неотъемлемой частью бизнес-процессов в странах с развитой рыночной экономикой. Целью присвоения рейтинга является оценка финансового положения страховой компании как в настоящем, так и на перспективу. Он может выступать, с одной стороны, инструментом в конкурентной борьбе за страхователей, а с другой стороны, определенным ориентиром для самих страховщиков, желающих передать те или иные риски в перестрахование надежным страховщикам и перестраховщикам;
- желание перестраховщиков приобрести бизнес по прямому страхованию с целью упрочения своих позиций на страховом рынке.
Аналогичные тенденции наблюдаются и на брокерском рынке, тесно связанном с прямыми страховщиками. Здесь также происходят серьезные изменения состава участников за счет укрупнения брокерских компаний.
На сегодняшний день безусловным лидером на рынке страховых брокерских услуг является американская компания "Marsh & McLennan", которая была основана в 1871 г. в США. В результате поглощения четырех крупнейших брокерских компаний: американской "Jonhson & Higgins", французской "CECAR", английской "Sedgwick Group", мексиканской "Brockman y Schuh Group" -брокерское агентство "Marsh & McLennan" стало первым в мире.
Компания имеет около 400 офисов, находящихся более чем в 100 странах, и обеспечивает доходы в размере 9,3 млрд. долл. США. Структура поступлений такова: 35% приходятся на долю США, 16% - на Европу, по 3% - на Канаду, Латинскую Америку и Азиатско-Тихоокеанский регион, остальные 40% приходятся на доходы от услуг по размещению рисков в перестрахование и обслуживание транснациональных корпораций.
Факторы, обусловливающие процессы интеграции на страховом брокерском рынке, мало чем отличаются от причин объединения и поглощения на рынке прямых страховщиков и перестраховщиков. Слияние брокерских компаний связано прежде всего с необходимостью снижения затрат на проведение операций; необходимостью расширения географии своей деятельности; желанием увеличить получаемую прибыль, в том числе за счет расширения перечня оказываемых услуг. Сегодня страховой брокер кроме традиционных услуг по размещению страховых рисков своего клиента при необходимости берет на себя функции по оценке и анализу страховых рисков, управлению риском и оценке убытков. Более того, в связи с потребностью ТНК в эффективном управлении рисками брокерам могут передаваться полномочия по комплексному управлению активами компаний. Наряду с этим брокеры могут предложить своим клиентам консалтинговые услуги в области менеджмента и управления персоналом.
Глобализация мировой экономики осуществляется с помощью различных интеграционных процессов, в том числе и путем слияния банковских и страховых институтов. Ярким примером такого слияния может служить объединение "National Westminster Bank Plc", занимавшего третье место среди британских коммерческих банков, и британского страховщика "Legal & General Group PLC". Образование финансовой группы с совокупными активами, превышающими 150,4 млрд. долл., позволило страховщику реализовывать свои продукты через 724 отделения банка, расположенные в различных странах мира и обслуживающие в совокупности 6,5 миллиона клиентов, а также открыть ряд представительств в США, Германии, Франции, Нидерландах.
Примерами успешного сотрудничества между банками и страховыми компаниями могут служить такие страны, как Испания, где около 70% всех полисов по страхованию жизни продается через банковскую сеть, а также Франция и Великобритания, где аналогичный показатель составляет 40%.
Результатом взаимного переплетения банковского и страхового капиталов на фоне трансграничных сделок по слиянию и поглощению среди страховщиков является формирование крупнейших транснациональных страховых компаний, активы которых сравнимы с активами крупнейших транснациональных корпораций в сфере производства.
Слияние страхового и банковского секторов экономики позволяет:
- обеспечить более высокий уровень капитализации, финансовой устойчивости страховых операций за счет перераспределения капитала внутри объединенной компании;
- способствовать появлению новых видов финансовых услуг и возможности комплексного обслуживания клиентов;
- повысить конкурентоспособность страховщиков на рынке страховых и финансовых услуг;
- расширить возможности страховщиков в реализации своих продуктов за счет имеющейся у банков клиентской базы. Так, в Европе все большее число полисов по страхованию жизни реализуется через филиальные сети банков. За последние 10 лет кредитные институты увеличили свою долю по сбору премий на рынке страхования жизни в три раза. По оценке экспертов, каждый четвертый полис по страхованию жизни прямо или косвенно продается через банки;
- активизировать участие страховых компаний в операциях на фондовом рынке;
- снижать издержки по ведению бизнеса за счет получения доступа на уже готовые каналы сбыта с учетом специфических потребностей потенциальных клиентов.
Развитие современных технологий в области телекоммуникаций, и в первую очередь Интернета, оказывает значительное влияние на развитие мирового рынка страховых услуг.
В основном все страховые компании имеют свои собственные сайты в Интернете. Большинство из них дают пользователю следующие возможности: получить информацию о деятельности компании, ознакомиться с подробным описанием предлагаемых услуг, узнать уровень цен для определенной услуги, рассчитать страховой тариф, оформить и оплатить страховой полис по сети.
Наряду с сайтами страховщиков потребители получили возможность обладать объективной информацией о страховщиках и страховых продуктах на страховых порталах. Пользователь может сопоставить цены различных страховщиков на одни и те же виды услуг, узнать и сравнить объемы страхового покрытия в той или иной компании. Также можно ознакомиться с рейтингами страховых компаний, составленными независимыми агентствами. Современные технологии позволяют структурировать и обновлять эти данные настолько эффективно, что компании практически составляют собой единую сеть.
По данным консультационной компании "PriceWater - HouseCoopers" и журнала "The Economist", интернет-продажи западных страховых компаний составляют в среднем 2% от общего объема продаж страховых услуг.
Наиболее развито интернет-страхование в США. Это обусловлено прежде всего существованием Закона об электронной подписи. По прогнозам, страховые премии американских компаний, собранные с помощью предоставления услуг через сеть Интернет, могут достигнуть 5 -10% от всей суммы сборов. Основной объем операций ведется через электронную страховую биржу "КвайтсМитком", которая представляет около 40 видов продуктов более чем 25 американских страховщиков.
Использование потенциальных возможностей Интернета для реализации страховых услуг имеет как положительные, так и отрицательные стороны. К числу позитивных моментов можно отнести:
- постоянное расширение числа пользователей глобальной сети и доступность интернет-ресурсов, а следовательно, и возможность постоянного увеличения количества клиентов страховых организаций;
- возможность оперативно обеспечивать потенциальных клиентов полной и объективной информацией обо всем спектре предоставляемых страховых услуг;
- уменьшение времени потенциальных клиентов на поиск необходимых страховых услуг и оформление сделок со страховщиками;
- сокращение административных расходов страховых организаций. По мнению специалистов консалтинговых компаний США, продажи в режиме "on-line" позволяют сэкономить от 10% до 25% издержек, или примерно 250 трлн. долл., с учетом расходов по урегулированию претензий и выплат возмещений экономия может составить дополнительно еще 25 - 26 трлн. долл.
Недостатками использования Интернета являются:
- возможность несанкционированного доступа к информации о кредитных картах страхователей, расплатившихся за покупку страхового полиса, о банковских счетах, имуществе, состоянии здоровья страхователя и так далее;
- риск поражения компьютерными вирусами клиентских сетей и серверов компаний, использующих Интернет для реализации страховых услуг;
- возможность мошенничества в отношении страховых компаний;
- невозможность полностью провести стандартизацию страховых услуг, а следовательно, организовать их онлайн-продажи, так как многие договоры страхования составляются с учетом индивидуальных потребностей клиента;
- психологический настой страхователей. По мнению аналитиков, 90% страхователей предпочитают получить непосредственно от страховщика или агента предварительную консультацию, чтобы убедиться в правильности своих действий при заключении договора страхования.
Следует также отметить, что одним из препятствий для развития интернет-страхования является отсутствие в некоторых странах законодательства об электронно-цифровой подписи.
Увеличение масштабов страховых убытков, их стоимости обусловлено рядом причин, главными из которых, на наш взгляд, являются: активное вмешательство человека в природную среду, растущая урбанизация, что приводит к нарушению экологического равновесия и росту катастрофических стихийных бедствий, увеличению стоимости частной собственности и средств производства, последствий стихийных бедствий.
Динамика катастроф и стихийных бедствий, произошедших за последнее время, неутешительна и имеет тенденцию к увеличению их числа и стоимости последствий. Следует отметить, что, несмотря на масштабность стихийных бедствий, около четверти страховых выплат приходится на долю катастроф, произошедших по вине человека (например, террористические акты).
Увеличение масштабов страховых убытков в результате роста техногенных и природных катастроф ставит перед мировым страховым сообществом задачу поиска путей, позволяющих хотя бы отчасти уменьшить их последствия. В частности, появляется необходимость в повышении капитализации мирового страхового и перестраховочного рынков, в привлечении дополнительных финансовых ресурсов для покрытия убытков, например за счет создания специализированных международных объединений страховщиков - страховых пулов.
Одним из характерных признаков и в то же время одним из важнейших условий глобализации страхового рынка является широкомасштабная экспансия со стороны крупнейших транснациональных страховых компаний в отношении страховых рынков стран Восточной Европы, Азии и Латинской Америки. Развивающиеся национальные рынки отдельных стран сталкиваются с серьезным риском их поглощения крупнейшими иностранными страховщиками.
Достаточно легкий способ проникновения международных страховых компаний на национальные страховые рынки Восточной Европы был обусловлен в основном желанием этих стран вступить в Европейский союз. Основными условиями вступления в ЕС, в свою очередь, являются сокращение доли государства на страховом рынке, а также отмена барьеров для проникновения и равноправного функционирования иностранных страховых компаний на национальных рынках.
Наглядным примером экспансии иностранных страховщиков могут служить страховые рынки Польши, Чехии, Венгрии, Литвы, Латвии и других бывших стран социалистического лагеря.
Страховой рынок Польши с XXI в. стал полностью открыт для иностранных инвесторов, филиалы иностранных страховщиков получили разрешение на ведение страховой деятельности на тех же основаниях, что и польские компании. На начало 2007 г. в Польше действовало 83 компании, причем 50 работали в области страхования иного, чем страхование жизни, и 30 - в области страхования жизни. Именно последние стали основной целью иностранных инвесторов. Более того, рынок страхования жизни практически на 100% стал контролироваться иностранными страховыми компаниями.
В Венгрии единственную крупную компанию по страхованию жизни также приобрели иностранные инвесторы, которые, по сути дела, контролируют теперь весь рынок страхования жизни.
Страховой рынок Чехии также столкнулся с подобной ситуацией. В настоящее время в Чехии действует около 40 коммерческих страховых компаний. Два лидера страхового рынка также были приобретены иностранными страховщиками.
Страховые рынки стран Балтии контролируются иностранными страховыми компаниями на
50%.
По мере общеэкономического развития и интеграции в мировую экономику страховой рынок стран Латинской Америки открыл свои границы для иностранных страховщиков, введя при этом контроль платежеспособности страховщиков и усилив регулирование тарифов.
В настоящее время в большинстве стран Латинской Америки больше нет ограничений по учреждению филиалов иностранных страховых компаний, исключением все еще остается Мексика. Следует отметить, что именно страховой рынок стран Латинской Америки наиболее зависим от иностранных страховщиков. Доля рынка, принадлежащая страховщикам с участием иностранного капитала, по страхованию иному, чем страхование жизни, в Бразилии составляет 30%, в Чили - более 70%, а по страхованию жизни: около 30% в Колумбии и более 80% в Аргентине. Начиная с середины 90-х гг. объем полученной премии иностранными страховщиками на латиноамериканском рынке увеличился в два раза. Наибольшее количество иностранных страховых компаний было образовано в Аргентине и Мексике. Так, в Аргентине 25 иностранных страховщиков, специализирующихся на операциях по страхованию жизни, удерживают около 80% рынка.
Иностранные страховщики предпочли стандартную стратегию проникновения на рынки стран Латинской Америки: посредством учреждения и расширения дочерних компаний или покупки уже существующих небольших страховых компаний. Примерами компаний, последовавших этим путем, могут являться "Allianz", "AIG", "Zurich" и их действия в Мексике и Аргентине.
К концу двадцатого века доля иностранных страховых компаний на развивающихся рынках страховых услуг увеличилась в три раза. В странах Латинской Америки, Центральной и Восточной Европы их доля утроилась как на рынке страхования жизни, так и в сфере страхования иного, чем страхование жизни. В Азии объем собранной премии иностранными страховщиками в сфере страхования иного, чем страхование жизни, удвоился, несмотря на небольшое сокращение поступлений в страховании жизни. Такой рост произошел в результате приобретений иностранными инвесторами национальных страховщиков.
Международные страховые компании обладают рядом серьезных преимуществ, позволяющих им поглощать национальные компании. К ним относятся:
- значительный объем финансовых ресурсов;
- широкий спектр предлагаемых страховых услуг;
- высокое качество (профессионализм) их предоставления и так далее.
7.2. Мировая практика взаимного страхования
Общества взаимного страхования занимают важное место в системе страховых отношений большинства зарубежных стран. Изучение финансового положения страховых компаний, занимающих первые места в рейтинговом списке как национальных, так и мирового страховых рынков, дает понять, насколько велика роль ОВС в процессе организации и функционирования мирового рынка страховых услуг. В первую десятку крупнейших мировых страховщиков входят шесть ОВС. Из пятидесяти крупнейших страховых компаний, обладающих активами в шесть триллионов долларов, что составляет примерно половину всего мирового рынка страхования, обществами взаимного страхования является 21 фирма с совокупными активами в 2,6 трлн. долларов.
Наибольшее распространение их деятельность получила в Северной Америке (в основном в США и Канаде) и в Азии (в основном в Японии). Восемь из десяти крупнейших страховых компаний в Азии являются ОВС (все - японские). Из 23 крупнейших североамериканских страховщиков 11 являются ОВС (12 приходятся на акционерные общества).
В Японии первую десятку крупнейших страховщиков, занимающихся страхованием жизни, составляют общества взаимного страхования. В Канаде на их долю приходится 8 обществ, в США - 7, в Великобритании и Швеции - 5. В Западной Европе насчитывается более 2 тысяч обществ взаимного страхования.
В отраслях имущественного страхования использование взаимного страхования нашло наибольшее распространение в странах Европейского союза. В Швеции на ОВС приходится 52% страховых операций. Сильные позиции взаимное страхование занимает также в таких странах, как Франция, Финляндия, Голландия, Австрия, Дания, Норвегия, Германия.
Общее число ОВС в странах Европейского союза достигло 806, что составляет около 20% от общего числа зарегистрированных страховщиков. Кроме того, среди специализированных перестраховщиков в странах Европейского союза, а их насчитывается 363 компании, три также являются ОВС. Они зарегистрированы соответственно - во Франции, Финляндии и Германии.
Наиболее распространено взаимное страхование в таких видах имущественного страхования, как страхование от огня, автомобильное страхование, страхование сельскохозяйственных рисков.
Максимальное развитие взаимное страхование достигло в морском страховании. Почти 95% судовладельцев мира страхуют ответственность перед третьими лицами в обществах взаимного страхования, именуемых клубами взаимного страхования.
Как отмечалось выше, с территориальной точки зрения различают азиатский, североамериканский, африканский и европейский рынки взаимного страхования. Каждый из них имеет свои специфические особенности и свою долю в мировом секторе взаимного страхования.
Одним из наиболее динамично развивающихся рынков взаимного страхования является азиатский, лидирующее место в котором занимает Япония. Доля азиатского рынка взаимного страхования в общем объеме мировых сборов составляет 32,8% по страхованию жизни и 15,9% по страхованию иному, чем страхование жизни.
Особую финансовую и деловую активность в области взаимного страхования проявляют в последние годы сельскохозяйственные страховые кооперативы фермеров в Корее, Тайване и Таиланде.
Ниже представлена структура страховой премии в масштабах азиатского рынка взаимного страхования (табл. 43).
|
Таблица 43. Структура страховой премии азиатского рынка взаимного страхования |
|
Страна |
Доля страховой премии в азиатском рынке страхования |
|
Япония |
81,7% |
|
Корея |
9,0% |
|
Тайвань |
3,5% |
|
Китай |
3,0% |
|
Индия |
1,6% |
|
Другие страны региона |
1,2% |
|
Несмотря на лидирующее место азиатского рынка на мировом рынке взаимного страхования, здесь в последнее время наблюдается ряд негативных тенденций, главной из которых является сокращение числа ОВС (в основном в Японии) как в секторе страхования жизни, так и в иных видах страхования. Причинами ликвидации обществ взаимного страхования и сокращения их рыночной доли явились:
- последствия финансового кризиса конца 1990-х гг. (снижение цен на акции, исторически низкие страховые тарифы и т.д.);
- сложности как с привлечением дополнительного капитала, так и с размещением собственных средств;
- снижение доходности по государственным ценным бумагам.
Американская система взаимного страхования насчитывает более 250 лет. В 1752 г. было образовано первое общество взаимного страхования, положившее начало взаимности в североамериканских штатах.
Активное становление и развитие североамериканского рынка взаимного страхования приходится на первую половину двадцатого века. Особенно прочное положение на рынке страхования занимали общества взаимного страхования иного, чем страхование жизни, а именно общества, занимающиеся исключительно малорисковыми операциями.
Вместе с тем наблюдалось постепенное снижение доли обществ взаимного страхования жизни и здоровья. Это обусловливалось серьезной конкуренцией в данном секторе страхования и упрочением позиций акционерных страховых компаний. Акционерные страховые общества предлагали лучшие условия страхования за счет более доходного размещения доверенных в их управление активов. В период с 1990 г. по 2000 г. доля рентного страхования, приходящаяся на ОВС, упала с 39% до 29%. Несмотря на это, позиции ОВС на страховом рынке Северной Америки к началу нового столетия были достаточно устойчивы. Так, в 2000 г. на взаимную форму страхования приходилось 35,5% страховых премий, в том числе 45% по страхованию жизни и 35% по страхованию здоровья.
В 2001 г. объем собираемой взаимными обществами премии превысил 80 млрд. долл., что составило 25% от общей страховой премии, собираемой странами североамериканского рынка страхования. Объем инвестирования взаимных страховщиков увеличился с 23,9% в 1995 г. до 25,8% в 2007 г. и составил 105,9 млрд. долл.
Драматические события 11 сентября 2001 г. оказали значительное негативное влияние на страховой рынок региона. Итоговый ущерб катастрофы составил около 40 млрд. долл. Наибольшие выплаты пришлись на такие виды страхования, как страхование жизни и здоровья, страхование от несчастного случая, страхование имущества юридических и физических лиц.
Необходимость погашения страховщиками миллиардных обязательств по страховым случаям, возникшим 11 сентября, оказала сильное влияние на деятельность всех страховщиков, но особенно сильно она сказалась на ОВС. Финансовые показатели обществ, занимающихся страхованием иным, чем страхование жизни, имели резко негативную направленность. Возникла необходимость в привлечении дополнительных средств, что, в свою очередь, отрицательно сказалось на их последующей деятельности. Так, после сентябрьских событий тарифы по страхованию от несчастного случая и по страхованию гражданской ответственности увеличились в три раза. При заключении новых договоров страхования от несчастного случая тариф достигал 11% от страховой суммы.
Возникли проблемы с получением денежных средств от перестраховочных компаний. В связи с этим законодательной властью США приняты более жесткие требования к формированию уставного капитала перестраховочных компаний принимающих на перестрахование риски американских страховщиков - он должен составлять не менее 10 млрд. долл.
Вместе с тем, по мнению американо-канадской взаимной организации страхования "NAMIC", взаимные страховые общества сумели пережить кризис 11 сентября и, несмотря на существующие объективные трудности, показывают рост своих финансово-экономических показателей.
Национальная ассоциация ОВС США была основана в 1895 г. и с тех пор является главной саморегулирующей организацией континента, оказывающей огромное влияние на организацию личного и имущественного страхования не только в США, но и во всем североамериканском регионе.
На начало 2007 г. ассоциация насчитывала 1640 членов. На долю этих страховых компаний приходится свыше 43% (196 млрд. долл.) собираемых в стране страховых премий. Кроме того, в ассоциации состоят на правах ассоциированного членства более 50 фермерских ОВС. К началу нынешнего века бюджет "NAMIC" составил более 50 млн. долл., а количество штатных сотрудников превысило 350 человек.
В целом удельный вес взаимных страховщиков - членов ассоциации в национальном сборе страховых премий - составляет по страхованию имущества физических лиц - 44%, автострахованию - 38%, пенсионному страхованию - 39%, страхованию ответственности и имущества юридических лиц - 31%.
В организации структуры "NAMIC" прослеживается особенность системы правового регулирования США, а именно широкая автономия штатов и четкое разграничение полномочий между ними и федеральным центром. В этой связи в рамках ассоциации действуют две комиссии: Комиссия по законодательству и регулированию на уровне штатов (State Leqislative and Regulatoru Affairs Advocacy) и Комиссия по законодательству и регулированию на федеральном уровне (Federal Leqislative and Regulatoru Affairs Advocacy).
Региональная комиссия решает основную часть вопросов, связанных с функционированием ОВС, в частности:
- проявляет законодательную инициативу с целью формирования благоприятного делового климата и избежания принятия правовых норм, способных исказить принципы свободной рыночной конкуренции и эффективного делового развития;
- представляет интересы членов "NAMIC" во взаимоотношениях с другими отраслевыми саморегулируемыми организациями;
- проводит мониторинг законодательной деятельности на уровне штатов;
- информирует членов ассоциации о законодательных инициативах властей штатов;
- помогает членам ассоциации выбрать наиболее оптимальные методы деятельности в фактически сложившемся правовом поле, в том числе при возникновении коллизий права;
- проводит аналитическую работу, в том числе осуществляет исследования по коллективным запросам членов ассоциации;
- предлагает рекомендации практического характера, например относительно изменения тарифной политики, что особенно важно для небольших компаний, не имеющих возможности проводить широкомасштабные научные исследования.
Комиссия по законодательству и регулированию на федеральном уровне занимается прежде всего лоббированием интересов членов "NAMIC". Так, задачей Программы по взаимодействию с конгрессом, действующей в ее рамках, является использование контактов в сенате и конгрессе с целью принятия оптимальных для развития ОВС решений.
Комитет по политической деятельности, входящий в состав Комиссии, занимается, в свою очередь, поддержкой предвыборной кампании кандидатов в конгресс и сенат, чьи позиции наиболее полно отражают интересы ассоциации.
Организация и развитие взаимного страхования в странах Европейского союза регламентируются директивами ЕС, в частности они определяют такие фундаментальные вопросы деятельности ОВС, как: лицензирование, контроль за платежеспособностью, размер гарантийного фонда и т.д.
Комиссией Евросоюза предложен проект устава Европейской взаимной ассоциации, в котором наряду с решением организационных вопросов были определены единые подходы и требования к самим взаимным обществам. Принятие этого документа требует единодушия от всех стран - членов ЕС. Однако некоторые вопросы пока не решены. В частности, нет единого решения по следующим проблемам:
- ликвидация ОВС (как распределить между членами оставшиеся активы);
- акционирование ОВС (что делать с членами обществ, физическими лицами, если они из разных стран);
- какое минимальное количество физических лиц должно быть в ОВС (предлагается ввести единый европейский стандарт - минимум 500 человек).
Наиболее полно отражает ситуацию на рынке взаимного страхования в Европейском союзе положение ОВС в таких странах, как Великобритания, Германия, Франция, Швеция.
В Германии наиболее активно взаимное страхование распространяется в сфере страхования иного, чем страхование жизни. В этом секторе страховых услуг обществами взаимного страхования собирается одна шестая всей национальной страховой премии. Наиболее существенной является роль ОВС в страховании транспортных средств, рыночная доля составляет здесь 25%. В страховании ответственности удельный вес взаимных страховщиков составляет 17%, в имущественном страховании соответственно - 13%.
На протяжении последних тридцати лет наблюдается устойчивое положение ОВС на рынке страхования жизни и здоровья, на их долю приходится 2о% собираемых взносов. Наиболее активны немецкие взаимные страховщики в страховании здоровья (рыночная доля составляет 50%), в страховании жизни (рыночная доля - 19%).
ОВС Франции ведут активную деятельность в секторе страхования иного, чем страхование жизни, и являются достаточно разнородными по размеру: от небольших географически или профессионально обособленных обществ до крупных, входящих в число гигантов французского страхового рынка. Текущие тенденции развития ОВС варьируются в зависимости от размера компании.
Доля ОВС страхования иного, чем страхование жизни, составляет 36%. Причиной подобного успеха является ориентация на специфические сегменты рынка. Многие общества, созданные в 1960 - 1970-е гг., подчинены профессиональным ассоциациям, желающим предоставить своим членам дополнительные, относительно дешевые услуги. Такие общества взаимного страхования используют ассоциации в качестве канала распространения страховых продуктов, значительно сокращая свои издержки.
Наиболее существенна роль ОВС в страховании транспортных средств и имущества, французские взаимные страховщики страхуют 75% автомобилей и домов, а рыночная доля по данному виду страхования составляет соответственно 40% и 35%.
В страховании жизни рыночная доля обществ взаимного страхования составляет 50%, являясь одной из самых высоких из европейских стран. Конкурентоспособность на данном сегменте страхового рынка и постоянное увеличение портфеля по страхованию жизни достигаются за счет высочайшего уровня обслуживания клиентов и внедрения передовых компьютерных технологий.
Анализ деятельности обществ взаимного страхования Великобритании отражает стойкую тенденцию снижения их рыночной доли, как в страховании жизни (с 46% в 1987 г. до 27% в конце 2006 г.), так и в страховании ином, чем страхование жизни (с 15% в 1987 г. до 7% в 2007 г.). Такое положение обусловлено прежде всего акционированием части ОВС, а также ростом продаж акционерными компаниями страховых услуг через банки.
Африканский рынок взаимного страхования представлен в основном странами, которые на протяжении многих десятилетий были колонизированы, что определило особенности его формирования и функционирования. Общества создавались в соответствии с законами своих метрополий, в частности французской и британской. Цель, которая ставилась перед взаимными страховщиками, предполагала не только защиту коммерческих интересов предприятий и представителей метрополии, но и всестороннее содействие дальнейшему колониальному проникновению на африканский континент.
Первым на африканском континенте появилось взаимное страхование жизни. Первое общество взаимного страхования было создано в 1845 г. в ЮАР, второе - в 1918 г. в Зимбабве. Немного позже общества взаимного страхования стали заниматься страхованием иным, чем страхование жизни. Так, в 1907 г. в Алжире появились общества взаимного страхования сельскохозяйственных рисков, в 1912 г. аналогичные общества создали в Марокко.
С приобретением национального суверенитета правительства африканских стран создали национальную нормативно-правовую базу, регламентирующую в том числе и вопросы страхования. Наряду с иностранными представительствами начали создаваться и местные общества взаимного страхования. В основном специфика данных обществ имела сельскохозяйственную направленность. Сельскохозяйственное взаимное страхование - это наиболее адаптированный вид страхования для стран Африки, где весь уклад жизни африканских общин и по настоящее время базируется на ценностях солидарности, взаимности.
В Дакаре (Сенегал) 21 марта 1956 г. было создано взаимное общество, которое стало предшественником создания сельскохозяйственных ОВС в странах французской Западной Африки (Сенегал и Кот-д'Ивуар) и странах экваториальной французской Африки (Камерун и Габон).
Своего расцвета взаимное страхование достигло на африканском континенте в 1980 г., когда сельскохозяйственные ОВС стали создаваться в таких странах, как Гвинея, Берег Слоновой Кости (с 1986 г. - Республика Кот-д'Ивуар), Того, Чад.
Результатом этого развития стало создание в 1992 г. Ассоциации африканских взаимных страховых обществ - AMM, с центральным офисом в столице Сенегала.
Несмотря на позитивные тенденции, имеющиеся в секторе взаимного страхования африканских стран, доля их ОВС в общем объеме премий мирового рынка взаимного страхования составляет всего лишь 2%. Такое положение обусловлено прежде всего:
- сложной политической обстановкой в некоторых странах континента;
- экономической отсталостью большинства африканских стран;
- низким уровнем грамотности населения и отсутствием компетентных специалистов.
Важную роль для развития и координации вопросов взаимного страхования играют
международные организации, целью создания которых было объединение взаимных страховщиков в мировом масштабе и превращение их во влиятельных участников рынка страховых услуг.
Наиболее значимыми международными организациями, представляющими сегодня интересы обществ взаимного страхования, являются:
1) "AISAM" (International Association of Mutual Insurance Companies) - Международная ассоциация взаимных страховых компаний, представляющая интересы ОВС, которые занимаются всеми видами страхования,
2) "AIM" (Association of International Health Mutuals) - Международная взаимная ассоциация, представляющая интересы ОВС, специализирующихся преимущественно на страховании здоровья,
3) "ICMIF" (International Cooperative and Mutual Insurance Federation) - Международная взаимная федерация кооперативов и обществ взаимного страхования, представляющая интересы сельскохозяйственного сектора,
4) "International Group of P&I Glubs" - Международная группа P&I клубов, представляющая интересы морских клубов взаимного страхования, которые оказывают полный перечень страховых услуг судовладельцам.
"AISAM" основана в 1964 г., ее центральный офис расположен в г. Амстердаме (Голландия). Членами ассоциации являются национальные ассоциации взаимных страховщиков и отдельные общества взаимного страхования с их филиалами.
В настоящее время состав этой международной организации насчитывает 160 членов, в том числе 8 национальных ассоциаций, таких стран, как Бельгия, Дания, Чили, Голландия, Франция, Германия, Испания, США, Канада. Через данные национальные ассоциации в "AISAM" входят 440 косвенных членов, являющихся национальными взаимными страховщиками. Большая часть членов Международной ассоциации - это самостоятельные ОВС. Причем количественный состав взаимных страховщиков, представляющих отдельные страны, отличается в значительной степени. Так, Франция представлена четырьмя десятками самостоятельных ОВС, Германия - двадцатью восемью компаниями, тогда как английских и итальянских обществ в ассоциации насчитывается всего по два, норвежских, шведских, аргентинских - по одному.
Органами управления "AISAM" являются:
- общее собрание членов ассоциации, являющееся выборным органом и проводящее свои заседания не реже одного раза в два года;
- правление ассоциации, состоящее из пяти избранных членов и собирающееся не менее трех или четырех раз в год;
- комитет ассоциации, состоящий из выборных делегатов, представляющих все страны-участницы. Комитет осуществляет контроль за выполнением решений общего собрания;
- генеральный директор, выполняющий функции исполнительного органа ассоциации.
Перед ассоциацией в условиях глобализации экономического сообщества и страхового
рынка в том числе стоят серьезные задачи, главными из которых являются:
- взаимодействие с правительственными и неправительственными органами, с национальными и международными организациями по вопросам взаимного страхования;
- контроль за возможными изменениями национальных законодательств с целью недопущения ущемления интересов ОВС;
- выработка рекомендаций по возможным вариантам решения спорных вопросов, касающихся деятельности взаимных страховщиков;
- развитие международного сотрудничества.
Бюджет ассоциации формируется за счет членских взносов, их величина зависит от размера собираемой страховой премии и разбита на 9 групп.
В первую группу входят общества с суммарным объемом собираемых премий до 80 млн. евро в год. Европейские члены этой группы уплачивают в качестве членских взносов 2000 евро, неевропейские соответственно - 1750 евро.
В последнюю, девятую, группу входят взаимные страховщики с объемом собираемой премии более 9,6 млрд. евро. В этой группе членские взносы для европейцев составляют 25000 евро, для остальных членов ассоциации - 20000 евро.
"AIM" была создана в 1950 г. в интересах обществ взаимного страхования, занимающихся медицинским страхованием. В настоящее время она включает в себя 45 национальных федераций, представляющих 33 страны. Члены ассоциации предоставляют страховые медицинские услуги, в том числе по программам обязательного страхования здоровья, более 155 млн. человек.
По характеру участия в деятельности ассоциации ее члены подразделяются на действительных и членов с совещательным голосом. Первых сейчас насчитывается 29, вторых -15 участников.
Действительными членами "AIM" являются: Германия, Бельгия, Испания, Франция, Греция, Исландия, Италия, Люксембург, Нидерланды, Португалия, Чехия, Великобритания, Швейцария, Ангола, Марокко, Тунис, Аргентина, Уругвай, Ливан. Причем отдельные страны представлены несколькими национальными обществами (Германия - 4, Бельгия - 5, Франция - 2 и т.д.).
Членами ассоциации с совещательным голосом являются следующие страны: Ботсвана, Бурунди, Венгрия, Великобритания, Зимбабве, Израиль, Кот-д'Ивуар, Ливан, Мали, Намибия, Словения, Словакия, Франция, ЮАР.
Основными задачами, которые призвана решать ассоциация, являются:
- всесторонний обмен информацией и опытом взаимного страхования;
- защита интересов членов ассоциации и оперативное решение проблем, затрагивающих
ОВС;
- международное сотрудничество по развитию взаимного медицинского страхования;
- внедрение новых технологий в области здравоохранения, участие в подготовке и проведении клинических испытаний лекарственных препаратов;
- проведение научных исследований по прогнозированию ситуации со здоровьем населения в различных странах и регионах.
Основной своей задачей ассоциация считает создание таких условий, чтобы услуги здравоохранения были доступны для всех слоев населения в разных странах.
"ICMIF" - данная федерация основана пятью страховыми кооперативами в 1922 г. В настоящее время основной офис расположен в Великобритании.
В ассоциацию входит 141 член из 67 стран, представляя интересы более чем 400 страховых компаний во всем мире. В состав федерации входят несколько международных объединений кооператоров:
1) "AAC/MIS" (Americas Association of Cooperative/Mutual Insurance Societies) - Объединенная американская ассоциация кооперативов и обществ взаимного страхования, включающая в себя 35 ОВС Северной, Центральной и Южной Америки и Карибского региона,
2) "ACME" (Association of European Cooperative and Mutual Insurers) - Совместная европейская ассоциация кооперативных и взаимных страховщиков, включающая 60 организаций из 23 европейских стран,
3) "AOA" (Asia and Oceania Association) - Ассоциация Азии и Океании, включающая 35 организаций из 13 стран региона.
По характеру своего участия в деятельности федерации ее члены подразделяются на действительных членов (их в составе "ICMIF" 115 участников), на членов с совещательным голосом (их соответственно - 10) и членов с наблюдательными функциями (общим составом - 16).
Структурный состав ассоциации выглядит следующим образом: некоммерческие организации (кооперативы) составляют 47%, общества взаимного страхования - 34%, акционерные компании - 19%.
Такая структура участников является специфичной для данной федерации и отличает ее от других международных объединений подобного рода.
Как видно из представленного выше материала, членами ассоциации могут быть и акционерные общества. Такой подход является выходом для тех стран, где кооперативная и/или взаимная формы не признаны законодательно как допустимая юридическая форма для страховщика.
По правилам ассоциации, если контрольный пакет акций компании принадлежит некоммерческим организациям, компания получает статус члена с совещательным голосом. В противном случае - статус члена с наблюдательными функциями.
Примером данного подхода являются российские акционерные компании из системы страхования сельскохозяйственных рисков "Поддержка", где в состав учредителей входили государство в лице Мингосимущества России и некоммерческая организация, объединяющая фермеров России, причем последним принадлежал контрольный пакет акций. Вследствие этого система акционерных обществ "Поддержка" получила статус члена с совещательным голосом. В то же время статус наблюдателя получил другой российский страховщик - "Агропромстрах" (Ассоциация агропромышленных страховщиков), в состав которой входят в основном коммерческие страховые организации.
Задачами Международной взаимной федерации кооперативов и обществ взаимного страхования являются:
- взаимодействие по вопросам взаимного страхования с международными организациями;
- оказание информационной поддержки и защиты членам федерации;
- консультирование и выработка оптимальных решений по проблемам, связанным с организацией и проведением взаимного страхования;
- оказание помощи в развитии и внедрении передовых технологий, позволяющих сохранять урожай, выращенный сельхозпроизводителями;
- организация процесса обучения и повышения квалификации кадров;
- организация перестрахования рисков.
Следует, однако, отметить, что основная часть приведенных выше мероприятий реализуется только в интересах действительных членов федерации.
Особой формой взаимного страхования является клубная. Клубы взаимного страхования (P&I Glubs) - это организации, создаваемые судовладельцами с целью страхования убытков, причиненных третьим лицам и не покрываемых договором морского страхования. Первый клуб взаимного страхования - Shipowners Mutual Protection Society - был основан в Англии в 1855 г. Он существует до сих пор под именем "Britannia Association". Первое объединение клубов состоялось в 1899 г., когда шесть взаимных страховщиков заключили соглашение о совместной деятельности и создали Лондонскую группу клубов (The London Group) в целях распределения между участниками расходов по сверхкрупным претензиям, то есть страхованию рисков сверх определенного лимита.
Правопреемником Лондонской группы стала Международная группа P&I клубов, объединившая 18 клубов, страхующих около 90% мирового тоннажа в части ответственности перед третьими лицами.
Объединение морских клубов взаимного страхования регулируется соглашением, ограничивающим конкуренцию между P&I клубами, и соглашением о перестраховании, то есть имеет место своеобразный перестраховочный пул. В соответствии с последним соглашением Международная группа может взять на себя ответственность по страховым рискам в диапазоне от 5 млн. до 4,25 млрд. долл. Это особенно актуально при катастрофических ущербах, наносимых природе от разлива нефти.
Несмотря на серьезную конкуренцию на рынке страховых услуг, Международная группа клубов занимает прочное место в секторе страхования ответственности, основная часть ее членов (13 клубов) имеет максимальные рейтинги крупнейших рейтинговых агентств.
Интересным является тот факт, что группа имеет на протяжении последних лет отрицательный результат андеррайтинга. Другими словами, тарифные ставки группы настолько низки, что собранных премий не хватает для покрытия заявленных убытков. Однако в отличие от коммерческих страховых компаний, которые пересмотрели бы тарифную политику в сторону увеличения, P&I клубы решают данную проблему за счет повышения эффективности размещения финансовых активов.
В первые годы существования группа не имела определенной организационной структуры. Однако для качественного выполнения своих функций на уровне различных международных и правительственных организаций возникла необходимость создания соответствующего органа управления и координации. В этой связи в 1979 г. был создан постоянно действующий орган, возглавляемый исполнительным директором, который избирается из числа менеджеров одного из клубов сроком на два года. Наряду с этим не менее трех раз в год проводятся общие собрания участников Международной группы P&I клубов. На общем собрании избирается коллегиальный высший орган управления - совет директоров (комитет).
Международная группа клубов организует свою деятельность с целью дальнейшего развития взаимного страхования в секторе морского страхования и страхования ответственности, повышения эффективности деятельности P&I клубов, что и определяет перечень основных задач, решаемых этой ассоциацией. К числу основных направлений деятельности группы относятся:
- создание мощного перестраховочного пула, с целью принятия на страхование особо дорогостоящих рисков;
- защита интересов клубов - членов группы, путем разработки и лоббирования необходимого законодательства, разработки стандартных контрактов по морским перевозкам, участия в деятельности международных специализированных организаций;
- взаимодействие с правительственными и неправительственными, национальными и международными организациями по вопросам взаимного страхования;
- обеспечение членов группы различной информацией по проблемам взаимного страхования, вплоть до текущей информации о состоянии дел в портах захода, погоде и т.д.
7.3. Страховые рынки отдельных стран
Опыт и практика развитых зарубежных стран необходима для изучения основ страхования. В основном интерес представляют такие ведущие страховые рынки мира, как:
1) страховой рынок Великобритании,
2) страховой рынок Германии,
3) страховой рынок Франции,
4) страховой рынок США.
Страховой рынок Великобритании наряду с рынками США и Германии входит в тройку ведущих страховых рынков мира. В 2006 г. совокупный объем собранных премий составил 156,6 млрд. ф. ст.
Институциональная структура страхового рынка Великобритании представлена акционерными обществами, обществами взаимного страхования, дружественными обществами, отделениями и представительствами иностранных компаний. Личное страхование сконцентрировано в специализированных страховых компаниях, пенсионных фондах, а также инвестиционных компаниях, осуществляющих продажу недвижимости населению.
Наряду с перечисленными выше страховщиками данный вид услуг оказывают в Великобритании также страховые посредники (агенты, брокеры), андеррайтинговые агентства.
Английская система страхования является наиболее либеральной в мировом страховом сообществе. Законодательную базу страховой деятельности в Великобритании составляет Закон о страховых компаниях 1982 г. с учетом последующих изменений и дополнений к нему. В Законе содержатся правовые нормы, регулирующие вопросы лицензирования страховой деятельности, платежеспособности страховщика, оценки активов и пассивов страховой компании, инвестиций страховых резервов. Следует отметить, что английское страховое законодательство в основном гармонизировано с требованиями страховых директив ЕС.
Функции органа государственного страхового надзора в Великобритании возложены на Департамент торговли и промышленности (Department of Trade and Industry, DTI) и, в частности, на Страховой отдел данного департамента.
Департамент торговли и промышленности как орган государственного страхового надзора наделен широкими правами и полномочиями. Главная цель предпринимаемых им мероприятий в области надзора за страховой деятельностью - защита интересов страхователей.
Страховой рынок Великобритании традиционно делится на две самостоятельные части: Лондонский и все остальное. Лондонский рынок в основном страхует зарубежных клиентов -морские суда, нефтяные компании, транснациональные корпорации. Крупнейшим представителем Лондонского рынка является старейшая страховая компания "Ллойд" (Lloyd's of London).
"Ллойд" представляет собой объединение индивидуальных страховщиков и страховых брокеров, зародившееся в кофейне Эдварда Ллойда на улице Таверни в лондонском Сити в 1689 г. "Ллойд" как корпорация действует с 1971 г., после оформления статуса парламентским актом. Корпорация не занимается непосредственно страхованием, вся ее деятельность сегодня обеспечивается примерно 260 брокерами и 350 синдикатами андеррайтеров "Ллойд", которые получают предложения о страховании и перестраховании только через брокеров. Андеррайтеры "Ллойд", прежде чем стать членами корпорации, должны внести в корпорацию довольно значительную сумму. Андеррайтеры сгруппированы в синдикаты, которыми управляет руководитель синдиката, но большинство членов синдиката - это индивидуальные члены или самостоятельные "имена" ("names"), независимо осуществляющие операции по приему рисков на страхование.
Функции "Ллойд" заключаются лишь в контроле за деятельностью членов, обеспечении проведения страховых операций членов и регулировании страхового рынка в соответствии с актами "Ллойд".
Деятельность страховых синдикатов корпорации "Ллойд" не подлежит контролю со стороны Департамента торговли и промышленности. В соответствии с Законом о страховой корпорации "Ллойд" 1982 г. (Lloyd's Act, 1982) функции надзора за синдикатами, а также их лицензирование переданы Совету "Ллойда" (Council of Lloyd's). В результате в гражданско-правовом декрете страховая корпорация "Ллойд" рассматривается как саморегулирующая структура страхового рынка, деятельность которой носит ярко выраженный международный характер.
Одним из наиболее динамично развивающихся современных страховых рынков является рынок Германии. Ежегодный прирост объема поступления страховых платежей составляет здесь 10%.
Страховое дело в Германии разделено между системой государственного социального обеспечения и частным сектором страховых услуг.
Социальное страхование включает в себя страхование по старости, на случай безработицы, временной утраты трудоспособности и является обязательным для всех наемных работников.
Частный сектор страховых услуг Германии представлен следующими видами страховщиков -акционерные страховые общества, общества взаимного страхования, государственные страховые корпорации.
Следует отметить, что специфика германского страхового рынка заключается в функционировании значительного количества (2200 единиц) местных региональных страховщиков, на долю которых приходится около 5% общего объема страховых премий.
Начиная с 1 июля 1990 г. в Германии действует единое право страхового надзора - Закон о страховом надзоре. Страховые предприятия подлежат надзору в связи с тем, что они выполняют особые функции в экономической жизни страны и жизни ее граждан.
Функции страхового надзора в Германии распределены между федерацией и землями. За немногими исключениями проводить страховые операции можно лишь после получения от ведомства надзора соответствующего разрешения, которое выдается, как правило, по каждой отрасли страхования в отдельности.
Соответствующий орган, осуществляя государственный надзор за экономической деятельностью, выполняет две задачи: наблюдение (контроль) и коррекцию. Его важной функцией является немедленное исправление (коррекция) допущенных ошибок. Если возникает опасность нарушения интересов застрахованных, то страховой надзор обязан использовать права, предоставленные ему для их защиты.
Неограниченному надзору подлежит деятельность, как правило, всех частных и публичноправовых страховых предприятий, которые проводят прямое страхование в сфере действия Закона, независимо от того, являются ли они германскими или иностранными страховщиками.
Органы социального страхования надзору не подлежат. От надзора освобождены, кроме того, учреждения по выдаче пособий нуждающимся, но не имеющим права претендовать на их получение; определенные объединения промышленно-торговых палат и экономических союзов, цель которых заключается в раскладке расходов по социальному обеспечению, а также коммунальные учреждения по распределению потерь между собой.
Согласно германскому законодательству страховщики вправе проводить лишь страховые операции и связанные с ними операции (например, посредничество при заключении страховых договоров). Как правило, запрещено проводить операции, не связанные со страховой деятельностью.
В страховании жизни и в медицинском страховании действует запрет на проведение этих видов страхования в комбинации с другими. Страхование жизни может проводиться лишь со специальными страховщиками, т.е. страховое предприятие, его проводящее, не имеет права заниматься другой страховой деятельностью, так как страхование жизни является составной частью системы "социальной защиты". Для обеспечения защиты застрахованных этот вид необходимо ограждать прежде всего от сильно колеблющейся убыточности.
Немецкие страховщики занимают на мировом страховом рынке одну из ведущих позиций. По объему страховых премий Германия находится, после США и Японии, на третьем месте, намного опережая Великобританию и Францию. Это свидетельствует о том, что германское надзорное право, несмотря на строгие законы, способствует свободному развитию страхового хозяйства.
Французский страховой рынок в настоящее время является одним из крупнейших в мире. Сегодня Франция занимает четвертое место в мире по объемам премиальных поступлений.
К началу 2007 г. на французском рынке работало 650 страховых компаний (132 из них -иностранные), 145 компаний специализировались на личном страховании, 505 - на имущественном. В страховом секторе экономики занято 211 тысяч человек, что составляет 1% трудоспособного населения страны.
В институциональном разрезе структура страхового рынка Франции может быть представлена следующим образом: 55,2% составляют акционерные компании, 43,3% - смешанные (государственные и частные), 1,5% - государственные.
Несмотря на малое количество государственных страховых компаний (7 ед.) и их незначительный удельный вес в структуре страхового рынка страны, на их долю приходится почти треть объема страховых поступлений как в личном, так и в имущественном страховании.
Страховое законодательство Франции сведено в Страховой кодекс, объединяющий всю совокупность законодательных актов, которые имеют отношение к тому или иному аспекту страховой деятельности (до тысячи страниц с изменениями и дополнениями).
Французский Страховой кодекс предусматривает обязательное разделение страхования жизни и страхования иных видов рисков по отдельным обществам, в связи с чем, как правило, в состав страховых групп входят специализированные общества страхования жизни наряду с иными страховыми компаниями.
Законодательство допускает несколько десятков видов обязательного страхования, причем большинство из этих видов определяется решениями соответствующих министерств и ведомств, помимо тех, что действуют в рамках общенациональных законов и кодексов.
В целях защиты национального страхового рынка было принято решение об объединении трех наиболее крупных компаний и на их базе создана крупная перестраховочная компания "SCOR", в которой прямые страховщики обязаны перестраховывать долю каждого риска.
Надзор за страховой деятельностью прямых страховщиков Франции осуществляет комиссия по контролю за страхованием, в функции которой входит проверка бухгалтерских операций, контроль за техническими резервами, анализ платежеспособности компаний и контроль за их инвестиционной деятельностью.
Основной организацией, объединяющей французских страховщиков, является "FFSA" -Федерация французских страховых обществ. Она выступает от лица французских страховщиков, обладает правом законодательной инициативы, способствует развитию отношений своих членов с коллегами из зарубежных стран.
Самым развитым страховым рынком мира является рынок страховых услуг США. Американские страховые монополии контролируют примерно 50% всего страхового рынка индустриально развитых стран, и при этом они постоянно расширяют сферу своих услуг, так как только таким образом могут выстоять в жестокой конкурентной борьбе.
Наибольшее развитие в США получило личное страхование. Оно подразделяется на страхование жизни, страхование ренты или пенсии, страхование от болезней и несчастных случаев. Страхование жизни, в свою очередь, подразделяется на страхование на случай смерти и страхование-вклад. Страхование на случай смерти может быть заключено на определенный срок или пожизненно. На долю этого вида страхования в США приходится три четверти всех договоров страхования жизни. Страхование-вклад заключается на определенный срок, и страховая сумма выплачивается при достижении застрахованным лицом определенного (оговоренного в договоре) возраста.
Вторым по значению видом страхования в США стало страхование кредитно-финансовой сферы, что в значительной мере объясняется широким распространением в стране принципов кредитных расчетов в сфере торговли и услуг.
В последнее время в США особенно вырос спрос на страхование вкладов. Организационная структура этого вида страхования сочетает в себе функции как страхования, так и банковского регулирования, проводится и частными страховщиками, и правительством. Вкладчикам гарантируется возмещение их убытков в случае банкротства банков и других кредитных и сберегательных институтов (депозитариев). Целью этого страхования является предотвращение массового изъятия вкладов из банков и тем самым укрепление стабильности банковской и финансовой системы, необходимой для нормального развития экономики.
Данный вид страхования наиболее актуален для современной России в период финансовых кризисов, которые она переживает.
В США действует свыше 8 тысяч компаний имущественного страхования и около 2 тысяч компаний по страхованию жизни.
Законодательно предусмотрена специализация страховых фирм на проведение операций по страхованию жизни и имущества. Активы всех страховых компаний составляют примерно 1,6 трлн. долларов. В среднем активы одной компании составляют 950 млн. долларов, а на 12 крупнейших фирм приходится 45 млрд. долларов. Однако следует отметить, что страховая индустрия США является единственной, которая не подпадает под антимонопольное законодательство.
По организационному принципу все страховые фирмы США подразделяются на две группы: акционерные общества и общества взаимного страхования (мьючуелз). Причем, несмотря на то что общества взаимного страхования по размерам значительно меньше акционерных обществ, они исторически занимают доминирующее положение на страховом рынке.
В США существует институт андеррайтеров и страховых брокеров - страховых агентов или независимых брокерских фирм. Так, например, одно из крупнейших обществ по страхованию жизни - общество "Пруденшл" - имеет 22 тыс. страховых брокеров.
Законодательство США в области страхования очень специфично, оно в значительной степени отличается от западноевропейского и азиатского. В частности, в США отсутствует единый федеральный закон о страховании, отсутствует и единый федеральный орган по надзору за страховой деятельностью. Каждый штат имеет свое страховое законодательство и свой регулирующий орган (надзор), выдвигает свои требования к минимальному уровню капитала, видам предлагаемого страхования, проводит ревизию подконтрольных страховых компаний, осуществляет общее регулирование страховой деятельности путем выдачи лицензий брокерам, агентам и самим страховым фирмам.
Органы страхового надзора в США акцентируют свое внимание на финансовой устойчивости страховых компаний. В частности, в практике органов страхового контроля и аудиторских служб используется особая система показателей для финансового анализа страховых операций.
К показателям такого рода относятся коэффициенты и их динамика. Каждому показателю присущи максимально и минимально допустимые пределы, определяемые законодательством на основе многолетних наблюдений за деятельностью финансово устойчивых компаний, а также компаний, которые когда-либо испытывали финансовые трудности, но не были признаны банкротами.
Всего основных коэффициентов одиннадцать:
К1 - отношение премии к чистой прибыли. Нормальным признается К1 < 300%;
К2 - движение премии. Нормальное значение К2 в пределах от -33% до +33%;
К3 - отношение чистой прибыли перестрахования к общей чистой прибыли. Нормальное значение К3 не должно превышать 25%;
К4 - коэффициент рентабельности - двухгодичный общий операционный коэффициент;
К5 - доходность инвестиций. По законодательству большинства штатов К5 должен превышать 5%;
К6 - динамика объемов чистой прибыли. Установленные пределы значения К6 от -10 до +50;
К7 - коэффициент ликвидности - отношение пассива к неликвидным активам. Значение К7 не должно превышать 105%;
К8 - коэффициент кредиторской задолженности агентов. К8 не должен превышать 40%;
К9 - коэффициент резервов - отношение годового движения резервов к чистой прибыли. Предел К9 - не более 25%;
К10 - коэффициент резервов - отношение двухгодичного движения резервов к чистой прибыли. К10 - не более 25%;
К11 - коэффициент резервов - отношение текущего дефицита резервов к чистой прибыли. Значение К11 не должно превышать 25%.
К основным коэффициентам относятся: соотношение премии и чистой прибыли, движение премии, отношение чистой прибыли перестрахования к общей чистой прибыли, двухгодичный общий операционный коэффициент.
Если значения трех из одиннадцати коэффициентов выходят за рамки допустимого, то компания должна быть взята под особый контроль страхового надзора штата. Ежегодно 5% страховщиков подвергаются тщательному контролю со стороны соответствующих департаментов штата.
Наряду с "плановыми" проверками со стороны надзорных органов страховые компании каждый год добровольно представляют в их распоряжение специальные отчеты, в которых содержатся абсолютно все показатели, характеризующие деятельность страховщиков, включая расчеты одиннадцати тестовых коэффициентов. Органы страхового надзора проводят компьютерное тестирование данных и индивидуальное собеседование с руководством компании. Следует заметить, что участие в системе подобного надзора полностью добровольно, то есть если высшим органом управления компанией принято решение о неучастии в системе финансового контроля, то страховому надзору остается лишь опубликовать особые списки таких компаний с указанием причин их отказа от участия в системе государственного контроля.
Сотрудники отдела аудита и финансового анализа национальной ассоциации страхового надзора ежегодно анализируют значения коэффициентов всех страховых компаний США. Впервые эта процедура была введена в 1977 г. Был проведен сравнительный анализ деятельности компаний, у которых значения четырех и более коэффициентов выходили за рамки допустимого в текущем году, и компаний, признанных финансово неустойчивыми в прошлые годы. В настоящее время в связи с участившимися циклами макроэкономического характера (в страховом деле это так называемые "мягкий" и "твердый" рынки) подвергаются тщательной проверке также те компании, у которых значения двух и более коэффициентов выходят за рамки допустимого. Финансовый аналитик по итогам компьютерного тестирования классифицирует все компании по видам - "требующие немедленного контроля" или "требующие выборочного контроля" - с указанием основных результатов анализа. Бывают случаи, когда у страховой компании значения четырех и более коэффициентов находятся вне рамок, определенных законодательством, но финансовый аналитик не требует вмешательства органов финансового контроля. В этом случае указываются причины подобных решений.
Не все компании с неблагоприятными результатами тестирования могут быть признаны финансово неустойчивыми. Некоторые из них подвержены инерционным тенденциям прошлых лет, которые могут оказывать влияние на значения текущих коэффициентов. Другие используют необычные методы бухгалтерского учета (как известно, в США нет жестко установленных законодательством методов бухгалтерского учета), которые также могут влиять на значения коэффициентов.
Элементы используемой в США информационной системы регулирования страховой деятельности "IRIS" (insupance Regulator Information System) представляют собой взаимосвязанную цепь показателей, характеризующих и раскрывающих основные финансовые результаты деятельности страховых организаций.
Вопросы для самоподготовки
1. Определение понятий "мировое страховое пространство", "мировой страховой рынок".
2. Дайте характеристику основным директивам, регулирующим деятельность страховщиков в ЕС.
3. Особенности организации страхового надзора в европейских странах.
4. Особенности организации страхового надзора в США.
5. Характеристика рынка страховых услуг США.
6. Характеристика рынков страховых услуг ведущих европейских стран.
7. Характеристика Лондонского страхового рынка.
8. Корпорация "Ллойд": характеристика, особенности функционирования.
9. Условия (факторы) глобализации страхового рынка.
10. Американская система взаимного страхования.
11. Азиатская система взаимного страхования.
12. Система взаимного страхования ЕС.
13. Африканский рынок взаимного страхования.
14. Преимущества и недостатки вступления России в ВТО для отечественного страхового рынка.
15. Международные объединения ОВС.
Ответы
Определение понятий "мировое страховое хозяйство", "мировой страховой рынок". Мировое страховое хозяйство - это совокупность капиталов и активов национальных страховых рынков, капиталов и активов международных страховых корпораций и международных организаций, а также совокупность экономических отношений по поводу управления этим капиталом и активами при реализации страховых услуг. Понятие мирового страхового рынка является более узкой экономической категорией и представляет собой особую сферу международных общественных отношений, связанных с куплей-продажей специфической услуги - страховой защиты. Принятие ГАТС и создание ВТО свидетельствует о развитии процесса стирания законодательных и экономических барьеров между национальными финансовыми рынками и его составляющими секторами - банковским, страховым и т.д.
Дайте характеристику основным директивам, регулирующим деятельность страховщиков в ЕС. Правовыми основами создания единого страхового пространства ЕС являются директивы первого, второго и третьего поколения. Директивы первого поколения: 1973 г. - Директива ЕС по страхованию иному, чем страхование жизни; 1979 г. - Директива ЕС по страхованию жизни. Директивы предусматривали формирование единого понятийного инструментария, единую классификацию видов страховой деятельности, единые правовые основания, определяющие порядок и условия учреждения страховых организаций (размер страхового капитала, форма бизнес-плана и т.д.), единые правила и состав страховых резервов. Директивы второго поколения: 1988 г. - Директива ЕС по страхованию иному, чем страхование жизни; 1990 г. - Директива ЕС по страхованию жизни. Директивы предусматривали единые принципы оценки финансового положения страховщиков, определение понятий массовых рисков и крупных рисков. Директивы третьего поколения: 1999 г. - Директива ЕС по страхованию иному, чем страхование жизни; 1999 г. - Директива ЕС по страхованию жизни. Директивы предусматривали свободу предоставления страховых услуг страховщиками, учрежденными на территории одного из государств и контролируемыми органом страхового надзора этой страны, потребителям-страхователям на территории любой другой страны ЕС без предварительного одобрения такой деятельности органами страхового надзора другой страны.
Особенности организации страхового надзора в европейских странах. Английская система страхования является наиболее либеральной в мировом страховом сообществе. Законодательную базу страховой деятельности в Великобритании составляет Закон о страховых компаниях 1982 г. с учетом последующих изменений и дополнений к нему. В Законе содержатся правовые нормы, регулирующие вопросы лицензирования страховой деятельности, платежеспособности страховщика, оценки активов и пассивов страховой компании, инвестиций страховых резервов. Следует отметить, что английское страховое законодательство в основном гармонизировано с требованиями страховых директив ЕС. Функции органа государственного страхового надзора в Великобритании возложены на Департамент торговли и промышленности (Department of Trade and Industry, DTI) и, в частности, на Страховой отдел данного департамента. Департамент торговли и промышленности как орган государственного страхового надзора наделен широкими правами и полномочиями. Главная цель предпринимаемых им мероприятий в области надзора за страховой деятельностью - защита интересов страхователей.
Начиная с 1 июля 1990 г. в Германии действует единое право страхового надзора - Закон о страховом надзоре. Страховые предприятия подлежат надзору в связи с тем, что они выполняют особые функции в экономической жизни страны и жизни ее граждан. Функции страхового надзора в Германии распределены между федерацией и землями. За немногими исключениями проводить страховые операции можно лишь после получения от ведомства надзора соответствующего разрешения, которое выдается, как правило, по каждой отрасли страхования в отдельности. Соответствующий орган, осуществляя государственный надзор за экономической деятельностью, выполняет две задачи: наблюдение (контроль) и коррекцию. Его важной функцией является немедленное исправление (коррекция) допущенных ошибок. Если возникает опасность нарушения интересов застрахованных, то страховой надзор обязан использовать права, предоставленные ему для их защиты. Неограниченному надзору подлежит деятельность, как правило, всех частных и публично-правовых страховых предприятий, которые проводят прямое страхование в сфере действия Закона, независимо от того, являются ли они германскими или иностранными страховщиками. Органы социального страхования надзору не подлежат. От надзора освобождены, кроме того, учреждения по выдаче пособий нуждающимся, но не имеющим права претендовать на их получение; определенные объединения промышленно-торговых палат и экономических союзов, цель которых заключается в раскладке расходов по социальному обеспечению, а также коммунальные учреждения по распределению потерь между собой. Согласно германскому законодательству страховщики вправе проводить лишь страховые операции и связанные с ними операции (например, посредничество при заключении страховых договоров). Как правило, запрещено проводить операции, не связанные со страховой деятельностью. В страховании жизни и в медицинском страховании действует запрет на проведение этих видов страхования в комбинации с другими. Страхование жизни может проводиться лишь со специальными страховщиками, т.е. страховое предприятие, его проводящее, не имеет права заниматься другой страховой деятельностью, так как страхование жизни является составной частью системы "социальной защиты". Для обеспечения защиты застрахованных этот вид необходимо ограждать прежде всего от сильно колеблющейся убыточности.
Страховое законодательство Франции сведено в Страховой кодекс, объединяющий всю совокупность законодательных актов, которые имеют отношение к тому или иному аспекту страховой деятельности (до тысячи страниц с изменениями и дополнениями). Французский Страховой кодекс предусматривает обязательное разделение страхования жизни и страхования иных видов рисков по отдельным обществам, в связи с чем, как правило, в состав страховых групп входят специализированные общества страхования жизни наряду с иными страховыми компаниями. Законодательство допускает несколько десятков видов обязательного страхования, причем большинство из этих видов определяется решениями соответствующих министерств и ведомств, помимо тех, что действуют в рамках общенациональных законов и кодексов. В целях защиты национального страхового рынка было принято решение об объединении трех наиболее крупных компаний и на их базе создана крупная перестраховочная компания "SCOR", в которой прямые страховщики обязаны перестраховывать долю каждого риска. Надзор за страховой деятельностью прямых страховщиков Франции осуществляет комиссия по контролю за страхованием, в функции которой входит проверка бухгалтерских операций, контроль за техническими резервами, анализ платежеспособности компаний и контроль за их инвестиционной деятельностью.
Особенности организации страхового надзора в США. Законодательство США в области страхования очень специфично, оно в значительной степени отличается от западноевропейского и азиатского. В частности, в США отсутствует единый федеральный закон о страховании, отсутствует и единый федеральный орган по надзору за страховой деятельностью. Каждый штат имеет свое страховое законодательство и свой регулирующий орган (надзор), выдвигает свои требования к минимальному уровню капитала, видам предлагаемого страхования, проводит ревизию подконтрольных страховых компаний, осуществляет общее регулирование страховой деятельности путем выдачи лицензий брокерам, агентам и самим страховым фирмам. Органы страхового надзора в США акцентируют свое внимание на финансовой устойчивости страховых компаний. В частности, в практике органов страхового контроля и аудиторских служб используется особая система показателей для финансового анализа страховых операций. К показателям такого рода относятся коэффициенты и их динамика. Каждому показателю присущи максимально и минимально допустимые пределы, определяемые законодательством на основе многолетних наблюдений за деятельностью финансово устойчивых компаний, а также компаний, которые когда-либо испытывали финансовые трудности, но не были признаны банкротами. Всего основных коэффициентов одиннадцать. К основным коэффициентам относятся: соотношение премии и чистой прибыли, движение премии, отношение чистой прибыли перестрахования к общей чистой прибыли, двухгодичный общий операционный коэффициент. Если значения трех из одиннадцати коэффициентов выходят за рамки допустимого, то компания должна быть взята под особый контроль страхового надзора штата. Ежегодно 5% страховщиков подвергаются тщательному контролю со стороны соответствующих департаментов штата. Наряду с "плановыми" проверками со стороны надзорных органов страховые компании каждый год добровольно представляют в их распоряжение специальные отчеты, в которых содержатся абсолютно все показатели, характеризующие деятельность страховщиков, включая расчеты одиннадцати тестовых коэффициентов. Органы страхового надзора проводят компьютерное тестирование данных и индивидуальное собеседование с руководством компании. Следует заметить, что участие в системе подобного надзора полностью добровольно, то есть если высшим органом управления компанией принято решение о неучастии в системе финансового контроля, то страховому надзору остается лишь опубликовать особые списки таких компаний с указанием причин их отказа от участия в системе государственного контроля.
Характеристика рынка страховых услуг США. Самым развитым страховым рынком мира является рынок страховых услуг США. Американские страховые монополии контролируют примерно 50% всего страхового рынка индустриально развитых стран, и при этом они постоянно расширяют сферу своих услуг, так как только таким образом могут выстоять в жестокой конкурентной борьбе. Наибольшее развитие в США получило личное страхование. Оно подразделяется на страхование жизни, страхование ренты или пенсии, страхование от болезней и несчастных случаев. Страхование жизни, в свою очередь, подразделяется на страхование на случай смерти и страхование-вклад. Страхование на случай смерти может быть заключено на определенный срок или пожизненно. На долю этого вида страхования в США приходится три четверти всех договоров страхования жизни. Страхование-вклад заключается на определенный срок, и страховая сумма выплачивается при достижении застрахованным лицом определенного (оговоренного в договоре) возраста. Вторым по значению видом страхования в США стало страхование кредитно-финансовой сферы, что в значительной мере объясняется широким распространением в стране принципов кредитных расчетов в сфере торговли и услуг. В последнее время в США особенно вырос спрос на страхование вкладов. Организационная структура этого вида страхования сочетает в себе функции как страхования, так и банковского регулирования, проводится и частными страховщиками, и правительством. Вкладчикам гарантируется возмещение их убытков в случае банкротства банков и других кредитных и сберегательных институтов (депозитариев). Целью этого страхования является предотвращение массового изъятия вкладов из банков и тем самым укрепление стабильности банковской и финансовой системы, необходимой для нормального развития экономики. В США действует свыше 8 тыс. компаний имущественного страхования и около 2 тыс. компаний по страхованию жизни. Законодательно предусмотрена специализация страховых фирм на проведение операций по страхованию жизни и имущества. Активы всех страховых компаний составляют примерно 1,6 трлн. долларов. В среднем активы одной компании составляют 950 млн. долларов, а на 12 крупнейших фирм приходится 45 млрд. долларов. Однако следует отметить, что страховая индустрия США является единственной, которая не подпадает под антимонопольное законодательство. По организационному принципу все страховые фирмы США подразделяются на две группы: акционерные общества и общества взаимного страхования (мьючуелз). Причем, несмотря на то что общества взаимного страхования по размерам значительно меньше акционерных обществ, они исторически занимают доминирующее положение на страховом рынке. В США существует институт андеррайтеров и страховых брокеров - страховых агентов или независимых брокерских фирм. Так, например, одно из крупнейших обществ по страхованию жизни - общество "Пруденшл" - имеет 22 тыс. страховых брокеров.
Характеристика рынков страховых услуг ведущих европейских стран. Страховой рынок Великобритании наряду с рынками США и Германии входит в тройку ведущих страховых рынков мира. Институциональная структура страхового рынка Великобритании представлена акционерными обществами, обществами взаимного страхования, дружественными обществами, отделениями и представительствами иностранных компаний. Личное страхование сконцентрировано в специализированных страховых компаниях, пенсионных фондах, а также инвестиционных компаниях, осуществляющих продажу недвижимости населению. Наряду с перечисленными выше страховщиками данный вид услуг оказывают в Великобритании также страховые посредники (агенты, брокеры), андеррайтинговые агентства.
Одним из наиболее динамично развивающихся современных страховых рынков является рынок Германии. Ежегодный прирост объема поступления страховых платежей составляет здесь 10%. Страховое дело в Германии разделено между системой государственного социального обеспечения и частным сектором страховых услуг. Социальное страхование включает в себя страхование по старости, на случай безработицы, временной утраты трудоспособности и является обязательным для всех наемных работников. Частный сектор страховых услуг Германии представлен следующими видами страховщиков - акционерные страховые общества, общества взаимного страхования, государственные страховые корпорации. Следует отметить, что специфика германского страхового рынка заключается в функционировании значительного количества (2200 единиц) местных региональных страховщиков, на долю которых приходится около 5% общего объема страховых премий.
Французский страховой рынок в настоящее время является одним из крупнейших в мире. По данным 1998 г., Франция занимает пятое место в мире по объемам премиальных поступлений. К середине 90-х гг. на французском рынке работало 599 страховых компаний (из них 132 -иностранные), 145 компаний специализировались на личном страховании, 454 - на
имущественном. В страховом секторе экономики занято 211 тыс. человек, что составляет 1% трудоспособного населения страны. В институциональном разрезе структура страхового рынка Франции может быть представлена следующим образом: 55,2% составляют акционерные компании, 43,3% - смешанные (государственные и частные), 1,5% - государственные. Несмотря на малое количество государственных страховых компаний (7 ед.) и их незначительный удельный вес в структуре страхового рынка страны, на их долю приходится почти треть объема страховых поступлений как в личном, так и в имущественном страховании.
Характеристика Лондонского страхового рынка. Страховой рынок Великобритании традиционно делится на две самостоятельные части: Лондонский и все остальное. Лондонский рынок в основном страхует зарубежных клиентов - морские суда, нефтяные компании, транснациональные корпорации. Крупнейшим представителем Лондонского рынка является старейшая страховая компания "Ллойд" (Lloyd's of London).
Корпорация "Ллойд": характеристика, особенности функционирования. "Ллойд" представляет собой объединение индивидуальных страховщиков и страховых брокеров, зародившееся в кофейне Эдварда Ллойда на улице Таверни в лондонском Сити в 1689 г. "Ллойд" как корпорация действует с 1971 г., после оформления статуса парламентским актом. Корпорация не занимается непосредственно страхованием, вся ее деятельность обеспечивается примерно 260 брокерами и 350 синдикатами андеррайтеров "Ллойд", которые получают предложения о страховании и перестраховании только через брокеров. Андеррайтеры "Ллойд", прежде чем стать членами корпорации, должны внести в корпорацию довольно значительную сумму. Андеррайтеры сгруппированы в синдикаты, которыми управляет руководитель синдиката, но большинство членов синдиката - это индивидуальные члены или самостоятельные "имена" ("names"), независимо осуществляющие операции по приему рисков на страхование. Функции "Ллойд" заключаются лишь в контроле за деятельностью членов, обеспечении проведения страховых операций членов и регулировании страхового рынка в соответствии с актами "Ллойд". Деятельность страховых синдикатов корпорации "Ллойд" не подлежит контролю со стороны Департамента торговли и промышленности. В соответствии с Законом о страховой корпорации "Ллойд" 1982 г. (Lloyd's Act, 1982) функции надзора за синдикатами, а также их лицензирование переданы Совету "Ллойда" (Council of Lloyd's). В результате в гражданско-правовом декрете страховая корпорация "Ллойд" рассматривается как саморегулирующая структура страхового рынка, деятельность которой носит ярко выраженный международный характер.
Условия (факторы) глобализации страхового рынка. Основными факторами, обусловившими процесс глобализации страхового рынка, массового слияния и поглощения страховых компаний на рубеже веков, являются: противостояние жесткой конкуренции на национальных и мировых страховых рынках, которая обусловлена появлением большого количества страховых компаний; необходимость увеличения объемов страховой премии путем захвата в результате слияния дополнительной части рынка; сокращение расходов на ведение дела; необходимость увеличения собственной капитализации для принятия на страхование крупных рисков, а также возможности обеспечения надежной страховой защиты интересов (рисков) собственных транснациональных финансовых и промышленных компаний без участия независимых национальных страховщиков; возможность расширения географии деятельности компании и проникновение на новые страховые рынки, что, в свою очередь, способствует диверсификации рисков и стабилизации страхового портфеля; потребность в улучшении показателей финансовой устойчивости, которые характеризуются присвоением рейтингов (присвоение рейтингов страховым компаниям является неотъемлемой частью бизнес-процессов в странах с развитой рыночной экономикой. Целью присвоения рейтинга является оценка финансового положения страховой компании как в настоящем, так и на перспективу. Он может выступать, с одной стороны, инструментом в конкурентной борьбе за страхователей, а с другой стороны, определенным ориентиром для самих страховщиков, желающих передать те или иные риски в перестрахование надежным страховщикам и перестраховщикам); желание перестраховщиков приобрести бизнес по прямому страхованию с целью упрочения своих позиций на страховом рынке. Аналогичные тенденции наблюдаются и на брокерском рынке, тесно связанном с прямыми страховщиками. Здесь также происходят серьезные изменения состава участников за счет укрупнения брокерских компаний.
Американская система взаимного страхования. Американская система взаимного страхования насчитывает более 250 лет. В 1752 г. было образовано первое общество взаимного страхования, положившее начало взаимности в североамериканских штатах. Активное становление и развитие североамериканского рынка взаимного страхования приходится на первую половину двадцатого века. Особенно прочное положение на рынке страхования занимали общества взаимного страхования иного, чем страхование жизни, а именно общества, занимающиеся исключительно малорисковыми операциями. В 2001 г. объем собираемой взаимными обществами премии превысил 80 млрд. долл., что составило 25% от общей страховой премии, собираемой странами североамериканского рынка страхования. Объем инвестирования взаимных страховщиков увеличился с 23,9% в 1995 г. до 25,8% в 2001 г. и составил 95,9 млрд. долл. Необходимость погашения страховщиками миллиардных обязательств по страховым случаям, возникшим 11 сентября, оказала сильное влияние на деятельность всех страховщиков, но особенно сильно она сказалась на ОВС. Финансовые показатели обществ, занимающихся страхованием иным, чем страхование жизни, имели резко негативную направленность. Возникла необходимость в привлечении дополнительных средств, что, в свою очередь, отрицательно сказалось на их последующей деятельности. Так, после сентябрьских событий тарифы по страхованию от несчастного случая и по страхованию гражданской ответственности увеличились в три раза. При заключении новых договоров страхования от несчастного случая тариф достигал 11% от страховой суммы. Вместе с тем, по мнению американо-канадской взаимной организации страхования "NAMIC", взаимные страховые общества сумели пережить кризис 11 сентября и, несмотря на существующие объективные трудности, показывают рост своих финансовоэкономических показателей. Национальная ассоциация ОВС США была основана в 1895 г. и с тех пор является главной саморегулирующей организацией континента, оказывающей огромное влияние на организацию личного и имущественного страхования не только в США, но и во всем североамериканском регионе. На начало 2007 г. ассоциация насчитывала 1640 членов. На долю этих страховых компаний приходится свыше 43% (196 млрд. долл.) собираемых в стране страховых премий. Кроме того, в ассоциации состоят на правах ассоциированного членства более 50 фермерских ОВС. К началу нынешнего века бюджет "NAMIC" составил более 50 млн. долл., а количество штатных сотрудников превысило 350 человек. В целом удельный вес взаимных страховщиков - членов ассоциации в национальном сборе страховых премий составляет по страхованию имущества физических лиц 44%, автострахованию - 38%, пенсионному страхованию - 39%, страхованию ответственности и имущества юридических лиц - 31%.
Азиатская система взаимного страхования. Одним из наиболее динамично развивающихся рынков взаимного страхования является азиатский, лидирующее место в котором занимает Япония. Доля азиатского рынка взаимного страхования в общем объеме мировых сборов составляет 32,8% по страхованию жизни и 15,9% по страхованию иному, чем страхование жизни. Даже будучи в состоянии экономического спада, японские взаимные страховщики вносят наибольший вклад в сбор страховой премии как на национальном рынке страхования жизни, так и в иных видах страхования. Общий размер страховой премии, собранной ОВС Японии в 2001 г., составил 528,4 млн. долл. Особую финансовую и деловую активность в области взаимного страхования проявляют в последние годы сельскохозяйственные страховые кооперативы фермеров в Корее, Тайване и Таиланде. Структура страховой премии азиатского рынка взаимного страхования выглядит следующим образом: Япония - 81,7%, Корея - 9,0%, Тайвань - 3,5%, Китай -3,0%, Индия - 1,6%, прочие страны - 1,2%. Несмотря на лидирующее место азиатского рынка на мировом рынке взаимного страхования, здесь в последнее время наблюдается ряд негативных тенденций, главной из которых является сокращение числа ОВС (в основном в Японии) как в секторе страхования жизни, так и в иных видах страхования. Причинами ликвидации обществ взаимного страхования и сокращения их рыночной доли явились: последствия финансового кризиса конца 90-х гг. (снижение цен на акции, исторически низкие страховые тарифы и т.д.); сложности как с привлечением дополнительного капитала, так и с размещением собственных средств; снижение доходности по государственным ценным бумагам.
Система взаимного страхования ЕС. Общества взаимного страхования занимают важное место в системе страховых отношений большинства зарубежных стран. Изучение финансового положения страховых компаний, занимающих первые места в рейтинговом списке как национальных, так и мирового страховых рынков, дает понять, насколько велика роль ОВС в процессе организации и функционирования мирового рынка страховых услуг. В первую десятку крупнейших мировых страховщиков входят шесть ОВС. Из пятидесяти крупнейших страховых компаний, обладающих активами в 6 трлн. долларов, что составляет примерно половину всего мирового рынка страхования, обществами взаимного страхования является 21 фирма с совокупными активами в 2,6 трлн. долларов. В отраслях имущественного страхования использование взаимного страхования нашло наибольшее распространение в странах Европейского союза. В Швеции на ОВС приходится 52% страховых операций. Сильные позиции взаимное страхование занимает также в таких странах, как Франция, Финляндия, Голландия, Австрия, Дания, Норвегия, Германия. Общее число ОВС в странах Европейского союза достигло 806, что составляет около 20% от общего числа зарегистрированных страховщиков. Кроме того, среди специализированных перестраховщиков в странах Европейского союза, а их насчитывается 363 компании, три также являются ОВС. Они зарегистрированы соответственно - во Франции, Финляндии и Германии. Наиболее распространено взаимное страхование в таких видах имущественного страхования, как страхование от огня, автомобильное страхование, страхование сельскохозяйственных рисков. Максимальное развитие взаимное страхование достигло в морском страховании. Почти 95% судовладельцев мира страхуют ответственность перед третьими лицами в обществах взаимного страхования, именуемых клубами взаимного страхования. Организация и развитие взаимного страхования в странах Европейского союза регламентируются директивами ЕС, в частности они определяют такие фундаментальные вопросы деятельности ОВС, как: лицензирование, контроль за платежеспособностью, размер гарантийного фонда и т.д. Комиссией Евросоюза предложен проект устава Европейской взаимной ассоциации, в котором наряду с решением организационных вопросов были определены единые подходы и требования к самим взаимным обществам. Принятие этого документа требует единодушия от всех стран - членов ЕС.
Африканский рынок взаимного страхования. Африканский рынок взаимного страхования представлен в основном странами, которые на протяжении многих десятилетий были колонизированы, что определило особенности его формирования и функционирования. Общества создавались в соответствии с законами своих метрополий, в частности французской и британской. Цель, которая ставилась перед взаимными страховщиками, предполагала не только защиту коммерческих интересов предприятий и представителей метрополии, но и всестороннее содействие дальнейшему колониальному проникновению на африканский континент. Первым на африканском континенте появилось взаимное страхование жизни. Первое общество взаимного страхования было создано в 1845 г. в ЮАР, второе - в 1918 г. - в Зимбабве. Немного позже общества взаимного страхования стали заниматься страхованием иным, чем страхование жизни. Так, в 1907 г. в Алжире появились общества взаимного страхования сельскохозяйственных рисков, в 1912 г. аналогичные общества создали в Марокко. С приобретением национального суверенитета правительства африканских стран создали национальную нормативно-правовую базу, регламентирующую в том числе и вопросы страхования. Наряду с иностранными представительствами начали создаваться и местные общества взаимного страхования. В основном специфика данных обществ имела сельскохозяйственную направленность. Сельскохозяйственное взаимное страхование - это наиболее адаптированный вид страхования для стран Африки, где весь уклад жизни африканских общин и по настоящее время базируется на ценностях солидарности, взаимности. В Дакаре (Сенегал) 21 марта 1956 г. было создано взаимное общество, которое стало предшественником создания сельскохозяйственных ОВС в странах французской Западной Африки (Сенегал и Кот-д'Ивуар) и странах экваториальной французской Африки (Камерун и Габон). Своего расцвета взаимное страхование достигло на африканском континенте в 1980 г., когда сельскохозяйственные ОВС стали создаваться в таких странах, как Гвинея, Берег Слоновой Кости (с 1986 г. - Республика Кот-д'Ивуар), Того, Чад. Результатом этого развития стало создание в 1992 г. Ассоциации африканских взаимных страховых обществ - "AMM", с центральным офисом в столице Сенегала. Несмотря на позитивные тенденции, имеющиеся в секторе взаимного страхования африканских стран, доля их ОВС в общем объеме премий мирового рынка взаимного страхования составляет всего лишь 2%. Такое положение обусловлено прежде всего сложной политической обстановкой в некоторых странах континента; экономической отсталостью большинства африканских стран; низким уровнем грамотности населения и отсутствием компетентных специалистов.
Международные объединения ОВС. Наиболее значимыми международными организациями, представляющими сегодня интересы обществ взаимного страхования, являются: 1) "AISAM" (International Association of Mutual Insurance Companies) - Международная ассоциация взаимных страховых компаний, представляющая интересы ОВС, которые занимаются всеми видами страхования; 2) "AIM" (Association of International Health Mutuals) - Международная взаимная ассоциация, представляющая интересы ОВС, специализирующихся преимущественно на страховании здоровья; 3) "ICMIF" (International Cooperative and Mutual Insurance Federation) -Международная взаимная федерация кооперативов и обществ взаимного страхования, представляющая интересы сельскохозяйственного сектора; 4) "International Group of P&I Glubs" -Международная группа P&I клубов, представляющая интересы морских клубов взаимного страхования, которые оказывают полный перечень страховых услуг судовладельцам.
Тесты
Первичной формой страхования было:
1) кредитование;
2) сбережение;
3) взаимопомощь *.
Предметом непосредственной деятельности страховщиков является:
1) страхование и посредническая деятельность;
2) страхование и инвестирование *;
3) страхование и производственная деятельность;
4) страхование и банковская деятельность.
Для страховой деятельности характерны денежные отношения:
1) производственные;
2) распределительные;
3) товарные;
4) перераспределительные *.
Какие функции выполняются страхованием в системе экономических отношений:
1) сберегательная *;
2) кредитная;
3) товарная;
4) рисковая *;
5) превентивная *;
6) стимулирующая;
7) социальная *.
С какой целью формируется страховой фонд:
1) для выплат налогов;
2) для возмещения ущерба *;
3) для кредитования физических и юридических лиц;
4) для обеспечения финансовой устойчивости.
Источниками формирования страховых фондов являются:
1) налоги;
2) добровольные платежи;
3) благотворительные взносы;
4) трансферты и субвенции;
5) обязательные взносы *.
Отличительные особенности страхования как экономической категории проявляются:
1) в денежном характере отношений;
2) в замкнутой раскладке ущерба *;
3) в создании целевых фондов денежных средств *;
4) в вероятностном (случайном) характере отношений *.
Необходимой основой, базой существования страхования являются:
1) финансовые нужды государства;
2) потребность физических и юридических лиц в обеспечении безопасности, минимизации и ликвидации экономических потерь *;
3) товарное производство и обращение товаров.
Организационными формами страховых фондов являются:
1) фонд самострахования *;
2) фонд накопления;
3) фонд государственного социального страхования *;
4) амортизационный фонд;
5) страховые фонды страховщиков *;
6) резервный фонд.
Экономическая природа страховых фондов трактуется посредством теории:
1) натуралистической;
2) амортизационной *;
3) классической;
4) перераспределительной.
Укажите, какие из перечисленных ниже функций выполняет страхование на уровне индивидуального производства:
1) предупредительная *;
2) стимулирование научно-технического прогресса;
3) рисковая *;
4) концентрация внимания на нестрахуемых рисках *;
5) обеспечение непрерывности общественного воспроизводства.
Укажите, какие из перечисленных ниже принципов относятся к группе принципов осуществления страховых правоотношений:
1) принцип наивысшего доверия *;
2) принцип эквивалентности;
3) принцип наличия причинно-следственной связи убытка и событий, его вызвавших *;
4) принцип страхуемости риска;
5) принцип суброгации *.
Принцип суброгации означает:
1) замещение страхователя страховщиком в случае предъявления претензий против третьего лица о компенсации ущерба, произведенной страховщиком *;
2) замещение одной формы страхового полиса на другую;
3) соглашение со страховщиком о выпуске страхового полиса от имени другого страховщика.
Наиболее древним видом страхования является:
1) личное страхование;
2) страхование ответственности;
3) имущественное страхование *;
4) социальное страхование.
Какие термины и понятия относятся к группе терминов, связанных с процессом формирования страхового фонда:
1) страховщик;
2) страховая премия *;
3) лимит страхования *;
4) страховое событие;
5) франшиза;
6) бордеро.
Определите отрасли (направления) страхования для следующих его видов:
|
Вид страхования |
Отрасли (направления)
(правильные ответы) |
|
Страхование детей |
Личное страхование |
|
Страхование животных |
Имущественное страхование |
|
Страхование экологических рисков |
Имущественное страхование (страхование ответственности) |
|
Страхование к бракосочетанию |
Личное страхование |
|
Страхование грузов |
Имущественное страхование |
|
Страхование иностранных инвестиций |
Имущественное страхование |
|
Страхование ответственности за качество продукции (работ, услуг) |
Имущественное страхование (страхование ответственности) |
|
Страхование пассажиров |
Личное страхование |
|
Страхование профессиональной ответственности врачей |
Имущественное страхование (страхование ответственности) |
Какие из перечисленных видов страхования носят обязательный характер:
1) жизни;
2) средств транспорта;
3) квартир;
4) пенсий;
5) пассажиров воздушного транспорта *;
6) риска непогашения кредита.
Укажите, на каких принципах базируется организация добровольного страхования:
1) сплошного охвата;
2) нормирования страхового обеспечения;
3) срочности *;
4) автоматичности;
5) зависимости от внесения страховых платежей *.
Какие виды страхования относятся при классификации по видам страховых выплат к группе страхования ущерба (возмещения ущерба):
1) страхование от несчастных случаев;
2) страхование ответственности владельцев транспортных средств *;
3) страхование жизни;
4) страхование от огня *;
5) страхование ответственности предприятий - источников повышенной опасности *.
Какие из перечисленных ниже социальных рисков не являются предметом социального страхования:
1) временная нетрудоспособность в результате болезни, беременности и родов, ухода за членами семьи;
2) потеря трудового дохода в связи с выходом на пенсию по старости *;
3) постоянная нетрудоспособность в результате инвалидности;
4) риски, связанные со снижением доходов ниже минимальных государственных гарантий *.
Физическое или юридическое лицо, в пользу которого заключен договор страхования или доверительного управления имуществом, является:
1) застрахованным *;
2) страхователем;
3) выгодоприобретателем;
4) страховщиком.
По условиям обязательного медицинского страхования страхователями являются:
1) администрация территории *;
2) работодатель *;
3) бюджет субъекта Федерации;
4) индивидуальный частный предприниматель.
К субъективным рисковым обстоятельствам относятся:
1) наводнение;
2) нарушение техники безопасности *;
3) экологическая катастрофа *;
4) интенсивное движение транспорта *;
5) землетрясение.
Определением вероятности наступления страхового события, на случай которого проводится страхование, а также его последствий, выраженных в денежной форме, является:
1) ситуация риска;
2) оценка стоимости риска *;
3) рисковые обстоятельства;
4) страховой случай.
Укажите, какие риски являются экзогенными (внешними) и/или эндогенными (внутренними):
|
Риски |
Их характеристика (правильные ответы) |
|
Град |
Внешний |
|
Дефляция |
Внешний |
|
Процентный |
Внутренний |
|
Банкротство |
Внутренний |
|
Экологический |
Внешний |
|
Укажите, какие риски можно отнести к чистым или спекулятивным: |
|
Риски |
Их характеристика (правильные ответы) |
|
Экологические |
Чистые |
|
Инвестиционные |
Спекулятивные |
|
Природно-естественные |
Чистые |
|
Кредитные |
Спекулятивные |
|
Политические |
Чистые |
|
Транспортные |
Чистые |
|
Укажите мероприятия, направленные на снижение риска страховщика:
1) превентивные *;
2) ограничение круга страхователей;
3) ограничение предполагаемых видов страхования.
Страховая стоимость объекта является основой для расчета:
1) страхового тарифа;
2) страховой суммы *;
3) ущерба (убытка);
4) страхового возмещения.
Совершившимся событием, предусмотренным договором страхования или законом, с наступлением которого возникает обязанность страховщика произвести страховую выплату, является:
1) страховое событие;
2) страховой случай *;
3) ситуация риска;
4) страховое возмещение.
Для каких целей в договоре страхования применяется франшиза:
1) для досрочного прекращения договора страхования;
2) для изменения ответственности страховщика;
3) для уменьшения страхового взноса;
4) для освобождения страховщика от расходов, связанных с ликвидацией мелких убытков *.
Какая из систем страховой ответственности в наибольшей степени соответствует принципу полноты страховой защиты:
1) система первого риска;
2) система предельной ответственности;
3) система дробной части;
4) система действительной стоимости;
5) система восстановительной стоимости *;
6) система пропорциональной ответственности.
Какая система страховой ответственности преимущественно используется при страховании доходов сельскохозяйственных производителей:
1) система первого риска;
2) система предельной ответственности *;
3) система дробной части;
4) система действительной стоимости;
5) система восстановительной стоимости;
6) система пропорциональной ответственности.
Укажите основные методы оценки риска:
1) статистические *;
2) интуитивные;
3) экспертные *;
4) математические.
Федеральный закон о конкретном виде обязательного страхования должен содержать следующие положения:
1) перечень страховых случаев *;
2) срок и порядок уплаты страховой премии (страховых взносов) *;
3) о субъектах и объектах страхования *;
4) информацию о страховщиках, осуществляющих данный вид страхования;
5) срок действия договора страхования;
6) информацию о потенциальных страхователях (наименование, адрес и т.д.);
7) минимальный размер страховой суммы или порядок ее определения *.
Какие из перечисленных ниже нормативных (правовых) актов можно отнести ко второму уровню нормативных актов (специальное законодательство):
1) Закон РФ "О медицинском страховании граждан РФ" *;
2) Гражданский кодекс РФ;
3) Закон РФ "Об обязательном страховании гражданской ответственности владельцев транспортных средств" *;
4) Условия лицензирования страховой деятельности на территории РФ;
5) Указ Президента РФ "Об обязательном личном страховании пассажиров (туристов, путешественников)".
Какие из отраслей права регулируют отношения между государством и субъектами страхового рынка:
1) административное право *;
2) гражданское право;
3) государственное право;
4) финансовое право;
5) международное частное право.
Целями создания органов страхового надзора в РФ являются:
1) контроль за соблюдением действующего страхового законодательства *;
2) контроль за своевременностью уплаты налогов в бюджет;
3) защита прав и интересов страхователей;
4) контроль за своевременностью отчислений средств в доходы государственных внебюджетных фондов;
5) защита прав и интересов страховщиков *;
6) разработка правил проведения страховых операций.
Функциями органа Государственного страхового надзора в РФ являются:
1) расчет страховых тарифов;
2) лицензирование деятельности субъектов страхового дела *;
3) ведение реестра страховщиков, страховых брокеров *;
4) установление правил размещения страховых резервов *;
5) разработка правил осуществления страховых операций;
6) контроль за соблюдением сроков уплаты страховыми организациями налогов в бюджет.
Текущий государственный надзор за страховой деятельностью включает:
1) контроль за обоснованностью страховых тарифов;
2) контроль за достаточностью суммы активов *;
3) контроль за своевременностью и достоверностью представления бухгалтерской отчетности;
4) контроль за формированием и размещением страховых резервов *;
5) контроль за соответствием размера свободных активов установленным нормативам *.
Укажите, какие из предложенных документов необходимы для получения страховой компанией лицензии на осуществление страховой деятельности:
1) положение об оплате труда страховых агентов;
2) учредительные документы *;
3) сведения о работниках страховой компании;
4) сведения о составе акционеров (участников) *;
5) справка банка о размере оплаченного уставного капитала *;
6) аудиторское заключение.
Руководители субъекта страхового дела в РФ должны соответствовать следующим требованиям:
1) возрастной ценз (не моложе 25 лет, не старше 55 лет);
2) стаж работы по специальности в страховой и перестраховочной компании (не менее 2 лет)
*;
3) высшее экономическое или финансовое образование *;
4) российское гражданство;
5) уровень личных доходов (не менее 1000 у.е.).
Укажите, с какого момента договор страхования вступает в силу:
1) после подписания договора всеми участвующими сторонами;
2) на следующий день после уплаты страховых взносов наличными *;
3) со дня, указанного в договоре, при досрочной уплате страховых взносов *;
4) со дня подписания договора;
5) после наступления страхового случая.
Договор страхования считается недействительным:
1) при одновременном страховании жизни и имущества страхователя по одному договору *;
2) если объектом страхования является конфискованное имущество;
3) при принятии судом соответствующего решения *;
4) при ликвидации страховщика;
5) при заключении договора после страхового случая *;
6) в случае смерти опекуна страхователя - недееспособного физического лица.
Укажите, что из перечисленного не является обязанностью страхователя:
1) проведение экспертной оценки объекта страхования *;
2) своевременная уплата страховых взносов;
3) сообщение всей необходимой информации по объекту страхования;
4) учет количества и размеров страховых сумм договоров имущественного страхования *;
5) определение страховых выплат *.
Укажите, что из перечисленного ниже не является основанием для отказа в выдаче лицензии:
1) несоответствие учредительных документов требованиям законодательства РФ;
2) наличие у руководителей или главного бухгалтера страховой организации неснятой или непогашенной судимости;
3) возраст соискателя лицензии *;
4) наличие неисполненного предписания органа страхового надзора;
5) необеспечение страховщиками своей финансовой устойчивости и платежеспособности в соответствии с нормативными правовыми актами страхового надзора;
6) размер доходов страховщика *.
Укажите причины, согласно которым страховщик освобождается от выплат страхового возмещения:
1) сообщение страхователем заведомо ложных сведений об объекте страхования *;
2) произведение страхователем мероприятий, частично уменьшивших ущерб объекту страхования при наступлении страхового случая;
3) несвоевременная подача страхователем документов, подтверждающих наступление страхового события;
4) возмещение страхователю понесенного ущерба виновным третьим лицом *.
Укажите, какие из перечисленных ниже условий договора являются несущественными:
1) застрахованное лицо;
2) размер страховой суммы;
3) форма договора *;
4) срок действия договора;
5) место заключения договора *;
6) характер события, на случай наступления которого осуществляется страхование. Страховой рынок - это:
1) совокупность страховых и перестраховочных обществ, страховых посредников и страхователей;
2) особая социально-экономическая среда, сфера денежных отношений, где объектом купли-продажи выступает страховая защита и где формируется спрос и предложение на нее *;
3) особая форма организации денежных отношений по формированию и распределению целевых фондов денежных средств, связанных с обеспечением страховой защиты общества.
Цикличность страхового рынка предопределяется:
1) снижением цен на страховые услуги в результате привлечения в благоприятные периоды избыточного капитала *;
2) изменением законодательных основ организации страховой деятельности;
3) наступлением катастрофических убытков, приводящих к удорожанию стоимости страховой и перестраховочной защиты *;
4) эффективностью превентивных мероприятий *;
5) политической обстановкой в стране.
Укажите особенные организационно-правовые формы, характерные для страховой деятельности:
1) общества с ограниченной ответственностью;
2) негосударственные пенсионные фонды;
3) унитарные предприятия;
4) общества взаимного страхования *;
5) некоммерческие фонды.
Добровольное объединение страховщиков, не являющееся юридическим лицом и создаваемое на основе соглашения между ними в целях обеспечения финансовой устойчивости страховых операций на условиях солидарной ответственности его участников за исполнение обязательств, представляет собой:
1) общество взаимного страхования;
2) негосударственный пенсионный фонд;
3) страховой пул *;
4) гарантийный фонд;
5) "кэптивную" страховую компанию.
Субъектами инфраструктуры страхового рынка являются:
1) страховые аудиторы *;
2) актуарии *;
3) страховые агенты;
4) страхователи;
5) аварийные комиссары *.
Создание страховых пулов преследует цели:
1) обеспечение устойчивости страховых операций *;
2) проведение контролирующих операций;
3) ограничение страховых операций для некоторых страховщиков, например иностранных;
4) увеличение страховой емкости регионального страхового рынка *.
Физическое или юридическое лицо, к услугам которого прибегают страховщики для урегулирования претензий (убытков):
1) сюрвейер;
2) актуарий;
3) страховой аудитор;
4) аварийный комиссар *.
Укажите, кто из перечисленных лиц является страховым агентом:
1) любое юридическое или физическое лицо, заключившее договор страхования;
2) любое юридическое или физическое лицо, заключившее договор страхования от имени и по поручению страховщика *;
3) любое юридическое или физическое лицо, заключившее договор страхования от имени страхователя и по поручению страховщика;
4) любое юридическое или физическое лицо, заключившее договор страхования от своего имени и по поручению страхователя.
Укажите, что относится к функциям страхового маркетинга:
1) обеспечение своевременной уплаты страховых взносов;
2) разработка условий страхования и реклама *;
3) контроль работы страховых агентов;
4) расчет страховых взносов и страхового возмещения;
5) комплексное изучение страхового рынка *.
Укажите составные элементы страхового рынка согласно отраслевой классификации:
1) местный, региональный, национальный, международный;
2) рынки имущественного и личного страхования *;
3) государственный и частный рынки;
4) внутренний и внешний рынки.
Назначение актуарных расчетов состоит в определении:
1) размеров страховых фондов;
2) частоты страховых случаев;
3) тарифных ставок *;
4) страхового риска.
При расчете нетто-ставок по иным видам страхования, чем страхование жизни, учитываются:
1) срок действия договора страхования;
2) средняя убыточность страховой суммы *;
3) возраст страхователя;
4) опустошительность страхового случая *;
5) частота страховых случаев *.
Размер нетто-ставки по страхованию жизни зависит от:
1) возраста страхователя (застрахованного лица) *;
2) порядка уплаты страховых взносов *;
3) возраста выгодоприобретателя;
4) вида, размера и срока выплаты страхового обеспечения *;
5) планируемой нормы доходности от инвестирования собственных средств страховых компаний.
Определение тарифных ставок в добровольном медицинском страховании основывается на типовых подходах расчета тарифных ставок:
1) по страхованию жизни *;
2) по иным видам страхования, чем страхование жизни;
3) по иным видам страхования, чем страхование жизни, с учетом особенностей страхования жизни.
На изменение базового страхового тарифа по добровольному медицинскому страхованию (его увеличение или уменьшение) влияют:
1) стоимость программы ДМС;
2) состояние здоровья застрахованного *;
3) срок страхования;
4) условия программы ДМС;
5) вид договора страхования (коллективный или индивидуальный) *.
Средствами конкурентной борьбы на страховом рынке являются:
1) снижение страховых тарифов *;
2) экономический шпионаж;
3) улучшение качества обслуживания страхователей *;
4) предложение новых видов страхования *;
5) компрометация конкурентов.
Нетто-премия по риску обеспечивает:
1) финансирование страховых выплат *;
2) формирование прибыли;
3) оплату аквизиционных расходов;
4) формирование страховых резервов *;
5) выплату заработной платы агентам.
Система социального страхования в РФ включает в себя:
1) государственное социальное страхование *;
2) обязательное пенсионное страхование *;
3) добровольное медицинское страхование;
4) страхование от несчастных случаев на производстве;
5) обязательное страхование гражданской ответственности предприятий - источников повышенной опасности;
6) обязательное медицинское страхование *;
7) обязательное страхование ответственности перевозчиков.
Максимальный размер страховой суммы по договору личного страхования:
1) не устанавливается;
2) определяется по согласованию между страховщиком и страхователем *;
3) определяется независимыми экспертами.
Что будет характеризоваться как несчастный случай по договору страхования от несчастных случаев:
1) инфекционное заболевание;
2) ожог *;
3) острое отравление *;
4) травма *;
5) хроническое заболевание.
Субъектами добровольного медицинского страхования являются:
1) медицинские учреждения *;
2) территориальный фонд обязательного медицинского страхования;
3) страховые организации *;
4) страхователи.
Страховой договор, по которому выплачивается годовая рента в течение какого-либо периода жизни застрахованного в обмен на уплату однократной премии при подписании договора, представляет собой:
1) андеррайтинг;
2) бонд;
3) аннуитет *;
4) полис.
Какие факторы учитываются при изменении (увеличении или уменьшении) базового страхового тарифа при страховании от несчастных случаев:
1) территория страхования;
2) профессия *;
3) тип договора (коллективный или индивидуальный) *;
4) условия труда *;
5) состояние здоровья застрахованного лица.
Основными видами страхования жизни являются:
1) пенсионное страхование *;
2) страхование от несчастных случаев;
3) страхование на случай смерти *;
4) страхование детей *;
5) добровольное медицинское страхование.
Страховым случаем в добровольном медицинском страховании считается:
1) наступление заболевания страхователя (застрахованного);
2) обращение застрахованного лица за медицинской помощью *;
3) получение страхователем (застрахованным лицом) медицинской помощи.
К условиям, которые определяют размер выплат при страховании пенсий, относят:
1) динамику средней продолжительности жизни *;
2) возраст выхода на пенсию *;
3) состояние здоровья страхователя;
4) тариф удержания взносов *;
5) пол страхователя;
6) продолжительность периода уплаты взносов *.
По договору страхования предусматривается наличие выжидательного периода между окончанием периода уплаты взносов и началом выплаты аннуитетов в случае:
1) гарантированного аннуитета;
2) отсроченного аннуитета *;
3) аннуитета с защитой капитала;
4) простого аннуитета;
5) срочного аннуитета;
6) отложенного аннуитета.
Сострахование - это:
1) страхование одного и того же риска двумя и более страховщиками *;
2) страхование одним страховщиком двух и более рисков;
3) двойное страхование одного и того же риска.
Виды имущества юридических лиц, принимаемые страховщиком на страхование:
1) объекты незавершенного строительства;
2) драгоценные металлы в виде запасов слитков, готовых изделий;
3) здания и сооружения *;
4) средства транспорта *;
5) товарно-материальные ценности (товары, сырье, материалы) *.
Стандартными основаниями для отказа страхователю в страховой выплате по страхованию имущества юридических лиц являются:
1) получение страхователем соответствующего возмещения убытка от виновного в его причинении лица *;
2) противоправные действия третьих лиц в отношении объекта страхования;
3) увеличение стоимости объекта в период действия договора страхования до наступления страхового случая;
4) сообщение страхователем страховщику заведомо ложных сведений об объекте страхования, степени риска или обязательствах наступления страхового случая *.
Автокаско предусматривает возмещение ущерба:
1) при наступлении ответственности автоперевозчика;
2) при повреждении, уничтожении транспортного средства *;
3) при нанесении вреда пассажирам и грузам, перевозимым транспортом.
Основания для отказа в страховой выплате при автотранспортном страховании:
1) управление транспортным средством в состоянии алкогольного опьянения *;
2) управление транспортным средством его арендатором;
3) использование транспортного средства для обучения вождению *;
4) причинение ущерба в другом регионе.
Факторы, принимаемые во внимание при исчислении страховой суммы в страховании средств автотранспорта:
1) марка автомобиля *;
2) год выпуска автомобиля *;
3) номер двигателя;
4) условия хранения автомобиля (гараж, охраняемая стоянка, без охраны);
5) собственник транспортного средства.
Основными видами страхования в ипотечном кредитовании являются:
1) страхование жизни и здоровья заемщика *;
2) страхование профессиональной ответственности оценщика;
3) обязательное медицинское страхование;
4) страхование финансовых рисков;
5) страхование залога *.
Классификация имущественного страхования по подотраслям включает следующие элементы:
1) страхование материальных ценностей *;
2) страхование от возможных потерь дохода и непредвиденных расходов *;
3) транспортное страхование;
4) страхование от огня;
5) страхование имущественных прав и капитала *;
6) обязательное имущественное страхование.
Каско - это:
1) страхование грузов;
2) страхование ответственности владельцев транспортных средств;
3) страхование средств транспорта *;
4) совместное страхование грузов и транспортных средств;
5) страхование фрахта.
Какая из систем страховой ответственности предполагает выплату страхового возмещения без учета износа имущества:
1) система пропорциональной ответственности;
2) система действительной стоимости *;
3) система восстановительной стоимости;
4) система первого риска.
К обязательным видам страхования ответственности относятся:
1) страхование гражданской ответственности предприятий - источников повышенной опасности *;
2) страхование ответственности за невозврат кредита;
3) страхование профессиональной ответственности брокеров *;
4) страхование гражданской ответственности владельцев автотранспортных средств *;
5) страхование гражданской ответственности за причинении вреда вследствие недостатков товаров, работ, услуг;
6) страхование ответственности за неисполнение обязательств по договору.
Страхование ответственности по договору предусматривает следующие условия проведения страхования:
1) по договору риска ответственности может быть застрахован риск ответственности самого страхователя или иного лица, на которое данная ответственность может быть возложена;
2) по договору риска ответственности может быть застрахован только риск самого страхователя *;
3) риск ответственности считается застрахованным в пользу выгодоприобретателя, даже если договор страхования заключен в пользу другого лица *;
4) лицо, риск которого застрахован, должно быть названо в договоре страхования.
Выгодоприобретателем в страховании ответственности выступает:
1) сторона по договору, ответственность по которому застрахована;
2) потерпевший *;
3) третье лицо, понесшее косвенный ущерб.
Факт наступления ответственности страхователя признается:
1) страхователем;
2) потерпевшим;
3) судом;
4) страховщиком *.
Максимальная страховая сумма в страховании ответственности:
1) устанавливается страховщиком;
2) не имеет предельного размера;
3) устанавливается по согласованию между страховщиком и страхователем *;
4) устанавливается законом.
Лимит ответственности - это:
1) предельная сумма страхования;
2) предельная сумма страхового возмещения *;
3) гарантированная страховая сумма;
4) сумма убытков (ущерба), причиненных третьим лицам.
Получателем страховой выплаты по договору страхования ответственности является:
1) потерпевший *;
2) страхователь;
3) застрахованные третьи лица.
Для предъявления иска по гражданской ответственности необходимо наличие:
1) ущерба *;
2) пострадавших;
3) вины или противоправного действия нарушителя *;
4) документально оформленной претензии *;
5) свидетелей.
Перечень опасных производственных объектов в страховании ответственности предприятий - ИПО определяется:
1) страховщиком;
2) страхователем;
3) экспертом *.
Договор страхования ответственности за качество продукции (работ, услуг) считается заключенным в пользу:
1) страхователя;
2) потребителя *;
3) застрахованного.
В сумму возмещаемого ущерба при страховании ответственности предприятий - ИПО включается возмещение:
1) причиненного вреда жизни и здоровью потерпевших *;
2) доходов, недополученных потерпевшими *;
3) причиненного вреда окружающей природной среде *;
4) расходов страхователя по выяснению обстоятельств наступления страхового случая.
Правила страхования ответственности предусматривают следующие обязанности застрахованного:
1) сообщить об ущербе в сроки, установленные договором или законом *;
2) без согласия страховщика не производить выплат потерпевшим *;
3) представить письменные отчеты свидетелей происшествия;
4) известить страховщика о требованиях возмещения убытков через суд;
5) предоставить гарантии потерпевшим о возмещении ущерба.
Факторами, обусловливающими дифференциацию тарифных ставок по страхованию гражданской ответственности владельцев автотранспортных средств, являются:
1) среднестатистические показатели аварийности в регионе *;
2) водительский стаж владельца транспорта *;
3) рабочий объем цилиндра двигателя *;
4) пол водителя;
5) год выпуска автомобиля.
Факторами, влияющими на изменение (увеличение или уменьшение) тарифной ставки по страхованию профессиональной ответственности оценщиков, являются:
1) уровень квалификации страхователя;
2) объем выполняемых страхователем услуг по оценке в стоимостном выражении;
3) стаж работы страхователя в качестве оценщика;
4) срок страхования;
5) территория страхования (оказание услуг по оценке).
Укажите особенные основания для отказа в страховой выплате при страховании ответственности за качество продукции (работ, услуг):
1) использование товара (результатов работы, услуги) после истечения срока службы (годности), а также товаров, выпущенных более чем за 10 лет до даты страхового случая *;
2) совершение страхователем или лицом, в пользу которого заключен договор страхования, умышленного преступления, находящегося в прямой причинной связи со страховым случаем;
3) сообщение страхователем страховщику заведомо ложных сведений об объекте страхования;
4) использование товара (работ, услуг), появившегося на рынке без ведома товаропроизводителя (исполнителя)*.
В сумму страховой выплаты по страхованию ответственности за качество продукции (работ, услуг) включают:
1) убытки, связанные с причинением вреда имуществу третьих лиц *;
2) судебные расходы страхователя по делам о возмещении ущерба *;
3) косвенные убытки страхователя и потерпевших лиц;
4) моральный вред;
5) убытки страхователя, вызванные соразмерным уменьшением цен на товар (работу, услугу) ненадлежащего качества.
Факторами риска, влияющими на размер страховых взносов в страховании ответственности за качество продукции (работ, услуг), являются:
1) вид товара (работы, услуги);
2) стоимость товара (работы, услуги);
3) тип производства: массовый, единичный и др. *;
4) уровень качества товара (работы, услуги) *.
"Зеленая карта" - это:
1) международная система договоров страхования экологических рисков;
2) система международных договоров и страхового удостоверения обязательного страхования автогражданской ответственности *;
3) международное объединение страховщиков, осуществляющих страхование сельскохозяйственных культур;
4) страховой пул, обеспечивающий страхование лесов.
Укажите, какая часть финансовых ресурсов страховщика является, по сути, привлеченным капиталом:
1) страховые фонды;
2) страховые резервы *;
3) активы.
В состав обязательных страховых резервов по видам страхования иным, чем страхование жизни, не включаются:
1) резервы заявленных, но неурегулированных убытков;
2) стабилизационные резервы *;
3) резерв незаработанной премии;
4) иные страховые резервы *.
В покрытие страховых резервов страховой компании принимаются следующие виды активов:
1) государственные ценные бумаги РФ *;
2) венчур-проекты;
3) доля перестраховщиков в страховых резервах;
4) незавершенное строительство;
5) иностранная валюта на счетах в банках *.
Инвестиционная деятельность страховых организаций базируется на следующих принципах:
1) диверсификации *;
2) возвратности *;
3) срочности;
4) рентабельности *;
5) ликвидности *;
6) самоокупаемости.
К доходам от страховых операций относятся:
1) комиссионные, брокерские вознаграждения, тантьемы, полученные по прямому страхованию и сострахованию *;
2) доходы от проведения консультационных работ, обучения;
3) страховые премии по прямому страхованию *;
4) возмещение доли убытков по договорам, переданным в перестрахование *.
К доходам от инвестиционной деятельности страховой компании относятся доходы, полученные от инвестирования:
1) страховых резервов *;
2) страховых фондов;
3) активов.
К прочим расходам страховой организации относятся:
1) арендная плата за помещения *;
2) отчисления в страховые резервы;
3) административно-управленческие и представительские расходы *;
4) расходы по оплате аудиторских и консультативных услуг *;
5) аквизиционные расходы;
6) расходы, связанные с исполнением договора страхования.
Какой метод используется для расчета незаработанной премии по 4-й учетной группе -страхование (сострахование) граждан, выезжающих за рубеж:
1) "pro rata temporis" *;
2) "одной двадцать четвертой";
3) "одной восьмой".
В расходы страховой услуги, учитываемые при налогообложении, включаются:
1) отчисления в резервы предупредительных мероприятий *;
2) комиссионные вознаграждения агентам *;
3) затраты на оплату процентов по ссудам, связанным с приобретением основных средств;
4) возмещение транспортных средств.
Депо премии (взноса) - это:
1) комиссия (вознаграждение) с прибыли перестраховщика перестрахователю за предоставление участия в перестраховочных договорах;
2) удержание страховщиком части ранее оплаченной страхователем премии при расторжении договора страхования без уважительной причины;
3) часть страховой премии, причитающаяся перестраховщику и временно удерживаемая перестрахователем в качестве финансовой гарантии выполнения первым обязательств по договору перестрахования *.
К абсолютным показателям, характеризующим финансовые результаты деятельности страховщика, относятся:
1) объем доходов и расходов *;
2) число заключенных договоров страхования *;
3) нормативы выплат по видам страхования;
4) уровень расходов страховщика;
5) объем поступивших страховых платежей *.
Незаработанная страховая премия - это:
1) часть начисленной страховой премии, относящейся к периоду действия договора в отчетном периоде;
2) часть начисленной страховой премии, относящейся к периоду действия договора, выходящего за пределы отчетного периода *;
3) начисленная страховая премия в отчетном периоде за минусом комиссионного вознаграждения по заключенным договорам в рассматриваемом периоде.
Резерв заявленных, но неурегулированных убытков определяется оценочным методом в связи:
1) со страховыми случаями, о факте наступления которых в установленном законом или договором порядке заявлено страховщику *;
2) с планируемыми расходами по урегулированию убытков;
3) с досрочным прекращением (изменением условий) договоров в случаях, предусмотренных действующим законодательством.
Основные показатели (факторы) финансовой устойчивости страховой компании:
1) достаточный собственный капитал (средства) *;
2) сбалансированная тарифная политика *;
3) диверсифицированное распределение пассивов;
4) перестрахование *.
Способность страховщика к сохранению баланса между доходами от страховой деятельности и расходами по выполнению обязательств перед страхователями означает:
1) финансовую устойчивость страховой организации;
2) финансовую устойчивость страховых операций *;
3) платежеспособность страховщика;
4) обеспечение ликвидности активов страховой организации;
5) рентабельность страховых операций.
К управляемым факторам обеспечения финансовой устойчивости страховой организации относят:
1) состояние страхового рынка;
2) размер страховой организации *;
3) тарифную политику страховщика *;
4) платежеспособность населения;
5) конъюнктуру страхового рынка;
6) состав и структуру страховых резервов *.
Перестрахование выполняет следующие функции:
1) контроль за выполнением обязательств перед страхователями;
2) вторичное перераспределение принятого на страхование риска *;
3) обеспечение финансовой устойчивости и рентабельности страховых операций *;
4) предупреждение страхового случая;
5) формирование сбалансированного портфеля договоров страхования.
Основные подходы к управлению риском страховщика включают:
1) сострахование;
2) самострахование;
3) перестрахование *.
Обязательства страховщика-цедента определены в размере:
1) собственного удержания *;
2) страховой суммы по договору страхования;
3) эксцедента.
Маржа платежеспособности представляет собой:
1) показатель обеспеченности страховыми резервами;
2) размер ликвидных активов страховщика;
3) размер свободных активов страховщика *;
4) текущую ликвидность страховых операций.
Укажите условия, используемые исключительно в договоре перестрахования:
1) порядок и условия уплаты страховых взносов;
2) вид страхования;
3) адреса и наименования субъектов договора;
4) величина тантьемы *;
5) размер собственного удержания *.
Часть обязательств, переданная цедентом в перестрахование, называется:
1) депо премий;
2) емкость перестраховочного договора;
3) эксцедент *;
4) собственное удержание.
Укажите основные виды договоров непропорционального перестрахования:
1) эксцедент убытка *;
2) эксцедент сумм;
3) квотное перестрахование;
4) квотно-эксцедентное перестрахование;
5) эксцедент убыточности *.
Право цедента на долю прибыли перестраховщика называется:
1) страховая скидка;
2) перестраховочная комиссия;
3) тантьема *.
Операции активного перестрахования предусматривают:
1) передачу рисков для покрытия страховых гарантий;
2) удержание рисков для покрытия страховых гарантий;
3) принятие рисков для покрытия страховых гарантий *.
Российское законодательство предъявляет к иностранному инвестору, предполагающему осуществлять страховую деятельность на территории РФ, следующие требования:
1) осуществление страховой деятельности (не менее 15 лет) на территории собственного государства *;
2) наличие дочерних обществ (компаний) на территории других государств, кроме РФ;
3) осуществление страховой деятельности (не менее 5 лет) на территории собственного государства;
4) участие в деятельности страховых организаций, созданных на территории РФ (не менее 2 лет) *;
5) участие в деятельности страховых организаций, созданных на территории РФ (не менее 5
лет).
Какой из моделей организации страхового рынка присуща строгая регламентация деятельности страховщиков:
1) европейской *;
2) англо-американской;
3) азиатской;
4) евро-азиатской.
Корпорация "Ллойд" представляет собой:
1) акционерное общество;
2) частное страховое общество;
3) объединение индивидуальных страховщиков и андеррайтеров *;
4) общество взаимного страхования.
Требования ЕС к выдаче единой лицензии включают:
1) использование единых правовых форм для создания страховых компаний *;
2) обязательное участие зарубежных партнеров;
3) обладание гарантийным фондом *;
4) наличие отделений или агентств на территории государств-членов ЕС;
5) предоставление схем страховых операций *;
6) предоставление страховых тарифов.
В каком из видов страхования нашли широкое применение такие формы страховых объединений, как клубы взаимного страхования (P&I Clubs):
1) страхование жизни;
2) страхование ответственности судовладельцев *;
3) страхование грузов *;
4) страхование финансовых рисков.
Первоначальной сферой деятельности корпорации "Ллойд" являлось:
1) страхование ответственности перевозчиков;
2) страхование жизни;
3) морское страхование *;
4) страхование имущества корпораций.
Доминирующее положение на страховом рынке США занимают:
1) частные страховые компании;
2) акционерные общества;
3) общества взаимного страхования *;
4) государственные страховые компании.
Преимуществами страхового рынка России для иностранных страховщиков являются:
1) отсутствие долгов перед иностранными финансовыми институтами *;
2) географическое положение страны;
3) наличие дешевой рабочей силы;
4) более низкая по сравнению с Европой убыточность страховых операций *;
5) законодательное обеспечение страховой деятельности.
Страховые организации, имеющие в своем уставном капитале более 49% средств иностранных инвесторов, не могут осуществлять следующие виды страхования:
1) страхование на дожитие *;
2) страхование имущества граждан;
3) страхование от несчастных случаев *;
4) страхование ответственности владельцев транспортных средств;
5) страхование предпринимательских рисков.
Список использованной литературы Нормативно-правовые акты
1. Гражданский кодекс Российской Федерации (ГК РФ), часть вторая, глава 48.
2. Закон РФ от 27 ноября 1992 г. N 4015-1 "Об организации страхового дела в Российской Федерации" (с изм. и доп. от 31 декабря 1997 г., 20 ноября 1999 г., 21 марта, 25 апреля 2002 г., 8, 10 декабря 2003 г., 21 июня, 20 июля 2004 г., 7 марта, 18, 21 июля 2005 г., 17 мая 2007 г.).
3. Федеральный закон от 25 апреля 2002 г. N 40-ФЗ "Об обязательном страховании гражданской ответственности владельцев транспортных средств" (с изм. и доп. от 24 декабря 2002 г., 23 июня 2003 г., 29 декабря 2004 г., 21 июля 2005 г., 25 ноября, 30 декабря 2006 г.).
4. Закон РФ от 28 июня 1991 г. N 1499-1 "О медицинском страховании граждан в Российской Федерации" (в редакции от 2 апреля 1993 г.) (с изм. и доп. от 24 декабря 1993 г., 1 июля 1994 г., 29 мая 2002 г., 23 декабря 2003 г., 27 июля, 29 декабря 2006 г.).
5. Федеральный закон от 21 июля 1997 г. N 116-ФЗ "О промышленной безопасности опасных производственных объектов" (с изм. и доп. от 7 августа 2000 г., 10 января 2003 г., 22 августа 2004 г., 9 мая 2005 г., 18 декабря 2006 г.).
6. Приказ Минфина России от 11 июня 2002 г. N 51 н "Об утверждении Правил формирования страховых резервов по страхованию иному, чем страхование жизни" (с изм. и доп. от 23 июня 2003 г., 14 января 2005 г.).
7. Приказ Минфина России от 8 декабря 2003 г. N 113н "О формах бухгалтерской отчетности страховых организаций и отчетности, представляемой в порядке надзора" (с изм. и доп. от 14 января 2005 г., 2 мая, 13 ноября 2006 г.).
Рекомендуемая литература (основная)
1. Абрамов В.Ю. Страхование: теория и практика. М.: Волтерс Клувер, 2007.
2. Грищенко Н.Б. Основы страховой деятельности: Учебное пособие. М.: Финансы и статистика, 2004.
3. Ермасов С.В., Ермасова Н.Б. Страхование: Учеб. пособие для вузов. М.: ЮНИТИ-ДАНА,
2004.
4. Павлюченко В.Г. Социальное страхование: Учеб. пособие. М.: Дашков и К, 2007.
5. Слепухов Ю.А. Страхование: Учеб. пособие. М.: Инфра-М, 2006.
6. Страхование: Учебник / Под ред. Т.А. Федоровой. М.: Экономистъ, 2004.
7. Теория и практика страхования: Учеб. пособие / Под ред. К.Е. Турбиной. М.: Анкил, 2003.
8. Юлдашев Р.Т. Страховой бизнес: Словарь-справочник. М.: Анкил, 2005.
Дополнительная литература
1. Гвозденко А.А. Страхование: Учебник. М.: ТК "Велби"; Проспект, 2004.
2. Климова М.А. Страхование: Учеб. пособие. М.: РИОР, 2006.
3. Страхование и управление риском: Терминологический словарь / Сост. В.В. Тулинов, В.С. Горин. М.: Наука, 2000.
4. Шахов В.В., Ахвледиани Ю.Т. Страхование: Учебник для студентов вузов. М.: ЮНИТИ-ДАНА, 2007.
5. Страховое дело: Учебник. В 2-х т. / Пер. с нем. О.И. Крюгер и Т.А. Федоровой. М.: Экономистъ, 2000.
6. Финансово-кредитный энциклопедический словарь / Под общ. ред. А.Г. Грязновой. М.: Финансы и статистика, 2002.
Интернет-ресурсы
1. ins-forum.ru (Страховой форум).
2. inf-union.ru (Всероссийский союз страховщиков).
3. raexpert.ru (Рейтинговое агентство "Эксперт РА").
Биржевая торговля: Управление капиталом - Портфель - Риск - Страхование